FordFiesta
Diagramas
de Cableado
Fiesta 2009
Emissions
Índice
Distribución de Alimentación
Fusiblera Motor Rocam nafta T/M 4
Fusiblera todos los Motores Diesel 5
Fusiblera Motor Rocam nafta T/A 6
Distribución de masa Motor Rocam nafta
T/M
7
Distribución de masa solo Diesel 8
Distribución de masa Motor Rocam nafta
T/A
9
Diagnóstico
Conector de diagnóstico Motor Rocam
nafta T/M
10
Conector de diagnóstico solo Diesel 11
Conector de diagnóstico Motor Rocam
nafta T/A
12
Seguridad
Sistema de arranque Motores Rocam
combustible flex y nafta
13
Sistema de arranque sólo Diesel 14
Sistema de arranque Motores Rocam
nafta T/A
15
Sistema de carga sólo nafta 16
Sistema de carga solo Diesel 17
Sistema de carga sólo nafta T/A 18
Control Electrónico del Motor
Control electrónico del motor SOHC
Motor Rocam nafta T/M
19
Control electrónico del Motor Diesel 20
Control electrónico del motor SOHC
Motor Rocam nafta T/A
21
Control del electroventilador Motor
Rocam nafta (vehículos sin aire
acondicionado) T/M
22
Control del electroventilador Diesel
(vehículos sin aire acondicionado)
23
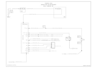
Transmisión automática
Motores Rocam nafta T/A
24
Iluminación Externa
Faros, Luces de Estacionamiento / Luces
de Giro / Luces de Posición / Luces de
Patente / sólo nafta T/M
25
Faros, Luces de Estacionamiento / Luces
de Giro / Luces de Posición / Luces de
Patente / sólo Diesel
26
Faros, Luces de Estacionamiento / Luces
de Giro / Luces de Posición / Luces de
Patente / sólo nafta T/A
27
Faro delantero / sólo nafta 28
Faro antiniebla delantero sólo Diesel 29
Faro antiniebla delantero sólo nafta T/A 30
Luz de freno sólo nafta 31
Luz de freno sólo Diesel 32
Luz de freno Motor Rocam nafta T/A 33
Luz de giro y balizas sólo nafta 34
Luz de giro y balizas sólo Diesel 35
Luz de giro y balizas sólo nafta T/A 36
Luz de marcha atrás sólo nafta 37
Luz de marcha atrás sólo nafta T/A 38
Luz de cortesía 39
Luz de cortesía T/A 40
Iluminación Interna
Iluminación del Panel de Instrumentos / Luz
de Interruptores / sólo Comfort MD
41
Iluminación del Panel de Instrumentos /
Luz de Interruptores / Sólo RKE+OTD y
OTD+PA MDS
42
Diagramas de Cableados Fiesta
2009 Emissions
Iluminación del Panel de Instrumentos /
Luz de Interruptores sólo Comfort MD T/A
43
Iluminación del Panel de Instrumentos Luz
de Interruptores sólo OTD+PA MDS T/A
44
Sistemas Eléctricos
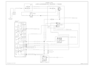
Limpia/lavaparabrisas delantero y trasero 45
Limpia/lavaparabrisas delantero y trasero
T/A
46
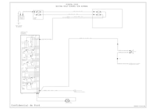
Bocina sólo nafta con airbag 47
Bocina sólo Diesel con airbag 48
Bocina sólo nafta con airbag T/A 49
Bocina sólo nafta sin airbag 50
Bocina sólo Diesel sin airbag 51
Bocina sólo nafta sin airbag T/A 52
Sistema de airbags y pretensores 53
Sistema de airbags y pretensores T/A 54
Sistema de ABS sólo nafta 55
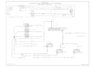
Sistema del Panel de Instrumentos Motor
Rocam nafta T/M
56
Panel de instrumentos sólo Diesel 57
Sistema del Panel de Instrumentos Motor
Rocam nafta T/A 58
Sistema de Aviso de Puerta Abierta sólo
RKE+OTD MD, OTD+PA MD y Comfort
MD
59
Sistema de Aviso de Puerta Abierta
sólo Alarma Perimetral MD
60
Sistema de Aviso de Puerta Abierta sólo
RKE+OTD MD, OTD+PA MD y Comfort
MD T/A
61
Sistema de Aviso de Puerta Abierta
sólo Alarma Perimetral MD T/A
62
Sistema de Climatización
Control de Aire Acondicionado (Vehículos
con Control de Temperatura Manual)
Motor Rocam nafta T/M
63
Control de aire acondicionado vehículos
con control de temperatura manual sólo
Diesel
64
Control de aire acondicionado vehículos
con control de temperatura manual Motor
Rocam nafta T/A
65
Ventanillas eléctricas solo Comfort MD 66
Ventanillas eléctricas solo RKE+OTD MD
y OTD+PA MD
67
Ventanillas eléctricas solo Comfort MD
T/A
68
Ventanillas eléctricas solo OTD+PA MD
T/A
69
Espejos exteriores eléctricos 70
Espejos exteriores eléctricos T/A 71
Encendedor y toma corriente 12 voltios
sólo nafta
72
Encendedor y toma corriente 12 voltios
sólo Diesel
73
Encendedor y toma corriente 12 voltios
sólo nafta T/A
74
Inmovilizador antirrobo de motor; sistema
pasivo (PATS) Motor Rocam nafta T/M
75
Inmovilizador antirrobo de motor; sistema
pasivo (PATS) solo Diesel
76
Inmovilizador antirrobo de motor; sistema
pasivo (PATS) Motor Rocam nafta T/A
77
Sistema de detección de movimiento sólo
Comfort MD
78
Sistema de detección de movimiento sólo
Comfort MD T/A
79
Cierre centralizado solo Comfort MD,
RKE+OTD MD y OTD+PA MD T/M
80
Cierre centralizado solo Comfort MD y
OTD+PA MD T/A
81
Entretenimiento
Sistema de audio 82
Sistema de audio T/A 83
75
15
50
30
57
1230
S95
(C)
(C)
(C)
(C)
#28
#13
#20(C)
#21
#19
#23
#22(B)
(B)
(C)
(B)
20A
10A
10A
30A
20A
10A
10A
(C)
7.5A
15A
20A
)B( A02 21#
(B)
(C)
(C)10A #26
(C) #27
(C) 30A #9
(C) 15A #14
)B( A02 7#
(C)
(C)
(C)
(C) #8
(A) #15
(B) 20A #16
#24(B)
(B)
(B) #4
(C) 3A #17
(A) 15A #18
(B) #2
(A) 10A #11
(B)
(C)
30A
(A)25A #31
(A) 7.5A
(C)
15A(B) #6
13#)A( A52
15A
40A
3A #1
(C)
)C( A51
7.5A
15A
#10
#343A
#5)C( A5.7
#35
#36
#37
#38
7.5A
(C)
1 0 4 4 1A 4 1 D P - 9 2OG-YEWA 4.0
1 0 4 4 14 1 D P - 9 2OG-YEWA 4.0
14401UB-GOAW 0.429-PD15
S93
1 0 4 4 11 B D - S 5 1GN-YEWA 4.0
15S-DB1A GN-YEWA 4.0 14401
15S-DB1B GN-YEWA 4.0 14401
S91
15S-DA1 GN-YEWA 0.75 14401
15S-RR4 GN-BUWA 0.75 14401
14401EY-NGAW 57.015S-RE8
.
3.1.3
.
3.1.3
.
3.1.3.
3.1.3
15S-MB36 GN-BUWA 0.35 14401
.
3.1.3
.
10.0.0
30-DB3 RDWA 6.0 14401
30-DA3 RD-OGWA 6.0
14290
30-DB1 RDWA 6.0 14401
30-BB8 RD-OGWA 6.0 14401
30-CF13 RDWA 2.5 2C011
30-CF6 RDWA 2.5 2C011
91S-PA7 BK-BUWA 0.75 14290
15S-PA9 GN-WHWA 6.0 14290
15S-PA6A GN-YEWA 6.0 14290
91S-PA17 BK-WHWA 0.75 14290
15S-FA6 GN-YEWA 2.5 14290
91S-FA11 BK-YEWA 0.75 14290
BK-YE31-LD6 WA 0.5 1429015S-LD4
GN-BU
WA 1.0
14290
30-PA18 RDWA 6.0 14290
30-PA8 RDWA 6.0 14290
(C)
(C)
(B)
(B)
14401
KB-GOAW 5.229-BB17
S60
S30
S34
S5
S22
14290_S2
14290_S9
(C)
14290_S6
C1-1
C3-1
C2-1
G1
C5-1
C6-1
C2-1
C3-1
(+)(-)
OG-GN0.529-FA10 WA 14401
15-KA1
GN-BU
WA 1.0
14401
31-HB20 BKWA 0.5 14401
31S-KA9 BK-OGWA 1.0 14401
1 0 4 4 19 1 A K - 2 3WH-BKAW 0.1
15S-KA14 GN-BKWA 1.0 14401
14401KBAW 0.131-KA14
15S-PA6 GN-YEWA 6.0 14290
91S-PA17 BK-WHWA 0.75 14401
29-LE13 OG-BUWA 1.5
14401
15S-LE23 GN-WHWA 0.75 14401
OG-BU 1440129-GG11 WA 0.75
15-LG23 GN-WHWA 0.75 14401
31S-KA19 BK-RDWA 1.0 14401
15-FA18 GN-OGWA 4.0 14401
15-KA14 GN-BKWA 1.0 14401
14290_S7
91S-PA7 BK-BUWA 0.75 14401
15S-LD4 GN-BUWA 1.0 14401
91S-FA11 BK-YEWA 0.75 14401
14290
AW 0.1
GN-OG
15S-LE22 15S-LE15 GN-BKWA 1.0 14290
15S-LE16 GN-OGWA 0.75 14401
15-JA9 GN-RDWA 1.0 14401
30-LE20 RDWA 6.0
14401
50-BB10 GY-BKWA 2.5 14401
91S-BB12 BK-YEWA 0.75 14401
15-AA5 GN-BUWA 0.5 14401
GN-YE 14401WA 0.515-CF6
14401GOAW 0.129-PB9A
104415.1AW GO8EM-92
14401AW 0.1 OG-YE29-HA6
14401GN-BKWA 0.515-HB22
WA 14401GN-RD15-FA13 0.5
29-PB9 OGWA 1.0 14401
14401EY-GOAW 0.129-AD12
14401YE-BUWA 0.5075-GG14
14401EY-GOAW 0.129-AD12
15S-LE22 14401GN-OGWA 1.0
29-PC36 OGWA 1.5
14401
31-LE19 BK-BUWA 0.5 14401
10441KBAW 5.031-ME7
15S-HB20 GN-BKWA 0.5 14401
75-DA1 YEWA 1.0 14401
14401AW 05.0 YE-GN75-MD15
144011.0WA GN-BK15-DA4
15-BB7 GN-BU 14401AW 0.1
.
5.1.0
.
5.1.0
.
3.1.3
15S-LE12 GN-YEWA 0.5 14401
31-LE12 BK-YEWA 0.5 14401
14301KBAW0.6131-DA1
10441DRAW 0.6A1BD-03
50-BB16 GY-BKWA 1.0 14401
5.1.0
5.1.0
.
12.8.0
1.4.0
12.4.0
14401
WA 6.0 GN-BK15-DB4
15-AJ1 GN-BUWA 6.0 14401
.
2.1.0
11.2.0
.
11.2.0
.
11.2.0
.
1.2.0
5.2.0
0 9 2 4 17 1 D L - S 5 1GN-WHWA 0.75
5.2.0GN-WHAW 57.0 1429015S_LD11
.
2.1.0
.
11.2.0
1044129-LCT OG-BUWA 0.5
.
6.1.0
12.4.0
7.2.0
15S-HB19 GN-BUWA 1.0 14401
WA 144018-HB19 WH-RD1.0
.
13.2.2
10441A62LG-S92 OG-GNWA 0.75
.
7.5.0
7.2.0
13.5.0
11.2.0
9.1.4
12.3.1A
.
11.2.0
.
5.6.0
.
5.3.0
.
7.3.0
.
1.2.0
.
7.3.0
.
7.3.0
.
7.3.0
.
1.2.0
.
7.2.0
.
1.2.0
.
10.2.10
1 0 4 4 16 2 L G - S 9 2OG-GNWA 0.75
.
7.5.0
.
5.1.0
.
1.2.0
.
5.1.0
.
1.2.0
14401AW 5.229-AJ25 OG-WH
14300DRAW 0.6130-BB10
5.2.0
14401HW-NGAW 57.015S-LE11
5.4.0
.
5.1.010441KB-GOAW 0.129-LE29
1 0 4 4 18 G L - 9 2OGWA 2.5
.
14.1.0
15S-PA17GN-WHWA0.7514290
15S-PA7GN-BUWA0.75
14290
15S-FA11GN-YEWA0.7514290
3# )B(
20A
30A
#4 (B)
2# )C(
50A
60A
5# )C(
6# )C(
60A
60A
8# )C(
7# )B(
60A
PARA MUESCA FIESTA, VALOR NOMINAL DEL FUSIBLE=25A
.
12.3.1
14401DRAW 0.630-DB2
.
5.4.0
14401UB-NGAW 5.215-AJ2
14401GN-RDAW 0.115-LG5
.
7.3.0
29-HB21
OG-GN
WA 1.5
14401
PARA MUESCA FIESTA,
TAMAÑO DE CABLE = 1.5 mm2
29-MD15 OG-BKWA 1.5 14401
.
14.1.0
91S-RH5 BK-BUWA 0.75 14401
14401GO-NGAW 57.015S-PC44
.
8.0.0
1 0 4 4 16 A P - 9 2OG-YEWA 0.75
15S-DA4 GN-BKWA 6.0
14401
15-LD9GN-BKWA1.014290
14401GO-NGAW 5.115S-PC44A
B1
A1
A2
14290OG-YEAW57.029-FA6
A7
C2
C5
C4
29-BB9 OG-BKWA 1.0 14401
.
10.0.0
.
10.0.0
.
10.0.0
.
7.5.0
15-KA19 GN-OGWA 1.0 14401
WA 1.015-CF1 GN-YE 14401
.
1.4.0
15S-LE19 GN-BUWA 0.5 14401
14401EY-NGAW 57.015-RE8
15-GG11 GN-BUWA 0.75 14401
.
13.1.1
14401EY-NGAW 0.115-DA1
BK-BU91S-RH9 WA 0.75 14401
.
1.2.0
15-LD9 GN-BKWA 1.0 14401
SOLO MUESCA FIESTA
.
3.1.3
15S-LE22A GN-OGWA 1.0 14290
B2
.
13.5.0
14401AW 5.1 OG-YE29S-ME6
H W - G O7 1 A A - 9 2WA 2.5 14401
WA 0.75 14401OG-BK29-RE1
PARA MUESCA FIESTA, CABLE=1.5 mm2
29S-ME7 OG-BUWA 1.0 14401
.
3.1.3
.
3.1.3
3.1.3
3.1.3
3.1.3
10441DRAW 0.630-DB3A
15-JA10 GN-OGWA 0.5 14401
14401DR-NGAW 57.015-TA22
.
9.1.4
.
9.1.4
.
3.1.3
C1-4
C1-1
14401WA 1.0 GN-BK15-BB9C1-3
C1-2
BK31-BB7 WA 1.0 14401
14401GO-NGAW 57.015S-DA5 14401UB-NGAW 57.015S-DA2
15S-RH5 GN-BUWA 0.75 14401
14290UB-NGAW 57.015S-DA2
14401EY-NGAW 57.015S-DA7
14517
EW 0.61
RD
30-DC1
MASA SOPORTE DE BATERÍA
SISTEMA=MASA
MASA SOPORTE
DE BATERÍA
SISTEMA=PDJB
BATERÍA
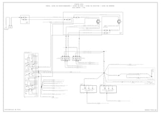
FUSIBLERA DE MOTOR
DISTRIBUCIÓN DE ALIMENTACIÓN / FUSIBLERA DE MOTOR
MOTOR ROCAM NAFTA T/M
DESDE INTERRUPTOR DE FAROS ANTINIEBLA DELANTEROS
SISTEMA=FAROS ANTINIEBLA
CAJA DE RELÉ
RELÉ DE
FARO ANTINIEBLA
RELÉ DEL
ELECTROVENTILADOR
DEL MOTOR
RELÉ
HEDF
RELÉ DE
WOT
SISTEMA=AIRE ACONDICIONADO
OPCIÓN=AIRE ACOND.
A AIRE ACOND. - MOTOR DEL ELECTROVENTILADOR - HEDF
SISTEMA=AIRE ACONDICIONADO
OPCIÓN=AIRE ACOND.
A EMBRAGUE DE AIRE ACOND.(C)
A FARO ANTINIEBLA DELANTERO DCHO.(B)
SISTEMA=FAROS ANTINIEBLA
A FARO ANTINIEBLA DELANTERO IZQ. (B)
SISTEMA=FAROS ANTINIEBLA
SISTEMA=AIRE ACONDICIONADO
OPCIÓN=AIRE ACOND.
A AIRE ACOND. - RESISTOR DEL MOTOR DEL ELECTROVENTILADOR
OPCIÓN=AIRE ACOND.
SISTEMA=CONTROL ELECTRÓNICO DEL MOTOR
OPCIÓN=AIRE ACOND.
SISTEMA=CONTROL ELECTRÓNICO DEL MOTOR
A PCM (C)
SISTEMA=CONTROL ELECTRÓNICO DEL MOTOR
OPCIÓN=AIRE ACOND.
SISTEMA=MASA
DESDE MASA DE PASARUEDA DELANTERO IZQUIERDO
A PCM (C)
A PCM
SISTEMA=ARRANQUE
A MOTOR DE ARRANQUE
SISTEMA=ABS
A ABS-PIN#C1-1
A ABS-PIN#C1-14
SISTEMA=ABS
FIESTA 2009
A MOTOR DEL LIMPIAPARABRISAS DELANTERO PIN#C1-D
A INT. MULTIFUNCIÓN PIN #C2-9
DESDE LA MASA DEL PILAR A IZQUIERDO
A INT. MULTIFUNCIÓN PIN #C2-1
DESDE LA MASA DEL PILAR A IZQUIERDO
SISTEMA=MASA
DESDE INTERRUPTOR DE DESEMPAÑADOR DE FAROS TRASEROS
SISTEMA=DESEMPAÑADOR DEL PARABRISAS DE LUNETA
DESDE LA MASA DEL PILAR A IZQUIERDO
SISTEMA=MASA
OPCIÓN=BOCINA DE SEGURIDAD
DESDE MÓDULO RKE PIN # CNA-12
SISTEMA=AVISO DE PUERTA ABIERTA
DESDE SISTEMA 0
DESDE LA MASA DEL PILAR A IZQUIERDO
SISTEMA=MOTOR
DESDE PCM (C)
A PCM (C)
SISTEMA=CONTROL ELECTRÓNICO DEL MOTOR
A PANEL DE INSTRUMENTOS (C)
SISTEMA=PANEL DE INSTRUMENTOS
SISTEMA=ANTIRROBO PASIVO (PATS)
A TRANSCEPTOR PATS (C)
A INYECTORES DE COMBUSTIBLE/WH6C319 (C)
SISTEMA=CONTROL ELECTRÓNICO DEL MOTOR
A SENSORES PCM (C)
SISTEMA=CONTROL ELECTRÓNICO DEL MOTOR
SISTEMA=CONTROL ELECTRÓNICO DEL MOTOR
SISTEMA=CONTROL ELECTRÓNICO DEL MOTOR
A TRANSFORMADOR DE ENCENDIDO/WH6C319 (C)
DESDE INT. MULTIFUNCIÓN PIN #C1-3
DESDE LA MASA DEL PILAR A IZQUIERDO
DESDE LA MASA DEL PILAR A IZQUIERDO
A CONECTOR DE DIAGNÓSTICO PIN# C1-9
DESDE INT. MULTIFUNCIÓN PIN #C1-1
OPCIÓN=MÓDULO CONFORT
SISTEMA=VENTANILLAS ELÉCTRICAS
A RKE PIN# CNA-23 (B)
Confidencial de Ford
RELÉ
DE BOCINA
RELÉ DE
DESEMPAÑADOR DE
FAROS TRASEROS
FUSIBLERA CENTRAL
DISYUNTOR
RELÉ DE
LUCES
ALTAS
RELÉ DE
LUCES
BAJAS
RELÉ DE
BOMBA DE
COMBUSTIBLE
RELÉ
INHIBIDOR
DEL ARRANQUE
RELÉ DE
ENCENDIDO
RELÉ
PCM
INTERRUPTOR
DE ENCENDIDO
SISTEMA=ARRANQUE
A MOTOR DE ARRANQUE (C)
SISTEMA=CONTROL ELECTRÓNICO DEL MOTOR
A PCM (C)
COMPONENTE; SISTEMA=PDJB
A LUZ DE CORTESÍA
SISTEMA=LUZ DE CORTESÍA
OPCIÓN=BOCINA DE SEGURIDAD
SISTEMA=BOCINA
A BOCINA 3 PIN # C1-1(B)
A FAROS DERECHOS - LUZ DERECHA (B)
A MÓDULO DE AIRBAG Y PRETENSORES PIN # A1-1 (C)
SISTEMA=AIRBAG Y PRETENSORES
OPCIÓN=AIRBAG
A INT. MULTIFUNCIÓN-PIN#L6 (B)
SISTEMA=FAROS, POSICIÓN
SISTEMA=LUCES DE GIRO/BALIZAS
A MULTIFUNCIÓN PIN # C1-10 (B)
SISTEMA=ELECTRÓNICO DEL MOTOR
A INTERRUPTOR DE CIERRE DE COMBUSTIBLE(C)
SISTEMA=ELECTRÓNICO DEL MOTOR
A PCM (C)
SISTEMA=ELECTRÓNICO DEL MOTOR
A PCM (C)
SISTEMA=FAROS, POSICIÓN
A FAROS - LUZ BAJA DERECHA (C)
A FAROS - LUZ BAJA IZQUIERDA (C)
SISTEMA=FAROS, POSICIÓN
SISTEMA=FAROS
A FAROS IZQUIERDOS - LUZ IZQUIERDA (B)
SISTEMA=FAROS
SISTEMA=PANEL DE INSTRUMENTOS
A PANEL DE INSTRUMENTOS (B)
SISTEMA=AUDIO
A AUDIO - ACC. DE RADIO (A)
A PANEL DE INSTRUMENTOS - DET. DE CIGÜEÑAL (B )
SISTEMA=PANEL DE INSTRUMENTOS
SISTEMA=ENCENDEDOR/TOMA CORRIENTE DE 12 VOLTIOS
A ENCENDEDOR/TOMA CORRIENTE DE 12 VOLTIOS - ENCENDEDOR(A)
SISTEMA=DIAGNÓSTICOS
A DIAGNÓSTICO - OBD II-PIN#16 (A)
A ESPEJOS ELÉCTRICOS
SISTEMA=ESPEJOS EXTERNOS ELÉCTRICOS
SISTEMA=BOCINA
A BOCINA (B)
A AIRE ACOND. PIN # 7 (C)
SISTEMA=AIRE ACOND.
OPCIÓN=AIRE ACOND.
SISTEMA=PANEL DE INSTRUMENTOS
A PANEL DE INSTRUMENTOS (C)
A MÓDULO RKE PIN # CNA-17 (B)
SISTEMA=CIERRE CENTRALIZADO
OPCIÓN=CIERRE CENTRALIZADO PARA PUERTAS
A ESPEJOS ELÉCTRICOS (B)
SISTEMA=ESPEJOS EXTERNOS ELÉCTRICOS
A DESEMPAÑADOR DEL PARABRISAS DE LUNETA (B)
OPCIÓN=BÁSICO
SISTEMA=DESEMPAÑADOR DEL PARABRISAS DE LUNETA
OPCIÓN=BÁSICO
A INTERRUPTOR DE DESEMPAÑADOR DE FAROS TRASEROS -PIN#2 (B)
SISTEMA=DESEMPAÑADOR DE FAROS TRASEROS
SISTEMA=CIERRE CENTRALIZADO PARA PUERTAS
OPCIÓN=CONFORT Y ALARMA PERIMETRAL MDS
A MÓDULO RKE - PIN# CNA-20 (B)
SISTEMA=ABS
OPCIÓN=ABS
A ABS_PIN#IGN (B)
OPCIÓN=RKE+OTD Y OTD+PA MDS
A MÓDULO RKE PIN # CNA-20 (B)
SISTEMA=VENTANILLAS ELÉCTRICAS
SISTEMA=AIRE ACOND.
OPCIÓN=AIRE ACOND.
A AIRE ACOND.- PIN#1 (B)
SISTEMA=AIRE ACONDICIONADO
A CONTROL DE CALEFACCIÓN/MANEJO DE AIRE -
MOTOR DEL VENTILADOR DEL DESEMPAÑADOR (C)
A LUCES DE MARCHA ATRÁS (A)
SISTEMA=LUCES DE MARCHA ATRÁS
SISTEMA=LUCES DE FRENO
A INTERRUP. DE LUCES DE FRENO (C)
A INT. MULTIFUNCIÓN PIN#C1-9 (B)
SISTEMA=LUZ DE GIRO/BALIZAS
A MOTORES DE LIMPIAPARABRISAS FRONTAL Y TRASERO E INTERRUPTOR MULTIFUNCIÓN PIN #C2-10 (C)
SISTEMA=LIMPIA/LAVAPARABRISAS
SISTEMA=LIMPIA/LAVAPARABRISAS
A INT. MULTIFUNCIÓN PIN# C2-8 & C2-3
SISTEMA=AUDIO
A AUDIO-RADIO + BATERÍA (A)
OPCIÓN=MÓDULO CONFORT
DESDE MÓDULO RKE PIN # CNA-5
SISTEMA=DETECCIÓN DE MOVIMIENTO
A PCM (C)
SISTEMA=MASA
OPCIÓN = FAROS ANTINIEBLA
SOLO PORTÓN TRASERO BV256
PH9S65-70010-AC
75
15
50
30
57
1230
(C)
50-BB16 GY-BKWA 1.0 14401
15-JA9 GN-RDWA 1.0 14401
2# )C(
50A
60A
5# )C(
6# )C(
60A
60A
8# )C(
7# )B(
60A
60A
#1 (C)
(C)
(C)
(B)
(B)
15-AJ1 GN-BUWA 6.0 14401
13.5.0
10441UB-GOAW 5.029-LC7
.
6.1.0
.
3.1.1
10441KB-GOAW 0.129-LE29
1 0 4 4 18 G L - 9 2OGWA 1.0
5.4.0
.
5.1.0
29-AD12 OG-YEWA 1.0 14401
S60
14401UB-NGAW 0.115S-LD4
6.0WA RD
14401
30-PD15
S30
S32
S5
S22
14290_S2
14290_S9
14290_S6
C1-1
C3-1
C2-1
G1
C5-1
C6-1
C2-1
C3-1
(+)(-)
..
15-KA1 GN-BUWA 1.0
14401
30-BB8 RD-OGWA 6.0 14401
31-HB20 BKWA 0.5 14401
91S-BB12 BK-YEWA 0.75 14401
50-BB10 GY-BKWA 2.5 14401
29-HB21 OG-GNWA 1.0
14401
15-KA14 GN-BKWA 1.0 14401
14290_S7
WA 0.75 14401OG-BK29-RE1
S34
OG-BU 1440129-GG11 WA 0.75
15S-LE16 GN-OGWA 0.75 14401
14401OG-YEWA 0.7529-PD14
91S-PA17 BK-WHWA 0.75 14401
91S-FA11 BK-YEWA 0.75 14401
29-BB9 OG-BKWA 1.0 14401
29-RE8 OG-YEWA 0.75 14401
OG-GN0.3529-FA10 WA 14401
144010.50WA YE-GN75-MD15
9 1 3 C 66 1 H R - 0 3RDWA 6.0
29-LE13
OG-BU
WA 1.5
14401
15S-LE22
14401GN-OG
WA 1.0
144011.0WA OG-YE29-AD12
11
10 15S-RN2 6C319GN-BUWA 1.0
30-DB3 RDWA 6.0 14401
15S-LE23 GN-WHWA 0.75 14401
30-BB10 RDWA 20.0 6C319
30-LE20 RDWA 6.0 14401
14401UB-NGAW57.015S-DA2
30-DB1 RDWA 6.0 14401
144012.5WA29-AJ25 OG-WH
144011.0WA OG-YE29-HA6
14401YE-BUWA 0.5075-GG14
10.0.0
.
14.1.0
1.4.0
144011.0WA OG29-PB9
12.4.0
29-AA17 OG-WHWA 2.5 14401
14401GN-BKWA 0.515-HB22
WA 14401GN-RD15-FA13 0.5
15-AA5 GN-BUWA 0.5 14401
7.2.0
11.2.0
15-FA18 GN-OGWA 4.0 14401
144011.0WA GN-BK15-DA4
14401
WA 6.0 GN-BK15-DB4
31-DA1BKWA20.014301
30-DC1
RD
WA 20.0
14517
.
2.1.0
.
3.1.1
5.2.0
3.1.1
11.2.0
91S-PA7 BK-BUWA 0.75 14401
3.1.1
.
11.2.0
.
11.2.0
3.1.1
5.2.0
5.2.0
.
1.2.0
14401WA15S-LE11 GN-WH0.75
29-BB17 OG-BKWA 2.5
14401
5.1.0
5.1.0
.
5.1.0
.
1.2.0
15S-LE12 GN-YEWA 0.5 14401
31-LE12 BK-YEWA 0.5 14401
.
5.1.0
15S-LE19 GN-BUWA 0.5 14401
.
5.1.0
.
5.1.0
.
2.1.0
.
3.1.1
15S-RN3 6C319GN-BUWE 1.5 .
13.1.1
.
3.1.1
15-JA10 GN-OGWA 0.50 14401
.
8.0.0
104413NR-S51 GN-BUWA 1.5
10441DR-NGAW 57.015S-RJ29 .
3.1.1
15S-DB1
14401
GN-YEWA 0.75
75-DA1 YEWA 1.0 14401
.
12.8.0
29-PB9A OGWA 1.0 14401
.
13.5.0
3.1.1
.
11.2.0
7.2.0
12.4.0
.
11.2.0
.
7.3.0
.
7.3.0
.
5.6.0
.
5.4.0
.
5.3.0
15-LG5 WA 1.0 GN-RD 14401
15-TA22 GN-RDWE 0.75 14401
15-LG23 GN-WHWA 0.75 14401
14401RDWA 6.030-DB1A
15-BB7 GN-BU 14401AW 0.1
.
12.3.1
31-LE19 BK-BUWA 0.5 14401
.
1.2.0
15-GG11 GN-BU 14401WA 0.75
3.1.1
.
3.1.1
14401AW 57.091S-RH9 BK-BU
.
1.2.0
.
7.2.0
.
1.2.0
.
7.3.0
.
7.3.0
.
1.2.0
.
7.3.0
1 0 4 4 19 1 A K - 2 3WH-BKAW 0.1
31S-KA9 BK-OGWA 1.0 14401
15S-KA14 GN-BKWA 1.0 14401
14401KBAW 0.131-KA14
.
7.5.0
31S-KA19 BK-RDWA 1.0 14401
15-KA19 GN-OGWA 1.0 14401
14401KBAW 5.031-ME7
.
1.2.0
14401DRAW 0.630-DB2
15S-HB20 GN-BKWA 0.50 14401
14401UB-NGAW 5.215-AJ2
12.3.1A
29-MD15 OG-BKWA 1.5 14401
.
14.1.0
10441UB-NGAW 0.115S-RN2
15S-MB36 GN-BUWA 144010.35
29-BA6 OG-YEWA 0.75
14401
2.2.0
14401WA 1.0 GN-BK15-BB9
14401EY-GOAW57.029-PA6
29S-ME7 OG-BUWA 1.0 14401
15S-DA4
GN-BK
WA 6.0
14401
15S-DA1
14401
GN-YEWA 6.0
14401KB-NGAW0.115-LD9
30-DA3 RD-OGWK 6.0
14290
30-PA8 RDWK 6.0 14290
30-PA18 RDWK 6.0 14290
14290
KW 0.1
GN-BU
15S-LD4
15S-FA11GN-YEWK0.7514290
15S-PA17GN-WHWK0.7514290
15S-PA7
GN-BU
WK0.75
14290
15S-DA2 GN-BUWK 0.75 14290
14290KB-NGKW0.115-LD9
15S-PA9 GN-WHWK 6.0 14290
15S-PA6A GN-YEWK 6.0 14290 15S-PA6 GN-YEWK 6.0 14290
91S-PA17 BK-WHWK 0.75 14290
91S-FA11 BK-YEWK 0.75 14290
09241HW-NGKW 57.015S-LD17
GN-WHKW 57.0 1429015S-LD11
14290KW 5.031-LD6 BK-YE
14290GO-NGKW 0.115S-LE22
15S-LE22A GN-OGWK 1.0 14290
15S-LE15 GN-BKWK 1.0 14290
14401EY-NGAW 0.115-RE8
B2
A1
A2
B1
A7
14290OG-YEKW57.029-FA6
15S-FA6 GN-YEWK 0.75 14290
C2
C5
91S-PA7 BK-BUWK 0.75 14290
C4
C1-4
15S-HB19 GN-BUWA 1.0 14401
(A)
15A
(B)
7.5A
25A #31
(C)
(C)
#20(C)
#21
#19
#23
#22(B)
(B)
(C)
(B)
10A
20A
10A
10A
30A
20A
15A
3A
20A
20A
7.5A
10A
3A
10A
#28
15A(C) #30
#29
#10
20A
30A
20A #12(B)
(C)
(C) 30A #9
(C) 3A #3
(B) 20A #7
(C)
(C)
(B)
#5
(C)
(C)
(A)
#8
A51 51#
#16(B)
A5.7 42#)B(
(B)
(B) #4
(C) #17
(A) #13
(A) #18
(B) #2
(B)
(C)
(B) #6
(A) 25A #31
(C) #27
(C) #26
(C)
15A
104415.1AW GO8EM-92
.
7.5.0
14401AW 5.1 OG-YE29S-ME6
.
10.0.0
.
10.0.0
.
10.0.0
C1-1
C1-3
C1-2
14401AW 0.131-BB7 BK
RELÉ
DE BOCINA
RELÉ DE
DESEMPAÑADOR DE
FAROS TRASEROS
A MOTOR DEL LIMPIAPARABRISAS
DELANTERO PIN#C1-D
A INT. MULTIFUNCIÓN PIN #C2-9
DESDE LA MASA DEL PILAR A IZQUIERDO
A INT. MULTIFUNCIÓN PIN #C2-1
DESDE LA MASA DEL PILAR A IZQUIERDO
SISTEMA=MASA
DESDE INTERRUPTOR DE DESEMPAÑADOR DE FAROS TRASEROS
SISTEMA=DESEMPAÑADOR DE LUNETA
DESDE LA MASA DEL PILAR A IZQUIERDO
SISTEMA=MASA
DESDE LA MASA DEL PILAR A IZQUIERDO
A PCM PIN# A-C3 (C)
DESDE INT. MULTIFUNCIÓN PIN #C1-3
DESDE LA MASA DEL PILAR A IZQUIERDO
DESDE INT. MULTIFUNCIÓN PIN #C1-1
MASA SOPORTE DE BATERÍA
SISTEMA=MASA
MASA SOPORTE
DE BATERÍA
SISTEMA=PDJB
BATERÍA
FUSIBLERA DE MOTOR
DISTRIBUCIÓN DE ALIMENTACIÓN / FUSIBLERA DE MOTOR
TODOS LOS MOTORES DIESEL
DESDE INTERRUPTOR DE FAROS ANTINIEBLA DELANTEROS
SISTEMA=FAROS ANTINIEBLA
OPCIÓN = FAROS ANTINIEBLA
FUSIBLERA CENTRAL
DISYUNTOROPCIÓN=MÓDULO CONFORT
SISTEMA=VENTANILLAS ELÉCTRICAS
A RKE PIN# CNA-23 (B)
RELÉ DE
LUCES
ALTAS
RELÉ DE
LUCES
BAJAS
RELÉ
INHIBIDOR
DEL ARRANQUE
RELÉ DE
ENCENDIDO
CAJA DE RELÉ
RELÉ DE
FARO ANTINIEBLA
RELÉ DEL
ELECTROVENTILADOR
DEL MOTOR
RELÉ
HEDF
RELÉ DE
WOT
INTERRUPTOR
DE ENCENDIDO
SISTEMA=ARRANQUE
A MOTOR DE ARRANQUE (C)
SISTEMA=CONTROL ELECTRÓNICO DEL MOTOR
COMPONENTE; SISTEMA=PDJB
A LUZ DE CORTESÍA (A)
SISTEMA=LUZ DE CORTESÍA
A FAROS DERECHOS - LUZ DERECHA (B)
A MÓDULO DE AIRBAG Y PRETENSORES PIN # A1-1 (C)
SISTEMA=AIRBAG Y PRETENSORES
OPCIÓN=AIRBAG
A INT. MULTIFUNCIÓN-PIN#L6 (B)
SISTEMA=FAROS, POSICIÓN
SISTEMA=LUCES DE GIRO/BALIZAS
A MULTIFUNCIÓN PIN # C1-10 (B)
SISTEMA=FAROS, POSICIÓN
A FAROS - LUZ BAJA DERECHA (C)
A FAROS - LUZ BAJA IZQUIERDA (C)
SISTEMA=FAROS, POSICIÓN
SISTEMA=FAROS
A FAROS IZQUIERDOS - LUZ IZQUIERDA (B)
SISTEMA=FAROS
SISTEMA=PANEL DE INSTRUMENTOS
A PANEL DE INSTRUMENTOS (B)
SISTEMA=AUDIO
A AUDIO - ACC. DE RADIO (A)
A PANEL DE INSTRUMENTOS - PIN# DET. DE CIGÜEÑAL (B)
SISTEMA=PANEL DE INSTRUMENTOS
SISTEMA=ENCENDEDOR/TOMA CORRIENTE DE 12 VOLTIOS
A ENCENDEDOR/TOMA CORRIENTE DE 12 VOLTIOS - ENCENDEDOR(A)
SISTEMA=DIAGNÓSTICOS
A DIAGNÓSTICO - OBD II-PIN#16 (A)
SISTEMA=BOCINA
A BOCINA (B)
A AIRE ACOND. PIN # 7 (C)
SISTEMA=AIRE ACOND.
OPCIÓN=AIRE ACOND.
SISTEMA=PANEL DE INSTRUMENTOS
A PANEL DE INSTRUMENTOS (C)
A MÓDULO RKE PIN # CNA-17 (B)
SISTEMA=CIERRE CENTRALIZADO
OPCIÓN=CIERRE CENTRALIZADO PARA PUERTAS
A ESPEJOS ELÉCTRICOS (B)
SISTEMA=ESPEJOS EXTERNOS ELÉCTRICOS
A DESEMPAÑADOR DE LUNETA (B)
OPCIÓN=BÁSICO
OPCIÓN=BÁSICO
A INTERRUPTOR DE DESEMPAÑADOR DE FAROS TRASEROS -PIN#2 (B)
SISTEMA=DESEMPAÑADOR DE FAROS TRASEROS
SISTEMA=CIERRE CENTRALIZADO PARA PUERTAS
OPCIÓN=CONFORT Y ALARMA PERIMETRAL MDS
A MÓDULO RKE - PIN# CNA-20 (B)
OPCIÓN=RKE+OTD Y OTD+PA MDS
A MÓDULO RKE PIN # CNA-20 (B)
SISTEMA=VENTANILLAS ELÉCTRICAS
SISTEMA=AIRE ACOND.
OPCIÓN=AIRE ACOND.
A AIRE ACOND.- PIN#1 (B)
SISTEMA=AIRE ACONDICIONADO
A CONTROL DE CALEFACCIÓN/MANEJO DE AIRE -
MOTOR DEL VENTILADOR DEL DESEMPAÑADOR (C)
A LUCES DE MARCHA ATRÁS (A)
SISTEMA=LUCES DE MARCHA ATRÁS
SISTEMA=LUCES DE FRENO
A INTERRUP. DE LUCES DE FRENO (C)
A INT. MULTIFUNCIÓN PIN#C1-9 (B)
SISTEMA=LUZ DE GIRO/BALIZAS
A MOTORES DE LIMPIAPARABRISAS DELANTERO Y TRASERO E INTERRUPTOR MULTIFUNCIÓN PIN #C2-10 (C)
SISTEMA=LIMPIA/LAVAPARABRISAS
SISTEMA=LIMPIA/LAVAPARABRISAS
A INT. MULTIFUNCIÓN PIN# C2-8 & C2-3
Confidencial de Ford
SISTEMA=AUDIO
A AUDIO-RADIO + BATERÍA (A)
SISTEMA=AIRE ACONDICIONADO
OPCIÓN=AIRE ACOND.
A AIRE ACOND. - MOTOR DEL ELECTROVENTILADOR - HEDF
SISTEMA=AIRE ACONDICIONADO
OPCIÓN=AIRE ACOND.
A EMBRAGUE DE AIRE ACOND.(C)
A FARO ANTINIEBLA DELANTERO DCHO.(B)
SISTEMA=FAROS ANTINIEBLA
A FARO ANTINIEBLA DELANTERO IZQ. (B)
SISTEMA=FAROS ANTINIEBLA
SISTEMA=AIRE ACONDICIONADO
OPCIÓN=AIRE ACOND.
A AIRE ACOND. - RESISTOR DEL MOTOR DEL ELECTROVENTILADOR
OPCIÓN=AIRE ACOND.
SISTEMA=CONTROL ELECTRÓNICO DEL MOTOR
OPCIÓN=AIRE ACOND.
SISTEMA=CONTROL ELECTRÓNICO DEL MOTOR
SISTEMA=CONTROL ELECTRÓNICO DEL MOTOR
OPCIÓN=AIRE ACOND.
SISTEMA=MASA
DESDE MASA DE PASARUEDA DELANTERO IZQUIERDO
A PCM PIN# C-D3 (C)
A PCM PIN# C-D1 (C)
A PCM PIN# C-F4 (C)
SISTEMA=ARRANQUE
A MOTOR DE ARRANQUE
FIESTA 2009
A RELÉ DE BUJÍA INCANDESCENTE
SISTEMA=CONTROL DEL MOTOR
RELÉ
PCM
DESDE SISTEMA 0
DESDE PCM PIN # C-D2 (C)
DESDE LA MASA DEL PILAR A IZQUIERDO
SISTEMA=CONTROL ELECTRÓNICO DEL MOTOR
A PCM PIN# B-G4 (C)
A COMPONENTES PCM (C)
SISTEMA=CONTROL ELECTRÓNICO DEL MOTOR
A VSS (B)
SISTEMA=CONTROL ELECTRÓNICO DEL MOTOR
SISTEMA=ANTIRROBO PASIVO (PATS)
A TRANSCEPTOR PATS PIN # C1-1 (C)
A PCM (C)
SISTEMA=CONTROL ELECTRÓNICO DEL MOTOR
A ALTERNADOR (C)
SISTEMA=CARGA
A PANEL DE INSTRUMENTOS (B)
A PCM PIN # C-C3 (C)
SOLO PORTÓN TRASERO FIESTA
PARA MUESCA FIESTA, CABLE=1.5 mm2
SOLO MUESCA FIESTA
A ESPEJOS ELÉCTRICOS (B)
SISTEMA=ESPEJOS EXTERNOS ELÉCTRICOS
PARA MUESCA FIESTA, VALOR NOMINAL DEL FUSIBLE=25A
PARA MUESCA FIESTA,
CABLE = 1.5 mm2
PH9S65-70010-BA
15S-DA7 GN-YEWA 0.75 14401
15S-DA5 GN-OGWA 0.75 14401
14401UB-NGAW 57.015S-RH5
15S-DA2 GN-BUWA 0.75 14401
S95
(A)
#25(C) 3A
(C) 15A #3
(C)
(C)
(C)
(C)
#28
#13
#20(C)
#21
#19
#23
#22(B)
(B)
(C)
(B)
20A
10A
10A
30A
20A
10A
10A
(C)
7.5A
15A
20A
)B( A02 21#
(B)
(C)
(C)10A #26
(C) #27
(C) 30A #9
(C) 15A #14
)B( A02 7#
(C)
(C)
(C)
(C) #8
(A) #15
(B) 20A #16
#24(B)
(B)
(B) #4
(C) 3A #17
(A) 15A #18
(B) #2
(A) 10A #11
(B)
(C)
30A
(A)25A #31
(A) 7.5A
(C)
15A(B) #6
13#)A( A52
15A
40A
3A #1
(C)
)C( A51
7.5A
15A
#10
#343A
#5)C( A5.7
#35
#36
#37
#38
7.5A
(C)
1 0 4 4 1A 3 B D - 0 3RDWA 6.0
10441EY-GOAW 0.429-PD14A
10441EY-GOAW 0.429-PD14
29-PD15 OG-BUWA 4.0 14401
S93
10441EY-NGAW 0.415S-DB1
14401EY-NGAW 0.415S-DB1A
14401EY-NGAW 0.415S-DB1B
S91
14401UB-NGAW 53.015S-MB36
14401EY-NGAW 57.015S-DA1
14401UB-NGAW 57.015S-RR4
15S-RE8 GN-YEWA 0.75 14401
.
3.1.3
.
3.1.3
.
3.1.3
.
7.5.0
.
12.8.0
.
14.1.0
.
7.3.0
.
11.2.0
.
2.1.0
.
11.2.0
.
5.1.0
.
5.1.0
14.1.0
C1-1
C3-1
C2-1
G1
C5-1
C6-1
C2-1
C3-1
(+)(-)
..
.
7.3.0
.
7.3.0
.
7.3.0
.
2.1.0
11.2.0
.
11.2.0
.
7.2.0
.
1.2.0
.
1.2.0
.
1.2.0
.
1.2.0
5.2.0
5.2.0
.
1.2.0
5.2.0
S22
C2
C5
A7
A1
C4
14290_S2
14290_S9
A2
14290_S7
14290_S6
14301KBAW0.6131-DA1
91S-BB12 BK-YEWA 0.75 14401
15S-LE23 GN-WHWA 0.75 14401
15S-LE16 GN-OGWA 0.75 14401
75-DA1 YEWA 1.0 14401
50-BB16 GY-BKWA 1.0 14401
29-BB9 OG-BKWA 1.0 14401
14401GO-NGAW 57.015S-PC44
91S-RH5 BK-BUWA 0.75 14401
31S-KA9 BK-OGWA 1.0 14401
14401EY-GOAW 0.129-HA6
14401
WA 6.0 GN-BK15-DB4
30-LE20 RDWA 6.0
14401
29-PC36 OGWA 1.5
14401
15S-DA4 GN-BKWA 6.0
14401
29-LE13 OG-BUWA 1.5
14401
29-HB21 OG-GNWA 1.5
14401
104415.1AW GO8EM-92
14401
KB-GOAW 5.229-BB17
14401KB-NGAW 0.115S-KA14
31S-KA19 BK-RDWA 1.0 14401
15-KA14 GN-BKWA 1.0 14401
15-KA1 GN-BUWA 1.0
14401
1 0 4 4 19 1 A K - 2 3WH-BKAW 0.1
14401HW-NGAW 57.015-LG23
15S-LE12 GN-YEWA 0.5 14401
50-BB10 GY-BKWA 2.5 14401
14K011DRAW 0.6130-BB10
91S-FA11 BK-YEWA 0.75 14290 91S-FA11 BK-YEWA 0.75 14401
91S-PA17 BK-WHWA 0.75 14290 91S-PA17 BK-WHWA 0.75 14401
15S-LD4 GN-BUWA 1.0
14290
15S-LD4 GN-BUWA 1.0 14401
15-LD9GN-BKWA1.01429015-LD9GN-BKWA1.014401
91S-PA7 BK-BUWA 0.75 14290 91S-PA7 BK-BUWA 0.75 14401
29S-ME7 OG-BUWA 1.0 14401
15-FA18 GN-OGWA 4.0 14401
15S-PA9 GN-WHWA 6.0 14290
15S-PA6A GN-YEWA 6.0 14290 15S-PA6 GN-YEWA 6.0 14290
BK-YE31-LD6 WA 0.5 14290
15S-HB19 GN-BUWA 1.0 14401
15S-PA7GN-BUWA0.75
14290
15S-DA2 GN-BUWA 0.75 14290
15S-PA17GN-WHWA0.7514290
15S-FA11GN-YEWA0.7514290
15S-FA6 GN-YEWA 2.5 14290
31-LE12 BK-YEWA 0.5 14401
31-LE19 BK-BUWA 0.5 14401
14401KBAW 0.131-KA14
14401DRAW 0.630-DB2
30-BB8 RD-OGWA 6.0 14401
30-DB3 RDWA 6.0 14401
30-DA3 RD-OGWA 6.0
14290
30-PA18 RDWA 6.0 14290
14290OG-YEAW57.029-FA6
30-PA8 RDWA 6.0 14290
30-DB1 RDWA 6.0 14401
15S-LE22A GN-OGWA 1.0 14290
15S-LE15 GN-BKWA 1.0 14290
14401AW 05.0 YE-GN75-MD15
OG-GN0.529-FA10 WA 14401
15-JA9 GN-RDWA 1.0 14401
15-JA10 GN-OGWA 0.5 14401
31-HB20 BKWA 0.5 14401
15-AA5 GN-BUWA 0.5 14401
15S-HB20 GN-BKWA 0.5 14401
15-BB7 GN-BU 14401AW 0.1
S5
14290
GO-NGAW 0.115S-LE22
B2
15S-LE22
14401
GN-OGWA 1.0
10441KB-GOAW 0.129-LE29
1 0 4 4 18 G L - 9 2OGWA 2.5
14401YE-BUWA 0.5075-GG14
29-PB9 OGWA 1.0 14401
12.4.0
S34
OG-BU 1440129-GG11 WA 0.75
14401EY-GOAW 0.129-AD12
14401GN-BKWA 0.515-HB22
S30 WA 14401GN-RD15-FA13 0.5
15-AJ1 GN-BUWA 6.0 14401
.
5.3.0
B1
29-PA6 14401OG-YEWA 0.75
14401GO-NGAW 5.115S-PC44A
10441KBAW 5.031-ME7
14401AW 5.229-AJ25 OG-WH
10441DRAW 0.6A1BD-03
14401EY-GOAW 0.129-AD12 12.4.0
1.4.0
7.2.0
.
12.3.1
14401HW-NGAW 57.015S-LE11
.
7.5.0
10441A62LG-S92 OG-GNWA 0.75
.
10.2.10
1 0 4 4 16 2 L G - S 9 2OG-GNWA 0.75
.
6.1.0
1 0 4 4 17 C L - 9 2OG-BUWA 0.5
.
13.2.2
.
3.1.3
.
11.2.0
0 9 2 4 17 1 D L - S 5 1GN-WHWA 0.75
GN-WHAW 57.0 1429015S_LD11
(C)
(C)
(B)
(A)
2# )C(
50A
60A
5# )C(
6# )C(
60A
60A
8# )C(
#7
60A
(C)
29-TA55A OG-BKWA 0.75 14401
.
4.1.0
29-TA55B OG-BKWA 0.75 14401
.
4.1.0
15-LG5 WA 1.0 GN-RD 14401
.
5.4.0
14401UB-NGAW 0.115-DA2
S70
14401HW-NGAW 57.015-LG28
15-TC6 GN-YEWA 0.75 14401
.
5.6.0
91S-TC6 BK-YEWA 0.75 14401
.
4.1.0
0132
30
57751550315
C1-4
C1-7
C1-1
C1-6
C1-3 14401HW-KBAW 5.031S-TA32
.
4.1.0
31S-TA32A BK-WHWA 0.35 14401
SOLO MUESCA FIESTA
(C)
.
10.0.0
.
10.0.0
WA 0.75 14401OG-BK29-RE1
29-AA17 OG-WHWA 2.5 14401
29-MD15 OG-BKWA 1.5 14401
14401AW 5.1 OG-YE29S-ME6
15-KA19 GN-OGWA 1.0 14401
.
7.3.0
144011.0WA GN-BK15-DA4
.
5.1.0
15S-LE19 GN-BUWA 0.5 14401
1 0 4 4 15 5 A T - 5 1GN-BKWA 1.0
.
1.2.0
15-TA55A GN-BK 14401WA 0.75
.
4.1.0
.
5.1.0
91S-RH9 BK-BUWA 0.75 14401
.
1.2.0
.
7.5.0
15-DA1 GN-YE 14401WA 1.0
3.1.3
15-RE8 GN-YEWA 0.75 14401
15-GG11 GN-BUWA 0.75 14401
.
13.1.1
14401WA 1.0 GN-BK15-BB9
WA 144018-HB19 WH-RD1.0
14401HW-NGAW 57.015S-LG28
5.1.0
5.1.0
.
10.0.0
.
5.1.0
5.4.0
.
8.0.0
.
13.5.0
.
10.0.0
7.2.0
13.5.0
11.2.0
14401UB-NGAW 5.215-AJ2
12.3.1A
3.1.3
3.1.3
3.1.3
3.1.3
10.0.0
.
3.1.3
.
3.1.3
.
2.1.0
14401AW 0.131-BB7 BK
.
3.1.3
14517
16.0WE
RD
30-DC1
HTD_BKLIGHT_REL3A ($1W5609)
RELÉ
DE BOCINA
RELÉ DE
DESEMPAÑADOR DE
FAROS TRASEROS
DESDE LA MASA DEL PILAR A IZQUIERDO
SISTEMA=MASA
DESDE LA MASA DEL PILAR A IZQUIERDO
SISTEMA=MASA
DESDE INTERRUPTOR DE DESEMPAÑADOR DE FAROS TRASEROS
SISTEMA=DESEMPAÑADOR DEL PARABRISAS DE LUNETA
DESDE LA MASA DEL PILAR A IZQUIERDO
SISTEMA=MASA
OPCIÓN=BOCINA DE SEGURIDAD
DESDE MÓDULO RKE PIN # CNA-12
SISTEMA=AVISO DE PUERTA ABIERTA
DESDE LA MASA DEL PILAR A IZQUIERDO
SISTEMA=CONTROL ELECTRÓNICO DEL MOTOR
SISTEMA=CONTROL ELECTRÓNICO DEL MOTOR
SISTEMA=CONTROL ELECTRÓNICO DEL MOTOR
SISTEMA=CONTROL ELECTRÓNICO DEL MOTOR
SISTEMA=CONTROL ELECTRÓNICO DEL MOTOR
DESDE PCM (C)
SISTEMA=CONTROL ELECTRÓNICO DEL MOTOR
A PCM (C)
A PANEL DE INSTRUMENTOS (C)
SISTEMA=PANEL DE INSTRUMENTOS
SISTEMA=ANTIRROBO PASIVO (PATS)
A TRANSCEPTOR PATS (C)
A INYECTORES DE COMBUSTIBLE/WH6C319 (C)
A SENSORES PCM (C)
A PCM (C)
DESDE LA MASA DEL PILAR A IZQUIERDO
DESDE INT. MULTIFUNCIÓN PIN #C1-2
MASA SOPORTE DE BATERÍA
SISTEMA=MASA
MASA SOPORTE
DE BATERÍA
SISTEMA=PDJB
BATERÍA
FUSIBLERA DE MOTOR
DISTRIBUCIÓN DE ALIMENTACIÓN / FUSIBLERA DE MOTOR
DESDE INTERRUPTOR DE FAROS ANTINIEBLA DELANTEROS
SISTEMA=FAROS ANTINIEBLA
OPCIÓN = FAROS ANTINIEBLA
FUSIBLERA CENTRAL
DISYUNTOROPCIÓN=MÓDULO CONFORT
SISTEMA=VENTANILLAS ELÉCTRICAS
A RKE PIN# CNA-23 (B)
RELÉ DE
LUCES
ALTAS
RELÉ DE
LUCES
BAJAS
RELÉ DE
BOMBA DE
COMBUSTIBLE
RELÉ
INHIBIDOR
DEL ARRANQUE
RELÉ DE
ENCENDIDO
CAJA DE RELÉ
RELÉ DE
FARO ANTINIEBLA
RELÉ DEL
ELECTROVENTILADOR
DEL MOTOR
RELÉ
HEDF
RELÉ DE
WOT
INTERRUPTOR
DE ENCENDIDO
SISTEMA=ARRANQUE
SISTEMA=ARRANQUE
A MOTOR DE ARRANQUE (C)
A LUZ DE CORTESÍA
SISTEMA=LUZ DE CORTESÍA
OPCIÓN=BOCINA DE SEGURIDAD
SISTEMA=BOCINA
A BOCINA 3 PIN # C1-1(B)
A FAROS DERECHOS - LUZ DERECHA (B)
A MÓDULO DE AIRBAG Y PRETENSORES PIN # A1-1 (C)
SISTEMA=AIRBAG Y PRETENSORES
OPCIÓN=AIRBAG
A INT. MULTIFUNCIÓN-PIN#L6 (B)
SISTEMA=FAROS, POSICIÓN
SISTEMA=LUCES DE GIRO/BALIZAS
A MULTIFUNCIÓN PIN # C1-10 (B)
SISTEMA=CONTROL ELECTRÓNICO DEL MOTOR
A INTERRUPTOR DE CIERRE DE COMBUSTIBLE(C)
SISTEMA=CONTROL ELECTRÓNICO DEL MOTOR
A PCM (C)
SISTEMA=CONTROL ELECTRÓNICO DEL MOTOR
A PCM (C)
SISTEMA=FAROS, POSICIÓN
A FAROS - LUZ BAJA DERECHA (C)
A FAROS - LUZ BAJA IZQUIERDA (C)
SISTEMA=FAROS, POSICIÓN
SISTEMA=FAROS
A FAROS IZQUIERDOS - LUZ IZQUIERDA (B)
SISTEMA=FAROS
SISTEMA=PANEL DE INSTRUMENTOS
A PANEL DE INSTRUMENTOS (B)
SISTEMA=AUDIO
A AUDIO - ACC. DE RADIO (A)
A PANEL (B)
SISTEMA=PANEL DE INSTRUMENTOS
SISTEMA=ENCENDEDOR/TOMA CORRIENTE DE 12 VOLTIOS
A ENCENDEDOR/TOMA CORRIENTE DE 12 VOLTIOS - ENCENDEDOR(A)
A ESPEJOS ELÉCTRICOS
SISTEMA=ESPEJOS EXTERNOS ELÉCTRICOS
SISTEMA=BOCINA
A BOCINA_1 (B)
A AIRE ACOND. PIN # 7 (C)
SISTEMA=AIRE ACOND.
OPCIÓN=AIRE ACOND.
SISTEMA=PANEL DE INSTRUMENTOS
A PANEL DE INSTRUMENTOS (C)
A MÓDULO RKE PIN # CNA-17 (B)
SISTEMA=CIERRE CENTRALIZADO
OPCIÓN=CIERRE CENTRALIZADO PARA PUERTAS
A ESPEJOS ELÉCTRICOS (B)
SISTEMA=ESPEJOS EXTERNOS ELÉCTRICOS
A DESEMPAÑADOR DEL PARABRISAS DE LUNETA (B)
OPCIÓN=BÁSICO
SISTEMA=DESEMPAÑADOR DEL PARABRISAS DE LUNETA
OPCIÓN=BÁSICO
A INTERRUPTOR DE DESEMPAÑADOR DE FAROS TRASEROS -PIN#2 (B)
SISTEMA=DESEMPAÑADOR DE FAROS TRASEROS
SISTEMA=CIERRE CENTRALIZADO PARA PUERTAS
OPCIÓN=CONFORT Y ALARMA PERIMETRAL MDS
A MÓDULO RKE - PIN# CNA-20 (B)
OPCIÓN=RKE+OTD Y OTD+PA MDS
A MÓDULO RKE PIN # CNA-20 (B)
SISTEMA=VENTANILLAS ELÉCTRICAS
SISTEMA=AIRE ACOND.
OPCIÓN=AIRE ACOND.
A AIRE ACOND.- PIN#1 (B)
SISTEMA=AIRE ACONDICIONADO
A CONTROL DE CALEFACCIÓN/MANEJO DE AIRE -
MOTOR DEL VENTILADOR RADIAL DEL DESEMPAÑADOR (C)
SISTEMA=LUCES DE FRENO
A INTERRUP. DE LUCES DE FRENO (C)
A INT. MULTIFUNCIÓN PIN#C1-9 (B)
SISTEMA=LUZ DE GIRO/BALIZAS
A MOTORES DE LIMPIAPARABRISAS DELANTERO Y TRASERO E INTERRUPTOR MULTIFUNCIÓN PIN #C2-10 (C)
SISTEMA=LIMPIA/LAVAPARABRISAS
SISTEMA=LIMPIA/LAVAPARABRISAS
A INT. MULTIFUNCIÓN PIN# C2-8 & C2-3
Confidencial de Ford
SISTEMA=AUDIO
A AUDIO-RADIO + BATERÍA (A)
OPCIÓN=MÓDULO CONFORT
DESDE MÓDULO RKE PIN # CNA-5
SISTEMA=DETECCIÓN DE MOVIMIENTO
SISTEMA=AIRE ACONDICIONADO
A AIRE ACOND. - MOTOR DEL ELECTROVENTILADOR - HEDF
SISTEMA=AIRE ACONDICIONADO
OPCIÓN=AIRE ACOND.
A EMBRAGUE DE AIRE ACOND.(C)
A FARO ANTINIEBLA DELANTERO DCHO.(B)
SISTEMA=FAROS ANTINIEBLA
A FARO ANTINIEBLA DELANTERO IZQ. (B)
SISTEMA=FAROS ANTINIEBLA
SISTEMA=AIRE ACONDICIONADO
A AIRE ACOND. - RESISTOR DEL MOTOR DEL ELECTROVENTILADOR
SISTEMA=CONTROL ELECTRÓNICO DEL MOTOR
OPCIÓN=AIRE ACOND.
SISTEMA=CONTROL ELECTRÓNICO DEL MOTOR
A PCM (C)
SISTEMA=CONTROL ELECTRÓNICO DEL MOTOR
SISTEMA=MASA
DESDE MASA DE PASARUEDA DELANTERO IZQUIERDO
A PCM (C)
A PCM
SISTEMA=ARRANQUE
A MOTOR DE ARRANQUE
FIESTA 2009
RELÉ
PCM
RELÉ DE LUZ
DE MARCHA
ATRÁS
MOTOR ROCAM NAFTA T/A
SISTEMA=LIMPIA/LAVAPARABRISAS
A MOTOR DE LIMPIAPARABRISAS DELANTERO PIN#C1-D
A INTERRUPTOR MULTIFUNCIÓN PIN #C2-9
SISTEMA=LIMPIA/LAVAPARABRISAS
A INTERRUPTOR MULTIFUNCIÓN PIN #C2-1
SISTEMA=LIMPIA/LAVAPARABRISAS
A TCM PIN # A-22 (C)
SISTEMA=TRANSMISIÓN AUTOMÁTICA
A TCM PIN # A-31 (C)
SISTEMA=TRANSMISIÓN AUTOMÁTICA
SUBSYSTEM=BOCINA
DESDE INTERRUPTOR MULTIFUNCIÓN C2-11
SISTEMA=MASA
A TRANSFORMADOR DE ENCENDIDO/WH6C319
SISTEMA=FAROS, POSICIÓN
DESDE INT. MULTIFUNCIÓN PIN #C1-3
SISTEMA=FAROS, POSICIÓN
SISTEMA=MASA
DESDE LA MASA DEL PILAR A IZQUIERDO
SISTEMA=MASA
A TCM (C)
SISTEMA=TRANSMISIÓN AUTOMÁTICA
A INTERRUPTOR DE MODO DE CAJA DE CAMBIOS (C)
BLOQUEO
SOLO PORTÓN TRASERO FIESTA
PARA MUESCA FIESTA, CABLE=1.5 mm2
DESDE UNIDAD DE PALANCA DE CAMBIOS PIN# C1-2
SISTEMA=TRANSMISIÓN AUTOMÁTICA
A PANEL DE INSTRUMENTOS
SISTEMA=PANEL DE INSTRUMENTOS
DESDE UNIDAD DE PALANCA DE CAMBIOS PIN# C1-2
SISTEMA=TRANSMISIÓN AUTOMÁTICA
SISTEMA=LUCES DE FRENO (A)
A LUCES DE FRENO (A)
A DIAGNÓSTICO-OBD II-PIN#16 (A)
SISTEMA=DIAGNÓSTICO
PARA MUESCA FIESTA, VALOR NOMINAL DEL FUSIBLE=25A
PARA MUESCA FIESTA,
CABLE = 1.5 mm2
PH9S65-70010-DC
31-CF6 BKWA 4.0 2C011
.
9.1.4A
31-RE8BKWA2.514401
31-RE8A BKWA 0.75 14401
31-RE8B BKWA 0.75 14401
31-RE8C BKWA 0.75 14401
14401KBAW 57.031-RE8D
S21_14401
.
3.1.3
.
3.1.3
.
3.1.3
.
3.1.3
14401KBAW0.631-AA17
10441KBAW 0.131-AJ12
10441KBAW 5.231-AJ11
31-AJ7
14401BK
WA 2.5 31-AJ7
14A584-DRVBK
WA 2.5
14401KBAW 5.231-AA80
S100_14401
12.3.1
12.3.1
12.3.1
13.5.0
26
13.5.0
10.2.10
BK 13A444WA 1.031-LB25
31-LG6 14401BKWA 0.5
WA1.014401BK31-DA6A
31-DA6 13A444BKWA 1.0
10441KBAW0.46AD-13
AW 0.131-LF22 BK 13A444
AW 0.112FL-13 13A444BK
14401KBAW 5.131-HB19
S50_14401
S1_13A444
.
7.2.0
.
5.3.0
5.1.0
3
5.1.0
.
6.3.0
.
7.2.0
.
6.1.0
14401
31-LH16 BKWA 0.75 14A584-REARKBAW 57.031-LH16
KBAW 57.0
14401
31-LH16A
KBAW 57.0
14401
31-LH23
14A584-REARKBAW 57.031-LH16A
14A584-PSSKBAW 57.031-LH23
9
.
6.3.0
.
6.3.0
.
6.3.0
22
9
10441KBAW 53.031-GL7
PARA RKE+OTD MD, MOVER ESTE CIRCUITO A S28
31-DA7BBKWA2.514401
S102_14401.
13.5.0
.
13.5.0
10.2.10
14401BK31-DA4WA1.5
C1-1
C2-1
C3-1
C4-1
C5-1
31-DA7BKWA4.014401
S47_14401
S10_14290
S1_14290
S28_14401C1-1
C3-1
C2-1
BK
11.2.0
S15_14401
1.0.0
1.0.0
1.0.0
C5-1
C6-1
C2-1
C3-1
(+)(-)
..
S14_14401
BK31-ME7 WA 0.5 14401
14401BKWA 1.031-KA14
5.4.0
5.4.0
5.4.0
7.3.0
12.8.0
1.0.0
10.0.0
1.4.0
91-MD15BK-GNWA2.5
14401
91-JA10 BK-RDWA 0.50
14401
BK31-LF2A WA 1.0 14401
BK31-KA8 WA 1.0 14401
BK 17K400WA 1.031-KA28
S10_14401
31-DA1 BKWA 16.0
14301
31-DA1 BKWA 16.0
14301
C1-1
C3-1
C2-1
.
S3_14290
31-PA6AAW0.6BK14290
14290KBAW 5.231-FA6
09241KBAW 0.631-PA6
5.2.0
5.2.0
C1-1
C3-1
C2-1
S4_14290
BK31-LD11 14290AW 57.0
31-LD17 14290BKWA 0.75
14290WA 1.0 BK31-FA87
BK31-ME6 WA 1.0 14290
09241A78AF-13BKWA1.5
WA 0.75 14290BK31-LE31
WA 0.75 14290BK31-LE31A
1.0.0
14290BKWA 0.531-LD6
31-LE30 BK0.75WA 14290
31-LE30A 57.0 KBWA 14290
31-LE30B14290BKWA1.5
5.1.0
.
31-DA114290BKWA1.0
S1_17K400
3.1.3
17K400BK31-LF21 WA 0.5
17K400WA 1.0 BK31-HB19
5.2.0
.
14.1.0
5.3.0
BK-OG31-RA1 WA 0.5 14401
BK-BU31-GC7 WA 0.75 14401
31-LE12 BK-YE 14401AW 5.0
BK-BU31-LE19 WA 0.5 14401
BK31-DJ7 14401AW 0.1
31-LF23 BK-OG 14401AW 0.1
31-DA6BK17K4002.5WA
14401GO-KBAW 57.091-GG14
144016.0WABK31-DA1
11.2.0
31-LC7 BKWA 0.5 14401
BK-GN31-FA25 4.0 14401WA
91-GL37 BK-GNWA 0.35 14401 13.1.1
1.4.0
31-DA7A BKWA 4.0 14401
31-ME10 14401BKWA 0.75
.
7.5.0
.
13.5.0
.
13.5.0
10441KBAW 5.031-AA30
10441KBAW 5.031-AA31
31-FA13 BKAW 53.0 14401
AW 5.002BH-13 14401BK
31-LD10 AW 5.0 KB 14401
.
1.0.0
10441KBAW 5.031-LB8
BK31-HB31 WA 0.5 14401
14401AW 5.031-LH27A BK
13A444WA 0.5 BK31-AA83
AW 5.002LG-13 13A444BK
10.2.10
13.5.0
7.3.0
7.2.0
BK 17K400WA 0.531-LG6
31-AA83 AW 5.0 KB 17K400
BK 17K400WA 0.531-GL20
31-RG2 BKWA 1.5 14401
7.5.0
.
5.1.0
10.0.0
31-LC9 14401BKWA 0.5
31-LC30 14401BKWA 0.5
.
5.1.0
1.0.0
6.1.0
.
BK-GN31-LE29 WA 1.0 14401
BK 1 0 4 4 17 B B - 1 3AW 0.1
91-DA1BK-YEWA1.014401
91-RA1 BK-OGWA 1.0 14401
A RADIO
MASA DE RADIO
SISTEMA=MASA
DIVISOR
8.0.0 A MÓDULO DE AIRBAG #20
MASA DE AIRBAG
DIVISOR
SISTEMA=MASA
MASA DEL PILAR D
SISTEMA=MASA
Tipo IV
SISTEMA=FAROS
SISTEMA=FAROS
SISTEMA=CONTROL ELECTRÓNICO DEL MOTOR
A PCM
SISTEMA=CONTROL ELECTRÓNICO DEL MOTOR
A PCM
SISTEMA=CONTROL ELECTRÓNICO DEL MOTOR
A PCM
SISTEMA=CONTROL ELECTRÓNICO DEL MOTOR
A PCM
MASA PCM
Tipo I
DIVISOR
Confidencial de Ford
MASA DEL MOTOR
SISTEMA=MASA
G1
MASA SOPORTE
DE BATERÍA
SISTEMA=MASA
G1
BATERÍA
SISTEMA=PDJB
BATERÍA
MASA DEL DIVISOR
DEL PILAR A DERECHO
Tipo IV
11.2.0 A MOTOR DEL ELECTROVENTILADOR #B
OPCIÓN=AIRE ACOND.
SISTEMA=AIRE ACOND.
11.2.0 A SOLENOIDE DE EMBRAGUE DE A/C #2
SISTEMA=AIRE ACOND.
GND#0
MASA DE
AIRE ACOND.
SISTEMA=FAROS
A UNIDAD DE TANQUE DE COMBUSTIBLE
SISTEMA=MOTOR
SISTEMA=FAROS
SISTEMA=FAROS
A LUZ TRASERA COMBINADA DERECHA
A LUZ TRASERA COMBINADA IZQUIERDA
A INTERRUP. DE SEÑAL MULTIFUNCIÓN-PIN#C1-8
A MOTOR DEL LIMPIAPARABRISAS DELANTERO #5
A ENCENDEDOR
SISTEMA=LIMPIA/LAVAPARABRISAS
SISTEMA=ENCENDEDOR / TOMA CORRIENTE DE 12 VOLTIOS
A ILUMINACIÓN DEL PANEL DE INSTRUMENTOS / LUZ DE INTERRUPTORES
A INTERRUP. DE DESEMPAÑADOR DE FAROS TRASEROS #4
SISTEMA=DESEMPAÑADOR DE FAROS TRASEROS
SISTEMA=LUZ DE CORTESÍA
A ILUMINACIÓN DE LA GUANTERA
A RELÉ DE DESEMPAÑADOR DE FAROS TRASEROS
SISTEMA=DESEMPAÑADOR DE FAROS TRASEROS
A INTERRUPTOR DE AIRE ACOND. #10
SISTEMA=AC
A INTERRUP. DE FAROS
ANTINIEBLA DELANTEROS #4
SISTEMA=FAROS ANTINIEBLA
SISTEMA=PDJB
SISTEMA=PDJB
SISTEMA=PDJB
SISTEMA=PDJB
SISTEMA=PANEL DE INSTRUMENTOS
SISTEMA=PDJB
A RELÉ DE LUCES BAJAS
A RELÉ DE LUCES ALTAS
A RELÉ DEL LIMPIAPARABRISAS DELANTERO
A RELÉ DE ENCENDIDO
A RELÉ DE BOCINA
A LUZ DE TECHO DELANTERA #2
A DIAGNÓSTICO-PIN#4
A INTERRUP. DE NIVEL DE
LÍQUIDO DE FRENO #1
A INTERRUP. DEL VENTILADOR
DEL DESEMPAÑADOR #3
SISTEMA=ILUMINACIÓN DEL PANEL DE INSTRUMENTOS / LUZ DE INTERRUPTORES
SISTEMA=ILUMINACIÓN DEL PANEL DE INSTRUMENTOS / LUZ DE INTERRUPTORES
SISTEMA=ILUMINACIÓN DEL PANEL DE INSTRUMENTOS / LUZ DE INTERRUPTORES
A INTERRUP. PARA AJUSTAR
LA VENTANILLA TRASERA IZQ.
A INTERRUP. PARA AJUSTAR
LA VENTANILLA TRASERA DCHA.
A INTERRUP. PARA AJUSTAR
LA VENTANILLA DELANTERA DCHA.
MASA DEL DIVISOR
DEL PILAR A IZQ.
Tipo IV
A BOCINA
SISTEMA=BOCINA
OPCIÓN=AIRE ACOND.
11.2.0A SISTEMA DE AIRE ACOND.-INTERRUPTOR DE PRESIÓN DUAL #2
A CONJUNTO DE FAROS IZQUIERDO
5.1.0 A CONJ. DE FAROS IZQUIERDO
A FARO ANTINIEBLA DELANTERO IZQ.
A FARO ANTINIEBLA DELANTERO DCHO.
A RELÉ DE FAROS ANTINIEBLA
OPCIÓN=FAROS ANTINIEBLA
GND#0
MASA DE PASARUEDA
DELANTERO IZQUIERDO
MASA DE PASARUEDA
DELANTERO IZQUIERDO
DISTRIBUCIÓN DE MASA
MOTOR ROCAM NAFTA T/M
FIESTA 2009
SISTEMA=VENTANILLAS ELÉCTRICAS
A INTERRUP. DE VENTANILLAS ELÉCTRICAS PIN# C2-3
SISTEMA=CIERRE CENTRALIZADO PARA PUERTAS
A RKE PIN# CNA-1
SISTEMA=VENTANILLAS ELÉCTRICAS
A RKE PIN# CNA-9
SISTEMA=VENTANILLAS ELÉCTRICAS
A RKE PIN# CNA-8
SISTEMA=AIRBAG Y PRETENSORES
Tipo IITipo III
GND#0
AL SEGURO DEL BAÚL
A LUZ DE PATENTE
A LUZ DE PATENTE
A INT. DEL BAÚL
SISTEMA=AVISO DE PUERTA ABIERTA
SISTEMA=BLOQUEO CENT.P/PUERTAS
SISTEMA=LUCES DE FRENO
A CHMSL
OPCIÓN=CHMSL
SISTEMA=DESEMPAÑADOR
DE FAROS TRASEROS
A DESEMPAÑADOR DE
LUNETA
OPCIÓN=HBL
GND#0
SISTEMA=MASA
MASA DE LA TAPA
DEL BAÚL
Tipo IV
SOLO MUESCA FIESTA
GND#0
SISTEMA=MASA
MASA DEL PILAR D
Tipo IV
SOLO PORTÓN TRASERO FIESTA
OPCIÓN=CHMSL
OPCIÓN=HBL
OPCIÓN=LIMPIALUNETA
SISTEMA=LUCES DE FRENO
A LUCES DE FRENO - CHIMSEL
SISTEMA=FAROS
A LUZ DE PATENTE
SISTEMA=DESEMPAÑADOR DE FAROS TRASEROS
A DESEMPAÑADOR DE LUNETA
SISTEMA=LIMPIA/LAVAPARABRISAS
A MOTOR DE LIMPIALUNETA
AL SEGURO DEL BAÚL
SISTEMA=CIERRE CENTRALIZADO PARA PUERTAS
A INT. DEL BAÚL
SISTEMA=AVISO DE PUERTA ABIERTA
A INTERRUP. DEL CAPÓ PIN # C1-2
SISTEMA=AVISO DE PUERTA ABIERTA
A MOTOR ELÉCTRICO DE CIERRE CENTRALIZADO PARA PUERTA DELANTERA IZQ.
SISTEMA=CIERRE CENTRALIZADO PARA PUERTAS
A MOTOR ELÉCTRICO DE CIERRE CENTRALIZADO PARA PUERTA TRASERA DCHA.
SISTEMA=CIERRE CENTRALIZADO PARA PUERTAS
A BOCINA DE SEGURIDAD
SISTEMA=BOCINA
A PANEL DE INSTRUMENTOS
SISTEMA=PANEL DE INSTRUMENTOS
A MÓDULO DE TRANSCEPTOR DE ANTIRROBO PASIVO (PATS) #2
SISTEMA=PATS
A DIAGNÓSTICO - PIN#5
SISTEMA=DIAGNÓSTICO
MASA ELÉCTRICA DEL
PILAR A IZQUIERDO
Tipo II y I
Tipo IV
Tipo IV
SISTEMA=ABS
A MÓDULO ABS PIN#26
* PARA EL MODELO DE SERIE BAJA DE PORTÓN TRASERO FIESTA (EXCEPTO EL BÁSICO),
MOVER ESTE CIRCUITO A S14, CABLE=0.75 mm2
11.2.0
SISTEMA=DIAGNÓSTICO
SISTEMA=LUZ DE CORTESÍA
SISTEMA=CIERRE CENTRALIZADO PARA PUERTAS
A INT. DE APERTURA DEL BAÚL
SISTEMA=CIERRE CENTRALIZADO PARA PUERTAS
A INT. DE APERTURA DEL BAÚL
5.1.0 A CONJ. DE FAROS DERECHO
A CONJ. DE FAROS DERECHO
Tipo IV
SISTEMA=AC
MASA ABS
DIVISOR
Tipo II
SISTEMA=MASA
PH9S65-70012-AB
10.0.0
14401KBAW0.631-AA17
10441KBAW 0.131-AJ12
10441KBAW 5.231-AJ11
31-AJ7
14401BK
WA 2.5 31-AJ7
14A584-DRVBK
WA 2.5
14401KBAW 5.231-AA80
S100_14401
12.3.1
12.3.1
12.3.1
13.5.0
26
BK 17K400WA 1.031-KA28
17K400BK31-LF21 WA 0.5
17K400WA 1.0 BK31-HB19
31-DA6BK17K4002.5WA
BK 17K400WA 0.531-LG6
31-AA83 AW 5.0 KB 17K400
BK 17K400WA 0.531-GL20
13.5.0
10.2.10
5.1.0
.
S1_17K400
5.3.0
7.3.0
7.2.0
AW 0.152BL-13 13A444BK
10441KBAW 5.031-LG6
31-DA6ABK14401AW0.1
444A31KBAW 0.131-DA6
14401BKWA4.031-DA6
13A444BK31-LF22 WA 1.0
13A444WA 0.5 BK31-AA83
BK 13A444WA 1.031-LF21
31-HB19 BKWA 1.5 14401
AW 5.002LG-13 13A444BK
S50_14401
S1_13A444
.
7.2.0
.
5.3.0
10.2.10
13.5.0
5.1.0
3
5.1.0
.
7.2.0
.
6.1.0
KBAW 57.031-LH16
14401
31-LH16 BKWA 0.75 14A584-REAR
31-LH16A
14401
BKWA 0.75
31-LH23
14401
BKWA 0.75
31-LH16A BKWA 0.75 14A584-REAR
31-LH23 BKWA 0.75 14A584-PSS
31-AA30 14401BKWA 0.5
31-AA31 14401BKWA 0.5
9
.
6.3.0
.
6.3.0
.
6.3.0
22
9
S47_14401
.
13.5.0
.
13.5.0
6C319KBAW 0.631-RH15
U B - K B7 C L - 1 3WA 0.5 14401
14401BKWA 1.031-KA14
31-LE12 BK-YE 144010.5WA
BK31-ME7 WA 0.5 14401
BK-BU31-LE19 WA 0.5 14401
BK-OG31-RA1 WA 0.5 14401
6C31931-HA15 BKWA 1.5
S102_14401.
13.5.0
.
13.5.0
14401GO-KBAW 05.091-RJ29
14401EY-KBAW 57.091-PG6
91-GL37 BK-GNWA 0.35 14401
91-GG14 BK-OGWA 0.75 14401
5.2.0
5.2.0
S4_14290
1.0.0
20
S3_14290
.
S10_14290
S1_14290
C1-1
C3-1
C2-1S1_6C319
S28_14401
S21_14401
C1-1
C3-1
C2-1
BK
C1-1
C3-1
C2-1
S15_14401
S10_14401
1.0.0
1.0.0
1.0.0
1.0.0
1.4.0
C5-1
C6-1
C2-1
C3-1
(+)(-)
..
S14_14401
5.4.0
.
1.0.0
31-LF23 BK-OG 14401AW 0.1
BK-GN31-LE29 WA 1.0 14401
BK31-KA8 WA 1.0 14401
14
14401EY-KBAW 5.191-RE8B
BK31-LF2A WA 1.0 14401
.
.
14.1.0 91-JA10 BK-RDWA 0.50 14401
5.4.0
5.4.0
7.3.0
13.1.1
3.1.1
91-RE8C BK-YEWA 0.75 6C319
6C319EY-KBAW 57.091-RE8D
91-MD15 BK-GNWA 2.5 14401
14301
20.0WA BK31-DA1
14301
20.0WA BK31-DA1
14401WA BK-YE91-RE8A 1.5
6.1.0
10.0.0
1.0.0
3.1.1
144012.5WABK-YE91-RE8
BK31-DJ7 14401AW 0.1
31-DA7BKWA4.014401
11.2.0
12.8.0
5.2.0
144016.0WABK-YE31-DA1
C1-1
C2-1
C3-1
C4-1
C5-1
14401BK31-DA4WA2.5
BK-GN31-FA25 4.0 14401WA
31-DA7BBKWA2.514401
BK31-HA15 WA 1.5 14401
1.4.0
14401
AW 0.4
BK
31-DA7A
1 0 4 4 1 K B6 B B - 1 30.75WA
31-FA13 BK0.35WA 14401
BK 14401WA 0.531-HB20
14401WA 0.5 BK31-LD10
.
3.1.1
BK31-LH27A WA 0.5 14401
14401AW 5.0 K B1 3 B H - 1 3
1 0 4 4 18 B L - 1 3 BKWA 0.5
.
6.3.0
.
3.1.1
91-RN1
BK-BU
WA 0.75
14401
91-RN1
BK-BU
WA 0.75
6C319
14290BKWK6.031-PA6A
0 9 2 4 16 A P - 1 3BKWK 6.0
1.5WKBK1429031-FA87A
09241KBKW0.131-DA1
31-LD6 0.5WK BK 14290
KW 57.0 BK 1429031-LD17
WK 0.75 1429031-LD11 BK
31-LE31A BK-YE 14290KW 57.0
31-LE31 BK-YE 142900.75WK
31-FA87 0.1 KBWK 14290
142901.0WK31-ME6 BK
09241KBKW5.131-LE30B
14290WK 0.75 BK31-LE30
14290WK 0.75 BK31-LE30A
31-FA6 BKWK 0.75 14290
.
1 0 4 4 19 C L - 1 3BKWA 0.5
31-LC30 14401BKWA 0.5
.
BK-BU31-GC7 WA 0.75 14401
BK 1 0 4 4 17 B B - 1 31.0WA
91-DA1BK-YEWA1.014401
91-RA1 BK-OGWA 1.0 14401
A RADIO #4 8.0.0 A MÓDULO DE SISTEMA DE AIRBAG Y PRETENSORES #20
MASA DEL PILAR D
SISTEMA=MASA
Tipo IV
OPCIÓN=HBL
A DESEMPAÑADOR DE LUNETA
SISTEMA=DESEMPAÑADOR DE FAROS TRASEROS
OPCIÓN=LIMPIALUNETA
OPCIÓN=CHMSL
A CHIMSEL
SISTEMA=LUCES DE FRENO
SISTEMA=CIERRE CENTRALIZADO PARA PUERTAS
SISTEMA=MASA
MASA DEL PILAR D
Tipo IV
MASA PCM
DIVISOR
Confidencial de Ford
A DIAGNÓSTICO-PIN#5
SISTEMA=DIAGNÓSTICO
MASA DEL MOTOR
SISTEMA=MASA
G1
MASA SOPORTE
DE BATERÍA
SISTEMA=MASA
G1
BATERÍA
SISTEMA=PDJB
BATERÍA
MASA ELÉCTRICA DEL
PILAR A IZQUIERDO
Tipo I y II
11.2.0 A MOTOR DEL ELECTROVENTILADOR #B
OPCIÓN=AIRE ACOND.
SISTEMA=AC
11.2.0 A SOLENOIDE DE EMBRAGUE DE A/C #2
SISTEMA=AC
GND#0
MASA DE
AIRE ACOND.
SISTEMA=FAROS
SISTEMA=FAROS
SISTEMA=FAROS
A LUZ TRASERA COMBINADA DERECHA
A LUZ TRASERA COMBINADA IZQUIERDA
A INTERRUP. DE SEÑAL MULTIFUNCIÓN-PIN#C1-8
A MOTOR DEL LIMPIAPARABRISAS DELANTERO #5
A ENCENDEDOR
SISTEMA=LIMPIA/LAVAPARABRISAS
SISTEMA=ENCENDEDOR / TOMA CORRIENTE DE 12 VOLTIOS
A ILUMINACIÓN DEL PANEL DE INSTRUMENTOS / LUZ DE INTERRUPTORES
A INTERRUP. DE DESEMPAÑADOR DE FAROS TRASEROS #4
SISTEMA=DESEMPAÑADOR DE FAROS TRASEROS
SISTEMA=LUZ DE CORTESÍA
A ILUMINACIÓN DE LA GUANTERA
A RELÉ DE DESEMPAÑADOR DE FAROS TRASEROS
SISTEMA=DESEMPAÑADOR DE FAROS TRASEROS
A INTERRUPTOR DE AIRE ACOND. #10
SISTEMA=AC
A INTERRUP. DE FAROS ANTINIEBLA DELANTEROS #4
SISTEMA=FAROS ANTINIEBLA
OPCIÓN=FAROS ANTINIEBLA
SISTEMA=CIERRE CENTRALIZADO P/PUERTAS
A MOTOR ELÉCTRICO DE CIERRE CENTRALIZADO P/PUERTA DELANTERO IZQ.
A MOTOR ELÉCTRICO DE CIERRE CENTRALIZADO P/PUERTA DELANTERA DCHA.
SISTEMA=CIERRE CENTRALIZADO P/PUERTAS
*PARA RKE+OTD MD MOVER ESTE CIRCUITO A S28
SISTEMA=PDJB
SISTEMA=PDJB
SISTEMA=PDJB
SISTEMA=PDJB
SISTEMA=PANEL DE INSTRUMENTOS
SISTEMA=PDJB
A RELÉ DE LUCES BAJAS
A RELÉ DE LUCES ALTAS
A RELÉ DEL
LIMPIAPARABRISAS DELANTERO
A RELÉ DE ENCENDIDO
A RELÉ DE BOCINA
A LUZ DE TECHO DELANTERA #2
A DIAGNÓSTICO-PIN#4
A INTERRUP. DE NIVEL DE
LÍQUIDO DE FRENO #1
A INTERRUP. DEL VENTILADOR
DEL DESEMPAÑADOR #3
SISTEMA=ILUMINACIÓN DEL PANEL DE
INSTRUMENTOS / LUZ DE INTERRUPTORES
SISTEMA=ILUMINACIÓN DEL PANEL DE
INSTRUMENTOS / LUZ DE INTERRUPTORES
SISTEMA=ILUMINACIÓN DEL PANEL DE
INSTRUMENTOS / LUZ DE INTERRUPTORES
A INTERRUP. PARA AJUSTAR
LA VENTANILLA TRASERA IZQ.
A INTERRUP. PARA AJUSTAR
LA VENTANILLA TRASERA DCHA.
A INTERRUP. PARA AJUSTAR
LA VENTANILLA DELANTERA DCHA.
MASA DEL DIVISOR
DEL PILAR A IZQ.
Tipo IV
SISTEMA=BOCINA
7.5.0 A BOCINA
OPCIÓN=AIRE ACOND.
11.2.0 A SISTEMA DE AIRE ACOND.-INTERRUPTOR DE PRESIÓN DUAL #2
5.1.0 A CONJ. DE FAROS IZQUIERDO
5.1.0 A CONJ. DE FAROS DERECHO
5.1.0 A CONJ. DE FAROS DERECHO
5.1.0 A CONJ. DE FAROS IZQUIERDO
A FARO ANTINIEBLA DELANTERO IZQ.
A FARO ANTINIEBLA DELANTERO DCHO.
A RELÉ DE FAROS ANTINIEBLA
OPCIÓN=FAROS ANTINIEBLA
GND#0
MASA DE PASARUEDA
DELANTERO IZQUIERDO
MASA DE PASARUEDA
DELANTERO IZQUIERDO
DISTRIBUCIÓN DE MASA
SOLO DIESEL
FIESTA 2009
3.1.1 A PCM - B-K2
3.1.1 A PCM - C-C4
3.1.1 A PCM - AG4
3.1.1 A PCM-AH4
A RELÉ DE BUJÍA PREINCANDESCENTE PIN # C1-5
SISTEMA=CONTROL ELECTRÓNICO DEL MOTOR
Tipo IV
SISTEMA=VENTANILLAS ELÉCTRICAS
A INTERRUP. DE VENTANILLAS ELÉCTRICAS PIN# C2-3
SISTEMA=VENTANILLAS ELÉCTRICAS
A RKE PIN# CNA-9
SISTEMA=VENTANILLAS ELÉCTRICAS
A RKE PIN# CNA-8
SISTEMA=CIERRE CENTRALIZADO P/PUERTAS
A RKE PIN# CNA-1
SISTEMA DEL MOTOR
MASA DE CALENTADOR
DE COMBUSTIBLE
SISTEMA=LUZ DE CORTESÍA
SISTEMA=DIAGNÓSTICO
Tipo IV
MASA ELÉCTRICA DEL
PILAR A DERECHO
Tipo IV
GND#0
SISTEMA=AIRBAG Y PRETENSORES
Tipo II
Tipo III
SISTEMA=MASA
MASA DE
RADIO DEL TÚNEL
DIVISOR
AIRBAG
DIVISOR
SISTEMA=MASA
GND#0
SISTEMA=MASA
MASA DE LA TAPA
DEL BAÚL
Tipo IV
OPCIÓN=CHMSL
SISTEMA=LUCES DE FRENO
A LUCES DE FRENO - CHIMSEL
SISTEMA=FAROS
A LUZ DE PATENTE
SISTEMA=DESEMPAÑADOR DE FAROS TRASEROS
A DESEMPAÑADOR DE LUNETA
OPCIÓN=HBL
SISTEMA=LIMPIA/LAVAPARABRISAS
A MOTOR DE LIMPIALUNETA
AL SEGURO DEL BAÚL
A INT. DEL BAÚL
A SENSOR DE VELOCIDAD DEL VEHÍCULO
Tipo I
GND#0
SOLO FIESTA C/PORTÓN TRASERO
SISTEMA=AVISO DE PUERTA ABIERTA
A SISTEMA DE CONTROL ELECTRÓNICO DEL MOTOR
SISTEMA=CONTROL ELECTRÓNICO DEL MOTOR
A PANEL DE INSTRUMENTOS
SISTEMA=PANEL DE INSTRUMENTOS
3.1.1 INTERRUPTOR DEL PEDAL DE FRENO #1
A MÓDULO DE TRANSCEPTOR DE
ANTIRROBO PASIVO #2
SISTEMA=ANTIRROBO PASIVO (PATS)
AL SEGURO DEL BAÚL
SOLO MUESCA FIESTA
SISTEMA=CIERRE CENTRALIZADO PARA PUERTAS
A INT. DEL BAÚL
SISTEMA=AVISO DE PUERTA ABIERTA
SISTEMA=FAROS
SISTEMA=FAROS
A PATENTE
A PATENTE
Tipo IV
SISTEMA=CIERRE CENTRALIZADO PARA PUERTAS
A INT. DEL BAÚL
SISTEMA=CIERRE CENTRALIZADO PARA PUERTAS
A INT. DEL BAÚL
11.2.0
SISTEMA=AC
PH9S65-70012-BA
14401KBAW5.231-RE8
14401KBAW 57.031-RE8A
14401KBAW 57.031-RE8B
14401KBAW 57.031-RE8C
31-RE8D BKWA 0.75 14401
S21_14401
.
3.1.3
.
3.1.3
.
3.1.3
.
3.1.3
.
4.1.0
.
4.1.0
10441KBAW 57.031-TA35
C1-1
C3-1
C2-1
C5-1
C6-1
C2-1
C3-1
(+)(-)
..
C1-1
C3-1
C2-1
BK
1.4.0
5.4.0
7.3.0
5.2.0
5.2.0
11.2.0
11.2.0
12.8.0
C1-1
C3-1
C2-1
13.1.1
3.1.3
.
1.0.0
1.0.0
.
C1-1
C2-1
C3-1
C4-1
C5-1
S15_14401
31-DA1 BKWA 16.0
14301
31-DA1 BKWA 16.0
14301
91-MD15BK-GNWA2.5
14401
BK31-LF2A WA 1.0 14401
BK-GN31-LE29 WA 1.0 14401
BK31-ME6 WA 1.0 14290
31-RG2 BKWA 1.5 14401
31-LE30A 57.0 KBWA 14290
31-DA114290BKWA1.0
14290KBAW 5.231-FA6
31-PA6A6.0WABK14290
14401BK31-DA4WA1.5
K B7 C L - 1 3WA 0.5 14401
BK-BU31-GC7 WA 0.75 14401
BK31-ME7 WA 0.5 14401
BK-BU31-LE19 WA 0.5 14401
1 0 4 4 1 E Y - K B2 1 E L - 1 30.5WA
BK-OG31-RA1 WA 0.5 14401
14401GO-KBAW 57.091-GG14
91-JA10 BK-RDWA 0.50
14401
31-DA7BKWA4.014401
31-FA13 BKAW 53.0 14401
91-GL37 BK-GNWA 0.35 14401
WA 0.75 14290BK31-LE31
BK31-LD11 14290AW 57.0
14290WA 1.0 BK31-FA87
14290BKWA 0.531-LD6
31-LF23 BK-OG 14401AW 0.1
BK31-DJ7 14401AW 0.1
BK31-KA8 WA 1.0 14401
S14_14401
144016.0WABK31-DA1
S28_14401
AW 5.002BH-13 14401BK
BK-GN31-FA25 4.0 14401WA
14401BKWA 1.031-KA14
S10_14401
S3_14290
S4_14290
31-LD17 14290BKWA 0.75
S1_14290
09241A78AF-13BKWA1.5
WA 0.75 14290BK31-LE31A
31-LE30 BK0.75WA 14290
.
S10_14290
31-LE30B14290BKWA1.5
31-AA31 14401BKWA 0.5
S47_14401
5.2.0
31-LD10 AW 5.0 KB 14401
.
13.5.0
.
14.1.0
31-DA7A BKWA 4.0 14401
S102_14401
.
13.5.0
.
10.2.10
10441KBAW 53.031-GL7
31-DA7B
BK
WA2.5
14401
.
13.5.0
31-AA30 14401BKWA 0.5
14401
31-LH16 BKWA 0.75
9
14A584-REARKBAW 57.031-LH16
.
6.3.0
.
6.3.0
.
6.3.0
22
9
KBAW 57.0
14401
31-LH16A
KBAW 57.0
14401
31-LH23
14A584-REARKBAW 57.031-LH16A
14A584-PSSKBAW 57.031-LH23
.
6.3.0
.
7.2.0
.
6.1.0
14401AW 5.031-LH27A BK
BK31-HB31 WA 0.5 14401
10441KBAW 5.031-LB8
BK 13A444WA 1.031-LB25
S50_14401
S1_13A444
31-LG6 14401BKWA 0.5
WA1.014401BK31-DA6A
.
7.2.0
.
5.3.0
31-DA6 13A444BKWA 1.0
10.2.10
13.5.0
5.1.0
10441KBAW0.46AD-13
3
5.1.0
AW 0.131-LF22 BK 13A444
31-AA83 AW 5.0 KB 13A444
AW 0.112FL-13 13A444BK
14401KBAW 5.131-HB19
BK 13A444WA 0.531-GL20
14401NG-KBAW5.291-TA55
.
4.1.014401NG-KBAW 57.091-TA55A
S68_14401
.
4.1.091-TA55B BK-GNWA 0.75 14401
H
14401DR-KBAW 57.091-TA18 14K011DR-KBEW 57.091-TA18
.
4.1.0
.
4.1.0
.
4.1.010441KBAW 57.031-TA35
10441KBAW 57.031-TA21
.
4.1.014K011GO-KBEW 57.091-RJ29
C
14401GO-KBAW 57.091-RJ29
AW 0.182AK-13 17K400BK
AW 5.031-LF21 BK 17K400
31-HB19 AW 0.1 KB 17K400
WA2.517K400BK31-DA6
AW 5.06GL-13 17K400BK
17K400WA 0.5 BK31-AA83
AW 5.002LG-13 17K400BK
13.5.0
10.2.10
5.1.0
.
S1_17K400
5.3.0
7.3.0
7.2.0
14401KBAW0.631-AA17
31-AJ7
14401BK
WA 2.5 31-AJ7
14A584-DRVBK
WA 2.5
S100_14401
12.3.1
TO
12.3.1
12.3.1
13.5.0
26
14401KBAW 5.231-AA80
10441KBAW 5.231-AJ11
10441KBAW 0.131-AJ12
.
.
5.4.0
.
5.4.0
1.0.0
1.0.0
1.0.0
1.0.0
1.0.0
10.0.0
.
.
.
10.0.0
31-TA21 14401BKWA 0.75
.
13.5.0
.
7.5.0
1 0 4 4 19 C L - 1 3BKWA 0.50
31-LC30 14401BKWA 0.50
1 0 4 4 10 1 E M - 1 3BKWA 0.75
KBAW 0.6 1429031-PA6
1.4.0
6.1.0
BK 1 0 4 4 17 B B - 1 31.0WA
91-DA1BK-YEWA1.014401
91-RA1 BK-OGWA 1.0 14401
OPCIÓN=LIMPIAPARABRISAS TRASERO
SISTEMA=CIERRE CENTRALIZADO PARA PUERTAS
SISTEMA=MASA
MASA DEL PILAR D
Tipo IV
OPCIÓN=CHMSL
SISTEMA=LUCES DE FRENO
A LUCES DE FRENO - CHIMSEL
SISTEMA=FAROS
A LUZ DE PATENTE
SISTEMA=DESEMPAÑADOR DE FAROS TRASEROS
A DESEMPAÑADOR DE PARABRISAS TRASERO
OPCIÓN=HBL
SISTEMA=LIMPIAPARABRISAS/LAVAPARABRISAS
A MOTOR DE LIMPIAPARABRISAS TRASERO
AL SEGURO DEL BAÚL
A INT. DEL BAÚL
GND#0
SOLO FIESTA C/PORTÓN TRASERO
SISTEMA=AVISO DE PUERTA ABIERTA
MASA DEL PILAR D
SISTEMA=MASA
Tipo IV
OPCIÓN=HBL
A DESEMPAÑADOR DE LUNETA
SISTEMA=DESEMPAÑADOR DE FAROS TRASEROS
OPCIÓN=CHMSL
A CHIMSEL
SISTEMA=LUCES DE FRENO
GND#0
GND#0
SISTEMA=MASA
MASA DE LA TAPA
DEL BAÚL
Tipo IV
AL SEGURO DEL BAÚL
SOLO MUESCA FIESTA
SISTEMA=CIERRE CENTRALIZADO PARA PUERTAS
A INT. DEL BAÚL
SISTEMA=AVISO DE PUERTA ABIERTA
SISTEMA=FAROS
SISTEMA=FAROS
A PATENTE
A PATENTE
A RADIO 8.0.0 A MÓDULO DE AIRBAG #20
SISTEMA=MÓDULO DE AIRBAG Y PRETENSORES
Tipo II
Tipo III
SISTEMA=MASA
MASA DE
RADIO DEL TÚNEL
DIVISOR
MASA DE AIRBAG
DIVISOR
SISTEMA=MASA
OPCIÓN=AIRBAG
SISTEMA=PDJB
SISTEMA=PDJB
SISTEMA=PDJB
SISTEMA=PDJB
SISTEMA=TABLERO DE INSTRUMENTOS
SISTEMA=PDJB
A RELÉ DE LUCES BAJAS
A RELÉ DE LUCES ALTAS
A RELÉ DEL
LIMPIAPARABRISAS DELANTERO
A RELÉ DE ENCENDIDO
A RELÉ DE BOCINA
A LUZ DE TECHO DELANTERA #2
A DIAGNÓSTICO-PIN#4
A INTERRUP. DE NIVEL DE
LÍQUIDO DE FRENO #1
SISTEMA=LUZ DE CORTESÍA
SISTEMA=DIAGNÓSTICO
SISTEMA=ILUMINACIÓN DEL PANEL DE
INSTRUMENTOS / LUZ DE INTERRUPTORES
SISTEMA=ILUMINACIÓN DEL PANEL DE
INSTRUMENTOS / LUZ DE INTERRUPTORES
SISTEMA=ILUMINACIÓN DEL PANEL DE
INSTRUMENTOS / LUZ DE INTERRUPTORES
A INTERRUP. PARA AJUSTAR
LA VENTANILLA TRASERA IZQ.
A INTERRUP. PARA AJUSTAR
LA VENTANILLA TRASERA DCHA.
A INTERRUP. PARA AJUSTAR
LA VENTANILLA DELANTERA DCHA.
SISTEMA=CIERRE CENTRALIZADO PARA PUERTAS
A INT. DEL BAÚL
SISTEMA=CIERRE CENTRALIZADO PARA PUERTAS
A INT. DEL BAÚL
SISTEMA=AC
A INTERRUP. DEL VENTILADOR DEL DESEMPAÑADOR #3
SISTEMA=TRANSMISIÓN AUTOMÁTICA
A UNIDAD DE PALANCA DE CAMBIOS PIN# C1-1
SISTEMA=TRANSMISIÓN AUTOMÁTICA
A UNIDAD DE PALANCA DE CAMBIOS PIN# C1-5
SISTEMA=FAROS
SISTEMA=FAROS
SISTEMA=FAROS
A LUZ TRASERA COMBINADA DERECHA
A LUZ TRASERA COMBINADA IZQUIERDA
A INTERRUP. DE SEÑAL MULTIFUNCIÓN-PIN#C1-8
A MOTOR DEL LIMPIAPARABRISAS DELANTERO #5
A ENCENDEDOR
SISTEMA=LIMPIA/LAVAPARABRISAS
SISTEMA=ENCENDEDOR / TOMA CORRIENTE DE 12 VOLTIOS
SISTEMA=VENTANILLAS ELÉCTRICAS
A INTERRUP. DE VENTANILLAS ELÉCTRICAS PIN# C2-3
SISTEMA=VENTANILLAS ELÉCTRICAS
A RKE PIN# CNA-9
SISTEMA=VENTANILLAS ELÉCTRICAS
A RKE PIN# CNA-8
SISTEMA=CIERRE CENTRALIZADO. P/PUERTAS
A RKE PIN# CNA-1
A UNIDAD DE TANQUE DE COMBUSTIBLE
SISTEMA=MOTOR
DISTRIBUCIÓN DE MASA
MOTOR ROCAM NAFTA T/A
FIESTA 2009
A TOMA CORRIENTE TRASERO
ILUMINACIÓN DEL PANEL DE INSTRUMENTOS / LUZ DE INTERRUPTORES
A INTERRUP. DE DESEMPAÑADOR DE FAROS TRASEROS #4
SISTEMA=DESEMPAÑADOR DE FAROS TRASEROS
SISTEMA=LUZ DE CORTESÍA
A ILUMINACIÓN DE LA GUANTERA
A RELÉ DE DESEMPAÑADOR DE FAROS TRASEROS
SISTEMA=DESEMPAÑADOR DE FAROS TRASEROS
A INTERRUPTOR DE AIRE ACOND. #10
SISTEMA=AC
A INTERRUP. DE FAROS
ANTINIEBLA DELANTEROES #4
SISTEMA=FAROS ANTINIEBLA
A INTERRUP. DEL CAPÓ PIN # C1-2
SISTEMA=AVISO DE PUERTA ABIERTA
A MOTOR DE CIERRE CENTRALIZADO PARA PUERTA DELANTERO IZQ.
SISTEMA=CIERRE CENTRALIZADO PARA PUERTAS
A MOTOR DE CIERRE CENTRALIZADO PARA PUERTA TRASERA DCHA.
SISTEMA=CIERRE CENTRALIZADO PARA PUERTAS
A BOCINA DE SEGURIDAD
SISTEMA=BOCINA
A UNIDAD DE PALANCA DE CAMBIOS PIN# C1-5
SISTEMA=TRANSMISIÓN AUTOMÁTICA
A UNIDAD DE PALANCA DE CAMBIOS PIN# C1-1
SISTEMA=TRANSMISIÓN AUTOMÁTICA
SOLO PARA EL MANUAL DE MÉXICO
SISTEMA=CONTROL ELECTRÓNICO DEL MOTOR
A PCM
SISTEMA=CONTROL ELECTRÓNICO DEL MOTOR
A PCM
SISTEMA=CONTROL ELECTRÓNICO DEL MOTOR
A PCM
SISTEMA=CONTROL ELECTRÓNICO DEL MOTOR
A PCM
MASA PCM
Tipo I
DIVISOR
Confidencial de Ford
MASA DEL MOTOR
SISTEMA=MASA
G1
MASA SOPORTE
DE BATERÍA
SISTEMA=MASA
G1
BATERÍA
SISTEMA=PDJB
BATERÍA
11.2.0 A MOTOR DEL ELECTROVENTILADOR #B
OPCIÓN=AIRE ACOND.
SISTEMA=AC
11.2.0 A SOLENOIDE DE EMBRAGUE DE A/C #2
SISTEMA=AC
GND#0
MASA DE
AIRE ACOND.
Tipo IV
A TCM PIN # A-23
SISTEMA=TRANSMISIÓN AUTOMÁTICA
SISTEMA=TRANSMISIÓN AUTOMÁTICA
A TCM PIN # A-32
SISTEMA=TRANSMISIÓN AUTOMÁTICA
A VSS PIN # C1-2
A INTERRUPTOR DE MODO DE CAJA DE CAMBIOS PIN# C1-3
SISTEMA=TRANSMISIÓN AUTOMÁTICA
SISTEMA=MASA
GND#0
MASA
TCM
Tipo II
5.1.0 A FARO DERECHO
5.1.0 A FARO DERECHO
GND#0
MASA DE PASARUEDA
DELANTERO IZQUIERDO
Tipo IV
SISTEMA=BOCINA
7.5.0 A BOCINA
OPCIÓN=AIRE ACOND.
11.2.0 A SISTEMA DE AIRE ACOND.-
INTERRUPTOR DE PRESIÓN DUAL #2
5.1.0 A CONJ. DE FAROS IZQUIERDO
5.1.0 A CONJ. DE FAROS IZQUIERDO
A FARO ANTINIEBLA DELANTERO IZQ.
A FARO ANTINIEBLA DELANTERO DCHO.
A RELÉ DE FAROS ANTINIEBLA
OPCIÓN=FAROS ANTINIEBLA
MASA DE PASARUEDA
DELANTERO IZQUIERDO
Tipo IV
MASA DEL DIVISOR
DEL PILAR A IZQ.
Tipo IV
MASA ELÉCTRICA
DEL PILAR A DERECHO
Tipo I y II
A MÓDULO DE TRANSCEPTOR DE ANTIRROBO PASIVO (PATS)#2
SISTEMA=ANTIRROBO PASIVO (PATS)
A DIAGNÓSTICO - PIN#5
SISTEMA=DIAGNÓSTICO
A TABLERO DE INSTRUMENTOS
SISTEMA=TABLERO DE INSTRUMENTOS
MASA DEL DIVISOR
DEL PILAR A DERECHO
Tipo IV
PH9S65-70012-DB
75
15
50
30
57
1230
.
14401KB-NGAW 0.115-BB9
S5
BB
+
60A (C)
BB
BB
+
20A (C)
S60
PH9S65-70016-AB
C1-1
C3-1
C2-1
C5-1
C6-1
C2-1
C3-1
(+)(-)
C1-1
C1-2
C1-3
C1-4
C1-5
C1-6
C1-7
C1-8
C1-10
C1-9
C1-11
C1-12
C1-13
C1-14
C1-15
C1-16
8
1
2
3
4
5
6
7
9
10
11
12
13
14
15
16
S20 8-EE7 WH-RDWA O.5 14401
S8
14401BU-RDAW 05.05-EC7
S9
31-DA1BKWA16.0
14301
14401BU-RDAW 5.05-EC3
14401GY-RD0.50WA4-EC1
14401BU-RD1CE-5 AW 05.0
14401GY-RD0.50WA4-EC2
14401BU-RDAW 05.05-EC2
8-EE9 WH-GNWA 0.35 14401
8-EE6 WHWA 0.75 14401
.
8.0.0
9.1.4
9.1.4
8-EE1 WH-RDWA 0.75 14401
13.5.0
14401BK-OGAW 5.031-RA1
4-EC7 WA 0.50 GY-RD 14401
SOLO MUESCA FIESTA
+
60A (C)
+
15A (A)
.
1.2.0
30-DB3 RDWA 6.0 14401
14401DRAW 0.630-DB2
29-BB9 WA 1.0 OG-BK 14401
29-PB9 OGWA 1.0 14401
14401AW 0.1 GO29-PB9A29-PB9 OGWA 1.0 14401
10441EY-NGAW 0.115-CF1
14401
GY-RD3CE-4 AW 5.0
.
1.2.0
SOLO MUESCA FIESTA
C1-4
.
10.0.0
.
10.0.0
SOLO PORTÓN TRASERO FIESTA
C1-3
91-RA1 WA 1.0 BK-OG 14401
30-DC1 RDWE 16.0
14517
FUSIBLE ATO #8
ACT. DE RELÉ DE ENCENDIDO
J1850 BUS+ (FORD SCP+)
DCL+VE (SALIDA DE LA PRUEBA DE ARRANQUE))
MASA DEL CHASIS
MASA DE SEÑAL
CAN ALTA
LÍNEA K ISO 9141
ENTRADA DEL ACTIVADOR DE CONTROL DEL ENLACE S/W
J1850 BUS (FORD SCP-)
ENERGÍA DE LA BATERÍA (ENCENDIDA)
DCL-VE (SALIDA DE LA PRUEBA DE ARRANQUE)
SEÑAL DE PROG. EEPROM DEL 2DO FLASH
SEÑAL DE PROG. EEPROM DEL FLASH
CAN BAJA
LÍNEA L ISO 9141
ENERGÍA DE LA BATERÍA (APAGADA)
CONECTOR DE ENLACE DE DATOS
DESDE ABS - PIN# CAN H
DESDE ABS - PIN# CAN L
3.1.3 A PCM (CAN+)
3.1.3 A PCM (CAN-)
FUSIBLE ATO #15
DESDE LA MASA DEL PILAR A IZQUIERDO
DESDE LA MASA ELÉCTRICA DEL PILAR A IZQUIERDO
A PANEL DE INSTRUMENTOS
A PANEL DE INSTRUMENTOS
9.1.4 DESDE ABS - PIN#C1-18 ENLACE ISO
FUSIBLERA
CENTRAL
PARCIAL
INTERRUPTOR DE
ENCENDIDO
INTERRUPTOR
DE ENCENDIDO
DESDE CIERRE CENTRALIZADO PARA PUERTAS
- RKE PIN#CNA-15
DESDE MÓDULO DE SISTEMA DE AIRBAG
Y PRETENSORES
DIVISOR
DIAGNÓSTICO
Confidencial de Ford
BATERÍA
BATERÍA
MASA SOPORTE
DE BATERÍA
MASA
G1
MAXI FUSIBLE #8
MAXI FUSIBLE #5
FUSIBLERA
DE MOTOR
PARCIAL
CONECTOR DE DIAGNÓSTICO
MOTOR ROCAM NAFTA T/M
FIESTA 2009
CONECTOR DE
ENLACE DE
DATOS
SOLO VEHÍCULOS CON SISTEMA ABS
.
DESDE LA MASA ELÉCTRICA DEL PILAR A IZQUIERDO1.2.0
14401DRAW 0.630-DB2
14401AW 0.1 GO29-PB9A SOLO MUESCA BV256SOLO MUESCA BV256
BB
+
60A (C)
MAXI FUSIBLE #5
BB
+
15A (A)
FUSIBLE ATO #15
S60
SOLO DIESEL
Confidencial de Ford
C1-1
C3-1
C2-1
MASA
G1
C1-1ACT. DE RELÉ DE ENCENDIDO
C1-2J1850 BUS+ (FORD SCP+)
C1-3DCL+VE (SALIDA DE LA PRUEBA DE ARRANQUE)
C1-4MASA DEL CHASIS
C1-5MASA DE SEÑAL
C1-6CAN ALTA
C1-7LÍNEA K ISO 9141
C1-8ENTRADA DEL ACTIVADOR DE CONTROL DEL ENLACE S/W
C1-10J1850 BUS (FORD SCP-)
C1-9ENERGÍA DE LA BATERÍA (ENCENDIDA)
C1-11DCL-VE (ENTRADA DE LA PRUEBA DE ARRANQUE))
C1-12SEÑAL DE PROG. EEPROM DEL 2DO FLASH
C1-13SEÑAL DE PROG. EEPROM DEL FLASH
C1-14CAN BAJA
C1-15LÍNEA L ISO 9141
C1-16ENERGÍA DE LA BATERÍA (APAGADA)
8
1
2
3
4
5
6
7
9
10
11
12
13
14
15
16
A CONTROL ELECTRÓNICO DEL MOTOR - PCM - PIN#CAN-3.1.3
8-EE7 WH-RDWA O.5 14401
14401GY-RDAW 05.04-EC7
S8
14401BU-RDAW 05.05-EC7
S9
14401BU-RDAW 5.05-EC3
14401GY-RD0.50WA4-EC1
14401BU-RD1CE-5 AW 05.0
14401BK-OG0.50WA31-RA1
.
8.0.0
.
1.2.0 DESDE LA MASA DEL PILAR A IZQUIERDO
3.1.3 A CONTROL ELECTRÓNICO DEL MOTOR - PCM - PIN#CAN+
31-DA1BKWA20.0
14301
C5-1
C6-1
C2-1
C3-1
(+)(-)
BATERÍA
.. AÍRETAB
CONECTOR DE DIAGNÓSTICO
13.5.0
8-EE9 WH-GNWA 0.35 14401
14401
GY-RD3CE-4 AW 05.0
30-DC1 RDWA 20.0
14517
SOLO PORTÓN TRASERO BV25629-PB9 OGWA 1.0 14401
29-PB9 OGWA 1.0 14401
.
10.0.0 A PANEL DE INSTRUMENTOS
.
A PANEL DE INSTRUMENTOS10.0.0
FIESTA 2009
91-RA1 WA 1.0 BK-OG 14401
MASA
SOPORTE DE
BATERÍA
FUSIBLERA
DE MOTOR
PARCIAL
CONECTOR
DE ENLACE
DE DATOS
CONECTOR DE
ENLACE DE DATOS
DIVISOR
DIAGNÓSTICO
FUSIBLERA
CENTRAL
PARCIAL
DESDE MÓDULO DE SISTEMA DE AIRBAG
Y PRETENSORES
DESDE CIERRE CENTRALIZADO PARA PUERTAS
- RKE PIN#CNA-15
PH9S65-70016-BA
C1-1
C1-2
C1-3
C1-4
C1-5
C1-6
C1-7
C1-8
C1-10
C1-9
C1-11
C1-12
C1-13
C1-14
C1-15
C1-16
8
1
2
3
4
5
6
7
9
10
11
12
13
14
15
16
.
8.0.0
.
1.2.0
.
1.2.0
C5-1
C6-1
C2-1
C3-1
(+)(-)
C1-1
C3-1
C2-1
13.5.0
31-DA1BKWA16.0
14301
14401GOAW 0.129-PB9
14401BK-OGAW 5.031-RA1
30-DC1 RDWE 16.0
14517
14401BU-RDAW 5.05-EC3
14401BU-RD1CE-5 AW 05.0
14401GY-RDAW 5.04-EC7
14401GY-RD0.50WA4-EC1
8-EE9 WH-GNWA 0.35 14401
8-EE7 WH-RDWA O.5 14401
S9
5-EC7 WA 0.5 BU-RD 14401
S8
14401
GY-RD3CE-4 AW 5.0
BB
+
60A (C)
14401DRAW 0.630-DB2
BB
+
15A (A)
29-MD15 OG-BKWA 1.5 14401
.
14.1.0
14401GY-WHAW 57.04-EC16
5-EC16 WA 0.75 BU-OG 14401
.
10.0.0
.
10.0.0
91-RA1 WA 1.0 BK-OG 14401
ACT. DE RELÉ DE ENCENDIDO
J1850 BUS+ (FORD SCP+)
DCL+VE (SALIDA DE LA PRUEBA DE ARRANQUE))
MASA DEL CHASIS
MASA DE SEÑAL
CAN ALTA
LÍNEA K ISO 9141
ENTRADA DEL ACTIVADOR DE CONTROL DEL ENLACE S/W
J1850 BUS (FORD SCP-)
ENERGÍA DE LA BATERÍA (ENCENDIDA)
DCL-VE (SALIDA DE LA PRUEBA DE ARRANQUE)
SEÑAL DE PROG. EEPROM DEL 2DO FLASH
SEÑAL DE PROG. EEPROM DEL FLASH
CAN BAJA
LÍNEA L ISO 9141
ENERGÍA DE LA BATERÍA (APAGADA)
CONECTOR DE ENLACE DE DATOS
3.1.3 A PCM (CAN+)
3.1.3 A PCM (CAN-)
FUSIBLE ATO #8
DESDE LA MASA DEL PILAR A IZQUIERDO
DESDE LA MASA ELÉCTRICA DEL PILAR A IZQUIERDO
A PANEL DE INSTRUMENTOS
A PANEL DE INSTRUMENTOS
FUSIBLERA
CENTRAL
PARCIAL
DESDE CIERRE CENTRALIZADO PARA PUERTAS
- RKE PIN#CNA-15
DESDE MÓDULO DE MÓDULO SISTEMA DE AIRBAG
Y PRETENSORES
DIVISOR
DIAGNÓSTICO
Confidencial de Ford
BATERÍA
BATERÍA
MASA SOPORTE
DE BATERÍA
MASA
G1
MAXI FUSIBLE #5
FUSIBLERA
DE MOTOR
PARCIAL
CONECTOR DE DIAGNÓSTICO
MOTOR ROCAM NAFTA T/A
FIESTA 2009
CONECTOR DE
ENLACE DE
DATOS
A RADIO
4.1.0 A TCM PIN # A-25 CANH
4.1.0 A TCM PIN # A-26 CANL
PH9S65-70016-DB
PH9S65-70021-AB
75
15
50
30
57
1230
.
PARA ROCAM DE COMBUSTIBLE FLEX
30-BA6 RDWA 16.0 14300
BBBB
C1-1
C3-1
C2-1
G1
31-DA1BKWA16.014301
SISTEMA DE ARRANQUE
.
DESDE MÓDULO CONTROL ELECTRÓNICO DEL MOTOR 3.1.3
FIESTA 2009
MOTORES ROCAM COMBUSTIBLE FLEX Y NAFTA T/M
C5-1
C6-1
C2-1
C3-1
(+)(-)
BATERÍA
+
60A (C)
MAXI FUSIBLE #8
14401
AW 0.6
RD
30-DB3
+
FUSIBLE ATO #9
A03 )C(
+
20A (C)
FUSIBLE ATO #8
3086
85 87
14401KB-GOAW 5.229-BB17
50-BB16 GY-BKWA 1.0 14401
C1-1
C2-1
C3-1
ARRANQUE
.
CG
2
14401
AW 5.2
GY-BK
50-BB10
29-BB9 WA 1.0 OG-BK 14401
Confidencial de Ford
14300DRAW 0.6130-BB10
91S-BB12 WA 0.75 BK-YE 14401
91S-BB16 WA 0.75 BK-RD 14401
C1-4
.
2.2.0A CARGA - ALTERNADOR PIN#B+
2.550-BB10GY-BKWA14300
.
DESDE MÓDULO CONTROL ELECTRÓNICO DEL MOTOR 3.1.3
C1-1
30-DC1
RD
WE 16.0
14517
MASA
SOPORTE DE
BATERÍA
FUSIBLERA
DE MOTOR
PARCIAL
INTERRUPTOR
DE ENCENDIDO
INTERRUPTOR
DE ENCENDIDO
FUSIBLERA
CENTRAL PARCIAL
RELÉ
INHIBIDOR
DEL
ARRANQUE
CONEXIÓN
CRÍTICA
MOTOR DE
ARRANQUE
75
15
50
30
57
1230
.
30-DB3
RD
WA 6.0
14401
29-BB17 OG-BKWA 2.5 14401
14401KB-YGAW 0.150-BB16
91S-BB12 WA 0.75 BK-YE 14401
50-BB10
GY-BK
WA 2.5
14401
14401OG-BKAW 0.129-BB9
BBBB
C1-1
C3-1
C2-1
G1
C5-1
C6-1
C2-1
C3-1
(+)(-)
BATERÍA
+
60A (C)
MAXI FUSIBLE #8
.
A CARGA - ALTERNADOR PIN#B+ 2.2.0
+
FUSIBLE ATO #8
A03 )C(
+
FUSIBLE ATO #9
A02 )C(
3086
85 87
C1-1
C2-1
C3-1
.
ARRANQUE CG
SISTEMA DE ARRANQUE
SOLO DIESEL
1
.
DE MÓDULO CONTROL ELECTRÓNICO DEL MOTOR PIN # C-C3 3.1.1
30-DC1
RD
WA 20.0
14517
6C319DREW 0.0230-BA6
6C319DRAW 0.0230-BB10
31-DA1BKWA20.014301
Confidencial de Ford
C1-4
C1-1
6C319WAGY-BK50-BB102.5
FIESTA 2009
MASA
SOPORTE DE
BATERÍA
FUSIBLERA
DE MOTOR
PARCIAL
INTERRUPTOR
DE ENCENDIDO INTERRUPTOR
DE ENCENDIDO
FUSIBLERA
CENTRAL
PARCIAL
RELÉ
INHIBIDOR
DEL
ARRANQUE
CONEXIÓN
CRÍTICA
MOTOR DE
ARRANQUE
PH9S65-70021-AB
.
2.2.0
C1-1
C2-1
C3-1
CG
C5-1
C6-1
C2-1
C3-1
(+)(-)
C1-1
C3-1
C2-1
G1
31-DA1BKWA16.014301
30-BB10 RDWA 16.0 14K011
2.550-BB10GY-BKWA14K011
14401
AW 5.2
GY-BK
50-BB10
30-BB10 RDWA 16.0 14K011
BB
+
60A (C)
14401
AW 0.6
RD
30-DB3
BB
+
A03 )C(
+
20A (C)
3086
85 87
14401KB-GOAW 5.229-BB17
29-BB9 WA 1.0 OG-BK 14401
50-BB16 GY-BKWA 1.0 14401
14401BK-YEAW 57.091S-BB12
C1-6
C1-9
14K011BK-YEEW 57.091S-BB12
14401BK-YEAW 57.091S-BB12A
B
14K011BK-YEEW 57.091S-BB12A
D
C1-7
C1-4
0132
30
57751550315
2
165 234
P1 - P P2 - R P5 - N P6 - INHIBIDOR
DEL ARRANQUE
P7 - D P4 - 2 P8 - 1
P3 P9
.
3.1.3
30-DC1
RD
WE 16.0
14517
MOTORDE2.0L:
BATERÍA
MAXI FUSIBLE #8
A CARGA - ALTERNADOR PIN#B+
FUSIBLE ATO #9
FUSIBLE ATO #8
ARRANQUE
cable=20.0mm2
MASA
SOPORTE DE
BATERÍA
FUSIBLERA
DE MOTOR
PARCIAL
INTERRUPTOR DE
ENCENDIDO
FUSIBLERA
CENTRAL
PARCIAL
RELÉ
INHIBIDOR
DEL
ARRANQUE
CONEXIÓN
CRÍTICA
MOTOR DE
ARRANQUE
BLOQUEO
Confidencial de Ford
SISTEMA=CONTROL ELECTRÓNICO DEL MOTOR
DESDE PCM
INTERRUPTOR DE
MODO DE CAJA DE CAMBIOS
1) 1
2) 2
6) Estacionamiento
3) Avance
4) Neutral
5) Marcha atrás
SISTEMA DE ARRANQUE
MOTOR ROCAM NAFTA T/A
FIESTA 2009
PH9S65-70021-CA
SISTEMA DE CARGA
.
A PANEL DE INSTRUMENTOS10.0.0
FIESTA 2009
8-BA12 WH-BUWA 1.5 14300
C1-1C2-1
F
S
I
REGULADORG
B+
A
REG. DEL
ALT. 6G
CARGA
8-BA12 WH-BUWA 0.75 14401
SOLO NAFTA
1
.
2.1.0DESDE MOTOR DE ARRANQUE 30-BA6 RDWA 16.0 14300
Confidencial de Ford
REGULADOR DEL
ALTERNADOR 6G
(SIN DIODOS NEUTRALES)
CONEXIÓN
CRÍTICA
PH9S65-70022-AA
FUSIBLERA CENTRAL
PARCIAL
BB
30-DC1
RD
WA 20.0
14517
C1-1
C3-1
C2-1
G1
C5-1
C6-1
C2-1
C3-1
(+)(-)
BATERÍA
BB
SISTEMA DE CARGA
Confidencial de Ford
SOLO DIESEL
RD 6C31930-BA6 WE 20.0
+
60A (B)
MAXI FUSIBLE #7
1440130-DB1 RDWA 6.0
+
FUSIBLE ATO
(C)
#3
3A
1440129-BA6 OG-YEWA 0.75
CG
G
AS
RC
IG
S
F
B+
REGULADOR
CARGA
ALT_REG_6G
C2-3
C2-2
C2-1
C1-1
CG
.
A PCM - PIN#C-F13.1.1
.
A PCM - PIN#C-E13.1.1
31-DA1BKWA20.014301
.
2.1.0DESDE MOTOR DE ARRANQUE
8
0.75WK 6C319EY-GO6 A B - 9 2
6C3195-EB6 BUWK 0.75
6C3194-EB6 GYWK 0.75
FIESTA 2009
MASA
SOPORTE DE
BATERÍA
FUSIBLERA
DE MOTOR
PARCIAL
REGULADOR DEL
ALTERNADOR 6G
(PCM)
CONEXIÓN
CRÍTICA
PH9S65-70022-BA
C1-1C2-1
F
S
I
REGULADORG
B+
A
REG. DEL
ALT. 6G
CARGA
.
2.1.0DESDE MOTOR DE ARRANQUE
30-BB10 RDWA 16.0 14K011
8-BA12 WH-BUWA 1.5 14K011 8-BA12 WH-BUWA 0.75 14401
SISTEMA DE CARGA
SOLO NAFTA T/A
1
Confidencial de Ford
.
A PANEL DE INSTRUMENTOS10.0.0
FIESTA 2009
REGULADOR DEL
ALTERNADOR 6G
(SIN DIODOS NEUTRALES)
CONEXIÓN
CRÍTICA
PH9S65-70022-CA
75
15
50
30
57
1230
.
.
11.2.0
S95
6C3190.75WK BK-OG31S-RR1
30-DB3ARDWA6.014401
29-PC36 OGWA 1.5 14401
OG-BU 14401
AW 0.429-PD15
29-PD14
OG-YE
WA 4.0
14401
29-PD14A
OG-YE
WA 4.0
14401
15S-DB1WA4.0
14401GN-YE
15S-DB1A
GN-YE
WA 4.0
14401
8-RE22 WH-VTWA 0.5 14401
CG
CG
C1-1
C1-2
C1-2
C1-2
C1-1
C1-1
14401NG-KBAW 57.031S-FA87
5-EC7 BU-RDWA 0.50 14401
4-EC7 GY-RDWA 0.50 14401
14401HW-KBAW 57.091S-PA17
144010.75WA BK-BU91S-PA7
14290HW-KBAW 57.091S-PA17
14290UB-KBAW 57.091S-PA7
14290NG-KBAW 57.031S-FA87
14290EY-KBAW 57.091S-FA11 14401EY-KBAW 57.091S-FA11
144010.75WA BK-OG31S-FA38
14401
AW57.0
GN-YE
15S-RE8C
15S-RE8B
GN-YE
WA0.75
14401
15S-RE8A
GN-YE
WA0.75
14401
14401
AW 57.0
WH-BU
8-RJ29
31S-FA38 BK-OGWA 0.75 14290
C1-3
91S-RJ15 BK-BUWA 0.75 14401
8-RJ14 WHWA 0.75 14401C1-3
14401DR-HWAW 57.08-RJ15
14401NBAW 57.09-CE6
C1-4
C1-4
9-RJ14 BNWA 0.75 14401
14401EY-KBAW 57.091S-RJ1414401EY-NGAW 57.015S-RJ14
15S-RJ15 GN-BUWA 0.75 14401
144010.75WA BK31-RE8A
144010.75WA BK31-RE8B
31-RE8C BKWA 0.75 14401
14401KBAW 5.231-RE8
14401DR-NBAW 57.09-RJ15
14401DR-NGAW 57.015S-RJ29
14401NG-HWAW 53.08-GL37
14401AW 53.0 GY-OG10-GL37
C1-3
31-RE8D BKWA 0.75 14401
15S-RL2 GN-RDWA 0.75 14401
14401EY-KBAW 57.091S-BB12
14401NG-KBAW 57.031S-GC21
31-DA1BKWA16.014301
15S-RG2GN-OGWA1.514401
1440131-RG2 BKWA 1.5
6C319KW 57.0 WH-GN8-RJ40
6C319NG-EYKW 57.07-RJ40
9-RJ17 BN-WHWK 0.75 6C319
7-RE8 YEWA 0.75 6C319
7-RJ28 YEWK 0.75 6C319
8-RJ17 WH-VTWK 0.75 6C319
8-RJ6 WH-GNWK 0.75 6C319 9-RJ6 BN-GNWK 0.75 6C319
6C319NBKW 57.09-RJ28
6C319HWKW 57.08-RJ28
9-RJ1 BN-YEWA 0.75 6C319
7-PC71 YE-VTWK 0.75 6C319
6C319KW 57.0 WH-VT8-PC71
6C319KW 57.0 BN-WH9-PC71
8-RJ4 WH-RDWH 0.50 6C319
9-RJ4 BN-RDWH 0.50 6C319
14401DRAW 0.630-DB2
15S-RE8 GN-YEWA 0.75 14401
6C3190.75WK BK-GN31S-RR2
6C319UB-NGKW57.015S-RR4
6C319KB-HWKW 5.08-PA53
8-PA52 WH-GNWK 0.5 6C319
8-PA51 WH-BUWK 0.5 6C319
14401GO-KBAW 57.091S-RL2
14401UB-KBAW 57.091S-RH9
6C319NG-KBAW 57.031S-GC21
6C319GO-KBKW 57.091S-RL13
91S-RL12 BK-BUWK 0.75 6C319
91S-RL11 BK-YEWK 0.75 6C319
6C319HW-KBKW 57.091S-RL10
15S-DA5GN-OGWK0.756C319
6C319KB-HWHW 5.08-RJ18
9-RJ18 BN-YEWH 0.5 6C319
6C319DEFENSA48-RJ18
8-PA54 WH-VTWK 0.5 6C319
91-RJ29 BK-OGWA 0.5 14401
15S-PC44AGN-OGWA1.514401
91S-RH5 BK-BUWA 0.75 14401
6C319DR-NGKW 57.015S-RL13
6C319UB-NGKW 57.015S-RL12
15S-RL11 GN-YEWK 0.75 6C319
GN-WH0.75 6C319WK15S-RL10
30-DB3 RDWA 6.0 14401
29-BB9
OG-BK
WA1.0
14401
15-BB9 GN-BKWA 1.0 14401 15-RE8 GN-YEWA 0.75 14401
15-DA1
GN-YE
WA1.0
14401
C1-2 C1-1
C1-4 C1-3
2
11
2C1-1
C1-2
C1-3
S91
S93BB
BB
BB
+
FUSIBLE ATO
(C)
#14
15A
3086
85 87
+
A02 )C(
BB
+
#28
40A (C)
FUSIBLE ATO
3086
85 87
+
15A (C)
+
7.5A (C)
+
15A (C)
C1-2
C1-4 C1-3
C1-1
C1-1
C1-1C1-3
C1-2
3
2
1
6C319_S8
6C319_S9
.
13.1.1
.
13.1.1
S32
S33
MASA
ENC.
SEÑ.
C1-2
C1-1
C1-3
S5
S92
S21
6C319_S3
C1-1
C1-2
+
C1-1
C1-2
+
C1-1
C1-2
+
C1-1
C1-2
+
.
1.0.0
C4
C5
C6
C3
C2
.
1.0.0
.
1.0.0
.
1.0.0
.
11.2.0
.
1.4.0
.
1.4.0
..
C1-1
C1-2
+
C1-1 C1-2
.
12
.
1.2.0
C1-1
C1-2
.
C1-1 C1-2
.
11.2.0
.
10.0.0
BB
+
60A (C)
C1-1
C3-1
C2-1
G1
C5-1
C6-1
C2-1
C3-1
(+)(-)
4
1
GND
+
A06 )C(
C1-1
C1-2
C1-3
2
1
.
1.2.0
SGN
GND VREF
+
7.5A (C)
1
C1-1 C1-2
C1-3 C1-4
M
2
+
A3 )C(
ACCR
A-66
ACCSL
A-08
ACPSW
A-73
AIRTMP
B-83
CAN+
A-14
A-15
CAN-
A-49
CANP
CDA
B-120
B-118
CDB
B-103
CKP+
B-102
CKP-
CMP
B-111
CMPR
B-110
B-84
ECT
EDF
A-45
A-46
FP
FPM
A-40
HEDF
A-29
A-04
HHTR11
HHTR12
A-03
HO2S11
A-11
HO2S12
A-12
IDLESTEP1
B-96
B-97
IDLESTEP2
IDLESTEP3
B-89
B-88
IDLESTEP4
INJ1
B-112
INJ2
B-113
INJ3
B-104
B-105
INJ4
ISP-RUN
A-41
B-106
KS1+
KS1-
B-107
MAP
B-100
OPSIN
B-82OPSOUT
A-63
A-44
PSR
PWRGND1
A-01
PWRGND2
A-02
PWRGND3
A-78
PWRGND4
A-77
A-50
RX-IN
SHLD
B-87
B-95
SHLDRTN
SIGRTN
B-93
A-42
SMC
TPS
B-92
TX-OUT
A-07
A-05 A-24A-23
VREF2
B-99
B-98
VREF3
A-65
VSOUT
A-53
VSSIN
VSSR
A-52
SIGRTN
A-32
30-DC1 RDWE 16.0
14517
INTERRUPTOR
DE ENCENDIDO
.INTERRUPTOR
DE ENCENDIDO
FUSIBLERA
CENTRAL
PARCIAL
FUSIBLE ATO #14
FUSIBLE ATO #35
FUSIBLE ATO #36
FUSIBLE ATO #37
FUSIBLE ATO #38
FUSIBLE ATO #1
FUSIBLE ATO #8
RELÉ DE
BOMBA DE
COMBUSTIBLE
RELÉ
PCM
FUSIBLERA
DE MOTOR
PARCIAL
MAXI FUSIBLE #8
MASA SOPORTE
DE BATERÍA
BATERÍA
BATERÍA
MAXI FUSIBLE #5
Confidencial de Ford
SENSOR DE VELOCIDAD DEL VEHÍCULO (VSS)
DESDE PDJB - RELÉ INHIBIDOR DEL ARRANQUE
DESDE PDJB - RELÉ DEL ELECTROVENTILADOR DEL MOTOR
DESDE PDJB - RELÉ DUAL
A CONTROL DE TEMPERATURA
DE RELÉ DE AIRE ACONDICIONADO
A CONTROL DE TEMPERATURA
DESDE DIAGNÓSTICO - PIN#6
DESDE DIAGNÓSTICO - PIN#14
A RKE PIN# CNA-6
A PATS-PIN#SALIDA RX
A PATS-PIN#ENTRADA TX
A PANEL DE INSTRUMENTOS
A BOBINAS DE RELÉ FEM
SENSOR DE OXÍGENO PRECALENTADO (HEGO)
SOLENOIDE DE PURGA
DEL FILTRO DE CARBÓN ACTIVO
CMS
PRIMARIA
SECUNDARIA
BOBINA DE
TRANSFORMADOR
DE ENCENDIDO
INTERRUPTOR
DE PRESIÓN
DE ACEITE
SENSOR DE POSICIÓN
DEL PEDAL DEL ACELERADOR (TPS)
INYECTOR 4
INYECTOR 3
INYECTOR 2
INYECTOR 1
SENSOR DE DETONACIÓN
DESDE MASA PCM
SENSOR DE TEMPERATURA
DEL REFRIGERANTE
SENSOR DE POSICIÓN DEL ÁRBOL DE LEVAS
SENSOR DE POSICIÓN
DEL ÁRBOL DE LEVAS
MOTOR PASO
A PASO
V_ENC.1 V_ENC.2V_ENC.3
SALIDA DE PUENTE OPS
ENTRADA DE PUENTE OPS
MÓDULO
CONTROL ELECTRÓNICO DEL MOTOR
48-RJ4 BLINDAJE 6C319
SOHC MOTOR
ROCAM NAFTA T/M
FIESTA 2009
CONTROL ELECTRÓNICO DEL MOTOR
INTERRUPTOR DE
CIERRE DE COMBUSTIBLE
UNIDAD DE TANQUE
DE COMBUSTIBLE
UNIDAD DE TANQUE
DE COMBUSTIBLE
DESDE MASA
DEL PILAR A IZQ.
SENSOR TMAP
SENSOR
TMAP
PH9S65-70030-AB
C1-4
14401EY-NGAW 57.015S-DA1
15S-RR4GN-BUWA0.7514401
14401GO-NGAW 57.015S-DA5
14401GO-NGAW 57.015S-PC44
GN-BU14401AW57.015S-RH5
15S-DA2 GN-BUWA 0.75 14401
15S-DA7 GN-YEWA 0.75 14401
.
13.5.0
C1-3
75
15
50
30
57
1230
.
C1-1
C1-2
+
C1-1
C1-2
+
C1-1
C1-2
+
14401DRAW 0.630-PD15
BB
+
60A (C)
+
60A (C)
S5
BB
BB
BB
+
A3 )C(
3086
85 87
+
20A (C)
S15
14401
15S-RN2
GN-BU
WA1.0
GND#0GND#0GND#0
S101
CG
+ +
2
1
S34
S10
S28
S21
S32
.
2.2.0
.
2.2.0
.
5.6.0
.
5.3.0
C1-5
C1-1
C1-3
C1-4
C1-2
C1-6
.
C1-1C1-2
2 1
.
C1-1C1-2
12
.
1.4.0
.
1.4.0
21
C1-2
C1-1
C1-2
C1-1
21
C1-1
C1-2
+
C1-1
C1-2
+
C1-1
C1-2
+
.
C1-2
C1-1
C1-3
1
23
C1-1
C3-1
C2-1
9
11
17
18
15
6
13
19
S1
S2
1440131-BB6 BKWA 0.75 1440131-DA7 BKWA 4.0
6C319
91S-RL50 BK-BUWA 0.75
6C31915S-RE13 GN-RDWA 0.751440115S-RE13 GN-RDWA 0.75
1440115S-LG28A GN-WHWA 0.75 6C31915S-LG28A GN-WHWA 0.75
144015-EC7 BU-RDWA 0.50
6C3198-RJ12 WH-BUWA 0.75
6C3199-RJ12 BN-BUWA 0.75
144019-RJ35 BN-RDWA 0.75
144018-RJ35 WH-RDWA 0.75
144017-RJ35 YE-RDWA 0.75
144017-RJ30 YEWA 0.75
6C31991S-FA11 BK-YEWA 0.75
6C31991S-PA17 BK-WHWA 0.75
6C31991S-PA7 BK-BUWA 0.75
6C3198-RJ11 WH-GNWA 0.75
6C3197-RJ11 YE-GNWA 0.75
6C3199-RJ11 BN-GNWA 0.75
6C31915S-RL13 GN-RDWA 1.5
6C31915S-RL12 GN-BUWA 1.5
6C31915S-RL11 GN-YEWA 1.5
6C31915S-RL10 GN-WHWA 1.5
6C3198-RJ32 WH-BUWA 0.75
6C31931S-FA87 BN-BUWA 0.75
1440131S-FA38 BK-OGWA 0.75
6C319
8-RJ17 WH-VTWA 0.75
1440191-PG6 BK-YEWA 0.75 1440191-DA1 BK-YEWA 0.50
6C319
91S-RL29 BK-BUWA 0.75
6C319
91S-RL42 BK-BUWA 0.75
6C319
15S-RL29 GN-BUWA 0.75
1440191S-PA7 BK-BUWA 0.75
1440191S-PA17 BK-WHWA 0.75
1440191S-FA11 BK-YEWA 0.75
14
S3
6C31915S-RE8A GN-YEWA 0.75
6C31915S-RE8B GN-YEWA 0.75
6C31915S-RE8C GN-YEWA 0.75
C1-4
C1-3
C1-5
C1-2
C1-1
C1-6
A B
2
1
144018-RJ30 WHWA 0.75
144019-RJ30 BNWA 0.75
144014-EC7 GY-RDWA 0.50
6C31929-RE8 OG-YEWA 0.75
6C31991S-RH9 BK-BUWA 0.75
1430131-DA1BKWA20.0
144018-GL37 WH-GNWA 0.35
14401
31S-BB6 BK-YEWA 0.75
14401
91S-PG6 BK-YEWA 0.75
C1-2
C1-3 WIF
C1-1
WIF
6C319
15S-RJ40 GN-BKWA 0.75
6C319
91-RJ40 BK-GNWA 0.75
1440131S-FA87 BK-GNWA 0.75
6C319
15S-RL50 GN-BUWA 0.75
6C319
15S-RL42 GN-BUWA 0.75
6C3198-RJ29 WH-BUWA 0.75
14401
8-RJ29
WH-BU
WA 0.75
14401
8-RJ29A
WH-BU
WA 0.75
1440191-RE8 BK-YEWA 2.5
C1-2C1-1
+
GND#0
C1-2C1-1
+
C1-2C1-1
+
C1-2C1-1
+
6C319KB-DRAW5.2C51DR-S03
6C31930S-RD15BRD-BKWA2.5
6C319KB-DRAW5.2A51DR-S03
6C319KB-DRAW5.251DR-S03
3
4 9 26 31
6C319GN-RDWA0.7515S-RJ32
.
11.2.0
.
11.2.0
.
13.1.1
.
13.1.1
20
KBAW5.131-HA156C319
6C319
15S-RN2
GN-BU
WA 1.0
1440131-HA15BKWA1.5
KBAW 5.231-DA4 14401
.
1.2.0
6C31915S-HA15 GN-RDWA 1.5
6C3198-RE24 WH-GNWA 0.75
6C3198-RE29 WH-RDWA 0.75
.
1.2.0
10
14517
30-DC1
RD
WA 20.0
.
1.0.0
.
1.0.0
4
1440191S-BB12 BK-YEWA 0.75
+
60A (C)
1440115-RE8 GN-YEWA 1.0
.
1.0.0
1440129-RE1 OG-BKWA 0.75
+
A51 )C(
+
A02 )C(
EY-GOAW 57.0 1 0 4 4 18 E R - 9 2
14401EY-GOAW 57.04 1 D P - 9 2
14401DRAW 0.630-DB2
30-DB3 RDWA 6.0 14401
6C31930-RH16 WA 6.0 RD
6C31991-RE8D BK-YEWA 0.75
6C31991-RE8C BK-YEWA 0.75
.
1.2.0
.
13.5.0 14401WA8-RE22 WH-VT0.5
1440115S-DB1 GN-YEWA 0.75
1440115S-RN3 GN-BUWA 1.5
14401GN-BKAW 0.115-BB914401KB-GOAW 0.129-BB9
C1-1
C1-2
+
10
18
11
19
16
24
17
25
3
2
1
.
1.0.0
AW 57.0 BK-YE 9 1 3 C 62 1 B B - S 1 9
.
1.0.014401UB-NGAW 57.02 A D - S 5 1
KBAW 0.631-RH15 6C319
.
1.2.0
.
1.2.0
5
1440191S-RH9 BK-BUWA 0.75
C5-1
C6-1
C2-1
C3-1
(+)(-)
C1-2
C1-1
C1-3
C1-3
C1-1
C1-2
C1-1
C1-2
C1-3
P2P6
P4
P5P1
P3 P8
P7
B-G2
A-A1
A-A2
A-A3
A-A4
A-C2
A-D2
A-E3
A-E4
A-F2
A-F4
A-G2
A-G3
A-H3
B-A1
B-B3
B-C2
B-D1
B-E2
B-E3
B-E4
B-H2
B-J2
B-J4
B-K1
B-L4
B-M2
B-M4
C-A1
C-A2
C-A3
C-B2
C-B3
C-B4
C-C1
C-C2
C-E4
C-G1
C-G2
C-G3
C-G4
C-H1
C-H2
C-H3
C-H4
B-G4A-C3 C-D2
C-D3
C-C3
C-D1
C-F4
C-F1
C-E1
C-A4
B-D2
A-H4 C-C4 B-K2A-G4
C-F2
B-D4
C-E3
C-F3
B-B1
6C319GO-KBAW 57.02 3 J R - 1 9
6C319
91-RN1 BK-BUWA 0.75
14401
91-RN1 BK-BUWA 0.75
1440191-RJ29 BK-OGWA 0.50
1440191-RE8A BK-YEWA 1.5
1440191-RE8B BK-YEWA 1.5
6C31991S-RL10 BK-WHWA 1.5
6C31991S-RL11 BK-YEWA 1.5
6C31991S-RL12 BK-BUWA 1.5
6C31991S-RL13 BK-OGWA 1.5
14401EY-NGAW 0.615S-DA1
UB-NGAW 5.1 9 1 3 C 63 N R - S 5 1
6C319
8-RJ40 WH-GNWA 0.75
6C319
7-RJ40 YE-GNWA 0.75
1429091S-PA7 BK-BUWK 0.75
1429091S-PA17 BK-WHWK 0.75
1429091S-FA11 BK-YEWK 0.75
1429031S-FA38 BK-OGWK 0.75
1429031S-FA87 BK-GNWK 1.0
1 0 4 4 19 2 J R - S 5 1GN-RDWA 0.75
C6
C3
C2
C5
C4
6C3197-RJ4 YE-RDWA 0.75
6C3198-RJ4 WH-RDWA 0.75
6C3199-RJ4 BN-RDWA 0.75
6C3197-RJ3 YE-VTWK 0.75
6C3198-RJ3 WH-VTWK 0.75
6C3199-RJ3 BN-WHWK 0.75
6C3199-RJ5 BNWA 0.75
6C3198-RJ5 WHWA 0.75
6C3195-EB6 BUWK 0.75
6C3194-EB6 GYWK 0.75
C1-4 C1-3
1440110-GL37 GY-OGWA 0.35
INTERRUPTOR
DE ENCENDIDO
INTERRUPTOR
DE ENCENDIDO
FUSIBLERA DE MOTOR
PARCIAL
FUSIBLERA
FUSIBLE ATO #17
RELÉ
PCM
FUSIBLE ATO #8
FUSIBLE ATO #28
FUSIBLE ATO #30
DESDE CARGA
DESDE CARGA
DESDE LUCES DE MARCHA ATRÁS
DESDE LUCES DE FRENO
DESDE DIAGNÓSTICO - PIN#14
DESDE DIAGNÓSTICO - PIN#16
SENSOR DE
VELOCIDAD
DEL VEHÍCULO (VSS)
MASA SOPORTE
DE BATERÍA
MASA SOPORTE DE BATERÍA
Confidencial de Ford
MAXI FUSIBLE #1
MAXI FUSIBLE #5
MAXI FUSIBLE #8
A SISTEMA DE DISTRIBUCIÓN DE ALIMENTACIÓN - CAJA DE RELÉ
A SISTEMA DE DISTRIBUCIÓN DE ALIMENTACIÓN - CAJA DE RELÉ
A SISTEMA DE DISTRIBUCIÓN DE ALIMENTACIÓN - CAJA DE RELÉ
A RKE PIN# CNA-6
A RELÉ INHIBIDOR DEL ARRANQUE
BATERÍA
BATERÍA
FIESTA 2009
CONTROL ELECTRÓNICO DE MOTOR DIESEL
CENTRAL
PARCIAL
SENSOR DE TEMPERATURA
DEL REFRIGERANTE
SENSOR DE TEMPERATURA
DEL COMBUSTIBLE
INYECTOR 1
INYECTOR 2
INYECTOR 3
INYECTOR 4
SENSOR DE
POSICIÓN DEL
CIGÜEÑAL
SENSOR DE
POSICIÓN DEL
CIGÜEÑAL
SENSOR DE
POSICIÓN DEL
PEDAL DEL
ACELERADOR
SENSOR DE
PRESIÓN
DEL RIEL
MÓDULO CONTROL ELECTRÓNICO
DEL MOTOR DIESEL
CALENTADOR
DE COMBUSTIBLE
INTERRUPTOR DE CONTROL DEL EMBRAGUE
INTERRUPTOR DE FRENO REDUNDANTE
VÁLVULA DE CONTROL VOLUMÉTRICO
VÁLVULA DE CONTROL DE PRESIÓN
VÁLVULA EGR
SENSOR TMAF
DIVISOR
SENSOR DE
AGUA EN
COMBUSTIBLE
MASA SOPORTE
DEL MOTOR
MASA SOPORTE
DEL MOTOR
MASA SOPORTE
DEL MOTOR
MASA SOPORTE
DEL MOTOR
RESISTOR
DE BUJÍA
INCANDESCENTE 4
RESISTOR
DE BUJÍA
INCANDESCENTE 3
RESISTOR
DE BUJÍA
INCANDESCENTE 2
RESISTOR
DE BUJÍA
INCANDESCENTE 1
A CONTROL DE TEMPERATURA - INTERRUPTOR DE PRESIÓN DUAL
A CONTROL DE TEMPERATURA - INTERRUPTOR DE PRESIÓN DUAL
A PATS PIN#4 RX SALIDA
A PATS PIN#3 TX ENTRADA
DESDE LA MASA DEL PILAR A IZQUIERDO
DESDE NEGATIVO DE BATERÍA
DESDE SISTEMA A MASA
A INLINE 14290 WH
DESDE LA MASA DEL PILAR A IZQUIERDO
DESDE LA MASA ELECT. DEL PILAR A IZQUIERDO
RELÉ DE BUJÍA
PREINCANDESCENTE
(PARTE SUPERIOR DEL INTERRUPTOR) PIN#1
(PARTE INFERIOR DEL INTERRUPTOR) PIN#2
PH9S65-70030-BA
15S-RH5WA0.7514401GN-BU
0.75WA GN-BU 1044115S-DA2
S95
6C3190.75WK BK-OG31S-RR1
30-DB3ARDWA6.014401
29-PC36 OGWA 1.5 14401
OG-BU 14401
4.0WA29-PD15
29-PD14
OG-YE
WA 4.0
14401
29-PD14A
OG-YE
WA 4.0
14401
15S-DB1WA4.0
14401GN-YE
15S-DB1A
GN-YE
WA 4.0
14401
14401T V - H W0.5WA8-RE22
CG
CG
C1-1
C1-2
C1-2
C1-2
C1-1
C1-1
14401N G - K B0.75WA31S-FA87
5-EC7 BU-RDWA 0.50 14401
4-EC7 GY-RDWA 0.50 14401
14401H W - K B0.75WA91S-PA17
144010.75WA BK-BU91S-PA7
14290H W - K B0.75WA91S-PA17
14290U B - K B0.75WA91S-PA7
14290N G - K B0.75WA31S-FA87
14290E Y - K B0.75WA91S-FA11 144010.75WA BK-YE91S-FA11
144010.75WA BK-OG31S-FA38
14401
0.75WA
GN-YE
15S-RE8C
15S-RE8B
GN-YE
WA0.75
14401
15S-RE8A
GN-YE
WA0.75
14401
31S-FA38 BK-OGWA 0.75 14290
C1-3
91S-RJ15 BK-BUWA 0.75 14401
8-RJ14 WHWA 0.75 14401C1-3
0.75WA WH-RD 104418-RJ15
144010.75WA BN9-CE6
C1-4
C1-4
9-RJ14 BNWA 0.75 14401
0.75WA BK-YE 1044191S-RJ14GN-YE 104410.75WA15S-RJ14
15S-RJ15 GN-BUWA 0.75 14401
144010.75WA BK31-RE8A
144010.75WA BK31-RE8B
31-RE8C BKWA 0.75 14401
14401K B2.5WA31-RE8
0.75WA BN-RD 104419-RJ15
14401N G - H W0.35WA8-GL37
14401GO-YG0.35WA10-GL37
C1-3
31-RE8D BKWA 0.75 14401
15S-RL2 GN-RDWA 0.75 14401
14401N G - K B0.75WA31S-GC21
31-DA1BKWA16.014301
15S-RG2GN-OGWA1.514401
1440131-RG2 BKWA 1.5
6C319NG-HW0.75WK8-RJ40
0.75WK YE-GN 913C67-RJ40
9-RJ17 BN-WHWK 0.75 6C319
7-RE8 YEWA 0.75 6C319
7-RJ28 YEWK 0.75 6C319
8-RJ17 WH-VTWK 0.75 6C319
8-RJ6 WH-GNWK 0.75 6C319 9-RJ6 BN-GNWK 0.75 6C319
6C319N B0.75WK9-RJ28
6C319H W0.75WK8-RJ28
9-RJ1 BN-YEWA 0.75 6C319
7-PC71 YE-VTWK 0.75 6C319
6C319TV-HW0.75WK8-PC71
6C319HW-NB0.75WK9-PC71
8-RJ4 WH-RDWH 0.50 6C319
9-RJ4 BN-RDWH 0.50 6C319
6.0WA RD 1044130-DB2
15S-RE8 GN-YEWA 0.75 14401
15S-DA1 GN-YEWA 0.75 14401
6C3190.75WK BK-GN31S-RR2
15S-RR4GN-BUWA0.75144016C3190.75WKGN-BU15S-RR4
0.5WK WH-BK 913C68-PA53
8-PA52 WH-GNWK 0.5 6C319
8-PA51 WH-BUWK 0.5 6C319
0.75WA BK-OG 1044191S-RL2
0.75WA BK-GN 913C631S-GC21
0.75WK BK-OG 913C691S-RL13
91S-RL12 BK-BUWK 0.75 6C319
91S-RL11 BK-YEWK 0.75 6C319
0.75WK BK-WH 913C691S-RL10
15S-DA5GN-OGWK0.756C319
6C319K B - H W0.5WH8-RJ18
9-RJ18 BN-YEWH 0.5 6C319
6C31948-RJ18
8-PA54 WH-VTWK 0.5 6C319
0.75WA GN-OG 1044115S-PC44
15S-PC44AGN-OGWA1.514401
91S-RH5 BK-BUWA 0.75 14401
6C3190.75WK GN-RD15S-RL13
0.75WK GN-BU 913C615S-RL12
15S-RL11 GN-YEWK 0.75 6C319
GN-WH0.75 6C319WK15S-RL10
30-DB3 RDWA 6.0 14401
29-BB9
OG-BK
WA1.0
14401
15-BB9 GN-BKWA 1.0 14401 15-RE8 GN-YEWA 0.75 14401
15-DA1
GN-YE
WA1.0
14401
C1-2 C1-1
C1-4 C1-3
2
11
2C1-1
C1-2
C1-3
S91
S93BB
BB
BB
+
(C)15A
3086
85 87
+
(C)20A
BB
+
40A (C)
3086
85 87
+
15A (C)
+
7.5A (C)
+
15A (C)
C1-2
C1-4 C1-3
C1-1
C1-1
C1-1C1-3
C1-2
3
2
1
6C319_S8
6C319_S9
.
13.1.1
.
13.1.1
S32
S33
S5
S92
S21
6C319_S3
C1-1
C1-2
+
C1-1
C1-2
+
C1-1
C1-2
+
C1-1
C1-2
+
C4
C5
C6
C3
C2
.
1.0.0
.
1.0.0
.
1.0.0
.
..
C1-1
C1-2
+
C1-1 C1-2
.
12
.
1.2.0
C1-1
C1-2
.
C1-1 C1-2
.
11.2.0
.
.
13.5.0
BB
+
60A (C)
C1-1
C3-1
C2-1
G1
C5-1
C6-1
C2-1
C3-1
(+)(-)
4
1
GND
+
(C)60A
C1-1
C1-2
C1-3
2
1
.
1.2.0
SGN
GND VREF
+
7.5A (C)
1
C1-1 C1-2
C1-3 C1-4
M
2
+
(C)3A
14401E Y - K B0.75WA91S-BB12A
BOO
A-37
ACCR
A-66
ACCSL
A-08
ACPSW
A-73
AIRTMP
B-83
CAN+
A-14
A-15
CAN-
A-49
CANP
CDA
B-120
B-118
CDB
B-103
CKP+
B-102
CKP-
CMP
B-111
CMPR
B-110
B-84
ECT
EDF
A-45
A-46
FP
FPM
A-40
HEDF
A-29
A-04
HHTR11
HHTR12
A-03
HO2S11
A-11
HO2S12
A-12
IDLESTEP1
B-96
B-97
IDLESTEP2
IDLESTEP3
B-89
B-88
IDLESTEP4
INJ1
B-112
INJ2
B-113
INJ3
B-104
B-105
INJ4
ISP-RUN
A-41
B-106
KS1+
KS1-
B-107
MAP
B-100
OPSIN
B-82OPSOUT
A-63
PSR
A-44
PWRGND1
A-01
PWRGND2
A-02
PWRGND3
A-78
PWRGND4
A-77
A-50
RX-IN
SHLD
B-87
B-95
SHLDRTN
SIGRTN
B-93
A-42
SMC
TPS
B-92
TX-OUT
A-07
A-05 A-24A-23
VREF2
B-99
B-98
VREF3
A-65
VSOUT
A-53
VSSIN
VSSR
A-52
SIGRTN
A-32
GN-RD 104410.75WA15S-RE13
.
.
8-RJ29 WH-BUWA 0.75 14401
15S-RJ29 GN-RDWA 0.75 14401
.
4.1.0
.
11.2.0
.
4.1.0
.
2.1.0
C1-4
0132
30
57751550315
C1-1
GN-OG 104410.75WA15S-DA5
0.75WA GN-YE 1044115S-DA7
.
11.2.0
0.75WA BK-BU 1044191S-RH9
30-DC1 RDWE 16.0
14517
10.0.0
RELÉ DE
BOMBA DE
COMBUSTIBLE
DESDE PDJB - RELÉ INHIBIDOR DEL ARRANQUE
DESDE PDJB - RELÉ DEL ELECTROVENTILADOR DEL MOTOR
DESDE PDJB - RELÉ DUAL
A CONTROL DE TEMPERATURA
A CONTROL DE TEMPERATURA
A RKE PIN# CNA-6
A PATS-PIN#SALIDA RX
A PATS-PIN#ENTRADA TX
A BOBINAS DE RELÉ FEM
SENSOR DE OXÍGENO PRECALENTADO (HEGO)
SOLENOIDE DE PURGA
DEL FILTRO DE CARBÓN ACTIVO
CMS
PRIMARIA
SECUNDARIA
BOBINA DE
TRANSFORMADOR
DE ENCENDIDO
INTERRUPTOR
DE PRESIÓN
DE ACEITE
SENSOR DE POSICIÓN
DEL PEDAL DEL ACELERADOR (TPS)
INYECTOR 4
INYECTOR 3
INYECTOR 2
INYECTOR 1
SENSOR DE DETONACIÓN
DESDE MASA PCM
SENSOR DE TEMPERATURA
DEL REFRIGERANTE
SENSOR DE POSICIÓN DEL ÁRBOL DE LEVAS
SENSOR DE POSICIÓN
DEL ÁRBOL DE LEVAS
MOTOR PASO
A PASO DE
MARCHA LENTA
V_ENC.1 V_ENC.2V_ENC.3
SALIDA DE PUENTE OPS
ENTRADA DE PUENTE OPS
MÓDULO
CONTROL ELECTRÓNICO DEL MOTOR
48-RJ4 DEFENSA 6C319
SOHC MOTOR
ROCAM NAFTA T/A
FIESTA 2009
CONTROL ELECTRÓNICO DEL MOTOR
INTERRUPTOR DE
CIERRE DE COMBUSTIBLE
UNIDAD DE TANQUE
DE COMBUSTIBLE
UNIDAD DE TANQUE
DE COMBUSTIBLE
DESDE MASA
DEL PILAR A IZQ.
SENSOR TMAP
SENSOR
TMAP
A LUCES DE FRENO 5.3.0
DESDE RELÉ WOT
DESDE DIAGNÓSTICO-PIN#6 1.4.0
DESDE DIAGNÓSTICO-PIN#6 1.4.0
A PANEL DE INSTRUMENTOS
A VSS/WH14K011
INTERRUPTOR
DE ENCENDIDO
INTERRUPTOR
DE ENCENDIDO
BLOQUEO
FUSIBLE ATO #35
FUSIBLE ATO #36
FUSIBLE ATO #37
FUSIBLE ATO #38
FUSIBLE ATO #28
RELÉ
PCM
MASA SOPORTE
DE BATERÍA
BATERÍA
BATERÍA
FUSIBLERA DE MOTOR
PARCIAL
MAXI FUSIBLE #5
MAXI FUSIBLE #8
FUSIBLE ATO #14
FUSIBLERA
FUSIBLE ATO #8
FUSIBLE ATO #1 CENTRAL
PARCIAL
DESDE VSS/WH14K011
Confidencial de Ford
DEFENSA
PH9S65-70030-DB
14401BK-BUAW 57.091S-RH9
29-PD15 WA 4.0 OG-BU 14401
14401GN-YE
WA15S-DB1 4.0
14401GN-YE
WA15S-DB1A 4.0
14401GN-BU
WA15S-DA2 0.75
3.1.3
S93
3086
85 87
S91
S95
+
7.5A (C)
BB
+
40A (C)
1430116.0WABK31-DA1
30-DB3 RDWA 6.0 14401
14290GN-BUWA15S-PA7A 0.75
0.7591S-PA7 WA BK-BU 14401 14290BK-BUWA91S-PA7 0.75
29S-PA6
OG-YE
WA 0.75
14290
31-PA6 WA 0.75 BK 14290
CG
M
C1-A C1-B
C1-1
C3-1
C2-1
G1
C5-1
C6-1
C2-1
C3-1
(+)(-)
BB
+
60A (C) BB
3086
85 87
29-PA6 WA 0.75 OG-YE 14401
C4
B1
14290OG-YE0.75WA29-PA6
3.1.3
+
A51 )C(
6.030-DB3A WA RD 14401
14401GN-YE
WA15S-DA7 0.75
A2
14401OG-YEAW 0.429-PD14A
14401OG-YEAW 0.429-PD14
30-DC1 RDWE 16.0 14517
Confidencial de Ford
DESDE
MÓDULO
CONTROL
ELECTRÓNICO
DEL MOTOR
RELÉ
PCM
CONTROL DEL ELECTROVENTILADOR
MOTOR ROCAM NAFTA (VEHÍCULOS SIN AIRE ACONDICIONADO) T/M
CAJA DE
RELÉ FEM
PARCIAL
Tipo IV
MOTOR ELÉCTRICO DEL
ELECTROVENTILADOR
GND#0
MASA DE AIRE ACOND
BATERÍA
BATERÍA
MAXI FUSIBLE #8
RELÉ DEL
ELECTRO-
VENTILADOR
DEL MOTOR
POTENCIA DEL ELECTROVENTILADOR - 80W
FIESTA 2009
DESDE
MÓDULO
CONTROL
ELECTRÓNICO
DEL MOTOR
FUSIBLE ATO #10
MASA SOPORTE
DE BATERÍA
FUSIBLERA
DE MOTOR
PARCIAL
FUSIBLE ATO #37
FUSIBLERA
DE MOTOR
PARCIAL
FUSIBLE ATO #28
PH9S65-70033-AB
14401OG-YE0.75WA29-PA6
+
15A (B)
FUSIBLE ATO #10
B1
CONTROL DEL ELECTROVENTILADOR
14401OG-YEAW 57.029-PD14
30-DB2 RDWA 6.0 14401
Tipo IV
6.030-PD15 WA
RD 14401
0.7515S-DB1 WA
GN-YE 14401
0.7515S-DA2 WA GN-BU 14401
0.7591S-PA7 WA BK-BU 14401
14401DRAW 0.630-DB3
91S-RH9 WA 0.75 BK-BU 14401
29-RE1 WA 0.75 OG-BK 14401
1430120.0WABK31-DA1
30-DC1 RDWA 20.0 14517
S34
BB
+
3A (C)
FUSIBLE ATO #17
+
MAXI FUSIBLE #5
A06 )C(
CG
M
C1-A C1-B
GND#0
MASA DE AIRE ACOND.
C1-1
C3-1
C2-1
G1
C5-1
C6-1
C2-1
C3-1
(+)(-)
BATERÍA
AÍRETAB ..
BB
+
MAXI FUSIBLE #8
A06 )C( BB
3086
85 87
.
BB
+
FUSIBLE ATO #30
A51 )C( S32
3086
85 87
3.1.1DE MÓDULO CONTROL ELECTRÓNICO DEL MOTOR PIN # C-D2
DE MÓDULO CONTROL ELECTRÓNICO DEL MOTOR PIN # C-D3 3.1.3
Confidencial de Ford
POTENCIA DEL ELECTROVENTILADOR - 80W
DIESEL (VEHÍCULOS SIN AIRE ACONDICIONADO)
14401GN-YE
WA15S-DA1 6.0
14290BK-BUWK91S-PA7 0.75
31-PA6 WK 0.75 BK 14290
C4
A2
29S-PA6 OG-YEWK 0.75 14290
14290GN-BUWK15S-PA7 0.75
29-PA6 WK 0.75 OG-YE 14290
FIESTA 2009
MASA
SOPORTE DE
BATERÍA
CAJA DE
FUSIBLERA
DE MOTOR
PARCIAL
RELÉ
PCM
FUSIBLERA
CENTRAL
PARCIAL
RELÉ DEL
ELECTROVENTILADOR
DEL MOTOR
CAJA DE
RELÉ FEM
PARCIAL
MOTOR ELÉCTRICO DEL
ELECTROVENTILADOR
PH9S65-70033-BA
S2
C1-2
P5
P8
CG
P6P1
P3
P4
P2
P10
D
S1
C1-3 C1-9
C1-1 C1-5 C1-6 C1-7
1044131-TA35 BKWA0.75
5432
C1-1
C1-2 C1-3C1-4
C1-5
C1-6
61
21
10441HW-NGAW 57.015S-TA33
5.1.0 10441KB-GOAW 0.129S-LK21
1044131-TA21 BKWA 0.75
14401OG-BKWA 0.7529-TA55A
165
234
P3 P9
14K011BK-BUWE 0.7591S-TA38
C1-8C1-4C1-2
B
14K011BK-YEWE 0.7591S-BB12A
110K41HW-KBEW 57.024AT-S19
110K41DR-KBEW 57.014AT-S19
14K011BK-GNWE 0.7591S-TA40
110K41GO-KBEW 57.093AT-S19
110K41EY-KBEW 57.073AT-S19
110K41UB-KBEW57.091S-TA1
10441EY-KBAW 57.0A21BB-S19
110K41EY-KBEW 57.06CT-S195.6.0
91S-BB12 WE 0.75 BK-YE 14K0111.0.0
10441DR-KBAW 57.081AT-19
H
110K41DR-KBEW 57.081AT-19
C1-2
C1-1
110K4195AT-8WH-GNWH0.5
110K41NG-NBHW5.09-TA59
10441HW-YGAW57.04-EC16
1044161CE-5BU-OGWA0.75
10441B55AT-19BK-GNWA0.75
10441A55AT-19BK-GNWA0.75
1.2.0
GND#0
110K41DR-HWEW57.08-TA24C1-10
110K4196AT-8WH-VTWE0.75C1-2
110K41TV-HWEW57.08-TA20C1-4
110K4171AT-8WH-BKWE0.75
C1-3
110K41DR-HWEW57.08-TA26C1-1
110K41DR-NBEW57.09-TA26
110K41EY-NBEW57.09-TA17
C1-8
C1-6
B-8ST
B-26SLT
6-BN
33-A GI
A-25CANH
B-34S4
B-5R
B-22NC2
B-4P
71-ADO
A-22 B+
52-BLS
B-7D
B-24S2
13-A +B
GND A-32
B-32NC2G
TCM
61-B2
B-171
3-BPS
SLDGB-33
A-26CANL
GND A-23
SLTGB-36
12-BTO
OTGB-31
10441HW-KBAW 5.031S-TA32
5.3.0
C1-1
GND
C1-3
PWR
SIG
C1-2
C1-5
..SHIELD14K01148-TA59
110K4132AT-8WHWE0.75
110K4101GP-8WH-BUWE0.75
C1-3
C1-1
110K41DR-NGEW 57.092JR-S51
E
10441DR-NGAW 57.092JR-S51
110K41GO-KBEW 57.092JR-19 10441GO-KBAW 57.092JR-19
110K41UB-HWEW57.08-PG10B
C
A
1044192JR-8 WH-BUWA0.75
1044112AT-S13 BK-GNWA0.75
110K41A01GP-8 WH-BUWE0.75
1.2.0
1.2.0
1.2.0
C1-4
0132
30
57751550315
S5
BB
BB
BB
+
A06 )C(
C5-1
C6-1
C2-1
C3-1
(+)(-)
+
60A (C)
30-DB1 RDWA 6.0 14401
14301KBAW0.6131-DA1
+
A02 )C(
29-BB9OG-BKWA1.014401
C1-1
15-BB9 WA 1.0 GN-BK 14401
+
3A (C)
C1-1
C3-1
C2-1
G1
14401HW-KBAW 53.031S-TA32A
C1-3
10.0.0
1.0.0
3.1.3
14401BK-YEAW 57.091S-BB12
15-TA55A WA 0.75 GN-BK 14401
14401DRAW 0.630-DB3
+
A51 )C(
10441KB-GOAW 57.0B55AT-92
15-TA55 WA 1.0 GN-BK 14401
14517
D REW 0.6130-DC1
MAXI FUSIBLE #7
MAXI FUSIBLE #8
BATERÍA
BATERÍA
MASA SOPORTE
DE BATERÍA
FUSIBLERA DE MOTOR
PARCIAL
FUSIBLE ATO #3
FUSIBLE ATO #8 FUSIBLE ATO #25
FUSIBLERA
CENTRAL
PARCIAL
A RELÉ DE LUCES DE MARCHA ATRÁS
DESDE RELÉ INHIBIDOR DEL ARRANQUE
INTERRUPTOR DE
ENCENDIDO
BLOQUEO
DESDE LA MASA DEL
PILAR A IZQUIERDO
DESDE LA MASA DEL
PILAR A IZQUIERDO
DESDE MASA TCM
A PCM 3.1.3
UNIDAD DE PALANCA
DE CAMBIOS CANCELAR
O AVANZAR
6)ESTACIONAMIENTO
5)MARCHA ATRÁS
4)NEUTRAL
1) 1
2) 2
3)AVANCE
FRENO
SOLENOIDE BLOQUEO PALANCA PARKING
DESDE INTERRUPTOR MULTIFUNCIÓN
DESDE INTERRUPTOR DE LUCES DE FRENO
A PCM
6)ESTACIONAMIENTO
5)MARCHA ATRÁS
4)NEUTRAL
1) 1
2) 2
3)AVANCE
A PANEL DE INSTRUMENTOS
P1 - P P2 - R P5 - N P6 - INHIBIDOR
DE ARRANQUE
P7 - D P4 - 2 P8 - 1
INTERRUPTOR DE MODO
DE CAJA DE CAMBIOS
TRANSMISIÓN AUTOMÁTICA
MOTOR ROCAM NAFTA T/A
FIESTA 2009
DESDEMASATCM1.2.0
DESDEMASATCM1.2.0
DESDEDIAGNÓSTICO1.4.0
DESDEDIAGNÓSTICO1.4.0
SENSOR DE
REVOLUCIONES
DE CILINDRO C2
DESDE FUSIBLE # 36
DESDE MASA TCM
UNIDAD DE HARDWARE
DE TRANSMISIÓN
SOL.DECAMBIOS#1
SOL.DECAMBIOS#2
SOL.DEDISTRIBUCIÓN
SOLDECONT.L-UP
SOL.DECONT.DEPRESIÓN
SENSORDETEMP.DELACEITE
SENSOR DE
VELOCIDAD
DEL VEHÍCULO
Confidencial de Ford
PH9S65-70041-AA
31-LE30 WA 0.75 BK-BU 14290
31-LE30A WA 0.75 BK 14290
31-LE31 WA 0.75 BK 14290
31-LE31A WA 0.75 BK-YE 14290
C1-4
C1-4
.
1.2.0
.
1.2.0
.
1.2.0
1.2.0
910
13 42
910
13 42
.
C1-1
C1-3
C1-10
C1-9
C1-10
C1-9
C1-1
C1-3
14401OG-BKAW 0.129S-LA40
+
A01 )C(
+
A01 )C(
29S-LF12 WA 1.0 OG-BK 14401
15S-LE23 GN-WHWA 0.75 14401
1.2.0
BB
BB
BB
17K400AW 05.0 KB31-LF21
.
S1
6
S6
C1-1
C3-1
C2-1
G1
14401OG-GNAW 0.129S-LD10
S25
S8-14290
14290OG-BUAW0.129S-LF7
6.3.0
S6_14290
31-DA1BKWA16.014301
14290
GN-BKAW0.115S-LE15
14401OG-BKAW 0.129S-LF12
14401OG-BKAW0.129S-LF21
14401OG-BUAW0.129S-LK1
13A444AW 0.1 KB31-LF22
13A444AW 0.1 KB31-LF21
14401AW 0.1 GO29S-HB31
29S-LD7 WA 1.0 OG-BU 14401
C5-1
C6-1
C2-1
C3-1
(+)(-)
.
14401OG-BUAW 0.129S-AA31
31-DA6
BK13A444
WA2.5
.
1.2.0
14401KB-NGAW 0.115S-LE29
14401OG-YEAW 0.129S-LF6
.
5.3.0
29S-LF7WA1.0OG-BU14401
14401DRAW 0.630-DB3
+
20A (B)
+
A02 )B(
+
60A (C)
+
60A (C)
29-LE29 WA 1.0 OG-BK 14401
5.2.0
5.4.0
3086
85 87
3086
85 87
14401AW 0.1 GO29-LG8
14401OG-BUAW 5.129-LE13
14401GN-OGAW 0.115S-LE22
.
10.0.0
14401GN-YEAW 5.015S-LE12
14401DRAW 0.630-DB2
14401DRAW 0.630-LE20
BB
15S-LE11 WA 0.75 GN-WH 14401
1044121EL-13 BK-YEWA0.5
.
1.2.0 1044191EL-13 BK-BUWA0.5
14290GN-OGAW0.115S-LE22
29S-LF12 WA 1.0 OG-BK 17K400
F
29S-LH27 WA 0.75 OG-GN 14401
14401OG-BUAW 57.029S-LK19
29S-LH27A WA 1.0 OG-GN 14401
29S-LA18 WA 1.0 OG 14401
13A444OG-BKAW 0.129S-LF21
13A444OG-BKAW 0.129S-LF22
15S-DA4 WA 6.0 GN-BK 14401
C1-2
C1-1
C1-3
C1-6
C1-7
0, 1
3, 0, 1, 2
0, 1, 2
0, 1
120
L R
0 TT
012
012
3
0 T1
2
L, 0, R
C1-4
FAROS
14401GN-BUAW 5.015S-LE19
14.1.0
11.2.0
13.5.0
6.3.0
6.3.0
B3
B2 A6
B5
.
1.2.031-LF2A WA 1.0 BK 14401
14401OG-WHAW 0.129S-LF11
31-LF23 WA 1.0 BK-OG 14401
.
1.2.0
C1-4(PORTÓN TRASERO)/C1-3(MUESCA)
C1-5(PUERTA TRASERA)/C1-1(MUESCA)
C1-4(PUERTA TRASERA)/C1-3(MUESCA)
1.0 OG-BU 14290WA29S-LF7A
C1-2
14401GN-OGAW 57.015S-LE16
14290GN-OGAW57.015S-LE16
14290OG-GNAW 0.129S-LF16
14290GN-OGAW 0.115S-LE22A
15S-LE23GN-WHWA0.7514290
C1-2
10.0.0
C1-6(PORTÓN TRASERO)/C1-6(MUESCA)
30-DC1RDWE16.014517
FAROS, LUCES DE ESTACIONAMIENTO / LUCES DE GIRO / LUCES DE POSICIÓN / LUCES DE PATENTE
SOLO NAFTA - T/M
FIESTA 2009
FUSIBLERA
DE MOTOR
PARCIAL
FUSIBLERA
CENTRAL
PARCIAL
MAXI FUSIBLE #5
MAXI FUSIBLE #8
DESDE LA MASA DEL
PILAR A IZQUIERDO
FUSIBLE ATO #7
FUSIBLE ATO #12
FUSIBLE ATO #27
FUSIBLE ATO #26
A LUCES DE GIRO/BALIZAS
RELÉ DE
LUCES
ALTAS
RELÉ DE
LUCES
BAJAS
A PANEL DE INSTRUMENTOS
DESDE LA MASA DEL PILAR A IZQUIERDO
INTERRUPTOR DE SEÑAL DE GIRO,
LIMPIA/LAVAPARABRISAS
BATERÍA
BATERÍA
MASA SOPORTE
DE BATERÍA
Confidencial de Ford
LIMPIA-
PARABRISAS
DELANTERO
LAVAPARABRISAS
DELANTERO
LUZ
REGULADOR DE
INTENSIDAD DE
ILUMINACIÓN
PALANCA
DERECHA
PALANCA
IZQUIERDA
SEÑAL DE GIRO
BALIZAS
BOCINA
LIMPIA
/LAVAPARABRISAS
TRASERO
DESDE ILUMINACIÓN DE RADIO PIN# C1-3
ILUMINACIÓN DEL ENCENDEDOR
A CONTROL DE CALEFACCIÓN - ILUMINACIÓN
OPCIÓN=SIN AIRE ACOND.
A INTERRUPTOR DE DESEMPAÑADOR DE LUNETA - PIN#8
OPCIÓN=FAROS ANTINIEBLA DELANTEROS
INTERRUPTOR DE FAROS ANTINIEBLA DELANTEROS PIN#8
OPCIÓN=A/C
A AIRE ACONDICIONADO - PIN#8
A PANEL DE INSTRUMENTOS
DESDE SISTEMA DE LUCES DE FRENO
DESDE LA MASA DEL PILAR A IZQUIERDO
DIVISOR DE FAROS
DIVISOR DE FAROS
LUZ DE
POSICIÓN
LUZ DE
FRENO
LUZ DE
GIRO
LUZ DE
MARCHA ATRÁS LUZ DE
POSICIÓN
LUZ DE
FRENO
LUZ DE
GIRO
LUZ DE
MARCHA ATRÁS
LUZ TRASERA
COMBINADA
IZQUIERDA
LUZ TRASERA
COMBINADA
DERECHA
DESDE MASA DE
PASARUEDA DELANTERO IZQUIERDO
DESDE MASA DE
PASARUEDA DELANTERO IZQUIERDO
DESDE MASA DE
PASARUEDA DELANTERO IZQUIERDO
DESDE MASA DE
PASARUEDA DELANTERO IZQUIERDO
OPCIÓN=FAROS ANTINIEBLA DELANTEROS
A FAROS ANTINIEBLA DELANTEROS, INTERRUPTOR #2
CONJUNTO DE
FAROS DERECHO
CONJUNTO DE
FAROS IZQUIERDO
GIRO ALTA
POS.
BAJA
GIRO ALTA
POS.
BAJA
OPCIÓN=DESEMPAÑADOR DE FAROS TRASEROS
A INT. DE APERTURA DEL BAÚL PIN#8
OPCIÓN=APERTURA DEL BAÚL
DESDE LA MASA DEL PILAR A IZQUIERDO
SOLO MUESCA FIESTA
SOLO FIESTA C/PORTÓN TRASERO
DESDEMASADE
TAPADELBAÚL
1.2.0 DESDE LA MASA
DEL PILAR A
IZQUIERDO
LUZ DE PATENTE 2
LUZ DE PATENTE 1
LUZ DE PATENTE 1
PH9S65-70061-AA
C1-4
C1-4
.
.
.
910
13 42
910
13 42
.
1.2.0
1.2.0
1.2.0
1.2.0
C1-3
C1-10
C1-9
C1-10
C1-9
C1-3
31-LF2A WA 1.0 BK 14401
31-LF23 WA 1.0 BK-OG 14401
.
1.2.0
.
1.2.0
14.1.0
11.2.0
13.5.0
14401GN-BUAW 5.015S-LE19
14401OG-BKAW 0.129S-LA40
+
A01 )C(
+
A01 )C(
14401OG-BKAW 0.129-LE29
29-LG8 WA 1.0 OG 14401
29-LE13 WA 1.5 OG-BU 14401
15S-LE22 WA 1.0 GN-OG 14401
15S-LE12 WA 0.5 GN-YE 14401
30-LE20 RDWA 6.0 14401
14401GN-WHAW 57.015S-LE11
10441EY-KBAW 5.031-LE12
10441UB-KBAW 5.031-LE19
30-DB2 RDWA 6.0 14401
30-DB3 RDWA 6.0 14401
15S-LE29 GN-BKWA 1.0 14401
1.2.0
BB
BB
+
A02 )B(
+
20A (B)
5.4.0
3086
85 87
3086
85 87
.
10.0.0
BB
.
1.2.0
BB
+
A06 )C(
+
A06 )C(
S6_14290
S8-14290
.
5.3.0
.
1.2.0
13A444AW 0.1 KB31-LF22
13A444AW 0.1 KB31-LF21
31-DA6
BK13A444
WA2.5
S1
14401OG-BUAW 0.129S-AA31
S6
C5-1
C6-1
C2-1
C3-1
(+)(-)
C1-1
C3-1
C2-1
G1
14401OG-GNAW 0.129S-LD10
S25
14401OG-BKAW 0.129S-LF12
5.2.0
31-DA1BKWA20.014301
14401OG-BUAW0.129S-LK1
14401AW 0.1 GO29S-HB31
14401OG-BUAW 0.129S-LD7
.
1.2.0
31-LF21 WA 0.50 BK 17K400
14401OG-YEAW 0.129S-LF6
15S-LE15WE1.0GN-BK
14290
29S-LF7WE1.0OG-BU14290
C1-2
C1-1
C1-3
C1-6
C1-7
0, 1
3, 0, 1, 2
0, 1, 2
0, 1
120
L R
0 TT
012
012
3
0 T1
2
L, 0, R
C1-4
17K400OG-BKAW 0.129S-LF12
6
F
14401OG-BKAW 0.129S-LF12
30-DC1 RDWA 20.0 14517
14401OG-GNAW 57.029S-LH27
14401OG-BUAW 57.029S-LK19
14401OG-GNAW 0.129S-LH27A
144010.1 GOWA29S-LA18
13A444OG-BKAW 0.129S-LF22
13A444OG-BKAW 0.129S-LF21
14401GN-BKAW 0.615S-DA4
6.3.0
6.3.0
6.3.0
15S-LE22WE1.0GN-OG14290
B2 A6
B5
14401OG-BUAW0.129S-LF7
B3
14401OG-WHAW 0.129S-LF11
14401OG-BKAW0.129S-LF21
29S-LF7A WE 14290OG-BU1.0
15S-LE16WE0.75GN-OG14290
15S-LE16 WA 0.75 GN-OG 14401
C1-2
C1-1 14290BK-YEEW 57.031-LE31A
14290EW 57.0 KB31-LE31
14290EW 57.0 KB31-LE30A
14290BK-BUEW 57.031-LE30
29S-LF16 WE 1.0 OG-GN 14290
15S-LE22A WE 1.0 GN-OG 14290
14290HW-NGEW57.015S-LE23
14401HW-NGAW 57.015S-LE23
C1-2
C1-1
10.0.0
FAROS, LUCES DE ESTACIONAMIENTO / LUCES DE GIRO / LUCES DE POSICIÓN / LUCES DE PATENTE
SOLO DIESEL
FIESTA 2009
FUSIBLERA
DE MOTOR
PARCIAL
FUSIBLERA
CENTRAL
PARCIAL
MAXI FUSIBLE #5
MAXI FUSIBLE #8
DESDE LA MASA DEL
PILAR A IZQUIERDO
FUSIBLE ATO #7
FUSIBLE ATO #12
FUSIBLE ATO #27
FUSIBLE ATO #26
A LUCES DE GIRO/BALIZAS
RELÉ DE
LUCES
ALTAS
RELÉ DE
LUCES
BAJAS
A PANEL DE INSTRUMENTOS
DESDE LA MASA DEL PILAR A IZQUIERDO
INTERRUPTOR DE SEÑAL DE GIRO,
LIMPIA/LAVAPARABRISAS
BATERÍA
BATERÍA
MASA SOPORTE
DE BATERÍA
Confidencial de Ford
LIMPIA-
PARABRISAS
DELANTERO
LAVAPARABRISAS
DELANTERO
LUZ
REGULADOR DE
INTENSIDAD DE
ILUMINACIÓN
PALANCA
DERECHA
PALANCA
IZQUIERDA
SEÑAL DE GIRO
BALIZAS
BOCINA
LIMPIA
/LAVAPARABRISAS
TRASERO
DESDE ILUMINACIÓN DE RADIO PIN# C1-3
ILUMINACIÓN DEL ENCENDEDOR
A CONTROL DE CALEFACCIÓN - ILUMINACIÓN
OPCIÓN=SIN AIRE ACOND.
A INTERRUPTOR DE DESEMPAÑADOR DE LUNETA - PIN#8
OPCIÓN=FAROS ANTINIEBLA DELANTEROS
INTERRUPTOR DE FAROS ANTINIEBLA DELANTEROS PIN#8
OPCIÓN=A/C
A AIRE ACONDICIONADO - PIN#8
A PANEL DE INSTRUMENTOS
DESDE SISTEMA DE LUCES DE FRENO
DESDE LA MASA DEL PILAR A IZQUIERDO
DIVISOR DE FAROS
DIVISOR DE FAROS
LUZ DE
POSICIÓN
LUZ DE
FRENO
LUZ DE
GIRO
LUZ DE
MARCHA ATRÁS LUZ DE
POSICIÓN
LUZ DE
FRENO
LUZ DE
GIRO
LUZ DE
MARCHA ATRÁS
LUZ TRASERA
COMBINADA
IZQUIERDA
LUZ TRASERA
COMBINADA
DERECHA
DESDE MASA DE
PASARUEDA DELANTERO IZQUIERDO
DESDE MASA DE
PASARUEDA DELANTERO IZQUIERDO
DESDE MASA DE
PASARUEDA DELANTERO IZQUIERDO
DESDE MASA DE
PASARUEDA DELANTERO IZQUIERDO
OPCIÓN=FAROS ANTINIEBLA DELANTEROS
A FAROS ANTINIEBLA DELANTEROS, INTERRUPTOR #2
CONJUNTO DE
FAROS DERECHO
CONJUNTO DE
FAROS IZQUIERDO
GIRO ALTA
POS.
BAJA
GIRO ALTA
POS.
BAJA
OPCIÓN=DESEMPAÑADOR DE FAROS TRASEROS
A INT. DE APERTURA DEL BAÚL PIN#8
OPCIÓN=APERTURA DEL BAÚL
DESDE LA MASA DEL PILAR A IZQUIERDO
SOLO MUESCA FIESTA
SOLO FIESTA C/PORTÓN TRASERO
DESDEMASADE
TAPADELBAÚL
1.2.0 DESDE LA MASA
DEL PILAR A
IZQUIERDO
LUZ DE PATENTE 2
LUZ DE PATENTE 1
LUZ DE PATENTE 1
FAROS
C1-4(PORTÓN TRASERO)/C1-3(MUESCA)
C1-5(PORTÓN TRASERO)/C1-1(MUESCA)
C1-4(PORTÓN TRASERO)/C1-3(MUESCA)
C1-6(PORTÓN TRASERO)/C1-6(MUESCA)
PH9S65-70061-BA
PH9S65-70061-DA
C1-2
C1-1
C1-3
C1-6
C1-7
0, 1
3, 0, 1, 2
0, 1, 2
0, 1
120
L R
0 TT
012
012
3
0 T1
2
L, 0, R
C1-4
.
1.2.0
1.2.0
1.2.0
1.2.0
C5-1
C6-1
C2-1
C3-1
(+)(-)
C1-1
C3-1
C2-1
G1
.
1.2.0
5.2.0
C1-3
B5
C1-3
A6
C1-9
C1-10
C1-9
C1-10
C1-1
C1-1
C1-2
C1-2
31-DA1BKWA16.014301
15S-LE23 GN-WHWA 0.75 14401
15S-LE23GN-WHWA0.7514290
14401GN-OGAW 57.015S-LE16
14290GN-OGAW57.015S-LE16
14401KB-NGAW 0.115S-LE29
14401GN-YEAW 5.015S-LE12
15S-LE19 WA 0.5 GN-BU 14401
31-DA6
BK13A444
WA2.5
14401OG-GNAW 0.129S-LD10
S25
14401OG-BKAW 0.129S-LF12
S8-142901.0 OG-BU 14290WA29S-LF7A
14290OG-GNAW 0.129S-LF16
14401OG-BKAW0.129S-LF21
14290AW 57.0 KB31-LE30A
14290BK-BUAW 57.031-LE30
14290BK-YEAW 57.031-LE31A
14290AW 57.0 KB31-LE31
14401OG-WHAW 0.129S-LF11
29-LE29 WA 1.0 OG-BK 14401
14401OG-YEAW 0.129S-LF6
14401OG-BUAW0.129S-LK1
S6
29S-LH27 WA 0.75 OG-GN 14401
14401AW 0.1 GO29S-HB31
14401OG-BUAW 57.029S-LK19
B3
14290OG-BUAW0.129S-LF729S-LF7WA1.0OG-BU14401
29S-LD7 WA 1.0 OG-BU 14401
29S-LH27A WA 1.0 OG-GN 14401
B2
14290
GN-BKAW0.115S-LE15
S6_14290
14290GN-OGAW0.115S-LE22
14290GN-OGAW 0.115S-LE22A
14401GN-OGAW 0.115S-LE22
29S-LA18 WA 1.0 OG 14401
13A444OG-BKAW 0.129S-LF22
S1
13A444AW 0.1 KB31-LF22
13A444AW 0.1 KB31-LF2113A444OG-BKAW 0.129S-LF21
29S-AA31 WA 1.0 OG-BU 14401
17K400AW 05.0 KB31-LF21
.
.
5.3.0
BB
+
60A (C)
+
60A (C)
MAXIFUSE
14401DRAW 0.630-DB3
14401DRAW 0.630-DB2
BB
BB
+
A02 )B(
+
20A (C)
3086
85 87
3086
85 87
14401AW 0.1 GO29-LG85.4.0
14401OG-BUAW 5.129-LE13
.
10.0.0 15S-LE11 WA 0.75 GN-WH 14401
1 0 4 4 12 1 E L - 1 3BK-YEWA 0.5
.
1.2.0
14401DRAW 0.630-LE20
BB 15S-DA4 WA 6.0 GN-BK 14401
1.2.0
1 0 4 4 19 1 E L - 1 3BK-BUWA 0.5
29S-LF12 WA 1.0 OG-BK 17K400
F
29S-LF12 WA 1.0 OG-BK 14401
+
A01 )C(
A01 )C(
4.1.029S-LK21 WA 1.0 OG-BK 14401
29S-LA40 WA 1.0 OG-BK 14401
6.3.0
14.1.0
11.2.0
13.5.0
6.3.0
6.3.0
.
1.2.031-LF2A WA 1.0 BK 14401
31-LF23 WA 1.0 BK-OG 14401
.
1.2.0
910
13 42
910
13 42
.
.
.
C1-4
C1-4
6
10.0.0
30-DC1RDWE16.014517
FAROS, LUCES DE ESTACIONAMIENTO / LUCES DE GIRO / LUCES DE POSICIÓN / LUCES DE PATENTE
SOLO NAFTA T/A
FIESTA 2009
FUSIBLERA
DE MOTOR
PARCIAL
FUSIBLERA
CENTRAL
PARCIAL
MAXI FUSIBLE #5
MAXI FUSIBLE #8
DESDE LA MASA DEL
PILAR A IZQUIERDO
FUSIBLE ATO #7
FUSIBLE ATO #12
FUSIBLE ATO #27
FUSIBLE ATO #26
A LUCES DE GIRO/BALIZAS
RELÉ DE
LUCES
ALTAS
RELÉ DE
LUCES
BAJAS
A PANEL DE INSTRUMENTOS
DESDE LA MASA DEL PILAR A IZQUIERDO
INTERRUPTOR DE SEÑAL DE GIRO,
LIMPIA/LAVAPARABRISAS
BATERÍA
BATERÍA
MASA SOPORTE
DE BATERÍA
Confidencial de Ford
LIMPIA-
PARABRISAS
DELANTERO
LAVAPARABRISAS
DELANTERO
LUZ
REGULADOR DE
INTENSIDAD DE
ILUMINACIÓN
PALANCA
DERECHA
PALANCA
IZQUIERDA
SEÑAL DE GIRO
BALIZAS
BOCINA
LIMPIA
/LAVAPARABRISAS
TRASERO
ILUMINACIÓN DE ENCENDEDOR
A CONTROL DE CALEFACCIÓN - ILUMINACIÓN
OPCIÓN=SIN AIRE ACOND.
A INTERRUPTOR DE DESEMPAÑADOR DE LUNETA - PIN#8
OPCIÓN=FAROS ANTINIEBLA DELANTEROS
INTERRUPTOR DE FAROS ANTINIEBLA DELANTEROS PIN#8
OPCIÓN=A/C
A AIRE ACONDICONADO - PIN#8
A PANEL DE INSTRUMENTOS
DESDE SISTEMA DE LUCES DE FRENO
DESDE LA MASA DEL PILAR A IZQUIERDO
DIVISOR DE FAROS
DIVISOR DE FAROS
LUZ DE
POSICIÓN
LUZ DE
FRENO
LUZ DE
GIRO
LUZ DE
MARCHA ATRÁS LUZ DE
POSICIÓN
LUZ DE
FRENO
LUZ DE
GIRO
LUZ DE
MARCHA ATRÁS
LUZ TRASERA
COMBINADA
IZQUIERDA
LUZ TRASERA
COMBINADA
DERECHA
DESDE MASA DE PASARUEDA
DELANTERO IZQUIERDO
DESDE MASA DE PASARUEDA
DELANTERO IZQUIERDO
DESDE MASA DE PASARUEDA
DELANTERO IZQUIERDO
DESDE MASA DE PASARUEDA
DELANTERO IZQUIERDO
OPCIÓN=FAROS ANTINIEBLA DELANTEROS
A FAROS ANTINIEBLA DELANTEROS, INTERRUPTOR #2
CONJUNTO DE
FAROS DERECHO
CONJUNTO DE
FAROS IZQUIERDO
GIRO ALTA
POS.
BAJA
GIRO ALTA
POS.
BAJA
OPCIÓN=DESEMPAÑADOR DE FAROS TRASEROS
A INT. DE APERTURA DEL BAÚL PIN#8
OPCIÓN=APERTURA DEL BAÚL
DESDE LA MASA DEL PILAR A IZQUIERDO
SOLO MUESCA FIESTA
SOLO FIESTA C/PORTÓN TRASERO
DESDEMASADE
TAPADELBAÚL
1.2.0 DESDE LA MASA
DEL PILAR A
IZQUIERDO
LUZ DE PATENTE 2
LUZ DE PATENTE 1
LUZ DE PATENTE 1
C1-4(PORTÓN TRASERO)/C1-3(MUESCA)
C1-5(PORTÓN TRASERO)/C1-1(MUESCA)
C1-4(PORTÓN TRASERO)/C1-3(MUESCA)
C1-6(PORTÓN TRASERO)/C1-6(MUESCA)
DESDE ILUMINACIÓN DE RADIO PIN# C1-3
A UNIDAD DE PALANCA DE CAMBIOS PIN# C1-4
FAROS
75
15
50
30
57
1230
.
1.2.0
14401OG-GNAW 0.129S-LD10
15-JA9 WA 1.0 GN-RD 14401
BB
14401KB-GOAW 0.129-BB9
BB
+
20A (C)
S5
BB
+
60A (C)
C1-1
C3-1
C2-1
G1
C5-1
C6-1
C2-1
C3-1
(+)(-)
BA
BA
31-DA1BKWA16.014301
+
15A (B)
3086
85 87
15S-LD4 WA 1.0 GN-BU 14401
C1-8
C1-2
C1-1
C1-4
12
5.1.0
.
1.2.0
14290BK-YEWA 0.531-LD6
30-DB3 RDWA 6.0 14401
15S-LD4 WA 1.0 GN-BU 14290
14290GN-WHWA 0.75155-LD17
155-LD11 WA 0.75 GN-WH 14290
10441KB-NGAW 0.19DL-51
A1
31-LD17 14290BKWA 0.75
14290AW 57.0 KB31-LD11
.
1.2.0
A7
09241KB-NGAW 0.19DL-51
14401GN-BKAW 0.115-BB9C1-4 C1-3
30-DC1
RD
WE 16.0
14517
INTERRUPTOR
DE ENCENDIDO
INTERRUPTOR
DE ENCENDIDO
DESDE MASA DE
PASARUEDA DELANTERO IZQUIERDO
CAJA
DE RELÉ
FEM
PARCIAL
FUSIBLERA
DE MOTOR
PARCIAL
FUSIBLE ATO #8MAXI FUSIBLE #8
MASA
SOPORTE
DE BATERÍA
BATERÍA
BATERÍA
FARO ANTINIEBLA
FRONTAL DERECHO
FUSIBLE ATO #6
RELÉ
DE FARO
ANTINIEBLA
INTERRUPTOR DE
FAROS ANTINIEBLA
DELANTEROS
INTERRUPTOR DE
FAROS ANTINIEBLA
DELANTEROS
DE SISTEMA DE POSICIÓN DE FAROS
DESDE MASA DE
PASARUEDA DELANTERO IZQUIERDO
FARO ANTINIEBLA
FRONTAL IZQUIERDO
FARO DELANTERO
SOLO NAFTA
FIESTA 2009
DESDE MASA DE PASARUEDA DELANTERO IZQUIERDO
Confidencial de Ford
FUSIBLERA
CENTRAL
PARCIAL
FAROS
ENC.
PH9S65-70072-AA
75
15
50
30
57
1230
.
C1-4
.
1.2.0
30-DB3 RDWA 6.0 14401
15-JA9 WA 1.0 GN-RD 14401
14401KB-GOAW 0.129-BB9
14401GN-BKAW 0.115-BB9
14401OG-GNAW 0.129S-LD10 15S-LD4 WA 1.0 GN-BU 14401
BB
+
60A (C)
MAXI FUSIBLE #8
BB
BB
+
20A (C)
FUSIBLE ATO #8
S5
+
15A (B)
FUSIBLE ATO #6
.DESDE MASA DE PASARUEDA DELANTERO IZQUIERDO
1.2.0
C1-8
C1-2
C1-1
C1-4
12FAROS
ENCENDIDAS
INTERRUPTOR DE
FAROS ANTINIEBLA
DELANTEROS
.
5.1.0
DE SUBSISTEMA DE POSICIÓN DE FAROS
3086
85 87
Confidencial de Ford
FARO ANTINIEBLA DELANTERO
C1-1
C3-1
C2-1
MASA
G1
C5-1
C6-1
C2-1
C3-1
(+)(-)
BATERÍA
.. AÍRETAB
31-DA1BKWA20.014301
SOLO DIESEL
14290GN-WHWE 0.7515S-LD17
14290GN-WHEW 57.015S-LD11
FARO ANTINIEBLA DELANTERO DERECHO
BA
14290BK-YEWE 0.531-LD6
15S-LD4 WE 1.0 GN-BU 14290
LT_FR_FOG_LMP
B A
30-DC1
RD
WA 20.0
14517
31-LD17 14290BKWE 0.75
14290EW 57.0 KB31-LD11
.
1.2.0
DESDE MASA DE PASARUEDA
DELANTERO IZQUIERDO
10441KB-NGAW 0.19DL-51
A1
A7
09241KB-NGEW 0.19DL-51
C1-3
FIESTA 2009
MASA
SOPORTE DE
BATERÍA
CAJA DE
FUSIBLERA
DE MOTOR
PARCIAL INTERRUPTOR
DE ENCENDIDO
INTERRUPTOR
DE ENCENDIDO
INTERRUPTOR
DE FAROS
ANTINIEBLA
DELANTEROS
FUSIBLERA
CENTRAL
PARCIAL
RELÉ DE
FARO
ANTINIEBLA
CAJA DE
RELÉ FEM
PARCIAL
FARO ANTINIEBLA
DELANTERO DERECHO
FARO ANTINIEBLA DELANTERO
IZQUIERDO
DESDE MASA DE PASARUEDA
DELANTERO IZQUIERDO
PH9S65-70072-BA
BA
BA
C1-8
C1-2
C1-1
C1-4
12
ONIllum
C5-1
C6-1
C2-1
C3-1
(+)(-)
C1-1
C3-1
C2-1
G1
31-DA1BKWA16.014301
15S-LD4 WA 1.0 GN-BU 14401
155-LD11 WA 0.75 GN-WH 14290
14290GN-WHWA 0.75155-LD17 31-LD17 14290BKWA 0.75
14290AW 57.0 KB31-LD11
A7
15S-LD4 WA 1.0 GN-BU 14290
.
1.2.0
BB
+
20A (C)
14401KB-GOAW 0.129-BB9
30-DB3 RDWA 6.0 14401
S5
14401GN-BKAW 0.115-BB9 15-JA9 WA 1.0 GN-RD 14401
BB
+
60A (C)
+
15A (A)BB
3086
85 87
10441KB-NGAW 0.19DL-51
A1
14401OG-GNAW 0.129S-LD10
5.1.0
.
1.2.0
14290BK-YEWA 0.531-LD6
C1-4
0132
30
57751550315
C1-1
.
1.2.0
09241KB-NGAW 0.19DL-51
30-DC1
RD
WE 16.0
14517
INTERRUPTOR
DE ENCENDIDO
DESDE MASA DE PASARUEDA
DELANTERO IZQUIERDO
CAJA
DE RELÉ
FEM
PARCIAL
FUSIBLERA
CENTRAL
PARCIAL
FUSIBLERA
DE MOTOR
PARCIAL
FUSIBLE ATO #8MAXI FUSIBLE #8
MASA
SOPORTE
DE BATERÍA
BATERÍA
BATERÍA
FARO ANTINIEBLA
DELANTERO DERECHO
FUSIBLE ATO #6
RELÉ
DE FARO
ANTINIEBLA
INTERRUPTOR DE
FAROS ANTINIEBLA
DELANTEROS
INTERRUPTOR DE
FAROS ANTINIEBLA
DELANTEROS
DE SISTEMA DE POSICIÓN DE FAROS
DESDE MASA DE PASARUEDA
DELANTERO IZQUIERDO
FARO ANTINIEBLA
DELANTERO IZQUIERDO
FARO ANTINIEBLA DELANTERO
SOLO NAFTA T/A
FIESTA 2009
DESDE MASA DE PASARUEDA DELANTERO IZQUIERDO
Confidencial de Ford
BLOQUEO
PH9S65-70072-CA
75
15
50
30
57
1230
.
C1-4
14401AW 0.1 KB31-LF2A14401BK-OGAW 0.131-LF23
.
1.2.0
+
10A (B)
14401GN-YEAW 5.015S-LG6
15S-LE29 WA 1.0 GN-BK 14401
BB
14401DRAW 0.630-DB3
BB
+
A02 )C(
BB
+
A06 )C(
S5
3086
85 87
.
1.2.0
C1-1
C3-1
C2-1
G1
C5-1
C6-1
C2-1
C3-1
(+)(-)
PDJB
C1-1
C1-2
14401GN-YE1.0WA15S-LG1
S27 2C011GN-OGAW 57.015S-CF58
.
9.1.4
2
1
2
1
.
1.2.0
BK31-LG6WA0.5
17K400
.
5.1.0
+
A06 )C(
15-BB7 WA 1.0 GN-BU 14401
144016.0WA RD-OG30-BB8
15-DB4WA6.0GN-BK14401
15S-CF58 WA 0.75 GN-OG 14401
14401GN-WHAW 57.015-LG23
14401OG-BKAW 0.129-BB9
31-DA1BKWA16.014301
15S-LG6 WA 0.5 GN-YE 14401
17K40015S-LG6 GN-YEWA 0.5
E
14401GN-RDAW 57.015S-LG38
14401
GN-BKAW57.015S-LG41
BK
31-LG6 WA 0.5
14401
.
1.2.0
.
1.2.0
12
15-BB9 GN-BKWA 1.0 14401
C1-3
14401AW 0.1 KB31-BB7
30-DC1
RD
WE 16.0
14517
INTERRUPTOR
DE ENCENDIDO
INTERRUPTOR
DE ENCENDIDO
DIVISOR
DE FAROS
DIVISOR
DE FAROS
LUZ DE
POSICIÓN
LUZ DE
POSICIÓN
LUZ DE
GIRO
LUZ DE
GIRO
LUZ TRASERA
COMBINADA
IZQUIERDA
LUZ TRASERA
COMBINADA
DERECHA
FUSIBLERA
DE MOTOR
PARCIAL
FUSIBLERA
CENTRAL
PARCIAL
MAXI FUSIBLE #8
MAXI FUSIBLE #6
RELÉ DE
ENCENDIDO
DESDE LA MASA DEL PILAR A IZQUIERDO
FUSIBLE ATO #8
FUSIBLE ATO #22
A FAROS - PIN# 4
Confidencial de Ford
MASA SOPORTE
DE BATERÍA
BATERÍA
BATERÍA
OPCIÓN=CHMSL
TERCERA LUZ
DE FRENO CENTRAL
DESDE LA MASA
DEL PILAR A IZQUIERDO
DESDE LA MASA
DEL PILAR A IZQUIERDO
A MÓDULO ABS
INTERRUPTOR
DE LUCES
DE FRENO
LUZ DE
FRENO
LUZ DE
FRENO
LUZ DE
MARCHA
ATRÁS
LUZ DE
MARCHA
ATRÁS
LUZ DE FRENO
SOLO NAFTA
FIESTA 2009
C1-1(PORTÓN TRASERO)/C1-6(MUESCA)
C1-4(PORTÓN TRASERO)/C1-3(MUESCA)
C1-4(PORTÓN TRASERO)/C1-3(MUESCA)
C1-2(PORTÓN TRASERO)/C1-1(MUESCA)
DESDE LA MASA
DEL PILAR D
DESDE LA MASA
DEL PILAR D
SOLO FIESTA C/PORTÓN TRASERO
SOLO MUESCA FIESTA
SOLO FIESTA
C/PORTÓN TRASERO
SOLO MUESCA FIESTA
PH9S65-70075-AA
75
15
50
30
57
1230
.
C1-4
31-LF23 WA 1.0 BK-OG 14401 31-LF2A WA 1.0 BK 14401
SOLO MUESCA BV256
14401
AW 5.031-LG6
BK
.
DESDE LA MASA DEL
PILAR A IZQUIERDO
1.2.0
C1-4 (PORTÓN TRASERO)/C1-3 (MUESCA)
C1-1 (PORTÓN TRASERO)/C1-6 (MUESCA)
C1-3(HATCH)/C1-4(NOTCH)
.
1.2.0DESDE LA MASA
DEL PILAR D
.
DESDE LA MASA DEL
PILAR A IZQUIERDO
1.2.0
+
10A
#22
(B)
ATO FUSE
31-DA1BKWA20.014301
17K400
AW5.031-LG6BK
SOLO PORTÓN TRASERO BV256
C1-1
C1-2
OPCIÓN=CHMSL
.
1.2.0 DESDE LA MASA
DEL PILAR D
29-BB9 WA 1.0 OG-BK 14401
30-BB8 RD-OGWA 6.0 14401
14401KB-NGAW 0.115-BB9 14401GN-BUAW 0.115-BB7
14401GN-BKAW0.615-DB4
BB
+
60A (C)
MAXI FUSIBLE #8
+
60A (C)
MAXIFUSE
S5
BB
+
20A (C)
FUSIBLE ATO #8
3086
85 87
.
.
DESDE LA MASA DEL PILAR A IZQUIERDO
1.2.0
BB
3 15S-RE13 GN-RDWA 0.75
6C319
.
A SUBSISTEMA DE MOTOR (BD2)3.1.1
Confidencial de Ford
C5-1
C6-1
C2-1
C3-1
(+)(-)
BATERÍA
.. AÍRETAB
PDJB
2
1
30-DB3 RDWA 6.0 14401
LUZ DE FRENO
SOLO DIESEL
15-LG23 WA 0.75 GN-WH 1440115S-LE29 WA 1.0 GN-BK 14401
.
5.1.0A FAROS - PIN# 4
E
17K40015S-LG6 GN-YEWA 0.5
S27
14401GN-YEAW 0.115S-LG1
15S-RE13 WA 0.75 GN-RD
14401
17K40015S-LG6 GN-YEWA 0.5
1440115S-LG6 WA 0.5 EY-NG
SOLO PORTÓN TRASERO BV256
C1-1
C3-1
C2-1
G1
30-DC1
RD
WA 20.0
14517
14401
GN-BKAW57.015S-LG41
DIVISOR
DE FAROS
LUZ DE
GIRO
14401GN-RDAW 57.015S-LG38
C1-2(HATCH)/C1-1(NOTCH)
C1-3
FIESTA 2009
31-BB7 WA 1.0 BK 14401
MASA
SOPORTE DE
BATERÍA
FUSIBLERA
DE MOTOR
PARCIAL
INTERRUPTOR
DE ENCENDIDO
INTERRUPTOR
DE ENCENDIDO
RELÉ DE
ENCENDIDO
FUSIBLERA
CENTRAL
PARCIAL
INTERRUPTOR
DE LUCES DE
FRENO
LUZ TRASERA
COMBINADA
IZQUIERDA
LUZ DE
POSICIÓN
LUZ DE
FRENO
LUZ DE
MARCHA
ATRÁS
LUZ DE
GIRO
LUZ DE
POSICIÓN
LUZ DE
FRENO
LUZ DE
MARCHA
ATRÁS
DIVISOR
DE FAROS
LUZ TRASERA
COMBINADA
DERECHA
SOLO MUESCA BV256
TERCERA LUZ
DE FRENO
CENTRAL
PH9S65-70075-BA
.
1.2.0
C5-1
C6-1
C2-1
C3-1
(+)(-)
PDJB
2
1
2
1
C1-1
C3-1
C2-1
G1
.
5.1.0
C1-1
C1-2
E
31-DA1BKWA16.014301
BK31-LG6WA0.5
17K400
RD
16.0
14517
14401GN-RDAW 57.015S-LG38
17K40015S-LG6 GN-YEWA 0.5
15S-LE29 WA 1.0 GN-BK 14401
14401GN-YE
AW 0.115S-LG1
S27 14401
GN-BKAW57.015S-LG41
BB
+
A02 )C(
BB
+
A06 )C(
+
A06 )C(
14401OG-BKAW 0.129-BB9 15-BB9 GN-BKWA 1.0 14401
S5
15-BB7 WA 1.0 GN-BU 14401
3086
85 87
14401GO-DRAW 0.630-BB8
15-DB4WA6.0GN-BK14401
BB14401GN-WHAW 57.015-LG23
15S-LG6 WA 0.5 GN-YE 14401
14401GN-YEAW 5.015S-LG6
+
10A (C)
15S-TA33 WA 0.75 GN-WH 14401
.
4.1.0
C1-4
0132
30
57751550315
C1-1
15S-RE13 WA 0.75 GN-RD 14401
14401BK-OGAW 0.131-LF23
.
1.2.0 14401AW 0.1 KB31-LF2A
.
1.2.0
.
1.2.0
BK
31-LG6 WA 0.5
14401
14401DRAW 0.630-DB3
.
3.1.3
.
1.2.014401AW 0.1 KB31-BB7
WE30-DC1
INTERRUPTOR
DE ENCENDIDO
DIVISOR
DE FAROS
DIVISOR
DE FAROS
LUZ DE
POSICIÓN
LUZ DE
POSICIÓN
LUZ DE
GIRO
LUZ DE
GIRO
LUZ TRASERA
COMBINADA
IZQUIERDA
LUZ TRASERA
COMBINADA
DERECHA
FUSIBLERA
DE MOTOR
PARCIAL
FUSIBLERA
CENTRAL
PARCIAL
MAXI FUSIBLE #8
MAXI FUSIBLE #6
RELÉ DE
ENCENDIDO
DESDE LA MASA DEL PILAR A IZQUIERDO
FUSIBLE ATO #8
FUSIBLE ATO #22
A FAROS - PIN# 4
Confidencial de Ford
MASA SOPORTE
DE BATERÍA
BATERÍA
BATERÍA
OPCIÓN=CHMSL
TERCERA LUZ
DE FRENO CENTRAL
DESDE LA MASA
DEL PILAR A IZQUIERDO
DESDE LA MASA
DEL PILAR A IZQUIERDO
INTERRUPTOR
DE LUCES
DE FRENO
LUZ DE
FRENO
LUZ DE
FRENO
LUZ DE
MARCHA
ATRÁS
LUZ DE
MARCHA
ATRÁS
LUZ DE FRENO
MOTOR ROCAM NAFTA T/A
FIESTA 2009
C1-1(PORTÓN TRASERO)/C1-6(MUESCA)
C1-4(PORTÓN TRASERO)/C1-3(MUESCA)
C1-4(PORTÓN TRASERO)/C1-3(MUESCA)
C1-2(PORTÓN TRASERO)/C1-1(MUESCA)
DESDE LA MASA
DEL PILAR D
DESDE LA MASA
DEL PILAR D
BLOQUEO
A MÓDULO CONTROL ELECTRÓNICO DEL MOTOR
A UNIDAD DE PALANCA DE CAMBIOS PIN# C1-3
SOLO FIESTA
C/PORTÓN TRASERO
SOLO MUESCA FIESTA
SOLO FIESTA C/PORTÓN TRASERO
SOLO MUESCA FIESTA
PH9S65-70075-CB
75
15
50
30
57
1230
.
C1-4
31-LE31A WA 0.75
BK-YE 14290
31-LE30A WA 0.75
BK 14290
C1-4
910
1 43 2
C1-1
C1-3
C1-10
C1-9
C1-2
.
1.2.0
C1-4
910
1 43 2
C1-10
C1-9
C1-2
C1-1
C1-3
.
1.2.0
31-LF23 WA 1.0 BK-OG 14401
31-LF2A WA 1.0 BK 14401
.
1.2.0
BB
14401KB-NGAW 0.115-BB9 14401GN-BUAW 0.115-BB729-BB9 WA 1.0 OG-BK 14401
30-BB8 RD-OGWA 6.0 14401
30-DB3 RDWA 6.0 14401
14401GN-BKAW0.615-DB4
BB
+
60A (C)
+
60A (C)
S5
3086
85 87
.
1.2.0
BB
+
A02 )C(
.
5.1.0
2 5 1
C1-1
C3-1
C2-1
G1
C5-1
C6-1
C2-1
C3-1
(+)(-)
-
C3-3
C2-9
C2-10
C1-11
C2-2
C2-7
C3-1 C3-2
C1-9
C1-7
C1-6
C2-3
C2-11
C2-4
C2-1
C2-5
C2-8
C1-4
C1-2
C1-3
C1-1
C1-5
C1-8
C1-10
L, 0, R
21T03
210
210
0 T TR L
1 20
0, 1
0, 1, 2
3, 0, 1, 2
0, 1
C4-2
C4-1
-
-
S3
14401
BU-RDAW0.149-LG19
S13
14401AW 0.1 DR-UB49-LG2
31-DA1BKWA16.014301
14401AW 0.1 YG50-LG1 14401GY-OGAW 57.050-LG15
49-LG22 WA 0.75 BU-YE 14401
49-GL23 14401BU-OGWA 1.0
49-GL25 WA 1.0 BU-WH 14401
.
13.5.0
.
13.5.0
+
A02 )B(
15-TA22 GN-RDWA 0.75 14401
14401KB-GOAW 0.19 2 E L - 9 2
14401GN-RD1.0WA15-LG5
14401AW5.2GO29-LG8
.
5.6.0
14401
BU-OGAW0.149-LG11
+
10A (B)
A5
B6
0.1AWUB21GL-94
14401
.
1.2.0
14401BK-GNAW 0.131-LE29
.
1.2.0
49-LG18
BU
WA 1.0
14290
14290
BU-OGAW0.149-LG11
14401AW0.1UB49-LG18
.
10.0.0
.
10.0.0
C1-3
31-BB7 WA 1.0 BK 14401
30-DC1 RDWE 16.0
14517
INTERRUPTOR
DE ENCENDIDO
INTERRUPTOR
DE ENCENDIDO
MASA SOPORTE
DE BATERÍA
BATERÍA
BATERÍA
FUSIBLERA
DE MOTOR
PARCIAL
MAXI FUSIBLE #8
MAXI FUSIBLE #6
RELÉ DE
ENCENDIDO
DESDE LA MASA DEL
PILAR A IZQUIERDO
FUSIBLE ATO #8
FUSIBLE ATO #7
FUSIBLE ATO #23
DESDE FAROS
SOLO NAFTA
FIESTA 2009
LUZ DE GIRO Y BALIZAS
CONJUNTO
DE FAROS
IZQUIERDO
LUCES DE GIRO
RELÉ DE
SEÑAL DE
GIRO
INTERRUPTOR DE SEÑAL
DE GIRO,LIMPIA/
LAVAPARABRISAS
A LUCES DE
MARCHA ATRÁS
BALIZAS
PALANCA
IZQUIERDA
PALANCA
DERECHA
SEÑAL
DE GIRO
REGULADOR DE
INTENSIDAD DE
ILUMINACIÓN
LUZ
LAVAPARABRISAS
DELANTERO
LIMPIAPARABRISAS
DELANTERO
LIMPIAPARABRISAS
/LAVAPARABRISAS
TRASERO
BOCINA
FAROSConfidencial de Ford
DESDE LA MASA DEL PILAR A IZQUIERDO
DIVISOR
DE FAROS
DIVISOR
DE FAROS
LUZ DE
POSICIÓN
LUZ DE
POSICIÓNLUZ DE
GIRO
LUZ DE
GIRO
LUZ TRASERA
COMBINADA
IZQUIERDA
LUZ TRASERA
COMBINADA
DERECHA
LUZ DE
FRENO
LUZ DE
FRENO
LUZ DE
MARCHA
ATRÁS
LUZ DE
MARCHA
ATRÁS
DESDE MASA DE PASARUEDA
DELANTERO IZQUIERDO
DE RKE PIN# CNA-11
DE RKE PIN# CNA-19
PANEL DE INSTRUMENTOS - DI LHS
PANEL DE INSTRUMENTOS - DI RHS
FUSIBLERA
CENTRAL
PARCIAL
GIRO ALTAS BAJASPOS.
CONJUNTO
DE FAROS
DERECHO
GIRO ALTAS BAJASPOS.
C1-5(PORTÓN TRASERO)/C1-3(MUESCA)
C1-4(PORTÓN TRASERO)/C1-3(MUESCA)
C1-2(PORTÓN TRASERO)/C1-4(MUESCA)
C1-4(PORTÓN TRASERO)/C1-3(MUESCA)
DESDE LA MASA DEL
PILAR A IZQUIERDO
DESDE LA MASA DEL
PILAR A IZQUIERDO
DESDE MASA DE
PASARUEDA
DELANTERO IZQUIERDO
PH9S65-70078-AB
75
15
50
30
57
1230
.
C1-4
.
1.2.0
C1-3
C1-1
C1-2
C1-9
C1-10
910
13 42
C1-4
.
1.2.0
C1-2
C1-9
C1-10
C1-3
C1-1
910
13 42
C1-4
14401BK-OGAW 0.131-LF23
14401AW 0.1 KB31-LF2A
31-LE29 WA 1.0 BK-GN 14401
.
1.2.0
BRAKE
.
1.2.0
.
1.2.0
+
10A (B)
31-DA1BKWA20.014301
29-BB9 WA 1.0 OG-BK 14401
30-BB8 RD-OGWA 6.0 14401
30-DB3 RDWA 6.0 14401
14401KB-NGAW 0.115-BB9 14401GN-BUAW 0.115-BB7
14401KB-GOAW 0.19 2 E L - 9 2
14401AW0.1GO29-LG8
14401GN-BKAW0.615-DB4
14401GN-RD1.0WA15-LG5
BB
+
60A (C)
+
60A (C)
S5
.
5.1.0
+
A02 )B(
BB
3086
85 87
BB
+
A02 )C(
.
1.2.0
10441GO-UBAW 0.149-GL23
.
13.5.0
.
13.5.0
25 1
C1-1
C3-1
C2-1
G1
-
C3-3
C2-9
C2-10
C1-11
C2-2
C2-7
C3-1 C3-2
C1-9
C1-7
C1-6
C2-3
C2-11
C2-4
C2-1
C2-5
C2-8
C1-4
C1-2
C1-3
C1-1
C1-5
C1-8
C1-10
L, 0, R
21T03
210
210
0 T TR L
1 20
0, 1
0, 1, 2
3, 0, 1, 2
0, 1
C4-2
C4-1
-
-
14401BU-YEAW 57.049-LG22
S3
14401
BU-RDAW0.149-LG19
S13
14401AW 0.1 DR-UB49-LG2
14401GY-OGAW 57.050-LG15
14401
BU-OGAW0.149-LG11
49-GL25 WA 1.0 BU-WH 14401
C5-1
C6-1
C2-1
C3-1
(+)(-)
15-TA22 GN-RDWE 0.75 14401
.
5.6.0
14290
BU-OGEW0.149-LG11
30-DC1 RDWA 20.0
14517
B6
A5
14401AW 0.1 YG50-LG1
0.1AWUB21GL-94
14401
14290BK-YE
EW 57.031-LE31A
14290BK
EW 57.031-LE30A
49-LG18
BU
WE 1.0
14290
14401AW0.1UB49-LG18
.
10.0.0
.
10.0.0
C1-3
31-BB7 WA 1.0 BK 14401
INTERRUPTOR
DE ENCENDIDO
INTERRUPTOR
DE ENCENDIDO
MASA SOPORTE
DE BATERÍA
BATERÍA
BATERÍA
FUSIBLERA
DE MOTOR
PARCIAL
MAXI FUSIBLE #8
MAXI FUSIBLE #6
RELÉ DE
ENCENDIDO
DESDE LA MASA DEL
PILAR A IZQUIERDO
FUSIBLE ATO #8
FUSIBLE ATO #7
FUSIBLE ATO #23
DESDE FAROS
SOLO DIESEL
FIESTA 2009
LUZ DE GIRO Y BALIZAS
CONJUNTO
DE FAROS
IZQUIERDO
LUCES DE GIRO
RELÉ DE
SEÑAL DE
GIRO
INTERRUPTOR DE SEÑAL
DE GIRO,LIMPIA/
LAVAPARABRISAS
A LUCES DE
MARCHA ATRÁS
BALIZAS
PALANCA
IZQUIERDA
PALANCA
DERECHA
SEÑAL
DE GIRO
REGULADOR DE
INTENSIDAD DE
ILUMINACIÓN
LUZ
LAVAPARABRISAS
DELANTERO
LIMPIAPARABRISAS
DELANTERO
LIMPIAPARABRISAS
/LAVAPARABRISAS
TRASERO
BOCINA
FAROSConfidencial de Ford
DESDE LA MASA DEL PILAR A IZQUIERDO
DIVISOR
DE FAROS
DIVISOR
DE FAROS
LUZ DE
POSICIÓN
LUZ DE
POSICIÓNLUZ DE
GIRO
LUZ DE
GIRO
LUZ TRASERA
COMBINADA
IZQUIERDA
LUZ TRASERA
COMBINADA
DERECHA
LUZ DE
FRENO
LUZ DE
FRENO
LUZ DE
MARCHA
ATRÁS
LUZ DE
MARCHA
ATRÁS
DESDE MASA DE PASARUEDA
DELANTERO IZQUIERDO
DE RKE PIN# CNA-11
DE RKE PIN# CNA-19
PANEL DE INSTRUMENTOS - DI LHS
PANEL DE INSTRUMENTOS - DI RHS
FUSIBLERA
CENTRAL
PARCIAL
GIRO ALTAS BAJASPOS.
CONJUNTO
DE FAROS
DERECHO
GIRO ALTAS BAJASPOS.
C1-5(PUERTA TRASERA)/C1-3(MUESCA)
C1-4(PUERTA TRASERA)/C1-3(MUESCA)
C1-2(PUERTA TRASERA)/C1-4(MUESCA)
C1-4(PUERTA TRASERA)/C1-3(MUESCA)
DESDE LA MASA DEL
PILAR A IZQUIERDO
DESDE LA MASA DEL
PILAR A IZQUIERDO
DESDE MASA DE
PASARUEDA
DELANTERO IZQUIERDO
PH9S65-70078-BA
2 5 1
C3-3
C2-9
C2-10
C1-11
C2-2
C2-7
C3-1 C3-2
C1-9
C1-7
C1-6
C2-3
C2-11
C2-4
C2-1
C2-5
C2-8
C1-4
C1-2
C1-3
C1-1
C1-5
C1-8
C1-10
L, 0, R
21T03
210
210
0 T TR L
1 20
0, 1
0, 1, 2
3, 0, 1, 2
0, 1
C4-2
C4-1
C5-1
C6-1
C2-1
C3-1
(+)(-)
C1-1
C3-1
C2-1
G1
B6
31-DA1BKWA16.014301
14401AW5.2GO29-LG8
-
-
-
49-LG18
BU
WA 1.0
14290
14401AW0.1UB49-LG18
0.1AWUB21GL-94
14401
14401GN-RD1.0WA15-LG5
S13
14401AW 0.1 YG50-LG1 14401GY-OGAW 57.050-LG15
14401AW 0.1 DR-UB49-LG2
S3
49-LG22 WA 0.75 BU-YE 14401
14401
BU-RDAW0.149-LG19
A5
14290
BU-OGAW0.149-LG11
14401
BU-OGAW0.149-LG11
10441GO-UBAW 0.149-GL23
49-GL25 WA 1.0 BU-WH 14401
.
13.5.0
.
13.5.0
14401KB-GOAW 0.19 2 E L - 9 2
.
5.1.0
BB
+
60A (C)
+
60A (C)
14401KB-NGAW 0.115-BB9
S5
3086
85 87
14401GN-BUAW 0.115-BB729-BB9 WA 1.0 OG-BK 14401
.
1.2.0
30-BB8 RD-OGWA 6.0 14401
30-DB3 RDWA 6.0 14401
BB
+
A02 )C(
14401GN-BKAW0.615-DB4
BB
+
A02 )C(
+
10A (B)
C1-4
0132
30
57751550315
C1-1
S70
1 0 4 4 12 A D - 5 1GN-BUWA 1.0
AW 57.0 GN-YE 1440115-TC6
AW 57.0 GN-WH 1440115-LG28
5.6.0
.
5.6.0
14401BK-GNAW 0.131-LE29
.
1.2.0
31-LF2A WA 1.0 BK 14401
.
1.2.0
31-LF23 WA 1.0 BK-OG 14401
.
1.2.0
C1-4
910
1 43 2
C1-1
C1-3
C1-10
C1-9
C1-2
14290BK-YE
AW 57.031-LE31A
.
1.2.0
C1-4
910
1 43 2
C1-10
C1-9
C1-2
C1-1
C1-3
14290BK
AW 57.031-LE30A
.
1.2.0
.
10.0.0
.
10.0.0
31-BB7 WA 1.0 BK 14401
30-DC1 RDWE 16.0
14517
INTERRUPTOR
DE ENCENDIDO
MASA SOPORTE
DE BATERÍA
BATERÍA
BATERÍA
FUSIBLERA
DE MOTOR
PARCIAL
MAXI FUSIBLE #8
MAXI FUSIBLE #6
RELÉ DE
ENCENDIDO
DESDE LA MASA DEL
PILAR A IZQUIERDO
FUSIBLE ATO #8
FUSIBLE ATO #7
FUSIBLE ATO #23
DESDE FAROS
SOLO NAFTA T/A
FIESTA 2009
LUZ DE GIRO Y BALIZAS
CONJUNTO
DE FAROS
IZQUIERDO
LUCES DE GIRO
RELÉ DE
SEÑAL DE
GIRO
INTERRUPTOR DE SEÑAL
DE GIRO,LIMPIA/
LAVAPARABRISAS
BALIZAS
PALANCA
IZQUIERDA
PALANCA
DERECHA
SEÑAL
DE GIRO
REGULADOR DE
INTENSIDAD DE
ILUMINACIÓN
LUZ
LAVAPARABRISAS
DELANTERO
LIMPIAPARABRISAS
DELANTERO
LIMPIAPARABRISAS
/LAVAPARABRISAS
TRASERO
BOCINA
FAROSConfidencial de Ford
DESDE LA MASA DEL PILAR A IZQUIERDO
DIVISOR
DE FAROS
DIVISOR
DE FAROS
LUZ DE
POSICIÓN
LUZ DE
POSICIÓNLUZ DE
GIRO
LUZ DE
GIRO
LUZ TRASERA
COMBINADA
IZQUIERDA
LUZ TRASERA
COMBINADA
DERECHA
LUZ DE
FRENO
LUZ DE
FRENO
LUZ DE
MARCHA
ATRÁS
LUZ DE
MARCHA
ATRÁS
DESDE MASA DE PASARUEDA
DELANTERO IZQUIERDO
DE RKE PIN# CNA-11
DE RKE PIN# CNA-19
PANEL DE INSTRUMENTOS - DI LHS
PANEL DE INSTRUMENTOS - DI RHS
FUSIBLERA
CENTRAL
PARCIAL
GIRO ALTAS BAJASPOS.
CONJUNTO
DE FAROS
DERECHO
GIRO ALTAS BAJASPOS.
C1-5(PORTÓN TRASERO)/C1-3(MUESCA)
C1-4(PORTÓN TRASERO)/C1-3(MUESCA)
C1-2(PORTÓN TRASERO)/C1-4(MUESCA)
C1-4(PORTÓN TRASERO)/C1-3(MUESCA)
DESDE LA MASA DEL
PILAR A IZQUIERDO
DESDE LA MASA DEL
PILAR A IZQUIERDO
DESDE MASA DE
PASARUEDA
DELANTERO IZQUIERDO
BLOQUEO
A RELÉ DE LUCES DE MARCHA ATRÁS
A RELÉ DE LUCES DE MARCHA ATRÁS
PH9S65-70078-DB
75
15
50
30
57
1230
.
C1-4
31-LF2A WA 1.0 BK 14401
.
1.2.0
.
1.2.0
15-LG5 WA 1.0 GN-RD 14401
31-DA1BKWA16.014301
14401KB-NGAW 0.115-BB929-BB9 WA 1.0 OG-BK 14401 14401GN-BUAW 0.115-BB7
30-BB8 RD-OGWA 6.0 14401
30-DB3 RDWA 6.0 14401
14401GN-BKAW0.615-DB4
BB
+
60A (C)
+
60A (C)
S5
3086
85 87
BB
+
A02 )C(
.
1.2.0
BB
C1-2
C1-1
C1-1
C3-1
C2-1
G1
14401GN-BKAW 57.015S-LG36
14401GN-OGAW 57.015S-LG39
14401GN-WH0.75WA15S-LG28
S26
14401DR-NGAW 57.015-TA22
.
5.4.0
C5-1
C6-1
C2-1
C3-1
(+)(-)
+
10A (B)
31-LF23 WA 1.0 BK-OG 14401
C1-3
31-BB7 WA 1.0 BK 14401
30-DC1 RDWE 16.0 14517
INTERRUPTOR
DE ENCENDIDO
INTERRUPTOR
DE ENCENDIDO
FUSIBLERA
CENTRAL
PARCIAL
FUSIBLERA
DE MOTOR
PARCIAL
RELÉ DE
ENCENDIDO
FUSIBLE ATO #8
FUSIBLE ATO #23
DESDE LA MASA DEL
PILAR A IZQUIERDO
MAXI FUSIBLE #8
MAXI FUSIBLE #6
BATERÍA
BATERÍA
Confidencial de Ford
MASA SOPORTE
DE BATERÍA
DIVISOR
DE FAROS
DIVISOR
DE FAROS
LUZ DE
POSICIÓN
LUZ DE
POSICIÓN
LUZ DE
GIRO
LUZ DE
GIRO
LUZ TRASERA
COMBINADA
IZQUIERDA
LUZ TRASERA
COMBINADA
DERECHA
LUZ DE
FRENO
LUZ DE
FRENO
LUZ DE
MARCHA
ATRÁS
LUZ DE
MARCHA
ATRÁS
DESDE LA MASA DEL PILAR A IZQUIERDO
DESDE LA MASA DEL PILAR A IZQUIERDO
LUZ DE MARCHA ATRÁS
SOLO NAFTA
C1-3 (PORTÓN TRASERO)/C1-5 (MUESCA)
C1-4 (PORTÓN TRASERO)/C1-3 (MUESCA)
C1-4 (PORTÓN TRASERO)/C1-3 (MUESCA)
C1-4 (PORTÓN TRASERO)/C1-2 (MUESCA)
FIESTA 2009
DESDE INTERRUPTOR DE LUZ DE
GIRO/BALIZAS - PIN# C1-9
INTERRUPTOR
DE TRANSMISIÓN
PH9S65-70083-AA
14401BK-OGAW 0.131-LF23
14401AW 0.1 KB31-LF2A
.
1.2.0
.
1.2.0
C1-1
0132
30
57751550315
C1-4
S70
14401GN-BUAW 0.115-DA2
31-DA1BKWA16.014301
14401KB-NGAW 0.115-BB9 14401GN-BUAW 0.115-BB7
30-BB8 RD-OGWA 6.0 14401
30-DB3 RDWA 6.0 14401
14401GN-BKAW0.615-DB4
BB
+
60A (C)
+
60A (C)
S5
3086
85 87
BB
+
A02 )C(
.
1.2.0
BB
C1-1
C3-1
C2-1
G1
14401GN-BKAW 57.015S-LG36
14401GN-OGAW 57.015S-LG39
S26
C5-1
C6-1
C2-1
C3-1
(+)(-)
+
10A (B)
3086
85 87
.
5.4.0
15-LG5 WA 1.0 GN-RD 14401
14401GN-WHAW 57.015S-LG28
.
4.1.0 91S-TC6 WE 0.75 BK-YE 14K011
14401GN-YEAW 57.015-TC6
29-BB9 WA 1.0 OG-BK 14401
G
15-LG28 WA 0.75 GN-WH 14401
14401BK-WHAW 57.091S-LG28
14401AW 0.1 KB31-BB7
30-DC1 RDWE 16.0 14517
INTERRUPTOR
DE ENCENDIDO
FUSIBLERA
CENTRAL
PARCIAL
FUSIBLERA
DE MOTOR
PARCIAL
RELÉ DE
ENCENDIDO
FUSIBLE ATO #8
FUSIBLE ATO #23
DESDE LA MASA DEL
PILAR A IZQUIERDO
MAXI FUSIBLE #8
MAXI FUSIBLE #6
BATERÍA
BATERÍA
Confidencial de Ford
MASA SOPORTE
DE BATERÍA
DIVISOR
DE FAROS
DIVISOR
DE FAROS
LUZ DE
POSICIÓN
LUZ DE
POSICIÓN
LUZ DE
GIRO
LUZ DE
GIRO
LUZ TRASERA
COMBINADA
IZQUIERDA
LUZ TRASERA
COMBINADA
DERECHA
LUZ DE
FRENO
LUZ DE
FRENO
LUZ DE
MARCHA
ATRÁS
LUZ DE
MARCHA
ATRÁS
DESDE LA MASA DEL PILAR A IZQUIERDO
DESDE LA MASA DEL PILAR A IZQUIERDO
LUZ DE MARCHA ATRÁS
SOLO NAFTA T/A
C1-3 (PORTÓN TRASERO)/C1-5 (MUESCA)
C1-4 (PORTÓN TRASERO)/C1-3 (MUESCA)
C1-4 (PORTÓN TRASERO)/C1-3 (MUESCA)
C1-4 (PORTÓN TRASERO)/C1-2 (MUESCA)
FIESTA 2009
DESDE INTERRUPTOR DE LUZ DE
GIRO/BALIZAS - PIN# C1-9
DESDE INTERRUPTOR DE MODO
DE CAJA DE CAMBIOS PIN# C1-2
BLOQUEO
RELÉ DE LUZ
DE MARCHA ATRÁS
PH9S65-70083-BA
C2-2 C2-1
21 1 2 1 2 3
14401KBAW 5.031-LC7
14401
BK-GNAW5.031S-LC30
31S-LC29WA0.5BK-RD
14401
31S-GM12 BK-GNWA 0.5 14401
31S-LC7 BK-BUWA 0.5 14401
0.529-LC7AOG-BUWA14401
S16
3 2 1
S48
C5-1
C6-1
C2-1
C3-1(+)(-)
.
1.2.0
10441GOAW 5.029-LB8
1
BBBB
C1-1
C3-1
C2-1
G1
C1-2
2 1
C1-1
S16
S48
1430116.0WABK31-DA1
3 2 1
C1-2
2 1
C1-1
C2-1
C1-1
3 2 1
C1-1
+
A06 )C(
14401DRAW 0.630-DB2
+
A5.7 )A(
14401OG-BUAW5.029-LC7
2
3
14401OG-YEWA 0.529-LC17
14401WAOG-BU29-LC7A0.5
10441UB-KBAW5.052BL-S13
13A444BK-BUWA0.531S-LB25
14401KBAW 5.031-LC714401UB-KBAW 5.031S-LC7
10441KBAW 5.071CL-13
C1-1 C1-2
1
C1-1C1-2
1044171CL-S13BK-YEWA0.550441EY-KBAW5.031S-LC17
50441KBAW5.031-LC17
C1-2 C2-1
5 0 4 4 17 1 C L - 9 2OG-YEWA 0.5
10441UB-GOAW 5.029-LB25
31-LB8 14401BKWA 0.5
13.5.0
13.5.0
.
1.2.0
.
13.5.0
14401DR-KBAW 5.031S-LC9
C1-1
C2-1 C2-2
C1-2
2 1
C1-1
C1-2
2 1
C1-1
.
1.2.0
C1-1
C1-1
C2-1 C2-2
C1-2
2 1
C1-1
C1-2
2 1
C1-1
14401
BK-GNAW5.031S-LC30
31S-LC29WA0.5BK-RD
14401
31S-GM12 BK-GNWA 0.5 14401
.
10.0.0
10.0.0
30-DC1 RDWE 16.0 14517
1)Enc.
2)Apa.
3)Cort.
FUSIBLE ATO #13
FUSIBLERA DE MOTOR
PARCIAL
FUSIBLERA
CENTRAL PARCIAL
LUZ DE CORTESÍA
MASA SOPORTE
DE BATERÍA
DESDE LA MASA DEL PILAR A IZQUIERDO
BATERÍA
BATERÍA
LUZ DE
TECHO
DELANTERA
ILUMINACIÓN DE GUANTERA
DESDE LA MASA DEL
PILAR A IZQUIERDO
Opción: LUZ LECTURA DE MAPAS
LUZ LECTURA DE
MAPAS DELANTERA
INTERRUPTOR
DE LUZ DE APROXIMACIÓN
PUERTA
DELANTERA IZQUIERDA
LUZ DE CORTESÍA
A RKE PIN# CNA-13
DE RKE PIN# CNA-10
DE RKE PIN# CNA-2
VEHÍCULOS CON MÓDULO RKE+OTD;
PARA FIESTA C/PUERTA TRASERA
ESTE CIRCUITO ESTÁ CONECTADO AL PIN# CNA-13,
QUE SUSTITUYE LA SEÑAL DE PUERTA ABIERTA.
A PANEL DE INSTRUMENTOS
SOLO MÓDULOS COMFORT, OTD+PA Y RKE+OTD LUZ DE CORTESÍA
DESDE LA MASA DEL PILAR A IZQUIERDO
INTERRUPTOR
DE LUZ DE APROXIMACIÓN
PUERTA
DELANTERA DERECHA
OPCIÓN MANUAL SIN MÓDULO RKE
INTERRUPTOR DE
LUZ DE COMPARTIMIENTO
DE EQUIPAJE
INTERRUPTOR DE
LUZ DE COMPARTIMIENTO
DE EQUIPAJE
LUZ DE CORTESÍA LUZ DE CORTESÍA
MAXI FUSIBLE #5
Confidencial de Ford
LUZ DE TECHO
DELANTERA
.LUZ DE COMPARTIMIENTO
DE EQUIPAJE
DESDE PANEL DE INSTRUMENTOS
INTERRUPTOR
DE LUZ DE APROXIMACIÓN
PUERTA
DELANTERA IZQUIERDA
INTERRUPTOR
DE LUZ DE APROXIMACIÓN
PUERTA
DELANTERA DERECHA
2.0LYCABLEDIESEL=20MM2
PARA MUESCA FIESTA
SOLO MUESCA FIESTA
2) Apa.
1) Enc.
3) Cort.LECTURA DE MAPAS
ÚNICA LUZ
LECTURA DE MAPAS TRASERA
1)Enc.
2)Apa.
3)Cort.
1)Enc.
2)Apa.
3)Cort.
FIESTA 2009
PH9S65-70083-DA
31S-LC30WA0.5BK-GN
14401
14401
BK-RDAW5.031S-LC29
14401NG-KBAW 5.031S-GM12
C1-2
2 1
C1-1
S16
C1-2
2 1
C1-1
.
10.0.0
3 2 1
.
1.2.0
C1-1
C3-1
C2-1
G1
C1-1
C2-2C2-1
1430116.0WABK31-DA1
14401WAOG-BU29-LC7A0.5
14401KBAW 5.031-LC7
S48
14401OG-BUAW5.029-LC7
3 2 1
C2-1C1-2
C1-1
5044171CL-92 OG-YEWA0.5
1
50441KBAW5.031-LC17
2
10441KBAW 5.071CL-13
13.5.0
3
50441EY-KBAW5.031S-LC171044171CL-S13BK-YEWA0.5
C2-1
C1-1
10441UB-GOAW 5.029-LB25
10441UB-KBAW5.052BL-S13
C1-2
2 1
C1-1
BB
+
A06 )C(
14401DRAW 0.630-DB2 BB
+
A5.7 )A(
14401OG-YEWA 0.529-LC17
13.5.0
14401UB-KBAW 5.031S-LC7
13A444BK-BUWA0.531S-LB25
1
C1-2
2 1
C1-1
C1-1 C1-2
C1-1C1-2
31-LB8 14401BKWA 0.5 10441GOAW 5.029-LB8
.
1.2.0
C5-1
C6-1
C2-1
C3-1(+)(-)
21 1 2 1 2 3
C1-1
C2-1C2-2
30-DC1 RDWE 16.0 14517
FUSIBLE ATO #13
FUSIBLERA DE MOTOR
PARCIAL
FUSIBLERA
CENTRAL PARCIAL
LUZ DE CORTESÍA T/A
MASA SOPORTE
DE BATERÍA
BATERÍA
BATERÍA
LUZ DE GUANTERA
DESDE LA MASA DEL
PILAR A IZQUIERDO
Opción: LUZ LECTURA DE MAPAS
LUZ PARA
LECTURA DE MAPAS
DELANTERA
INTERRUPTOR
DE LUZ DE APROXIMACIÓN
PUERTA DELANTERA
IZQUIERDA
LUZ DE CORTESÍA
DE RKE PIN# CNA-10
DE RKE PIN# CNA-2
A PANEL DE INSTRUMENTOS
LUZ DE CORTESÍA
DESDE LA MASA DEL PILAR A IZQUIERDO
INTERRUPTOR
DE LUZ DE APROXIMACIÓN
PUERTA DELANTERA
DERECHA
INTERRUPTOR DE
LUZ DE COMPARTIMIENTO
DE EQUIPAJE
INTERRUPTOR DE
LUZ DE COMPARTIMIENTO
DE EQUIPAJE
MAXI FUSIBLE #5
Confidencial de Ford
LUZ DE TECHO
DELANTERA
.LUZ DE COMPARTIMIENTO
DE EQUIPAJE
2.0LCABLEDIESEL=20MM2
PARA MUESCA FIESTA
SOLO MUESCA FIESTA
2) Apa.
1) Enc.
3) Cort.LECTURA DE MAPAS
ÚNICA LUZ
LECTURA DE MAPAS TRASERA
1)Enc.
2)Apa.
3)Cort.
1)Enc.
2)Apa.
3)Cort.
FIESTA 2009
PH9S65-70101-AA
14.1.0
31-AA31 WA 0.5 BK 14401
31-LH23 WA 0.75 BK 14401
14401AW 57.0 KB31-LH16
31-LH16A WA 0.75 BK 14401
S1
2 1
29S-AA31 WA 1.0 OG-BU 14401
7
C1-8
C1-2
C1-1
C1-4
12
C1-1
C1-2
C1-3
C1-4
C1-6
C1-7
C1-8
C1-9
C2-1
C2-3
C2-4
D D D D
U UUU
C1-8
C1-2
C1-1
C1-4
12
C1-1
C1-2
C1-3
C1-4
C1-6
C1-7
UD
.
C1-1
.C1-24-1C.6-1C.
.
C1-8
S45
7
S43
S6
C1-1
C1-2
C1-3
C1-4
C1-6
C1-7
UD
C1-1
C1-2
C1-3
C1-4
C1-6
C1-7
UD
14401AW 0.1 GO29S-HB31
14401OG-BUAW 0.129S-LD7
1 2 22
14A584-TRASERA
BKAW57.031-LH16
9
9
15
15S-AJ18GN-WHWA0.514A584-ACOMP.
4
8
.
12.3.1
4
14A584-TRASERAAW 57.0 KB31-LH16A
4
24
26
31-AJ7 WA 2.5 BK 14A584-COND.
31-AJ7AWA2.5
BK14A584-COND.
14A584-COND.GN-RD
AW5.015S-AJ2015S-AJ20WA0.5
GN-RD14401
14401GN-OGAW 5.015S-AJ1014401GN-RDAW 5.015S-AJ8
14A584-COND.GN-BUAW 5.015S-AJ3
14401GN-BUAW 5.015S-AJ3
14401GN-WHAW 5.015S-AJ18
14401GN-BUAW 5.015S-AJ2
14A584-ACOMP.BK
AW57.031-LH23
.
1.2.0
14401AW0.1GO29S-LA18
14401OG-GNAW0.129S-LH27A
29S-LH27 WA 0.75 OG-GN 14401
29S-LK19 WA 0.75 OG-BU 14401
14401AW 5.0 KB31-HB31
31-LD10 WA 0.5 BK 14401
.
1.2.0
.
1.2.0
.
1.2.0
.
1.2.0
.
1.2.0
.
1.2.0
10.0.0
11.2.0
14401AW 5.2 KB31-AJ7
.
1.2.0
14401AW 5.0 KB31-LH27A
.
5.1.0
14401OG-BKAW 0.129S-LA40
14A584-TRASERA
GN-OGAW 5.015S-AJ10
14A584-TRASERA
GN-OGAW 5.015S-AJ10
14401OG-BUAW 0.129S-LK1
INTERRUPTORDE
DESEMPAÑADORDE
FAROSTRASEROS
DESEMPAÑADOR DE
FAROS TRASEROS
INTERRUPTORDE
FAROSANTINIEBLA
DELANTEROS
FAROS ANTINIEBLA
DESDE ILUMINACIÓN DE RADIO PIN# C1-3
DESDE LA MASA DEL
PILAR A IZQUIERDO
DESDE FAROS - INTERRUPTOR MULTIFUNCIÓN PIN#L7
OPCIÓN=AIRE ACOND.
A AIRE ACOND. - PIN#8
A PANEL DE INSTRUMENTOS
DESDE LA MASA DEL
PILAR A IZQUIERDO
DESDE LA MASA DEL
PILAR A IZQUIERDO
DESDE LA MASA DEL
PILAR A IZQUIERDO
ILUMINACIÓN
DEL DESEMPAÑADOR
DESDE LA MASA DEL
PILAR A IZQUIERDO
ILUMINACIÓN DEL ENCENDEDOR
MASA#0
Confidencial de Ford
DESDE LA MASA DEL
PILAR A IZQUIERDO
DESDE LA MASA DEL
PILAR A IZQUIERDO
DE RKE PIN# CNC-5
ILUMINACIÓN DEL PANEL DE INSTRUMENTOS / LUZ DE INTERRUPTORES
SOLO COMFORT MD
Encendido
INTERRUPTOR PARA
AJUSTAR LA VENTANILLA
TRASERA IZQUIERDA
Encendido
INTERRUPTOR PARA
AJUSTAR LA VENTANILLA
TRASERA DERECHA
INTERRUPTOR PARA
AJUSTAR LAS VENTANILLA
DELANTERA DERECHA
Encendido
INTERRUPTORDE
APERTURADELBAÚL
CIERRE CENTRALIZADO PARA PUERTAS
LucesENC.LucesENC.
DESDE LA MASA DEL
PILAR A DERECHO
DIVISOR DEL
INTERRUPTOR
DE LA VENTANILLA
DEL CONDUCTOR
CORTE
SALIDA
TRASERA
IZQ.
TRASERA
DER.
DELANTERO
IZQ.
DELANTERO
DER.
FIESTA 2009
PH9S65-70101-BA
75
15
50
30
57
1230
14.1.029S-LA40 WA 1.0 OG-BK 14401
.
1.2.0
14401AW 5.0 KB31-LH27A
.
1.2.0
.
1.2.0
14A584-COND.AW 5.2 KB31-AJ7
S1
26
BB
C1-1C1-2
S5
BB
7
C1-1
C1-2
C1-3
C1-4
C1-6
C1-7
C1-8
C1-9
C2-1
C2-3
C2-4
D D D D
U UUU
C1-8
C1-2
C1-1
C1-4
12
C1-1
C1-2
C1-3
C1-4
C1-6
C1-7
UD
.
C1-1
.C1-24-1C.6-1C.
.
C1-8
S45
7
S43
S6
14401GN-BUAW 5.215-AJ3
14401GN-YEAW 5.215S-AJ34
14401GN-RD
AW 5.215S-AJ33
C1-1
C1-2
C1-3
C1-4
C1-6
C1-7
UD
14401AW 0.1 GO29S-HB31
1 2 22
14A584-TRASERAAW 57.0 KB31-LH16
9
14A584-COND.GN-BUAW 5.215-AJ3
4
14401GN-RD
AW5.215S-AJ32
14A584-TRASERA
GN-RDAW 5.215S-AJ32
14A584-TRASERAGN-RD
AW 5.215S-AJ32A
14A584-COND.GN-RD
AW5.215S-AJ32
4
15
29S-LD7 WA 1.0 OG-BU 14401
C1-8
C1-2
C1-1
C1-4
12
29S-AA31 WA 1.0 OG-BU 14401
2 1
C1-1
C3-1
C2-1
G1
31-DA1BKWA16.014301
+
A06 )C(
BB
3086
85 87
14401GN-BKAW 0.115-BB9
+
A02 )C(
14401KB-GOAW 0.129-BB9
15-AJ2WA2.5GN-BU14401
15-AJ18GN-WHWA2.514A584-ACOMP.
C1-1
C1-2
C1-3
C1-4
C1-6
C1-7
UD
14A584-ACOMP.BK
AW57.031-LH23
2
9
2
14A584-TRASERAAW 57.0 KB31-LH16A
9
+
60A (C)
14A584-COND.BK
AW 5.231-AJ7A
30-DB3 RDWA 6.0 14401
30-BB8 RD-OGWA 6.0 14401
14401GN-BK
AW 0.615-DB4
15-AJ1 WA 6.0 GN-BU 14401
.
1.2.0
15-BB7 WA 1.0 GN-BU 14401
C5-1
C6-1
C2-1
C3-1
(+)(-)
14401AW 5.2 KB31-AJ7
29S-LA18WA1.0OG14401
29S-LH27AWA1.0OG-GN14401
29S-LK19 WA 0.75 OG-BU 14401
29S-LH27 WA 0.75 OG-GN 14401
14401OG-BUAW 0.129S-LK1
14401AW 57.0 KB31-LH23
10.0.0
11.2.0
.
5.1.0
14401AW 5.0 KB31-HB31
.
1.2.0
31-AA31 WA 0.5 BK 14401
.
1.2.0
14401AW 5.0 KB31-LD10
.
1.2.0
14401GN-WHAW 5.215-AJ18
14401AW 57.0 KB31-LH16
14401AW 57.0 KB31-LH16A
.
1.2.0
.
1.2.0
C1-4 C1-3
31-BB7 WA 1.0 BK 14401
30-DC1 RDWE 16.0 14517
INTERRUPTORDE
DESEMPAÑADORDE
FAROSTRASEROS
DESEMPAÑADOR DE
FAROS TRASEROS
INTERRUPTORDE
FAROSANTINIEBLA
DELANTEROS
FAROS ANTINIEBLA
DESDE ILUMINACIÓN DE RADIO PIN# C1-3
DESDE LA MASA DEL
PILAR A IZQUIERDO
DESDE FAROS - INTERRUPTOR MULTIFUNCIÓN PIN#L7
OPCIÓN=AIRE ACOND.
A AIRE ACOND. - PIN#8
A PANEL DE INSTRUMENTOS
DESDE LA MASA DEL
PILAR A IZQUIERDO
DESDE LA MASA DEL
PILAR A IZQUIERDO
DESDE LA MASA DEL
PILAR A IZQUIERDO
ILUMINACIÓN
DEL DESEMPAÑADOR
DESDE LA MASA DEL
PILAR A IZQUIERDO
ILUMINACIÓN DEL ENCENDEDOR
MASA#0
Confidencial de Ford
DESDE LA MASA DEL
PILAR A IZQUIERDO
DESDE LA MASA DEL
PILAR A IZQUIERDO
ILUMINACIÓN DEL PANEL DE INSTRUMENTOS / LUZ DE INTERRUPTORES
SOLO RKE+OTD Y OTD+PA MDS
Encendido
INTERRUPTOR PARA
AJUSTAR LA VENTANILLA
TRASERA IZQUIERDA
Encendido
INTERRUPTOR PARA
AJUSTAR LA VENTANILLA
TRASERA DERECHA
INTERRUPTOR PARA
AJUSTAR LA VENTANILLA
DELANTERA DERECHA
Encendido
INTERRUPTORDE
APERTURADELBAÚL
CIERRE CENTRALIZADO PARA PUERTAS
LucesENC.LucesENC.
DESDE LA MASA DEL
PILAR A DERECHO
DIVISOR DEL
INTERRUPTOR
DE LA VENTANILLA
DEL CONDUCTOR
CORTE
SALIDA
TRASERA
IZQ.
TRASERA
DER.
DELANTERO
IZQ.
DELANTERO
DER.
FIESTA 2009
BATERÍA
BATERÍA
MASA SOPORTE
DE BATERÍA
2.0LYCABLEDIESEL=20MM2
FUSIBLERA
DE MOTOR
PARCIAL
MAXI FUSIBLE #8
MAXI FUSIBLE #6
DESDE LA MASA DEL
PILAR A IZQUIERDO
INTERRUPTOR
DE ENCENDIDO
INTERRUPTOR
DE ENCENDIDO
FUSIBLE ATO #8
DISYUNTOR 25A
# 31 FUSIBLERA
CENTRAL
PARCIAL
RELÉ DE
ENCENDIDO
PH9S65-70120-AA
C1-8
C1-2
C1-1
C1-4
12
C1-1
C1-2
C1-3
C1-4
C1-6
C1-7
C1-8
C1-9
C2-1
C2-3
C2-4
D D D D
U UUU
C1-1
C1-2
C1-3
C1-4
C1-6
C1-7
UD
C1-1
C1-2
C1-3
C1-4
C1-6
C1-7
UD
C1-1
C1-2
C1-3
C1-4
C1-6
C1-7
UD
.
5.1.0
.
C1-1
.C1-24-1C.6-1C.
.
C1-8
4
S454
4
8
14401GN-WHAW 5.015S-AJ18
15S-AJ18GN-WHWA0.514A584-ACOMP.
14401GN-RDAW 5.015S-AJ8
14A584-TRASERA
GN-OGAW 5.015S-AJ10
15S-AJ20WA0.5
GN-RD14401
14401AW 0.1 GO29S-HB31
31-LH23 WA 0.75 BK 14401
31-LH16A WA 0.75 BK 14401
14401AW 57.0 KB31-LH16
S43
14A584-COND.GN-RD
AW5.015S-AJ20
S6
14401OG-BUAW 0.129S-LK1
14401OG-BUAW 0.129S-LD7
14401OG-GNAW0.129S-LH27A
24
14401GN-BUAW 5.015S-AJ3
14A584-COND.GN-BUAW 5.015S-AJ3
14401GN-OGAW 5.015S-AJ10
14A584-TRASERA
GN-OGAW 5.015S-AJ10
22
9
9 14A584-TRASERAAW 57.0 KB31-LH16A14A584-TRASERA
BKAW57.031-LH16
14A584-ACOMP.BK
AW57.031-LH23
1 2
11.2.0
29S-LH27 WA 0.75 OG-GN 14401
29S-LK19 WA 0.75 OG-BU 14401
14401AW 5.0 KB31-LH27A
29S-AA31 WA 1.0 OG-BU 14401
C1-8
C1-2
C1-1
C1-4
12
31-AA31 WA 0.5 BK 14401
.
1.2.0
14401AW0.1GO29S-LA18
2 1
14401GN-BUAW 5.015S-AJ2
.
12.3.1
31-AJ7AWA2.5
BK14A584-COND.
S1
31-AJ7 WA 2.5 BK 14A584-COND.
26
14401AW 5.2 KB31-AJ7
.
1.2.0
31-LD10 WA 0.5 BK 14401
14401AW 5.0 KB31-HB31
.
1.2.0
.
1.2.0
.
1.2.0
.
1.2.0
.
1.2.0
.
1.2.0
14401OG-BKAW 0.129S-LA40
14.1.0
7
7
15
10.0.0
INTERRUPTORDE
DESEMPAÑADORDE
FAROSTRASEROS
DESEMPAÑADOR DE
FAROS TRASEROS
INTERRUPTORDE
FAROSANTINIEBLA
DELANTEROS
FAROS ANTINIEBLA
DESDE ILUMINACIÓN DE RADIO PIN# C1-3
DESDE LA MASA DEL
PILAR A IZQUIERDO
DESDE FAROS - INTERRUPTOR MULTIFUNCIÓN PIN#L7
OPCIÓN=AIRE ACOND.
A AIRE ACOND. - PIN#8
A PANEL DE INSTRUMENTOS
DESDE LA MASA DEL
PILAR A IZQUIERDO
DESDE LA MASA DEL
PILAR A IZQUIERDO
DESDE LA MASA DEL
PILAR A IZQUIERDO
ILUMINACIÓN
DEL DESEMPAÑADOR
DESDE LA MASA DEL
PILAR A IZQUIERDO
ILUMINACIÓN DEL ENCENDEDOR
MASA#0
Confidencial de Ford
DESDE LA MASA DEL
PILAR A IZQUIERDO
DESDE LA MASA DEL
PILAR A IZQUIERDO
DE RKE PIN# CNC-5
ILUMINACIÓN DEL PANEL DE INSTRUMENTOS / LUZ DE INTERRUPTORES
PH9S65-70120-BA
SOLO COMFORT MD T/A
Encendido
INTERRUPTOR PARA
AJUSTAR LA VENTANILLA
TRASERA IZQUIERDA
Encendido
INTERRUPTOR PARA
AJUSTAR LA VENTANILLA
TRASERA DERECHA
INTERRUPTOR PARA
AJUSTAR LA VENTANILLA
DELANTERA DERECHA
Encendido
INTERRUPTORDE
APERTURADELBAÚL
CIERRE CENTRALIZADO PARA PUERTAS
LucesENC.LucesENC.
DESDE LA MASA DEL
PILAR A DERECHO
DIVISOR DEL
INTERRUPTOR
DE LA VENTANILLA
DEL CONDUCTOR
CORTE
SALIDA
TRASERA
IZQ.
TRASERA
DER.
DELANTERO
IZQ.
DELANTERO
DER.
FIESTA 2009
C1-8
C1-2
C1-1
C1-4
12
C1-1
C1-2
C1-3
C1-4
C1-6
C1-7
C1-8
C1-9
C2-1
C2-3
C2-4
D D D D
U UUU
C5-1
C6-1
C2-1
C3-1
(+)(-)
C1-1
C3-1
C2-1
G1
C1-1
C1-2
C1-3
C1-4
C1-6
C1-7
UD
C1-1
C1-2
C1-3
C1-4
C1-6
C1-7
UD
C1-1
C1-2
C1-3
C1-4
C1-6
C1-7
UD
.
5.1.0
.
C1-1
.C1-24-1C.6-1C.
.
C1-8
4
S45
2
2
9
31-DA1BKWA16.014301
14401GN-WHAW 5.215-AJ18
15-AJ18GN-WHWA2.514A584-ACOMP.
14401GN-RD
AW 5.215S-AJ33
14A584-TRASERAGN-RD
AW 5.215S-AJ32A
14401GN-RD
AW5.215S-AJ32
30-BB8 RD-OGWA 6.0 14401
14401AW 0.1 GO29S-HB31
14401AW 57.0 KB31-LH23
14401AW 57.0 KB31-LH16A
14401AW 57.0 KB31-LH16
S43
14A584-COND.GN-RD
AW5.215S-AJ32
S6
14401OG-BUAW 0.129S-LK1
29S-LH27AWA1.0OG-GN14401
4
14401GN-BUAW 5.215-AJ3
14A584-COND.GN-BUAW 5.215-AJ3
14401GN-YEAW 5.215S-AJ34
14A584-TRASERA
GN-RDAW 5.215S-AJ32
22
9
9 14A584-TRASERAAW 57.0 KB31-LH16A
14A584-TRASERAAW 57.0 KB31-LH16
14A584-ACOMP.BK
AW57.031-LH23
1 2
11.2.0
29S-LH27 WA 0.75 OG-GN 14401
29S-LK19 WA 0.75 OG-BU 14401
C1-8
C1-2
C1-1
C1-4
12
29S-AA31 WA 1.0 OG-BU 14401 31-AA31 WA 0.5 BK 14401
2 1
29S-LA18WA1.0OG14401
+
A06 )C(BB
+
60A (C)
3086
85 87
15-BB7 WA 1.0 GN-BU 14401
S5
14401GN-BKAW 0.115-BB9
14401KB-GOAW 0.129-BB9
30-DB3 RDWA 6.0 14401 BB
+
A02 )C(
.
1.2.0
14401GN-BK
AW 0.615-DB4
BB
C1-1C1-2
15-AJ1 WA 6.0 GN-BU 14401
15-AJ2WA2.5GN-BU14401
14A584-COND.BK
AW 5.231-AJ7A
S1
26
14401AW 5.2 KB31-AJ714A584-COND.AW 5.2 KB31-AJ7
.
1.2.0
.
1.2.0
14401AW 5.0 KB31-LH27A
14401AW 5.0 KB31-LD10
14401AW 5.0 KB31-HB31
.
1.2.0
.
1.2.0
.
1.2.0
.
1.2.0
.
1.2.0
.
1.2.0
29S-LA40 WA 1.0 OG-BK 14401
14.1.0
C1-4
0132
30
57751550315
BLOQUEO
C1-1
7
7
15
10.0.0
29S-LD7 WA 1.0 OG-BU 14401
31-BB7 WA 1.0 BK 14401
30-DC1 RDWE 16.0 14517
INTERRUPTORDE
DESEMPAÑADORDE
FAROSTRASEROS
DESEMPAÑADOR DE
FAROS TRASEROS
INTERRUPTORDE
FAROSANTINIEBLA
DELANTEROS
FAROS ANTINIEBLA
DESDE ILUMINACIÓN DE RADIO PIN# C1-3
DESDE LA MASA DEL
PILAR A IZQUIERDO
DESDE FAROS - INTERRUPTOR MULTIFUNCIÓN PIN#L7
OPCIÓN=AIRE ACOND.
A AIRE ACOND. - PIN#8
A PANEL DE INSTRUMENTOS
DESDE LA MASA DEL
PILAR A IZQUIERDO
DESDE LA MASA DEL
PILAR A IZQUIERDO
DESDE LA MASA DEL
PILAR A IZQUIERDO
ILUMINACIÓN
DEL DESEMPAÑADOR
DESDE LA MASA DEL
PILAR A IZQUIERDO
ILUMINACIÓN DEL ENCENDEDOR
MASA#0
Confidencial de Ford
DESDE LA MASA DEL
PILAR A IZQUIERDO
DESDE LA MASA DEL
PILAR A IZQUIERDO
ILUMINACIÓN DEL PANEL DE INSTRUMENTOS / LUZ DE INTERRUPTORES
SOLO OTD+PA MDS T/A
Encendido
INTERRUPTOR PARA
AJUSTAR LA VENTANILLA
TRASERA IZQUIERDA
Encendido
INTERRUPTOR PARA
AJUSTAR LAS VENTANILLA
TRASERA DERECHA
INTERRUPTOR PARA
AJUSTAR LA VENTANILLA
DELANTERA DERECHA
Encendido
INTERRUPTORDE
APERTURADELBAÚL
CIERRE CENTRALIZADO PARA PUERTAS
LucesENC.LucesENC.
DESDE LA MASA DEL
PILAR A DERECHO
DIVISOR DEL
INTERRUPTOR
DE LA VENTANILLA
DEL CONDUCTOR
CORTE
SALIDA
TRASERA
IZQ.
TRASERA
DER.
DELANTERO
IZQ.
DELANTERO
DER.
FIESTA 2009
BATERÍA
BATERÍA
MASA SOPORTE
DE BATERÍA
FUSIBLERA
DE MOTOR
PARCIAL
MAXI FUSIBLE #8
MAXI FUSIBLE #6
DESDE LA MASA DEL
PILAR A IZQUIERDO
INTERRUPTOR
DE ENCENDIDO
FUSIBLE ATO #8
DISYUNTOR 25A
# 31 FUSIBLERA
CENTRAL
PARCIAL
RELÉ DE
ENCENDIDO
PH9S65-70120-CA
75
15
50
30
57
1230
.
.
1.2.0
C1-2
C1-7
C1-5
30-DB3 RDWA 6.0 14401
30-BB8 RD-OGWA 6.0 14401
29-BB9 WA 1.0 OG-BK 14401 14401KB-NGAW 0.115-BB9 14401GN-BUAW 0.115-BB7
BB
+
60A (C)
+
60A (C) BB
+
20A (C)
S5
BB
C1-CC1-A
C1-B
12
M
C1-D
C1-B
C1-A
C1-C
.
C1-E
M
12
.
1.2.0
15-KA19 GN-OGWA 1.0 14401
S22
14401WH-BKAW 0.132-KA34
14401BK-RDAW 0.131S-KA19A
C3-3
C2-9
C2-10
C1-11
C2-2
C2-7
C3-1 C3-2
C1-9
C1-7
C1-6
C2-3
C2-11
C2-4
C2-1
C2-5
C2-8
C1-4
C1-2
C1-3
C1-1
C1-5
C1-8
C1-10
L, 0, R
21T03
210
210
0 T TR L
1 20
0, 1
0, 1, 2
3, 0, 1, 2
0, 1
14401WH-RDAW 0.132-KA28
33-KA8 YE-RDWA 1.0 14401
17K400AW 0.1 KB31-KA28
14401GN-BUAW 0.115-KA8
17K400WH-RDAW 0.132-KA28
33-KA34 YE-BKWA 1.0 14401
17K400GN-BU
AW0.115-KA28
M
C1-2
C1-1
31-DA1BKWA16.014301
C5-1
C6-1
C2-1
C3-1
(+)(-)
C
B
14401GN-BU
AW0.115-KA28
C1-1
C3-1
C2-1
G1
.
1.2.0
14401GN-BKAW0.615-DB4
3086
85 87
.
+
A02 )C(
C1-3
C1-1
C1-6
14401BK-GNAW 0.131-LE29
14401WH-RDAW 0.132-KA8
31S-KA19 BK-RDWA 1.0 14401
32-KA19 WH-BKWA 1.0 14401
31-KA8 WA 1.0 BK 14401
.
1.2.0
31-KA14 WA 1.0 BK 14401
14401BK-OGAW 0.131S-KA9
.
1.2.0
15S-KA14 GN-BKWA 1.0 14401
15-KA1WA1.0GN-BU14401
14401GN-BKAW0.115-KA14
C1-4 C1-3
FIESTA 2009
31-BB7 WA 1.0 BK 14401
30-DC1 RDWE 16.0 14517
BATERÍA
BATERÍA
MASA SOPORTE
DE BATERÍA
INTERRUPTOR
DE ENCENDIDO
INTERRUPTOR
DE ENCENDIDO
MAXI FUSIBLE #6
MAXI FUSIBLE #8
INTERRUPTOR DE SEÑAL
DE GIRO,LIMPIA/
LAVAPARABRISAS
RELÉ DE
ENCENDIDO
DESDE LA MASA DEL
PILAR A IZQUIERDO
DESDE LA MASA DEL
PILAR A IZQUIERDO
FUSIBLE ATO #8
FUSIBLE ATO #20
RELÉ TEMPORIZADOR
DE LIMPIA/
LAVAPARABRISAS
DESDE LA MASA DEL
PILAR A IZQUIERDO
LIMPIAPARABRISAS
DELANTERO
LIMPIA/LAVAPARABRISAS
FUSIBLERA
CENTRAL
PARCIAL
DESDE LA MASA DEL
PILAR A IZQUIERDO
LIMPIA/LAVAPARABRISAS
MOTOR ELÉCTRICO DE BOMBA
PARA LAVAPARABRISAS
LIMPIA/LAVAPARABRISAS
OPCIÓN=LIMPIAPARABRISAS
TRASERO
MOTOR ELÉCTRICO DE
LIMPIAPARABRISAS
TRASERO
DESDE LA MASA DEL PILAR D
Confidencial de Ford
PALANCA
DERECHA
REGULADOR DE
INTENSIDAD DE
ILUMINACIÓN
LUZ
LAVAPARABRISAS
DELANTERO
LIMPIAPARABRISAS
DELANTERO
LIMPIA
/LAVAPARABRISAS
TRASERO
BOCINAFAROS
BALIZAS
PALANCA
IZQUIERDA
SEÑAL
DE GIRO
LIMPIA/LAVAPARABRISAS DELANTERO Y TRASEROFUSIBLERA
DE MOTOR
PARCIAL
2.0LCABLEDIESEL=20MM2
PH9S65-70120-DA
C1-D
C1-B
C1-A
C1-C
.
C1-E
M
12
M
C1-2
C1-1
C1-CC1-A
C1-B
12
M
C3-3
C2-9
C2-10
C1-11
C2-2
C2-7
C3-1 C3-2
C1-9
C1-7
C1-6
C2-3
C2-11
C2-4
C2-1
C2-5
C2-8
C1-4
C1-2
C1-3
C1-1
C1-5
C1-8
C1-10
L, 0, R
21T03
210
210
0 T TR L
1 20
0, 1
0, 1, 2
3, 0, 1, 2
0, 1
.
1.2.0
.
1.2.0
C5-1
C6-1
C2-1
C3-1
(+)(-)
C1-1
C3-1
C2-1
G1
31-DA1BKWA16.014301
14401BK-OGAW 0.131S-KA9
15S-KA14 GN-BKWA 1.0 14401
14401WH-RDAW 0.132-KA28 17K400WH-RDAW 0.132-KA28
33-KA8 YE-RDWA 1.0 14401
14401WH-RDAW 0.132-KA8
31S-KA19 BK-RDWA 1.0 14401
33-KA34 YE-BKWA 1.0 14401
15-KA19 GN-OGWA 1.0 14401
17K400GN-BU
AW0.115-KA2815-KA1WA1.0GN-BU14401
32-KA19 WH-BKWA 1.0 14401
14401BK-GNAW 0.131-LE29
17K400AW 0.1 KB31-KA28
31-KA8 WA 1.0 BK 14401
14401BK-RDAW 0.131S-KA19A
14401WH-BKAW 0.132-KA34
S22
14401GN-BU
AW0.115-KA28
14401GN-BUAW 0.115-KA8
BB
+
60A (C)
+
60A (C)
30-DB3 RDWA 6.0 14401
30-BB8 RD-OGWA 6.0 14401
BB
+
20A (C)
29-BB9 WA 1.0 OG-BK 14401
S5
14401KB-NGAW 0.115-BB9 14401GN-BUAW 0.115-BB7
3086
85 87
14401GN-BKAW0.615-DB4
BB
+
A02 )C(
.
1.2.0
C1-3
C1-1
C1-6
C1-5
C1-7
C1-2
.
1.2.0 .
1.2.031-KA14 WA 1.0 BK 14401
14401GN-BKAW0.115-KA14
C1-4
0132
30
57751550315
C1-1
C
B
31-BB7 WA 1.0 BK 14401
30-DC1 RDWE 16.0 14517
BATERÍA
BATERÍA
MASA SOPORTE
DE BATERÍA
INTERRUPTOR
DE ENCENDIDO
MAXI FUSIBLE #6
MAXI FUSIBLE #8
INTERRUPTOR DE SEÑAL
DE GIRO,LIMPIA/
LAVAPARABRISAS
RELÉ DE
ENCENDIDO
DESDE LA MASA DEL
PILAR A IZQUIERDO
DESDE LA MASA DEL
PILAR A IZQUIERDO
FUSIBLE ATO #8
FUSIBLE ATO #20
RELÉ TEMPORIZADOR
DE LIMPIA/
LAVAPARABRISAS
DESDE LA MASA DEL
PILAR A IZQUIERDO
MOTOR ELÉCTRICO DEL
LIMPIAPARABRISAS
DELANTERO
LIMPIA/LAVAPARABRISAS
FUSIBLERA
CENTRAL
PARCIAL
DESDE LA MASA DEL
PILAR A IZQUIERDO
LIMPIA/LAVAPARABRISAS
MOTOR ELÉCTRICO DE BOMBA
PARA LAVAPARABRISAS
LIMPIA/LAVAPARABRISAS
OPCIÓN=LIMPIAPARABRISAS
TRASERO
MOTOR ELÉCTRICO DE
LIMPIAPARABRISAS
TRASERO
DESDE LA MASA DEL PILAR D
Confidencial de Ford
PALANCA
DERECHA
REGULADOR DE
INTENSIDAD DE
ILUMINACIÓN
LUZ
LAVAPARABRISAS
DELANTERO
LIMPIAPARABRISAS
DELANTERO
LIMPIA
/LAVAPARABRISAS
TRASERO
BOCINAFAROS
BALIZAS
PALANCA
IZQUIERDA
SEÑAL
DE GIRO
LIMPIA/LAVAPARABRISAS DELANTERO Y TRASERO T/AFUSIBLERA
DE MOTOR
PARCIAL
FIESTA 2009
BLOQUEO
PH9S65-70132-AB
BB
30-DB3 RDWA 6.0 14401 BB14301KBAW0.6131-DA1
BB
C1-1
C3-1
C2-1
G1
C1-2
C1-1
21
.
C3-3
C2-9
C2-10
C1-11
C2-2
C2-7
C3-1 C3-2
C1-9
C1-7
C1-6
C2-3
C2-11
C2-4
C2-1
C2-5
C2-8
C1-4
C1-2
C1-3
C1-1
C1-5
C1-8
C1-10
L, 0, R
21T03
210
210
0 T TR L
1 20
0, 1
0, 1, 2
3, 0, 1, 2
0, 1
C4-2
C4-1
14290BK1.0WA31-ME6
S1-14290
.
1.2.0
C1-1
C1-2
+
A06 )C(
+
20A (B)
29-LG8 OGWA 1.0 14401
RDWA30-DB2 144016.0
+
60A (C)
+
A02 )B(
104415.1 GOWA29-ME8
3086
85 87
31-FA87A WA 1.5 BK 1160 14290
.
1.2.0
.
1.2.0
14401AW 5.0 KB31-ME7
+
10A (A)
.
10.2.10
1440129-LE29 OG-BKWA 1.0
.
5.1.0
.
10.2.10
29S-GL26 WA 0.75 OG-GN 14401
10441NG-GOAW 57.029S-GL26A
10441KBAW 57.031-ME10
29S-ME7OG-BUWA1.014401
1 0 4 4 1A 7 E M - S 9 2OG-BUWA 1.0
C5-1
C6-1
C2-1
C3-1
(+)(-)
A8
104416EM-S92OG-YEWA1.5
14290EY-GOAW 5.129S-ME6 C1-B
C1-A
14517DREW 0.6130-DC1
BOCINA SOLO NAFTA CON AIRBAG
FIESTA 2009
MASA SOPORTE
DE BATERÍA
BATERÍA
BATERÍA
FUSIBLERA
DE MOTOR
PARCIAL
MAXI FUSIBLE #8
MAXI FUSIBLE #5
DESDE LA MASA DEL
PILAR A IZQUIERDO
DESDE FAROS
DE RKE PIN# CNA-12
OPCIÓN=BOCINA DE SEGURIDAD
FUSIBLE ATO #16
FUSIBLE ATO #7
FUSIBLE ATO #11
FUSIBLERA
CENTRAL
PARCIAL
RELÉ DE
BOCINA
DESDE MASA DE PASARUEDA
DELANTERO IZQUIERDO
BOCINA
DESDE LA MASA DEL
PILAR A IZQUIERDO
BOCINA 3
OPCIÓN=BOCINA DE SEGURIDAD
DE RKE PIN# CNA-12
OPCIÓN=SIN BOCINA DE SEGURIDAD
INTERRUPTOR DE
BOCINA DEL VOLANTE
Confidencial de Ford
PALANCA
DERECHA
BOCINA
FAROS
LIMPIAPARABRISAS
/LAVAPARABRISAS
TRASERO
LIMPIAPARABRISAS
DELANTERO
LAVAPARABRISAS
DELANTERO
PALANCA
IZQUIERDA
SEÑAL
DE GIRO
REGULADOR DE
INTENSIDAD DE
ILUMINACIÓN
LUZ
BALIZAS
INT. MULTIFUNCIÓN
INTERRUPTOR DE SEÑAL
DE GIRO,LIMPIA/
LAVAPARABRISAS
PH9S65-70132-BB
30-DB3 RDWA 6.0 14401
RDWA30-DB2 144016.0
29-LG8 OGWA 1.0 14401
14401AW 5.0 KB31-ME7
1440129-LE29 OG-BKWA 1.0
104415.1 GOWA29-ME8
BB
+
A06 )C(
+
60A (C) BB
BB
+
20A (B)
+
A02 )B(
3086
85 87
1.2.0
5.1.0
.
13.5.0
C5-1
C6-1
C2-1
C3-1
(+)(-)
C1-2
C1-1
21
.
C3-3
C2-9
C2-10
C1-11
C2-2
C2-7
C3-1 C3-2
C1-9
C1-7
C1-6
C2-3
C2-11
C2-4
C2-1
C2-5
C2-8
C1-4
C1-2
C1-3
C1-1
C1-5
C1-8
C1-10
L, 0, R
21T03
210
210
0 T TR L
1 20
0, 1
0, 1, 2
3, 0, 1, 2
0, 1
C4-2
C4-1
C1-1
C3-1
C2-1
G1
S1-14290
31-DA1BKWA20.014301
30-DC1 RDWA 20.0 14517
29S-ME7OG-BUWA1.014401
10441A7EM-S92 OG-BUWA1.0
.
1.2.0
14290KW 0.1 KB31-ME6
14290KW 5.1 KB 061131-FA87A
A8
29S-ME6OG-YEWA1.514401
29S-ME6 OG-YEWK 1.5 14290 C1-B
C1-A
BOCINA SOLO DIESEL CON AIRBAG
FIESTA 2009
MASA SOPORTE
DE BATERÍA
BATERÍA
BATERÍA FUSIBLERA
DE MOTOR
PARCIAL
MAXI FUSIBLE #8
MAXI FUSIBLE #5
DESDE LA MASA DEL
PILAR A IZQUIERDO
DESDE FAROS
FUSIBLE ATO #16
FUSIBLE ATO #7
FUSIBLERA
CENTRAL
PARCIAL
RELÉ DE
BOCINA
DESDE MASA DE PASARUEDA
DELANTERO IZQUIERDO
BOCINA
DE RKE PIN# CNA-12
OPCIÓN=SIN BOCINA DE SEGURIDAD
INTERRUPTOR DE
BOCINA DEL VOLANTE
Confidencial de Ford
PALANCA
DERECHA
BOCINA
FAROS
LIMPIA
/LAVAPARABRISAS
TRASERO
LIMPIAPARABRISAS
DELANTERO
LAVAPARABRISAS
DELANTERO
PALANCA
IZQUIERDA
SEÑAL
DE GIRO
REGULADOR DE
INTENSIDAD DE
ILUMINACIÓN
LUZ
BALIZAS
INT. MULTIFUNCIÓN
INTERRUPTOR DE SEÑAL
DE GIRO,LIMPIA/
LAVAPARABRISAS
PH9S65-70133-AA
.
1.2.0
C1-2
C1-1
21
.
C1-B
C1-A
C3-3
C2-9
C2-10
C1-11
C2-2
C2-7
C3-1 C3-2
C1-9
C1-7
C1-6
C2-3
C2-11
C2-4
C2-1
C2-5
C2-8
C1-4
C1-2
C1-3
C1-1
C1-5
C1-8
C1-10
L, 0, R
21T03
210
210
0 T TR L
1 20
0, 1
0, 1, 2
3, 0, 1, 2
0, 1
C4-2
C4-1
10441A7EM-S92 OG-BUWA 1.0
29S-ME7OG-BUWA1.014401
S1-14290
31-FA87A WA 1.5 BK 1160 14290
A8
29-LG8 OGWA 1.0 14401
C1-1
C1-2
1 0 4 4 1 N G - G O0.75WA29S-GL26A
1 0 4 4 1 K B0.75WA31-ME10
.
1.2.0
.
10.2.10
BB
C5-1
C6-1
C2-1
C3-1
(+)(-)C1-1
C3-1
C2-1
G1
BK1034116.0WA31-DA1
+
60A (C)
+
(C)60A BB
+
20A (C)
30-DB3 RDWA 6.0 14401
RDWA30-DB2 144016.0
+
(B)20ABB
3086
85 87
1 0 4 4 1AW OG1.529-ME8
.
1.2.0
14401BK0.5WA31-ME7
+
10A (A)
.
10.2.10
29S-GL26 WA 0.75 OG-GN 14401
.
5.1.0
1440129-LE29 OG-BKWA 1.0
142901.5WA OG-YE29S-ME6
14290BK1.0WA31-ME6
10441EY-GO29S-ME6WA1.5
14517DREW 0.6130-DC1
BOCINA SOLO NAFTA CON AIRBAG T/A
FIESTA 2009
MASA SOPORTE
DE BATERÍA
BATERÍA
BATERÍA
FUSIBLERA
DE MOTOR
PARCIAL
MAXI FUSIBLE #8
MAXI FUSIBLE #5
DESDE LA MASA DEL
PILAR A IZQUIERDO
DESDE FAROS
DE RKE PIN# CNA-12
OPCIÓN=BOCINA DE SEGURIDAD
FUSIBLE ATO #16
FUSIBLE ATO #7
FUSIBLE ATO #11
FUSIBLERA
CENTRAL
PARCIAL
RELÉ DE
BOCINA
DESDE MASA DE PASARUEDA
DELANTERO IZQUIERDO
BOCINA
DESDE LA MASA DEL
PILAR A IZQUIERDO
BOCINA 3
OPCIÓN=BOCINA DE SEGURIDAD
DE RKE PIN# CNA-12
OPCIÓN=SIN BOCINA DE SEGURIDAD
INTERRUPTOR DE
BOCINA DEL VOLANTE
Confidencial de Ford
PALANCA
DERECHA
BOCINA
FAROS
LIMPIA
/LAVAPARABRISAS
TRASERO
LIMPIAPARABRISAS
DELANTERO
LAVAPARABRISAS
DELANTERO
PALANCA
IZQUIERDA
SEÑAL
DE GIRO
REGULADOR DE
INTENSIDAD DE
ILUMINACIÓN
LUZ
BALIZAS
INT. MULTIFUNCIÓN
INTERRUPTOR DE SEÑAL
DE GIRO,LIMPIA/
LAVAPARABRISAS
PH9S65-70133-BA
BB
30-DB3 RDWA 6.0 14401 BB14301KBAW0.6131-DA1
BB
C1-1
C3-1
C2-1
G1
C1-2
C1-1
21
.
C3-3
C2-9
C2-10
C1-11
C2-2
C2-7
C3-1 C3-2
C1-9
C1-7
C1-6
C2-3
C2-11
C2-4
C2-1
C2-5
C2-8
C1-4
C1-2
C1-3
C1-1
C1-5
C1-8
C1-10
L, 0, R
21T03
210
210
0 T TR L
1 20
0, 1
0, 1, 2
3, 0, 1, 2
0, 1
C4-2
C4-1
14290BK1.0WA31-ME6
S1-14290
.
1.2.0
C1-1
C1-2
+
A06 )C(
+
20A (B)
+
60A (C)
31-FA87A WA 1.5 BK 1160 14290
.
1.2.0
+
10A (A)
.
10.2.10
.
5.1.0
.
10.2.10
29S-GL26 WA 0.75 OG-GN 14401
10441NG-GOAW 57.029S-GL26A
10441KBAW 57.031-ME10
C5-1
C6-1
C2-1
C3-1
(+)(-)
A8
14290EY-GOAW 5.129S-ME6 C1-B
C1-A
RDWA30-DB2 144016.0
+
A01 )B(
1440129-LE29 OG-BKWA 1.0
14517DREW 0.6130-DC1
14401EY-GOAW 5.129S-ME6
29-LG8 OGWA 2.5 14401
29S-ME7A OG-BUWA 1.0 14401
CÓDIGO DE CABLE= 29S-ME6A WA 1.0 OG 14401
PARA VEHÍCULOS SIN AIRBAG
BOCINA SOLO NAFTA SIN AIRBAG
FIESTA 2009
MASA SOPORTE
DE BATERÍA
BATERÍA
BATERÍA
FUSIBLERA
DE MOTOR
PARCIAL
MAXI FUSIBLE #8
MAXI FUSIBLE #5
DESDE FAROS
DE RKE PIN# CNA-12
OPCIÓN=BOCINA DE SEGURIDAD
FUSIBLE ATO #16
FUSIBLE ATO #7
FUSIBLE ATO #11
FUSIBLERA
CENTRAL
PARCIAL
DESDE MASA DE PASARUEDA
DELANTERO IZQUIERDO
BOCINA
DESDE LA MASA DEL
PILAR A IZQUIERDO
BOCINA 3
OPCIÓN=BOCINA DE SEGURIDAD
DE RKE PIN# CNA-12
OPCIÓN=SIN BOCINA DE SEGURIDAD
INTERRUPTOR DE
BOCINA DEL VOLANTE
Confidencial de Ford
PALANCA
DERECHA
BOCINA
FAROS
LIMPIA
/LAVAPARABRISAS
TRASERO
LIMPIAPARABRISAS
DELANTERO
LAVAPARABRISAS
DELANTERO
PALANCA
IZQUIERDA
SEÑAL
DE GIRO
REGULADOR DE
INTENSIDAD DE
ILUMINACIÓN
LUZ
BALIZAS
INT. MULTIFUNCIÓN
INTERRUPTOR DE SEÑAL
DE GIRO,LIMPIA/
LAVAPARABRISAS
PH9S65-70140-AA
29S-ME6 OG-YEWA 1.0 14401
30-DB3 RDWA 6.0 14401
RDWA30-DB2 144016.0
29-LG8 OGWA 1.0 14401
BB
+
A06 )C(
+
60A (C) BB
BB
+
20A (B)
.
5.1.0
.
13.5.0
C5-1
C6-1
C2-1
C3-1
(+)(-)
C1-2
C1-1
21
C3-3
C2-9
C2-10
C1-11
C2-2
C2-7
C3-1 C3-2
C1-9
C1-7
C1-6
C2-3
C2-11
C2-4
C2-1
C2-5
C2-8
C1-4
C1-2
C1-3
C1-1
C1-5
C1-8
C1-10
L, 0, R
21T03
210
210
0 T TR L
1 20
0, 1
0, 1, 2
3, 0, 1, 2
0, 1
C4-2
C4-1
C1-1
C3-1
C2-1
G1
S1-14290
31-DA1BKWA20.014301
30-DC1 RDWA 20.0 14517
10441A7EM-S92 OG-BUWA1.0
.
1.2.0
14290KW 0.1 KB31-ME6
14290KW 5.1 KB 061131-FA87A
A8
29S-ME6 OG-YEWK 1.5 14290 C1-B
C1-A
+
A01 )B(
14401KB-GOAW 0.19 2 E L - 9 2
BOCINA SOLO DIESEL SIN AIRBAG
FIESTA 2009
MASA SOPORTE
DE BATERÍA
BATERÍA
BATERÍA FUSIBLERA
DE MOTOR
PARCIAL
MAXI FUSIBLE #8
MAXI FUSIBLE #5
DESDE FAROS
FUSIBLE ATO #16
FUSIBLE ATO #7
DESDE MASA DE PASARUEDA
DELANTERO IZQUIERDO
BOCINA
DE RKE PIN# CNA-12
OPCIÓN=SIN BOCINA DE SEGURIDAD
INTERRUPTOR DE
BOCINA DEL VOLANTE
Confidencial de Ford
PALANCA
DERECHA
BOCINA
FAROS
LIMPIA
/LAVAPARABRISAS
TRASERO
LIMPIAPARABRISAS
DELANTERO
LAVAPARABRISAS
DELANTERO
PALANCA
IZQUIERDA
SEÑAL
DE GIRO
REGULADOR DE
INTENSIDAD DE
ILUMINACIÓN
LUZ
BALIZAS
INT. MULTIFUNCIÓN
INTERRUPTOR DE SEÑAL
DE GIRO,LIMPIA/
LAVAPARABRISAS
PH9S65-70140-BA
BOCINA SOLO NAFTA SIN AIRBAG T/A
FIESTA 2009
MASA SOPORTE
DE BATERÍA
BATERÍA
BATERÍA
FUSIBLERA
DE MOTOR
PARCIAL
MAXI FUSIBLE #8
MAXI FUSIBLE #5
DESDE FAROS
DE RKE PIN# CNA-12
OPCIÓN=BOCINA DE SEGURIDAD
FUSIBLE ATO #16
FUSIBLE ATO #7
FUSIBLE ATO #11
FUSIBLERA
CENTRAL
PARCIAL
DESDE MASA DE PASARUEDA
DELANTERO IZQUIERDO
BOCINA
DESDE LA MASA DEL
PILAR A IZQUIERDO
BOCINA 3
OPCIÓN=BOCINA DE SEGURIDAD
DE RKE PIN# CNA-12
OPCIÓN=SIN BOCINA DE SEGURIDAD
INTERRUPTOR DE
BOCINA DEL VOLANTE
Confidencial de Ford
PALANCA
DERECHA
BOCINA
FAROS
LIMPIA
/LAVAPARABRISAS
TRASERO
LIMPIAPARABRISAS
DELANTERO
LAVAPARABRISAS
DELANTERO
PALANCA
IZQUIERDA
SEÑAL
DE GIRO
REGULADOR DE
INTENSIDAD DE
ILUMINACIÓN
LUZ
BALIZAS
INT. MULTIFUNCIÓN
INTERRUPTOR DE SEÑAL
DE GIRO,LIMPIA/
LAVAPARABRISAS
PH9S65-70140-CA
14401KB-GOAW 0.19 2 E L - 9 2
.
5.1.0
.
1.2.0
C1-2
C1-1
21
.
C1-B
C1-A
C3-3
C2-9
C2-10
C1-11
C2-2
C2-7
C3-1 C3-2
C1-9
C1-7
C1-6
C2-3
C2-11
C2-4
C2-1
C2-5
C2-8
C1-4
C1-2
C1-3
C1-1
C1-5
C1-8
C1-10
L, 0, R
21T03
210
210
0 T TR L
1 20
0, 1
0, 1, 2
3, 0, 1, 2
0, 1
C4-2
C4-1
S1-14290
31-FA87A WA 1.5 BK 1160 14290
A8
C1-1
C1-2
10441NG-GOAW 57.029S-GL26A
10441KBAW 57.031-ME10
.
1.2.0
.
10.2.10
BB
C5-1
C6-1
C2-1
C3-1
(+)(-)C1-1
C3-1
C2-1
G1
14301KBAW0.6131-DA1
+
60A (C)
+
A06 )C( BB
+
20A (C)
30-DB3 RDWA 6.0 14401
RDWA30-DB2 144016.0 BB
+
10A (A)
.
10.2.10
29S-GL26 WA 0.75 OG-GN 14401
14290EY-GOAW 5.129S-ME6
14290AW 0.1 KB31-ME6
+
A01 )B(
14517DREW 0.6130-DC1
29S-ME6 OG-YEWA 1.5 14401
29-LG8 OGWA 2.5 14401
10441A7EM-S92 WA 1.0 UB-GO
CÓDIGO DE CABLE= 29S-ME6A WA 1.0 OG 14401
PARA VEHÍCULOS SIN AIRBAG
29-BB9 WA 1.0 OG-BK 14401
75
15
50
30
57
1230
.
BB
30-DB3 RDWA 6.0 14401
14401KB-NGAW 0.115-BB9
BB
+
60A (C) BB
+
A02 )C(
S5
.
1.4.0
A1-1
A1-20
A1-17
A1-11
A1-10
A1-9
A1-7
A1-8
P
M
.
C1-1
C3-1
C2-1
G1
8-EE7 WH-RDWA O.5 14401
91S-JA14 BK-GNWA 0.35 14401
15S-JA11 GN-WHWA 0.50 14401
.
1.2.0
15S-JA8 GN-RDWA 0.50 14401
91S-JA11 BK-WHWA 0.50 14401
91S-JA8 BK-OGWA 0.50 14401
91-JA10 BK-RDWA 0.50 14401
2
1
M1
M2
1
2
31-DA1BKWA16.014301
C5-1
C6-1
C2-1
C3-1
(+)(-)
.
PDJB
14401GN-RDAW 0.115-JA9
+
A5.7 )C(
14401GO-NGAW 5.015-JA10
.
10.0.0
C1-3C1-4
30-DC1RDWE16.014517
FUSIBLERA
DE MOTOR
PARCIAL
BATERÍAMASA
SOPORTE
DE BATERÍA
INTERRUPTOR
DE ENCENDIDO
INTERRUPTOR
DE ENCENDIDO
FUSIBLERA
CENTRAL
PARCIAL
MAXI FUSIBLE #8 FUSIBLE ATO #8
FUSIBLE ATO #5
AIRBAG DEL ACOMPAÑANTE OPCIONAL
A DIAGNÓSTICO - PIN# LÍNEA K ISO7
ENCENDIDO
ISO 9141
ENLACE DE DIAG.
LUZ DE AVISO DE
AIRBAG
AIRBAG
DEL ACOMP. +
AIRBAG
DEL COND. +
AIRBAG
DEL ACOMP. -
AIRBAG
DEL COND. -
MÓDULO DE AIRBAG Y PRETENSORES
SISTEMA DE AIRBAG Y PRETENSORES;
AIRBAG
DEL CONDUCTOR SISTEMA DE AIRBAG Y PRETENSORES;
ESPIRAL
DE LA COLUMNA
DE DIRECCIÓN
MÓDULO DE
SISTEMA DE AIRBAG Y PRETENSORES
SISTEMA DE AIRBAG Y PRETENSORES
DESDE MASA DE AIRBAG
AIRBAG
DEL
ACOMPAÑANTE
Confidencial de Ford
BATTERY
A PANEL DE INSTRUMENTOS
SISTEMA DE AIRBAG Y PRETENSORES
FIESTA 2009
AIRE
DIESEL,CABLE=20MM2
MASA
PH9S65-70140-DB
.
1.4.0
A1-1
A1-20
A1-17
A1-11
A1-10
A1-9
A1-7
A1-8
P
M
M1
M2
1
2
2
1
.
1.2.0
C5-1
C6-1
C2-1
C3-1
(+)(-)
.
PDJB
C1-1
C3-1
C2-1
G1
31-DA1BKWA16.014301
91S-JA11 BK-WHWA 0.50 14401
14401GO-NGAW 5.015-JA10
91S-JA14 BK-GNWA 0.35 14401
91-JA10 BK-RDWA 0.50 14401
8-EE7 WH-RDWA O.5 14401
15S-JA11 GN-WHWA 0.50 14401
91S-JA8 BK-OGWA 0.50 14401
15S-JA8 GN-RDWA 0.50 14401
BB
+
60A (C)
30-DB3 RDWA 6.0 14401
BB
+
A02 )C(
29-BB9 WA 1.0 OG-BK 14401
S5
14401KB-NGAW 0.115-BB9 14401GN-RDAW 0.115-JA9
+
A5.7 )C(BBC1-4
0132
30
57751550315
C1-1
.
10.0.0
30-DC1RDWE16.014517
FUSIBLERA
DE MOTOR
PARCIAL
BATERÍAMASA
SOPORTE
DE BATERÍA
INTERRUPTOR
DE ENCENDIDO
FUSIBLERA
CENTRAL
PARCIAL
MAXI FUSIBLE #8 FUSIBLE ATO #8
FUSIBLE ATO #5
AIRBAG DEL ACOMPAÑANTE OPCIONAL
A DIAGNÓSTICO - PIN# LÍNEA K ISO7
ENCENDIDO
ISO 9141
ENLACE DE DIAG.
LUZ DE AVISO DE
AIRBAG
AIRBAG
DEL ACOMP. +
AIRBAG
DEL COND. +
AIRBAG
DEL ACOMP. -
AIRBAG
DEL COND. -
MÓDULO DE AIRBAG Y PRETENSORES
SISTEMA DE AIRBAG Y PRETENSORES;
AIRBAG
DEL CONDUCTOR SISTEMA DE AIRBAG Y PRETENSORES;
ESPIRAL
DE LA COLUMNA
DE DIRECCIÓN
MÓDULO DE
AIRBAG Y PRETENSORES
SISTEMA DE AIRBAG Y PRETENSORES
DESDE MASA DE AIRBAG
AIRBAG
DEL
ACOMPAÑANTE
Confidencial de Ford
BATTERY
A PANEL DE INSTRUMENTOS
SISTEMA DE AIRBAG Y PRETENSORES T/A
FIESTA 2009
BLOQUEO
AIRE
MASA
PH9S65-70140-EA
29-BB9 WA 1.0 OG-BK 14401
75
15
50
30
57
1230
.
MK70
14401AW 57.0 HW8-EE6 2C011AW 57.0 HW8-EE6
+
A01 )B(S30
30-BB8 RD-OGWA 6.0 14401
30-DB3 RDWA 6.0 14401
14401GN-BUAW 0.115-BB7
BB
+
60A (C)
+
60A (C) BB
+
20A (C)
S5
3086
85 87
BB
C1-1
C1-2P2
P1
C1-1
C1-2P2
P1
S
-
S
-
S
-
-
.
5.3.0
.
1.4.0
15S-CF58 GN-OGWA 0.75 14401
.
1.4.0
8-CF34 WH-BUWA 0.75 2C011
9-CF34 BN-BUWA 0.75 2C011
9-CF40 BN-GNWA 0.75 2C011
S
8-CF34 WH-BUWA 0.75 14401
C1-2
C1-1
C1-3
C1-4
8-CF40 WH-GNWA 0.75 2C011
9-CF34 BN-BUWA 0.75 14401
8-CF40 WH-GNWA 0.75 14401
9-CF32 BNWA 0.75 2C011
8-CF38 WH-RDWA 0.75 2C011
14290WH-RD
AW 57.08-CF38
15S-CF58 GN-OGWA 0.75 2C011
5-EC2 BU-RDWA 0.75 2C011
2C011GY-RD0.75WA4-EC2
9-CF40 BN-GNWA 0.75 14401
9-CF38 BN-RDWA 0.75 2C011
C5-1
C6-1
C2-1
C3-1
(+)(-)
2.0LCABLEDIESEL=20MM2
C1-1
C3-1
C2-1
G1
5-EC2 BU-RDWA 0.5 14401
14401GY-RDAW 5.04-EC2
AW0.61KB1034131-DA1
14401GN-BKAW0.615-DB4
15-CF6 WA 0.75
GN-YE 2C011
8-CF38 WA 0.75
WH-RD 14401
.
1.2.0
14401GN-YE
AW 5.015-CF6
14401GN-BK
AW 0.115-DA4
14401KB-NGAW 0.115-BB9
+
A02 )B(
+
A03 )B(
2C011AW 5.2 DR30-CF6
2C0115.2 DRWA30-CF13
.
1.4.0
14401BN-RD
AW 57.09-CF38
14290BN-RD
AW 57.09-CF38
A3
A4
2C011BKWA31-CF64.0
1
7
12
C1-14
CAN H
C1-23
CAN L
C1-21
GND_V
C1-26
C1-18 C1-1
C1-6
C1-5
C1-3
C1-2
C1-20
C1-16
C1-12
C1-11
C1-9
C1-8
11
4
8
3
9
10
5
6
C1-3
8-CF32 WHWA 0.75 2C011
31-BB7 WA 1.0 BK 14401
C1-4
30-DC1
RD
WE 16.0
14517
INTERRUPTOR
DE ENCENDIDO
INTERRUPTOR
DE ENCENDIDO
BATERÍA
BATERÍA
MASA SOPORTE
DE BATERÍA
FUSIBLERA
DE MOTOR
PARCIAL
FUSIBLERA
CENTRAL
PARCIAL
MAXIFUSIBLE #6
MAXIFUSIBLE #8
MAXIFUSIBLE #3
MAXIFUSIBLE #4
FUSIBLE ATO #8
FUSIBLE ATO #21
RELÉ DE
ENCENDIDO
SENSOR ABS DE
VELOCIDAD DELANTERO
IZQUIERDO
SENSOR ABS DE
VELOCIDAD DELANTERO
DERECHO
FIESTA 2009
SISTEMA DE ABS
SOLO NAFTA
Confidencial de Ford
DESDE LUCES DE FRENO
DESDE DIAGNÓSTICO
- CAN BAJA PIN#14
DESDE DIAGNÓSTICO
- CAN ALTA PIN#6
SENSOR DE
RUEDA TRASERA
MASA ABS
MASA FL
SEÑAL FL
MASA FR
SEÑAL FR
MASA RL
SEÑAL RL
MASA RR
SEÑAL VRR
INTERRUPTOR DE
LUZ DE FRENO
ENC.ENLACE
ISO
VÁLVULA B+MTR+B
MÓDULO ABS
A SUBSISTEMA DE DIAGNÓSTICO
DESDE LA MASA DEL
PILAR A IZQUIERDO
DIVISOR DE
MÓDULO ABS
PH9S65-70140-FB
75
15
50
30
57
1230
.
WA 0.5 1440175-GG14 YE-BU
30-DB3 RDWA 6.0 14401
14401KB-NGAW 0.115-BB9
BB
+
60A (C)
BB
BB
+
20A (C)
S5
S34
C1-1
2 1
CGCG
.
5.1.0
.
1.4.0
.
1.4.0
C1-2
C1-1
1 2
C1-1
C3-1
C2-1
G1
31S-GE44 BK-RDWA 0.75 14401
9-GA7 BN-RDWA 0.50 14401
91-GG14 BK-OGWA 0.75 14401
8.0.0
91S-JA14 BK-GNWA 0.35 14401
31S-GC7 BK-BUWA 0.75 14401
P2 P3
P6
GND
P4
P1
8-BA12 WH-BUWA 0.75 14401
6.1.0
31S-GM12 BK-GNWA 0.5 14401
2.2.0
31-DA1BKWA16.014301
.
1.2.0 31-GC7 BK-BUWA 0.75 14401
15S-LE11 GN-WHWA 0.75 14401
50-LG15 GY-OGWA 0.75 14401
49-LG22 BU-YEWA 0.75 14401
C5-1
C6-1
C2-1
C3-1
(+)(-)
+
A5.7 )B(
+
60A (C)
14401DRAW 0.630-DB2
+
A3 )C(
14401AW 57.029-GG11 OG-BU
75-DA1 WA 144011.0 YE
5-EC1 BU-RDWA 0.5 14401
4-EC1 GY-RDWA 0.5 14401
29-BB9 WA 1.0 OG-BK 14401
.
5.4.0
.
5.4.0
.
1.2.0
OG-BU29S-LK19 WA 0.75 14401
8-GA7 WH-RDWA 0.50 14401
C1-20
C1-26
C1-23
C1-25
C1-21
C1-19
C1-18
C1-17
C1-3
C1-14
C1-22
C1-10
C1-4
C1-31
C1-32
C1-24
C1-27
C1-16
.
1.0.0
31S-GC21 BK-GNWA 0.75 14401
.
3.1.3
GN-BU 14401AW 57.015-GG11
WA 0.75 1440129-RE1 OG-BK
WA 1.0 1440115-DA1 GN-YE
75-MD15 YE-GNWA 0.5 14401
.
14.1.0
+
3A (C)
C1-3
C1-2
C1-4
30-DC1 RDWE 16.0 14517
FUSIBLERA
DE MOTOR
PARCIAL
INTERRUPTOR
DE ENCENDIDODIESEL, CABLE = 20MM 2
BATERÍA
BATERÍA
MASA SOPORTE
DE BATERÍA
MAXIFUSIBLE #5
MAXIFUSIBLE #8
DESDE LUZ DE GIRO/BALIZAS - PIN#C1-11
DESDE LUZ DE GIRO/BALIZAS - PIN#C1-5
DESDE PDJB-PIN#C4-5
DESDE MÓDULO CONTROL ELECTRÓNICO DEL MOTOR
DESDE AUDIO
SISTEMA DEL PANEL DE INSTRUMENTOS
MOTOR ROCAM NAFTA T/M
FIESTA 2009
FUSIBLERA
CENTRAL
PARCIAL
FUSIBLE ATO #8
FUSIBLE ATO #17
FUSIBLE ATO #24
FUSIBLE ATO #1
DESDE LA MASA ELÉCTRICA
DEL PILAR A IZQUIERDO
DESDE LA MASA DEL
PILAR A IZQUIERDO
DESDE SISTEMA
DE AIRBAG Y PRETENSORES
DESDE DIAGNÓSTICO
DESDE DIAGNÓSTICO
DESDE INTERRUPTOR
MULTIFUNCIÓN, PIN#C1-7
DESDE SISTEMA
DE CARGA
DESDE LUZ DE CORTESÍA
BATERÍA +
CIGÜEÑAL DETECTADO
AIRBAG
CAN DE ALTA
ENCENDIDO
PANELDE
INTRUMENTOS DI LHS
DI RHS
CAN DE BAJA
ILUMINACIÓN
FALLA DEL ALTERNADOR
FRENO DE MANO
LÍQUIDO DE FRENO BAJO
RETORNO DE COMBUSTIBLE
ENVÍO DE COMBUSTIBLE
PRESIÓN DE ACEITE
VIGA ALTA
MASA
INTERRUPTOR
DE FRENO DE
ESTACIONAMIENTO
N/C CON LÍQUIDO
A NIVEL NORMAL
INTERRUPTOR DE
NIVEL DEL LÍQUIDO
DE FRENO
UNIDAD DE TANQUE
DE COMBUSTIBLE
Confidencial de Ford
CAN +
CAN -
INTERRUPTOR
DE ENCENDIDO
OPCIÓN = NAFTA
PUERTA ABIERTA
PH9S65-70150-AA
75
15
50
30
57
1230
.
C1-4 C1-3
C1-2
14401UB-EY4 1 G G - 5 7AW 5.0
30-DB3 RDWA 6.0 14401
14401KB-NGAW 0.115-BB9
BB
+
60A (C)
BB
BB
+
20A (C)
S5
S34
C1-1
2 1
CG
CGCG
.
5.1.0
.
1.4.0
.
1.4.0
C1-1
CG
C1-2
C1-1
1 2
30-DC1 RDWA 16.0 14517
C1-1
C3-1
C2-1
G1
31S-GC21 BK-GNWA 0.75 14401
31S-GE44 BK-RDWA 0.75 14401
91-GG14 BK-OGWA 0.75 14401
8.0.0
91S-JA14 BK-GNWA 0.35 14401
P2 P3
P6
GND
P4
P1
8-BA12 WH-BUWA 0.75 14401
6.1.0
31S-GM12 BK-GNWA 0.5 14401
2.2.0
31-DA1BKWA16.014301
.
1.2.0 31-GC7 BK-BUWA 0.75 14401
15S-LE11 GN-WHWA 0.75 14401
50-LG15 GY-OGWA 0.75 14401
49-LG22 BU-YEWA 0.75 14401
C5-1
C6-1
C2-1
C3-1
(+)(-)
+
7.5A (B)
+
60A (C)
14401DRAW 0.630-DB2
+
A3 )C(
14401AW 57.029-GG11 OG-BU
75-MD15 YE-GNWA 0.5 14401
.
14.1.0
75-DA1 WA 144011.0 YE
14401KB-GO1 E R - 9 2AW 57.0
5-EC1 BU-RDWA 0.5 14401
4-EC1 GY-RDWA 0.5 14401
29-BB9 WA 1.0 OG-BK 14401
.
5.4.0
.
5.4.0
.
1.0.0
.
1.2.0
14401AW 57.015-GG11 GN-BU
OG-BU29S-LK19 WA 0.75 14401
C1-20
C1-26
C1-23
C1-25
C1-21
C1-19
C1-18
C1-17
C1-3
C1-14
C1-22
C1-10
C1-4
C1-31
C1-32
C1-24
C1-27
C1-16
31S-GC21 BK-GN
8-GA7 WH-RDWA 0.50 14401
9-GA7 BN-RDWA 0.50 14401
31S-GC7 BK-BUWA 0.75 14401
FUSIBLERA
DE MOTOR
PARCIAL
INTERRUPTOR
DE ENCENDIDODIESEL, CABLE = 20MM 2
BATERÍA
BATERÍA
MASA SOPORTE
DE BATERÍA
MAXIFUSIBLE #5
MAXIFUSIBLE #8
DESDE LUZ DE GIRO/BALIZAS - PIN#C1-11
DESDE LUZ DE GIRO/BALIZAS - PIN#C1-5
DESDE PDJB-PIN#C4-5
SISTEMA DEL PANEL
DE INSTRUMENTOS
SOLO DIESEL
FIESTA 2009
FUSIBLERA
CENTRAL
PARCIAL
FUSIBLE ATO #8
FUSIBLE ATO #17
FUSIBLE ATO #24
DESDE LA MASA ELÉCTRICA
DEL PILAR A IZQUIERDO
DESDE LA MASA DEL
PILAR A IZQUIERDO
DESDE SUJECIÓN
DESDE DIAGNÓSTICO
DESDE DIAGNÓSTICO
DESDE INTERRUPTOR
MULTIFUNCIÓN, PIN#C1-7
DESDE SISTEMA
DE CARGA
DESDE LUZ DE CORTESÍA
BATERÍA +
CIGÜEÑAL DETECTADO
AIRBAG
CAN DE ALTA
ENCENDIDO
PANELDE
INTRUMENTOS DI LHS
DI RHS
CAN DE BAJA
ILUMINACIÓN
FALLA DEL ALTERNADOR
FRENO DE MANO
LÍQUIDO DE FRENO BAJO
RETORNO DE COMBUSTIBLE
ENVÍO DE COMBUSTIBLE
PRESIÓN DE ACEITE
VIGA ALTA
MASA
INTERRUPTOR
DE FRENO DE
ESTACIONAMIENTO
N/C CON LÍQUIDO
A NIVEL NORMAL
INTERRUPTOR DE
NIVEL DEL LÍQUIDO
DE FRENO
UNIDAD DE TANQUE
DE COMBUSTIBLE
Confidencial de Ford
CAN +
CAN -
INTERRUPTOR
DE ENCENDIDO
OPCIÓN = NAFTA
PUERTA ABIERTA
1(NAFTA) / 12(DIESEL)
WA 0.75 6C319 PARA ESPECIF. DE CABLE DE DIESEL=WE
INTERRUPTOR DE
PRESIÓN DE ACEITE
DESDE AUDIO
PH9S65-70150-BA
C1-14
C1-20C1-16
C1-3
C1-17
C1-18
C1-19
C1-21
C1-25
C1-23
C1-26
C1-10
C1-4
C1-31
C1-32
C1-24
C1-27
C1-22
C1-30
C1-2
C1-1
1 2
C1-1
2 1
8.0.0
2.2.0
.
5.1.0
.
1.4.0
.
1.4.0
.
5.4.0
.
5.4.0
.
1.2.0
C5-1
C6-1
C2-1
C3-1
(+)(-)
C1-1
C3-1
C2-1
G1
P2 P3
P6
GND
P4
P1
.
1.2.0
CG
31-DA1BKWA16.014301
31-GC7 BK-BUWA 0.75 14401
14517DREW 0.6130-DC1
15S-LE11 GN-WHWA 0.75 14401
49-LG22 BU-YEWA 0.75 14401
9-GA7 BN-RDWA 0.50 14401
31S-GE44 BK-RDWA 0.75 14401
8-BA12 WH-BUWA 0.75 14401
91-GG14 BK-OGWA 0.75 14401
31S-GC7 BK-BUWA 0.75 14401
8-GA7 WH-RDWA 0.50 14401
14401AW 57.015-GG11 GN-BU
50-LG15 GY-OGWA 0.75 14401
5-EC1 BU-RDWA 0.5 14401
4-EC1 GY-RDWA 0.5 14401
14401NG-KBAW 53.091S-JA14
OG-BU29S-LK19 WA 0.75 14401
S34
6.1.0
31S-GM12 BK-GNWA 0.5 14401
BB
+
60A (C)
+
60A (C)
30-DB3 RDWA 6.0 14401
BB
BB
+
20A (C)
+
A3 )C(
14401KB-NGAW 0.115-BB9
S5
75-DA1 WA 144011.0 YE
14401UB-EY4 1 G G - 5 7AW 5.0
14401KB-GO1 E R - 9 2AW 57.0
+
7.5A (B)
14401AW 57.029-GG11 OG-BU
14401EY-NGAW 0.115-DA1
C1-4
0132
30
57751550315
C1-1
C1-6
14401HW-KBAW 53.031S-TA32A1.0.0
CG
.
1.0.0
31S-GC21 BK-GNWA 0.75 14401
.
3.1.3
75-MD15 YE-GNWA 0.5 14401
+
A3 )C(
29-BB9 WA 1.0 OG-BK 14401 .
14.1.0
14401DRAW 0.630-DB2
FUSIBLERA
DE MOTOR
PARCIAL
INTERRUPTOR
DE ENCENDIDO
CAJA DE
BATERÍA
BATERÍA
MASA SOPORTE
DE BATERÍA
MAXIFUSIBLE #5
MAXIFUSIBLE #8
DESDE LUZ DE GIRO/BALIZAS - PIN#C1-11
DESDE LUZ DE GIRO/BALIZAS - PIN#C1-5
DESDE PDJB-PIN#C4-5
DESDE MÓDULO CONTROL ELECTRÓNICO DEL MOTOR
DESDE AUDIO
SISTEMA DEL PANEL DE INSTRUMENTOS
MOTOR ROCAM NAFTA T/A
FIESTA 2009
FUSIBLERA
CENTRAL
PARCIAL
FUSIBLE ATO #8
FUSIBLE ATO #17
FUSIBLE ATO #24
FUSIBLE ATO #1
DESDE LA MASA ELÉCTRICA
DEL PILAR A IZQUIERDO
DESDE LA MASA DEL
PILAR A IZQUIERDO
DESDE SISTEMA
DE AIRBAG Y PRETENSORES
DESDE DIAGNÓSTICO
DESDE DIAGNÓSTICO
DESDE INTERRUPTOR
MULTIFUNCIÓN, PIN#C1-7
DESDE SISTEMA
DE CARGA
DESDE LUZ DE CORTESÍA
BATERÍA +
CIGÜEÑAL DETECTADO
AIRBAG
CAN DE ALTA
ENCENDIDO
PANEL DE
INTRUMENTOS
DI LHS
DI RHS
CAN DE BAJA
ILUMINACIÓN
FALLA DEL ALTERNADOR
FRENO DE MANO
LÍQUIDO DE FRENO BAJO
RETORNO DE COMBUSTIBLE
ENVÍO DE COMBUSTIBLE
PRESIÓN DE ACEITE
VIGA ALTA
MASA INTERRUPTOR
DE FRENO DE
ESTACIONAMIENTO
N/C CON LÍQUIDO
A NIVEL NORMAL
INTERRUPTOR DE
NIVEL DEL LÍQUIDO
DE FRENO
UNIDAD DE TANQUE
DE COMBUSTIBLE
Confidencial de Ford
CAN +
CAN -
OPCIÓN = NAFTA
PUERTA ABIERTA
BLOQUEO
DESDE INTERRUPTOR
DE ENCENDIDO TRANSMISIÓN–NO EN ESTACIONAMIENTO
PH9S65-70165-AA
AW 5.0
BK-OG 14401
31S-LC26
S3
S13
S5
14401GO-DRAW 0.630-BB8
15-DB4 WA 6.0
GN-BK 14401
14401GN-BUAW 0.615-AJ1
3086
85 87
BB
C1-1C1-2
BB
30-DB1 RDWA 6.0 14401
14301KBAW0.6131-DA1
BB
C5-1
C6-1
C2-1
C3-1
(+)(-)
2.0LCABLEDIESEL=20MM2
C1-1
C3-1
C2-1
G1
+
60A (C)
14401DR-NGAW 5.215-AJ43
S43
S102
S30
.
1.4.0
S1
14401UB-NGAW 5.015-AA5
8-EE9 WH-GNWA 0.35 14401
10441HW-UBAW 0.149-GL25
15
14401KBAW 5.231-AA80
14401AW 5.2 KB31-DA7B
10441GO-UBAW 0.149-GL23
10441DR-KBAW 53.031S-GL20
10441EY-KBAW 53.031S-GL7
14401KBAW 53.031-GL7
SOLOCOMFORTMD
17K400O13A44402LG-S13BK-RDWA0.5
444A31O004K71KBAW5.031-GL20
AW 5.2 BK 17K400 O 13A44431-DA6
.
1.2.0
.
.
+
A06 )B(
.
1.2.0
.
1.0.0
14401GN-BKAW 0.115-BB9 15-BB7 WA 0.75 GN-BU 14401
+
A03 )B(
14401HW-GOAW 5.229-AA17
14401UB-NG2JA-512.5OLOSRKE+OTDMDYOTD+PAMDAW
14401KB-NG4AD-51AW0.1
.
.
.
7.5.0
.
.
.
1.0.014401NG-GOAW 57.029S-GL26
1 0 4 4 14 1 C L - S 1 3BK-OGWA 0.5
14A584-.PMOCA12CL-S13BK-GNWA0.5
14A584-.DNOC12CL-S13BK-GNWA0.5
ARESART-485A41KBAW 5.062CL-13
ARESART-485A41GO-KBAW5.031S-LC26
14A584-ARESART62CL-13BKWA0.5
14A584-ARESART62CL-S13BK-OGWA0.5
14401UB-GOAW 0.129S-ME7A
+
(B)10A
.
1.2.0
.
1.2.0
0 1
C1-1
C1-2
SOLO OTD+PA MD
14A584-COND.AW 5.0 KB31-LC21
23
14A584- .PMOCA9 C L - S 1 3BK-RDWA 0.514401AW 5.0 KB31-LC30
1 0 4 4 19 C L - S 1 3BK-RDWA 0.5
14401AW 5.0 KB31-LC9
23
.
5.4.0
.
C1-4
1 0 2 1
M
C1-5
C1-3
C1-2
C1-4
C1-6
C1-1
C1-4
1 0 2 1
M
C1-5
C1-3
C1-2
C1-4
C1-6
C1-1
C1-5
31S-GL16WA0.5BK-BU14401
C1-5
1 0
C1-5
M
C1-3
C1-2
C1-4
C1-4
1
1 0
C1-5
M
C1-3
C1-2
C1-4
C1-5
15
7 7
C1-4
1
C1-5
CNA-1
31_GND
CNA-12
CNA-6
CNB-9
CNA-7
CNA-15
CNA-17
CNB-8
CNB-6
CNB-10
CNA-20
CNA-2
CNA-19
CNA-11
CNA-10
CNA-20
CNA-3
CNA-13
CNA-14
31-BB7 WA 1.0 BK 14401
14517DREW 0.6130-DC1
FIESTA 2009
SISTEMA DE AVISO DE PUERTA ABIERTA
SOLO RKE+OTD MD, OTD+PA MD Y COMFORT MD
BATERÍA
MASA SOPORTE
DE BATERÍA
BATERÍA
MAXI FUSIBLE #6
MAXI FUSIBLE #7
FUSIBLERA
DE MOTOR
PARCIAL
DESDE INTERRUPTOR
DE ENCENDIDO
FUSIBLE ATO #4
FUSIBLE ATO #21
RELÉ
DE ENCENDIDO
FUSIBLERA
CENTRAL
PARCIAL
DESDE MASA
DISYUNTOR 25A
# 31
DESDE LA MASA DEL PILAR A IZQUIERDO
FUENTE DE ALIM.DEL
CIERRE CENTRALIZADO
PARA PUERTAS INT.TR
MOTOR DE BLOQUEO
INT. DE BLOQUEO
MOTOR DE DESBLOQUEO
INT. FL (CONDUCTOR)
INT. FR,RL,RR
INT. DE DESBLOQUEO
LUZ DE TECHO TRASERA
LUZ IZQUIERDA
LUZ DERECHA
LUZ DE PASARUEDA
BOCINA
LÍNEA K ISO 9141
INT. DE ENCENDIDO
INT. DEL CAPÓ
SENSOR DE
VELOCIDAD
DESDE LA MASA DEL
PILAR A IZQUIERDO
DESDE LA MASA DEL
PILAR A DERECHO
Confidencial de Ford
MÓDULORKE
PARA VEHÍCULOS SIN AIRBAG
CÓDIGO DE CABLE= 29S-ME6A WA 1.0 OG 14401
NO SE UTILIZA PARA P2C DIESEL
0)Puerta abierta
1)Puerta cerrada
CAPÓ-INTERRUPTOR
SOLO OTD+PA MD Y COMFORT MD
NOTA:
PARA EL PORTÓN TRASERO
FIESTA Y ECOSPORT,
RKE+OTD MD NO POSEE
CIRCUITOS DE SEÑAL
DE PUERTA ABIERTA.
A INTERRUPTOR DE LIMPIA
/LAVAPARABRISAS - PIN# C2-11
OPCIÓN=SIN BOCINA DE SEGURIDAD
A FUSIBLE ATO #11 10A
OPCIÓN=BOCINA DE SEGURIDAD
A DIAGNÓSTICO
LÍNEA K ISO
SEÑALDE
PUERTAABIERTA
2)Desbloquear
1)Puertacerrada
0)Puertaabierta
1)Bloqueocentral
SEÑALDE
PUERTAABIERTA
2)Desbloquear
1)Puertacerrada
0)Puertaabierta
1)Bloqueocentral
SEÑALDE
PUERTAABIERTA
1)Puertacerrada
0)Puertaabierta
SEÑALDE
PUERTAABIERTA
1)Puertacerrada
0)Puertaabierta
PUERTA
MOTORDELSEGURO
DEPUERTAS
Y COMFORT MD
PARA 13A444 WH
PARA 17K400 WH
CAVNUM= C1-5 FIESTA
CAVNUM= C1-3 FIESTA
CAVNUM= C1-2
PARA 13A444 WH
PARA 17K400 WH
CAVNUM= C1-3
CAVNUM= C1-4 FIESTA
CAVNUM= C1-2 FIESTA
A LUZ DE GIRO/BALIZA IZQUIERDA
5.4.0 A LUZ DE GIRO/BALIZA DERECHA
PARA 17K400 WH
CAVNUM = H
PARA 13A444 WH
CAVNUM = 4
NO SE UTILIZA
PARA P2C DIESEL
SEÑAL DE
BAÚL ABIERTO
INT. DE ENCENDIDO
SEÑAL DE
PUERTA ABIERTA
TRASERA DCHA.
SEÑAL DE
PUERTA ABIERTA
DELANTERA IZQ.
SEÑAL DE
PUERTA ABIERTA
DELANTERA DCHA.
SEÑAL DE
PUERTA ABIERTA
TRASERA IZQ.
PH9S65-70210-AB
C1-4
C1-5
C1-4
C1-5
+
(B)10A
S3
S13
.
5.4.0
.
5.4.0
.
1.0.0
.
.
.
7.5.0
.
.
14401GO-DRAW 0.630-BB8
15-DB4 WA 6.0
GN-BK 14401
30-DB1 RDWA 6.0 14401
14301KBAW0.6131-DA1
14401GN-BKAW 0.115-BB9 15-BB7 WA 0.75 GN-BU 14401
S5
3086
85 87
BB
BB
BB
C5-1
C6-1
C2-1
C3-1
(+)(-)
C1-1
C3-1
C2-1
G1
+
60A (C)
+
A06 )B(
.
1.2.0
.
1.0.0
+
A03 )B(
1 0 4 4 17 L G - S 1 3BK-YEWA 0.35
S1
S102
.
1.4.0
.
6.1.0
8-EE9 WH-GNWA 0.35 14401
14401UB-KBAW 0.131S-LC7
10441HW-UBAW 0.149-GL25
15
14401KBAW 5.231-AA80
14401AW 5.2 KB31-DA7B
10441GO-UBAW 0.149-GL23
0 1
C1-1
C1-2
S30
14401UB-NGAW 5.015-AA5
.
1.2.0 AW 5.2 BK 17K400 O 13A44431-DA6
.
.
10441DR-KBAW 53.031S-GL20
WA1.01440115-DA4GN-BK
14401HW-GOAW 5.229-AA17
29S-GL26 OG-GNWA 0.75 14401
1044141CL-S13 BK-OGWA0.5
.
1.2.0
.
1.2.0
23
14401AW 5.0 KB31-LC9
14401AW 5.0 KB31-LC30
23
31S-LC9 14401BK-RDWA 0.5
7
ARESART-485A41KBAW 5.062CL-13
C1-4
C1-5
31S-GL16WA0.5BK-BU14401
7
1
31S-LC26
14401BK-OG
WA 0.5
15
C1-4
C1-5
1
31-GL7 BKWA 0.35 14401
CNA-1
31_GND
CNA-12
CNA-6
CNB-9
CNA-7
CNA-15
CNA-17
CNB-8
CNB-6
CNB-10
INT. DE ENCENDIDO
CNA-20
CNA-2
CNA-19
CNA-11
CNA-10
CNA-20
CNA-3
CNA-13
CNA-14
31-BB7 WA 1.0 BK 14401
14517DREW 0.6130-DC1
29S-ME7A OG-BUWA 1.0 14401
FIESTA 2009
SISTEMA DE AVISO DE PUERTA ABIERTA
SOLO ALARMA PERIMETRAL MD
BATERÍA
MASA SOPORTE
DE BATERÍA
BATERÍA
MAXI FUSIBLE #6
MAXI FUSIBLE #7
FUSIBLERA
DE MOTOR
PARCIAL
DESDE INTERRUPTOR
DE ENCENDIDO
FUSIBLE ATO #4
FUSIBLE ATO #21
RELÉ
DE ENCENDIDO
FUSIBLERA
CENTRAL
PARCIAL
DESDE MASA
DESDE LA MASA DEL PILAR A IZQUIERDO
FUENTE DE ALIM.DEL
CIERRE CENTRALIZADO
PARA PUERTAS INT.TR
MOTOR DE BLOQUEO
INT. DE BLOQUEO
MOTOR DE DESBLOQUEO
INT. FL (CONDUCTOR)
INT. FR,RL,RR
INT. DE DESBLOQUEO
LUZ DE TECHO TRASERA
LUZ IZQUIERDA
LUZ DERECHA
LUZ DE PASARUEDAS
BOCINA
LÍNEA K ISO 9141
INT. DE ENCENDIDO
INT. DEL CAPÓ
SENSOR DE
VELOCIDAD
DESDE LA MASA DEL
PILAR A IZQUIERDO
DESDE LA MASA DEL
PILAR A DERECHO
Confidencial de Ford
MÓDULORKE
PARA VEHÍCULOS SIN AIRBAG
CÓDIGO DE CABLE= 29S-ME6A WA 1.0 OG 14401
0)Puerta abierta
1)Puerta cerrada
CAPÓ-INTERRUPTOR
A INTERRUPTOR DE LIMPIA
/LAVAPARABRISAS - PIN# C2-11
OPCIÓN=SIN BOCINA DE SEGURIDAD
A FUSIBLE ATO #11 10A
OPCIÓN=BOCINA DE SEGURIDAD
A DIAGNÓSTICO
LÍNEA K ISO
PARA 13A444 WH
PARA 17K400 WH
CAVNUM= C1-5 FIESTA
CAVNUM= C1-3 FIESTA
CAVNUM= C1-2
PARA 13A444 WH
PARA 17K400 WH
CAVNUM= C1-3
CAVNUM= C1-4 FIESTA
CAVNUM= C1-2 FIESTA
A LUZ DE GIRO/BALIZA IZQUIERDA C1-5
5.4.0 A LUZ DE GIRO/BALIZA DERECHA C1-11
PARA 17K400 WH
CAVNUM = H
PARA 13A444 WH
CAVNUM = 4
SEÑAL DE
BAÚL ABIERTO
2.0LYCABLEDIESEL=20MM2
A LUZ DE TECHO DELANTERA
SEÑAL DE
PUERTA ABIERTA
TRASERA DCHA.
SEÑAL DE
PUERTA ABIERTA
DELANTERA IZQ.
SEÑAL DE
PUERTA ABIERTA
DELANTERA DCHA.
SEÑAL DE
PUERTA ABIERTA
TRASERA IZQ.
14A584- .PMOCA1 2 C L - 1 3BKWA 0.5
14A584-COND.AW 5.0 KB31-LC21
444A31O004K71KBAW5.031-GL20
444A31O004K7102LG-S13BK-RDWA0.5
14A584-.DNOC12CL-S13BK-GNWA0.5
ARESART-485A41GO-KBAW5.031S-LC26
14A584-.PMOCA12CL-S13BK-GNWA0.5
14A584-ARESART62CL-S13BK-OGWA0.5
14A584-ARESART62CL-13BKWA0.5
PH9S65-70210-BA
C1-4
1 0 2 1
M
C1-5
C1-3
C1-2
C1-4
C1-6
C1-1
C1-4
1 0 2 1
M
C1-5
C1-3
C1-2
C1-4
C1-6
C1-1
C1-5 C1-5
1 0
C1-5
M
C1-3
C1-2
C1-4
C1-4
1 0
C1-5
M
C1-3
C1-2
C1-4
C1-5
C1-4
C1-5
.
1.4.0
.
.
.
7.5.0
S30
14401HW-GOAW 5.229-AA17
14401KBAW 5.231-AA80
8-EE9 WH-GNWA 0.35 14401
14401UB-NGAW 5.015-AA5
.
23
14401AW 5.2 KB31-DA7B
S102
10441DR-KBAW 53.031S-GL20
444A31O004K7102LG-S13BK-RDWA0.5
S1
444A31O004K71KBAW5.031-GL20
AW 5.2 BK 17K400 O 13A44431-DA6
AW 5.0
BK-OG 14401
31S-LC26
15
10441GO-UBAW 0.149-GL23
10441HW-UBAW 0.149-GL25
14A584-.DNOC12CL-S13BK-GNWA0.5
.
.
.
1.2.0
1.2.0
ARESART-485A41GO-KBAW5.031S-LC26
0 1
C1-1
C1-2
-
10441EY-KBAW 53.031S-GL7
14401KBAW 53.031-GL7
S43
14401DR-NGAW 5.215-AJ43
14401UB-NG2JA-512.5OLOSRKE+OTDMDYOTD+PAMDAW
.
1.2.0
BB
C5-1
C6-1
C2-1
C3-1
(+)(-)
C1-1
C3-1
C2-1
G1
14301KBAW0.6131-DA1
+
60A (C)
+
A06 )C(
30-DB1 RDWA 6.0 14401
BB
+
A03 )B(
14401GO-DRAW 0.630-BB8
3086
85 87
15-DB4 WA 6.0
GN-BK 14401
BB
14401GN-BUAW 0.615-AJ1
C1-1C1-2
.
1.2.0
14401GN-BKAW 0.115-BB9
S5
15-BB7 WA 0.75 GN-BU 14401
.
1.0.0
14401NG-GOAW 57.029S-GL26
.
.
.
1.0.0
S13
S3 .
5.4.0
.
+
(B)
#21
10A
15
SOLOCOMFORTMD
CAVNUM= C1-3
CAVNUM= C1-2
CAVNUM= C1-3
CAVNUM= C1-2
14401AW 5.0 KB31-LC30
23
0.5WA BK-RD 1440131S-LC9
14A584-COND.AW 5.0 KB31-LC21
14401BK-BUWA0.531S-GL16
14A584-.PMOCA74LG-S13BK-BVWA0.5
7
14A584- .PMOCA9 C L - S 1 3BK-RDWA 0.5
14A584-ARESART62CL-S13BK-OGWA0.5
ARESART-485A41KBAW 5.062CL-13
1
7
1 0 4 4 14 1 C L - S 1 3BK-OGWA 0.5
14A584-ARESART62CL-13BKWA0.5
1
14401AW 5.0 KB31-LC9
CNA-1
31_GND
CNA-13
CNA-12
CNA-14
CNA-6
CNB-9
CNA-7
CNA-15
CNA-17
CNB-8
CNB-6
CNB-10
CNA-20
CNA-19
CNA-3
CNA-11
CNA-10
CNA-2
CNA-20
31-BB7 WA 1.0 BK 14401
14517DREW 0.6130-DC1
14401UB-GOAW 0.129S-ME7A
14401KB-NG4AD-511.0WA
FIESTA 2009
SISTEMA DE AVISO DE PUERTA ABIERTA
SOLO RKE+OTD MD, OTD+PA MD Y COMFORT MD T/A
BATERÍA
MASA SOPORTE
DE BATERÍA
BATERÍA
MAXI FUSIBLE #6
MAXI FUSIBLE #7
FUSIBLERA
DE MOTOR
PARCIAL
DESDE INTERRUPTOR
DE ENCENDIDO
FUSIBLE ATO #4
FUSIBLE ATO #21
RELÉ
DE ENCENDIDO
FUSIBLERA
CENTRAL
PARCIAL
DESDE MASA
DISYUNTOR 25A
# 31
DESDE LA MASA DEL PILAR A IZQUIERDO
FUENTE DE ALIM.DEL
CIERRE CENTRALIZADO
PARA PUERTAS INT.TR
MOTOR DE BLOQUEO
INT. DE BLOQUEO
MOTOR DE DESBLOQUEO
INT. FL (CONDUCTOR)
INT. FR,RL,RR
INT. DE DESBLOQUEO
LUZ DE TECHO TRASERA
LUZ IZQUIERDA
LUZ DERECHA
LUZ DE PASARUEDA
BOCINA
LÍNEA K ISO 9141
INT. DE ENCENDIDO
INT. DEL CAPÓ
SENSOR DE
VELOCIDAD
DESDE LA MASA DEL
PILAR A IZQUIERDO
DESDE LA MASA DEL
PILAR A DERECHO
Confidencial de Ford
MÓDULORKE
PARA VEHÍCULOS SIN AIRBAG
CÓDIGO DE CABLE= 29S-ME6A WA 1.0 OG 14401
0)Puerta abierta
1)Puerta cerrada
CAPÓ-INTERRUPTOR
A INTERRUPTOR DE LIMPIA
/LAVAPARABRISAS - PIN# C2-11
OPCIÓN=SIN BOCINA DE SEGURIDAD
A FUSIBLE ATO #11 10A
OPCIÓN=BOCINA DE SEGURIDAD
A DIAGNÓSTICO
LÍNEA K ISO
SEÑAL DE PUERTA
ABIERTA TRASERA IZQ.
SEÑAL DE PUERTA
ABIERTA TRASERA DER..
SEÑAL DE PUERTA
ABIERTA DELANTERA IZQ.
SEÑAL DE PUERTA
ABIERTA DELANTERA DER.
SEÑALDE
PUERTAABIERTA
2)Desbloquear
1)Puertacerrada
0)Puertaabierta
1)Bloqueocentral
SEÑALDE
PUERTAABIERTA
2)Desbloquear
1)Puertacerrada
0)Puertaabierta
1)Bloqueocentral
SEÑALDE
PUERTAABIERTA
1)Puertacerrada
0)Puertaabierta
SEÑALDE
PUERTAABIERTA
1)Puertacerrada
0)Puertaabierta
PUERTA
MOTORELÉCTRICODELSEGURO
DEPUERTAS
PARA 13A444 WH
PARA 17K400 WH
PARA 13A444 WH
PARA 17K400 WH
A LUZ DE GIRO/BALIZA IZQUIERDA
5.4.0 A LUZ DE GIRO/BALIZA DERECHA
PARA 17K400 WH
CAVNUM = H
PARA 13A444 WH
CAVNUM = 4
SEÑAL DE
BAÚL ABIERTO
INT. DE ENCENDIDO
PH9S65-70210-DB
CNA-1
31_GND
CNA-12
CNA-6
CNB-9
CNA-7
CNA-15
CNA-17
CNB-8
CNB-6
CNB-10
INT. DE ENC.
CNA-20
CNA-2
CNA-19
CNA-11
CNA-10
CNA-20
CNA-3
CNA-13
CNA-14
C5-1
C6-1
C2-1
C3-1
(+)(-)
23
+
(B)10A
S3
S13
.
5.4.0
.
5.4.0
.
1.0.0
.
7.5.0
14401GO-DRAW 0.630-BB8
15-DB4 WA 6.0
GN-BK 14401
30-DB1 RDWA 6.0 14401
14401GN-BKAW 0.115-BB9 15-BB7 WA 0.75 GN-BU 14401
S5
3086
85 87
BB
BB
BB
+
60A (C)
+
A06 )B(
.
1.2.0
.
1.0.0
+
A03 )B(
31-GL7 BKWA 0.35 14401
1 0 4 4 17 L G - S 1 3BK-YEWA 0.35
S1
S102
.
1.4.0
.
6.1.0
8-EE9 WH-GNWA 0.35 14401
14401UB-KBAW 0.131S-LC7
10441HW-UBAW 0.149-GL25
C1-4
C1-5
C1-4
C1-5
C1-4
C1-5
C1-4
C1-5
15 1
1
7
7
14401KBAW 5.231-AA80
14401AW 5.2 KB31-DA7B
10441GO-UBAW 0.149-GL23
0 1
C1-1
C1-2
S30
14401UB-NGAW 5.015-AA5
.
1.2.0 AW 5.2 BK 17K400 O 13A44431-DA6
444A31RO004K71KBAW5.031-GL20
444A31RO004K7102LG-S13BK-RDWA0.5
.
.
10441DR-KBAW 53.031S-GL20
WA1.01440115-DA4GN-BK
14401HW-GOAW 5.229-AA17
29S-GL26 OG-GNWA 0.75 14401
1 0 4 4 14 1 C L - S 1 3BK-OGWA 0.5
14A584-.PMOCA12CL-S13BK-GNWA0.5
VRD-485A4112CL-S13BK-GNWA0.5
RAER-485A41GO-KBAW5.031S-LC26
RAER-485A4162CL-13BKWA0.5
31S-LC26
14401BK-OG
WA 0.5
RAER-485A4162CL-S13BK-OGWA0.5
ARESART-485A41KBAW 5.062CL-13
29S-ME7A OG-BUWA 1.0 14401
.
1.2.0
1.2.0
.
31S-LC9 14401BK-RDWA 0.5
23
14401AW 5.0 KB31-LC9
14401AW 5.0 KB31-LC30
15
31S-GL16WA0.5BK-BU14401
C1-1
C3-1
C2-1
G1
14301KBAW0.6131-DA1
31-BB7 WA 1.0 BK 14401
14517DREW 0.6130-DC1
FIESTA 2009
SISTEMA DE AVISO DE PUERTA ABIERTA
SOLO ALARMA PERIMETRAL MD T/A
BATERÍA
MASA SOPORTE
DE BATERÍA
BATERÍA
MAXI FUSIBLE #6
MAXI FUSIBLE #7
FUSIBLERA
DE MOTOR
PARCIAL
DESDE INTERRUPTOR
DE ENCENDIDO
FUSIBLE ATO #4
FUSIBLE ATO #21
RELÉ
DE ENCENDIDO
FUSIBLERA
CENTRAL
PARCIAL
DESDE MASA
DESDE LA MASA DEL PILAR A IZQUIERDO
FUENTE DE ALIM.DEL
CIERRE CENTRALIZADO
PARA PUERTAS INT.TR
MOTOR DE BLOQUEO
INT. DE BLOQUEO
MOTOR DE DESBLOQUEO
INT. FL (CONDUCTOR)
INT. FR,RL,RR
INT. DE DESBLOQUEO
LUZ DE TECHO TRASERA
LUZ IZQUIERDA
LUZ DERECHA
LUZ DE PASARUEDA
BOCINA
LÍNEA K ISO 9141
INT. DE ENCENDIDO
INT. DEL CAPÓ
SENSOR DE
VELOCIDAD
DESDE LA MASA DEL
PILAR A IZQUIERDO
DESDE LA MASA DEL
PILAR A DERECHO
Confidencial de Ford
MÓDULORKE
PARA VEHÍCULOS SIN AIRBAG
CÓDIGO DE CABLE= 29S-ME6A WA 1.0 OG 14401
0)Puerta abierta
1)Puerta cerrada
CAPÓ-INTERRUPTOR
A INTERRUPTOR DE LIMPIA
/LAVAPARABRISAS - PIN# C2-11
OPCIÓN=SIN BOCINA DE SEGURIDAD
A FUSIBLE ATO #11 10A
OPCIÓN=BOCINA DE SEGURIDAD
A DIAGNÓSTICO
LÍNEA K ISO
PARA 13A444 WH
PARA 17K400 WH
CAVNUM= C1-5 FIESTA
CAVNUM= C1-3 FIESTA
CAVNUM= C1-2
PARA 13A444 WH
PARA 17K400 WH
CAVNUM= C1-3
CAVNUM= C1-4 FIESTA
CAVNUM= C1-2 FIESTA
A LUZ DE GIRO/BALIZA IZQUIERDA C1-5
5.4.0 A LUZ DE GIRO/BALIZA DERECHA C1-11
PARA 17K400 WH
CAVNUM = H
PARA 13A444 WH
CAVNUM = 4
SEÑAL DE
BAÚL ABIERTO
A LUZ DE TECHO DELANTERA
SEÑAL DE
PUERTA ABIERTA
TRASERA DCHA.
SEÑAL DE
PUERTA ABIERTA
FRONTAL IZQ.
SEÑAL DE
PUERTA ABIERTA
DELANTERA DCHA.
SEÑAL DE
PUERTA ABIERTA
DELANTERA IZQ.
ACOMP.-485A41KB 31-LC21 WA 0.5
14A584-COND.BK0.5WA31-LC21
0.5
COND.-485A4112CL-S13BK-GNWA0.5
0.5
ACOMP.-485A4112CL-S13BK-GNWA0.5 PH9S65-70240-AB
4.015S-DB1A WA
GN-YE 14401
S91
14401OG-BUAW 0.429-PD15
S93
3086
85 87
S95
75
15
50
30
57
1230
.
14401GN-RDAW 5.015-FA13
BB
S9_14290
BB
30-DB3 RDWA 6.0 14401
14401GN-BUAW 0.115-BB7
BB
+
20A (C)
S5
3086
85 87
S7_14290
+
A06 )C(
BB
+
60A (C)
C1-1
C3-1
C2-1
G1
C5-1
C6-1
C2-1
C3-1
(+)(-)
S2-14290
31S-FA31 BK-YEWA 1.0 14401
31S-FA32 BK-BUWA 1.5 14401
.
1.2.014401
AW 0.4 NG-KB31-FA25
1
4
1 2
C1-4
C1-1
S30
S34
S3_14290
C1-A
C1-B
14401OG-GNAW 5.029-FA10
C1-1
VBAT
C1-7
C1-10
C1-8
C1-2
C1-3
C1-4
C1-5
31S-FA33 BK-OGWA 4.0 14401
31S-FA18
BK-RD
WA4.0
14401
S23
14401BK-WHAW 0.131S-FA30
31S-FA33ABK-OGWA2.514401
3
C1-3
6
C1-6
HI LO
1
C1-1
4
C1-4
2
C1-2
AC
2
C1-2
1
C1-1
3
C1-3
4
C1-4
AC
1
C1-1
2
C1-2
3
C1-3
21
L H
4
C1-4
AC
C1-1
C1-2
. +
CG
M
C1-BC1-A
31S-FA87 WA 0.75 BK-GN 14401
.
1.2.0
3086
85 87
.
3086
85 87
3086
85 87
.
14401AW53.0KB31-FA13
.
5.1.0
+
A05 )C(
14401GO-DRAW 0.630-BB8
+
60A (C)
14401DRAW 0.630-DB2
+
A3 )C(
14401BK-BUAW 57.091S-PA7
BB
.
1.2.0
15-DB4WA6.0GN-BK14401
CG
M
C1-1
C1-2
15-FA18WA4.0GN-OG14401
15-DA4 WA 1.0 GN-BK 14401
1.2.0
.
1.2.0
+
A01 )B(
+
A03 )C(
14301KBAW0.6131-DA1
30-DA3 RD-OGWA 6.0 14290 30-PA18 RDWA 6.0 14290
15S-PA17 WA 0.75 GN-WH 14290
14290BK-WHAW 57.091S-PA17 14290GN-YEAW 0.615S-PA6A91S-PA17 WA 0.75 BK-WH 14401
30-PA8 RDWA 6.0 14290
14290GN-BUAW 57.015S-PA70.7515S-DA2 WA
GN-BU 14290
91S-PA7 WA 0.75 BK-BU 14290 14290GN-WHAW 0.615S-PA9
14290GN-YEAW 57.015S-FA11
14290BK-YEAW 57.091S-FA11
15S-FA6 GN-YEWA 2.5 14290
14290GN-WHAW 0.615S-PA9A
14290GN-YEAW0.615S-PA6
14290AW0.6KB31-PA6
14290BK
AW5.231-FA6
AW 0.6 KB 0924131-PA6A
31S-FA38 WA 0.75 BK-OG 14401
31S-FA38BK-OGWA0.75
14290
14290
BK-GNAW0.131S-FA87
31-FA87 WA 1.0 BK 1429031S-FA17 BK-RDWA 0.75
14290
31S-FA17BWA0.75BK-RD14290
29-RE1 WA 0.75 OG-BK 14401
14401OG-BKAW 0.129-BB9 15-BB9 GN-BKWA 1.0 14401
14401OG-GNAW 57.029S-LH27
14401BK-RDAW 57.031S-FA17B
29-PA6 WA 0.75 OG-YE 14401
B7
C3
C6
14401BK-YEAW 57.091S-FA11
C2
B1
C4
29-FA6 WA 0.75 OG-YE 14290
A2
C5
C1-4
3.1.3
3.1.3
14401RD
WA30-DB3A 6.0
3.1.3
31S-FA13 BK-OGWA 0.35 14401
3.1.3
3.1.3
+
A51 )C(
+
A04 )C(
C1-3
AW 0.1 KB 1044131-BB7
+
A5.7 )C(
4.015S-DB1 WA
GN-YE 14401
3.1.3
0.7515S-DA2 WA
GN-BU 14401
0.7515S-DA7 WA
GN-YE 14401
91S-RH9 WA 0.75 BK-BU 14401
29-PD14A WA 4.0 OG-YE 14401
29-PD14 WA 4.0 OG-YE 14401
30-DC1 RDWE 16.0 14517
FIESTA 2009
INTERRUPTOR
DE ENCENDIDO
INTERRUPTOR
DE ENCENDIDO
RELÉ DE
ENCENDIDO
FUSIBLERA
DE MOTOR
PARCIAL
MASA SOPORTE
DE BATERÍA
BATERÍA
BATERÍA
MAXI FUSIBLE #2
MAXI FUSIBLE #8
MAXI FUSIBLE #5
MAXI FUSIBLE #6
FUSIBLE ATO #17 FUSIBLE ATO #10
FUSIBLE ATO #8
DESDE LA MASA DEL
PILAR A IZQUIERDO
CONTROL DE AIRE ACONDICIONADO (VEHÍCULOS CON CONTROL DE TEMPERATURA MANUAL)
MOTOR ROCAM NAFTA T/M
DESDE MÓDULO CONTROL
ELECTRÓNICO DEL MOTOR
CAJA DE
RELÉ FEM
PARCIAL
RELÉ
HEDF
RELÉ DEL
ELECTROVENTILADOR
DEL MOTOR
RELÉ
DE WOT
RESISTOR DEL MOTOR
ELÉCTRICO
DEL ELECTROVENTILADOR
SOLENOIDE DEL
EMBRAGUE
MOTOR ELÉCTRICO DEL
ELECTROVENTILADOR
DESDE MASA DE
PASARUEDA DELANTERO. IZQ.
FUSIBLE ATO #19
FUSIBLE ATO #21
FUSIBLE ATO #28
FUSIBLE ATO #37
FUSIBLERA
CENTRAL
PARCIAL
RELÉ
MÓDULO CONTROL ELECTRÓNICO DEL MOTOR
OPCIÓN = AIRE ACONDICIONADO
DESDE INT. MULTIFUNCIÓN PIN#C1-7
ENC.
ILUMINACIÓN
INTERRUPTOR
DE AIRE ACOND.
MASA
DESDE LA MASA DEL
PILAR A IZQUIERDO
DIVISOR
DESDE LA MASA DEL
PILAR A IZQUIERDO
INTERRUPTOR DEL VENTILADOR
DEL DESEMPAÑADOR
MOTOR ELÉCTRICO DEL VENTILADOR
DEL DESEMPAÑADOR
RESISTOR EN SERIE
DEL VENTILADOR
DEL DESEMPAÑADOR
Confidencial de Ford
PIEZÓSTATO
OR
INTERRUPTOR DE
PRESIÓN DUAL
DESDE MÓDULO CONTROL ELECTRÓNICO DEL MOTOR
DESDE MÓDULO CONTROL ELECTRÓNICO DEL MOTOR
.
1.2.0
DESDE MASA DE
PASARUEDA DELANTERO IZQ.
PH9S65-70240-BB
DESDE MÓDULO CONTROL
ELECTRÓNICO DEL MOTOR
DESDE MÓDULO CONTROL
ELECTRÓNICO DEL MOTOR
DESDE MÓDULO CONTROL
ELECTRÓNICO DEL MOTOR
75
15
50
30
57
1230
.
91S-RH9 WA 0.75 BK-BU 14401
14401GN-RDAW 5.015-FA13
BB
S32
S9_14290
BB
30-DB3 RDWA 6.0 14401
14401GN-BUAW 0.115-BB7
BB
+
20A (C)
S5
3086
85 87
S7_14290
+
A06 )C(
BB
+
60A (C)
C1-1
C3-1
C2-1
G1
C5-1
C6-1
C2-1
C3-1
(+)(-)
S2-14290
31S-FA31 BK-YEWA 1.0 14401
31S-FA32 BK-BUWA 1.5 14401
.
1.2.014401
AW 0.4 NG-KB31-FA25
1
4
1 2
C1-4
C1-1
S30
S34
S3_14290
C1-A
C1-B
14401OG-GN0.35WA29-FA10
C1-1
VBAT
C1-7
C1-10
C1-8
C1-2
C1-3
C1-4
C1-5
31S-FA33 BK-OGWA 4.0 14401
31S-FA18
BK-RD
WA4.0
14401
S23
31S-FA13 BK-OGWA 0.35 14401
14401BK-WHAW 0.131S-FA30
31S-FA33ABK-OGWA2.514401
3
C1-3
6
C1-6
HI LO
1
C1-1
4
C1-4
2
C1-2
AC
2
C1-2
1
C1-1
3
C1-3
4
C1-4
AC
1
C1-1
2
C1-2
3
C1-3
21
L H
4
C1-4
AC
C1-1
C1-2
. +
CG
M
C1-BC1-A
31S-FA87 WA 0.75 BK-GN 14401
.
1.2.0
3086
85 87
.
3086
85 87
3086
85 87
.
31S-FA38 WA 0.75 BK-OG 14401
91S-PA17 WA 0.75 BK-WH 14401
3.1.1
14401AW53.0KB31-FA13
.
5.1.0
+
A05 )C(
14401KB-NGAW 0.115-BB9
14401GO-DRAW 0.630-BB8
+
60A (C)
14401DRAW 0.630-DB2
+
A3 )C(
14401OG-BKAW 0.129-BB9
3086
85 87
14401BK-BUAW 57.091S-PA7
BB
+
A51 )C(
0.7515S-DB1 WA
GN-YE 14401
3.1.1
DESDE MÓDULO CONTROL
ELECTRÓNICO DEL
MOTOR PIN# C-D3
.
1.2.0
15-DB4WA6.0GN-BK14401
CG
M
C1-1
C1-2
15-FA18WA4.0GN-OG14401
15-DA4 WA 1.0 GN-BK 14401
29-PD14 WA 0.75 OG-YE 14401
3.1.1
6.030-PD15 WA
RD 14401
14401BK-YEAW 57.091S-FA11
29-RE1WA0.75OG-BK14401
1.2.0
.
1.2.0
3.1.1
3.1.1
91S-RH9 WA 0.75 BK-BU 6C319
5
3.1.1
0.7515S-DA2 WA
GN-BU 14401
+
A01 )B(
+
A03 )C(
14301KBAW0.0231-DA1
30-DC1 RDWA 20.0 14517
14401OG-GNAW 57.029S-LH27
14401BK-RDAW 57.031S-FA17B
+
A51 )B(
29-PA6 WA 0.75 OG-YE 14401
14401GN-YE
WA15S-DA1 6.0
30-DA3 RD-OGWK 6.0 14290 30-PA18 RDWK 6.0 14290
30-PA8 RDWK 6.0 14290
0.7515S-DA2 WK
GN-BU 14290
14290GN-BUKW 57.015S-PA7
15S-PA17 WK 0.75 GN-WH 14290
14290BK-WHKW 57.091S-PA17
14290BK-YEKW 57.091S-FA11
14290GN-YEKW 57.015S-FA11
91S-PA7 WK 0.75 BK-BU 14290 14290GN-WHKW 0.615S-PA9
14290GN-YEKW 0.615S-PA6A
14290GN-WHKW 0.615S-PA9A
14290GN-YEKW0.615S-PA6
14290KW0.6KB31-PA6
KW 0.6 KB 0924131-PA6A
31S-FA17BWK0.75BK-RD14290
31S-FA17 BK-RDWK 0.75
14290
14290
BK-GNKW0.131S-FA87
31S-FA38BK-OGWK0.75
14290
31-FA87 WK 1.0 BK 14290
B7
C3
C6
14290BK
KW57.031-FA6
15S-FA6 GN-YEWK 0.75 14290
C2
B1
C4
29-FA6 WK 0.75 OG-YE 14290
A2
C5
C1-4 C1-3
AW 0.1 KB 1044131-BB7
FIESTA 2009
DESDE MÓDULO
CONTROL ELECTRÓNICO
DEL MOTOR
INTERRUPTOR
DE ENCENDIDO
INTERRUPTOR
DE ENCENDIDO
RELÉ DE
ENCENDIDO
FUSIBLERA
DE MOTOR
PARCIAL
MASA SOPORTE
DE BATERÍA
BATERÍA
BATERÍA
MAXI FUSIBLE #2
MAXI FUSIBLE #8
MAXI FUSIBLE #5
MAXI FUSIBLE #6
FUSIBLE ATO #17 FUSIBLE ATO #10
FUSIBLE ATO #8
DESDE LA MASA DEL
PILAR A IZQUIERDO
CONTROL DE AIRE ACONDICIONADO (VEHÍCULOS CON CONTROL DE TEMPERATURA MANUAL)
SOLO DIESEL
DESDE MÓDULO CONTROL
ELECTRÓNICO DEL
MOTOR PIN# C-D1
CAJA DE
RELÉ FEM
PARCIAL
RELÉ
HEDF
RELÉ DEL
ELECTROVENTILADOR
DEL MOTOR
RELÉ
DE WOT
RESISTOR DEL MOTOR
ELÉCTRICO DEL
ELECTROVENTILADOR
SOLENOIDE DEL
EMBRAGUE
MOTOR ELÉCTRICO DEL
ELECTROVENTILADOR
DESDE MASA DE
PASARUEDA DELANTERO IZQ.
FUSIBLE ATO #19
FUSIBLE ATO #21
FUSIBLE ATO #28
FUSIBLERA
CENTRAL
PARCIAL
RELÉ
MÓDULO CONTROL
ELECTRÓNICO
DEL MOTOR
OPCIÓN = AIRE ACONDICIONADO
DESDE INT. MULTIFUNCIÓN PIN#C1-7
ENC.
ILUMINACIÓN
INTERRUPTOR
DE AIRE ACOND.
MASA
DESDE LA MASA DEL
PILAR A IZQUIERDO
DIVISOR
DESDE LA MASA DEL
PILAR A IZQUIERDO
INTERRUPTOR DEL VENTILADOR
RADIAL DEL DESEMPAÑADOR
MOTOR ELÉCTRICO DEL VENTILADOR
DEL DESEMPAÑADOR
RESISTOR EN SERIE
DEL VENTILADOR
DEL DESEMPAÑADOR
Confidencial de Ford
PIEZÓSTATO
INTERRUPTOR DE
PRESIÓN DUAL
DESDE MASA DE
PASARUEDA DELANTERO IZQ.
DESDE MÓDULO CONTROL ELECTRÓNICO DEL MOTOR PIN# A-A2
DESDE MÓDULO CONTROL ELECTRÓNICO DEL MOTOR PIN# A-A2
DESDE MÓDULO
CONTROL ELECTRÓNICO
DEL MOTORPIN# C-F4
DESDE MÓDULO CONTROL
ELECTRÓNICO DEL MOTOR PIN# C-D2
PH9S65-70240-CB
91S-RH9 WA 0.75 BK-BU 14401
4.015S-DB1 WA
GN-YE 14401
4.015S-DB1A WA
GN-YE 14401
0.7515S-DA2 WA
GN-BU 14401
3.1.3
S93
3086
85 87
S91
S95
+
A5.7 )C(
C1-1
C1-2
. +
1
C1-1
2
C1-2
3
C1-3
21
L H
4
C1-4
AC
1
4
1 2
C1-4
C1-1
C1-A
C1-B
CG
M
C1-BC1-A
C1-1
VBAT
C1-7
C1-10
C1-8
C1-2
C1-3
C1-4
C1-5
.
5.1.0
CG
M
C1-1
C1-2
C5-1
C6-1
C2-1
C3-1
(+)(-)
C1-1
C3-1
C2-1
G1
1.2.0
3
C1-3
6
C1-6
HI LO
1
C1-1
4
C1-4
2
C1-2
AC
.
.
1.2.0
2
C1-2
1
C1-1
3
C1-3
4
C1-4
AC
S23
C6
C3
B7
31S-FA32 BK-BUWA 1.5 14401
31S-FA31 BK-YEWA 1.0 14401
31S-FA18
BK-RD
WA4.0
14401
31S-FA33 BK-OGWA 4.0 14401
31S-FA33ABK-OGWA2.514401
14290GN-WHAW 0.615S-PA9
14290GN-WHAW 0.615S-PA9A
14290GN-YEAW 0.615S-PA6A
31S-FA17 BK-RDWA 0.75
14290
14290
BK-GNAW0.131S-FA87
31S-FA87 WA 0.75 BK-GN 14401
31S-FA38BK-OGWA0.75
14290
31S-FA13 BK-OGWA 0.35 14401
31S-FA17BWA0.75BK-RD14290
14290AW0.6KB31-PA6
15S-FA6 GN-YEWA 2.5 14290
14401
AW 0.4 NG-KB31-FA25
14401OG-GNAW 57.029S-LH27
14401AW53.0KB31-FA13
14401GN-RDAW 5.015-FA13
14301KBAW0.6131-DA1
S30
15-DA4 WA 1.0 GN-BK 14401
14401OG-GNAW 5.029-FA10
S34
29-RE1 WA 0.75 OG-BK 14401
14401BK-RDAW 57.031S-FA17B
S2-14290
14290GN-YEAW0.615S-PA6
14401BK-WHAW 0.131S-FA30
S3_14290
14290BK
AW5.231-FA6
AW 0.6 KB 0924131-PA6A
31S-FA38 WA 0.75 BK-OG 14401
31-FA87 WA 1.0 BK 14290
3086
85 87
.
3086
85 87
3086
85 87
.
.
1.2.0
14290BK-WHAW 57.091S-PA17
C5
C4
91S-PA7 WA 0.75 BK-BU 14290
C2
14290BK-YEAW 57.091S-FA11
91S-PA17 WA 0.75 BK-WH 14401
14401BK-BUAW 57.091S-PA7
14401BK-YEAW 57.091S-FA11
BB
+
60A (C)
+
A05 )C(
+
60A (C)
30-DA3 RD-OGWA 6.0 14290
30-DB3 RDWA 6.0 14401
14401DRAW 0.630-DB2
+
A06 )C(
14401GO-DRAW 0.630-BB8
S7_14290
30-PA18 RDWA 6.0 14290
30-PA8 RDWA 6.0 14290
BB
+
20A (C)
14401OG-BKAW 0.129-BB9 15-BB9
GN-BK
WA 1.0
14401
S5
14401GN-BUAW 0.115-BB7
3086
85 87
BB
+
A3 )C(
29-PA6 WA 0.75 OG-YE 14401 29-FA6 WA 0.75 OG-YE 14290
B1
BB
S9_14290
0.7515S-DA2 WA
GN-BU 14290
A2
15S-PA17 WA 0.75 GN-WH 14290
14290GN-BUAW 57.015S-PA7
14290GN-YEAW 57.015S-FA11
15-DB4WA6.0GN-BK14401
BB
15-FA18WA4.0GN-OG14401
1.2.0
+
A01 )B(
+
A03 )C(
C1-1
0132
30
57751550315
C1-4
6.030-DB3A WA
RD 14401
3.1.3
3.1.3
3.1.3
+
A51 )C(
3.1.3
3.1.3
AW 0.1 KB 1044131-BB7
14401OG-BUAW 0.429-PD15
+
(C)
#28
40A
0.7515S-DA7 WA
GN-YE 14401
29-PD14A WA 4.0 OG-YE 14401
29-PD14 WA 4.0 OG-YE 14401
30-DC1 RDWE 16.0 14517
DESDE MÓDULO CONTROL ELECTRÓNICO DEL MOTOR
INTERRUPTOR
DE ENCENDIDO
INTERRUPTOR RELÉ DE
ENCENDIDO
FUSIBLERA
DE MOTOR
PARCIAL
MASA SOPORTE
DE BATERÍA
BATERÍA
BATERÍA
MAXI FUSIBLE #2
MAXI FUSIBLE #8
MAXI FUSIBLE #5
MAXI FUSIBLE #6
FUSIBLE ATO #17 FUSIBLE ATO #10
FUSIBLE ATO #8
DESDE LA MASA DEL
PILAR A IZQUIERDO
DESDE MÓDULO
CONTROL ELECTRÓNICO
DEL MOTOR
DESDE MÓDULO
CONTROL ELECTRÓNICO
DEL MOTOR
DESDE MÓDULO CONTROL ELECTRÓNICO DEL MOTOR
CAJA DE
RELÉ FEM
PARCIAL
RELÉ
HEDF
RELÉ DEL
ELECTROVENTILADOR
DEL MOTOR
RELÉ
DE WOT
RESISTOR DEL MOTOR
ELÉCTRICO
DEL ELECTROVENTILADOR
SOLENOIDE DEL
EMBRAGUE
MOTOR ELÉCTRICO DEL
ELECTROVENTILADOR
DESDE MASA DE
PASARUEDA DELANTERO IZQ.
FUSIBLE ATO #19
FUSIBLE ATO #21
FUSIBLE ATO #28
FUSIBLE ATO #37
FUSIBLERA
CENTRAL
PARCIAL
RELÉ
MÓDULO CONTROL ELECTRÓNICO DEL MOTOR
OPCIÓN = AIRE ACONDICIONADO
DESDE INT. MULTIFUNCIÓN PIN#C1-7
ENC.
ILUMINACIÓN
INTERRUPTOR
DE AIRE ACOND.
MASA
DESDE LA MASA DEL
PILAR A IZQUIERDO
DIVISOR
DESDE LA MASA DEL
PILAR A IZQUIERDO
INTERRUPTOR DEL VENTILADOR
DEL DESEMPAÑADOR
MOTOR ELÉCTRICO DEL VENTILADOR
DEL DESEMPAÑADOR
RESISTOR EN SERIE
DEL VENTILADOR
DEL DESEMPAÑADOR
Confidencial de Ford
PIEZÓSTATO
D
INTERRUPTOR DE
PRESIÓN DUAL
DESDE MÓDULO CONTROL ELECTRÓNICO DEL MOTOR
DESDE MÓDULO CONTROL ELECTRÓNICO DEL MOTOR
.
1.2.0
DESDE MASA DE
PASARUEDA DELANTERO IZQ.
BLOQUEO
CONTROL DE AIRE ACONDICIONADO (VEHÍCULOS CON CONTROL DE TEMPERATURA MANUAL)
FIESTA 2009
MOTOR ROCAM NAFTA T/A
PH9S65-70240-DB
BB
C1-1C1-2
30-DB1 RDWA 6.0 14401
31-DA1BKWA16.014301
C5-1
C6-1
C2-1
C3-1
(+)(-)
C1-1
C3-1
C2-1
G1
BB
33S-AJ9 WA 0.5 YE-GN 14401
21
14401GN-WH
AW 5.015S-AJ18
AW5.0
GN-WH14401
15S-AJ48
AW5.0
GN-OG14401
15S-AJ47
1.5WA WH-VT 1440132S-AJ27
1044192JA-S33 YE-VTWA1.5
33S-AJ28 14401YE-RDWA 1.5
AW 5.1
WH-RD 14401
32S-AJ28
0.5WA
GN-BK
14401
15S-AJ49
AW 5.0
GN-RD
14401
15S-AJ50
14401GN-BUAW 5.015S-AJ3
14401
WH-GN0.5WA32S-AJ9
15
S43
C1-1
C1-2
C1-3
C1-4
C1-6
C1-7
UD
S45
C1-1
C1-2
C1-3
C1-4
C1-6
C1-7
C1-8
C1-9
C2-1
C2-3
C2-4
D D D D
U UUU
31
C1-1
C1-2
C1-3
C1-4
C1-6
C1-7
UD
C1-1
C1-2
C1-3
C1-4
C1-6
C1-7
UD
14401GN-RDAW 5.015S-AJ20
14401GN-OGAW 5.015S-AJ10
S1
.
12.4.0
14A584-COND.WH-GNAW 5.032S-AJ9
14A584-COND.
YE-GNAW 5.033S-AJ9
14A584-COND.
GN-BUAW 5.015S-AJ3
14A584-COND.WH-BU
AW5.032S-AJ8
14A854-COND.GN-RDAW 5.015S-AJ20
.DNOC-485A41KBAW 57.021DA-13
15S-AJ49 14A584-TRASERAGN-BKWA 0.50
14A584- ARESART82JA-S33 YE-RDWA1.5
33S-AJ28 14A584-TRASERAYE-RDWA 1.5
ARESART-485A41DR-HWAW 5.132S-AJ28
0.5WA
GN-RD
14A584-TRASERA
15S-AJ50 15S-AJ49
14A584-TRASERA
GN-BK
WA 0.50
M
C1-1C1-2
M
C1-1C1-2
M
C1-1C1-2
M
C1-1C1-2
28
12
13
13
12
15
18
19
4
24
2
4
56
5 27
2
5
1.5WA YE 14A584-COND.33S-AJ2610441EYAW 5.133S-AJ26
14A584-ACOMP.
YE-GNAW05.033S-AJ9
WH-GN14A584-ACOMP.
AW5.032S-AJ9
14A584-ACOMP.GN-WH
AW5.015S-AJ18
AW5.0
GN-WH14A584-ACOMP.
15S-AJ48
AW5.0
GN-OG14A584-ACOMP.
15S-AJ47
15
18
10441DR-EYAW5.033S-AJ7AW5.0
YE-RD14A584-COND.
33S-AJ7
32S-AJ7
14A584-COND.WH-RD
WA0.5
527
1044101JA-S23 WH-BKAW 5.0
10441DR-HWAW5.032S-AJ7
S100
14401AW 0.6 KB31-AA17
10441KBAW 0.131-AJ12
31-AJ11 14401BKWA 2.5
.
1.2.0
6
CNC-5
CNC-3
CNC-2
CNC-8
CNC-7
CNC-6
CNC-11
CNC-10
CNA-18
CNC-12
CNA-22
CNA-23
CNA-21
CNA-9
CNA-16
CNC-1
CNC-9
CNA-8
CNB-12
CNC-4
1 0 4 4 12 5 J A - S 5 1GN-YEWA 0.5
14401GN-BUWA 0.515S-AJ51
6
10441TV-EYAW 5.133S-AJ27 28 .PMOCA-485A41TV-EYAW 5.172JA-S33
.PMOCA-485A41TV-HWAW 5.132S-AJ27
32S-AJ28 14A584-TRASERAWH-RDWA 1.5
32S-AJ29
14401WH-VT
WA
1.5
.DNOC-485A41HWAW 5.132S-AJ26
6
AW 5.1
WH 14401
32S-AJ26
14401GN-RD
AW 5.015S-AJ8
22
14401YE-BK
AW5.033S-AJ10
3
31-AJ7 KB 10441WA 2.5.DNOC-485A41KBAW 5.27JA-13
4
14A584-COND.YE-BKAW 5.033S-AJ10
8
14401YE-BU
AW 5.033S-AJ8
3
14401WH-BU
AW 5.032S-AJ8
14401GN-BUAW5.015S-AJ2
14A584-COND.WH-BK
AW5.032S-AJ10
14A584-COND.BKWA 2.531-AJ7A
26
20
14A584-COND.YE-BU
AW5.033S-AJ8
0.50WA GN-RD 14A584-TRASERA15S-AJ50
+
A06 )B(
29-AJ25 10441HW-GOAW 5.2
30-DB1A WA 6.0 RD 14401
14A584-TRASERAWH-BK
AW 5.032S-AJ10
14A584-TRASERAYE-BK
AW 5.033S-AJ10
14A584-TRASERA
GN-OGAW 5.015S-AJ10
14A584-TRASERAWH-BKAW5.032S-AJ10
14A584-TRASERAGN-OGAW5.015S-AJ10
14A584-TRASERA
YE-BKAW5.033S-AJ10
FIESTA 2009
30-DC1 RDWE 16.0 14517
VENTANILLAS ELÉCTRICAS
SOLO COMFORT MD
BATERÍA
BATERÍA
MASA SOPORTE
DE BATERÍA
FUSIBLERA DE MOTOR
PARCIAL
MAXI FUSIBLE #7
SALIDA
DESDE SISTEMA DE ESPEJOS ELÉCTRICOS
DESDE LA MASA
DEL PILAR A DERECHO
INTERRUPTOR PARA
AJUSTAR LA
VENTANILLA
TRASERA DERECHA
MOTOR ELÉCTRICO DE LA VENTANILLA
DELANTERA IZQUIERDA
MOTOR ELÉCTRICO DE LA VENTANILLA
TRASERA IZQUIERDA
MOTOR ELÉCTRICO DE LA VENTANILLA
TRASERA DERECHA
MOTOR ELÉCTRICO DE LA VENTANILLA
DELANTERA DERECHA
MÓDULO RKE
Confidencial de Ford
INTERRUPTOR PARA
AJUSTAR LA
VENTANILLA
DELANTERA DERECHA
INTERRUPTOR PARA
AJUSTAR LA VENTANILLA
TRASERA IZQUIERDA
2.0LYCABLEDIESEL=20MM2
DISYUNTOR 25A
# 31
FUSIBLERA
CENTRAL
PARCIAL
DIVISOR DE
COMPONENTES
CORTE
INTERRUPTOR DE LA VENTANILLA DEL CONDUCTOR
VENTANILLAS ELÉCTRICAS
ENC.
FRONTAL DER. TRASERA DER. FRONTAL IZQ. TRASERA IZQ.
PH9S65-70300-AC
15-AJ1 WA 6.0
GN-BU 14401
14401GN-BK
AW 0.615-DB4
30-BB8 RD-OGWA 6.0 14401
31-DA1BKWA16.014301
BB
C1-1C1-2
S5
C5-1
C6-1
C2-1
C3-1
(+)(-)
C1-1
C3-1
C2-1
G1
+
A06 )C(
3086
85 87
14A854-COND.GN-RDAW 5.215S-AJ32
14A584-COND.
BU-WHAW5.1
34-AJ33
14A584-COND.VT
AW5.135-AJ33
14A584-COND.YE-VT
AW 5.133-AJ18
14A584-COND.WH-VT
AW 5.132-AJ18
15-AJ3 14A584-COND.GN-BUWA 2.5
14401YE-VT
AW 5.133-AJ18
14401GN-WHAW 5.215-AJ18
35-AJ31
VT-BUWA 1.5
14A584-TRASERA
14401
AW 5.1 TV
35-AJ33
14401
BU-WHAW 5.1
34-AJ33
S1
6
S43
14401AW 5.2 UB-NG15-AJ3
S45
14401GN-YE
AW 5.215S-AJ34
14401GN-RDAW 5.215S-AJ32
6
5
M
C1-1C1-2
S100
CNA-23
CNA-9
CNA-16
CNA-20
CNA-22
33
26
31 34
M
C1-1C1-2
6
5
14A584-COND.BKWA 2.531-AJ7
26
225
29
14401WHWA1.032-AJ26
M
C1-1 C1-2
34-AJ31
BU-RDWA 1.5
14A584-TRASERA
.
1.2.0
14A584-COND.BKWA 0.7531-AD12
14401VT-YE
AW 5.135-AJ34
31-AJ7 14401BKWA 2.5 31-AA17
14401BK
WA 6.0
14A584-ACOMP.
WH-VTAW 5.1
32-AJ27
WH-VT14A584-ACOMP.
AW5.232-AJ18
C1-1
C1-2
C1-3
C1-4
C1-6
C1-7
UD
C1-1
C1-2
C1-3
C1-4
C1-6
C1-7
UD
4
31
15
C1-1
C1-2
C1-3
C1-4
C1-6
C1-7
C1-8
C1-9
C2-1
C2-3
C2-4
D D D D
U UUU
14A584-ACOMP.GN-WH2.5WA15-AJ18
14401WH-VT
AW 5.132-AJ18
14A584-ACOMP.YE-VT
AW5.233-AJ18
14A584-COND.AW 5.1 UB34-AJ34 30
9
3214A584-COND.VT-YE
AW5.135-AJ34
C1-1
C1-2
C1-3
C1-4
C1-6
C1-7
UD
14A584-TRASERA
BU-WHAW 5.2
34-AJ32
14401
AW 5.2 DR-NG
15S-AJ33
2
14A584-TRASERA
AW5.2TV35-AJ32
14401WH-VT
WA 1.532-AJ25
M
C1-1C1-2
35-AJ31
VT-BU
WA1.5
14A584-TRASERA
34-AJ31
BU-RDWA 1.5
14A584-TRASERA
5
14A584-TRASERA
AW 5.2 HW-UB
34-AJ32A
14A584-TRASERA
AW 5.2 TV
35-AJ32A
14401BU
AW 5.134-AJ34
14401BKWA 2.531-AJ11
.DNOC-485A41KBAW 5.2A7JA-13
14A584-TRASERAGN-RD
AW5.215S-AJ32A
14A584-TRASERA
GN-RDAW 5.2
15S-AJ32
14A584-COND.AW 5.1 EY33-AJ26
BB
4
10441DR-NGAW5.215-AJ43
.
1.0.0
14401GN-BKAW 0.115-BB9
14401AW 5.2 UB-NG15-AJ2
.
1.2.0
15-BB7 WA 1.0 GN-BU 14401
14A584-COND.WH
WA1.532-AJ26
32-AJ80WA1.0WH-BU14A584-COND.
.
12.4.0
14A584-ACOMP.
YE-VTAW 5.1
33-AJ27
KB 10441
AW 0.131-BB7
30-DC1 RDWE 16.0 14517
VENTANILLAS ELÉCTRICAS
SOLO RKE+OTD MD Y OTD+PA MD
BATERÍA
BATERÍA
MASA
SOPORTE
DE BATERÍA
FUSIBLERA DE MOTOR
PARCIAL
MAXI FUSIBLE #6
SALIDA
DESDE LA MASA
DEL PILAR A DERECHO
Confidencial de Ford
INTERRUPTOR PARA
AJUSTAR LA
VENTANILLA
DELANTERA DERECHA
2.0LYCABLEDIESEL=20MM2
DISYUNTOR 25A
# 31
FUSIBLERA
CENTRAL
PARCIAL
DIVISOR DE
COMPONENTES
CORTE
INTERRUPTOR DE LA VENTANILLA DEL CONDUCTOR
VENTANILLAS ELÉCTRICAS
FIESTA 2009
DESDE INTERRUPTOR
DE ENCENDIDO
RELÉ
DE ENCENDIDO
DESDE LA MASA DEL
PILAR A IZQUIERDO
FRONTAL DER. TRASERA DER. FRONTAL IZQ. TRASERA IZQ.
ENC.
MOTOR ELÉCTRICO DE LA
VENTANILLA
DELANTERA DERECHA
MOTOR DE LA
VENTANILLA
DELANTERA IZQUIERDA
MÓDULO RKE
DESCENSO CON UN TOQUE
MOTOR ELÉCTRICO DE LA
VENTANILLA TRASERA IZQUIERDA
INTERRUPTOR PARA
AJUSTAR LA VENTANILLA
TRASERA IZQUIERDA
INTERRUPTOR PARA
AJUSTAR LA VENTANILLA
TRASERA DERECHA
DESDE SISTEMA DE ESPEJOS ELÉCTRICOS
MOTOR ELÉCTRICO DE LA
VENTANILLA
TRASERA
DERECHA
PH9S65-70300-BA
C1-1
C1-2
C1-3
C1-4
C1-6
C1-7
C1-8
C1-9
C2-1
C2-3
C2-4
D D D D
U UUU
.
1.2.0
C1-1
C1-2
C1-3
C1-4
C1-6
C1-7
UD
C1-1
C1-2
C1-3
C1-4
C1-6
C1-7
UD
C1-1
C1-2
C1-3
C1-4
C1-6
C1-7
UD
M
C1-1C1-2
M
C1-1C1-2
M
C1-1C1-2
M
C1-1C1-2
S45
4
8
15
15
18
21
19
14401GN-WH
AW 5.015S-AJ18
14A584-ACOMP.GN-WH
AW5.015S-AJ18
14401AW 0.6 KB31-AA17
14401GN-OGAW 5.015S-AJ10
14A584-TRASERAGN-OGAW5.015S-AJ10
14401GN-RDAW 5.015S-AJ20
14A854-COND.GN-RDAW 5.015S-AJ20
14A584-COND.WH-GNAW 5.032S-AJ9
14401
WH-GN0.5WA32S-AJ9
WH-GN14A584-ACOMP.
AW5.032S-AJ9
14A584-COND.
YE-GNAW 5.033S-AJ933S-AJ9 WA 0.5 YE-GN 14401
14A584-ACOMP.
YE-GNAW05.033S-AJ9
14A584-COND.WH-BK
AW5.032S-AJ10
14A584-TRASERAWH-BKAW5.032S-AJ10
14A584-COND.YE-BKAW 5.033S-AJ10
14A584-COND.WH-BU
AW5.032S-AJ8
14401WH-BU
AW 5.032S-AJ8
14A584-TRASERAWH-BK
AW 5.032S-AJ10
14A584-COND.YE-BU
AW5.033S-AJ8
14A584-TRASERAYE-BK
AW 5.033S-AJ10
24
14A584-COND.
GN-BUAW 5.015S-AJ3
S43
14401GN-BUAW5.015S-AJ2
14401GN-BUAW 5.015S-AJ3
4
18
20
3
14401YE-BK
AW5.033S-AJ10
14A584-TRASERA
YE-BKAW5.033S-AJ10
2
14401YE-BU
AW 5.033S-AJ8
14401GN-RD
AW 5.015S-AJ8
14A584-TRASERA
GN-OGAW 5.015S-AJ10
22
1 0 4 4 10 1 J A - S 2 3WH-BKAW 5.0
2
CNC-5
CNC-3
CNC-2
CNC-8
CNC-7
CNC-6
CNC-11
CNC-10
CNA-18
CNC-12
CNA-22
CNA-23
CNA-21
CNA-9
CNA-16
CNC-1
CNC-9
CNA-8
CNB-12
CNC-4
15S-AJ49
14A584-TRASERA
GN-BK
WA 0.50
5 27
AW5.0
GN-WH14A584-ACOMP.
15S-AJ48AW5.0
GN-WH14401
15S-AJ48
6 5
6
5
1 0 4 4 12 5 J A - S 5 1GN-YEWA 0.5
15S-AJ49 14A584-TRASERAGN-BKWA 0.5014401GN-BUWA 0.515S-AJ51
27
10441DR-EYAW5.033S-AJ7
5
32S-AJ7
14A584-COND.WH-RD
WA0.510441DR-HWAW5.032S-AJ7
29-AJ25 10441HW-GOAW 5.2
S100
31-AJ11 14401BKWA 2.5
26
6
AW 5.1
WH 14401
32S-AJ26
13
13
32S-AJ28 14A584-TRASERAWH-RDWA 1.5
32S-AJ29
14401WH-VT
WA
1.5
6 .PMOCA-485A41TV-HWAW 5.132S-AJ271.5WA WH-VT 1440132S-AJ27
28 .PMOCA-485A41TV-EYAW 5.172JA-S3310441TV-EYAW 5.133S-AJ27
28
1.5WA YE 14A584-COND.33S-AJ2610441EYAW 5.133S-AJ26
AW 5.1
WH-RD 14401
32S-AJ28
12
33S-AJ28 14A584-TRASERAYE-RDWA 1.533S-AJ28 14401YE-RDWA 1.5
14A584- ARESART8 2 J A - S 3 3YE-RDWA 1.5
12
1 0 4 4 19 2 J A - S 3 3YE-VTWA 1.5
0.50WA GN-RD 14A584-TRASERA15S-AJ50
ARESART-485A41DR-HWAW 5.132S-AJ28
.DNOC-485A41HWAW 5.132S-AJ26
AW5.0
YE-RD14A584-COND.
33S-AJ7
10441KBAW 0.131-AJ12
31-AJ7 KB 10441WA 2.5
0.5WA
GN-BK
14401
15S-AJ49
0.5WA
GN-RD
14A584-TRASERA
15S-AJ50
AW 5.0
GN-RD
14401
15S-AJ50
AW5.0
GN-OG14401
15S-AJ47
AW5.0
GN-OG14A584-ACOMP.
15S-AJ47
3
.DNOC-485A41KBAW 5.27JA-1314A584-COND.BKWA 2.531-AJ7A
S1
.DNOC-485A41KBAW 57.021DA-13
.
12.4.0
31-DA1BKWA16.014301
C5-1
C6-1
C2-1
C3-1
(+)(-)
C1-1
C3-1
C2-1
G1
BB
+
A06 )B(
30-DB1 RDWA 6.0 14401
30-DB1A WA 6.0 RD 14401
BB
C1-1C1-2
15
31
4
30-DC1 RDWE 16.0 14517
VENTANILLAS ELÉCTRICAS
SOLO COMFORT MD T/A
BATERÍA
BATERÍA
MASA SOPORTE
DE BATERÍA
FUSIBLERA DE MOTOR
PARCIAL
MAXI FUSIBLE #7
SALIDA
DESDE SISTEMA DE ESPEJOS ELÉCTRICOS
DESDE LA MASA
DEL PILAR A DERECHO
INTERRUPTOR PARA
AJUSTAR LA
VENTANILLA
TRASERA DERECHA
MOTOR ELÉCTRICO DE LA VENTANILLA
DELANTERA IZQUIERDA
MOTOR ELÉCTRICO DE LA VENTANILLA
TRASERA IZQUIERDA
MOTOR ELÉCTRICO DE LA VENTANILLA
TRASERA DERECHA
MOTOR ELÉCTRICO DE LA VENTANILLA
DELANTERA DERECHA
MÓDULO RKE
Confidencial de Ford
INTERRUPTOR PARA
AJUSTAR LA
VENTANILLA
DELANTERA DERECHA
INTERRUPTOR PARA
AJUSTAR LA VENTANILLA
TRASERA IZQUIERDA
2.0LYCABLEDIESEL=20MM2
DISYUNTOR 25A
# 31
FUSIBLERA
CENTRAL
PARCIAL
DIVISOR DE
COMPONENTES
CORTE
INTERRUPTOR DE LA VENTANILLA DEL CONDUCTOR
VENTANILLAS ELÉCTRICAS
ENC.
FIESTA 2009
DELANTERO DER. TRASERA DER. DELANTERO IZQ. TRASERA IZQ.
PH9S65-70300-DC
C1-1
C1-2
C1-3
C1-4
C1-6
C1-7
C1-8
C1-9
C2-1
C2-3
C2-4
D D D D
U UUU
.
1.2.0
C1-1
C1-2
C1-3
C1-4
C1-6
C1-7
UD
C1-1
C1-2
C1-3
C1-4
C1-6
C1-7
UD
C1-1
C1-2
C1-3
C1-4
C1-6
C1-7
UD
M
C1-1C1-2
M
C1-1C1-2
M
C1-1 C1-2
M
C1-1C1-2
S45
2
34-AJ31
BU-RDWA 1.5
14A584-TRASERA
35-AJ31
VT-BU
WA1.5
14A584-TRASERA
14A584-ACOMP.
WH-VTAW 5.1
32-AJ27
34-AJ31
BU-RDWA 1.5
14A584-TRASERA
35-AJ31
VT-BUWA 1.5
14A584-TRASERA
14401GN-WHAW 5.215-AJ18
14A584-ACOMP.GN-WH2.5WA15-AJ18
14401GN-YE
AW 5.215S-AJ34
14A584-TRASERAGN-RD
AW5.215S-AJ32A
14401GN-RDAW 5.215S-AJ32
14A854-COND.GN-RDAW 5.215S-AJ32
14A584-COND.WH-VT
AW 5.132-AJ18
14401WH-VT
AW 5.132-AJ18
WH-VT14A584-ACOMP.
AW5.232-AJ18
14A584-COND.YE-VT
AW 5.133-AJ18
14401YE-VT
AW 5.133-AJ18
14A584-ACOMP.YE-VT
AW5.233-AJ18
14A584-COND.VT-YE
AW5.135-AJ34
14401VT-YE
AW 5.135-AJ34
14A584-TRASERA
AW 5.2 TV
35-AJ32A
14A584-COND.AW 5.1 UB34-AJ34
14A584-COND.VT
AW5.135-AJ33
14401
AW 5.1 TV
35-AJ33
14A584-TRASERA
AW5.2TV35-AJ32
14A584-COND.
BU-WHAW5.1
34-AJ33
14A584-TRASERA
BU-WHAW 5.2
34-AJ32
S43
14401AW 5.2 UB-NG15-AJ2
14401AW 5.2 UB-NG15-AJ3
14A584-COND.AW 5.1 EY33-AJ26
14401BU
AW 5.134-AJ34
14A584-TRASERA
AW 5.2 HW-UB
34-AJ32A
14401
BU-WHAW 5.1
34-AJ33
14401
AW 5.2 DR-NG
15S-AJ33
14A584-TRASERA
GN-RDAW 5.2
15S-AJ32
S100
31-AA17
14401BK
WA 6.0
14401BKWA 2.531-AJ11
15-AJ3 14A584-COND.GN-BUWA 2.5
10441DR-NGAW5.215-AJ43
CNA-23
CNA-9
CNA-16
CNA-20
CNA-22
14401WHWA1.032-AJ26
14A584-COND.WH
WA1.532-AJ26
14401WH-VT
WA 1.532-AJ25
6
5
26
31-AJ7 14401BKWA 2.514A584-COND.BKWA 2.531-AJ7
14A584-COND.BKWA 0.7531-AD12
.
12.4.0
S1
.DNOC-485A41KBAW 5.2A7JA-13
32-AJ80WA1.0WH-BU14A584-COND.
BB
C1-1C1-2
S5
BB
C5-1
C6-1
C2-1
C3-1
(+)(-)
C1-1
C3-1
C2-1
G1
31-DA1BKWA16.014301
+
A06 )C(
3086
85 87
14401GN-BKAW 0.115-BB9 15-BB7 WA 1.0 GN-BU 14401
30-BB8 RD-OGWA 6.0 14401
14401GN-BK
AW 0.615-DB4
15-AJ1 WA 6.0
GN-BU 14401
1.2.0
1.0.0
6
6
5
33
26
31 34
225
29
4
31
15
30
9
32
5
4
14A584
YE-VTAW 5.1
33-AJ27
KB 10441
AW 0.131-BB7
30-DC1 RDWE 16.0 14517
VENTANILLAS ELÉCTRICAS
SOLO OTD+PA MD T/A
BATERÍA
BATERÍA
MASA
SOPORTE
DE BATERÍA
FUSIBLERA DE MOTOR
PARCIAL
MAXI FUSIBLE #6
SALIDA
DESDE LA MASA
DEL PILAR A DERECHO
Confidencial de Ford
INTERRUPTOR PARA
AJUSTAR LA
VENTANILLA
DELANTERA DERECHA
2.0LYCABLEDIESEL=20MM2
DISYUNTOR 25A
# 31
FUSIBLERA
CENTRAL
PARCIAL
DIVISOR DE
COMPONENTES
CORTE
INTERRUPTOR DE LA VENTANILLA DEL CONDUCTOR
VENTANILLAS ELÉCTRICAS
FIESTA 2009
DESDE INTERRUPTOR
DE ENCENDIDO
RELÉ
DE ENCENDIDO
DESDE LA MASA DEL
PILAR A IZQUIERDO
FRONTAL DER. TRASERA DER. FRONTAL IZQ. TRASERA IZQ.
ENC.
MOTOR DE LA
VENTANILLA
DELANTERA DERECHA
MOTOR DE LA
VENTANILLA
DELANTERA IZQUIERDA
MÓDULO RKE
DESCENSO CON UN TOQUE
MOTOR ELÉCTRICO DE LA
VENTANILLA TRASERA IZQUIERDA
INTERRUPTOR PARA
AJUSTAR LA VENTANILLA
TRASERA IZQUIERDA
INTERRUPTOR PARA
AJUSTAR LA VENTANILLA
TRASERA DERECHA
DESDE SISTEMA DE ESPEJOS ELÉCTRICOS
MOTOR ELÉCTRICO
DE LA
VENTANILLA
TRASERA
DERECHA
PH9S65-70316-AA
L
LD
U
D
U
RLRL
R
R
C1-C C1-G
C1-D C1-E C1-F
14401AW 5.0 KB31-HB20
29-AD12 OG-YEWA 1.0 14401
3086
85 87
14401DRAW 0.630-DB1 BB
BB
BB
+
20A (B)
S60
S1
C1-3
C1-2
C1-1
LHD
C1-1
C3-1
C2-1
G1
14401WH-BKAW 0.132-AD10
14401WH-VTAW 0.132-AD11
14A584-ACOMP.
WH-BK1.0WA32-AD10
13
14
13
14
14A584-COND.WH-BKAW 0.132-AD10
31-AD12 BKWA 0.75 14A584-COND.
26
31-AJ7 WA 2.5 BK 14A584-COND. 31-AJ7 WA 2.5 BK 14401
17
17
3
29-AD12 OG-YEWA 1.0 14A584-COND.
14301KBAW0.6131-DA1
.
1.2.0
C5-1
C6-1
C2-1
C3-1
(+)(-)
PDJB
+
60A (C)
+
60A (B)
30-DB2 RDWA 6.0 14401
+
15A (A)
14401OG-GNAW 0.129-HB21
15S-HB20 WA 0.5 GN-BK 14401
15S-HB19 WA 1.0 GN-BU 14401
29-PB9A OGWA 1.0 14401
14401EY-GOAW 0.121DA-92
.
1.2.0
.
.
.
7.2.0
7.2.0
34-AD17 BU-BKWA 1.0 14A584-COND.
34-AD11 WA 1.0 BU-OG 14A584-COND. 34-AD11 WA 1.0 BU-OG
14A584-ACOMP.
14A584-ACOMP.BU-BKAW0.134-AD17
14401BU-BKAW 0.134-AD17
30-DC1 RDWE 16.0
14517
ESPEJOS EXTERIORES ELÉCTRICOS
2.0LYCABLEDIESEL=20MM2
FIESTA 2009
FUSIBLERA DE MOTOR
PARCIAL
BATERÍA
BATERÍA
MASA SOPORTE
DE BATERÍA
MAXI FUSIBLE #5
MAXI FUSIBLE #7
FUSIBLERA
CENTRAL
PARCIAL
RELÉ DE DESEMPAÑADOR
DE FAROS TRASEROS
FUSIBLE ATO #15
FUSIBLE ATO #2
DESDE INTERRUPTOR DE
DESEMPAÑADOR DE FAROS TRASEROS
DESDE LA MASA DEL
PILAR A IZQUIERDO
A DESEMPAÑADOR
DE LUNETA
COMPONENTE DEL INT.
PARA AJUSTAR ESPEJOS EXTERIORES ELÉCT.
Puerta del
conductor
Confidencial de Ford
ESPEJOS
EXTERIORES
ELÉCTRICOS
IZQ./DCHA.
ARRIBA
/ABAJO
MOT. DE ESPEJO ELÉCT. DEL ACOMP.
ESPEJOS EXTERIORES ELÉCTRICOS
DESDE LA MASA
DEL PILAR A DERECHO
SOLO PORTÓN TRASERO ECOSPORT Y FIESTA
SELECCIONAR
IZQ./DCHA.
ARRIBA/ABAJO
SOLO MUESCA FIESTASOLO MUESCA FIESTA
PH9S65-70316-BA
L
LD
U
D
U
RLRL
R
R
C1-C C1-G
C1-D C1-E C1-F
C5-1
C6-1
C2-1
C3-1
(+)(-)
PDJB
C1-1
C3-1
C2-1
G1
C1-3
C1-2
C1-1
17
17
13
14
3
14301KBAW0.6131-DA1
34-AD17 BU-BKWA 1.0 14A584-COND. 34-AD17 WA 1.0 BU-BK 14401
14A584-COND.WH-BKAW 0.132-AD10
34-AD11 WA 1.0 BU-OG 14A584-COND. 14401WH-VTAW 0.132-AD11 34-AD11 WA 1.0 BU-OG
14A584-ACOMP.
31-AD12 BKWA 0.75 14A584-COND.
29-AD12 OG-YEWA 1.0 14A584-COND.
14401EY-GOAW 0.129-AD12
14A584-ACOMP.BU-BKAW0.134-AD17
13
14401WH-BKAW 0.132-AD10
14A584-ACOMP.
WH-BK1.0WA32-AD10
14
S1
.
1.2.0
31-AJ7 WA 2.5 BK 14A584-COND. 31-AJ7 WA 2.5 BK 14401
26
29-AD12 OG-YEWA 1.0 14401
BB
BB
+
20A (A)
BB
+
60A (C)
+
60A (C)
30-DB2 RDWA 6.0 14401
14401DRAW 0.630-DB1
+
20A (B)
3086
85 87
1.2.0
14401OG-GNAW 0.129-HB21
.
7.2.0
.
.
15S-HB20 WA 0.5 GN-BK 14401
.
7.2.0
15S-HB19 WA 1.0 GN-BU 14401
14401AW 5.0 KB31-HB20
.
.
.
12.8.0
14401OG-YEAW 0.129-HA6
LHD
30-DC1 RDWE 16.0
14517
ESPEJOS EXTERIORES ELÉCTRICOS T/A
2.0LYCABLEDIESEL=20MM2
FIESTA 2009
FUSIBLERA DE MOTOR
PARCIAL
BATERÍA
BATERÍA
MASA SOPORTE
DE BATERÍA
MAXI FUSIBLE #5
MAXI FUSIBLE #7
FUSIBLERA
CENTRAL
PARCIAL
RELÉ DE DESEMPAÑADOR
DE FAROS TRASEROS
FUSIBLE ATO #15
FUSIBLE ATO #2
DESDE INTERRUPTOR DE
DESEMPAÑADOR DE FAROS TRASEROS
DESDE LA MASA DEL
PILAR A IZQUIERDO
A DESEMPAÑADOR
DE LUNETA
COMPONENTE DEL INT.
PARA AJUSTAR ESPEJOS ELÉCT.
Puerta del
conductor
Confidencial de Ford
ESPEJOS
EXTERIORES
ELÉCTRICOS
IZQ./DCHA.
ARRIBA
/ABAJO
MOT. DE ESPEJO ELÉCT. DEL ACOMP.
ESPEJOS EXTERIORES ELÉCTRICOS
DESDE LA MASA
DEL PILAR A DERECHO
SOLO PORTÓN TRASERO FIESTA
SELECCIONAR
IZQ./DCHA.
ARRIBA/ABAJO
SOLO MUESCA FIESTA
A ENCENDEDOR / TOMA CORRIENTE
12 VOLTIOS
PH9S65-70316-CA
30-DB2 RDWA 6.0 14401
BB
BB
+
MAXI FUSIBLE #5 FUSIBLE ATO #15
A06 )C(
+
A51 )A(
C1-1
C1-2
CONEXIÓN DE ENERGÍA AUXILIAR
ENCENDEDOR / TOMA CORRIENTE 12 VOLTIOS
ENCENDEDOR Y TOMA CORRIENTE 12 VOLTIOS
Confidencial de Ford
31-DA1BKWA16.014301
C5-1
C6-1
C2-1
C3-1
(+)(-)
2.0LY
CABLEDIESEL=20MM2
14401BKWA 1.031-DJ7
C1-1
C3-1
C2-1
G1
MASA
SOPORTE DE
BATERÍA
BATERÍA
BATERÍA
29-HA6OG-YEWA1.014401
.
DESDE LA MASA DEL PILAR A IZQUIERDO 1.2.0
A DIAGNÓSTICO - OBD II PIN# 16 1.4.0
29-PB9 OGWA 1.0 14401
SOLO NAFTA
FUSIBLERA
DE MOTOR
PARCIAL
FUSIBLERA
CENTRAL
PARCIAL
FIESTA 2009
30-DC1
RD
WE 16.0
14517
PH9S65-70365-AA
30-DB2 RDWA 6.0 14401
BB
BB
+
MAXI FUSIBLE #5 FUSIBLE ATO #15
A06 )C(
+
A51 )A(
C1-1
C1-2
ENCENDEDOR / TOMA CORRIENTE 12 VOLTIOS
CONEXIÓN DE ENERGÍA AUXILIAR
ENCENDEDOR Y TOMA CORRIENTE 12 VOLTIOS
Confidencial de Ford
C5-1
C6-1
C2-1
C3-1
(+)(-)
2.0LY
CABLEDIESEL=20MM2
14401BKWA 1.031-DJ7
C1-1
C3-1
C2-1
G1
MASA
SOPORTE DE
BATERÍA
BATERÍA
BATERÍA
29-HA6OG-YEWA1.014401
.
DESDE LA MASA DEL PILAR A IZQUIERDO 1.2.0
A DIAGNÓSTICO - OBD II PIN# 16 1.4.0
29-PB9 OGWA 1.0 14401
31-DA1BKWA20.014301
30-DC1
RD
WA 20.0
14517
SOLO DIESEL
FUSIBLERA
CENTRAL
PARCIAL
FUSIBLERA
DE MOTOR
PARCIAL
FIESTA 2009
PH9S65-70365-BA
C1-1
C1-2
CONEXIÓN DE ENERGÍA AUXILIAR
ENCENDEDOR Y TOMA CORRIENTE 12 VOLTIOS
DESDE LA MASA DEL PILAR A IZQUIERDO 1.2.0
C5-1
C6-1
C2-1
C3-1
(+)(-)
.
C1-1
C3-1
C2-1
G1
31-DA1BKWA16.014301
29-HA6OG-YEWA1.014401
14401BKWA 1.031-DJ7
BB
BB
+
A06 )C(
+
A02 )A(
30-DB2 RDWA 6.0 14401
12.4.0A ESPEJOS EXTERIORES ELÉCTRICOS
14401EY-GOAW 0.1 SOLO MUESCA BV25621DA-92
ENCENDEDOR Y TOMA CORRIENTE 12 VOLTIOS
FIESTA 2009
SOLO NAFTA T/A
Confidencial de Ford
30-DC1
RD
WE 16.0
14517
MAXI FUSIBLE #5 FUSIBLE ATO #15
MASA
SOPORTE DE
BATERÍA
BATERÍA
BATERÍA
FUSIBLERA
CENTRAL
PARCIAL
FUSIBLERA
DE MOTOR
PARCIAL
PH9S65-70365-CA
DIVISOR
TXOUT
A-07
A-50
RXIN
STRTEN
A-42
MÓDULO CONTROL ELECTRÓNICO DEL MOTOR
PARA NAFTA
14401
AW 0.6
RD
30-DB3
14401
AW 0.6
RD
30-DB3A
FUSIBLERA
DE MOTOR
PARCIAL
FUSIBLERA
CENTRAL
PARCIAL
103410.61KBAW1AD-13
14401
AW 0.4
OG-YE
29-PD14A 14401UB-GOAW 0.429-PD15
15S-DB1 WA 4.0
GN-YE 14401
29-PD14 OG-YEWA 4.0 14401
15S-DB1B
GN-YE
WA 4.0
14401
91S-RH9 WA 0.75 BK-BU 14401
BBBB
S91
S93
BB
+
60A (C)
MAXI FUSIBLE #8 FUSIBLE ATO #28
FUSIBLE ATO #34
C1-1
C3-1
C2-1
MASA
SOPORTE DE
BATERÍA
BATERÍA
BATERÍA
G1
C5-1
C6-1
C2-1
C3-1
(+)(-)
3086
85 87
RELÉ
PCM
+
A04 )C(
+
A3 )C( BB
DESDE PCM3.1.3
POTENCIA
C1-1
MASA
C1-2
ENTRADA TX
C1-3
SALIDA RX
C1-4
MÓDULO PATS RF
PATS
14401NG-HWAW 53.08-GL37
10-GL37 GY-OGWA 0.35 14401
DESDE LA MASA ELÉCTRICA DEL PILAR A IZQUIERDO1.2.0
Confidencial de Ford
91S-BB12 WA 0.75 BK-YE 144011.0.0DESDE RELÉ DE ARRANQUE - PIN# 2
91-GL37 BK-GNWA 0.35 14401
INMOVILIZADOR ANTIRROBO DE MOTOR; SISTEMA PASIVO (PATS)
FIESTA 2009
MOTOR ROCAM NAFTA T/M
14401GN-BUAW 53.015S-MB36
14517
EW 0.61
RD
30-DC1
PH9S65-70397-AA
DIVISOR
A-D2
A-A1
C-C3
MÓDULO
CONTROL ELECTRÓNICO DEL MOTOR DIESEL
S34
BB
14401DRAW 0.630-DB2
30-DC1
RD
WA 20.0
14517
14301
AWKB0.0231-DA1
FUSIBLERA
DE MOTOR
PARCIAL
FUSIBLERA
CENTRAL
PARCIAL
BB
+
60A (C)
MAXI FUSIBLE #8
MAXI FUSIBLE #5
BB
BB
3086
85 87
RELÉ
PCM
POTENCIA
C1-1
MASA
C1-2
ENTRADA TX
C1-3
SALIDA RX
C1-4
MÓDULO PATS RF
PATS
INMOVILIZADOR ANTIRROBO DE MOTOR; SISTEMA PASIVO (PATS)
C1-1
C3-1
C2-1
G1
MASA
SOPORTE DE
BATERÍA
BATERÍA
BATERÍA
DESDE LA MASA ELÉCTRICA DEL
PILAR A IZQUIERDO
1.2.0
14401BK-YE0.75WA91S-BB12
4
6C31991S-BB12 BK-YEWA 0.75
.
DESDE RELÉ DE ARRANQUE - PIN#2 1.0.0
Confidencial de Ford
SOLO DIESEL
C5-1
C6-1
C2-1
C3-1
(+)(-)
14401DRAW 0.630-PD15
+
60A (C)
30-DB3 RDWA 6.0 14401
+
FUSIBLE ATO #17
FUSIBLE ATO #29
A3 )C(
14401NG-KBAW 53.091-GL37
29-RE1 OG-BKWA 0.75 14401
29-PD14 OG-YEWA 0.75 14401
14401BK-BUAW 57.091S-RH9
3.1.1 DE PCM PIN # C-D2
+
A3 )C(
14401GN-BUAW 53.015S-MB36
15S-DA1WA6.0GN-YE14401
8-GL37 WH-GNWA 0.35 14401
10-GL37 GY-OGWA 0.35 14401
FIESTA 2009
PH9S65-70397-BA
30-DB3
RD
WA 6.0
14401
30-DB3A
RD
WA 6.0
14401
FUSIBLERA
DE MOTOR
PARCIAL
FUSIBLERA
CENTRAL
PARCIAL
1430116.0BKWA31-DA1
29-PD14A
OG-YE
WA 4.0
14401
29-PD15 OG-BUWA 4.0 14401
14401GN-YE
AW 0.415S-DB1
14401EY-GOAW 0.429-PD14
14401
AW 0.4
GN-YE
15S-DB1B
14401BK-BUAW 57.091S-RH9
BBBB
S91
S93
BB
+
MAXI FUSIBLE #8 FUSIBLE ATO #28
FUSIBLE ATO #34
A06 )C(
C1-1
C3-1
C2-1
G1
MASA
SOPORTE DE
BATERÍA
BATERÍA
BATERÍA
C5-1
C6-1
C2-1
C3-1
(+)(-)
3086
85 87
RELÉ
PCM
+
40A (C)
+
3A (C) BB
3.1.3 DESDE MÓDULO CONTROL
ELECTRÓNICO DEL MOTOR
91S-BB12A BK-YEWA 0.75 14401
POTENCIA
C1-1
MASA
C1-2
ENTRADA TX
C1-3
SALIDA RX
C1-4
MÓDULO PATS RF
PATS
DESDE LA MASA ELÉCTRICA DEL PILAR A IZQUIERDO1.2.0
10-GL37 GY-OGWA 0.35 14401
14401NG-HWAW 53.08-GL37
91-GL37 BK-GNWA 0.35 14401
Confidencial de Ford
INMOVILIZADOR ANTIRROBO DE MOTOR; SISTEMA PASIVO (PATS)
FIESTA 2009
MOTOR ROCAM NAFTA T/A
DIVISOR
TXOUT
A-07
A-50
RXIN
STRTEN
A-42
MÓDULO CONTROL ELECTRÓNICO DEL MOTOR
PARA NAFTA
14401GN-BUAW 53.015S-MB36
DESDE INTERRUPTOR DE MODO DE CAJA DE CAMBIOS/WH14K01 12.1.0
30-DC1
RD
WE 16.0
14517
PH9S65-70397-DA
CNA-1
31_GND
CNA-7
CNB-2
INTERRUP. DE BLOQUEO SU
CNA-5
INTERRUP. TI
CNB-1
SEÑAL SU
CNA-17
FUENTE DE ALIMENTACIÓN
DEL CIERRE CENTRALIZADO
INTERRUP. DL TS
INTERRUP. DEL CAPÓ DL
CNA-3
MASA SU
CNB-4
BOCINA DL
CNA-12
MÓDULORKE
CNB-3
ENERGÍA SU
CNA-13
INT. FL (CONDUCTOR)
CNA-14
FR,RL,RR_SW PARA 17K400 WH
CAVNUM= C1-3
CAVNUM= C1-4 BV226
CAVNUM= C1-2 BV256
PARA 13A444 WH
PARA 13A444 WH
PARA 17K400 WH
CAVNUM= C1-5 BV226
CAVNUM= C1-3 BV256
CAVNUM= C1-2
FUSIBLERA
CENTRAL
PARCIAL
FUSIBLERA
DE MOTOR
PARCIAL
31-DA1BKWA16.014301
BBBB
C5-1
C6-1
C2-1
C3-1
(+)(-)
2.0LY
CABLEDIESEL=20MM2
C1-1
C3-1
C2-1
G1
MASA
SOPORTE DE
BATERÍA
BATERÍA
BATERÍA
+
30A (B)
FUSIBLE ATO #4
17K400OR13A444AW5.0KB31-GL20
0 1
0)Puerta
abierta
1)Puerta
cerrada
C1-1
C1-2
CAPÓ-INTERRUPTOR
S1
14401YGAW 53.010-GL10
14401HWAW 53.08-GL10
14401NBAW 53.09-GL10
AW 53.0 YE 144017-GL10
DETECCIÓN DE MOVIMIENTO
14401AW 5.2 KB31-AA80
1.2.0DESDE LA MASA DEL
PILAR A DERECHO
31S-GL7 14401BK-YEWA 0.35
14401KBAW53.031-GL7
14401DR-KBAW 53.031S-GL20
1
.
10.2.10 DE SEÑAL DE PUERTA ABIERTA TRASERA IZQUIERDA
C1-3_IS
C1-4_PW
SENSOR ULTRASÓNICO
C1-1_US
C1-2_GG
ALARMA VOLUMÉTRICA OPCIONAL
.
1.2.0
DESDE LA MASA DEL
PILAR A IZQUIERDO
SOLO COMFORT MD
8-HB19 WH-RDWA 1.0 14401
31S-GL20 BK-RDWA 0.5 17K400 OR 13A444
31-DA6 WA 2.5 BK 17K400 OR 13A444
DESDE MASA 1.2.0
PARA 17K400 WH
CAVNUM = H
PARA 13A444 WH
CAVNUM = 4
.
OPCIÓN=BOCINA DE SEGURIDAD
A FUSIBLE ATO #11 10A
1.0.0
.
OPCIÓN=SIN BOCINA DE SEGURIDAD
A INTERRUPTOR DE LIMPIA/
LAVAPARABRISAS - PIN# C2-117.5.0
14401DRAW 0.630-DB1
+
MAXI FUSIBLE #7
A06 )B(
29-AA17 OG-WHWA 2.5 14401
29S-GL26 OG-GNWA 0.75 14401
SEÑAL DE
BAÚL
ABIERTO
14401DR-KBAW 5.031S-LC9
14401G0-KBAW 5.031S-LC14 14A584-TRASERAG0-KBAW 5.031S-LC26
Confidencial de Ford
29S-ME7A OG-BUWA 1.0 14401
.
7.2.0 A DESEMPAÑADOR DE LUNETA
.
10.2.10 DE SEÑAL DE PUERTA ABIERTA DELANTERA IZQUIERDA
7
14A584-COND.NG-KBAW 5.031S-LC21
FIESTA 2009
30-DC1 RDWE 16.0 14517
CÓDIGO DE CABLE= 29S-ME6A WA 1.0 OG 14401
PARA VEHÍCULOS SIN AIRBAG
PH9S65-70402-AB
A INTERRUPTOR DE LIMPIA/
LAVAPARABRISAS - PIN# C2-11
14401YGAW 53.010-GL10
14401DR-KBAW 53.031S-GL20
14401NBAW 53.09-GL10
1.2.0DESDE LA MASA DEL
PILAR A DERECHO
S1
AW 53.0 YE 144017-GL10
31S-GL7 14401BK-YEWA 0.35
CNA-1
31_GND
CNA-17
FUENTE DE ALIMENTACIÓN
DEL CIERRE CENTRALIZADO
CNB-1
SEÑAL SU
CNB-2
INTERRUP. DE BLOQUEO SU
INTERRUP. DEL CAPÓ DL
CNA-7
INTERRUP. DL TSSW
CNA-3
MASA SU
CNB-4
CNB-3
ENERGÍA SU
BOCINA DL
CNA-12
CNA-13
INT. FL (CONDUCTOR)
CNA-14
FR,RL,RR_SW
CNA-5
INTERRUP. TI
MÓDULORKE
14401AW 5.2 KB31-AA80
17K400ó13A444AW5.0KB31-GL20
DESDE MASA 1.2.0
31-DA6 WA 2.5 BK 17K400 ó 13A444
0 1
0)Puerta
abierta
1)Puerta
cerrada
C1-1
C1-2
CAPÓ-INTERRUPTOR
1.2.0
DESDE LA MASA DEL
PILAR A IZQUIERDO
14401KBAW53.031-GL7
C1-3_IS
C1-4_PW
SENSOR ULTRASÓNICO
C1-1_US
C1-2_GG
ALARMA VOLUMÉTRICA OPCIONAL
14401HWAW 53.08-GL10
31S-GL20 BK-RDWA 0.5 17K400 OR 13A444
SEÑAL
DE BAÚL
ABIERTO
14401DR-KBAW 5.031S-LC9
7
14401G0-KBAW 5.031S-LC14
1
14A584-DRVNG-KBAW 5.031S-LC21
14A584-TRASERAG0-KBAW 5.031S-LC26
.
10.2.10 DE SEÑAL DE PUERTA ABIERTA DELANTERA IZQUIERDA
.
10.2.10 DE SEÑAL DE PUERTA ABIERTA TRASERA IZQUIERDA
.
7.2.0 A DESEMPAÑADOR DE LUNETA
PH9S65-70402-BB
8-HB19 WH-RDWA 1.0 14401
29S-ME7A OG-BUWA 1.0 14401
29S-GL26 OG-GNWA 0.75 14401
.
OPCIÓN=BOCINA DE SEGURIDAD
A FUSIBLE ATO #11 10A
1.0.0
.
.
.
OPCIÓN=SIN BOCINA DE SEGURIDAD
7.5.0
.
.
14401DRAW 0.630-DB1
31-DA1BKWA16.014301
BBBB
C5-1
C6-1
C2-1
C3-1
(+)(-)
C1-1
C3-1
C2-1
G1
MASA
SOPORTE DE
BATERÍA
BATERÍA
BATERÍA
+
MAXI FUSIBLE #7
A06 )C(
+
30A (B)
FUSIBLE ATO #4
29-AA17 OG-WHWA 2.5 14401
PARA 17K400 WH
CAVNUM= C1-3
PARA 13A444 WH
PARA 13A444 WH
PARA 17K400 WH
CAVNUM= C1-2
FUSIBLERA
CENTRAL
PARCIAL
FUSIBLERA
DE MOTOR
PARCIAL
DETECCIÓN DE MOVIMIENTO
SOLO COMFORT MD T/A
CAVNUM= C1-3
FIESTA 2009
PARA 17K400=WH
CAVNUM = H
PARA 13A444 WH
CAVNUM = 4
Confidencial de Ford
CAVNUM= C1-2
30-DC1 RDWE 16.0 14517
PARA VEHÍCULOS AIRBAG
CÓDIGO DE CABLE= 29S-ME6A WA 1.0 OG 14401
14401NG-GOAW 57.029S-GL26
14401AW 0.1 WH32-AA50
1 0
C1-5
M
C1-3
C1-2
C1-4
2M
1M
+
10A (B)
S28
.
5.4.0
.
5.4.0
S13
S3
29-AA17 OG-WHWA 2.5 14401
30-BB8 RD-OGWA 6.0 14401
14401GN-BK
AW 0.615-DB4
15-AJ1 WA 6.0 GN-BU 14401
14401DRAW 0.630-DB1
31-DA1BKWA16.014301
15-BB9 WA 1.0 GN-BK 14401 14401GN-BUAW 57.015-BB7
S5
3086
85 87
BB
C1-1C1-2
BB
BB
C5-1
C6-1
C2-1
C3-1
(+)(-)2.0LYCABLEDIESEL=20MM2
C1-1
C3-1
C2-1
G1
+
A06 )C(
+
60A (B)
.
1.2.0
.
1.0.0
+
30A (B)
S43
S6
S102
S30
S2
S4
.
1.4.0
33-AA1 YE-RDWA 1.0 14401
S1
32-AA1 WH-RDWA 1.0 14401
14401UB-NGAW 5.015-AA5
8-EE9 WH-GNWA 0.35 14401
14401UB-KBAW 0.131S-LC7
10441GO-UBAW 0.149-GL23
31-DA7B WA 2.5 BK 14401
32-AA83 14401WH-BUWA 0.5
16
.
6.1.0
14401EY-KBAW 0.131S-LC17
.
6.1.0
7.5.0
.
.
31-AA31 14401BKWA 0.5
1 0 4 4 11 3 A A - S 9 2OG-BUWA 1.01 0 4 4 11 K L - S 9 2OG-BUWA 1.0
8-RE22 WH-VTWA 0.5 14401
15-AJ43 GN-RDWA 2.5 14401
.
5.1.0
.
1.2.0
14401BKWA 0.531-AA30
4
8 2
1
31-DA6 17K400 O 13A444BKWA 2.5
31-AA8317K400O13A444BKWA0.5
32-AA8317K400O13A444WH-BUWA0.5
2M
1M
.
1.2.0
14401UB-NG2JA-51AW5.2SOLORKE+OTDMDYOTD+PAMD
10441HW-UBAW 0.149-GL25
.
1.2.0
1.2.0
C1-2
C1-1
33-AA48 YE-RDWA 1.0 14401
14401UB-EYAW 0.133-AA49
33-AA47 YE-GNWA 1.0 14401
14401EYAW 0.133-AA50
WA 1.0 1440132-AA48 WH-RD
14401NG-HWAW 0.132-AA47
1 0 4 4 19 2 B M - S 1 3BK-RDWA 0.5
.
.
1.2.0 31-AA80 BKWA 2.5 14401
10441KBAW 0.431-DA7
.
1.2.0
SOLO RKE+OTD MD FIESTA C/PUERTA TRASERA
31S-AA11 BK-WHWA 0.5 14401
31S-AA10 BK-RDWA 0.5 14401
1 0 4 4 14 1 C L - S 1 3BK-OGWA 0.5
32-AA47WH-GNWA1.014A584-COND.
31S-AA10BK-RDWA0.514A584-COND.
31S-AA11BK-WHWA0.514A584-COND.
31S-LC2114A584-COND.BK-GNWA0.5
ARESART-485A41GO-KBAW5.031S-LC26
14A584-COND.AW 5.0 KB31-LC21
14A584-TRASERABKWA 0.531-LC26
10441KBAW 5.031-LC21
15
23
.PMOCA-485A41DR-KBAW 5.031S-LC9
23
14401AW 5.0 KB31-LC30
14401AW 5.0 KB31-LC9
14401UB-HWAW 0.132-AA49
31S-LC9 14401BK-RDWA 0.5
11
10
33-AA47YE-GNWA1.014A584-COND.C1-2
C1-3
16
12
C1-4
C1-1
C1-6
1 0 2 1M
C1-5
C1-3
C1-2
C1-4
C1-6
C1-1
C1-3
12
31S-GL16WA0.5BK-BU14401
C1-4
14A584-.PMOCA12CL-S13BK-GNWA0.5
C1-2
32-AA48WH-RDWA1.014A584-ACOMP.
.PMOCA-485A41DR-EYAW 0.184AA-33
C1-5
1 0 2 1M
C1-5
C1-3
C1-2
C1-4
C1-6
C1-1
32-AA55WH-BUWA1.014A584-TRASERA
11
C1-2
C1-3
33-AA55YE-BUWA1.014A584-TRASERA
10
C1-4
ARESART-485A41GO-KBAW5.031S-LC26
1
C1-5
15
31S-LC26
14401
BK-OG
WA
0.5
1 0
C1-5
M
C1-3
C1-2
C1-4
2M
1M
C1-3
C1-2
32-AA55WH-BUWA1.014A584-TRASERA
14A584-TRASERAUB-EYAW0.133-AA55
11
10
C1-4
C1-5
1
.
1.0.0
.
.
7
31-LC2614A584-TRASERABKWA0.5
CNA-1
CNA-12
CNA-6
CNB-9
CNA-4
CNA-15
LÍNEA K ISO-ISO9141
CNA-17
CNB-8
CNB-6
CNB-5
CNA-20
CNA-2
CNA-19
CNA-11
CNB-10
CNA-10
CNA-20
CNA-14
CNA-13
7
GN-BK
15-DA4
14401
AW0.1SOLOCOMFORTMD
.
3.1.3
AW 0.1 KB 1044131-BB7
30-DC1 RDWE 16.0 14517
29S-ME7A OG-BUWA 1.0 14401
.
BATERÍA FUSIBLERA
DE MOTOR
PARCIAL
MAXI FUSIBLE #6
MAXI FUSIBLE #7
MASA SOPORTE
DE BATERÍA
DESDE INTERRUPTOR DE ENCENDIDO
CIERRE CENTRALIZADO
SOLO COMFORT MD, RKE+OTD MD Y OTD+PA MD T/M
FIESTA 2009
DESDE LA MASA DEL
PILAR A IZQUIERDO
RELÉ DE
ENCENDIDO
FUSIBLE ATO #21
FUSIBLE ATO #4
DISYUNTOR 25A
# 31
FUSIBLERA
CENTRAL
PARCIAL
DESDE MASA
2)Desbloquear
1)Bloqueocentral
MOTOR DEL SEGURO
DE LA PUERTA DELANTERA
IZQUIERDA
MOTOR DEL SEGURO
DE LA PUERTA
TRASERA IZQUIERDA
MOTOR DEL SEGURO
DE LA PUERTA
TRASERA DERECHA
MOTOR DEL SEGURO
DE LA PUERTA DELANTERA
DERECHA
1)Puertacerrada
SEÑALDE
PUERTAABIERTA
0)Puertaabierta
1)Puertacerrada
SEÑALDE
PUERTAABIERTA
0)Puertaabierta
SEÑALDE
PUERTAABIERTA
SEÑALDE
PUERTAABIERTA
2)Desbloquear
1)Puertacerrada
0)Puertaabierta
1)Bloqueocentral
1)Puertacerrada
0)Puertaabierta
PARA FIESTA, RKE+OTD MD NO POSEE
CIRCUITOS DE SEÑAL DE PUERTA ABIERTA.
NOTA:
DESDE LA MASA
DEL PILAR A IZQUIERDO
DESDE LA MASA
DEL PILAR A IZQUIERDO
DESDE LA MASA
DEL PILAR A IZQUIERDO
DESDE LA MASA
DEL PILAR A IZQUIERDO
MÓDULORKE
DESDE LA MASA
DEL PILAR A DERECHO
DESDE PCM
MASA 31
SENSOR DE
VELOCIDAD
FUENTE DE ALIMENTACIÓN
DEL CIERRE CENTRALIZADO
INT. TR
MOTOR DE BLOQUEO
MOTOR DE DESBLOQUEO
INT. FL (CONDUCTOR)
INTERRUPTOR FR,RL,RR
INT. DE BLOQUEO
INT. DE DESBLOQUEO
LUZ IZQUIERDA
LUZ DERECHA
LUZ DE
PASARUEDA
LUZ DE
TECHO TRASERA
BOCINA
INT. DE ENCENDIDO
INT. DEL CAPÓ
INT. DE ENCENDIDO
A FUSIBLE ATO #11 10A
OPCIÓN=BOCINA DE SEGURIDAD
A INTERRUPTOR DE LIMPIA/
LAVAPARABRISAS - PIN# C2-11
OPCIÓN=SIN BOCINA DE SEGURIDAD
A DIAGNÓSTICO
LÍNEA K ISO
A LUZ DE GIRO/BALIZA IZQUIERDA C1-5
A LUZ DE GIRO/BALIZA DERECHA C1-11
A LUZ DE TECHO DELANTERA
A LUZ DE TECHO TRASERA
Confidencial de Ford
BATERÍA
MOTOR
ELÉCTRICO
DEL
BAÚL
DESDE INTERRUPTOR DE LIMPIAPARABRISAS
/LAVAPARABRISAS - PIN# C1-7
PARA VEHÍCULOS SIN AIRBAG
CÓDIGO=29S-ME6A WA 1.0 OG 14401
INTERRUPTOR DE
APERTURA DEL BAÚL
PARA 17K400 WH
CAVNUM = A
PARA 13A444 WH
CAVNUM = 2
PARA 13A444 WH
PARA 17K400 WH
CAVNUM = C1-1
CAVNUM = C1-2
PARA 17K400 WH
PARA 13A444 WH
CAVNUM = C1-2
CAVNUM = C1-1
PH9S65-70420-AC
BATERÍA FUSIBLERA
DE MOTOR
PARCIAL
MAXI FUSIBLE #6
MAXI FUSIBLE #7
MASA SOPORTE
DE BATERÍA
DESDE INTERRUPTOR DE ENCENDIDO
CIERRE CENTRALIZADO
SOLO COMFORT MD Y OTD+PA MD - T/A
FIESTA 2009
DESDE LA MASA DEL
PILAR A IZQUIERDO
RELÉ DE
ENCENDIDO
FUSIBLE ATO #21
FUSIBLE ATO #4
DISYUNTOR 25A
# 31
FUSIBLERA
CENTRAL
PARCIAL
DESDE MASA
2)Desbloquear
1)Bloqueocentral
MOTOR DEL SEGURO
DE LA PUERTA DELANTERA
IZQUIERDA
MOTOR DEL SEGURO
DE LA PUERTA
TRASERA IZQUIERDA
MOTOR DEL SEGURO
DE LA PUERTA
TRASERA DERECHA
MOTOR DEL SEGURO
DE LA PUERTA DELANTERA
DERECHA
1)Puertacerrada
SEÑALDE
PUERTAABIERTA
0)Puertaabierta
1)Puertacerrada
SEÑALDE
PUERTAABIERTA
0)Puertaabierta
SEÑALDE
PUERTAABIERTA
SEÑALDE
PUERTAABIERTA
2)Desbloquear
1)Puertacerrada
0)Puertaabierta
1)Bloqueocentral
1)Puertacerrada
0)Puertaabierta
DESDE LA MASA
DEL PILAR A IZQUIERDO
DESDE LA MASA
DEL PILAR A IZQUIERDO
DESDE LA MASA
DEL PILAR A IZQUIERDO
MÓDULORKE
DESDE LA MASA
DEL PILAR A DERECHO
DESDE PCM
MASA 31
SENSOR DE
VELOCIDAD
FUENTE DE ALIMENTACIÓN
DEL CIERRE CENTRALIZADO
INT. TR
MOTOR DE BLOQUEO
MOTOR DE DESBLOQUEO
INT. FL (CONDUCTOR)
INTERRUPTOR FR,RL,RR
INT. DE BLOQUEO
INT. DE DESBLOQUEO
LUZ IZQUIERDA
LUZ DERECHA
LUZ DE
PASARUEDAS
LUZ DE
TECHO TRASERA
BOCINA
INT. DE ENCENDIDO
INT. DEL CAPÓ
INT. DE ENCENDIDO
A FUSIBLE ATO #11 10A
OPCIÓN=BOCINA DE SEGURIDAD
A INTERRUPTOR DE LIMPIA/
LAVAPARABRISAS - PIN# C2-11
OPCIÓN=SIN BOCINA DE SEGURIDAD
A DIAGNÓSTICO
LÍNEA K ISO
A LUZ DE GIRO/BALIZA IZQUIERDA C1-5
A LUZ DE GIRO/BALIZA DERECHA C1-11
A LUZ DE TECHO DELANTERA
A LUZ DE TECHO TRASERA
Confidencial de Ford
BATERÍA
MOTOR
ELÉCTRICO
DEL
BAÚL
DESDE INTERRUPTOR DE LIMPIA
/LAVAPARABRISAS - PIN# C1-7
PARA VEHÍCULOS SIN AIRBAG
CÓDIGO=29S-ME6A WA 1.0 OG 14401
INTERRUPTOR DE
APERTURA DEL BAÚL
PARA 17K400 WH
CAVNUM = A
PARA 13A444 WH
CAVNUM = 2
PARA 13A444 WH
PARA 17K400 WH
CAVNUM = C1-1
CAVNUM = C1-2
PARA 17K400 WH
PARA 13A444 WH
CAVNUM = C1-2
CAVNUM = C1-1
LÍNEA K ISO9141
PH9S65-70420-BC
C1-2
C1-3
C1-4
C1-1
C1-6
1 0 2 1M
C1-5
C1-3
C1-2
C1-4
C1-6
C1-1
C1-3
C1-4
C1-2
C1-5
C1-2
C1-3
C1-3
C1-2
C1-4
C1-5
.
6.1.0
.
1.4.0
2M
1M
.
7.5.0
.
.
S4
S2
S30
WA 1.0 1440132-AA48 WH-RD32-AA1 WH-RDWA 1.0 14401
29S-ME7A OG-BUWA 1.0 14401
14401UB-KBAW 0.131S-LC7
31S-AA11 BK-WHWA 0.5 14401
14401UB-EYAW 0.133-AA49
33-AA48 YE-RDWA 1.0 14401
33-AA1 YE-RDWA 1.0 14401
31S-AA10 BK-RDWA 0.5 14401
8-EE9 WH-GNWA 0.35 14401
8-RE22 WH-VTWA 0.5 14401
14401UB-NGAW 5.015-AA5
GN-BK
15-DA4
14401
AW0.1SOLOCOMFORTMD
.
1.2.0 31-DA7B WA 2.5 BK 14401
14401AW 0.1 WH32-AA50
S102
4
8 2
1
1 0 4 4 19 2 B M - S 1 3BK-RDWA 0.5
.
14401EY-KBAW 0.131S-LC17
16
C1-2
32-AA8317K400O13A444WH-BUWA0.5
C1-1
S1
31-AA8317K400O13A444BKWA0.5
31-DA6 17K400 O 13A444BKWA 2.5
10441GO-UBAW 0.149-GL23
10441HW-UBAW 0.149-GL25
.
1.2.0
14401BKWA 0.531-AA30
.
1.2.0 31-AA80 BKWA 2.5 14401
31-AA31 14401BKWA 0.5
1 0 4 4 11 3 A A - S 9 2OG-BUWA 1.0
.
1.2.0
.
5.1.0
S6
1 0 4 4 11 K L - S 9 2OG-BUWA 1.0
15-AJ43 GN-RDWA 2.5 14401
S43
14401UB-NG2JA-51AW5.2SOLOOTD+PAMD
.
1.2.0
S5
30-BB8 RD-OGWA 6.0 14401
14401GN-BK
AW 0.615-DB4
15-AJ1 WA 6.0 GN-BU 14401
3086
85 87
BB
C1-1C1-2
BB
14401DRAW 0.630-DB1
31-DA1BKWA16.014301
BB
C5-1
C6-1
C2-1
C3-1
(+)(-)
C1-1
C3-1
C2-1
G1
+
A06 )C(
+
60A (C)
.
1.2.0
.
1.0.0
15-BB9 WA 1.0 GN-BK 14401 14401GN-BUAW 57.015-BB7
+
30A (B)
29-AA17 OG-WHWA 2.5 14401
.
5.4.0
.
5.4.0
S13
S3
29S-GL26 OG-GNWA 0.75 14401
.
1.0.0
.
.
+
10A (B)
23
15
31S-LC9 14401BK-RDWA 0.5
11
31S-LC2114A584-COND.BK-GNWA0.5
31S-AA10BK-RDWA0.514A584-COND.
14A584-COND.AW 5.0 KB31-LC21
C1-5
14A584-.PMOCA74LG-S13BK-BUWA0.5
1 0 2 1M
C1-5
C1-3
C1-2
C1-4
C1-6
C1-1
32-AA55WH-BUWA1.014A584-TRASERA
ARESART-485A41GO-KBAW5.031S-LC26
1 0
C1-5
M
C1-3
C1-2
C1-4
1M
2M
32-AA55WH-BUWA1.014A584-TRASERA
1 0
C1-5
M
C1-3
C1-2
C1-4
1M
2M
ARESART-485A41GO-KBAW5.031S-LC26
14A584-TRASERABKWA 0.531-LC26
7 7
11
31-LC2614A584-TRASERABKWA0.5
1
11
1
31S-LC26
14401
BK-OG
WA 0.5
31S-AA11BK-WHWA0.514A584-COND.
.PMOCA-485A41DR-KBAW 5.031S-LC9
33-AA47 YE-GNWA 1.0 14401
14401AW 0.1 YE33-AA50
WA BK31-LC30 0.5 14401
23
12
10
32-AA47WH-GNWA1.014A584-COND.
12
1 0 4 4 14 1 C L - S 1 3BK-OGWA 0.5
33-AA47YE-GNWA1.014A584-COND.
16
32-AA48WH-RDWA1.014A584-ACOMP.
14A584-.PMOCA84AA-33YE-RDWA1.0
14401NG-HWAW 0.132-AA47
14401UB-HWAW 0.132-AA49
32-AA83 14401WH-BUWA 0.5
33-AA55YE-BUWA1.014A584-TRASERA
10
15
33-AA55YE-BUWA1.014A584-TRASERA
10
C1-4
C1-5
14401BK-BUWA0.534S-GL16
CNA-6 CNA-1
CNA-17
CNA-15
CNA-12
CNB-6
CNB-8
CNA-14
CNA-13
CNB-10
CNB-9
CNA-20
CNA-4
CNA-19
CNB-5
CNA-11
CNA-10
CNA-2
CNA-20
31-LC9 WA 0.5 BK 14401
.
3.1.3
14401AW 0.1 KB31-BB7
30-DC1 RDWE 16.0 14517
75
15
50
30
57
1230
.
14A584-ACOMP.
NG-HWAW 57.08-MD31
30-DB3 RDWA 6.0 14401
29-BB9 WA 1.0 OG-BK 14401
BB
+
60A (C)
BB
BB
+
20A (C)
.
.
10.0.0
8
8
7
7
AUDIO
C1-2
C1-1
C1-1
.
C1-1
C3-1
C2-1
G1
91-MD15 BK-GNWA 2.5 14401
10-MD28 GYWA 0.75
14401
8-MD11 WH-VTWA 0.75
14401
10-MD11 GY-WHWA 0.75
14401
8-MD28 WHWA 0.75
14401
8-MD17 WH-RDWA 0.75
14401
10-MD17 GY-RDWA 0.75
14401
10-MD18 GYWA 0.75
14401
14301KBAW0.6131-DA1
8-MD18 WHWA 0.75
14401
AUDIO
C1-2
C1-1
AUDIO
C1-2
C1-1
C5-1
C6-1
C2-1
C3-1
(+)(-)
PDJB
2
1
2
1
+
60A (C)
14401DRAW 0.630-DB2
+
A5.7 )B(
75-GG14 WA 0.50 YE-BU 14401
+
A51 )A(
14401KB-GOAW 5.129-MD15
14A584-COND.
8-MD28 WHWA 0.75
10-MD28 GYWA 0.75
14A584-COND.
8-MD29 WH-VTWA 0.75
14A584-TRASERA
10-MD29 GY-WHWA 0.75
14A584-TRASERA
10-MD29A GY-WHWA 0.75
14A584-TRASERA
AUDIO
C1-2
C1-1
AUDIO
C1-1
C1-2 4
5
8-MD29A WH-VTWA 0.75
14A584-TRASERA
14A584-ACOMP.
DR-HWAW 57.08-MD17
14A584-ACOMP.
GO-YGAW 57.010-MD31
10-MD17 GY-RDWA 0.75
14A584-ACOMP.
AUDIO
C1-2
C1-1
H
A
14A584-COND.
TV-YGAW 57.010-MD30
14A584-COND.
UB-HWAW 57.08-MD30
.
1.2.0
75-DA1 YEWA 1.0 14401
29S-LA40 OG-BKWA 1.0 14401
.
5.1.0
C1-4
C1-2C1-3
C1-4
C1-8
C2-1
RADIORADIO
C1-12
C1-16
C1-11
C1-15
C1-10
C1-14
C1-9
C1-13
C1-2
14401NG-EYAW 05.075-MD15
30-DC1RDWE16.0
14517
FIESTA 2009
SISTEMA DE AUDIO
MASA
SOPORTE
DE BATERÍA
BATERÍA
BATERÍA
DESDE INTERRUPTOR
MULTIFUNCIÓN
MAXI FUSIBLE #8
MAXI FUSIBLE #5FUSIBLERA
DE MOTOR
PARCIAL
INTERRUPTOR
DE ENCENDIDO
INTERRUPTOR
DE ENCENDIDO
FUSIBLE ATO #24
FUSIBLE ATO #18
FUSIBLE ATO #8
FUSIBLERA
CENTRAL
PARCIAL
A PANEL DE INSTRUMENTOS
AUDIO
ANTENA
GENÉRICA
AUDIO
DELANTERO IZQUIERDO +
DELANTERO IZQUIERDO -
TRASERO IZQUIERDO +
TRASERO IZQUIERDO -
DELANTERO DERECHO +
DELANTERO DERECHO -
TRASERO DERECHO +
TRASERO DERECHO -
ANTENA
DESDE MASA DE RADIO
MASA
Confidencial de Ford
TWEETER
DELANTERO
IZQUIERDO
TWEETER
DELANTERO
DERECHO
PARLANTE
DELANTERO
IZQUIERDO
PARLANTE
TRASERO
IZQUIERDO
PARLANTE
DELANTERO
DERECHO
PARLANTE
TRASERO
DERECHO
ACC.ILUM. BAT.
2.0LYCABLEDIESEL=20MM2
PH9S65-70441-AA
C1-2C1-3
C1-4
C1-8
C2-1
C1-12
C1-16
C1-11
C1-15
C1-10
C1-14
C1-9
C1-13
C5-1
C6-1
C2-1
C3-1
(+)(-)
PDJB
.
1.2.0
AUDIO
C1-2
C1-1
AUDIO
C1-2
C1-1
AUDIO
C1-2
C1-1
AUDIO
C1-2
C1-1
C1-1
.
C1-1
C3-1
C2-1
G1
14301KBAW0.6131-DA1
10-MD17 GY-RDWA 0.75
14401
10-MD17 GY-RDWA 0.75
14A584-ACOMP.
8-MD17 WH-RDWA 0.75
1440114A584-ACOMP.
DR-HWAW 57.08-MD17
10-MD18 GYWA 0.75
14401
10-MD29A GY-WHWA 0.75
14A584-TRASERA
8-MD18 WHWA 0.75
14401
8-MD29A WH-VTWA 0.75
14A584-TRASERA
91-MD15 BK-GNWA 2.5 14401
8-MD29 WH-VTWA 0.75
14A584-TRASERA
8-MD11 WH-VTWA 0.75
14401
10-MD29 GY-WHWA 0.75
14A584-TRASERA
10-MD11 GY-WHWA 0.75
14401
14A584-COND.
8-MD28 WHWA 0.75 8-MD28 WHWA 0.75
14401
10-MD28 GYWA 0.75
14A584-COND.
10-MD28 GYWA 0.75
14401
75-DA1 YEWA 1.0 14401 14401YE-BUAW 05.075-GG14
.
10.0.0
.
14401NG-EYAW 05.075-MD15
14401KB-GOAW 5.129-MD15
BB
+
60A (C)
+
60A (C)
30-DB3 RDWA 6.0 14401
14401DRAW 0.630-DB2 BB
BB
+
20A (C)
+
A51 )A(
29-BB9 WA 1.0 OG-BK 14401
+
A5.7 )B(
AUDIO
C1-1
C1-2 4
5
14A584-ACOMP.
NG-HWAW 57.08-MD31
14A584-ACOMP.
GO-YGAW 57.010-MD31
14A584-COND.
TV-YGAW 57.010-MD30
A
H
AUDIO
C1-2
C1-1
14A584-COND.
UB-HWAW 57.08-MD30
.
5.1.0 29S-LA40 OG-BKWA 1.0 14401
C1-4
0132
30
57751550315
C1-6
14401AW 0.1 GO29-PB9
.
1.4.0
.
8
8
7
7
2
1
2
1
30-DC1RDWE16.0
14517
FIESTA 2009
SISTEMA DE AUDIO T/A
MASA
SOPORTE
DE BATERÍA
BATERÍA
BATERÍA
DESDE INTERRUPTOR
MULTIFUNCIÓN
MAXI FUSIBLE #8
MAXI FUSIBLE #5FUSIBLERA
DE MOTOR
PARCIAL
INTERRUPTOR
DE ENCENDIDO
FUSIBLE ATO #24
FUSIBLE ATO #18
FUSIBLE ATO #8
FUSIBLERA
CENTRAL
PARCIAL
A PANEL DE INSTRUMENTOS
A CONECTOR DE DIAGNÓSTICO
AUDIO
ANTENA
GENÉRICA
RADIO
AUDIO
RADIO
DELANTERO IZQUIERDO +
DELANTERO IZQUIERDO -
TRASERO IZQUIERDO +
TRASERO IZQUIERDO -
DELANTERO DERECHO +
DELANTERO DERECHO -
TRASERO DERECHO +
TRASERO DERECHO -
ANTENA
DESDE MASA DE RADIO
MASA
Confidencial de Ford
TWEETER
DELANTERO
IZQUIERDO
TWEETER
DELANTERO
DERECHO
PARLANTE
DELANTERO
IZQUIERDO
PARLANTE
TRASERO
IZQUIERDO
PARLANTE
DELANTERO
DERECHO
PARLANTE
TRASERO
DERECHO
ACC.ILUM. BAT.
BLOQUEO
PH9S65-70441-BA

[Ford] fiesta 2009

  • 1.
  • 2.
    Índice Distribución de Alimentación FusibleraMotor Rocam nafta T/M 4 Fusiblera todos los Motores Diesel 5 Fusiblera Motor Rocam nafta T/A 6 Distribución de masa Motor Rocam nafta T/M 7 Distribución de masa solo Diesel 8 Distribución de masa Motor Rocam nafta T/A 9 Diagnóstico Conector de diagnóstico Motor Rocam nafta T/M 10 Conector de diagnóstico solo Diesel 11 Conector de diagnóstico Motor Rocam nafta T/A 12 Seguridad Sistema de arranque Motores Rocam combustible flex y nafta 13 Sistema de arranque sólo Diesel 14 Sistema de arranque Motores Rocam nafta T/A 15 Sistema de carga sólo nafta 16 Sistema de carga solo Diesel 17 Sistema de carga sólo nafta T/A 18 Control Electrónico del Motor Control electrónico del motor SOHC Motor Rocam nafta T/M 19 Control electrónico del Motor Diesel 20 Control electrónico del motor SOHC Motor Rocam nafta T/A 21 Control del electroventilador Motor Rocam nafta (vehículos sin aire acondicionado) T/M 22 Control del electroventilador Diesel (vehículos sin aire acondicionado) 23 Transmisión automática Motores Rocam nafta T/A 24 Iluminación Externa Faros, Luces de Estacionamiento / Luces de Giro / Luces de Posición / Luces de Patente / sólo nafta T/M 25 Faros, Luces de Estacionamiento / Luces de Giro / Luces de Posición / Luces de Patente / sólo Diesel 26 Faros, Luces de Estacionamiento / Luces de Giro / Luces de Posición / Luces de Patente / sólo nafta T/A 27 Faro delantero / sólo nafta 28 Faro antiniebla delantero sólo Diesel 29 Faro antiniebla delantero sólo nafta T/A 30 Luz de freno sólo nafta 31 Luz de freno sólo Diesel 32 Luz de freno Motor Rocam nafta T/A 33 Luz de giro y balizas sólo nafta 34 Luz de giro y balizas sólo Diesel 35 Luz de giro y balizas sólo nafta T/A 36 Luz de marcha atrás sólo nafta 37 Luz de marcha atrás sólo nafta T/A 38 Luz de cortesía 39 Luz de cortesía T/A 40 Iluminación Interna Iluminación del Panel de Instrumentos / Luz de Interruptores / sólo Comfort MD 41 Iluminación del Panel de Instrumentos / Luz de Interruptores / Sólo RKE+OTD y OTD+PA MDS 42 Diagramas de Cableados Fiesta 2009 Emissions
  • 3.
    Iluminación del Panelde Instrumentos / Luz de Interruptores sólo Comfort MD T/A 43 Iluminación del Panel de Instrumentos Luz de Interruptores sólo OTD+PA MDS T/A 44 Sistemas Eléctricos Limpia/lavaparabrisas delantero y trasero 45 Limpia/lavaparabrisas delantero y trasero T/A 46 Bocina sólo nafta con airbag 47 Bocina sólo Diesel con airbag 48 Bocina sólo nafta con airbag T/A 49 Bocina sólo nafta sin airbag 50 Bocina sólo Diesel sin airbag 51 Bocina sólo nafta sin airbag T/A 52 Sistema de airbags y pretensores 53 Sistema de airbags y pretensores T/A 54 Sistema de ABS sólo nafta 55 Sistema del Panel de Instrumentos Motor Rocam nafta T/M 56 Panel de instrumentos sólo Diesel 57 Sistema del Panel de Instrumentos Motor Rocam nafta T/A 58 Sistema de Aviso de Puerta Abierta sólo RKE+OTD MD, OTD+PA MD y Comfort MD 59 Sistema de Aviso de Puerta Abierta sólo Alarma Perimetral MD 60 Sistema de Aviso de Puerta Abierta sólo RKE+OTD MD, OTD+PA MD y Comfort MD T/A 61 Sistema de Aviso de Puerta Abierta sólo Alarma Perimetral MD T/A 62 Sistema de Climatización Control de Aire Acondicionado (Vehículos con Control de Temperatura Manual) Motor Rocam nafta T/M 63 Control de aire acondicionado vehículos con control de temperatura manual sólo Diesel 64 Control de aire acondicionado vehículos con control de temperatura manual Motor Rocam nafta T/A 65 Ventanillas eléctricas solo Comfort MD 66 Ventanillas eléctricas solo RKE+OTD MD y OTD+PA MD 67 Ventanillas eléctricas solo Comfort MD T/A 68 Ventanillas eléctricas solo OTD+PA MD T/A 69 Espejos exteriores eléctricos 70 Espejos exteriores eléctricos T/A 71 Encendedor y toma corriente 12 voltios sólo nafta 72 Encendedor y toma corriente 12 voltios sólo Diesel 73 Encendedor y toma corriente 12 voltios sólo nafta T/A 74 Inmovilizador antirrobo de motor; sistema pasivo (PATS) Motor Rocam nafta T/M 75 Inmovilizador antirrobo de motor; sistema pasivo (PATS) solo Diesel 76 Inmovilizador antirrobo de motor; sistema pasivo (PATS) Motor Rocam nafta T/A 77 Sistema de detección de movimiento sólo Comfort MD 78 Sistema de detección de movimiento sólo Comfort MD T/A 79 Cierre centralizado solo Comfort MD, RKE+OTD MD y OTD+PA MD T/M 80 Cierre centralizado solo Comfort MD y OTD+PA MD T/A 81 Entretenimiento Sistema de audio 82 Sistema de audio T/A 83
  • 4.
    75 15 50 30 57 1230 S95 (C) (C) (C) (C) #28 #13 #20(C) #21 #19 #23 #22(B) (B) (C) (B) 20A 10A 10A 30A 20A 10A 10A (C) 7.5A 15A 20A )B( A02 21# (B) (C) (C)10A#26 (C) #27 (C) 30A #9 (C) 15A #14 )B( A02 7# (C) (C) (C) (C) #8 (A) #15 (B) 20A #16 #24(B) (B) (B) #4 (C) 3A #17 (A) 15A #18 (B) #2 (A) 10A #11 (B) (C) 30A (A)25A #31 (A) 7.5A (C) 15A(B) #6 13#)A( A52 15A 40A 3A #1 (C) )C( A51 7.5A 15A #10 #343A #5)C( A5.7 #35 #36 #37 #38 7.5A (C) 1 0 4 4 1A 4 1 D P - 9 2OG-YEWA 4.0 1 0 4 4 14 1 D P - 9 2OG-YEWA 4.0 14401UB-GOAW 0.429-PD15 S93 1 0 4 4 11 B D - S 5 1GN-YEWA 4.0 15S-DB1A GN-YEWA 4.0 14401 15S-DB1B GN-YEWA 4.0 14401 S91 15S-DA1 GN-YEWA 0.75 14401 15S-RR4 GN-BUWA 0.75 14401 14401EY-NGAW 57.015S-RE8 . 3.1.3 . 3.1.3 . 3.1.3. 3.1.3 15S-MB36 GN-BUWA 0.35 14401 . 3.1.3 . 10.0.0 30-DB3 RDWA 6.0 14401 30-DA3 RD-OGWA 6.0 14290 30-DB1 RDWA 6.0 14401 30-BB8 RD-OGWA 6.0 14401 30-CF13 RDWA 2.5 2C011 30-CF6 RDWA 2.5 2C011 91S-PA7 BK-BUWA 0.75 14290 15S-PA9 GN-WHWA 6.0 14290 15S-PA6A GN-YEWA 6.0 14290 91S-PA17 BK-WHWA 0.75 14290 15S-FA6 GN-YEWA 2.5 14290 91S-FA11 BK-YEWA 0.75 14290 BK-YE31-LD6 WA 0.5 1429015S-LD4 GN-BU WA 1.0 14290 30-PA18 RDWA 6.0 14290 30-PA8 RDWA 6.0 14290 (C) (C) (B) (B) 14401 KB-GOAW 5.229-BB17 S60 S30 S34 S5 S22 14290_S2 14290_S9 (C) 14290_S6 C1-1 C3-1 C2-1 G1 C5-1 C6-1 C2-1 C3-1 (+)(-) OG-GN0.529-FA10 WA 14401 15-KA1 GN-BU WA 1.0 14401 31-HB20 BKWA 0.5 14401 31S-KA9 BK-OGWA 1.0 14401 1 0 4 4 19 1 A K - 2 3WH-BKAW 0.1 15S-KA14 GN-BKWA 1.0 14401 14401KBAW 0.131-KA14 15S-PA6 GN-YEWA 6.0 14290 91S-PA17 BK-WHWA 0.75 14401 29-LE13 OG-BUWA 1.5 14401 15S-LE23 GN-WHWA 0.75 14401 OG-BU 1440129-GG11 WA 0.75 15-LG23 GN-WHWA 0.75 14401 31S-KA19 BK-RDWA 1.0 14401 15-FA18 GN-OGWA 4.0 14401 15-KA14 GN-BKWA 1.0 14401 14290_S7 91S-PA7 BK-BUWA 0.75 14401 15S-LD4 GN-BUWA 1.0 14401 91S-FA11 BK-YEWA 0.75 14401 14290 AW 0.1 GN-OG 15S-LE22 15S-LE15 GN-BKWA 1.0 14290 15S-LE16 GN-OGWA 0.75 14401 15-JA9 GN-RDWA 1.0 14401 30-LE20 RDWA 6.0 14401 50-BB10 GY-BKWA 2.5 14401 91S-BB12 BK-YEWA 0.75 14401 15-AA5 GN-BUWA 0.5 14401 GN-YE 14401WA 0.515-CF6 14401GOAW 0.129-PB9A 104415.1AW GO8EM-92 14401AW 0.1 OG-YE29-HA6 14401GN-BKWA 0.515-HB22 WA 14401GN-RD15-FA13 0.5 29-PB9 OGWA 1.0 14401 14401EY-GOAW 0.129-AD12 14401YE-BUWA 0.5075-GG14 14401EY-GOAW 0.129-AD12 15S-LE22 14401GN-OGWA 1.0 29-PC36 OGWA 1.5 14401 31-LE19 BK-BUWA 0.5 14401 10441KBAW 5.031-ME7 15S-HB20 GN-BKWA 0.5 14401 75-DA1 YEWA 1.0 14401 14401AW 05.0 YE-GN75-MD15 144011.0WA GN-BK15-DA4 15-BB7 GN-BU 14401AW 0.1 . 5.1.0 . 5.1.0 . 3.1.3 15S-LE12 GN-YEWA 0.5 14401 31-LE12 BK-YEWA 0.5 14401 14301KBAW0.6131-DA1 10441DRAW 0.6A1BD-03 50-BB16 GY-BKWA 1.0 14401 5.1.0 5.1.0 . 12.8.0 1.4.0 12.4.0 14401 WA 6.0 GN-BK15-DB4 15-AJ1 GN-BUWA 6.0 14401 . 2.1.0 11.2.0 . 11.2.0 . 11.2.0 . 1.2.0 5.2.0 0 9 2 4 17 1 D L - S 5 1GN-WHWA 0.75 5.2.0GN-WHAW 57.0 1429015S_LD11 . 2.1.0 . 11.2.0 1044129-LCT OG-BUWA 0.5 . 6.1.0 12.4.0 7.2.0 15S-HB19 GN-BUWA 1.0 14401 WA 144018-HB19 WH-RD1.0 . 13.2.2 10441A62LG-S92 OG-GNWA 0.75 . 7.5.0 7.2.0 13.5.0 11.2.0 9.1.4 12.3.1A . 11.2.0 . 5.6.0 . 5.3.0 . 7.3.0 . 1.2.0 . 7.3.0 . 7.3.0 . 7.3.0 . 1.2.0 . 7.2.0 . 1.2.0 . 10.2.10 1 0 4 4 16 2 L G - S 9 2OG-GNWA 0.75 . 7.5.0 . 5.1.0 . 1.2.0 . 5.1.0 . 1.2.0 14401AW 5.229-AJ25 OG-WH 14300DRAW 0.6130-BB10 5.2.0 14401HW-NGAW 57.015S-LE11 5.4.0 . 5.1.010441KB-GOAW 0.129-LE29 1 0 4 4 18 G L - 9 2OGWA 2.5 . 14.1.0 15S-PA17GN-WHWA0.7514290 15S-PA7GN-BUWA0.75 14290 15S-FA11GN-YEWA0.7514290 3# )B( 20A 30A #4 (B) 2# )C( 50A 60A 5# )C( 6# )C( 60A 60A 8# )C( 7# )B( 60A PARA MUESCA FIESTA, VALOR NOMINAL DEL FUSIBLE=25A . 12.3.1 14401DRAW 0.630-DB2 . 5.4.0 14401UB-NGAW 5.215-AJ2 14401GN-RDAW 0.115-LG5 . 7.3.0 29-HB21 OG-GN WA 1.5 14401 PARA MUESCA FIESTA, TAMAÑO DE CABLE = 1.5 mm2 29-MD15 OG-BKWA 1.5 14401 . 14.1.0 91S-RH5 BK-BUWA 0.75 14401 14401GO-NGAW 57.015S-PC44 . 8.0.0 1 0 4 4 16 A P - 9 2OG-YEWA 0.75 15S-DA4 GN-BKWA 6.0 14401 15-LD9GN-BKWA1.014290 14401GO-NGAW 5.115S-PC44A B1 A1 A2 14290OG-YEAW57.029-FA6 A7 C2 C5 C4 29-BB9 OG-BKWA 1.0 14401 . 10.0.0 . 10.0.0 . 10.0.0 . 7.5.0 15-KA19 GN-OGWA 1.0 14401 WA 1.015-CF1 GN-YE 14401 . 1.4.0 15S-LE19 GN-BUWA 0.5 14401 14401EY-NGAW 57.015-RE8 15-GG11 GN-BUWA 0.75 14401 . 13.1.1 14401EY-NGAW 0.115-DA1 BK-BU91S-RH9 WA 0.75 14401 . 1.2.0 15-LD9 GN-BKWA 1.0 14401 SOLO MUESCA FIESTA . 3.1.3 15S-LE22A GN-OGWA 1.0 14290 B2 . 13.5.0 14401AW 5.1 OG-YE29S-ME6 H W - G O7 1 A A - 9 2WA 2.5 14401 WA 0.75 14401OG-BK29-RE1 PARA MUESCA FIESTA, CABLE=1.5 mm2 29S-ME7 OG-BUWA 1.0 14401 . 3.1.3 . 3.1.3 3.1.3 3.1.3 3.1.3 10441DRAW 0.630-DB3A 15-JA10 GN-OGWA 0.5 14401 14401DR-NGAW 57.015-TA22 . 9.1.4 . 9.1.4 . 3.1.3 C1-4 C1-1 14401WA 1.0 GN-BK15-BB9C1-3 C1-2 BK31-BB7 WA 1.0 14401 14401GO-NGAW 57.015S-DA5 14401UB-NGAW 57.015S-DA2 15S-RH5 GN-BUWA 0.75 14401 14290UB-NGAW 57.015S-DA2 14401EY-NGAW 57.015S-DA7 14517 EW 0.61 RD 30-DC1 MASA SOPORTE DE BATERÍA SISTEMA=MASA MASA SOPORTE DE BATERÍA SISTEMA=PDJB BATERÍA FUSIBLERA DE MOTOR DISTRIBUCIÓN DE ALIMENTACIÓN / FUSIBLERA DE MOTOR MOTOR ROCAM NAFTA T/M DESDE INTERRUPTOR DE FAROS ANTINIEBLA DELANTEROS SISTEMA=FAROS ANTINIEBLA CAJA DE RELÉ RELÉ DE FARO ANTINIEBLA RELÉ DEL ELECTROVENTILADOR DEL MOTOR RELÉ HEDF RELÉ DE WOT SISTEMA=AIRE ACONDICIONADO OPCIÓN=AIRE ACOND. A AIRE ACOND. - MOTOR DEL ELECTROVENTILADOR - HEDF SISTEMA=AIRE ACONDICIONADO OPCIÓN=AIRE ACOND. A EMBRAGUE DE AIRE ACOND.(C) A FARO ANTINIEBLA DELANTERO DCHO.(B) SISTEMA=FAROS ANTINIEBLA A FARO ANTINIEBLA DELANTERO IZQ. (B) SISTEMA=FAROS ANTINIEBLA SISTEMA=AIRE ACONDICIONADO OPCIÓN=AIRE ACOND. A AIRE ACOND. - RESISTOR DEL MOTOR DEL ELECTROVENTILADOR OPCIÓN=AIRE ACOND. SISTEMA=CONTROL ELECTRÓNICO DEL MOTOR OPCIÓN=AIRE ACOND. SISTEMA=CONTROL ELECTRÓNICO DEL MOTOR A PCM (C) SISTEMA=CONTROL ELECTRÓNICO DEL MOTOR OPCIÓN=AIRE ACOND. SISTEMA=MASA DESDE MASA DE PASARUEDA DELANTERO IZQUIERDO A PCM (C) A PCM SISTEMA=ARRANQUE A MOTOR DE ARRANQUE SISTEMA=ABS A ABS-PIN#C1-1 A ABS-PIN#C1-14 SISTEMA=ABS FIESTA 2009 A MOTOR DEL LIMPIAPARABRISAS DELANTERO PIN#C1-D A INT. MULTIFUNCIÓN PIN #C2-9 DESDE LA MASA DEL PILAR A IZQUIERDO A INT. MULTIFUNCIÓN PIN #C2-1 DESDE LA MASA DEL PILAR A IZQUIERDO SISTEMA=MASA DESDE INTERRUPTOR DE DESEMPAÑADOR DE FAROS TRASEROS SISTEMA=DESEMPAÑADOR DEL PARABRISAS DE LUNETA DESDE LA MASA DEL PILAR A IZQUIERDO SISTEMA=MASA OPCIÓN=BOCINA DE SEGURIDAD DESDE MÓDULO RKE PIN # CNA-12 SISTEMA=AVISO DE PUERTA ABIERTA DESDE SISTEMA 0 DESDE LA MASA DEL PILAR A IZQUIERDO SISTEMA=MOTOR DESDE PCM (C) A PCM (C) SISTEMA=CONTROL ELECTRÓNICO DEL MOTOR A PANEL DE INSTRUMENTOS (C) SISTEMA=PANEL DE INSTRUMENTOS SISTEMA=ANTIRROBO PASIVO (PATS) A TRANSCEPTOR PATS (C) A INYECTORES DE COMBUSTIBLE/WH6C319 (C) SISTEMA=CONTROL ELECTRÓNICO DEL MOTOR A SENSORES PCM (C) SISTEMA=CONTROL ELECTRÓNICO DEL MOTOR SISTEMA=CONTROL ELECTRÓNICO DEL MOTOR SISTEMA=CONTROL ELECTRÓNICO DEL MOTOR A TRANSFORMADOR DE ENCENDIDO/WH6C319 (C) DESDE INT. MULTIFUNCIÓN PIN #C1-3 DESDE LA MASA DEL PILAR A IZQUIERDO DESDE LA MASA DEL PILAR A IZQUIERDO A CONECTOR DE DIAGNÓSTICO PIN# C1-9 DESDE INT. MULTIFUNCIÓN PIN #C1-1 OPCIÓN=MÓDULO CONFORT SISTEMA=VENTANILLAS ELÉCTRICAS A RKE PIN# CNA-23 (B) Confidencial de Ford RELÉ DE BOCINA RELÉ DE DESEMPAÑADOR DE FAROS TRASEROS FUSIBLERA CENTRAL DISYUNTOR RELÉ DE LUCES ALTAS RELÉ DE LUCES BAJAS RELÉ DE BOMBA DE COMBUSTIBLE RELÉ INHIBIDOR DEL ARRANQUE RELÉ DE ENCENDIDO RELÉ PCM INTERRUPTOR DE ENCENDIDO SISTEMA=ARRANQUE A MOTOR DE ARRANQUE (C) SISTEMA=CONTROL ELECTRÓNICO DEL MOTOR A PCM (C) COMPONENTE; SISTEMA=PDJB A LUZ DE CORTESÍA SISTEMA=LUZ DE CORTESÍA OPCIÓN=BOCINA DE SEGURIDAD SISTEMA=BOCINA A BOCINA 3 PIN # C1-1(B) A FAROS DERECHOS - LUZ DERECHA (B) A MÓDULO DE AIRBAG Y PRETENSORES PIN # A1-1 (C) SISTEMA=AIRBAG Y PRETENSORES OPCIÓN=AIRBAG A INT. MULTIFUNCIÓN-PIN#L6 (B) SISTEMA=FAROS, POSICIÓN SISTEMA=LUCES DE GIRO/BALIZAS A MULTIFUNCIÓN PIN # C1-10 (B) SISTEMA=ELECTRÓNICO DEL MOTOR A INTERRUPTOR DE CIERRE DE COMBUSTIBLE(C) SISTEMA=ELECTRÓNICO DEL MOTOR A PCM (C) SISTEMA=ELECTRÓNICO DEL MOTOR A PCM (C) SISTEMA=FAROS, POSICIÓN A FAROS - LUZ BAJA DERECHA (C) A FAROS - LUZ BAJA IZQUIERDA (C) SISTEMA=FAROS, POSICIÓN SISTEMA=FAROS A FAROS IZQUIERDOS - LUZ IZQUIERDA (B) SISTEMA=FAROS SISTEMA=PANEL DE INSTRUMENTOS A PANEL DE INSTRUMENTOS (B) SISTEMA=AUDIO A AUDIO - ACC. DE RADIO (A) A PANEL DE INSTRUMENTOS - DET. DE CIGÜEÑAL (B ) SISTEMA=PANEL DE INSTRUMENTOS SISTEMA=ENCENDEDOR/TOMA CORRIENTE DE 12 VOLTIOS A ENCENDEDOR/TOMA CORRIENTE DE 12 VOLTIOS - ENCENDEDOR(A) SISTEMA=DIAGNÓSTICOS A DIAGNÓSTICO - OBD II-PIN#16 (A) A ESPEJOS ELÉCTRICOS SISTEMA=ESPEJOS EXTERNOS ELÉCTRICOS SISTEMA=BOCINA A BOCINA (B) A AIRE ACOND. PIN # 7 (C) SISTEMA=AIRE ACOND. OPCIÓN=AIRE ACOND. SISTEMA=PANEL DE INSTRUMENTOS A PANEL DE INSTRUMENTOS (C) A MÓDULO RKE PIN # CNA-17 (B) SISTEMA=CIERRE CENTRALIZADO OPCIÓN=CIERRE CENTRALIZADO PARA PUERTAS A ESPEJOS ELÉCTRICOS (B) SISTEMA=ESPEJOS EXTERNOS ELÉCTRICOS A DESEMPAÑADOR DEL PARABRISAS DE LUNETA (B) OPCIÓN=BÁSICO SISTEMA=DESEMPAÑADOR DEL PARABRISAS DE LUNETA OPCIÓN=BÁSICO A INTERRUPTOR DE DESEMPAÑADOR DE FAROS TRASEROS -PIN#2 (B) SISTEMA=DESEMPAÑADOR DE FAROS TRASEROS SISTEMA=CIERRE CENTRALIZADO PARA PUERTAS OPCIÓN=CONFORT Y ALARMA PERIMETRAL MDS A MÓDULO RKE - PIN# CNA-20 (B) SISTEMA=ABS OPCIÓN=ABS A ABS_PIN#IGN (B) OPCIÓN=RKE+OTD Y OTD+PA MDS A MÓDULO RKE PIN # CNA-20 (B) SISTEMA=VENTANILLAS ELÉCTRICAS SISTEMA=AIRE ACOND. OPCIÓN=AIRE ACOND. A AIRE ACOND.- PIN#1 (B) SISTEMA=AIRE ACONDICIONADO A CONTROL DE CALEFACCIÓN/MANEJO DE AIRE - MOTOR DEL VENTILADOR DEL DESEMPAÑADOR (C) A LUCES DE MARCHA ATRÁS (A) SISTEMA=LUCES DE MARCHA ATRÁS SISTEMA=LUCES DE FRENO A INTERRUP. DE LUCES DE FRENO (C) A INT. MULTIFUNCIÓN PIN#C1-9 (B) SISTEMA=LUZ DE GIRO/BALIZAS A MOTORES DE LIMPIAPARABRISAS FRONTAL Y TRASERO E INTERRUPTOR MULTIFUNCIÓN PIN #C2-10 (C) SISTEMA=LIMPIA/LAVAPARABRISAS SISTEMA=LIMPIA/LAVAPARABRISAS A INT. MULTIFUNCIÓN PIN# C2-8 & C2-3 SISTEMA=AUDIO A AUDIO-RADIO + BATERÍA (A) OPCIÓN=MÓDULO CONFORT DESDE MÓDULO RKE PIN # CNA-5 SISTEMA=DETECCIÓN DE MOVIMIENTO A PCM (C) SISTEMA=MASA OPCIÓN = FAROS ANTINIEBLA SOLO PORTÓN TRASERO BV256 PH9S65-70010-AC
  • 5.
    75 15 50 30 57 1230 (C) 50-BB16 GY-BKWA 1.014401 15-JA9 GN-RDWA 1.0 14401 2# )C( 50A 60A 5# )C( 6# )C( 60A 60A 8# )C( 7# )B( 60A 60A #1 (C) (C) (C) (B) (B) 15-AJ1 GN-BUWA 6.0 14401 13.5.0 10441UB-GOAW 5.029-LC7 . 6.1.0 . 3.1.1 10441KB-GOAW 0.129-LE29 1 0 4 4 18 G L - 9 2OGWA 1.0 5.4.0 . 5.1.0 29-AD12 OG-YEWA 1.0 14401 S60 14401UB-NGAW 0.115S-LD4 6.0WA RD 14401 30-PD15 S30 S32 S5 S22 14290_S2 14290_S9 14290_S6 C1-1 C3-1 C2-1 G1 C5-1 C6-1 C2-1 C3-1 (+)(-) .. 15-KA1 GN-BUWA 1.0 14401 30-BB8 RD-OGWA 6.0 14401 31-HB20 BKWA 0.5 14401 91S-BB12 BK-YEWA 0.75 14401 50-BB10 GY-BKWA 2.5 14401 29-HB21 OG-GNWA 1.0 14401 15-KA14 GN-BKWA 1.0 14401 14290_S7 WA 0.75 14401OG-BK29-RE1 S34 OG-BU 1440129-GG11 WA 0.75 15S-LE16 GN-OGWA 0.75 14401 14401OG-YEWA 0.7529-PD14 91S-PA17 BK-WHWA 0.75 14401 91S-FA11 BK-YEWA 0.75 14401 29-BB9 OG-BKWA 1.0 14401 29-RE8 OG-YEWA 0.75 14401 OG-GN0.3529-FA10 WA 14401 144010.50WA YE-GN75-MD15 9 1 3 C 66 1 H R - 0 3RDWA 6.0 29-LE13 OG-BU WA 1.5 14401 15S-LE22 14401GN-OG WA 1.0 144011.0WA OG-YE29-AD12 11 10 15S-RN2 6C319GN-BUWA 1.0 30-DB3 RDWA 6.0 14401 15S-LE23 GN-WHWA 0.75 14401 30-BB10 RDWA 20.0 6C319 30-LE20 RDWA 6.0 14401 14401UB-NGAW57.015S-DA2 30-DB1 RDWA 6.0 14401 144012.5WA29-AJ25 OG-WH 144011.0WA OG-YE29-HA6 14401YE-BUWA 0.5075-GG14 10.0.0 . 14.1.0 1.4.0 144011.0WA OG29-PB9 12.4.0 29-AA17 OG-WHWA 2.5 14401 14401GN-BKWA 0.515-HB22 WA 14401GN-RD15-FA13 0.5 15-AA5 GN-BUWA 0.5 14401 7.2.0 11.2.0 15-FA18 GN-OGWA 4.0 14401 144011.0WA GN-BK15-DA4 14401 WA 6.0 GN-BK15-DB4 31-DA1BKWA20.014301 30-DC1 RD WA 20.0 14517 . 2.1.0 . 3.1.1 5.2.0 3.1.1 11.2.0 91S-PA7 BK-BUWA 0.75 14401 3.1.1 . 11.2.0 . 11.2.0 3.1.1 5.2.0 5.2.0 . 1.2.0 14401WA15S-LE11 GN-WH0.75 29-BB17 OG-BKWA 2.5 14401 5.1.0 5.1.0 . 5.1.0 . 1.2.0 15S-LE12 GN-YEWA 0.5 14401 31-LE12 BK-YEWA 0.5 14401 . 5.1.0 15S-LE19 GN-BUWA 0.5 14401 . 5.1.0 . 5.1.0 . 2.1.0 . 3.1.1 15S-RN3 6C319GN-BUWE 1.5 . 13.1.1 . 3.1.1 15-JA10 GN-OGWA 0.50 14401 . 8.0.0 104413NR-S51 GN-BUWA 1.5 10441DR-NGAW 57.015S-RJ29 . 3.1.1 15S-DB1 14401 GN-YEWA 0.75 75-DA1 YEWA 1.0 14401 . 12.8.0 29-PB9A OGWA 1.0 14401 . 13.5.0 3.1.1 . 11.2.0 7.2.0 12.4.0 . 11.2.0 . 7.3.0 . 7.3.0 . 5.6.0 . 5.4.0 . 5.3.0 15-LG5 WA 1.0 GN-RD 14401 15-TA22 GN-RDWE 0.75 14401 15-LG23 GN-WHWA 0.75 14401 14401RDWA 6.030-DB1A 15-BB7 GN-BU 14401AW 0.1 . 12.3.1 31-LE19 BK-BUWA 0.5 14401 . 1.2.0 15-GG11 GN-BU 14401WA 0.75 3.1.1 . 3.1.1 14401AW 57.091S-RH9 BK-BU . 1.2.0 . 7.2.0 . 1.2.0 . 7.3.0 . 7.3.0 . 1.2.0 . 7.3.0 1 0 4 4 19 1 A K - 2 3WH-BKAW 0.1 31S-KA9 BK-OGWA 1.0 14401 15S-KA14 GN-BKWA 1.0 14401 14401KBAW 0.131-KA14 . 7.5.0 31S-KA19 BK-RDWA 1.0 14401 15-KA19 GN-OGWA 1.0 14401 14401KBAW 5.031-ME7 . 1.2.0 14401DRAW 0.630-DB2 15S-HB20 GN-BKWA 0.50 14401 14401UB-NGAW 5.215-AJ2 12.3.1A 29-MD15 OG-BKWA 1.5 14401 . 14.1.0 10441UB-NGAW 0.115S-RN2 15S-MB36 GN-BUWA 144010.35 29-BA6 OG-YEWA 0.75 14401 2.2.0 14401WA 1.0 GN-BK15-BB9 14401EY-GOAW57.029-PA6 29S-ME7 OG-BUWA 1.0 14401 15S-DA4 GN-BK WA 6.0 14401 15S-DA1 14401 GN-YEWA 6.0 14401KB-NGAW0.115-LD9 30-DA3 RD-OGWK 6.0 14290 30-PA8 RDWK 6.0 14290 30-PA18 RDWK 6.0 14290 14290 KW 0.1 GN-BU 15S-LD4 15S-FA11GN-YEWK0.7514290 15S-PA17GN-WHWK0.7514290 15S-PA7 GN-BU WK0.75 14290 15S-DA2 GN-BUWK 0.75 14290 14290KB-NGKW0.115-LD9 15S-PA9 GN-WHWK 6.0 14290 15S-PA6A GN-YEWK 6.0 14290 15S-PA6 GN-YEWK 6.0 14290 91S-PA17 BK-WHWK 0.75 14290 91S-FA11 BK-YEWK 0.75 14290 09241HW-NGKW 57.015S-LD17 GN-WHKW 57.0 1429015S-LD11 14290KW 5.031-LD6 BK-YE 14290GO-NGKW 0.115S-LE22 15S-LE22A GN-OGWK 1.0 14290 15S-LE15 GN-BKWK 1.0 14290 14401EY-NGAW 0.115-RE8 B2 A1 A2 B1 A7 14290OG-YEKW57.029-FA6 15S-FA6 GN-YEWK 0.75 14290 C2 C5 91S-PA7 BK-BUWK 0.75 14290 C4 C1-4 15S-HB19 GN-BUWA 1.0 14401 (A) 15A (B) 7.5A 25A #31 (C) (C) #20(C) #21 #19 #23 #22(B) (B) (C) (B) 10A 20A 10A 10A 30A 20A 15A 3A 20A 20A 7.5A 10A 3A 10A #28 15A(C) #30 #29 #10 20A 30A 20A #12(B) (C) (C) 30A #9 (C) 3A #3 (B) 20A #7 (C) (C) (B) #5 (C) (C) (A) #8 A51 51# #16(B) A5.7 42#)B( (B) (B) #4 (C) #17 (A) #13 (A) #18 (B) #2 (B) (C) (B) #6 (A) 25A #31 (C) #27 (C) #26 (C) 15A 104415.1AW GO8EM-92 . 7.5.0 14401AW 5.1 OG-YE29S-ME6 . 10.0.0 . 10.0.0 . 10.0.0 C1-1 C1-3 C1-2 14401AW 0.131-BB7 BK RELÉ DE BOCINA RELÉ DE DESEMPAÑADOR DE FAROS TRASEROS A MOTOR DEL LIMPIAPARABRISAS DELANTERO PIN#C1-D A INT. MULTIFUNCIÓN PIN #C2-9 DESDE LA MASA DEL PILAR A IZQUIERDO A INT. MULTIFUNCIÓN PIN #C2-1 DESDE LA MASA DEL PILAR A IZQUIERDO SISTEMA=MASA DESDE INTERRUPTOR DE DESEMPAÑADOR DE FAROS TRASEROS SISTEMA=DESEMPAÑADOR DE LUNETA DESDE LA MASA DEL PILAR A IZQUIERDO SISTEMA=MASA DESDE LA MASA DEL PILAR A IZQUIERDO A PCM PIN# A-C3 (C) DESDE INT. MULTIFUNCIÓN PIN #C1-3 DESDE LA MASA DEL PILAR A IZQUIERDO DESDE INT. MULTIFUNCIÓN PIN #C1-1 MASA SOPORTE DE BATERÍA SISTEMA=MASA MASA SOPORTE DE BATERÍA SISTEMA=PDJB BATERÍA FUSIBLERA DE MOTOR DISTRIBUCIÓN DE ALIMENTACIÓN / FUSIBLERA DE MOTOR TODOS LOS MOTORES DIESEL DESDE INTERRUPTOR DE FAROS ANTINIEBLA DELANTEROS SISTEMA=FAROS ANTINIEBLA OPCIÓN = FAROS ANTINIEBLA FUSIBLERA CENTRAL DISYUNTOROPCIÓN=MÓDULO CONFORT SISTEMA=VENTANILLAS ELÉCTRICAS A RKE PIN# CNA-23 (B) RELÉ DE LUCES ALTAS RELÉ DE LUCES BAJAS RELÉ INHIBIDOR DEL ARRANQUE RELÉ DE ENCENDIDO CAJA DE RELÉ RELÉ DE FARO ANTINIEBLA RELÉ DEL ELECTROVENTILADOR DEL MOTOR RELÉ HEDF RELÉ DE WOT INTERRUPTOR DE ENCENDIDO SISTEMA=ARRANQUE A MOTOR DE ARRANQUE (C) SISTEMA=CONTROL ELECTRÓNICO DEL MOTOR COMPONENTE; SISTEMA=PDJB A LUZ DE CORTESÍA (A) SISTEMA=LUZ DE CORTESÍA A FAROS DERECHOS - LUZ DERECHA (B) A MÓDULO DE AIRBAG Y PRETENSORES PIN # A1-1 (C) SISTEMA=AIRBAG Y PRETENSORES OPCIÓN=AIRBAG A INT. MULTIFUNCIÓN-PIN#L6 (B) SISTEMA=FAROS, POSICIÓN SISTEMA=LUCES DE GIRO/BALIZAS A MULTIFUNCIÓN PIN # C1-10 (B) SISTEMA=FAROS, POSICIÓN A FAROS - LUZ BAJA DERECHA (C) A FAROS - LUZ BAJA IZQUIERDA (C) SISTEMA=FAROS, POSICIÓN SISTEMA=FAROS A FAROS IZQUIERDOS - LUZ IZQUIERDA (B) SISTEMA=FAROS SISTEMA=PANEL DE INSTRUMENTOS A PANEL DE INSTRUMENTOS (B) SISTEMA=AUDIO A AUDIO - ACC. DE RADIO (A) A PANEL DE INSTRUMENTOS - PIN# DET. DE CIGÜEÑAL (B) SISTEMA=PANEL DE INSTRUMENTOS SISTEMA=ENCENDEDOR/TOMA CORRIENTE DE 12 VOLTIOS A ENCENDEDOR/TOMA CORRIENTE DE 12 VOLTIOS - ENCENDEDOR(A) SISTEMA=DIAGNÓSTICOS A DIAGNÓSTICO - OBD II-PIN#16 (A) SISTEMA=BOCINA A BOCINA (B) A AIRE ACOND. PIN # 7 (C) SISTEMA=AIRE ACOND. OPCIÓN=AIRE ACOND. SISTEMA=PANEL DE INSTRUMENTOS A PANEL DE INSTRUMENTOS (C) A MÓDULO RKE PIN # CNA-17 (B) SISTEMA=CIERRE CENTRALIZADO OPCIÓN=CIERRE CENTRALIZADO PARA PUERTAS A ESPEJOS ELÉCTRICOS (B) SISTEMA=ESPEJOS EXTERNOS ELÉCTRICOS A DESEMPAÑADOR DE LUNETA (B) OPCIÓN=BÁSICO OPCIÓN=BÁSICO A INTERRUPTOR DE DESEMPAÑADOR DE FAROS TRASEROS -PIN#2 (B) SISTEMA=DESEMPAÑADOR DE FAROS TRASEROS SISTEMA=CIERRE CENTRALIZADO PARA PUERTAS OPCIÓN=CONFORT Y ALARMA PERIMETRAL MDS A MÓDULO RKE - PIN# CNA-20 (B) OPCIÓN=RKE+OTD Y OTD+PA MDS A MÓDULO RKE PIN # CNA-20 (B) SISTEMA=VENTANILLAS ELÉCTRICAS SISTEMA=AIRE ACOND. OPCIÓN=AIRE ACOND. A AIRE ACOND.- PIN#1 (B) SISTEMA=AIRE ACONDICIONADO A CONTROL DE CALEFACCIÓN/MANEJO DE AIRE - MOTOR DEL VENTILADOR DEL DESEMPAÑADOR (C) A LUCES DE MARCHA ATRÁS (A) SISTEMA=LUCES DE MARCHA ATRÁS SISTEMA=LUCES DE FRENO A INTERRUP. DE LUCES DE FRENO (C) A INT. MULTIFUNCIÓN PIN#C1-9 (B) SISTEMA=LUZ DE GIRO/BALIZAS A MOTORES DE LIMPIAPARABRISAS DELANTERO Y TRASERO E INTERRUPTOR MULTIFUNCIÓN PIN #C2-10 (C) SISTEMA=LIMPIA/LAVAPARABRISAS SISTEMA=LIMPIA/LAVAPARABRISAS A INT. MULTIFUNCIÓN PIN# C2-8 & C2-3 Confidencial de Ford SISTEMA=AUDIO A AUDIO-RADIO + BATERÍA (A) SISTEMA=AIRE ACONDICIONADO OPCIÓN=AIRE ACOND. A AIRE ACOND. - MOTOR DEL ELECTROVENTILADOR - HEDF SISTEMA=AIRE ACONDICIONADO OPCIÓN=AIRE ACOND. A EMBRAGUE DE AIRE ACOND.(C) A FARO ANTINIEBLA DELANTERO DCHO.(B) SISTEMA=FAROS ANTINIEBLA A FARO ANTINIEBLA DELANTERO IZQ. (B) SISTEMA=FAROS ANTINIEBLA SISTEMA=AIRE ACONDICIONADO OPCIÓN=AIRE ACOND. A AIRE ACOND. - RESISTOR DEL MOTOR DEL ELECTROVENTILADOR OPCIÓN=AIRE ACOND. SISTEMA=CONTROL ELECTRÓNICO DEL MOTOR OPCIÓN=AIRE ACOND. SISTEMA=CONTROL ELECTRÓNICO DEL MOTOR SISTEMA=CONTROL ELECTRÓNICO DEL MOTOR OPCIÓN=AIRE ACOND. SISTEMA=MASA DESDE MASA DE PASARUEDA DELANTERO IZQUIERDO A PCM PIN# C-D3 (C) A PCM PIN# C-D1 (C) A PCM PIN# C-F4 (C) SISTEMA=ARRANQUE A MOTOR DE ARRANQUE FIESTA 2009 A RELÉ DE BUJÍA INCANDESCENTE SISTEMA=CONTROL DEL MOTOR RELÉ PCM DESDE SISTEMA 0 DESDE PCM PIN # C-D2 (C) DESDE LA MASA DEL PILAR A IZQUIERDO SISTEMA=CONTROL ELECTRÓNICO DEL MOTOR A PCM PIN# B-G4 (C) A COMPONENTES PCM (C) SISTEMA=CONTROL ELECTRÓNICO DEL MOTOR A VSS (B) SISTEMA=CONTROL ELECTRÓNICO DEL MOTOR SISTEMA=ANTIRROBO PASIVO (PATS) A TRANSCEPTOR PATS PIN # C1-1 (C) A PCM (C) SISTEMA=CONTROL ELECTRÓNICO DEL MOTOR A ALTERNADOR (C) SISTEMA=CARGA A PANEL DE INSTRUMENTOS (B) A PCM PIN # C-C3 (C) SOLO PORTÓN TRASERO FIESTA PARA MUESCA FIESTA, CABLE=1.5 mm2 SOLO MUESCA FIESTA A ESPEJOS ELÉCTRICOS (B) SISTEMA=ESPEJOS EXTERNOS ELÉCTRICOS PARA MUESCA FIESTA, VALOR NOMINAL DEL FUSIBLE=25A PARA MUESCA FIESTA, CABLE = 1.5 mm2 PH9S65-70010-BA
  • 6.
    15S-DA7 GN-YEWA 0.7514401 15S-DA5 GN-OGWA 0.75 14401 14401UB-NGAW 57.015S-RH5 15S-DA2 GN-BUWA 0.75 14401 S95 (A) #25(C) 3A (C) 15A #3 (C) (C) (C) (C) #28 #13 #20(C) #21 #19 #23 #22(B) (B) (C) (B) 20A 10A 10A 30A 20A 10A 10A (C) 7.5A 15A 20A )B( A02 21# (B) (C) (C)10A #26 (C) #27 (C) 30A #9 (C) 15A #14 )B( A02 7# (C) (C) (C) (C) #8 (A) #15 (B) 20A #16 #24(B) (B) (B) #4 (C) 3A #17 (A) 15A #18 (B) #2 (A) 10A #11 (B) (C) 30A (A)25A #31 (A) 7.5A (C) 15A(B) #6 13#)A( A52 15A 40A 3A #1 (C) )C( A51 7.5A 15A #10 #343A #5)C( A5.7 #35 #36 #37 #38 7.5A (C) 1 0 4 4 1A 3 B D - 0 3RDWA 6.0 10441EY-GOAW 0.429-PD14A 10441EY-GOAW 0.429-PD14 29-PD15 OG-BUWA 4.0 14401 S93 10441EY-NGAW 0.415S-DB1 14401EY-NGAW 0.415S-DB1A 14401EY-NGAW 0.415S-DB1B S91 14401UB-NGAW 53.015S-MB36 14401EY-NGAW 57.015S-DA1 14401UB-NGAW 57.015S-RR4 15S-RE8 GN-YEWA 0.75 14401 . 3.1.3 . 3.1.3 . 3.1.3 . 7.5.0 . 12.8.0 . 14.1.0 . 7.3.0 . 11.2.0 . 2.1.0 . 11.2.0 . 5.1.0 . 5.1.0 14.1.0 C1-1 C3-1 C2-1 G1 C5-1 C6-1 C2-1 C3-1 (+)(-) .. . 7.3.0 . 7.3.0 . 7.3.0 . 2.1.0 11.2.0 . 11.2.0 . 7.2.0 . 1.2.0 . 1.2.0 . 1.2.0 . 1.2.0 5.2.0 5.2.0 . 1.2.0 5.2.0 S22 C2 C5 A7 A1 C4 14290_S2 14290_S9 A2 14290_S7 14290_S6 14301KBAW0.6131-DA1 91S-BB12 BK-YEWA 0.75 14401 15S-LE23 GN-WHWA 0.75 14401 15S-LE16 GN-OGWA 0.75 14401 75-DA1 YEWA 1.0 14401 50-BB16 GY-BKWA 1.0 14401 29-BB9 OG-BKWA 1.0 14401 14401GO-NGAW 57.015S-PC44 91S-RH5 BK-BUWA 0.75 14401 31S-KA9 BK-OGWA 1.0 14401 14401EY-GOAW 0.129-HA6 14401 WA 6.0 GN-BK15-DB4 30-LE20 RDWA 6.0 14401 29-PC36 OGWA 1.5 14401 15S-DA4 GN-BKWA 6.0 14401 29-LE13 OG-BUWA 1.5 14401 29-HB21 OG-GNWA 1.5 14401 104415.1AW GO8EM-92 14401 KB-GOAW 5.229-BB17 14401KB-NGAW 0.115S-KA14 31S-KA19 BK-RDWA 1.0 14401 15-KA14 GN-BKWA 1.0 14401 15-KA1 GN-BUWA 1.0 14401 1 0 4 4 19 1 A K - 2 3WH-BKAW 0.1 14401HW-NGAW 57.015-LG23 15S-LE12 GN-YEWA 0.5 14401 50-BB10 GY-BKWA 2.5 14401 14K011DRAW 0.6130-BB10 91S-FA11 BK-YEWA 0.75 14290 91S-FA11 BK-YEWA 0.75 14401 91S-PA17 BK-WHWA 0.75 14290 91S-PA17 BK-WHWA 0.75 14401 15S-LD4 GN-BUWA 1.0 14290 15S-LD4 GN-BUWA 1.0 14401 15-LD9GN-BKWA1.01429015-LD9GN-BKWA1.014401 91S-PA7 BK-BUWA 0.75 14290 91S-PA7 BK-BUWA 0.75 14401 29S-ME7 OG-BUWA 1.0 14401 15-FA18 GN-OGWA 4.0 14401 15S-PA9 GN-WHWA 6.0 14290 15S-PA6A GN-YEWA 6.0 14290 15S-PA6 GN-YEWA 6.0 14290 BK-YE31-LD6 WA 0.5 14290 15S-HB19 GN-BUWA 1.0 14401 15S-PA7GN-BUWA0.75 14290 15S-DA2 GN-BUWA 0.75 14290 15S-PA17GN-WHWA0.7514290 15S-FA11GN-YEWA0.7514290 15S-FA6 GN-YEWA 2.5 14290 31-LE12 BK-YEWA 0.5 14401 31-LE19 BK-BUWA 0.5 14401 14401KBAW 0.131-KA14 14401DRAW 0.630-DB2 30-BB8 RD-OGWA 6.0 14401 30-DB3 RDWA 6.0 14401 30-DA3 RD-OGWA 6.0 14290 30-PA18 RDWA 6.0 14290 14290OG-YEAW57.029-FA6 30-PA8 RDWA 6.0 14290 30-DB1 RDWA 6.0 14401 15S-LE22A GN-OGWA 1.0 14290 15S-LE15 GN-BKWA 1.0 14290 14401AW 05.0 YE-GN75-MD15 OG-GN0.529-FA10 WA 14401 15-JA9 GN-RDWA 1.0 14401 15-JA10 GN-OGWA 0.5 14401 31-HB20 BKWA 0.5 14401 15-AA5 GN-BUWA 0.5 14401 15S-HB20 GN-BKWA 0.5 14401 15-BB7 GN-BU 14401AW 0.1 S5 14290 GO-NGAW 0.115S-LE22 B2 15S-LE22 14401 GN-OGWA 1.0 10441KB-GOAW 0.129-LE29 1 0 4 4 18 G L - 9 2OGWA 2.5 14401YE-BUWA 0.5075-GG14 29-PB9 OGWA 1.0 14401 12.4.0 S34 OG-BU 1440129-GG11 WA 0.75 14401EY-GOAW 0.129-AD12 14401GN-BKWA 0.515-HB22 S30 WA 14401GN-RD15-FA13 0.5 15-AJ1 GN-BUWA 6.0 14401 . 5.3.0 B1 29-PA6 14401OG-YEWA 0.75 14401GO-NGAW 5.115S-PC44A 10441KBAW 5.031-ME7 14401AW 5.229-AJ25 OG-WH 10441DRAW 0.6A1BD-03 14401EY-GOAW 0.129-AD12 12.4.0 1.4.0 7.2.0 . 12.3.1 14401HW-NGAW 57.015S-LE11 . 7.5.0 10441A62LG-S92 OG-GNWA 0.75 . 10.2.10 1 0 4 4 16 2 L G - S 9 2OG-GNWA 0.75 . 6.1.0 1 0 4 4 17 C L - 9 2OG-BUWA 0.5 . 13.2.2 . 3.1.3 . 11.2.0 0 9 2 4 17 1 D L - S 5 1GN-WHWA 0.75 GN-WHAW 57.0 1429015S_LD11 (C) (C) (B) (A) 2# )C( 50A 60A 5# )C( 6# )C( 60A 60A 8# )C( #7 60A (C) 29-TA55A OG-BKWA 0.75 14401 . 4.1.0 29-TA55B OG-BKWA 0.75 14401 . 4.1.0 15-LG5 WA 1.0 GN-RD 14401 . 5.4.0 14401UB-NGAW 0.115-DA2 S70 14401HW-NGAW 57.015-LG28 15-TC6 GN-YEWA 0.75 14401 . 5.6.0 91S-TC6 BK-YEWA 0.75 14401 . 4.1.0 0132 30 57751550315 C1-4 C1-7 C1-1 C1-6 C1-3 14401HW-KBAW 5.031S-TA32 . 4.1.0 31S-TA32A BK-WHWA 0.35 14401 SOLO MUESCA FIESTA (C) . 10.0.0 . 10.0.0 WA 0.75 14401OG-BK29-RE1 29-AA17 OG-WHWA 2.5 14401 29-MD15 OG-BKWA 1.5 14401 14401AW 5.1 OG-YE29S-ME6 15-KA19 GN-OGWA 1.0 14401 . 7.3.0 144011.0WA GN-BK15-DA4 . 5.1.0 15S-LE19 GN-BUWA 0.5 14401 1 0 4 4 15 5 A T - 5 1GN-BKWA 1.0 . 1.2.0 15-TA55A GN-BK 14401WA 0.75 . 4.1.0 . 5.1.0 91S-RH9 BK-BUWA 0.75 14401 . 1.2.0 . 7.5.0 15-DA1 GN-YE 14401WA 1.0 3.1.3 15-RE8 GN-YEWA 0.75 14401 15-GG11 GN-BUWA 0.75 14401 . 13.1.1 14401WA 1.0 GN-BK15-BB9 WA 144018-HB19 WH-RD1.0 14401HW-NGAW 57.015S-LG28 5.1.0 5.1.0 . 10.0.0 . 5.1.0 5.4.0 . 8.0.0 . 13.5.0 . 10.0.0 7.2.0 13.5.0 11.2.0 14401UB-NGAW 5.215-AJ2 12.3.1A 3.1.3 3.1.3 3.1.3 3.1.3 10.0.0 . 3.1.3 . 3.1.3 . 2.1.0 14401AW 0.131-BB7 BK . 3.1.3 14517 16.0WE RD 30-DC1 HTD_BKLIGHT_REL3A ($1W5609) RELÉ DE BOCINA RELÉ DE DESEMPAÑADOR DE FAROS TRASEROS DESDE LA MASA DEL PILAR A IZQUIERDO SISTEMA=MASA DESDE LA MASA DEL PILAR A IZQUIERDO SISTEMA=MASA DESDE INTERRUPTOR DE DESEMPAÑADOR DE FAROS TRASEROS SISTEMA=DESEMPAÑADOR DEL PARABRISAS DE LUNETA DESDE LA MASA DEL PILAR A IZQUIERDO SISTEMA=MASA OPCIÓN=BOCINA DE SEGURIDAD DESDE MÓDULO RKE PIN # CNA-12 SISTEMA=AVISO DE PUERTA ABIERTA DESDE LA MASA DEL PILAR A IZQUIERDO SISTEMA=CONTROL ELECTRÓNICO DEL MOTOR SISTEMA=CONTROL ELECTRÓNICO DEL MOTOR SISTEMA=CONTROL ELECTRÓNICO DEL MOTOR SISTEMA=CONTROL ELECTRÓNICO DEL MOTOR SISTEMA=CONTROL ELECTRÓNICO DEL MOTOR DESDE PCM (C) SISTEMA=CONTROL ELECTRÓNICO DEL MOTOR A PCM (C) A PANEL DE INSTRUMENTOS (C) SISTEMA=PANEL DE INSTRUMENTOS SISTEMA=ANTIRROBO PASIVO (PATS) A TRANSCEPTOR PATS (C) A INYECTORES DE COMBUSTIBLE/WH6C319 (C) A SENSORES PCM (C) A PCM (C) DESDE LA MASA DEL PILAR A IZQUIERDO DESDE INT. MULTIFUNCIÓN PIN #C1-2 MASA SOPORTE DE BATERÍA SISTEMA=MASA MASA SOPORTE DE BATERÍA SISTEMA=PDJB BATERÍA FUSIBLERA DE MOTOR DISTRIBUCIÓN DE ALIMENTACIÓN / FUSIBLERA DE MOTOR DESDE INTERRUPTOR DE FAROS ANTINIEBLA DELANTEROS SISTEMA=FAROS ANTINIEBLA OPCIÓN = FAROS ANTINIEBLA FUSIBLERA CENTRAL DISYUNTOROPCIÓN=MÓDULO CONFORT SISTEMA=VENTANILLAS ELÉCTRICAS A RKE PIN# CNA-23 (B) RELÉ DE LUCES ALTAS RELÉ DE LUCES BAJAS RELÉ DE BOMBA DE COMBUSTIBLE RELÉ INHIBIDOR DEL ARRANQUE RELÉ DE ENCENDIDO CAJA DE RELÉ RELÉ DE FARO ANTINIEBLA RELÉ DEL ELECTROVENTILADOR DEL MOTOR RELÉ HEDF RELÉ DE WOT INTERRUPTOR DE ENCENDIDO SISTEMA=ARRANQUE SISTEMA=ARRANQUE A MOTOR DE ARRANQUE (C) A LUZ DE CORTESÍA SISTEMA=LUZ DE CORTESÍA OPCIÓN=BOCINA DE SEGURIDAD SISTEMA=BOCINA A BOCINA 3 PIN # C1-1(B) A FAROS DERECHOS - LUZ DERECHA (B) A MÓDULO DE AIRBAG Y PRETENSORES PIN # A1-1 (C) SISTEMA=AIRBAG Y PRETENSORES OPCIÓN=AIRBAG A INT. MULTIFUNCIÓN-PIN#L6 (B) SISTEMA=FAROS, POSICIÓN SISTEMA=LUCES DE GIRO/BALIZAS A MULTIFUNCIÓN PIN # C1-10 (B) SISTEMA=CONTROL ELECTRÓNICO DEL MOTOR A INTERRUPTOR DE CIERRE DE COMBUSTIBLE(C) SISTEMA=CONTROL ELECTRÓNICO DEL MOTOR A PCM (C) SISTEMA=CONTROL ELECTRÓNICO DEL MOTOR A PCM (C) SISTEMA=FAROS, POSICIÓN A FAROS - LUZ BAJA DERECHA (C) A FAROS - LUZ BAJA IZQUIERDA (C) SISTEMA=FAROS, POSICIÓN SISTEMA=FAROS A FAROS IZQUIERDOS - LUZ IZQUIERDA (B) SISTEMA=FAROS SISTEMA=PANEL DE INSTRUMENTOS A PANEL DE INSTRUMENTOS (B) SISTEMA=AUDIO A AUDIO - ACC. DE RADIO (A) A PANEL (B) SISTEMA=PANEL DE INSTRUMENTOS SISTEMA=ENCENDEDOR/TOMA CORRIENTE DE 12 VOLTIOS A ENCENDEDOR/TOMA CORRIENTE DE 12 VOLTIOS - ENCENDEDOR(A) A ESPEJOS ELÉCTRICOS SISTEMA=ESPEJOS EXTERNOS ELÉCTRICOS SISTEMA=BOCINA A BOCINA_1 (B) A AIRE ACOND. PIN # 7 (C) SISTEMA=AIRE ACOND. OPCIÓN=AIRE ACOND. SISTEMA=PANEL DE INSTRUMENTOS A PANEL DE INSTRUMENTOS (C) A MÓDULO RKE PIN # CNA-17 (B) SISTEMA=CIERRE CENTRALIZADO OPCIÓN=CIERRE CENTRALIZADO PARA PUERTAS A ESPEJOS ELÉCTRICOS (B) SISTEMA=ESPEJOS EXTERNOS ELÉCTRICOS A DESEMPAÑADOR DEL PARABRISAS DE LUNETA (B) OPCIÓN=BÁSICO SISTEMA=DESEMPAÑADOR DEL PARABRISAS DE LUNETA OPCIÓN=BÁSICO A INTERRUPTOR DE DESEMPAÑADOR DE FAROS TRASEROS -PIN#2 (B) SISTEMA=DESEMPAÑADOR DE FAROS TRASEROS SISTEMA=CIERRE CENTRALIZADO PARA PUERTAS OPCIÓN=CONFORT Y ALARMA PERIMETRAL MDS A MÓDULO RKE - PIN# CNA-20 (B) OPCIÓN=RKE+OTD Y OTD+PA MDS A MÓDULO RKE PIN # CNA-20 (B) SISTEMA=VENTANILLAS ELÉCTRICAS SISTEMA=AIRE ACOND. OPCIÓN=AIRE ACOND. A AIRE ACOND.- PIN#1 (B) SISTEMA=AIRE ACONDICIONADO A CONTROL DE CALEFACCIÓN/MANEJO DE AIRE - MOTOR DEL VENTILADOR RADIAL DEL DESEMPAÑADOR (C) SISTEMA=LUCES DE FRENO A INTERRUP. DE LUCES DE FRENO (C) A INT. MULTIFUNCIÓN PIN#C1-9 (B) SISTEMA=LUZ DE GIRO/BALIZAS A MOTORES DE LIMPIAPARABRISAS DELANTERO Y TRASERO E INTERRUPTOR MULTIFUNCIÓN PIN #C2-10 (C) SISTEMA=LIMPIA/LAVAPARABRISAS SISTEMA=LIMPIA/LAVAPARABRISAS A INT. MULTIFUNCIÓN PIN# C2-8 & C2-3 Confidencial de Ford SISTEMA=AUDIO A AUDIO-RADIO + BATERÍA (A) OPCIÓN=MÓDULO CONFORT DESDE MÓDULO RKE PIN # CNA-5 SISTEMA=DETECCIÓN DE MOVIMIENTO SISTEMA=AIRE ACONDICIONADO A AIRE ACOND. - MOTOR DEL ELECTROVENTILADOR - HEDF SISTEMA=AIRE ACONDICIONADO OPCIÓN=AIRE ACOND. A EMBRAGUE DE AIRE ACOND.(C) A FARO ANTINIEBLA DELANTERO DCHO.(B) SISTEMA=FAROS ANTINIEBLA A FARO ANTINIEBLA DELANTERO IZQ. (B) SISTEMA=FAROS ANTINIEBLA SISTEMA=AIRE ACONDICIONADO A AIRE ACOND. - RESISTOR DEL MOTOR DEL ELECTROVENTILADOR SISTEMA=CONTROL ELECTRÓNICO DEL MOTOR OPCIÓN=AIRE ACOND. SISTEMA=CONTROL ELECTRÓNICO DEL MOTOR A PCM (C) SISTEMA=CONTROL ELECTRÓNICO DEL MOTOR SISTEMA=MASA DESDE MASA DE PASARUEDA DELANTERO IZQUIERDO A PCM (C) A PCM SISTEMA=ARRANQUE A MOTOR DE ARRANQUE FIESTA 2009 RELÉ PCM RELÉ DE LUZ DE MARCHA ATRÁS MOTOR ROCAM NAFTA T/A SISTEMA=LIMPIA/LAVAPARABRISAS A MOTOR DE LIMPIAPARABRISAS DELANTERO PIN#C1-D A INTERRUPTOR MULTIFUNCIÓN PIN #C2-9 SISTEMA=LIMPIA/LAVAPARABRISAS A INTERRUPTOR MULTIFUNCIÓN PIN #C2-1 SISTEMA=LIMPIA/LAVAPARABRISAS A TCM PIN # A-22 (C) SISTEMA=TRANSMISIÓN AUTOMÁTICA A TCM PIN # A-31 (C) SISTEMA=TRANSMISIÓN AUTOMÁTICA SUBSYSTEM=BOCINA DESDE INTERRUPTOR MULTIFUNCIÓN C2-11 SISTEMA=MASA A TRANSFORMADOR DE ENCENDIDO/WH6C319 SISTEMA=FAROS, POSICIÓN DESDE INT. MULTIFUNCIÓN PIN #C1-3 SISTEMA=FAROS, POSICIÓN SISTEMA=MASA DESDE LA MASA DEL PILAR A IZQUIERDO SISTEMA=MASA A TCM (C) SISTEMA=TRANSMISIÓN AUTOMÁTICA A INTERRUPTOR DE MODO DE CAJA DE CAMBIOS (C) BLOQUEO SOLO PORTÓN TRASERO FIESTA PARA MUESCA FIESTA, CABLE=1.5 mm2 DESDE UNIDAD DE PALANCA DE CAMBIOS PIN# C1-2 SISTEMA=TRANSMISIÓN AUTOMÁTICA A PANEL DE INSTRUMENTOS SISTEMA=PANEL DE INSTRUMENTOS DESDE UNIDAD DE PALANCA DE CAMBIOS PIN# C1-2 SISTEMA=TRANSMISIÓN AUTOMÁTICA SISTEMA=LUCES DE FRENO (A) A LUCES DE FRENO (A) A DIAGNÓSTICO-OBD II-PIN#16 (A) SISTEMA=DIAGNÓSTICO PARA MUESCA FIESTA, VALOR NOMINAL DEL FUSIBLE=25A PARA MUESCA FIESTA, CABLE = 1.5 mm2 PH9S65-70010-DC
  • 7.
    31-CF6 BKWA 4.02C011 . 9.1.4A 31-RE8BKWA2.514401 31-RE8A BKWA 0.75 14401 31-RE8B BKWA 0.75 14401 31-RE8C BKWA 0.75 14401 14401KBAW 57.031-RE8D S21_14401 . 3.1.3 . 3.1.3 . 3.1.3 . 3.1.3 14401KBAW0.631-AA17 10441KBAW 0.131-AJ12 10441KBAW 5.231-AJ11 31-AJ7 14401BK WA 2.5 31-AJ7 14A584-DRVBK WA 2.5 14401KBAW 5.231-AA80 S100_14401 12.3.1 12.3.1 12.3.1 13.5.0 26 13.5.0 10.2.10 BK 13A444WA 1.031-LB25 31-LG6 14401BKWA 0.5 WA1.014401BK31-DA6A 31-DA6 13A444BKWA 1.0 10441KBAW0.46AD-13 AW 0.131-LF22 BK 13A444 AW 0.112FL-13 13A444BK 14401KBAW 5.131-HB19 S50_14401 S1_13A444 . 7.2.0 . 5.3.0 5.1.0 3 5.1.0 . 6.3.0 . 7.2.0 . 6.1.0 14401 31-LH16 BKWA 0.75 14A584-REARKBAW 57.031-LH16 KBAW 57.0 14401 31-LH16A KBAW 57.0 14401 31-LH23 14A584-REARKBAW 57.031-LH16A 14A584-PSSKBAW 57.031-LH23 9 . 6.3.0 . 6.3.0 . 6.3.0 22 9 10441KBAW 53.031-GL7 PARA RKE+OTD MD, MOVER ESTE CIRCUITO A S28 31-DA7BBKWA2.514401 S102_14401. 13.5.0 . 13.5.0 10.2.10 14401BK31-DA4WA1.5 C1-1 C2-1 C3-1 C4-1 C5-1 31-DA7BKWA4.014401 S47_14401 S10_14290 S1_14290 S28_14401C1-1 C3-1 C2-1 BK 11.2.0 S15_14401 1.0.0 1.0.0 1.0.0 C5-1 C6-1 C2-1 C3-1 (+)(-) .. S14_14401 BK31-ME7 WA 0.5 14401 14401BKWA 1.031-KA14 5.4.0 5.4.0 5.4.0 7.3.0 12.8.0 1.0.0 10.0.0 1.4.0 91-MD15BK-GNWA2.5 14401 91-JA10 BK-RDWA 0.50 14401 BK31-LF2A WA 1.0 14401 BK31-KA8 WA 1.0 14401 BK 17K400WA 1.031-KA28 S10_14401 31-DA1 BKWA 16.0 14301 31-DA1 BKWA 16.0 14301 C1-1 C3-1 C2-1 . S3_14290 31-PA6AAW0.6BK14290 14290KBAW 5.231-FA6 09241KBAW 0.631-PA6 5.2.0 5.2.0 C1-1 C3-1 C2-1 S4_14290 BK31-LD11 14290AW 57.0 31-LD17 14290BKWA 0.75 14290WA 1.0 BK31-FA87 BK31-ME6 WA 1.0 14290 09241A78AF-13BKWA1.5 WA 0.75 14290BK31-LE31 WA 0.75 14290BK31-LE31A 1.0.0 14290BKWA 0.531-LD6 31-LE30 BK0.75WA 14290 31-LE30A 57.0 KBWA 14290 31-LE30B14290BKWA1.5 5.1.0 . 31-DA114290BKWA1.0 S1_17K400 3.1.3 17K400BK31-LF21 WA 0.5 17K400WA 1.0 BK31-HB19 5.2.0 . 14.1.0 5.3.0 BK-OG31-RA1 WA 0.5 14401 BK-BU31-GC7 WA 0.75 14401 31-LE12 BK-YE 14401AW 5.0 BK-BU31-LE19 WA 0.5 14401 BK31-DJ7 14401AW 0.1 31-LF23 BK-OG 14401AW 0.1 31-DA6BK17K4002.5WA 14401GO-KBAW 57.091-GG14 144016.0WABK31-DA1 11.2.0 31-LC7 BKWA 0.5 14401 BK-GN31-FA25 4.0 14401WA 91-GL37 BK-GNWA 0.35 14401 13.1.1 1.4.0 31-DA7A BKWA 4.0 14401 31-ME10 14401BKWA 0.75 . 7.5.0 . 13.5.0 . 13.5.0 10441KBAW 5.031-AA30 10441KBAW 5.031-AA31 31-FA13 BKAW 53.0 14401 AW 5.002BH-13 14401BK 31-LD10 AW 5.0 KB 14401 . 1.0.0 10441KBAW 5.031-LB8 BK31-HB31 WA 0.5 14401 14401AW 5.031-LH27A BK 13A444WA 0.5 BK31-AA83 AW 5.002LG-13 13A444BK 10.2.10 13.5.0 7.3.0 7.2.0 BK 17K400WA 0.531-LG6 31-AA83 AW 5.0 KB 17K400 BK 17K400WA 0.531-GL20 31-RG2 BKWA 1.5 14401 7.5.0 . 5.1.0 10.0.0 31-LC9 14401BKWA 0.5 31-LC30 14401BKWA 0.5 . 5.1.0 1.0.0 6.1.0 . BK-GN31-LE29 WA 1.0 14401 BK 1 0 4 4 17 B B - 1 3AW 0.1 91-DA1BK-YEWA1.014401 91-RA1 BK-OGWA 1.0 14401 A RADIO MASA DE RADIO SISTEMA=MASA DIVISOR 8.0.0 A MÓDULO DE AIRBAG #20 MASA DE AIRBAG DIVISOR SISTEMA=MASA MASA DEL PILAR D SISTEMA=MASA Tipo IV SISTEMA=FAROS SISTEMA=FAROS SISTEMA=CONTROL ELECTRÓNICO DEL MOTOR A PCM SISTEMA=CONTROL ELECTRÓNICO DEL MOTOR A PCM SISTEMA=CONTROL ELECTRÓNICO DEL MOTOR A PCM SISTEMA=CONTROL ELECTRÓNICO DEL MOTOR A PCM MASA PCM Tipo I DIVISOR Confidencial de Ford MASA DEL MOTOR SISTEMA=MASA G1 MASA SOPORTE DE BATERÍA SISTEMA=MASA G1 BATERÍA SISTEMA=PDJB BATERÍA MASA DEL DIVISOR DEL PILAR A DERECHO Tipo IV 11.2.0 A MOTOR DEL ELECTROVENTILADOR #B OPCIÓN=AIRE ACOND. SISTEMA=AIRE ACOND. 11.2.0 A SOLENOIDE DE EMBRAGUE DE A/C #2 SISTEMA=AIRE ACOND. GND#0 MASA DE AIRE ACOND. SISTEMA=FAROS A UNIDAD DE TANQUE DE COMBUSTIBLE SISTEMA=MOTOR SISTEMA=FAROS SISTEMA=FAROS A LUZ TRASERA COMBINADA DERECHA A LUZ TRASERA COMBINADA IZQUIERDA A INTERRUP. DE SEÑAL MULTIFUNCIÓN-PIN#C1-8 A MOTOR DEL LIMPIAPARABRISAS DELANTERO #5 A ENCENDEDOR SISTEMA=LIMPIA/LAVAPARABRISAS SISTEMA=ENCENDEDOR / TOMA CORRIENTE DE 12 VOLTIOS A ILUMINACIÓN DEL PANEL DE INSTRUMENTOS / LUZ DE INTERRUPTORES A INTERRUP. DE DESEMPAÑADOR DE FAROS TRASEROS #4 SISTEMA=DESEMPAÑADOR DE FAROS TRASEROS SISTEMA=LUZ DE CORTESÍA A ILUMINACIÓN DE LA GUANTERA A RELÉ DE DESEMPAÑADOR DE FAROS TRASEROS SISTEMA=DESEMPAÑADOR DE FAROS TRASEROS A INTERRUPTOR DE AIRE ACOND. #10 SISTEMA=AC A INTERRUP. DE FAROS ANTINIEBLA DELANTEROS #4 SISTEMA=FAROS ANTINIEBLA SISTEMA=PDJB SISTEMA=PDJB SISTEMA=PDJB SISTEMA=PDJB SISTEMA=PANEL DE INSTRUMENTOS SISTEMA=PDJB A RELÉ DE LUCES BAJAS A RELÉ DE LUCES ALTAS A RELÉ DEL LIMPIAPARABRISAS DELANTERO A RELÉ DE ENCENDIDO A RELÉ DE BOCINA A LUZ DE TECHO DELANTERA #2 A DIAGNÓSTICO-PIN#4 A INTERRUP. DE NIVEL DE LÍQUIDO DE FRENO #1 A INTERRUP. DEL VENTILADOR DEL DESEMPAÑADOR #3 SISTEMA=ILUMINACIÓN DEL PANEL DE INSTRUMENTOS / LUZ DE INTERRUPTORES SISTEMA=ILUMINACIÓN DEL PANEL DE INSTRUMENTOS / LUZ DE INTERRUPTORES SISTEMA=ILUMINACIÓN DEL PANEL DE INSTRUMENTOS / LUZ DE INTERRUPTORES A INTERRUP. PARA AJUSTAR LA VENTANILLA TRASERA IZQ. A INTERRUP. PARA AJUSTAR LA VENTANILLA TRASERA DCHA. A INTERRUP. PARA AJUSTAR LA VENTANILLA DELANTERA DCHA. MASA DEL DIVISOR DEL PILAR A IZQ. Tipo IV A BOCINA SISTEMA=BOCINA OPCIÓN=AIRE ACOND. 11.2.0A SISTEMA DE AIRE ACOND.-INTERRUPTOR DE PRESIÓN DUAL #2 A CONJUNTO DE FAROS IZQUIERDO 5.1.0 A CONJ. DE FAROS IZQUIERDO A FARO ANTINIEBLA DELANTERO IZQ. A FARO ANTINIEBLA DELANTERO DCHO. A RELÉ DE FAROS ANTINIEBLA OPCIÓN=FAROS ANTINIEBLA GND#0 MASA DE PASARUEDA DELANTERO IZQUIERDO MASA DE PASARUEDA DELANTERO IZQUIERDO DISTRIBUCIÓN DE MASA MOTOR ROCAM NAFTA T/M FIESTA 2009 SISTEMA=VENTANILLAS ELÉCTRICAS A INTERRUP. DE VENTANILLAS ELÉCTRICAS PIN# C2-3 SISTEMA=CIERRE CENTRALIZADO PARA PUERTAS A RKE PIN# CNA-1 SISTEMA=VENTANILLAS ELÉCTRICAS A RKE PIN# CNA-9 SISTEMA=VENTANILLAS ELÉCTRICAS A RKE PIN# CNA-8 SISTEMA=AIRBAG Y PRETENSORES Tipo IITipo III GND#0 AL SEGURO DEL BAÚL A LUZ DE PATENTE A LUZ DE PATENTE A INT. DEL BAÚL SISTEMA=AVISO DE PUERTA ABIERTA SISTEMA=BLOQUEO CENT.P/PUERTAS SISTEMA=LUCES DE FRENO A CHMSL OPCIÓN=CHMSL SISTEMA=DESEMPAÑADOR DE FAROS TRASEROS A DESEMPAÑADOR DE LUNETA OPCIÓN=HBL GND#0 SISTEMA=MASA MASA DE LA TAPA DEL BAÚL Tipo IV SOLO MUESCA FIESTA GND#0 SISTEMA=MASA MASA DEL PILAR D Tipo IV SOLO PORTÓN TRASERO FIESTA OPCIÓN=CHMSL OPCIÓN=HBL OPCIÓN=LIMPIALUNETA SISTEMA=LUCES DE FRENO A LUCES DE FRENO - CHIMSEL SISTEMA=FAROS A LUZ DE PATENTE SISTEMA=DESEMPAÑADOR DE FAROS TRASEROS A DESEMPAÑADOR DE LUNETA SISTEMA=LIMPIA/LAVAPARABRISAS A MOTOR DE LIMPIALUNETA AL SEGURO DEL BAÚL SISTEMA=CIERRE CENTRALIZADO PARA PUERTAS A INT. DEL BAÚL SISTEMA=AVISO DE PUERTA ABIERTA A INTERRUP. DEL CAPÓ PIN # C1-2 SISTEMA=AVISO DE PUERTA ABIERTA A MOTOR ELÉCTRICO DE CIERRE CENTRALIZADO PARA PUERTA DELANTERA IZQ. SISTEMA=CIERRE CENTRALIZADO PARA PUERTAS A MOTOR ELÉCTRICO DE CIERRE CENTRALIZADO PARA PUERTA TRASERA DCHA. SISTEMA=CIERRE CENTRALIZADO PARA PUERTAS A BOCINA DE SEGURIDAD SISTEMA=BOCINA A PANEL DE INSTRUMENTOS SISTEMA=PANEL DE INSTRUMENTOS A MÓDULO DE TRANSCEPTOR DE ANTIRROBO PASIVO (PATS) #2 SISTEMA=PATS A DIAGNÓSTICO - PIN#5 SISTEMA=DIAGNÓSTICO MASA ELÉCTRICA DEL PILAR A IZQUIERDO Tipo II y I Tipo IV Tipo IV SISTEMA=ABS A MÓDULO ABS PIN#26 * PARA EL MODELO DE SERIE BAJA DE PORTÓN TRASERO FIESTA (EXCEPTO EL BÁSICO), MOVER ESTE CIRCUITO A S14, CABLE=0.75 mm2 11.2.0 SISTEMA=DIAGNÓSTICO SISTEMA=LUZ DE CORTESÍA SISTEMA=CIERRE CENTRALIZADO PARA PUERTAS A INT. DE APERTURA DEL BAÚL SISTEMA=CIERRE CENTRALIZADO PARA PUERTAS A INT. DE APERTURA DEL BAÚL 5.1.0 A CONJ. DE FAROS DERECHO A CONJ. DE FAROS DERECHO Tipo IV SISTEMA=AC MASA ABS DIVISOR Tipo II SISTEMA=MASA PH9S65-70012-AB
  • 8.
    10.0.0 14401KBAW0.631-AA17 10441KBAW 0.131-AJ12 10441KBAW 5.231-AJ11 31-AJ7 14401BK WA2.5 31-AJ7 14A584-DRVBK WA 2.5 14401KBAW 5.231-AA80 S100_14401 12.3.1 12.3.1 12.3.1 13.5.0 26 BK 17K400WA 1.031-KA28 17K400BK31-LF21 WA 0.5 17K400WA 1.0 BK31-HB19 31-DA6BK17K4002.5WA BK 17K400WA 0.531-LG6 31-AA83 AW 5.0 KB 17K400 BK 17K400WA 0.531-GL20 13.5.0 10.2.10 5.1.0 . S1_17K400 5.3.0 7.3.0 7.2.0 AW 0.152BL-13 13A444BK 10441KBAW 5.031-LG6 31-DA6ABK14401AW0.1 444A31KBAW 0.131-DA6 14401BKWA4.031-DA6 13A444BK31-LF22 WA 1.0 13A444WA 0.5 BK31-AA83 BK 13A444WA 1.031-LF21 31-HB19 BKWA 1.5 14401 AW 5.002LG-13 13A444BK S50_14401 S1_13A444 . 7.2.0 . 5.3.0 10.2.10 13.5.0 5.1.0 3 5.1.0 . 7.2.0 . 6.1.0 KBAW 57.031-LH16 14401 31-LH16 BKWA 0.75 14A584-REAR 31-LH16A 14401 BKWA 0.75 31-LH23 14401 BKWA 0.75 31-LH16A BKWA 0.75 14A584-REAR 31-LH23 BKWA 0.75 14A584-PSS 31-AA30 14401BKWA 0.5 31-AA31 14401BKWA 0.5 9 . 6.3.0 . 6.3.0 . 6.3.0 22 9 S47_14401 . 13.5.0 . 13.5.0 6C319KBAW 0.631-RH15 U B - K B7 C L - 1 3WA 0.5 14401 14401BKWA 1.031-KA14 31-LE12 BK-YE 144010.5WA BK31-ME7 WA 0.5 14401 BK-BU31-LE19 WA 0.5 14401 BK-OG31-RA1 WA 0.5 14401 6C31931-HA15 BKWA 1.5 S102_14401. 13.5.0 . 13.5.0 14401GO-KBAW 05.091-RJ29 14401EY-KBAW 57.091-PG6 91-GL37 BK-GNWA 0.35 14401 91-GG14 BK-OGWA 0.75 14401 5.2.0 5.2.0 S4_14290 1.0.0 20 S3_14290 . S10_14290 S1_14290 C1-1 C3-1 C2-1S1_6C319 S28_14401 S21_14401 C1-1 C3-1 C2-1 BK C1-1 C3-1 C2-1 S15_14401 S10_14401 1.0.0 1.0.0 1.0.0 1.0.0 1.4.0 C5-1 C6-1 C2-1 C3-1 (+)(-) .. S14_14401 5.4.0 . 1.0.0 31-LF23 BK-OG 14401AW 0.1 BK-GN31-LE29 WA 1.0 14401 BK31-KA8 WA 1.0 14401 14 14401EY-KBAW 5.191-RE8B BK31-LF2A WA 1.0 14401 . . 14.1.0 91-JA10 BK-RDWA 0.50 14401 5.4.0 5.4.0 7.3.0 13.1.1 3.1.1 91-RE8C BK-YEWA 0.75 6C319 6C319EY-KBAW 57.091-RE8D 91-MD15 BK-GNWA 2.5 14401 14301 20.0WA BK31-DA1 14301 20.0WA BK31-DA1 14401WA BK-YE91-RE8A 1.5 6.1.0 10.0.0 1.0.0 3.1.1 144012.5WABK-YE91-RE8 BK31-DJ7 14401AW 0.1 31-DA7BKWA4.014401 11.2.0 12.8.0 5.2.0 144016.0WABK-YE31-DA1 C1-1 C2-1 C3-1 C4-1 C5-1 14401BK31-DA4WA2.5 BK-GN31-FA25 4.0 14401WA 31-DA7BBKWA2.514401 BK31-HA15 WA 1.5 14401 1.4.0 14401 AW 0.4 BK 31-DA7A 1 0 4 4 1 K B6 B B - 1 30.75WA 31-FA13 BK0.35WA 14401 BK 14401WA 0.531-HB20 14401WA 0.5 BK31-LD10 . 3.1.1 BK31-LH27A WA 0.5 14401 14401AW 5.0 K B1 3 B H - 1 3 1 0 4 4 18 B L - 1 3 BKWA 0.5 . 6.3.0 . 3.1.1 91-RN1 BK-BU WA 0.75 14401 91-RN1 BK-BU WA 0.75 6C319 14290BKWK6.031-PA6A 0 9 2 4 16 A P - 1 3BKWK 6.0 1.5WKBK1429031-FA87A 09241KBKW0.131-DA1 31-LD6 0.5WK BK 14290 KW 57.0 BK 1429031-LD17 WK 0.75 1429031-LD11 BK 31-LE31A BK-YE 14290KW 57.0 31-LE31 BK-YE 142900.75WK 31-FA87 0.1 KBWK 14290 142901.0WK31-ME6 BK 09241KBKW5.131-LE30B 14290WK 0.75 BK31-LE30 14290WK 0.75 BK31-LE30A 31-FA6 BKWK 0.75 14290 . 1 0 4 4 19 C L - 1 3BKWA 0.5 31-LC30 14401BKWA 0.5 . BK-BU31-GC7 WA 0.75 14401 BK 1 0 4 4 17 B B - 1 31.0WA 91-DA1BK-YEWA1.014401 91-RA1 BK-OGWA 1.0 14401 A RADIO #4 8.0.0 A MÓDULO DE SISTEMA DE AIRBAG Y PRETENSORES #20 MASA DEL PILAR D SISTEMA=MASA Tipo IV OPCIÓN=HBL A DESEMPAÑADOR DE LUNETA SISTEMA=DESEMPAÑADOR DE FAROS TRASEROS OPCIÓN=LIMPIALUNETA OPCIÓN=CHMSL A CHIMSEL SISTEMA=LUCES DE FRENO SISTEMA=CIERRE CENTRALIZADO PARA PUERTAS SISTEMA=MASA MASA DEL PILAR D Tipo IV MASA PCM DIVISOR Confidencial de Ford A DIAGNÓSTICO-PIN#5 SISTEMA=DIAGNÓSTICO MASA DEL MOTOR SISTEMA=MASA G1 MASA SOPORTE DE BATERÍA SISTEMA=MASA G1 BATERÍA SISTEMA=PDJB BATERÍA MASA ELÉCTRICA DEL PILAR A IZQUIERDO Tipo I y II 11.2.0 A MOTOR DEL ELECTROVENTILADOR #B OPCIÓN=AIRE ACOND. SISTEMA=AC 11.2.0 A SOLENOIDE DE EMBRAGUE DE A/C #2 SISTEMA=AC GND#0 MASA DE AIRE ACOND. SISTEMA=FAROS SISTEMA=FAROS SISTEMA=FAROS A LUZ TRASERA COMBINADA DERECHA A LUZ TRASERA COMBINADA IZQUIERDA A INTERRUP. DE SEÑAL MULTIFUNCIÓN-PIN#C1-8 A MOTOR DEL LIMPIAPARABRISAS DELANTERO #5 A ENCENDEDOR SISTEMA=LIMPIA/LAVAPARABRISAS SISTEMA=ENCENDEDOR / TOMA CORRIENTE DE 12 VOLTIOS A ILUMINACIÓN DEL PANEL DE INSTRUMENTOS / LUZ DE INTERRUPTORES A INTERRUP. DE DESEMPAÑADOR DE FAROS TRASEROS #4 SISTEMA=DESEMPAÑADOR DE FAROS TRASEROS SISTEMA=LUZ DE CORTESÍA A ILUMINACIÓN DE LA GUANTERA A RELÉ DE DESEMPAÑADOR DE FAROS TRASEROS SISTEMA=DESEMPAÑADOR DE FAROS TRASEROS A INTERRUPTOR DE AIRE ACOND. #10 SISTEMA=AC A INTERRUP. DE FAROS ANTINIEBLA DELANTEROS #4 SISTEMA=FAROS ANTINIEBLA OPCIÓN=FAROS ANTINIEBLA SISTEMA=CIERRE CENTRALIZADO P/PUERTAS A MOTOR ELÉCTRICO DE CIERRE CENTRALIZADO P/PUERTA DELANTERO IZQ. A MOTOR ELÉCTRICO DE CIERRE CENTRALIZADO P/PUERTA DELANTERA DCHA. SISTEMA=CIERRE CENTRALIZADO P/PUERTAS *PARA RKE+OTD MD MOVER ESTE CIRCUITO A S28 SISTEMA=PDJB SISTEMA=PDJB SISTEMA=PDJB SISTEMA=PDJB SISTEMA=PANEL DE INSTRUMENTOS SISTEMA=PDJB A RELÉ DE LUCES BAJAS A RELÉ DE LUCES ALTAS A RELÉ DEL LIMPIAPARABRISAS DELANTERO A RELÉ DE ENCENDIDO A RELÉ DE BOCINA A LUZ DE TECHO DELANTERA #2 A DIAGNÓSTICO-PIN#4 A INTERRUP. DE NIVEL DE LÍQUIDO DE FRENO #1 A INTERRUP. DEL VENTILADOR DEL DESEMPAÑADOR #3 SISTEMA=ILUMINACIÓN DEL PANEL DE INSTRUMENTOS / LUZ DE INTERRUPTORES SISTEMA=ILUMINACIÓN DEL PANEL DE INSTRUMENTOS / LUZ DE INTERRUPTORES SISTEMA=ILUMINACIÓN DEL PANEL DE INSTRUMENTOS / LUZ DE INTERRUPTORES A INTERRUP. PARA AJUSTAR LA VENTANILLA TRASERA IZQ. A INTERRUP. PARA AJUSTAR LA VENTANILLA TRASERA DCHA. A INTERRUP. PARA AJUSTAR LA VENTANILLA DELANTERA DCHA. MASA DEL DIVISOR DEL PILAR A IZQ. Tipo IV SISTEMA=BOCINA 7.5.0 A BOCINA OPCIÓN=AIRE ACOND. 11.2.0 A SISTEMA DE AIRE ACOND.-INTERRUPTOR DE PRESIÓN DUAL #2 5.1.0 A CONJ. DE FAROS IZQUIERDO 5.1.0 A CONJ. DE FAROS DERECHO 5.1.0 A CONJ. DE FAROS DERECHO 5.1.0 A CONJ. DE FAROS IZQUIERDO A FARO ANTINIEBLA DELANTERO IZQ. A FARO ANTINIEBLA DELANTERO DCHO. A RELÉ DE FAROS ANTINIEBLA OPCIÓN=FAROS ANTINIEBLA GND#0 MASA DE PASARUEDA DELANTERO IZQUIERDO MASA DE PASARUEDA DELANTERO IZQUIERDO DISTRIBUCIÓN DE MASA SOLO DIESEL FIESTA 2009 3.1.1 A PCM - B-K2 3.1.1 A PCM - C-C4 3.1.1 A PCM - AG4 3.1.1 A PCM-AH4 A RELÉ DE BUJÍA PREINCANDESCENTE PIN # C1-5 SISTEMA=CONTROL ELECTRÓNICO DEL MOTOR Tipo IV SISTEMA=VENTANILLAS ELÉCTRICAS A INTERRUP. DE VENTANILLAS ELÉCTRICAS PIN# C2-3 SISTEMA=VENTANILLAS ELÉCTRICAS A RKE PIN# CNA-9 SISTEMA=VENTANILLAS ELÉCTRICAS A RKE PIN# CNA-8 SISTEMA=CIERRE CENTRALIZADO P/PUERTAS A RKE PIN# CNA-1 SISTEMA DEL MOTOR MASA DE CALENTADOR DE COMBUSTIBLE SISTEMA=LUZ DE CORTESÍA SISTEMA=DIAGNÓSTICO Tipo IV MASA ELÉCTRICA DEL PILAR A DERECHO Tipo IV GND#0 SISTEMA=AIRBAG Y PRETENSORES Tipo II Tipo III SISTEMA=MASA MASA DE RADIO DEL TÚNEL DIVISOR AIRBAG DIVISOR SISTEMA=MASA GND#0 SISTEMA=MASA MASA DE LA TAPA DEL BAÚL Tipo IV OPCIÓN=CHMSL SISTEMA=LUCES DE FRENO A LUCES DE FRENO - CHIMSEL SISTEMA=FAROS A LUZ DE PATENTE SISTEMA=DESEMPAÑADOR DE FAROS TRASEROS A DESEMPAÑADOR DE LUNETA OPCIÓN=HBL SISTEMA=LIMPIA/LAVAPARABRISAS A MOTOR DE LIMPIALUNETA AL SEGURO DEL BAÚL A INT. DEL BAÚL A SENSOR DE VELOCIDAD DEL VEHÍCULO Tipo I GND#0 SOLO FIESTA C/PORTÓN TRASERO SISTEMA=AVISO DE PUERTA ABIERTA A SISTEMA DE CONTROL ELECTRÓNICO DEL MOTOR SISTEMA=CONTROL ELECTRÓNICO DEL MOTOR A PANEL DE INSTRUMENTOS SISTEMA=PANEL DE INSTRUMENTOS 3.1.1 INTERRUPTOR DEL PEDAL DE FRENO #1 A MÓDULO DE TRANSCEPTOR DE ANTIRROBO PASIVO #2 SISTEMA=ANTIRROBO PASIVO (PATS) AL SEGURO DEL BAÚL SOLO MUESCA FIESTA SISTEMA=CIERRE CENTRALIZADO PARA PUERTAS A INT. DEL BAÚL SISTEMA=AVISO DE PUERTA ABIERTA SISTEMA=FAROS SISTEMA=FAROS A PATENTE A PATENTE Tipo IV SISTEMA=CIERRE CENTRALIZADO PARA PUERTAS A INT. DEL BAÚL SISTEMA=CIERRE CENTRALIZADO PARA PUERTAS A INT. DEL BAÚL 11.2.0 SISTEMA=AC PH9S65-70012-BA
  • 9.
    14401KBAW5.231-RE8 14401KBAW 57.031-RE8A 14401KBAW 57.031-RE8B 14401KBAW57.031-RE8C 31-RE8D BKWA 0.75 14401 S21_14401 . 3.1.3 . 3.1.3 . 3.1.3 . 3.1.3 . 4.1.0 . 4.1.0 10441KBAW 57.031-TA35 C1-1 C3-1 C2-1 C5-1 C6-1 C2-1 C3-1 (+)(-) .. C1-1 C3-1 C2-1 BK 1.4.0 5.4.0 7.3.0 5.2.0 5.2.0 11.2.0 11.2.0 12.8.0 C1-1 C3-1 C2-1 13.1.1 3.1.3 . 1.0.0 1.0.0 . C1-1 C2-1 C3-1 C4-1 C5-1 S15_14401 31-DA1 BKWA 16.0 14301 31-DA1 BKWA 16.0 14301 91-MD15BK-GNWA2.5 14401 BK31-LF2A WA 1.0 14401 BK-GN31-LE29 WA 1.0 14401 BK31-ME6 WA 1.0 14290 31-RG2 BKWA 1.5 14401 31-LE30A 57.0 KBWA 14290 31-DA114290BKWA1.0 14290KBAW 5.231-FA6 31-PA6A6.0WABK14290 14401BK31-DA4WA1.5 K B7 C L - 1 3WA 0.5 14401 BK-BU31-GC7 WA 0.75 14401 BK31-ME7 WA 0.5 14401 BK-BU31-LE19 WA 0.5 14401 1 0 4 4 1 E Y - K B2 1 E L - 1 30.5WA BK-OG31-RA1 WA 0.5 14401 14401GO-KBAW 57.091-GG14 91-JA10 BK-RDWA 0.50 14401 31-DA7BKWA4.014401 31-FA13 BKAW 53.0 14401 91-GL37 BK-GNWA 0.35 14401 WA 0.75 14290BK31-LE31 BK31-LD11 14290AW 57.0 14290WA 1.0 BK31-FA87 14290BKWA 0.531-LD6 31-LF23 BK-OG 14401AW 0.1 BK31-DJ7 14401AW 0.1 BK31-KA8 WA 1.0 14401 S14_14401 144016.0WABK31-DA1 S28_14401 AW 5.002BH-13 14401BK BK-GN31-FA25 4.0 14401WA 14401BKWA 1.031-KA14 S10_14401 S3_14290 S4_14290 31-LD17 14290BKWA 0.75 S1_14290 09241A78AF-13BKWA1.5 WA 0.75 14290BK31-LE31A 31-LE30 BK0.75WA 14290 . S10_14290 31-LE30B14290BKWA1.5 31-AA31 14401BKWA 0.5 S47_14401 5.2.0 31-LD10 AW 5.0 KB 14401 . 13.5.0 . 14.1.0 31-DA7A BKWA 4.0 14401 S102_14401 . 13.5.0 . 10.2.10 10441KBAW 53.031-GL7 31-DA7B BK WA2.5 14401 . 13.5.0 31-AA30 14401BKWA 0.5 14401 31-LH16 BKWA 0.75 9 14A584-REARKBAW 57.031-LH16 . 6.3.0 . 6.3.0 . 6.3.0 22 9 KBAW 57.0 14401 31-LH16A KBAW 57.0 14401 31-LH23 14A584-REARKBAW 57.031-LH16A 14A584-PSSKBAW 57.031-LH23 . 6.3.0 . 7.2.0 . 6.1.0 14401AW 5.031-LH27A BK BK31-HB31 WA 0.5 14401 10441KBAW 5.031-LB8 BK 13A444WA 1.031-LB25 S50_14401 S1_13A444 31-LG6 14401BKWA 0.5 WA1.014401BK31-DA6A . 7.2.0 . 5.3.0 31-DA6 13A444BKWA 1.0 10.2.10 13.5.0 5.1.0 10441KBAW0.46AD-13 3 5.1.0 AW 0.131-LF22 BK 13A444 31-AA83 AW 5.0 KB 13A444 AW 0.112FL-13 13A444BK 14401KBAW 5.131-HB19 BK 13A444WA 0.531-GL20 14401NG-KBAW5.291-TA55 . 4.1.014401NG-KBAW 57.091-TA55A S68_14401 . 4.1.091-TA55B BK-GNWA 0.75 14401 H 14401DR-KBAW 57.091-TA18 14K011DR-KBEW 57.091-TA18 . 4.1.0 . 4.1.0 . 4.1.010441KBAW 57.031-TA35 10441KBAW 57.031-TA21 . 4.1.014K011GO-KBEW 57.091-RJ29 C 14401GO-KBAW 57.091-RJ29 AW 0.182AK-13 17K400BK AW 5.031-LF21 BK 17K400 31-HB19 AW 0.1 KB 17K400 WA2.517K400BK31-DA6 AW 5.06GL-13 17K400BK 17K400WA 0.5 BK31-AA83 AW 5.002LG-13 17K400BK 13.5.0 10.2.10 5.1.0 . S1_17K400 5.3.0 7.3.0 7.2.0 14401KBAW0.631-AA17 31-AJ7 14401BK WA 2.5 31-AJ7 14A584-DRVBK WA 2.5 S100_14401 12.3.1 TO 12.3.1 12.3.1 13.5.0 26 14401KBAW 5.231-AA80 10441KBAW 5.231-AJ11 10441KBAW 0.131-AJ12 . . 5.4.0 . 5.4.0 1.0.0 1.0.0 1.0.0 1.0.0 1.0.0 10.0.0 . . . 10.0.0 31-TA21 14401BKWA 0.75 . 13.5.0 . 7.5.0 1 0 4 4 19 C L - 1 3BKWA 0.50 31-LC30 14401BKWA 0.50 1 0 4 4 10 1 E M - 1 3BKWA 0.75 KBAW 0.6 1429031-PA6 1.4.0 6.1.0 BK 1 0 4 4 17 B B - 1 31.0WA 91-DA1BK-YEWA1.014401 91-RA1 BK-OGWA 1.0 14401 OPCIÓN=LIMPIAPARABRISAS TRASERO SISTEMA=CIERRE CENTRALIZADO PARA PUERTAS SISTEMA=MASA MASA DEL PILAR D Tipo IV OPCIÓN=CHMSL SISTEMA=LUCES DE FRENO A LUCES DE FRENO - CHIMSEL SISTEMA=FAROS A LUZ DE PATENTE SISTEMA=DESEMPAÑADOR DE FAROS TRASEROS A DESEMPAÑADOR DE PARABRISAS TRASERO OPCIÓN=HBL SISTEMA=LIMPIAPARABRISAS/LAVAPARABRISAS A MOTOR DE LIMPIAPARABRISAS TRASERO AL SEGURO DEL BAÚL A INT. DEL BAÚL GND#0 SOLO FIESTA C/PORTÓN TRASERO SISTEMA=AVISO DE PUERTA ABIERTA MASA DEL PILAR D SISTEMA=MASA Tipo IV OPCIÓN=HBL A DESEMPAÑADOR DE LUNETA SISTEMA=DESEMPAÑADOR DE FAROS TRASEROS OPCIÓN=CHMSL A CHIMSEL SISTEMA=LUCES DE FRENO GND#0 GND#0 SISTEMA=MASA MASA DE LA TAPA DEL BAÚL Tipo IV AL SEGURO DEL BAÚL SOLO MUESCA FIESTA SISTEMA=CIERRE CENTRALIZADO PARA PUERTAS A INT. DEL BAÚL SISTEMA=AVISO DE PUERTA ABIERTA SISTEMA=FAROS SISTEMA=FAROS A PATENTE A PATENTE A RADIO 8.0.0 A MÓDULO DE AIRBAG #20 SISTEMA=MÓDULO DE AIRBAG Y PRETENSORES Tipo II Tipo III SISTEMA=MASA MASA DE RADIO DEL TÚNEL DIVISOR MASA DE AIRBAG DIVISOR SISTEMA=MASA OPCIÓN=AIRBAG SISTEMA=PDJB SISTEMA=PDJB SISTEMA=PDJB SISTEMA=PDJB SISTEMA=TABLERO DE INSTRUMENTOS SISTEMA=PDJB A RELÉ DE LUCES BAJAS A RELÉ DE LUCES ALTAS A RELÉ DEL LIMPIAPARABRISAS DELANTERO A RELÉ DE ENCENDIDO A RELÉ DE BOCINA A LUZ DE TECHO DELANTERA #2 A DIAGNÓSTICO-PIN#4 A INTERRUP. DE NIVEL DE LÍQUIDO DE FRENO #1 SISTEMA=LUZ DE CORTESÍA SISTEMA=DIAGNÓSTICO SISTEMA=ILUMINACIÓN DEL PANEL DE INSTRUMENTOS / LUZ DE INTERRUPTORES SISTEMA=ILUMINACIÓN DEL PANEL DE INSTRUMENTOS / LUZ DE INTERRUPTORES SISTEMA=ILUMINACIÓN DEL PANEL DE INSTRUMENTOS / LUZ DE INTERRUPTORES A INTERRUP. PARA AJUSTAR LA VENTANILLA TRASERA IZQ. A INTERRUP. PARA AJUSTAR LA VENTANILLA TRASERA DCHA. A INTERRUP. PARA AJUSTAR LA VENTANILLA DELANTERA DCHA. SISTEMA=CIERRE CENTRALIZADO PARA PUERTAS A INT. DEL BAÚL SISTEMA=CIERRE CENTRALIZADO PARA PUERTAS A INT. DEL BAÚL SISTEMA=AC A INTERRUP. DEL VENTILADOR DEL DESEMPAÑADOR #3 SISTEMA=TRANSMISIÓN AUTOMÁTICA A UNIDAD DE PALANCA DE CAMBIOS PIN# C1-1 SISTEMA=TRANSMISIÓN AUTOMÁTICA A UNIDAD DE PALANCA DE CAMBIOS PIN# C1-5 SISTEMA=FAROS SISTEMA=FAROS SISTEMA=FAROS A LUZ TRASERA COMBINADA DERECHA A LUZ TRASERA COMBINADA IZQUIERDA A INTERRUP. DE SEÑAL MULTIFUNCIÓN-PIN#C1-8 A MOTOR DEL LIMPIAPARABRISAS DELANTERO #5 A ENCENDEDOR SISTEMA=LIMPIA/LAVAPARABRISAS SISTEMA=ENCENDEDOR / TOMA CORRIENTE DE 12 VOLTIOS SISTEMA=VENTANILLAS ELÉCTRICAS A INTERRUP. DE VENTANILLAS ELÉCTRICAS PIN# C2-3 SISTEMA=VENTANILLAS ELÉCTRICAS A RKE PIN# CNA-9 SISTEMA=VENTANILLAS ELÉCTRICAS A RKE PIN# CNA-8 SISTEMA=CIERRE CENTRALIZADO. P/PUERTAS A RKE PIN# CNA-1 A UNIDAD DE TANQUE DE COMBUSTIBLE SISTEMA=MOTOR DISTRIBUCIÓN DE MASA MOTOR ROCAM NAFTA T/A FIESTA 2009 A TOMA CORRIENTE TRASERO ILUMINACIÓN DEL PANEL DE INSTRUMENTOS / LUZ DE INTERRUPTORES A INTERRUP. DE DESEMPAÑADOR DE FAROS TRASEROS #4 SISTEMA=DESEMPAÑADOR DE FAROS TRASEROS SISTEMA=LUZ DE CORTESÍA A ILUMINACIÓN DE LA GUANTERA A RELÉ DE DESEMPAÑADOR DE FAROS TRASEROS SISTEMA=DESEMPAÑADOR DE FAROS TRASEROS A INTERRUPTOR DE AIRE ACOND. #10 SISTEMA=AC A INTERRUP. DE FAROS ANTINIEBLA DELANTEROES #4 SISTEMA=FAROS ANTINIEBLA A INTERRUP. DEL CAPÓ PIN # C1-2 SISTEMA=AVISO DE PUERTA ABIERTA A MOTOR DE CIERRE CENTRALIZADO PARA PUERTA DELANTERO IZQ. SISTEMA=CIERRE CENTRALIZADO PARA PUERTAS A MOTOR DE CIERRE CENTRALIZADO PARA PUERTA TRASERA DCHA. SISTEMA=CIERRE CENTRALIZADO PARA PUERTAS A BOCINA DE SEGURIDAD SISTEMA=BOCINA A UNIDAD DE PALANCA DE CAMBIOS PIN# C1-5 SISTEMA=TRANSMISIÓN AUTOMÁTICA A UNIDAD DE PALANCA DE CAMBIOS PIN# C1-1 SISTEMA=TRANSMISIÓN AUTOMÁTICA SOLO PARA EL MANUAL DE MÉXICO SISTEMA=CONTROL ELECTRÓNICO DEL MOTOR A PCM SISTEMA=CONTROL ELECTRÓNICO DEL MOTOR A PCM SISTEMA=CONTROL ELECTRÓNICO DEL MOTOR A PCM SISTEMA=CONTROL ELECTRÓNICO DEL MOTOR A PCM MASA PCM Tipo I DIVISOR Confidencial de Ford MASA DEL MOTOR SISTEMA=MASA G1 MASA SOPORTE DE BATERÍA SISTEMA=MASA G1 BATERÍA SISTEMA=PDJB BATERÍA 11.2.0 A MOTOR DEL ELECTROVENTILADOR #B OPCIÓN=AIRE ACOND. SISTEMA=AC 11.2.0 A SOLENOIDE DE EMBRAGUE DE A/C #2 SISTEMA=AC GND#0 MASA DE AIRE ACOND. Tipo IV A TCM PIN # A-23 SISTEMA=TRANSMISIÓN AUTOMÁTICA SISTEMA=TRANSMISIÓN AUTOMÁTICA A TCM PIN # A-32 SISTEMA=TRANSMISIÓN AUTOMÁTICA A VSS PIN # C1-2 A INTERRUPTOR DE MODO DE CAJA DE CAMBIOS PIN# C1-3 SISTEMA=TRANSMISIÓN AUTOMÁTICA SISTEMA=MASA GND#0 MASA TCM Tipo II 5.1.0 A FARO DERECHO 5.1.0 A FARO DERECHO GND#0 MASA DE PASARUEDA DELANTERO IZQUIERDO Tipo IV SISTEMA=BOCINA 7.5.0 A BOCINA OPCIÓN=AIRE ACOND. 11.2.0 A SISTEMA DE AIRE ACOND.- INTERRUPTOR DE PRESIÓN DUAL #2 5.1.0 A CONJ. DE FAROS IZQUIERDO 5.1.0 A CONJ. DE FAROS IZQUIERDO A FARO ANTINIEBLA DELANTERO IZQ. A FARO ANTINIEBLA DELANTERO DCHO. A RELÉ DE FAROS ANTINIEBLA OPCIÓN=FAROS ANTINIEBLA MASA DE PASARUEDA DELANTERO IZQUIERDO Tipo IV MASA DEL DIVISOR DEL PILAR A IZQ. Tipo IV MASA ELÉCTRICA DEL PILAR A DERECHO Tipo I y II A MÓDULO DE TRANSCEPTOR DE ANTIRROBO PASIVO (PATS)#2 SISTEMA=ANTIRROBO PASIVO (PATS) A DIAGNÓSTICO - PIN#5 SISTEMA=DIAGNÓSTICO A TABLERO DE INSTRUMENTOS SISTEMA=TABLERO DE INSTRUMENTOS MASA DEL DIVISOR DEL PILAR A DERECHO Tipo IV PH9S65-70012-DB
  • 10.
    75 15 50 30 57 1230 . 14401KB-NGAW 0.115-BB9 S5 BB + 60A (C) BB BB + 20A(C) S60 PH9S65-70016-AB C1-1 C3-1 C2-1 C5-1 C6-1 C2-1 C3-1 (+)(-) C1-1 C1-2 C1-3 C1-4 C1-5 C1-6 C1-7 C1-8 C1-10 C1-9 C1-11 C1-12 C1-13 C1-14 C1-15 C1-16 8 1 2 3 4 5 6 7 9 10 11 12 13 14 15 16 S20 8-EE7 WH-RDWA O.5 14401 S8 14401BU-RDAW 05.05-EC7 S9 31-DA1BKWA16.0 14301 14401BU-RDAW 5.05-EC3 14401GY-RD0.50WA4-EC1 14401BU-RD1CE-5 AW 05.0 14401GY-RD0.50WA4-EC2 14401BU-RDAW 05.05-EC2 8-EE9 WH-GNWA 0.35 14401 8-EE6 WHWA 0.75 14401 . 8.0.0 9.1.4 9.1.4 8-EE1 WH-RDWA 0.75 14401 13.5.0 14401BK-OGAW 5.031-RA1 4-EC7 WA 0.50 GY-RD 14401 SOLO MUESCA FIESTA + 60A (C) + 15A (A) . 1.2.0 30-DB3 RDWA 6.0 14401 14401DRAW 0.630-DB2 29-BB9 WA 1.0 OG-BK 14401 29-PB9 OGWA 1.0 14401 14401AW 0.1 GO29-PB9A29-PB9 OGWA 1.0 14401 10441EY-NGAW 0.115-CF1 14401 GY-RD3CE-4 AW 5.0 . 1.2.0 SOLO MUESCA FIESTA C1-4 . 10.0.0 . 10.0.0 SOLO PORTÓN TRASERO FIESTA C1-3 91-RA1 WA 1.0 BK-OG 14401 30-DC1 RDWE 16.0 14517 FUSIBLE ATO #8 ACT. DE RELÉ DE ENCENDIDO J1850 BUS+ (FORD SCP+) DCL+VE (SALIDA DE LA PRUEBA DE ARRANQUE)) MASA DEL CHASIS MASA DE SEÑAL CAN ALTA LÍNEA K ISO 9141 ENTRADA DEL ACTIVADOR DE CONTROL DEL ENLACE S/W J1850 BUS (FORD SCP-) ENERGÍA DE LA BATERÍA (ENCENDIDA) DCL-VE (SALIDA DE LA PRUEBA DE ARRANQUE) SEÑAL DE PROG. EEPROM DEL 2DO FLASH SEÑAL DE PROG. EEPROM DEL FLASH CAN BAJA LÍNEA L ISO 9141 ENERGÍA DE LA BATERÍA (APAGADA) CONECTOR DE ENLACE DE DATOS DESDE ABS - PIN# CAN H DESDE ABS - PIN# CAN L 3.1.3 A PCM (CAN+) 3.1.3 A PCM (CAN-) FUSIBLE ATO #15 DESDE LA MASA DEL PILAR A IZQUIERDO DESDE LA MASA ELÉCTRICA DEL PILAR A IZQUIERDO A PANEL DE INSTRUMENTOS A PANEL DE INSTRUMENTOS 9.1.4 DESDE ABS - PIN#C1-18 ENLACE ISO FUSIBLERA CENTRAL PARCIAL INTERRUPTOR DE ENCENDIDO INTERRUPTOR DE ENCENDIDO DESDE CIERRE CENTRALIZADO PARA PUERTAS - RKE PIN#CNA-15 DESDE MÓDULO DE SISTEMA DE AIRBAG Y PRETENSORES DIVISOR DIAGNÓSTICO Confidencial de Ford BATERÍA BATERÍA MASA SOPORTE DE BATERÍA MASA G1 MAXI FUSIBLE #8 MAXI FUSIBLE #5 FUSIBLERA DE MOTOR PARCIAL CONECTOR DE DIAGNÓSTICO MOTOR ROCAM NAFTA T/M FIESTA 2009 CONECTOR DE ENLACE DE DATOS SOLO VEHÍCULOS CON SISTEMA ABS
  • 11.
    . DESDE LA MASAELÉCTRICA DEL PILAR A IZQUIERDO1.2.0 14401DRAW 0.630-DB2 14401AW 0.1 GO29-PB9A SOLO MUESCA BV256SOLO MUESCA BV256 BB + 60A (C) MAXI FUSIBLE #5 BB + 15A (A) FUSIBLE ATO #15 S60 SOLO DIESEL Confidencial de Ford C1-1 C3-1 C2-1 MASA G1 C1-1ACT. DE RELÉ DE ENCENDIDO C1-2J1850 BUS+ (FORD SCP+) C1-3DCL+VE (SALIDA DE LA PRUEBA DE ARRANQUE) C1-4MASA DEL CHASIS C1-5MASA DE SEÑAL C1-6CAN ALTA C1-7LÍNEA K ISO 9141 C1-8ENTRADA DEL ACTIVADOR DE CONTROL DEL ENLACE S/W C1-10J1850 BUS (FORD SCP-) C1-9ENERGÍA DE LA BATERÍA (ENCENDIDA) C1-11DCL-VE (ENTRADA DE LA PRUEBA DE ARRANQUE)) C1-12SEÑAL DE PROG. EEPROM DEL 2DO FLASH C1-13SEÑAL DE PROG. EEPROM DEL FLASH C1-14CAN BAJA C1-15LÍNEA L ISO 9141 C1-16ENERGÍA DE LA BATERÍA (APAGADA) 8 1 2 3 4 5 6 7 9 10 11 12 13 14 15 16 A CONTROL ELECTRÓNICO DEL MOTOR - PCM - PIN#CAN-3.1.3 8-EE7 WH-RDWA O.5 14401 14401GY-RDAW 05.04-EC7 S8 14401BU-RDAW 05.05-EC7 S9 14401BU-RDAW 5.05-EC3 14401GY-RD0.50WA4-EC1 14401BU-RD1CE-5 AW 05.0 14401BK-OG0.50WA31-RA1 . 8.0.0 . 1.2.0 DESDE LA MASA DEL PILAR A IZQUIERDO 3.1.3 A CONTROL ELECTRÓNICO DEL MOTOR - PCM - PIN#CAN+ 31-DA1BKWA20.0 14301 C5-1 C6-1 C2-1 C3-1 (+)(-) BATERÍA .. AÍRETAB CONECTOR DE DIAGNÓSTICO 13.5.0 8-EE9 WH-GNWA 0.35 14401 14401 GY-RD3CE-4 AW 05.0 30-DC1 RDWA 20.0 14517 SOLO PORTÓN TRASERO BV25629-PB9 OGWA 1.0 14401 29-PB9 OGWA 1.0 14401 . 10.0.0 A PANEL DE INSTRUMENTOS . A PANEL DE INSTRUMENTOS10.0.0 FIESTA 2009 91-RA1 WA 1.0 BK-OG 14401 MASA SOPORTE DE BATERÍA FUSIBLERA DE MOTOR PARCIAL CONECTOR DE ENLACE DE DATOS CONECTOR DE ENLACE DE DATOS DIVISOR DIAGNÓSTICO FUSIBLERA CENTRAL PARCIAL DESDE MÓDULO DE SISTEMA DE AIRBAG Y PRETENSORES DESDE CIERRE CENTRALIZADO PARA PUERTAS - RKE PIN#CNA-15 PH9S65-70016-BA
  • 12.
    C1-1 C1-2 C1-3 C1-4 C1-5 C1-6 C1-7 C1-8 C1-10 C1-9 C1-11 C1-12 C1-13 C1-14 C1-15 C1-16 8 1 2 3 4 5 6 7 9 10 11 12 13 14 15 16 . 8.0.0 . 1.2.0 . 1.2.0 C5-1 C6-1 C2-1 C3-1 (+)(-) C1-1 C3-1 C2-1 13.5.0 31-DA1BKWA16.0 14301 14401GOAW 0.129-PB9 14401BK-OGAW 5.031-RA1 30-DC1RDWE 16.0 14517 14401BU-RDAW 5.05-EC3 14401BU-RD1CE-5 AW 05.0 14401GY-RDAW 5.04-EC7 14401GY-RD0.50WA4-EC1 8-EE9 WH-GNWA 0.35 14401 8-EE7 WH-RDWA O.5 14401 S9 5-EC7 WA 0.5 BU-RD 14401 S8 14401 GY-RD3CE-4 AW 5.0 BB + 60A (C) 14401DRAW 0.630-DB2 BB + 15A (A) 29-MD15 OG-BKWA 1.5 14401 . 14.1.0 14401GY-WHAW 57.04-EC16 5-EC16 WA 0.75 BU-OG 14401 . 10.0.0 . 10.0.0 91-RA1 WA 1.0 BK-OG 14401 ACT. DE RELÉ DE ENCENDIDO J1850 BUS+ (FORD SCP+) DCL+VE (SALIDA DE LA PRUEBA DE ARRANQUE)) MASA DEL CHASIS MASA DE SEÑAL CAN ALTA LÍNEA K ISO 9141 ENTRADA DEL ACTIVADOR DE CONTROL DEL ENLACE S/W J1850 BUS (FORD SCP-) ENERGÍA DE LA BATERÍA (ENCENDIDA) DCL-VE (SALIDA DE LA PRUEBA DE ARRANQUE) SEÑAL DE PROG. EEPROM DEL 2DO FLASH SEÑAL DE PROG. EEPROM DEL FLASH CAN BAJA LÍNEA L ISO 9141 ENERGÍA DE LA BATERÍA (APAGADA) CONECTOR DE ENLACE DE DATOS 3.1.3 A PCM (CAN+) 3.1.3 A PCM (CAN-) FUSIBLE ATO #8 DESDE LA MASA DEL PILAR A IZQUIERDO DESDE LA MASA ELÉCTRICA DEL PILAR A IZQUIERDO A PANEL DE INSTRUMENTOS A PANEL DE INSTRUMENTOS FUSIBLERA CENTRAL PARCIAL DESDE CIERRE CENTRALIZADO PARA PUERTAS - RKE PIN#CNA-15 DESDE MÓDULO DE MÓDULO SISTEMA DE AIRBAG Y PRETENSORES DIVISOR DIAGNÓSTICO Confidencial de Ford BATERÍA BATERÍA MASA SOPORTE DE BATERÍA MASA G1 MAXI FUSIBLE #5 FUSIBLERA DE MOTOR PARCIAL CONECTOR DE DIAGNÓSTICO MOTOR ROCAM NAFTA T/A FIESTA 2009 CONECTOR DE ENLACE DE DATOS A RADIO 4.1.0 A TCM PIN # A-25 CANH 4.1.0 A TCM PIN # A-26 CANL PH9S65-70016-DB
  • 13.
    PH9S65-70021-AB 75 15 50 30 57 1230 . PARA ROCAM DECOMBUSTIBLE FLEX 30-BA6 RDWA 16.0 14300 BBBB C1-1 C3-1 C2-1 G1 31-DA1BKWA16.014301 SISTEMA DE ARRANQUE . DESDE MÓDULO CONTROL ELECTRÓNICO DEL MOTOR 3.1.3 FIESTA 2009 MOTORES ROCAM COMBUSTIBLE FLEX Y NAFTA T/M C5-1 C6-1 C2-1 C3-1 (+)(-) BATERÍA + 60A (C) MAXI FUSIBLE #8 14401 AW 0.6 RD 30-DB3 + FUSIBLE ATO #9 A03 )C( + 20A (C) FUSIBLE ATO #8 3086 85 87 14401KB-GOAW 5.229-BB17 50-BB16 GY-BKWA 1.0 14401 C1-1 C2-1 C3-1 ARRANQUE . CG 2 14401 AW 5.2 GY-BK 50-BB10 29-BB9 WA 1.0 OG-BK 14401 Confidencial de Ford 14300DRAW 0.6130-BB10 91S-BB12 WA 0.75 BK-YE 14401 91S-BB16 WA 0.75 BK-RD 14401 C1-4 . 2.2.0A CARGA - ALTERNADOR PIN#B+ 2.550-BB10GY-BKWA14300 . DESDE MÓDULO CONTROL ELECTRÓNICO DEL MOTOR 3.1.3 C1-1 30-DC1 RD WE 16.0 14517 MASA SOPORTE DE BATERÍA FUSIBLERA DE MOTOR PARCIAL INTERRUPTOR DE ENCENDIDO INTERRUPTOR DE ENCENDIDO FUSIBLERA CENTRAL PARCIAL RELÉ INHIBIDOR DEL ARRANQUE CONEXIÓN CRÍTICA MOTOR DE ARRANQUE
  • 14.
    75 15 50 30 57 1230 . 30-DB3 RD WA 6.0 14401 29-BB17 OG-BKWA2.5 14401 14401KB-YGAW 0.150-BB16 91S-BB12 WA 0.75 BK-YE 14401 50-BB10 GY-BK WA 2.5 14401 14401OG-BKAW 0.129-BB9 BBBB C1-1 C3-1 C2-1 G1 C5-1 C6-1 C2-1 C3-1 (+)(-) BATERÍA + 60A (C) MAXI FUSIBLE #8 . A CARGA - ALTERNADOR PIN#B+ 2.2.0 + FUSIBLE ATO #8 A03 )C( + FUSIBLE ATO #9 A02 )C( 3086 85 87 C1-1 C2-1 C3-1 . ARRANQUE CG SISTEMA DE ARRANQUE SOLO DIESEL 1 . DE MÓDULO CONTROL ELECTRÓNICO DEL MOTOR PIN # C-C3 3.1.1 30-DC1 RD WA 20.0 14517 6C319DREW 0.0230-BA6 6C319DRAW 0.0230-BB10 31-DA1BKWA20.014301 Confidencial de Ford C1-4 C1-1 6C319WAGY-BK50-BB102.5 FIESTA 2009 MASA SOPORTE DE BATERÍA FUSIBLERA DE MOTOR PARCIAL INTERRUPTOR DE ENCENDIDO INTERRUPTOR DE ENCENDIDO FUSIBLERA CENTRAL PARCIAL RELÉ INHIBIDOR DEL ARRANQUE CONEXIÓN CRÍTICA MOTOR DE ARRANQUE PH9S65-70021-AB
  • 15.
    . 2.2.0 C1-1 C2-1 C3-1 CG C5-1 C6-1 C2-1 C3-1 (+)(-) C1-1 C3-1 C2-1 G1 31-DA1BKWA16.014301 30-BB10 RDWA 16.014K011 2.550-BB10GY-BKWA14K011 14401 AW 5.2 GY-BK 50-BB10 30-BB10 RDWA 16.0 14K011 BB + 60A (C) 14401 AW 0.6 RD 30-DB3 BB + A03 )C( + 20A (C) 3086 85 87 14401KB-GOAW 5.229-BB17 29-BB9 WA 1.0 OG-BK 14401 50-BB16 GY-BKWA 1.0 14401 14401BK-YEAW 57.091S-BB12 C1-6 C1-9 14K011BK-YEEW 57.091S-BB12 14401BK-YEAW 57.091S-BB12A B 14K011BK-YEEW 57.091S-BB12A D C1-7 C1-4 0132 30 57751550315 2 165 234 P1 - P P2 - R P5 - N P6 - INHIBIDOR DEL ARRANQUE P7 - D P4 - 2 P8 - 1 P3 P9 . 3.1.3 30-DC1 RD WE 16.0 14517 MOTORDE2.0L: BATERÍA MAXI FUSIBLE #8 A CARGA - ALTERNADOR PIN#B+ FUSIBLE ATO #9 FUSIBLE ATO #8 ARRANQUE cable=20.0mm2 MASA SOPORTE DE BATERÍA FUSIBLERA DE MOTOR PARCIAL INTERRUPTOR DE ENCENDIDO FUSIBLERA CENTRAL PARCIAL RELÉ INHIBIDOR DEL ARRANQUE CONEXIÓN CRÍTICA MOTOR DE ARRANQUE BLOQUEO Confidencial de Ford SISTEMA=CONTROL ELECTRÓNICO DEL MOTOR DESDE PCM INTERRUPTOR DE MODO DE CAJA DE CAMBIOS 1) 1 2) 2 6) Estacionamiento 3) Avance 4) Neutral 5) Marcha atrás SISTEMA DE ARRANQUE MOTOR ROCAM NAFTA T/A FIESTA 2009 PH9S65-70021-CA
  • 16.
    SISTEMA DE CARGA . APANEL DE INSTRUMENTOS10.0.0 FIESTA 2009 8-BA12 WH-BUWA 1.5 14300 C1-1C2-1 F S I REGULADORG B+ A REG. DEL ALT. 6G CARGA 8-BA12 WH-BUWA 0.75 14401 SOLO NAFTA 1 . 2.1.0DESDE MOTOR DE ARRANQUE 30-BA6 RDWA 16.0 14300 Confidencial de Ford REGULADOR DEL ALTERNADOR 6G (SIN DIODOS NEUTRALES) CONEXIÓN CRÍTICA PH9S65-70022-AA
  • 17.
    FUSIBLERA CENTRAL PARCIAL BB 30-DC1 RD WA 20.0 14517 C1-1 C3-1 C2-1 G1 C5-1 C6-1 C2-1 C3-1 (+)(-) BATERÍA BB SISTEMADE CARGA Confidencial de Ford SOLO DIESEL RD 6C31930-BA6 WE 20.0 + 60A (B) MAXI FUSIBLE #7 1440130-DB1 RDWA 6.0 + FUSIBLE ATO (C) #3 3A 1440129-BA6 OG-YEWA 0.75 CG G AS RC IG S F B+ REGULADOR CARGA ALT_REG_6G C2-3 C2-2 C2-1 C1-1 CG . A PCM - PIN#C-F13.1.1 . A PCM - PIN#C-E13.1.1 31-DA1BKWA20.014301 . 2.1.0DESDE MOTOR DE ARRANQUE 8 0.75WK 6C319EY-GO6 A B - 9 2 6C3195-EB6 BUWK 0.75 6C3194-EB6 GYWK 0.75 FIESTA 2009 MASA SOPORTE DE BATERÍA FUSIBLERA DE MOTOR PARCIAL REGULADOR DEL ALTERNADOR 6G (PCM) CONEXIÓN CRÍTICA PH9S65-70022-BA
  • 18.
    C1-1C2-1 F S I REGULADORG B+ A REG. DEL ALT. 6G CARGA . 2.1.0DESDEMOTOR DE ARRANQUE 30-BB10 RDWA 16.0 14K011 8-BA12 WH-BUWA 1.5 14K011 8-BA12 WH-BUWA 0.75 14401 SISTEMA DE CARGA SOLO NAFTA T/A 1 Confidencial de Ford . A PANEL DE INSTRUMENTOS10.0.0 FIESTA 2009 REGULADOR DEL ALTERNADOR 6G (SIN DIODOS NEUTRALES) CONEXIÓN CRÍTICA PH9S65-70022-CA
  • 19.
    75 15 50 30 57 1230 . . 11.2.0 S95 6C3190.75WK BK-OG31S-RR1 30-DB3ARDWA6.014401 29-PC36 OGWA1.5 14401 OG-BU 14401 AW 0.429-PD15 29-PD14 OG-YE WA 4.0 14401 29-PD14A OG-YE WA 4.0 14401 15S-DB1WA4.0 14401GN-YE 15S-DB1A GN-YE WA 4.0 14401 8-RE22 WH-VTWA 0.5 14401 CG CG C1-1 C1-2 C1-2 C1-2 C1-1 C1-1 14401NG-KBAW 57.031S-FA87 5-EC7 BU-RDWA 0.50 14401 4-EC7 GY-RDWA 0.50 14401 14401HW-KBAW 57.091S-PA17 144010.75WA BK-BU91S-PA7 14290HW-KBAW 57.091S-PA17 14290UB-KBAW 57.091S-PA7 14290NG-KBAW 57.031S-FA87 14290EY-KBAW 57.091S-FA11 14401EY-KBAW 57.091S-FA11 144010.75WA BK-OG31S-FA38 14401 AW57.0 GN-YE 15S-RE8C 15S-RE8B GN-YE WA0.75 14401 15S-RE8A GN-YE WA0.75 14401 14401 AW 57.0 WH-BU 8-RJ29 31S-FA38 BK-OGWA 0.75 14290 C1-3 91S-RJ15 BK-BUWA 0.75 14401 8-RJ14 WHWA 0.75 14401C1-3 14401DR-HWAW 57.08-RJ15 14401NBAW 57.09-CE6 C1-4 C1-4 9-RJ14 BNWA 0.75 14401 14401EY-KBAW 57.091S-RJ1414401EY-NGAW 57.015S-RJ14 15S-RJ15 GN-BUWA 0.75 14401 144010.75WA BK31-RE8A 144010.75WA BK31-RE8B 31-RE8C BKWA 0.75 14401 14401KBAW 5.231-RE8 14401DR-NBAW 57.09-RJ15 14401DR-NGAW 57.015S-RJ29 14401NG-HWAW 53.08-GL37 14401AW 53.0 GY-OG10-GL37 C1-3 31-RE8D BKWA 0.75 14401 15S-RL2 GN-RDWA 0.75 14401 14401EY-KBAW 57.091S-BB12 14401NG-KBAW 57.031S-GC21 31-DA1BKWA16.014301 15S-RG2GN-OGWA1.514401 1440131-RG2 BKWA 1.5 6C319KW 57.0 WH-GN8-RJ40 6C319NG-EYKW 57.07-RJ40 9-RJ17 BN-WHWK 0.75 6C319 7-RE8 YEWA 0.75 6C319 7-RJ28 YEWK 0.75 6C319 8-RJ17 WH-VTWK 0.75 6C319 8-RJ6 WH-GNWK 0.75 6C319 9-RJ6 BN-GNWK 0.75 6C319 6C319NBKW 57.09-RJ28 6C319HWKW 57.08-RJ28 9-RJ1 BN-YEWA 0.75 6C319 7-PC71 YE-VTWK 0.75 6C319 6C319KW 57.0 WH-VT8-PC71 6C319KW 57.0 BN-WH9-PC71 8-RJ4 WH-RDWH 0.50 6C319 9-RJ4 BN-RDWH 0.50 6C319 14401DRAW 0.630-DB2 15S-RE8 GN-YEWA 0.75 14401 6C3190.75WK BK-GN31S-RR2 6C319UB-NGKW57.015S-RR4 6C319KB-HWKW 5.08-PA53 8-PA52 WH-GNWK 0.5 6C319 8-PA51 WH-BUWK 0.5 6C319 14401GO-KBAW 57.091S-RL2 14401UB-KBAW 57.091S-RH9 6C319NG-KBAW 57.031S-GC21 6C319GO-KBKW 57.091S-RL13 91S-RL12 BK-BUWK 0.75 6C319 91S-RL11 BK-YEWK 0.75 6C319 6C319HW-KBKW 57.091S-RL10 15S-DA5GN-OGWK0.756C319 6C319KB-HWHW 5.08-RJ18 9-RJ18 BN-YEWH 0.5 6C319 6C319DEFENSA48-RJ18 8-PA54 WH-VTWK 0.5 6C319 91-RJ29 BK-OGWA 0.5 14401 15S-PC44AGN-OGWA1.514401 91S-RH5 BK-BUWA 0.75 14401 6C319DR-NGKW 57.015S-RL13 6C319UB-NGKW 57.015S-RL12 15S-RL11 GN-YEWK 0.75 6C319 GN-WH0.75 6C319WK15S-RL10 30-DB3 RDWA 6.0 14401 29-BB9 OG-BK WA1.0 14401 15-BB9 GN-BKWA 1.0 14401 15-RE8 GN-YEWA 0.75 14401 15-DA1 GN-YE WA1.0 14401 C1-2 C1-1 C1-4 C1-3 2 11 2C1-1 C1-2 C1-3 S91 S93BB BB BB + FUSIBLE ATO (C) #14 15A 3086 85 87 + A02 )C( BB + #28 40A (C) FUSIBLE ATO 3086 85 87 + 15A (C) + 7.5A (C) + 15A (C) C1-2 C1-4 C1-3 C1-1 C1-1 C1-1C1-3 C1-2 3 2 1 6C319_S8 6C319_S9 . 13.1.1 . 13.1.1 S32 S33 MASA ENC. SEÑ. C1-2 C1-1 C1-3 S5 S92 S21 6C319_S3 C1-1 C1-2 + C1-1 C1-2 + C1-1 C1-2 + C1-1 C1-2 + . 1.0.0 C4 C5 C6 C3 C2 . 1.0.0 . 1.0.0 . 1.0.0 . 11.2.0 . 1.4.0 . 1.4.0 .. C1-1 C1-2 + C1-1 C1-2 . 12 . 1.2.0 C1-1 C1-2 . C1-1 C1-2 . 11.2.0 . 10.0.0 BB + 60A (C) C1-1 C3-1 C2-1 G1 C5-1 C6-1 C2-1 C3-1 (+)(-) 4 1 GND + A06 )C( C1-1 C1-2 C1-3 2 1 . 1.2.0 SGN GND VREF + 7.5A (C) 1 C1-1 C1-2 C1-3 C1-4 M 2 + A3 )C( ACCR A-66 ACCSL A-08 ACPSW A-73 AIRTMP B-83 CAN+ A-14 A-15 CAN- A-49 CANP CDA B-120 B-118 CDB B-103 CKP+ B-102 CKP- CMP B-111 CMPR B-110 B-84 ECT EDF A-45 A-46 FP FPM A-40 HEDF A-29 A-04 HHTR11 HHTR12 A-03 HO2S11 A-11 HO2S12 A-12 IDLESTEP1 B-96 B-97 IDLESTEP2 IDLESTEP3 B-89 B-88 IDLESTEP4 INJ1 B-112 INJ2 B-113 INJ3 B-104 B-105 INJ4 ISP-RUN A-41 B-106 KS1+ KS1- B-107 MAP B-100 OPSIN B-82OPSOUT A-63 A-44 PSR PWRGND1 A-01 PWRGND2 A-02 PWRGND3 A-78 PWRGND4 A-77 A-50 RX-IN SHLD B-87 B-95 SHLDRTN SIGRTN B-93 A-42 SMC TPS B-92 TX-OUT A-07 A-05 A-24A-23 VREF2 B-99 B-98 VREF3 A-65 VSOUT A-53 VSSIN VSSR A-52 SIGRTN A-32 30-DC1 RDWE 16.0 14517 INTERRUPTOR DE ENCENDIDO .INTERRUPTOR DE ENCENDIDO FUSIBLERA CENTRAL PARCIAL FUSIBLE ATO #14 FUSIBLE ATO #35 FUSIBLE ATO #36 FUSIBLE ATO #37 FUSIBLE ATO #38 FUSIBLE ATO #1 FUSIBLE ATO #8 RELÉ DE BOMBA DE COMBUSTIBLE RELÉ PCM FUSIBLERA DE MOTOR PARCIAL MAXI FUSIBLE #8 MASA SOPORTE DE BATERÍA BATERÍA BATERÍA MAXI FUSIBLE #5 Confidencial de Ford SENSOR DE VELOCIDAD DEL VEHÍCULO (VSS) DESDE PDJB - RELÉ INHIBIDOR DEL ARRANQUE DESDE PDJB - RELÉ DEL ELECTROVENTILADOR DEL MOTOR DESDE PDJB - RELÉ DUAL A CONTROL DE TEMPERATURA DE RELÉ DE AIRE ACONDICIONADO A CONTROL DE TEMPERATURA DESDE DIAGNÓSTICO - PIN#6 DESDE DIAGNÓSTICO - PIN#14 A RKE PIN# CNA-6 A PATS-PIN#SALIDA RX A PATS-PIN#ENTRADA TX A PANEL DE INSTRUMENTOS A BOBINAS DE RELÉ FEM SENSOR DE OXÍGENO PRECALENTADO (HEGO) SOLENOIDE DE PURGA DEL FILTRO DE CARBÓN ACTIVO CMS PRIMARIA SECUNDARIA BOBINA DE TRANSFORMADOR DE ENCENDIDO INTERRUPTOR DE PRESIÓN DE ACEITE SENSOR DE POSICIÓN DEL PEDAL DEL ACELERADOR (TPS) INYECTOR 4 INYECTOR 3 INYECTOR 2 INYECTOR 1 SENSOR DE DETONACIÓN DESDE MASA PCM SENSOR DE TEMPERATURA DEL REFRIGERANTE SENSOR DE POSICIÓN DEL ÁRBOL DE LEVAS SENSOR DE POSICIÓN DEL ÁRBOL DE LEVAS MOTOR PASO A PASO V_ENC.1 V_ENC.2V_ENC.3 SALIDA DE PUENTE OPS ENTRADA DE PUENTE OPS MÓDULO CONTROL ELECTRÓNICO DEL MOTOR 48-RJ4 BLINDAJE 6C319 SOHC MOTOR ROCAM NAFTA T/M FIESTA 2009 CONTROL ELECTRÓNICO DEL MOTOR INTERRUPTOR DE CIERRE DE COMBUSTIBLE UNIDAD DE TANQUE DE COMBUSTIBLE UNIDAD DE TANQUE DE COMBUSTIBLE DESDE MASA DEL PILAR A IZQ. SENSOR TMAP SENSOR TMAP PH9S65-70030-AB C1-4 14401EY-NGAW 57.015S-DA1 15S-RR4GN-BUWA0.7514401 14401GO-NGAW 57.015S-DA5 14401GO-NGAW 57.015S-PC44 GN-BU14401AW57.015S-RH5 15S-DA2 GN-BUWA 0.75 14401 15S-DA7 GN-YEWA 0.75 14401 . 13.5.0 C1-3
  • 20.
    75 15 50 30 57 1230 . C1-1 C1-2 + C1-1 C1-2 + C1-1 C1-2 + 14401DRAW 0.630-PD15 BB + 60A (C) + 60A(C) S5 BB BB BB + A3 )C( 3086 85 87 + 20A (C) S15 14401 15S-RN2 GN-BU WA1.0 GND#0GND#0GND#0 S101 CG + + 2 1 S34 S10 S28 S21 S32 . 2.2.0 . 2.2.0 . 5.6.0 . 5.3.0 C1-5 C1-1 C1-3 C1-4 C1-2 C1-6 . C1-1C1-2 2 1 . C1-1C1-2 12 . 1.4.0 . 1.4.0 21 C1-2 C1-1 C1-2 C1-1 21 C1-1 C1-2 + C1-1 C1-2 + C1-1 C1-2 + . C1-2 C1-1 C1-3 1 23 C1-1 C3-1 C2-1 9 11 17 18 15 6 13 19 S1 S2 1440131-BB6 BKWA 0.75 1440131-DA7 BKWA 4.0 6C319 91S-RL50 BK-BUWA 0.75 6C31915S-RE13 GN-RDWA 0.751440115S-RE13 GN-RDWA 0.75 1440115S-LG28A GN-WHWA 0.75 6C31915S-LG28A GN-WHWA 0.75 144015-EC7 BU-RDWA 0.50 6C3198-RJ12 WH-BUWA 0.75 6C3199-RJ12 BN-BUWA 0.75 144019-RJ35 BN-RDWA 0.75 144018-RJ35 WH-RDWA 0.75 144017-RJ35 YE-RDWA 0.75 144017-RJ30 YEWA 0.75 6C31991S-FA11 BK-YEWA 0.75 6C31991S-PA17 BK-WHWA 0.75 6C31991S-PA7 BK-BUWA 0.75 6C3198-RJ11 WH-GNWA 0.75 6C3197-RJ11 YE-GNWA 0.75 6C3199-RJ11 BN-GNWA 0.75 6C31915S-RL13 GN-RDWA 1.5 6C31915S-RL12 GN-BUWA 1.5 6C31915S-RL11 GN-YEWA 1.5 6C31915S-RL10 GN-WHWA 1.5 6C3198-RJ32 WH-BUWA 0.75 6C31931S-FA87 BN-BUWA 0.75 1440131S-FA38 BK-OGWA 0.75 6C319 8-RJ17 WH-VTWA 0.75 1440191-PG6 BK-YEWA 0.75 1440191-DA1 BK-YEWA 0.50 6C319 91S-RL29 BK-BUWA 0.75 6C319 91S-RL42 BK-BUWA 0.75 6C319 15S-RL29 GN-BUWA 0.75 1440191S-PA7 BK-BUWA 0.75 1440191S-PA17 BK-WHWA 0.75 1440191S-FA11 BK-YEWA 0.75 14 S3 6C31915S-RE8A GN-YEWA 0.75 6C31915S-RE8B GN-YEWA 0.75 6C31915S-RE8C GN-YEWA 0.75 C1-4 C1-3 C1-5 C1-2 C1-1 C1-6 A B 2 1 144018-RJ30 WHWA 0.75 144019-RJ30 BNWA 0.75 144014-EC7 GY-RDWA 0.50 6C31929-RE8 OG-YEWA 0.75 6C31991S-RH9 BK-BUWA 0.75 1430131-DA1BKWA20.0 144018-GL37 WH-GNWA 0.35 14401 31S-BB6 BK-YEWA 0.75 14401 91S-PG6 BK-YEWA 0.75 C1-2 C1-3 WIF C1-1 WIF 6C319 15S-RJ40 GN-BKWA 0.75 6C319 91-RJ40 BK-GNWA 0.75 1440131S-FA87 BK-GNWA 0.75 6C319 15S-RL50 GN-BUWA 0.75 6C319 15S-RL42 GN-BUWA 0.75 6C3198-RJ29 WH-BUWA 0.75 14401 8-RJ29 WH-BU WA 0.75 14401 8-RJ29A WH-BU WA 0.75 1440191-RE8 BK-YEWA 2.5 C1-2C1-1 + GND#0 C1-2C1-1 + C1-2C1-1 + C1-2C1-1 + 6C319KB-DRAW5.2C51DR-S03 6C31930S-RD15BRD-BKWA2.5 6C319KB-DRAW5.2A51DR-S03 6C319KB-DRAW5.251DR-S03 3 4 9 26 31 6C319GN-RDWA0.7515S-RJ32 . 11.2.0 . 11.2.0 . 13.1.1 . 13.1.1 20 KBAW5.131-HA156C319 6C319 15S-RN2 GN-BU WA 1.0 1440131-HA15BKWA1.5 KBAW 5.231-DA4 14401 . 1.2.0 6C31915S-HA15 GN-RDWA 1.5 6C3198-RE24 WH-GNWA 0.75 6C3198-RE29 WH-RDWA 0.75 . 1.2.0 10 14517 30-DC1 RD WA 20.0 . 1.0.0 . 1.0.0 4 1440191S-BB12 BK-YEWA 0.75 + 60A (C) 1440115-RE8 GN-YEWA 1.0 . 1.0.0 1440129-RE1 OG-BKWA 0.75 + A51 )C( + A02 )C( EY-GOAW 57.0 1 0 4 4 18 E R - 9 2 14401EY-GOAW 57.04 1 D P - 9 2 14401DRAW 0.630-DB2 30-DB3 RDWA 6.0 14401 6C31930-RH16 WA 6.0 RD 6C31991-RE8D BK-YEWA 0.75 6C31991-RE8C BK-YEWA 0.75 . 1.2.0 . 13.5.0 14401WA8-RE22 WH-VT0.5 1440115S-DB1 GN-YEWA 0.75 1440115S-RN3 GN-BUWA 1.5 14401GN-BKAW 0.115-BB914401KB-GOAW 0.129-BB9 C1-1 C1-2 + 10 18 11 19 16 24 17 25 3 2 1 . 1.0.0 AW 57.0 BK-YE 9 1 3 C 62 1 B B - S 1 9 . 1.0.014401UB-NGAW 57.02 A D - S 5 1 KBAW 0.631-RH15 6C319 . 1.2.0 . 1.2.0 5 1440191S-RH9 BK-BUWA 0.75 C5-1 C6-1 C2-1 C3-1 (+)(-) C1-2 C1-1 C1-3 C1-3 C1-1 C1-2 C1-1 C1-2 C1-3 P2P6 P4 P5P1 P3 P8 P7 B-G2 A-A1 A-A2 A-A3 A-A4 A-C2 A-D2 A-E3 A-E4 A-F2 A-F4 A-G2 A-G3 A-H3 B-A1 B-B3 B-C2 B-D1 B-E2 B-E3 B-E4 B-H2 B-J2 B-J4 B-K1 B-L4 B-M2 B-M4 C-A1 C-A2 C-A3 C-B2 C-B3 C-B4 C-C1 C-C2 C-E4 C-G1 C-G2 C-G3 C-G4 C-H1 C-H2 C-H3 C-H4 B-G4A-C3 C-D2 C-D3 C-C3 C-D1 C-F4 C-F1 C-E1 C-A4 B-D2 A-H4 C-C4 B-K2A-G4 C-F2 B-D4 C-E3 C-F3 B-B1 6C319GO-KBAW 57.02 3 J R - 1 9 6C319 91-RN1 BK-BUWA 0.75 14401 91-RN1 BK-BUWA 0.75 1440191-RJ29 BK-OGWA 0.50 1440191-RE8A BK-YEWA 1.5 1440191-RE8B BK-YEWA 1.5 6C31991S-RL10 BK-WHWA 1.5 6C31991S-RL11 BK-YEWA 1.5 6C31991S-RL12 BK-BUWA 1.5 6C31991S-RL13 BK-OGWA 1.5 14401EY-NGAW 0.615S-DA1 UB-NGAW 5.1 9 1 3 C 63 N R - S 5 1 6C319 8-RJ40 WH-GNWA 0.75 6C319 7-RJ40 YE-GNWA 0.75 1429091S-PA7 BK-BUWK 0.75 1429091S-PA17 BK-WHWK 0.75 1429091S-FA11 BK-YEWK 0.75 1429031S-FA38 BK-OGWK 0.75 1429031S-FA87 BK-GNWK 1.0 1 0 4 4 19 2 J R - S 5 1GN-RDWA 0.75 C6 C3 C2 C5 C4 6C3197-RJ4 YE-RDWA 0.75 6C3198-RJ4 WH-RDWA 0.75 6C3199-RJ4 BN-RDWA 0.75 6C3197-RJ3 YE-VTWK 0.75 6C3198-RJ3 WH-VTWK 0.75 6C3199-RJ3 BN-WHWK 0.75 6C3199-RJ5 BNWA 0.75 6C3198-RJ5 WHWA 0.75 6C3195-EB6 BUWK 0.75 6C3194-EB6 GYWK 0.75 C1-4 C1-3 1440110-GL37 GY-OGWA 0.35 INTERRUPTOR DE ENCENDIDO INTERRUPTOR DE ENCENDIDO FUSIBLERA DE MOTOR PARCIAL FUSIBLERA FUSIBLE ATO #17 RELÉ PCM FUSIBLE ATO #8 FUSIBLE ATO #28 FUSIBLE ATO #30 DESDE CARGA DESDE CARGA DESDE LUCES DE MARCHA ATRÁS DESDE LUCES DE FRENO DESDE DIAGNÓSTICO - PIN#14 DESDE DIAGNÓSTICO - PIN#16 SENSOR DE VELOCIDAD DEL VEHÍCULO (VSS) MASA SOPORTE DE BATERÍA MASA SOPORTE DE BATERÍA Confidencial de Ford MAXI FUSIBLE #1 MAXI FUSIBLE #5 MAXI FUSIBLE #8 A SISTEMA DE DISTRIBUCIÓN DE ALIMENTACIÓN - CAJA DE RELÉ A SISTEMA DE DISTRIBUCIÓN DE ALIMENTACIÓN - CAJA DE RELÉ A SISTEMA DE DISTRIBUCIÓN DE ALIMENTACIÓN - CAJA DE RELÉ A RKE PIN# CNA-6 A RELÉ INHIBIDOR DEL ARRANQUE BATERÍA BATERÍA FIESTA 2009 CONTROL ELECTRÓNICO DE MOTOR DIESEL CENTRAL PARCIAL SENSOR DE TEMPERATURA DEL REFRIGERANTE SENSOR DE TEMPERATURA DEL COMBUSTIBLE INYECTOR 1 INYECTOR 2 INYECTOR 3 INYECTOR 4 SENSOR DE POSICIÓN DEL CIGÜEÑAL SENSOR DE POSICIÓN DEL CIGÜEÑAL SENSOR DE POSICIÓN DEL PEDAL DEL ACELERADOR SENSOR DE PRESIÓN DEL RIEL MÓDULO CONTROL ELECTRÓNICO DEL MOTOR DIESEL CALENTADOR DE COMBUSTIBLE INTERRUPTOR DE CONTROL DEL EMBRAGUE INTERRUPTOR DE FRENO REDUNDANTE VÁLVULA DE CONTROL VOLUMÉTRICO VÁLVULA DE CONTROL DE PRESIÓN VÁLVULA EGR SENSOR TMAF DIVISOR SENSOR DE AGUA EN COMBUSTIBLE MASA SOPORTE DEL MOTOR MASA SOPORTE DEL MOTOR MASA SOPORTE DEL MOTOR MASA SOPORTE DEL MOTOR RESISTOR DE BUJÍA INCANDESCENTE 4 RESISTOR DE BUJÍA INCANDESCENTE 3 RESISTOR DE BUJÍA INCANDESCENTE 2 RESISTOR DE BUJÍA INCANDESCENTE 1 A CONTROL DE TEMPERATURA - INTERRUPTOR DE PRESIÓN DUAL A CONTROL DE TEMPERATURA - INTERRUPTOR DE PRESIÓN DUAL A PATS PIN#4 RX SALIDA A PATS PIN#3 TX ENTRADA DESDE LA MASA DEL PILAR A IZQUIERDO DESDE NEGATIVO DE BATERÍA DESDE SISTEMA A MASA A INLINE 14290 WH DESDE LA MASA DEL PILAR A IZQUIERDO DESDE LA MASA ELECT. DEL PILAR A IZQUIERDO RELÉ DE BUJÍA PREINCANDESCENTE (PARTE SUPERIOR DEL INTERRUPTOR) PIN#1 (PARTE INFERIOR DEL INTERRUPTOR) PIN#2 PH9S65-70030-BA
  • 21.
    15S-RH5WA0.7514401GN-BU 0.75WA GN-BU 1044115S-DA2 S95 6C3190.75WKBK-OG31S-RR1 30-DB3ARDWA6.014401 29-PC36 OGWA 1.5 14401 OG-BU 14401 4.0WA29-PD15 29-PD14 OG-YE WA 4.0 14401 29-PD14A OG-YE WA 4.0 14401 15S-DB1WA4.0 14401GN-YE 15S-DB1A GN-YE WA 4.0 14401 14401T V - H W0.5WA8-RE22 CG CG C1-1 C1-2 C1-2 C1-2 C1-1 C1-1 14401N G - K B0.75WA31S-FA87 5-EC7 BU-RDWA 0.50 14401 4-EC7 GY-RDWA 0.50 14401 14401H W - K B0.75WA91S-PA17 144010.75WA BK-BU91S-PA7 14290H W - K B0.75WA91S-PA17 14290U B - K B0.75WA91S-PA7 14290N G - K B0.75WA31S-FA87 14290E Y - K B0.75WA91S-FA11 144010.75WA BK-YE91S-FA11 144010.75WA BK-OG31S-FA38 14401 0.75WA GN-YE 15S-RE8C 15S-RE8B GN-YE WA0.75 14401 15S-RE8A GN-YE WA0.75 14401 31S-FA38 BK-OGWA 0.75 14290 C1-3 91S-RJ15 BK-BUWA 0.75 14401 8-RJ14 WHWA 0.75 14401C1-3 0.75WA WH-RD 104418-RJ15 144010.75WA BN9-CE6 C1-4 C1-4 9-RJ14 BNWA 0.75 14401 0.75WA BK-YE 1044191S-RJ14GN-YE 104410.75WA15S-RJ14 15S-RJ15 GN-BUWA 0.75 14401 144010.75WA BK31-RE8A 144010.75WA BK31-RE8B 31-RE8C BKWA 0.75 14401 14401K B2.5WA31-RE8 0.75WA BN-RD 104419-RJ15 14401N G - H W0.35WA8-GL37 14401GO-YG0.35WA10-GL37 C1-3 31-RE8D BKWA 0.75 14401 15S-RL2 GN-RDWA 0.75 14401 14401N G - K B0.75WA31S-GC21 31-DA1BKWA16.014301 15S-RG2GN-OGWA1.514401 1440131-RG2 BKWA 1.5 6C319NG-HW0.75WK8-RJ40 0.75WK YE-GN 913C67-RJ40 9-RJ17 BN-WHWK 0.75 6C319 7-RE8 YEWA 0.75 6C319 7-RJ28 YEWK 0.75 6C319 8-RJ17 WH-VTWK 0.75 6C319 8-RJ6 WH-GNWK 0.75 6C319 9-RJ6 BN-GNWK 0.75 6C319 6C319N B0.75WK9-RJ28 6C319H W0.75WK8-RJ28 9-RJ1 BN-YEWA 0.75 6C319 7-PC71 YE-VTWK 0.75 6C319 6C319TV-HW0.75WK8-PC71 6C319HW-NB0.75WK9-PC71 8-RJ4 WH-RDWH 0.50 6C319 9-RJ4 BN-RDWH 0.50 6C319 6.0WA RD 1044130-DB2 15S-RE8 GN-YEWA 0.75 14401 15S-DA1 GN-YEWA 0.75 14401 6C3190.75WK BK-GN31S-RR2 15S-RR4GN-BUWA0.75144016C3190.75WKGN-BU15S-RR4 0.5WK WH-BK 913C68-PA53 8-PA52 WH-GNWK 0.5 6C319 8-PA51 WH-BUWK 0.5 6C319 0.75WA BK-OG 1044191S-RL2 0.75WA BK-GN 913C631S-GC21 0.75WK BK-OG 913C691S-RL13 91S-RL12 BK-BUWK 0.75 6C319 91S-RL11 BK-YEWK 0.75 6C319 0.75WK BK-WH 913C691S-RL10 15S-DA5GN-OGWK0.756C319 6C319K B - H W0.5WH8-RJ18 9-RJ18 BN-YEWH 0.5 6C319 6C31948-RJ18 8-PA54 WH-VTWK 0.5 6C319 0.75WA GN-OG 1044115S-PC44 15S-PC44AGN-OGWA1.514401 91S-RH5 BK-BUWA 0.75 14401 6C3190.75WK GN-RD15S-RL13 0.75WK GN-BU 913C615S-RL12 15S-RL11 GN-YEWK 0.75 6C319 GN-WH0.75 6C319WK15S-RL10 30-DB3 RDWA 6.0 14401 29-BB9 OG-BK WA1.0 14401 15-BB9 GN-BKWA 1.0 14401 15-RE8 GN-YEWA 0.75 14401 15-DA1 GN-YE WA1.0 14401 C1-2 C1-1 C1-4 C1-3 2 11 2C1-1 C1-2 C1-3 S91 S93BB BB BB + (C)15A 3086 85 87 + (C)20A BB + 40A (C) 3086 85 87 + 15A (C) + 7.5A (C) + 15A (C) C1-2 C1-4 C1-3 C1-1 C1-1 C1-1C1-3 C1-2 3 2 1 6C319_S8 6C319_S9 . 13.1.1 . 13.1.1 S32 S33 S5 S92 S21 6C319_S3 C1-1 C1-2 + C1-1 C1-2 + C1-1 C1-2 + C1-1 C1-2 + C4 C5 C6 C3 C2 . 1.0.0 . 1.0.0 . 1.0.0 . .. C1-1 C1-2 + C1-1 C1-2 . 12 . 1.2.0 C1-1 C1-2 . C1-1 C1-2 . 11.2.0 . . 13.5.0 BB + 60A (C) C1-1 C3-1 C2-1 G1 C5-1 C6-1 C2-1 C3-1 (+)(-) 4 1 GND + (C)60A C1-1 C1-2 C1-3 2 1 . 1.2.0 SGN GND VREF + 7.5A (C) 1 C1-1 C1-2 C1-3 C1-4 M 2 + (C)3A 14401E Y - K B0.75WA91S-BB12A BOO A-37 ACCR A-66 ACCSL A-08 ACPSW A-73 AIRTMP B-83 CAN+ A-14 A-15 CAN- A-49 CANP CDA B-120 B-118 CDB B-103 CKP+ B-102 CKP- CMP B-111 CMPR B-110 B-84 ECT EDF A-45 A-46 FP FPM A-40 HEDF A-29 A-04 HHTR11 HHTR12 A-03 HO2S11 A-11 HO2S12 A-12 IDLESTEP1 B-96 B-97 IDLESTEP2 IDLESTEP3 B-89 B-88 IDLESTEP4 INJ1 B-112 INJ2 B-113 INJ3 B-104 B-105 INJ4 ISP-RUN A-41 B-106 KS1+ KS1- B-107 MAP B-100 OPSIN B-82OPSOUT A-63 PSR A-44 PWRGND1 A-01 PWRGND2 A-02 PWRGND3 A-78 PWRGND4 A-77 A-50 RX-IN SHLD B-87 B-95 SHLDRTN SIGRTN B-93 A-42 SMC TPS B-92 TX-OUT A-07 A-05 A-24A-23 VREF2 B-99 B-98 VREF3 A-65 VSOUT A-53 VSSIN VSSR A-52 SIGRTN A-32 GN-RD 104410.75WA15S-RE13 . . 8-RJ29 WH-BUWA 0.75 14401 15S-RJ29 GN-RDWA 0.75 14401 . 4.1.0 . 11.2.0 . 4.1.0 . 2.1.0 C1-4 0132 30 57751550315 C1-1 GN-OG 104410.75WA15S-DA5 0.75WA GN-YE 1044115S-DA7 . 11.2.0 0.75WA BK-BU 1044191S-RH9 30-DC1 RDWE 16.0 14517 10.0.0 RELÉ DE BOMBA DE COMBUSTIBLE DESDE PDJB - RELÉ INHIBIDOR DEL ARRANQUE DESDE PDJB - RELÉ DEL ELECTROVENTILADOR DEL MOTOR DESDE PDJB - RELÉ DUAL A CONTROL DE TEMPERATURA A CONTROL DE TEMPERATURA A RKE PIN# CNA-6 A PATS-PIN#SALIDA RX A PATS-PIN#ENTRADA TX A BOBINAS DE RELÉ FEM SENSOR DE OXÍGENO PRECALENTADO (HEGO) SOLENOIDE DE PURGA DEL FILTRO DE CARBÓN ACTIVO CMS PRIMARIA SECUNDARIA BOBINA DE TRANSFORMADOR DE ENCENDIDO INTERRUPTOR DE PRESIÓN DE ACEITE SENSOR DE POSICIÓN DEL PEDAL DEL ACELERADOR (TPS) INYECTOR 4 INYECTOR 3 INYECTOR 2 INYECTOR 1 SENSOR DE DETONACIÓN DESDE MASA PCM SENSOR DE TEMPERATURA DEL REFRIGERANTE SENSOR DE POSICIÓN DEL ÁRBOL DE LEVAS SENSOR DE POSICIÓN DEL ÁRBOL DE LEVAS MOTOR PASO A PASO DE MARCHA LENTA V_ENC.1 V_ENC.2V_ENC.3 SALIDA DE PUENTE OPS ENTRADA DE PUENTE OPS MÓDULO CONTROL ELECTRÓNICO DEL MOTOR 48-RJ4 DEFENSA 6C319 SOHC MOTOR ROCAM NAFTA T/A FIESTA 2009 CONTROL ELECTRÓNICO DEL MOTOR INTERRUPTOR DE CIERRE DE COMBUSTIBLE UNIDAD DE TANQUE DE COMBUSTIBLE UNIDAD DE TANQUE DE COMBUSTIBLE DESDE MASA DEL PILAR A IZQ. SENSOR TMAP SENSOR TMAP A LUCES DE FRENO 5.3.0 DESDE RELÉ WOT DESDE DIAGNÓSTICO-PIN#6 1.4.0 DESDE DIAGNÓSTICO-PIN#6 1.4.0 A PANEL DE INSTRUMENTOS A VSS/WH14K011 INTERRUPTOR DE ENCENDIDO INTERRUPTOR DE ENCENDIDO BLOQUEO FUSIBLE ATO #35 FUSIBLE ATO #36 FUSIBLE ATO #37 FUSIBLE ATO #38 FUSIBLE ATO #28 RELÉ PCM MASA SOPORTE DE BATERÍA BATERÍA BATERÍA FUSIBLERA DE MOTOR PARCIAL MAXI FUSIBLE #5 MAXI FUSIBLE #8 FUSIBLE ATO #14 FUSIBLERA FUSIBLE ATO #8 FUSIBLE ATO #1 CENTRAL PARCIAL DESDE VSS/WH14K011 Confidencial de Ford DEFENSA PH9S65-70030-DB
  • 22.
    14401BK-BUAW 57.091S-RH9 29-PD15 WA4.0 OG-BU 14401 14401GN-YE WA15S-DB1 4.0 14401GN-YE WA15S-DB1A 4.0 14401GN-BU WA15S-DA2 0.75 3.1.3 S93 3086 85 87 S91 S95 + 7.5A (C) BB + 40A (C) 1430116.0WABK31-DA1 30-DB3 RDWA 6.0 14401 14290GN-BUWA15S-PA7A 0.75 0.7591S-PA7 WA BK-BU 14401 14290BK-BUWA91S-PA7 0.75 29S-PA6 OG-YE WA 0.75 14290 31-PA6 WA 0.75 BK 14290 CG M C1-A C1-B C1-1 C3-1 C2-1 G1 C5-1 C6-1 C2-1 C3-1 (+)(-) BB + 60A (C) BB 3086 85 87 29-PA6 WA 0.75 OG-YE 14401 C4 B1 14290OG-YE0.75WA29-PA6 3.1.3 + A51 )C( 6.030-DB3A WA RD 14401 14401GN-YE WA15S-DA7 0.75 A2 14401OG-YEAW 0.429-PD14A 14401OG-YEAW 0.429-PD14 30-DC1 RDWE 16.0 14517 Confidencial de Ford DESDE MÓDULO CONTROL ELECTRÓNICO DEL MOTOR RELÉ PCM CONTROL DEL ELECTROVENTILADOR MOTOR ROCAM NAFTA (VEHÍCULOS SIN AIRE ACONDICIONADO) T/M CAJA DE RELÉ FEM PARCIAL Tipo IV MOTOR ELÉCTRICO DEL ELECTROVENTILADOR GND#0 MASA DE AIRE ACOND BATERÍA BATERÍA MAXI FUSIBLE #8 RELÉ DEL ELECTRO- VENTILADOR DEL MOTOR POTENCIA DEL ELECTROVENTILADOR - 80W FIESTA 2009 DESDE MÓDULO CONTROL ELECTRÓNICO DEL MOTOR FUSIBLE ATO #10 MASA SOPORTE DE BATERÍA FUSIBLERA DE MOTOR PARCIAL FUSIBLE ATO #37 FUSIBLERA DE MOTOR PARCIAL FUSIBLE ATO #28 PH9S65-70033-AB
  • 23.
    14401OG-YE0.75WA29-PA6 + 15A (B) FUSIBLE ATO#10 B1 CONTROL DEL ELECTROVENTILADOR 14401OG-YEAW 57.029-PD14 30-DB2 RDWA 6.0 14401 Tipo IV 6.030-PD15 WA RD 14401 0.7515S-DB1 WA GN-YE 14401 0.7515S-DA2 WA GN-BU 14401 0.7591S-PA7 WA BK-BU 14401 14401DRAW 0.630-DB3 91S-RH9 WA 0.75 BK-BU 14401 29-RE1 WA 0.75 OG-BK 14401 1430120.0WABK31-DA1 30-DC1 RDWA 20.0 14517 S34 BB + 3A (C) FUSIBLE ATO #17 + MAXI FUSIBLE #5 A06 )C( CG M C1-A C1-B GND#0 MASA DE AIRE ACOND. C1-1 C3-1 C2-1 G1 C5-1 C6-1 C2-1 C3-1 (+)(-) BATERÍA AÍRETAB .. BB + MAXI FUSIBLE #8 A06 )C( BB 3086 85 87 . BB + FUSIBLE ATO #30 A51 )C( S32 3086 85 87 3.1.1DE MÓDULO CONTROL ELECTRÓNICO DEL MOTOR PIN # C-D2 DE MÓDULO CONTROL ELECTRÓNICO DEL MOTOR PIN # C-D3 3.1.3 Confidencial de Ford POTENCIA DEL ELECTROVENTILADOR - 80W DIESEL (VEHÍCULOS SIN AIRE ACONDICIONADO) 14401GN-YE WA15S-DA1 6.0 14290BK-BUWK91S-PA7 0.75 31-PA6 WK 0.75 BK 14290 C4 A2 29S-PA6 OG-YEWK 0.75 14290 14290GN-BUWK15S-PA7 0.75 29-PA6 WK 0.75 OG-YE 14290 FIESTA 2009 MASA SOPORTE DE BATERÍA CAJA DE FUSIBLERA DE MOTOR PARCIAL RELÉ PCM FUSIBLERA CENTRAL PARCIAL RELÉ DEL ELECTROVENTILADOR DEL MOTOR CAJA DE RELÉ FEM PARCIAL MOTOR ELÉCTRICO DEL ELECTROVENTILADOR PH9S65-70033-BA
  • 24.
    S2 C1-2 P5 P8 CG P6P1 P3 P4 P2 P10 D S1 C1-3 C1-9 C1-1 C1-5C1-6 C1-7 1044131-TA35 BKWA0.75 5432 C1-1 C1-2 C1-3C1-4 C1-5 C1-6 61 21 10441HW-NGAW 57.015S-TA33 5.1.0 10441KB-GOAW 0.129S-LK21 1044131-TA21 BKWA 0.75 14401OG-BKWA 0.7529-TA55A 165 234 P3 P9 14K011BK-BUWE 0.7591S-TA38 C1-8C1-4C1-2 B 14K011BK-YEWE 0.7591S-BB12A 110K41HW-KBEW 57.024AT-S19 110K41DR-KBEW 57.014AT-S19 14K011BK-GNWE 0.7591S-TA40 110K41GO-KBEW 57.093AT-S19 110K41EY-KBEW 57.073AT-S19 110K41UB-KBEW57.091S-TA1 10441EY-KBAW 57.0A21BB-S19 110K41EY-KBEW 57.06CT-S195.6.0 91S-BB12 WE 0.75 BK-YE 14K0111.0.0 10441DR-KBAW 57.081AT-19 H 110K41DR-KBEW 57.081AT-19 C1-2 C1-1 110K4195AT-8WH-GNWH0.5 110K41NG-NBHW5.09-TA59 10441HW-YGAW57.04-EC16 1044161CE-5BU-OGWA0.75 10441B55AT-19BK-GNWA0.75 10441A55AT-19BK-GNWA0.75 1.2.0 GND#0 110K41DR-HWEW57.08-TA24C1-10 110K4196AT-8WH-VTWE0.75C1-2 110K41TV-HWEW57.08-TA20C1-4 110K4171AT-8WH-BKWE0.75 C1-3 110K41DR-HWEW57.08-TA26C1-1 110K41DR-NBEW57.09-TA26 110K41EY-NBEW57.09-TA17 C1-8 C1-6 B-8ST B-26SLT 6-BN 33-A GI A-25CANH B-34S4 B-5R B-22NC2 B-4P 71-ADO A-22 B+ 52-BLS B-7D B-24S2 13-A +B GND A-32 B-32NC2G TCM 61-B2 B-171 3-BPS SLDGB-33 A-26CANL GND A-23 SLTGB-36 12-BTO OTGB-31 10441HW-KBAW 5.031S-TA32 5.3.0 C1-1 GND C1-3 PWR SIG C1-2 C1-5 ..SHIELD14K01148-TA59 110K4132AT-8WHWE0.75 110K4101GP-8WH-BUWE0.75 C1-3 C1-1 110K41DR-NGEW 57.092JR-S51 E 10441DR-NGAW 57.092JR-S51 110K41GO-KBEW 57.092JR-19 10441GO-KBAW 57.092JR-19 110K41UB-HWEW57.08-PG10B C A 1044192JR-8 WH-BUWA0.75 1044112AT-S13 BK-GNWA0.75 110K41A01GP-8 WH-BUWE0.75 1.2.0 1.2.0 1.2.0 C1-4 0132 30 57751550315 S5 BB BB BB + A06 )C( C5-1 C6-1 C2-1 C3-1 (+)(-) + 60A (C) 30-DB1 RDWA 6.0 14401 14301KBAW0.6131-DA1 + A02 )C( 29-BB9OG-BKWA1.014401 C1-1 15-BB9 WA 1.0 GN-BK 14401 + 3A (C) C1-1 C3-1 C2-1 G1 14401HW-KBAW 53.031S-TA32A C1-3 10.0.0 1.0.0 3.1.3 14401BK-YEAW 57.091S-BB12 15-TA55A WA 0.75 GN-BK 14401 14401DRAW 0.630-DB3 + A51 )C( 10441KB-GOAW 57.0B55AT-92 15-TA55 WA 1.0 GN-BK 14401 14517 D REW 0.6130-DC1 MAXI FUSIBLE #7 MAXI FUSIBLE #8 BATERÍA BATERÍA MASA SOPORTE DE BATERÍA FUSIBLERA DE MOTOR PARCIAL FUSIBLE ATO #3 FUSIBLE ATO #8 FUSIBLE ATO #25 FUSIBLERA CENTRAL PARCIAL A RELÉ DE LUCES DE MARCHA ATRÁS DESDE RELÉ INHIBIDOR DEL ARRANQUE INTERRUPTOR DE ENCENDIDO BLOQUEO DESDE LA MASA DEL PILAR A IZQUIERDO DESDE LA MASA DEL PILAR A IZQUIERDO DESDE MASA TCM A PCM 3.1.3 UNIDAD DE PALANCA DE CAMBIOS CANCELAR O AVANZAR 6)ESTACIONAMIENTO 5)MARCHA ATRÁS 4)NEUTRAL 1) 1 2) 2 3)AVANCE FRENO SOLENOIDE BLOQUEO PALANCA PARKING DESDE INTERRUPTOR MULTIFUNCIÓN DESDE INTERRUPTOR DE LUCES DE FRENO A PCM 6)ESTACIONAMIENTO 5)MARCHA ATRÁS 4)NEUTRAL 1) 1 2) 2 3)AVANCE A PANEL DE INSTRUMENTOS P1 - P P2 - R P5 - N P6 - INHIBIDOR DE ARRANQUE P7 - D P4 - 2 P8 - 1 INTERRUPTOR DE MODO DE CAJA DE CAMBIOS TRANSMISIÓN AUTOMÁTICA MOTOR ROCAM NAFTA T/A FIESTA 2009 DESDEMASATCM1.2.0 DESDEMASATCM1.2.0 DESDEDIAGNÓSTICO1.4.0 DESDEDIAGNÓSTICO1.4.0 SENSOR DE REVOLUCIONES DE CILINDRO C2 DESDE FUSIBLE # 36 DESDE MASA TCM UNIDAD DE HARDWARE DE TRANSMISIÓN SOL.DECAMBIOS#1 SOL.DECAMBIOS#2 SOL.DEDISTRIBUCIÓN SOLDECONT.L-UP SOL.DECONT.DEPRESIÓN SENSORDETEMP.DELACEITE SENSOR DE VELOCIDAD DEL VEHÍCULO Confidencial de Ford PH9S65-70041-AA
  • 25.
    31-LE30 WA 0.75BK-BU 14290 31-LE30A WA 0.75 BK 14290 31-LE31 WA 0.75 BK 14290 31-LE31A WA 0.75 BK-YE 14290 C1-4 C1-4 . 1.2.0 . 1.2.0 . 1.2.0 1.2.0 910 13 42 910 13 42 . C1-1 C1-3 C1-10 C1-9 C1-10 C1-9 C1-1 C1-3 14401OG-BKAW 0.129S-LA40 + A01 )C( + A01 )C( 29S-LF12 WA 1.0 OG-BK 14401 15S-LE23 GN-WHWA 0.75 14401 1.2.0 BB BB BB 17K400AW 05.0 KB31-LF21 . S1 6 S6 C1-1 C3-1 C2-1 G1 14401OG-GNAW 0.129S-LD10 S25 S8-14290 14290OG-BUAW0.129S-LF7 6.3.0 S6_14290 31-DA1BKWA16.014301 14290 GN-BKAW0.115S-LE15 14401OG-BKAW 0.129S-LF12 14401OG-BKAW0.129S-LF21 14401OG-BUAW0.129S-LK1 13A444AW 0.1 KB31-LF22 13A444AW 0.1 KB31-LF21 14401AW 0.1 GO29S-HB31 29S-LD7 WA 1.0 OG-BU 14401 C5-1 C6-1 C2-1 C3-1 (+)(-) . 14401OG-BUAW 0.129S-AA31 31-DA6 BK13A444 WA2.5 . 1.2.0 14401KB-NGAW 0.115S-LE29 14401OG-YEAW 0.129S-LF6 . 5.3.0 29S-LF7WA1.0OG-BU14401 14401DRAW 0.630-DB3 + 20A (B) + A02 )B( + 60A (C) + 60A (C) 29-LE29 WA 1.0 OG-BK 14401 5.2.0 5.4.0 3086 85 87 3086 85 87 14401AW 0.1 GO29-LG8 14401OG-BUAW 5.129-LE13 14401GN-OGAW 0.115S-LE22 . 10.0.0 14401GN-YEAW 5.015S-LE12 14401DRAW 0.630-DB2 14401DRAW 0.630-LE20 BB 15S-LE11 WA 0.75 GN-WH 14401 1044121EL-13 BK-YEWA0.5 . 1.2.0 1044191EL-13 BK-BUWA0.5 14290GN-OGAW0.115S-LE22 29S-LF12 WA 1.0 OG-BK 17K400 F 29S-LH27 WA 0.75 OG-GN 14401 14401OG-BUAW 57.029S-LK19 29S-LH27A WA 1.0 OG-GN 14401 29S-LA18 WA 1.0 OG 14401 13A444OG-BKAW 0.129S-LF21 13A444OG-BKAW 0.129S-LF22 15S-DA4 WA 6.0 GN-BK 14401 C1-2 C1-1 C1-3 C1-6 C1-7 0, 1 3, 0, 1, 2 0, 1, 2 0, 1 120 L R 0 TT 012 012 3 0 T1 2 L, 0, R C1-4 FAROS 14401GN-BUAW 5.015S-LE19 14.1.0 11.2.0 13.5.0 6.3.0 6.3.0 B3 B2 A6 B5 . 1.2.031-LF2A WA 1.0 BK 14401 14401OG-WHAW 0.129S-LF11 31-LF23 WA 1.0 BK-OG 14401 . 1.2.0 C1-4(PORTÓN TRASERO)/C1-3(MUESCA) C1-5(PUERTA TRASERA)/C1-1(MUESCA) C1-4(PUERTA TRASERA)/C1-3(MUESCA) 1.0 OG-BU 14290WA29S-LF7A C1-2 14401GN-OGAW 57.015S-LE16 14290GN-OGAW57.015S-LE16 14290OG-GNAW 0.129S-LF16 14290GN-OGAW 0.115S-LE22A 15S-LE23GN-WHWA0.7514290 C1-2 10.0.0 C1-6(PORTÓN TRASERO)/C1-6(MUESCA) 30-DC1RDWE16.014517 FAROS, LUCES DE ESTACIONAMIENTO / LUCES DE GIRO / LUCES DE POSICIÓN / LUCES DE PATENTE SOLO NAFTA - T/M FIESTA 2009 FUSIBLERA DE MOTOR PARCIAL FUSIBLERA CENTRAL PARCIAL MAXI FUSIBLE #5 MAXI FUSIBLE #8 DESDE LA MASA DEL PILAR A IZQUIERDO FUSIBLE ATO #7 FUSIBLE ATO #12 FUSIBLE ATO #27 FUSIBLE ATO #26 A LUCES DE GIRO/BALIZAS RELÉ DE LUCES ALTAS RELÉ DE LUCES BAJAS A PANEL DE INSTRUMENTOS DESDE LA MASA DEL PILAR A IZQUIERDO INTERRUPTOR DE SEÑAL DE GIRO, LIMPIA/LAVAPARABRISAS BATERÍA BATERÍA MASA SOPORTE DE BATERÍA Confidencial de Ford LIMPIA- PARABRISAS DELANTERO LAVAPARABRISAS DELANTERO LUZ REGULADOR DE INTENSIDAD DE ILUMINACIÓN PALANCA DERECHA PALANCA IZQUIERDA SEÑAL DE GIRO BALIZAS BOCINA LIMPIA /LAVAPARABRISAS TRASERO DESDE ILUMINACIÓN DE RADIO PIN# C1-3 ILUMINACIÓN DEL ENCENDEDOR A CONTROL DE CALEFACCIÓN - ILUMINACIÓN OPCIÓN=SIN AIRE ACOND. A INTERRUPTOR DE DESEMPAÑADOR DE LUNETA - PIN#8 OPCIÓN=FAROS ANTINIEBLA DELANTEROS INTERRUPTOR DE FAROS ANTINIEBLA DELANTEROS PIN#8 OPCIÓN=A/C A AIRE ACONDICIONADO - PIN#8 A PANEL DE INSTRUMENTOS DESDE SISTEMA DE LUCES DE FRENO DESDE LA MASA DEL PILAR A IZQUIERDO DIVISOR DE FAROS DIVISOR DE FAROS LUZ DE POSICIÓN LUZ DE FRENO LUZ DE GIRO LUZ DE MARCHA ATRÁS LUZ DE POSICIÓN LUZ DE FRENO LUZ DE GIRO LUZ DE MARCHA ATRÁS LUZ TRASERA COMBINADA IZQUIERDA LUZ TRASERA COMBINADA DERECHA DESDE MASA DE PASARUEDA DELANTERO IZQUIERDO DESDE MASA DE PASARUEDA DELANTERO IZQUIERDO DESDE MASA DE PASARUEDA DELANTERO IZQUIERDO DESDE MASA DE PASARUEDA DELANTERO IZQUIERDO OPCIÓN=FAROS ANTINIEBLA DELANTEROS A FAROS ANTINIEBLA DELANTEROS, INTERRUPTOR #2 CONJUNTO DE FAROS DERECHO CONJUNTO DE FAROS IZQUIERDO GIRO ALTA POS. BAJA GIRO ALTA POS. BAJA OPCIÓN=DESEMPAÑADOR DE FAROS TRASEROS A INT. DE APERTURA DEL BAÚL PIN#8 OPCIÓN=APERTURA DEL BAÚL DESDE LA MASA DEL PILAR A IZQUIERDO SOLO MUESCA FIESTA SOLO FIESTA C/PORTÓN TRASERO DESDEMASADE TAPADELBAÚL 1.2.0 DESDE LA MASA DEL PILAR A IZQUIERDO LUZ DE PATENTE 2 LUZ DE PATENTE 1 LUZ DE PATENTE 1 PH9S65-70061-AA
  • 26.
    C1-4 C1-4 . . . 910 13 42 910 13 42 . 1.2.0 1.2.0 1.2.0 1.2.0 C1-3 C1-10 C1-9 C1-10 C1-9 C1-3 31-LF2AWA 1.0 BK 14401 31-LF23 WA 1.0 BK-OG 14401 . 1.2.0 . 1.2.0 14.1.0 11.2.0 13.5.0 14401GN-BUAW 5.015S-LE19 14401OG-BKAW 0.129S-LA40 + A01 )C( + A01 )C( 14401OG-BKAW 0.129-LE29 29-LG8 WA 1.0 OG 14401 29-LE13 WA 1.5 OG-BU 14401 15S-LE22 WA 1.0 GN-OG 14401 15S-LE12 WA 0.5 GN-YE 14401 30-LE20 RDWA 6.0 14401 14401GN-WHAW 57.015S-LE11 10441EY-KBAW 5.031-LE12 10441UB-KBAW 5.031-LE19 30-DB2 RDWA 6.0 14401 30-DB3 RDWA 6.0 14401 15S-LE29 GN-BKWA 1.0 14401 1.2.0 BB BB + A02 )B( + 20A (B) 5.4.0 3086 85 87 3086 85 87 . 10.0.0 BB . 1.2.0 BB + A06 )C( + A06 )C( S6_14290 S8-14290 . 5.3.0 . 1.2.0 13A444AW 0.1 KB31-LF22 13A444AW 0.1 KB31-LF21 31-DA6 BK13A444 WA2.5 S1 14401OG-BUAW 0.129S-AA31 S6 C5-1 C6-1 C2-1 C3-1 (+)(-) C1-1 C3-1 C2-1 G1 14401OG-GNAW 0.129S-LD10 S25 14401OG-BKAW 0.129S-LF12 5.2.0 31-DA1BKWA20.014301 14401OG-BUAW0.129S-LK1 14401AW 0.1 GO29S-HB31 14401OG-BUAW 0.129S-LD7 . 1.2.0 31-LF21 WA 0.50 BK 17K400 14401OG-YEAW 0.129S-LF6 15S-LE15WE1.0GN-BK 14290 29S-LF7WE1.0OG-BU14290 C1-2 C1-1 C1-3 C1-6 C1-7 0, 1 3, 0, 1, 2 0, 1, 2 0, 1 120 L R 0 TT 012 012 3 0 T1 2 L, 0, R C1-4 17K400OG-BKAW 0.129S-LF12 6 F 14401OG-BKAW 0.129S-LF12 30-DC1 RDWA 20.0 14517 14401OG-GNAW 57.029S-LH27 14401OG-BUAW 57.029S-LK19 14401OG-GNAW 0.129S-LH27A 144010.1 GOWA29S-LA18 13A444OG-BKAW 0.129S-LF22 13A444OG-BKAW 0.129S-LF21 14401GN-BKAW 0.615S-DA4 6.3.0 6.3.0 6.3.0 15S-LE22WE1.0GN-OG14290 B2 A6 B5 14401OG-BUAW0.129S-LF7 B3 14401OG-WHAW 0.129S-LF11 14401OG-BKAW0.129S-LF21 29S-LF7A WE 14290OG-BU1.0 15S-LE16WE0.75GN-OG14290 15S-LE16 WA 0.75 GN-OG 14401 C1-2 C1-1 14290BK-YEEW 57.031-LE31A 14290EW 57.0 KB31-LE31 14290EW 57.0 KB31-LE30A 14290BK-BUEW 57.031-LE30 29S-LF16 WE 1.0 OG-GN 14290 15S-LE22A WE 1.0 GN-OG 14290 14290HW-NGEW57.015S-LE23 14401HW-NGAW 57.015S-LE23 C1-2 C1-1 10.0.0 FAROS, LUCES DE ESTACIONAMIENTO / LUCES DE GIRO / LUCES DE POSICIÓN / LUCES DE PATENTE SOLO DIESEL FIESTA 2009 FUSIBLERA DE MOTOR PARCIAL FUSIBLERA CENTRAL PARCIAL MAXI FUSIBLE #5 MAXI FUSIBLE #8 DESDE LA MASA DEL PILAR A IZQUIERDO FUSIBLE ATO #7 FUSIBLE ATO #12 FUSIBLE ATO #27 FUSIBLE ATO #26 A LUCES DE GIRO/BALIZAS RELÉ DE LUCES ALTAS RELÉ DE LUCES BAJAS A PANEL DE INSTRUMENTOS DESDE LA MASA DEL PILAR A IZQUIERDO INTERRUPTOR DE SEÑAL DE GIRO, LIMPIA/LAVAPARABRISAS BATERÍA BATERÍA MASA SOPORTE DE BATERÍA Confidencial de Ford LIMPIA- PARABRISAS DELANTERO LAVAPARABRISAS DELANTERO LUZ REGULADOR DE INTENSIDAD DE ILUMINACIÓN PALANCA DERECHA PALANCA IZQUIERDA SEÑAL DE GIRO BALIZAS BOCINA LIMPIA /LAVAPARABRISAS TRASERO DESDE ILUMINACIÓN DE RADIO PIN# C1-3 ILUMINACIÓN DEL ENCENDEDOR A CONTROL DE CALEFACCIÓN - ILUMINACIÓN OPCIÓN=SIN AIRE ACOND. A INTERRUPTOR DE DESEMPAÑADOR DE LUNETA - PIN#8 OPCIÓN=FAROS ANTINIEBLA DELANTEROS INTERRUPTOR DE FAROS ANTINIEBLA DELANTEROS PIN#8 OPCIÓN=A/C A AIRE ACONDICIONADO - PIN#8 A PANEL DE INSTRUMENTOS DESDE SISTEMA DE LUCES DE FRENO DESDE LA MASA DEL PILAR A IZQUIERDO DIVISOR DE FAROS DIVISOR DE FAROS LUZ DE POSICIÓN LUZ DE FRENO LUZ DE GIRO LUZ DE MARCHA ATRÁS LUZ DE POSICIÓN LUZ DE FRENO LUZ DE GIRO LUZ DE MARCHA ATRÁS LUZ TRASERA COMBINADA IZQUIERDA LUZ TRASERA COMBINADA DERECHA DESDE MASA DE PASARUEDA DELANTERO IZQUIERDO DESDE MASA DE PASARUEDA DELANTERO IZQUIERDO DESDE MASA DE PASARUEDA DELANTERO IZQUIERDO DESDE MASA DE PASARUEDA DELANTERO IZQUIERDO OPCIÓN=FAROS ANTINIEBLA DELANTEROS A FAROS ANTINIEBLA DELANTEROS, INTERRUPTOR #2 CONJUNTO DE FAROS DERECHO CONJUNTO DE FAROS IZQUIERDO GIRO ALTA POS. BAJA GIRO ALTA POS. BAJA OPCIÓN=DESEMPAÑADOR DE FAROS TRASEROS A INT. DE APERTURA DEL BAÚL PIN#8 OPCIÓN=APERTURA DEL BAÚL DESDE LA MASA DEL PILAR A IZQUIERDO SOLO MUESCA FIESTA SOLO FIESTA C/PORTÓN TRASERO DESDEMASADE TAPADELBAÚL 1.2.0 DESDE LA MASA DEL PILAR A IZQUIERDO LUZ DE PATENTE 2 LUZ DE PATENTE 1 LUZ DE PATENTE 1 FAROS C1-4(PORTÓN TRASERO)/C1-3(MUESCA) C1-5(PORTÓN TRASERO)/C1-1(MUESCA) C1-4(PORTÓN TRASERO)/C1-3(MUESCA) C1-6(PORTÓN TRASERO)/C1-6(MUESCA) PH9S65-70061-BA
  • 27.
    PH9S65-70061-DA C1-2 C1-1 C1-3 C1-6 C1-7 0, 1 3, 0,1, 2 0, 1, 2 0, 1 120 L R 0 TT 012 012 3 0 T1 2 L, 0, R C1-4 . 1.2.0 1.2.0 1.2.0 1.2.0 C5-1 C6-1 C2-1 C3-1 (+)(-) C1-1 C3-1 C2-1 G1 . 1.2.0 5.2.0 C1-3 B5 C1-3 A6 C1-9 C1-10 C1-9 C1-10 C1-1 C1-1 C1-2 C1-2 31-DA1BKWA16.014301 15S-LE23 GN-WHWA 0.75 14401 15S-LE23GN-WHWA0.7514290 14401GN-OGAW 57.015S-LE16 14290GN-OGAW57.015S-LE16 14401KB-NGAW 0.115S-LE29 14401GN-YEAW 5.015S-LE12 15S-LE19 WA 0.5 GN-BU 14401 31-DA6 BK13A444 WA2.5 14401OG-GNAW 0.129S-LD10 S25 14401OG-BKAW 0.129S-LF12 S8-142901.0 OG-BU 14290WA29S-LF7A 14290OG-GNAW 0.129S-LF16 14401OG-BKAW0.129S-LF21 14290AW 57.0 KB31-LE30A 14290BK-BUAW 57.031-LE30 14290BK-YEAW 57.031-LE31A 14290AW 57.0 KB31-LE31 14401OG-WHAW 0.129S-LF11 29-LE29 WA 1.0 OG-BK 14401 14401OG-YEAW 0.129S-LF6 14401OG-BUAW0.129S-LK1 S6 29S-LH27 WA 0.75 OG-GN 14401 14401AW 0.1 GO29S-HB31 14401OG-BUAW 57.029S-LK19 B3 14290OG-BUAW0.129S-LF729S-LF7WA1.0OG-BU14401 29S-LD7 WA 1.0 OG-BU 14401 29S-LH27A WA 1.0 OG-GN 14401 B2 14290 GN-BKAW0.115S-LE15 S6_14290 14290GN-OGAW0.115S-LE22 14290GN-OGAW 0.115S-LE22A 14401GN-OGAW 0.115S-LE22 29S-LA18 WA 1.0 OG 14401 13A444OG-BKAW 0.129S-LF22 S1 13A444AW 0.1 KB31-LF22 13A444AW 0.1 KB31-LF2113A444OG-BKAW 0.129S-LF21 29S-AA31 WA 1.0 OG-BU 14401 17K400AW 05.0 KB31-LF21 . . 5.3.0 BB + 60A (C) + 60A (C) MAXIFUSE 14401DRAW 0.630-DB3 14401DRAW 0.630-DB2 BB BB + A02 )B( + 20A (C) 3086 85 87 3086 85 87 14401AW 0.1 GO29-LG85.4.0 14401OG-BUAW 5.129-LE13 . 10.0.0 15S-LE11 WA 0.75 GN-WH 14401 1 0 4 4 12 1 E L - 1 3BK-YEWA 0.5 . 1.2.0 14401DRAW 0.630-LE20 BB 15S-DA4 WA 6.0 GN-BK 14401 1.2.0 1 0 4 4 19 1 E L - 1 3BK-BUWA 0.5 29S-LF12 WA 1.0 OG-BK 17K400 F 29S-LF12 WA 1.0 OG-BK 14401 + A01 )C( A01 )C( 4.1.029S-LK21 WA 1.0 OG-BK 14401 29S-LA40 WA 1.0 OG-BK 14401 6.3.0 14.1.0 11.2.0 13.5.0 6.3.0 6.3.0 . 1.2.031-LF2A WA 1.0 BK 14401 31-LF23 WA 1.0 BK-OG 14401 . 1.2.0 910 13 42 910 13 42 . . . C1-4 C1-4 6 10.0.0 30-DC1RDWE16.014517 FAROS, LUCES DE ESTACIONAMIENTO / LUCES DE GIRO / LUCES DE POSICIÓN / LUCES DE PATENTE SOLO NAFTA T/A FIESTA 2009 FUSIBLERA DE MOTOR PARCIAL FUSIBLERA CENTRAL PARCIAL MAXI FUSIBLE #5 MAXI FUSIBLE #8 DESDE LA MASA DEL PILAR A IZQUIERDO FUSIBLE ATO #7 FUSIBLE ATO #12 FUSIBLE ATO #27 FUSIBLE ATO #26 A LUCES DE GIRO/BALIZAS RELÉ DE LUCES ALTAS RELÉ DE LUCES BAJAS A PANEL DE INSTRUMENTOS DESDE LA MASA DEL PILAR A IZQUIERDO INTERRUPTOR DE SEÑAL DE GIRO, LIMPIA/LAVAPARABRISAS BATERÍA BATERÍA MASA SOPORTE DE BATERÍA Confidencial de Ford LIMPIA- PARABRISAS DELANTERO LAVAPARABRISAS DELANTERO LUZ REGULADOR DE INTENSIDAD DE ILUMINACIÓN PALANCA DERECHA PALANCA IZQUIERDA SEÑAL DE GIRO BALIZAS BOCINA LIMPIA /LAVAPARABRISAS TRASERO ILUMINACIÓN DE ENCENDEDOR A CONTROL DE CALEFACCIÓN - ILUMINACIÓN OPCIÓN=SIN AIRE ACOND. A INTERRUPTOR DE DESEMPAÑADOR DE LUNETA - PIN#8 OPCIÓN=FAROS ANTINIEBLA DELANTEROS INTERRUPTOR DE FAROS ANTINIEBLA DELANTEROS PIN#8 OPCIÓN=A/C A AIRE ACONDICONADO - PIN#8 A PANEL DE INSTRUMENTOS DESDE SISTEMA DE LUCES DE FRENO DESDE LA MASA DEL PILAR A IZQUIERDO DIVISOR DE FAROS DIVISOR DE FAROS LUZ DE POSICIÓN LUZ DE FRENO LUZ DE GIRO LUZ DE MARCHA ATRÁS LUZ DE POSICIÓN LUZ DE FRENO LUZ DE GIRO LUZ DE MARCHA ATRÁS LUZ TRASERA COMBINADA IZQUIERDA LUZ TRASERA COMBINADA DERECHA DESDE MASA DE PASARUEDA DELANTERO IZQUIERDO DESDE MASA DE PASARUEDA DELANTERO IZQUIERDO DESDE MASA DE PASARUEDA DELANTERO IZQUIERDO DESDE MASA DE PASARUEDA DELANTERO IZQUIERDO OPCIÓN=FAROS ANTINIEBLA DELANTEROS A FAROS ANTINIEBLA DELANTEROS, INTERRUPTOR #2 CONJUNTO DE FAROS DERECHO CONJUNTO DE FAROS IZQUIERDO GIRO ALTA POS. BAJA GIRO ALTA POS. BAJA OPCIÓN=DESEMPAÑADOR DE FAROS TRASEROS A INT. DE APERTURA DEL BAÚL PIN#8 OPCIÓN=APERTURA DEL BAÚL DESDE LA MASA DEL PILAR A IZQUIERDO SOLO MUESCA FIESTA SOLO FIESTA C/PORTÓN TRASERO DESDEMASADE TAPADELBAÚL 1.2.0 DESDE LA MASA DEL PILAR A IZQUIERDO LUZ DE PATENTE 2 LUZ DE PATENTE 1 LUZ DE PATENTE 1 C1-4(PORTÓN TRASERO)/C1-3(MUESCA) C1-5(PORTÓN TRASERO)/C1-1(MUESCA) C1-4(PORTÓN TRASERO)/C1-3(MUESCA) C1-6(PORTÓN TRASERO)/C1-6(MUESCA) DESDE ILUMINACIÓN DE RADIO PIN# C1-3 A UNIDAD DE PALANCA DE CAMBIOS PIN# C1-4 FAROS
  • 28.
    75 15 50 30 57 1230 . 1.2.0 14401OG-GNAW 0.129S-LD10 15-JA9 WA1.0 GN-RD 14401 BB 14401KB-GOAW 0.129-BB9 BB + 20A (C) S5 BB + 60A (C) C1-1 C3-1 C2-1 G1 C5-1 C6-1 C2-1 C3-1 (+)(-) BA BA 31-DA1BKWA16.014301 + 15A (B) 3086 85 87 15S-LD4 WA 1.0 GN-BU 14401 C1-8 C1-2 C1-1 C1-4 12 5.1.0 . 1.2.0 14290BK-YEWA 0.531-LD6 30-DB3 RDWA 6.0 14401 15S-LD4 WA 1.0 GN-BU 14290 14290GN-WHWA 0.75155-LD17 155-LD11 WA 0.75 GN-WH 14290 10441KB-NGAW 0.19DL-51 A1 31-LD17 14290BKWA 0.75 14290AW 57.0 KB31-LD11 . 1.2.0 A7 09241KB-NGAW 0.19DL-51 14401GN-BKAW 0.115-BB9C1-4 C1-3 30-DC1 RD WE 16.0 14517 INTERRUPTOR DE ENCENDIDO INTERRUPTOR DE ENCENDIDO DESDE MASA DE PASARUEDA DELANTERO IZQUIERDO CAJA DE RELÉ FEM PARCIAL FUSIBLERA DE MOTOR PARCIAL FUSIBLE ATO #8MAXI FUSIBLE #8 MASA SOPORTE DE BATERÍA BATERÍA BATERÍA FARO ANTINIEBLA FRONTAL DERECHO FUSIBLE ATO #6 RELÉ DE FARO ANTINIEBLA INTERRUPTOR DE FAROS ANTINIEBLA DELANTEROS INTERRUPTOR DE FAROS ANTINIEBLA DELANTEROS DE SISTEMA DE POSICIÓN DE FAROS DESDE MASA DE PASARUEDA DELANTERO IZQUIERDO FARO ANTINIEBLA FRONTAL IZQUIERDO FARO DELANTERO SOLO NAFTA FIESTA 2009 DESDE MASA DE PASARUEDA DELANTERO IZQUIERDO Confidencial de Ford FUSIBLERA CENTRAL PARCIAL FAROS ENC. PH9S65-70072-AA
  • 29.
    75 15 50 30 57 1230 . C1-4 . 1.2.0 30-DB3 RDWA 6.014401 15-JA9 WA 1.0 GN-RD 14401 14401KB-GOAW 0.129-BB9 14401GN-BKAW 0.115-BB9 14401OG-GNAW 0.129S-LD10 15S-LD4 WA 1.0 GN-BU 14401 BB + 60A (C) MAXI FUSIBLE #8 BB BB + 20A (C) FUSIBLE ATO #8 S5 + 15A (B) FUSIBLE ATO #6 .DESDE MASA DE PASARUEDA DELANTERO IZQUIERDO 1.2.0 C1-8 C1-2 C1-1 C1-4 12FAROS ENCENDIDAS INTERRUPTOR DE FAROS ANTINIEBLA DELANTEROS . 5.1.0 DE SUBSISTEMA DE POSICIÓN DE FAROS 3086 85 87 Confidencial de Ford FARO ANTINIEBLA DELANTERO C1-1 C3-1 C2-1 MASA G1 C5-1 C6-1 C2-1 C3-1 (+)(-) BATERÍA .. AÍRETAB 31-DA1BKWA20.014301 SOLO DIESEL 14290GN-WHWE 0.7515S-LD17 14290GN-WHEW 57.015S-LD11 FARO ANTINIEBLA DELANTERO DERECHO BA 14290BK-YEWE 0.531-LD6 15S-LD4 WE 1.0 GN-BU 14290 LT_FR_FOG_LMP B A 30-DC1 RD WA 20.0 14517 31-LD17 14290BKWE 0.75 14290EW 57.0 KB31-LD11 . 1.2.0 DESDE MASA DE PASARUEDA DELANTERO IZQUIERDO 10441KB-NGAW 0.19DL-51 A1 A7 09241KB-NGEW 0.19DL-51 C1-3 FIESTA 2009 MASA SOPORTE DE BATERÍA CAJA DE FUSIBLERA DE MOTOR PARCIAL INTERRUPTOR DE ENCENDIDO INTERRUPTOR DE ENCENDIDO INTERRUPTOR DE FAROS ANTINIEBLA DELANTEROS FUSIBLERA CENTRAL PARCIAL RELÉ DE FARO ANTINIEBLA CAJA DE RELÉ FEM PARCIAL FARO ANTINIEBLA DELANTERO DERECHO FARO ANTINIEBLA DELANTERO IZQUIERDO DESDE MASA DE PASARUEDA DELANTERO IZQUIERDO PH9S65-70072-BA
  • 30.
    BA BA C1-8 C1-2 C1-1 C1-4 12 ONIllum C5-1 C6-1 C2-1 C3-1 (+)(-) C1-1 C3-1 C2-1 G1 31-DA1BKWA16.014301 15S-LD4 WA 1.0GN-BU 14401 155-LD11 WA 0.75 GN-WH 14290 14290GN-WHWA 0.75155-LD17 31-LD17 14290BKWA 0.75 14290AW 57.0 KB31-LD11 A7 15S-LD4 WA 1.0 GN-BU 14290 . 1.2.0 BB + 20A (C) 14401KB-GOAW 0.129-BB9 30-DB3 RDWA 6.0 14401 S5 14401GN-BKAW 0.115-BB9 15-JA9 WA 1.0 GN-RD 14401 BB + 60A (C) + 15A (A)BB 3086 85 87 10441KB-NGAW 0.19DL-51 A1 14401OG-GNAW 0.129S-LD10 5.1.0 . 1.2.0 14290BK-YEWA 0.531-LD6 C1-4 0132 30 57751550315 C1-1 . 1.2.0 09241KB-NGAW 0.19DL-51 30-DC1 RD WE 16.0 14517 INTERRUPTOR DE ENCENDIDO DESDE MASA DE PASARUEDA DELANTERO IZQUIERDO CAJA DE RELÉ FEM PARCIAL FUSIBLERA CENTRAL PARCIAL FUSIBLERA DE MOTOR PARCIAL FUSIBLE ATO #8MAXI FUSIBLE #8 MASA SOPORTE DE BATERÍA BATERÍA BATERÍA FARO ANTINIEBLA DELANTERO DERECHO FUSIBLE ATO #6 RELÉ DE FARO ANTINIEBLA INTERRUPTOR DE FAROS ANTINIEBLA DELANTEROS INTERRUPTOR DE FAROS ANTINIEBLA DELANTEROS DE SISTEMA DE POSICIÓN DE FAROS DESDE MASA DE PASARUEDA DELANTERO IZQUIERDO FARO ANTINIEBLA DELANTERO IZQUIERDO FARO ANTINIEBLA DELANTERO SOLO NAFTA T/A FIESTA 2009 DESDE MASA DE PASARUEDA DELANTERO IZQUIERDO Confidencial de Ford BLOQUEO PH9S65-70072-CA
  • 31.
    75 15 50 30 57 1230 . C1-4 14401AW 0.1 KB31-LF2A14401BK-OGAW0.131-LF23 . 1.2.0 + 10A (B) 14401GN-YEAW 5.015S-LG6 15S-LE29 WA 1.0 GN-BK 14401 BB 14401DRAW 0.630-DB3 BB + A02 )C( BB + A06 )C( S5 3086 85 87 . 1.2.0 C1-1 C3-1 C2-1 G1 C5-1 C6-1 C2-1 C3-1 (+)(-) PDJB C1-1 C1-2 14401GN-YE1.0WA15S-LG1 S27 2C011GN-OGAW 57.015S-CF58 . 9.1.4 2 1 2 1 . 1.2.0 BK31-LG6WA0.5 17K400 . 5.1.0 + A06 )C( 15-BB7 WA 1.0 GN-BU 14401 144016.0WA RD-OG30-BB8 15-DB4WA6.0GN-BK14401 15S-CF58 WA 0.75 GN-OG 14401 14401GN-WHAW 57.015-LG23 14401OG-BKAW 0.129-BB9 31-DA1BKWA16.014301 15S-LG6 WA 0.5 GN-YE 14401 17K40015S-LG6 GN-YEWA 0.5 E 14401GN-RDAW 57.015S-LG38 14401 GN-BKAW57.015S-LG41 BK 31-LG6 WA 0.5 14401 . 1.2.0 . 1.2.0 12 15-BB9 GN-BKWA 1.0 14401 C1-3 14401AW 0.1 KB31-BB7 30-DC1 RD WE 16.0 14517 INTERRUPTOR DE ENCENDIDO INTERRUPTOR DE ENCENDIDO DIVISOR DE FAROS DIVISOR DE FAROS LUZ DE POSICIÓN LUZ DE POSICIÓN LUZ DE GIRO LUZ DE GIRO LUZ TRASERA COMBINADA IZQUIERDA LUZ TRASERA COMBINADA DERECHA FUSIBLERA DE MOTOR PARCIAL FUSIBLERA CENTRAL PARCIAL MAXI FUSIBLE #8 MAXI FUSIBLE #6 RELÉ DE ENCENDIDO DESDE LA MASA DEL PILAR A IZQUIERDO FUSIBLE ATO #8 FUSIBLE ATO #22 A FAROS - PIN# 4 Confidencial de Ford MASA SOPORTE DE BATERÍA BATERÍA BATERÍA OPCIÓN=CHMSL TERCERA LUZ DE FRENO CENTRAL DESDE LA MASA DEL PILAR A IZQUIERDO DESDE LA MASA DEL PILAR A IZQUIERDO A MÓDULO ABS INTERRUPTOR DE LUCES DE FRENO LUZ DE FRENO LUZ DE FRENO LUZ DE MARCHA ATRÁS LUZ DE MARCHA ATRÁS LUZ DE FRENO SOLO NAFTA FIESTA 2009 C1-1(PORTÓN TRASERO)/C1-6(MUESCA) C1-4(PORTÓN TRASERO)/C1-3(MUESCA) C1-4(PORTÓN TRASERO)/C1-3(MUESCA) C1-2(PORTÓN TRASERO)/C1-1(MUESCA) DESDE LA MASA DEL PILAR D DESDE LA MASA DEL PILAR D SOLO FIESTA C/PORTÓN TRASERO SOLO MUESCA FIESTA SOLO FIESTA C/PORTÓN TRASERO SOLO MUESCA FIESTA PH9S65-70075-AA
  • 32.
    75 15 50 30 57 1230 . C1-4 31-LF23 WA 1.0BK-OG 14401 31-LF2A WA 1.0 BK 14401 SOLO MUESCA BV256 14401 AW 5.031-LG6 BK . DESDE LA MASA DEL PILAR A IZQUIERDO 1.2.0 C1-4 (PORTÓN TRASERO)/C1-3 (MUESCA) C1-1 (PORTÓN TRASERO)/C1-6 (MUESCA) C1-3(HATCH)/C1-4(NOTCH) . 1.2.0DESDE LA MASA DEL PILAR D . DESDE LA MASA DEL PILAR A IZQUIERDO 1.2.0 + 10A #22 (B) ATO FUSE 31-DA1BKWA20.014301 17K400 AW5.031-LG6BK SOLO PORTÓN TRASERO BV256 C1-1 C1-2 OPCIÓN=CHMSL . 1.2.0 DESDE LA MASA DEL PILAR D 29-BB9 WA 1.0 OG-BK 14401 30-BB8 RD-OGWA 6.0 14401 14401KB-NGAW 0.115-BB9 14401GN-BUAW 0.115-BB7 14401GN-BKAW0.615-DB4 BB + 60A (C) MAXI FUSIBLE #8 + 60A (C) MAXIFUSE S5 BB + 20A (C) FUSIBLE ATO #8 3086 85 87 . . DESDE LA MASA DEL PILAR A IZQUIERDO 1.2.0 BB 3 15S-RE13 GN-RDWA 0.75 6C319 . A SUBSISTEMA DE MOTOR (BD2)3.1.1 Confidencial de Ford C5-1 C6-1 C2-1 C3-1 (+)(-) BATERÍA .. AÍRETAB PDJB 2 1 30-DB3 RDWA 6.0 14401 LUZ DE FRENO SOLO DIESEL 15-LG23 WA 0.75 GN-WH 1440115S-LE29 WA 1.0 GN-BK 14401 . 5.1.0A FAROS - PIN# 4 E 17K40015S-LG6 GN-YEWA 0.5 S27 14401GN-YEAW 0.115S-LG1 15S-RE13 WA 0.75 GN-RD 14401 17K40015S-LG6 GN-YEWA 0.5 1440115S-LG6 WA 0.5 EY-NG SOLO PORTÓN TRASERO BV256 C1-1 C3-1 C2-1 G1 30-DC1 RD WA 20.0 14517 14401 GN-BKAW57.015S-LG41 DIVISOR DE FAROS LUZ DE GIRO 14401GN-RDAW 57.015S-LG38 C1-2(HATCH)/C1-1(NOTCH) C1-3 FIESTA 2009 31-BB7 WA 1.0 BK 14401 MASA SOPORTE DE BATERÍA FUSIBLERA DE MOTOR PARCIAL INTERRUPTOR DE ENCENDIDO INTERRUPTOR DE ENCENDIDO RELÉ DE ENCENDIDO FUSIBLERA CENTRAL PARCIAL INTERRUPTOR DE LUCES DE FRENO LUZ TRASERA COMBINADA IZQUIERDA LUZ DE POSICIÓN LUZ DE FRENO LUZ DE MARCHA ATRÁS LUZ DE GIRO LUZ DE POSICIÓN LUZ DE FRENO LUZ DE MARCHA ATRÁS DIVISOR DE FAROS LUZ TRASERA COMBINADA DERECHA SOLO MUESCA BV256 TERCERA LUZ DE FRENO CENTRAL PH9S65-70075-BA
  • 33.
    . 1.2.0 C5-1 C6-1 C2-1 C3-1 (+)(-) PDJB 2 1 2 1 C1-1 C3-1 C2-1 G1 . 5.1.0 C1-1 C1-2 E 31-DA1BKWA16.014301 BK31-LG6WA0.5 17K400 RD 16.0 14517 14401GN-RDAW 57.015S-LG38 17K40015S-LG6 GN-YEWA0.5 15S-LE29 WA 1.0 GN-BK 14401 14401GN-YE AW 0.115S-LG1 S27 14401 GN-BKAW57.015S-LG41 BB + A02 )C( BB + A06 )C( + A06 )C( 14401OG-BKAW 0.129-BB9 15-BB9 GN-BKWA 1.0 14401 S5 15-BB7 WA 1.0 GN-BU 14401 3086 85 87 14401GO-DRAW 0.630-BB8 15-DB4WA6.0GN-BK14401 BB14401GN-WHAW 57.015-LG23 15S-LG6 WA 0.5 GN-YE 14401 14401GN-YEAW 5.015S-LG6 + 10A (C) 15S-TA33 WA 0.75 GN-WH 14401 . 4.1.0 C1-4 0132 30 57751550315 C1-1 15S-RE13 WA 0.75 GN-RD 14401 14401BK-OGAW 0.131-LF23 . 1.2.0 14401AW 0.1 KB31-LF2A . 1.2.0 . 1.2.0 BK 31-LG6 WA 0.5 14401 14401DRAW 0.630-DB3 . 3.1.3 . 1.2.014401AW 0.1 KB31-BB7 WE30-DC1 INTERRUPTOR DE ENCENDIDO DIVISOR DE FAROS DIVISOR DE FAROS LUZ DE POSICIÓN LUZ DE POSICIÓN LUZ DE GIRO LUZ DE GIRO LUZ TRASERA COMBINADA IZQUIERDA LUZ TRASERA COMBINADA DERECHA FUSIBLERA DE MOTOR PARCIAL FUSIBLERA CENTRAL PARCIAL MAXI FUSIBLE #8 MAXI FUSIBLE #6 RELÉ DE ENCENDIDO DESDE LA MASA DEL PILAR A IZQUIERDO FUSIBLE ATO #8 FUSIBLE ATO #22 A FAROS - PIN# 4 Confidencial de Ford MASA SOPORTE DE BATERÍA BATERÍA BATERÍA OPCIÓN=CHMSL TERCERA LUZ DE FRENO CENTRAL DESDE LA MASA DEL PILAR A IZQUIERDO DESDE LA MASA DEL PILAR A IZQUIERDO INTERRUPTOR DE LUCES DE FRENO LUZ DE FRENO LUZ DE FRENO LUZ DE MARCHA ATRÁS LUZ DE MARCHA ATRÁS LUZ DE FRENO MOTOR ROCAM NAFTA T/A FIESTA 2009 C1-1(PORTÓN TRASERO)/C1-6(MUESCA) C1-4(PORTÓN TRASERO)/C1-3(MUESCA) C1-4(PORTÓN TRASERO)/C1-3(MUESCA) C1-2(PORTÓN TRASERO)/C1-1(MUESCA) DESDE LA MASA DEL PILAR D DESDE LA MASA DEL PILAR D BLOQUEO A MÓDULO CONTROL ELECTRÓNICO DEL MOTOR A UNIDAD DE PALANCA DE CAMBIOS PIN# C1-3 SOLO FIESTA C/PORTÓN TRASERO SOLO MUESCA FIESTA SOLO FIESTA C/PORTÓN TRASERO SOLO MUESCA FIESTA PH9S65-70075-CB
  • 34.
    75 15 50 30 57 1230 . C1-4 31-LE31A WA 0.75 BK-YE14290 31-LE30A WA 0.75 BK 14290 C1-4 910 1 43 2 C1-1 C1-3 C1-10 C1-9 C1-2 . 1.2.0 C1-4 910 1 43 2 C1-10 C1-9 C1-2 C1-1 C1-3 . 1.2.0 31-LF23 WA 1.0 BK-OG 14401 31-LF2A WA 1.0 BK 14401 . 1.2.0 BB 14401KB-NGAW 0.115-BB9 14401GN-BUAW 0.115-BB729-BB9 WA 1.0 OG-BK 14401 30-BB8 RD-OGWA 6.0 14401 30-DB3 RDWA 6.0 14401 14401GN-BKAW0.615-DB4 BB + 60A (C) + 60A (C) S5 3086 85 87 . 1.2.0 BB + A02 )C( . 5.1.0 2 5 1 C1-1 C3-1 C2-1 G1 C5-1 C6-1 C2-1 C3-1 (+)(-) - C3-3 C2-9 C2-10 C1-11 C2-2 C2-7 C3-1 C3-2 C1-9 C1-7 C1-6 C2-3 C2-11 C2-4 C2-1 C2-5 C2-8 C1-4 C1-2 C1-3 C1-1 C1-5 C1-8 C1-10 L, 0, R 21T03 210 210 0 T TR L 1 20 0, 1 0, 1, 2 3, 0, 1, 2 0, 1 C4-2 C4-1 - - S3 14401 BU-RDAW0.149-LG19 S13 14401AW 0.1 DR-UB49-LG2 31-DA1BKWA16.014301 14401AW 0.1 YG50-LG1 14401GY-OGAW 57.050-LG15 49-LG22 WA 0.75 BU-YE 14401 49-GL23 14401BU-OGWA 1.0 49-GL25 WA 1.0 BU-WH 14401 . 13.5.0 . 13.5.0 + A02 )B( 15-TA22 GN-RDWA 0.75 14401 14401KB-GOAW 0.19 2 E L - 9 2 14401GN-RD1.0WA15-LG5 14401AW5.2GO29-LG8 . 5.6.0 14401 BU-OGAW0.149-LG11 + 10A (B) A5 B6 0.1AWUB21GL-94 14401 . 1.2.0 14401BK-GNAW 0.131-LE29 . 1.2.0 49-LG18 BU WA 1.0 14290 14290 BU-OGAW0.149-LG11 14401AW0.1UB49-LG18 . 10.0.0 . 10.0.0 C1-3 31-BB7 WA 1.0 BK 14401 30-DC1 RDWE 16.0 14517 INTERRUPTOR DE ENCENDIDO INTERRUPTOR DE ENCENDIDO MASA SOPORTE DE BATERÍA BATERÍA BATERÍA FUSIBLERA DE MOTOR PARCIAL MAXI FUSIBLE #8 MAXI FUSIBLE #6 RELÉ DE ENCENDIDO DESDE LA MASA DEL PILAR A IZQUIERDO FUSIBLE ATO #8 FUSIBLE ATO #7 FUSIBLE ATO #23 DESDE FAROS SOLO NAFTA FIESTA 2009 LUZ DE GIRO Y BALIZAS CONJUNTO DE FAROS IZQUIERDO LUCES DE GIRO RELÉ DE SEÑAL DE GIRO INTERRUPTOR DE SEÑAL DE GIRO,LIMPIA/ LAVAPARABRISAS A LUCES DE MARCHA ATRÁS BALIZAS PALANCA IZQUIERDA PALANCA DERECHA SEÑAL DE GIRO REGULADOR DE INTENSIDAD DE ILUMINACIÓN LUZ LAVAPARABRISAS DELANTERO LIMPIAPARABRISAS DELANTERO LIMPIAPARABRISAS /LAVAPARABRISAS TRASERO BOCINA FAROSConfidencial de Ford DESDE LA MASA DEL PILAR A IZQUIERDO DIVISOR DE FAROS DIVISOR DE FAROS LUZ DE POSICIÓN LUZ DE POSICIÓNLUZ DE GIRO LUZ DE GIRO LUZ TRASERA COMBINADA IZQUIERDA LUZ TRASERA COMBINADA DERECHA LUZ DE FRENO LUZ DE FRENO LUZ DE MARCHA ATRÁS LUZ DE MARCHA ATRÁS DESDE MASA DE PASARUEDA DELANTERO IZQUIERDO DE RKE PIN# CNA-11 DE RKE PIN# CNA-19 PANEL DE INSTRUMENTOS - DI LHS PANEL DE INSTRUMENTOS - DI RHS FUSIBLERA CENTRAL PARCIAL GIRO ALTAS BAJASPOS. CONJUNTO DE FAROS DERECHO GIRO ALTAS BAJASPOS. C1-5(PORTÓN TRASERO)/C1-3(MUESCA) C1-4(PORTÓN TRASERO)/C1-3(MUESCA) C1-2(PORTÓN TRASERO)/C1-4(MUESCA) C1-4(PORTÓN TRASERO)/C1-3(MUESCA) DESDE LA MASA DEL PILAR A IZQUIERDO DESDE LA MASA DEL PILAR A IZQUIERDO DESDE MASA DE PASARUEDA DELANTERO IZQUIERDO PH9S65-70078-AB
  • 35.
    75 15 50 30 57 1230 . C1-4 . 1.2.0 C1-3 C1-1 C1-2 C1-9 C1-10 910 13 42 C1-4 . 1.2.0 C1-2 C1-9 C1-10 C1-3 C1-1 910 13 42 C1-4 14401BK-OGAW0.131-LF23 14401AW 0.1 KB31-LF2A 31-LE29 WA 1.0 BK-GN 14401 . 1.2.0 BRAKE . 1.2.0 . 1.2.0 + 10A (B) 31-DA1BKWA20.014301 29-BB9 WA 1.0 OG-BK 14401 30-BB8 RD-OGWA 6.0 14401 30-DB3 RDWA 6.0 14401 14401KB-NGAW 0.115-BB9 14401GN-BUAW 0.115-BB7 14401KB-GOAW 0.19 2 E L - 9 2 14401AW0.1GO29-LG8 14401GN-BKAW0.615-DB4 14401GN-RD1.0WA15-LG5 BB + 60A (C) + 60A (C) S5 . 5.1.0 + A02 )B( BB 3086 85 87 BB + A02 )C( . 1.2.0 10441GO-UBAW 0.149-GL23 . 13.5.0 . 13.5.0 25 1 C1-1 C3-1 C2-1 G1 - C3-3 C2-9 C2-10 C1-11 C2-2 C2-7 C3-1 C3-2 C1-9 C1-7 C1-6 C2-3 C2-11 C2-4 C2-1 C2-5 C2-8 C1-4 C1-2 C1-3 C1-1 C1-5 C1-8 C1-10 L, 0, R 21T03 210 210 0 T TR L 1 20 0, 1 0, 1, 2 3, 0, 1, 2 0, 1 C4-2 C4-1 - - 14401BU-YEAW 57.049-LG22 S3 14401 BU-RDAW0.149-LG19 S13 14401AW 0.1 DR-UB49-LG2 14401GY-OGAW 57.050-LG15 14401 BU-OGAW0.149-LG11 49-GL25 WA 1.0 BU-WH 14401 C5-1 C6-1 C2-1 C3-1 (+)(-) 15-TA22 GN-RDWE 0.75 14401 . 5.6.0 14290 BU-OGEW0.149-LG11 30-DC1 RDWA 20.0 14517 B6 A5 14401AW 0.1 YG50-LG1 0.1AWUB21GL-94 14401 14290BK-YE EW 57.031-LE31A 14290BK EW 57.031-LE30A 49-LG18 BU WE 1.0 14290 14401AW0.1UB49-LG18 . 10.0.0 . 10.0.0 C1-3 31-BB7 WA 1.0 BK 14401 INTERRUPTOR DE ENCENDIDO INTERRUPTOR DE ENCENDIDO MASA SOPORTE DE BATERÍA BATERÍA BATERÍA FUSIBLERA DE MOTOR PARCIAL MAXI FUSIBLE #8 MAXI FUSIBLE #6 RELÉ DE ENCENDIDO DESDE LA MASA DEL PILAR A IZQUIERDO FUSIBLE ATO #8 FUSIBLE ATO #7 FUSIBLE ATO #23 DESDE FAROS SOLO DIESEL FIESTA 2009 LUZ DE GIRO Y BALIZAS CONJUNTO DE FAROS IZQUIERDO LUCES DE GIRO RELÉ DE SEÑAL DE GIRO INTERRUPTOR DE SEÑAL DE GIRO,LIMPIA/ LAVAPARABRISAS A LUCES DE MARCHA ATRÁS BALIZAS PALANCA IZQUIERDA PALANCA DERECHA SEÑAL DE GIRO REGULADOR DE INTENSIDAD DE ILUMINACIÓN LUZ LAVAPARABRISAS DELANTERO LIMPIAPARABRISAS DELANTERO LIMPIAPARABRISAS /LAVAPARABRISAS TRASERO BOCINA FAROSConfidencial de Ford DESDE LA MASA DEL PILAR A IZQUIERDO DIVISOR DE FAROS DIVISOR DE FAROS LUZ DE POSICIÓN LUZ DE POSICIÓNLUZ DE GIRO LUZ DE GIRO LUZ TRASERA COMBINADA IZQUIERDA LUZ TRASERA COMBINADA DERECHA LUZ DE FRENO LUZ DE FRENO LUZ DE MARCHA ATRÁS LUZ DE MARCHA ATRÁS DESDE MASA DE PASARUEDA DELANTERO IZQUIERDO DE RKE PIN# CNA-11 DE RKE PIN# CNA-19 PANEL DE INSTRUMENTOS - DI LHS PANEL DE INSTRUMENTOS - DI RHS FUSIBLERA CENTRAL PARCIAL GIRO ALTAS BAJASPOS. CONJUNTO DE FAROS DERECHO GIRO ALTAS BAJASPOS. C1-5(PUERTA TRASERA)/C1-3(MUESCA) C1-4(PUERTA TRASERA)/C1-3(MUESCA) C1-2(PUERTA TRASERA)/C1-4(MUESCA) C1-4(PUERTA TRASERA)/C1-3(MUESCA) DESDE LA MASA DEL PILAR A IZQUIERDO DESDE LA MASA DEL PILAR A IZQUIERDO DESDE MASA DE PASARUEDA DELANTERO IZQUIERDO PH9S65-70078-BA
  • 36.
    2 5 1 C3-3 C2-9 C2-10 C1-11 C2-2 C2-7 C3-1C3-2 C1-9 C1-7 C1-6 C2-3 C2-11 C2-4 C2-1 C2-5 C2-8 C1-4 C1-2 C1-3 C1-1 C1-5 C1-8 C1-10 L, 0, R 21T03 210 210 0 T TR L 1 20 0, 1 0, 1, 2 3, 0, 1, 2 0, 1 C4-2 C4-1 C5-1 C6-1 C2-1 C3-1 (+)(-) C1-1 C3-1 C2-1 G1 B6 31-DA1BKWA16.014301 14401AW5.2GO29-LG8 - - - 49-LG18 BU WA 1.0 14290 14401AW0.1UB49-LG18 0.1AWUB21GL-94 14401 14401GN-RD1.0WA15-LG5 S13 14401AW 0.1 YG50-LG1 14401GY-OGAW 57.050-LG15 14401AW 0.1 DR-UB49-LG2 S3 49-LG22 WA 0.75 BU-YE 14401 14401 BU-RDAW0.149-LG19 A5 14290 BU-OGAW0.149-LG11 14401 BU-OGAW0.149-LG11 10441GO-UBAW 0.149-GL23 49-GL25 WA 1.0 BU-WH 14401 . 13.5.0 . 13.5.0 14401KB-GOAW 0.19 2 E L - 9 2 . 5.1.0 BB + 60A (C) + 60A (C) 14401KB-NGAW 0.115-BB9 S5 3086 85 87 14401GN-BUAW 0.115-BB729-BB9 WA 1.0 OG-BK 14401 . 1.2.0 30-BB8 RD-OGWA 6.0 14401 30-DB3 RDWA 6.0 14401 BB + A02 )C( 14401GN-BKAW0.615-DB4 BB + A02 )C( + 10A (B) C1-4 0132 30 57751550315 C1-1 S70 1 0 4 4 12 A D - 5 1GN-BUWA 1.0 AW 57.0 GN-YE 1440115-TC6 AW 57.0 GN-WH 1440115-LG28 5.6.0 . 5.6.0 14401BK-GNAW 0.131-LE29 . 1.2.0 31-LF2A WA 1.0 BK 14401 . 1.2.0 31-LF23 WA 1.0 BK-OG 14401 . 1.2.0 C1-4 910 1 43 2 C1-1 C1-3 C1-10 C1-9 C1-2 14290BK-YE AW 57.031-LE31A . 1.2.0 C1-4 910 1 43 2 C1-10 C1-9 C1-2 C1-1 C1-3 14290BK AW 57.031-LE30A . 1.2.0 . 10.0.0 . 10.0.0 31-BB7 WA 1.0 BK 14401 30-DC1 RDWE 16.0 14517 INTERRUPTOR DE ENCENDIDO MASA SOPORTE DE BATERÍA BATERÍA BATERÍA FUSIBLERA DE MOTOR PARCIAL MAXI FUSIBLE #8 MAXI FUSIBLE #6 RELÉ DE ENCENDIDO DESDE LA MASA DEL PILAR A IZQUIERDO FUSIBLE ATO #8 FUSIBLE ATO #7 FUSIBLE ATO #23 DESDE FAROS SOLO NAFTA T/A FIESTA 2009 LUZ DE GIRO Y BALIZAS CONJUNTO DE FAROS IZQUIERDO LUCES DE GIRO RELÉ DE SEÑAL DE GIRO INTERRUPTOR DE SEÑAL DE GIRO,LIMPIA/ LAVAPARABRISAS BALIZAS PALANCA IZQUIERDA PALANCA DERECHA SEÑAL DE GIRO REGULADOR DE INTENSIDAD DE ILUMINACIÓN LUZ LAVAPARABRISAS DELANTERO LIMPIAPARABRISAS DELANTERO LIMPIAPARABRISAS /LAVAPARABRISAS TRASERO BOCINA FAROSConfidencial de Ford DESDE LA MASA DEL PILAR A IZQUIERDO DIVISOR DE FAROS DIVISOR DE FAROS LUZ DE POSICIÓN LUZ DE POSICIÓNLUZ DE GIRO LUZ DE GIRO LUZ TRASERA COMBINADA IZQUIERDA LUZ TRASERA COMBINADA DERECHA LUZ DE FRENO LUZ DE FRENO LUZ DE MARCHA ATRÁS LUZ DE MARCHA ATRÁS DESDE MASA DE PASARUEDA DELANTERO IZQUIERDO DE RKE PIN# CNA-11 DE RKE PIN# CNA-19 PANEL DE INSTRUMENTOS - DI LHS PANEL DE INSTRUMENTOS - DI RHS FUSIBLERA CENTRAL PARCIAL GIRO ALTAS BAJASPOS. CONJUNTO DE FAROS DERECHO GIRO ALTAS BAJASPOS. C1-5(PORTÓN TRASERO)/C1-3(MUESCA) C1-4(PORTÓN TRASERO)/C1-3(MUESCA) C1-2(PORTÓN TRASERO)/C1-4(MUESCA) C1-4(PORTÓN TRASERO)/C1-3(MUESCA) DESDE LA MASA DEL PILAR A IZQUIERDO DESDE LA MASA DEL PILAR A IZQUIERDO DESDE MASA DE PASARUEDA DELANTERO IZQUIERDO BLOQUEO A RELÉ DE LUCES DE MARCHA ATRÁS A RELÉ DE LUCES DE MARCHA ATRÁS PH9S65-70078-DB
  • 37.
    75 15 50 30 57 1230 . C1-4 31-LF2A WA 1.0BK 14401 . 1.2.0 . 1.2.0 15-LG5 WA 1.0 GN-RD 14401 31-DA1BKWA16.014301 14401KB-NGAW 0.115-BB929-BB9 WA 1.0 OG-BK 14401 14401GN-BUAW 0.115-BB7 30-BB8 RD-OGWA 6.0 14401 30-DB3 RDWA 6.0 14401 14401GN-BKAW0.615-DB4 BB + 60A (C) + 60A (C) S5 3086 85 87 BB + A02 )C( . 1.2.0 BB C1-2 C1-1 C1-1 C3-1 C2-1 G1 14401GN-BKAW 57.015S-LG36 14401GN-OGAW 57.015S-LG39 14401GN-WH0.75WA15S-LG28 S26 14401DR-NGAW 57.015-TA22 . 5.4.0 C5-1 C6-1 C2-1 C3-1 (+)(-) + 10A (B) 31-LF23 WA 1.0 BK-OG 14401 C1-3 31-BB7 WA 1.0 BK 14401 30-DC1 RDWE 16.0 14517 INTERRUPTOR DE ENCENDIDO INTERRUPTOR DE ENCENDIDO FUSIBLERA CENTRAL PARCIAL FUSIBLERA DE MOTOR PARCIAL RELÉ DE ENCENDIDO FUSIBLE ATO #8 FUSIBLE ATO #23 DESDE LA MASA DEL PILAR A IZQUIERDO MAXI FUSIBLE #8 MAXI FUSIBLE #6 BATERÍA BATERÍA Confidencial de Ford MASA SOPORTE DE BATERÍA DIVISOR DE FAROS DIVISOR DE FAROS LUZ DE POSICIÓN LUZ DE POSICIÓN LUZ DE GIRO LUZ DE GIRO LUZ TRASERA COMBINADA IZQUIERDA LUZ TRASERA COMBINADA DERECHA LUZ DE FRENO LUZ DE FRENO LUZ DE MARCHA ATRÁS LUZ DE MARCHA ATRÁS DESDE LA MASA DEL PILAR A IZQUIERDO DESDE LA MASA DEL PILAR A IZQUIERDO LUZ DE MARCHA ATRÁS SOLO NAFTA C1-3 (PORTÓN TRASERO)/C1-5 (MUESCA) C1-4 (PORTÓN TRASERO)/C1-3 (MUESCA) C1-4 (PORTÓN TRASERO)/C1-3 (MUESCA) C1-4 (PORTÓN TRASERO)/C1-2 (MUESCA) FIESTA 2009 DESDE INTERRUPTOR DE LUZ DE GIRO/BALIZAS - PIN# C1-9 INTERRUPTOR DE TRANSMISIÓN PH9S65-70083-AA
  • 38.
    14401BK-OGAW 0.131-LF23 14401AW 0.1KB31-LF2A . 1.2.0 . 1.2.0 C1-1 0132 30 57751550315 C1-4 S70 14401GN-BUAW 0.115-DA2 31-DA1BKWA16.014301 14401KB-NGAW 0.115-BB9 14401GN-BUAW 0.115-BB7 30-BB8 RD-OGWA 6.0 14401 30-DB3 RDWA 6.0 14401 14401GN-BKAW0.615-DB4 BB + 60A (C) + 60A (C) S5 3086 85 87 BB + A02 )C( . 1.2.0 BB C1-1 C3-1 C2-1 G1 14401GN-BKAW 57.015S-LG36 14401GN-OGAW 57.015S-LG39 S26 C5-1 C6-1 C2-1 C3-1 (+)(-) + 10A (B) 3086 85 87 . 5.4.0 15-LG5 WA 1.0 GN-RD 14401 14401GN-WHAW 57.015S-LG28 . 4.1.0 91S-TC6 WE 0.75 BK-YE 14K011 14401GN-YEAW 57.015-TC6 29-BB9 WA 1.0 OG-BK 14401 G 15-LG28 WA 0.75 GN-WH 14401 14401BK-WHAW 57.091S-LG28 14401AW 0.1 KB31-BB7 30-DC1 RDWE 16.0 14517 INTERRUPTOR DE ENCENDIDO FUSIBLERA CENTRAL PARCIAL FUSIBLERA DE MOTOR PARCIAL RELÉ DE ENCENDIDO FUSIBLE ATO #8 FUSIBLE ATO #23 DESDE LA MASA DEL PILAR A IZQUIERDO MAXI FUSIBLE #8 MAXI FUSIBLE #6 BATERÍA BATERÍA Confidencial de Ford MASA SOPORTE DE BATERÍA DIVISOR DE FAROS DIVISOR DE FAROS LUZ DE POSICIÓN LUZ DE POSICIÓN LUZ DE GIRO LUZ DE GIRO LUZ TRASERA COMBINADA IZQUIERDA LUZ TRASERA COMBINADA DERECHA LUZ DE FRENO LUZ DE FRENO LUZ DE MARCHA ATRÁS LUZ DE MARCHA ATRÁS DESDE LA MASA DEL PILAR A IZQUIERDO DESDE LA MASA DEL PILAR A IZQUIERDO LUZ DE MARCHA ATRÁS SOLO NAFTA T/A C1-3 (PORTÓN TRASERO)/C1-5 (MUESCA) C1-4 (PORTÓN TRASERO)/C1-3 (MUESCA) C1-4 (PORTÓN TRASERO)/C1-3 (MUESCA) C1-4 (PORTÓN TRASERO)/C1-2 (MUESCA) FIESTA 2009 DESDE INTERRUPTOR DE LUZ DE GIRO/BALIZAS - PIN# C1-9 DESDE INTERRUPTOR DE MODO DE CAJA DE CAMBIOS PIN# C1-2 BLOQUEO RELÉ DE LUZ DE MARCHA ATRÁS PH9S65-70083-BA
  • 39.
    C2-2 C2-1 21 12 1 2 3 14401KBAW 5.031-LC7 14401 BK-GNAW5.031S-LC30 31S-LC29WA0.5BK-RD 14401 31S-GM12 BK-GNWA 0.5 14401 31S-LC7 BK-BUWA 0.5 14401 0.529-LC7AOG-BUWA14401 S16 3 2 1 S48 C5-1 C6-1 C2-1 C3-1(+)(-) . 1.2.0 10441GOAW 5.029-LB8 1 BBBB C1-1 C3-1 C2-1 G1 C1-2 2 1 C1-1 S16 S48 1430116.0WABK31-DA1 3 2 1 C1-2 2 1 C1-1 C2-1 C1-1 3 2 1 C1-1 + A06 )C( 14401DRAW 0.630-DB2 + A5.7 )A( 14401OG-BUAW5.029-LC7 2 3 14401OG-YEWA 0.529-LC17 14401WAOG-BU29-LC7A0.5 10441UB-KBAW5.052BL-S13 13A444BK-BUWA0.531S-LB25 14401KBAW 5.031-LC714401UB-KBAW 5.031S-LC7 10441KBAW 5.071CL-13 C1-1 C1-2 1 C1-1C1-2 1044171CL-S13BK-YEWA0.550441EY-KBAW5.031S-LC17 50441KBAW5.031-LC17 C1-2 C2-1 5 0 4 4 17 1 C L - 9 2OG-YEWA 0.5 10441UB-GOAW 5.029-LB25 31-LB8 14401BKWA 0.5 13.5.0 13.5.0 . 1.2.0 . 13.5.0 14401DR-KBAW 5.031S-LC9 C1-1 C2-1 C2-2 C1-2 2 1 C1-1 C1-2 2 1 C1-1 . 1.2.0 C1-1 C1-1 C2-1 C2-2 C1-2 2 1 C1-1 C1-2 2 1 C1-1 14401 BK-GNAW5.031S-LC30 31S-LC29WA0.5BK-RD 14401 31S-GM12 BK-GNWA 0.5 14401 . 10.0.0 10.0.0 30-DC1 RDWE 16.0 14517 1)Enc. 2)Apa. 3)Cort. FUSIBLE ATO #13 FUSIBLERA DE MOTOR PARCIAL FUSIBLERA CENTRAL PARCIAL LUZ DE CORTESÍA MASA SOPORTE DE BATERÍA DESDE LA MASA DEL PILAR A IZQUIERDO BATERÍA BATERÍA LUZ DE TECHO DELANTERA ILUMINACIÓN DE GUANTERA DESDE LA MASA DEL PILAR A IZQUIERDO Opción: LUZ LECTURA DE MAPAS LUZ LECTURA DE MAPAS DELANTERA INTERRUPTOR DE LUZ DE APROXIMACIÓN PUERTA DELANTERA IZQUIERDA LUZ DE CORTESÍA A RKE PIN# CNA-13 DE RKE PIN# CNA-10 DE RKE PIN# CNA-2 VEHÍCULOS CON MÓDULO RKE+OTD; PARA FIESTA C/PUERTA TRASERA ESTE CIRCUITO ESTÁ CONECTADO AL PIN# CNA-13, QUE SUSTITUYE LA SEÑAL DE PUERTA ABIERTA. A PANEL DE INSTRUMENTOS SOLO MÓDULOS COMFORT, OTD+PA Y RKE+OTD LUZ DE CORTESÍA DESDE LA MASA DEL PILAR A IZQUIERDO INTERRUPTOR DE LUZ DE APROXIMACIÓN PUERTA DELANTERA DERECHA OPCIÓN MANUAL SIN MÓDULO RKE INTERRUPTOR DE LUZ DE COMPARTIMIENTO DE EQUIPAJE INTERRUPTOR DE LUZ DE COMPARTIMIENTO DE EQUIPAJE LUZ DE CORTESÍA LUZ DE CORTESÍA MAXI FUSIBLE #5 Confidencial de Ford LUZ DE TECHO DELANTERA .LUZ DE COMPARTIMIENTO DE EQUIPAJE DESDE PANEL DE INSTRUMENTOS INTERRUPTOR DE LUZ DE APROXIMACIÓN PUERTA DELANTERA IZQUIERDA INTERRUPTOR DE LUZ DE APROXIMACIÓN PUERTA DELANTERA DERECHA 2.0LYCABLEDIESEL=20MM2 PARA MUESCA FIESTA SOLO MUESCA FIESTA 2) Apa. 1) Enc. 3) Cort.LECTURA DE MAPAS ÚNICA LUZ LECTURA DE MAPAS TRASERA 1)Enc. 2)Apa. 3)Cort. 1)Enc. 2)Apa. 3)Cort. FIESTA 2009 PH9S65-70083-DA
  • 40.
    31S-LC30WA0.5BK-GN 14401 14401 BK-RDAW5.031S-LC29 14401NG-KBAW 5.031S-GM12 C1-2 2 1 C1-1 S16 C1-2 21 C1-1 . 10.0.0 3 2 1 . 1.2.0 C1-1 C3-1 C2-1 G1 C1-1 C2-2C2-1 1430116.0WABK31-DA1 14401WAOG-BU29-LC7A0.5 14401KBAW 5.031-LC7 S48 14401OG-BUAW5.029-LC7 3 2 1 C2-1C1-2 C1-1 5044171CL-92 OG-YEWA0.5 1 50441KBAW5.031-LC17 2 10441KBAW 5.071CL-13 13.5.0 3 50441EY-KBAW5.031S-LC171044171CL-S13BK-YEWA0.5 C2-1 C1-1 10441UB-GOAW 5.029-LB25 10441UB-KBAW5.052BL-S13 C1-2 2 1 C1-1 BB + A06 )C( 14401DRAW 0.630-DB2 BB + A5.7 )A( 14401OG-YEWA 0.529-LC17 13.5.0 14401UB-KBAW 5.031S-LC7 13A444BK-BUWA0.531S-LB25 1 C1-2 2 1 C1-1 C1-1 C1-2 C1-1C1-2 31-LB8 14401BKWA 0.5 10441GOAW 5.029-LB8 . 1.2.0 C5-1 C6-1 C2-1 C3-1(+)(-) 21 1 2 1 2 3 C1-1 C2-1C2-2 30-DC1 RDWE 16.0 14517 FUSIBLE ATO #13 FUSIBLERA DE MOTOR PARCIAL FUSIBLERA CENTRAL PARCIAL LUZ DE CORTESÍA T/A MASA SOPORTE DE BATERÍA BATERÍA BATERÍA LUZ DE GUANTERA DESDE LA MASA DEL PILAR A IZQUIERDO Opción: LUZ LECTURA DE MAPAS LUZ PARA LECTURA DE MAPAS DELANTERA INTERRUPTOR DE LUZ DE APROXIMACIÓN PUERTA DELANTERA IZQUIERDA LUZ DE CORTESÍA DE RKE PIN# CNA-10 DE RKE PIN# CNA-2 A PANEL DE INSTRUMENTOS LUZ DE CORTESÍA DESDE LA MASA DEL PILAR A IZQUIERDO INTERRUPTOR DE LUZ DE APROXIMACIÓN PUERTA DELANTERA DERECHA INTERRUPTOR DE LUZ DE COMPARTIMIENTO DE EQUIPAJE INTERRUPTOR DE LUZ DE COMPARTIMIENTO DE EQUIPAJE MAXI FUSIBLE #5 Confidencial de Ford LUZ DE TECHO DELANTERA .LUZ DE COMPARTIMIENTO DE EQUIPAJE 2.0LCABLEDIESEL=20MM2 PARA MUESCA FIESTA SOLO MUESCA FIESTA 2) Apa. 1) Enc. 3) Cort.LECTURA DE MAPAS ÚNICA LUZ LECTURA DE MAPAS TRASERA 1)Enc. 2)Apa. 3)Cort. 1)Enc. 2)Apa. 3)Cort. FIESTA 2009 PH9S65-70101-AA
  • 41.
    14.1.0 31-AA31 WA 0.5BK 14401 31-LH23 WA 0.75 BK 14401 14401AW 57.0 KB31-LH16 31-LH16A WA 0.75 BK 14401 S1 2 1 29S-AA31 WA 1.0 OG-BU 14401 7 C1-8 C1-2 C1-1 C1-4 12 C1-1 C1-2 C1-3 C1-4 C1-6 C1-7 C1-8 C1-9 C2-1 C2-3 C2-4 D D D D U UUU C1-8 C1-2 C1-1 C1-4 12 C1-1 C1-2 C1-3 C1-4 C1-6 C1-7 UD . C1-1 .C1-24-1C.6-1C. . C1-8 S45 7 S43 S6 C1-1 C1-2 C1-3 C1-4 C1-6 C1-7 UD C1-1 C1-2 C1-3 C1-4 C1-6 C1-7 UD 14401AW 0.1 GO29S-HB31 14401OG-BUAW 0.129S-LD7 1 2 22 14A584-TRASERA BKAW57.031-LH16 9 9 15 15S-AJ18GN-WHWA0.514A584-ACOMP. 4 8 . 12.3.1 4 14A584-TRASERAAW 57.0 KB31-LH16A 4 24 26 31-AJ7 WA 2.5 BK 14A584-COND. 31-AJ7AWA2.5 BK14A584-COND. 14A584-COND.GN-RD AW5.015S-AJ2015S-AJ20WA0.5 GN-RD14401 14401GN-OGAW 5.015S-AJ1014401GN-RDAW 5.015S-AJ8 14A584-COND.GN-BUAW 5.015S-AJ3 14401GN-BUAW 5.015S-AJ3 14401GN-WHAW 5.015S-AJ18 14401GN-BUAW 5.015S-AJ2 14A584-ACOMP.BK AW57.031-LH23 . 1.2.0 14401AW0.1GO29S-LA18 14401OG-GNAW0.129S-LH27A 29S-LH27 WA 0.75 OG-GN 14401 29S-LK19 WA 0.75 OG-BU 14401 14401AW 5.0 KB31-HB31 31-LD10 WA 0.5 BK 14401 . 1.2.0 . 1.2.0 . 1.2.0 . 1.2.0 . 1.2.0 . 1.2.0 10.0.0 11.2.0 14401AW 5.2 KB31-AJ7 . 1.2.0 14401AW 5.0 KB31-LH27A . 5.1.0 14401OG-BKAW 0.129S-LA40 14A584-TRASERA GN-OGAW 5.015S-AJ10 14A584-TRASERA GN-OGAW 5.015S-AJ10 14401OG-BUAW 0.129S-LK1 INTERRUPTORDE DESEMPAÑADORDE FAROSTRASEROS DESEMPAÑADOR DE FAROS TRASEROS INTERRUPTORDE FAROSANTINIEBLA DELANTEROS FAROS ANTINIEBLA DESDE ILUMINACIÓN DE RADIO PIN# C1-3 DESDE LA MASA DEL PILAR A IZQUIERDO DESDE FAROS - INTERRUPTOR MULTIFUNCIÓN PIN#L7 OPCIÓN=AIRE ACOND. A AIRE ACOND. - PIN#8 A PANEL DE INSTRUMENTOS DESDE LA MASA DEL PILAR A IZQUIERDO DESDE LA MASA DEL PILAR A IZQUIERDO DESDE LA MASA DEL PILAR A IZQUIERDO ILUMINACIÓN DEL DESEMPAÑADOR DESDE LA MASA DEL PILAR A IZQUIERDO ILUMINACIÓN DEL ENCENDEDOR MASA#0 Confidencial de Ford DESDE LA MASA DEL PILAR A IZQUIERDO DESDE LA MASA DEL PILAR A IZQUIERDO DE RKE PIN# CNC-5 ILUMINACIÓN DEL PANEL DE INSTRUMENTOS / LUZ DE INTERRUPTORES SOLO COMFORT MD Encendido INTERRUPTOR PARA AJUSTAR LA VENTANILLA TRASERA IZQUIERDA Encendido INTERRUPTOR PARA AJUSTAR LA VENTANILLA TRASERA DERECHA INTERRUPTOR PARA AJUSTAR LAS VENTANILLA DELANTERA DERECHA Encendido INTERRUPTORDE APERTURADELBAÚL CIERRE CENTRALIZADO PARA PUERTAS LucesENC.LucesENC. DESDE LA MASA DEL PILAR A DERECHO DIVISOR DEL INTERRUPTOR DE LA VENTANILLA DEL CONDUCTOR CORTE SALIDA TRASERA IZQ. TRASERA DER. DELANTERO IZQ. DELANTERO DER. FIESTA 2009 PH9S65-70101-BA
  • 42.
    75 15 50 30 57 1230 14.1.029S-LA40 WA 1.0OG-BK 14401 . 1.2.0 14401AW 5.0 KB31-LH27A . 1.2.0 . 1.2.0 14A584-COND.AW 5.2 KB31-AJ7 S1 26 BB C1-1C1-2 S5 BB 7 C1-1 C1-2 C1-3 C1-4 C1-6 C1-7 C1-8 C1-9 C2-1 C2-3 C2-4 D D D D U UUU C1-8 C1-2 C1-1 C1-4 12 C1-1 C1-2 C1-3 C1-4 C1-6 C1-7 UD . C1-1 .C1-24-1C.6-1C. . C1-8 S45 7 S43 S6 14401GN-BUAW 5.215-AJ3 14401GN-YEAW 5.215S-AJ34 14401GN-RD AW 5.215S-AJ33 C1-1 C1-2 C1-3 C1-4 C1-6 C1-7 UD 14401AW 0.1 GO29S-HB31 1 2 22 14A584-TRASERAAW 57.0 KB31-LH16 9 14A584-COND.GN-BUAW 5.215-AJ3 4 14401GN-RD AW5.215S-AJ32 14A584-TRASERA GN-RDAW 5.215S-AJ32 14A584-TRASERAGN-RD AW 5.215S-AJ32A 14A584-COND.GN-RD AW5.215S-AJ32 4 15 29S-LD7 WA 1.0 OG-BU 14401 C1-8 C1-2 C1-1 C1-4 12 29S-AA31 WA 1.0 OG-BU 14401 2 1 C1-1 C3-1 C2-1 G1 31-DA1BKWA16.014301 + A06 )C( BB 3086 85 87 14401GN-BKAW 0.115-BB9 + A02 )C( 14401KB-GOAW 0.129-BB9 15-AJ2WA2.5GN-BU14401 15-AJ18GN-WHWA2.514A584-ACOMP. C1-1 C1-2 C1-3 C1-4 C1-6 C1-7 UD 14A584-ACOMP.BK AW57.031-LH23 2 9 2 14A584-TRASERAAW 57.0 KB31-LH16A 9 + 60A (C) 14A584-COND.BK AW 5.231-AJ7A 30-DB3 RDWA 6.0 14401 30-BB8 RD-OGWA 6.0 14401 14401GN-BK AW 0.615-DB4 15-AJ1 WA 6.0 GN-BU 14401 . 1.2.0 15-BB7 WA 1.0 GN-BU 14401 C5-1 C6-1 C2-1 C3-1 (+)(-) 14401AW 5.2 KB31-AJ7 29S-LA18WA1.0OG14401 29S-LH27AWA1.0OG-GN14401 29S-LK19 WA 0.75 OG-BU 14401 29S-LH27 WA 0.75 OG-GN 14401 14401OG-BUAW 0.129S-LK1 14401AW 57.0 KB31-LH23 10.0.0 11.2.0 . 5.1.0 14401AW 5.0 KB31-HB31 . 1.2.0 31-AA31 WA 0.5 BK 14401 . 1.2.0 14401AW 5.0 KB31-LD10 . 1.2.0 14401GN-WHAW 5.215-AJ18 14401AW 57.0 KB31-LH16 14401AW 57.0 KB31-LH16A . 1.2.0 . 1.2.0 C1-4 C1-3 31-BB7 WA 1.0 BK 14401 30-DC1 RDWE 16.0 14517 INTERRUPTORDE DESEMPAÑADORDE FAROSTRASEROS DESEMPAÑADOR DE FAROS TRASEROS INTERRUPTORDE FAROSANTINIEBLA DELANTEROS FAROS ANTINIEBLA DESDE ILUMINACIÓN DE RADIO PIN# C1-3 DESDE LA MASA DEL PILAR A IZQUIERDO DESDE FAROS - INTERRUPTOR MULTIFUNCIÓN PIN#L7 OPCIÓN=AIRE ACOND. A AIRE ACOND. - PIN#8 A PANEL DE INSTRUMENTOS DESDE LA MASA DEL PILAR A IZQUIERDO DESDE LA MASA DEL PILAR A IZQUIERDO DESDE LA MASA DEL PILAR A IZQUIERDO ILUMINACIÓN DEL DESEMPAÑADOR DESDE LA MASA DEL PILAR A IZQUIERDO ILUMINACIÓN DEL ENCENDEDOR MASA#0 Confidencial de Ford DESDE LA MASA DEL PILAR A IZQUIERDO DESDE LA MASA DEL PILAR A IZQUIERDO ILUMINACIÓN DEL PANEL DE INSTRUMENTOS / LUZ DE INTERRUPTORES SOLO RKE+OTD Y OTD+PA MDS Encendido INTERRUPTOR PARA AJUSTAR LA VENTANILLA TRASERA IZQUIERDA Encendido INTERRUPTOR PARA AJUSTAR LA VENTANILLA TRASERA DERECHA INTERRUPTOR PARA AJUSTAR LA VENTANILLA DELANTERA DERECHA Encendido INTERRUPTORDE APERTURADELBAÚL CIERRE CENTRALIZADO PARA PUERTAS LucesENC.LucesENC. DESDE LA MASA DEL PILAR A DERECHO DIVISOR DEL INTERRUPTOR DE LA VENTANILLA DEL CONDUCTOR CORTE SALIDA TRASERA IZQ. TRASERA DER. DELANTERO IZQ. DELANTERO DER. FIESTA 2009 BATERÍA BATERÍA MASA SOPORTE DE BATERÍA 2.0LYCABLEDIESEL=20MM2 FUSIBLERA DE MOTOR PARCIAL MAXI FUSIBLE #8 MAXI FUSIBLE #6 DESDE LA MASA DEL PILAR A IZQUIERDO INTERRUPTOR DE ENCENDIDO INTERRUPTOR DE ENCENDIDO FUSIBLE ATO #8 DISYUNTOR 25A # 31 FUSIBLERA CENTRAL PARCIAL RELÉ DE ENCENDIDO PH9S65-70120-AA
  • 43.
    C1-8 C1-2 C1-1 C1-4 12 C1-1 C1-2 C1-3 C1-4 C1-6 C1-7 C1-8 C1-9 C2-1 C2-3 C2-4 D D DD U UUU C1-1 C1-2 C1-3 C1-4 C1-6 C1-7 UD C1-1 C1-2 C1-3 C1-4 C1-6 C1-7 UD C1-1 C1-2 C1-3 C1-4 C1-6 C1-7 UD . 5.1.0 . C1-1 .C1-24-1C.6-1C. . C1-8 4 S454 4 8 14401GN-WHAW 5.015S-AJ18 15S-AJ18GN-WHWA0.514A584-ACOMP. 14401GN-RDAW 5.015S-AJ8 14A584-TRASERA GN-OGAW 5.015S-AJ10 15S-AJ20WA0.5 GN-RD14401 14401AW 0.1 GO29S-HB31 31-LH23 WA 0.75 BK 14401 31-LH16A WA 0.75 BK 14401 14401AW 57.0 KB31-LH16 S43 14A584-COND.GN-RD AW5.015S-AJ20 S6 14401OG-BUAW 0.129S-LK1 14401OG-BUAW 0.129S-LD7 14401OG-GNAW0.129S-LH27A 24 14401GN-BUAW 5.015S-AJ3 14A584-COND.GN-BUAW 5.015S-AJ3 14401GN-OGAW 5.015S-AJ10 14A584-TRASERA GN-OGAW 5.015S-AJ10 22 9 9 14A584-TRASERAAW 57.0 KB31-LH16A14A584-TRASERA BKAW57.031-LH16 14A584-ACOMP.BK AW57.031-LH23 1 2 11.2.0 29S-LH27 WA 0.75 OG-GN 14401 29S-LK19 WA 0.75 OG-BU 14401 14401AW 5.0 KB31-LH27A 29S-AA31 WA 1.0 OG-BU 14401 C1-8 C1-2 C1-1 C1-4 12 31-AA31 WA 0.5 BK 14401 . 1.2.0 14401AW0.1GO29S-LA18 2 1 14401GN-BUAW 5.015S-AJ2 . 12.3.1 31-AJ7AWA2.5 BK14A584-COND. S1 31-AJ7 WA 2.5 BK 14A584-COND. 26 14401AW 5.2 KB31-AJ7 . 1.2.0 31-LD10 WA 0.5 BK 14401 14401AW 5.0 KB31-HB31 . 1.2.0 . 1.2.0 . 1.2.0 . 1.2.0 . 1.2.0 . 1.2.0 14401OG-BKAW 0.129S-LA40 14.1.0 7 7 15 10.0.0 INTERRUPTORDE DESEMPAÑADORDE FAROSTRASEROS DESEMPAÑADOR DE FAROS TRASEROS INTERRUPTORDE FAROSANTINIEBLA DELANTEROS FAROS ANTINIEBLA DESDE ILUMINACIÓN DE RADIO PIN# C1-3 DESDE LA MASA DEL PILAR A IZQUIERDO DESDE FAROS - INTERRUPTOR MULTIFUNCIÓN PIN#L7 OPCIÓN=AIRE ACOND. A AIRE ACOND. - PIN#8 A PANEL DE INSTRUMENTOS DESDE LA MASA DEL PILAR A IZQUIERDO DESDE LA MASA DEL PILAR A IZQUIERDO DESDE LA MASA DEL PILAR A IZQUIERDO ILUMINACIÓN DEL DESEMPAÑADOR DESDE LA MASA DEL PILAR A IZQUIERDO ILUMINACIÓN DEL ENCENDEDOR MASA#0 Confidencial de Ford DESDE LA MASA DEL PILAR A IZQUIERDO DESDE LA MASA DEL PILAR A IZQUIERDO DE RKE PIN# CNC-5 ILUMINACIÓN DEL PANEL DE INSTRUMENTOS / LUZ DE INTERRUPTORES PH9S65-70120-BA SOLO COMFORT MD T/A Encendido INTERRUPTOR PARA AJUSTAR LA VENTANILLA TRASERA IZQUIERDA Encendido INTERRUPTOR PARA AJUSTAR LA VENTANILLA TRASERA DERECHA INTERRUPTOR PARA AJUSTAR LA VENTANILLA DELANTERA DERECHA Encendido INTERRUPTORDE APERTURADELBAÚL CIERRE CENTRALIZADO PARA PUERTAS LucesENC.LucesENC. DESDE LA MASA DEL PILAR A DERECHO DIVISOR DEL INTERRUPTOR DE LA VENTANILLA DEL CONDUCTOR CORTE SALIDA TRASERA IZQ. TRASERA DER. DELANTERO IZQ. DELANTERO DER. FIESTA 2009
  • 44.
    C1-8 C1-2 C1-1 C1-4 12 C1-1 C1-2 C1-3 C1-4 C1-6 C1-7 C1-8 C1-9 C2-1 C2-3 C2-4 D D DD U UUU C5-1 C6-1 C2-1 C3-1 (+)(-) C1-1 C3-1 C2-1 G1 C1-1 C1-2 C1-3 C1-4 C1-6 C1-7 UD C1-1 C1-2 C1-3 C1-4 C1-6 C1-7 UD C1-1 C1-2 C1-3 C1-4 C1-6 C1-7 UD . 5.1.0 . C1-1 .C1-24-1C.6-1C. . C1-8 4 S45 2 2 9 31-DA1BKWA16.014301 14401GN-WHAW 5.215-AJ18 15-AJ18GN-WHWA2.514A584-ACOMP. 14401GN-RD AW 5.215S-AJ33 14A584-TRASERAGN-RD AW 5.215S-AJ32A 14401GN-RD AW5.215S-AJ32 30-BB8 RD-OGWA 6.0 14401 14401AW 0.1 GO29S-HB31 14401AW 57.0 KB31-LH23 14401AW 57.0 KB31-LH16A 14401AW 57.0 KB31-LH16 S43 14A584-COND.GN-RD AW5.215S-AJ32 S6 14401OG-BUAW 0.129S-LK1 29S-LH27AWA1.0OG-GN14401 4 14401GN-BUAW 5.215-AJ3 14A584-COND.GN-BUAW 5.215-AJ3 14401GN-YEAW 5.215S-AJ34 14A584-TRASERA GN-RDAW 5.215S-AJ32 22 9 9 14A584-TRASERAAW 57.0 KB31-LH16A 14A584-TRASERAAW 57.0 KB31-LH16 14A584-ACOMP.BK AW57.031-LH23 1 2 11.2.0 29S-LH27 WA 0.75 OG-GN 14401 29S-LK19 WA 0.75 OG-BU 14401 C1-8 C1-2 C1-1 C1-4 12 29S-AA31 WA 1.0 OG-BU 14401 31-AA31 WA 0.5 BK 14401 2 1 29S-LA18WA1.0OG14401 + A06 )C(BB + 60A (C) 3086 85 87 15-BB7 WA 1.0 GN-BU 14401 S5 14401GN-BKAW 0.115-BB9 14401KB-GOAW 0.129-BB9 30-DB3 RDWA 6.0 14401 BB + A02 )C( . 1.2.0 14401GN-BK AW 0.615-DB4 BB C1-1C1-2 15-AJ1 WA 6.0 GN-BU 14401 15-AJ2WA2.5GN-BU14401 14A584-COND.BK AW 5.231-AJ7A S1 26 14401AW 5.2 KB31-AJ714A584-COND.AW 5.2 KB31-AJ7 . 1.2.0 . 1.2.0 14401AW 5.0 KB31-LH27A 14401AW 5.0 KB31-LD10 14401AW 5.0 KB31-HB31 . 1.2.0 . 1.2.0 . 1.2.0 . 1.2.0 . 1.2.0 . 1.2.0 29S-LA40 WA 1.0 OG-BK 14401 14.1.0 C1-4 0132 30 57751550315 BLOQUEO C1-1 7 7 15 10.0.0 29S-LD7 WA 1.0 OG-BU 14401 31-BB7 WA 1.0 BK 14401 30-DC1 RDWE 16.0 14517 INTERRUPTORDE DESEMPAÑADORDE FAROSTRASEROS DESEMPAÑADOR DE FAROS TRASEROS INTERRUPTORDE FAROSANTINIEBLA DELANTEROS FAROS ANTINIEBLA DESDE ILUMINACIÓN DE RADIO PIN# C1-3 DESDE LA MASA DEL PILAR A IZQUIERDO DESDE FAROS - INTERRUPTOR MULTIFUNCIÓN PIN#L7 OPCIÓN=AIRE ACOND. A AIRE ACOND. - PIN#8 A PANEL DE INSTRUMENTOS DESDE LA MASA DEL PILAR A IZQUIERDO DESDE LA MASA DEL PILAR A IZQUIERDO DESDE LA MASA DEL PILAR A IZQUIERDO ILUMINACIÓN DEL DESEMPAÑADOR DESDE LA MASA DEL PILAR A IZQUIERDO ILUMINACIÓN DEL ENCENDEDOR MASA#0 Confidencial de Ford DESDE LA MASA DEL PILAR A IZQUIERDO DESDE LA MASA DEL PILAR A IZQUIERDO ILUMINACIÓN DEL PANEL DE INSTRUMENTOS / LUZ DE INTERRUPTORES SOLO OTD+PA MDS T/A Encendido INTERRUPTOR PARA AJUSTAR LA VENTANILLA TRASERA IZQUIERDA Encendido INTERRUPTOR PARA AJUSTAR LAS VENTANILLA TRASERA DERECHA INTERRUPTOR PARA AJUSTAR LA VENTANILLA DELANTERA DERECHA Encendido INTERRUPTORDE APERTURADELBAÚL CIERRE CENTRALIZADO PARA PUERTAS LucesENC.LucesENC. DESDE LA MASA DEL PILAR A DERECHO DIVISOR DEL INTERRUPTOR DE LA VENTANILLA DEL CONDUCTOR CORTE SALIDA TRASERA IZQ. TRASERA DER. DELANTERO IZQ. DELANTERO DER. FIESTA 2009 BATERÍA BATERÍA MASA SOPORTE DE BATERÍA FUSIBLERA DE MOTOR PARCIAL MAXI FUSIBLE #8 MAXI FUSIBLE #6 DESDE LA MASA DEL PILAR A IZQUIERDO INTERRUPTOR DE ENCENDIDO FUSIBLE ATO #8 DISYUNTOR 25A # 31 FUSIBLERA CENTRAL PARCIAL RELÉ DE ENCENDIDO PH9S65-70120-CA
  • 45.
    75 15 50 30 57 1230 . . 1.2.0 C1-2 C1-7 C1-5 30-DB3 RDWA 6.014401 30-BB8 RD-OGWA 6.0 14401 29-BB9 WA 1.0 OG-BK 14401 14401KB-NGAW 0.115-BB9 14401GN-BUAW 0.115-BB7 BB + 60A (C) + 60A (C) BB + 20A (C) S5 BB C1-CC1-A C1-B 12 M C1-D C1-B C1-A C1-C . C1-E M 12 . 1.2.0 15-KA19 GN-OGWA 1.0 14401 S22 14401WH-BKAW 0.132-KA34 14401BK-RDAW 0.131S-KA19A C3-3 C2-9 C2-10 C1-11 C2-2 C2-7 C3-1 C3-2 C1-9 C1-7 C1-6 C2-3 C2-11 C2-4 C2-1 C2-5 C2-8 C1-4 C1-2 C1-3 C1-1 C1-5 C1-8 C1-10 L, 0, R 21T03 210 210 0 T TR L 1 20 0, 1 0, 1, 2 3, 0, 1, 2 0, 1 14401WH-RDAW 0.132-KA28 33-KA8 YE-RDWA 1.0 14401 17K400AW 0.1 KB31-KA28 14401GN-BUAW 0.115-KA8 17K400WH-RDAW 0.132-KA28 33-KA34 YE-BKWA 1.0 14401 17K400GN-BU AW0.115-KA28 M C1-2 C1-1 31-DA1BKWA16.014301 C5-1 C6-1 C2-1 C3-1 (+)(-) C B 14401GN-BU AW0.115-KA28 C1-1 C3-1 C2-1 G1 . 1.2.0 14401GN-BKAW0.615-DB4 3086 85 87 . + A02 )C( C1-3 C1-1 C1-6 14401BK-GNAW 0.131-LE29 14401WH-RDAW 0.132-KA8 31S-KA19 BK-RDWA 1.0 14401 32-KA19 WH-BKWA 1.0 14401 31-KA8 WA 1.0 BK 14401 . 1.2.0 31-KA14 WA 1.0 BK 14401 14401BK-OGAW 0.131S-KA9 . 1.2.0 15S-KA14 GN-BKWA 1.0 14401 15-KA1WA1.0GN-BU14401 14401GN-BKAW0.115-KA14 C1-4 C1-3 FIESTA 2009 31-BB7 WA 1.0 BK 14401 30-DC1 RDWE 16.0 14517 BATERÍA BATERÍA MASA SOPORTE DE BATERÍA INTERRUPTOR DE ENCENDIDO INTERRUPTOR DE ENCENDIDO MAXI FUSIBLE #6 MAXI FUSIBLE #8 INTERRUPTOR DE SEÑAL DE GIRO,LIMPIA/ LAVAPARABRISAS RELÉ DE ENCENDIDO DESDE LA MASA DEL PILAR A IZQUIERDO DESDE LA MASA DEL PILAR A IZQUIERDO FUSIBLE ATO #8 FUSIBLE ATO #20 RELÉ TEMPORIZADOR DE LIMPIA/ LAVAPARABRISAS DESDE LA MASA DEL PILAR A IZQUIERDO LIMPIAPARABRISAS DELANTERO LIMPIA/LAVAPARABRISAS FUSIBLERA CENTRAL PARCIAL DESDE LA MASA DEL PILAR A IZQUIERDO LIMPIA/LAVAPARABRISAS MOTOR ELÉCTRICO DE BOMBA PARA LAVAPARABRISAS LIMPIA/LAVAPARABRISAS OPCIÓN=LIMPIAPARABRISAS TRASERO MOTOR ELÉCTRICO DE LIMPIAPARABRISAS TRASERO DESDE LA MASA DEL PILAR D Confidencial de Ford PALANCA DERECHA REGULADOR DE INTENSIDAD DE ILUMINACIÓN LUZ LAVAPARABRISAS DELANTERO LIMPIAPARABRISAS DELANTERO LIMPIA /LAVAPARABRISAS TRASERO BOCINAFAROS BALIZAS PALANCA IZQUIERDA SEÑAL DE GIRO LIMPIA/LAVAPARABRISAS DELANTERO Y TRASEROFUSIBLERA DE MOTOR PARCIAL 2.0LCABLEDIESEL=20MM2 PH9S65-70120-DA
  • 46.
    C1-D C1-B C1-A C1-C . C1-E M 12 M C1-2 C1-1 C1-CC1-A C1-B 12 M C3-3 C2-9 C2-10 C1-11 C2-2 C2-7 C3-1 C3-2 C1-9 C1-7 C1-6 C2-3 C2-11 C2-4 C2-1 C2-5 C2-8 C1-4 C1-2 C1-3 C1-1 C1-5 C1-8 C1-10 L, 0,R 21T03 210 210 0 T TR L 1 20 0, 1 0, 1, 2 3, 0, 1, 2 0, 1 . 1.2.0 . 1.2.0 C5-1 C6-1 C2-1 C3-1 (+)(-) C1-1 C3-1 C2-1 G1 31-DA1BKWA16.014301 14401BK-OGAW 0.131S-KA9 15S-KA14 GN-BKWA 1.0 14401 14401WH-RDAW 0.132-KA28 17K400WH-RDAW 0.132-KA28 33-KA8 YE-RDWA 1.0 14401 14401WH-RDAW 0.132-KA8 31S-KA19 BK-RDWA 1.0 14401 33-KA34 YE-BKWA 1.0 14401 15-KA19 GN-OGWA 1.0 14401 17K400GN-BU AW0.115-KA2815-KA1WA1.0GN-BU14401 32-KA19 WH-BKWA 1.0 14401 14401BK-GNAW 0.131-LE29 17K400AW 0.1 KB31-KA28 31-KA8 WA 1.0 BK 14401 14401BK-RDAW 0.131S-KA19A 14401WH-BKAW 0.132-KA34 S22 14401GN-BU AW0.115-KA28 14401GN-BUAW 0.115-KA8 BB + 60A (C) + 60A (C) 30-DB3 RDWA 6.0 14401 30-BB8 RD-OGWA 6.0 14401 BB + 20A (C) 29-BB9 WA 1.0 OG-BK 14401 S5 14401KB-NGAW 0.115-BB9 14401GN-BUAW 0.115-BB7 3086 85 87 14401GN-BKAW0.615-DB4 BB + A02 )C( . 1.2.0 C1-3 C1-1 C1-6 C1-5 C1-7 C1-2 . 1.2.0 . 1.2.031-KA14 WA 1.0 BK 14401 14401GN-BKAW0.115-KA14 C1-4 0132 30 57751550315 C1-1 C B 31-BB7 WA 1.0 BK 14401 30-DC1 RDWE 16.0 14517 BATERÍA BATERÍA MASA SOPORTE DE BATERÍA INTERRUPTOR DE ENCENDIDO MAXI FUSIBLE #6 MAXI FUSIBLE #8 INTERRUPTOR DE SEÑAL DE GIRO,LIMPIA/ LAVAPARABRISAS RELÉ DE ENCENDIDO DESDE LA MASA DEL PILAR A IZQUIERDO DESDE LA MASA DEL PILAR A IZQUIERDO FUSIBLE ATO #8 FUSIBLE ATO #20 RELÉ TEMPORIZADOR DE LIMPIA/ LAVAPARABRISAS DESDE LA MASA DEL PILAR A IZQUIERDO MOTOR ELÉCTRICO DEL LIMPIAPARABRISAS DELANTERO LIMPIA/LAVAPARABRISAS FUSIBLERA CENTRAL PARCIAL DESDE LA MASA DEL PILAR A IZQUIERDO LIMPIA/LAVAPARABRISAS MOTOR ELÉCTRICO DE BOMBA PARA LAVAPARABRISAS LIMPIA/LAVAPARABRISAS OPCIÓN=LIMPIAPARABRISAS TRASERO MOTOR ELÉCTRICO DE LIMPIAPARABRISAS TRASERO DESDE LA MASA DEL PILAR D Confidencial de Ford PALANCA DERECHA REGULADOR DE INTENSIDAD DE ILUMINACIÓN LUZ LAVAPARABRISAS DELANTERO LIMPIAPARABRISAS DELANTERO LIMPIA /LAVAPARABRISAS TRASERO BOCINAFAROS BALIZAS PALANCA IZQUIERDA SEÑAL DE GIRO LIMPIA/LAVAPARABRISAS DELANTERO Y TRASERO T/AFUSIBLERA DE MOTOR PARCIAL FIESTA 2009 BLOQUEO PH9S65-70132-AB
  • 47.
    BB 30-DB3 RDWA 6.014401 BB14301KBAW0.6131-DA1 BB C1-1 C3-1 C2-1 G1 C1-2 C1-1 21 . C3-3 C2-9 C2-10 C1-11 C2-2 C2-7 C3-1 C3-2 C1-9 C1-7 C1-6 C2-3 C2-11 C2-4 C2-1 C2-5 C2-8 C1-4 C1-2 C1-3 C1-1 C1-5 C1-8 C1-10 L, 0, R 21T03 210 210 0 T TR L 1 20 0, 1 0, 1, 2 3, 0, 1, 2 0, 1 C4-2 C4-1 14290BK1.0WA31-ME6 S1-14290 . 1.2.0 C1-1 C1-2 + A06 )C( + 20A (B) 29-LG8 OGWA 1.0 14401 RDWA30-DB2 144016.0 + 60A (C) + A02 )B( 104415.1 GOWA29-ME8 3086 85 87 31-FA87A WA 1.5 BK 1160 14290 . 1.2.0 . 1.2.0 14401AW 5.0 KB31-ME7 + 10A (A) . 10.2.10 1440129-LE29 OG-BKWA 1.0 . 5.1.0 . 10.2.10 29S-GL26 WA 0.75 OG-GN 14401 10441NG-GOAW 57.029S-GL26A 10441KBAW 57.031-ME10 29S-ME7OG-BUWA1.014401 1 0 4 4 1A 7 E M - S 9 2OG-BUWA 1.0 C5-1 C6-1 C2-1 C3-1 (+)(-) A8 104416EM-S92OG-YEWA1.5 14290EY-GOAW 5.129S-ME6 C1-B C1-A 14517DREW 0.6130-DC1 BOCINA SOLO NAFTA CON AIRBAG FIESTA 2009 MASA SOPORTE DE BATERÍA BATERÍA BATERÍA FUSIBLERA DE MOTOR PARCIAL MAXI FUSIBLE #8 MAXI FUSIBLE #5 DESDE LA MASA DEL PILAR A IZQUIERDO DESDE FAROS DE RKE PIN# CNA-12 OPCIÓN=BOCINA DE SEGURIDAD FUSIBLE ATO #16 FUSIBLE ATO #7 FUSIBLE ATO #11 FUSIBLERA CENTRAL PARCIAL RELÉ DE BOCINA DESDE MASA DE PASARUEDA DELANTERO IZQUIERDO BOCINA DESDE LA MASA DEL PILAR A IZQUIERDO BOCINA 3 OPCIÓN=BOCINA DE SEGURIDAD DE RKE PIN# CNA-12 OPCIÓN=SIN BOCINA DE SEGURIDAD INTERRUPTOR DE BOCINA DEL VOLANTE Confidencial de Ford PALANCA DERECHA BOCINA FAROS LIMPIAPARABRISAS /LAVAPARABRISAS TRASERO LIMPIAPARABRISAS DELANTERO LAVAPARABRISAS DELANTERO PALANCA IZQUIERDA SEÑAL DE GIRO REGULADOR DE INTENSIDAD DE ILUMINACIÓN LUZ BALIZAS INT. MULTIFUNCIÓN INTERRUPTOR DE SEÑAL DE GIRO,LIMPIA/ LAVAPARABRISAS PH9S65-70132-BB
  • 48.
    30-DB3 RDWA 6.014401 RDWA30-DB2 144016.0 29-LG8 OGWA 1.0 14401 14401AW 5.0 KB31-ME7 1440129-LE29 OG-BKWA 1.0 104415.1 GOWA29-ME8 BB + A06 )C( + 60A (C) BB BB + 20A (B) + A02 )B( 3086 85 87 1.2.0 5.1.0 . 13.5.0 C5-1 C6-1 C2-1 C3-1 (+)(-) C1-2 C1-1 21 . C3-3 C2-9 C2-10 C1-11 C2-2 C2-7 C3-1 C3-2 C1-9 C1-7 C1-6 C2-3 C2-11 C2-4 C2-1 C2-5 C2-8 C1-4 C1-2 C1-3 C1-1 C1-5 C1-8 C1-10 L, 0, R 21T03 210 210 0 T TR L 1 20 0, 1 0, 1, 2 3, 0, 1, 2 0, 1 C4-2 C4-1 C1-1 C3-1 C2-1 G1 S1-14290 31-DA1BKWA20.014301 30-DC1 RDWA 20.0 14517 29S-ME7OG-BUWA1.014401 10441A7EM-S92 OG-BUWA1.0 . 1.2.0 14290KW 0.1 KB31-ME6 14290KW 5.1 KB 061131-FA87A A8 29S-ME6OG-YEWA1.514401 29S-ME6 OG-YEWK 1.5 14290 C1-B C1-A BOCINA SOLO DIESEL CON AIRBAG FIESTA 2009 MASA SOPORTE DE BATERÍA BATERÍA BATERÍA FUSIBLERA DE MOTOR PARCIAL MAXI FUSIBLE #8 MAXI FUSIBLE #5 DESDE LA MASA DEL PILAR A IZQUIERDO DESDE FAROS FUSIBLE ATO #16 FUSIBLE ATO #7 FUSIBLERA CENTRAL PARCIAL RELÉ DE BOCINA DESDE MASA DE PASARUEDA DELANTERO IZQUIERDO BOCINA DE RKE PIN# CNA-12 OPCIÓN=SIN BOCINA DE SEGURIDAD INTERRUPTOR DE BOCINA DEL VOLANTE Confidencial de Ford PALANCA DERECHA BOCINA FAROS LIMPIA /LAVAPARABRISAS TRASERO LIMPIAPARABRISAS DELANTERO LAVAPARABRISAS DELANTERO PALANCA IZQUIERDA SEÑAL DE GIRO REGULADOR DE INTENSIDAD DE ILUMINACIÓN LUZ BALIZAS INT. MULTIFUNCIÓN INTERRUPTOR DE SEÑAL DE GIRO,LIMPIA/ LAVAPARABRISAS PH9S65-70133-AA
  • 49.
    . 1.2.0 C1-2 C1-1 21 . C1-B C1-A C3-3 C2-9 C2-10 C1-11 C2-2 C2-7 C3-1 C3-2 C1-9 C1-7 C1-6 C2-3 C2-11 C2-4 C2-1 C2-5 C2-8 C1-4 C1-2 C1-3 C1-1 C1-5 C1-8 C1-10 L, 0,R 21T03 210 210 0 T TR L 1 20 0, 1 0, 1, 2 3, 0, 1, 2 0, 1 C4-2 C4-1 10441A7EM-S92 OG-BUWA 1.0 29S-ME7OG-BUWA1.014401 S1-14290 31-FA87A WA 1.5 BK 1160 14290 A8 29-LG8 OGWA 1.0 14401 C1-1 C1-2 1 0 4 4 1 N G - G O0.75WA29S-GL26A 1 0 4 4 1 K B0.75WA31-ME10 . 1.2.0 . 10.2.10 BB C5-1 C6-1 C2-1 C3-1 (+)(-)C1-1 C3-1 C2-1 G1 BK1034116.0WA31-DA1 + 60A (C) + (C)60A BB + 20A (C) 30-DB3 RDWA 6.0 14401 RDWA30-DB2 144016.0 + (B)20ABB 3086 85 87 1 0 4 4 1AW OG1.529-ME8 . 1.2.0 14401BK0.5WA31-ME7 + 10A (A) . 10.2.10 29S-GL26 WA 0.75 OG-GN 14401 . 5.1.0 1440129-LE29 OG-BKWA 1.0 142901.5WA OG-YE29S-ME6 14290BK1.0WA31-ME6 10441EY-GO29S-ME6WA1.5 14517DREW 0.6130-DC1 BOCINA SOLO NAFTA CON AIRBAG T/A FIESTA 2009 MASA SOPORTE DE BATERÍA BATERÍA BATERÍA FUSIBLERA DE MOTOR PARCIAL MAXI FUSIBLE #8 MAXI FUSIBLE #5 DESDE LA MASA DEL PILAR A IZQUIERDO DESDE FAROS DE RKE PIN# CNA-12 OPCIÓN=BOCINA DE SEGURIDAD FUSIBLE ATO #16 FUSIBLE ATO #7 FUSIBLE ATO #11 FUSIBLERA CENTRAL PARCIAL RELÉ DE BOCINA DESDE MASA DE PASARUEDA DELANTERO IZQUIERDO BOCINA DESDE LA MASA DEL PILAR A IZQUIERDO BOCINA 3 OPCIÓN=BOCINA DE SEGURIDAD DE RKE PIN# CNA-12 OPCIÓN=SIN BOCINA DE SEGURIDAD INTERRUPTOR DE BOCINA DEL VOLANTE Confidencial de Ford PALANCA DERECHA BOCINA FAROS LIMPIA /LAVAPARABRISAS TRASERO LIMPIAPARABRISAS DELANTERO LAVAPARABRISAS DELANTERO PALANCA IZQUIERDA SEÑAL DE GIRO REGULADOR DE INTENSIDAD DE ILUMINACIÓN LUZ BALIZAS INT. MULTIFUNCIÓN INTERRUPTOR DE SEÑAL DE GIRO,LIMPIA/ LAVAPARABRISAS PH9S65-70133-BA
  • 50.
    BB 30-DB3 RDWA 6.014401 BB14301KBAW0.6131-DA1 BB C1-1 C3-1 C2-1 G1 C1-2 C1-1 21 . C3-3 C2-9 C2-10 C1-11 C2-2 C2-7 C3-1 C3-2 C1-9 C1-7 C1-6 C2-3 C2-11 C2-4 C2-1 C2-5 C2-8 C1-4 C1-2 C1-3 C1-1 C1-5 C1-8 C1-10 L, 0, R 21T03 210 210 0 T TR L 1 20 0, 1 0, 1, 2 3, 0, 1, 2 0, 1 C4-2 C4-1 14290BK1.0WA31-ME6 S1-14290 . 1.2.0 C1-1 C1-2 + A06 )C( + 20A (B) + 60A (C) 31-FA87A WA 1.5 BK 1160 14290 . 1.2.0 + 10A (A) . 10.2.10 . 5.1.0 . 10.2.10 29S-GL26 WA 0.75 OG-GN 14401 10441NG-GOAW 57.029S-GL26A 10441KBAW 57.031-ME10 C5-1 C6-1 C2-1 C3-1 (+)(-) A8 14290EY-GOAW 5.129S-ME6 C1-B C1-A RDWA30-DB2 144016.0 + A01 )B( 1440129-LE29 OG-BKWA 1.0 14517DREW 0.6130-DC1 14401EY-GOAW 5.129S-ME6 29-LG8 OGWA 2.5 14401 29S-ME7A OG-BUWA 1.0 14401 CÓDIGO DE CABLE= 29S-ME6A WA 1.0 OG 14401 PARA VEHÍCULOS SIN AIRBAG BOCINA SOLO NAFTA SIN AIRBAG FIESTA 2009 MASA SOPORTE DE BATERÍA BATERÍA BATERÍA FUSIBLERA DE MOTOR PARCIAL MAXI FUSIBLE #8 MAXI FUSIBLE #5 DESDE FAROS DE RKE PIN# CNA-12 OPCIÓN=BOCINA DE SEGURIDAD FUSIBLE ATO #16 FUSIBLE ATO #7 FUSIBLE ATO #11 FUSIBLERA CENTRAL PARCIAL DESDE MASA DE PASARUEDA DELANTERO IZQUIERDO BOCINA DESDE LA MASA DEL PILAR A IZQUIERDO BOCINA 3 OPCIÓN=BOCINA DE SEGURIDAD DE RKE PIN# CNA-12 OPCIÓN=SIN BOCINA DE SEGURIDAD INTERRUPTOR DE BOCINA DEL VOLANTE Confidencial de Ford PALANCA DERECHA BOCINA FAROS LIMPIA /LAVAPARABRISAS TRASERO LIMPIAPARABRISAS DELANTERO LAVAPARABRISAS DELANTERO PALANCA IZQUIERDA SEÑAL DE GIRO REGULADOR DE INTENSIDAD DE ILUMINACIÓN LUZ BALIZAS INT. MULTIFUNCIÓN INTERRUPTOR DE SEÑAL DE GIRO,LIMPIA/ LAVAPARABRISAS PH9S65-70140-AA
  • 51.
    29S-ME6 OG-YEWA 1.014401 30-DB3 RDWA 6.0 14401 RDWA30-DB2 144016.0 29-LG8 OGWA 1.0 14401 BB + A06 )C( + 60A (C) BB BB + 20A (B) . 5.1.0 . 13.5.0 C5-1 C6-1 C2-1 C3-1 (+)(-) C1-2 C1-1 21 C3-3 C2-9 C2-10 C1-11 C2-2 C2-7 C3-1 C3-2 C1-9 C1-7 C1-6 C2-3 C2-11 C2-4 C2-1 C2-5 C2-8 C1-4 C1-2 C1-3 C1-1 C1-5 C1-8 C1-10 L, 0, R 21T03 210 210 0 T TR L 1 20 0, 1 0, 1, 2 3, 0, 1, 2 0, 1 C4-2 C4-1 C1-1 C3-1 C2-1 G1 S1-14290 31-DA1BKWA20.014301 30-DC1 RDWA 20.0 14517 10441A7EM-S92 OG-BUWA1.0 . 1.2.0 14290KW 0.1 KB31-ME6 14290KW 5.1 KB 061131-FA87A A8 29S-ME6 OG-YEWK 1.5 14290 C1-B C1-A + A01 )B( 14401KB-GOAW 0.19 2 E L - 9 2 BOCINA SOLO DIESEL SIN AIRBAG FIESTA 2009 MASA SOPORTE DE BATERÍA BATERÍA BATERÍA FUSIBLERA DE MOTOR PARCIAL MAXI FUSIBLE #8 MAXI FUSIBLE #5 DESDE FAROS FUSIBLE ATO #16 FUSIBLE ATO #7 DESDE MASA DE PASARUEDA DELANTERO IZQUIERDO BOCINA DE RKE PIN# CNA-12 OPCIÓN=SIN BOCINA DE SEGURIDAD INTERRUPTOR DE BOCINA DEL VOLANTE Confidencial de Ford PALANCA DERECHA BOCINA FAROS LIMPIA /LAVAPARABRISAS TRASERO LIMPIAPARABRISAS DELANTERO LAVAPARABRISAS DELANTERO PALANCA IZQUIERDA SEÑAL DE GIRO REGULADOR DE INTENSIDAD DE ILUMINACIÓN LUZ BALIZAS INT. MULTIFUNCIÓN INTERRUPTOR DE SEÑAL DE GIRO,LIMPIA/ LAVAPARABRISAS PH9S65-70140-BA
  • 52.
    BOCINA SOLO NAFTASIN AIRBAG T/A FIESTA 2009 MASA SOPORTE DE BATERÍA BATERÍA BATERÍA FUSIBLERA DE MOTOR PARCIAL MAXI FUSIBLE #8 MAXI FUSIBLE #5 DESDE FAROS DE RKE PIN# CNA-12 OPCIÓN=BOCINA DE SEGURIDAD FUSIBLE ATO #16 FUSIBLE ATO #7 FUSIBLE ATO #11 FUSIBLERA CENTRAL PARCIAL DESDE MASA DE PASARUEDA DELANTERO IZQUIERDO BOCINA DESDE LA MASA DEL PILAR A IZQUIERDO BOCINA 3 OPCIÓN=BOCINA DE SEGURIDAD DE RKE PIN# CNA-12 OPCIÓN=SIN BOCINA DE SEGURIDAD INTERRUPTOR DE BOCINA DEL VOLANTE Confidencial de Ford PALANCA DERECHA BOCINA FAROS LIMPIA /LAVAPARABRISAS TRASERO LIMPIAPARABRISAS DELANTERO LAVAPARABRISAS DELANTERO PALANCA IZQUIERDA SEÑAL DE GIRO REGULADOR DE INTENSIDAD DE ILUMINACIÓN LUZ BALIZAS INT. MULTIFUNCIÓN INTERRUPTOR DE SEÑAL DE GIRO,LIMPIA/ LAVAPARABRISAS PH9S65-70140-CA 14401KB-GOAW 0.19 2 E L - 9 2 . 5.1.0 . 1.2.0 C1-2 C1-1 21 . C1-B C1-A C3-3 C2-9 C2-10 C1-11 C2-2 C2-7 C3-1 C3-2 C1-9 C1-7 C1-6 C2-3 C2-11 C2-4 C2-1 C2-5 C2-8 C1-4 C1-2 C1-3 C1-1 C1-5 C1-8 C1-10 L, 0, R 21T03 210 210 0 T TR L 1 20 0, 1 0, 1, 2 3, 0, 1, 2 0, 1 C4-2 C4-1 S1-14290 31-FA87A WA 1.5 BK 1160 14290 A8 C1-1 C1-2 10441NG-GOAW 57.029S-GL26A 10441KBAW 57.031-ME10 . 1.2.0 . 10.2.10 BB C5-1 C6-1 C2-1 C3-1 (+)(-)C1-1 C3-1 C2-1 G1 14301KBAW0.6131-DA1 + 60A (C) + A06 )C( BB + 20A (C) 30-DB3 RDWA 6.0 14401 RDWA30-DB2 144016.0 BB + 10A (A) . 10.2.10 29S-GL26 WA 0.75 OG-GN 14401 14290EY-GOAW 5.129S-ME6 14290AW 0.1 KB31-ME6 + A01 )B( 14517DREW 0.6130-DC1 29S-ME6 OG-YEWA 1.5 14401 29-LG8 OGWA 2.5 14401 10441A7EM-S92 WA 1.0 UB-GO CÓDIGO DE CABLE= 29S-ME6A WA 1.0 OG 14401 PARA VEHÍCULOS SIN AIRBAG
  • 53.
    29-BB9 WA 1.0OG-BK 14401 75 15 50 30 57 1230 . BB 30-DB3 RDWA 6.0 14401 14401KB-NGAW 0.115-BB9 BB + 60A (C) BB + A02 )C( S5 . 1.4.0 A1-1 A1-20 A1-17 A1-11 A1-10 A1-9 A1-7 A1-8 P M . C1-1 C3-1 C2-1 G1 8-EE7 WH-RDWA O.5 14401 91S-JA14 BK-GNWA 0.35 14401 15S-JA11 GN-WHWA 0.50 14401 . 1.2.0 15S-JA8 GN-RDWA 0.50 14401 91S-JA11 BK-WHWA 0.50 14401 91S-JA8 BK-OGWA 0.50 14401 91-JA10 BK-RDWA 0.50 14401 2 1 M1 M2 1 2 31-DA1BKWA16.014301 C5-1 C6-1 C2-1 C3-1 (+)(-) . PDJB 14401GN-RDAW 0.115-JA9 + A5.7 )C( 14401GO-NGAW 5.015-JA10 . 10.0.0 C1-3C1-4 30-DC1RDWE16.014517 FUSIBLERA DE MOTOR PARCIAL BATERÍAMASA SOPORTE DE BATERÍA INTERRUPTOR DE ENCENDIDO INTERRUPTOR DE ENCENDIDO FUSIBLERA CENTRAL PARCIAL MAXI FUSIBLE #8 FUSIBLE ATO #8 FUSIBLE ATO #5 AIRBAG DEL ACOMPAÑANTE OPCIONAL A DIAGNÓSTICO - PIN# LÍNEA K ISO7 ENCENDIDO ISO 9141 ENLACE DE DIAG. LUZ DE AVISO DE AIRBAG AIRBAG DEL ACOMP. + AIRBAG DEL COND. + AIRBAG DEL ACOMP. - AIRBAG DEL COND. - MÓDULO DE AIRBAG Y PRETENSORES SISTEMA DE AIRBAG Y PRETENSORES; AIRBAG DEL CONDUCTOR SISTEMA DE AIRBAG Y PRETENSORES; ESPIRAL DE LA COLUMNA DE DIRECCIÓN MÓDULO DE SISTEMA DE AIRBAG Y PRETENSORES SISTEMA DE AIRBAG Y PRETENSORES DESDE MASA DE AIRBAG AIRBAG DEL ACOMPAÑANTE Confidencial de Ford BATTERY A PANEL DE INSTRUMENTOS SISTEMA DE AIRBAG Y PRETENSORES FIESTA 2009 AIRE DIESEL,CABLE=20MM2 MASA PH9S65-70140-DB
  • 54.
    . 1.4.0 A1-1 A1-20 A1-17 A1-11 A1-10 A1-9 A1-7 A1-8 P M M1 M2 1 2 2 1 . 1.2.0 C5-1 C6-1 C2-1 C3-1 (+)(-) . PDJB C1-1 C3-1 C2-1 G1 31-DA1BKWA16.014301 91S-JA11 BK-WHWA 0.5014401 14401GO-NGAW 5.015-JA10 91S-JA14 BK-GNWA 0.35 14401 91-JA10 BK-RDWA 0.50 14401 8-EE7 WH-RDWA O.5 14401 15S-JA11 GN-WHWA 0.50 14401 91S-JA8 BK-OGWA 0.50 14401 15S-JA8 GN-RDWA 0.50 14401 BB + 60A (C) 30-DB3 RDWA 6.0 14401 BB + A02 )C( 29-BB9 WA 1.0 OG-BK 14401 S5 14401KB-NGAW 0.115-BB9 14401GN-RDAW 0.115-JA9 + A5.7 )C(BBC1-4 0132 30 57751550315 C1-1 . 10.0.0 30-DC1RDWE16.014517 FUSIBLERA DE MOTOR PARCIAL BATERÍAMASA SOPORTE DE BATERÍA INTERRUPTOR DE ENCENDIDO FUSIBLERA CENTRAL PARCIAL MAXI FUSIBLE #8 FUSIBLE ATO #8 FUSIBLE ATO #5 AIRBAG DEL ACOMPAÑANTE OPCIONAL A DIAGNÓSTICO - PIN# LÍNEA K ISO7 ENCENDIDO ISO 9141 ENLACE DE DIAG. LUZ DE AVISO DE AIRBAG AIRBAG DEL ACOMP. + AIRBAG DEL COND. + AIRBAG DEL ACOMP. - AIRBAG DEL COND. - MÓDULO DE AIRBAG Y PRETENSORES SISTEMA DE AIRBAG Y PRETENSORES; AIRBAG DEL CONDUCTOR SISTEMA DE AIRBAG Y PRETENSORES; ESPIRAL DE LA COLUMNA DE DIRECCIÓN MÓDULO DE AIRBAG Y PRETENSORES SISTEMA DE AIRBAG Y PRETENSORES DESDE MASA DE AIRBAG AIRBAG DEL ACOMPAÑANTE Confidencial de Ford BATTERY A PANEL DE INSTRUMENTOS SISTEMA DE AIRBAG Y PRETENSORES T/A FIESTA 2009 BLOQUEO AIRE MASA PH9S65-70140-EA
  • 55.
    29-BB9 WA 1.0OG-BK 14401 75 15 50 30 57 1230 . MK70 14401AW 57.0 HW8-EE6 2C011AW 57.0 HW8-EE6 + A01 )B(S30 30-BB8 RD-OGWA 6.0 14401 30-DB3 RDWA 6.0 14401 14401GN-BUAW 0.115-BB7 BB + 60A (C) + 60A (C) BB + 20A (C) S5 3086 85 87 BB C1-1 C1-2P2 P1 C1-1 C1-2P2 P1 S - S - S - - . 5.3.0 . 1.4.0 15S-CF58 GN-OGWA 0.75 14401 . 1.4.0 8-CF34 WH-BUWA 0.75 2C011 9-CF34 BN-BUWA 0.75 2C011 9-CF40 BN-GNWA 0.75 2C011 S 8-CF34 WH-BUWA 0.75 14401 C1-2 C1-1 C1-3 C1-4 8-CF40 WH-GNWA 0.75 2C011 9-CF34 BN-BUWA 0.75 14401 8-CF40 WH-GNWA 0.75 14401 9-CF32 BNWA 0.75 2C011 8-CF38 WH-RDWA 0.75 2C011 14290WH-RD AW 57.08-CF38 15S-CF58 GN-OGWA 0.75 2C011 5-EC2 BU-RDWA 0.75 2C011 2C011GY-RD0.75WA4-EC2 9-CF40 BN-GNWA 0.75 14401 9-CF38 BN-RDWA 0.75 2C011 C5-1 C6-1 C2-1 C3-1 (+)(-) 2.0LCABLEDIESEL=20MM2 C1-1 C3-1 C2-1 G1 5-EC2 BU-RDWA 0.5 14401 14401GY-RDAW 5.04-EC2 AW0.61KB1034131-DA1 14401GN-BKAW0.615-DB4 15-CF6 WA 0.75 GN-YE 2C011 8-CF38 WA 0.75 WH-RD 14401 . 1.2.0 14401GN-YE AW 5.015-CF6 14401GN-BK AW 0.115-DA4 14401KB-NGAW 0.115-BB9 + A02 )B( + A03 )B( 2C011AW 5.2 DR30-CF6 2C0115.2 DRWA30-CF13 . 1.4.0 14401BN-RD AW 57.09-CF38 14290BN-RD AW 57.09-CF38 A3 A4 2C011BKWA31-CF64.0 1 7 12 C1-14 CAN H C1-23 CAN L C1-21 GND_V C1-26 C1-18 C1-1 C1-6 C1-5 C1-3 C1-2 C1-20 C1-16 C1-12 C1-11 C1-9 C1-8 11 4 8 3 9 10 5 6 C1-3 8-CF32 WHWA 0.75 2C011 31-BB7 WA 1.0 BK 14401 C1-4 30-DC1 RD WE 16.0 14517 INTERRUPTOR DE ENCENDIDO INTERRUPTOR DE ENCENDIDO BATERÍA BATERÍA MASA SOPORTE DE BATERÍA FUSIBLERA DE MOTOR PARCIAL FUSIBLERA CENTRAL PARCIAL MAXIFUSIBLE #6 MAXIFUSIBLE #8 MAXIFUSIBLE #3 MAXIFUSIBLE #4 FUSIBLE ATO #8 FUSIBLE ATO #21 RELÉ DE ENCENDIDO SENSOR ABS DE VELOCIDAD DELANTERO IZQUIERDO SENSOR ABS DE VELOCIDAD DELANTERO DERECHO FIESTA 2009 SISTEMA DE ABS SOLO NAFTA Confidencial de Ford DESDE LUCES DE FRENO DESDE DIAGNÓSTICO - CAN BAJA PIN#14 DESDE DIAGNÓSTICO - CAN ALTA PIN#6 SENSOR DE RUEDA TRASERA MASA ABS MASA FL SEÑAL FL MASA FR SEÑAL FR MASA RL SEÑAL RL MASA RR SEÑAL VRR INTERRUPTOR DE LUZ DE FRENO ENC.ENLACE ISO VÁLVULA B+MTR+B MÓDULO ABS A SUBSISTEMA DE DIAGNÓSTICO DESDE LA MASA DEL PILAR A IZQUIERDO DIVISOR DE MÓDULO ABS PH9S65-70140-FB
  • 56.
    75 15 50 30 57 1230 . WA 0.5 1440175-GG14YE-BU 30-DB3 RDWA 6.0 14401 14401KB-NGAW 0.115-BB9 BB + 60A (C) BB BB + 20A (C) S5 S34 C1-1 2 1 CGCG . 5.1.0 . 1.4.0 . 1.4.0 C1-2 C1-1 1 2 C1-1 C3-1 C2-1 G1 31S-GE44 BK-RDWA 0.75 14401 9-GA7 BN-RDWA 0.50 14401 91-GG14 BK-OGWA 0.75 14401 8.0.0 91S-JA14 BK-GNWA 0.35 14401 31S-GC7 BK-BUWA 0.75 14401 P2 P3 P6 GND P4 P1 8-BA12 WH-BUWA 0.75 14401 6.1.0 31S-GM12 BK-GNWA 0.5 14401 2.2.0 31-DA1BKWA16.014301 . 1.2.0 31-GC7 BK-BUWA 0.75 14401 15S-LE11 GN-WHWA 0.75 14401 50-LG15 GY-OGWA 0.75 14401 49-LG22 BU-YEWA 0.75 14401 C5-1 C6-1 C2-1 C3-1 (+)(-) + A5.7 )B( + 60A (C) 14401DRAW 0.630-DB2 + A3 )C( 14401AW 57.029-GG11 OG-BU 75-DA1 WA 144011.0 YE 5-EC1 BU-RDWA 0.5 14401 4-EC1 GY-RDWA 0.5 14401 29-BB9 WA 1.0 OG-BK 14401 . 5.4.0 . 5.4.0 . 1.2.0 OG-BU29S-LK19 WA 0.75 14401 8-GA7 WH-RDWA 0.50 14401 C1-20 C1-26 C1-23 C1-25 C1-21 C1-19 C1-18 C1-17 C1-3 C1-14 C1-22 C1-10 C1-4 C1-31 C1-32 C1-24 C1-27 C1-16 . 1.0.0 31S-GC21 BK-GNWA 0.75 14401 . 3.1.3 GN-BU 14401AW 57.015-GG11 WA 0.75 1440129-RE1 OG-BK WA 1.0 1440115-DA1 GN-YE 75-MD15 YE-GNWA 0.5 14401 . 14.1.0 + 3A (C) C1-3 C1-2 C1-4 30-DC1 RDWE 16.0 14517 FUSIBLERA DE MOTOR PARCIAL INTERRUPTOR DE ENCENDIDODIESEL, CABLE = 20MM 2 BATERÍA BATERÍA MASA SOPORTE DE BATERÍA MAXIFUSIBLE #5 MAXIFUSIBLE #8 DESDE LUZ DE GIRO/BALIZAS - PIN#C1-11 DESDE LUZ DE GIRO/BALIZAS - PIN#C1-5 DESDE PDJB-PIN#C4-5 DESDE MÓDULO CONTROL ELECTRÓNICO DEL MOTOR DESDE AUDIO SISTEMA DEL PANEL DE INSTRUMENTOS MOTOR ROCAM NAFTA T/M FIESTA 2009 FUSIBLERA CENTRAL PARCIAL FUSIBLE ATO #8 FUSIBLE ATO #17 FUSIBLE ATO #24 FUSIBLE ATO #1 DESDE LA MASA ELÉCTRICA DEL PILAR A IZQUIERDO DESDE LA MASA DEL PILAR A IZQUIERDO DESDE SISTEMA DE AIRBAG Y PRETENSORES DESDE DIAGNÓSTICO DESDE DIAGNÓSTICO DESDE INTERRUPTOR MULTIFUNCIÓN, PIN#C1-7 DESDE SISTEMA DE CARGA DESDE LUZ DE CORTESÍA BATERÍA + CIGÜEÑAL DETECTADO AIRBAG CAN DE ALTA ENCENDIDO PANELDE INTRUMENTOS DI LHS DI RHS CAN DE BAJA ILUMINACIÓN FALLA DEL ALTERNADOR FRENO DE MANO LÍQUIDO DE FRENO BAJO RETORNO DE COMBUSTIBLE ENVÍO DE COMBUSTIBLE PRESIÓN DE ACEITE VIGA ALTA MASA INTERRUPTOR DE FRENO DE ESTACIONAMIENTO N/C CON LÍQUIDO A NIVEL NORMAL INTERRUPTOR DE NIVEL DEL LÍQUIDO DE FRENO UNIDAD DE TANQUE DE COMBUSTIBLE Confidencial de Ford CAN + CAN - INTERRUPTOR DE ENCENDIDO OPCIÓN = NAFTA PUERTA ABIERTA PH9S65-70150-AA
  • 57.
    75 15 50 30 57 1230 . C1-4 C1-3 C1-2 14401UB-EY4 1G G - 5 7AW 5.0 30-DB3 RDWA 6.0 14401 14401KB-NGAW 0.115-BB9 BB + 60A (C) BB BB + 20A (C) S5 S34 C1-1 2 1 CG CGCG . 5.1.0 . 1.4.0 . 1.4.0 C1-1 CG C1-2 C1-1 1 2 30-DC1 RDWA 16.0 14517 C1-1 C3-1 C2-1 G1 31S-GC21 BK-GNWA 0.75 14401 31S-GE44 BK-RDWA 0.75 14401 91-GG14 BK-OGWA 0.75 14401 8.0.0 91S-JA14 BK-GNWA 0.35 14401 P2 P3 P6 GND P4 P1 8-BA12 WH-BUWA 0.75 14401 6.1.0 31S-GM12 BK-GNWA 0.5 14401 2.2.0 31-DA1BKWA16.014301 . 1.2.0 31-GC7 BK-BUWA 0.75 14401 15S-LE11 GN-WHWA 0.75 14401 50-LG15 GY-OGWA 0.75 14401 49-LG22 BU-YEWA 0.75 14401 C5-1 C6-1 C2-1 C3-1 (+)(-) + 7.5A (B) + 60A (C) 14401DRAW 0.630-DB2 + A3 )C( 14401AW 57.029-GG11 OG-BU 75-MD15 YE-GNWA 0.5 14401 . 14.1.0 75-DA1 WA 144011.0 YE 14401KB-GO1 E R - 9 2AW 57.0 5-EC1 BU-RDWA 0.5 14401 4-EC1 GY-RDWA 0.5 14401 29-BB9 WA 1.0 OG-BK 14401 . 5.4.0 . 5.4.0 . 1.0.0 . 1.2.0 14401AW 57.015-GG11 GN-BU OG-BU29S-LK19 WA 0.75 14401 C1-20 C1-26 C1-23 C1-25 C1-21 C1-19 C1-18 C1-17 C1-3 C1-14 C1-22 C1-10 C1-4 C1-31 C1-32 C1-24 C1-27 C1-16 31S-GC21 BK-GN 8-GA7 WH-RDWA 0.50 14401 9-GA7 BN-RDWA 0.50 14401 31S-GC7 BK-BUWA 0.75 14401 FUSIBLERA DE MOTOR PARCIAL INTERRUPTOR DE ENCENDIDODIESEL, CABLE = 20MM 2 BATERÍA BATERÍA MASA SOPORTE DE BATERÍA MAXIFUSIBLE #5 MAXIFUSIBLE #8 DESDE LUZ DE GIRO/BALIZAS - PIN#C1-11 DESDE LUZ DE GIRO/BALIZAS - PIN#C1-5 DESDE PDJB-PIN#C4-5 SISTEMA DEL PANEL DE INSTRUMENTOS SOLO DIESEL FIESTA 2009 FUSIBLERA CENTRAL PARCIAL FUSIBLE ATO #8 FUSIBLE ATO #17 FUSIBLE ATO #24 DESDE LA MASA ELÉCTRICA DEL PILAR A IZQUIERDO DESDE LA MASA DEL PILAR A IZQUIERDO DESDE SUJECIÓN DESDE DIAGNÓSTICO DESDE DIAGNÓSTICO DESDE INTERRUPTOR MULTIFUNCIÓN, PIN#C1-7 DESDE SISTEMA DE CARGA DESDE LUZ DE CORTESÍA BATERÍA + CIGÜEÑAL DETECTADO AIRBAG CAN DE ALTA ENCENDIDO PANELDE INTRUMENTOS DI LHS DI RHS CAN DE BAJA ILUMINACIÓN FALLA DEL ALTERNADOR FRENO DE MANO LÍQUIDO DE FRENO BAJO RETORNO DE COMBUSTIBLE ENVÍO DE COMBUSTIBLE PRESIÓN DE ACEITE VIGA ALTA MASA INTERRUPTOR DE FRENO DE ESTACIONAMIENTO N/C CON LÍQUIDO A NIVEL NORMAL INTERRUPTOR DE NIVEL DEL LÍQUIDO DE FRENO UNIDAD DE TANQUE DE COMBUSTIBLE Confidencial de Ford CAN + CAN - INTERRUPTOR DE ENCENDIDO OPCIÓN = NAFTA PUERTA ABIERTA 1(NAFTA) / 12(DIESEL) WA 0.75 6C319 PARA ESPECIF. DE CABLE DE DIESEL=WE INTERRUPTOR DE PRESIÓN DE ACEITE DESDE AUDIO PH9S65-70150-BA
  • 58.
    C1-14 C1-20C1-16 C1-3 C1-17 C1-18 C1-19 C1-21 C1-25 C1-23 C1-26 C1-10 C1-4 C1-31 C1-32 C1-24 C1-27 C1-22 C1-30 C1-2 C1-1 1 2 C1-1 2 1 8.0.0 2.2.0 . 5.1.0 . 1.4.0 . 1.4.0 . 5.4.0 . 5.4.0 . 1.2.0 C5-1 C6-1 C2-1 C3-1 (+)(-) C1-1 C3-1 C2-1 G1 P2P3 P6 GND P4 P1 . 1.2.0 CG 31-DA1BKWA16.014301 31-GC7 BK-BUWA 0.75 14401 14517DREW 0.6130-DC1 15S-LE11 GN-WHWA 0.75 14401 49-LG22 BU-YEWA 0.75 14401 9-GA7 BN-RDWA 0.50 14401 31S-GE44 BK-RDWA 0.75 14401 8-BA12 WH-BUWA 0.75 14401 91-GG14 BK-OGWA 0.75 14401 31S-GC7 BK-BUWA 0.75 14401 8-GA7 WH-RDWA 0.50 14401 14401AW 57.015-GG11 GN-BU 50-LG15 GY-OGWA 0.75 14401 5-EC1 BU-RDWA 0.5 14401 4-EC1 GY-RDWA 0.5 14401 14401NG-KBAW 53.091S-JA14 OG-BU29S-LK19 WA 0.75 14401 S34 6.1.0 31S-GM12 BK-GNWA 0.5 14401 BB + 60A (C) + 60A (C) 30-DB3 RDWA 6.0 14401 BB BB + 20A (C) + A3 )C( 14401KB-NGAW 0.115-BB9 S5 75-DA1 WA 144011.0 YE 14401UB-EY4 1 G G - 5 7AW 5.0 14401KB-GO1 E R - 9 2AW 57.0 + 7.5A (B) 14401AW 57.029-GG11 OG-BU 14401EY-NGAW 0.115-DA1 C1-4 0132 30 57751550315 C1-1 C1-6 14401HW-KBAW 53.031S-TA32A1.0.0 CG . 1.0.0 31S-GC21 BK-GNWA 0.75 14401 . 3.1.3 75-MD15 YE-GNWA 0.5 14401 + A3 )C( 29-BB9 WA 1.0 OG-BK 14401 . 14.1.0 14401DRAW 0.630-DB2 FUSIBLERA DE MOTOR PARCIAL INTERRUPTOR DE ENCENDIDO CAJA DE BATERÍA BATERÍA MASA SOPORTE DE BATERÍA MAXIFUSIBLE #5 MAXIFUSIBLE #8 DESDE LUZ DE GIRO/BALIZAS - PIN#C1-11 DESDE LUZ DE GIRO/BALIZAS - PIN#C1-5 DESDE PDJB-PIN#C4-5 DESDE MÓDULO CONTROL ELECTRÓNICO DEL MOTOR DESDE AUDIO SISTEMA DEL PANEL DE INSTRUMENTOS MOTOR ROCAM NAFTA T/A FIESTA 2009 FUSIBLERA CENTRAL PARCIAL FUSIBLE ATO #8 FUSIBLE ATO #17 FUSIBLE ATO #24 FUSIBLE ATO #1 DESDE LA MASA ELÉCTRICA DEL PILAR A IZQUIERDO DESDE LA MASA DEL PILAR A IZQUIERDO DESDE SISTEMA DE AIRBAG Y PRETENSORES DESDE DIAGNÓSTICO DESDE DIAGNÓSTICO DESDE INTERRUPTOR MULTIFUNCIÓN, PIN#C1-7 DESDE SISTEMA DE CARGA DESDE LUZ DE CORTESÍA BATERÍA + CIGÜEÑAL DETECTADO AIRBAG CAN DE ALTA ENCENDIDO PANEL DE INTRUMENTOS DI LHS DI RHS CAN DE BAJA ILUMINACIÓN FALLA DEL ALTERNADOR FRENO DE MANO LÍQUIDO DE FRENO BAJO RETORNO DE COMBUSTIBLE ENVÍO DE COMBUSTIBLE PRESIÓN DE ACEITE VIGA ALTA MASA INTERRUPTOR DE FRENO DE ESTACIONAMIENTO N/C CON LÍQUIDO A NIVEL NORMAL INTERRUPTOR DE NIVEL DEL LÍQUIDO DE FRENO UNIDAD DE TANQUE DE COMBUSTIBLE Confidencial de Ford CAN + CAN - OPCIÓN = NAFTA PUERTA ABIERTA BLOQUEO DESDE INTERRUPTOR DE ENCENDIDO TRANSMISIÓN–NO EN ESTACIONAMIENTO PH9S65-70165-AA
  • 59.
    AW 5.0 BK-OG 14401 31S-LC26 S3 S13 S5 14401GO-DRAW0.630-BB8 15-DB4 WA 6.0 GN-BK 14401 14401GN-BUAW 0.615-AJ1 3086 85 87 BB C1-1C1-2 BB 30-DB1 RDWA 6.0 14401 14301KBAW0.6131-DA1 BB C5-1 C6-1 C2-1 C3-1 (+)(-) 2.0LCABLEDIESEL=20MM2 C1-1 C3-1 C2-1 G1 + 60A (C) 14401DR-NGAW 5.215-AJ43 S43 S102 S30 . 1.4.0 S1 14401UB-NGAW 5.015-AA5 8-EE9 WH-GNWA 0.35 14401 10441HW-UBAW 0.149-GL25 15 14401KBAW 5.231-AA80 14401AW 5.2 KB31-DA7B 10441GO-UBAW 0.149-GL23 10441DR-KBAW 53.031S-GL20 10441EY-KBAW 53.031S-GL7 14401KBAW 53.031-GL7 SOLOCOMFORTMD 17K400O13A44402LG-S13BK-RDWA0.5 444A31O004K71KBAW5.031-GL20 AW 5.2 BK 17K400 O 13A44431-DA6 . 1.2.0 . . + A06 )B( . 1.2.0 . 1.0.0 14401GN-BKAW 0.115-BB9 15-BB7 WA 0.75 GN-BU 14401 + A03 )B( 14401HW-GOAW 5.229-AA17 14401UB-NG2JA-512.5OLOSRKE+OTDMDYOTD+PAMDAW 14401KB-NG4AD-51AW0.1 . . . 7.5.0 . . . 1.0.014401NG-GOAW 57.029S-GL26 1 0 4 4 14 1 C L - S 1 3BK-OGWA 0.5 14A584-.PMOCA12CL-S13BK-GNWA0.5 14A584-.DNOC12CL-S13BK-GNWA0.5 ARESART-485A41KBAW 5.062CL-13 ARESART-485A41GO-KBAW5.031S-LC26 14A584-ARESART62CL-13BKWA0.5 14A584-ARESART62CL-S13BK-OGWA0.5 14401UB-GOAW 0.129S-ME7A + (B)10A . 1.2.0 . 1.2.0 0 1 C1-1 C1-2 SOLO OTD+PA MD 14A584-COND.AW 5.0 KB31-LC21 23 14A584- .PMOCA9 C L - S 1 3BK-RDWA 0.514401AW 5.0 KB31-LC30 1 0 4 4 19 C L - S 1 3BK-RDWA 0.5 14401AW 5.0 KB31-LC9 23 . 5.4.0 . C1-4 1 0 2 1 M C1-5 C1-3 C1-2 C1-4 C1-6 C1-1 C1-4 1 0 2 1 M C1-5 C1-3 C1-2 C1-4 C1-6 C1-1 C1-5 31S-GL16WA0.5BK-BU14401 C1-5 1 0 C1-5 M C1-3 C1-2 C1-4 C1-4 1 1 0 C1-5 M C1-3 C1-2 C1-4 C1-5 15 7 7 C1-4 1 C1-5 CNA-1 31_GND CNA-12 CNA-6 CNB-9 CNA-7 CNA-15 CNA-17 CNB-8 CNB-6 CNB-10 CNA-20 CNA-2 CNA-19 CNA-11 CNA-10 CNA-20 CNA-3 CNA-13 CNA-14 31-BB7 WA 1.0 BK 14401 14517DREW 0.6130-DC1 FIESTA 2009 SISTEMA DE AVISO DE PUERTA ABIERTA SOLO RKE+OTD MD, OTD+PA MD Y COMFORT MD BATERÍA MASA SOPORTE DE BATERÍA BATERÍA MAXI FUSIBLE #6 MAXI FUSIBLE #7 FUSIBLERA DE MOTOR PARCIAL DESDE INTERRUPTOR DE ENCENDIDO FUSIBLE ATO #4 FUSIBLE ATO #21 RELÉ DE ENCENDIDO FUSIBLERA CENTRAL PARCIAL DESDE MASA DISYUNTOR 25A # 31 DESDE LA MASA DEL PILAR A IZQUIERDO FUENTE DE ALIM.DEL CIERRE CENTRALIZADO PARA PUERTAS INT.TR MOTOR DE BLOQUEO INT. DE BLOQUEO MOTOR DE DESBLOQUEO INT. FL (CONDUCTOR) INT. FR,RL,RR INT. DE DESBLOQUEO LUZ DE TECHO TRASERA LUZ IZQUIERDA LUZ DERECHA LUZ DE PASARUEDA BOCINA LÍNEA K ISO 9141 INT. DE ENCENDIDO INT. DEL CAPÓ SENSOR DE VELOCIDAD DESDE LA MASA DEL PILAR A IZQUIERDO DESDE LA MASA DEL PILAR A DERECHO Confidencial de Ford MÓDULORKE PARA VEHÍCULOS SIN AIRBAG CÓDIGO DE CABLE= 29S-ME6A WA 1.0 OG 14401 NO SE UTILIZA PARA P2C DIESEL 0)Puerta abierta 1)Puerta cerrada CAPÓ-INTERRUPTOR SOLO OTD+PA MD Y COMFORT MD NOTA: PARA EL PORTÓN TRASERO FIESTA Y ECOSPORT, RKE+OTD MD NO POSEE CIRCUITOS DE SEÑAL DE PUERTA ABIERTA. A INTERRUPTOR DE LIMPIA /LAVAPARABRISAS - PIN# C2-11 OPCIÓN=SIN BOCINA DE SEGURIDAD A FUSIBLE ATO #11 10A OPCIÓN=BOCINA DE SEGURIDAD A DIAGNÓSTICO LÍNEA K ISO SEÑALDE PUERTAABIERTA 2)Desbloquear 1)Puertacerrada 0)Puertaabierta 1)Bloqueocentral SEÑALDE PUERTAABIERTA 2)Desbloquear 1)Puertacerrada 0)Puertaabierta 1)Bloqueocentral SEÑALDE PUERTAABIERTA 1)Puertacerrada 0)Puertaabierta SEÑALDE PUERTAABIERTA 1)Puertacerrada 0)Puertaabierta PUERTA MOTORDELSEGURO DEPUERTAS Y COMFORT MD PARA 13A444 WH PARA 17K400 WH CAVNUM= C1-5 FIESTA CAVNUM= C1-3 FIESTA CAVNUM= C1-2 PARA 13A444 WH PARA 17K400 WH CAVNUM= C1-3 CAVNUM= C1-4 FIESTA CAVNUM= C1-2 FIESTA A LUZ DE GIRO/BALIZA IZQUIERDA 5.4.0 A LUZ DE GIRO/BALIZA DERECHA PARA 17K400 WH CAVNUM = H PARA 13A444 WH CAVNUM = 4 NO SE UTILIZA PARA P2C DIESEL SEÑAL DE BAÚL ABIERTO INT. DE ENCENDIDO SEÑAL DE PUERTA ABIERTA TRASERA DCHA. SEÑAL DE PUERTA ABIERTA DELANTERA IZQ. SEÑAL DE PUERTA ABIERTA DELANTERA DCHA. SEÑAL DE PUERTA ABIERTA TRASERA IZQ. PH9S65-70210-AB
  • 60.
    C1-4 C1-5 C1-4 C1-5 + (B)10A S3 S13 . 5.4.0 . 5.4.0 . 1.0.0 . . . 7.5.0 . . 14401GO-DRAW 0.630-BB8 15-DB4 WA6.0 GN-BK 14401 30-DB1 RDWA 6.0 14401 14301KBAW0.6131-DA1 14401GN-BKAW 0.115-BB9 15-BB7 WA 0.75 GN-BU 14401 S5 3086 85 87 BB BB BB C5-1 C6-1 C2-1 C3-1 (+)(-) C1-1 C3-1 C2-1 G1 + 60A (C) + A06 )B( . 1.2.0 . 1.0.0 + A03 )B( 1 0 4 4 17 L G - S 1 3BK-YEWA 0.35 S1 S102 . 1.4.0 . 6.1.0 8-EE9 WH-GNWA 0.35 14401 14401UB-KBAW 0.131S-LC7 10441HW-UBAW 0.149-GL25 15 14401KBAW 5.231-AA80 14401AW 5.2 KB31-DA7B 10441GO-UBAW 0.149-GL23 0 1 C1-1 C1-2 S30 14401UB-NGAW 5.015-AA5 . 1.2.0 AW 5.2 BK 17K400 O 13A44431-DA6 . . 10441DR-KBAW 53.031S-GL20 WA1.01440115-DA4GN-BK 14401HW-GOAW 5.229-AA17 29S-GL26 OG-GNWA 0.75 14401 1044141CL-S13 BK-OGWA0.5 . 1.2.0 . 1.2.0 23 14401AW 5.0 KB31-LC9 14401AW 5.0 KB31-LC30 23 31S-LC9 14401BK-RDWA 0.5 7 ARESART-485A41KBAW 5.062CL-13 C1-4 C1-5 31S-GL16WA0.5BK-BU14401 7 1 31S-LC26 14401BK-OG WA 0.5 15 C1-4 C1-5 1 31-GL7 BKWA 0.35 14401 CNA-1 31_GND CNA-12 CNA-6 CNB-9 CNA-7 CNA-15 CNA-17 CNB-8 CNB-6 CNB-10 INT. DE ENCENDIDO CNA-20 CNA-2 CNA-19 CNA-11 CNA-10 CNA-20 CNA-3 CNA-13 CNA-14 31-BB7 WA 1.0 BK 14401 14517DREW 0.6130-DC1 29S-ME7A OG-BUWA 1.0 14401 FIESTA 2009 SISTEMA DE AVISO DE PUERTA ABIERTA SOLO ALARMA PERIMETRAL MD BATERÍA MASA SOPORTE DE BATERÍA BATERÍA MAXI FUSIBLE #6 MAXI FUSIBLE #7 FUSIBLERA DE MOTOR PARCIAL DESDE INTERRUPTOR DE ENCENDIDO FUSIBLE ATO #4 FUSIBLE ATO #21 RELÉ DE ENCENDIDO FUSIBLERA CENTRAL PARCIAL DESDE MASA DESDE LA MASA DEL PILAR A IZQUIERDO FUENTE DE ALIM.DEL CIERRE CENTRALIZADO PARA PUERTAS INT.TR MOTOR DE BLOQUEO INT. DE BLOQUEO MOTOR DE DESBLOQUEO INT. FL (CONDUCTOR) INT. FR,RL,RR INT. DE DESBLOQUEO LUZ DE TECHO TRASERA LUZ IZQUIERDA LUZ DERECHA LUZ DE PASARUEDAS BOCINA LÍNEA K ISO 9141 INT. DE ENCENDIDO INT. DEL CAPÓ SENSOR DE VELOCIDAD DESDE LA MASA DEL PILAR A IZQUIERDO DESDE LA MASA DEL PILAR A DERECHO Confidencial de Ford MÓDULORKE PARA VEHÍCULOS SIN AIRBAG CÓDIGO DE CABLE= 29S-ME6A WA 1.0 OG 14401 0)Puerta abierta 1)Puerta cerrada CAPÓ-INTERRUPTOR A INTERRUPTOR DE LIMPIA /LAVAPARABRISAS - PIN# C2-11 OPCIÓN=SIN BOCINA DE SEGURIDAD A FUSIBLE ATO #11 10A OPCIÓN=BOCINA DE SEGURIDAD A DIAGNÓSTICO LÍNEA K ISO PARA 13A444 WH PARA 17K400 WH CAVNUM= C1-5 FIESTA CAVNUM= C1-3 FIESTA CAVNUM= C1-2 PARA 13A444 WH PARA 17K400 WH CAVNUM= C1-3 CAVNUM= C1-4 FIESTA CAVNUM= C1-2 FIESTA A LUZ DE GIRO/BALIZA IZQUIERDA C1-5 5.4.0 A LUZ DE GIRO/BALIZA DERECHA C1-11 PARA 17K400 WH CAVNUM = H PARA 13A444 WH CAVNUM = 4 SEÑAL DE BAÚL ABIERTO 2.0LYCABLEDIESEL=20MM2 A LUZ DE TECHO DELANTERA SEÑAL DE PUERTA ABIERTA TRASERA DCHA. SEÑAL DE PUERTA ABIERTA DELANTERA IZQ. SEÑAL DE PUERTA ABIERTA DELANTERA DCHA. SEÑAL DE PUERTA ABIERTA TRASERA IZQ. 14A584- .PMOCA1 2 C L - 1 3BKWA 0.5 14A584-COND.AW 5.0 KB31-LC21 444A31O004K71KBAW5.031-GL20 444A31O004K7102LG-S13BK-RDWA0.5 14A584-.DNOC12CL-S13BK-GNWA0.5 ARESART-485A41GO-KBAW5.031S-LC26 14A584-.PMOCA12CL-S13BK-GNWA0.5 14A584-ARESART62CL-S13BK-OGWA0.5 14A584-ARESART62CL-13BKWA0.5 PH9S65-70210-BA
  • 61.
    C1-4 1 0 21 M C1-5 C1-3 C1-2 C1-4 C1-6 C1-1 C1-4 1 0 2 1 M C1-5 C1-3 C1-2 C1-4 C1-6 C1-1 C1-5 C1-5 1 0 C1-5 M C1-3 C1-2 C1-4 C1-4 1 0 C1-5 M C1-3 C1-2 C1-4 C1-5 C1-4 C1-5 . 1.4.0 . . . 7.5.0 S30 14401HW-GOAW 5.229-AA17 14401KBAW 5.231-AA80 8-EE9 WH-GNWA 0.35 14401 14401UB-NGAW 5.015-AA5 . 23 14401AW 5.2 KB31-DA7B S102 10441DR-KBAW 53.031S-GL20 444A31O004K7102LG-S13BK-RDWA0.5 S1 444A31O004K71KBAW5.031-GL20 AW 5.2 BK 17K400 O 13A44431-DA6 AW 5.0 BK-OG 14401 31S-LC26 15 10441GO-UBAW 0.149-GL23 10441HW-UBAW 0.149-GL25 14A584-.DNOC12CL-S13BK-GNWA0.5 . . . 1.2.0 1.2.0 ARESART-485A41GO-KBAW5.031S-LC26 0 1 C1-1 C1-2 - 10441EY-KBAW 53.031S-GL7 14401KBAW 53.031-GL7 S43 14401DR-NGAW 5.215-AJ43 14401UB-NG2JA-512.5OLOSRKE+OTDMDYOTD+PAMDAW . 1.2.0 BB C5-1 C6-1 C2-1 C3-1 (+)(-) C1-1 C3-1 C2-1 G1 14301KBAW0.6131-DA1 + 60A (C) + A06 )C( 30-DB1 RDWA 6.0 14401 BB + A03 )B( 14401GO-DRAW 0.630-BB8 3086 85 87 15-DB4 WA 6.0 GN-BK 14401 BB 14401GN-BUAW 0.615-AJ1 C1-1C1-2 . 1.2.0 14401GN-BKAW 0.115-BB9 S5 15-BB7 WA 0.75 GN-BU 14401 . 1.0.0 14401NG-GOAW 57.029S-GL26 . . . 1.0.0 S13 S3 . 5.4.0 . + (B) #21 10A 15 SOLOCOMFORTMD CAVNUM= C1-3 CAVNUM= C1-2 CAVNUM= C1-3 CAVNUM= C1-2 14401AW 5.0 KB31-LC30 23 0.5WA BK-RD 1440131S-LC9 14A584-COND.AW 5.0 KB31-LC21 14401BK-BUWA0.531S-GL16 14A584-.PMOCA74LG-S13BK-BVWA0.5 7 14A584- .PMOCA9 C L - S 1 3BK-RDWA 0.5 14A584-ARESART62CL-S13BK-OGWA0.5 ARESART-485A41KBAW 5.062CL-13 1 7 1 0 4 4 14 1 C L - S 1 3BK-OGWA 0.5 14A584-ARESART62CL-13BKWA0.5 1 14401AW 5.0 KB31-LC9 CNA-1 31_GND CNA-13 CNA-12 CNA-14 CNA-6 CNB-9 CNA-7 CNA-15 CNA-17 CNB-8 CNB-6 CNB-10 CNA-20 CNA-19 CNA-3 CNA-11 CNA-10 CNA-2 CNA-20 31-BB7 WA 1.0 BK 14401 14517DREW 0.6130-DC1 14401UB-GOAW 0.129S-ME7A 14401KB-NG4AD-511.0WA FIESTA 2009 SISTEMA DE AVISO DE PUERTA ABIERTA SOLO RKE+OTD MD, OTD+PA MD Y COMFORT MD T/A BATERÍA MASA SOPORTE DE BATERÍA BATERÍA MAXI FUSIBLE #6 MAXI FUSIBLE #7 FUSIBLERA DE MOTOR PARCIAL DESDE INTERRUPTOR DE ENCENDIDO FUSIBLE ATO #4 FUSIBLE ATO #21 RELÉ DE ENCENDIDO FUSIBLERA CENTRAL PARCIAL DESDE MASA DISYUNTOR 25A # 31 DESDE LA MASA DEL PILAR A IZQUIERDO FUENTE DE ALIM.DEL CIERRE CENTRALIZADO PARA PUERTAS INT.TR MOTOR DE BLOQUEO INT. DE BLOQUEO MOTOR DE DESBLOQUEO INT. FL (CONDUCTOR) INT. FR,RL,RR INT. DE DESBLOQUEO LUZ DE TECHO TRASERA LUZ IZQUIERDA LUZ DERECHA LUZ DE PASARUEDA BOCINA LÍNEA K ISO 9141 INT. DE ENCENDIDO INT. DEL CAPÓ SENSOR DE VELOCIDAD DESDE LA MASA DEL PILAR A IZQUIERDO DESDE LA MASA DEL PILAR A DERECHO Confidencial de Ford MÓDULORKE PARA VEHÍCULOS SIN AIRBAG CÓDIGO DE CABLE= 29S-ME6A WA 1.0 OG 14401 0)Puerta abierta 1)Puerta cerrada CAPÓ-INTERRUPTOR A INTERRUPTOR DE LIMPIA /LAVAPARABRISAS - PIN# C2-11 OPCIÓN=SIN BOCINA DE SEGURIDAD A FUSIBLE ATO #11 10A OPCIÓN=BOCINA DE SEGURIDAD A DIAGNÓSTICO LÍNEA K ISO SEÑAL DE PUERTA ABIERTA TRASERA IZQ. SEÑAL DE PUERTA ABIERTA TRASERA DER.. SEÑAL DE PUERTA ABIERTA DELANTERA IZQ. SEÑAL DE PUERTA ABIERTA DELANTERA DER. SEÑALDE PUERTAABIERTA 2)Desbloquear 1)Puertacerrada 0)Puertaabierta 1)Bloqueocentral SEÑALDE PUERTAABIERTA 2)Desbloquear 1)Puertacerrada 0)Puertaabierta 1)Bloqueocentral SEÑALDE PUERTAABIERTA 1)Puertacerrada 0)Puertaabierta SEÑALDE PUERTAABIERTA 1)Puertacerrada 0)Puertaabierta PUERTA MOTORELÉCTRICODELSEGURO DEPUERTAS PARA 13A444 WH PARA 17K400 WH PARA 13A444 WH PARA 17K400 WH A LUZ DE GIRO/BALIZA IZQUIERDA 5.4.0 A LUZ DE GIRO/BALIZA DERECHA PARA 17K400 WH CAVNUM = H PARA 13A444 WH CAVNUM = 4 SEÑAL DE BAÚL ABIERTO INT. DE ENCENDIDO PH9S65-70210-DB
  • 62.
    CNA-1 31_GND CNA-12 CNA-6 CNB-9 CNA-7 CNA-15 CNA-17 CNB-8 CNB-6 CNB-10 INT. DE ENC. CNA-20 CNA-2 CNA-19 CNA-11 CNA-10 CNA-20 CNA-3 CNA-13 CNA-14 C5-1 C6-1 C2-1 C3-1 (+)(-) 23 + (B)10A S3 S13 . 5.4.0 . 5.4.0 . 1.0.0 . 7.5.0 14401GO-DRAW0.630-BB8 15-DB4 WA 6.0 GN-BK 14401 30-DB1 RDWA 6.0 14401 14401GN-BKAW 0.115-BB9 15-BB7 WA 0.75 GN-BU 14401 S5 3086 85 87 BB BB BB + 60A (C) + A06 )B( . 1.2.0 . 1.0.0 + A03 )B( 31-GL7 BKWA 0.35 14401 1 0 4 4 17 L G - S 1 3BK-YEWA 0.35 S1 S102 . 1.4.0 . 6.1.0 8-EE9 WH-GNWA 0.35 14401 14401UB-KBAW 0.131S-LC7 10441HW-UBAW 0.149-GL25 C1-4 C1-5 C1-4 C1-5 C1-4 C1-5 C1-4 C1-5 15 1 1 7 7 14401KBAW 5.231-AA80 14401AW 5.2 KB31-DA7B 10441GO-UBAW 0.149-GL23 0 1 C1-1 C1-2 S30 14401UB-NGAW 5.015-AA5 . 1.2.0 AW 5.2 BK 17K400 O 13A44431-DA6 444A31RO004K71KBAW5.031-GL20 444A31RO004K7102LG-S13BK-RDWA0.5 . . 10441DR-KBAW 53.031S-GL20 WA1.01440115-DA4GN-BK 14401HW-GOAW 5.229-AA17 29S-GL26 OG-GNWA 0.75 14401 1 0 4 4 14 1 C L - S 1 3BK-OGWA 0.5 14A584-.PMOCA12CL-S13BK-GNWA0.5 VRD-485A4112CL-S13BK-GNWA0.5 RAER-485A41GO-KBAW5.031S-LC26 RAER-485A4162CL-13BKWA0.5 31S-LC26 14401BK-OG WA 0.5 RAER-485A4162CL-S13BK-OGWA0.5 ARESART-485A41KBAW 5.062CL-13 29S-ME7A OG-BUWA 1.0 14401 . 1.2.0 1.2.0 . 31S-LC9 14401BK-RDWA 0.5 23 14401AW 5.0 KB31-LC9 14401AW 5.0 KB31-LC30 15 31S-GL16WA0.5BK-BU14401 C1-1 C3-1 C2-1 G1 14301KBAW0.6131-DA1 31-BB7 WA 1.0 BK 14401 14517DREW 0.6130-DC1 FIESTA 2009 SISTEMA DE AVISO DE PUERTA ABIERTA SOLO ALARMA PERIMETRAL MD T/A BATERÍA MASA SOPORTE DE BATERÍA BATERÍA MAXI FUSIBLE #6 MAXI FUSIBLE #7 FUSIBLERA DE MOTOR PARCIAL DESDE INTERRUPTOR DE ENCENDIDO FUSIBLE ATO #4 FUSIBLE ATO #21 RELÉ DE ENCENDIDO FUSIBLERA CENTRAL PARCIAL DESDE MASA DESDE LA MASA DEL PILAR A IZQUIERDO FUENTE DE ALIM.DEL CIERRE CENTRALIZADO PARA PUERTAS INT.TR MOTOR DE BLOQUEO INT. DE BLOQUEO MOTOR DE DESBLOQUEO INT. FL (CONDUCTOR) INT. FR,RL,RR INT. DE DESBLOQUEO LUZ DE TECHO TRASERA LUZ IZQUIERDA LUZ DERECHA LUZ DE PASARUEDA BOCINA LÍNEA K ISO 9141 INT. DE ENCENDIDO INT. DEL CAPÓ SENSOR DE VELOCIDAD DESDE LA MASA DEL PILAR A IZQUIERDO DESDE LA MASA DEL PILAR A DERECHO Confidencial de Ford MÓDULORKE PARA VEHÍCULOS SIN AIRBAG CÓDIGO DE CABLE= 29S-ME6A WA 1.0 OG 14401 0)Puerta abierta 1)Puerta cerrada CAPÓ-INTERRUPTOR A INTERRUPTOR DE LIMPIA /LAVAPARABRISAS - PIN# C2-11 OPCIÓN=SIN BOCINA DE SEGURIDAD A FUSIBLE ATO #11 10A OPCIÓN=BOCINA DE SEGURIDAD A DIAGNÓSTICO LÍNEA K ISO PARA 13A444 WH PARA 17K400 WH CAVNUM= C1-5 FIESTA CAVNUM= C1-3 FIESTA CAVNUM= C1-2 PARA 13A444 WH PARA 17K400 WH CAVNUM= C1-3 CAVNUM= C1-4 FIESTA CAVNUM= C1-2 FIESTA A LUZ DE GIRO/BALIZA IZQUIERDA C1-5 5.4.0 A LUZ DE GIRO/BALIZA DERECHA C1-11 PARA 17K400 WH CAVNUM = H PARA 13A444 WH CAVNUM = 4 SEÑAL DE BAÚL ABIERTO A LUZ DE TECHO DELANTERA SEÑAL DE PUERTA ABIERTA TRASERA DCHA. SEÑAL DE PUERTA ABIERTA FRONTAL IZQ. SEÑAL DE PUERTA ABIERTA DELANTERA DCHA. SEÑAL DE PUERTA ABIERTA DELANTERA IZQ. ACOMP.-485A41KB 31-LC21 WA 0.5 14A584-COND.BK0.5WA31-LC21 0.5 COND.-485A4112CL-S13BK-GNWA0.5 0.5 ACOMP.-485A4112CL-S13BK-GNWA0.5 PH9S65-70240-AB
  • 63.
    4.015S-DB1A WA GN-YE 14401 S91 14401OG-BUAW0.429-PD15 S93 3086 85 87 S95 75 15 50 30 57 1230 . 14401GN-RDAW 5.015-FA13 BB S9_14290 BB 30-DB3 RDWA 6.0 14401 14401GN-BUAW 0.115-BB7 BB + 20A (C) S5 3086 85 87 S7_14290 + A06 )C( BB + 60A (C) C1-1 C3-1 C2-1 G1 C5-1 C6-1 C2-1 C3-1 (+)(-) S2-14290 31S-FA31 BK-YEWA 1.0 14401 31S-FA32 BK-BUWA 1.5 14401 . 1.2.014401 AW 0.4 NG-KB31-FA25 1 4 1 2 C1-4 C1-1 S30 S34 S3_14290 C1-A C1-B 14401OG-GNAW 5.029-FA10 C1-1 VBAT C1-7 C1-10 C1-8 C1-2 C1-3 C1-4 C1-5 31S-FA33 BK-OGWA 4.0 14401 31S-FA18 BK-RD WA4.0 14401 S23 14401BK-WHAW 0.131S-FA30 31S-FA33ABK-OGWA2.514401 3 C1-3 6 C1-6 HI LO 1 C1-1 4 C1-4 2 C1-2 AC 2 C1-2 1 C1-1 3 C1-3 4 C1-4 AC 1 C1-1 2 C1-2 3 C1-3 21 L H 4 C1-4 AC C1-1 C1-2 . + CG M C1-BC1-A 31S-FA87 WA 0.75 BK-GN 14401 . 1.2.0 3086 85 87 . 3086 85 87 3086 85 87 . 14401AW53.0KB31-FA13 . 5.1.0 + A05 )C( 14401GO-DRAW 0.630-BB8 + 60A (C) 14401DRAW 0.630-DB2 + A3 )C( 14401BK-BUAW 57.091S-PA7 BB . 1.2.0 15-DB4WA6.0GN-BK14401 CG M C1-1 C1-2 15-FA18WA4.0GN-OG14401 15-DA4 WA 1.0 GN-BK 14401 1.2.0 . 1.2.0 + A01 )B( + A03 )C( 14301KBAW0.6131-DA1 30-DA3 RD-OGWA 6.0 14290 30-PA18 RDWA 6.0 14290 15S-PA17 WA 0.75 GN-WH 14290 14290BK-WHAW 57.091S-PA17 14290GN-YEAW 0.615S-PA6A91S-PA17 WA 0.75 BK-WH 14401 30-PA8 RDWA 6.0 14290 14290GN-BUAW 57.015S-PA70.7515S-DA2 WA GN-BU 14290 91S-PA7 WA 0.75 BK-BU 14290 14290GN-WHAW 0.615S-PA9 14290GN-YEAW 57.015S-FA11 14290BK-YEAW 57.091S-FA11 15S-FA6 GN-YEWA 2.5 14290 14290GN-WHAW 0.615S-PA9A 14290GN-YEAW0.615S-PA6 14290AW0.6KB31-PA6 14290BK AW5.231-FA6 AW 0.6 KB 0924131-PA6A 31S-FA38 WA 0.75 BK-OG 14401 31S-FA38BK-OGWA0.75 14290 14290 BK-GNAW0.131S-FA87 31-FA87 WA 1.0 BK 1429031S-FA17 BK-RDWA 0.75 14290 31S-FA17BWA0.75BK-RD14290 29-RE1 WA 0.75 OG-BK 14401 14401OG-BKAW 0.129-BB9 15-BB9 GN-BKWA 1.0 14401 14401OG-GNAW 57.029S-LH27 14401BK-RDAW 57.031S-FA17B 29-PA6 WA 0.75 OG-YE 14401 B7 C3 C6 14401BK-YEAW 57.091S-FA11 C2 B1 C4 29-FA6 WA 0.75 OG-YE 14290 A2 C5 C1-4 3.1.3 3.1.3 14401RD WA30-DB3A 6.0 3.1.3 31S-FA13 BK-OGWA 0.35 14401 3.1.3 3.1.3 + A51 )C( + A04 )C( C1-3 AW 0.1 KB 1044131-BB7 + A5.7 )C( 4.015S-DB1 WA GN-YE 14401 3.1.3 0.7515S-DA2 WA GN-BU 14401 0.7515S-DA7 WA GN-YE 14401 91S-RH9 WA 0.75 BK-BU 14401 29-PD14A WA 4.0 OG-YE 14401 29-PD14 WA 4.0 OG-YE 14401 30-DC1 RDWE 16.0 14517 FIESTA 2009 INTERRUPTOR DE ENCENDIDO INTERRUPTOR DE ENCENDIDO RELÉ DE ENCENDIDO FUSIBLERA DE MOTOR PARCIAL MASA SOPORTE DE BATERÍA BATERÍA BATERÍA MAXI FUSIBLE #2 MAXI FUSIBLE #8 MAXI FUSIBLE #5 MAXI FUSIBLE #6 FUSIBLE ATO #17 FUSIBLE ATO #10 FUSIBLE ATO #8 DESDE LA MASA DEL PILAR A IZQUIERDO CONTROL DE AIRE ACONDICIONADO (VEHÍCULOS CON CONTROL DE TEMPERATURA MANUAL) MOTOR ROCAM NAFTA T/M DESDE MÓDULO CONTROL ELECTRÓNICO DEL MOTOR CAJA DE RELÉ FEM PARCIAL RELÉ HEDF RELÉ DEL ELECTROVENTILADOR DEL MOTOR RELÉ DE WOT RESISTOR DEL MOTOR ELÉCTRICO DEL ELECTROVENTILADOR SOLENOIDE DEL EMBRAGUE MOTOR ELÉCTRICO DEL ELECTROVENTILADOR DESDE MASA DE PASARUEDA DELANTERO. IZQ. FUSIBLE ATO #19 FUSIBLE ATO #21 FUSIBLE ATO #28 FUSIBLE ATO #37 FUSIBLERA CENTRAL PARCIAL RELÉ MÓDULO CONTROL ELECTRÓNICO DEL MOTOR OPCIÓN = AIRE ACONDICIONADO DESDE INT. MULTIFUNCIÓN PIN#C1-7 ENC. ILUMINACIÓN INTERRUPTOR DE AIRE ACOND. MASA DESDE LA MASA DEL PILAR A IZQUIERDO DIVISOR DESDE LA MASA DEL PILAR A IZQUIERDO INTERRUPTOR DEL VENTILADOR DEL DESEMPAÑADOR MOTOR ELÉCTRICO DEL VENTILADOR DEL DESEMPAÑADOR RESISTOR EN SERIE DEL VENTILADOR DEL DESEMPAÑADOR Confidencial de Ford PIEZÓSTATO OR INTERRUPTOR DE PRESIÓN DUAL DESDE MÓDULO CONTROL ELECTRÓNICO DEL MOTOR DESDE MÓDULO CONTROL ELECTRÓNICO DEL MOTOR . 1.2.0 DESDE MASA DE PASARUEDA DELANTERO IZQ. PH9S65-70240-BB DESDE MÓDULO CONTROL ELECTRÓNICO DEL MOTOR DESDE MÓDULO CONTROL ELECTRÓNICO DEL MOTOR DESDE MÓDULO CONTROL ELECTRÓNICO DEL MOTOR
  • 64.
    75 15 50 30 57 1230 . 91S-RH9 WA 0.75BK-BU 14401 14401GN-RDAW 5.015-FA13 BB S32 S9_14290 BB 30-DB3 RDWA 6.0 14401 14401GN-BUAW 0.115-BB7 BB + 20A (C) S5 3086 85 87 S7_14290 + A06 )C( BB + 60A (C) C1-1 C3-1 C2-1 G1 C5-1 C6-1 C2-1 C3-1 (+)(-) S2-14290 31S-FA31 BK-YEWA 1.0 14401 31S-FA32 BK-BUWA 1.5 14401 . 1.2.014401 AW 0.4 NG-KB31-FA25 1 4 1 2 C1-4 C1-1 S30 S34 S3_14290 C1-A C1-B 14401OG-GN0.35WA29-FA10 C1-1 VBAT C1-7 C1-10 C1-8 C1-2 C1-3 C1-4 C1-5 31S-FA33 BK-OGWA 4.0 14401 31S-FA18 BK-RD WA4.0 14401 S23 31S-FA13 BK-OGWA 0.35 14401 14401BK-WHAW 0.131S-FA30 31S-FA33ABK-OGWA2.514401 3 C1-3 6 C1-6 HI LO 1 C1-1 4 C1-4 2 C1-2 AC 2 C1-2 1 C1-1 3 C1-3 4 C1-4 AC 1 C1-1 2 C1-2 3 C1-3 21 L H 4 C1-4 AC C1-1 C1-2 . + CG M C1-BC1-A 31S-FA87 WA 0.75 BK-GN 14401 . 1.2.0 3086 85 87 . 3086 85 87 3086 85 87 . 31S-FA38 WA 0.75 BK-OG 14401 91S-PA17 WA 0.75 BK-WH 14401 3.1.1 14401AW53.0KB31-FA13 . 5.1.0 + A05 )C( 14401KB-NGAW 0.115-BB9 14401GO-DRAW 0.630-BB8 + 60A (C) 14401DRAW 0.630-DB2 + A3 )C( 14401OG-BKAW 0.129-BB9 3086 85 87 14401BK-BUAW 57.091S-PA7 BB + A51 )C( 0.7515S-DB1 WA GN-YE 14401 3.1.1 DESDE MÓDULO CONTROL ELECTRÓNICO DEL MOTOR PIN# C-D3 . 1.2.0 15-DB4WA6.0GN-BK14401 CG M C1-1 C1-2 15-FA18WA4.0GN-OG14401 15-DA4 WA 1.0 GN-BK 14401 29-PD14 WA 0.75 OG-YE 14401 3.1.1 6.030-PD15 WA RD 14401 14401BK-YEAW 57.091S-FA11 29-RE1WA0.75OG-BK14401 1.2.0 . 1.2.0 3.1.1 3.1.1 91S-RH9 WA 0.75 BK-BU 6C319 5 3.1.1 0.7515S-DA2 WA GN-BU 14401 + A01 )B( + A03 )C( 14301KBAW0.0231-DA1 30-DC1 RDWA 20.0 14517 14401OG-GNAW 57.029S-LH27 14401BK-RDAW 57.031S-FA17B + A51 )B( 29-PA6 WA 0.75 OG-YE 14401 14401GN-YE WA15S-DA1 6.0 30-DA3 RD-OGWK 6.0 14290 30-PA18 RDWK 6.0 14290 30-PA8 RDWK 6.0 14290 0.7515S-DA2 WK GN-BU 14290 14290GN-BUKW 57.015S-PA7 15S-PA17 WK 0.75 GN-WH 14290 14290BK-WHKW 57.091S-PA17 14290BK-YEKW 57.091S-FA11 14290GN-YEKW 57.015S-FA11 91S-PA7 WK 0.75 BK-BU 14290 14290GN-WHKW 0.615S-PA9 14290GN-YEKW 0.615S-PA6A 14290GN-WHKW 0.615S-PA9A 14290GN-YEKW0.615S-PA6 14290KW0.6KB31-PA6 KW 0.6 KB 0924131-PA6A 31S-FA17BWK0.75BK-RD14290 31S-FA17 BK-RDWK 0.75 14290 14290 BK-GNKW0.131S-FA87 31S-FA38BK-OGWK0.75 14290 31-FA87 WK 1.0 BK 14290 B7 C3 C6 14290BK KW57.031-FA6 15S-FA6 GN-YEWK 0.75 14290 C2 B1 C4 29-FA6 WK 0.75 OG-YE 14290 A2 C5 C1-4 C1-3 AW 0.1 KB 1044131-BB7 FIESTA 2009 DESDE MÓDULO CONTROL ELECTRÓNICO DEL MOTOR INTERRUPTOR DE ENCENDIDO INTERRUPTOR DE ENCENDIDO RELÉ DE ENCENDIDO FUSIBLERA DE MOTOR PARCIAL MASA SOPORTE DE BATERÍA BATERÍA BATERÍA MAXI FUSIBLE #2 MAXI FUSIBLE #8 MAXI FUSIBLE #5 MAXI FUSIBLE #6 FUSIBLE ATO #17 FUSIBLE ATO #10 FUSIBLE ATO #8 DESDE LA MASA DEL PILAR A IZQUIERDO CONTROL DE AIRE ACONDICIONADO (VEHÍCULOS CON CONTROL DE TEMPERATURA MANUAL) SOLO DIESEL DESDE MÓDULO CONTROL ELECTRÓNICO DEL MOTOR PIN# C-D1 CAJA DE RELÉ FEM PARCIAL RELÉ HEDF RELÉ DEL ELECTROVENTILADOR DEL MOTOR RELÉ DE WOT RESISTOR DEL MOTOR ELÉCTRICO DEL ELECTROVENTILADOR SOLENOIDE DEL EMBRAGUE MOTOR ELÉCTRICO DEL ELECTROVENTILADOR DESDE MASA DE PASARUEDA DELANTERO IZQ. FUSIBLE ATO #19 FUSIBLE ATO #21 FUSIBLE ATO #28 FUSIBLERA CENTRAL PARCIAL RELÉ MÓDULO CONTROL ELECTRÓNICO DEL MOTOR OPCIÓN = AIRE ACONDICIONADO DESDE INT. MULTIFUNCIÓN PIN#C1-7 ENC. ILUMINACIÓN INTERRUPTOR DE AIRE ACOND. MASA DESDE LA MASA DEL PILAR A IZQUIERDO DIVISOR DESDE LA MASA DEL PILAR A IZQUIERDO INTERRUPTOR DEL VENTILADOR RADIAL DEL DESEMPAÑADOR MOTOR ELÉCTRICO DEL VENTILADOR DEL DESEMPAÑADOR RESISTOR EN SERIE DEL VENTILADOR DEL DESEMPAÑADOR Confidencial de Ford PIEZÓSTATO INTERRUPTOR DE PRESIÓN DUAL DESDE MASA DE PASARUEDA DELANTERO IZQ. DESDE MÓDULO CONTROL ELECTRÓNICO DEL MOTOR PIN# A-A2 DESDE MÓDULO CONTROL ELECTRÓNICO DEL MOTOR PIN# A-A2 DESDE MÓDULO CONTROL ELECTRÓNICO DEL MOTORPIN# C-F4 DESDE MÓDULO CONTROL ELECTRÓNICO DEL MOTOR PIN# C-D2 PH9S65-70240-CB
  • 65.
    91S-RH9 WA 0.75BK-BU 14401 4.015S-DB1 WA GN-YE 14401 4.015S-DB1A WA GN-YE 14401 0.7515S-DA2 WA GN-BU 14401 3.1.3 S93 3086 85 87 S91 S95 + A5.7 )C( C1-1 C1-2 . + 1 C1-1 2 C1-2 3 C1-3 21 L H 4 C1-4 AC 1 4 1 2 C1-4 C1-1 C1-A C1-B CG M C1-BC1-A C1-1 VBAT C1-7 C1-10 C1-8 C1-2 C1-3 C1-4 C1-5 . 5.1.0 CG M C1-1 C1-2 C5-1 C6-1 C2-1 C3-1 (+)(-) C1-1 C3-1 C2-1 G1 1.2.0 3 C1-3 6 C1-6 HI LO 1 C1-1 4 C1-4 2 C1-2 AC . . 1.2.0 2 C1-2 1 C1-1 3 C1-3 4 C1-4 AC S23 C6 C3 B7 31S-FA32 BK-BUWA 1.5 14401 31S-FA31 BK-YEWA 1.0 14401 31S-FA18 BK-RD WA4.0 14401 31S-FA33 BK-OGWA 4.0 14401 31S-FA33ABK-OGWA2.514401 14290GN-WHAW 0.615S-PA9 14290GN-WHAW 0.615S-PA9A 14290GN-YEAW 0.615S-PA6A 31S-FA17 BK-RDWA 0.75 14290 14290 BK-GNAW0.131S-FA87 31S-FA87 WA 0.75 BK-GN 14401 31S-FA38BK-OGWA0.75 14290 31S-FA13 BK-OGWA 0.35 14401 31S-FA17BWA0.75BK-RD14290 14290AW0.6KB31-PA6 15S-FA6 GN-YEWA 2.5 14290 14401 AW 0.4 NG-KB31-FA25 14401OG-GNAW 57.029S-LH27 14401AW53.0KB31-FA13 14401GN-RDAW 5.015-FA13 14301KBAW0.6131-DA1 S30 15-DA4 WA 1.0 GN-BK 14401 14401OG-GNAW 5.029-FA10 S34 29-RE1 WA 0.75 OG-BK 14401 14401BK-RDAW 57.031S-FA17B S2-14290 14290GN-YEAW0.615S-PA6 14401BK-WHAW 0.131S-FA30 S3_14290 14290BK AW5.231-FA6 AW 0.6 KB 0924131-PA6A 31S-FA38 WA 0.75 BK-OG 14401 31-FA87 WA 1.0 BK 14290 3086 85 87 . 3086 85 87 3086 85 87 . . 1.2.0 14290BK-WHAW 57.091S-PA17 C5 C4 91S-PA7 WA 0.75 BK-BU 14290 C2 14290BK-YEAW 57.091S-FA11 91S-PA17 WA 0.75 BK-WH 14401 14401BK-BUAW 57.091S-PA7 14401BK-YEAW 57.091S-FA11 BB + 60A (C) + A05 )C( + 60A (C) 30-DA3 RD-OGWA 6.0 14290 30-DB3 RDWA 6.0 14401 14401DRAW 0.630-DB2 + A06 )C( 14401GO-DRAW 0.630-BB8 S7_14290 30-PA18 RDWA 6.0 14290 30-PA8 RDWA 6.0 14290 BB + 20A (C) 14401OG-BKAW 0.129-BB9 15-BB9 GN-BK WA 1.0 14401 S5 14401GN-BUAW 0.115-BB7 3086 85 87 BB + A3 )C( 29-PA6 WA 0.75 OG-YE 14401 29-FA6 WA 0.75 OG-YE 14290 B1 BB S9_14290 0.7515S-DA2 WA GN-BU 14290 A2 15S-PA17 WA 0.75 GN-WH 14290 14290GN-BUAW 57.015S-PA7 14290GN-YEAW 57.015S-FA11 15-DB4WA6.0GN-BK14401 BB 15-FA18WA4.0GN-OG14401 1.2.0 + A01 )B( + A03 )C( C1-1 0132 30 57751550315 C1-4 6.030-DB3A WA RD 14401 3.1.3 3.1.3 3.1.3 + A51 )C( 3.1.3 3.1.3 AW 0.1 KB 1044131-BB7 14401OG-BUAW 0.429-PD15 + (C) #28 40A 0.7515S-DA7 WA GN-YE 14401 29-PD14A WA 4.0 OG-YE 14401 29-PD14 WA 4.0 OG-YE 14401 30-DC1 RDWE 16.0 14517 DESDE MÓDULO CONTROL ELECTRÓNICO DEL MOTOR INTERRUPTOR DE ENCENDIDO INTERRUPTOR RELÉ DE ENCENDIDO FUSIBLERA DE MOTOR PARCIAL MASA SOPORTE DE BATERÍA BATERÍA BATERÍA MAXI FUSIBLE #2 MAXI FUSIBLE #8 MAXI FUSIBLE #5 MAXI FUSIBLE #6 FUSIBLE ATO #17 FUSIBLE ATO #10 FUSIBLE ATO #8 DESDE LA MASA DEL PILAR A IZQUIERDO DESDE MÓDULO CONTROL ELECTRÓNICO DEL MOTOR DESDE MÓDULO CONTROL ELECTRÓNICO DEL MOTOR DESDE MÓDULO CONTROL ELECTRÓNICO DEL MOTOR CAJA DE RELÉ FEM PARCIAL RELÉ HEDF RELÉ DEL ELECTROVENTILADOR DEL MOTOR RELÉ DE WOT RESISTOR DEL MOTOR ELÉCTRICO DEL ELECTROVENTILADOR SOLENOIDE DEL EMBRAGUE MOTOR ELÉCTRICO DEL ELECTROVENTILADOR DESDE MASA DE PASARUEDA DELANTERO IZQ. FUSIBLE ATO #19 FUSIBLE ATO #21 FUSIBLE ATO #28 FUSIBLE ATO #37 FUSIBLERA CENTRAL PARCIAL RELÉ MÓDULO CONTROL ELECTRÓNICO DEL MOTOR OPCIÓN = AIRE ACONDICIONADO DESDE INT. MULTIFUNCIÓN PIN#C1-7 ENC. ILUMINACIÓN INTERRUPTOR DE AIRE ACOND. MASA DESDE LA MASA DEL PILAR A IZQUIERDO DIVISOR DESDE LA MASA DEL PILAR A IZQUIERDO INTERRUPTOR DEL VENTILADOR DEL DESEMPAÑADOR MOTOR ELÉCTRICO DEL VENTILADOR DEL DESEMPAÑADOR RESISTOR EN SERIE DEL VENTILADOR DEL DESEMPAÑADOR Confidencial de Ford PIEZÓSTATO D INTERRUPTOR DE PRESIÓN DUAL DESDE MÓDULO CONTROL ELECTRÓNICO DEL MOTOR DESDE MÓDULO CONTROL ELECTRÓNICO DEL MOTOR . 1.2.0 DESDE MASA DE PASARUEDA DELANTERO IZQ. BLOQUEO CONTROL DE AIRE ACONDICIONADO (VEHÍCULOS CON CONTROL DE TEMPERATURA MANUAL) FIESTA 2009 MOTOR ROCAM NAFTA T/A PH9S65-70240-DB
  • 66.
    BB C1-1C1-2 30-DB1 RDWA 6.014401 31-DA1BKWA16.014301 C5-1 C6-1 C2-1 C3-1 (+)(-) C1-1 C3-1 C2-1 G1 BB 33S-AJ9 WA 0.5 YE-GN 14401 21 14401GN-WH AW 5.015S-AJ18 AW5.0 GN-WH14401 15S-AJ48 AW5.0 GN-OG14401 15S-AJ47 1.5WA WH-VT 1440132S-AJ27 1044192JA-S33 YE-VTWA1.5 33S-AJ28 14401YE-RDWA 1.5 AW 5.1 WH-RD 14401 32S-AJ28 0.5WA GN-BK 14401 15S-AJ49 AW 5.0 GN-RD 14401 15S-AJ50 14401GN-BUAW 5.015S-AJ3 14401 WH-GN0.5WA32S-AJ9 15 S43 C1-1 C1-2 C1-3 C1-4 C1-6 C1-7 UD S45 C1-1 C1-2 C1-3 C1-4 C1-6 C1-7 C1-8 C1-9 C2-1 C2-3 C2-4 D D D D U UUU 31 C1-1 C1-2 C1-3 C1-4 C1-6 C1-7 UD C1-1 C1-2 C1-3 C1-4 C1-6 C1-7 UD 14401GN-RDAW 5.015S-AJ20 14401GN-OGAW 5.015S-AJ10 S1 . 12.4.0 14A584-COND.WH-GNAW 5.032S-AJ9 14A584-COND. YE-GNAW 5.033S-AJ9 14A584-COND. GN-BUAW 5.015S-AJ3 14A584-COND.WH-BU AW5.032S-AJ8 14A854-COND.GN-RDAW 5.015S-AJ20 .DNOC-485A41KBAW 57.021DA-13 15S-AJ49 14A584-TRASERAGN-BKWA 0.50 14A584- ARESART82JA-S33 YE-RDWA1.5 33S-AJ28 14A584-TRASERAYE-RDWA 1.5 ARESART-485A41DR-HWAW 5.132S-AJ28 0.5WA GN-RD 14A584-TRASERA 15S-AJ50 15S-AJ49 14A584-TRASERA GN-BK WA 0.50 M C1-1C1-2 M C1-1C1-2 M C1-1C1-2 M C1-1C1-2 28 12 13 13 12 15 18 19 4 24 2 4 56 5 27 2 5 1.5WA YE 14A584-COND.33S-AJ2610441EYAW 5.133S-AJ26 14A584-ACOMP. YE-GNAW05.033S-AJ9 WH-GN14A584-ACOMP. AW5.032S-AJ9 14A584-ACOMP.GN-WH AW5.015S-AJ18 AW5.0 GN-WH14A584-ACOMP. 15S-AJ48 AW5.0 GN-OG14A584-ACOMP. 15S-AJ47 15 18 10441DR-EYAW5.033S-AJ7AW5.0 YE-RD14A584-COND. 33S-AJ7 32S-AJ7 14A584-COND.WH-RD WA0.5 527 1044101JA-S23 WH-BKAW 5.0 10441DR-HWAW5.032S-AJ7 S100 14401AW 0.6 KB31-AA17 10441KBAW 0.131-AJ12 31-AJ11 14401BKWA 2.5 . 1.2.0 6 CNC-5 CNC-3 CNC-2 CNC-8 CNC-7 CNC-6 CNC-11 CNC-10 CNA-18 CNC-12 CNA-22 CNA-23 CNA-21 CNA-9 CNA-16 CNC-1 CNC-9 CNA-8 CNB-12 CNC-4 1 0 4 4 12 5 J A - S 5 1GN-YEWA 0.5 14401GN-BUWA 0.515S-AJ51 6 10441TV-EYAW 5.133S-AJ27 28 .PMOCA-485A41TV-EYAW 5.172JA-S33 .PMOCA-485A41TV-HWAW 5.132S-AJ27 32S-AJ28 14A584-TRASERAWH-RDWA 1.5 32S-AJ29 14401WH-VT WA 1.5 .DNOC-485A41HWAW 5.132S-AJ26 6 AW 5.1 WH 14401 32S-AJ26 14401GN-RD AW 5.015S-AJ8 22 14401YE-BK AW5.033S-AJ10 3 31-AJ7 KB 10441WA 2.5.DNOC-485A41KBAW 5.27JA-13 4 14A584-COND.YE-BKAW 5.033S-AJ10 8 14401YE-BU AW 5.033S-AJ8 3 14401WH-BU AW 5.032S-AJ8 14401GN-BUAW5.015S-AJ2 14A584-COND.WH-BK AW5.032S-AJ10 14A584-COND.BKWA 2.531-AJ7A 26 20 14A584-COND.YE-BU AW5.033S-AJ8 0.50WA GN-RD 14A584-TRASERA15S-AJ50 + A06 )B( 29-AJ25 10441HW-GOAW 5.2 30-DB1A WA 6.0 RD 14401 14A584-TRASERAWH-BK AW 5.032S-AJ10 14A584-TRASERAYE-BK AW 5.033S-AJ10 14A584-TRASERA GN-OGAW 5.015S-AJ10 14A584-TRASERAWH-BKAW5.032S-AJ10 14A584-TRASERAGN-OGAW5.015S-AJ10 14A584-TRASERA YE-BKAW5.033S-AJ10 FIESTA 2009 30-DC1 RDWE 16.0 14517 VENTANILLAS ELÉCTRICAS SOLO COMFORT MD BATERÍA BATERÍA MASA SOPORTE DE BATERÍA FUSIBLERA DE MOTOR PARCIAL MAXI FUSIBLE #7 SALIDA DESDE SISTEMA DE ESPEJOS ELÉCTRICOS DESDE LA MASA DEL PILAR A DERECHO INTERRUPTOR PARA AJUSTAR LA VENTANILLA TRASERA DERECHA MOTOR ELÉCTRICO DE LA VENTANILLA DELANTERA IZQUIERDA MOTOR ELÉCTRICO DE LA VENTANILLA TRASERA IZQUIERDA MOTOR ELÉCTRICO DE LA VENTANILLA TRASERA DERECHA MOTOR ELÉCTRICO DE LA VENTANILLA DELANTERA DERECHA MÓDULO RKE Confidencial de Ford INTERRUPTOR PARA AJUSTAR LA VENTANILLA DELANTERA DERECHA INTERRUPTOR PARA AJUSTAR LA VENTANILLA TRASERA IZQUIERDA 2.0LYCABLEDIESEL=20MM2 DISYUNTOR 25A # 31 FUSIBLERA CENTRAL PARCIAL DIVISOR DE COMPONENTES CORTE INTERRUPTOR DE LA VENTANILLA DEL CONDUCTOR VENTANILLAS ELÉCTRICAS ENC. FRONTAL DER. TRASERA DER. FRONTAL IZQ. TRASERA IZQ. PH9S65-70300-AC
  • 67.
    15-AJ1 WA 6.0 GN-BU14401 14401GN-BK AW 0.615-DB4 30-BB8 RD-OGWA 6.0 14401 31-DA1BKWA16.014301 BB C1-1C1-2 S5 C5-1 C6-1 C2-1 C3-1 (+)(-) C1-1 C3-1 C2-1 G1 + A06 )C( 3086 85 87 14A854-COND.GN-RDAW 5.215S-AJ32 14A584-COND. BU-WHAW5.1 34-AJ33 14A584-COND.VT AW5.135-AJ33 14A584-COND.YE-VT AW 5.133-AJ18 14A584-COND.WH-VT AW 5.132-AJ18 15-AJ3 14A584-COND.GN-BUWA 2.5 14401YE-VT AW 5.133-AJ18 14401GN-WHAW 5.215-AJ18 35-AJ31 VT-BUWA 1.5 14A584-TRASERA 14401 AW 5.1 TV 35-AJ33 14401 BU-WHAW 5.1 34-AJ33 S1 6 S43 14401AW 5.2 UB-NG15-AJ3 S45 14401GN-YE AW 5.215S-AJ34 14401GN-RDAW 5.215S-AJ32 6 5 M C1-1C1-2 S100 CNA-23 CNA-9 CNA-16 CNA-20 CNA-22 33 26 31 34 M C1-1C1-2 6 5 14A584-COND.BKWA 2.531-AJ7 26 225 29 14401WHWA1.032-AJ26 M C1-1 C1-2 34-AJ31 BU-RDWA 1.5 14A584-TRASERA . 1.2.0 14A584-COND.BKWA 0.7531-AD12 14401VT-YE AW 5.135-AJ34 31-AJ7 14401BKWA 2.5 31-AA17 14401BK WA 6.0 14A584-ACOMP. WH-VTAW 5.1 32-AJ27 WH-VT14A584-ACOMP. AW5.232-AJ18 C1-1 C1-2 C1-3 C1-4 C1-6 C1-7 UD C1-1 C1-2 C1-3 C1-4 C1-6 C1-7 UD 4 31 15 C1-1 C1-2 C1-3 C1-4 C1-6 C1-7 C1-8 C1-9 C2-1 C2-3 C2-4 D D D D U UUU 14A584-ACOMP.GN-WH2.5WA15-AJ18 14401WH-VT AW 5.132-AJ18 14A584-ACOMP.YE-VT AW5.233-AJ18 14A584-COND.AW 5.1 UB34-AJ34 30 9 3214A584-COND.VT-YE AW5.135-AJ34 C1-1 C1-2 C1-3 C1-4 C1-6 C1-7 UD 14A584-TRASERA BU-WHAW 5.2 34-AJ32 14401 AW 5.2 DR-NG 15S-AJ33 2 14A584-TRASERA AW5.2TV35-AJ32 14401WH-VT WA 1.532-AJ25 M C1-1C1-2 35-AJ31 VT-BU WA1.5 14A584-TRASERA 34-AJ31 BU-RDWA 1.5 14A584-TRASERA 5 14A584-TRASERA AW 5.2 HW-UB 34-AJ32A 14A584-TRASERA AW 5.2 TV 35-AJ32A 14401BU AW 5.134-AJ34 14401BKWA 2.531-AJ11 .DNOC-485A41KBAW 5.2A7JA-13 14A584-TRASERAGN-RD AW5.215S-AJ32A 14A584-TRASERA GN-RDAW 5.2 15S-AJ32 14A584-COND.AW 5.1 EY33-AJ26 BB 4 10441DR-NGAW5.215-AJ43 . 1.0.0 14401GN-BKAW 0.115-BB9 14401AW 5.2 UB-NG15-AJ2 . 1.2.0 15-BB7 WA 1.0 GN-BU 14401 14A584-COND.WH WA1.532-AJ26 32-AJ80WA1.0WH-BU14A584-COND. . 12.4.0 14A584-ACOMP. YE-VTAW 5.1 33-AJ27 KB 10441 AW 0.131-BB7 30-DC1 RDWE 16.0 14517 VENTANILLAS ELÉCTRICAS SOLO RKE+OTD MD Y OTD+PA MD BATERÍA BATERÍA MASA SOPORTE DE BATERÍA FUSIBLERA DE MOTOR PARCIAL MAXI FUSIBLE #6 SALIDA DESDE LA MASA DEL PILAR A DERECHO Confidencial de Ford INTERRUPTOR PARA AJUSTAR LA VENTANILLA DELANTERA DERECHA 2.0LYCABLEDIESEL=20MM2 DISYUNTOR 25A # 31 FUSIBLERA CENTRAL PARCIAL DIVISOR DE COMPONENTES CORTE INTERRUPTOR DE LA VENTANILLA DEL CONDUCTOR VENTANILLAS ELÉCTRICAS FIESTA 2009 DESDE INTERRUPTOR DE ENCENDIDO RELÉ DE ENCENDIDO DESDE LA MASA DEL PILAR A IZQUIERDO FRONTAL DER. TRASERA DER. FRONTAL IZQ. TRASERA IZQ. ENC. MOTOR ELÉCTRICO DE LA VENTANILLA DELANTERA DERECHA MOTOR DE LA VENTANILLA DELANTERA IZQUIERDA MÓDULO RKE DESCENSO CON UN TOQUE MOTOR ELÉCTRICO DE LA VENTANILLA TRASERA IZQUIERDA INTERRUPTOR PARA AJUSTAR LA VENTANILLA TRASERA IZQUIERDA INTERRUPTOR PARA AJUSTAR LA VENTANILLA TRASERA DERECHA DESDE SISTEMA DE ESPEJOS ELÉCTRICOS MOTOR ELÉCTRICO DE LA VENTANILLA TRASERA DERECHA PH9S65-70300-BA
  • 68.
    C1-1 C1-2 C1-3 C1-4 C1-6 C1-7 C1-8 C1-9 C2-1 C2-3 C2-4 D D DD U UUU . 1.2.0 C1-1 C1-2 C1-3 C1-4 C1-6 C1-7 UD C1-1 C1-2 C1-3 C1-4 C1-6 C1-7 UD C1-1 C1-2 C1-3 C1-4 C1-6 C1-7 UD M C1-1C1-2 M C1-1C1-2 M C1-1C1-2 M C1-1C1-2 S45 4 8 15 15 18 21 19 14401GN-WH AW 5.015S-AJ18 14A584-ACOMP.GN-WH AW5.015S-AJ18 14401AW 0.6 KB31-AA17 14401GN-OGAW 5.015S-AJ10 14A584-TRASERAGN-OGAW5.015S-AJ10 14401GN-RDAW 5.015S-AJ20 14A854-COND.GN-RDAW 5.015S-AJ20 14A584-COND.WH-GNAW 5.032S-AJ9 14401 WH-GN0.5WA32S-AJ9 WH-GN14A584-ACOMP. AW5.032S-AJ9 14A584-COND. YE-GNAW 5.033S-AJ933S-AJ9 WA 0.5 YE-GN 14401 14A584-ACOMP. YE-GNAW05.033S-AJ9 14A584-COND.WH-BK AW5.032S-AJ10 14A584-TRASERAWH-BKAW5.032S-AJ10 14A584-COND.YE-BKAW 5.033S-AJ10 14A584-COND.WH-BU AW5.032S-AJ8 14401WH-BU AW 5.032S-AJ8 14A584-TRASERAWH-BK AW 5.032S-AJ10 14A584-COND.YE-BU AW5.033S-AJ8 14A584-TRASERAYE-BK AW 5.033S-AJ10 24 14A584-COND. GN-BUAW 5.015S-AJ3 S43 14401GN-BUAW5.015S-AJ2 14401GN-BUAW 5.015S-AJ3 4 18 20 3 14401YE-BK AW5.033S-AJ10 14A584-TRASERA YE-BKAW5.033S-AJ10 2 14401YE-BU AW 5.033S-AJ8 14401GN-RD AW 5.015S-AJ8 14A584-TRASERA GN-OGAW 5.015S-AJ10 22 1 0 4 4 10 1 J A - S 2 3WH-BKAW 5.0 2 CNC-5 CNC-3 CNC-2 CNC-8 CNC-7 CNC-6 CNC-11 CNC-10 CNA-18 CNC-12 CNA-22 CNA-23 CNA-21 CNA-9 CNA-16 CNC-1 CNC-9 CNA-8 CNB-12 CNC-4 15S-AJ49 14A584-TRASERA GN-BK WA 0.50 5 27 AW5.0 GN-WH14A584-ACOMP. 15S-AJ48AW5.0 GN-WH14401 15S-AJ48 6 5 6 5 1 0 4 4 12 5 J A - S 5 1GN-YEWA 0.5 15S-AJ49 14A584-TRASERAGN-BKWA 0.5014401GN-BUWA 0.515S-AJ51 27 10441DR-EYAW5.033S-AJ7 5 32S-AJ7 14A584-COND.WH-RD WA0.510441DR-HWAW5.032S-AJ7 29-AJ25 10441HW-GOAW 5.2 S100 31-AJ11 14401BKWA 2.5 26 6 AW 5.1 WH 14401 32S-AJ26 13 13 32S-AJ28 14A584-TRASERAWH-RDWA 1.5 32S-AJ29 14401WH-VT WA 1.5 6 .PMOCA-485A41TV-HWAW 5.132S-AJ271.5WA WH-VT 1440132S-AJ27 28 .PMOCA-485A41TV-EYAW 5.172JA-S3310441TV-EYAW 5.133S-AJ27 28 1.5WA YE 14A584-COND.33S-AJ2610441EYAW 5.133S-AJ26 AW 5.1 WH-RD 14401 32S-AJ28 12 33S-AJ28 14A584-TRASERAYE-RDWA 1.533S-AJ28 14401YE-RDWA 1.5 14A584- ARESART8 2 J A - S 3 3YE-RDWA 1.5 12 1 0 4 4 19 2 J A - S 3 3YE-VTWA 1.5 0.50WA GN-RD 14A584-TRASERA15S-AJ50 ARESART-485A41DR-HWAW 5.132S-AJ28 .DNOC-485A41HWAW 5.132S-AJ26 AW5.0 YE-RD14A584-COND. 33S-AJ7 10441KBAW 0.131-AJ12 31-AJ7 KB 10441WA 2.5 0.5WA GN-BK 14401 15S-AJ49 0.5WA GN-RD 14A584-TRASERA 15S-AJ50 AW 5.0 GN-RD 14401 15S-AJ50 AW5.0 GN-OG14401 15S-AJ47 AW5.0 GN-OG14A584-ACOMP. 15S-AJ47 3 .DNOC-485A41KBAW 5.27JA-1314A584-COND.BKWA 2.531-AJ7A S1 .DNOC-485A41KBAW 57.021DA-13 . 12.4.0 31-DA1BKWA16.014301 C5-1 C6-1 C2-1 C3-1 (+)(-) C1-1 C3-1 C2-1 G1 BB + A06 )B( 30-DB1 RDWA 6.0 14401 30-DB1A WA 6.0 RD 14401 BB C1-1C1-2 15 31 4 30-DC1 RDWE 16.0 14517 VENTANILLAS ELÉCTRICAS SOLO COMFORT MD T/A BATERÍA BATERÍA MASA SOPORTE DE BATERÍA FUSIBLERA DE MOTOR PARCIAL MAXI FUSIBLE #7 SALIDA DESDE SISTEMA DE ESPEJOS ELÉCTRICOS DESDE LA MASA DEL PILAR A DERECHO INTERRUPTOR PARA AJUSTAR LA VENTANILLA TRASERA DERECHA MOTOR ELÉCTRICO DE LA VENTANILLA DELANTERA IZQUIERDA MOTOR ELÉCTRICO DE LA VENTANILLA TRASERA IZQUIERDA MOTOR ELÉCTRICO DE LA VENTANILLA TRASERA DERECHA MOTOR ELÉCTRICO DE LA VENTANILLA DELANTERA DERECHA MÓDULO RKE Confidencial de Ford INTERRUPTOR PARA AJUSTAR LA VENTANILLA DELANTERA DERECHA INTERRUPTOR PARA AJUSTAR LA VENTANILLA TRASERA IZQUIERDA 2.0LYCABLEDIESEL=20MM2 DISYUNTOR 25A # 31 FUSIBLERA CENTRAL PARCIAL DIVISOR DE COMPONENTES CORTE INTERRUPTOR DE LA VENTANILLA DEL CONDUCTOR VENTANILLAS ELÉCTRICAS ENC. FIESTA 2009 DELANTERO DER. TRASERA DER. DELANTERO IZQ. TRASERA IZQ. PH9S65-70300-DC
  • 69.
    C1-1 C1-2 C1-3 C1-4 C1-6 C1-7 C1-8 C1-9 C2-1 C2-3 C2-4 D D DD U UUU . 1.2.0 C1-1 C1-2 C1-3 C1-4 C1-6 C1-7 UD C1-1 C1-2 C1-3 C1-4 C1-6 C1-7 UD C1-1 C1-2 C1-3 C1-4 C1-6 C1-7 UD M C1-1C1-2 M C1-1C1-2 M C1-1 C1-2 M C1-1C1-2 S45 2 34-AJ31 BU-RDWA 1.5 14A584-TRASERA 35-AJ31 VT-BU WA1.5 14A584-TRASERA 14A584-ACOMP. WH-VTAW 5.1 32-AJ27 34-AJ31 BU-RDWA 1.5 14A584-TRASERA 35-AJ31 VT-BUWA 1.5 14A584-TRASERA 14401GN-WHAW 5.215-AJ18 14A584-ACOMP.GN-WH2.5WA15-AJ18 14401GN-YE AW 5.215S-AJ34 14A584-TRASERAGN-RD AW5.215S-AJ32A 14401GN-RDAW 5.215S-AJ32 14A854-COND.GN-RDAW 5.215S-AJ32 14A584-COND.WH-VT AW 5.132-AJ18 14401WH-VT AW 5.132-AJ18 WH-VT14A584-ACOMP. AW5.232-AJ18 14A584-COND.YE-VT AW 5.133-AJ18 14401YE-VT AW 5.133-AJ18 14A584-ACOMP.YE-VT AW5.233-AJ18 14A584-COND.VT-YE AW5.135-AJ34 14401VT-YE AW 5.135-AJ34 14A584-TRASERA AW 5.2 TV 35-AJ32A 14A584-COND.AW 5.1 UB34-AJ34 14A584-COND.VT AW5.135-AJ33 14401 AW 5.1 TV 35-AJ33 14A584-TRASERA AW5.2TV35-AJ32 14A584-COND. BU-WHAW5.1 34-AJ33 14A584-TRASERA BU-WHAW 5.2 34-AJ32 S43 14401AW 5.2 UB-NG15-AJ2 14401AW 5.2 UB-NG15-AJ3 14A584-COND.AW 5.1 EY33-AJ26 14401BU AW 5.134-AJ34 14A584-TRASERA AW 5.2 HW-UB 34-AJ32A 14401 BU-WHAW 5.1 34-AJ33 14401 AW 5.2 DR-NG 15S-AJ33 14A584-TRASERA GN-RDAW 5.2 15S-AJ32 S100 31-AA17 14401BK WA 6.0 14401BKWA 2.531-AJ11 15-AJ3 14A584-COND.GN-BUWA 2.5 10441DR-NGAW5.215-AJ43 CNA-23 CNA-9 CNA-16 CNA-20 CNA-22 14401WHWA1.032-AJ26 14A584-COND.WH WA1.532-AJ26 14401WH-VT WA 1.532-AJ25 6 5 26 31-AJ7 14401BKWA 2.514A584-COND.BKWA 2.531-AJ7 14A584-COND.BKWA 0.7531-AD12 . 12.4.0 S1 .DNOC-485A41KBAW 5.2A7JA-13 32-AJ80WA1.0WH-BU14A584-COND. BB C1-1C1-2 S5 BB C5-1 C6-1 C2-1 C3-1 (+)(-) C1-1 C3-1 C2-1 G1 31-DA1BKWA16.014301 + A06 )C( 3086 85 87 14401GN-BKAW 0.115-BB9 15-BB7 WA 1.0 GN-BU 14401 30-BB8 RD-OGWA 6.0 14401 14401GN-BK AW 0.615-DB4 15-AJ1 WA 6.0 GN-BU 14401 1.2.0 1.0.0 6 6 5 33 26 31 34 225 29 4 31 15 30 9 32 5 4 14A584 YE-VTAW 5.1 33-AJ27 KB 10441 AW 0.131-BB7 30-DC1 RDWE 16.0 14517 VENTANILLAS ELÉCTRICAS SOLO OTD+PA MD T/A BATERÍA BATERÍA MASA SOPORTE DE BATERÍA FUSIBLERA DE MOTOR PARCIAL MAXI FUSIBLE #6 SALIDA DESDE LA MASA DEL PILAR A DERECHO Confidencial de Ford INTERRUPTOR PARA AJUSTAR LA VENTANILLA DELANTERA DERECHA 2.0LYCABLEDIESEL=20MM2 DISYUNTOR 25A # 31 FUSIBLERA CENTRAL PARCIAL DIVISOR DE COMPONENTES CORTE INTERRUPTOR DE LA VENTANILLA DEL CONDUCTOR VENTANILLAS ELÉCTRICAS FIESTA 2009 DESDE INTERRUPTOR DE ENCENDIDO RELÉ DE ENCENDIDO DESDE LA MASA DEL PILAR A IZQUIERDO FRONTAL DER. TRASERA DER. FRONTAL IZQ. TRASERA IZQ. ENC. MOTOR DE LA VENTANILLA DELANTERA DERECHA MOTOR DE LA VENTANILLA DELANTERA IZQUIERDA MÓDULO RKE DESCENSO CON UN TOQUE MOTOR ELÉCTRICO DE LA VENTANILLA TRASERA IZQUIERDA INTERRUPTOR PARA AJUSTAR LA VENTANILLA TRASERA IZQUIERDA INTERRUPTOR PARA AJUSTAR LA VENTANILLA TRASERA DERECHA DESDE SISTEMA DE ESPEJOS ELÉCTRICOS MOTOR ELÉCTRICO DE LA VENTANILLA TRASERA DERECHA PH9S65-70316-AA
  • 70.
    L LD U D U RLRL R R C1-C C1-G C1-D C1-EC1-F 14401AW 5.0 KB31-HB20 29-AD12 OG-YEWA 1.0 14401 3086 85 87 14401DRAW 0.630-DB1 BB BB BB + 20A (B) S60 S1 C1-3 C1-2 C1-1 LHD C1-1 C3-1 C2-1 G1 14401WH-BKAW 0.132-AD10 14401WH-VTAW 0.132-AD11 14A584-ACOMP. WH-BK1.0WA32-AD10 13 14 13 14 14A584-COND.WH-BKAW 0.132-AD10 31-AD12 BKWA 0.75 14A584-COND. 26 31-AJ7 WA 2.5 BK 14A584-COND. 31-AJ7 WA 2.5 BK 14401 17 17 3 29-AD12 OG-YEWA 1.0 14A584-COND. 14301KBAW0.6131-DA1 . 1.2.0 C5-1 C6-1 C2-1 C3-1 (+)(-) PDJB + 60A (C) + 60A (B) 30-DB2 RDWA 6.0 14401 + 15A (A) 14401OG-GNAW 0.129-HB21 15S-HB20 WA 0.5 GN-BK 14401 15S-HB19 WA 1.0 GN-BU 14401 29-PB9A OGWA 1.0 14401 14401EY-GOAW 0.121DA-92 . 1.2.0 . . . 7.2.0 7.2.0 34-AD17 BU-BKWA 1.0 14A584-COND. 34-AD11 WA 1.0 BU-OG 14A584-COND. 34-AD11 WA 1.0 BU-OG 14A584-ACOMP. 14A584-ACOMP.BU-BKAW0.134-AD17 14401BU-BKAW 0.134-AD17 30-DC1 RDWE 16.0 14517 ESPEJOS EXTERIORES ELÉCTRICOS 2.0LYCABLEDIESEL=20MM2 FIESTA 2009 FUSIBLERA DE MOTOR PARCIAL BATERÍA BATERÍA MASA SOPORTE DE BATERÍA MAXI FUSIBLE #5 MAXI FUSIBLE #7 FUSIBLERA CENTRAL PARCIAL RELÉ DE DESEMPAÑADOR DE FAROS TRASEROS FUSIBLE ATO #15 FUSIBLE ATO #2 DESDE INTERRUPTOR DE DESEMPAÑADOR DE FAROS TRASEROS DESDE LA MASA DEL PILAR A IZQUIERDO A DESEMPAÑADOR DE LUNETA COMPONENTE DEL INT. PARA AJUSTAR ESPEJOS EXTERIORES ELÉCT. Puerta del conductor Confidencial de Ford ESPEJOS EXTERIORES ELÉCTRICOS IZQ./DCHA. ARRIBA /ABAJO MOT. DE ESPEJO ELÉCT. DEL ACOMP. ESPEJOS EXTERIORES ELÉCTRICOS DESDE LA MASA DEL PILAR A DERECHO SOLO PORTÓN TRASERO ECOSPORT Y FIESTA SELECCIONAR IZQ./DCHA. ARRIBA/ABAJO SOLO MUESCA FIESTASOLO MUESCA FIESTA PH9S65-70316-BA
  • 71.
    L LD U D U RLRL R R C1-C C1-G C1-D C1-EC1-F C5-1 C6-1 C2-1 C3-1 (+)(-) PDJB C1-1 C3-1 C2-1 G1 C1-3 C1-2 C1-1 17 17 13 14 3 14301KBAW0.6131-DA1 34-AD17 BU-BKWA 1.0 14A584-COND. 34-AD17 WA 1.0 BU-BK 14401 14A584-COND.WH-BKAW 0.132-AD10 34-AD11 WA 1.0 BU-OG 14A584-COND. 14401WH-VTAW 0.132-AD11 34-AD11 WA 1.0 BU-OG 14A584-ACOMP. 31-AD12 BKWA 0.75 14A584-COND. 29-AD12 OG-YEWA 1.0 14A584-COND. 14401EY-GOAW 0.129-AD12 14A584-ACOMP.BU-BKAW0.134-AD17 13 14401WH-BKAW 0.132-AD10 14A584-ACOMP. WH-BK1.0WA32-AD10 14 S1 . 1.2.0 31-AJ7 WA 2.5 BK 14A584-COND. 31-AJ7 WA 2.5 BK 14401 26 29-AD12 OG-YEWA 1.0 14401 BB BB + 20A (A) BB + 60A (C) + 60A (C) 30-DB2 RDWA 6.0 14401 14401DRAW 0.630-DB1 + 20A (B) 3086 85 87 1.2.0 14401OG-GNAW 0.129-HB21 . 7.2.0 . . 15S-HB20 WA 0.5 GN-BK 14401 . 7.2.0 15S-HB19 WA 1.0 GN-BU 14401 14401AW 5.0 KB31-HB20 . . . 12.8.0 14401OG-YEAW 0.129-HA6 LHD 30-DC1 RDWE 16.0 14517 ESPEJOS EXTERIORES ELÉCTRICOS T/A 2.0LYCABLEDIESEL=20MM2 FIESTA 2009 FUSIBLERA DE MOTOR PARCIAL BATERÍA BATERÍA MASA SOPORTE DE BATERÍA MAXI FUSIBLE #5 MAXI FUSIBLE #7 FUSIBLERA CENTRAL PARCIAL RELÉ DE DESEMPAÑADOR DE FAROS TRASEROS FUSIBLE ATO #15 FUSIBLE ATO #2 DESDE INTERRUPTOR DE DESEMPAÑADOR DE FAROS TRASEROS DESDE LA MASA DEL PILAR A IZQUIERDO A DESEMPAÑADOR DE LUNETA COMPONENTE DEL INT. PARA AJUSTAR ESPEJOS ELÉCT. Puerta del conductor Confidencial de Ford ESPEJOS EXTERIORES ELÉCTRICOS IZQ./DCHA. ARRIBA /ABAJO MOT. DE ESPEJO ELÉCT. DEL ACOMP. ESPEJOS EXTERIORES ELÉCTRICOS DESDE LA MASA DEL PILAR A DERECHO SOLO PORTÓN TRASERO FIESTA SELECCIONAR IZQ./DCHA. ARRIBA/ABAJO SOLO MUESCA FIESTA A ENCENDEDOR / TOMA CORRIENTE 12 VOLTIOS PH9S65-70316-CA
  • 72.
    30-DB2 RDWA 6.014401 BB BB + MAXI FUSIBLE #5 FUSIBLE ATO #15 A06 )C( + A51 )A( C1-1 C1-2 CONEXIÓN DE ENERGÍA AUXILIAR ENCENDEDOR / TOMA CORRIENTE 12 VOLTIOS ENCENDEDOR Y TOMA CORRIENTE 12 VOLTIOS Confidencial de Ford 31-DA1BKWA16.014301 C5-1 C6-1 C2-1 C3-1 (+)(-) 2.0LY CABLEDIESEL=20MM2 14401BKWA 1.031-DJ7 C1-1 C3-1 C2-1 G1 MASA SOPORTE DE BATERÍA BATERÍA BATERÍA 29-HA6OG-YEWA1.014401 . DESDE LA MASA DEL PILAR A IZQUIERDO 1.2.0 A DIAGNÓSTICO - OBD II PIN# 16 1.4.0 29-PB9 OGWA 1.0 14401 SOLO NAFTA FUSIBLERA DE MOTOR PARCIAL FUSIBLERA CENTRAL PARCIAL FIESTA 2009 30-DC1 RD WE 16.0 14517 PH9S65-70365-AA
  • 73.
    30-DB2 RDWA 6.014401 BB BB + MAXI FUSIBLE #5 FUSIBLE ATO #15 A06 )C( + A51 )A( C1-1 C1-2 ENCENDEDOR / TOMA CORRIENTE 12 VOLTIOS CONEXIÓN DE ENERGÍA AUXILIAR ENCENDEDOR Y TOMA CORRIENTE 12 VOLTIOS Confidencial de Ford C5-1 C6-1 C2-1 C3-1 (+)(-) 2.0LY CABLEDIESEL=20MM2 14401BKWA 1.031-DJ7 C1-1 C3-1 C2-1 G1 MASA SOPORTE DE BATERÍA BATERÍA BATERÍA 29-HA6OG-YEWA1.014401 . DESDE LA MASA DEL PILAR A IZQUIERDO 1.2.0 A DIAGNÓSTICO - OBD II PIN# 16 1.4.0 29-PB9 OGWA 1.0 14401 31-DA1BKWA20.014301 30-DC1 RD WA 20.0 14517 SOLO DIESEL FUSIBLERA CENTRAL PARCIAL FUSIBLERA DE MOTOR PARCIAL FIESTA 2009 PH9S65-70365-BA
  • 74.
    C1-1 C1-2 CONEXIÓN DE ENERGÍAAUXILIAR ENCENDEDOR Y TOMA CORRIENTE 12 VOLTIOS DESDE LA MASA DEL PILAR A IZQUIERDO 1.2.0 C5-1 C6-1 C2-1 C3-1 (+)(-) . C1-1 C3-1 C2-1 G1 31-DA1BKWA16.014301 29-HA6OG-YEWA1.014401 14401BKWA 1.031-DJ7 BB BB + A06 )C( + A02 )A( 30-DB2 RDWA 6.0 14401 12.4.0A ESPEJOS EXTERIORES ELÉCTRICOS 14401EY-GOAW 0.1 SOLO MUESCA BV25621DA-92 ENCENDEDOR Y TOMA CORRIENTE 12 VOLTIOS FIESTA 2009 SOLO NAFTA T/A Confidencial de Ford 30-DC1 RD WE 16.0 14517 MAXI FUSIBLE #5 FUSIBLE ATO #15 MASA SOPORTE DE BATERÍA BATERÍA BATERÍA FUSIBLERA CENTRAL PARCIAL FUSIBLERA DE MOTOR PARCIAL PH9S65-70365-CA
  • 75.
    DIVISOR TXOUT A-07 A-50 RXIN STRTEN A-42 MÓDULO CONTROL ELECTRÓNICODEL MOTOR PARA NAFTA 14401 AW 0.6 RD 30-DB3 14401 AW 0.6 RD 30-DB3A FUSIBLERA DE MOTOR PARCIAL FUSIBLERA CENTRAL PARCIAL 103410.61KBAW1AD-13 14401 AW 0.4 OG-YE 29-PD14A 14401UB-GOAW 0.429-PD15 15S-DB1 WA 4.0 GN-YE 14401 29-PD14 OG-YEWA 4.0 14401 15S-DB1B GN-YE WA 4.0 14401 91S-RH9 WA 0.75 BK-BU 14401 BBBB S91 S93 BB + 60A (C) MAXI FUSIBLE #8 FUSIBLE ATO #28 FUSIBLE ATO #34 C1-1 C3-1 C2-1 MASA SOPORTE DE BATERÍA BATERÍA BATERÍA G1 C5-1 C6-1 C2-1 C3-1 (+)(-) 3086 85 87 RELÉ PCM + A04 )C( + A3 )C( BB DESDE PCM3.1.3 POTENCIA C1-1 MASA C1-2 ENTRADA TX C1-3 SALIDA RX C1-4 MÓDULO PATS RF PATS 14401NG-HWAW 53.08-GL37 10-GL37 GY-OGWA 0.35 14401 DESDE LA MASA ELÉCTRICA DEL PILAR A IZQUIERDO1.2.0 Confidencial de Ford 91S-BB12 WA 0.75 BK-YE 144011.0.0DESDE RELÉ DE ARRANQUE - PIN# 2 91-GL37 BK-GNWA 0.35 14401 INMOVILIZADOR ANTIRROBO DE MOTOR; SISTEMA PASIVO (PATS) FIESTA 2009 MOTOR ROCAM NAFTA T/M 14401GN-BUAW 53.015S-MB36 14517 EW 0.61 RD 30-DC1 PH9S65-70397-AA
  • 76.
    DIVISOR A-D2 A-A1 C-C3 MÓDULO CONTROL ELECTRÓNICO DELMOTOR DIESEL S34 BB 14401DRAW 0.630-DB2 30-DC1 RD WA 20.0 14517 14301 AWKB0.0231-DA1 FUSIBLERA DE MOTOR PARCIAL FUSIBLERA CENTRAL PARCIAL BB + 60A (C) MAXI FUSIBLE #8 MAXI FUSIBLE #5 BB BB 3086 85 87 RELÉ PCM POTENCIA C1-1 MASA C1-2 ENTRADA TX C1-3 SALIDA RX C1-4 MÓDULO PATS RF PATS INMOVILIZADOR ANTIRROBO DE MOTOR; SISTEMA PASIVO (PATS) C1-1 C3-1 C2-1 G1 MASA SOPORTE DE BATERÍA BATERÍA BATERÍA DESDE LA MASA ELÉCTRICA DEL PILAR A IZQUIERDO 1.2.0 14401BK-YE0.75WA91S-BB12 4 6C31991S-BB12 BK-YEWA 0.75 . DESDE RELÉ DE ARRANQUE - PIN#2 1.0.0 Confidencial de Ford SOLO DIESEL C5-1 C6-1 C2-1 C3-1 (+)(-) 14401DRAW 0.630-PD15 + 60A (C) 30-DB3 RDWA 6.0 14401 + FUSIBLE ATO #17 FUSIBLE ATO #29 A3 )C( 14401NG-KBAW 53.091-GL37 29-RE1 OG-BKWA 0.75 14401 29-PD14 OG-YEWA 0.75 14401 14401BK-BUAW 57.091S-RH9 3.1.1 DE PCM PIN # C-D2 + A3 )C( 14401GN-BUAW 53.015S-MB36 15S-DA1WA6.0GN-YE14401 8-GL37 WH-GNWA 0.35 14401 10-GL37 GY-OGWA 0.35 14401 FIESTA 2009 PH9S65-70397-BA
  • 77.
    30-DB3 RD WA 6.0 14401 30-DB3A RD WA 6.0 14401 FUSIBLERA DEMOTOR PARCIAL FUSIBLERA CENTRAL PARCIAL 1430116.0BKWA31-DA1 29-PD14A OG-YE WA 4.0 14401 29-PD15 OG-BUWA 4.0 14401 14401GN-YE AW 0.415S-DB1 14401EY-GOAW 0.429-PD14 14401 AW 0.4 GN-YE 15S-DB1B 14401BK-BUAW 57.091S-RH9 BBBB S91 S93 BB + MAXI FUSIBLE #8 FUSIBLE ATO #28 FUSIBLE ATO #34 A06 )C( C1-1 C3-1 C2-1 G1 MASA SOPORTE DE BATERÍA BATERÍA BATERÍA C5-1 C6-1 C2-1 C3-1 (+)(-) 3086 85 87 RELÉ PCM + 40A (C) + 3A (C) BB 3.1.3 DESDE MÓDULO CONTROL ELECTRÓNICO DEL MOTOR 91S-BB12A BK-YEWA 0.75 14401 POTENCIA C1-1 MASA C1-2 ENTRADA TX C1-3 SALIDA RX C1-4 MÓDULO PATS RF PATS DESDE LA MASA ELÉCTRICA DEL PILAR A IZQUIERDO1.2.0 10-GL37 GY-OGWA 0.35 14401 14401NG-HWAW 53.08-GL37 91-GL37 BK-GNWA 0.35 14401 Confidencial de Ford INMOVILIZADOR ANTIRROBO DE MOTOR; SISTEMA PASIVO (PATS) FIESTA 2009 MOTOR ROCAM NAFTA T/A DIVISOR TXOUT A-07 A-50 RXIN STRTEN A-42 MÓDULO CONTROL ELECTRÓNICO DEL MOTOR PARA NAFTA 14401GN-BUAW 53.015S-MB36 DESDE INTERRUPTOR DE MODO DE CAJA DE CAMBIOS/WH14K01 12.1.0 30-DC1 RD WE 16.0 14517 PH9S65-70397-DA
  • 78.
    CNA-1 31_GND CNA-7 CNB-2 INTERRUP. DE BLOQUEOSU CNA-5 INTERRUP. TI CNB-1 SEÑAL SU CNA-17 FUENTE DE ALIMENTACIÓN DEL CIERRE CENTRALIZADO INTERRUP. DL TS INTERRUP. DEL CAPÓ DL CNA-3 MASA SU CNB-4 BOCINA DL CNA-12 MÓDULORKE CNB-3 ENERGÍA SU CNA-13 INT. FL (CONDUCTOR) CNA-14 FR,RL,RR_SW PARA 17K400 WH CAVNUM= C1-3 CAVNUM= C1-4 BV226 CAVNUM= C1-2 BV256 PARA 13A444 WH PARA 13A444 WH PARA 17K400 WH CAVNUM= C1-5 BV226 CAVNUM= C1-3 BV256 CAVNUM= C1-2 FUSIBLERA CENTRAL PARCIAL FUSIBLERA DE MOTOR PARCIAL 31-DA1BKWA16.014301 BBBB C5-1 C6-1 C2-1 C3-1 (+)(-) 2.0LY CABLEDIESEL=20MM2 C1-1 C3-1 C2-1 G1 MASA SOPORTE DE BATERÍA BATERÍA BATERÍA + 30A (B) FUSIBLE ATO #4 17K400OR13A444AW5.0KB31-GL20 0 1 0)Puerta abierta 1)Puerta cerrada C1-1 C1-2 CAPÓ-INTERRUPTOR S1 14401YGAW 53.010-GL10 14401HWAW 53.08-GL10 14401NBAW 53.09-GL10 AW 53.0 YE 144017-GL10 DETECCIÓN DE MOVIMIENTO 14401AW 5.2 KB31-AA80 1.2.0DESDE LA MASA DEL PILAR A DERECHO 31S-GL7 14401BK-YEWA 0.35 14401KBAW53.031-GL7 14401DR-KBAW 53.031S-GL20 1 . 10.2.10 DE SEÑAL DE PUERTA ABIERTA TRASERA IZQUIERDA C1-3_IS C1-4_PW SENSOR ULTRASÓNICO C1-1_US C1-2_GG ALARMA VOLUMÉTRICA OPCIONAL . 1.2.0 DESDE LA MASA DEL PILAR A IZQUIERDO SOLO COMFORT MD 8-HB19 WH-RDWA 1.0 14401 31S-GL20 BK-RDWA 0.5 17K400 OR 13A444 31-DA6 WA 2.5 BK 17K400 OR 13A444 DESDE MASA 1.2.0 PARA 17K400 WH CAVNUM = H PARA 13A444 WH CAVNUM = 4 . OPCIÓN=BOCINA DE SEGURIDAD A FUSIBLE ATO #11 10A 1.0.0 . OPCIÓN=SIN BOCINA DE SEGURIDAD A INTERRUPTOR DE LIMPIA/ LAVAPARABRISAS - PIN# C2-117.5.0 14401DRAW 0.630-DB1 + MAXI FUSIBLE #7 A06 )B( 29-AA17 OG-WHWA 2.5 14401 29S-GL26 OG-GNWA 0.75 14401 SEÑAL DE BAÚL ABIERTO 14401DR-KBAW 5.031S-LC9 14401G0-KBAW 5.031S-LC14 14A584-TRASERAG0-KBAW 5.031S-LC26 Confidencial de Ford 29S-ME7A OG-BUWA 1.0 14401 . 7.2.0 A DESEMPAÑADOR DE LUNETA . 10.2.10 DE SEÑAL DE PUERTA ABIERTA DELANTERA IZQUIERDA 7 14A584-COND.NG-KBAW 5.031S-LC21 FIESTA 2009 30-DC1 RDWE 16.0 14517 CÓDIGO DE CABLE= 29S-ME6A WA 1.0 OG 14401 PARA VEHÍCULOS SIN AIRBAG PH9S65-70402-AB
  • 79.
    A INTERRUPTOR DELIMPIA/ LAVAPARABRISAS - PIN# C2-11 14401YGAW 53.010-GL10 14401DR-KBAW 53.031S-GL20 14401NBAW 53.09-GL10 1.2.0DESDE LA MASA DEL PILAR A DERECHO S1 AW 53.0 YE 144017-GL10 31S-GL7 14401BK-YEWA 0.35 CNA-1 31_GND CNA-17 FUENTE DE ALIMENTACIÓN DEL CIERRE CENTRALIZADO CNB-1 SEÑAL SU CNB-2 INTERRUP. DE BLOQUEO SU INTERRUP. DEL CAPÓ DL CNA-7 INTERRUP. DL TSSW CNA-3 MASA SU CNB-4 CNB-3 ENERGÍA SU BOCINA DL CNA-12 CNA-13 INT. FL (CONDUCTOR) CNA-14 FR,RL,RR_SW CNA-5 INTERRUP. TI MÓDULORKE 14401AW 5.2 KB31-AA80 17K400ó13A444AW5.0KB31-GL20 DESDE MASA 1.2.0 31-DA6 WA 2.5 BK 17K400 ó 13A444 0 1 0)Puerta abierta 1)Puerta cerrada C1-1 C1-2 CAPÓ-INTERRUPTOR 1.2.0 DESDE LA MASA DEL PILAR A IZQUIERDO 14401KBAW53.031-GL7 C1-3_IS C1-4_PW SENSOR ULTRASÓNICO C1-1_US C1-2_GG ALARMA VOLUMÉTRICA OPCIONAL 14401HWAW 53.08-GL10 31S-GL20 BK-RDWA 0.5 17K400 OR 13A444 SEÑAL DE BAÚL ABIERTO 14401DR-KBAW 5.031S-LC9 7 14401G0-KBAW 5.031S-LC14 1 14A584-DRVNG-KBAW 5.031S-LC21 14A584-TRASERAG0-KBAW 5.031S-LC26 . 10.2.10 DE SEÑAL DE PUERTA ABIERTA DELANTERA IZQUIERDA . 10.2.10 DE SEÑAL DE PUERTA ABIERTA TRASERA IZQUIERDA . 7.2.0 A DESEMPAÑADOR DE LUNETA PH9S65-70402-BB 8-HB19 WH-RDWA 1.0 14401 29S-ME7A OG-BUWA 1.0 14401 29S-GL26 OG-GNWA 0.75 14401 . OPCIÓN=BOCINA DE SEGURIDAD A FUSIBLE ATO #11 10A 1.0.0 . . . OPCIÓN=SIN BOCINA DE SEGURIDAD 7.5.0 . . 14401DRAW 0.630-DB1 31-DA1BKWA16.014301 BBBB C5-1 C6-1 C2-1 C3-1 (+)(-) C1-1 C3-1 C2-1 G1 MASA SOPORTE DE BATERÍA BATERÍA BATERÍA + MAXI FUSIBLE #7 A06 )C( + 30A (B) FUSIBLE ATO #4 29-AA17 OG-WHWA 2.5 14401 PARA 17K400 WH CAVNUM= C1-3 PARA 13A444 WH PARA 13A444 WH PARA 17K400 WH CAVNUM= C1-2 FUSIBLERA CENTRAL PARCIAL FUSIBLERA DE MOTOR PARCIAL DETECCIÓN DE MOVIMIENTO SOLO COMFORT MD T/A CAVNUM= C1-3 FIESTA 2009 PARA 17K400=WH CAVNUM = H PARA 13A444 WH CAVNUM = 4 Confidencial de Ford CAVNUM= C1-2 30-DC1 RDWE 16.0 14517 PARA VEHÍCULOS AIRBAG CÓDIGO DE CABLE= 29S-ME6A WA 1.0 OG 14401
  • 80.
    14401NG-GOAW 57.029S-GL26 14401AW 0.1WH32-AA50 1 0 C1-5 M C1-3 C1-2 C1-4 2M 1M + 10A (B) S28 . 5.4.0 . 5.4.0 S13 S3 29-AA17 OG-WHWA 2.5 14401 30-BB8 RD-OGWA 6.0 14401 14401GN-BK AW 0.615-DB4 15-AJ1 WA 6.0 GN-BU 14401 14401DRAW 0.630-DB1 31-DA1BKWA16.014301 15-BB9 WA 1.0 GN-BK 14401 14401GN-BUAW 57.015-BB7 S5 3086 85 87 BB C1-1C1-2 BB BB C5-1 C6-1 C2-1 C3-1 (+)(-)2.0LYCABLEDIESEL=20MM2 C1-1 C3-1 C2-1 G1 + A06 )C( + 60A (B) . 1.2.0 . 1.0.0 + 30A (B) S43 S6 S102 S30 S2 S4 . 1.4.0 33-AA1 YE-RDWA 1.0 14401 S1 32-AA1 WH-RDWA 1.0 14401 14401UB-NGAW 5.015-AA5 8-EE9 WH-GNWA 0.35 14401 14401UB-KBAW 0.131S-LC7 10441GO-UBAW 0.149-GL23 31-DA7B WA 2.5 BK 14401 32-AA83 14401WH-BUWA 0.5 16 . 6.1.0 14401EY-KBAW 0.131S-LC17 . 6.1.0 7.5.0 . . 31-AA31 14401BKWA 0.5 1 0 4 4 11 3 A A - S 9 2OG-BUWA 1.01 0 4 4 11 K L - S 9 2OG-BUWA 1.0 8-RE22 WH-VTWA 0.5 14401 15-AJ43 GN-RDWA 2.5 14401 . 5.1.0 . 1.2.0 14401BKWA 0.531-AA30 4 8 2 1 31-DA6 17K400 O 13A444BKWA 2.5 31-AA8317K400O13A444BKWA0.5 32-AA8317K400O13A444WH-BUWA0.5 2M 1M . 1.2.0 14401UB-NG2JA-51AW5.2SOLORKE+OTDMDYOTD+PAMD 10441HW-UBAW 0.149-GL25 . 1.2.0 1.2.0 C1-2 C1-1 33-AA48 YE-RDWA 1.0 14401 14401UB-EYAW 0.133-AA49 33-AA47 YE-GNWA 1.0 14401 14401EYAW 0.133-AA50 WA 1.0 1440132-AA48 WH-RD 14401NG-HWAW 0.132-AA47 1 0 4 4 19 2 B M - S 1 3BK-RDWA 0.5 . . 1.2.0 31-AA80 BKWA 2.5 14401 10441KBAW 0.431-DA7 . 1.2.0 SOLO RKE+OTD MD FIESTA C/PUERTA TRASERA 31S-AA11 BK-WHWA 0.5 14401 31S-AA10 BK-RDWA 0.5 14401 1 0 4 4 14 1 C L - S 1 3BK-OGWA 0.5 32-AA47WH-GNWA1.014A584-COND. 31S-AA10BK-RDWA0.514A584-COND. 31S-AA11BK-WHWA0.514A584-COND. 31S-LC2114A584-COND.BK-GNWA0.5 ARESART-485A41GO-KBAW5.031S-LC26 14A584-COND.AW 5.0 KB31-LC21 14A584-TRASERABKWA 0.531-LC26 10441KBAW 5.031-LC21 15 23 .PMOCA-485A41DR-KBAW 5.031S-LC9 23 14401AW 5.0 KB31-LC30 14401AW 5.0 KB31-LC9 14401UB-HWAW 0.132-AA49 31S-LC9 14401BK-RDWA 0.5 11 10 33-AA47YE-GNWA1.014A584-COND.C1-2 C1-3 16 12 C1-4 C1-1 C1-6 1 0 2 1M C1-5 C1-3 C1-2 C1-4 C1-6 C1-1 C1-3 12 31S-GL16WA0.5BK-BU14401 C1-4 14A584-.PMOCA12CL-S13BK-GNWA0.5 C1-2 32-AA48WH-RDWA1.014A584-ACOMP. .PMOCA-485A41DR-EYAW 0.184AA-33 C1-5 1 0 2 1M C1-5 C1-3 C1-2 C1-4 C1-6 C1-1 32-AA55WH-BUWA1.014A584-TRASERA 11 C1-2 C1-3 33-AA55YE-BUWA1.014A584-TRASERA 10 C1-4 ARESART-485A41GO-KBAW5.031S-LC26 1 C1-5 15 31S-LC26 14401 BK-OG WA 0.5 1 0 C1-5 M C1-3 C1-2 C1-4 2M 1M C1-3 C1-2 32-AA55WH-BUWA1.014A584-TRASERA 14A584-TRASERAUB-EYAW0.133-AA55 11 10 C1-4 C1-5 1 . 1.0.0 . . 7 31-LC2614A584-TRASERABKWA0.5 CNA-1 CNA-12 CNA-6 CNB-9 CNA-4 CNA-15 LÍNEA K ISO-ISO9141 CNA-17 CNB-8 CNB-6 CNB-5 CNA-20 CNA-2 CNA-19 CNA-11 CNB-10 CNA-10 CNA-20 CNA-14 CNA-13 7 GN-BK 15-DA4 14401 AW0.1SOLOCOMFORTMD . 3.1.3 AW 0.1 KB 1044131-BB7 30-DC1 RDWE 16.0 14517 29S-ME7A OG-BUWA 1.0 14401 . BATERÍA FUSIBLERA DE MOTOR PARCIAL MAXI FUSIBLE #6 MAXI FUSIBLE #7 MASA SOPORTE DE BATERÍA DESDE INTERRUPTOR DE ENCENDIDO CIERRE CENTRALIZADO SOLO COMFORT MD, RKE+OTD MD Y OTD+PA MD T/M FIESTA 2009 DESDE LA MASA DEL PILAR A IZQUIERDO RELÉ DE ENCENDIDO FUSIBLE ATO #21 FUSIBLE ATO #4 DISYUNTOR 25A # 31 FUSIBLERA CENTRAL PARCIAL DESDE MASA 2)Desbloquear 1)Bloqueocentral MOTOR DEL SEGURO DE LA PUERTA DELANTERA IZQUIERDA MOTOR DEL SEGURO DE LA PUERTA TRASERA IZQUIERDA MOTOR DEL SEGURO DE LA PUERTA TRASERA DERECHA MOTOR DEL SEGURO DE LA PUERTA DELANTERA DERECHA 1)Puertacerrada SEÑALDE PUERTAABIERTA 0)Puertaabierta 1)Puertacerrada SEÑALDE PUERTAABIERTA 0)Puertaabierta SEÑALDE PUERTAABIERTA SEÑALDE PUERTAABIERTA 2)Desbloquear 1)Puertacerrada 0)Puertaabierta 1)Bloqueocentral 1)Puertacerrada 0)Puertaabierta PARA FIESTA, RKE+OTD MD NO POSEE CIRCUITOS DE SEÑAL DE PUERTA ABIERTA. NOTA: DESDE LA MASA DEL PILAR A IZQUIERDO DESDE LA MASA DEL PILAR A IZQUIERDO DESDE LA MASA DEL PILAR A IZQUIERDO DESDE LA MASA DEL PILAR A IZQUIERDO MÓDULORKE DESDE LA MASA DEL PILAR A DERECHO DESDE PCM MASA 31 SENSOR DE VELOCIDAD FUENTE DE ALIMENTACIÓN DEL CIERRE CENTRALIZADO INT. TR MOTOR DE BLOQUEO MOTOR DE DESBLOQUEO INT. FL (CONDUCTOR) INTERRUPTOR FR,RL,RR INT. DE BLOQUEO INT. DE DESBLOQUEO LUZ IZQUIERDA LUZ DERECHA LUZ DE PASARUEDA LUZ DE TECHO TRASERA BOCINA INT. DE ENCENDIDO INT. DEL CAPÓ INT. DE ENCENDIDO A FUSIBLE ATO #11 10A OPCIÓN=BOCINA DE SEGURIDAD A INTERRUPTOR DE LIMPIA/ LAVAPARABRISAS - PIN# C2-11 OPCIÓN=SIN BOCINA DE SEGURIDAD A DIAGNÓSTICO LÍNEA K ISO A LUZ DE GIRO/BALIZA IZQUIERDA C1-5 A LUZ DE GIRO/BALIZA DERECHA C1-11 A LUZ DE TECHO DELANTERA A LUZ DE TECHO TRASERA Confidencial de Ford BATERÍA MOTOR ELÉCTRICO DEL BAÚL DESDE INTERRUPTOR DE LIMPIAPARABRISAS /LAVAPARABRISAS - PIN# C1-7 PARA VEHÍCULOS SIN AIRBAG CÓDIGO=29S-ME6A WA 1.0 OG 14401 INTERRUPTOR DE APERTURA DEL BAÚL PARA 17K400 WH CAVNUM = A PARA 13A444 WH CAVNUM = 2 PARA 13A444 WH PARA 17K400 WH CAVNUM = C1-1 CAVNUM = C1-2 PARA 17K400 WH PARA 13A444 WH CAVNUM = C1-2 CAVNUM = C1-1 PH9S65-70420-AC
  • 81.
    BATERÍA FUSIBLERA DE MOTOR PARCIAL MAXIFUSIBLE #6 MAXI FUSIBLE #7 MASA SOPORTE DE BATERÍA DESDE INTERRUPTOR DE ENCENDIDO CIERRE CENTRALIZADO SOLO COMFORT MD Y OTD+PA MD - T/A FIESTA 2009 DESDE LA MASA DEL PILAR A IZQUIERDO RELÉ DE ENCENDIDO FUSIBLE ATO #21 FUSIBLE ATO #4 DISYUNTOR 25A # 31 FUSIBLERA CENTRAL PARCIAL DESDE MASA 2)Desbloquear 1)Bloqueocentral MOTOR DEL SEGURO DE LA PUERTA DELANTERA IZQUIERDA MOTOR DEL SEGURO DE LA PUERTA TRASERA IZQUIERDA MOTOR DEL SEGURO DE LA PUERTA TRASERA DERECHA MOTOR DEL SEGURO DE LA PUERTA DELANTERA DERECHA 1)Puertacerrada SEÑALDE PUERTAABIERTA 0)Puertaabierta 1)Puertacerrada SEÑALDE PUERTAABIERTA 0)Puertaabierta SEÑALDE PUERTAABIERTA SEÑALDE PUERTAABIERTA 2)Desbloquear 1)Puertacerrada 0)Puertaabierta 1)Bloqueocentral 1)Puertacerrada 0)Puertaabierta DESDE LA MASA DEL PILAR A IZQUIERDO DESDE LA MASA DEL PILAR A IZQUIERDO DESDE LA MASA DEL PILAR A IZQUIERDO MÓDULORKE DESDE LA MASA DEL PILAR A DERECHO DESDE PCM MASA 31 SENSOR DE VELOCIDAD FUENTE DE ALIMENTACIÓN DEL CIERRE CENTRALIZADO INT. TR MOTOR DE BLOQUEO MOTOR DE DESBLOQUEO INT. FL (CONDUCTOR) INTERRUPTOR FR,RL,RR INT. DE BLOQUEO INT. DE DESBLOQUEO LUZ IZQUIERDA LUZ DERECHA LUZ DE PASARUEDAS LUZ DE TECHO TRASERA BOCINA INT. DE ENCENDIDO INT. DEL CAPÓ INT. DE ENCENDIDO A FUSIBLE ATO #11 10A OPCIÓN=BOCINA DE SEGURIDAD A INTERRUPTOR DE LIMPIA/ LAVAPARABRISAS - PIN# C2-11 OPCIÓN=SIN BOCINA DE SEGURIDAD A DIAGNÓSTICO LÍNEA K ISO A LUZ DE GIRO/BALIZA IZQUIERDA C1-5 A LUZ DE GIRO/BALIZA DERECHA C1-11 A LUZ DE TECHO DELANTERA A LUZ DE TECHO TRASERA Confidencial de Ford BATERÍA MOTOR ELÉCTRICO DEL BAÚL DESDE INTERRUPTOR DE LIMPIA /LAVAPARABRISAS - PIN# C1-7 PARA VEHÍCULOS SIN AIRBAG CÓDIGO=29S-ME6A WA 1.0 OG 14401 INTERRUPTOR DE APERTURA DEL BAÚL PARA 17K400 WH CAVNUM = A PARA 13A444 WH CAVNUM = 2 PARA 13A444 WH PARA 17K400 WH CAVNUM = C1-1 CAVNUM = C1-2 PARA 17K400 WH PARA 13A444 WH CAVNUM = C1-2 CAVNUM = C1-1 LÍNEA K ISO9141 PH9S65-70420-BC C1-2 C1-3 C1-4 C1-1 C1-6 1 0 2 1M C1-5 C1-3 C1-2 C1-4 C1-6 C1-1 C1-3 C1-4 C1-2 C1-5 C1-2 C1-3 C1-3 C1-2 C1-4 C1-5 . 6.1.0 . 1.4.0 2M 1M . 7.5.0 . . S4 S2 S30 WA 1.0 1440132-AA48 WH-RD32-AA1 WH-RDWA 1.0 14401 29S-ME7A OG-BUWA 1.0 14401 14401UB-KBAW 0.131S-LC7 31S-AA11 BK-WHWA 0.5 14401 14401UB-EYAW 0.133-AA49 33-AA48 YE-RDWA 1.0 14401 33-AA1 YE-RDWA 1.0 14401 31S-AA10 BK-RDWA 0.5 14401 8-EE9 WH-GNWA 0.35 14401 8-RE22 WH-VTWA 0.5 14401 14401UB-NGAW 5.015-AA5 GN-BK 15-DA4 14401 AW0.1SOLOCOMFORTMD . 1.2.0 31-DA7B WA 2.5 BK 14401 14401AW 0.1 WH32-AA50 S102 4 8 2 1 1 0 4 4 19 2 B M - S 1 3BK-RDWA 0.5 . 14401EY-KBAW 0.131S-LC17 16 C1-2 32-AA8317K400O13A444WH-BUWA0.5 C1-1 S1 31-AA8317K400O13A444BKWA0.5 31-DA6 17K400 O 13A444BKWA 2.5 10441GO-UBAW 0.149-GL23 10441HW-UBAW 0.149-GL25 . 1.2.0 14401BKWA 0.531-AA30 . 1.2.0 31-AA80 BKWA 2.5 14401 31-AA31 14401BKWA 0.5 1 0 4 4 11 3 A A - S 9 2OG-BUWA 1.0 . 1.2.0 . 5.1.0 S6 1 0 4 4 11 K L - S 9 2OG-BUWA 1.0 15-AJ43 GN-RDWA 2.5 14401 S43 14401UB-NG2JA-51AW5.2SOLOOTD+PAMD . 1.2.0 S5 30-BB8 RD-OGWA 6.0 14401 14401GN-BK AW 0.615-DB4 15-AJ1 WA 6.0 GN-BU 14401 3086 85 87 BB C1-1C1-2 BB 14401DRAW 0.630-DB1 31-DA1BKWA16.014301 BB C5-1 C6-1 C2-1 C3-1 (+)(-) C1-1 C3-1 C2-1 G1 + A06 )C( + 60A (C) . 1.2.0 . 1.0.0 15-BB9 WA 1.0 GN-BK 14401 14401GN-BUAW 57.015-BB7 + 30A (B) 29-AA17 OG-WHWA 2.5 14401 . 5.4.0 . 5.4.0 S13 S3 29S-GL26 OG-GNWA 0.75 14401 . 1.0.0 . . + 10A (B) 23 15 31S-LC9 14401BK-RDWA 0.5 11 31S-LC2114A584-COND.BK-GNWA0.5 31S-AA10BK-RDWA0.514A584-COND. 14A584-COND.AW 5.0 KB31-LC21 C1-5 14A584-.PMOCA74LG-S13BK-BUWA0.5 1 0 2 1M C1-5 C1-3 C1-2 C1-4 C1-6 C1-1 32-AA55WH-BUWA1.014A584-TRASERA ARESART-485A41GO-KBAW5.031S-LC26 1 0 C1-5 M C1-3 C1-2 C1-4 1M 2M 32-AA55WH-BUWA1.014A584-TRASERA 1 0 C1-5 M C1-3 C1-2 C1-4 1M 2M ARESART-485A41GO-KBAW5.031S-LC26 14A584-TRASERABKWA 0.531-LC26 7 7 11 31-LC2614A584-TRASERABKWA0.5 1 11 1 31S-LC26 14401 BK-OG WA 0.5 31S-AA11BK-WHWA0.514A584-COND. .PMOCA-485A41DR-KBAW 5.031S-LC9 33-AA47 YE-GNWA 1.0 14401 14401AW 0.1 YE33-AA50 WA BK31-LC30 0.5 14401 23 12 10 32-AA47WH-GNWA1.014A584-COND. 12 1 0 4 4 14 1 C L - S 1 3BK-OGWA 0.5 33-AA47YE-GNWA1.014A584-COND. 16 32-AA48WH-RDWA1.014A584-ACOMP. 14A584-.PMOCA84AA-33YE-RDWA1.0 14401NG-HWAW 0.132-AA47 14401UB-HWAW 0.132-AA49 32-AA83 14401WH-BUWA 0.5 33-AA55YE-BUWA1.014A584-TRASERA 10 15 33-AA55YE-BUWA1.014A584-TRASERA 10 C1-4 C1-5 14401BK-BUWA0.534S-GL16 CNA-6 CNA-1 CNA-17 CNA-15 CNA-12 CNB-6 CNB-8 CNA-14 CNA-13 CNB-10 CNB-9 CNA-20 CNA-4 CNA-19 CNB-5 CNA-11 CNA-10 CNA-2 CNA-20 31-LC9 WA 0.5 BK 14401 . 3.1.3 14401AW 0.1 KB31-BB7 30-DC1 RDWE 16.0 14517
  • 82.
    75 15 50 30 57 1230 . 14A584-ACOMP. NG-HWAW 57.08-MD31 30-DB3 RDWA6.0 14401 29-BB9 WA 1.0 OG-BK 14401 BB + 60A (C) BB BB + 20A (C) . . 10.0.0 8 8 7 7 AUDIO C1-2 C1-1 C1-1 . C1-1 C3-1 C2-1 G1 91-MD15 BK-GNWA 2.5 14401 10-MD28 GYWA 0.75 14401 8-MD11 WH-VTWA 0.75 14401 10-MD11 GY-WHWA 0.75 14401 8-MD28 WHWA 0.75 14401 8-MD17 WH-RDWA 0.75 14401 10-MD17 GY-RDWA 0.75 14401 10-MD18 GYWA 0.75 14401 14301KBAW0.6131-DA1 8-MD18 WHWA 0.75 14401 AUDIO C1-2 C1-1 AUDIO C1-2 C1-1 C5-1 C6-1 C2-1 C3-1 (+)(-) PDJB 2 1 2 1 + 60A (C) 14401DRAW 0.630-DB2 + A5.7 )B( 75-GG14 WA 0.50 YE-BU 14401 + A51 )A( 14401KB-GOAW 5.129-MD15 14A584-COND. 8-MD28 WHWA 0.75 10-MD28 GYWA 0.75 14A584-COND. 8-MD29 WH-VTWA 0.75 14A584-TRASERA 10-MD29 GY-WHWA 0.75 14A584-TRASERA 10-MD29A GY-WHWA 0.75 14A584-TRASERA AUDIO C1-2 C1-1 AUDIO C1-1 C1-2 4 5 8-MD29A WH-VTWA 0.75 14A584-TRASERA 14A584-ACOMP. DR-HWAW 57.08-MD17 14A584-ACOMP. GO-YGAW 57.010-MD31 10-MD17 GY-RDWA 0.75 14A584-ACOMP. AUDIO C1-2 C1-1 H A 14A584-COND. TV-YGAW 57.010-MD30 14A584-COND. UB-HWAW 57.08-MD30 . 1.2.0 75-DA1 YEWA 1.0 14401 29S-LA40 OG-BKWA 1.0 14401 . 5.1.0 C1-4 C1-2C1-3 C1-4 C1-8 C2-1 RADIORADIO C1-12 C1-16 C1-11 C1-15 C1-10 C1-14 C1-9 C1-13 C1-2 14401NG-EYAW 05.075-MD15 30-DC1RDWE16.0 14517 FIESTA 2009 SISTEMA DE AUDIO MASA SOPORTE DE BATERÍA BATERÍA BATERÍA DESDE INTERRUPTOR MULTIFUNCIÓN MAXI FUSIBLE #8 MAXI FUSIBLE #5FUSIBLERA DE MOTOR PARCIAL INTERRUPTOR DE ENCENDIDO INTERRUPTOR DE ENCENDIDO FUSIBLE ATO #24 FUSIBLE ATO #18 FUSIBLE ATO #8 FUSIBLERA CENTRAL PARCIAL A PANEL DE INSTRUMENTOS AUDIO ANTENA GENÉRICA AUDIO DELANTERO IZQUIERDO + DELANTERO IZQUIERDO - TRASERO IZQUIERDO + TRASERO IZQUIERDO - DELANTERO DERECHO + DELANTERO DERECHO - TRASERO DERECHO + TRASERO DERECHO - ANTENA DESDE MASA DE RADIO MASA Confidencial de Ford TWEETER DELANTERO IZQUIERDO TWEETER DELANTERO DERECHO PARLANTE DELANTERO IZQUIERDO PARLANTE TRASERO IZQUIERDO PARLANTE DELANTERO DERECHO PARLANTE TRASERO DERECHO ACC.ILUM. BAT. 2.0LYCABLEDIESEL=20MM2 PH9S65-70441-AA
  • 83.
    C1-2C1-3 C1-4 C1-8 C2-1 C1-12 C1-16 C1-11 C1-15 C1-10 C1-14 C1-9 C1-13 C5-1 C6-1 C2-1 C3-1 (+)(-) PDJB . 1.2.0 AUDIO C1-2 C1-1 AUDIO C1-2 C1-1 AUDIO C1-2 C1-1 AUDIO C1-2 C1-1 C1-1 . C1-1 C3-1 C2-1 G1 14301KBAW0.6131-DA1 10-MD17 GY-RDWA 0.75 14401 10-MD17GY-RDWA 0.75 14A584-ACOMP. 8-MD17 WH-RDWA 0.75 1440114A584-ACOMP. DR-HWAW 57.08-MD17 10-MD18 GYWA 0.75 14401 10-MD29A GY-WHWA 0.75 14A584-TRASERA 8-MD18 WHWA 0.75 14401 8-MD29A WH-VTWA 0.75 14A584-TRASERA 91-MD15 BK-GNWA 2.5 14401 8-MD29 WH-VTWA 0.75 14A584-TRASERA 8-MD11 WH-VTWA 0.75 14401 10-MD29 GY-WHWA 0.75 14A584-TRASERA 10-MD11 GY-WHWA 0.75 14401 14A584-COND. 8-MD28 WHWA 0.75 8-MD28 WHWA 0.75 14401 10-MD28 GYWA 0.75 14A584-COND. 10-MD28 GYWA 0.75 14401 75-DA1 YEWA 1.0 14401 14401YE-BUAW 05.075-GG14 . 10.0.0 . 14401NG-EYAW 05.075-MD15 14401KB-GOAW 5.129-MD15 BB + 60A (C) + 60A (C) 30-DB3 RDWA 6.0 14401 14401DRAW 0.630-DB2 BB BB + 20A (C) + A51 )A( 29-BB9 WA 1.0 OG-BK 14401 + A5.7 )B( AUDIO C1-1 C1-2 4 5 14A584-ACOMP. NG-HWAW 57.08-MD31 14A584-ACOMP. GO-YGAW 57.010-MD31 14A584-COND. TV-YGAW 57.010-MD30 A H AUDIO C1-2 C1-1 14A584-COND. UB-HWAW 57.08-MD30 . 5.1.0 29S-LA40 OG-BKWA 1.0 14401 C1-4 0132 30 57751550315 C1-6 14401AW 0.1 GO29-PB9 . 1.4.0 . 8 8 7 7 2 1 2 1 30-DC1RDWE16.0 14517 FIESTA 2009 SISTEMA DE AUDIO T/A MASA SOPORTE DE BATERÍA BATERÍA BATERÍA DESDE INTERRUPTOR MULTIFUNCIÓN MAXI FUSIBLE #8 MAXI FUSIBLE #5FUSIBLERA DE MOTOR PARCIAL INTERRUPTOR DE ENCENDIDO FUSIBLE ATO #24 FUSIBLE ATO #18 FUSIBLE ATO #8 FUSIBLERA CENTRAL PARCIAL A PANEL DE INSTRUMENTOS A CONECTOR DE DIAGNÓSTICO AUDIO ANTENA GENÉRICA RADIO AUDIO RADIO DELANTERO IZQUIERDO + DELANTERO IZQUIERDO - TRASERO IZQUIERDO + TRASERO IZQUIERDO - DELANTERO DERECHO + DELANTERO DERECHO - TRASERO DERECHO + TRASERO DERECHO - ANTENA DESDE MASA DE RADIO MASA Confidencial de Ford TWEETER DELANTERO IZQUIERDO TWEETER DELANTERO DERECHO PARLANTE DELANTERO IZQUIERDO PARLANTE TRASERO IZQUIERDO PARLANTE DELANTERO DERECHO PARLANTE TRASERO DERECHO ACC.ILUM. BAT. BLOQUEO PH9S65-70441-BA