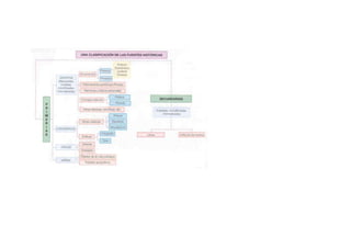
La Mesta y el comercio castellano.
La trashumancia había alcanzado gran auge desde tiempo antes, pero fueron las conquistas de los siglos XII y XIII las que permitieron el acceso a los
pastizales de la Meseta Sur La propia asociación se encargaba del mantenimiento de las cañadas por las que se desplazaba el ganado —las principales eran
la leonesa, la segoviana y la manchega—.

Libro de texto pag. 75




El extraordinario desarrollo de la Mesta estuvo relacionado con la estructura económica del reino, basada en buena medida en la exportación de lana,
particularmente desde el siglo XIV. A partir del XVII la institución entró en decadencia, pero no desapareció hasta 1836.
La Mesta es una asociación de ganaderos castellanos que regulan la trashumancia de las ovejas y defienden sus intereses frente a la agricultura. Estaba
controlada por la nobleza castellana y los caminos por los que circulaban se llamaban cañadas.



La invasión de las tierras de cultivo por los rebaños provocó numerosos conflictos entre los intereses de los campesinos y los ganaderos. En estas disputas,
los reyes favorecieron casi siempre a los nobles de la Mesta, que consiguieron muchos privilegios.




La lana era el principal producto de exportación del comercio castellano. La exportación se dirigía a Flandes (Bélgica y Holanda).



Castilla también vendía a Europa hierro y aceite importaba productos manufacturados y paños de calidad. Se comerciaba con Francia, Inglaterra y Flandes.
La conquista de Granada
La pintura de historia es el género que disfrutó de mayor prestigio académico en el sistema de las artes durante el siglo XIX. Se analizaron, en primer lugar,
las causas estéticas y sociales que explican esta alta consideración, particularmente a través de su relación con las exposiciones nacionales de Bellas Artes;
en segundo lugar, los ideales políticos que la sociedad vio reflejados en estos cuadros; y en tercer lugar, el papel que la pintura de historia representó como
instrumento de educación sentimental.

Las imágenes que ilustran la conferencia recogen tanto los grandes cuadros del género, que han permanecido en la memoria colectiva durante
generaciones, como los temas de la historia de Navarra, que gozaron de una fortuna crítica, visible no sólo en algunos conjuntos decorativos (Palacio de
Navarra), sino también motivo de inspiración para pintores de variada procedencia.

Francisco Pradilla, La rendición de Granada, 1882
Autor: Francisco Pradilla

Fecha:1882

Museo:Palacio del Senado de España

Características:330 x 550 cm

Material:Oleo sobre lienzo
Estilo:Eclecticismo Español

El éxito obtenido por Pradilla con el lienzo de Juana la Loca motivará que el Senado le encargue esta obra que contemplamos. Al tener el pintor noticia del
encargo no dudó en trasladarse desde Roma a Granada para tomar apuntes de la ciudad, durando su estancia varios meses. A su regreso a Roma se dedicó
en exclusiva a esta obra, enviando la tela al Senado en 1882. Pradilla representa el momento en que el rey granadino Boabdil el Chico hace entrega de las
llaves de la ciudad a los Reyes Católicos, el 2 de enero de 1492. El pintor quiso impactar a la opinión pública de la época por lo que no dudó en pintar un
cuadro poblado por un buen puñado de personajes. En la zona derecha se sitúan los Reyes Católicos presidiendo un amplio cortejo en el que se identifican
al conde de Tendilla, el Gran Capitán, la infanta Isabel y el príncipe Juan. La zona del fondo está ocupada por el ejército español mientras que en la izquierda
se sitúan el rey Boabdil acompañado de un grupo de fieles cortesanos. Las almenas de la ciudadela de la Alhambra y las blancas casas del Albaicín sirven de
fondo a la escena. La composición se estructura a través de una diagonal de derecha a izquierda, quedando el espacio central libre para poder contemplar al
ejército. La perspectiva está conseguida gracias a las ruedas de los carruajes. Para resaltar la figura de doña Isabel, el pintor ha colocado detrás un ciprés,
demostrando su virtuosismo a la hora de reproducir todos y cada uno de los detalles de las indumentarias y accesorios, especialmente el manto de la reina,
la corona o el cetro. El realismo define esta escena, tanto en el color como en el dibujo o la estructura compositiva, empleando una factura suelta de gran
belleza. Alfonso XII otorgó a Pradilla la gran cruz de la Orden de Isabel la Católica y el Senado pagó al pintor 50.000 pesetas.




Eduardo Rosales, El testamento de Isabel la Católica, 1864
Hacia 1800

Fu moder (1)

  • 1.
    La Mesta yel comercio castellano.
  • 2.
    La trashumancia habíaalcanzado gran auge desde tiempo antes, pero fueron las conquistas de los siglos XII y XIII las que permitieron el acceso a los pastizales de la Meseta Sur La propia asociación se encargaba del mantenimiento de las cañadas por las que se desplazaba el ganado —las principales eran la leonesa, la segoviana y la manchega—. Libro de texto pag. 75 El extraordinario desarrollo de la Mesta estuvo relacionado con la estructura económica del reino, basada en buena medida en la exportación de lana, particularmente desde el siglo XIV. A partir del XVII la institución entró en decadencia, pero no desapareció hasta 1836.
  • 3.
    La Mesta esuna asociación de ganaderos castellanos que regulan la trashumancia de las ovejas y defienden sus intereses frente a la agricultura. Estaba controlada por la nobleza castellana y los caminos por los que circulaban se llamaban cañadas. La invasión de las tierras de cultivo por los rebaños provocó numerosos conflictos entre los intereses de los campesinos y los ganaderos. En estas disputas, los reyes favorecieron casi siempre a los nobles de la Mesta, que consiguieron muchos privilegios. La lana era el principal producto de exportación del comercio castellano. La exportación se dirigía a Flandes (Bélgica y Holanda). Castilla también vendía a Europa hierro y aceite importaba productos manufacturados y paños de calidad. Se comerciaba con Francia, Inglaterra y Flandes.
  • 6.
  • 7.
    La pintura dehistoria es el género que disfrutó de mayor prestigio académico en el sistema de las artes durante el siglo XIX. Se analizaron, en primer lugar, las causas estéticas y sociales que explican esta alta consideración, particularmente a través de su relación con las exposiciones nacionales de Bellas Artes; en segundo lugar, los ideales políticos que la sociedad vio reflejados en estos cuadros; y en tercer lugar, el papel que la pintura de historia representó como instrumento de educación sentimental. Las imágenes que ilustran la conferencia recogen tanto los grandes cuadros del género, que han permanecido en la memoria colectiva durante generaciones, como los temas de la historia de Navarra, que gozaron de una fortuna crítica, visible no sólo en algunos conjuntos decorativos (Palacio de Navarra), sino también motivo de inspiración para pintores de variada procedencia. Francisco Pradilla, La rendición de Granada, 1882
  • 9.
    Autor: Francisco Pradilla Fecha:1882 Museo:Palaciodel Senado de España Características:330 x 550 cm Material:Oleo sobre lienzo
  • 10.
    Estilo:Eclecticismo Español El éxitoobtenido por Pradilla con el lienzo de Juana la Loca motivará que el Senado le encargue esta obra que contemplamos. Al tener el pintor noticia del encargo no dudó en trasladarse desde Roma a Granada para tomar apuntes de la ciudad, durando su estancia varios meses. A su regreso a Roma se dedicó en exclusiva a esta obra, enviando la tela al Senado en 1882. Pradilla representa el momento en que el rey granadino Boabdil el Chico hace entrega de las llaves de la ciudad a los Reyes Católicos, el 2 de enero de 1492. El pintor quiso impactar a la opinión pública de la época por lo que no dudó en pintar un cuadro poblado por un buen puñado de personajes. En la zona derecha se sitúan los Reyes Católicos presidiendo un amplio cortejo en el que se identifican al conde de Tendilla, el Gran Capitán, la infanta Isabel y el príncipe Juan. La zona del fondo está ocupada por el ejército español mientras que en la izquierda se sitúan el rey Boabdil acompañado de un grupo de fieles cortesanos. Las almenas de la ciudadela de la Alhambra y las blancas casas del Albaicín sirven de fondo a la escena. La composición se estructura a través de una diagonal de derecha a izquierda, quedando el espacio central libre para poder contemplar al ejército. La perspectiva está conseguida gracias a las ruedas de los carruajes. Para resaltar la figura de doña Isabel, el pintor ha colocado detrás un ciprés, demostrando su virtuosismo a la hora de reproducir todos y cada uno de los detalles de las indumentarias y accesorios, especialmente el manto de la reina, la corona o el cetro. El realismo define esta escena, tanto en el color como en el dibujo o la estructura compositiva, empleando una factura suelta de gran belleza. Alfonso XII otorgó a Pradilla la gran cruz de la Orden de Isabel la Católica y el Senado pagó al pintor 50.000 pesetas. Eduardo Rosales, El testamento de Isabel la Católica, 1864
  • 18.