Incrustar presentación
Descargar para leer sin conexión


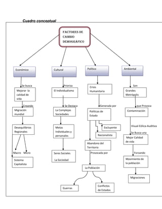
El documento habla sobre los conflictos entre la sociedad y el medio ambiente causados por la revolución industrial, el capitalismo y el desarrollo tecnológico. Estos factores han provocado la explotación de los recursos naturales, la contaminación y el desequilibrio ecológico. También menciona los diferentes enfoques de conservación y manejo de recursos para mejorar la calidad de vida y las relaciones entre la naturaleza y la sociedad.

