Incrustar presentación
Descargar para leer sin conexión

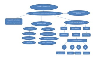
Este documento habla sobre la gerencia de proyectos y la organización y administración de recursos para cumplir con los alcances, costos y tiempos planteados. También cubre la planeación estratégica, la estructura organizacional, los roles profesionales, la motivación de los equipos, la toma de decisiones, la planificación, el seguimiento y la retroalimentación. Además, explica el ciclo de vida de los proyectos y el modelo PHRAs para la planificación, ejecución, revisión y acción.
