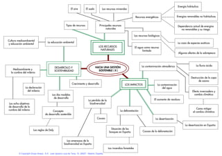
Energía hidráulica
                                                             El aire        El suelo        Los recursos minerales


                                                                                                                             Recursos energéticos                 Energías renovables no hidráulicas


                                                        Tipos de recursos                 Principales recursos                                                      Dependencia actual de energías
                                                                                                naturales                                                             no renovables y su riesgo

                                                                                                                            Los recursos biológicos
Cultura medioambiental
                                     La educación ambiental                                                                                                         La caza de especies exóticas
y educación ambiental
                                                                                         LOS RECURSOS                       El agua como recurso
                                                                                          NATURALES                               limitado
                                                                                                                                                                    Algunos efectos de la sobrepesca




                                                                                                                                  La contaminación atmosférica                      La lluvia ácida
                                            DESARROLLO Y                               HACIA UNA GESTIÓN
    Medioambiente y                                                                      SOSTENIBLE ( II )
                                            SOSTENIBILIDAD
  la cumbre del milenio
                                                                                                                                                                               Destrucción de la capa
                                                                                                                                                                                     de ozono
                                                              Crecimiento y desarrollo                           LOS IMPACTOS                    La contaminación
               La declaración                                                                                                                        del agua
                 del milenio                                                                                                                                                    Efecto invernadero y
                                          Los dos modelos                                                                                                                         cambio climático
                                            de desarrollo
                                                                              La pérdida de la                                                El aumento de residuos
Los ocho objetivos                                                             biodiversidad
de desarrollo de la
cumbre del milenio                                                                                                                                                                  Como mitigar
                                         Concepto                                                            La deforestación                                                    el cambio climático
                                   de desarrollo sostenible
                                                                                        Causas                                                 La desertización

                                                                                                                                                                          La desertización en España
                       Las reglas de Daly                                                          Situación de los
                                                                                                  bosques en España                Causas de la deforestación


                                                        Las amenazas de la
                                                      biodiversidad en España
                                                                                                 Los incendios forestales
         © Copyright Grupo Anaya , S.A. Juan Ignacio Luca de Tena, 15. 28027 - Madrid, España.

Gestion sostenible

  • 1.
    Energía hidráulica El aire El suelo Los recursos minerales Recursos energéticos Energías renovables no hidráulicas Tipos de recursos Principales recursos Dependencia actual de energías naturales no renovables y su riesgo Los recursos biológicos Cultura medioambiental La educación ambiental La caza de especies exóticas y educación ambiental LOS RECURSOS El agua como recurso NATURALES limitado Algunos efectos de la sobrepesca La contaminación atmosférica La lluvia ácida DESARROLLO Y HACIA UNA GESTIÓN Medioambiente y SOSTENIBLE ( II ) SOSTENIBILIDAD la cumbre del milenio Destrucción de la capa de ozono Crecimiento y desarrollo LOS IMPACTOS La contaminación La declaración del agua del milenio Efecto invernadero y Los dos modelos cambio climático de desarrollo La pérdida de la El aumento de residuos Los ocho objetivos biodiversidad de desarrollo de la cumbre del milenio Como mitigar Concepto La deforestación el cambio climático de desarrollo sostenible Causas La desertización La desertización en España Las reglas de Daly Situación de los bosques en España Causas de la deforestación Las amenazas de la biodiversidad en España Los incendios forestales © Copyright Grupo Anaya , S.A. Juan Ignacio Luca de Tena, 15. 28027 - Madrid, España.