Autor: Argüello C Génesis N. C.I:23.509.405.
Tutor Académico: Rojas María.
Tutor de Campo: Lcda. Yngris Bermejo.
Biruaca, Mayo 2013.
UNIVERSIDAD NACIONAL EXPERIMENTAL
“SIMON RODRIGUEZ”
NUCLEO – APURE.
PAGINA DE APROBACIÓN
Nombre del Pasante: ________________________________________________
Departamento Académico donde realizó sus estudios de Pregrado:
__________________________________________________________________
Nombre del tutor
Empresarial: _____________________________
Firma del tutor Empresarial: _________________
Nombre de tutor académico:
_______________________________________________
Sello del Departamento de Entrenamiento y
Seguimiento Profesional:
Fecha cuando entrega el informe de Pasantía al departamento de Entrenamiento y
Seguimiento Profesional: ____ / ____ / ______
Observaciones:
__________________________________________________________________
__________________________________________________________________
__________________________________________________________________
__________________________________________________________________
__________________________________________________________________
UNIVERSIDAD NACIONAL EXPERIMENTAL
“SIMON RODRIGUEZ”
NUCLEO – APURE.
AGRADECIMIENTO
Primeramente y por sobre todas las cosas agradezco al Dios del
cielo, por haberme otorgado la fuerza, la luz y la voluntad necesaria para
emprender mis estudios y haber logrado una de mis metas…
“Gracias mi Dios”.
Agradezco a mis Padres Edecio Argüello y Eglys Corona quienes
con esfuerzos y sacrificios me brindaron todo el apoyo y ayuda
incondicional que necesite para obtener este logro; que Dios me los
bendiga siempre. Los AMO.
Agradezco a mis hermanos: Eilyn, Deward, Sherlee y Andrés,
quienes fueron un motivo más y quienes me dieron apoyo… Igualmente
agradezco, a mi Abuela Olinda, a mis tías Carolina y Rosina, a mis
primas Marlín, Sandra, Karina, johanny, y a mis amigos Luis, Elena,
Dennys, Annys, Mary, por todo su apoyo…
Lleguen mis mas sinceras palabras de agradecimiento a mis
compañeros de clase Naibiris, Darimaris, Karen, Alejandra, Yauffer y
Alexis, amigos de estudios que me brindaron sus mas decididas
colaboraciones y quienes estuvieron junto a mi en toda esta
trayectoria…
Agradezco a los profesores quienes me brindaron muy buena
orientación a lo que mi carrera se refiere y a los compañeros de oficina
que con esfuerzo y dedicación me brindaron conocimiento con respecto
al mundo laboral…
Mis Agradecimientos…
DEDICATORIA
A Dios todo poderoso ser supremo, lleno de Amor, por
haberme dado la sabiduría para alcanzar este logro…
“Dad gracias a Dios en todo, porque esta es la voluntad de
Dios para con nosotros en Cristo Jesús”.
I Tesalonicenses. 5:18
A mi Padre Edecio Argüello, por ser mi ejemplo de lucha y
perseverancia para seguir adelante todos los días de mi vida…
A mi Madre Eglys Corona, quien en todo momento está
conmigo dándome su amor y su apoyo en momentos difíciles…
A ustedes padres dedico este logro obtenido; por ser tan
especiales y únicos. Gracias por todo el apoyo que siempre me han
brindado y especialmente por confiar en mi…
A mis hermanos: Eilyn, Deward, Sherlee y Andrés, quienes
estuvieron conmigo incondicionalmente en toda esta trayectoria.
A todas aquellas personas que saben de mi cariño y afecto…
INDICE GENERAL
AGRADECIMIENTO ……………………… III
DEDICATORIA ………………………... V
INTRODUCCION ………………………... 08
INSTITUTO AUTONOMO DE INFRAESTRUCTURA DEL ESTADO
APURE (INFREA)
• Razón Social …………………………………… 09
• Misión ……………………………………
09
• Visión …………………………………... 09
• Estructura Organizativa …………………………………… 10
• Descripción del Área donde realizo las Pasantías……………………11-12
• Organigrama de la Est, Organizativa …………………... 13
CAPITULO I: ACTIVIDADES REALIZADAS DURANTE EL PERIODO
DE PASANTIA MARZO – MAYO 2013, EN (INFREA), DPTO
ADMINISTRACION EN LAS AREAS DE ORDEN DE COMPRAS,
ORDEN DE PAGOS, TESORERÍA Y CONTABILIDAD,
PLANIFICACION Y PRESUPUESTO, COBRANZA, ARCHIVO.
• Nombre de las Áreas donde se Realizó las Pasantías …………… 15
• Diagnostico ……………….15-16
• Cronograma de las Actividades Desarrolladas ……………………. 16-21
• Resultados Obtenidos ……………………….. 22
CAPITULO II.
• Conclusiones …………………………. 23
• Recomendaciones …………………………... 24
• Anexos ……………………….... 25-30
LISTAS DE GRAFICO Y FIGURAS
-Organigrama de la Estructura Organizativa ………………………………… 12
-Mapa ………………………………... 13
-Fotografías ……………………………….... ….19
INTRODUCCION
El Instituto Autónomo de Infraestructura del estado Apure promueve la
construcción y controla la ejecución de los servicios de Infraestructura y
urbanismo, la coordinación y mantenimiento de obras públicas, indispensable para
el equipamiento y consolidación integral de las comunidades; gestionar ante todos
los organismos del Estado Venezolano los planes necesarios para construir directa
e indirectamente viviendas, por medio de programas conjuntos, también tiene
competencia en lo relacionado con la materia de planificación, coordinación,
seguimiento y evaluación de proyectos de obras públicas en materia vial,
transporte y desarrollo urbano.
Además tiene como objetivo propiciar medidas de estimulo para el
fortalecimiento patrimonial del sector de obras de infraestructura y viviendas en el
estado; incrementar la ejecución de los programas de inversión en la materia para
la racionalización y reducción de los gastos de transformación de dicho sector en
un marco de estímulos objetivos que permitirán alcanzar beneficios tanto para el
ente como para el Estado en general.
Realizar mis pasantías es uno de los retos que me permitirán medir la
eficiencia sin dificultades, cumpliendo las actividades asignadas en las áreas de
órdenes de compras, orden de pagos, tesorería y contabilidad, planificación y
presupuesto, cobranza, archivo. Que funciona en las instalaciones de el INFREA
del Estado Apure en el 3er piso de la antigua Gobernación; demostrando
capacidad y destreza de los conocimientos adquiridos durante los periodos
académicos de la carrera en Licenciatura de Administración de Recursos y
Materiales Financieros.
Cabe señalar que en el Departamento de Ordenación de Pagos llegan
documentos que tienen que ser revisados y organizados por el personal que labora
en el, para ser llevados en el orden correspondiente, al despacho
del Director de Administración del Ejecutivo, para su
aprobación
INSTITUTO AUTONOMO DE INFRAESTRUCTURA DEL ESTADO
APURE.
• Razón Social:
Instituto autónomo de infraestructura. Calle Comercio entre Piar y
Madariaga. Sector Centro.
• Misión:
Coordinar, planificar, presupuestar, evaluar y seguimiento de la política
habitacional, desarrollo urbano, hábitat y vivienda en el estado apure, así
como de obras públicas y políticas de conservación, administración y
aprovechamiento de las carreteras, como puertos y aeropuertos que se
encuentran ubicados dentro del Estado, en el marco de sus competencias de
conformidad con lo establecido en la Ley. (Artículo 2, Ley del INFREA)
• Visión:
Ser un ente rector modelo de gerencia publica al servicio del estado, del
Pueblo y las comunidades y de excelente calidad, para atender las necesidades de
los mismos en materia de Vivienda y hábitat, vialidad e Infraestructura en general,
en aras de garantizar el desarrollo urbano y extraurbano aplicando los planes y
UNIVERSIDAD NACIONAL EXPERIMENTAL
“SIMON RODRIGUEZ”
NUCLEO - APURE
proyectos enmarcados dentro de las políticas públicas del estado, así como
también otorgar asistencia técnica y asesoramiento en cuanto a las transferencias
de competencia a los municipios a través de una gerencia participativa con un
equipo de trabajo altamente competente, emprendedor y comprometido con el
Desarrollo Revolucionario y Social del Estado Venezolano.
• Descripción de Departamentos o Áreas donde se desarrolló la Pasantía.
 Orden de Compra: se encarga de verificar y realizar, facturas e
imputaciones, revisión de viáticos, registro de cotizaciones y servicios,
ésta a su vez revisa que todos los documentos que debe traer estén en
regla.
 Orden de Pago: esta área se encarga de elaborar todo lo que tiene que ver
con órdenes de pago de distintos tipo, ya sea facturas, obras, servicios,
viáticos, nomina, cesta ticket y cualquier otro compromiso que se presente.
 Tesorería y contabilidad: esta área se encarga de llevar un registro de las
cuentas del instituto, y también realiza las elaboraciones de cheques, la
conciliación de las cuentas, llevar el control del libro diario de las cuentas.
 Planificación y presupuesto: la gobernación del estado apure emite un
comunicado al instituto, donde solicita la formulación del presupuesto para
el ejercicio fiscal, esto con la finalidad de conocer la necesidad interna y
externa. Es allí, donde el área de planificación y presupuesto realiza la
distribución del presupuesto ingresado al instituto, que emite la
gobernación para cubrir gastos tales como: gasto de personal, gasto de
funcionamiento, gasto de inversión (para la ejecución de obras de
infraestructura del estado apure). El instituto realiza una rendición de
cuentas trimestralmente, donde el área de planificación y presupuesto, es
el encargado de realizar el respectivo informe. Cabe señalar que en
ocasiones alguna de las partidas se quedan sin presupuesto, es allí donde
se hace una adición y traslado de partida al presupuesto interno, haciendo
el traslado de una partida a otra, para sacar un producto por la partida que
corresponde.
 Cobranza: cobranza realiza los cobros de la cartera crediticia de los
créditos habitacionales otorgados por el INFREA (adquisición de
viviendas y mejoramientos)., estos cobros pueden ser voluntarios: que es
cuando el beneficiario se dirige a la oficina con su respectivo deposito y lo
consigna en caja donde se emite su respectivo recibo, y la otra forma de
pago es por descuento empresarial: es cuando el cobrador del
departamento de cobranza se dirige a las entidades gubernamentales a
retirar los cheques por cada quincena o mes de los descuentos que dichas
entidades realizan a sus trabajadores por concepto de crédito habitacional
del INFREA, luego el cobrador se dirige a la oficina donde se verifica el
pago, y luego se procede a realizar el depósito correspondiente.
 Archivo: se encarga de archivar y llevar un control previo de expedientes
de diferentes departamentos, tales como: obras, vialidad, vivienda,
contrataciones, recursos humanos, en fin, todo a lo que el instituto refiere.
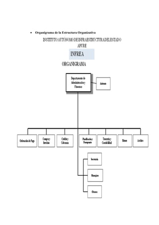
• Organigrama de la Estructura Organizativa
• Mapa
• Fotografía
Leyenda:
: Instituto Autónomo de
infraestructura del estado apure
(INFREA).
CAPITULO I:
ACTIVIDADES REALIZADAS DURANTE EL PERIODO DE PASANTIA
MARZO – MAYO 2013, EL INSTITUTO AUTONOMO DE
INFRAESTRUCTURA, EN EL DPTO DE ADMINISTRACION EN LAS
AREAS DE ÓRDENES DE COMPRAS, ORDEN DE PAGOS, TESORERIA
Y CONTABILIDAD, PLANIFICACION Y PRESUPUESTO, COBRANZA,
ARCHIVO.
• Nombre de las Áreas donde se Realizó las Pasantías:
En las áreas de órdenes de compras, orden de pagos, tesorería y
contabilidad, planificación y presupuesto, cobranza, archivo.
• Diagnostico:
El Área de Compras es la encargada de realizar cotizaciones, revisar
viáticos y hacer facturas, para luego pasarlas a orden de pago, para que se realice
el pago correspondiente, a esa factura o viatico, esta área no realiza orden de pago
solamente de estas, sino también por concepto de: obras, mejoramientos de
vivienda, cesta ticket. Ordenación de Pago realiza todas aquellas actividades que
comprenden el conjunto de operaciones que tiene por objeto satisfacer las
obligaciones contraídas mediante las oportunas salidas de fondos del Tesoro del
instituto. Cabe señala que el instituto cuentas con el Sistema Integrado de
Soluciones para la Administración Pública (SISAP), y una vez que orden de pago
cargue el pago correspondiente a cualquiera de las actividades, tesorería y
contabilidad realiza el cheque correspondiente al pago del mismo. Planificación y
presupuesto se encarga de adicionar y hacer traslado presupuestario, en caso de
que alguna partida presupuestaria se quede sin presupuesto, ya que hay partida
para todo tipo de producto, esto se hace para que cada producto salga por la
partida que corresponde, cobranza realiza los cobros de la cartera crediticia de los
créditos habitacionales otorgados por el INFREA (adquisición de viviendas y
mejoramientos)., estos cobros pueden ser voluntarios: que es cuando el
beneficiario se dirige a la oficina con su respectivo deposito y lo consigna en caja
donde se emite su respectivo recibo, y la otra forma de pago es por descuento
empresarial: es cuando el cobrador del departamento de cobranza se dirige a las
entidades gubernamentales a retirar los cheques por cada quincena o mes de los
descuentos que dichas entidades realizan a sus trabajadores por concepto de
crédito habitacional del INFREA, luego el cobrador se dirige a la oficina donde se
verifica el pago, y luego se procede a realizar el depósito correspondiente.
Archivo se encarga de archivar y llevar un control previo de expedientes de
diferentes departamentos, tales como: obras, vialidad, vivienda, contrataciones,
recursos humanos, en fin, todo a lo que el instituto refiere.
CRONOGRAMA DE ACTIVIDADES
SEMANA Nº 1 y 2
Del 04 al 15 de marzo.
DIA ACTIVIDADES REALIZADAS DESCRIPCION DE LAS ACTIVIDADES
REALIZADAS
LUNES
Revisión de viáticos y revisión de
facturas.
Esta actividad se realiza, para constatar que
toda la documentación este en orden. Mi
función en esta actividad fue organizarla y
verificar que este completa, ya que al
momento de realizar una auditoría seria lo
primero a auditar.
Y también ver que se cumpliera con todo lo
necesario para que los viáticos fueran
aprobados.
MARTES
Revisión de facturas y de
cotizaciones para el pago de
proveedores, ya sean coop, o
empresas
MIERCOLES
Revisión de elaboración de orden
de compra en el (SISAP)
JUEVES
Revisión y elaboración de órdenes
de servicios.
VIERNES
Percibir en como es el
procedimiento para cargar facturas,
orden de servicios, orden de
compra en el (SISAP)
OBSERVACIONES:
__________________________________________________________________
__________________________________________________________________
_______________________________ ____________________________
SUPERVISOR DE PASANTIA FIRMA DEL PASANTE
EN LA INSTITUCION.
UNIVERSIDAD NACIONAL EXPERIMENTAL
“SIMON RODRIGUEZ”
NUCLEO - APURE
SEMANA Nº 3 y 4
Del 18 al 22 de marzo y del 1 al 5 de abril.
DIA ACTIVIDADES REALIZADAS DESCRIPCION DE LAS ACTIVIDADES
REALIZADAS
LUNES
Procesar órdenes de compras y de
servicios.
Una vez ingresadas las carpetas a
ordenación de pago, Mi función fue de
revisar y verificar que las mismas
cumplieran con todos los requisitos que exige
la ley de contrataciones públicas entre los
cuales se encuentran: Rif, actualizado,
solvencia IVSS vigente, RCN, vigente,
solvencia INCES vigente, y Solvencia
Laboral actualizada, y observar el
procedimiento de la elaboración de la
respectiva orden de pago.
MARTES Pagos de viáticos, y cesta ticket
MIERCOLES Revisión y pago de contratos de
infraestructura.
JUEVES Revisión y pagos de contratos de
vialidad
VIERNES Revisión y pago de contratos de
vivienda.
OBSERVACIONES:
__________________________________________________________________
__________________________________________________________________
_______________________________ ____________________________
SUPERVISOR DE PASANTIA FIRMA DEL PASANTE
EN LA INSTITUCION
UNIVERSIDAD NACIONAL EXPERIMENTAL
“SIMON RODRIGUEZ”
NUCLEO - APURE
SEMANA Nº 5 y 6
Del 8 al 19 de abril.
DIA ACTIVIDADES REALIZADAS DESCRIPCION DE LAS
ACTIVIDADES REALIZADAS
LUNES
Elaboración de cheques para
pagos de viáticos
Mi asistencia en esta área fue de observar
el procedimiento de la elaboración de los
cheques y colocar cada uno de ellos en su
respectiva orden.
MARTES Elaboración de cheques para
pagos tanto de servicio como de
compras.
MIERCOLES
Elaboración de cheques para
pagos de cesta ticket
JUEVES
Elaboración de cheques para
pagos de nomina
VIERNES
Elaboración de cheques para
pagos de mejoramiento de
vivienda
OBSERVACIONES:
__________________________________________________________________
__________________________________________________________________
__________________________________________________________________
_______________________________ ____________________________
SUPERVISOR DE PASANTIA FIRMA DEL PASANTE
EN LA INSTITUCION.
UNIVERSIDAD NACIONAL EXPERIMENTAL
“SIMON RODRIGUEZ”
NUCLEO - APURE
SUPERVR ASANTIA FIRMA DEL
PASANTEEN LA EN LA INSTITUCION
SEMANA Nº7 Y 8
Del 22 abril al 03 de mayo
DIA ACTIVIDADES REALIZADAS DESCRIPCION DE LAS
ACTIVIDADES REALIZADAS
LUNES
Revisión del Manual de
Clasificación de Partidas
Presupuestaria
la colaboración prestada en esta
área, fue la de revisión de partidas
presupuestarias, decretos, elaboración
de oficios de traslados y adiciones,
para que el funcionamiento de esta
área sea más eficiente y eficaz al
momento de realizar las adiciones y
traslados mediante el Sistema
Integrado de Soluciones Para la
Administración Publica.(SISAP)
MARTES Revisión de decretos emitidos de la
gobernación del estado apure al
instituto en donde hace las
asignaciones de ingresos
extraordinarias
MIERCOLES
Revisión de la ejecución
presupuestaria mediante el sistema
(SISAP)
JUEVES
Elaboración de oficios de traslados
y adiciones del presupuesto interno.
VIERNES
Calculo de montos de fondos a
terceros, cancelados y por cancelar
OBSERVACIONES:
__________________________________________________________________
__________________________________________________________________
__________________________________________________________________
_______________________________ ____________________________
SUPERVISOR DE PASANTIA FIRMA DEL PASANTE
EN LA INSTITUCION
UNIVERSIDAD NACIONAL EXPERIMENTAL
“SIMON RODRIGUEZ”
NUCLEO - APURE
SEMANA Nº 9 Y 10
Del 06 al 17 de mayo
DIA ACTIVIDADES REALIZADAS DESCRIPCION DE LAS
ACTIVIDADES REALIZADAS
LUNES
Elaboración de relaciones diarias de depósitos que se
reciben por concepto de descuento por institución o por
persona natural.
La función que cumplí en esta
área fue de observar el
procedimiento para la elaboración
de relaciones diarias, revisión y
elaboración de solvencias y
ubicación de expedientes de
créditos habitacionales en los
archivos.
MARTES Elaboración de relaciones diarias de todo lo que entra
de pago por día.
MIERCOLES
Una vez culminado cada mes se elabora un resumen dé
cada relación diaria para establecer el monto total
recaudado por mes, con su respectivo grafico.
JUEVES
Emisión de solvencia, de no poseer vivienda
VIERNES
Elaboración de oficios y actas en donde especifican la
culminación del pago de la vivienda, para luego ser
remitida al departamento de consultoría jurídica para la
liberación de dicha hipoteca.
OBSERVACIONES:
__________________________________________________________________
_________________________________________________________________
_______________________________ ____________________________
SUPERVISOR DE PASANTIA FIRMA DEL PASANTE
EN LA INSTITUCION
UNIVERSIDAD NACIONAL EXPERIMENTAL
“SIMON RODRIGUEZ”
NUCLEO - APURE
SEMANA Nº11 y 12
Del 20 al 31 de mayo.
DIA ACTIVIDADES
REALIZADAS
DESCRIPCION DE LAS ACTIVIDADES
REALIZADAS
LUNES
Organizar expedientes
por departamentos.
La función que cumplí en esta área fue de
llevar un control y vigilar que los
documentos ingresados estén debidamente
en orden, clasificar las órdenes de pagos
según las partidas presupuestarias.
MARTES
Organizar expediente
por departamento.
MIERCOLES
Clasificación de órdenes
de funcionamiento.
JUEVES
Controlar y organizar los
expediente según sea su
tipo de pago.
VIERNES
Clasificación de órdenes
de funcionamiento.
OBSERVACIONES:
__________________________________________________________________
__________________________________________________________________
__________________________________________________________________
_______________________________ ____________________________
SUPERVISOR DE PASANTIA FIRMA DEL PASANTE
EN LA INSTITUCION
UNIVERSIDAD NACIONAL EXPERIMENTAL
“SIMON RODRIGUEZ”
NUCLEO - APURE
RESULTADOS OBTENIDOS
En todas las actividades que fueron realizadas en el instituto autónomo de
infraestructura del estado apure (INFREA), se obtuvo como resultado una
integración al mundo laboral, en lo que a mi carrera se refiere, que antes no tenía,
debido a que nunca había tenido ninguna experiencia de trabajo.
Cabe señalar que en el instituto autónomo de infraestructura del estado
apure (INFREA), tiene algunas deficiencias pero, es controlable y se pueden
mejorar.
Finalmente todas esas actividades que realice en las distintas aéreas del
instituto, me dejaron como resultado, conocimientos y destrezas, que me servirán
para ejercer mi carrera en cualquier institución o empresa. Es importante
mencionar que las actividades realizadas son de suma importancia para mí, debido
a que me permitieron obtener conocimientos que me sirven para ejercer un cargo
en una institución pública, hecho muy resaltante, puesto que en el Estado Apure,
la principal fuente de empleo es el sector público.
CAPITULO II
CONCLUSIONES
• El INFREA es una entidad organizada con múltiples funciones administrativa
que se rige por una serie de normas, políticas y leyes.
• El INSTITUTO, está orientado a la ejecución de obras, tanto en vialidad como
de vivienda dentro del Estado con la intención de lograr el bienestar general de
la población.
• El INFREA también maximiza recursos y desarrolla, de manera organizada
en todo el Estado Apure.
• El Dpto. de Administración realiza todas aquellas actividades que comprenden
el conjunto de operaciones que tiene por objeto satisfacer las obligaciones
contraídas mediante las oportunas salidas de fondos del Tesoro Público.
• A este dpto., llega toda la documentación (Obras, gasto de personal, fondos a
terceros, viáticos, entre otros.
• En cuanto a las Leyes y Normativas del INFREA se rige para el cumplimiento
de las actividades y obras q desarrollan.
RECOMENDACIONES
• Conservar el plan o perfil que implementa el Dpto., para mantener el
mejor desenvolvimiento del mismo.
• Mantener el adecuado manejo, para que la documentación que sale del
Dpto., se mantengan en condiciones óptimas.
• Dar continuidad a las estrategias que utilizan para disminuir el déficit de
errores en la documentación.
• Realizar periódicamente revisiones en toda la documentación.
• Disponer de un espacio más amplio para el mejor funcionamiento del
Dpto.
Revisión y pago de contratos de infraestructura.
Revisión de viáticos y de facturas.
Clasificación de órdenes de funcionamiento
Revisión de la ejecución presupuestaria mediante el sistema (SISAP)
Cobranza.
Asistente, y departamento de administración
Sala de analistas de la administración.
Pasantía de Administración de
Recursos Materiales y Financieros.
Periodo Académico 2013-I.
(Instituto Autónomo de
Infraestructura del Estado Apure.)
Pasante:
Argüello C Génesis N.
C.I: 23.509.405.
Biruaca, Mayo 2013.

Informe de Pasantia Lcda. Administracion

  • 1.
    Autor: Argüello CGénesis N. C.I:23.509.405. Tutor Académico: Rojas María. Tutor de Campo: Lcda. Yngris Bermejo. Biruaca, Mayo 2013. UNIVERSIDAD NACIONAL EXPERIMENTAL “SIMON RODRIGUEZ” NUCLEO – APURE.
  • 2.
    PAGINA DE APROBACIÓN Nombredel Pasante: ________________________________________________ Departamento Académico donde realizó sus estudios de Pregrado: __________________________________________________________________ Nombre del tutor Empresarial: _____________________________ Firma del tutor Empresarial: _________________ Nombre de tutor académico: _______________________________________________ Sello del Departamento de Entrenamiento y Seguimiento Profesional: Fecha cuando entrega el informe de Pasantía al departamento de Entrenamiento y Seguimiento Profesional: ____ / ____ / ______ Observaciones: __________________________________________________________________ __________________________________________________________________ __________________________________________________________________ __________________________________________________________________ __________________________________________________________________ UNIVERSIDAD NACIONAL EXPERIMENTAL “SIMON RODRIGUEZ” NUCLEO – APURE.
  • 3.
    AGRADECIMIENTO Primeramente y porsobre todas las cosas agradezco al Dios del cielo, por haberme otorgado la fuerza, la luz y la voluntad necesaria para emprender mis estudios y haber logrado una de mis metas… “Gracias mi Dios”. Agradezco a mis Padres Edecio Argüello y Eglys Corona quienes con esfuerzos y sacrificios me brindaron todo el apoyo y ayuda incondicional que necesite para obtener este logro; que Dios me los bendiga siempre. Los AMO. Agradezco a mis hermanos: Eilyn, Deward, Sherlee y Andrés, quienes fueron un motivo más y quienes me dieron apoyo… Igualmente agradezco, a mi Abuela Olinda, a mis tías Carolina y Rosina, a mis primas Marlín, Sandra, Karina, johanny, y a mis amigos Luis, Elena, Dennys, Annys, Mary, por todo su apoyo… Lleguen mis mas sinceras palabras de agradecimiento a mis compañeros de clase Naibiris, Darimaris, Karen, Alejandra, Yauffer y Alexis, amigos de estudios que me brindaron sus mas decididas colaboraciones y quienes estuvieron junto a mi en toda esta trayectoria… Agradezco a los profesores quienes me brindaron muy buena orientación a lo que mi carrera se refiere y a los compañeros de oficina que con esfuerzo y dedicación me brindaron conocimiento con respecto al mundo laboral… Mis Agradecimientos…
  • 4.
    DEDICATORIA A Dios todopoderoso ser supremo, lleno de Amor, por haberme dado la sabiduría para alcanzar este logro… “Dad gracias a Dios en todo, porque esta es la voluntad de Dios para con nosotros en Cristo Jesús”. I Tesalonicenses. 5:18 A mi Padre Edecio Argüello, por ser mi ejemplo de lucha y perseverancia para seguir adelante todos los días de mi vida… A mi Madre Eglys Corona, quien en todo momento está conmigo dándome su amor y su apoyo en momentos difíciles… A ustedes padres dedico este logro obtenido; por ser tan especiales y únicos. Gracias por todo el apoyo que siempre me han brindado y especialmente por confiar en mi… A mis hermanos: Eilyn, Deward, Sherlee y Andrés, quienes estuvieron conmigo incondicionalmente en toda esta trayectoria. A todas aquellas personas que saben de mi cariño y afecto…
  • 5.
    INDICE GENERAL AGRADECIMIENTO ………………………III DEDICATORIA ………………………... V INTRODUCCION ………………………... 08 INSTITUTO AUTONOMO DE INFRAESTRUCTURA DEL ESTADO APURE (INFREA) • Razón Social …………………………………… 09 • Misión …………………………………… 09 • Visión …………………………………... 09 • Estructura Organizativa …………………………………… 10 • Descripción del Área donde realizo las Pasantías……………………11-12 • Organigrama de la Est, Organizativa …………………... 13 CAPITULO I: ACTIVIDADES REALIZADAS DURANTE EL PERIODO DE PASANTIA MARZO – MAYO 2013, EN (INFREA), DPTO ADMINISTRACION EN LAS AREAS DE ORDEN DE COMPRAS, ORDEN DE PAGOS, TESORERÍA Y CONTABILIDAD, PLANIFICACION Y PRESUPUESTO, COBRANZA, ARCHIVO. • Nombre de las Áreas donde se Realizó las Pasantías …………… 15 • Diagnostico ……………….15-16 • Cronograma de las Actividades Desarrolladas ……………………. 16-21 • Resultados Obtenidos ……………………….. 22 CAPITULO II. • Conclusiones …………………………. 23 • Recomendaciones …………………………... 24
  • 6.
    • Anexos ………………………....25-30 LISTAS DE GRAFICO Y FIGURAS -Organigrama de la Estructura Organizativa ………………………………… 12 -Mapa ………………………………... 13 -Fotografías ……………………………….... ….19
  • 7.
    INTRODUCCION El Instituto Autónomode Infraestructura del estado Apure promueve la construcción y controla la ejecución de los servicios de Infraestructura y urbanismo, la coordinación y mantenimiento de obras públicas, indispensable para el equipamiento y consolidación integral de las comunidades; gestionar ante todos los organismos del Estado Venezolano los planes necesarios para construir directa e indirectamente viviendas, por medio de programas conjuntos, también tiene competencia en lo relacionado con la materia de planificación, coordinación, seguimiento y evaluación de proyectos de obras públicas en materia vial, transporte y desarrollo urbano. Además tiene como objetivo propiciar medidas de estimulo para el fortalecimiento patrimonial del sector de obras de infraestructura y viviendas en el estado; incrementar la ejecución de los programas de inversión en la materia para la racionalización y reducción de los gastos de transformación de dicho sector en un marco de estímulos objetivos que permitirán alcanzar beneficios tanto para el ente como para el Estado en general. Realizar mis pasantías es uno de los retos que me permitirán medir la eficiencia sin dificultades, cumpliendo las actividades asignadas en las áreas de órdenes de compras, orden de pagos, tesorería y contabilidad, planificación y presupuesto, cobranza, archivo. Que funciona en las instalaciones de el INFREA del Estado Apure en el 3er piso de la antigua Gobernación; demostrando capacidad y destreza de los conocimientos adquiridos durante los periodos académicos de la carrera en Licenciatura de Administración de Recursos y Materiales Financieros.
  • 8.
    Cabe señalar queen el Departamento de Ordenación de Pagos llegan documentos que tienen que ser revisados y organizados por el personal que labora en el, para ser llevados en el orden correspondiente, al despacho del Director de Administración del Ejecutivo, para su aprobación INSTITUTO AUTONOMO DE INFRAESTRUCTURA DEL ESTADO APURE. • Razón Social: Instituto autónomo de infraestructura. Calle Comercio entre Piar y Madariaga. Sector Centro. • Misión: Coordinar, planificar, presupuestar, evaluar y seguimiento de la política habitacional, desarrollo urbano, hábitat y vivienda en el estado apure, así como de obras públicas y políticas de conservación, administración y aprovechamiento de las carreteras, como puertos y aeropuertos que se encuentran ubicados dentro del Estado, en el marco de sus competencias de conformidad con lo establecido en la Ley. (Artículo 2, Ley del INFREA) • Visión: Ser un ente rector modelo de gerencia publica al servicio del estado, del Pueblo y las comunidades y de excelente calidad, para atender las necesidades de los mismos en materia de Vivienda y hábitat, vialidad e Infraestructura en general, en aras de garantizar el desarrollo urbano y extraurbano aplicando los planes y UNIVERSIDAD NACIONAL EXPERIMENTAL “SIMON RODRIGUEZ” NUCLEO - APURE
  • 9.
    proyectos enmarcados dentrode las políticas públicas del estado, así como también otorgar asistencia técnica y asesoramiento en cuanto a las transferencias de competencia a los municipios a través de una gerencia participativa con un equipo de trabajo altamente competente, emprendedor y comprometido con el Desarrollo Revolucionario y Social del Estado Venezolano.
  • 11.
    • Descripción deDepartamentos o Áreas donde se desarrolló la Pasantía.  Orden de Compra: se encarga de verificar y realizar, facturas e imputaciones, revisión de viáticos, registro de cotizaciones y servicios, ésta a su vez revisa que todos los documentos que debe traer estén en regla.  Orden de Pago: esta área se encarga de elaborar todo lo que tiene que ver con órdenes de pago de distintos tipo, ya sea facturas, obras, servicios, viáticos, nomina, cesta ticket y cualquier otro compromiso que se presente.  Tesorería y contabilidad: esta área se encarga de llevar un registro de las cuentas del instituto, y también realiza las elaboraciones de cheques, la conciliación de las cuentas, llevar el control del libro diario de las cuentas.  Planificación y presupuesto: la gobernación del estado apure emite un comunicado al instituto, donde solicita la formulación del presupuesto para el ejercicio fiscal, esto con la finalidad de conocer la necesidad interna y externa. Es allí, donde el área de planificación y presupuesto realiza la distribución del presupuesto ingresado al instituto, que emite la gobernación para cubrir gastos tales como: gasto de personal, gasto de funcionamiento, gasto de inversión (para la ejecución de obras de infraestructura del estado apure). El instituto realiza una rendición de cuentas trimestralmente, donde el área de planificación y presupuesto, es el encargado de realizar el respectivo informe. Cabe señalar que en ocasiones alguna de las partidas se quedan sin presupuesto, es allí donde se hace una adición y traslado de partida al presupuesto interno, haciendo el traslado de una partida a otra, para sacar un producto por la partida que corresponde.  Cobranza: cobranza realiza los cobros de la cartera crediticia de los créditos habitacionales otorgados por el INFREA (adquisición de viviendas y mejoramientos)., estos cobros pueden ser voluntarios: que es cuando el beneficiario se dirige a la oficina con su respectivo deposito y lo consigna en caja donde se emite su respectivo recibo, y la otra forma de
  • 12.
    pago es pordescuento empresarial: es cuando el cobrador del departamento de cobranza se dirige a las entidades gubernamentales a retirar los cheques por cada quincena o mes de los descuentos que dichas entidades realizan a sus trabajadores por concepto de crédito habitacional del INFREA, luego el cobrador se dirige a la oficina donde se verifica el pago, y luego se procede a realizar el depósito correspondiente.  Archivo: se encarga de archivar y llevar un control previo de expedientes de diferentes departamentos, tales como: obras, vialidad, vivienda, contrataciones, recursos humanos, en fin, todo a lo que el instituto refiere.
  • 13.
    • Organigrama dela Estructura Organizativa
  • 14.
    • Mapa • Fotografía Leyenda: :Instituto Autónomo de infraestructura del estado apure (INFREA).
  • 15.
    CAPITULO I: ACTIVIDADES REALIZADASDURANTE EL PERIODO DE PASANTIA MARZO – MAYO 2013, EL INSTITUTO AUTONOMO DE INFRAESTRUCTURA, EN EL DPTO DE ADMINISTRACION EN LAS AREAS DE ÓRDENES DE COMPRAS, ORDEN DE PAGOS, TESORERIA Y CONTABILIDAD, PLANIFICACION Y PRESUPUESTO, COBRANZA, ARCHIVO. • Nombre de las Áreas donde se Realizó las Pasantías: En las áreas de órdenes de compras, orden de pagos, tesorería y contabilidad, planificación y presupuesto, cobranza, archivo. • Diagnostico: El Área de Compras es la encargada de realizar cotizaciones, revisar viáticos y hacer facturas, para luego pasarlas a orden de pago, para que se realice el pago correspondiente, a esa factura o viatico, esta área no realiza orden de pago solamente de estas, sino también por concepto de: obras, mejoramientos de vivienda, cesta ticket. Ordenación de Pago realiza todas aquellas actividades que comprenden el conjunto de operaciones que tiene por objeto satisfacer las obligaciones contraídas mediante las oportunas salidas de fondos del Tesoro del instituto. Cabe señala que el instituto cuentas con el Sistema Integrado de Soluciones para la Administración Pública (SISAP), y una vez que orden de pago cargue el pago correspondiente a cualquiera de las actividades, tesorería y contabilidad realiza el cheque correspondiente al pago del mismo. Planificación y presupuesto se encarga de adicionar y hacer traslado presupuestario, en caso de que alguna partida presupuestaria se quede sin presupuesto, ya que hay partida para todo tipo de producto, esto se hace para que cada producto salga por la partida que corresponde, cobranza realiza los cobros de la cartera crediticia de los créditos habitacionales otorgados por el INFREA (adquisición de viviendas y mejoramientos)., estos cobros pueden ser voluntarios: que es cuando el
  • 16.
    beneficiario se dirigea la oficina con su respectivo deposito y lo consigna en caja donde se emite su respectivo recibo, y la otra forma de pago es por descuento empresarial: es cuando el cobrador del departamento de cobranza se dirige a las entidades gubernamentales a retirar los cheques por cada quincena o mes de los descuentos que dichas entidades realizan a sus trabajadores por concepto de crédito habitacional del INFREA, luego el cobrador se dirige a la oficina donde se verifica el pago, y luego se procede a realizar el depósito correspondiente. Archivo se encarga de archivar y llevar un control previo de expedientes de diferentes departamentos, tales como: obras, vialidad, vivienda, contrataciones, recursos humanos, en fin, todo a lo que el instituto refiere.
  • 17.
    CRONOGRAMA DE ACTIVIDADES SEMANANº 1 y 2 Del 04 al 15 de marzo. DIA ACTIVIDADES REALIZADAS DESCRIPCION DE LAS ACTIVIDADES REALIZADAS LUNES Revisión de viáticos y revisión de facturas. Esta actividad se realiza, para constatar que toda la documentación este en orden. Mi función en esta actividad fue organizarla y verificar que este completa, ya que al momento de realizar una auditoría seria lo primero a auditar. Y también ver que se cumpliera con todo lo necesario para que los viáticos fueran aprobados. MARTES Revisión de facturas y de cotizaciones para el pago de proveedores, ya sean coop, o empresas MIERCOLES Revisión de elaboración de orden de compra en el (SISAP) JUEVES Revisión y elaboración de órdenes de servicios. VIERNES Percibir en como es el procedimiento para cargar facturas, orden de servicios, orden de compra en el (SISAP) OBSERVACIONES: __________________________________________________________________ __________________________________________________________________ _______________________________ ____________________________ SUPERVISOR DE PASANTIA FIRMA DEL PASANTE EN LA INSTITUCION. UNIVERSIDAD NACIONAL EXPERIMENTAL “SIMON RODRIGUEZ” NUCLEO - APURE
  • 18.
    SEMANA Nº 3y 4 Del 18 al 22 de marzo y del 1 al 5 de abril. DIA ACTIVIDADES REALIZADAS DESCRIPCION DE LAS ACTIVIDADES REALIZADAS LUNES Procesar órdenes de compras y de servicios. Una vez ingresadas las carpetas a ordenación de pago, Mi función fue de revisar y verificar que las mismas cumplieran con todos los requisitos que exige la ley de contrataciones públicas entre los cuales se encuentran: Rif, actualizado, solvencia IVSS vigente, RCN, vigente, solvencia INCES vigente, y Solvencia Laboral actualizada, y observar el procedimiento de la elaboración de la respectiva orden de pago. MARTES Pagos de viáticos, y cesta ticket MIERCOLES Revisión y pago de contratos de infraestructura. JUEVES Revisión y pagos de contratos de vialidad VIERNES Revisión y pago de contratos de vivienda. OBSERVACIONES: __________________________________________________________________ __________________________________________________________________ _______________________________ ____________________________ SUPERVISOR DE PASANTIA FIRMA DEL PASANTE EN LA INSTITUCION UNIVERSIDAD NACIONAL EXPERIMENTAL “SIMON RODRIGUEZ” NUCLEO - APURE
  • 19.
    SEMANA Nº 5y 6 Del 8 al 19 de abril. DIA ACTIVIDADES REALIZADAS DESCRIPCION DE LAS ACTIVIDADES REALIZADAS LUNES Elaboración de cheques para pagos de viáticos Mi asistencia en esta área fue de observar el procedimiento de la elaboración de los cheques y colocar cada uno de ellos en su respectiva orden. MARTES Elaboración de cheques para pagos tanto de servicio como de compras. MIERCOLES Elaboración de cheques para pagos de cesta ticket JUEVES Elaboración de cheques para pagos de nomina VIERNES Elaboración de cheques para pagos de mejoramiento de vivienda OBSERVACIONES: __________________________________________________________________ __________________________________________________________________ __________________________________________________________________ _______________________________ ____________________________ SUPERVISOR DE PASANTIA FIRMA DEL PASANTE EN LA INSTITUCION. UNIVERSIDAD NACIONAL EXPERIMENTAL “SIMON RODRIGUEZ” NUCLEO - APURE
  • 20.
    SUPERVR ASANTIA FIRMADEL PASANTEEN LA EN LA INSTITUCION SEMANA Nº7 Y 8 Del 22 abril al 03 de mayo DIA ACTIVIDADES REALIZADAS DESCRIPCION DE LAS ACTIVIDADES REALIZADAS LUNES Revisión del Manual de Clasificación de Partidas Presupuestaria la colaboración prestada en esta área, fue la de revisión de partidas presupuestarias, decretos, elaboración de oficios de traslados y adiciones, para que el funcionamiento de esta área sea más eficiente y eficaz al momento de realizar las adiciones y traslados mediante el Sistema Integrado de Soluciones Para la Administración Publica.(SISAP) MARTES Revisión de decretos emitidos de la gobernación del estado apure al instituto en donde hace las asignaciones de ingresos extraordinarias MIERCOLES Revisión de la ejecución presupuestaria mediante el sistema (SISAP) JUEVES Elaboración de oficios de traslados y adiciones del presupuesto interno. VIERNES Calculo de montos de fondos a terceros, cancelados y por cancelar OBSERVACIONES: __________________________________________________________________ __________________________________________________________________ __________________________________________________________________ _______________________________ ____________________________ SUPERVISOR DE PASANTIA FIRMA DEL PASANTE EN LA INSTITUCION UNIVERSIDAD NACIONAL EXPERIMENTAL “SIMON RODRIGUEZ” NUCLEO - APURE
  • 21.
    SEMANA Nº 9Y 10 Del 06 al 17 de mayo DIA ACTIVIDADES REALIZADAS DESCRIPCION DE LAS ACTIVIDADES REALIZADAS LUNES Elaboración de relaciones diarias de depósitos que se reciben por concepto de descuento por institución o por persona natural. La función que cumplí en esta área fue de observar el procedimiento para la elaboración de relaciones diarias, revisión y elaboración de solvencias y ubicación de expedientes de créditos habitacionales en los archivos. MARTES Elaboración de relaciones diarias de todo lo que entra de pago por día. MIERCOLES Una vez culminado cada mes se elabora un resumen dé cada relación diaria para establecer el monto total recaudado por mes, con su respectivo grafico. JUEVES Emisión de solvencia, de no poseer vivienda VIERNES Elaboración de oficios y actas en donde especifican la culminación del pago de la vivienda, para luego ser remitida al departamento de consultoría jurídica para la liberación de dicha hipoteca. OBSERVACIONES: __________________________________________________________________ _________________________________________________________________ _______________________________ ____________________________ SUPERVISOR DE PASANTIA FIRMA DEL PASANTE EN LA INSTITUCION UNIVERSIDAD NACIONAL EXPERIMENTAL “SIMON RODRIGUEZ” NUCLEO - APURE
  • 22.
    SEMANA Nº11 y12 Del 20 al 31 de mayo. DIA ACTIVIDADES REALIZADAS DESCRIPCION DE LAS ACTIVIDADES REALIZADAS LUNES Organizar expedientes por departamentos. La función que cumplí en esta área fue de llevar un control y vigilar que los documentos ingresados estén debidamente en orden, clasificar las órdenes de pagos según las partidas presupuestarias. MARTES Organizar expediente por departamento. MIERCOLES Clasificación de órdenes de funcionamiento. JUEVES Controlar y organizar los expediente según sea su tipo de pago. VIERNES Clasificación de órdenes de funcionamiento. OBSERVACIONES: __________________________________________________________________ __________________________________________________________________ __________________________________________________________________ _______________________________ ____________________________ SUPERVISOR DE PASANTIA FIRMA DEL PASANTE EN LA INSTITUCION UNIVERSIDAD NACIONAL EXPERIMENTAL “SIMON RODRIGUEZ” NUCLEO - APURE
  • 23.
    RESULTADOS OBTENIDOS En todaslas actividades que fueron realizadas en el instituto autónomo de infraestructura del estado apure (INFREA), se obtuvo como resultado una integración al mundo laboral, en lo que a mi carrera se refiere, que antes no tenía, debido a que nunca había tenido ninguna experiencia de trabajo. Cabe señalar que en el instituto autónomo de infraestructura del estado apure (INFREA), tiene algunas deficiencias pero, es controlable y se pueden mejorar. Finalmente todas esas actividades que realice en las distintas aéreas del instituto, me dejaron como resultado, conocimientos y destrezas, que me servirán para ejercer mi carrera en cualquier institución o empresa. Es importante mencionar que las actividades realizadas son de suma importancia para mí, debido a que me permitieron obtener conocimientos que me sirven para ejercer un cargo en una institución pública, hecho muy resaltante, puesto que en el Estado Apure, la principal fuente de empleo es el sector público.
  • 24.
    CAPITULO II CONCLUSIONES • ElINFREA es una entidad organizada con múltiples funciones administrativa que se rige por una serie de normas, políticas y leyes. • El INSTITUTO, está orientado a la ejecución de obras, tanto en vialidad como de vivienda dentro del Estado con la intención de lograr el bienestar general de la población. • El INFREA también maximiza recursos y desarrolla, de manera organizada en todo el Estado Apure. • El Dpto. de Administración realiza todas aquellas actividades que comprenden el conjunto de operaciones que tiene por objeto satisfacer las obligaciones contraídas mediante las oportunas salidas de fondos del Tesoro Público. • A este dpto., llega toda la documentación (Obras, gasto de personal, fondos a terceros, viáticos, entre otros. • En cuanto a las Leyes y Normativas del INFREA se rige para el cumplimiento de las actividades y obras q desarrollan.
  • 25.
    RECOMENDACIONES • Conservar elplan o perfil que implementa el Dpto., para mantener el mejor desenvolvimiento del mismo. • Mantener el adecuado manejo, para que la documentación que sale del Dpto., se mantengan en condiciones óptimas. • Dar continuidad a las estrategias que utilizan para disminuir el déficit de errores en la documentación. • Realizar periódicamente revisiones en toda la documentación. • Disponer de un espacio más amplio para el mejor funcionamiento del Dpto.
  • 27.
    Revisión y pagode contratos de infraestructura.
  • 28.
    Revisión de viáticosy de facturas. Clasificación de órdenes de funcionamiento
  • 29.
    Revisión de laejecución presupuestaria mediante el sistema (SISAP) Cobranza.
  • 30.
    Asistente, y departamentode administración Sala de analistas de la administración.
  • 31.
    Pasantía de Administraciónde Recursos Materiales y Financieros. Periodo Académico 2013-I. (Instituto Autónomo de Infraestructura del Estado Apure.) Pasante: Argüello C Génesis N. C.I: 23.509.405.
  • 32.