U. CENTRAL
FACULTAD DE INGENIERÍA
ESCUELA DE INDUSTRIAS
INGENIERÍA CIVIL INDUSTRIAL
Empresa Familiar Almacén "La Villa"
INTRODUCCIÓN ALAINGENIERÍA
TECNOLOGÍAS DE LAINFORMACIÓN
ALUMNOS GRUPO 6
Javier Castillo (*)
Luis Díaz
Bastián Jones
Marcelo Garrido
- 2016 / 03 / 29 -
2
ÍNDICE:
Resumen y Abstract ..........................................................................................................4
Datos...................................................................................................................................5
● Empresa...................................................................................................................5
● Alumnos ...................................................................................................................5
Datos Sii..............................................................................................................................6
Historia................................................................................................................................7
Carta Gantt.........................................................................................................................8
Organigrama.......................................................................................................................9
BPM...................................................................................................................................10
● BPM Producción....................................................................................................10
● BPM Contabilidad ..................................................................................................11
● BPM R.R.H.H.........................................................................................................12
Canvas..............................................................................................................................13
Detalle de Canvas............................................................................................................14
● Socios Claves........................................................................................................14
● Actividades Claves ................................................................................................15
● Recursos Claves....................................................................................................15
● Propuesta de Valor................................................................................................15
● Relación con el Cliente..........................................................................................16
● Canal de Distribución.............................................................................................16
● Segmento de Clientes ...........................................................................................17
● Mercado .................................................................................................................17
● Productos...............................................................................................................18
○ Abarrotes ...................................................................................................18
○ Snack.........................................................................................................18
○ Bebidas ......................................................................................................18
○ Útiles Escolares.........................................................................................18
○ Helados......................................................................................................18
○ Cecinas......................................................................................................19
○ Lácteos.......................................................................................................19
○ Cigarrillos ...................................................................................................19
○ Teléfono Público........................................................................................19
● Estructura de Costos.............................................................................................20
3
● Fuente de Ingresos................................................................................................21
Proveedores..................................................................................................................... 22
Tics Empresa....................................................................................................................24
Mejoras Propuestas.........................................................................................................25
Mejoras Implementadas..................................................................................................28
● Gmail de la Empresa.............................................................................................28
● Facebook de la Empresa.......................................................................................30
● Promocionar la Pagina de Facebook ....................................................................35
● Página Web (WIX).................................................................................................36
● Software StockBase Pos.......................................................................................42
● Twitter ....................................................................................................................52
Conclusión .......................................................................................................................57
Anexo................................................................................................................................59
● Autorización Proyecto Empresa Familiar..............................................................60
● Minuta de Visita .....................................................................................................61
● Productos...............................................................................................................62
● Tríptico ...................................................................................................................68
● Invitación................................................................................................................70
4
Resumen
En el siguiente trabajo se llevará a cabo un proyecto denominado Empresa Familiar la cual
corresponde a “Almacén La Villa”, por alumnos correspondientes a la carrera de Ingeniería
Civil Industrial de la Universidad Central la cual presenta como objetivo el presentar y llegar
a implementar mejoras que necesita la Empresa. Para comenzar con el proyecto se ha
seleccionado la Empresa antes mencionada, la que se visitará y analizará profundamente
teniendo en cuenta el permiso directo del dueño del local, todas las áreas las que la
componen para encontrar las falencias que pueda tener esta, teniendo en consideración el
contenido entregado desde los ramos de Tics e Introducción a la Ingeniería para luego
finalizar con el proyecto con la propuesta e implementación de mejoras que esta requiera.
Abstract
in this Project called Family enterprise which corresponds to Store Called “La Villa”, for
Students of Industrial Engineering of the Central University of Chile which objective is
implement the solutions that the Company needs. To begin with the project the Company
selected, which will be visited and analyzed deeply with the authorization of the owner of
the place,finding the failures that this one could have, having in consideration the content
delivered from the branches of Tics and Introduction to the Engineering then finish with the
project with the implementation of improvements that this one requires optimizing the
enterprise operations.
5
Datos
Empresa
EMPRESA Almacén "La villa"
RUT 10.509.619-4
GIRO Distribuidora de productos alimenticios, almacén, bebidas, helados,
confites, bazar.
DOMICILIO Aquelarre #30
COMUNA San Joaquín
MAIL almacen.lavilla.u@gmail.com
FONO 222214318
CONTACTO: Dueño
NOMBRE Leonardo Castillo
FONO 222214318
MAIL leocastillo67@hotmail.com
Alumnos
Nombre Rut Mail Cel.
Javier Castillo 19.672.051-0 Ucen.javier.castillo@gmail.com +56993335520
Luis Diaz 19.684.644-1 Luis.diaz.saavedra10@gmail.com -
Marcelo Garrido 19.777.583-1 marceloparisino@gmail.com +56994425177
Bastian Jones 19.525.804-k Ucen.bastian.jones@gmail.com +56982190220
Jefe de grupo: Marcelo Garrido
6
Datos SII Empresa
7
Historia
Almacén la Villa nace luego de que el dueño, con su esposa, decidieron remodelar un viejo
local el cual arrendaban para la venta de huevos, en el año 2003 por falta de arrendatarios
y aprovechando su conocimiento en el área de las ventas, lentamente fueron levantando el
local que ya tiene más de 10 años de antigüedad convirtiéndose en una pieza fundamental
dentro de la comunidad de la villa Santa Elena Poniente, puesto que,
colabora con la junta de vecinos para la difusión de información consiguiendo una gran
familiaridad con sus clientes.
La Empresa cuenta con diversos equipos para llevar a cabo la venta de los productos en
condiciones óptimas. Estos son: Cooler de bebidas, mantenedor de lácteos, cortadora de
cecinas, dispensadores de golosinas, vitrinas, etc.
Además de esto cuenta con caja registradora, cámara de seguridad, lavamanos, teléfono
público, entre otros.
El año 2013 el Almacén sufre una remodelación, Ampliando el espacio, incluyendo
lavamanos, mejorando la iluminación e implementando muebles hechos a medida para
mejorar la organización visual del local, dando resultado final la infraestructura presente hoy
en día.
8
Carta GanttMesJunio
Semanas234123412341
ActividadesEncargado
FormaciondelGrupoMarceloGarridox
ElecciondelaEmpresaJavierCastillox
PrimeraPresentaciondelaEmpresaJavierCastillox
PrimeraReuniondeTrabajoBastianJonesx
SegundaReuniondeTrabajoBastianJonesx
PrimeraVisitahacialaEmpresaLuisDiazx
PrimerDialogoconelDueñoJavierCastillox
PrimeraInvestigacionJavierCastillox
AnalisisdelasTicsdelaempresaLuisDiazx
AsignaciondeCargosMarceloGarridox
RealizarOrganigramaMarceloGarridox
SegundaPresentaciondelaEmpresaJavierCastillox
TerceraReuniondeTrabajoBastianJonesx
SegundaVisitahacialaEmpresaJavierCastillox
RealizarelCanvasBastianJonesx
CreaciondelInformeN°1JavierCastillox
TerceraVisitaHacialaEmpresaMarceloGarridox
CorrecciondelInformeN°1LuisDiazx
CuartaReuniondeTrabajoBastianJonesx
EntregadelInformeN°1JavierCastillox
SegundainvestigacionJavierCastillox
CorreccionparaelInforme2.0MarceloGarridox
TerceraPresentaciondelaEmpresaJavierCastillox
RealizaciondelKanbanMarceloGarridox
TerceraInvestigacionJavierCastillox
AnalisisdelasPosiblesMejorasLuisDiaz
SegundoDialogoconelDueñoMarceloGarridox
AsignaciondeCargosMarceloGarridox
SegundaCorreccionparaelinforme2.0LuisDiazx
ActualizarelKanbanMarceloGarridox
CuartaVisitaalaEmpresaJavierCastillox
EntregadelInforme2.0LuisDiazx
PrimeraPresentacionFormaldelaEmpresaGrupox
ActualizaciondelCanvasBastianJonesx
CreaciondelCorreodelaEmpresaMarceloGarridox
CreaciondelaPaginaWebBastianJones
ElecciondelaMejoraaImplementarLuisDiaz
CreaciondelaBasedeDatosdeContabilidadMarceloGarrido
CreaciondelaBasedeDatosdeR.R.H.HBastianJones
CreaciondelaBasedeDatosdeVentasLuisDiaz
CreaciondelaBasedeDatosdeProduccionJavierCastillo
PresentarelInformedelaEmpresaalDueñoJavierCastillox
CreaciondelFacebookdelaEmpresaMarceloGarridox
EntregaInformeFinaldeLaEmpresaJavierCastillox
SegundaPresentacionFormalyFinaldelaEmpresaGrupox
MarzoAbrilMayo
x
x
x
x
x
x
x
9
Organigrama
GERENTE
CONTABILIDAD
R.R.H.H
ADMINISTRACIÓN
FINANZASMARKETING
ENCARGADO
DE VENTAS
PROVEEDORESVENTAS
10
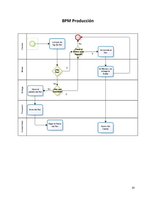
BPM Producción
11
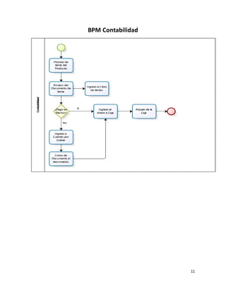
BPM Contabilidad
12
BPM R.R.H.H
13
Canvas
14
Detalle de Canvas
Socios Clave:
Coca-Cola Company.
Tomando en cuenta las observaciones
hechas en la empresa y comentario de la
administradora del local podemos darnos
cuenta de la preferencia de los clientes al
momento de comprar bebidas, por cada 5
bebidas de la compañía Coca-Cola se
vende 1 bebida de la compañía CCU
convirtiéndose así en uno de los socios
claves de la empresa.
Panadería Martínez, Camilo y Cia.
Limitada.
Sabiendo que el pan en un Almacén de
barrio es un producto de gran demanda
diaria y por el cual los Almacenes se
identifican, Panadería la Reina es socio
clave de la empresa debido a que entrega
precios convenientes, excelente calidad y
está ubicada
15
Actividades clave:
● Fiar: considerando la relación con el cliente, la cual es con bastante familiaridad, la
libreta de cuotas es una ventaja importante para aquellos clientes frecuentes que
obteniendo este beneficio ven una opción más cómoda en Almacén “La Villa”.
Recursos Clave:
● Libro de Deudas: No muchos almacenes y tiendas del país aceptan fiar a sus
clientes por lo cual tener implementado esto en la Empresa nos beneficia con los
clientes, ya que si vienen frecuentemente a nuestro almacén nosotros podremos
darles los productos que nos piden sin la necesidad de pagarlos en el instante, una
vez entregado los productos se saca el valor total y este se anota en un libro con el
Nombre y Rut de la persona para que la próxima vez que venga pague la deuda que
tiene con nosotros.
Propuesta de Valor
● Ubicación del local: tras el cambio del uso del suelo a sector residencial no se
pueden obtener más patentes comerciales por los alrededores, dejando a almacén
“La Villa” prácticamente sin competencia a futuro.
16
Relación con el cliente:
De forma personal con cordialidad y
formalidad
La relación con el cliente en almacén la villa
puede ser presencial, el cual es atendido de
forma muy acogedora.
Encargos Telefónicos
Los encargos telefónicos son un medio
prácticamente universal para las personas
de las distintas edades que son clientes de
Almacén “La villa” ya que a nadie le resulta
difícil utilizarlo por ser demasiado
tecnológico y optimiza las relaciones con el
cliente.
Canales de Distribución:
● Directamente en el local: Considerando la cercanía de la empresa con su segmento
de clientes la manera de distribuir los productos a vender es presencialmente en el
local.
17
Segmento de Clientes:
● Residentes de la Villa Santa Elena Poniente: debido a la ubicación de la empresa y
por la familiaridad obtenida con los clientes, su segmento más importante son los
residentes de la villa, los cuales ven una opcion comoda y confiable a la hora de
comprar sus productos para el uso cotidiano.
Mercado:
● Principal Competencia: debido a la cercanía y parecido a los productos en venta,
los competidores más grande de la empresa son
Jumbo Está Ubicada en la Avenida Vicuña
Mackenna 6100
Botilleria el 8 Está Ubicada en el paradero 8 de Vicuña
Mackenna
18
Productos:
● Abarrotes: Es un conjunto de mercancías de consumo generalizado,
principalmente de alimentos y bebidas enlatadas o envasados, artículos de limpieza
y de uso del hogar. En nuestro almacén existe una gran variedad de Mercadería,
por ejemplo: Arroz, pastas, Legumbres, Salsas, Sopas instantáneas, etc.
● Snacks: Son aperitivos, como las papas fritas, o algún tipo de alimento de paquete,
frutos secos y no son considerados como una de las comidas principales del día.
Las marcas que abastecen nuestro almacén son: Lays y Trendy (TIM)
● Bebidas: Es una palabra de uso común que se refiere a todo tipo de líquidos
(naturales o artificiales) que puedan ser utilizados para el consumo
humano. Nuestros proveedores son la Coca-Cola Company y la Compañía de
Cervecerías Unidas (CCU)
● Útiles Escolares: Artículos básicos que les sirven a los alumnos(a), ya sea de
básica o de la educación media.
● Helados: Es un alimento congelado hecho de agua, leche, crema de
leche o natilla combinadas con saborizantes, edulcorantes o azúcar, tanto
Trendy y Savory nos proveen sus productos en nuestro almacén.
19
● Cecinas: Son aquellos productos elaborados a base de carne y grasa de vacuno o
cerdo, adicionados o no de aditivos, condimentos, especias, agua o hielo, tanto PF
y Agrosuper abastecen estos productos a nuestra Empresa.
● Lácteos: Son productos altamente perecederos que deben mantener
rigurosamente la cadena de frío. Es por esta razón que los envases están
especialmente diseñados para salvaguardarlos, Soprole y Nestlé proveen de sus
productos a nuestro almacén.
● Cigarrillos: Es uno de los formatos más populares en el consumo de tabaco, las
cuales hay disponibles en el almacéncigarrillos de tabaquerías Chile y Philip Morris.
● Teléfono Público: Es un teléfono que funciona introduciendo monedas.
Normalmente el precio de la llamada es más caro que el fijo de casa, pero más
barato que el teléfono móvil.
20
Estructura de Costos:
Pago de Servicios Básicos
Uno de los costos principales de la empresa
es el pago de sus servicios básicos, Estos
son Luz y Agua.
Mantenimiento de las máquinas
Un costo importante son las máquinas que
se adquieren para la venta de productos y
el mantenimiento de estas, por ejemplo,
Cooler de Bebidas, Maquinas de Helados,
Registradora, Balanza, Etc.
Pago de Línea Telefónica El Pago de la línea telefónica, Es
importante debido a que la empresa cuenta
con teléfono público y del cual obtiene
ganancias.
21
Fuentes de ingreso:
Venta de productos
Dinero obtenido a través de la principal
actividad de la empresa, la venta de
productos alimenticios, útiles escolares,
etc.
Recaudación del Teléfono público
Dinero obtenido por el uso del teléfono
público.
Venta de Maquinaria
Dinero obtenido por la renovación de
máquinas, vendiendo las que se
encuentran obsoletas.
22
Proveedores
NOMBRE RUT PRODUCTOS DESPACHO
ALVI MAYORISTA. 96.618.540-4 ABARROTES,
LACTEOS,CECINAS,
GOLOSINAS,BEBIDAS
ETC.
No
ECCU. 99.501.760-1 BEBIDAS.
Si
EVERCRISP. 94.528.000-k SNACKS. Si
COCA-COLA. 96.714.870-9 BEBIDAS. Si
RIO MAIPO S. A 76.010.000-5 QUESOS, LÁCTEOS Y
PROD.CONGELADOS.
Si
TRENDY. 78.109.470-6 HELADOS Y SNACKS. Si
SAVORY. 90703000-8 HELADOS. Si
IDEAL. 82.623.500-4 PAN, QUEQUES Y
DULCES.
Si
PANADERIA LA
REINA
83.067.500-0 PAN. Si
AGROSUPER. 79.984.240-8 CECINAS, CARNES. Si
23
Proveedores
24
TICs de la Empresa
Tics Actuales:
Software Hardware
1 Microsoft Office 1 Computador
4 Cámaras de Seguridad
2 Teléfonos
1 Televisión
Tics a Futuro:
Software Hardware
StockBase Pos
[http://www.egafutura.com/]
Balanza Digital
25
Mejoras Propuestas
Renovación de Equipo Obsoletos
Para ello buscaremos la mejor opción en
cuanto a precio, calidad y tecnología,
renovando los equipos que quedan
obsoletos con el paso del tiempo y restan
eficiencia al funcionamiento del almacén.
Mejorar fachada e iluminación externa
del almacén
Para ello se instalará un cartel con el
nombre del local y luces led las cuales
harán que el almacén sea más fácil de
divisar en la noche y tendrán un bajo
consumo energético. Aparte de crear una
rampa que facilite el ingreso de las
personas discapacitadas.
Mejorar publicidad del almacén
mediante redes sociales
Para esto se creará un correo de la
empresa con lo cual haremos el perfil de
Facebook de la empresa Almacén la villa,
logrando así una mejorcomunicacióncon el
cliente y una presencia activa en sus redes
sociales, además crearemos un perfil de
WhatsApp para comunicarnos de manera
más rápida con nuestros clientes.
26
Promocionar la página de Facebook
Para esto debemos conseguirun total de 10
me gustas para poder acceder a nuevas
herramientas para ir mejorando poco a
poco la página de Facebook y esta
aparezca como página recomendada a
nuestros cercanos.
Implementar un Sistema de Gestión que
Facilite el Control de la Información del
Local
Para ello utilizaremos un software llamado
StockBase POS el cual es gratuito y fue
hecho especialmente para los chilenos,
este software se ocupa de una manera
sencilla y práctica que nos proporciona los
siguientes datos.
● Registro de ventas
● Registro de compras
● Registro de productos
● Reporte de existencias
● Lista de precios
● Resumen de ingresos
Creación de una Pág. Web
Para esto se usará la Plataforma llamada
Wix que sirve para crear páginas web, a
esta le pondremos nuestros productos para
que las personas puedan saber qué es lo
que vendemos, además incluiremos varias
formas de comunicarse con nuestra
Empresa.
27
Contratar un dominio (“.cl”) Después de la creación de la página web en
la plataforma Wix es necesario contratar un
dominio para concretar la publicación de la
web por lo cual contrataremos el dominio de
“.cl” para que al buscar en el buscador
“almacén la villa” se visualice la opción de
nuestra página web y sea más fácil ingresar
a esta.
28
Mejoras Implementadas
Desde las mejoras propuestas se han llevado a cabo solo algunas de estas, las cuales son:
1.- Gmail de la Empresa [Marcelo Garrido]: almacen.lavilla.u@gmail.com el cual para
poder crearlo tuvimos que hacer una serie de pasos que se explica a continuación.
Para empezar a crear el correo debemos ingresar al siguiente link
https://www.google.com/intl/es-419/mail/help/about.html el cual abrirá la pestaña donde
saldrá la opción de crear cuenta.
Después de clicarla opción saldrá una nueva pestaña que pedirá los datos para poder crear
su correo electrónico, los datos se mostraran a continuación.
29
Una vez rellenado los datos solicitantes se debe seleccionar la opción siguiente pestaña
para que se cree el correo electrónico.
Si todo salió bien les saldrá esta pestaña que significa que el correo se ha creado
exitosamente.
30
2.- Facebook de la empresa [Luis Díaz] https://www.facebook.com/Almacen-La-
Villa-521872477996794/
Para Crear el Facebook de la Empresa tuvimos que ocupar el correo creado anteriormente
para poder registrarnos en esta red social
Luego de Rellenar los datos solicitados se creó nuestro Facebook, pero como una persona
31
Debido a que esta es una Empresay no una persona tuvimos que crear una página clicando
el botón que muestra la imagen, luego crear página.
Después de clicar en crear página les aparecerá una nueva pestaña que indicará varias
opciones para saber de qué tratará tu página.
32
Una vez vista las opciones elegimos la que correspondía a nuestra empresa que es la de
lugar o negocio local, aquí parecerá una serie de datos que debemos rellenar con datos
reales para poder publicar nuestra pagina
Si todo salió exitosamente se creará su página con los datos ingresados que tendrá la
dirección del local, el teléfono y el nombre del local
33
Como bien se puede apreciar en la imagen la página ha sido creada con éxito, pero le faltan
datos relevantes para que esta función de manera óptima con lo cual se le agregara foto de
perfil y una foto de portada
Después de colocar las fotografías en el perfil y la portada estaría lista para funcionar, pero
siempre se puede poner más especificaciones sobre el local por lo cual se decidió poner
los horarios de funcionamiento del local, esto se hace clicando la opción de información.
34
Aparecerá esta pestaña donde puedes rellenar con más información, configuramos el
horario del local en la pestaña de información de la página que se encuentra en la zona
izquierda abajo de descripción.
Una vez incorporado el horario del local está por terminada la página para que el público
que la vea sepa información importante de nuestra empresa
35
3.- Promocionar la Pagina de Facebook [Javier Castillo]:
Lo primero que tuvimos que hacer es darle me gustas a la página con nuestros usuarios
personales, con lo cual esto no era suficiente para promocionar nuestra página de manera
efectiva ya que se debe contar con un mínimo de 10 me gusta para que aparezca en la
sección de páginas recomendadas, después tuvimos que pedirles a nuestros cercanos que
le dieran su apoyo a la página y que la fueran compartiendo con sus demás amigos.
Después de varias horas conseguimos reunir los me gusta necesarios para que la página
se pueda promocionar por sí sola y mientras más pasa el tiempo siguen creciendo los me
gustas en esta página.
36
4.- Página Web (Wix) [Bastián Jones]: http://almacenlavillau.wix.com/lavilla
Para conseguir esto todas las mejoras que realizamos anteriormente nos sirvieron para
hacer la página, lo primero que hicimos fue entrar a la página de wix http://es.wix.com/
Se pincha en la opción de entrar que se encuentra en la parte superior derecha, esto
redirigirá a otra pestaña la cual contiene el sistemade login y el sistemade registro. En esta
tenemos la opción de registrarnos ya sea rellenando los datos solicitantes u ocupando la
red social de Facebook, a lo cual nosotros rellenamos los datos solicitantes para crear
nuestro usuario en wix.
37
Una vez creado el usuario exitosamente nos dirigirá a esta pestaña para empezar a crear
nuestra página web, como se puede apreciar esta plataforma nos ofrece miles de plantillas
para empezar a crear tu página y está divida depende la necesidad.
Al elegir una plantilla entraremos al modo editar donde empezaremos a modificar y a crear
nuestra página como queremos usando la creatividad para que luzca bien estéticamente y
que cumpla con la función que queremos. Esta plataforma tiene la opción de guardado con
lo cual podemos retomar la modificación de la página en cualquier momento, a esta se
accede solamente entrando de nuevo a wix.
38
Una vez que realizamos el diseño pusimos cuatro opciones la cual contendrá cierta
información, la Primera es la que contiene el mapa y es la presentación de la página.
39
La segunda contiene la información de que se trata la Empresa
40
La tercera contiene los productos que se venden en el local
41
Por último, la cuarta contiene los datos para que la gente se pueda comunicar por los
distintos medios que tenemos que pueden ser vía telefónica, por el correo de la empresa o
por el Facebook.
42
5.- Software de la Empresa (StockBase Pos) [Marcelo Garrido]:
http://www.egafutura.com/
Lo primero que debemos hacer es ir hacia la página del software llamada EGA futura, una
vez dentro les saldrá la pestaña principal de la página.
En esta pestaña damos clic con el mouse en la opción de descargargratis que seencuentra
en la zona inferior izquierda, al hacer clic en el botón este los re direccionara a una nueva
pestaña. En esta nueva pestaña rellenaremos los datos solicitantes y procedimos a dar clic
a quiero mi software gratis.
43
Aparecerá una pestaña nueva que contendrá el link de descarga directa para el programa,
además aparece una guía para poder activar la licencia gratuita del software.
Una vez descargado procedemos a la instalación del software que tardará solo unos
minutos, una vez instalado no nos queda más que abrir el programa, al darle clic al acceso
directo que se creó en el escritorio de tu computador el software se abrirá, al abrir el
programa se buscarán los datos registrados en el programa con lo cual en la pantalla de
carga aparecerá lo siguiente.
44
Cuando termine de cargar el programa aparecerá el inicio del programa el cual les deberá
aparecer de esta manera.
Seguido de esto aparecerá otra pestaña que le pedirá la licencia del programa la cual fue
enviada a su correo con lo cual deben dirigirse a su bandeja de entrada y buscarel mensaje
enviado por EGA Futura.
45
Una vez escrito la licencia y esperado el proceso de validación podremos ocupar nuestro
programa sin ningún problema, ahora nos dirigimos a la sección de explorador de
productos, ya sea apretando F3 o haciendo clic en el icono de los tres cubos.
Una vez dentro del explorador nos aparecerán los productos del pc con un valor y un costo
que más bien es una guia para que nosotros sepamos cómo ingresar los productos que
queremos de manera efectiva. Esta pestaña se vería de esta forma.
46
Una vez dentro para ingresar los productos nos dirigiremos en la parte izquierda el botón
que está en verde que dice nuevo y hacemos clic ahí, debería aparecer una pestaña como
la siguiente:
Este Programa solo tiene habilitado por el momento el producto estándar así que le damos
clic en la sección estándar que tiene como icono una caja. En esta pestaña nos permite
colocar un código del producto, una descripción elegir el proveedor del producto, poner la
cantidad actual del producto, y colocar el mínimo y el máximo del producto.
47
En la segunda opción que es el precio nos permite colocar el costo del producto, el
porcentaje de utilidad y con eso se rellena automáticamente el precio.
En la tercera Opción nos encontramos con las comisiones, esta opción es para las
Empresas que les dan a sus trabajadores comisiones por productos vendidos o por algún
otro motivo, en esta opción a nuestra empresa no le sirve ya que nosotros no entregamos
comisiones a la empleada del local.
48
En la cuarta opción nos encontramos con campos genio donde rellenaremos los campos
de la marca del producto, el modelo y el vencimiento de los productos que servirá en un
futuro para poder calcular la merma si es que no logramos venderlo.
En la quinta opción podemos poner una imagen del producto que servirá más adelante para
poder hacer una etiqueta que contiene el precio y el código del producto.
49
En la sexta opción encontramos la sección de observaciones donde podemos escribir más
descripciones sobre el producto que se venderá.
En la séptima opción encontramos la sección de sustitutos donde podemos ingresar un
código nuevo junto con una breve descripción de un producto que podría reemplazar el
producto original a un futuro si este no resulta efectivo en el local.
50
En la octava sección que nos permite el programa aquí pondremos el código de barra del
producto que ira también junto a la etiqueta para que al pasarlo con un lector el software
analice y llegue a saber de inmediato de qué producto se trata el que se está ingresando.
En la última sección encontramos la opción de promoción si es que la Empresaque maneja
el softwarepusiera de oferta un producto o hiciera un dos por uno comocomúnmente hacen
los supermercados del país, en nuestro caso esta opción no nos sirve ya que si hiciéramos
promociones estaríamos perdiendo dinero o no nos ingresaría el suficiente.
51
Ahora que están todos los datos ingresados no nos queda nada más que poner guardar en
la opción inferior que está de color verde. El programa tiene una función de autoguardado
así que, cuando hayamos terminado o nos salgamos del programa podemos cerrarlo de la
manera tradicional ya que esta se guardara automáticamente todo lo que hayamos hecho
en el programa.
52
6.- Twitter de la Empresa []: @AlmacenLaVilla
Para crear el Twitter de la Empresa nos tenemos que dirigir al siguiente link:
https://twitter.com/ , o simplemente buscar en el buscador twitter y pinchar en la red
social. Una vez dentro les aparecerá la página de inicio que se ve de este modo.
En esta parte para registrarnos podemos poner directamente los datos que nos pide
y después clicar en registrarse, o pincharlo simplemente, lo cual nos abre una
pestaña nueva donde se ve mucho más grande, pero con los mismos datos
solicitantes.
53
Una vez ingresado los datos solicitantes los arrojará a una nueva pestaña donde
se les pedirá su número telefónico para mayor seguridad de la cuenta, este paso
es opcional, ya que, en la parte inferior del botón de siguiente, aparece la opción
de omitir la cual esta puesta muy diminutamente.
Después de haber puesto el número telefónico u omitir este paso los llevara a
elegir su nombre de usuario en la cual ustedes pueden poner lo que deseen
mientras este no este ocupado ya por otra persona.
54
Apretamos siguiente una vez elegido el nombre del usuario, lo que los llevara a
una breve descripción de que es y se trata twitter.
Solo debes clicar en la opción ¡Vamos! Y te llevara a tu twitter recién creado.
55
Lo primero al entrar la primera vez se les pedirá que pongan más datos, donde
pueden dirigirse a mi perfil clicando en su foto que se encuentra en la parte
superior derecha, o simplemente escribiendo en la parte del costado donde se les
pedirá ciertos datos.
Una vez dentro del perfil deben clicar la opción de editar perfil que se encuentra en
el costado derecho lo cual se les mostrara la página de esta manera.
56
Una vez puesto todos los demás datos, la foto de perfil y la foto de fondo, se está
listo para poder usar su twitter de la manera en que se desea ocupar.
57
Conclusión
(Marcelo Garrido): Como grupo de trabajo comprendimos después del
análisis de la Empresa “Almacén La Villa” la cual es un negocio que cuenta
con distintas variedades de productos por lo cual hay un alto nivel de
emprendimiento, posee falencias que no presentan dificultades para ser
solucionadas, recalcando entre estas la falta de un sistema de gestión el cual
se implementará dentro de las mejoras propuestas, este software se
denomina StockBase Pos y le facilita la Empresa a tener un control del dinero
que ingresa y sale, Datos necesarios de los cuales no se están al tanto
realmente, dejando en duda si se gana o pierde dinero, esto se solucionó de
manera efectiva dando inclusive un curso de capacitación a la encargada del
local para que logre utilizar de manera óptima el programa.
(Bastián Jones): Para darle fin a este trabajo, luego de haberse centrado en
una Empresa y haberla analizado desde todas sus perspectivas se puede
concluir que, este tipo de trabajo le trae muchos beneficios a las Empresas,
mayormente a las Empresas pequeñas que al no tener el conocimiento
absoluto o simplemente sin dedicarle el tiempo que requieren, no notan las
falencias que pueden llegar a tener. No obstante, es ahí donde se benefician
de este trabajo que se encarga de encontrar esas falencias y a la vez
proponer e intentar implementar soluciones a estas.
58
(Javier Castillo): Luego de analizar la empresa y buscar las posibles fallas
que esta presenta, se evidencia la falta de conocimiento tecnológico del
dueño, perdiendo eficiencia a la hora de contactarse con el cliente tanto como
para la gestión de su almacén. Con capacitaciones a las distintas mejoras
implementadas, la empresa lograra superar estas falencias. Por lo tanto, se
puede concluir que las pequeñas empresas se ven realmente beneficiadas
con este tipo de trabajos, ya que es una gran oportunidad para mejorar su
funcionamiento.
(Luis Díaz): El análisis de nuestra Empresa nos permite evidenciar una serie
de posibles mejoras, las cuales serán implementadas utilizando las diferentes
estrategias y herramientas adquiridas en este curso, pudiendo así realizar
mejoras concretas y a la vanguardia de las nuevas tecnologías.
59
Anexo
60
Autorización Proyecto Empresa Familiar
Yo Leonardo Castillo Guerra de RUT 10.509.619-4, representante de la empresa
“Almacén La Villa” autorizo a los alumnos de la Universidad Central de Chile
llamados Javier Castillo Maldonado de RUT 19.672.051-0, Bastian Jones Araya de
RUT 19.525.804-4, Marcelo Garrido Figueroa de RUT 19.777.583-1 y Luis Díaz
Saavedra de RUT 19.684.644-1 a trabajar a fondo con mi empresa la cual se
encuentra ubicada en Aquelarre #30 Comuna de San Joaquin , Santiago de Chile.
61
Minuta de visitas
Fecha Encargado Objetivo Conclusión
Jueves 17 de
Marzo del 2016
Grupo Reconocimiento
del lugar
Tras visitar el almacén nos
damos cuenta de ciertas
falencias como el orden de
algunos afiches, la falta de
un cartel que facilite la
identificación del local. Por
el contrario evaluamos el
orden estructural y
limpieza del local,
pudiendo mejorar
estratégicamente el primer
punto mencionado
Viernes 25 de
Marzo del 2016
Javier Castillo Clientes y
ventas
Tras conversar con la
administradora del local
podemos identificar el
segmento de clientes de la
empresa y saber cuales
son los productos más
solicitados por estos,
identificando así los puntos
fuertes del local que son la
venta de pan y la venta de
bebidas gaseosas.
62
Jueves 07 de Abril
del 2016
Grupo Organización
del local
Tras conversar con la
administradora y dueño del
local nos damos cuenta de
la falta de un sistema de
organización de los datos
de la empresa, estos son
inventario, productos
vendidos, productos
comprados, etc. Puesto
que el almacén se
encuentra
tecnológicamente
desactualizado en el
ámbito organizativo,
llegamos a la conclusión
de que es sumamente
necesario implementar un
sistema de organización y
a la vez impartir una
capacitación para el
personal del almacén.
Martes 26 de Abril
del 2016
Grupo
Grabación del
video y aclarar
dudas
Tras realizar la grabación
del video que muestra, los
productos que vende el
local y comodesarrolla sus
actividades, procedimos a
conversar con la
administradora para
aclarar dudas acordes a la
empresa
63
Productos
Marcas de abarrotes:
Iansa
Damablanca
Lobos
Tucapel
Miraflores
Luchetti
Maggi
Suazo
Angelmo
SanJose
Maruchan
Nestle
Soprole
Merkat
Traveso
Gourmet
64
Snacks:
Trendy (TIM) Evercrisp
Papas Corte Americano Lays Corte Americano
Papas Corte Liso Cheetos
Sufles de Queso Ramitas Saladas
Ramitas Snack Mix
Ramitas de Queso Doritos
Snack MIX Traga Traga
Ramitas de Queso
Maní
Lays Stax
Sufles
Bebidas:
CCU Coca-Cola Company
Canada Dry Fanta
Kem Sprite
Pap Coca-Cola
Bilz
Pepsi
Crush
65
Útiles Escolares:
Tijeras
Sacapuntas
Cartulinas
Goma Eva
Stick Fix
Lápices Grafito
Lapices Pasta
Lapices a Color
Lápices Scripto
Goma de Borrar
Regla
Cecinas:
PF Agrosuper
Jamón Jamón
Pate Pate
Mortadela Hamburguesa
Salchichas Salchichas
Longanizas Longanizas
Chorizos Chorizos
Hamburguesa
Carnes Congeladas
66
Helados:
Trendy Savory
Chass Almendra Centella
Chass Nuss Bils y Pap
Chass Frambuesa Chocolito
Luppo Nus Cola de Tigre
Luppo Pasas al Ron Crocanty
Luppo Disco Egocéntrico
Mini Cono Luppo Krico
Flagg Lolly Pop
Trock Prestigio
O´ke Bum Choco Many Trululu
O´ke Bum Crunchis Sahne Nuss
Miliquito Danky 21
Hawai Berries Danky Sahne Nuss
Hawai Sandia Pura Fruta Frutilla
Trendy Choc Pura Fruta Piña
Star Wars Crazy Flocos
Boops Crazy Frambuesa
Lenguix Sangurucho
Cassatas Cassatas
67
Lácteos:
Soprole Nestlé
Leche Blanca Yogurt
Leche de Chocolate Leche Condensada
Leche de Frutilla Manjar
Margarina Nesquik
Mantequilla
Jugo
Yogurt
Cigarrillos:
Kent
Lucky Strike
Pall Mall
Belmont
Phillip Morris
68
TRÍPTICO
69
70
Invitación

Informe final Empresa

  • 1.
    U. CENTRAL FACULTAD DEINGENIERÍA ESCUELA DE INDUSTRIAS INGENIERÍA CIVIL INDUSTRIAL Empresa Familiar Almacén "La Villa" INTRODUCCIÓN ALAINGENIERÍA TECNOLOGÍAS DE LAINFORMACIÓN ALUMNOS GRUPO 6 Javier Castillo (*) Luis Díaz Bastián Jones Marcelo Garrido - 2016 / 03 / 29 -
  • 2.
    2 ÍNDICE: Resumen y Abstract..........................................................................................................4 Datos...................................................................................................................................5 ● Empresa...................................................................................................................5 ● Alumnos ...................................................................................................................5 Datos Sii..............................................................................................................................6 Historia................................................................................................................................7 Carta Gantt.........................................................................................................................8 Organigrama.......................................................................................................................9 BPM...................................................................................................................................10 ● BPM Producción....................................................................................................10 ● BPM Contabilidad ..................................................................................................11 ● BPM R.R.H.H.........................................................................................................12 Canvas..............................................................................................................................13 Detalle de Canvas............................................................................................................14 ● Socios Claves........................................................................................................14 ● Actividades Claves ................................................................................................15 ● Recursos Claves....................................................................................................15 ● Propuesta de Valor................................................................................................15 ● Relación con el Cliente..........................................................................................16 ● Canal de Distribución.............................................................................................16 ● Segmento de Clientes ...........................................................................................17 ● Mercado .................................................................................................................17 ● Productos...............................................................................................................18 ○ Abarrotes ...................................................................................................18 ○ Snack.........................................................................................................18 ○ Bebidas ......................................................................................................18 ○ Útiles Escolares.........................................................................................18 ○ Helados......................................................................................................18 ○ Cecinas......................................................................................................19 ○ Lácteos.......................................................................................................19 ○ Cigarrillos ...................................................................................................19 ○ Teléfono Público........................................................................................19 ● Estructura de Costos.............................................................................................20
  • 3.
    3 ● Fuente deIngresos................................................................................................21 Proveedores..................................................................................................................... 22 Tics Empresa....................................................................................................................24 Mejoras Propuestas.........................................................................................................25 Mejoras Implementadas..................................................................................................28 ● Gmail de la Empresa.............................................................................................28 ● Facebook de la Empresa.......................................................................................30 ● Promocionar la Pagina de Facebook ....................................................................35 ● Página Web (WIX).................................................................................................36 ● Software StockBase Pos.......................................................................................42 ● Twitter ....................................................................................................................52 Conclusión .......................................................................................................................57 Anexo................................................................................................................................59 ● Autorización Proyecto Empresa Familiar..............................................................60 ● Minuta de Visita .....................................................................................................61 ● Productos...............................................................................................................62 ● Tríptico ...................................................................................................................68 ● Invitación................................................................................................................70
  • 4.
    4 Resumen En el siguientetrabajo se llevará a cabo un proyecto denominado Empresa Familiar la cual corresponde a “Almacén La Villa”, por alumnos correspondientes a la carrera de Ingeniería Civil Industrial de la Universidad Central la cual presenta como objetivo el presentar y llegar a implementar mejoras que necesita la Empresa. Para comenzar con el proyecto se ha seleccionado la Empresa antes mencionada, la que se visitará y analizará profundamente teniendo en cuenta el permiso directo del dueño del local, todas las áreas las que la componen para encontrar las falencias que pueda tener esta, teniendo en consideración el contenido entregado desde los ramos de Tics e Introducción a la Ingeniería para luego finalizar con el proyecto con la propuesta e implementación de mejoras que esta requiera. Abstract in this Project called Family enterprise which corresponds to Store Called “La Villa”, for Students of Industrial Engineering of the Central University of Chile which objective is implement the solutions that the Company needs. To begin with the project the Company selected, which will be visited and analyzed deeply with the authorization of the owner of the place,finding the failures that this one could have, having in consideration the content delivered from the branches of Tics and Introduction to the Engineering then finish with the project with the implementation of improvements that this one requires optimizing the enterprise operations.
  • 5.
    5 Datos Empresa EMPRESA Almacén "Lavilla" RUT 10.509.619-4 GIRO Distribuidora de productos alimenticios, almacén, bebidas, helados, confites, bazar. DOMICILIO Aquelarre #30 COMUNA San Joaquín MAIL almacen.lavilla.u@gmail.com FONO 222214318 CONTACTO: Dueño NOMBRE Leonardo Castillo FONO 222214318 MAIL leocastillo67@hotmail.com Alumnos Nombre Rut Mail Cel. Javier Castillo 19.672.051-0 Ucen.javier.castillo@gmail.com +56993335520 Luis Diaz 19.684.644-1 Luis.diaz.saavedra10@gmail.com - Marcelo Garrido 19.777.583-1 marceloparisino@gmail.com +56994425177 Bastian Jones 19.525.804-k Ucen.bastian.jones@gmail.com +56982190220 Jefe de grupo: Marcelo Garrido
  • 6.
  • 7.
    7 Historia Almacén la Villanace luego de que el dueño, con su esposa, decidieron remodelar un viejo local el cual arrendaban para la venta de huevos, en el año 2003 por falta de arrendatarios y aprovechando su conocimiento en el área de las ventas, lentamente fueron levantando el local que ya tiene más de 10 años de antigüedad convirtiéndose en una pieza fundamental dentro de la comunidad de la villa Santa Elena Poniente, puesto que, colabora con la junta de vecinos para la difusión de información consiguiendo una gran familiaridad con sus clientes. La Empresa cuenta con diversos equipos para llevar a cabo la venta de los productos en condiciones óptimas. Estos son: Cooler de bebidas, mantenedor de lácteos, cortadora de cecinas, dispensadores de golosinas, vitrinas, etc. Además de esto cuenta con caja registradora, cámara de seguridad, lavamanos, teléfono público, entre otros. El año 2013 el Almacén sufre una remodelación, Ampliando el espacio, incluyendo lavamanos, mejorando la iluminación e implementando muebles hechos a medida para mejorar la organización visual del local, dando resultado final la infraestructura presente hoy en día.
  • 8.
    8 Carta GanttMesJunio Semanas234123412341 ActividadesEncargado FormaciondelGrupoMarceloGarridox ElecciondelaEmpresaJavierCastillox PrimeraPresentaciondelaEmpresaJavierCastillox PrimeraReuniondeTrabajoBastianJonesx SegundaReuniondeTrabajoBastianJonesx PrimeraVisitahacialaEmpresaLuisDiazx PrimerDialogoconelDueñoJavierCastillox PrimeraInvestigacionJavierCastillox AnalisisdelasTicsdelaempresaLuisDiazx AsignaciondeCargosMarceloGarridox RealizarOrganigramaMarceloGarridox SegundaPresentaciondelaEmpresaJavierCastillox TerceraReuniondeTrabajoBastianJonesx SegundaVisitahacialaEmpresaJavierCastillox RealizarelCanvasBastianJonesx CreaciondelInformeN°1JavierCastillox TerceraVisitaHacialaEmpresaMarceloGarridox CorrecciondelInformeN°1LuisDiazx CuartaReuniondeTrabajoBastianJonesx EntregadelInformeN°1JavierCastillox SegundainvestigacionJavierCastillox CorreccionparaelInforme2.0MarceloGarridox TerceraPresentaciondelaEmpresaJavierCastillox RealizaciondelKanbanMarceloGarridox TerceraInvestigacionJavierCastillox AnalisisdelasPosiblesMejorasLuisDiaz SegundoDialogoconelDueñoMarceloGarridox AsignaciondeCargosMarceloGarridox SegundaCorreccionparaelinforme2.0LuisDiazx ActualizarelKanbanMarceloGarridox CuartaVisitaalaEmpresaJavierCastillox EntregadelInforme2.0LuisDiazx PrimeraPresentacionFormaldelaEmpresaGrupox ActualizaciondelCanvasBastianJonesx CreaciondelCorreodelaEmpresaMarceloGarridox CreaciondelaPaginaWebBastianJones ElecciondelaMejoraaImplementarLuisDiaz CreaciondelaBasedeDatosdeContabilidadMarceloGarrido CreaciondelaBasedeDatosdeR.R.H.HBastianJones CreaciondelaBasedeDatosdeVentasLuisDiaz CreaciondelaBasedeDatosdeProduccionJavierCastillo PresentarelInformedelaEmpresaalDueñoJavierCastillox CreaciondelFacebookdelaEmpresaMarceloGarridox EntregaInformeFinaldeLaEmpresaJavierCastillox SegundaPresentacionFormalyFinaldelaEmpresaGrupox MarzoAbrilMayo x x x x x x x
  • 9.
  • 10.
  • 11.
  • 12.
  • 13.
  • 14.
    14 Detalle de Canvas SociosClave: Coca-Cola Company. Tomando en cuenta las observaciones hechas en la empresa y comentario de la administradora del local podemos darnos cuenta de la preferencia de los clientes al momento de comprar bebidas, por cada 5 bebidas de la compañía Coca-Cola se vende 1 bebida de la compañía CCU convirtiéndose así en uno de los socios claves de la empresa. Panadería Martínez, Camilo y Cia. Limitada. Sabiendo que el pan en un Almacén de barrio es un producto de gran demanda diaria y por el cual los Almacenes se identifican, Panadería la Reina es socio clave de la empresa debido a que entrega precios convenientes, excelente calidad y está ubicada
  • 15.
    15 Actividades clave: ● Fiar:considerando la relación con el cliente, la cual es con bastante familiaridad, la libreta de cuotas es una ventaja importante para aquellos clientes frecuentes que obteniendo este beneficio ven una opción más cómoda en Almacén “La Villa”. Recursos Clave: ● Libro de Deudas: No muchos almacenes y tiendas del país aceptan fiar a sus clientes por lo cual tener implementado esto en la Empresa nos beneficia con los clientes, ya que si vienen frecuentemente a nuestro almacén nosotros podremos darles los productos que nos piden sin la necesidad de pagarlos en el instante, una vez entregado los productos se saca el valor total y este se anota en un libro con el Nombre y Rut de la persona para que la próxima vez que venga pague la deuda que tiene con nosotros. Propuesta de Valor ● Ubicación del local: tras el cambio del uso del suelo a sector residencial no se pueden obtener más patentes comerciales por los alrededores, dejando a almacén “La Villa” prácticamente sin competencia a futuro.
  • 16.
    16 Relación con elcliente: De forma personal con cordialidad y formalidad La relación con el cliente en almacén la villa puede ser presencial, el cual es atendido de forma muy acogedora. Encargos Telefónicos Los encargos telefónicos son un medio prácticamente universal para las personas de las distintas edades que son clientes de Almacén “La villa” ya que a nadie le resulta difícil utilizarlo por ser demasiado tecnológico y optimiza las relaciones con el cliente. Canales de Distribución: ● Directamente en el local: Considerando la cercanía de la empresa con su segmento de clientes la manera de distribuir los productos a vender es presencialmente en el local.
  • 17.
    17 Segmento de Clientes: ●Residentes de la Villa Santa Elena Poniente: debido a la ubicación de la empresa y por la familiaridad obtenida con los clientes, su segmento más importante son los residentes de la villa, los cuales ven una opcion comoda y confiable a la hora de comprar sus productos para el uso cotidiano. Mercado: ● Principal Competencia: debido a la cercanía y parecido a los productos en venta, los competidores más grande de la empresa son Jumbo Está Ubicada en la Avenida Vicuña Mackenna 6100 Botilleria el 8 Está Ubicada en el paradero 8 de Vicuña Mackenna
  • 18.
    18 Productos: ● Abarrotes: Esun conjunto de mercancías de consumo generalizado, principalmente de alimentos y bebidas enlatadas o envasados, artículos de limpieza y de uso del hogar. En nuestro almacén existe una gran variedad de Mercadería, por ejemplo: Arroz, pastas, Legumbres, Salsas, Sopas instantáneas, etc. ● Snacks: Son aperitivos, como las papas fritas, o algún tipo de alimento de paquete, frutos secos y no son considerados como una de las comidas principales del día. Las marcas que abastecen nuestro almacén son: Lays y Trendy (TIM) ● Bebidas: Es una palabra de uso común que se refiere a todo tipo de líquidos (naturales o artificiales) que puedan ser utilizados para el consumo humano. Nuestros proveedores son la Coca-Cola Company y la Compañía de Cervecerías Unidas (CCU) ● Útiles Escolares: Artículos básicos que les sirven a los alumnos(a), ya sea de básica o de la educación media. ● Helados: Es un alimento congelado hecho de agua, leche, crema de leche o natilla combinadas con saborizantes, edulcorantes o azúcar, tanto Trendy y Savory nos proveen sus productos en nuestro almacén.
  • 19.
    19 ● Cecinas: Sonaquellos productos elaborados a base de carne y grasa de vacuno o cerdo, adicionados o no de aditivos, condimentos, especias, agua o hielo, tanto PF y Agrosuper abastecen estos productos a nuestra Empresa. ● Lácteos: Son productos altamente perecederos que deben mantener rigurosamente la cadena de frío. Es por esta razón que los envases están especialmente diseñados para salvaguardarlos, Soprole y Nestlé proveen de sus productos a nuestro almacén. ● Cigarrillos: Es uno de los formatos más populares en el consumo de tabaco, las cuales hay disponibles en el almacéncigarrillos de tabaquerías Chile y Philip Morris. ● Teléfono Público: Es un teléfono que funciona introduciendo monedas. Normalmente el precio de la llamada es más caro que el fijo de casa, pero más barato que el teléfono móvil.
  • 20.
    20 Estructura de Costos: Pagode Servicios Básicos Uno de los costos principales de la empresa es el pago de sus servicios básicos, Estos son Luz y Agua. Mantenimiento de las máquinas Un costo importante son las máquinas que se adquieren para la venta de productos y el mantenimiento de estas, por ejemplo, Cooler de Bebidas, Maquinas de Helados, Registradora, Balanza, Etc. Pago de Línea Telefónica El Pago de la línea telefónica, Es importante debido a que la empresa cuenta con teléfono público y del cual obtiene ganancias.
  • 21.
    21 Fuentes de ingreso: Ventade productos Dinero obtenido a través de la principal actividad de la empresa, la venta de productos alimenticios, útiles escolares, etc. Recaudación del Teléfono público Dinero obtenido por el uso del teléfono público. Venta de Maquinaria Dinero obtenido por la renovación de máquinas, vendiendo las que se encuentran obsoletas.
  • 22.
    22 Proveedores NOMBRE RUT PRODUCTOSDESPACHO ALVI MAYORISTA. 96.618.540-4 ABARROTES, LACTEOS,CECINAS, GOLOSINAS,BEBIDAS ETC. No ECCU. 99.501.760-1 BEBIDAS. Si EVERCRISP. 94.528.000-k SNACKS. Si COCA-COLA. 96.714.870-9 BEBIDAS. Si RIO MAIPO S. A 76.010.000-5 QUESOS, LÁCTEOS Y PROD.CONGELADOS. Si TRENDY. 78.109.470-6 HELADOS Y SNACKS. Si SAVORY. 90703000-8 HELADOS. Si IDEAL. 82.623.500-4 PAN, QUEQUES Y DULCES. Si PANADERIA LA REINA 83.067.500-0 PAN. Si AGROSUPER. 79.984.240-8 CECINAS, CARNES. Si
  • 23.
  • 24.
    24 TICs de laEmpresa Tics Actuales: Software Hardware 1 Microsoft Office 1 Computador 4 Cámaras de Seguridad 2 Teléfonos 1 Televisión Tics a Futuro: Software Hardware StockBase Pos [http://www.egafutura.com/] Balanza Digital
  • 25.
    25 Mejoras Propuestas Renovación deEquipo Obsoletos Para ello buscaremos la mejor opción en cuanto a precio, calidad y tecnología, renovando los equipos que quedan obsoletos con el paso del tiempo y restan eficiencia al funcionamiento del almacén. Mejorar fachada e iluminación externa del almacén Para ello se instalará un cartel con el nombre del local y luces led las cuales harán que el almacén sea más fácil de divisar en la noche y tendrán un bajo consumo energético. Aparte de crear una rampa que facilite el ingreso de las personas discapacitadas. Mejorar publicidad del almacén mediante redes sociales Para esto se creará un correo de la empresa con lo cual haremos el perfil de Facebook de la empresa Almacén la villa, logrando así una mejorcomunicacióncon el cliente y una presencia activa en sus redes sociales, además crearemos un perfil de WhatsApp para comunicarnos de manera más rápida con nuestros clientes.
  • 26.
    26 Promocionar la páginade Facebook Para esto debemos conseguirun total de 10 me gustas para poder acceder a nuevas herramientas para ir mejorando poco a poco la página de Facebook y esta aparezca como página recomendada a nuestros cercanos. Implementar un Sistema de Gestión que Facilite el Control de la Información del Local Para ello utilizaremos un software llamado StockBase POS el cual es gratuito y fue hecho especialmente para los chilenos, este software se ocupa de una manera sencilla y práctica que nos proporciona los siguientes datos. ● Registro de ventas ● Registro de compras ● Registro de productos ● Reporte de existencias ● Lista de precios ● Resumen de ingresos Creación de una Pág. Web Para esto se usará la Plataforma llamada Wix que sirve para crear páginas web, a esta le pondremos nuestros productos para que las personas puedan saber qué es lo que vendemos, además incluiremos varias formas de comunicarse con nuestra Empresa.
  • 27.
    27 Contratar un dominio(“.cl”) Después de la creación de la página web en la plataforma Wix es necesario contratar un dominio para concretar la publicación de la web por lo cual contrataremos el dominio de “.cl” para que al buscar en el buscador “almacén la villa” se visualice la opción de nuestra página web y sea más fácil ingresar a esta.
  • 28.
    28 Mejoras Implementadas Desde lasmejoras propuestas se han llevado a cabo solo algunas de estas, las cuales son: 1.- Gmail de la Empresa [Marcelo Garrido]: almacen.lavilla.u@gmail.com el cual para poder crearlo tuvimos que hacer una serie de pasos que se explica a continuación. Para empezar a crear el correo debemos ingresar al siguiente link https://www.google.com/intl/es-419/mail/help/about.html el cual abrirá la pestaña donde saldrá la opción de crear cuenta. Después de clicarla opción saldrá una nueva pestaña que pedirá los datos para poder crear su correo electrónico, los datos se mostraran a continuación.
  • 29.
    29 Una vez rellenadolos datos solicitantes se debe seleccionar la opción siguiente pestaña para que se cree el correo electrónico. Si todo salió bien les saldrá esta pestaña que significa que el correo se ha creado exitosamente.
  • 30.
    30 2.- Facebook dela empresa [Luis Díaz] https://www.facebook.com/Almacen-La- Villa-521872477996794/ Para Crear el Facebook de la Empresa tuvimos que ocupar el correo creado anteriormente para poder registrarnos en esta red social Luego de Rellenar los datos solicitados se creó nuestro Facebook, pero como una persona
  • 31.
    31 Debido a queesta es una Empresay no una persona tuvimos que crear una página clicando el botón que muestra la imagen, luego crear página. Después de clicar en crear página les aparecerá una nueva pestaña que indicará varias opciones para saber de qué tratará tu página.
  • 32.
    32 Una vez vistalas opciones elegimos la que correspondía a nuestra empresa que es la de lugar o negocio local, aquí parecerá una serie de datos que debemos rellenar con datos reales para poder publicar nuestra pagina Si todo salió exitosamente se creará su página con los datos ingresados que tendrá la dirección del local, el teléfono y el nombre del local
  • 33.
    33 Como bien sepuede apreciar en la imagen la página ha sido creada con éxito, pero le faltan datos relevantes para que esta función de manera óptima con lo cual se le agregara foto de perfil y una foto de portada Después de colocar las fotografías en el perfil y la portada estaría lista para funcionar, pero siempre se puede poner más especificaciones sobre el local por lo cual se decidió poner los horarios de funcionamiento del local, esto se hace clicando la opción de información.
  • 34.
    34 Aparecerá esta pestañadonde puedes rellenar con más información, configuramos el horario del local en la pestaña de información de la página que se encuentra en la zona izquierda abajo de descripción. Una vez incorporado el horario del local está por terminada la página para que el público que la vea sepa información importante de nuestra empresa
  • 35.
    35 3.- Promocionar laPagina de Facebook [Javier Castillo]: Lo primero que tuvimos que hacer es darle me gustas a la página con nuestros usuarios personales, con lo cual esto no era suficiente para promocionar nuestra página de manera efectiva ya que se debe contar con un mínimo de 10 me gusta para que aparezca en la sección de páginas recomendadas, después tuvimos que pedirles a nuestros cercanos que le dieran su apoyo a la página y que la fueran compartiendo con sus demás amigos. Después de varias horas conseguimos reunir los me gusta necesarios para que la página se pueda promocionar por sí sola y mientras más pasa el tiempo siguen creciendo los me gustas en esta página.
  • 36.
    36 4.- Página Web(Wix) [Bastián Jones]: http://almacenlavillau.wix.com/lavilla Para conseguir esto todas las mejoras que realizamos anteriormente nos sirvieron para hacer la página, lo primero que hicimos fue entrar a la página de wix http://es.wix.com/ Se pincha en la opción de entrar que se encuentra en la parte superior derecha, esto redirigirá a otra pestaña la cual contiene el sistemade login y el sistemade registro. En esta tenemos la opción de registrarnos ya sea rellenando los datos solicitantes u ocupando la red social de Facebook, a lo cual nosotros rellenamos los datos solicitantes para crear nuestro usuario en wix.
  • 37.
    37 Una vez creadoel usuario exitosamente nos dirigirá a esta pestaña para empezar a crear nuestra página web, como se puede apreciar esta plataforma nos ofrece miles de plantillas para empezar a crear tu página y está divida depende la necesidad. Al elegir una plantilla entraremos al modo editar donde empezaremos a modificar y a crear nuestra página como queremos usando la creatividad para que luzca bien estéticamente y que cumpla con la función que queremos. Esta plataforma tiene la opción de guardado con lo cual podemos retomar la modificación de la página en cualquier momento, a esta se accede solamente entrando de nuevo a wix.
  • 38.
    38 Una vez querealizamos el diseño pusimos cuatro opciones la cual contendrá cierta información, la Primera es la que contiene el mapa y es la presentación de la página.
  • 39.
    39 La segunda contienela información de que se trata la Empresa
  • 40.
    40 La tercera contienelos productos que se venden en el local
  • 41.
    41 Por último, lacuarta contiene los datos para que la gente se pueda comunicar por los distintos medios que tenemos que pueden ser vía telefónica, por el correo de la empresa o por el Facebook.
  • 42.
    42 5.- Software dela Empresa (StockBase Pos) [Marcelo Garrido]: http://www.egafutura.com/ Lo primero que debemos hacer es ir hacia la página del software llamada EGA futura, una vez dentro les saldrá la pestaña principal de la página. En esta pestaña damos clic con el mouse en la opción de descargargratis que seencuentra en la zona inferior izquierda, al hacer clic en el botón este los re direccionara a una nueva pestaña. En esta nueva pestaña rellenaremos los datos solicitantes y procedimos a dar clic a quiero mi software gratis.
  • 43.
    43 Aparecerá una pestañanueva que contendrá el link de descarga directa para el programa, además aparece una guía para poder activar la licencia gratuita del software. Una vez descargado procedemos a la instalación del software que tardará solo unos minutos, una vez instalado no nos queda más que abrir el programa, al darle clic al acceso directo que se creó en el escritorio de tu computador el software se abrirá, al abrir el programa se buscarán los datos registrados en el programa con lo cual en la pantalla de carga aparecerá lo siguiente.
  • 44.
    44 Cuando termine decargar el programa aparecerá el inicio del programa el cual les deberá aparecer de esta manera. Seguido de esto aparecerá otra pestaña que le pedirá la licencia del programa la cual fue enviada a su correo con lo cual deben dirigirse a su bandeja de entrada y buscarel mensaje enviado por EGA Futura.
  • 45.
    45 Una vez escritola licencia y esperado el proceso de validación podremos ocupar nuestro programa sin ningún problema, ahora nos dirigimos a la sección de explorador de productos, ya sea apretando F3 o haciendo clic en el icono de los tres cubos. Una vez dentro del explorador nos aparecerán los productos del pc con un valor y un costo que más bien es una guia para que nosotros sepamos cómo ingresar los productos que queremos de manera efectiva. Esta pestaña se vería de esta forma.
  • 46.
    46 Una vez dentropara ingresar los productos nos dirigiremos en la parte izquierda el botón que está en verde que dice nuevo y hacemos clic ahí, debería aparecer una pestaña como la siguiente: Este Programa solo tiene habilitado por el momento el producto estándar así que le damos clic en la sección estándar que tiene como icono una caja. En esta pestaña nos permite colocar un código del producto, una descripción elegir el proveedor del producto, poner la cantidad actual del producto, y colocar el mínimo y el máximo del producto.
  • 47.
    47 En la segundaopción que es el precio nos permite colocar el costo del producto, el porcentaje de utilidad y con eso se rellena automáticamente el precio. En la tercera Opción nos encontramos con las comisiones, esta opción es para las Empresas que les dan a sus trabajadores comisiones por productos vendidos o por algún otro motivo, en esta opción a nuestra empresa no le sirve ya que nosotros no entregamos comisiones a la empleada del local.
  • 48.
    48 En la cuartaopción nos encontramos con campos genio donde rellenaremos los campos de la marca del producto, el modelo y el vencimiento de los productos que servirá en un futuro para poder calcular la merma si es que no logramos venderlo. En la quinta opción podemos poner una imagen del producto que servirá más adelante para poder hacer una etiqueta que contiene el precio y el código del producto.
  • 49.
    49 En la sextaopción encontramos la sección de observaciones donde podemos escribir más descripciones sobre el producto que se venderá. En la séptima opción encontramos la sección de sustitutos donde podemos ingresar un código nuevo junto con una breve descripción de un producto que podría reemplazar el producto original a un futuro si este no resulta efectivo en el local.
  • 50.
    50 En la octavasección que nos permite el programa aquí pondremos el código de barra del producto que ira también junto a la etiqueta para que al pasarlo con un lector el software analice y llegue a saber de inmediato de qué producto se trata el que se está ingresando. En la última sección encontramos la opción de promoción si es que la Empresaque maneja el softwarepusiera de oferta un producto o hiciera un dos por uno comocomúnmente hacen los supermercados del país, en nuestro caso esta opción no nos sirve ya que si hiciéramos promociones estaríamos perdiendo dinero o no nos ingresaría el suficiente.
  • 51.
    51 Ahora que estántodos los datos ingresados no nos queda nada más que poner guardar en la opción inferior que está de color verde. El programa tiene una función de autoguardado así que, cuando hayamos terminado o nos salgamos del programa podemos cerrarlo de la manera tradicional ya que esta se guardara automáticamente todo lo que hayamos hecho en el programa.
  • 52.
    52 6.- Twitter dela Empresa []: @AlmacenLaVilla Para crear el Twitter de la Empresa nos tenemos que dirigir al siguiente link: https://twitter.com/ , o simplemente buscar en el buscador twitter y pinchar en la red social. Una vez dentro les aparecerá la página de inicio que se ve de este modo. En esta parte para registrarnos podemos poner directamente los datos que nos pide y después clicar en registrarse, o pincharlo simplemente, lo cual nos abre una pestaña nueva donde se ve mucho más grande, pero con los mismos datos solicitantes.
  • 53.
    53 Una vez ingresadolos datos solicitantes los arrojará a una nueva pestaña donde se les pedirá su número telefónico para mayor seguridad de la cuenta, este paso es opcional, ya que, en la parte inferior del botón de siguiente, aparece la opción de omitir la cual esta puesta muy diminutamente. Después de haber puesto el número telefónico u omitir este paso los llevara a elegir su nombre de usuario en la cual ustedes pueden poner lo que deseen mientras este no este ocupado ya por otra persona.
  • 54.
    54 Apretamos siguiente unavez elegido el nombre del usuario, lo que los llevara a una breve descripción de que es y se trata twitter. Solo debes clicar en la opción ¡Vamos! Y te llevara a tu twitter recién creado.
  • 55.
    55 Lo primero alentrar la primera vez se les pedirá que pongan más datos, donde pueden dirigirse a mi perfil clicando en su foto que se encuentra en la parte superior derecha, o simplemente escribiendo en la parte del costado donde se les pedirá ciertos datos. Una vez dentro del perfil deben clicar la opción de editar perfil que se encuentra en el costado derecho lo cual se les mostrara la página de esta manera.
  • 56.
    56 Una vez puestotodos los demás datos, la foto de perfil y la foto de fondo, se está listo para poder usar su twitter de la manera en que se desea ocupar.
  • 57.
    57 Conclusión (Marcelo Garrido): Comogrupo de trabajo comprendimos después del análisis de la Empresa “Almacén La Villa” la cual es un negocio que cuenta con distintas variedades de productos por lo cual hay un alto nivel de emprendimiento, posee falencias que no presentan dificultades para ser solucionadas, recalcando entre estas la falta de un sistema de gestión el cual se implementará dentro de las mejoras propuestas, este software se denomina StockBase Pos y le facilita la Empresa a tener un control del dinero que ingresa y sale, Datos necesarios de los cuales no se están al tanto realmente, dejando en duda si se gana o pierde dinero, esto se solucionó de manera efectiva dando inclusive un curso de capacitación a la encargada del local para que logre utilizar de manera óptima el programa. (Bastián Jones): Para darle fin a este trabajo, luego de haberse centrado en una Empresa y haberla analizado desde todas sus perspectivas se puede concluir que, este tipo de trabajo le trae muchos beneficios a las Empresas, mayormente a las Empresas pequeñas que al no tener el conocimiento absoluto o simplemente sin dedicarle el tiempo que requieren, no notan las falencias que pueden llegar a tener. No obstante, es ahí donde se benefician de este trabajo que se encarga de encontrar esas falencias y a la vez proponer e intentar implementar soluciones a estas.
  • 58.
    58 (Javier Castillo): Luegode analizar la empresa y buscar las posibles fallas que esta presenta, se evidencia la falta de conocimiento tecnológico del dueño, perdiendo eficiencia a la hora de contactarse con el cliente tanto como para la gestión de su almacén. Con capacitaciones a las distintas mejoras implementadas, la empresa lograra superar estas falencias. Por lo tanto, se puede concluir que las pequeñas empresas se ven realmente beneficiadas con este tipo de trabajos, ya que es una gran oportunidad para mejorar su funcionamiento. (Luis Díaz): El análisis de nuestra Empresa nos permite evidenciar una serie de posibles mejoras, las cuales serán implementadas utilizando las diferentes estrategias y herramientas adquiridas en este curso, pudiendo así realizar mejoras concretas y a la vanguardia de las nuevas tecnologías.
  • 59.
  • 60.
    60 Autorización Proyecto EmpresaFamiliar Yo Leonardo Castillo Guerra de RUT 10.509.619-4, representante de la empresa “Almacén La Villa” autorizo a los alumnos de la Universidad Central de Chile llamados Javier Castillo Maldonado de RUT 19.672.051-0, Bastian Jones Araya de RUT 19.525.804-4, Marcelo Garrido Figueroa de RUT 19.777.583-1 y Luis Díaz Saavedra de RUT 19.684.644-1 a trabajar a fondo con mi empresa la cual se encuentra ubicada en Aquelarre #30 Comuna de San Joaquin , Santiago de Chile.
  • 61.
    61 Minuta de visitas FechaEncargado Objetivo Conclusión Jueves 17 de Marzo del 2016 Grupo Reconocimiento del lugar Tras visitar el almacén nos damos cuenta de ciertas falencias como el orden de algunos afiches, la falta de un cartel que facilite la identificación del local. Por el contrario evaluamos el orden estructural y limpieza del local, pudiendo mejorar estratégicamente el primer punto mencionado Viernes 25 de Marzo del 2016 Javier Castillo Clientes y ventas Tras conversar con la administradora del local podemos identificar el segmento de clientes de la empresa y saber cuales son los productos más solicitados por estos, identificando así los puntos fuertes del local que son la venta de pan y la venta de bebidas gaseosas.
  • 62.
    62 Jueves 07 deAbril del 2016 Grupo Organización del local Tras conversar con la administradora y dueño del local nos damos cuenta de la falta de un sistema de organización de los datos de la empresa, estos son inventario, productos vendidos, productos comprados, etc. Puesto que el almacén se encuentra tecnológicamente desactualizado en el ámbito organizativo, llegamos a la conclusión de que es sumamente necesario implementar un sistema de organización y a la vez impartir una capacitación para el personal del almacén. Martes 26 de Abril del 2016 Grupo Grabación del video y aclarar dudas Tras realizar la grabación del video que muestra, los productos que vende el local y comodesarrolla sus actividades, procedimos a conversar con la administradora para aclarar dudas acordes a la empresa
  • 63.
  • 64.
    64 Snacks: Trendy (TIM) Evercrisp PapasCorte Americano Lays Corte Americano Papas Corte Liso Cheetos Sufles de Queso Ramitas Saladas Ramitas Snack Mix Ramitas de Queso Doritos Snack MIX Traga Traga Ramitas de Queso Maní Lays Stax Sufles Bebidas: CCU Coca-Cola Company Canada Dry Fanta Kem Sprite Pap Coca-Cola Bilz Pepsi Crush
  • 65.
    65 Útiles Escolares: Tijeras Sacapuntas Cartulinas Goma Eva StickFix Lápices Grafito Lapices Pasta Lapices a Color Lápices Scripto Goma de Borrar Regla Cecinas: PF Agrosuper Jamón Jamón Pate Pate Mortadela Hamburguesa Salchichas Salchichas Longanizas Longanizas Chorizos Chorizos Hamburguesa Carnes Congeladas
  • 66.
    66 Helados: Trendy Savory Chass AlmendraCentella Chass Nuss Bils y Pap Chass Frambuesa Chocolito Luppo Nus Cola de Tigre Luppo Pasas al Ron Crocanty Luppo Disco Egocéntrico Mini Cono Luppo Krico Flagg Lolly Pop Trock Prestigio O´ke Bum Choco Many Trululu O´ke Bum Crunchis Sahne Nuss Miliquito Danky 21 Hawai Berries Danky Sahne Nuss Hawai Sandia Pura Fruta Frutilla Trendy Choc Pura Fruta Piña Star Wars Crazy Flocos Boops Crazy Frambuesa Lenguix Sangurucho Cassatas Cassatas
  • 67.
    67 Lácteos: Soprole Nestlé Leche BlancaYogurt Leche de Chocolate Leche Condensada Leche de Frutilla Manjar Margarina Nesquik Mantequilla Jugo Yogurt Cigarrillos: Kent Lucky Strike Pall Mall Belmont Phillip Morris
  • 68.
  • 69.
  • 70.