Escuela Hogar nº16
“Granaderos Puntanos”
Materia: Práctica docente lll
Tutora: Aurelia Velázquez
Alumna: Mariela Gisela Iannaci
Año: 2020
Situación contextual geográfica y de servicios.
La escuela se encuentra en la localidad de “Martín de Loyola” en una zona inhóspita al
sur-oeste de la provincia de San Luis (llamada desierto San Luis- La Pampa). La misma
se encuentra a 120 km de la localidad de Unión siendo de esta manera, el pueblo más
cerca y a 350 km de la capital de San Luis. Es importante aclarar que ésta zona presenta
un clima de calor excesivo en verano y un clima de frío excesivo en invierno con muy
pocas precipitaciones. Además de estas características climáticas, esta zona rural
presenta fauna e insectos peligrosos tales como jabalíes, pumas, serpientes venenosas,
arañas venenosas, alacranes, etc. Además de las características nombradas
anteriormente, esta zona carece de agua potable, gas natural, medios de transporte
públicos y privados, hospital, ambulancia, señal de celular, teléfono de línea, etc. A
pesar de estas carencias, entre las características positivas encontramos que la escuela
cuenta con luz eléctrica, gas por zepelín y servicio gratuito de wifi, constituyendo este
último el único medio de comunicación.
Lugar que ocupa la Institución en la comunidad.
Aproximadamente el 95% de la población son familias de escasos recursos económicos,
culturales, materiales encontrándose en riesgo social. La mayoría de los jefes de
familias son empleados de campos lo que implica, por la naturaleza de su trabajo que
sólo puedan ver a su familia una vez a la semana (sábado o domingo) pero en el caso
que no estén de turnos o de guardias. Ante esta situación, la escuela aparece como un
agente real de inclusión social ya que gracias al albergue de la Institución posibilita a
estas familias a que sus hijos reciban educación y una vivienda digna. En este sentido,
la escuela es una herramienta eficaz en la lucha contra el trabajo infantil y adolescente
ya que contienen a niños albergados desde los 10 a los 17 años. De esta manera, la
escuela y por medio de esta, el Estado se transforma en la única herramienta que
garantiza el efectivo ejercicio de los derechos de los niños y de los adolescentes, la
inclusión social, la igualdad de oportunidades e impide el trabajo infantil y fracaso
escolar.
P.E.I
La escuela tiene una visión y misión institucional que responde al mandato social o
contrato fundacional que se establece entre la comunidad y la escuela de este modo la
escuela se vuelve transmisora de contenidos y valores que la sociedad no solo acepta
para sí misma sino que además lo requiere para su propio desenvolviendo y desarrollo.
Esta visión institucional reconoce como destinatario al alumno, pero anteponiendo a la
persona humana y no la mera transmisión de valores y contenidos.
A partir de este mandato la escuela construye su propuesta educativa (P.E.I) que
funciona como instrumento de planeación estratégica y permite orientar, conducir
toda la gestión institucional (desde la noción de aprendizaje hasta la concepción de
alumno, etc)
En dicha propuesta educativa se enmarca lo propiamente curricular, es decir, el P.C.I
entendiendo por tal, la propuesta del PEI que se ve plasmado y se presenta a través del
desarrollo de competencias, capacidades, conocimientos y actitudes relacionadas
directamente con el mandato social de la escuela. Los mediadores pedagógicos
utilizaran el PCI como una herramienta guía y fundante del proceso de enseñanza-
aprendizaje (que enseñar, cuando y como) tomando como líneas de acción flexibles y
abiertas lo propuesto estructuralmente en dicha matriz, enriqueciendo la misma con
una formación continua y permanente que enriquezca la propuesta educativa. Y es a
partir de este enriquecimiento que se concibe el aprendizaje como “significativo”, al
sujeto como “unidad bio-psico-social”, y a la enseñanza como un proceso de mediación
entre docente- alumno. Para concluir se sostiene que la visión y misión institucional
responde a una propuesta educativa determinada que abarca las dimensiones
pedagógica didáctica, organizacional, comunitaria y administrativa, teniendo como la
base un mandato social que le otorga significación y semántica.
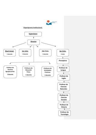
Organigrama Institucional.
Supervisora
Nivel Inicial:
1 docente
3er Ciclo:
1 tutor
1er ciclo:
1 docente
2do Ciclo:
1 docente
Director
Preceptora
Profesor de
Tecnología
Profesor de
Historia
Profesor de
Ciencias
Sociales
Profesor de
Ciencias
Naturales
Profesor de
Inglés
Profesor de
Lengua
Profesora de
Actividades
Prácticas:
1 docente
Profesora de
Educación
Física:
1 docente
Profesor de
Técnicas
Agropecuarias:
1 docente
Situación contextual de la escuela.
Situaciones problemáticas:
La falta de un gabinete Psicopedagógico para contener y acompañar a los
alumnos en su proceso de aprendizaje.
La falta de personal médico y ambulancias que posibiliten tratar a alumnos o
docentes en casos de enfermedad.
Ubicación de la escuela en zona inhóspita.
Desarraigo docente y la falta de cobertura de cargos necesarios para el correcto
funcionamiento institucional.
Proceso migratorio de la población joven (adolescente) debido a la falta del
secundario completo, lo que afecta directamente el desarrollo cultural de la
comunidad.
Fortalezas:
Adecuación de líneas de acciones estratégicas (planeamiento del proceso
educativo) que posibilitan un desarrollo curricular coherente y viable con la
diversidad del alumnado. Jornadas de reflexión docente que posibilitan la
autocrítica, la evaluación y el mejoramiento del proceso enseñanza-aprendizaje.
Trabajo en equipo a través de proyectos con un fuerte sentido de pertenencia
institucional, lo que permite un trabajo armónico y una relación positiva entre
los pares docentes. Planeamientos y ejecución de la enseñanza a partir del
P.C.A.
Correcta organización y desempeño de roles dentro de la institución. Con
respecto a la Asociación Cooperadora sus procesos de mediación y reflexión
para optimizar adecuadamente el uso de los recursos económicos.
Desarrollo de proyecto socio comunitario y talleres con la familia.
Contar con un P.E.I
Participación en la Institución de agentes comunitarios y educativos (INTA-PMI-
ULP)
Oportunidades:
Entrega de computadoras en primer y segundo ciclo.
PMI (Programa de Mejora Institucional)
Articulación con INTA
Implementación de un plan de mejora institucional curricular que posibilita
desde lo cualitativo un mejor acompañamiento que permita evitar
potencialmente la exclusión y deserción, el índice de materias previas, la
repitencia fortaleciendo la permanencia escolar.
Debilidades:
Dificultad en la capacitación docente continua y permanente, debido a que
los lugares de capacitación se encuentran a distancia mayores a 200 km de
la Institución, recordando que la escuela se encuentra en una zona
inhóspita.
Falta de personal para la realización de guardias.
Proyectos en curso:
Talleres extraescolares de lecto-escritura
Jornadas de reflexión y estudios referidas a necesidades educativas especiales,
la diversidad y adaptaciones curriculares.
Programas de mejoras institucionales con talleres extraescolares y tutorías.
Actividades artísticas.
Proyecto de huerta e invernadero.
Informe del Plan de Continuidad Pedagógica desarrollado por la
institución desde marzo hasta el día de la fecha.
La Dirección de la Escuela Hogar Granaderos Puntanos, en forma conjunta con su
comunidad educativa a los 20 días del mes de marzo de 20202, se adhirió al DNE
297/2020, establecido por Nación y Decreto Provincial 1819/2020, al AISLAMIENTO
SOCIAL PREVENTIVO Y OBLIGATORIO, decretado ante la declaración de pandemia por
propagación COVID/19.
Que por consenso con Ministerio de Educación, se acordó la suspensión de actividades
áulicas presenciales, para el resguardo y protección de sus alumnos y personal ante tal
situación, arbitrando los medios necesarios para que la escuela no pierda su función
formadora, adecuándose a las estrategias de enseñanza, haciendo uso de los recursos
informativos necesarios para trabajar de forma virtual.
En presencia de tal situación y a través del Ministerio de Educación, ULP (Universidad
de La Punta) y Autopista de la Información de la provincia de San Luis, les brindaron a
todas las escuelas de la provincia la plataforma virtual CLASSROOM como herramienta
pedagógica y alternativa que favorezca el desarrollo de la formación educativa a
distancia y contando con la predisposición y voluntad de maestros, profesores,
alumnos y padres para adecuarse a esta nueva forma de enseñanza en la que aprenden
todos juntos. Con mucho esfuerzo y dedicación se ha logrado incluir a casi un 80 % del
alumnado de todos los niveles a la educación virtual, generando estrategias nuevas
como grupos de whatsapp para aquellos alumnos sin conectividad e impresión de
tareas a quienes viven en el campo carentes de herramientas informáticas, usando
también el material impreso enviado por Nación con contenidos prioritarios,
adaptados a cada nivel.
En el marco de esta medida, La UPL virtual y el Ministerio de Educación, fueron los
encargados de crear usuarios para el uso de la plataforma CLASSROOM a los alumnos y
profesores, como también generar las aulas virtuales a cada grado, año y nivel. Y las
respectivas capacitaciones para el desarrollo dentro de la plataforma.
Reinventar y reinventarnos, se encuadraron como las acciones claves en el accionar
institucional, adoptando la virtualidad como la forma de trabajo. Sin descuidar los
protocolos sugeridos por el comité de crisis ante tal eventualidad, asegurando que
quedarse en casa es la mejor manera de cuidar y cuidarse sin generar riesgos que
generen situaciones de contagio o propagación de COVID/19.
Como consecuencia ante esta situación, la dirección de la escuela apeló a la buena
voluntad de cada uno de los que hacen la escuela, con el fin de transitar y salir de esta
pandemia con el estatus sanitario óptimo para preservar la vida.
Características específicas del grupo.
El grupo de alumnos que se me ha asignado integra el 1er año del secundario se
encuentra compuesto por 4 niñas y 1 varón. El mismo cuenta con un nivel muy básico
de Inglés ya que nivel Inicial y primario de la escuela no incluye Inglés en su diseño
curricular. Sin embargo, este grupo en especial, tuvo la oportunidad de tener contacto
con el idioma extranjero en el 2019 debido a que fueron partícipes mis prácticas en el
nivel primario que realicé en el mismo establecimiento. Por este motivo, puedo decir
que es un grupo que demostró siempre una actitud favorable hacia la materia.
También demostraron compromiso y responsabilidad a la hora de aprender un nuevo
tema. Además, eran muy aplicados a la hora de hacer y entregar sus tareas. Por último,
puedo decir que siempre demostraron entusiasmo por aprender el nuevo idioma , lo
cual es una actitud fundamental que se necesita para aprender y sobre todo un idioma
nuevo.
Por el otro lado, con respecto a la situación actual que estamos viviendo como
resultado de la pandemia, el grupo está tomando clases en forma virtual. Para saber
comocómo dicho grupo funciona ante este nuevo sistema de educación, realicé una
entrevista al director de la escuela y al profesor de inglés quien se encuentra a cargo
del grupo de 1er año. Los dos coincidieron diciendo que en general el grupo entregan
las tareas a término y demuestran ser muy responsable. Me refiero en general porque
me informaron que tienen problemas con una alumna del grupo quien no está
entregando sus tareas. Refiriéndose a este hecho, manifestaron su preocupación pero
es un asunto que ya no se encuentra en sus manos debido a que ya lo hablaron con los
padres de la alumna pero hasta el momento no ha habido ningún cambo positivo. Más
allá de este inconveniente, todas las referencias hacia el grupo son muy positivas.
Por último, con mi llegada a la institución para realizar las prácticas, el director se ha
ofrecido a evaluar la posibilidad de crear mi propia plataforma para realizar las
prácticas. En el caso de que el Ministerio no se lo permitan realizar, me ofreció la otra
alternativa de pasarle todo el material al profesor de Inglés y que él desde su
plataforma suba el material. De todas maneras, el director tanto como el docente del
curso fueron muy amables en tratar de brindarme todas las herramientas necesarias,
con el fin de que pueda realizar mis prácticas de la mejor manera posible. Aunque esta
nueva modalidad de enseñanza resulte todo un desafío para mí, estoy muy ansiosa y
entusiasmada por empezar las prácticas en forma inmediata. Demás estar decir, que
pondré todo mi mayor esfuerzo y capacidad para que mis prácticas sean óptimas y
sobre todo para que los alumnos disfruten aprendiendo “Inglés”.
Comentado [A1]: ¡Qué cariño especial sentirás sin duda
por ellos luego de estos dos períodos de prácticas!
Comentado [A2]: ¡Cuánta apertura y buena
predisposición!
¡Que sea una buena experiencia para todos!
Informe Institucional
Informe Institucional

Informe Institucional

  • 1.
    Escuela Hogar nº16 “GranaderosPuntanos” Materia: Práctica docente lll Tutora: Aurelia Velázquez Alumna: Mariela Gisela Iannaci Año: 2020
  • 2.
    Situación contextual geográficay de servicios. La escuela se encuentra en la localidad de “Martín de Loyola” en una zona inhóspita al sur-oeste de la provincia de San Luis (llamada desierto San Luis- La Pampa). La misma se encuentra a 120 km de la localidad de Unión siendo de esta manera, el pueblo más cerca y a 350 km de la capital de San Luis. Es importante aclarar que ésta zona presenta un clima de calor excesivo en verano y un clima de frío excesivo en invierno con muy pocas precipitaciones. Además de estas características climáticas, esta zona rural presenta fauna e insectos peligrosos tales como jabalíes, pumas, serpientes venenosas, arañas venenosas, alacranes, etc. Además de las características nombradas anteriormente, esta zona carece de agua potable, gas natural, medios de transporte públicos y privados, hospital, ambulancia, señal de celular, teléfono de línea, etc. A pesar de estas carencias, entre las características positivas encontramos que la escuela cuenta con luz eléctrica, gas por zepelín y servicio gratuito de wifi, constituyendo este último el único medio de comunicación. Lugar que ocupa la Institución en la comunidad. Aproximadamente el 95% de la población son familias de escasos recursos económicos, culturales, materiales encontrándose en riesgo social. La mayoría de los jefes de familias son empleados de campos lo que implica, por la naturaleza de su trabajo que sólo puedan ver a su familia una vez a la semana (sábado o domingo) pero en el caso que no estén de turnos o de guardias. Ante esta situación, la escuela aparece como un agente real de inclusión social ya que gracias al albergue de la Institución posibilita a estas familias a que sus hijos reciban educación y una vivienda digna. En este sentido, la escuela es una herramienta eficaz en la lucha contra el trabajo infantil y adolescente ya que contienen a niños albergados desde los 10 a los 17 años. De esta manera, la escuela y por medio de esta, el Estado se transforma en la única herramienta que garantiza el efectivo ejercicio de los derechos de los niños y de los adolescentes, la inclusión social, la igualdad de oportunidades e impide el trabajo infantil y fracaso escolar.
  • 3.
    P.E.I La escuela tieneuna visión y misión institucional que responde al mandato social o contrato fundacional que se establece entre la comunidad y la escuela de este modo la escuela se vuelve transmisora de contenidos y valores que la sociedad no solo acepta para sí misma sino que además lo requiere para su propio desenvolviendo y desarrollo. Esta visión institucional reconoce como destinatario al alumno, pero anteponiendo a la persona humana y no la mera transmisión de valores y contenidos. A partir de este mandato la escuela construye su propuesta educativa (P.E.I) que funciona como instrumento de planeación estratégica y permite orientar, conducir toda la gestión institucional (desde la noción de aprendizaje hasta la concepción de alumno, etc) En dicha propuesta educativa se enmarca lo propiamente curricular, es decir, el P.C.I entendiendo por tal, la propuesta del PEI que se ve plasmado y se presenta a través del desarrollo de competencias, capacidades, conocimientos y actitudes relacionadas directamente con el mandato social de la escuela. Los mediadores pedagógicos utilizaran el PCI como una herramienta guía y fundante del proceso de enseñanza- aprendizaje (que enseñar, cuando y como) tomando como líneas de acción flexibles y abiertas lo propuesto estructuralmente en dicha matriz, enriqueciendo la misma con una formación continua y permanente que enriquezca la propuesta educativa. Y es a partir de este enriquecimiento que se concibe el aprendizaje como “significativo”, al sujeto como “unidad bio-psico-social”, y a la enseñanza como un proceso de mediación entre docente- alumno. Para concluir se sostiene que la visión y misión institucional responde a una propuesta educativa determinada que abarca las dimensiones pedagógica didáctica, organizacional, comunitaria y administrativa, teniendo como la base un mandato social que le otorga significación y semántica.
  • 4.
    Organigrama Institucional. Supervisora Nivel Inicial: 1docente 3er Ciclo: 1 tutor 1er ciclo: 1 docente 2do Ciclo: 1 docente Director Preceptora Profesor de Tecnología Profesor de Historia Profesor de Ciencias Sociales Profesor de Ciencias Naturales Profesor de Inglés Profesor de Lengua Profesora de Actividades Prácticas: 1 docente Profesora de Educación Física: 1 docente Profesor de Técnicas Agropecuarias: 1 docente
  • 5.
    Situación contextual dela escuela. Situaciones problemáticas: La falta de un gabinete Psicopedagógico para contener y acompañar a los alumnos en su proceso de aprendizaje. La falta de personal médico y ambulancias que posibiliten tratar a alumnos o docentes en casos de enfermedad. Ubicación de la escuela en zona inhóspita. Desarraigo docente y la falta de cobertura de cargos necesarios para el correcto funcionamiento institucional. Proceso migratorio de la población joven (adolescente) debido a la falta del secundario completo, lo que afecta directamente el desarrollo cultural de la comunidad. Fortalezas: Adecuación de líneas de acciones estratégicas (planeamiento del proceso educativo) que posibilitan un desarrollo curricular coherente y viable con la diversidad del alumnado. Jornadas de reflexión docente que posibilitan la autocrítica, la evaluación y el mejoramiento del proceso enseñanza-aprendizaje. Trabajo en equipo a través de proyectos con un fuerte sentido de pertenencia institucional, lo que permite un trabajo armónico y una relación positiva entre los pares docentes. Planeamientos y ejecución de la enseñanza a partir del P.C.A. Correcta organización y desempeño de roles dentro de la institución. Con respecto a la Asociación Cooperadora sus procesos de mediación y reflexión para optimizar adecuadamente el uso de los recursos económicos. Desarrollo de proyecto socio comunitario y talleres con la familia. Contar con un P.E.I Participación en la Institución de agentes comunitarios y educativos (INTA-PMI- ULP)
  • 6.
    Oportunidades: Entrega de computadorasen primer y segundo ciclo. PMI (Programa de Mejora Institucional) Articulación con INTA Implementación de un plan de mejora institucional curricular que posibilita desde lo cualitativo un mejor acompañamiento que permita evitar potencialmente la exclusión y deserción, el índice de materias previas, la repitencia fortaleciendo la permanencia escolar. Debilidades: Dificultad en la capacitación docente continua y permanente, debido a que los lugares de capacitación se encuentran a distancia mayores a 200 km de la Institución, recordando que la escuela se encuentra en una zona inhóspita. Falta de personal para la realización de guardias. Proyectos en curso: Talleres extraescolares de lecto-escritura Jornadas de reflexión y estudios referidas a necesidades educativas especiales, la diversidad y adaptaciones curriculares. Programas de mejoras institucionales con talleres extraescolares y tutorías. Actividades artísticas. Proyecto de huerta e invernadero.
  • 7.
    Informe del Plande Continuidad Pedagógica desarrollado por la institución desde marzo hasta el día de la fecha. La Dirección de la Escuela Hogar Granaderos Puntanos, en forma conjunta con su comunidad educativa a los 20 días del mes de marzo de 20202, se adhirió al DNE 297/2020, establecido por Nación y Decreto Provincial 1819/2020, al AISLAMIENTO SOCIAL PREVENTIVO Y OBLIGATORIO, decretado ante la declaración de pandemia por propagación COVID/19. Que por consenso con Ministerio de Educación, se acordó la suspensión de actividades áulicas presenciales, para el resguardo y protección de sus alumnos y personal ante tal situación, arbitrando los medios necesarios para que la escuela no pierda su función formadora, adecuándose a las estrategias de enseñanza, haciendo uso de los recursos informativos necesarios para trabajar de forma virtual. En presencia de tal situación y a través del Ministerio de Educación, ULP (Universidad de La Punta) y Autopista de la Información de la provincia de San Luis, les brindaron a todas las escuelas de la provincia la plataforma virtual CLASSROOM como herramienta pedagógica y alternativa que favorezca el desarrollo de la formación educativa a distancia y contando con la predisposición y voluntad de maestros, profesores, alumnos y padres para adecuarse a esta nueva forma de enseñanza en la que aprenden todos juntos. Con mucho esfuerzo y dedicación se ha logrado incluir a casi un 80 % del alumnado de todos los niveles a la educación virtual, generando estrategias nuevas como grupos de whatsapp para aquellos alumnos sin conectividad e impresión de tareas a quienes viven en el campo carentes de herramientas informáticas, usando también el material impreso enviado por Nación con contenidos prioritarios, adaptados a cada nivel. En el marco de esta medida, La UPL virtual y el Ministerio de Educación, fueron los encargados de crear usuarios para el uso de la plataforma CLASSROOM a los alumnos y profesores, como también generar las aulas virtuales a cada grado, año y nivel. Y las respectivas capacitaciones para el desarrollo dentro de la plataforma. Reinventar y reinventarnos, se encuadraron como las acciones claves en el accionar institucional, adoptando la virtualidad como la forma de trabajo. Sin descuidar los protocolos sugeridos por el comité de crisis ante tal eventualidad, asegurando que quedarse en casa es la mejor manera de cuidar y cuidarse sin generar riesgos que generen situaciones de contagio o propagación de COVID/19. Como consecuencia ante esta situación, la dirección de la escuela apeló a la buena voluntad de cada uno de los que hacen la escuela, con el fin de transitar y salir de esta pandemia con el estatus sanitario óptimo para preservar la vida.
  • 8.
    Características específicas delgrupo. El grupo de alumnos que se me ha asignado integra el 1er año del secundario se encuentra compuesto por 4 niñas y 1 varón. El mismo cuenta con un nivel muy básico de Inglés ya que nivel Inicial y primario de la escuela no incluye Inglés en su diseño curricular. Sin embargo, este grupo en especial, tuvo la oportunidad de tener contacto con el idioma extranjero en el 2019 debido a que fueron partícipes mis prácticas en el nivel primario que realicé en el mismo establecimiento. Por este motivo, puedo decir que es un grupo que demostró siempre una actitud favorable hacia la materia. También demostraron compromiso y responsabilidad a la hora de aprender un nuevo tema. Además, eran muy aplicados a la hora de hacer y entregar sus tareas. Por último, puedo decir que siempre demostraron entusiasmo por aprender el nuevo idioma , lo cual es una actitud fundamental que se necesita para aprender y sobre todo un idioma nuevo. Por el otro lado, con respecto a la situación actual que estamos viviendo como resultado de la pandemia, el grupo está tomando clases en forma virtual. Para saber comocómo dicho grupo funciona ante este nuevo sistema de educación, realicé una entrevista al director de la escuela y al profesor de inglés quien se encuentra a cargo del grupo de 1er año. Los dos coincidieron diciendo que en general el grupo entregan las tareas a término y demuestran ser muy responsable. Me refiero en general porque me informaron que tienen problemas con una alumna del grupo quien no está entregando sus tareas. Refiriéndose a este hecho, manifestaron su preocupación pero es un asunto que ya no se encuentra en sus manos debido a que ya lo hablaron con los padres de la alumna pero hasta el momento no ha habido ningún cambo positivo. Más allá de este inconveniente, todas las referencias hacia el grupo son muy positivas. Por último, con mi llegada a la institución para realizar las prácticas, el director se ha ofrecido a evaluar la posibilidad de crear mi propia plataforma para realizar las prácticas. En el caso de que el Ministerio no se lo permitan realizar, me ofreció la otra alternativa de pasarle todo el material al profesor de Inglés y que él desde su plataforma suba el material. De todas maneras, el director tanto como el docente del curso fueron muy amables en tratar de brindarme todas las herramientas necesarias, con el fin de que pueda realizar mis prácticas de la mejor manera posible. Aunque esta nueva modalidad de enseñanza resulte todo un desafío para mí, estoy muy ansiosa y entusiasmada por empezar las prácticas en forma inmediata. Demás estar decir, que pondré todo mi mayor esfuerzo y capacidad para que mis prácticas sean óptimas y sobre todo para que los alumnos disfruten aprendiendo “Inglés”. Comentado [A1]: ¡Qué cariño especial sentirás sin duda por ellos luego de estos dos períodos de prácticas! Comentado [A2]: ¡Cuánta apertura y buena predisposición! ¡Que sea una buena experiencia para todos!