Revista de medicina de cuidados intensivos
http://jic.sagepub.com/
Hiperpotasemia: una revisión
Kimberley J. Evans y Arthur Greenberg
J Med de cuidados intensivos 2005 20:
272 DOI: 10.1177 / 0885066605278969
La versión en línea de este artículo se puede encontrar en:
http://jic.sagepub.com/content/20/5/272
Publicado por:
http://www.sagepublications.com
Información y servicios adicionales para Revista de medicina de cuidados intensivos se puede encontrar en:
Alertas de correo electrónico: http://jic.sagepub.com/cgi/alerts
Suscripciones: http://jic.sagepub.com/subscriptions
Reimpresiones: http://www.sagepub.com/journalsReprints.nav
Permisos: http://www.sagepub.com/journalsPermissions.nav
Citas: http://jic.sagepub.com/content/20/5/272.refs.html
>> Versión del registro - 6 de septiembre de 2005
¿Que es esto?
Descargado de jic.sagepub.com en la biblioteca científica de la Universidad Estatal de Moscú el 3 de febrero de 2014
Traducido del inglés al español - www.onlinedoctranslator.com
Hiperpotasemia: una revisión
Kimberley J. Evans, MD
Arthur Greenberg, MD
El potasio es el principal catión intracelular y el mantenimiento
de la distribución de potasio entre los compartimentos
intracelular y extracelular depende de varios mecanismos
homeostáticos. Cuando estos mecanismos se alteran, puede
ocurrir hipopotasemia o hiperpotasemia. Esta revisión cubre la
hiperpotasemia, es decir, una concentración de potasio sérico
superior a 5 mmol / L. La revisión incluye un análisis de la
homeostasis del potasio y las etiologías de la hiperpotasemia y
se centra en el reconocimiento y tratamiento oportunos de la
hiperpotasemia. Este trastorno debe ser motivo de gran
preocupación para los médicos debido a su propensión a
causar arritmias fatales. La hiperpotasemia se diagnostica
fácilmente y se dispone de tratamientos rápidos y eficaces.
Desafortunadamente, el tratamiento de esta afección
potencialmente mortal a menudo se retrasa o no se presta la
suficiente atención o es agresivo.
relación de concentración de potasio extracelular,
cambios mínimos en la concentración extracelular más
pequeña pueden resultar en grandes cambios en las
propiedades eléctricas de las células [5]. Por tanto, el
mantenimiento de este gradiente de potasio es
esencial y depende de varios procesos: la carga de
potasio en la dieta, la distribución de potasio entre el
compartimento intracelular y extracelular y la
excreción renal de potasio [6]. La hiperpotasemia se
define como una elevación del potasio sérico a un valor
superior a 5 mmol / L.
Mantenimiento de la homeostasis del potasio
Palabras clave: homeostasis del potasio, hiperpotasemia, etiologías de la
hiperpotasemia, tratamiento de la hiperpotasemia En una dieta occidental, se estima que la ingesta diaria
de potasio oscila entre 50 y 100 mmol, el 90% del cual
se excreta en la orina y el resto en las heces. La
excreción renal es lenta. Solo el 50% de la carga de
potasio se puede eliminar en un período de 4 a 6
horas. Por lo tanto, el mantenimiento a corto plazo de
la concentración de potasio extracelular depende de
mecanismos extrarrenales que pueden responder en
cuestión de minutos.
Los factores que afectan la excreción renal de potasio
incluyen la liberación distal de sodio, el sistema renina-
angiotensinaldosterona, vasopresina, la ingesta dietética
de potasio, el estado ácido-base, el flujo urinario y la
concentración sérica de potasio. La manipulación
extrarrenal del potasio está influenciada por los niveles
basales de insulina y catecolaminas, la hormona tiroidea,
la hormona paratiroidea y el estado ácido-base [7].
Desde la descripción original del potasio por Sir
Humphrey Davy [1] y James Woodhouse en 1807
[2], se han descrito la distribución del potasio dentro
del cuerpo y los mecanismos de la homeostasis del
potasio y sus perturbaciones. El potasio corporal total
es de aproximadamente 50 mmol / kg, el 98% del cual
es intracelular [3,4]. En la mayoría de las circunstancias,
los valores de potasio plasmático y sérico están dentro
del 10% entre sí y pueden considerarse idénticos. La
distribución del potasio corporal total entre los
espacios intracelular y extracelular da como resultado
un gran gradiente de concentración de potasio entre
estos dos compartimentos. La concentración de
potasio intracelular es de aproximadamente 150
mmol / L y la concentración extracelular de
aproximadamente 4 mmol / L. Debido a que el
potencial de reposo de la membrana depende de la
Mantenimiento renal de la homeostasis
del potasio
Del Centro Médico de la Universidad de Duke, Departamento de Medicina, División
de Nefrología, Durham, Carolina del Norte.
Nota del autor
Recibido el 4 de enero de 2005 y en forma revisada el 6 de mayo de 2005. Aceptado
La secreción de potasio hacia el lumen de la nefrona
distal es pasiva. Este movimiento pasivo de potasio
depende del gradiente de concentración a través de
la membrana luminal, el gradiente eléctrico
negativo de la luz (generado principalmente por la
reabsorción de sodio) que favorece la secreción y la
permeabilidad de la membrana luminal al potasio.
para su publicación el 19 de mayo de 2005.
Envíe la correspondencia a Kimberley J. Evans, MD, Centro Médico de la
Universidad de Duke, Departamento de Medicina, División de
Nefrología, Box 3014, Durham, NC 27710, o envíe un correo electrónico
a: evans122@mc.duke.edu.
Evans KJ, Greenberg A. Hyperkalemia: una revisión. J Med de cuidados
intensivos. 2005; 20: 272-290.
DOII :: 10.1177 / 0885066605278969
272 Copyright © 2005 Publicaciones Sage
Descargado de jic.sagepub.com en la biblioteca científica de la Universidad Estatal de Moscú el 3 de febrero de 2014
Hiperpotasemia
Aldosterona
gradiente electroquímico para la secreción de potasio
en la luz tubular y es responsable del efecto de estos
fármacos para limitar la excreción de potasio. Se ha
demostrado que la vasopresina aumenta la secreción
urinaria de potasio mediante el aumento del número
de canales de potasio luminales abiertos [15].
La aldosterona juega su papel principal en la regulación de la
homeostasis del potasio a través de mecanismos renales. La
aldosterona aumenta la secreción renal de potasio a través de
su acción sobre las células del segmento de conexión, las
células principales del túbulo colector cortical y medular y el
conducto colector. A nivel celular, la aldosterona abre los
canales de Na apicales y aumenta el Na+-K+ Actividad de la
ATPasa en las membranas basolaterales, lo que resulta en un
aumento de la secreción de potasio [8,9]. La aldosterona
media su efecto después de unirse a los receptores en el
núcleo celular. Los antagonistas de la aldosterona
espironolactona y eplerenona inhiben competitivamente esta
unión. Los principales estímulos para la secreción de
aldosterona son la angiotensina II y las elevaciones de los
niveles séricos de potasio.
[10]. Los aumentos del potasio sérico tan pequeños como 0,1
mmol / L estimulan la síntesis de aldosterona en la zona
glomerulosa de la glándula suprarrenal. La aldosterona
también influye en la regulación extrarrenal de la secreción de
potasio a través del aumento de la secreción colónica y salival
de potasio [11]. Normalmente, el intestino es responsable de
solo el 5% de la excreción total de potasio; sin embargo, en
individuos con enfermedad renal, esto puede aumentar
sustancialmente hasta representar del 30% al 50% de la
excreción de potasio [12]. La aldosterona también puede
desempeñar un papel en el desplazamiento transcelular de
potasio hacia el compartimento transcelular [13].
Mantenimiento extrarrenal
de la homeostasis del potasio
Insulina. Los niveles fisiológicos de insulina son importantes
en la regulación de la homeostasis del potasio en el estado
basal, así como en las condiciones de carga de potasio. El
papel de la insulina en el mantenimiento de la homeostasis del
potasio es a través de la estimulación directa de la captación
de potasio intracelular por el Na+-K+-ATPasa en hígado,
músculo esquelético y células grasas. En el contexto de una
deficiencia de insulina (es decir, diabetes), hay una
disminución de la captación de potasio por los músculos y el
hígado [13,16]. El efecto reductor de potasio de la insulina es
independiente de la estimulación adrenérgica. Además, sus
efectos hipopotasémicos dependen de la dosis.
Catecolaminas. Las catecolaminas, específicamente los
agonistas adrenérgicos β2, estimulan la captación
intracelular de potasio mediante la estimulación de Na+- K+
-ATPasa en sujetos humanos normales [6,17,18]. La
administración de epinefrina, albuterol o salbutamol
disminuye los niveles séricos de potasio [19-22]. El
propranolol, un bloqueador β no selectivo, bloquea este
efecto, pero el atenolol, un bloqueador β selectivo, no lo
hace. Además, el isoproterenol, un agonista β-
adrenérgico, no tiene ningún efecto sobre los niveles
séricos de potasio [23,24]. Los agonistas α-adrenérgicos
como la fenilefrina aumentan el potasio sérico al alterar la
captación intracelular de potasio, un efecto bloqueado por
la administración concomitante del antagonista α-
adrenérgico fentolamina [25]. La fenilefrina no afecta la
excreción urinaria de potasio, los niveles de insulina,
renina o aldosterona. En circunstancias normales, el
aumento de la producción de catecolaminas asociado con
la alimentación y el ejercicio vigoroso atenúa el aumento
de la concentración sérica de potasio que, de otro modo,
podría resultar de la absorción de potasio del intestino o la
liberación de las células musculares [26]. Los agonistas β-
adrenérgicos también son una opción terapéutica en
individuos con hiperpotasemia.
Concentración de potasio en plasma
La concentración de potasio en plasma afecta directamente la
excreción de potasio en orina, un efecto independiente de su
capacidad para aumentar los niveles de aldosterona. El
aumento de la secreción urinaria de potasio está mediado por
la estimulación de Na+- K+ ATPasa y apertura de Na luminal+ y K
+ canales en los túbulos distales [14].
1
Otros factores
La excreción urinaria de potasio también está influenciada por
la liberación distal de sodio y el flujo de orina. En entornos
donde hay un aumento en el suministro de sodio distal y el
flujo de orina, hay un aumento en la secreción de potasio. Las
condiciones que disminuyen el suministro de sodio
disminuyen la excreción urinaria de potasio, al igual que las
disminuciones en el flujo de orina atribuibles a la depleción de
volumen o al deterioro de la función renal. La reabsorción de
sodio a través del canal de sodio epitelial en el conducto
colector está bloqueada por amilorida y triamtereno. La
reducción de la entrada de sodio disminuye la
2
Estado ácido-base. En general, se ha creído que por
cada 0,1 descenso del pH, hay un aumento de 0,6
mmol / L en la concentración sérica de potasio en el
contexto de acidosis aguda [27]. En la alcalosis
metabólica aguda, se ha observado la relación opuesta
Revista de Medicina de Cuidados Intensivos 20 (5); 2005 273
Descargado de jic.sagepub.com en la biblioteca científica de la Universidad Estatal de Moscú el 3 de febrero de 2014
Evans y Greenberg
observado, donde hay un aumento en la captación de
potasio intracelular a cambio de iones de hidrógeno
que resulta en una disminución en la concentración de
potasio. Un examen minucioso de los estudios que
informaron originalmente estos cambios, así como los
estudios posteriores, demuestra una variabilidad
considerable en el aumento del potasio sérico que
varía de 0,3 mmol / L a 1,3 mmol / L por cada 0,1 U de
disminución del pH [27-29]. Además, la relación entre
el pH y el potasio sérico no se muestra de manera
confiable para todas las etiologías de acidosis. Por
ejemplo, la acidosis respiratoria aumenta el potasio
sérico mucho menos que un grado comparable de
acidosis metabólica y la acidosis orgánica no tiene un
efecto constante. Sólo en el contexto de la acidosis
metabólica causada por ácidos minerales se produce
un desplazamiento constante del potasio del
compartimento intracelular al extracelular [30,31]. La
relación entre el potasio y los trastornos acidobásicos
crónicos es muy variable y, a menudo, impredecible.
En cualquier nivel de función renal, es más probable que
ocurra hiperpotasemia en personas que tienen afecciones
médicas concurrentes (p. ej., deficiencia de insulina) o que
usan medicamentos (p. ej., inhibidores de la enzima
convertidora de angiotensina [IECA]) que los predisponen a
alteraciones de la homeostasis del potasio.
Etiologías de la hiperpotasemia
La capacidad del cuerpo humano para adaptarse
eficientemente a grandes cargas de potasio normalmente
evita que el potasio sérico se eleve por encima de lo
normal. Por tanto, el desarrollo de hiperpotasemia
requiere la presencia concomitante de un defecto en uno
o más de los mecanismos que mantienen la homeostasis
del potasio. Los factores que pueden afectar estos
mecanismos homeostáticos y dar lugar a hiperpotasemia
pueden agruparse en tres categorías: (1) aumento de la
carga de potasio, (2) disminución de la excreción renal de
potasio y (3) cambios de potasio transcelulares.
Se desconoce la incidencia de hiperpotasemia en la
población general. En los pacientes hospitalizados, la
incidencia varía del 1,3% al 10% y depende de cómo se
defina la hiperpotasemia [37-40]. La función renal alterada
es el principal factor de riesgo para el desarrollo de
hiperpotasemia y está presente en el 33% al 83% de todos
los casos [37,38,41]. Los medicamentos solos o junto con
otros factores representan del 35% al 75% de los casos
[37,38,41] (tabla 1). La tasa de mortalidad informada
asociada con la hiperpotasemia varía ampliamente y no
tiene en cuenta ninguna contribución de la
hiperpotasemia indocumentada a las muertes
ambulatorias por arritmias.
Adaptación de potasio
Tanto la manipulación extrarrenal como renal del
potasio protege contra la hiperpotasemia. La eficacia
de estos mecanismos aumenta con el aumento de las
cargas de potasio. El proceso de adaptación al potasio
comienza después de una sola comida rica en potasio,
y aumenta con la ingesta adicional de potasio. Esta
adaptación se produce en gran parte debido a un
aumento en la excreción urinaria de potasio. Además,
la tasa de captación intracelular de potasio es más
rápida [17]. También hay un aumento en la secreción
colónica de potasio. El proceso de adaptación del
potasio se ve facilitado por el aumento de la secreción
de aldosterona asociado con el aumento de la
concentración sérica de potasio [32]. Aunque se
produce cierto grado de adaptación del potasio
después de la adrenalectomía, una respuesta completa
depende de la aldosterona.
La adaptación al potasio es un mecanismo
importante para mantener la normopotasemia en
personas con insuficiencia renal siempre que la ingesta
de potasio no sea excesiva [33]. En estos individuos hay
un aumento tanto en el número como en la actividad
del Na+-K+-Canales ATPasa en el riñón funcional
restante, lo que da como resultado un aumento en la
excreción fraccionada de potasio.
[13]. Además, hay un marcado aumento de la secreción
colónica de potasio, acompañado de un aumento de Na
+-K+-Actividad ATPasa en la mucosa colónica [34]. En
individuos con enfermedad renal, la hiperpotasemia
puede ocurrir en una amplia gama de grados de
deterioro de la función renal [35,36]. A
Pseudohiperpotasemia
La pseudohiperpotasemia es una elevación artificial del
potasio sérico in vitro. Dado que el potasio plasmático es
normal, no existe ningún defecto en la homeostasis del
potasio. La importancia de la pseudohiperpotasemia
radica únicamente en la necesidad de reconocerla para
poder ignorarla; el tratamiento específico es inapropiado.
La pseudohiperpotasemia está presente cuando la
concentración sérica de potasio excede la concentración
plasmática de potasio en más de 0.5 mmol / L. Ocurre
cuando las plaquetas, los glóbulos blancos o los glóbulos
rojos se lisan in vitro, liberando su contenido rico en
potasio en el suero. La pseudohiperpotasemia se describió
originalmente en asociación con trombocitosis, definida
como un recuento de plaquetas superior a 750 000 mm–3
[42]. Estudios posteriores han demostrado su presencia
con leucocitosis (blanco
274 Revista de Medicina de Cuidados Intensivos 20 (5); 2005
Descargado de jic.sagepub.com en la biblioteca científica de la Universidad Estatal de Moscú el 3 de febrero de 2014
Hiperpotasemia
Tabla 1. Causas de la hiperpotasemia Tabla 1 (continuación)
Aumento de la carga de potasio
Exógeno
Alimentos con alto contenido de
potasio Cloruro de potasio
Sustitutos de la sal
Penicilina G de potasio
Soluciones Collins
Sangre almacenada
Suplementos proteicos
calóricos Geofagia
Medicamentos a base de hierbas
jugo de noni
Alfalfa
Diente de león
Cola de caballo
Ortiga
Algodoncillo
Bayas de Hawthorne
Endógeno
Hemólisis
Ejercicio
Hemorragia gastrointestinal
Estados catabólicos
Rabdomiólisis
Lisis tumoral aguda
Hiperplasia suprarrenal congénita
Hiporreninismo primario
Hipoaldosteronismo hiporreninémico (ATR tipo IV)
Insuficiencia suprarrenal
Primaria (enfermedad de Addison) Destrucción
infecciosa de la glándula suprarrenal
Mycobacterium Avium Intracellulari
VIH
CMV
Tuberculosis micobacteriana
Bloquear los canales de sodio en las células principales.
Triamtereno
Amilorida
Trimetoprima
Pentamidina
Otro
Síndrome de Gordon
Disminución del suministro distal de sodio
Cirrosis por insuficiencia cardíaca congestiva
avanzada
Nefropatía por pérdida de sal
Insuficiencia renal
Desplazamiento transcelular
Hiperglucemia
Bloqueadores beta no
selectivos Succinilcolina
Hemólisis aguda
Digoxina (inhibición de Na + -K + -ATPasa)
Ejercicio vigoroso
Envenenamiento por fluoruro
Manitol
Somastatina
Parálisis periódica hiperpotasémica
Aminoácidos intravenosos
Arginina
Lisina
Ácido épsilon-aminocaproico
Medicamentos a base de plantas
(inhibición de Na + -K + -ATPasa)
Piel de sapo
Chan su
Adelfa
Dedalera
Baya de tejo
Lirio de los valles
Dogbane
ginseng siberiano
Squill rojo
Acidosis metabólica aguda causada por ácidos
minerales (no ocurre con la acidosis orgánica)
Disminución de la excreción renal de potasio.
Enfermedad renal crónica
Insuficiencia renal aguda
Deterioro de la secreción tubular renal distal
Defecto secretorio tubular renal primario
Lupus eritematoso sistémico
Enfermedad de células falciformes
Uropatía obstructiva
Amiloidosis postrasplante
de riñón
Nefritis tubulointersticial
Necrosis papilar
Alteraciones del sistema renina-angiotensina-
aldosterona
Drogas
Inhibidor de la ECA
Bloqueador del receptor de angiotensina
Agentes antiinflamatorios no esteroideos
Inhibidores de la calcineurina (tacrolimus,
ciclosporina)
Heparina
Litio
Antagonista de la aldosterona
(espironolactona, eplerenona)
Hipoaldosteronismo primario ECA: enzima convertidora de angiotensina; RTA - acidosis tubular
renal; CMV: citomegalovirus.
(continuado)
células sanguíneas mayores de 50000 mm–3), esferocitosis
hereditaria, hemólisis de la muestra, separación retardada
del suero de los glóbulos rojos, punción venosa
inapropiada, uso de anticoagulantes inapropiados como
ácido etilendiaminotetraacético en los tubos de
recolección y apretar los puños durante la flebotomía
[43]. No se ha demostrado que el uso de un torniquete
solo provoque seudohiperpotasemia [44].
Mayor carga de potasio
La entrada de potasio en el compartimento
extracelular puede provenir de fuentes tanto exógenas
como endógenas. Los alimentos particularmente ricos
en potasio (más de 6,4 mmol por porción) incluyen
plátanos (18,5 mmol cada uno), jugo de naranja (~ 13
mmol por 8 onzas líquidas) y otras frutas cítricas y
Revista de Medicina de Cuidados Intensivos 20 (5); 2005 275
Descargado de jic.sagepub.com en la biblioteca científica de la Universidad Estatal de Moscú el 3 de febrero de 2014
Evans y Greenberg
jugos, tomates (1 tomate mediano contiene 6.41 mmol de
potasio) y jugo de tomate (14.5 mmol por 8 onzas
líquidas), melón, melón dulce, melocotones, papas (1 papa
al horno contiene 15.6 mmol), sustitutos de la sal (0-13
mmol de potasio por gramo) y sal Morton Lite (5 mmol por
“batido”) [45,46]. Los medicamentos a base de hierbas a
menudo se pasan por alto como fuente de potasio
exógeno. Un ejemplo es el jugo de Noni (Morindia
citrifolia, 14 mmol por 8 onzas líquidas). Otros
medicamentos a base de hierbas con alto contenido de
potasio se enumeran en la Tabla 1 [47].
Los fármacos también pueden presentar cargas
importantes de potasio. Los ejemplos incluyen penicilina,
suplementos de proteínas y calorías, sangre almacenada,
solución de Collins y, por supuesto, el propio cloruro de
potasio [48]. Generalmente, la concentración de potasio de
la sangre almacenada aumenta en 1 mmol / L / d. Este
aumento depende de la cantidad de tiempo que se
almacena la sangre y del conservante utilizado. La solución
conservante de Collin, que contiene 141 mmol / L de
potasio, ha provocado hiperpotasemia después del
trasplante de riñón de cadáver [49].
En general, el potasio obtenido de fuentes exógenas es
manejado hábilmente por el cuerpo humano a lo largo del
tiempo. Sin embargo, si el mecanismo homeostático se ve
afectado por una función renal reducida, falta de insulina
u otras causas (ver arriba) o si se administran grandes
cantidades de potasio en un período corto de tiempo,
estos sistemas pueden verse abrumados. Por ejemplo, el
cloruro de potasio cuando se administra como una dosis
única de 0,5 mmol / kg generalmente no da como
resultado un aumento significativo de la concentración de
potasio en suero. Sin embargo, cuando se administra en el
contexto de un deterioro concomitante de la función renal,
una dosis tan pequeña como de 35 a 45 mmol puede
provocar hiperpotasemia [50].
La liberación endógena de potasio ocurre cuando hay
un aumento en la degradación celular de los tejidos (Tabla
1). Además, durante el ejercicio hay una liberación de
potasio del músculo esquelético intacto, mediada por la
depleción de trifosfato de adenosina (ATP) y la apertura
resultante de los canales de potasio del músculo
esquelético dependientes de ATP. La liberación de potasio
es proporcional al grado de ejercicio, y varía desde un
aumento del potasio sérico de 0,3 mmol / L a 0,4 mmol / L
con ejercicio leve a 2 mmol / L con ejercicio intenso [51].
Normalmente, este cambio transitorio en la concentración
sérica de potasio es asintomático, regresa a los niveles
previos al ejercicio dentro de los 5 minutos posteriores al
cese del ejercicio y se atenúa con el entrenamiento. En
personas con enfermedad arterial coronaria subyacente,
puede producirse una elevación del potasio sérico a
niveles más bajos de ejercicio [52].
La rabdomiólisis y el síndrome de lisis tumoral aguda
pueden producir hiperpotasemia atribuible a la liberación de
potasio de células lisadas. El síndrome de lisis
tumoral aguda es una constelación de anomalías
metabólicas que se desarrollan en individuos
después del tratamiento de ciertas neoplasias
malignas, aunque puede ocurrir espontáneamente
con tumores con recambio muy rápido. Este
síndrome se observa con mayor frecuencia en
personas con linfoma de Burkett o leucemia aguda,
pero no se limita a estos trastornos. La
hiperpotasemia que se desarrolla en este síndrome
es multifactorial y se desarrolla como resultado de
la rápida lisis de una gran carga de células, el
desplazamiento transcelular atribuible a la acidosis
metabólica aguda y la disminución de la excreción
renal si se desarrolla insuficiencia renal por
hiperuricemia. La hiperpotasemia grave también se
produce con rabdomiólisis aguda [53,54]. La salida
de potasio del compartimento intracelular al
compartimento extracelular, que puede ser
inducida por fármacos o traumatismos.
Disminución de la excreción renal de potasio
Debido a que el riñón es el principal responsable de la
excreción de potasio, la función renal reducida por cualquier
causa se asocia con un mayor riesgo de hiperpotasemia en
proporción a la disminución de la tasa de filtración glomerular.
Además, algunos trastornos alteran la excreción de potasio en
un grado desproporcionado a la disminución general de la
función renal.
Deterioro de la secreción tubular distal
de potasio
La interferencia con la secreción de potasio del túbulo distal
renal se puede atribuir a factores que alteran directamente la
estructura del túbulo distal y a los que alteran su función. Las
enfermedades renales estructurales asociadas con
hiperpotasemia desproporcionadas al grado de disfunción
renal incluyen el lupus eritematoso sistémico (LES) [55], la
anemia de células falciformes
[56], uropatía obstructiva [57], trasplante de riñón y
amiloidosis [43]. Además, cualquier condición que
resulte en fibrosis tubulointersticial o atrofia tubular
también causará alteraciones en la secreción de
potasio tubular renal. Estos trastornos pueden estar
presentes a pesar de la preservación de la tasa de
filtración glomerular (TFG) [58].
Los diuréticos ahorradores de potasio como la espironolactona,
eplerenona, triamtereno y amilorida son una causa común de
hiperpotasemia. Generalmente causan hiperpotasemia dentro de
los primeros 10 días de uso con una incidencia
276 Revista de Medicina de Cuidados Intensivos 20 (5); 2005
Descargado de jic.sagepub.com en la biblioteca científica de la Universidad Estatal de Moscú el 3 de febrero de 2014
Hiperpotasemia
dencia del 4% al 19% [41,58]. Cuando estos medicamentos se
utilizan en personas con alteraciones adicionales de la homeostasis
del potasio, puede producirse una hiperpotasemia potencialmente
mortal [59]. Por ejemplo, en pacientes que recibieron IECA
concomitantes y diuréticos ahorradores de potasio, los niveles
séricos de potasio tan altos como
Se han notificado 9,4 mmol / L a 11 mmol / L [60]. Este
efecto hiperpotasémico de la espironolactona también
se ha demostrado en personas con enfermedad renal
en etapa terminal (ESRD), lo que no es sorprendente
dados los efectos conocidos de la aldosterona sobre el
manejo celular y gastrointestinal del potasio. El efecto
máximo de la espironolactona oral se puede demostrar
de 48 a 73 horas después de la ingestión y continúa
durante el mismo período de tiempo después de la
interrupción. Las dosis de espironolactona de 100 a
300 mg / día producen hiperpotasemia grave en
personas con cirrosis [61]. La trimetoprima, un
inhibidor de la dihidrofolato reductasa, altera la
secreción tubular renal de potasio al bloquear los
canales de sodio epiteliales, con una mayor eficacia a
un pH urinario bajo [62]. El efecto antikaliurético de la
trimetoprima puede minimizarse aumentando el pH de
la orina y aumentando el flujo de orina con
medicamentos como la furosemida [63]. La asociación
de trimetoprima con hiperpotasemia reversible se
describió por primera vez en pacientes con VIH
tratados porPneumocystis cariniineumonía (PCP) con
dosis altas (20 mg / kg) administradas por vía
intravenosa [62]. Estudios posteriores han demostrado
que se produce una hiperpotasemia significativa en
individuos tratados con dosis convencionales de menos
de 360 mg / d, ya sea que se administren por vía
parenteral u oral. Se ha informado que la incidencia de
hiperpotasemia es del 21,2% en pacientes
hospitalizados tratados con trimetoprim-
sulfametoxazol [64]. Estos individuos tuvieron un
aumento de 1,21 mmol / L en los niveles de potasio
sérico, alcanzando un máximo a los 4,6 días. El riesgo
de hiperpotasemia aumentó en individuos con
creatinina sérica superior a 1,2 mg / dl [65]. El efecto
hiperpotasémico de la trimetoprima se potencia con la
administración concomitante de dapsona, porque esta
última inhibe el metabolismo hepático de la
trimetoprima [62]. Pentamidina, otro agente utilizado
para el tratamiento de la PCP,
El hipoaldosteronismo hiporreninémico (HRHA) es un
trastorno caracterizado por niveles reducidos de renina y
aldosterona. El hipoaldosteronismo suele ser multifactorial
[67]. La depleción crónica de volumen con furosemida puede
restaurar en parte la secreción de aldosterona, lo que sugiere
que la deficiencia de renina es la causante. Sin embargo, la
hiperpotasemia debe estimular la secreción de aldosterona
independientemente de la secreción de renina y las dosis de
fludrocortisona en exceso de la estándar
Se requieren dosis de reemplazo para corregir el
defecto excretor de potasio. Por tanto, el defecto
puede ser intraadrenal o posreceptor. En los adultos, la
causa más común es la diabetes mellitus, pero el LES,
la uropatía obstructiva y la nefropatía falciforme
también pueden ser responsables [43,67].
Varios agentes farmacológicos pueden inducir
HRHA. Los fármacos antiinflamatorios no esteroideos
(AINE) causan hipoaldosteronismo hiporreninémico al
alterar la producción de prostaglandina E2 y
prostaglandina I2 [68]. Además de estimular la síntesis
de renina, estas prostaglandinas estimulan la apertura
de canales de potasio de alta conductancia, que
ayudan a facilitar la secreción de potasio en el túbulo
distal [41]. Además, los AINE causan vasoconstricción,
lo que altera el suministro de agua y sal al túbulo
distal. El efecto hiperpotasémico de estos agentes se
describió inicialmente con indometacina. Sin embargo,
es un efecto de clase que ocurre tanto con los
inhibidores selectivos de la ciclooxigenasa (COX) -2
como con los inhibidores no selectivos de la COX-1 /
COX-2. Se ha informado que la incidencia de
hiperpotasemia con esta clase de fármacos es tan alta
como 46%, con un aumento de los niveles séricos de
potasio en 0,2 mmol / L en personas con función renal
normal y superior a 1 mmol / L en personas con
insuficiencia renal o una alteración adicional de la
homeostasis del potasio [68,69]. generalmente ocurre
dentro de los 3 a 7 días de uso. Los AINE también
pueden causar hiperpotasemia cuando producen
insuficiencia renal aguda.
Los IECA disminuyen la liberación de aldosterona
mediada por renina y pueden disminuir la TFG, lo que
altera aún más la secreción de potasio. Los individuos más
susceptibles a los efectos adversos de estos agentes son
aquellos que tienen alteraciones subyacentes de la función
renal, estenosis de la arteria renal o depleción de volumen
real o efectiva. El diez por ciento de las personas que
reciben IECA en el ámbito ambulatorio, así como entre el
9% y el 36% de los pacientes hospitalizados desarrollarán
hiperpotasemia. Con un aumento gradual en el riesgo de
hiperpotasemia inversamente proporcional al nivel de
función renal, el aumento del potasio sérico puede ocurrir
dentro de la semana de tratamiento. La incidencia de
hiperpotasemia en individuos con función renal normal
oscila entre el 0 y el 11% [70]. En personas con
insuficiencia renal, la incidencia aumenta del 5 al 50%
[71,72]. Por lo menos
El 7,8% de los ingresos hospitalarios por hiperpotasemia en
pacientes de edad avanzada se produjeron como
consecuencia del uso concomitante de IECA con diuréticos
ahorradores de potasio [73].
Los bloqueadores de los receptores de angiotensina (BRA) se unen a
los receptores de angiotensina-II, disminuyendo el efecto de la
angiotensina-II y, por lo tanto, dando lugar a una disminución de la
Revista de Medicina de Cuidados Intensivos 20 (5); 2005 277
Descargado de jic.sagepub.com en la biblioteca científica de la Universidad Estatal de Moscú el 3 de febrero de 2014
Evans y Greenberg
aldosterona. La reducción de los niveles de aldosterona
sérica y urinaria ha sido similar a la lograda por los
IECA. Las incidencias de hiperpotasemia también son
similares, un 1,3% con IECA y un 1,5% con ARA II en
individuos sanos [74]. La incidencia de hiperpotasemia
aumenta al 7% en los ancianos a los que se les
administran ARA [75]. Los niveles séricos de potasio
aumentaron una media de 0,3 mmol / L con el uso de
ARB [76]. El uso de IECA y ARA II se asocia con un
aumento del riesgo de hiperpotasemia entre los
pacientes en diálisis con función renal residual y los
anúricos [77].
El tacrolimus y la ciclosporina [78,79] causan
hiperpotasemia a través de la inhibición del eje renina-
angiotensina, disminuyendo el Na+-K+-Actividad ATPasa e
inhibiendo directamente los canales de potasio de los
túbulos colectores. Se ha informado que la incidencia de
hiperpotasemia oscila entre el 27 y el 67% [79]; sin
embargo, este aumento de la incidencia también puede
atribuirse al desarrollo de insuficiencia renal en individuos
tratados crónicamente con estos medicamentos. Se ha
informado que la incidencia en individuos sin evidencia de
nefrotoxicidad es del 9%. La hiperpotasemia inducida por
heparina [80] es secundaria a la interferencia con la
síntesis de aldosterona a través de la inhibición de la
conversión de corticosterona en 18-hidroxicorticosterona
dentro de la glándula suprarrenal. Además, hay una
reducción en el número y la afinidad de los receptores de
angiotensina-II en las células de la zona glomerulosa
suprarrenal. La hiperpotasemia ocurre en el 8% al 17% de
los pacientes que reciben heparina
[81]. La inhibición de la secreción de potasio ocurre
dentro de 1 a 3 días de uso y es máxima a los 3 a 5
días. Los efectos comienzan a disminuir con la
interrupción del medicamento y desaparecen en 1 a 3
días. También se ha observado hiperpotasemia con
preparaciones de bajo peso molecular, así como con
heparinoides, independientemente de la dosis o vía de
administración [82,83].
La hiperpotasemia es una característica de la deficiencia de
aldosterona resultante de la insuficiencia suprarrenal. Las
etiologías incluyen destrucción suprarrenal autoinmune,
hemorragia suprarrenal, metástasis suprarrenales e infección
suprarrenal, incluida la tuberculosis y el citomegalovirus
relacionado con el VIH oMycobacterium avium complejo.
En este contexto, el sodio en orina es inferior a 10 mmol /
L. El potasio en orina puede estar por debajo de 40 mmol / L si
el suministro de sodio es lo suficientemente bajo. Incluso si es
mayor, la excreción diaria total de potasio sigue siendo baja
debido al bajo volumen de orina. Generalmente, la
hiperpotasemia que se desarrolla en la insuficiencia cardíaca
congestiva y la cirrosis es leve. Sin embargo, las personas con
estas afecciones a menudo tienenCo factores de riesgo
existentes para el desarrollo de hiperpotasemia, como
diabetes o edad avanzada, y a menudo se tratan con agentes
que pueden alterar la secreción de potasio, como
espironolactona, IECA o ARA II.
Cambio transcelular
Aunque la acidosis metabólica se ha implicado
repetidamente como factor causante del desarrollo de
hiperpotasemia a través del desplazamiento transcelular
de potasio desde el compartimento intracelular al
extracelular, este paradigma ha sido desafiado (ver más
arriba). La hiperglucemia que se produce
espontáneamente como una característica de la diabetes
mellitus mal controlada o después de la administración de
glucosa sin insulina se asocia con un aumento de los
niveles séricos de potasio. El aumento medio de los niveles
séricos de potasio ha oscilado entre 0,1 y 2,0 mmol / L [84].
Este aumento no requiere la presencia concomitante de
hipoaldosteronismo [85]. Los informes de casos han
ilustrado una relación temporal entre el aumento de las
concentraciones séricas de glucosa y el desarrollo de
hiperpotasemia. Aunque no se documentó el mecanismo
exacto en casos individuales, los posibles mecanismos
incluyen el desplazamiento transcelular atribuible a la
hiperosmolalidad con arrastre de solutos, la captación
celular alterada de potasio atribuible a la deficiencia de
insulina o la presencia de hipoaldosteronismo
hiporreninémico [86]. En virtud de su capacidad para
suprimir la secreción de insulina, la somatostatina también
puede provocar hiperpotasemia [87].
La administración intravenosa de aminoácidos como
arginina, lisina y ácido ε-aminocaproico desplaza el
potasio del espacio intracelular al espacio extracelular
[59,88]. Este cambio transcelular es independiente del
pH y es directamente proporcional a la concentración
sérica del aminoácido. En personas con función renal
normal, la arginina intravenosa aumentó el potasio
sérico entre 0,6 mmol / L y 1 mmol / L. El aumento de la
concentración de potasio extracelular se compensa con
un aumento concomitante de la excreción renal de
potasio. Se han demostrado elevaciones del potasio
sérico que oscilan entre 0,6 mmol / L y 1,5 mmol / L en
Disminución de la administración distal de sodio
y el flujo de orina
La hiperpotasemia puede desarrollarse en condiciones que
disminuyen el flujo de orina y el suministro distal de sodio,
típicamente los estados que forman edema como insuficiencia
cardíaca congestiva, cirrosis y síndrome nefrótico.
278 Revista de Medicina de Cuidados Intensivos 20 (5); 2005
Descargado de jic.sagepub.com en la biblioteca científica de la Universidad Estatal de Moscú el 3 de febrero de 2014
Hiperpotasemia
individuos con y sin insuficiencia renal después de la
administración de aminoácidos [89].
La succinilcolina y otros agentes paralizantes
despolarizantes desplazan el potasio fuera de las células. El
efecto hiperpotasémico de la succinilcolina se puede observar
inmediatamente con un aumento del potasio de 1 a 1,7
mmol / L. Característicamente se resuelve en 10 minutos.
[90]. En individuos que tienen lesiones musculares
concomitantes, quemaduras, infecciones graves y
crónicas, paraplejía, hemiplejía, rotura de aneurismas
cerebrales, tétanos, traumatismos craneales cerrados [91],
encefalitis o un trastorno neuromuscular, hay un aumento
incremental mayor en el nivel de potasio sérico. Se han
demostrado aumentos de hasta 3 mmol / L [92]. En las
personas con lesiones o quemaduras musculares, se
desarrolla una mayor sensibilidad al medicamento entre 4
y 5 días después de la lesión y, a menudo, se prolonga y
dura desde varios meses hasta un año [59]. Los digitálicos
a niveles tóxicos pueden provocar hiperpotasemia. En
los individuos que desarrollan hiperpotasemia en el
contexto de una intoxicación por digitálicos, existe un
mayor riesgo de mortalidad si el potasio sérico es superior
a 5,5 mmol / L [93]. En general, los niveles terapéuticos de
digital no producen hiperpotasemia a menos que haya
una perturbación adicional en la homeostasis del potasio.
Por ejemplo, se ha descrito hiperpotasemia en informes
de casos de personas con insuficiencia renal que también
estaban tomando bloqueadores adrenérgicos β [94].
El manitol, como la glucosa, es osmóticamente activo y
puede causar hiperpotasemia por desplazamiento transcelular
con arrastre de solutos [95]. El potasio sérico aumenta de 0,4 a
0,8 mmol / L por cada aumento de 10 mOsm / kg en la
osmolalidad plasmática efectiva. El ejercicio intenso se asocia
con un aumento del potasio sérico de 3 a 4 mmol / L en los
primeros minutos de ejercicio.
[96]. Durante la despolarización y la contracción
muscular, el potasio se escapa de la célula y se
recupera durante la repolarización a través de Na+-K+
-ATPase. Esta hiperpotasemia inducida por el ejercicio
aumenta con el uso concomitante de digitalis [97].
Los bloqueadores β-adrenérgicos pueden causar
hiperpotasemia en el contexto de una carga de potasio,
ejercicio intenso, hipoaldosteronismo o insuficiencia renal.
[98]. Además de su efecto directo para impedir la captación celular
de potasio, el bloqueo de la liberación de renina estimulada por
catecolaminas da como resultado una disminución de la síntesis de
aldosterona [99]. El uso de labetalol, antagonista de los receptores
adrenérgicos α, β combinados para tratar la hipertensión
posoperatoria en receptores de trasplante de riñón e individuos
que reciben hemodiálisis, ha causado hiperpotasemia de potasio
[100, 101]. El metoprolol y el propranolol interfieren con la
restauración de la normopotasemia después del ejercicio en
individuos normales. Concentraciones tan altas como 7.8 mmol / L
tienen
se ha encontrado en individuos normales que tomaron
propranolol de forma crónica [51]. Este efecto también se ha
producido con agentes tópicos como las gotas oftálmicas de
timolol [102].
La parálisis periódica hiperpotasémica [103] es un trastorno
autosómico dominante en el que un defecto en el canal de sodio
del músculo esquelético da como resultado un desplazamiento
transcelular de potasio hacia el compartimento extracelular. Los
ataques ocurren durante el descanso, después del ejercicio o
después de ingerir una comida baja en carbohidratos. La
hiperpotasemia puede estar presente en sólo el 50% de los
individuos con parálisis periódica hiperpotasémica.
Pacientes con riesgo de hiperpotasemia
A partir de la discusión anterior, debe quedar claro que
muchos pacientes tienen más de un factor de riesgo para
el desarrollo de hiperpotasemia. Los pacientes con
insuficiencia cardíaca y función renal disminuida o
disminución del suministro distal de sodio también es
probable que reciban fármacos que impiden la secreción
de potasio. La función renal alterada contribuye al
desarrollo de hiperpotasemia provocada por fármacos,
rabdomiólisis u otros factores.
Cabe destacar que las personas de edad
avanzada tienen un riesgo especial de desarrollar
hiperpotasemia. Pueden tener numerosos factores
de riesgo que predisponen al desarrollo de
hiperpotasemia, como función renal reducida,
diabetes mellitus y uso de medicamentos que
interfieren con la homeostasis del potasio [59,104].
En las personas que requieran medicamentos que
puedan predisponerlos a la hiperpotasemia, se deben
tomar medidas preventivas. Por ejemplo, se puede alentar
a las personas que utilizan IECA o ARA II para la
cardioprotección o como medida renoprotectora a que
sigan una dieta baja en potasio. Se pueden prescribir
bloqueadores beta selectivos como metoprolol o atenolol
en lugar de bloqueadores beta no selectivos como
carvedilol, y deben evitarse los AINE. El uso concomitante
de diuréticos de asa kaliuréticos también puede ser útil
para prevenir esta complicación.
1
Efectos adversos de la hiperpotasemia
La toxicidad de la hiperpotasemia es el resultado de su efecto
para despolarizar las membranas celulares eléctricamente
activas, incluidos el músculo cardíaco y esquelético. Las
manifestaciones cardíacas de la hiperpotasemia incluyen
ondas T pico, prolongación del intervalo PR y ensanchamiento
del QRS seguido de pérdida de actividad auricular, fibrilación
ventricular y asistolia [105] (figura 1). los
Revista de Medicina de Cuidados Intensivos 20 (5); 2005 279
Descargado de jic.sagepub.com en la biblioteca científica de la Universidad Estatal de Moscú el 3 de febrero de 2014
Evans y Greenberg
Los cambios electrocardiográficos (ECG) de la
hiperpotasemia son proporcionales al potasio sérico sólo
en un sentido general [105-107] y pueden observarse en el
46% al 64% de los pacientes con niveles de potasio sérico
superiores a 6,0 mmol / L [37,109]. Sin embargo, la
fibrilación ventricular o la asistolia pueden ser la
manifestación ECG inicial de una hiperpotasemia grave, y
los niveles de potasio superiores a 9 mmol / L no siempre
provocan cambios en el ECG [3,37,108]. Las
manifestaciones neuromusculares de la hiperpotasemia
incluyen diarrea, dolor abdominal, mialgias y parálisis
flácida de las extremidades [110]. Los factores que pueden
potenciar el efecto deletéreo de la hiperpotasemia
incluyen su velocidad de desarrollo, así como la presencia
de otros trastornos metabólicos como acidosis metabólica,
hipocalcemia o hiponatremia.
El efecto potencialmente mortal de la hiperpotasemia sobre
el músculo cardíaco es de gran preocupación. La tasa de
mortalidad por hiperpotasemia en pacientes hospitalizados
oscila entre el 1,7% y el 41% [38,40]. A pesar de la tasa de
mortalidad conocida asociada con la hiperpotasemia, el
tratamiento con frecuencia no se proporciona o es
inadecuado. En un estudio de 406 pacientes con
hiperpotasemia definida como potasio sérico superior a 6,0
mmol / L, aproximadamente el 10% de los pacientes no recibió
ningún tratamiento y el 26% de los pacientes no se sometió a
monitorización electrocardiográfica continua [40]; Otros
estudios también han demostrado la ausencia de una
intervención terapéutica adecuada.
de inmediato y no debe demorarse en esperar los resultados
de la determinación confirmatoria de potasio. Todas las
personas con cambios en el ECG y cualquier persona con
potasio sérico superior a 6,0 mmol / L, independientemente de
la presencia de evidencia electrocardiográfica de
hiperpotasemia, deben someterse a una monitorización
continua del ECG. Si esto requiere trasladar al paciente a una
unidad de cuidados intensivos o de cuidados intensivos, el
inicio de otro tratamiento no debe esperar a que se completen
los arreglos de transferencia. Una vez que los pacientes se
encuentran en un entorno en el que están estables y la ronda
inicial de tratamiento está en marcha, la atención debe
centrarse en identificar las condiciones que pueden haber
llevado a la hiperpotasemia [3,37].
Terapia: antagonizar los efectos celulares
de la hiperpotasemia con calcio
El calcio antagoniza directamente la despolarización del
potencial de membrana en reposo inducida por
hiperpotasemia al devolver la excitabilidad de la membrana
hacia la normalidad, cuyo mecanismo no se comprende
completamente. El efecto estabilizador de la membrana del
calcio se observa independientemente del nivel de calcio en
sangre y ocurre sin alteración de los niveles séricos de potasio.
[105]. Debe instaurarse la administración urgente de calcio intravenoso con monitorización
telemétrica continua para pacientes con cambios ECG atribuibles a hiperpotasemia
independientemente del nivel de potasio. Sin embargo, no importa qué tan alto sea el nivel de
potasio sérico, el calcio no está indicado si no hay cambios en el ECG. El calcio se puede
proporcionar como gluconato de calcio o cloruro de calcio. Dado que es más probable que el
cloruro de calcio cause necrosis tisular con extravasación, el gluconato de calcio es el fármaco
preferido [108]. La dosis recomendada es de 10 ml (1 ampolla) de gluconato cálcico al 10% (93
mg de calcio elemental) administrado en forma de inyección intravenosa durante 2 a 3
minutos [3,108]. El efecto protector del calcio se produce en minutos, pero su efecto
beneficioso es de corta duración (30-60 minutos). La dosis puede repetirse en 5 minutos si no
hay cambios en el ECG o si el ECG se deteriora después de una mejoría inicial [37,111]. Se
debe tener precaución con la administración de calcio en pacientes con sospecha de toxicidad
por digitálicos porque la administración rápida de calcio puede resultar en una disritmia fatal
[112,113]. Cabe señalar que la posibilidad de toxicidad por digitálicos no excluye la
administración de gluconato de calcio por vía intravenosa en aquellos individuos que tienen
cambios en el ECG que sugieren hiperpotasemia (como ensanchamiento del QRS y pérdida de
ondas P) [114,115]. En individuos en los que Se debe tener precaución con la administración
de calcio en pacientes con sospecha de toxicidad por digitálicos porque la administración
rápida de calcio puede resultar en una disritmia fatal [112,113]. Cabe señalar que la
posibilidad de toxicidad por digitálicos no excluye la administración de gluconato de calcio por
vía intravenosa en aquellos individuos que tienen cambios en el ECG que sugieren
hiperpotasemia (como ensanchamiento del QRS y pérdida de ondas P) [114,115]. En
individuos en los que Se debe tener precaución con la administración de calcio en pacientes
con sospecha de toxicidad por digitálicos porque la administración rápida de calcio puede
resultar en una disritmia fatal [112,113]. Cabe señalar que la posibilidad de toxicidad por
digitálicos no excluye la administración de gluconato de calcio por vía intravenosa en aquellos
individuos que tienen cambios en el ECG que sugieren hiperpotasemia (como
ensanchamiento del QRS y pérdida de ondas P) [114,115]. En individuos en los que
para la hiperpotasemia [38,42].
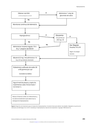
Pautas generales para el manejo de la
hiperpotasemia
La hiperpotasemia es una verdadera emergencia médica que
debe tratarse en consecuencia. Los pasos del tratamiento se
muestran en la Tabla 2 y la Figura 2.
Faltan datos sobre qué nivel de umbral de potasio
debe tratarse. La discusión a continuación se aplica
a pacientes con hiperpotasemia grave,
correspondiente a niveles de potasio de 6,0 mmol /
L o más, un nivel en el que parece prudente iniciar
una terapia agresiva. Con grados menores de
hiperpotasemia, el tratamiento debe centrarse en
reducir el nivel de potasio eliminando el potasio del
cuerpo y previniendo la reaparición de la
hiperpotasemia al corregir su causa.
Una vez que se ha identificado a un individuo con
hiperpotasemia grave, debe determinarse inmediatamente un
nivel de potasio sérico repetido para confirmar la presencia de
hiperpotasemia, y debe obtenerse un ECG para buscar
cambios hiperpotasémicos. Si se observan cambios en el ECG,
se debe iniciar el tratamiento.
280 Revista de Medicina de Cuidados Intensivos 20 (5); 2005
Descargado de jic.sagepub.com en la biblioteca científica de la Universidad Estatal de Moscú el 3 de febrero de 2014
Hiperpotasemia
A
B
Figura 1. (A) Mujer de 46 años con enfermedad renal terminal dependiente de hemodiálisis que acudió a urgencias con quejas de
debilidad de extremidades inferiores. Su última sesión de hemodiálisis fue 4 días antes de la presentación a la sala de emergencias.
El potasio sérico en el momento de la presentación era de 9,4 mmol / L. El electrocardiograma reveló ritmo sinusal con una
frecuencia de 82 latidos por minuto, bloqueo cardíaco de primer grado limítrofe y bloqueo de rama izquierda. (B) Mismo individuo
después de la administración intravenosa de 10 mL de gluconato de calcio al 10%, 10 unidades de insulina regular y 50 mL de
dextrosa al 50%. El electrocardiograma reveló ritmo sinusal normal con una frecuencia de 93. El bloqueo auriculoventricular de
primer grado y el bloqueo de rama izquierda ahora están ausentes.
Revista de Medicina de Cuidados Intensivos 20 (5); 2005 281
Descargado de jic.sagepub.com en la biblioteca científica de la Universidad Estatal de Moscú el 3 de febrero de 2014
Evans y Greenberg
Tabla 2. Enfoques de tratamiento para la hiperpotasemia hiperpotasemia. El efecto hipopotasémico de la insulina es
independiente de la captación de glucosa. La coadministración
de ouabaína elimina la captación de potasio sin afectar la
captación de glucosa por el músculo. Tampoco es necesaria la
reducción del nivel de glucosa sérica por la insulina, como se
muestra con el uso de la pinza euglucémica [116]. El efecto
hipopotasémico de la insulina tampoco se ve afectado por la
insuficiencia renal o el bloqueo β-adrenérgico. La liberación de
insulina estimulada por la administración de glucosa atenúa el
aumento del nivel de potasio que se observa después de una
carga de potasio. Esta atenuación no se ve disminuida por la
presencia de ESRD o por el pretratamiento con propranolol.
[117,118].
Los efectos hipopotasémicos de varias estrategias de dosificación de
insulina se han evaluado en pacientes normopotasémicos.
[119] e hiperpotasémicos [120-122] con función renal
normal y función renal alterada. En estos estudios, la
insulina se administró como una infusión continua a una
dosis de 5 mU / kg / min [119,120,122] o como una dosis
en bolo de 10 unidades de insulina regular [119] junto con
glucosa (también en forma de bolo o continua infusión a
una dosis que varía de 25 a 60 g). Ambos enfoques fueron
igualmente eficaces y redujeron los niveles séricos de
potasio en más de 0,5 mmol / L en todos los pacientes
[123]. El efecto hipopotasémico de la combinación
insulina / glucosa se demuestra tan pronto como 10
minutos después de la administración con una
disminución máxima del potasio sérico que varía de 0,65
mmol / L a 1,0 mmol / L. Este efecto máximo se observa
después de 30 [119] a 60 minutos [119,120,122] y persiste
durante 4 a 6 horas. A pesar de la equivalencia en eficacia
entre varias estrategias de dosificación de insulina, se
recomienda la administración en bolo de 10 unidades de
insulina por su facilidad de administración y control por
parte del personal de enfermería. También se deben
administrar al menos 25 g de dextrosa (1 ampolla de
dextrosa al 50%) para prevenir el desarrollo de
hipoglucemia. Entre los pacientes con niveles de glucosa
en sangre documentados superiores a 250 mg / dL, la
insulina debe administrarse sola porque la administración
adicional de glucosa puede aumentar el nivel de glucosa
sérica y provocar un desplazamiento del líquido
intracelular rico en potasio hacia el espacio extracelular,
antagonizando así el potasio. efecto reductor de la insulina
[124,125]. A pesar de la administración concomitante de
glucosa, la hipoglucemia es un efecto secundario común
de la terapia con insulina para la hiperpotasemia en
personas con ESRD. y la incidencia aumenta si se
administran menos de 40 g de glucosa [122,126]. Se ha
planteado la hipótesis de que esta hipoglucemia puede ser
causada por un defecto en la descarga simpática
contrarreguladora en individuos con ESRD.
[124]. El desarrollo de hipoglucemia se puede atenuar
cuando se coadministra insulina / glucosa con albuterol
nebulizado (ver más abajo), lo que da como resultado
Paso 1 Telemetría de electrocardiograma continuo para
potasio sérico superior a 6,0 mmol / L o si
hay anomalías en el ECG.
Si hay anomalías en el ECG, se administra por vía intravenosa.
administración de 1 ampolla (10 mL de
solución al 10%) de gluconato cálcico. Puede
repetir la dosis en 5 minutos si no hay mejoría
en las anomalías del ECG.
Administrar de forma concomitante
10 unidades de insulina regular IV y de 25 a 50 g
de glucosa si el individuo no es hiperglucémico.
Esto se puede administrar como una infusión de
250 a 500 ml de dextrosa al 10% en agua durante
1 hora o 1 a 2 ampollas de dextrosa al 50% en
agua administradas como un empujón lento. 10
a 20 mg de albuterol concentrado (5
mg / mL) vía nebulizador.
Elimina el potasio del cuerpo.
Poliestireno sulfonato de sodio (si no
indicado por la presencia de íleo u obstrucción
intestinal). Administre de 30 a 60 g en sorbitol al
70% por vía oral o como enema de retención; repita
cada 2 horas según sea necesario.
La diálisis puede estar indicada en individuos.
que reciben terapia de reemplazo renal o
aquellos con insuficiencia renal aguda.
Revisar la lista de medicamentos
1. Suspenda la administración de potasio.
2. Suspenda los medicamentos que interfieren
con la excreción de potasio.
Revise el caso de las condiciones subyacentes que
contribuyen al desarrollo de hiperpotasemia y
corrija en la medida de lo posible.
Paso 2
Paso 3
Paso 4
Paso 5
Paso 6
Hacer un seguimiento Repita el nivel de potasio sérico en 2
horas y según sea necesario. Repita los
pasos 1 a 4 si el potasio sérico sigue siendo
superior a 6,0 mmol / L en la repetición.
ECG - electrocardiograma; IV - intravenoso.
Puede haber toxicidad digitálica, se puede tener
precaución al extender el período durante el cual se
administra el medicamento de 2 a 3 minutos a un
tiempo de infusión de 20 a 30 minutos [114].
Terapia: agentes que promueven la
absorción celular de potasio
Insulina y glucosa
Como se describió anteriormente, los niveles de insulina basal
juegan un papel importante en el mantenimiento de la
homeostasis del potasio. Por lo tanto, no es sorprendente que
la insulina en dosis fisiológicas y farmacológicas sea una
herramienta útil para el tratamiento de
282 Revista de Medicina de Cuidados Intensivos 20 (5); 2005
Descargado de jic.sagepub.com en la biblioteca científica de la Universidad Estatal de Moscú el 3 de febrero de 2014
Hiperpotasemia
Obtener stat EKG
¿El electrocardiograma es anormal?
sí Administrar 1 amp de
gluconato de calcio
No
Monitoreo continuo de telemetría
Hiperglucémico sí Glucemia
mas grande que
250 mg / dl
sí
No
No Dar Regular
Insulina 10 U IV
Administrar insulina regular 10 U
IV y 1 amperio de D50 IV
Seguir a la sangre
azúcares
Albuterol (5 mg / ml) administrar 10
mg o 20 mg mediante nebulizador
Poliestireno sulfonato de sodio 30
a 60 gramos po o pr
Considere la diálisis
Siga el nivel de potasio y repita los
tratamientos cada 2 horas hasta <
5,5 mmol / L
Revisar el historial, la dieta, los medicamentos y
los valores de laboratorio para determinar la
etiología de la hiperpotasemia.
Figura 2. Algoritmo de tratamiento para el manejo de la hiperpotasemia. Consulte el texto para obtener más detalles. Adaptado con permiso de
Seminarios de Nefrología, 18 (1): 46-57, Greenberg A: Hiperpotasemia: Opciones de tratamiento. Copyright 1998 Elsevier Inc.
Revista de Medicina de Cuidados Intensivos 20 (5); 2005 283
Descargado de jic.sagepub.com en la biblioteca científica de la Universidad Estatal de Moscú el 3 de febrero de 2014
Evans y Greenberg
una disminución de la incidencia de hipoglucemia del 75 al
20% [126]. La glucosa nunca debe administrarse sin
insulina porque la respuesta de la insulina a la glucosa y,
por lo tanto, la respuesta hipopotasémica son altamente
impredecibles.
Catecolaminas
Como se ha descrito previamente, las catecolaminas
juegan un papel importante en la regulación
extrarrenal del potasio. Su efecto está mediado por su
acción para aumentar la actividad del Na+-K+-ATPasa
que favorece la captación celular de potasio. β -
Agonistas adrenérgicos como epinefrina, albuterol,
terbutalina, salbutamol y salmeterol administrados por
vía intravenosa [20,21], mediante nebulizador (Fig 3)
[22] o mediante un inhalador de dosis medida [125]
reducen el potasio sérico de 0,5 a 1,5 mmol / L [18,22,125].
El efecto hipopotasémico de estos agentes es
independiente del pH, la aldosterona, la insulina y la vía de
administración. Se observa un efecto aditivo cuando se
utilizan agonistas β-adrenérgicos con insulina. El potasio
sérico comienza a descender tan pronto como de 3 a 5
minutos después de la administración con un efecto
máximo que ocurre a los 30 minutos cuando se administra
por vía intravenosa, a los 90 minutos cuando se administra
mediante nebulizador y a los 120 minutos cuando se
administra mediante un inhalador de dosis medida (MDI)
(Figura 4). [121]. Se ha demostrado en varios estudios que
los efectos reductores del potasio persisten al menos 6
horas con la administración intravenosa [18], 3 horas con
el uso de nebulizador [128] y 24 horas con el uso de MDI
[129]. Sin embargo, el lector no debe asumir que las
diferencias en la duración del efecto son significativas
porque las diversas vías de administración no se evaluaron
durante el mismo período de tiempo. No se ha evaluado la
persistencia del efecto más allá de los tiempos antes
mencionados. Los efectos adversos asociados con los
agonistas β-adrenérgicos incluyen taquicardia y temblores
y son más frecuentes con las formulaciones intravenosas.
Actualmente, los agonistas β intravenosos no están
disponibles en los Estados Unidos. Por lo tanto, en los
Estados Unidos, la nebulización y el inhalador de dosis
medidas son los únicos métodos de administración. La
forma preferida para la terapia nebulizada debe ser
una preparación concentrada de albuterol (5 mg / ml).
Además, la respuesta hipopotasémica a los agonistas β-
adrenérgicos administrados a personas con
insuficiencia renal es impredecible, y hasta un 40 a 50%
de los pacientes no responden al tratamiento [22,108].
Se ha postulado que esta respuesta heterogénea
puede atribuirse a la resistencia de los órganos diana
oa la presencia de un inhibidor circulante [130].
2
Fig. 3. Cambios en el potasio plasmático (mmol / L) durante la
infusión intravenosa de bicarbonato al 8.4%, epinefrina o
insulina en glucosa y durante la hemodiálisis. Las barras
verticales denotan ±SEM. Reproducido con permiso del editor
de Blumberg et al. Efecto de los enfoques terapéuticos sobre
el potasio plasmático y los principales factores reguladores en
la insuficiencia renal terminal.Revista estadounidense de
medicina 1988; 85: 507-512. Copyright 1988. Excerpta Medica
Inc.
Por tanto, los β-agonistas no se recomiendan como
monoterapia en el tratamiento de la hiperpotasemia, pero
cumplen una función coadyuvante útil con la insulina
[121,126]. El principal efecto secundario de los agonistas β
es la taquicardia, con un aumento promedio de la
frecuencia cardíaca de sólo 10 latidos por minuto con una
dosis de 10 mg de albuterol administrada por nebulizador.
Esta taquicardia moderada se tolera bien en personas sin
enfermedad cardíaca significativa. Cabe destacar que la
dosis de albuterol necesaria es aproximadamente 8 veces
la dosis estándar utilizada para la broncodilatación.
2
2
2
2
Bicarbonato de sodio
Hemos enumerado deliberadamente el bicarbonato al final de
esta discusión para enfatizar que es, en el mejor de los casos,
una terapia de tercera línea para la hiperpotasemia. El dogma
de una relación inversa entre el potasio sérico y el pH
sanguíneo está arraigado desde hace mucho tiempo en la
literatura médica. Los estudios iniciales que propusieron este
principio sugirieron que por cada disminución de 0.1 mmol / L
en el pH sérico, el potasio sérico aumentaba en 0.6
2
284 Revista de Medicina de Cuidados Intensivos 20 (5); 2005
Descargado de jic.sagepub.com en la biblioteca científica de la Universidad Estatal de Moscú el 3 de febrero de 2014
Hiperpotasemia
potasio sérico? La mayoría de los estudios que muestran
tal efecto se originaron en la era previa a la diálisis y
describieron hiperpotasemia severa y acidosis metabólica
profunda tratadas durante un período de varios días con
bicarbonato. Tienen poca relevancia para la práctica actual
de administración de una ampolla de bicarbonato para
efectuar un cambio inmediato en el potasio sérico. No
obstante, el uso de bicarbonato de sodio se ha
recomendado ampliamente como estrategia de
tratamiento para el tratamiento de la hiperpotasemia
[134,135]. En una encuesta a directores de programas de
formación en nefrología de EE. UU., El 32% de los
encuestados recomendó la administración de bicarbonato
como tratamiento inicial [135]. En un estudio que examinó
la práctica del tratamiento para pacientes hospitalizados
en un solo centro, se observó que se utilizó bicarbonato de
sodio en el 34% de los casos [37]. Algunos estudios
pequeños han demostrado el beneficio potencial del
bicarbonato. Fraley y Adler [136] pudieron demostrar un
efecto hipopotasémico del bicarbonato de sodio que
estaba presente independientemente del pH. Ngugi et al
[121] también demostraron un efecto hipopotasémico del
bicarbonato hipertónico administrado a sujetos con
insuficiencia renal y niveles de potasio sérico superiores a
5,0 mmol / L. A pesar de estos informes de éxito, la mayor
parte de la evidencia disponible sugiere que el bicarbonato
de sodio no es útil en el tratamiento inicial de la
hiperpotasemia (Figura 3). Entre los pacientes con
hiperpotasemia, la infusión de bicarbonato de sodio no
logró reducir el nivel de potasio sérico después de 1 hora
[122]. No se observó una disminución significativa del
potasio sérico hasta después de 4 a 6 horas de infusión
continua, y la disminución de 0,66 a 0,77 mmol / L fue al
menos en parte atribuible a la dilución [118]. Blumberg et
al [122] evaluaron la eficacia de la infusión de bicarbonato
hipertónico e isotónico en sujetos con insuficiencia renal
que recibían hemodiálisis. A pesar de un aumento
significativo del bicarbonato sérico y del pH, el potasio
sérico no se redujo, 5,66 vs.
5,83 mmol / L antes y después de la infusión de bicarbonato
hipertónico y 5,39 ± 0,17 a 5,60 ± 0,27 mmol / L cuando se
mide 60 minutos después de la administración de bicarbonato
isotónico [120]. Un estudio sugirió que la infusión de
bicarbonato isotónico podría ser más eficaz que la terapia en
bolo hipertónico [138]. La administración combinada de
bicarbonato de sodio con insulina / glucosa [120,121] o
agonistas β [119] es aditiva en algunos estudios, pero no en
todos [119]. . La heterogeneidad entre las diversas
poblaciones de estudio con respecto a los niveles basales de
potasio sérico, el estado ácido-base, la duración del
tratamiento, la tonicidad de la solución de bicarbonato, la
velocidad de infusión y la dosis pueden explicar los resultados
inconsistentes.
La administración de grandes cantidades de
bicarbonato hipertónico puede precipitar hipernatremia y
Figura 4. El efecto del albuterol nebulizado, 10 mg (línea continua);
albuterol, 20 mg (línea discontinua discontinua); o placebo de
solución salina nebulizada (líneas discontinuas) sobre la
concentración plasmática de potasio de pacientes en hemodiálisis.
*PAG <.02 en comparación con el valor correspondiente para el
mismo período en el grupo de placebo; +PAG <.05 en comparación
con el valor correspondiente para el mismo período en el grupo de
albuterol, 10 mg. Todos los valores son la media ±SE. Reimpreso
con permiso del autor, Dr. Michael Allon, y el editor deAnnals of
Internal Medicine 1989; 110: 426-429.
mmol / L [131,132]. Como se mencionó anteriormente,
no todas las formas de acidosis se asocian con un
aumento del potasio sérico. La acidosis metabólica
aguda secundaria a la infusión de ácidos minerales es
la única enfermedad en la que esta relación se ha
demostrado de forma sistemática [133]. Además, la
dirección y la magnitud del cambio en el potasio sérico
parecen estar influenciadas por varios otros factores
además del cambio en el pH. Estos factores incluyen el
tipo específico de alteración ácido-base (respiratoria
frente a metabólica), su agudeza y cronicidad, y las
acciones de otros mecanismos importantes en el
mantenimiento de la homeostasis del potasio. Desde
un punto de vista terapéutico, lo que interesa es lo
contrario: elevar el bicarbonato sérico más bajo
2
Revista de Medicina de Cuidados Intensivos 20 (5); 2005 285
Descargado de jic.sagepub.com en la biblioteca científica de la Universidad Estatal de Moscú el 3 de febrero de 2014
Evans y Greenberg
sobrecarga de volumen. El efecto reductor de potasio del
bicarbonato de sodio es pequeño, de aparición tardía e
impredecible. Por lo tanto, no se debe confiar en este agente
como tratamiento inicial o en monoterapia para tratar la
hiperpotasemia potencialmente mortal. Probablemente sea
mejor reservar su uso para pacientes que también tienen una
acidosis metabólica grave.
en 5 días separados. La excreción fecal media de potasio
fue de 54 mmol a las 12 horas después de la terapia y fue
similar en todos los grupos. Además, no hubo cambios en
el potasio sérico en ninguno de los grupos [140]. Los
autores plantean la hipótesis de que la mayor duración
requerida para el inicio del efecto de la terapia con resinas,
la entrada continua de potasio en el plasma y la
producción de diarrea secretora (que da como resultado
una contracción del volumen extracelular y acidosis)
pueden explicar la disminución insignificante del potasio
sérico a pesar de eliminación de potasio en las heces en
cantidades similares a las extraídas con hemodiálisis.
Dadas estas observaciones, las resinas aglutinantes
pueden no ser apropiadas como monoterapia en el
tratamiento de la hiperpotasemia aguda [123]. Sin
embargo, Cabe señalar que estudios previos han
demostrado una reducción eficaz del potasio sérico
durante un período de 1 a 5 días [141,142]. En un estudio,
el potasio sérico se redujo en 1,0 mmol / L en 24 horas
cuando se administró resina SPS, sola o en combinación
con insulina / glucosa o bicarbonato de sodio, por vía oral
o rectal a personas con hiperpotasemia e insuficiencia
renal aguda o crónica [139]. . Otro estudio también
demostró una reducción eficaz del potasio cuando la
resina SPS se combinó con sorbitol. Sin embargo, los
autores no recomendaron el uso de resina SPS para la
hiperpotasemia aguda debido al retraso en el inicio de la
acción [142]. Este agente es útil como monoterapia solo
para la hiperpotasemia crónica o para la hiperpotasemia
aguda moderada (concentración sérica de potasio por
debajo de 6 mmol / L) con un seguimiento cuidadoso. Con
hiperpotasemia más grave, debe combinarse con otros
agentes que tengan un inicio de acción más rápido, como
insulina / glucosa o agonistas β. Cuando se usa de esta
manera, puede retrasar u obviar la necesidad de diálisis.
Terapia: eliminación de
potasio del cuerpo
Diuréticos
Los diuréticos de asa o tiazídicos pueden tener un papel
importante en el tratamiento de la hiperpotasemia crónica
al aumentar la liberación distal de sodio y el flujo de orina,
efectos que promueven una kaliuresis. Sin embargo, su
valor en situaciones agudas es limitado. La pérdida de una
cantidad significativa de potasio requiere dosis que
causarán una natriuresis significativa. Se requerirá una
cuidadosa atención al equilibrio de líquidos. Además, la
mayoría de los pacientes hiperpotasémicos tienen
insuficiencia renal subyacente que limita la eficacia de esta
estrategia.
Resina de intercambio catiónico
El poliestireno sulfonato de sodio (SPS, Kayexalate) es una
resina de intercambio catiónico que intercambia sodio por
potasio [139]. Cuando se deja en contacto con las células
secretoras de potasio del colon durante al menos 30
minutos, cada gramo de resina se une de 0,65 a 1,0 mmol
de potasio, que puede eliminarse en las heces. Aunque
puede administrarse en forma de enema, la vía oral es
más eficaz debido a su mayor tiempo de tránsito [139]. Las
principales limitaciones de las resinas aglutinantes son el
retraso en la aparición de la diarrea osmótica durante al
menos 2 horas con el efecto máximo observado entre 4 y 6
horas [139] y el riesgo de necrosis intestinal.
[137]. Este agente no debe administrarse a personas
con evidencia de obstrucción intestinal o isquemia ni a
pacientes con trasplante renal en la etapa
posoperatoria temprana.
Aunque es un pilar de la terapia, se ha cuestionado el valor
de la resina SPS. Debido a que produce estreñimiento, la
resina SPS siempre se administra con un laxante,
generalmente como una suspensión en una solución de
sorbitol. En un estudio prospectivo cruzado [140], seis
pacientes con ERT normocalémica recibieron 5 regímenes de
resina y catárticos o catárticos solos, así como placebo.
2
Diálisis
La eliminación de potasio mediante hemodiálisis u otras
terapias de reemplazo renal es el método más eficaz para
reducir los niveles séricos de potasio. Aunque todas las
diversas modalidades de diálisis son capaces de reducir el
potasio sérico, sus velocidades de acción varían. La
hemodiálisis convencional reduce el potasio sérico más
rápidamente que la diálisis peritoneal o las terapias
continuas como la hemofiltración venovenosa continua, la
hemodiálisis venovenosa continua o la hemodiafiltración
venovenosa continua. Los estudios que evalúan la
eliminación de potasio mediante hemodiálisis han
demostrado que el potasio se elimina a una velocidad de
25 a 50 mmol / h [143,144] con una disminución
significativa de los niveles séricos de potasio en
286 Revista de Medicina de Cuidados Intensivos 20 (5); 2005
Descargado de jic.sagepub.com en la biblioteca científica de la Universidad Estatal de Moscú el 3 de febrero de 2014
Hiperpotasemia
1,3 mmol / L que se manifiesta en la primera
hora de tratamiento. Durante la hemodiálisis
convencional, que típicamente incluye
ultrafiltración simultánea junto con diálisis, la
eliminación de potasio por ultrafiltración
representa el 15% de la eliminación de potasio y
la eliminación de diálisis representa el 85%
restante [108]. La cantidad de potasio que se
elimina con la hemodiálisis varía con la
concentración de potasio en el dializado, la
duración de la sesión de diálisis, el tamaño y las
características de permeabilidad del dializador
utilizado y la cantidad de ultrafiltración prescrita.
Además, los factores que afectan a la sangre
para dializar el gradiente de potasio alteran la
cantidad de potasio eliminada durante una
sesión de hemodiálisis [108].PAG <.001) [145].
del compartimento intracelular al extracelular hasta que
se alcanza un nuevo estado estable. Por lo tanto, un nivel
de potasio sérico posdiálisis solo puede interpretarse en el
contexto del tiempo transcurrido desde la diálisis. Los
médicos deben evitar la administración reflexiva de
potasio para corregir un valor bajo de potasio observado
al final de un tratamiento de diálisis cuando no ha habido
tiempo suficiente para que el nivel de potasio se
reequilibre. Por el contrario, un valor posdiálisis bajo no
significa que el episodio hiperpotasémico haya terminado.
El valor de potasio aumentará con el tiempo y puede
volver a alcanzar niveles de hiperpotasemia, sobre todo
cuando persista la condición que provocó la
hiperpotasemia y la disfunción renal que permitió su
desarrollo [146].
Conclusión
La hiperpotasemia es una emergencia médica que
requiere la implementación oportuna de monitoreo de
complicaciones, medidas correctivas e identificación y
tratamiento del trastorno que condujo a su desarrollo.
Dependiendo de las circunstancias, el tratamiento
incluirá antagonizar el efecto del potasio sérico
elevado, desplazar el potasio del compartimento
extracelular al intracelular y eliminar el potasio del
cuerpo. Se requiere vigilancia después del tratamiento
para asegurar que una recurrencia sea reconocida y
tratada rápidamente.
Seguimiento después del tratamiento
de la hiperpotasemia
Las terapias no dialíticas para el tratamiento de la
hiperpotasemia son un medio temporal de reducir
eficazmente el potasio sérico. Por lo tanto, después del
tratamiento inicial de las personas con hiperpotasemia, el
control continuo de la recurrencia de la hiperpotasemia es
un componente importante en el tratamiento eficaz de
esta afección. Los niveles séricos de potasio deben volver a
controlarse cada 2 a 4 horas hasta que haya disminuido la
amenaza de hiperpotasemia recurrente y se hayan
administrado dosis adicionales de glucosa e insulina o
albuterol según sea necesario (Fig. 4). La identificación y
eliminación de posibles factores causales o coadyuvantes
responsables del desarrollo de la hiperpotasemia también
son esenciales.
Una advertencia importante a considerar en la
interpretación de los niveles de potasio sérico posdiálisis es el
proceso de rebote de potasio que ocurre después de la
hemodiálisis. El rebote posdiálisis se produce porque la
hemodiálisis sólo puede eliminar el potasio del compartimento
extracelular, que representa sólo el 2% de la concentración
corporal total de potasio; el 98% restante está dentro del
compartimento intracelular. Aunque el desplazamiento
transcelular de potasio del compartimento intracelular al
extracelular se produce durante la hemodiálisis, la velocidad
no es lo suficientemente rápida para mantener el gradiente
elevado de sangre a dializado presente al inicio de la
hemodiálisis y, por tanto, este gradiente disminuye con el
tiempo [143]. Después de la hemodiálisis, el potasio continúa
cambiando
Referencias
1. Conferencia de Davy H. Bakerian. Transacciones filosóficas de
la Royal Society. 1808; 98: 1-44.
2. Smith EF James Woodhouse: un pionero de la química.
Filadelfia, Pensilvania: John C. Winston; 1918.
3. Greenberg A. Hiperpotasemia: opciones de tratamiento. Semin
Nephrol. 1998; 18: 46-57.
4. Forbes G, Lewis A. Sodio, potasio y cloruro totales en el
hombre adulto. J Clin Invest. 1956; 35: 596-602.
5. Sterns R, Cox M, Feig P, Singer I. Balance de potasio
interno y control de la concentración plasmática de
potasio. Medicamento. 1981: 60: 339-354.
6. Marrón RS. Homeostasis del potasio extrarrenal.Riñón Int.
1986; 30: 116-127.
7. Clausen T, Everts M. Regulación de la bomba de Na K en los
músculos esqueléticos. Riñón Int. 1989; 35: 1-13.
8. Wright F, Giebisch G. Transporte de potasio renal:
contribuciones de segmentos y poblaciones de nefronas
individuales. Soy J Physiol. 1978; 235: F515-F527.
9. Giebish G. Un rastro de investigación sobre el potasio. Riñón Int.
2002: 62: 1498-1512.
10. Young DB, Smith MJ Jr, Jackson TE, Scott RE. Interacción
multiplicativa entre la concentración de angiotensina II y K en
la estimulación de la aldosterona.Soy J Physiol. 1984; 247:
E328-E335.
11. Basti C, Hayslett J. La acción celular de la aldosterona en el
epitelio diana. Riñón Int. 1992; 42: 250.
Revista de Medicina de Cuidados Intensivos 20 (5); 2005 287
Descargado de jic.sagepub.com en la biblioteca científica de la Universidad Estatal de Moscú el 3 de febrero de 2014
Evans y Greenberg
12. Panese S, Martin RS, Virginillo M, et al. Mecanismo de aumento de
la secreción transcelular de potasio en el hombre con insuficiencia
renal crónica.Riñón Int. 1987; 31: 1377-1382.
13. Bia M, DeFronzo R. Homeostasis del potasio extrarrenal. Soy J
Physiol. 1981; 240: F257-F268.
14. Muto S, Sansom S, Giebisch G. Efectos de una dieta alta en potasio sobre
las propiedades eléctricas de los conductos colectores corticales de
conejos adrenalectomizados. J Clin Invest. 1988; 81: 376-380.
15. Field M, Stanton B, Giebisch G. Influencia de la ADH en el
manejo renal de potasio: un estudio de micropunción y
microperfusión. Riñón Int. 1984; 25: 502-511.
16. DeFronzo R, Bia M, Birkhead G. Homeostasis de
epinefrina y potasio. Riñón Int. 1981; 20: 83-91.
17. Salem M, Rosa R, Battle D. Tolerancia al potasio extrarrenal en la
insuficiencia renal crónica: implicaciones para el tratamiento de la
hiperpotasemia aguda. Soy J Riñón Dis. 1991; 18: 421-440.
18. Allon M, Shanklin N. Modulación adrenérgica de la eliminación de potasio
extrarrenal en hombres con enfermedad renal en etapa terminal.
Riñón Int. 1991; 40: 1103-1109.
19. Montoliu J, Lens X, Revert L. Efecto reductor de potasio del
albuterol para la hipercalmeia en la insuficiencia renal. Arch Intern
Med. 1988; 85: 507-512.
20. Lens X, Montoliu J, Casos A, Campistol J, Revertt L. Tratamiento de
la hiperpotasemia en la insuficiencia renal: Salbutamol versus
insulina. Trasplante de Nephrol Dial. 1989; 4: 228-232.
21. Liou H, Chiang S, Wu S, et al. Efectos hipopotasémicos de la
infusión intravenosa o nebulización de salbutamol en pacientes
con insuficiencia renal crónica.Soy J Riñón Dis. 1994; 23: 266-
271.
22. Allon M, Dunlay R, Copkney C. Albuterol nebulizado para la
hiperpotasemia aguda en pacientes en hemodiálisis. Ann
Intern Med. 1989; 110: 426-429.
23. Brown M, Brown D, Murphy M. Hipopotasemia por estimulación de
los receptores beta mediante la epinefrina circulante. N Engl J Med
. 1983; 309: 1414-1419.
24. DeFronzo R, Bia M, Birkhead G. Epinefrina y homeostasis
de potasio. Riñón Int. 1981; 20: 83-91.
25. Williams M, Rosa R, Silva P, Brown R, Epstein F. Deterioro de la
eliminación de potasio extrarrenal por estimulación alfa-
adrenérgica. N Engl J Med 1984; 311: 145-149.
26. Williams M, Gervino E, Rosa R, et al. Modulación de
catecolamina de cambios rápidos de potasio durante el
ejercicio.N Engl J Med. 1985; 312: 823-827.
27. Adrogue H, Madias N. Cambios en la concentración plasmática de
potasio durante alteraciones agudas ácido-base. Soy J Med. 1981:
71: 456.
28. Magner P, Robinson L, Halperin R. La concentración
plasmática en la acidosis metabólica: una reevaluación. Soy J
Riñón Dis. 1988; 11: 220.
29. Oster J, Pérez G, Castro A, Vaamonde C. Respuesta del potasio
plasmático a la acidosis metabólica aguda inducida por ácidos
minerales y no minerales. Miner Electrolyte Metab Metabolismo
de minerales y electrolitos 1980; 4: 28-36 Metabolismo de
minerales y electrolitos
30. Graber M. Un modelo de la hiperpotasemia producida por la
acidosis metabólica. Soy J Riñón Dis. 1993; 22: 436-444.
31. Clark B, Brown R. Homeostasis del potasio y síndromes
hipercalémicos. Endocrinol Metab Clin North Am. 1995;
24: 573-591.
32. Hayslett J, Binder H. Mecanismo de adaptación al potasio.
Revisión editorial.Soy J Physiol. 1982; 243: F103-F112.
33. Alexander E, Levinsky N. Un mecanismo extrarrenal de
adaptación del potasio. J Clin Invest. 1968; 47: 740-748.
34. Sandle G, Gaiger E, Goodship T. Evidencia del control del intestino
grueso de la homeostasis del potasio en pacientes urémicos
sometidos a diálisis a largo plazo. Clin Sci. 1987; 73: 247-252.
35. Kahn T, Kaji D, Nicolis G, Karkoff L, Stein R. Factores relacionados con el
transporte de potasio en la enfermedad renal crónica estable. Clin Sci
Molec Med. 1978; 54: 661
36. Widmer B, Gerhardt R, Harrington J, Cohen J. Electrolitos
séricos y composición de base ácida. La influencia de los
grados escalonados de insuficiencia renal crónica.Arch Intern
Med. 1979; 139: 1099.
37. Acker C, Johnson J, Palevsky P, Greenberg A. Hyperkalemia en
pacientes hospitalizados. Arch Intern Med. 1998; 158: 917-
924.
38. Moore M, Bailey R. Hiperpotasemia en pacientes en el hospital. Nueva
Zelanda Med J. 1989; 102: 557-558.
39. Shapiro S, Slone D Lewis G, Jick H. Reacciones fatales excavadas entre
pacientes médicos hospitalizados. JAMA. 1971; 216: 467-472.
40. Paice B, Gray J, Mcbride D, Lawson D. Hyperkalemia en
pacientes en el hospital. Br Med J. 1983; 286: 1189-1192.
41. Ponce S, Jennings A, Madias N, Harrington J. Hyperkalemia inducida por
fármacos. Medicamento. 1985; 64: 357-370.
42. Graber M, Subramani K, Corish D, Schwab A. La trombocitosis
eleva el potasio sérico. Soy J Riñón Dis. 1988; 12: 116-
120.
43. Rose B, Post T. Fisiología clínica de los trastornos acidobásicos
y electrolíticos, 5ª ed. Nueva York, NY: McGraw-Hill;
2001.
44. Don B, Sebastian A, Cheitlin M, Christiansen M, Schambelan
M. Pseudohipercalemia causada por apretar los puños durante
una flebotomía. N Engl J Med. 1990; 322: 1290-1292.
45. Ray K, Dorman S, Watson R. Hiperpotasemia severa debido al uso
concomitante de sustitutos de la sal e inhibidores de la ECA en la
hipertensión: una interacción potencialmente mortal. J Hum
hipertensos. 1999; 717-720.
46. McCaughan D. Peligros de los suplementos de potasio
sin receta. Lanceta. 1984; 1: 513-514.
47. Miller L. Hierbas medicinales: Consideraciones clínicas seleccionadas que se
centran en la interacción conocida o potencial entre la droga y la hierba. Arch
Intern Med. 1998; 158: 2200-2211.
48. Perazella M. Hiperpotasemia inducida por fármacos: viejos culpables y
nuevos infractores. Soy J Med. 2000; 109: 307-314.
49. Souilillou J, Fillaudeau F, Keribin J, Guenel J. Riesgos de
hiperpotasemia aguda en receptores de injerto renal enfriado con
solución de Collins. Nefrona. 1977; 19: 301-304.
50. Pérez G, Oster J, Pelleya R, Caralis P, Kem D. Hipercalemia a
partir de pequeñas dosis orales únicas de cloruro de potasio.
Nefrona. 1984; 36: 270.
51. Lin M, Linton R, Wolff C, Band D. Propranolol, ejercicio y
potasio plasmático arterial. Lanceta. 1981; 2: 591.
52. Thomson A. Kelly D. Cambios inducidos por el esfuerzo del ejercicio en el
potasio arterial sistémico en la angina de pecho Soy J Cardiol. 1989; 63:
1435-1440.
53. Grossman RA, Hamilton RW, Morse BM y col. Rabdomiólisis no
traumática e insuficiencia renal aguda.N Engl J Med. 1974;
291: 807.
54. Bywaters, EGL, Beall, D. Lesiones por aplastamiento con deterioro de la
función renal. Br Med J. 1941; 1: 427.
55. DeFronzo R, Cooke R, Goldberg M, Cox M, Myers A, Agus
Z. Deterioro de la secreción de potasio tubular renal en el lupus
eritematoso sistémico. Ann Intern Med. 1977; 86: 268-271
56. DeFronzo R, Taufield P, Black H, McPhedran P, Cooke C. Disminución de
la secreción de potasio en los túbulos renales en la anemia de células
falciformes. Ann Intern Med. 1979; 90: 310-316.
57. Battle D, Arruda J, Kurtzman N. Acidosis tubular distal
hipercalémica asociada con uropatía obstructiva. N Engl J Med
. 1981; 304: 373-380.
58. Perazella M, Mahnensmith M. Hiperpotasemia en los ancianos.
Médico interno de J Gen. 1997; 12: 646-656.
59. Ponce S, Jennings A, Madias N, Harrington J. Hyperkalemia inducida por
fármacos. Medicamento. 1985; 64: 357-370.
60. Chiu T, Bullard M, Chen J. Hiperpotasemia que amenaza la vida rápida
después de la adición de amilirode-HCL hidroclorotiazida a la terapia
con inhibidores de la enzima convertidora de angiotensina. Ann Emerg
Med. 1997; 30: 612-615.
61. Wan H, Lye M. Acidosis metabólica e hiperpotasemia inducidas por
modurético. Postgrado Med J. 1980; 56: 348.
62. Lee B, Medina I, Benowitz N, Jacob P, Wofsy C, Mills J. Niveles
plasmáticos de dapsona, trimetoprim y sulfametoxazol
durante el tratamiento de la neumonía por pneumocystis en
pacientes con síndrome de inmunodeficiencia adquirida
(SIDA). Evidencia de interacciones farmacológicas.Ann Intern
Med. 1989; 110: 606-611.
288 Revista de Medicina de Cuidados Intensivos 20 (5); 2005
Descargado de jic.sagepub.com en la biblioteca científica de la Universidad Estatal de Moscú el 3 de febrero de 2014
Hiperpotasemia
63. Reiser I, Chou S, Brown M, Porush J. Reversión de anti-
caliuresis inducida por trimetoprim. Riñón Int. 1996; 50: 2063-
2069.
64. Veláquez H, Perazella M, Wright F, Ellison D. Mecanismo renal
de la hiperpotasemia inducida por trimetoprim. Ann Intern
Med. 1993; 119: 296-301.
65. Alappan R, Perazella M, Buller G. Hiperpotasemia en pacientes
hospitalizados tratados con trimetoprim-sulfametoxazol Ann
Intern Med. 1996: 124: 316-320.
66. Peltz S, Hashmi S. Hiperpotasemia severa inducida por
pentamidina. Soy J Med. 1989; 87: 698-699.
67. DeFronzo R. Hiperpotasemia e hipoaldosteronismo
hiporreninémico. Riñón Int. 1980; 17: 118-134.
68. Tan S, Shapiro R. Franco R. Inhibición de prostaglandinas inducida
por indometacina con hiperpotasemia. Ann Intern Med. 1979; 90:
783-785.
69. Garella S, Matarese R. Efectos renales de las prostaglandinas y
efectos adversos clínicos de los agentes antiinflamatorios no
esteroideos. Medicamento. 1984; 63: 165-181.
70. Reardon L, Macpherson D. Hiperpotasemia en pacientes ambulatorios
que utilizan inhibidores de la enzima convertidora de angiotensina:
¿Cuánto debería preocuparse? Arch Intern Med. 1998: 158: 26-
32.
71. Speiris C, Dolfrey C, Inman W, Rawson N, Wilton L. Vigilancia
posterior a la comercialización de enalapril, II: Investigación del
papel potencial del enalapril en las muertes por insuficiencia renal.
Br Med J 1988; 297: 830-832.
72. Kostis J, Shelton B, Gosselin G y col. Efectos adversos del enalapril
en los estudios de disfunción ventricular izquierda.Soy corazón J.
1996; 131: 350-355.
73. Juurlink D, Mamdani M, Kopp A, Laupacis A, Redelmeier
D. Interacciones farmacológicas entre pacientes ancianos
hospitalizados por toxicidad farmacológica. JAMA. 2003; 289: 1652-1658.
74. Bakris G, Siomas M, Bolton W. Efectos diferenciales de
valsartán y lisnopril sobre la homeostasis del potasio en
pacientes hipertensos con nefropatía. J Am Soc Nephrol.
1999; 10: 68A.
75. Savoy A, Palant C, Patchin G, Graettinger W. Efectos de
Losartan en suero y lisinopril en una población anciana. J Am
Soc Nephrol. 1998; 9: 111A.
76. Appel G, Radhakrishnan J, Avram M, et al. Análisis de parámetros
metabólicos como predictores de riesgo en el estudio RENAAL.
Cuidado de la diabetes. 2003; 26: 1402-1407.
77. Knoll G, Sahgal A, Nair R. Los inhibidores de la ECA o los bloqueadores de los
receptores de angiotensina aumentan el riesgo de hipercalmeia en pacientes
en hemodiálisis. Soy J Med. 2002; 112: 110-114.
78. Bantle J, Nath K, Sutherland D, Najarian J, Ferris T. Efectos de la
ciclosporina sobre el sistema renina-angiotensina-aldosterona y
excreción de potasio en receptores de trasplante renal.
Arch Intern Med. 1985; 145: 505-508.
79. Jain A, Fung J, Todo S, et al. Mil trasplantes de hígado ortotópicos
primarios consecutivos bajo FK506: Supervivencia y eventos
adversos.Proceso de trasplante. 1995; 27: 1099-1104.
80. Wilson ID, Goetz F. Hipoaldosteronismo selectivo después de la
administración prolongada de heparina. Soy J Med. 1964: 36: 635-
640.
81. Oster J, Singer I, Fishman L. Supresión de aldosterona e
hiperpotasemia inducida por heparina. Soy J Med. 1995; 98: 575-
586.
82. Canova C, Fischler M, Reinhart W. Efecto de la heparina de bajo
peso molecular sobre el potasio sérico. Lanceta. 1997; 349: 1447-
1448.
83. Levesque H, Verdier S, Cailleuxx N, et al. Heparinas de
bajo peso molecular e hipoaldosteronismo.Br Med J.
1990; 300: 1437-1438.
84. Vilberti G. Hiperpotasemia inducida por glucosa: ¿un peligro para los
diabéticos? Lanceta. 1978; 1: 690.
85. Nicolis G, Kahn T, Sánchez A, Gabrilove L. Hiperpotasemia
inducida por glucosa en sujetos diabéticos. Arch Intern Med.
1981; 141: 39-53.
86. Montoliu J, Revert L. Hiperpotasemia letal asociada con hiperglucemia
severa en pacientes diabéticos con insuficiencia renal.
Soy J Riñón Dis. 1985; 1: 47-48.
87. Sargent A, Overton C, Kuwik R, Varcelott J, Deppe
Hiperpotasemia inducida por S. octreotida. Farmacoterapia. 1994;
14: 497-501.
88. Bushinsky D, Gennari F. Hiperpotasemia potencialmente mortal
inducida por arginina. Ann Intern Med. 1978; 89: 632-634.
89. Dickerman H, Walker W. Efecto de la infusión de aminoácidos
catiónicos sobre el metabolismo del potasio in vivo. Am J Physiol.
1964; 206: 403-408.
90. Gronert G, Theye R. Patofisiología de succinilcolina inducida
por hiperpotasemia. Anestesiología. 1975.43: 88-89.
91. Stevenson P, Abedul A. La hiperpotasemia inducida por succinilcolina en un
paciente con un traumatismo craneoencefálico cerrado. Anestesiología. 1979;
51: 89-90.
92. Cooperman L. hiperpotasemia inducida por succinilcolina en
enfermedades neuromusculares. JAMA. 1970; 213: 1867-1871.
93. Bismuto C, Gaultieer M, Conso F, Efthymious M.
Hiperpotasemia en intoxicación aguda por digital:
importancia pronóstica e implicaciones terapéuticas. Clin
Toxicol. 1973; 6: 153-162.
94. Papadakis M, Wexman M, Fraser C, Sedlacek S. Hiperpotasemia que
complica la toxicidad por digoxina en un paciente con insuficiencia renal.
Soy J Riñón Dis. 1985; 5: 64-66.
95. Moreno M, Murphy C, Goldsmith C. Aumento del potasio
sérico resultante de la administración de manitol hipertónico
y otras soluciones. J Clin Lab Med. 1969; 73: 291-
298.
96. Saltin B, Blomqvist G, Mitchel J, Wildenthal K, Chapman
C. Respuesta al ejercicio después del reposo en cama y después del entrenamiento.
Circulación. 1968; (suplemento 7): 1-78.
97. Norgaard A, Botker H, Klitgaard N, Toft P. Digitalis mejora la
hiperpotasemia inducida por el ejercicio. Eur J Clin Pharmacol.
1991; 41: 609-611.
98. Castellino P, Bia M, DeFronzo R. Modulación adrenérgica del
metabolismo del potasio en la uremia. Riñón Int. 1990; 37: 773-
798.
99. Lundborg P. El efecto del bloqueo adrenérgico sobre las
concentraciones de potasio en diferentes condiciones. Acta Med
Scand. 1983; 672 (supl.): 121-132.
100. Arthur S, Greenberg A. Hiperpotasemia asociada con la terapia con
labetalol intravenoso para la hipertensión aguda en receptores de
trasplante renal. Clin Nephrol. 1990; 33: 269-271.
101. Hamad A, Salameh M, Zihlif M, Feinfield D, Carvounis C. Hiperpotasemia
potencialmente mortal después de la inyección intravenosa de labetolol
para una emergencia hipertensiva en un paciente en hemodiálisis. Soy J
Nephrol. 2001; 21: 241-244.
102. Swenson E. Hiperpotasemia severa como complicación del timolol,
un antagonista adrenérgico β de aplicación tópica. Arch Intern
Med. 1986; 146: 1220-1221.
103. Fontaine B, Lapie P, Plassart E, et al. Parálisis periódica y canales
iónicos activados por voltaje.Riñón Int. 1996; 49: 9-18.
104. Rimmer J, Horm J, Gennari F. Hiperpotasemia como complicación de la
terapia con medicamentos. Arch Intern Med. 1987; 147: 867-869.
105. Ettinger P, Regan T, Oldewurtel H. Hiperpotasemia,
conducción cardíaca y electrocardiograma: una revisión. Soy
corazón J. 1974; 88: 360-371.
106. Surawicz B. Relación entre electrocardiograma y
electrolitos. Soy corazón J. 1967; 73: 814-834.
107. Surawicz B, Chlebus H, Mazzoleni A. Efectos hemodinámicos y
electrocardiográficos de la hiperpotasemia. Diferencias en
respuesta a aumentos lentos y rápidos de la concentración
plasmática de K.Soy corazón J. 1967; 73: 647-664.
108. Allon M. Tratamiento médico y dialítico de la hiperpotasemia en
pacientes en hemodiálisis. Int J Artif Órganos. 1996; 19: 697-
699.
109. Szerlip H, Weiss J, Singer I. Hiperpotasemia profunda sin
manifestaciones electrocardiográficas. Soy riñón Dis.
1986; 7: 461-465.
110. Freeman S, Fale A: parálisis muscular e insuficiencia ventilatoria
causada por hiperpotasemia. Br J Anestesiol. 1993; 70: 226-
227.
111. Dittrich K, Walls R. Hiperpotasemia: manifestaciones de ECG y
consideraciones clínicas. J Emerg. Medicina. 1986; 4: 449-455.
Revista de Medicina de Cuidados Intensivos 20 (5); 2005 289
Descargado de jic.sagepub.com en la biblioteca científica de la Universidad Estatal de Moscú el 3 de febrero de 2014
Evans y Greenberg
112. Bower J, Mengle H. Los efectos aditivos de la digital. Una
advertencia con informe de dos muertes.JAMA. 1936; 106: 1151-
1153.
113. Fenton F, Smally A, Laut J. Hiperpotasemia y toxicidad por digoxina
en un paciente con insuficiencia renal. Ann Emerg Med. 1996; 28:
440-441.
114. Brenner & Rector's The Kidney. 6ª ed. Filadelfia, PA,
Saunders; 2000.
115. Nola G, Pope S, Harrison D. Evaluación de la relación
sinérgica entre calcio sérico y digital. Soy corazón J. 1970;
79: 499-507.
116. Defronzo R, Felig P, Ferrannini E, Wahren J. Efectos de dosis
graduales de insulina sobre el metabolismo del potasio esplácnico
y periférico en el hombre. Soy J Physiol.1980; 238: E421-E427.
117. Alvestrand A, Wahren J, Smith D, Defronzo R. La captación de
potasio mediada por insulina es normal en sujetos urémicos y
sanos. Soy J Physiol. 1984; 246: E174-E180.
118. Allon M, Dansby L, Shanklin N. Modulación de glucosa de la eliminación
de una carga aguda de potasio en pacientes con enfermedad renal en
etapa terminal. Soy J Med. 1993; 94: 475-482.
119. Allon M. Efecto de la administración de bicarbonato sobre el
potasio plasmático en pacientes en diálisis: interacciones con
insulina y albuterol. Soy J Riñón Dis. 1996; 28: 508-514.
120. Kim H. Efectos combinados del bicarbonato y la insulina con glucosa en la
terapia aguda de la hiperpotasemia en la enfermedad renal en etapa
terminal. Nefrona. 1996: 72; 476-482.
121. Ngugi N, McLigeyo S, Kayima J. Tratamiento de la hiperpotasemia
mediante la alteración del gradiente transcelular en pacientes con
insuficiencia renal: eficacia de varios enfoques terapéuticos. East Afr
Med J. 1997; 74: 503-509.
122. Blumberg A, Weidmann P, Shaw S, Gnadinger M. Efecto de varios
enfoques terapéuticos sobre el potasio plasmático y los
principales factores reguladores en la insuficiencia renal terminal.
Soy J Med. 1988; 85: 507-512.
123. Evans K, Reddan D, Szczech L. Manejo no dialítico de la hiperpotasemia y
el edema pulmonar entre pacientes con enfermedad renal en etapa
terminal: una evaluación de la evidencia.
Diálisis Semin. 2004; 17: 22-29.
124. Goldfarb S, Cox M, Singer I, Goldberg M. Hiperpotasemia
aguda inducida por hiperglucemia: mecanismos hormonales.
Ann Intern Med. 1976; 84: 426-432.
125. Montoliu J, Revert L. Hiperpotasemia letal asociada con hiperglucemia
severa en pacientes diabéticos con insuficiencia renal.
Soy J Riñón Dis. 1985; 5; 47-48.
126. Allon M. Copkney C. Albuterol e insulina para el tratamiento de la
hiperpotasemia en pacientes en hemodiálisis. Riñón Int. 1990; 38:
869-872.
127. Mandelberg A, Krupnik Z, Houri S, et al. Inhalador de dosis medidas
de salbutamol con espaciador para la hiperpotasemia.Pecho.
1999; 115: 617-622.
128. Montoliu J, Almirall J, Ponz E, Campistol J, Revert L. Tratamiento de
la hiperpotasemia en la insuficiencia renal con inhalación de
salbutamol. J Intern Med. 1990; 228: 35-37.
129. Mocan M, Mocan G, Mocan H, Gorcin B. Inhaler salbutamol
para la hiperpotasemia aguda. Isr J Med Sci. 1993; 29: 39-41.
130. Campese V, Ramoff M, Levitan D, Saglikes Y, Friedler R, Massry
S. Mecanismo de disfunción del sistema nervioso autónomo
en la uremia. Riñón Int. 1981; 20: 246-253.
131. Burnell J, Villamil M, Uyeno B. El efecto en humanos del
cambio de pH extracelular sobre la relación entre la
concentración de potasio sérico y el potasio intracelular. J Clin
Invest. 1956; 35: 953-939.
132. Fenn W, Cobb D. El equilibrio de potasio en el músculo. J Gen
Physiol. 1956; 17: 629-656.
133. Fulop M. Potasio sérico en acidosis láctica y cetoacidosis.
N Engl J Med. 1979; 300: 1087.
134. Schwarz K, Burton D, Lubash G. Acidosis severa e
hiperpotasemia con infusión de bicarbonato de sodio.
Circulación. 1959; 19: 215-220.
135. Ahee P, Crowe A. El manejo de la hiperpotasemia en el
departamento de emergencias. Revista de medicina de
emergencia accidental Medicina de emergencia accidental
2000; 17: 188-191.
136. Fraley D, Adler S. Corrección de la hiperpotasemia mediante bicarbonato
a pesar del pH sanguíneo constante. Riñón Int. 1977; 12: 354-
360.
137. Iqbal Z, Friedman E. Terapia preferida de la hiperpotasemia en la
insuficiencia renal: Encuesta a directores de programas de formación en
nefrología (carta). N Engl J Med Medicina de emergencia accidental
1989; 320: 60-61 Medicina de emergencia accidental
138. Gutiérrez R, Schlessinger F, Oster J, Rietberg B, Pérez G. Efecto del
bicarbonato de sodio hipertónico versus isotónico sobre la
concentración plasmática de potasio en pacientes con enfermedad
renal en etapa terminal. Miner Electrolito Metab. 1991; 17: 297-302.
139. Scherr L, Ogden D, Mead A. Manejo de la hiperpotasemia con una
resina de intercambio catiónico. N Engl J Med. 1961; 264: 115-
119.
140. Lillemoe K, Romolo J, Hamilton S, Pennington L, Burdick J,
Williams G. Necrosis intestinal debido al poliestireno de sodio
(Kaxeylate) en enemas de sorbitol: apoyo clínico y
experimental para la hipótesis. Cirugía. 1987; 101: 267-272.
141. Gruy-Kapral C, Emmett M, Santa C, Porter J, Fordtran J, Fine K.
Efecto de la terapia catártica de resina de dosis única sobre la
concentración sérica de potasio en pacientes con enfermedad
renal en etapa terminal. J Am Soc Nephrol. 1998; 9: 1924-1930.
142. Flinn R, Merrill J, Welzant W. Tratamiento del paciente oligúrico con
una nueva resina de intercambio de sodio y sorbitol, un informe
preliminar. N Engl J Med. 1961; 264: 111-.
143. Blumberg A, Roser H, Zehnder C, Muller-Brand J. Potasio
plasmático en pacientes con insuficiencia renal terminal
durante y después de la hemodiálisis: relación con la
eliminación de potasio dialítico y el potasio corporal total.
Trasplante de Nephrol Dial. 1997; 12: 1629-1634.
144. Hou S, McElroy P, Nootens J, Beach M. Seguridad y eficacia del
dializado bajo en potasio. Am J Kidney Dis.1989; 13: 137-
143.
145. Allon M, Shanklin N. Efecto del tratamiento con albuterol sobre la
subsiguiente eliminación de potasio dialítico. Soy J Riñón Dis. 1995;
26: 607-613.
146. Feig P, Shook A, Sterns R. Efecto de la eliminación de potasio durante la
hemodiálisis sobre la concentración plasmática de potasio.
Nefrona. 1981; 27: 25-30.
290 Revista de Medicina de Cuidados Intensivos 20 (5); 2005
Descargado de jic.sagepub.com en la biblioteca científica de la Universidad Estatal de Moscú el 3 de febrero de 2014

Manejo de hiperkalemia.en.es

  • 1.
    Revista de medicinade cuidados intensivos http://jic.sagepub.com/ Hiperpotasemia: una revisión Kimberley J. Evans y Arthur Greenberg J Med de cuidados intensivos 2005 20: 272 DOI: 10.1177 / 0885066605278969 La versión en línea de este artículo se puede encontrar en: http://jic.sagepub.com/content/20/5/272 Publicado por: http://www.sagepublications.com Información y servicios adicionales para Revista de medicina de cuidados intensivos se puede encontrar en: Alertas de correo electrónico: http://jic.sagepub.com/cgi/alerts Suscripciones: http://jic.sagepub.com/subscriptions Reimpresiones: http://www.sagepub.com/journalsReprints.nav Permisos: http://www.sagepub.com/journalsPermissions.nav Citas: http://jic.sagepub.com/content/20/5/272.refs.html >> Versión del registro - 6 de septiembre de 2005 ¿Que es esto? Descargado de jic.sagepub.com en la biblioteca científica de la Universidad Estatal de Moscú el 3 de febrero de 2014 Traducido del inglés al español - www.onlinedoctranslator.com
  • 2.
    Hiperpotasemia: una revisión KimberleyJ. Evans, MD Arthur Greenberg, MD El potasio es el principal catión intracelular y el mantenimiento de la distribución de potasio entre los compartimentos intracelular y extracelular depende de varios mecanismos homeostáticos. Cuando estos mecanismos se alteran, puede ocurrir hipopotasemia o hiperpotasemia. Esta revisión cubre la hiperpotasemia, es decir, una concentración de potasio sérico superior a 5 mmol / L. La revisión incluye un análisis de la homeostasis del potasio y las etiologías de la hiperpotasemia y se centra en el reconocimiento y tratamiento oportunos de la hiperpotasemia. Este trastorno debe ser motivo de gran preocupación para los médicos debido a su propensión a causar arritmias fatales. La hiperpotasemia se diagnostica fácilmente y se dispone de tratamientos rápidos y eficaces. Desafortunadamente, el tratamiento de esta afección potencialmente mortal a menudo se retrasa o no se presta la suficiente atención o es agresivo. relación de concentración de potasio extracelular, cambios mínimos en la concentración extracelular más pequeña pueden resultar en grandes cambios en las propiedades eléctricas de las células [5]. Por tanto, el mantenimiento de este gradiente de potasio es esencial y depende de varios procesos: la carga de potasio en la dieta, la distribución de potasio entre el compartimento intracelular y extracelular y la excreción renal de potasio [6]. La hiperpotasemia se define como una elevación del potasio sérico a un valor superior a 5 mmol / L. Mantenimiento de la homeostasis del potasio Palabras clave: homeostasis del potasio, hiperpotasemia, etiologías de la hiperpotasemia, tratamiento de la hiperpotasemia En una dieta occidental, se estima que la ingesta diaria de potasio oscila entre 50 y 100 mmol, el 90% del cual se excreta en la orina y el resto en las heces. La excreción renal es lenta. Solo el 50% de la carga de potasio se puede eliminar en un período de 4 a 6 horas. Por lo tanto, el mantenimiento a corto plazo de la concentración de potasio extracelular depende de mecanismos extrarrenales que pueden responder en cuestión de minutos. Los factores que afectan la excreción renal de potasio incluyen la liberación distal de sodio, el sistema renina- angiotensinaldosterona, vasopresina, la ingesta dietética de potasio, el estado ácido-base, el flujo urinario y la concentración sérica de potasio. La manipulación extrarrenal del potasio está influenciada por los niveles basales de insulina y catecolaminas, la hormona tiroidea, la hormona paratiroidea y el estado ácido-base [7]. Desde la descripción original del potasio por Sir Humphrey Davy [1] y James Woodhouse en 1807 [2], se han descrito la distribución del potasio dentro del cuerpo y los mecanismos de la homeostasis del potasio y sus perturbaciones. El potasio corporal total es de aproximadamente 50 mmol / kg, el 98% del cual es intracelular [3,4]. En la mayoría de las circunstancias, los valores de potasio plasmático y sérico están dentro del 10% entre sí y pueden considerarse idénticos. La distribución del potasio corporal total entre los espacios intracelular y extracelular da como resultado un gran gradiente de concentración de potasio entre estos dos compartimentos. La concentración de potasio intracelular es de aproximadamente 150 mmol / L y la concentración extracelular de aproximadamente 4 mmol / L. Debido a que el potencial de reposo de la membrana depende de la Mantenimiento renal de la homeostasis del potasio Del Centro Médico de la Universidad de Duke, Departamento de Medicina, División de Nefrología, Durham, Carolina del Norte. Nota del autor Recibido el 4 de enero de 2005 y en forma revisada el 6 de mayo de 2005. Aceptado La secreción de potasio hacia el lumen de la nefrona distal es pasiva. Este movimiento pasivo de potasio depende del gradiente de concentración a través de la membrana luminal, el gradiente eléctrico negativo de la luz (generado principalmente por la reabsorción de sodio) que favorece la secreción y la permeabilidad de la membrana luminal al potasio. para su publicación el 19 de mayo de 2005. Envíe la correspondencia a Kimberley J. Evans, MD, Centro Médico de la Universidad de Duke, Departamento de Medicina, División de Nefrología, Box 3014, Durham, NC 27710, o envíe un correo electrónico a: evans122@mc.duke.edu. Evans KJ, Greenberg A. Hyperkalemia: una revisión. J Med de cuidados intensivos. 2005; 20: 272-290. DOII :: 10.1177 / 0885066605278969 272 Copyright © 2005 Publicaciones Sage Descargado de jic.sagepub.com en la biblioteca científica de la Universidad Estatal de Moscú el 3 de febrero de 2014
  • 3.
    Hiperpotasemia Aldosterona gradiente electroquímico parala secreción de potasio en la luz tubular y es responsable del efecto de estos fármacos para limitar la excreción de potasio. Se ha demostrado que la vasopresina aumenta la secreción urinaria de potasio mediante el aumento del número de canales de potasio luminales abiertos [15]. La aldosterona juega su papel principal en la regulación de la homeostasis del potasio a través de mecanismos renales. La aldosterona aumenta la secreción renal de potasio a través de su acción sobre las células del segmento de conexión, las células principales del túbulo colector cortical y medular y el conducto colector. A nivel celular, la aldosterona abre los canales de Na apicales y aumenta el Na+-K+ Actividad de la ATPasa en las membranas basolaterales, lo que resulta en un aumento de la secreción de potasio [8,9]. La aldosterona media su efecto después de unirse a los receptores en el núcleo celular. Los antagonistas de la aldosterona espironolactona y eplerenona inhiben competitivamente esta unión. Los principales estímulos para la secreción de aldosterona son la angiotensina II y las elevaciones de los niveles séricos de potasio. [10]. Los aumentos del potasio sérico tan pequeños como 0,1 mmol / L estimulan la síntesis de aldosterona en la zona glomerulosa de la glándula suprarrenal. La aldosterona también influye en la regulación extrarrenal de la secreción de potasio a través del aumento de la secreción colónica y salival de potasio [11]. Normalmente, el intestino es responsable de solo el 5% de la excreción total de potasio; sin embargo, en individuos con enfermedad renal, esto puede aumentar sustancialmente hasta representar del 30% al 50% de la excreción de potasio [12]. La aldosterona también puede desempeñar un papel en el desplazamiento transcelular de potasio hacia el compartimento transcelular [13]. Mantenimiento extrarrenal de la homeostasis del potasio Insulina. Los niveles fisiológicos de insulina son importantes en la regulación de la homeostasis del potasio en el estado basal, así como en las condiciones de carga de potasio. El papel de la insulina en el mantenimiento de la homeostasis del potasio es a través de la estimulación directa de la captación de potasio intracelular por el Na+-K+-ATPasa en hígado, músculo esquelético y células grasas. En el contexto de una deficiencia de insulina (es decir, diabetes), hay una disminución de la captación de potasio por los músculos y el hígado [13,16]. El efecto reductor de potasio de la insulina es independiente de la estimulación adrenérgica. Además, sus efectos hipopotasémicos dependen de la dosis. Catecolaminas. Las catecolaminas, específicamente los agonistas adrenérgicos β2, estimulan la captación intracelular de potasio mediante la estimulación de Na+- K+ -ATPasa en sujetos humanos normales [6,17,18]. La administración de epinefrina, albuterol o salbutamol disminuye los niveles séricos de potasio [19-22]. El propranolol, un bloqueador β no selectivo, bloquea este efecto, pero el atenolol, un bloqueador β selectivo, no lo hace. Además, el isoproterenol, un agonista β- adrenérgico, no tiene ningún efecto sobre los niveles séricos de potasio [23,24]. Los agonistas α-adrenérgicos como la fenilefrina aumentan el potasio sérico al alterar la captación intracelular de potasio, un efecto bloqueado por la administración concomitante del antagonista α- adrenérgico fentolamina [25]. La fenilefrina no afecta la excreción urinaria de potasio, los niveles de insulina, renina o aldosterona. En circunstancias normales, el aumento de la producción de catecolaminas asociado con la alimentación y el ejercicio vigoroso atenúa el aumento de la concentración sérica de potasio que, de otro modo, podría resultar de la absorción de potasio del intestino o la liberación de las células musculares [26]. Los agonistas β- adrenérgicos también son una opción terapéutica en individuos con hiperpotasemia. Concentración de potasio en plasma La concentración de potasio en plasma afecta directamente la excreción de potasio en orina, un efecto independiente de su capacidad para aumentar los niveles de aldosterona. El aumento de la secreción urinaria de potasio está mediado por la estimulación de Na+- K+ ATPasa y apertura de Na luminal+ y K + canales en los túbulos distales [14]. 1 Otros factores La excreción urinaria de potasio también está influenciada por la liberación distal de sodio y el flujo de orina. En entornos donde hay un aumento en el suministro de sodio distal y el flujo de orina, hay un aumento en la secreción de potasio. Las condiciones que disminuyen el suministro de sodio disminuyen la excreción urinaria de potasio, al igual que las disminuciones en el flujo de orina atribuibles a la depleción de volumen o al deterioro de la función renal. La reabsorción de sodio a través del canal de sodio epitelial en el conducto colector está bloqueada por amilorida y triamtereno. La reducción de la entrada de sodio disminuye la 2 Estado ácido-base. En general, se ha creído que por cada 0,1 descenso del pH, hay un aumento de 0,6 mmol / L en la concentración sérica de potasio en el contexto de acidosis aguda [27]. En la alcalosis metabólica aguda, se ha observado la relación opuesta Revista de Medicina de Cuidados Intensivos 20 (5); 2005 273 Descargado de jic.sagepub.com en la biblioteca científica de la Universidad Estatal de Moscú el 3 de febrero de 2014
  • 4.
    Evans y Greenberg observado,donde hay un aumento en la captación de potasio intracelular a cambio de iones de hidrógeno que resulta en una disminución en la concentración de potasio. Un examen minucioso de los estudios que informaron originalmente estos cambios, así como los estudios posteriores, demuestra una variabilidad considerable en el aumento del potasio sérico que varía de 0,3 mmol / L a 1,3 mmol / L por cada 0,1 U de disminución del pH [27-29]. Además, la relación entre el pH y el potasio sérico no se muestra de manera confiable para todas las etiologías de acidosis. Por ejemplo, la acidosis respiratoria aumenta el potasio sérico mucho menos que un grado comparable de acidosis metabólica y la acidosis orgánica no tiene un efecto constante. Sólo en el contexto de la acidosis metabólica causada por ácidos minerales se produce un desplazamiento constante del potasio del compartimento intracelular al extracelular [30,31]. La relación entre el potasio y los trastornos acidobásicos crónicos es muy variable y, a menudo, impredecible. En cualquier nivel de función renal, es más probable que ocurra hiperpotasemia en personas que tienen afecciones médicas concurrentes (p. ej., deficiencia de insulina) o que usan medicamentos (p. ej., inhibidores de la enzima convertidora de angiotensina [IECA]) que los predisponen a alteraciones de la homeostasis del potasio. Etiologías de la hiperpotasemia La capacidad del cuerpo humano para adaptarse eficientemente a grandes cargas de potasio normalmente evita que el potasio sérico se eleve por encima de lo normal. Por tanto, el desarrollo de hiperpotasemia requiere la presencia concomitante de un defecto en uno o más de los mecanismos que mantienen la homeostasis del potasio. Los factores que pueden afectar estos mecanismos homeostáticos y dar lugar a hiperpotasemia pueden agruparse en tres categorías: (1) aumento de la carga de potasio, (2) disminución de la excreción renal de potasio y (3) cambios de potasio transcelulares. Se desconoce la incidencia de hiperpotasemia en la población general. En los pacientes hospitalizados, la incidencia varía del 1,3% al 10% y depende de cómo se defina la hiperpotasemia [37-40]. La función renal alterada es el principal factor de riesgo para el desarrollo de hiperpotasemia y está presente en el 33% al 83% de todos los casos [37,38,41]. Los medicamentos solos o junto con otros factores representan del 35% al 75% de los casos [37,38,41] (tabla 1). La tasa de mortalidad informada asociada con la hiperpotasemia varía ampliamente y no tiene en cuenta ninguna contribución de la hiperpotasemia indocumentada a las muertes ambulatorias por arritmias. Adaptación de potasio Tanto la manipulación extrarrenal como renal del potasio protege contra la hiperpotasemia. La eficacia de estos mecanismos aumenta con el aumento de las cargas de potasio. El proceso de adaptación al potasio comienza después de una sola comida rica en potasio, y aumenta con la ingesta adicional de potasio. Esta adaptación se produce en gran parte debido a un aumento en la excreción urinaria de potasio. Además, la tasa de captación intracelular de potasio es más rápida [17]. También hay un aumento en la secreción colónica de potasio. El proceso de adaptación del potasio se ve facilitado por el aumento de la secreción de aldosterona asociado con el aumento de la concentración sérica de potasio [32]. Aunque se produce cierto grado de adaptación del potasio después de la adrenalectomía, una respuesta completa depende de la aldosterona. La adaptación al potasio es un mecanismo importante para mantener la normopotasemia en personas con insuficiencia renal siempre que la ingesta de potasio no sea excesiva [33]. En estos individuos hay un aumento tanto en el número como en la actividad del Na+-K+-Canales ATPasa en el riñón funcional restante, lo que da como resultado un aumento en la excreción fraccionada de potasio. [13]. Además, hay un marcado aumento de la secreción colónica de potasio, acompañado de un aumento de Na +-K+-Actividad ATPasa en la mucosa colónica [34]. En individuos con enfermedad renal, la hiperpotasemia puede ocurrir en una amplia gama de grados de deterioro de la función renal [35,36]. A Pseudohiperpotasemia La pseudohiperpotasemia es una elevación artificial del potasio sérico in vitro. Dado que el potasio plasmático es normal, no existe ningún defecto en la homeostasis del potasio. La importancia de la pseudohiperpotasemia radica únicamente en la necesidad de reconocerla para poder ignorarla; el tratamiento específico es inapropiado. La pseudohiperpotasemia está presente cuando la concentración sérica de potasio excede la concentración plasmática de potasio en más de 0.5 mmol / L. Ocurre cuando las plaquetas, los glóbulos blancos o los glóbulos rojos se lisan in vitro, liberando su contenido rico en potasio en el suero. La pseudohiperpotasemia se describió originalmente en asociación con trombocitosis, definida como un recuento de plaquetas superior a 750 000 mm–3 [42]. Estudios posteriores han demostrado su presencia con leucocitosis (blanco 274 Revista de Medicina de Cuidados Intensivos 20 (5); 2005 Descargado de jic.sagepub.com en la biblioteca científica de la Universidad Estatal de Moscú el 3 de febrero de 2014
  • 5.
    Hiperpotasemia Tabla 1. Causasde la hiperpotasemia Tabla 1 (continuación) Aumento de la carga de potasio Exógeno Alimentos con alto contenido de potasio Cloruro de potasio Sustitutos de la sal Penicilina G de potasio Soluciones Collins Sangre almacenada Suplementos proteicos calóricos Geofagia Medicamentos a base de hierbas jugo de noni Alfalfa Diente de león Cola de caballo Ortiga Algodoncillo Bayas de Hawthorne Endógeno Hemólisis Ejercicio Hemorragia gastrointestinal Estados catabólicos Rabdomiólisis Lisis tumoral aguda Hiperplasia suprarrenal congénita Hiporreninismo primario Hipoaldosteronismo hiporreninémico (ATR tipo IV) Insuficiencia suprarrenal Primaria (enfermedad de Addison) Destrucción infecciosa de la glándula suprarrenal Mycobacterium Avium Intracellulari VIH CMV Tuberculosis micobacteriana Bloquear los canales de sodio en las células principales. Triamtereno Amilorida Trimetoprima Pentamidina Otro Síndrome de Gordon Disminución del suministro distal de sodio Cirrosis por insuficiencia cardíaca congestiva avanzada Nefropatía por pérdida de sal Insuficiencia renal Desplazamiento transcelular Hiperglucemia Bloqueadores beta no selectivos Succinilcolina Hemólisis aguda Digoxina (inhibición de Na + -K + -ATPasa) Ejercicio vigoroso Envenenamiento por fluoruro Manitol Somastatina Parálisis periódica hiperpotasémica Aminoácidos intravenosos Arginina Lisina Ácido épsilon-aminocaproico Medicamentos a base de plantas (inhibición de Na + -K + -ATPasa) Piel de sapo Chan su Adelfa Dedalera Baya de tejo Lirio de los valles Dogbane ginseng siberiano Squill rojo Acidosis metabólica aguda causada por ácidos minerales (no ocurre con la acidosis orgánica) Disminución de la excreción renal de potasio. Enfermedad renal crónica Insuficiencia renal aguda Deterioro de la secreción tubular renal distal Defecto secretorio tubular renal primario Lupus eritematoso sistémico Enfermedad de células falciformes Uropatía obstructiva Amiloidosis postrasplante de riñón Nefritis tubulointersticial Necrosis papilar Alteraciones del sistema renina-angiotensina- aldosterona Drogas Inhibidor de la ECA Bloqueador del receptor de angiotensina Agentes antiinflamatorios no esteroideos Inhibidores de la calcineurina (tacrolimus, ciclosporina) Heparina Litio Antagonista de la aldosterona (espironolactona, eplerenona) Hipoaldosteronismo primario ECA: enzima convertidora de angiotensina; RTA - acidosis tubular renal; CMV: citomegalovirus. (continuado) células sanguíneas mayores de 50000 mm–3), esferocitosis hereditaria, hemólisis de la muestra, separación retardada del suero de los glóbulos rojos, punción venosa inapropiada, uso de anticoagulantes inapropiados como ácido etilendiaminotetraacético en los tubos de recolección y apretar los puños durante la flebotomía [43]. No se ha demostrado que el uso de un torniquete solo provoque seudohiperpotasemia [44]. Mayor carga de potasio La entrada de potasio en el compartimento extracelular puede provenir de fuentes tanto exógenas como endógenas. Los alimentos particularmente ricos en potasio (más de 6,4 mmol por porción) incluyen plátanos (18,5 mmol cada uno), jugo de naranja (~ 13 mmol por 8 onzas líquidas) y otras frutas cítricas y Revista de Medicina de Cuidados Intensivos 20 (5); 2005 275 Descargado de jic.sagepub.com en la biblioteca científica de la Universidad Estatal de Moscú el 3 de febrero de 2014
  • 6.
    Evans y Greenberg jugos,tomates (1 tomate mediano contiene 6.41 mmol de potasio) y jugo de tomate (14.5 mmol por 8 onzas líquidas), melón, melón dulce, melocotones, papas (1 papa al horno contiene 15.6 mmol), sustitutos de la sal (0-13 mmol de potasio por gramo) y sal Morton Lite (5 mmol por “batido”) [45,46]. Los medicamentos a base de hierbas a menudo se pasan por alto como fuente de potasio exógeno. Un ejemplo es el jugo de Noni (Morindia citrifolia, 14 mmol por 8 onzas líquidas). Otros medicamentos a base de hierbas con alto contenido de potasio se enumeran en la Tabla 1 [47]. Los fármacos también pueden presentar cargas importantes de potasio. Los ejemplos incluyen penicilina, suplementos de proteínas y calorías, sangre almacenada, solución de Collins y, por supuesto, el propio cloruro de potasio [48]. Generalmente, la concentración de potasio de la sangre almacenada aumenta en 1 mmol / L / d. Este aumento depende de la cantidad de tiempo que se almacena la sangre y del conservante utilizado. La solución conservante de Collin, que contiene 141 mmol / L de potasio, ha provocado hiperpotasemia después del trasplante de riñón de cadáver [49]. En general, el potasio obtenido de fuentes exógenas es manejado hábilmente por el cuerpo humano a lo largo del tiempo. Sin embargo, si el mecanismo homeostático se ve afectado por una función renal reducida, falta de insulina u otras causas (ver arriba) o si se administran grandes cantidades de potasio en un período corto de tiempo, estos sistemas pueden verse abrumados. Por ejemplo, el cloruro de potasio cuando se administra como una dosis única de 0,5 mmol / kg generalmente no da como resultado un aumento significativo de la concentración de potasio en suero. Sin embargo, cuando se administra en el contexto de un deterioro concomitante de la función renal, una dosis tan pequeña como de 35 a 45 mmol puede provocar hiperpotasemia [50]. La liberación endógena de potasio ocurre cuando hay un aumento en la degradación celular de los tejidos (Tabla 1). Además, durante el ejercicio hay una liberación de potasio del músculo esquelético intacto, mediada por la depleción de trifosfato de adenosina (ATP) y la apertura resultante de los canales de potasio del músculo esquelético dependientes de ATP. La liberación de potasio es proporcional al grado de ejercicio, y varía desde un aumento del potasio sérico de 0,3 mmol / L a 0,4 mmol / L con ejercicio leve a 2 mmol / L con ejercicio intenso [51]. Normalmente, este cambio transitorio en la concentración sérica de potasio es asintomático, regresa a los niveles previos al ejercicio dentro de los 5 minutos posteriores al cese del ejercicio y se atenúa con el entrenamiento. En personas con enfermedad arterial coronaria subyacente, puede producirse una elevación del potasio sérico a niveles más bajos de ejercicio [52]. La rabdomiólisis y el síndrome de lisis tumoral aguda pueden producir hiperpotasemia atribuible a la liberación de potasio de células lisadas. El síndrome de lisis tumoral aguda es una constelación de anomalías metabólicas que se desarrollan en individuos después del tratamiento de ciertas neoplasias malignas, aunque puede ocurrir espontáneamente con tumores con recambio muy rápido. Este síndrome se observa con mayor frecuencia en personas con linfoma de Burkett o leucemia aguda, pero no se limita a estos trastornos. La hiperpotasemia que se desarrolla en este síndrome es multifactorial y se desarrolla como resultado de la rápida lisis de una gran carga de células, el desplazamiento transcelular atribuible a la acidosis metabólica aguda y la disminución de la excreción renal si se desarrolla insuficiencia renal por hiperuricemia. La hiperpotasemia grave también se produce con rabdomiólisis aguda [53,54]. La salida de potasio del compartimento intracelular al compartimento extracelular, que puede ser inducida por fármacos o traumatismos. Disminución de la excreción renal de potasio Debido a que el riñón es el principal responsable de la excreción de potasio, la función renal reducida por cualquier causa se asocia con un mayor riesgo de hiperpotasemia en proporción a la disminución de la tasa de filtración glomerular. Además, algunos trastornos alteran la excreción de potasio en un grado desproporcionado a la disminución general de la función renal. Deterioro de la secreción tubular distal de potasio La interferencia con la secreción de potasio del túbulo distal renal se puede atribuir a factores que alteran directamente la estructura del túbulo distal y a los que alteran su función. Las enfermedades renales estructurales asociadas con hiperpotasemia desproporcionadas al grado de disfunción renal incluyen el lupus eritematoso sistémico (LES) [55], la anemia de células falciformes [56], uropatía obstructiva [57], trasplante de riñón y amiloidosis [43]. Además, cualquier condición que resulte en fibrosis tubulointersticial o atrofia tubular también causará alteraciones en la secreción de potasio tubular renal. Estos trastornos pueden estar presentes a pesar de la preservación de la tasa de filtración glomerular (TFG) [58]. Los diuréticos ahorradores de potasio como la espironolactona, eplerenona, triamtereno y amilorida son una causa común de hiperpotasemia. Generalmente causan hiperpotasemia dentro de los primeros 10 días de uso con una incidencia 276 Revista de Medicina de Cuidados Intensivos 20 (5); 2005 Descargado de jic.sagepub.com en la biblioteca científica de la Universidad Estatal de Moscú el 3 de febrero de 2014
  • 7.
    Hiperpotasemia dencia del 4%al 19% [41,58]. Cuando estos medicamentos se utilizan en personas con alteraciones adicionales de la homeostasis del potasio, puede producirse una hiperpotasemia potencialmente mortal [59]. Por ejemplo, en pacientes que recibieron IECA concomitantes y diuréticos ahorradores de potasio, los niveles séricos de potasio tan altos como Se han notificado 9,4 mmol / L a 11 mmol / L [60]. Este efecto hiperpotasémico de la espironolactona también se ha demostrado en personas con enfermedad renal en etapa terminal (ESRD), lo que no es sorprendente dados los efectos conocidos de la aldosterona sobre el manejo celular y gastrointestinal del potasio. El efecto máximo de la espironolactona oral se puede demostrar de 48 a 73 horas después de la ingestión y continúa durante el mismo período de tiempo después de la interrupción. Las dosis de espironolactona de 100 a 300 mg / día producen hiperpotasemia grave en personas con cirrosis [61]. La trimetoprima, un inhibidor de la dihidrofolato reductasa, altera la secreción tubular renal de potasio al bloquear los canales de sodio epiteliales, con una mayor eficacia a un pH urinario bajo [62]. El efecto antikaliurético de la trimetoprima puede minimizarse aumentando el pH de la orina y aumentando el flujo de orina con medicamentos como la furosemida [63]. La asociación de trimetoprima con hiperpotasemia reversible se describió por primera vez en pacientes con VIH tratados porPneumocystis cariniineumonía (PCP) con dosis altas (20 mg / kg) administradas por vía intravenosa [62]. Estudios posteriores han demostrado que se produce una hiperpotasemia significativa en individuos tratados con dosis convencionales de menos de 360 mg / d, ya sea que se administren por vía parenteral u oral. Se ha informado que la incidencia de hiperpotasemia es del 21,2% en pacientes hospitalizados tratados con trimetoprim- sulfametoxazol [64]. Estos individuos tuvieron un aumento de 1,21 mmol / L en los niveles de potasio sérico, alcanzando un máximo a los 4,6 días. El riesgo de hiperpotasemia aumentó en individuos con creatinina sérica superior a 1,2 mg / dl [65]. El efecto hiperpotasémico de la trimetoprima se potencia con la administración concomitante de dapsona, porque esta última inhibe el metabolismo hepático de la trimetoprima [62]. Pentamidina, otro agente utilizado para el tratamiento de la PCP, El hipoaldosteronismo hiporreninémico (HRHA) es un trastorno caracterizado por niveles reducidos de renina y aldosterona. El hipoaldosteronismo suele ser multifactorial [67]. La depleción crónica de volumen con furosemida puede restaurar en parte la secreción de aldosterona, lo que sugiere que la deficiencia de renina es la causante. Sin embargo, la hiperpotasemia debe estimular la secreción de aldosterona independientemente de la secreción de renina y las dosis de fludrocortisona en exceso de la estándar Se requieren dosis de reemplazo para corregir el defecto excretor de potasio. Por tanto, el defecto puede ser intraadrenal o posreceptor. En los adultos, la causa más común es la diabetes mellitus, pero el LES, la uropatía obstructiva y la nefropatía falciforme también pueden ser responsables [43,67]. Varios agentes farmacológicos pueden inducir HRHA. Los fármacos antiinflamatorios no esteroideos (AINE) causan hipoaldosteronismo hiporreninémico al alterar la producción de prostaglandina E2 y prostaglandina I2 [68]. Además de estimular la síntesis de renina, estas prostaglandinas estimulan la apertura de canales de potasio de alta conductancia, que ayudan a facilitar la secreción de potasio en el túbulo distal [41]. Además, los AINE causan vasoconstricción, lo que altera el suministro de agua y sal al túbulo distal. El efecto hiperpotasémico de estos agentes se describió inicialmente con indometacina. Sin embargo, es un efecto de clase que ocurre tanto con los inhibidores selectivos de la ciclooxigenasa (COX) -2 como con los inhibidores no selectivos de la COX-1 / COX-2. Se ha informado que la incidencia de hiperpotasemia con esta clase de fármacos es tan alta como 46%, con un aumento de los niveles séricos de potasio en 0,2 mmol / L en personas con función renal normal y superior a 1 mmol / L en personas con insuficiencia renal o una alteración adicional de la homeostasis del potasio [68,69]. generalmente ocurre dentro de los 3 a 7 días de uso. Los AINE también pueden causar hiperpotasemia cuando producen insuficiencia renal aguda. Los IECA disminuyen la liberación de aldosterona mediada por renina y pueden disminuir la TFG, lo que altera aún más la secreción de potasio. Los individuos más susceptibles a los efectos adversos de estos agentes son aquellos que tienen alteraciones subyacentes de la función renal, estenosis de la arteria renal o depleción de volumen real o efectiva. El diez por ciento de las personas que reciben IECA en el ámbito ambulatorio, así como entre el 9% y el 36% de los pacientes hospitalizados desarrollarán hiperpotasemia. Con un aumento gradual en el riesgo de hiperpotasemia inversamente proporcional al nivel de función renal, el aumento del potasio sérico puede ocurrir dentro de la semana de tratamiento. La incidencia de hiperpotasemia en individuos con función renal normal oscila entre el 0 y el 11% [70]. En personas con insuficiencia renal, la incidencia aumenta del 5 al 50% [71,72]. Por lo menos El 7,8% de los ingresos hospitalarios por hiperpotasemia en pacientes de edad avanzada se produjeron como consecuencia del uso concomitante de IECA con diuréticos ahorradores de potasio [73]. Los bloqueadores de los receptores de angiotensina (BRA) se unen a los receptores de angiotensina-II, disminuyendo el efecto de la angiotensina-II y, por lo tanto, dando lugar a una disminución de la Revista de Medicina de Cuidados Intensivos 20 (5); 2005 277 Descargado de jic.sagepub.com en la biblioteca científica de la Universidad Estatal de Moscú el 3 de febrero de 2014
  • 8.
    Evans y Greenberg aldosterona.La reducción de los niveles de aldosterona sérica y urinaria ha sido similar a la lograda por los IECA. Las incidencias de hiperpotasemia también son similares, un 1,3% con IECA y un 1,5% con ARA II en individuos sanos [74]. La incidencia de hiperpotasemia aumenta al 7% en los ancianos a los que se les administran ARA [75]. Los niveles séricos de potasio aumentaron una media de 0,3 mmol / L con el uso de ARB [76]. El uso de IECA y ARA II se asocia con un aumento del riesgo de hiperpotasemia entre los pacientes en diálisis con función renal residual y los anúricos [77]. El tacrolimus y la ciclosporina [78,79] causan hiperpotasemia a través de la inhibición del eje renina- angiotensina, disminuyendo el Na+-K+-Actividad ATPasa e inhibiendo directamente los canales de potasio de los túbulos colectores. Se ha informado que la incidencia de hiperpotasemia oscila entre el 27 y el 67% [79]; sin embargo, este aumento de la incidencia también puede atribuirse al desarrollo de insuficiencia renal en individuos tratados crónicamente con estos medicamentos. Se ha informado que la incidencia en individuos sin evidencia de nefrotoxicidad es del 9%. La hiperpotasemia inducida por heparina [80] es secundaria a la interferencia con la síntesis de aldosterona a través de la inhibición de la conversión de corticosterona en 18-hidroxicorticosterona dentro de la glándula suprarrenal. Además, hay una reducción en el número y la afinidad de los receptores de angiotensina-II en las células de la zona glomerulosa suprarrenal. La hiperpotasemia ocurre en el 8% al 17% de los pacientes que reciben heparina [81]. La inhibición de la secreción de potasio ocurre dentro de 1 a 3 días de uso y es máxima a los 3 a 5 días. Los efectos comienzan a disminuir con la interrupción del medicamento y desaparecen en 1 a 3 días. También se ha observado hiperpotasemia con preparaciones de bajo peso molecular, así como con heparinoides, independientemente de la dosis o vía de administración [82,83]. La hiperpotasemia es una característica de la deficiencia de aldosterona resultante de la insuficiencia suprarrenal. Las etiologías incluyen destrucción suprarrenal autoinmune, hemorragia suprarrenal, metástasis suprarrenales e infección suprarrenal, incluida la tuberculosis y el citomegalovirus relacionado con el VIH oMycobacterium avium complejo. En este contexto, el sodio en orina es inferior a 10 mmol / L. El potasio en orina puede estar por debajo de 40 mmol / L si el suministro de sodio es lo suficientemente bajo. Incluso si es mayor, la excreción diaria total de potasio sigue siendo baja debido al bajo volumen de orina. Generalmente, la hiperpotasemia que se desarrolla en la insuficiencia cardíaca congestiva y la cirrosis es leve. Sin embargo, las personas con estas afecciones a menudo tienenCo factores de riesgo existentes para el desarrollo de hiperpotasemia, como diabetes o edad avanzada, y a menudo se tratan con agentes que pueden alterar la secreción de potasio, como espironolactona, IECA o ARA II. Cambio transcelular Aunque la acidosis metabólica se ha implicado repetidamente como factor causante del desarrollo de hiperpotasemia a través del desplazamiento transcelular de potasio desde el compartimento intracelular al extracelular, este paradigma ha sido desafiado (ver más arriba). La hiperglucemia que se produce espontáneamente como una característica de la diabetes mellitus mal controlada o después de la administración de glucosa sin insulina se asocia con un aumento de los niveles séricos de potasio. El aumento medio de los niveles séricos de potasio ha oscilado entre 0,1 y 2,0 mmol / L [84]. Este aumento no requiere la presencia concomitante de hipoaldosteronismo [85]. Los informes de casos han ilustrado una relación temporal entre el aumento de las concentraciones séricas de glucosa y el desarrollo de hiperpotasemia. Aunque no se documentó el mecanismo exacto en casos individuales, los posibles mecanismos incluyen el desplazamiento transcelular atribuible a la hiperosmolalidad con arrastre de solutos, la captación celular alterada de potasio atribuible a la deficiencia de insulina o la presencia de hipoaldosteronismo hiporreninémico [86]. En virtud de su capacidad para suprimir la secreción de insulina, la somatostatina también puede provocar hiperpotasemia [87]. La administración intravenosa de aminoácidos como arginina, lisina y ácido ε-aminocaproico desplaza el potasio del espacio intracelular al espacio extracelular [59,88]. Este cambio transcelular es independiente del pH y es directamente proporcional a la concentración sérica del aminoácido. En personas con función renal normal, la arginina intravenosa aumentó el potasio sérico entre 0,6 mmol / L y 1 mmol / L. El aumento de la concentración de potasio extracelular se compensa con un aumento concomitante de la excreción renal de potasio. Se han demostrado elevaciones del potasio sérico que oscilan entre 0,6 mmol / L y 1,5 mmol / L en Disminución de la administración distal de sodio y el flujo de orina La hiperpotasemia puede desarrollarse en condiciones que disminuyen el flujo de orina y el suministro distal de sodio, típicamente los estados que forman edema como insuficiencia cardíaca congestiva, cirrosis y síndrome nefrótico. 278 Revista de Medicina de Cuidados Intensivos 20 (5); 2005 Descargado de jic.sagepub.com en la biblioteca científica de la Universidad Estatal de Moscú el 3 de febrero de 2014
  • 9.
    Hiperpotasemia individuos con ysin insuficiencia renal después de la administración de aminoácidos [89]. La succinilcolina y otros agentes paralizantes despolarizantes desplazan el potasio fuera de las células. El efecto hiperpotasémico de la succinilcolina se puede observar inmediatamente con un aumento del potasio de 1 a 1,7 mmol / L. Característicamente se resuelve en 10 minutos. [90]. En individuos que tienen lesiones musculares concomitantes, quemaduras, infecciones graves y crónicas, paraplejía, hemiplejía, rotura de aneurismas cerebrales, tétanos, traumatismos craneales cerrados [91], encefalitis o un trastorno neuromuscular, hay un aumento incremental mayor en el nivel de potasio sérico. Se han demostrado aumentos de hasta 3 mmol / L [92]. En las personas con lesiones o quemaduras musculares, se desarrolla una mayor sensibilidad al medicamento entre 4 y 5 días después de la lesión y, a menudo, se prolonga y dura desde varios meses hasta un año [59]. Los digitálicos a niveles tóxicos pueden provocar hiperpotasemia. En los individuos que desarrollan hiperpotasemia en el contexto de una intoxicación por digitálicos, existe un mayor riesgo de mortalidad si el potasio sérico es superior a 5,5 mmol / L [93]. En general, los niveles terapéuticos de digital no producen hiperpotasemia a menos que haya una perturbación adicional en la homeostasis del potasio. Por ejemplo, se ha descrito hiperpotasemia en informes de casos de personas con insuficiencia renal que también estaban tomando bloqueadores adrenérgicos β [94]. El manitol, como la glucosa, es osmóticamente activo y puede causar hiperpotasemia por desplazamiento transcelular con arrastre de solutos [95]. El potasio sérico aumenta de 0,4 a 0,8 mmol / L por cada aumento de 10 mOsm / kg en la osmolalidad plasmática efectiva. El ejercicio intenso se asocia con un aumento del potasio sérico de 3 a 4 mmol / L en los primeros minutos de ejercicio. [96]. Durante la despolarización y la contracción muscular, el potasio se escapa de la célula y se recupera durante la repolarización a través de Na+-K+ -ATPase. Esta hiperpotasemia inducida por el ejercicio aumenta con el uso concomitante de digitalis [97]. Los bloqueadores β-adrenérgicos pueden causar hiperpotasemia en el contexto de una carga de potasio, ejercicio intenso, hipoaldosteronismo o insuficiencia renal. [98]. Además de su efecto directo para impedir la captación celular de potasio, el bloqueo de la liberación de renina estimulada por catecolaminas da como resultado una disminución de la síntesis de aldosterona [99]. El uso de labetalol, antagonista de los receptores adrenérgicos α, β combinados para tratar la hipertensión posoperatoria en receptores de trasplante de riñón e individuos que reciben hemodiálisis, ha causado hiperpotasemia de potasio [100, 101]. El metoprolol y el propranolol interfieren con la restauración de la normopotasemia después del ejercicio en individuos normales. Concentraciones tan altas como 7.8 mmol / L tienen se ha encontrado en individuos normales que tomaron propranolol de forma crónica [51]. Este efecto también se ha producido con agentes tópicos como las gotas oftálmicas de timolol [102]. La parálisis periódica hiperpotasémica [103] es un trastorno autosómico dominante en el que un defecto en el canal de sodio del músculo esquelético da como resultado un desplazamiento transcelular de potasio hacia el compartimento extracelular. Los ataques ocurren durante el descanso, después del ejercicio o después de ingerir una comida baja en carbohidratos. La hiperpotasemia puede estar presente en sólo el 50% de los individuos con parálisis periódica hiperpotasémica. Pacientes con riesgo de hiperpotasemia A partir de la discusión anterior, debe quedar claro que muchos pacientes tienen más de un factor de riesgo para el desarrollo de hiperpotasemia. Los pacientes con insuficiencia cardíaca y función renal disminuida o disminución del suministro distal de sodio también es probable que reciban fármacos que impiden la secreción de potasio. La función renal alterada contribuye al desarrollo de hiperpotasemia provocada por fármacos, rabdomiólisis u otros factores. Cabe destacar que las personas de edad avanzada tienen un riesgo especial de desarrollar hiperpotasemia. Pueden tener numerosos factores de riesgo que predisponen al desarrollo de hiperpotasemia, como función renal reducida, diabetes mellitus y uso de medicamentos que interfieren con la homeostasis del potasio [59,104]. En las personas que requieran medicamentos que puedan predisponerlos a la hiperpotasemia, se deben tomar medidas preventivas. Por ejemplo, se puede alentar a las personas que utilizan IECA o ARA II para la cardioprotección o como medida renoprotectora a que sigan una dieta baja en potasio. Se pueden prescribir bloqueadores beta selectivos como metoprolol o atenolol en lugar de bloqueadores beta no selectivos como carvedilol, y deben evitarse los AINE. El uso concomitante de diuréticos de asa kaliuréticos también puede ser útil para prevenir esta complicación. 1 Efectos adversos de la hiperpotasemia La toxicidad de la hiperpotasemia es el resultado de su efecto para despolarizar las membranas celulares eléctricamente activas, incluidos el músculo cardíaco y esquelético. Las manifestaciones cardíacas de la hiperpotasemia incluyen ondas T pico, prolongación del intervalo PR y ensanchamiento del QRS seguido de pérdida de actividad auricular, fibrilación ventricular y asistolia [105] (figura 1). los Revista de Medicina de Cuidados Intensivos 20 (5); 2005 279 Descargado de jic.sagepub.com en la biblioteca científica de la Universidad Estatal de Moscú el 3 de febrero de 2014
  • 10.
    Evans y Greenberg Loscambios electrocardiográficos (ECG) de la hiperpotasemia son proporcionales al potasio sérico sólo en un sentido general [105-107] y pueden observarse en el 46% al 64% de los pacientes con niveles de potasio sérico superiores a 6,0 mmol / L [37,109]. Sin embargo, la fibrilación ventricular o la asistolia pueden ser la manifestación ECG inicial de una hiperpotasemia grave, y los niveles de potasio superiores a 9 mmol / L no siempre provocan cambios en el ECG [3,37,108]. Las manifestaciones neuromusculares de la hiperpotasemia incluyen diarrea, dolor abdominal, mialgias y parálisis flácida de las extremidades [110]. Los factores que pueden potenciar el efecto deletéreo de la hiperpotasemia incluyen su velocidad de desarrollo, así como la presencia de otros trastornos metabólicos como acidosis metabólica, hipocalcemia o hiponatremia. El efecto potencialmente mortal de la hiperpotasemia sobre el músculo cardíaco es de gran preocupación. La tasa de mortalidad por hiperpotasemia en pacientes hospitalizados oscila entre el 1,7% y el 41% [38,40]. A pesar de la tasa de mortalidad conocida asociada con la hiperpotasemia, el tratamiento con frecuencia no se proporciona o es inadecuado. En un estudio de 406 pacientes con hiperpotasemia definida como potasio sérico superior a 6,0 mmol / L, aproximadamente el 10% de los pacientes no recibió ningún tratamiento y el 26% de los pacientes no se sometió a monitorización electrocardiográfica continua [40]; Otros estudios también han demostrado la ausencia de una intervención terapéutica adecuada. de inmediato y no debe demorarse en esperar los resultados de la determinación confirmatoria de potasio. Todas las personas con cambios en el ECG y cualquier persona con potasio sérico superior a 6,0 mmol / L, independientemente de la presencia de evidencia electrocardiográfica de hiperpotasemia, deben someterse a una monitorización continua del ECG. Si esto requiere trasladar al paciente a una unidad de cuidados intensivos o de cuidados intensivos, el inicio de otro tratamiento no debe esperar a que se completen los arreglos de transferencia. Una vez que los pacientes se encuentran en un entorno en el que están estables y la ronda inicial de tratamiento está en marcha, la atención debe centrarse en identificar las condiciones que pueden haber llevado a la hiperpotasemia [3,37]. Terapia: antagonizar los efectos celulares de la hiperpotasemia con calcio El calcio antagoniza directamente la despolarización del potencial de membrana en reposo inducida por hiperpotasemia al devolver la excitabilidad de la membrana hacia la normalidad, cuyo mecanismo no se comprende completamente. El efecto estabilizador de la membrana del calcio se observa independientemente del nivel de calcio en sangre y ocurre sin alteración de los niveles séricos de potasio. [105]. Debe instaurarse la administración urgente de calcio intravenoso con monitorización telemétrica continua para pacientes con cambios ECG atribuibles a hiperpotasemia independientemente del nivel de potasio. Sin embargo, no importa qué tan alto sea el nivel de potasio sérico, el calcio no está indicado si no hay cambios en el ECG. El calcio se puede proporcionar como gluconato de calcio o cloruro de calcio. Dado que es más probable que el cloruro de calcio cause necrosis tisular con extravasación, el gluconato de calcio es el fármaco preferido [108]. La dosis recomendada es de 10 ml (1 ampolla) de gluconato cálcico al 10% (93 mg de calcio elemental) administrado en forma de inyección intravenosa durante 2 a 3 minutos [3,108]. El efecto protector del calcio se produce en minutos, pero su efecto beneficioso es de corta duración (30-60 minutos). La dosis puede repetirse en 5 minutos si no hay cambios en el ECG o si el ECG se deteriora después de una mejoría inicial [37,111]. Se debe tener precaución con la administración de calcio en pacientes con sospecha de toxicidad por digitálicos porque la administración rápida de calcio puede resultar en una disritmia fatal [112,113]. Cabe señalar que la posibilidad de toxicidad por digitálicos no excluye la administración de gluconato de calcio por vía intravenosa en aquellos individuos que tienen cambios en el ECG que sugieren hiperpotasemia (como ensanchamiento del QRS y pérdida de ondas P) [114,115]. En individuos en los que Se debe tener precaución con la administración de calcio en pacientes con sospecha de toxicidad por digitálicos porque la administración rápida de calcio puede resultar en una disritmia fatal [112,113]. Cabe señalar que la posibilidad de toxicidad por digitálicos no excluye la administración de gluconato de calcio por vía intravenosa en aquellos individuos que tienen cambios en el ECG que sugieren hiperpotasemia (como ensanchamiento del QRS y pérdida de ondas P) [114,115]. En individuos en los que Se debe tener precaución con la administración de calcio en pacientes con sospecha de toxicidad por digitálicos porque la administración rápida de calcio puede resultar en una disritmia fatal [112,113]. Cabe señalar que la posibilidad de toxicidad por digitálicos no excluye la administración de gluconato de calcio por vía intravenosa en aquellos individuos que tienen cambios en el ECG que sugieren hiperpotasemia (como ensanchamiento del QRS y pérdida de ondas P) [114,115]. En individuos en los que para la hiperpotasemia [38,42]. Pautas generales para el manejo de la hiperpotasemia La hiperpotasemia es una verdadera emergencia médica que debe tratarse en consecuencia. Los pasos del tratamiento se muestran en la Tabla 2 y la Figura 2. Faltan datos sobre qué nivel de umbral de potasio debe tratarse. La discusión a continuación se aplica a pacientes con hiperpotasemia grave, correspondiente a niveles de potasio de 6,0 mmol / L o más, un nivel en el que parece prudente iniciar una terapia agresiva. Con grados menores de hiperpotasemia, el tratamiento debe centrarse en reducir el nivel de potasio eliminando el potasio del cuerpo y previniendo la reaparición de la hiperpotasemia al corregir su causa. Una vez que se ha identificado a un individuo con hiperpotasemia grave, debe determinarse inmediatamente un nivel de potasio sérico repetido para confirmar la presencia de hiperpotasemia, y debe obtenerse un ECG para buscar cambios hiperpotasémicos. Si se observan cambios en el ECG, se debe iniciar el tratamiento. 280 Revista de Medicina de Cuidados Intensivos 20 (5); 2005 Descargado de jic.sagepub.com en la biblioteca científica de la Universidad Estatal de Moscú el 3 de febrero de 2014
  • 11.
    Hiperpotasemia A B Figura 1. (A)Mujer de 46 años con enfermedad renal terminal dependiente de hemodiálisis que acudió a urgencias con quejas de debilidad de extremidades inferiores. Su última sesión de hemodiálisis fue 4 días antes de la presentación a la sala de emergencias. El potasio sérico en el momento de la presentación era de 9,4 mmol / L. El electrocardiograma reveló ritmo sinusal con una frecuencia de 82 latidos por minuto, bloqueo cardíaco de primer grado limítrofe y bloqueo de rama izquierda. (B) Mismo individuo después de la administración intravenosa de 10 mL de gluconato de calcio al 10%, 10 unidades de insulina regular y 50 mL de dextrosa al 50%. El electrocardiograma reveló ritmo sinusal normal con una frecuencia de 93. El bloqueo auriculoventricular de primer grado y el bloqueo de rama izquierda ahora están ausentes. Revista de Medicina de Cuidados Intensivos 20 (5); 2005 281 Descargado de jic.sagepub.com en la biblioteca científica de la Universidad Estatal de Moscú el 3 de febrero de 2014
  • 12.
    Evans y Greenberg Tabla2. Enfoques de tratamiento para la hiperpotasemia hiperpotasemia. El efecto hipopotasémico de la insulina es independiente de la captación de glucosa. La coadministración de ouabaína elimina la captación de potasio sin afectar la captación de glucosa por el músculo. Tampoco es necesaria la reducción del nivel de glucosa sérica por la insulina, como se muestra con el uso de la pinza euglucémica [116]. El efecto hipopotasémico de la insulina tampoco se ve afectado por la insuficiencia renal o el bloqueo β-adrenérgico. La liberación de insulina estimulada por la administración de glucosa atenúa el aumento del nivel de potasio que se observa después de una carga de potasio. Esta atenuación no se ve disminuida por la presencia de ESRD o por el pretratamiento con propranolol. [117,118]. Los efectos hipopotasémicos de varias estrategias de dosificación de insulina se han evaluado en pacientes normopotasémicos. [119] e hiperpotasémicos [120-122] con función renal normal y función renal alterada. En estos estudios, la insulina se administró como una infusión continua a una dosis de 5 mU / kg / min [119,120,122] o como una dosis en bolo de 10 unidades de insulina regular [119] junto con glucosa (también en forma de bolo o continua infusión a una dosis que varía de 25 a 60 g). Ambos enfoques fueron igualmente eficaces y redujeron los niveles séricos de potasio en más de 0,5 mmol / L en todos los pacientes [123]. El efecto hipopotasémico de la combinación insulina / glucosa se demuestra tan pronto como 10 minutos después de la administración con una disminución máxima del potasio sérico que varía de 0,65 mmol / L a 1,0 mmol / L. Este efecto máximo se observa después de 30 [119] a 60 minutos [119,120,122] y persiste durante 4 a 6 horas. A pesar de la equivalencia en eficacia entre varias estrategias de dosificación de insulina, se recomienda la administración en bolo de 10 unidades de insulina por su facilidad de administración y control por parte del personal de enfermería. También se deben administrar al menos 25 g de dextrosa (1 ampolla de dextrosa al 50%) para prevenir el desarrollo de hipoglucemia. Entre los pacientes con niveles de glucosa en sangre documentados superiores a 250 mg / dL, la insulina debe administrarse sola porque la administración adicional de glucosa puede aumentar el nivel de glucosa sérica y provocar un desplazamiento del líquido intracelular rico en potasio hacia el espacio extracelular, antagonizando así el potasio. efecto reductor de la insulina [124,125]. A pesar de la administración concomitante de glucosa, la hipoglucemia es un efecto secundario común de la terapia con insulina para la hiperpotasemia en personas con ESRD. y la incidencia aumenta si se administran menos de 40 g de glucosa [122,126]. Se ha planteado la hipótesis de que esta hipoglucemia puede ser causada por un defecto en la descarga simpática contrarreguladora en individuos con ESRD. [124]. El desarrollo de hipoglucemia se puede atenuar cuando se coadministra insulina / glucosa con albuterol nebulizado (ver más abajo), lo que da como resultado Paso 1 Telemetría de electrocardiograma continuo para potasio sérico superior a 6,0 mmol / L o si hay anomalías en el ECG. Si hay anomalías en el ECG, se administra por vía intravenosa. administración de 1 ampolla (10 mL de solución al 10%) de gluconato cálcico. Puede repetir la dosis en 5 minutos si no hay mejoría en las anomalías del ECG. Administrar de forma concomitante 10 unidades de insulina regular IV y de 25 a 50 g de glucosa si el individuo no es hiperglucémico. Esto se puede administrar como una infusión de 250 a 500 ml de dextrosa al 10% en agua durante 1 hora o 1 a 2 ampollas de dextrosa al 50% en agua administradas como un empujón lento. 10 a 20 mg de albuterol concentrado (5 mg / mL) vía nebulizador. Elimina el potasio del cuerpo. Poliestireno sulfonato de sodio (si no indicado por la presencia de íleo u obstrucción intestinal). Administre de 30 a 60 g en sorbitol al 70% por vía oral o como enema de retención; repita cada 2 horas según sea necesario. La diálisis puede estar indicada en individuos. que reciben terapia de reemplazo renal o aquellos con insuficiencia renal aguda. Revisar la lista de medicamentos 1. Suspenda la administración de potasio. 2. Suspenda los medicamentos que interfieren con la excreción de potasio. Revise el caso de las condiciones subyacentes que contribuyen al desarrollo de hiperpotasemia y corrija en la medida de lo posible. Paso 2 Paso 3 Paso 4 Paso 5 Paso 6 Hacer un seguimiento Repita el nivel de potasio sérico en 2 horas y según sea necesario. Repita los pasos 1 a 4 si el potasio sérico sigue siendo superior a 6,0 mmol / L en la repetición. ECG - electrocardiograma; IV - intravenoso. Puede haber toxicidad digitálica, se puede tener precaución al extender el período durante el cual se administra el medicamento de 2 a 3 minutos a un tiempo de infusión de 20 a 30 minutos [114]. Terapia: agentes que promueven la absorción celular de potasio Insulina y glucosa Como se describió anteriormente, los niveles de insulina basal juegan un papel importante en el mantenimiento de la homeostasis del potasio. Por lo tanto, no es sorprendente que la insulina en dosis fisiológicas y farmacológicas sea una herramienta útil para el tratamiento de 282 Revista de Medicina de Cuidados Intensivos 20 (5); 2005 Descargado de jic.sagepub.com en la biblioteca científica de la Universidad Estatal de Moscú el 3 de febrero de 2014
  • 13.
    Hiperpotasemia Obtener stat EKG ¿Elelectrocardiograma es anormal? sí Administrar 1 amp de gluconato de calcio No Monitoreo continuo de telemetría Hiperglucémico sí Glucemia mas grande que 250 mg / dl sí No No Dar Regular Insulina 10 U IV Administrar insulina regular 10 U IV y 1 amperio de D50 IV Seguir a la sangre azúcares Albuterol (5 mg / ml) administrar 10 mg o 20 mg mediante nebulizador Poliestireno sulfonato de sodio 30 a 60 gramos po o pr Considere la diálisis Siga el nivel de potasio y repita los tratamientos cada 2 horas hasta < 5,5 mmol / L Revisar el historial, la dieta, los medicamentos y los valores de laboratorio para determinar la etiología de la hiperpotasemia. Figura 2. Algoritmo de tratamiento para el manejo de la hiperpotasemia. Consulte el texto para obtener más detalles. Adaptado con permiso de Seminarios de Nefrología, 18 (1): 46-57, Greenberg A: Hiperpotasemia: Opciones de tratamiento. Copyright 1998 Elsevier Inc. Revista de Medicina de Cuidados Intensivos 20 (5); 2005 283 Descargado de jic.sagepub.com en la biblioteca científica de la Universidad Estatal de Moscú el 3 de febrero de 2014
  • 14.
    Evans y Greenberg unadisminución de la incidencia de hipoglucemia del 75 al 20% [126]. La glucosa nunca debe administrarse sin insulina porque la respuesta de la insulina a la glucosa y, por lo tanto, la respuesta hipopotasémica son altamente impredecibles. Catecolaminas Como se ha descrito previamente, las catecolaminas juegan un papel importante en la regulación extrarrenal del potasio. Su efecto está mediado por su acción para aumentar la actividad del Na+-K+-ATPasa que favorece la captación celular de potasio. β - Agonistas adrenérgicos como epinefrina, albuterol, terbutalina, salbutamol y salmeterol administrados por vía intravenosa [20,21], mediante nebulizador (Fig 3) [22] o mediante un inhalador de dosis medida [125] reducen el potasio sérico de 0,5 a 1,5 mmol / L [18,22,125]. El efecto hipopotasémico de estos agentes es independiente del pH, la aldosterona, la insulina y la vía de administración. Se observa un efecto aditivo cuando se utilizan agonistas β-adrenérgicos con insulina. El potasio sérico comienza a descender tan pronto como de 3 a 5 minutos después de la administración con un efecto máximo que ocurre a los 30 minutos cuando se administra por vía intravenosa, a los 90 minutos cuando se administra mediante nebulizador y a los 120 minutos cuando se administra mediante un inhalador de dosis medida (MDI) (Figura 4). [121]. Se ha demostrado en varios estudios que los efectos reductores del potasio persisten al menos 6 horas con la administración intravenosa [18], 3 horas con el uso de nebulizador [128] y 24 horas con el uso de MDI [129]. Sin embargo, el lector no debe asumir que las diferencias en la duración del efecto son significativas porque las diversas vías de administración no se evaluaron durante el mismo período de tiempo. No se ha evaluado la persistencia del efecto más allá de los tiempos antes mencionados. Los efectos adversos asociados con los agonistas β-adrenérgicos incluyen taquicardia y temblores y son más frecuentes con las formulaciones intravenosas. Actualmente, los agonistas β intravenosos no están disponibles en los Estados Unidos. Por lo tanto, en los Estados Unidos, la nebulización y el inhalador de dosis medidas son los únicos métodos de administración. La forma preferida para la terapia nebulizada debe ser una preparación concentrada de albuterol (5 mg / ml). Además, la respuesta hipopotasémica a los agonistas β- adrenérgicos administrados a personas con insuficiencia renal es impredecible, y hasta un 40 a 50% de los pacientes no responden al tratamiento [22,108]. Se ha postulado que esta respuesta heterogénea puede atribuirse a la resistencia de los órganos diana oa la presencia de un inhibidor circulante [130]. 2 Fig. 3. Cambios en el potasio plasmático (mmol / L) durante la infusión intravenosa de bicarbonato al 8.4%, epinefrina o insulina en glucosa y durante la hemodiálisis. Las barras verticales denotan ±SEM. Reproducido con permiso del editor de Blumberg et al. Efecto de los enfoques terapéuticos sobre el potasio plasmático y los principales factores reguladores en la insuficiencia renal terminal.Revista estadounidense de medicina 1988; 85: 507-512. Copyright 1988. Excerpta Medica Inc. Por tanto, los β-agonistas no se recomiendan como monoterapia en el tratamiento de la hiperpotasemia, pero cumplen una función coadyuvante útil con la insulina [121,126]. El principal efecto secundario de los agonistas β es la taquicardia, con un aumento promedio de la frecuencia cardíaca de sólo 10 latidos por minuto con una dosis de 10 mg de albuterol administrada por nebulizador. Esta taquicardia moderada se tolera bien en personas sin enfermedad cardíaca significativa. Cabe destacar que la dosis de albuterol necesaria es aproximadamente 8 veces la dosis estándar utilizada para la broncodilatación. 2 2 2 2 Bicarbonato de sodio Hemos enumerado deliberadamente el bicarbonato al final de esta discusión para enfatizar que es, en el mejor de los casos, una terapia de tercera línea para la hiperpotasemia. El dogma de una relación inversa entre el potasio sérico y el pH sanguíneo está arraigado desde hace mucho tiempo en la literatura médica. Los estudios iniciales que propusieron este principio sugirieron que por cada disminución de 0.1 mmol / L en el pH sérico, el potasio sérico aumentaba en 0.6 2 284 Revista de Medicina de Cuidados Intensivos 20 (5); 2005 Descargado de jic.sagepub.com en la biblioteca científica de la Universidad Estatal de Moscú el 3 de febrero de 2014
  • 15.
    Hiperpotasemia potasio sérico? Lamayoría de los estudios que muestran tal efecto se originaron en la era previa a la diálisis y describieron hiperpotasemia severa y acidosis metabólica profunda tratadas durante un período de varios días con bicarbonato. Tienen poca relevancia para la práctica actual de administración de una ampolla de bicarbonato para efectuar un cambio inmediato en el potasio sérico. No obstante, el uso de bicarbonato de sodio se ha recomendado ampliamente como estrategia de tratamiento para el tratamiento de la hiperpotasemia [134,135]. En una encuesta a directores de programas de formación en nefrología de EE. UU., El 32% de los encuestados recomendó la administración de bicarbonato como tratamiento inicial [135]. En un estudio que examinó la práctica del tratamiento para pacientes hospitalizados en un solo centro, se observó que se utilizó bicarbonato de sodio en el 34% de los casos [37]. Algunos estudios pequeños han demostrado el beneficio potencial del bicarbonato. Fraley y Adler [136] pudieron demostrar un efecto hipopotasémico del bicarbonato de sodio que estaba presente independientemente del pH. Ngugi et al [121] también demostraron un efecto hipopotasémico del bicarbonato hipertónico administrado a sujetos con insuficiencia renal y niveles de potasio sérico superiores a 5,0 mmol / L. A pesar de estos informes de éxito, la mayor parte de la evidencia disponible sugiere que el bicarbonato de sodio no es útil en el tratamiento inicial de la hiperpotasemia (Figura 3). Entre los pacientes con hiperpotasemia, la infusión de bicarbonato de sodio no logró reducir el nivel de potasio sérico después de 1 hora [122]. No se observó una disminución significativa del potasio sérico hasta después de 4 a 6 horas de infusión continua, y la disminución de 0,66 a 0,77 mmol / L fue al menos en parte atribuible a la dilución [118]. Blumberg et al [122] evaluaron la eficacia de la infusión de bicarbonato hipertónico e isotónico en sujetos con insuficiencia renal que recibían hemodiálisis. A pesar de un aumento significativo del bicarbonato sérico y del pH, el potasio sérico no se redujo, 5,66 vs. 5,83 mmol / L antes y después de la infusión de bicarbonato hipertónico y 5,39 ± 0,17 a 5,60 ± 0,27 mmol / L cuando se mide 60 minutos después de la administración de bicarbonato isotónico [120]. Un estudio sugirió que la infusión de bicarbonato isotónico podría ser más eficaz que la terapia en bolo hipertónico [138]. La administración combinada de bicarbonato de sodio con insulina / glucosa [120,121] o agonistas β [119] es aditiva en algunos estudios, pero no en todos [119]. . La heterogeneidad entre las diversas poblaciones de estudio con respecto a los niveles basales de potasio sérico, el estado ácido-base, la duración del tratamiento, la tonicidad de la solución de bicarbonato, la velocidad de infusión y la dosis pueden explicar los resultados inconsistentes. La administración de grandes cantidades de bicarbonato hipertónico puede precipitar hipernatremia y Figura 4. El efecto del albuterol nebulizado, 10 mg (línea continua); albuterol, 20 mg (línea discontinua discontinua); o placebo de solución salina nebulizada (líneas discontinuas) sobre la concentración plasmática de potasio de pacientes en hemodiálisis. *PAG <.02 en comparación con el valor correspondiente para el mismo período en el grupo de placebo; +PAG <.05 en comparación con el valor correspondiente para el mismo período en el grupo de albuterol, 10 mg. Todos los valores son la media ±SE. Reimpreso con permiso del autor, Dr. Michael Allon, y el editor deAnnals of Internal Medicine 1989; 110: 426-429. mmol / L [131,132]. Como se mencionó anteriormente, no todas las formas de acidosis se asocian con un aumento del potasio sérico. La acidosis metabólica aguda secundaria a la infusión de ácidos minerales es la única enfermedad en la que esta relación se ha demostrado de forma sistemática [133]. Además, la dirección y la magnitud del cambio en el potasio sérico parecen estar influenciadas por varios otros factores además del cambio en el pH. Estos factores incluyen el tipo específico de alteración ácido-base (respiratoria frente a metabólica), su agudeza y cronicidad, y las acciones de otros mecanismos importantes en el mantenimiento de la homeostasis del potasio. Desde un punto de vista terapéutico, lo que interesa es lo contrario: elevar el bicarbonato sérico más bajo 2 Revista de Medicina de Cuidados Intensivos 20 (5); 2005 285 Descargado de jic.sagepub.com en la biblioteca científica de la Universidad Estatal de Moscú el 3 de febrero de 2014
  • 16.
    Evans y Greenberg sobrecargade volumen. El efecto reductor de potasio del bicarbonato de sodio es pequeño, de aparición tardía e impredecible. Por lo tanto, no se debe confiar en este agente como tratamiento inicial o en monoterapia para tratar la hiperpotasemia potencialmente mortal. Probablemente sea mejor reservar su uso para pacientes que también tienen una acidosis metabólica grave. en 5 días separados. La excreción fecal media de potasio fue de 54 mmol a las 12 horas después de la terapia y fue similar en todos los grupos. Además, no hubo cambios en el potasio sérico en ninguno de los grupos [140]. Los autores plantean la hipótesis de que la mayor duración requerida para el inicio del efecto de la terapia con resinas, la entrada continua de potasio en el plasma y la producción de diarrea secretora (que da como resultado una contracción del volumen extracelular y acidosis) pueden explicar la disminución insignificante del potasio sérico a pesar de eliminación de potasio en las heces en cantidades similares a las extraídas con hemodiálisis. Dadas estas observaciones, las resinas aglutinantes pueden no ser apropiadas como monoterapia en el tratamiento de la hiperpotasemia aguda [123]. Sin embargo, Cabe señalar que estudios previos han demostrado una reducción eficaz del potasio sérico durante un período de 1 a 5 días [141,142]. En un estudio, el potasio sérico se redujo en 1,0 mmol / L en 24 horas cuando se administró resina SPS, sola o en combinación con insulina / glucosa o bicarbonato de sodio, por vía oral o rectal a personas con hiperpotasemia e insuficiencia renal aguda o crónica [139]. . Otro estudio también demostró una reducción eficaz del potasio cuando la resina SPS se combinó con sorbitol. Sin embargo, los autores no recomendaron el uso de resina SPS para la hiperpotasemia aguda debido al retraso en el inicio de la acción [142]. Este agente es útil como monoterapia solo para la hiperpotasemia crónica o para la hiperpotasemia aguda moderada (concentración sérica de potasio por debajo de 6 mmol / L) con un seguimiento cuidadoso. Con hiperpotasemia más grave, debe combinarse con otros agentes que tengan un inicio de acción más rápido, como insulina / glucosa o agonistas β. Cuando se usa de esta manera, puede retrasar u obviar la necesidad de diálisis. Terapia: eliminación de potasio del cuerpo Diuréticos Los diuréticos de asa o tiazídicos pueden tener un papel importante en el tratamiento de la hiperpotasemia crónica al aumentar la liberación distal de sodio y el flujo de orina, efectos que promueven una kaliuresis. Sin embargo, su valor en situaciones agudas es limitado. La pérdida de una cantidad significativa de potasio requiere dosis que causarán una natriuresis significativa. Se requerirá una cuidadosa atención al equilibrio de líquidos. Además, la mayoría de los pacientes hiperpotasémicos tienen insuficiencia renal subyacente que limita la eficacia de esta estrategia. Resina de intercambio catiónico El poliestireno sulfonato de sodio (SPS, Kayexalate) es una resina de intercambio catiónico que intercambia sodio por potasio [139]. Cuando se deja en contacto con las células secretoras de potasio del colon durante al menos 30 minutos, cada gramo de resina se une de 0,65 a 1,0 mmol de potasio, que puede eliminarse en las heces. Aunque puede administrarse en forma de enema, la vía oral es más eficaz debido a su mayor tiempo de tránsito [139]. Las principales limitaciones de las resinas aglutinantes son el retraso en la aparición de la diarrea osmótica durante al menos 2 horas con el efecto máximo observado entre 4 y 6 horas [139] y el riesgo de necrosis intestinal. [137]. Este agente no debe administrarse a personas con evidencia de obstrucción intestinal o isquemia ni a pacientes con trasplante renal en la etapa posoperatoria temprana. Aunque es un pilar de la terapia, se ha cuestionado el valor de la resina SPS. Debido a que produce estreñimiento, la resina SPS siempre se administra con un laxante, generalmente como una suspensión en una solución de sorbitol. En un estudio prospectivo cruzado [140], seis pacientes con ERT normocalémica recibieron 5 regímenes de resina y catárticos o catárticos solos, así como placebo. 2 Diálisis La eliminación de potasio mediante hemodiálisis u otras terapias de reemplazo renal es el método más eficaz para reducir los niveles séricos de potasio. Aunque todas las diversas modalidades de diálisis son capaces de reducir el potasio sérico, sus velocidades de acción varían. La hemodiálisis convencional reduce el potasio sérico más rápidamente que la diálisis peritoneal o las terapias continuas como la hemofiltración venovenosa continua, la hemodiálisis venovenosa continua o la hemodiafiltración venovenosa continua. Los estudios que evalúan la eliminación de potasio mediante hemodiálisis han demostrado que el potasio se elimina a una velocidad de 25 a 50 mmol / h [143,144] con una disminución significativa de los niveles séricos de potasio en 286 Revista de Medicina de Cuidados Intensivos 20 (5); 2005 Descargado de jic.sagepub.com en la biblioteca científica de la Universidad Estatal de Moscú el 3 de febrero de 2014
  • 17.
    Hiperpotasemia 1,3 mmol /L que se manifiesta en la primera hora de tratamiento. Durante la hemodiálisis convencional, que típicamente incluye ultrafiltración simultánea junto con diálisis, la eliminación de potasio por ultrafiltración representa el 15% de la eliminación de potasio y la eliminación de diálisis representa el 85% restante [108]. La cantidad de potasio que se elimina con la hemodiálisis varía con la concentración de potasio en el dializado, la duración de la sesión de diálisis, el tamaño y las características de permeabilidad del dializador utilizado y la cantidad de ultrafiltración prescrita. Además, los factores que afectan a la sangre para dializar el gradiente de potasio alteran la cantidad de potasio eliminada durante una sesión de hemodiálisis [108].PAG <.001) [145]. del compartimento intracelular al extracelular hasta que se alcanza un nuevo estado estable. Por lo tanto, un nivel de potasio sérico posdiálisis solo puede interpretarse en el contexto del tiempo transcurrido desde la diálisis. Los médicos deben evitar la administración reflexiva de potasio para corregir un valor bajo de potasio observado al final de un tratamiento de diálisis cuando no ha habido tiempo suficiente para que el nivel de potasio se reequilibre. Por el contrario, un valor posdiálisis bajo no significa que el episodio hiperpotasémico haya terminado. El valor de potasio aumentará con el tiempo y puede volver a alcanzar niveles de hiperpotasemia, sobre todo cuando persista la condición que provocó la hiperpotasemia y la disfunción renal que permitió su desarrollo [146]. Conclusión La hiperpotasemia es una emergencia médica que requiere la implementación oportuna de monitoreo de complicaciones, medidas correctivas e identificación y tratamiento del trastorno que condujo a su desarrollo. Dependiendo de las circunstancias, el tratamiento incluirá antagonizar el efecto del potasio sérico elevado, desplazar el potasio del compartimento extracelular al intracelular y eliminar el potasio del cuerpo. Se requiere vigilancia después del tratamiento para asegurar que una recurrencia sea reconocida y tratada rápidamente. Seguimiento después del tratamiento de la hiperpotasemia Las terapias no dialíticas para el tratamiento de la hiperpotasemia son un medio temporal de reducir eficazmente el potasio sérico. Por lo tanto, después del tratamiento inicial de las personas con hiperpotasemia, el control continuo de la recurrencia de la hiperpotasemia es un componente importante en el tratamiento eficaz de esta afección. Los niveles séricos de potasio deben volver a controlarse cada 2 a 4 horas hasta que haya disminuido la amenaza de hiperpotasemia recurrente y se hayan administrado dosis adicionales de glucosa e insulina o albuterol según sea necesario (Fig. 4). La identificación y eliminación de posibles factores causales o coadyuvantes responsables del desarrollo de la hiperpotasemia también son esenciales. Una advertencia importante a considerar en la interpretación de los niveles de potasio sérico posdiálisis es el proceso de rebote de potasio que ocurre después de la hemodiálisis. El rebote posdiálisis se produce porque la hemodiálisis sólo puede eliminar el potasio del compartimento extracelular, que representa sólo el 2% de la concentración corporal total de potasio; el 98% restante está dentro del compartimento intracelular. Aunque el desplazamiento transcelular de potasio del compartimento intracelular al extracelular se produce durante la hemodiálisis, la velocidad no es lo suficientemente rápida para mantener el gradiente elevado de sangre a dializado presente al inicio de la hemodiálisis y, por tanto, este gradiente disminuye con el tiempo [143]. Después de la hemodiálisis, el potasio continúa cambiando Referencias 1. Conferencia de Davy H. Bakerian. Transacciones filosóficas de la Royal Society. 1808; 98: 1-44. 2. Smith EF James Woodhouse: un pionero de la química. Filadelfia, Pensilvania: John C. Winston; 1918. 3. Greenberg A. Hiperpotasemia: opciones de tratamiento. Semin Nephrol. 1998; 18: 46-57. 4. Forbes G, Lewis A. Sodio, potasio y cloruro totales en el hombre adulto. J Clin Invest. 1956; 35: 596-602. 5. Sterns R, Cox M, Feig P, Singer I. Balance de potasio interno y control de la concentración plasmática de potasio. Medicamento. 1981: 60: 339-354. 6. Marrón RS. Homeostasis del potasio extrarrenal.Riñón Int. 1986; 30: 116-127. 7. Clausen T, Everts M. Regulación de la bomba de Na K en los músculos esqueléticos. Riñón Int. 1989; 35: 1-13. 8. Wright F, Giebisch G. Transporte de potasio renal: contribuciones de segmentos y poblaciones de nefronas individuales. Soy J Physiol. 1978; 235: F515-F527. 9. Giebish G. Un rastro de investigación sobre el potasio. Riñón Int. 2002: 62: 1498-1512. 10. Young DB, Smith MJ Jr, Jackson TE, Scott RE. Interacción multiplicativa entre la concentración de angiotensina II y K en la estimulación de la aldosterona.Soy J Physiol. 1984; 247: E328-E335. 11. Basti C, Hayslett J. La acción celular de la aldosterona en el epitelio diana. Riñón Int. 1992; 42: 250. Revista de Medicina de Cuidados Intensivos 20 (5); 2005 287 Descargado de jic.sagepub.com en la biblioteca científica de la Universidad Estatal de Moscú el 3 de febrero de 2014
  • 18.
    Evans y Greenberg 12.Panese S, Martin RS, Virginillo M, et al. Mecanismo de aumento de la secreción transcelular de potasio en el hombre con insuficiencia renal crónica.Riñón Int. 1987; 31: 1377-1382. 13. Bia M, DeFronzo R. Homeostasis del potasio extrarrenal. Soy J Physiol. 1981; 240: F257-F268. 14. Muto S, Sansom S, Giebisch G. Efectos de una dieta alta en potasio sobre las propiedades eléctricas de los conductos colectores corticales de conejos adrenalectomizados. J Clin Invest. 1988; 81: 376-380. 15. Field M, Stanton B, Giebisch G. Influencia de la ADH en el manejo renal de potasio: un estudio de micropunción y microperfusión. Riñón Int. 1984; 25: 502-511. 16. DeFronzo R, Bia M, Birkhead G. Homeostasis de epinefrina y potasio. Riñón Int. 1981; 20: 83-91. 17. Salem M, Rosa R, Battle D. Tolerancia al potasio extrarrenal en la insuficiencia renal crónica: implicaciones para el tratamiento de la hiperpotasemia aguda. Soy J Riñón Dis. 1991; 18: 421-440. 18. Allon M, Shanklin N. Modulación adrenérgica de la eliminación de potasio extrarrenal en hombres con enfermedad renal en etapa terminal. Riñón Int. 1991; 40: 1103-1109. 19. Montoliu J, Lens X, Revert L. Efecto reductor de potasio del albuterol para la hipercalmeia en la insuficiencia renal. Arch Intern Med. 1988; 85: 507-512. 20. Lens X, Montoliu J, Casos A, Campistol J, Revertt L. Tratamiento de la hiperpotasemia en la insuficiencia renal: Salbutamol versus insulina. Trasplante de Nephrol Dial. 1989; 4: 228-232. 21. Liou H, Chiang S, Wu S, et al. Efectos hipopotasémicos de la infusión intravenosa o nebulización de salbutamol en pacientes con insuficiencia renal crónica.Soy J Riñón Dis. 1994; 23: 266- 271. 22. Allon M, Dunlay R, Copkney C. Albuterol nebulizado para la hiperpotasemia aguda en pacientes en hemodiálisis. Ann Intern Med. 1989; 110: 426-429. 23. Brown M, Brown D, Murphy M. Hipopotasemia por estimulación de los receptores beta mediante la epinefrina circulante. N Engl J Med . 1983; 309: 1414-1419. 24. DeFronzo R, Bia M, Birkhead G. Epinefrina y homeostasis de potasio. Riñón Int. 1981; 20: 83-91. 25. Williams M, Rosa R, Silva P, Brown R, Epstein F. Deterioro de la eliminación de potasio extrarrenal por estimulación alfa- adrenérgica. N Engl J Med 1984; 311: 145-149. 26. Williams M, Gervino E, Rosa R, et al. Modulación de catecolamina de cambios rápidos de potasio durante el ejercicio.N Engl J Med. 1985; 312: 823-827. 27. Adrogue H, Madias N. Cambios en la concentración plasmática de potasio durante alteraciones agudas ácido-base. Soy J Med. 1981: 71: 456. 28. Magner P, Robinson L, Halperin R. La concentración plasmática en la acidosis metabólica: una reevaluación. Soy J Riñón Dis. 1988; 11: 220. 29. Oster J, Pérez G, Castro A, Vaamonde C. Respuesta del potasio plasmático a la acidosis metabólica aguda inducida por ácidos minerales y no minerales. Miner Electrolyte Metab Metabolismo de minerales y electrolitos 1980; 4: 28-36 Metabolismo de minerales y electrolitos 30. Graber M. Un modelo de la hiperpotasemia producida por la acidosis metabólica. Soy J Riñón Dis. 1993; 22: 436-444. 31. Clark B, Brown R. Homeostasis del potasio y síndromes hipercalémicos. Endocrinol Metab Clin North Am. 1995; 24: 573-591. 32. Hayslett J, Binder H. Mecanismo de adaptación al potasio. Revisión editorial.Soy J Physiol. 1982; 243: F103-F112. 33. Alexander E, Levinsky N. Un mecanismo extrarrenal de adaptación del potasio. J Clin Invest. 1968; 47: 740-748. 34. Sandle G, Gaiger E, Goodship T. Evidencia del control del intestino grueso de la homeostasis del potasio en pacientes urémicos sometidos a diálisis a largo plazo. Clin Sci. 1987; 73: 247-252. 35. Kahn T, Kaji D, Nicolis G, Karkoff L, Stein R. Factores relacionados con el transporte de potasio en la enfermedad renal crónica estable. Clin Sci Molec Med. 1978; 54: 661 36. Widmer B, Gerhardt R, Harrington J, Cohen J. Electrolitos séricos y composición de base ácida. La influencia de los grados escalonados de insuficiencia renal crónica.Arch Intern Med. 1979; 139: 1099. 37. Acker C, Johnson J, Palevsky P, Greenberg A. Hyperkalemia en pacientes hospitalizados. Arch Intern Med. 1998; 158: 917- 924. 38. Moore M, Bailey R. Hiperpotasemia en pacientes en el hospital. Nueva Zelanda Med J. 1989; 102: 557-558. 39. Shapiro S, Slone D Lewis G, Jick H. Reacciones fatales excavadas entre pacientes médicos hospitalizados. JAMA. 1971; 216: 467-472. 40. Paice B, Gray J, Mcbride D, Lawson D. Hyperkalemia en pacientes en el hospital. Br Med J. 1983; 286: 1189-1192. 41. Ponce S, Jennings A, Madias N, Harrington J. Hyperkalemia inducida por fármacos. Medicamento. 1985; 64: 357-370. 42. Graber M, Subramani K, Corish D, Schwab A. La trombocitosis eleva el potasio sérico. Soy J Riñón Dis. 1988; 12: 116- 120. 43. Rose B, Post T. Fisiología clínica de los trastornos acidobásicos y electrolíticos, 5ª ed. Nueva York, NY: McGraw-Hill; 2001. 44. Don B, Sebastian A, Cheitlin M, Christiansen M, Schambelan M. Pseudohipercalemia causada por apretar los puños durante una flebotomía. N Engl J Med. 1990; 322: 1290-1292. 45. Ray K, Dorman S, Watson R. Hiperpotasemia severa debido al uso concomitante de sustitutos de la sal e inhibidores de la ECA en la hipertensión: una interacción potencialmente mortal. J Hum hipertensos. 1999; 717-720. 46. McCaughan D. Peligros de los suplementos de potasio sin receta. Lanceta. 1984; 1: 513-514. 47. Miller L. Hierbas medicinales: Consideraciones clínicas seleccionadas que se centran en la interacción conocida o potencial entre la droga y la hierba. Arch Intern Med. 1998; 158: 2200-2211. 48. Perazella M. Hiperpotasemia inducida por fármacos: viejos culpables y nuevos infractores. Soy J Med. 2000; 109: 307-314. 49. Souilillou J, Fillaudeau F, Keribin J, Guenel J. Riesgos de hiperpotasemia aguda en receptores de injerto renal enfriado con solución de Collins. Nefrona. 1977; 19: 301-304. 50. Pérez G, Oster J, Pelleya R, Caralis P, Kem D. Hipercalemia a partir de pequeñas dosis orales únicas de cloruro de potasio. Nefrona. 1984; 36: 270. 51. Lin M, Linton R, Wolff C, Band D. Propranolol, ejercicio y potasio plasmático arterial. Lanceta. 1981; 2: 591. 52. Thomson A. Kelly D. Cambios inducidos por el esfuerzo del ejercicio en el potasio arterial sistémico en la angina de pecho Soy J Cardiol. 1989; 63: 1435-1440. 53. Grossman RA, Hamilton RW, Morse BM y col. Rabdomiólisis no traumática e insuficiencia renal aguda.N Engl J Med. 1974; 291: 807. 54. Bywaters, EGL, Beall, D. Lesiones por aplastamiento con deterioro de la función renal. Br Med J. 1941; 1: 427. 55. DeFronzo R, Cooke R, Goldberg M, Cox M, Myers A, Agus Z. Deterioro de la secreción de potasio tubular renal en el lupus eritematoso sistémico. Ann Intern Med. 1977; 86: 268-271 56. DeFronzo R, Taufield P, Black H, McPhedran P, Cooke C. Disminución de la secreción de potasio en los túbulos renales en la anemia de células falciformes. Ann Intern Med. 1979; 90: 310-316. 57. Battle D, Arruda J, Kurtzman N. Acidosis tubular distal hipercalémica asociada con uropatía obstructiva. N Engl J Med . 1981; 304: 373-380. 58. Perazella M, Mahnensmith M. Hiperpotasemia en los ancianos. Médico interno de J Gen. 1997; 12: 646-656. 59. Ponce S, Jennings A, Madias N, Harrington J. Hyperkalemia inducida por fármacos. Medicamento. 1985; 64: 357-370. 60. Chiu T, Bullard M, Chen J. Hiperpotasemia que amenaza la vida rápida después de la adición de amilirode-HCL hidroclorotiazida a la terapia con inhibidores de la enzima convertidora de angiotensina. Ann Emerg Med. 1997; 30: 612-615. 61. Wan H, Lye M. Acidosis metabólica e hiperpotasemia inducidas por modurético. Postgrado Med J. 1980; 56: 348. 62. Lee B, Medina I, Benowitz N, Jacob P, Wofsy C, Mills J. Niveles plasmáticos de dapsona, trimetoprim y sulfametoxazol durante el tratamiento de la neumonía por pneumocystis en pacientes con síndrome de inmunodeficiencia adquirida (SIDA). Evidencia de interacciones farmacológicas.Ann Intern Med. 1989; 110: 606-611. 288 Revista de Medicina de Cuidados Intensivos 20 (5); 2005 Descargado de jic.sagepub.com en la biblioteca científica de la Universidad Estatal de Moscú el 3 de febrero de 2014
  • 19.
    Hiperpotasemia 63. Reiser I,Chou S, Brown M, Porush J. Reversión de anti- caliuresis inducida por trimetoprim. Riñón Int. 1996; 50: 2063- 2069. 64. Veláquez H, Perazella M, Wright F, Ellison D. Mecanismo renal de la hiperpotasemia inducida por trimetoprim. Ann Intern Med. 1993; 119: 296-301. 65. Alappan R, Perazella M, Buller G. Hiperpotasemia en pacientes hospitalizados tratados con trimetoprim-sulfametoxazol Ann Intern Med. 1996: 124: 316-320. 66. Peltz S, Hashmi S. Hiperpotasemia severa inducida por pentamidina. Soy J Med. 1989; 87: 698-699. 67. DeFronzo R. Hiperpotasemia e hipoaldosteronismo hiporreninémico. Riñón Int. 1980; 17: 118-134. 68. Tan S, Shapiro R. Franco R. Inhibición de prostaglandinas inducida por indometacina con hiperpotasemia. Ann Intern Med. 1979; 90: 783-785. 69. Garella S, Matarese R. Efectos renales de las prostaglandinas y efectos adversos clínicos de los agentes antiinflamatorios no esteroideos. Medicamento. 1984; 63: 165-181. 70. Reardon L, Macpherson D. Hiperpotasemia en pacientes ambulatorios que utilizan inhibidores de la enzima convertidora de angiotensina: ¿Cuánto debería preocuparse? Arch Intern Med. 1998: 158: 26- 32. 71. Speiris C, Dolfrey C, Inman W, Rawson N, Wilton L. Vigilancia posterior a la comercialización de enalapril, II: Investigación del papel potencial del enalapril en las muertes por insuficiencia renal. Br Med J 1988; 297: 830-832. 72. Kostis J, Shelton B, Gosselin G y col. Efectos adversos del enalapril en los estudios de disfunción ventricular izquierda.Soy corazón J. 1996; 131: 350-355. 73. Juurlink D, Mamdani M, Kopp A, Laupacis A, Redelmeier D. Interacciones farmacológicas entre pacientes ancianos hospitalizados por toxicidad farmacológica. JAMA. 2003; 289: 1652-1658. 74. Bakris G, Siomas M, Bolton W. Efectos diferenciales de valsartán y lisnopril sobre la homeostasis del potasio en pacientes hipertensos con nefropatía. J Am Soc Nephrol. 1999; 10: 68A. 75. Savoy A, Palant C, Patchin G, Graettinger W. Efectos de Losartan en suero y lisinopril en una población anciana. J Am Soc Nephrol. 1998; 9: 111A. 76. Appel G, Radhakrishnan J, Avram M, et al. Análisis de parámetros metabólicos como predictores de riesgo en el estudio RENAAL. Cuidado de la diabetes. 2003; 26: 1402-1407. 77. Knoll G, Sahgal A, Nair R. Los inhibidores de la ECA o los bloqueadores de los receptores de angiotensina aumentan el riesgo de hipercalmeia en pacientes en hemodiálisis. Soy J Med. 2002; 112: 110-114. 78. Bantle J, Nath K, Sutherland D, Najarian J, Ferris T. Efectos de la ciclosporina sobre el sistema renina-angiotensina-aldosterona y excreción de potasio en receptores de trasplante renal. Arch Intern Med. 1985; 145: 505-508. 79. Jain A, Fung J, Todo S, et al. Mil trasplantes de hígado ortotópicos primarios consecutivos bajo FK506: Supervivencia y eventos adversos.Proceso de trasplante. 1995; 27: 1099-1104. 80. Wilson ID, Goetz F. Hipoaldosteronismo selectivo después de la administración prolongada de heparina. Soy J Med. 1964: 36: 635- 640. 81. Oster J, Singer I, Fishman L. Supresión de aldosterona e hiperpotasemia inducida por heparina. Soy J Med. 1995; 98: 575- 586. 82. Canova C, Fischler M, Reinhart W. Efecto de la heparina de bajo peso molecular sobre el potasio sérico. Lanceta. 1997; 349: 1447- 1448. 83. Levesque H, Verdier S, Cailleuxx N, et al. Heparinas de bajo peso molecular e hipoaldosteronismo.Br Med J. 1990; 300: 1437-1438. 84. Vilberti G. Hiperpotasemia inducida por glucosa: ¿un peligro para los diabéticos? Lanceta. 1978; 1: 690. 85. Nicolis G, Kahn T, Sánchez A, Gabrilove L. Hiperpotasemia inducida por glucosa en sujetos diabéticos. Arch Intern Med. 1981; 141: 39-53. 86. Montoliu J, Revert L. Hiperpotasemia letal asociada con hiperglucemia severa en pacientes diabéticos con insuficiencia renal. Soy J Riñón Dis. 1985; 1: 47-48. 87. Sargent A, Overton C, Kuwik R, Varcelott J, Deppe Hiperpotasemia inducida por S. octreotida. Farmacoterapia. 1994; 14: 497-501. 88. Bushinsky D, Gennari F. Hiperpotasemia potencialmente mortal inducida por arginina. Ann Intern Med. 1978; 89: 632-634. 89. Dickerman H, Walker W. Efecto de la infusión de aminoácidos catiónicos sobre el metabolismo del potasio in vivo. Am J Physiol. 1964; 206: 403-408. 90. Gronert G, Theye R. Patofisiología de succinilcolina inducida por hiperpotasemia. Anestesiología. 1975.43: 88-89. 91. Stevenson P, Abedul A. La hiperpotasemia inducida por succinilcolina en un paciente con un traumatismo craneoencefálico cerrado. Anestesiología. 1979; 51: 89-90. 92. Cooperman L. hiperpotasemia inducida por succinilcolina en enfermedades neuromusculares. JAMA. 1970; 213: 1867-1871. 93. Bismuto C, Gaultieer M, Conso F, Efthymious M. Hiperpotasemia en intoxicación aguda por digital: importancia pronóstica e implicaciones terapéuticas. Clin Toxicol. 1973; 6: 153-162. 94. Papadakis M, Wexman M, Fraser C, Sedlacek S. Hiperpotasemia que complica la toxicidad por digoxina en un paciente con insuficiencia renal. Soy J Riñón Dis. 1985; 5: 64-66. 95. Moreno M, Murphy C, Goldsmith C. Aumento del potasio sérico resultante de la administración de manitol hipertónico y otras soluciones. J Clin Lab Med. 1969; 73: 291- 298. 96. Saltin B, Blomqvist G, Mitchel J, Wildenthal K, Chapman C. Respuesta al ejercicio después del reposo en cama y después del entrenamiento. Circulación. 1968; (suplemento 7): 1-78. 97. Norgaard A, Botker H, Klitgaard N, Toft P. Digitalis mejora la hiperpotasemia inducida por el ejercicio. Eur J Clin Pharmacol. 1991; 41: 609-611. 98. Castellino P, Bia M, DeFronzo R. Modulación adrenérgica del metabolismo del potasio en la uremia. Riñón Int. 1990; 37: 773- 798. 99. Lundborg P. El efecto del bloqueo adrenérgico sobre las concentraciones de potasio en diferentes condiciones. Acta Med Scand. 1983; 672 (supl.): 121-132. 100. Arthur S, Greenberg A. Hiperpotasemia asociada con la terapia con labetalol intravenoso para la hipertensión aguda en receptores de trasplante renal. Clin Nephrol. 1990; 33: 269-271. 101. Hamad A, Salameh M, Zihlif M, Feinfield D, Carvounis C. Hiperpotasemia potencialmente mortal después de la inyección intravenosa de labetolol para una emergencia hipertensiva en un paciente en hemodiálisis. Soy J Nephrol. 2001; 21: 241-244. 102. Swenson E. Hiperpotasemia severa como complicación del timolol, un antagonista adrenérgico β de aplicación tópica. Arch Intern Med. 1986; 146: 1220-1221. 103. Fontaine B, Lapie P, Plassart E, et al. Parálisis periódica y canales iónicos activados por voltaje.Riñón Int. 1996; 49: 9-18. 104. Rimmer J, Horm J, Gennari F. Hiperpotasemia como complicación de la terapia con medicamentos. Arch Intern Med. 1987; 147: 867-869. 105. Ettinger P, Regan T, Oldewurtel H. Hiperpotasemia, conducción cardíaca y electrocardiograma: una revisión. Soy corazón J. 1974; 88: 360-371. 106. Surawicz B. Relación entre electrocardiograma y electrolitos. Soy corazón J. 1967; 73: 814-834. 107. Surawicz B, Chlebus H, Mazzoleni A. Efectos hemodinámicos y electrocardiográficos de la hiperpotasemia. Diferencias en respuesta a aumentos lentos y rápidos de la concentración plasmática de K.Soy corazón J. 1967; 73: 647-664. 108. Allon M. Tratamiento médico y dialítico de la hiperpotasemia en pacientes en hemodiálisis. Int J Artif Órganos. 1996; 19: 697- 699. 109. Szerlip H, Weiss J, Singer I. Hiperpotasemia profunda sin manifestaciones electrocardiográficas. Soy riñón Dis. 1986; 7: 461-465. 110. Freeman S, Fale A: parálisis muscular e insuficiencia ventilatoria causada por hiperpotasemia. Br J Anestesiol. 1993; 70: 226- 227. 111. Dittrich K, Walls R. Hiperpotasemia: manifestaciones de ECG y consideraciones clínicas. J Emerg. Medicina. 1986; 4: 449-455. Revista de Medicina de Cuidados Intensivos 20 (5); 2005 289 Descargado de jic.sagepub.com en la biblioteca científica de la Universidad Estatal de Moscú el 3 de febrero de 2014
  • 20.
    Evans y Greenberg 112.Bower J, Mengle H. Los efectos aditivos de la digital. Una advertencia con informe de dos muertes.JAMA. 1936; 106: 1151- 1153. 113. Fenton F, Smally A, Laut J. Hiperpotasemia y toxicidad por digoxina en un paciente con insuficiencia renal. Ann Emerg Med. 1996; 28: 440-441. 114. Brenner & Rector's The Kidney. 6ª ed. Filadelfia, PA, Saunders; 2000. 115. Nola G, Pope S, Harrison D. Evaluación de la relación sinérgica entre calcio sérico y digital. Soy corazón J. 1970; 79: 499-507. 116. Defronzo R, Felig P, Ferrannini E, Wahren J. Efectos de dosis graduales de insulina sobre el metabolismo del potasio esplácnico y periférico en el hombre. Soy J Physiol.1980; 238: E421-E427. 117. Alvestrand A, Wahren J, Smith D, Defronzo R. La captación de potasio mediada por insulina es normal en sujetos urémicos y sanos. Soy J Physiol. 1984; 246: E174-E180. 118. Allon M, Dansby L, Shanklin N. Modulación de glucosa de la eliminación de una carga aguda de potasio en pacientes con enfermedad renal en etapa terminal. Soy J Med. 1993; 94: 475-482. 119. Allon M. Efecto de la administración de bicarbonato sobre el potasio plasmático en pacientes en diálisis: interacciones con insulina y albuterol. Soy J Riñón Dis. 1996; 28: 508-514. 120. Kim H. Efectos combinados del bicarbonato y la insulina con glucosa en la terapia aguda de la hiperpotasemia en la enfermedad renal en etapa terminal. Nefrona. 1996: 72; 476-482. 121. Ngugi N, McLigeyo S, Kayima J. Tratamiento de la hiperpotasemia mediante la alteración del gradiente transcelular en pacientes con insuficiencia renal: eficacia de varios enfoques terapéuticos. East Afr Med J. 1997; 74: 503-509. 122. Blumberg A, Weidmann P, Shaw S, Gnadinger M. Efecto de varios enfoques terapéuticos sobre el potasio plasmático y los principales factores reguladores en la insuficiencia renal terminal. Soy J Med. 1988; 85: 507-512. 123. Evans K, Reddan D, Szczech L. Manejo no dialítico de la hiperpotasemia y el edema pulmonar entre pacientes con enfermedad renal en etapa terminal: una evaluación de la evidencia. Diálisis Semin. 2004; 17: 22-29. 124. Goldfarb S, Cox M, Singer I, Goldberg M. Hiperpotasemia aguda inducida por hiperglucemia: mecanismos hormonales. Ann Intern Med. 1976; 84: 426-432. 125. Montoliu J, Revert L. Hiperpotasemia letal asociada con hiperglucemia severa en pacientes diabéticos con insuficiencia renal. Soy J Riñón Dis. 1985; 5; 47-48. 126. Allon M. Copkney C. Albuterol e insulina para el tratamiento de la hiperpotasemia en pacientes en hemodiálisis. Riñón Int. 1990; 38: 869-872. 127. Mandelberg A, Krupnik Z, Houri S, et al. Inhalador de dosis medidas de salbutamol con espaciador para la hiperpotasemia.Pecho. 1999; 115: 617-622. 128. Montoliu J, Almirall J, Ponz E, Campistol J, Revert L. Tratamiento de la hiperpotasemia en la insuficiencia renal con inhalación de salbutamol. J Intern Med. 1990; 228: 35-37. 129. Mocan M, Mocan G, Mocan H, Gorcin B. Inhaler salbutamol para la hiperpotasemia aguda. Isr J Med Sci. 1993; 29: 39-41. 130. Campese V, Ramoff M, Levitan D, Saglikes Y, Friedler R, Massry S. Mecanismo de disfunción del sistema nervioso autónomo en la uremia. Riñón Int. 1981; 20: 246-253. 131. Burnell J, Villamil M, Uyeno B. El efecto en humanos del cambio de pH extracelular sobre la relación entre la concentración de potasio sérico y el potasio intracelular. J Clin Invest. 1956; 35: 953-939. 132. Fenn W, Cobb D. El equilibrio de potasio en el músculo. J Gen Physiol. 1956; 17: 629-656. 133. Fulop M. Potasio sérico en acidosis láctica y cetoacidosis. N Engl J Med. 1979; 300: 1087. 134. Schwarz K, Burton D, Lubash G. Acidosis severa e hiperpotasemia con infusión de bicarbonato de sodio. Circulación. 1959; 19: 215-220. 135. Ahee P, Crowe A. El manejo de la hiperpotasemia en el departamento de emergencias. Revista de medicina de emergencia accidental Medicina de emergencia accidental 2000; 17: 188-191. 136. Fraley D, Adler S. Corrección de la hiperpotasemia mediante bicarbonato a pesar del pH sanguíneo constante. Riñón Int. 1977; 12: 354- 360. 137. Iqbal Z, Friedman E. Terapia preferida de la hiperpotasemia en la insuficiencia renal: Encuesta a directores de programas de formación en nefrología (carta). N Engl J Med Medicina de emergencia accidental 1989; 320: 60-61 Medicina de emergencia accidental 138. Gutiérrez R, Schlessinger F, Oster J, Rietberg B, Pérez G. Efecto del bicarbonato de sodio hipertónico versus isotónico sobre la concentración plasmática de potasio en pacientes con enfermedad renal en etapa terminal. Miner Electrolito Metab. 1991; 17: 297-302. 139. Scherr L, Ogden D, Mead A. Manejo de la hiperpotasemia con una resina de intercambio catiónico. N Engl J Med. 1961; 264: 115- 119. 140. Lillemoe K, Romolo J, Hamilton S, Pennington L, Burdick J, Williams G. Necrosis intestinal debido al poliestireno de sodio (Kaxeylate) en enemas de sorbitol: apoyo clínico y experimental para la hipótesis. Cirugía. 1987; 101: 267-272. 141. Gruy-Kapral C, Emmett M, Santa C, Porter J, Fordtran J, Fine K. Efecto de la terapia catártica de resina de dosis única sobre la concentración sérica de potasio en pacientes con enfermedad renal en etapa terminal. J Am Soc Nephrol. 1998; 9: 1924-1930. 142. Flinn R, Merrill J, Welzant W. Tratamiento del paciente oligúrico con una nueva resina de intercambio de sodio y sorbitol, un informe preliminar. N Engl J Med. 1961; 264: 111-. 143. Blumberg A, Roser H, Zehnder C, Muller-Brand J. Potasio plasmático en pacientes con insuficiencia renal terminal durante y después de la hemodiálisis: relación con la eliminación de potasio dialítico y el potasio corporal total. Trasplante de Nephrol Dial. 1997; 12: 1629-1634. 144. Hou S, McElroy P, Nootens J, Beach M. Seguridad y eficacia del dializado bajo en potasio. Am J Kidney Dis.1989; 13: 137- 143. 145. Allon M, Shanklin N. Efecto del tratamiento con albuterol sobre la subsiguiente eliminación de potasio dialítico. Soy J Riñón Dis. 1995; 26: 607-613. 146. Feig P, Shook A, Sterns R. Efecto de la eliminación de potasio durante la hemodiálisis sobre la concentración plasmática de potasio. Nefrona. 1981; 27: 25-30. 290 Revista de Medicina de Cuidados Intensivos 20 (5); 2005 Descargado de jic.sagepub.com en la biblioteca científica de la Universidad Estatal de Moscú el 3 de febrero de 2014