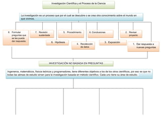
Investigación Científica y el Proceso de la Ciencia



                                          Investigación Científica y el Proceso de la Ciencia
            La investigación es un proceso que por el cual se descubre o se crea otra conocimiento sobre el mundo en
            que vivimos.




8. Formular               7. Revisión                5. Procedimiento        6. Conclusiones                   2. Revisar
   preguntas que             sustentada                                                                           proyecto
   se les pueda
   dar respuesta.
                                          6. Hipótesis                                      3. Exposición
                                                                 4. Recolección                                       1. Dar respuesta a
                                                                    de datos                                             nuevas preguntas




                                       INVESTIGACIÓN NO BASADA EN PREGUNTAS


Ingenieros, matemáticos, físicos teóricos y programadores, tiene diferentes objetivos a los de los otros científicos, por eso es que no
todas las aéreas de estudio sirven para la investigación basada en método científico. Cada uno tiene su área de estudio.
PROYECTOS EN INGENIERÍA                       PROYECTOS EN CIENCIA             PROYECTOS EN               PROYECTOS TEÓRICOS
Un proyecto en ingeniería debe declarar       DE LA COMPUTACIÓN                MATEMÁTICAS                Formación de diseños,
objetivos, este proyecto debe incluir lo      Involucran la creación de        Involucran pruebas y       desarrollo de teorías y
siguiente:                                    nuevos algoritmos o mejorar      solución de ecuaciones,    explicaciones y puede
1. Definir una necesidad
                                              uno ya existente.                son usadas para explicar   involucrar un experimento
2. Desarrollar un criterio de diseño
                                              Simulaciones y modelos           existentes.                teórico.
3. Hacer una investigación sustentada y
buscar si ya existe, para ver que debilidad
                                              también se puede llevar a
y fortalezas pueden tener                     cabo la investigación.
4. Preparar diseños y considerar costos
según lo que valga hacerlo
5. Construir y probar un prototipo
6. Comprobar y si es necesario rediseñar
el producto
7. Presentar resultados




                                                                            PARA EMPEZAR



                   Estudiantes y personas que quieren escoger su proyecto de vida.
                   Estos son cada uno de los pasos que tiene que seguir para desarrollar su proyecto.
1. investigar su    2. Organizar su       3. Elaborar un       4. Plantear su         5. Consultar con          6. realizar el
   tema             tema                  calendario           experimento            su Patrocinador y         experimento
                                                                                      Obtener
                                                                                      Aprobaciones




                    1. para cada perspectiva de un proyecto se tiene que tener en cuenta una condición
    2. siempre mantener claro el campo de lo que queremos hacer y mirar que ayuda nos pueden administrar otras personas
                          3. investigar arduamente y captar cada parte de lo que queremos lograr.
                     4. analizar desde todos los aspectos de investigación la viabilidad de un proyecto
                      5. el cronograma de actividades es la primera parte constructiva de un proyecto
                               6. plantear un problema para darle el primer pasa a un proyecto
                       7. sacar las variables de, cada aspecto a mejor del proyecto y sus amenazas.
                             8. hacer un boceto y diseño de lo que queremos hacer en esta idea
                                        9. sacar una conclusión a futuro del proyecto
                                      10. analizar en que campo se meterá el proyecto.




                                        ELEMENTOS DE UN PROYECTO EXITOSO



                      Debe contener:
                      Libro de datos del proyecto
                      Artículo de investigación: que debe contener título y tabla de contenido, introducción,
                      materiales, métodos, resultados, discusión, conclusiones, referencias y bibliografía
                      Teniendo en cuenta que para elaborar el resumen debe de ser máximo de 250 en
                      una página, debe incluir el propósito del experimento, los procesos utilizados, los
                      datos y conclusiones. Este debe enfocarse en el trabajo realizado y no puede incluir
                      reconocimientos. Con base en las siguientes reglas:
1. Proteger los derechos y el                       3. Seguir      las    regulaciones            5. Usar    prácticas   de
   bienestar del estudiante                            federales que     gobiernan la                laboratorio seguras
   investigador y los sujetos humanos                  investigación



                                                                         4. Ofrecer guía      a     ferias         6. Enfocar
                                 2. Proteger la salud y                     afiliadas                                 preocupaciones
                                    el bienestar de los                                                               ambientales
                                    sujetos animales
                                    vertebrados




                                                              DEMOSTRACION VISUAL



                                        La demostración visual es una forma de atraer a los espectadores y a los
                                        jueces, es la oportunidad de mostrar y convencer a los jueces de la
                                        investigación realizada. La mayoría de las demostraciones tienen tres
                                        secciones y son de categorías libres. La mayor parte de las
                                        demostraciones de las investigaciones son sobre la mesa, estas
                                        demostraciones deben ser limpias y concisas.
SUGERENCIAS UTILES PARA LA DEMOSTRACION



a. Año en curso: En el tablero de la demostración solo debe estar el proyecto de investigación y algunos libros que contengan
   datos sobre la investigación.
b. Buen título: El título del proyecto de investigación debe ser simple, exacto y que represente la naturaleza del proyecto. El
   titulo debe hacer que los espectadores quieran saber más del proyecto.
c. Tome fotografías: Muchos proyectos no se pueden exhibir de manera segura en la feria entonces es importante tener
   fotografías de las partes o fases importantes del experimento para ser usadas en la demostración. Si las fotografías han
   sido tomadas a sujetos humanos se debe tener el consentimiento firmado ya que se debe dar crédito a todas las personas
   que participen en el proyecto.
d. Sea organizado: La demostración del proyecto realizado debe tener una secuencia y presentación lógica y fácil de leer. Se
   debe destacar los resultados usando claves que muestren las variables utilizadas siendo este más fácil de exponer el
   proyecto.
e. Llamar la atención: Asegurarse que la demostración del proyecto sea destacada, utilice cuadros, gráficos, diagramas,
   fotografías, y tablas.
f. Presentado correctamente y bien construido: Asegurarse de seguir las delimitaciones de tamaño y reglas de seguridad
   para la preparación de la demostración. Asegurarse que la demostración esta bien preparada y que deber permanecer
   intacta por un tiempo. Mantenga los materiales a utilizar ligeros pero que sean fuertes.



                                                           Evaluación


                 Al momento de presentar su proyecto los jueces serán críticos y tendrán un punto de vista
                 objetivo, observando los más mínimos detalles del proyecto, su actitud, presentación,
                 educación y cocimiento acerca del tema tratado.
• Ser minucioso en cada detalle que elabore en su proyecto, ya que será evaluado en base a las
instrucciones dadas y el uso que les dio.

• Sea original y conocedor de su proyecto

• Elabore una buena presentación visual de su proyecto y sea cauteloso con el lenguaje utilizado

• Hable con seguridad y tranquilidad reflejando que tiene conocimiento acerca de lo expuesto.

• Tenga una buena presentación personal, sea educado y demuestre motivación por su proyecto.

• Sea consciente y conocedor de la información tras su proyecto, sea sensato y entendido de las posibles
fallas y errores presentes en su proyecto.

• Vea que su idea sea viable para una aplicación real

Mapa conceptual

  • 1.
    Investigación Científica yel Proceso de la Ciencia Investigación Científica y el Proceso de la Ciencia La investigación es un proceso que por el cual se descubre o se crea otra conocimiento sobre el mundo en que vivimos. 8. Formular 7. Revisión 5. Procedimiento 6. Conclusiones 2. Revisar preguntas que sustentada proyecto se les pueda dar respuesta. 6. Hipótesis 3. Exposición 4. Recolección 1. Dar respuesta a de datos nuevas preguntas INVESTIGACIÓN NO BASADA EN PREGUNTAS Ingenieros, matemáticos, físicos teóricos y programadores, tiene diferentes objetivos a los de los otros científicos, por eso es que no todas las aéreas de estudio sirven para la investigación basada en método científico. Cada uno tiene su área de estudio.
  • 2.
    PROYECTOS EN INGENIERÍA PROYECTOS EN CIENCIA PROYECTOS EN PROYECTOS TEÓRICOS Un proyecto en ingeniería debe declarar DE LA COMPUTACIÓN MATEMÁTICAS Formación de diseños, objetivos, este proyecto debe incluir lo Involucran la creación de Involucran pruebas y desarrollo de teorías y siguiente: nuevos algoritmos o mejorar solución de ecuaciones, explicaciones y puede 1. Definir una necesidad uno ya existente. son usadas para explicar involucrar un experimento 2. Desarrollar un criterio de diseño Simulaciones y modelos existentes. teórico. 3. Hacer una investigación sustentada y buscar si ya existe, para ver que debilidad también se puede llevar a y fortalezas pueden tener cabo la investigación. 4. Preparar diseños y considerar costos según lo que valga hacerlo 5. Construir y probar un prototipo 6. Comprobar y si es necesario rediseñar el producto 7. Presentar resultados PARA EMPEZAR Estudiantes y personas que quieren escoger su proyecto de vida. Estos son cada uno de los pasos que tiene que seguir para desarrollar su proyecto.
  • 3.
    1. investigar su 2. Organizar su 3. Elaborar un 4. Plantear su 5. Consultar con 6. realizar el tema tema calendario experimento su Patrocinador y experimento Obtener Aprobaciones 1. para cada perspectiva de un proyecto se tiene que tener en cuenta una condición 2. siempre mantener claro el campo de lo que queremos hacer y mirar que ayuda nos pueden administrar otras personas 3. investigar arduamente y captar cada parte de lo que queremos lograr. 4. analizar desde todos los aspectos de investigación la viabilidad de un proyecto 5. el cronograma de actividades es la primera parte constructiva de un proyecto 6. plantear un problema para darle el primer pasa a un proyecto 7. sacar las variables de, cada aspecto a mejor del proyecto y sus amenazas. 8. hacer un boceto y diseño de lo que queremos hacer en esta idea 9. sacar una conclusión a futuro del proyecto 10. analizar en que campo se meterá el proyecto. ELEMENTOS DE UN PROYECTO EXITOSO Debe contener: Libro de datos del proyecto Artículo de investigación: que debe contener título y tabla de contenido, introducción, materiales, métodos, resultados, discusión, conclusiones, referencias y bibliografía Teniendo en cuenta que para elaborar el resumen debe de ser máximo de 250 en una página, debe incluir el propósito del experimento, los procesos utilizados, los datos y conclusiones. Este debe enfocarse en el trabajo realizado y no puede incluir reconocimientos. Con base en las siguientes reglas:
  • 4.
    1. Proteger losderechos y el 3. Seguir las regulaciones 5. Usar prácticas de bienestar del estudiante federales que gobiernan la laboratorio seguras investigador y los sujetos humanos investigación 4. Ofrecer guía a ferias 6. Enfocar 2. Proteger la salud y afiliadas preocupaciones el bienestar de los ambientales sujetos animales vertebrados DEMOSTRACION VISUAL La demostración visual es una forma de atraer a los espectadores y a los jueces, es la oportunidad de mostrar y convencer a los jueces de la investigación realizada. La mayoría de las demostraciones tienen tres secciones y son de categorías libres. La mayor parte de las demostraciones de las investigaciones son sobre la mesa, estas demostraciones deben ser limpias y concisas.
  • 5.
    SUGERENCIAS UTILES PARALA DEMOSTRACION a. Año en curso: En el tablero de la demostración solo debe estar el proyecto de investigación y algunos libros que contengan datos sobre la investigación. b. Buen título: El título del proyecto de investigación debe ser simple, exacto y que represente la naturaleza del proyecto. El titulo debe hacer que los espectadores quieran saber más del proyecto. c. Tome fotografías: Muchos proyectos no se pueden exhibir de manera segura en la feria entonces es importante tener fotografías de las partes o fases importantes del experimento para ser usadas en la demostración. Si las fotografías han sido tomadas a sujetos humanos se debe tener el consentimiento firmado ya que se debe dar crédito a todas las personas que participen en el proyecto. d. Sea organizado: La demostración del proyecto realizado debe tener una secuencia y presentación lógica y fácil de leer. Se debe destacar los resultados usando claves que muestren las variables utilizadas siendo este más fácil de exponer el proyecto. e. Llamar la atención: Asegurarse que la demostración del proyecto sea destacada, utilice cuadros, gráficos, diagramas, fotografías, y tablas. f. Presentado correctamente y bien construido: Asegurarse de seguir las delimitaciones de tamaño y reglas de seguridad para la preparación de la demostración. Asegurarse que la demostración esta bien preparada y que deber permanecer intacta por un tiempo. Mantenga los materiales a utilizar ligeros pero que sean fuertes. Evaluación Al momento de presentar su proyecto los jueces serán críticos y tendrán un punto de vista objetivo, observando los más mínimos detalles del proyecto, su actitud, presentación, educación y cocimiento acerca del tema tratado.
  • 6.
    • Ser minuciosoen cada detalle que elabore en su proyecto, ya que será evaluado en base a las instrucciones dadas y el uso que les dio. • Sea original y conocedor de su proyecto • Elabore una buena presentación visual de su proyecto y sea cauteloso con el lenguaje utilizado • Hable con seguridad y tranquilidad reflejando que tiene conocimiento acerca de lo expuesto. • Tenga una buena presentación personal, sea educado y demuestre motivación por su proyecto. • Sea consciente y conocedor de la información tras su proyecto, sea sensato y entendido de las posibles fallas y errores presentes en su proyecto. • Vea que su idea sea viable para una aplicación real