MAESTRIA EN EDUCACION
DESARROLLO HUMANO
MAPASCONCEPTUALES
PROFESOR: HUMBERTO RENE GONZALEZ
VAZQUEZ
LEF: FRANCISCO ELIEZER MORENO SERRANO
MAYO DEL 2015
EL DESARROLLO COMO
CAMBIO DE ESTRUCTURAS
DEL CONOCIMIENTO
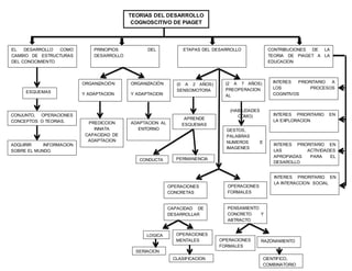
TEORIAS DEL DESARROLLO
COGNOSCITIVO DE PIAGET
PRINCIPIOS DEL
DESARROLLO
ETAPAS DEL DESARROLLO CONTRIBUCIONES DE LA
TEORIA DE PIAGET A LA
EDUCACION
ESQUEMAS
CONJUNTO, OPERACIONES
CONCEPTOS O TEORIAS.
ADQUIRIR INFORMACION
SOBRE EL MUNDO.
ORGANIZACIÓN
Y ADAPTACION
ORGANIZACIÓN
Y ADAPTACION
PREDICCION
INNATA
CAPACIDAD DE
ADAPTACION
ADAPTACION AL
ENTORNO
(0 A 2 AÑOS)
SENSOMOTORA
(2 A 7 AÑOS)
PREOPERACION
AL
OPERACIONES
CONCRETAS
APRENDE
ESQUEMAS
CONDUCTA PERMANENCIA
GESTOS,
PALABRAS
NUMEROS E
IMAGENES
(HABILIDADES
COMO)
OPERACIONES
FORMALES
CAPACIDAD DE
DESARROLLAR
PENSAMIENTO
CONCRETO Y
ABTRACTO
LOGICA OPERACIONES
MENTALES OPERACIONES
FORMALES
RAZONAMIENTO
CIENTIFICO,
COMBINATORIO
SERIACION
CLASIFICACION
INTERES PRIORITARIO A
LOS PROCESOS
COGNITIVOS
INTERES PRIORITARIO EN
LA EXPLORACION
INTERES PRIORITARIO EN
LAS ACTIVIDADES
APROPIADAS PARA EL
DESAROLLO
INTERES PRIORITARIO EN
LA INTERACCION SOCIAL
O
TEORÍAS DEL DESARROLLO
COGNOSCITIVO DE VYGOTSKY
ORIGINES SOCIALES DEL
PENSAMIENTO
HERRAMIENTAS DE
PENSAMIENTO
LENGUAJE Y DESARROLLO
INTERIORIZACIÓN
TECNICAS
COMPARACIÓN ENTRE LA
TEORÍA DE PIACET Y
VIGODIKY
CONTRIBUCIÓN EDUCATIVA DE LA
TEORÍA DE VYGOTSKY
CONSTRUIR ACCIONES
FÍSICAS
OPERACIONES
MENTALES
ANTECEDE AL
DESARROLLO
PSICOLÓGICA
CAMBIAR
OBJETIVOS
CONTROLAR EL
PENSAMIENTO A LA
CONDUCTA
ETAPA SOCIAL
EGOCÉNTRICA Y
DEL HABLA INTERNA
INTERACCIÓN
SOCIAL
NIVEL POTENCIAL
DE DESARROLLO
APRENDIZAJE
PAPEL DEL HABLA
PRIVADA
TEORÍA
LA ENSEÑANZA
RECIPROCA
ORIENTACIÓN PRESENCIA DEL
HABLA
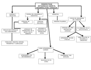
PERSPECTIVAS
ANTAGÓNICAS SOBRE EL
DESARROLLO DEL LENGUAJE
LENGUAS Y
DIALECTOS
REGLAS QUE CONTRALAN
SUS COMPONENTES
FONOLOGÍA, SEMATICA SINTAXIS,
PRAGMÁTICA Y LEXICOLOGÍA
TEORÍAS DEL DESARROLLO
LINGÜÍSTICO
GRAMÁTICA
ETAPAS DE ADQUISICIÓN
DEL LENGUAJE
ORDENAR PALABRASLENGUAJE DE
CRIANZA
LENGUAJE DE
INTERACCIÓN DE LA
MENTE CON EL
AMBIENTE
LENGUAJE
BIOLÓGICO
DESARROLLO
LINGÜÍSTICO DE
INTERACCIÓN
SOCIAL
LENGUAJE DEL NIÑO
DESPUÉS DEL
LENGUAJE
EL LENGUAJE EN LA
ADOLESCENCIA
APRENDIZAJE DE DOS
LENGUAS
COMO FACILITAR EL
DESARROLLO
LINGÜÍSTICO
COMO APRENDEMOS A
CAMINAR
APRENDIZAJE POR
REFORZAMIENTO
APRENDIZAJE POR
IMITACIÓN
Aprendizaje del niño
(madre)
Adolescencia, adultez y envejecimiento
ADOLESCENCIA
EMPIEZA
DESDE LOS 11
HASTA 17
AÑOS.
PERIODO DE
CRECIMIENTO
RÁPIDO
CAMBIOS FÍSICOS
DESARROLLO
FÍSICO Y
MOTOS
INICIO DE LA
MUESTRACION
MADUREZ
FÍSICA
REPRODUCCIÓN
SEXUAL SE VUELVE
POSIBLE
CAMBIO DE LA
MENTE
DESARROLLO
COOPERATIVO
PIENSA CADA VEZ
COMO ADULTO
DESARROLLO MORAL Y CRECIMIENTO DE LA
CONCIENCIA
TRANSFORMA
SU FORMA DE
PENSAR
NIVEL
CONVENCIONAL
NIVEL PRE
CONVENCIONAL
NIVEL POS
CONVENCIONAL
PERSONALIDAD Y DESARROLLO
SOCIAL
TRANSICIÓN A LA ADULTEZ
ADULTEZ TEMPORANA
ADULTEZ
ADULTOS
JOVENES
CASAMIENTO
HIJOS
INTERMEDIO
DE ADULTES
LOS HIJOS
ABANDONARON
EL NIDO
ADULTEZ
JUBILACION
REALIDADES
FISICAS DEL
ENREJECIMIENTO
LOS MITOS DEL
ENVEJECIMIENTO
ENVEJECIMIENTO
USO DE
SATISFACCION
DEL TIEMPO
MAYORES DE 65
AÑOS
SENILIDADA
ACTIVIDAD
PROLONGADA
AGONIA Y
MUERTE
MORIMUNDOSA
ULTIMOS AÑOS
DE VIDA
ENFERMEDADES
NEGACION
MUERTE
UNA REVISION DEL DESARROLLO
EMOCIONAL
TEMPERAMENTO
Y DESARROLLO
APEGO APEGOS DE LOS
BEBES
DIFERENCIAS
INDIVIDUALES
DEL APEGO
FACTORES DE LA
SEGURIDDA DEL
APEGO
APEGO Y
DESARROLLO
EL BEBE
CARENTE DE
APEGO
INFLUENCIA
HEREDITARIA
ESTABILIDAD
DEL
TEMPERAME
NTO
DESARROLLO
POSTERIOR
RELACIONES
RECIPROCAS
INTERACCION
SINCRONOZADA
APEGOS
PRIMARIOS
TEORIAS
TEMORES
EVALUACION DE
LA SEGURIDAD
APEGO
SEGURO
RESISTENCIA DESORGANIZADO
CALIDAD
DEL
CUIDADO
CACARACTE
RISTICAS
DEL BEBE
PRIVACION
SOCIAL
RECUPERACION
DE LA
PRIVACION
TEMPRANA
PRIVACION
TEMPRANA

Mapa conceptual

  • 1.
    MAESTRIA EN EDUCACION DESARROLLOHUMANO MAPASCONCEPTUALES PROFESOR: HUMBERTO RENE GONZALEZ VAZQUEZ LEF: FRANCISCO ELIEZER MORENO SERRANO MAYO DEL 2015
  • 2.
    EL DESARROLLO COMO CAMBIODE ESTRUCTURAS DEL CONOCIMIENTO TEORIAS DEL DESARROLLO COGNOSCITIVO DE PIAGET PRINCIPIOS DEL DESARROLLO ETAPAS DEL DESARROLLO CONTRIBUCIONES DE LA TEORIA DE PIAGET A LA EDUCACION ESQUEMAS CONJUNTO, OPERACIONES CONCEPTOS O TEORIAS. ADQUIRIR INFORMACION SOBRE EL MUNDO. ORGANIZACIÓN Y ADAPTACION ORGANIZACIÓN Y ADAPTACION PREDICCION INNATA CAPACIDAD DE ADAPTACION ADAPTACION AL ENTORNO (0 A 2 AÑOS) SENSOMOTORA (2 A 7 AÑOS) PREOPERACION AL OPERACIONES CONCRETAS APRENDE ESQUEMAS CONDUCTA PERMANENCIA GESTOS, PALABRAS NUMEROS E IMAGENES (HABILIDADES COMO) OPERACIONES FORMALES CAPACIDAD DE DESARROLLAR PENSAMIENTO CONCRETO Y ABTRACTO LOGICA OPERACIONES MENTALES OPERACIONES FORMALES RAZONAMIENTO CIENTIFICO, COMBINATORIO SERIACION CLASIFICACION INTERES PRIORITARIO A LOS PROCESOS COGNITIVOS INTERES PRIORITARIO EN LA EXPLORACION INTERES PRIORITARIO EN LAS ACTIVIDADES APROPIADAS PARA EL DESAROLLO INTERES PRIORITARIO EN LA INTERACCION SOCIAL
  • 3.
    O TEORÍAS DEL DESARROLLO COGNOSCITIVODE VYGOTSKY ORIGINES SOCIALES DEL PENSAMIENTO HERRAMIENTAS DE PENSAMIENTO LENGUAJE Y DESARROLLO INTERIORIZACIÓN TECNICAS COMPARACIÓN ENTRE LA TEORÍA DE PIACET Y VIGODIKY CONTRIBUCIÓN EDUCATIVA DE LA TEORÍA DE VYGOTSKY CONSTRUIR ACCIONES FÍSICAS OPERACIONES MENTALES ANTECEDE AL DESARROLLO PSICOLÓGICA CAMBIAR OBJETIVOS CONTROLAR EL PENSAMIENTO A LA CONDUCTA ETAPA SOCIAL EGOCÉNTRICA Y DEL HABLA INTERNA INTERACCIÓN SOCIAL NIVEL POTENCIAL DE DESARROLLO APRENDIZAJE PAPEL DEL HABLA PRIVADA TEORÍA LA ENSEÑANZA RECIPROCA ORIENTACIÓN PRESENCIA DEL HABLA
  • 4.
    PERSPECTIVAS ANTAGÓNICAS SOBRE EL DESARROLLODEL LENGUAJE LENGUAS Y DIALECTOS REGLAS QUE CONTRALAN SUS COMPONENTES FONOLOGÍA, SEMATICA SINTAXIS, PRAGMÁTICA Y LEXICOLOGÍA TEORÍAS DEL DESARROLLO LINGÜÍSTICO GRAMÁTICA ETAPAS DE ADQUISICIÓN DEL LENGUAJE ORDENAR PALABRASLENGUAJE DE CRIANZA LENGUAJE DE INTERACCIÓN DE LA MENTE CON EL AMBIENTE LENGUAJE BIOLÓGICO DESARROLLO LINGÜÍSTICO DE INTERACCIÓN SOCIAL LENGUAJE DEL NIÑO DESPUÉS DEL LENGUAJE EL LENGUAJE EN LA ADOLESCENCIA APRENDIZAJE DE DOS LENGUAS COMO FACILITAR EL DESARROLLO LINGÜÍSTICO COMO APRENDEMOS A CAMINAR APRENDIZAJE POR REFORZAMIENTO APRENDIZAJE POR IMITACIÓN Aprendizaje del niño (madre)
  • 5.
    Adolescencia, adultez yenvejecimiento ADOLESCENCIA EMPIEZA DESDE LOS 11 HASTA 17 AÑOS. PERIODO DE CRECIMIENTO RÁPIDO CAMBIOS FÍSICOS DESARROLLO FÍSICO Y MOTOS INICIO DE LA MUESTRACION MADUREZ FÍSICA REPRODUCCIÓN SEXUAL SE VUELVE POSIBLE CAMBIO DE LA MENTE DESARROLLO COOPERATIVO PIENSA CADA VEZ COMO ADULTO DESARROLLO MORAL Y CRECIMIENTO DE LA CONCIENCIA TRANSFORMA SU FORMA DE PENSAR NIVEL CONVENCIONAL NIVEL PRE CONVENCIONAL NIVEL POS CONVENCIONAL PERSONALIDAD Y DESARROLLO SOCIAL TRANSICIÓN A LA ADULTEZ ADULTEZ TEMPORANA ADULTEZ ADULTOS JOVENES CASAMIENTO HIJOS INTERMEDIO DE ADULTES LOS HIJOS ABANDONARON EL NIDO ADULTEZ JUBILACION REALIDADES FISICAS DEL ENREJECIMIENTO LOS MITOS DEL ENVEJECIMIENTO ENVEJECIMIENTO USO DE SATISFACCION DEL TIEMPO MAYORES DE 65 AÑOS SENILIDADA ACTIVIDAD PROLONGADA AGONIA Y MUERTE MORIMUNDOSA ULTIMOS AÑOS DE VIDA ENFERMEDADES NEGACION MUERTE
  • 6.
    UNA REVISION DELDESARROLLO EMOCIONAL TEMPERAMENTO Y DESARROLLO APEGO APEGOS DE LOS BEBES DIFERENCIAS INDIVIDUALES DEL APEGO FACTORES DE LA SEGURIDDA DEL APEGO APEGO Y DESARROLLO EL BEBE CARENTE DE APEGO INFLUENCIA HEREDITARIA ESTABILIDAD DEL TEMPERAME NTO DESARROLLO POSTERIOR RELACIONES RECIPROCAS INTERACCION SINCRONOZADA APEGOS PRIMARIOS TEORIAS TEMORES EVALUACION DE LA SEGURIDAD APEGO SEGURO RESISTENCIA DESORGANIZADO CALIDAD DEL CUIDADO CACARACTE RISTICAS DEL BEBE PRIVACION SOCIAL RECUPERACION DE LA PRIVACION TEMPRANA PRIVACION TEMPRANA