MAPA CONCEPTUAL


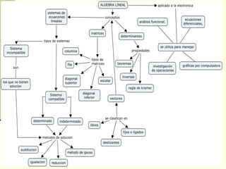
                 ALGEBRA LINEAL
                            Por:
Edwin Andrés Tamayo
Luis Mario Giraldo Moreno
QUE ES UN MAPA CONCEPTUAL
 Un mapa conceptual es algo similar a un esquema
  utilizado como método de aprendizaje. Es un
  instrumento muy efectivo a la hora de aprender
  contenidos que para el estudiante resultan difíciles
  de organizar y comprender. Específicamente, un
  mapa conceptual es una representación gráfica, con
  cierta organización y jerarquización de los
  contenidos. Este orden particular de los contenidos
  permite ordenar la información según los diferentes
  niveles de generalidad o importancia, lo que permite
  destacar ciertos conceptos por sobre otros,
  facilitando en gran medida la comprensión.
COMO SE CONTRUYE UN MAPA
          CONCEPTUAL
 Lea un texto e identifique en él las palabras que
  expresen las ideas principales o las palabras clave.

 subraye las palabras que identificó; y que se trate
  de lo más importante. por lo general, estas
  palabras son nombres o sustantivos comunes,
  términos científicos o técnicos.

 Identifique el tema o asunto general y escríbalo
  en la parte superior del mapa conceptual,

 Identifique las ideas que constituyen los subtemas
  ¿qué dice el texto del tema o asunto principal?
COMO SE CONTRUYE UN MAPA
             CONCEPTUAL
 Trace las conexiones correspondientes entre el tema principal y
   los subtemas.

 En el tercer nivel coloque los aspectos específicos de
   cada idea o subtema

 Trace las conexiones entre los subtemas y sus aspectos.

 Escriba los descriptores correspondientes a este tercer nivel.

 Considere si se requieren flechas y, en caso afirmativo, trace
   las cabezas de flecha en los conectores correspondientes.
Cuales son las características de un
         mapa conceptual
 1. Selección de las palabras claves que hagan
  referencia a los conceptos más significativos.
 2. Agrupar, ordenar y distribuir según el orden
  jerárquico de tal forma que el concepto globalizado
  se localice en la parte superior del gráfico y los
  demás por debajo de este.
 3. Las palabras clave se unen por líneas que tienen
  una palabra de enlace, esta sirve para unir los
  conceptos y establecer el tipo de relación existente
  entre ambos. A este conjunto se le llama
  PROPOSICIÓN.
Que es el cmaptool
 es un software multiplataforma para crear
 mapas conceptuales, por medio de unas
 aplicaciones escritas en Java. Permite tanto
 el trabajo local individual, como en red, ya
 sea local, o en internet, con lo que facilita el
 trabajo en grupo o colaborativo.
Como se utiliza
 Camp Tools se utiliza como estrategia de
  apoyo al proceso de aprendizaje. OBJETIVO
  Construir mapas conceptuales empleando el
  programa CmapTools software para
  desarrollar actividades de enseñanza y
  promover el aprendizaje en los estudiantes.
MAPA CONCEPTUAL
BIBLIOGRAFIA
   algebra lineal teoria y practica. Miguel a parello
   Elementos de Algebra Lineal Autovalores y autovectores
   Mapas conceptuales slide share
   Wikipedia
   Monografias.com

Mapaconceptualalgebralineal

  • 1.
    MAPA CONCEPTUAL ALGEBRA LINEAL Por: Edwin Andrés Tamayo Luis Mario Giraldo Moreno
  • 2.
    QUE ES UNMAPA CONCEPTUAL  Un mapa conceptual es algo similar a un esquema utilizado como método de aprendizaje. Es un instrumento muy efectivo a la hora de aprender contenidos que para el estudiante resultan difíciles de organizar y comprender. Específicamente, un mapa conceptual es una representación gráfica, con cierta organización y jerarquización de los contenidos. Este orden particular de los contenidos permite ordenar la información según los diferentes niveles de generalidad o importancia, lo que permite destacar ciertos conceptos por sobre otros, facilitando en gran medida la comprensión.
  • 3.
    COMO SE CONTRUYEUN MAPA CONCEPTUAL  Lea un texto e identifique en él las palabras que expresen las ideas principales o las palabras clave.  subraye las palabras que identificó; y que se trate de lo más importante. por lo general, estas palabras son nombres o sustantivos comunes, términos científicos o técnicos.  Identifique el tema o asunto general y escríbalo en la parte superior del mapa conceptual,  Identifique las ideas que constituyen los subtemas ¿qué dice el texto del tema o asunto principal?
  • 4.
    COMO SE CONTRUYEUN MAPA CONCEPTUAL  Trace las conexiones correspondientes entre el tema principal y los subtemas.  En el tercer nivel coloque los aspectos específicos de cada idea o subtema  Trace las conexiones entre los subtemas y sus aspectos.  Escriba los descriptores correspondientes a este tercer nivel.  Considere si se requieren flechas y, en caso afirmativo, trace las cabezas de flecha en los conectores correspondientes.
  • 5.
    Cuales son lascaracterísticas de un mapa conceptual  1. Selección de las palabras claves que hagan referencia a los conceptos más significativos.  2. Agrupar, ordenar y distribuir según el orden jerárquico de tal forma que el concepto globalizado se localice en la parte superior del gráfico y los demás por debajo de este.  3. Las palabras clave se unen por líneas que tienen una palabra de enlace, esta sirve para unir los conceptos y establecer el tipo de relación existente entre ambos. A este conjunto se le llama PROPOSICIÓN.
  • 6.
    Que es elcmaptool  es un software multiplataforma para crear mapas conceptuales, por medio de unas aplicaciones escritas en Java. Permite tanto el trabajo local individual, como en red, ya sea local, o en internet, con lo que facilita el trabajo en grupo o colaborativo.
  • 7.
    Como se utiliza Camp Tools se utiliza como estrategia de apoyo al proceso de aprendizaje. OBJETIVO Construir mapas conceptuales empleando el programa CmapTools software para desarrollar actividades de enseñanza y promover el aprendizaje en los estudiantes.
  • 8.
  • 9.
    BIBLIOGRAFIA  algebra lineal teoria y practica. Miguel a parello  Elementos de Algebra Lineal Autovalores y autovectores  Mapas conceptuales slide share  Wikipedia  Monografias.com