MAPA CONCEPTUAL

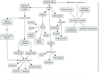
     ALGEBRA LINEAL
              Por:
José Alexander Castañeda Muñoz
   Leo Andrés Moreno Caicedo
MAPA CONCEPTUAL I
 Un mapa conceptual es es una técnica usada
 para la representación gráfica del conocimiento.
 Un mapa conceptual es una red de conceptos.
 En la red, los nodos representan los conceptos,
 y los enlaces las relaciones entre los conceptos
 algo similar a un esquema utilizado como
 método de aprendizaje. El mapa conceptual
 representa una jerarquía de diferentes niveles
 de generalidad e inclusividad conceptual y se
 conforma de: conceptos, proposiciones y
 palabras enlace (Novak y Gowin, 1988).
MAPA CONCEPTUAL II
 Los   conceptos: se refieren a objetos, eventos o
  situaciones y se representan en círculos llamados
  nodos. Existen tres tipos de conceptos: supraordinados
  (mayor nivel de inclusividad), coordinados (igual nivel de
  inclusividad) y subordinados (menor nivel de
  inclusividad).
 Las proposiciones: representan la unión de dos o más
  conceptos relacionados entre si, mediante una palabra
  enlace.
 Las palabras enlace: expresan el tipo de relación
  existente entre dos o más conceptos y se representan a
  través de líneas rotuladas.
COMO SE CONTRUYE UN MAPA CONCEPTUAL
 Si se quiere construir un mapa conceptual Después de leer un
   texto podemos hacer lo siguiente:
Se pueden seguir estos pasos:
1. Seleccionar los datos del texto
2. Agrupar los conceptos de mayor relación
3. Ordenar los conceptos del mas general al más abstracto
4.Representar y situar los conceptos en el mapa
5. Conectar los diferentes conceptos y revisar si hay una buena correlación
6. Comprobar si el mapa se entiende o faltan conectores ó conceptos.
7. Reflexionar sobre el mapa para ver si hay relaciones faltantes.
Cuales son las características de un mapa
                     conceptual
 Sirve para diseñar una estructura compleja (textos largos,
    hipermedia, páginas web grandes, etc.)
   Comunicar ideas complejas
   Contribuir al aprendizaje integrando explícitamente conocimientos
    nuevos y antiguos
   Evaluar la comprensión o diagnosticar la incomprensión
   Explorar el conocimiento previo y los errores de concepto
   Fomentar el aprendizaje significativo para mejorar el éxito de los
    estudiantes
   Generar conceptos o ideas sobre algo o un tema.
   Medir la comprensión de conceptos.
Que es el cmaptool
 Es un programa gratuito para crear mapas conceptuales
    desarrollado por el el prestigioso Institute for Humane &
    Machine Cognition, de Florida. Con colaboración del prestigioso
    investigador Joseph D. Novak, padre de los mapas
    conceptuales.
   Entre sus características principales podemos mencionar:
   Permite crear mapas conceptuales de cualquier tipo y
    establecer relaciones entre los objectos.
   A los conceptos se les puede añadir recursos de audio, video,
    texto, etc.
   Los mapas generados con Cmaptools pueden ser exportados
    en distintos formatos, como gráfico, PDF o página web.
   Permite el trabajo en colaboración en Internet.
Como se utiliza
 Camp Tools se utiliza como estrategia de apoyo al proceso de
  aprendizaje. OBJETIVO Construir mapas conceptuales
  empleando el programa CmapTools software para desarrollar
  actividades de enseñanza y promover el aprendizaje en los
  estudiantes.
MAPA CONCEPTUAL
BIBLIOGRAFIA
 http://chuyachaki.eafit.edu.co/rid=18X33Z4QL-3Q4ZY7-
  DZT/mapaconcept.pdf
 http://temasmatematicos.uniandes.edu.co/Seminario/pagin
  as/Seminario_03/index.htm
 http://es.wikipedia.org/wiki/Mapa_conceptual

Mapa conceptual algebra lineal jacm lamc

  • 1.
    MAPA CONCEPTUAL ALGEBRA LINEAL Por: José Alexander Castañeda Muñoz Leo Andrés Moreno Caicedo
  • 2.
    MAPA CONCEPTUAL I Un mapa conceptual es es una técnica usada para la representación gráfica del conocimiento. Un mapa conceptual es una red de conceptos. En la red, los nodos representan los conceptos, y los enlaces las relaciones entre los conceptos algo similar a un esquema utilizado como método de aprendizaje. El mapa conceptual representa una jerarquía de diferentes niveles de generalidad e inclusividad conceptual y se conforma de: conceptos, proposiciones y palabras enlace (Novak y Gowin, 1988).
  • 3.
    MAPA CONCEPTUAL II Los conceptos: se refieren a objetos, eventos o situaciones y se representan en círculos llamados nodos. Existen tres tipos de conceptos: supraordinados (mayor nivel de inclusividad), coordinados (igual nivel de inclusividad) y subordinados (menor nivel de inclusividad).  Las proposiciones: representan la unión de dos o más conceptos relacionados entre si, mediante una palabra enlace.  Las palabras enlace: expresan el tipo de relación existente entre dos o más conceptos y se representan a través de líneas rotuladas.
  • 4.
    COMO SE CONTRUYEUN MAPA CONCEPTUAL  Si se quiere construir un mapa conceptual Después de leer un texto podemos hacer lo siguiente: Se pueden seguir estos pasos: 1. Seleccionar los datos del texto 2. Agrupar los conceptos de mayor relación 3. Ordenar los conceptos del mas general al más abstracto 4.Representar y situar los conceptos en el mapa 5. Conectar los diferentes conceptos y revisar si hay una buena correlación 6. Comprobar si el mapa se entiende o faltan conectores ó conceptos. 7. Reflexionar sobre el mapa para ver si hay relaciones faltantes.
  • 5.
    Cuales son lascaracterísticas de un mapa conceptual  Sirve para diseñar una estructura compleja (textos largos, hipermedia, páginas web grandes, etc.)  Comunicar ideas complejas  Contribuir al aprendizaje integrando explícitamente conocimientos nuevos y antiguos  Evaluar la comprensión o diagnosticar la incomprensión  Explorar el conocimiento previo y los errores de concepto  Fomentar el aprendizaje significativo para mejorar el éxito de los estudiantes  Generar conceptos o ideas sobre algo o un tema.  Medir la comprensión de conceptos.
  • 6.
    Que es elcmaptool  Es un programa gratuito para crear mapas conceptuales desarrollado por el el prestigioso Institute for Humane & Machine Cognition, de Florida. Con colaboración del prestigioso investigador Joseph D. Novak, padre de los mapas conceptuales.  Entre sus características principales podemos mencionar:  Permite crear mapas conceptuales de cualquier tipo y establecer relaciones entre los objectos.  A los conceptos se les puede añadir recursos de audio, video, texto, etc.  Los mapas generados con Cmaptools pueden ser exportados en distintos formatos, como gráfico, PDF o página web.  Permite el trabajo en colaboración en Internet.
  • 7.
    Como se utiliza Camp Tools se utiliza como estrategia de apoyo al proceso de aprendizaje. OBJETIVO Construir mapas conceptuales empleando el programa CmapTools software para desarrollar actividades de enseñanza y promover el aprendizaje en los estudiantes.
  • 8.
  • 9.
    BIBLIOGRAFIA  http://chuyachaki.eafit.edu.co/rid=18X33Z4QL-3Q4ZY7- DZT/mapaconcept.pdf  http://temasmatematicos.uniandes.edu.co/Seminario/pagin as/Seminario_03/index.htm  http://es.wikipedia.org/wiki/Mapa_conceptual