UNIVERSIDAD REGIONAL AUTONOMA DE LOS ANDES
“UNIANDES”
Matriz Ambato
Facultad de ciencias médicas
Dr. Armando Quintana
Segundo Semestre C
Anatomía II
Alumno: Bryan Díaz
Mapa conceptual de la División Topográfica del Abdomen
2015 - 2016
División Topográfica del Abdomen
Topográficamente se dividen en 2:
Abdomen Cerrado
Abdomen Abierto
Contiene:
Comprende:
Comprende:
Comprende:
Comprende:
Comprende:
División Topográfica del Abdomen
Abdomen Cerrado
Hipocondrio
derecho
División topográfica que se
efectúa en la pared
abdominal.
Determina la existencia
de 9 cuadrantes
Dos líneas horizontales y
dos verticales
Hipocondrio
izquierdo
Epigastrio
Lóbulo derecho del hígado,
vesícula biliar, vía biliar,
ángulo cólico derecho y la
porción derecha del colon
transverso.
Lóbulo izquierdo del hígado,
el fondo gástrico, parte del
cuerpo y la cola del páncreas,
la porción izquierda del
colon transverso, el ángulo
cólico izquierdo y el bazo.
La vía biliar extrahepática, el
cuerpo y el antro gástrico,
parte del duodeno, la cabeza
y parte del cuerpo del
páncreas.
Región umbilical
o Mesogastrio
Intestino delgado y una parte
del duodeno.
La porción inferior del
colon sigmoides y el
recto.
Flanco derecho Parte del colon
ascendente
Flanco izquierdo
Fosa ilíaca
derecha
Fosa ilíaca
izquierda
Hipogastrio
Parte del colon
descendente
Comprende:
El ciego, el apéndice y
la porción inferior del
colon ascendente.
Comprende:
La parte inferior del colon
descendente y la porción
superior del colon
sigmoides.
Comprende:
Comprende:
Comprende:
Comprende:
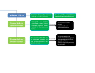
Abdomen Abierto
Compartimiento
supramesocólico
Compartimiento
inframesocólico
Tres regionesoceldas:
Celíaca
Subfrénicaderecha
Subfrénicaizquierda
-La porción abdominal
Arteria mesentérica superior
Arteria mesentérica inferior
- porción pelviana
Aparato urogenital (Delante).
Recto (atrás).
Determina el mesocolon transverso
dentro de la cavidad abdominal.
Corresponde al territorio
irrigado por el tronco celíaco
(estómago, duodeno, hígado,
vesícula, vía biliar, páncreas y
bazo).
Se encuentra subdividido por
el mesocolon sigmoides en
una porción abdominal y una
porción pelviana.
En dos grandes compartimientos:
supramesocólico e inframesocólico.

Mapa conceptual de la topografia del abdomen

  • 1.
    UNIVERSIDAD REGIONAL AUTONOMADE LOS ANDES “UNIANDES” Matriz Ambato Facultad de ciencias médicas Dr. Armando Quintana Segundo Semestre C Anatomía II Alumno: Bryan Díaz Mapa conceptual de la División Topográfica del Abdomen 2015 - 2016
  • 2.
    División Topográfica delAbdomen Topográficamente se dividen en 2: Abdomen Cerrado Abdomen Abierto
  • 3.
    Contiene: Comprende: Comprende: Comprende: Comprende: Comprende: División Topográfica delAbdomen Abdomen Cerrado Hipocondrio derecho División topográfica que se efectúa en la pared abdominal. Determina la existencia de 9 cuadrantes Dos líneas horizontales y dos verticales Hipocondrio izquierdo Epigastrio Lóbulo derecho del hígado, vesícula biliar, vía biliar, ángulo cólico derecho y la porción derecha del colon transverso. Lóbulo izquierdo del hígado, el fondo gástrico, parte del cuerpo y la cola del páncreas, la porción izquierda del colon transverso, el ángulo cólico izquierdo y el bazo. La vía biliar extrahepática, el cuerpo y el antro gástrico, parte del duodeno, la cabeza y parte del cuerpo del páncreas. Región umbilical o Mesogastrio Intestino delgado y una parte del duodeno. La porción inferior del colon sigmoides y el recto. Flanco derecho Parte del colon ascendente Flanco izquierdo Fosa ilíaca derecha Fosa ilíaca izquierda Hipogastrio Parte del colon descendente Comprende: El ciego, el apéndice y la porción inferior del colon ascendente. Comprende: La parte inferior del colon descendente y la porción superior del colon sigmoides. Comprende: Comprende:
  • 4.
    Comprende: Comprende: Abdomen Abierto Compartimiento supramesocólico Compartimiento inframesocólico Tres regionesoceldas: Celíaca Subfrénicaderecha Subfrénicaizquierda -Laporción abdominal Arteria mesentérica superior Arteria mesentérica inferior - porción pelviana Aparato urogenital (Delante). Recto (atrás). Determina el mesocolon transverso dentro de la cavidad abdominal. Corresponde al territorio irrigado por el tronco celíaco (estómago, duodeno, hígado, vesícula, vía biliar, páncreas y bazo). Se encuentra subdividido por el mesocolon sigmoides en una porción abdominal y una porción pelviana. En dos grandes compartimientos: supramesocólico e inframesocólico.