Incrustar presentación





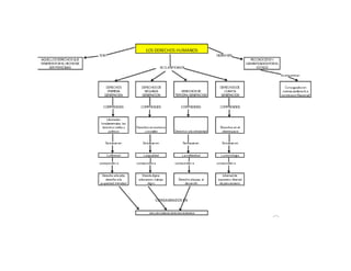
El documento describe un mapa conceptual sobre las cuatro generaciones de derechos humanos, creado por Milena Botero Villafañe en el contexto académico de la Universidad del Quindío. Se menciona la necesidad de sintetizar los derechos civiles y políticos, económicos, sociales y culturales, derechos de los pueblos y solidaridad, y derechos en el ciberespacio. Se enfatiza la organización gráfica de las ideas principales y sus derivaciones relacionadas con el tema.



