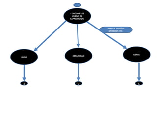
CONDUCIR LOS
           CURSOS DE
         CAPACITACIÓN.



                         IMPLICA DISEÑOS
                          DIVIDIDOS EN:-




                                           CIERRE
           DESARROLLO
INICIO




  a            b                               c
a



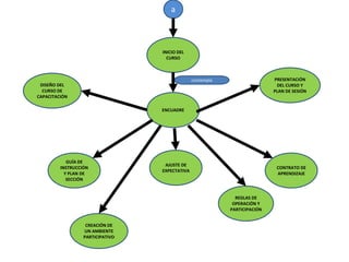
                                  INICIO DEL
                                    CURSO



                                                contempla                   PRESENTACIÓN
 DISEÑO DEL                                                                  DEL CURSO Y
  CURSO DE                                                                  PLAN DE SESIÓN
CAPACITACIÓN

                                  ENCUADRE




            GUÍA DE
                                   AJUSTE DE
         INSTRUCCIÓN                                                         CONTRATO DE
                                  EXPECTATIVA
           Y PLAN DE                                                         APRENDIZAJE
            SECCIÓN


                                                              REGLAS DE
                                                             OPERACIÓN Y
                                                            PARTICIPACIÓN


                   CREACIÓN DE
                  UN AMBIENTE
                  PARTICIPATIVO
b         DESARROLLO DEL
              CURSO



      considerando
                                                                                             MOTIVACIÓN
                                                         DINÁMICA DEL
                                                            GRUPO
                     CONTENIDO
                      DE TEMAS


                     empleando



    TÉCNICAS
                                                                  MANEJO DE
    GRUPALES
                                                                   EQUIPO Y
                                                                  MATERIALES
                                                                   DE APOYO                   SÍNTESIS Y
                                                                                               LOGROS
                                                                                             ALCANZADOS

                                            AJUSTES AL
      LENGUAJE
                                             PLAN DE
     VERBAL Y NO
                                              SESIÓN
       VERBAL




                                 PRINCIPIOS DE
                                                                                 GRADO DE
                                  EDUCACIÓN
                                                                                AVANCE DE
                                  (ADULTOS)
                                                                               LOS ALUMNOS



               FORMULACIÓN
                   DE
               COMPROMISOS
c



             CIERRE DEL
               CURSO

             contemplando
                              LOGRO DE
   RESUMEN                  EXPECTATIVAS
   GENERAL                   Y OBJETIVOS




INFORME DE                      CURSOS DE
  AVANCES                         MAYOR
                                 ALCANCE

             FORMULACIÓN
                 DE
             COMPROMISOS
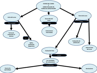
ETAPAS DEL CURSO
                                                    Y
                                            COMO EVALUAR UN
                                          CURSO DE CAPACITACIÓN




                                                                                      Cierre del curso
     Inicio del curso
                                               Desarrollo del
                                                  curso
                                                                                       realiza
      Da a conocer                                 aplica




                                                Evaluaciones
       Forma de                                 intermedias
     evaluación al
        alumno
                        y

                                                                            Evaluación de
                               Aplica                                        satisfacción
                            evaluación
                            diagnostica
                                                                                                   Informe final
                                                                                                     del curso
                                               Evaluación final


                                                                  analiza


                                                 Los resultados
                                                de evaluaciones

                                                 considerando

 Avance de                                                                                         desviaciones
aprendizaje
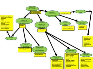
Impartición
                                                   de cursos de
                                                   capacitación                                                                                                  Cierre del
                                                          Se constituye por:                  Elemento 3                                                           curso
                                                                                                                      Se compone por:
                                                                                            Evaluar cursos
                                                                                            de capacitación
Acorde con los objetivos
Congruente con la guía de
Instrucción.                     Elemento 1
Incluye:
Perfil de Ingreso
                                 Preparar las
Lugar de instrucción          sesiones del curso                                                                                                                   Desarrollo
Duración                       de capacitación                             Elemento 2                                       Inicio del
                                                                                                                                                                   del curso
Contenido temático                                                        Conducir los                                        curso
Datos Generales                 Implica:                                    cursos de                                                                             Evaluaciones
Forma de Evaluación                                                       capacitación                                       Forma de evaluación                  intermedias
Material de apoyo                                                                                                           Evaluación Diagnostica
                                                                          Se Integra por:




                                                                                                                                                                              Evaluación final.
                   Plan de                                                                                                                                                    Evaluación de la
                   sesión                                                                                                                                                     satisfacción del
                                                                                                                                                                              curso.
                                                                                                                                                                              Resultado de las
                                                                                                                                                                              evaluaciones.
                                        Lista de                                                                                                                              Informe final del
                                                                                                                                                                              curso.
                                      verificación
                                                                   Comprobación
                             Corresponde con el plan de            de existencia y
                                      sesión.
                                                                  funcionamiento                                                         Desarrollo
                                                                    de recursos                                                          del curso
                                                                  Al inicio del curso                                             Durante el desarrollo de los                Cierre del
                                                                                                                                  temas se considera:                           curso
                                                                                                                                  Técnicas grupales.
                                                                                                       Inicio del
                                                                                                                                  Principios de educación de          Síntesis
                                                                                                         curso                    adultos.                            Logro de expectativas y
                                                                                                  En el encuadre:                 Materiales de apoyo                 objetivos
                                                                                                  Ambiente participativo.         Manejo del equipo.                  Cursos de mayor alcance
                                                                                                  Objetivo y metodología.         Motivación                          Formulación de
                                                                                                  Ajuste de expectativas          Dinámicas de grupo                  compromisos
                                                                                                  Reglas de operación             Ajustes al plan de sesión           Resumen general.
                                                                                                  Contrato de aprendizaje         Amabilidad                          Informe de avances.

Mapa conceptual exposición clase

  • 2.
    CONDUCIR LOS CURSOS DE CAPACITACIÓN. IMPLICA DISEÑOS DIVIDIDOS EN:- CIERRE DESARROLLO INICIO a b c
  • 3.
    a INICIO DEL CURSO contempla PRESENTACIÓN DISEÑO DEL DEL CURSO Y CURSO DE PLAN DE SESIÓN CAPACITACIÓN ENCUADRE GUÍA DE AJUSTE DE INSTRUCCIÓN CONTRATO DE EXPECTATIVA Y PLAN DE APRENDIZAJE SECCIÓN REGLAS DE OPERACIÓN Y PARTICIPACIÓN CREACIÓN DE UN AMBIENTE PARTICIPATIVO
  • 4.
    b DESARROLLO DEL CURSO considerando MOTIVACIÓN DINÁMICA DEL GRUPO CONTENIDO DE TEMAS empleando TÉCNICAS MANEJO DE GRUPALES EQUIPO Y MATERIALES DE APOYO SÍNTESIS Y LOGROS ALCANZADOS AJUSTES AL LENGUAJE PLAN DE VERBAL Y NO SESIÓN VERBAL PRINCIPIOS DE GRADO DE EDUCACIÓN AVANCE DE (ADULTOS) LOS ALUMNOS FORMULACIÓN DE COMPROMISOS
  • 5.
    c CIERRE DEL CURSO contemplando LOGRO DE RESUMEN EXPECTATIVAS GENERAL Y OBJETIVOS INFORME DE CURSOS DE AVANCES MAYOR ALCANCE FORMULACIÓN DE COMPROMISOS
  • 6.
    ETAPAS DEL CURSO Y COMO EVALUAR UN CURSO DE CAPACITACIÓN Cierre del curso Inicio del curso Desarrollo del curso realiza Da a conocer aplica Evaluaciones Forma de intermedias evaluación al alumno y Evaluación de Aplica satisfacción evaluación diagnostica Informe final del curso Evaluación final analiza Los resultados de evaluaciones considerando Avance de desviaciones aprendizaje
  • 7.
    Impartición de cursos de capacitación Cierre del Se constituye por: Elemento 3 curso Se compone por: Evaluar cursos de capacitación Acorde con los objetivos Congruente con la guía de Instrucción. Elemento 1 Incluye: Perfil de Ingreso Preparar las Lugar de instrucción sesiones del curso Desarrollo Duración de capacitación Elemento 2 Inicio del del curso Contenido temático Conducir los curso Datos Generales Implica: cursos de Evaluaciones Forma de Evaluación capacitación Forma de evaluación intermedias Material de apoyo Evaluación Diagnostica Se Integra por: Evaluación final. Plan de Evaluación de la sesión satisfacción del curso. Resultado de las evaluaciones. Lista de Informe final del curso. verificación Comprobación Corresponde con el plan de de existencia y sesión. funcionamiento Desarrollo de recursos del curso Al inicio del curso Durante el desarrollo de los Cierre del temas se considera: curso Técnicas grupales. Inicio del Principios de educación de Síntesis curso adultos. Logro de expectativas y En el encuadre: Materiales de apoyo objetivos Ambiente participativo. Manejo del equipo. Cursos de mayor alcance Objetivo y metodología. Motivación Formulación de Ajuste de expectativas Dinámicas de grupo compromisos Reglas de operación Ajustes al plan de sesión Resumen general. Contrato de aprendizaje Amabilidad Informe de avances.