MAPA CONCEPTUAL GERENCIA DE PROYECTOS
CLAUDIA INÉS CHÁVEZ MERCADO
DOCENTE:
Luz Elena Cardona Castaño
Master en Comunicación Educativa y Cultura
UNIVERSIDAD DEL SANTANDER – UDES
GERENCIA DE PROYECTOS DE TECNOLOGIA EDUCATIVA
MAESTRIA EN GESTION DE LA TECNOLOGIA EDUCATIVA
FACULTAD DE MAESTRIAS
SINCELEJO – SUCRE
2016
INTRODUCCIÓN
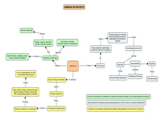
La gerencia de proyecto es una disciplina que organiza y administra los recursos para que un proyecto sea terminado, de ahí que
necesita un profesional que planifique estratégicamente de tal manera que mantenga una organización estructurada, asociada a una
correcta toma de decisiones. Es importante anotar que un gerente de proyecto de tener conocimiento de diferentes áreas como son:
integración, alcance, tiempo, costo, calidad, recursos humanos, comunicación, riegos, adquisiciones, responsabilidad,
profesionalismo y ética, sabiendo que un proyecto permite solucionar un problema o necesidad o producir un producto o servicio . El
mapa conceptual presentando en este trabajo permite tener claro el rol de un profesional en el desarrollo de un proyecto basada en
una excelente gerencia de proyecto , los elementos necesarios para que pueda cumplirse el ciclo de vida de un proyecto
completamente y los principales responsables de establecer adecuadamente el ciclo de vida de un proyecto.
REFERENCIAS BIBLIOGRÁFICAS
http://aulavirtual.eaie.cvudes.edu.co/publico/lems/L.000.001.MG/librov2.html
http://aulavirtual.eaie.cvudes.edu.co/publico/lems/L.000.001.MG/Documentos/cap1/Capitulo_Completo.pdf
http://aulavirtual.eaie.cvudes.edu.co/publico/lems/L.000.001.MG/cap2.html
http://aulavirtual.eaie.cvudes.edu.co/publico/lems/L.000.001.MG/Documentos/cap2/Capitulo_Completo.pdf

MAPA CONCEPTUAL SOBRE GERENCIA DE PROYECTO