Incrustar presentación
Descargar para leer sin conexión





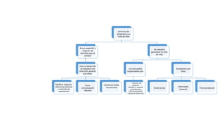
El documento presenta un mapa conceptual sobre la gerencia de proyectos y su ciclo de vida. Explica que la gerencia de proyectos busca expandir o mejorar los servicios prestados y requiere una dirección general que planifique, organice, seleccione personal y controle las operaciones con comunicación efectiva y gestionando los recursos. Además, garantiza el ciclo de vida del proyecto, el cual está compuesto por fases inicial, intermedia y final e involucra a directores de proyecto, clientes, inversionistas y equipos de desarrollo



