Incrustar presentación
Descargar como DOCX, PPTX



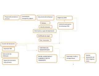
El documento describe los pasos del proceso de exportación, incluyendo realizar estudios de mercado, cotizaciones, costeos, tramites de autorización, preparación de documentación como facturas, certificados de origen y embarque, contratación de transporte y seguro, y preparación del producto para exportar. También detalla las funciones del transportador como solicitar devoluciones de IVA, elaborar documentos de transporte, entregar la mercancía y documentación a la autoridad aduanera para el despacho de la carga.


