1
INGENIERIA DEL PRODUCTO                               Mermelada de Quinua                 2




                         DEDICATORIA:

      A dios por darnos la vida y por permitirnos alcanzar nuestras metas e
      iluminarnos en cada momento.




      A nuestras familias por los consejos y la educación, y por el apoyo otorgado en
      cada momento, pero sobre todo a nuestras madres quienes nos trajeron al
      mundo.




      Nuestro más sincero agradecimiento a nuestro docente guía, el Ingeniero Luis
      García quien nos entregó su confianza e incondicional apoyo, lo cual nos facilitó
      de manera muy significativa el logro de nuestros objetivos tanto personales
      como profesionales.




      Muchas Gracias




  2
INGENIERIA DEL PRODUCTO                                                              Mermelada de Quinua                                    3




                                                       INDICE
INTRODUCCIÓN .......................................................................................................................5
PRESENTACIÓN .......................................................................................................................6
GENERALIDADES.....................................................................................................................7
1.1OBJETIVOS DEL ESTUDIO ..............................................................................................9
   1.1.1.OBJETIVO PRINCIPAL ........................................................................................................ 9
   1.1.2.OBJETIVOS ESPECÍFICOS ................................................................................................... 9
CAPITULO I: Análisis de la Necesidad........................................................................... 10
1.1ANÁLISIS DE LA NECESIDAD ..................................................................................................11
   1.1.3.Definición de la Necesidad (necesidad de alimentos saludables para el consumo). .. 11
   1.1.4.Percepción de la Necesidad ........................................................................................... 12
   1.1.5.Validación de la Necesidad ............................................................................................ 13
   1.1.6.Expresión de la Necesidad ............................................................................................. 15
   1.1.7.Análisis Intuitivo de las Funciones ................................................................................. 16
CAPITULO II: Desarrollo del Concepto ......................................................................... 17
2.1PROCESO DE DESARROLLO DEL CONCEPTO ...................................................................18
   2.1.1. Declaración de la Misión ............................................................................................... 18
   2.1.2 Identificar las Necesidades del Cliente ......................................................................... 18
   2.1.3. Especificaciones Del Producto ..................................................................................... 19
   2.1.4. Generación De Conceptos ............................................................................................ 19
   2.1.5. Selección del Concepto ............................................................................................... 21
   2.1.6. Prueba De Concepto .................................................................................................... 24
CAPITULO III: Estudio de Mercado ................................................................................ 26
3.1. PLIEGO DE CONDICIONES DE MARKETING ..................................................................26
   3.1.1. Definición del Producto ................................................................................................ 26
   3.1.2. Descripción del Producto ............................................................................................ 27
   3.1.3. Aspectos Cualitativos de la Descripción del Producto ................................................ 27
   3.1.4. Aspectos Cuantitativos de la Descripción del Producto .............................................. 29
3.2. ESTUDIO DEL SEGMENTO DEL MERCADO .....................................................................29
   3.2.1. Justificación: ............................................................................................................... 29
   3.2.2. Definiciones de Demandas en Base a la Información Estadística Disponible ........ 30
   3.2.3. Análisis de la Demanda ................................................................................................ 31
   3.2.4. Análisis de la Oferta...................................................................................................... 35
   3.2.5. Investigación de Mercados.......................................................................................... 38
   3.2.6. Resultados Específicos de la Encuesta ......................................................................... 40
CAPITULO IV: Análisis Funcional ................................................................................... 54
        3
INGENIERIA DEL PRODUCTO                                                            Mermelada de Quinua                                   4


4.1. ANÁLISIS FUNCIONAL .............................................................................................................54
   4.1.1. Búsqueda Intuitiva ...................................................................................................... 55
   4.1.2. Búsqueda de Funciones .............................................................................................. 55
4.2ESTUDIO DEL CICLO VITAL Y DEL ENTORNO (MÉTODO RED) ...............................56
   4.2.1Ciclo de Vida del Producto .............................................................................................. 56
   4.2.2Entorno:                  58
   4.2.3Adaptación o Interacción ................................................................................................ 59
4.3MÉTODO SAFE (SEQUENTIAL ANALYSIS OF FUNCTIONAL ELEMENTS) .............60
4.4Examen de los Movimientos y de los Esfuerzos .............................................................63
   4.4.1Identificar Elementos: ..................................................................................................... 63
   4.4.2Caracterizar los Movimientos ......................................................................................... 63
   4.4.3Esfuerzos                 64
   4.4.4Funciones                 64
4.5Pliego de Condiciones Funcionales.......................................................................................65
   4.5.1Funciones Principales ...................................................................................................... 65
   4.5.2Funciones del Producto Complementarias ..................................................................... 65
   4.5.3Funciones Restrictivas ..................................................................................................... 65
4.6MÉTODO FAST                            66
4.7JERARQUIZACIÓN DE FUNCIONES .......................................................................................67
   4.7.1Clasificación Cruzada ....................................................................................................... 68
CAPITULO V: Ingeniería del Proyecto .......................................................................... 73
5.1IDENTIFICACIÓN DE LA IDEA DEL PROYECTO ...............................................................74
   5.1.1Partes Principales del Producto ...................................................................................... 74
   5.1.2Dimensiones               75
   5.1.3Pesos                     75
5.2FACTIBILIDAD TECNOLÓGICA ...............................................................................................75
   5.2.1 Descripción de Métodos Factibles para su Construcción .............................................. 75
   5.2.2. Descripción de los Procesos: ....................................................................................... 78
CAPITULO VI: Costos y Presupuestos ........................................................................... 82
6.1Aspectos Económicos y Financieros: ...................................................................................83
   6.1.1Inversión en Capital de Trabajo: ..................................................................................... 83
   6.1.2Aspectos Económicos y Financieros:............................................................................... 86
CONCLUSIONES ..................................................................................................................... 89
RECOMENDACIONES ........................................................................................................... 90
BIBLIOGAFIA ......................................................................................................................... 91




        4
INGENIERIA DEL PRODUCTO                              Mermelada de Quinua           5




                       INTRODUCCIÓN
      En ocasiones vemos algunos productos que parecen tenerlo todo para
      triunfar pero terminan fracasando. La determinación de las causas es en
      algunos casos una labor compleja pero en la mayoría de las ocasiones se
      deben a defectos básicos en los mismos o incluso a estrategias equivocadas
      en su comercialización.

      Cuando hablamos de “nuevo producto” no tenemos por qué referirnos solo
      a una innovación (nuevo para el mercado y nuevo para la empresa que lo
      crea) sino también a la adaptación de algunos existentes o a pequeñas
      actualizaciones que se lanzan, en este caso, sin éxito.

      "El producto o servicio más revolucionario fracasará si el cliente ya
      encontró otra solución para sus necesidades", dice Michael Burkett,
      vicepresidente de innovación de productos de AMR Research.

      Deseamos desarrollar un producto que tenga éxito en el mercado para lo
      cual desarrollaremos el análisis de lanzamiento de un nuevo producto, con
      el cual obtendremos la clave para posicionar nuestro producto en el
      mercado




                                                                Los Autores




  5
INGENIERIA DEL PRODUCTO                              Mermelada de Quinua                 6




                       PRESENTACIÓN

      Hipócrates ya decía: "Que tu alimento sea tu medicina y tu medicina sea tu
      alimento".

      Desde un inicio, el hombre íntimamente ligado a la Naturaleza, ha buscado
      en los productos de la tierra cómo curar sus enfermedades, y es la
      experiencia de millones de años la que han hecho de la naturaleza la
      primera fuente de salud de la humanidad.

      Es por ello que el presente trabajo nos muestra una nueva alternativa de
      mermelada a base de Quinua,la que cuenta con propiedades; naturales,
      alimenticias, vitamínicas y medicinales, un producto vegetal muy sano y rico
      en vitaminas: A, B1, B2, C, D; minerales: calcio, cobalto, boro, magnesio, zinc,
      potasio, hierro; y sobre todo, es un producto orgánico y natural, sin ninguna
      sustancia química, alimento que         desde hace 3,000 años se viene
      consumiendo en el Perú y que hoy en el siglo XXI.




  6
INGENIERIA DEL PRODUCTO                              Mermelada de Quinua                7




                      GENERALIDADES
La quinua es un grano andino, su mayor diversidad se encuentra a orillas del
Titicaca. Su característica fundamental es que tiene un balance ideal de
aminoácidos esenciales, que son los que permiten el desarrollo normal del ser
humano. Tiene calcio asociado al zinc y al magnesio, para los huesos y dientes.
Tiene hierro y vitaminas. Por eso es considerado el mejor alimento vegetal.

Tradicionalmente la quinua se consume en sopa o en tortas, En los últimos años ha
aumentado el interés por cultivos de buen valor nutritivo con alto contenido en
proteínas como lo son la quinua (ChenopodiumquinoaWilld.).

La Quinua es el cereal de mayor y más completa composición en aminoácidos que
existen sobre el planeta. Contiene los 20 aminoácidos (incluyendo los 10
esenciales), especialmente la Lisina, que es de vital importancia para el desarrollo
de las células del cerebro, los procesos de aprendizaje, memorización y raciocinio,
así como para el crecimiento físico.

Su fácil digestibilidad los convierte en un reconstituyente por excelencia, ideal para
la alimentación de enfermos convalecientes o niños con síntomas de desnutrición
crónica.
La quinua, es excepcionalmente alta en lisina, un aminoácido no muy abundante en
el reino vegetal. Contiene todos los aminoácidos esenciales, particularmente
arginina e histidina, que son muy apropiados para la alimentación infantil.

La quinua posee la mayor proporción y mejores proteínas respecto del resto de
cereales, es rica en Ácidos grasos y minerales (es una fuente de vitamina E y de
varias vitaminas del grupo B).

Es rica en hidratos de carbono, proteínas de alto valor biológico que contienen
todos los aminoácidos esenciales, grasas insaturadas, minerales y vitaminas.
Además aporta fibra y no contiene gluten, por lo que pueden tomarlo las personas
que tienen celiaquía o intolerancia al gluten, salvo cuando se mezcla con harina de
trigo para hacerla panificable (pan de quinua).

En el cuadro muestran la composición nutricional de la quinua. Se observa que el
contenido de proteínas es mayor en la quinua.

     7
INGENIERIA DEL PRODUCTO                               Mermelada de Quinua           8


El grano de la quinua es una excelente fuente de proteínas, minerales,
oligoelementos y vitaminas: C, B1, B2, B3, Ácido fólico, Niacina, Calcio, Hierro y
Fósforo. Su ventaja con respecto a otros tubérculos (papa, camote, yuca) es que
tienen un contenido elevado de zinc, el cual fortalece el sistema inmunológico y
previene las infecciones respiratorias.

                          Proteínas             11.0 – 21.3

                           Grasas                    5.3 – 8.4

                      Carbohidratos             53.5 – 74.3

                            Fibra                    2.1 – 4.9

                           Ceniza                    3.0 – 3.6

                          Humedad                9.4 – 13.4
Fuente: http://www.agualtiplano.net/biodiversidad/cultivos/quinua.htm

A continuación el cuadro del contenido de vitaminas en la quinua comparado con
algunos tubérculos:

                                                                            Ac.
                Vitamina A     Tiamina     Riboflavina      Niacina
   Alimentos                                                             Ascorbico
                 ER/100g       mg/100g      mg/100g         mg/100g
                                                                         mg/100g

     Maca                           0.16      0.53               40.15     2.16

    Quinua                          30         28                 7         3

    Camote          250             0.07       0.8               0.28      36.4

     Papa             6             0.1       0.02                1.5      17.4

Fuente: Laboratorio de Análisi de EMBRAPA/CTAA (1991)




     8
INGENIERIA DEL PRODUCTO                     Mermelada de Quinua                9



 1.1 OBJETIVOS DEL ESTUDIO

        1.1.1. OBJETIVO PRINCIPAL
             Desarrollo del plan para la elaboración y lanzamiento de un
             producto innovador dedicado a satisfacer la necesidad de
             tener un alimento diario que sea nutritivo y fácil de consumir,
             además de tener múltiples propiedades que favorecen a la
             salud de nuestro mercado objetivo; como es el “MERMELADA
             DE QUINUA”.


        1.1.2. OBJETIVOS ESPECÍFICOS
                Identificar el proceso de formulación e identificación de
                necesidades de un producto nuevo.
                Realizar la identificación y formulación de funciones de
                nuestro producto, aplicando el método RED.
                Definir las especificaciones a partir de las necesidades
                expresadas como funciones.
                Esquematizar el proceso productivo para la elaboración
                del producto “Mermelada de Quinua”.
                Podemos concluir el Objetivo Fundamental del Producto
                es permitir al público consumidor la forma más cómoda,
                sencilla y sobre todo deliciosa de consumir un producto
                nacional.




  9
INGENIERIA DEL PRODUCTO   Mermelada de Quinua   10




CAPITULO I: Análisis de la Necesidad




 10
INGENIERIA DEL PRODUCTO                              Mermelada de Quinua                11



 1.1 ANÁLISIS DE LA NECESIDAD
      La necesidad es la percepción por parte de una persona de una falta de
      aquello que necesita. Al igual la insatisfacción es la que motiva a la creación
      de un Producto, en este caso debido a la necesidad de generar bienestar
      usando un producto saludable que es la quinua.

      Por esta razón nuestro grupo determinó en crear un producto que pueda
      cubrir esta necesidad.


        1.1.3.     Definición de la Necesidad (necesidad de alimentos
                   saludables para el consumo).
                 La mermelada de quinua será un producto alimenticio, que podría
                 consumirse con diversos alimentos, o ya sea como insumo en
                 pastelería. La mermelada de quinua representa una buena opción
                 de mercado, por lo anteriormente descrito, porque es un producto
                 diferente.

                 Necesidades que satisface:

                     Satisface la necesidad de alimentación específicamente de
                     aquellas personas que buscan alimentos de sabor agradable y
                     nutritivo.

                 Podemos clasificar las necesidades en dos grandes familias las
                 cuales son: Objetivas y Subjetivas. Para el caso de nuestro
                 Producto los factores Objetivos y Subjetivos que motivan la
                 compra son:

         A.      Necesidades Objetivas (Cuantificables)

                          Prestaciones: Producto.
                          Disponibilidad: Recursos y materia prima disponible.
                          Durabilidad: Dependiendo del uso del dispositivo.
                          Peso: Ligero.
                          Conservación:       Duración   mayor   con    respecto   a
                          productos elaborados de forma artesanal.

 11
INGENIERIA DEL PRODUCTO                              Mermelada de Quinua             12


      B.        Necesidades Subjetivas (No Cuantificables)

                         Imagen de marca: Local y identificable por la población
                         Moda: Nuestro Producto será de un diseño moderno
                         Estilo de Vida: No tiene restricciones.
                         Estética: Modelo único.
                         Originalidad: Único en el mercado.


      1.1.4.     Percepción de la Necesidad
           A.    El Producto se orienta:

                         Sexo: femenino - masculino
                         Edad: Toda las edades
                         Ciclo de vida familiar: todo tipo
                         Ocupación: Para cualquiera
                         Educación: Para todos
                         Clase social: Baja, media y alta.
      B.        ¿Cuál es su Utilidad?

                   Sirve para el consumo familiar.

                     Está dirigido para el público en general ya que será de sabor
                     agradable y nutritivo.

      C.        ¿Para qué sirve?

                     Para consumir con toda clase de alimentos de acuerdo al
                     gusto de los consumidores.

                        Prevenir enfermedades.

                        Mejorar la dieta alimenticia.

                        Tener la tranquilidad y sensación de una mejor salud.

                        Mejor calidad de vida.

      D.        ¿A quién sirve?

                     A cualquier persona que en su quehacer cotidiano; ya sea
                     amas de casa o tal vez personas que la apetezcan quieran

 12
INGENIERIA DEL PRODUCTO                             Mermelada de Quinua               13


                     satisfacer la necesidad de consumir un alimento saludable,
                     además de ofrecer una nueva presentación de consumo para
                     aquellas personas que habitualmente no la consume.

      E.        ¿Sobre qué actúa?

                     Sobre la apetencia
      F.        ¿Sobre quién actúa?

                        Sobre el comportamiento de su usuario.
                        Sobre el comportamiento de las personas que lo van a
                        consumir.
                        Sobre el comportamiento de las personas del entorno.
                        Sobre los distribuidores.
                        Sobre los vendedores.


      1.1.5.      Validación de la Necesidad
                La validación de la necesidades una fase de estudio que consiste
                en la comprobación de que la necesidad tal como ha sido definida
                no corra el riesgo de ser modificada o anulado dentro de un plazo
                más o menos largo.

                Al realizar nuestra prueba de concepto y verificar que el producto
                sería bien aceptado en el mercado, también nos damos cuenta que
                al cubrir una necesidad identificada, y al crear una nueva
                necesidad que es la de consumir un alimento saludable, nuestro
                producto podrá permanecer en el mercado durante mucho
                tiempo, por el mercado que estaríamos abarcando. Haremos
                preguntas las cuales permiten verificar la validez de la necesidad
                expresada en el momento en el que el programa es susceptible de
                ser puesto en marcha. Las preguntas son:

           A.     ¿Quién puede modificar la necesidad?

                  Los consumidores del producto, ya que pueden decidir que no
                  desean otro tipo de producto con distintas características. Claro
                  que según nuestras encuestas esto aún no es cierto.

 13
INGENIERIA DEL PRODUCTO                                          Mermelada de Quinua               14


           B.      ¿Quién puede crear la necesidad?

                      La necesidad la estamos creando nosotros al darle mayores
                      características a la mermelada y así mejorar su calidad.

           C.      ¿Quién puede eliminar la necesidad?

                      La competencia, las personas que proveen al mercado de este
                      mismo producto, pueden imitar la iniciativa o mejorar su
                      propio producto.

           D.      ¿Durante cuánto tiempo puede perdurar la necesidad?

                      Puede perdurar el tiempo que sea necesario, esto puede
                      depender de como avance la innovación en este sector, porque
                      sabemos que la elaboración de este tipo de mermelada es
                      bastante artesanal y puede ser que surjan nuevas opciones.

                  De este modo comprobamos que nuestro producto es requerido
                  en la actualidad. Pero a sí mismo esto debe de organizarse a lo
                  largo del tiempo de la siguiente manera:



A LARGO PLAZO
Desarrollar         productos
                                  A MEDIANO PLAZO
complementarios
actividad        de
                     con     la
                             la   La necesidad seguirá latente
                                                                 A CORTO PLAZO
empresa, productos nuevos         pero habrá que renovar la
, en base a la mermelada          imagen del producto ampliar    La estrategia a seguir en
, podrian ser otros derivados     sus características renovar    primer lugar es desarrollo del
de la quinua como cereales .      concepto y extender la línea   producto dado que es la
                                  de productos.                  modificación de un producto
                                                                 ya existente, es impulsar su
                                                                 compra mediante estrategias
                                                                 de publicidad y difusión de sus
                                                                 bondades y características
                                                                 únicas.




  14
INGENIERIA DEL PRODUCTO                          Mermelada de Quinua               15


      1.1.6.    Expresión de la Necesidad
        A.      Definición Intuitiva De La Necesidad

             “CONSUMIR UN PRODUCTO NACIONAL DELICIOSO Y SALUDABLE”

               Las ideas se pueden generar a partir del mercado o a partir de la
               tecnología. Las ideas del mercado se derivan de las necesidades
               del consumidor, como puede ser la necesidad de alimentación
               saludable. Además de contar que la Quinua es un alimento de
               suma importancia por ser un cereal andino.

               Las necesidades son estados de una privación experimentada,
               entre las necesidades más conocidas tenemos la Jerarquía de
               Necesidades de Maslow, las cuales se dividen en:



               L
               Autorrealización: Incluye crecimiento, lograr el potencial
               individual, satisfacción plena con uno mismo.
               o
               s
                   Estima: Respeto a uno mismo, lautonomía, el logro, el
                   estatus, el reconocimiento y la atención.
               d
               e     Social: Afecto, pertenencia, la aceptación y la amistad
               s
               e
                   Seguridad: Incluye la seguridad del daño físico y emocional.
               o
               s
               Fisiológica: Hambre, sed, sexo, refugio, etc.
               s
               L
               La forma que adoptan las necesidades humanas a medida que
               son modeladas por la cultura y personalidad individual.

               Debido a los grandes cambios en los gustos del consumidor, en la
               tecnología y en la competencia, las compañías deben desarrollar
               un flujo continuo de nuevos productos y servicios.


 15
INGENIERIA DEL PRODUCTO                            Mermelada de Quinua            16


               La insatisfacción que nos motiva a crear este nuevo Producto es
               la molestia que tienen las personas en no poder adquirir y en
               consecuencia consumir un producto nacional delicioso y
               saludable.

               Nosotros identificamos que nuestro producto está en el Primer
               Nivel, en las necesidades Fisiológicas.


      1.1.7.    Análisis Intuitivo de las Funciones
        A.      Funciones necesarias para lograr que el Producto satisfaga
                la necesidad definida.

                    Satisfacer la necesidad de comer.
                    Satisfacer la necesidad de endulzar.
                    Ser durable
                    Ser saludable
                    Ser resistente
                    Tener un diseño agradable para el usuario.
      B.       Funciones Complementarias

                    Ser fácilmente combinado con otros alimentos y platos de la
                    región.
                    Ser un producto que ayude en la economía nacional.
                    Que el envase conserve el contenido del producto
                    Que el envase sea ergonómico
                    Que sea fácil de transportar
                    Que ofrezca estabilidad y seguridad.
                    Que no ocupe demasiado espacio.
                    Que sea de buena apariencia para el usuario.




 16
INGENIERIA DEL PRODUCTO   Mermelada de Quinua   17




      CAPITULO II: Desarrollo del
             Concepto




 17
INGENIERIA DEL PRODUCTO                              Mermelada de Quinua            18



 2.1 PROCESO DE DESARROLLO DEL CONCEPTO
      El desarrollo de este capítulo se llevó a cabo mediante el método usado por
      el libro “El producto adecuado” de Robert Tassinari, en el cual se llevó a
      cabo un análisis profundo de las funciones que debe cumplir nuestro
      producto.


      2.1.1. Declaración de la Misión


              “Elaborar un producto que contribuyo al cuidado de la Salud de los
                 consumidores brindándoles Proteínas, Carbohidratos para el
             fortalecimiento del cuerpo ; y que el consumidor goce de una buena
                                      Calidad de Vida”


  Declaración de la Necesidad

      Identificación de la Necesidad

       Especificaciones del Producto

        Generacion de Conceptos

       Selecciónar Conceptos

      Probar Conceptos

  Especificaciones finales




      2.1.2 Identificar las Necesidades del Cliente
                El proceso de identificación de necesidades se hizo previamente,
                este proceso fue por el cual escogimos el desarrollar un producto
                el cual contribuyera con la salud del consumidor.

                Además de ello identificamos las necesidades que existían en el
                usuario acerca de la compra de la Mermelada de Quinua, las cuales
                debían de ser de calidad.

                Estas fueron las necesidades que conllevaron a la realización de
                este producto.




 18
INGENIERIA DEL PRODUCTO                                    Mermelada de Quinua      19



                                  Declaración de la Necesidad

                                    Identificación de la Necesidad

                                     Especificaciones del Producto

                                       Generacion de Conceptos

                                        Selecciónar Conceptos

                                          Probar Conceptos

                                     Especificaciones finales



      2.1.3. Especificaciones Del Producto
               Las especificaciones del producto se darán a conocer a detalle en
               el Pliego de Condiciones Funcionales que se desarrollara más
               adelante.


      Declaración de la Necesidad

         Identificación de la Necesidad

          Especificaciones del Producto

           Generacion de Conceptos

          Selecciónar Conceptos

         Probar Conceptos

      Especificaciones finales




      2.1.4. Generación De Conceptos
          A.      Aclarar el Problema

                  La demanda por el consumo de la Quinua ha ido aumentando
                  de manera significativa en los últimos años. El público consume
                  el producto por ser nutritivo y saludable.

                  También va dirigido a personas que deseen mantener la línea,
                  es decir a personas que les gusta mantener una buena figura,
                  una buena salud y hacer ejercicios, ya que como dijimos la
                  quinua tiene en su composición muchos nutrientes que


 19
INGENIERIA DEL PRODUCTO                         Mermelada de Quinua              20


             ayudaran a llevar una vida más sana, entonces estamos
             hablando de un producto que contiene bajas calorías.

             También va dirigido para personas mayores ya es que ayuda a
             la prevención de la osteoporosis, enfermedades del corazón, es
             anticancerígeno, alta digestibilidad, y su naturaleza dietética
             por su bajo contenido de colesterol

      B.   Buscar Soluciones Externamente

           Haciendo uso del de la radio, noticias, internet, y otras encuestas
           para ver cuáles son las necesidades de las personas buscamos un
           nuevo producto para lanzarlo.

      C.   Buscar Soluciones Internamente

           Para el desarrollo de esta parte escogimos el método de “lluvia de
           ideas” en el que cada integrante del grupo, propuso ideas para
           solucionar las necesidades de los clientes reflexionando en sector
           de los alimentos.

           Las soluciones a las que se llegó son las siguientes:

      D.   Conceptos Generados

           De acuerdo a la información obtenida se generaron los siguientes
           conceptos:

             CONCEPTO 1: MERMELADADE UVA

             Es ideal para el desayuno, a la media mañana o media tarde,
             para disfrutarlo con pan o simplemente con tostadas. Por su
             consistencia cremosa, el punto exacto de dulzor y por sus
             deliciosos sabores se consume hasta la última gota.

             CONCEPTO 2: “”MERMELADA LIGHT

             Para cuidar la línea no hay nada más rico. Contiene 0% azúcar,
             con edulcorante y vitaminado para una buena salud y de esta
             manera mantener la línea.


 20
INGENIERIA DEL PRODUCTO                         Mermelada de Quinua               21


                CONCEPTO 3: MERMELADA DE QUINUA

                Mermelada hecho a base de quinua un producto 100% natural,
                y con un valor nutricional muy alto. Todos conocemos la quinua
                hoy en día en nuestro país, y sabemos de los grandes beneficios
                que nos puede brindar este producto. Y no solo por el hecho de
                ser nutritivo, la quinua es un producto con un buen sabor, y se
                puede comprobar en los desayunos y en otras comidas que son
                atractivos para el público.




        Declaración de la Necesidad

           Identificación de la Necesidad

              Especificaciones del Producto

              Generacion de Conceptos

              Selecciónar Conceptos

           Probar Conceptos

        Especificaciones finales



      2.1.5. Selección del Concepto
              La selección del concepto es el proceso de evaluar conceptos con
              respecto a las necesidades del cliente y a otros criterios,
              comparando fortalezas y debilidades relativas de los conceptos, y
              seleccionando uno o más de estos para investigación y desarrollo
              adicionales.

         A.     Selección de Criterios o Factores

                En esta parte procederemos a seleccionar los criterios con los
                cuales evaluaremos cada uno de los conceptos, estos criterios

 21
INGENIERIA DEL PRODUCTO                       Mermelada de Quinua               22


             están dados en base a las necesidades percibidas de los clientes
             y los requerimientos de los mismos, además de la viabilidad del
             proyecto para la fabricación de este producto.

                Viabilidad: Este criterio se refiere a la posibilidad de
                desarrollo que tienen la idea, si tiene capacidad de tener
                una buena demanda, si contamos con la materia prima y si
                la idea tiene oportunidad de tener éxito en el sector.
                Costos: Si el concepto tiene costos que nos permitan
                obtener un margen de ganancia bueno y si la idea no nos
                acarreara pérdidas económicas.
                Conocimientos: Si contamos con la experiencia y
                conocimientos para la aplicación de esta idea, si conocemos
                el proceso productivo y podemos producir un producto
                adecuado.
                Productos Similares: Si existen productos similares en el
                mercado, que podrían competir contra nosotros o llevarse
                nuestros clientes y por otro lado si entraremos a un
                mercado en el cual hay mucha competencia.
                Mercado: Si tenemos un mercado amplio y maduro listo
                para recibir el producto, o por el contario, es un mercado
                pequeño y con pocas posibilidades de desarrollo.
      B.   Ponderación de Factores

             A continuación daremos un peso a cada factor, para esto el
             grupo ha discutido acerca de cuáles son los factores que más
             importan para este producto. Evaluaremos los pesos en una
             escala del 1 al 10.

             Los pesos se presentan a continuación:

                            Criterio        Peso
                           Viabilidad         3
                             Costos           3
                            Mercado           1


 22
INGENIERIA DEL PRODUCTO                               Mermelada de Quinua            23


                              Conocimientos           1
                            Productos similares       2
                                  TOTAL               10



                   Consideramos como factores preponderantes fa viabilidad y los
                   costos debido a que queremos lanzar un producto que sea tanto
                   beneficioso para el público como para la empresa, y deseamos
                   que tenga una gran aceptación

        C.   Evaluación de Alternativas

                   La evaluación de concepto se utiliza cuando la resolución
                   incrementada se diferencia mejor entre conceptos en
                   competencia. Las puntuaciones de concepto son determinadas
                   por la suma ponderada de las calificaciones. Una vez
                   establecido los criterios y sus pesos, estamos listos para
                   evaluar las alternativas.

                   A continuación presentamos las tablas de evaluación de
                   conceptos por el método de ponderaciones en el grupo:

                       Tabla de Evaluación de Conceptos


                                         CONCEPTO          CONCEPTO   CONCEPTO
      Productos                PESO
                                            1                 2          3
       Criterios

     Viabilidad                  3             6/18          4/12        7/21
       Costos                    3             3/9           3/9         2/6
      Mercado                    1             4/4           5/5         5/5
   Conocimientos                 1             6/6           5/5         4/4
 Productos similares             2             2/4           3/6         7/14
     TOTALES                    10              41            37          50



                   De la matriz de evaluación del concepto se escoge el concepto 3
                   que se refiere a la mermelada de quinua,producto de consumo
                   masivo, se espera que tenga una buena aceptación dentro de


 23
INGENIERIA DEL PRODUCTO                         Mermelada de Quinua             24


               los todos mercados, además de la exigencia de los padres de
               familia por encontrar un dulce que nutra.

       D.    Toma de la decisión

               El concepto seleccionado es:




            MERMELADA DE QUINUA




               Declaración de la Necesidad

               Identificación de la Necesidad

                Especificaciones del Producto

                   Generacion de Conceptos

                    Selecciónar Conceptos

                     Probar Conceptos

                 Especificaciones finales




      2.1.6. Prueba De Concepto
             La prueba de concepto requiere una respuesta directa a la
             descripción del concepto del producto por parte de los clientes
             potenciales en el mercado objetivo. Las pruebas de concepto son
             distintas de la selección del concepto, porque se basan en datos
             recopilados de manera directa de los clientes potenciales y, en
             menor grado, en juicios emitidos por el equipo de desarrollo.

             En general las pruebas de concepto pueden verificar que se han
             cumplido de manera adecuada las necesidades del cliente por

 24
INGENIERIA DEL PRODUCTO                      Mermelada de Quinua              25


          medio del concepto del producto, asimismo, sirve para evaluar el
          potencial de ventas de este último recopilando información del
          cliente para depurar el concepto del producto.

          A continuación presentamos la prueba de concepto para la
          producción de mermelada de Quinua de alta calidad:

             Definir el propósito de la prueba de concepto
             El propósito que buscamos lograr con esta prueba es definir el
             concepto en el que debemos enfocarnos, es decir la creación de
             Productos.

              Seleccionar una población a encuestar
              Nuestro producto se dirige a toda la población, pero para
              seleccionar una muestra decidimos llevar a cabo la encuesta
              en la universidad, ya con contamos con población joven que
              normalmente utiliza este producto.

              Seleccionar el formato de la encuesta
              Usaremos una encuesta escrita que será dada directamente a
              los encuestados.

              Comunicar el concepto del empaque
             Para comunicar el concepto de nuestro producto usaremos las
             siguientes formas:

              Descripción verbal
              Llevaremos a cabo la descripción verbal de nuestro producto
              a las personas a encuestar.
              Descripción escrita
              En la encuesta se incluirá una pequeña descripción del
              producto.




 25
INGENIERIA DEL PRODUCTO                     Mermelada de Quinua   26




 CAPITULO III: Estudio de Mercado




 3.1. PLIEGO DE CONDICIONES DE MARKETING

      3.1.1. Definición del Producto
                    Nombre Técnico: Mermelada de Quinua.


 26
INGENIERIA DEL PRODUCTO                               Mermelada de Quinua             27


                         Nombre Comercial: Mermelada Naturally.


      3.1.2. Descripción del Producto
                  El producto “Mermelada Naturally” es un producto novedoso
                  hecho de Quinua, con una tapa práctica y diseño hogareño,
                  “Mermelada Naturally” es aquel producto que cualquier Padre de
                  familia deseará tener en su mesa.

                  Que cuenta con:
                         Envase: Sera un frasco de Vidrio 0,3 cm de grosor 13 cm de
                         largo 6,5 cm de ancho

                         Peso: 330g

                         Etiqueta: Sera plastificada y tendrá la información
                         nutricional de la mermelada. Así como también estará
                         especificado la fecha de vencimiento.


      3.1.3. Aspectos Cualitativos de la Descripción del Producto
             A.     Categoría del Producto

                    Se encuentra en la categoría de uso común y se espera que sea
                    de gran consumo por ser producto nuevo.
        B.        Durabilidad

                    Dependiente de la cantidad diaria de consumo para la familia
                    promedio de 4, su duración será de 14 días en el envase de
                    330g a una temperatura de 18°C.

        C.        Acondicionamiento

                    Por su facilidad de consumo (no requiere preparación alguna),
                    así como a las necesidad latente, éste producto tiene un alto
                    potencial de consumo.

        D.        Base Psicológica




 27
INGENIERIA DEL PRODUCTO                        Mermelada de Quinua              28


             Dado que el hombre busca vivir más cómodamente (mejor
             calidad de vida), se estima que el producto tendrá una
             aceptación del “Mercado Meta” seleccionado porque cubrirá de
             una manera eficaz esta necesidad.

      E.   Puntos de venta

             De las encuestas hechas a la población, se determinó que los
             puntos de venta más factibles para el consumidor destinados a
             la adquisición de éste producto son:

                    Tiendas
                    Centros comerciales
                    Supermercados
                    Ferias

      F.   Competidores

                    Mermeladas de productos similares
                    Mantequillas
                    Manjares
                    Cremas Batidas
      G.   Organización de Ventas

             Se determinó que los medios de comunicación que publicitarán
             nuestro producto son:

                    Periódicos.
                    Televisión.
                    Radio.

           Por otro lado la distribución de los productos a los puntos de
           venta se llevara a cabo mediante vehículos de reparto.

           Con el fin de poder llegar a nuestro mercado objetivo, se usara el
           siguiente modelo de distribución.

      H.   Canal Indirecto



 28
  FABRICANTE                   DISTRIBUIDOR                   CONSUMIDOR
INGENIERIA DEL PRODUCTO                            Mermelada de Quinua              29




               Para poder llegar a nuestro mercado objetivo la comercialización
               se fortalecerá usando el servicio de distribución de terceros para
               poder satisfacer al mercado con el nuevo producto.


      3.1.4. Aspectos Cuantitativos de la Descripción del Producto
               Se determinó que el precio más adecuado para la adquisición de la
               Mermelada de Quinua está entre el rango de: 3.00 a 3.50Nuevos
               Soles.

               Comportamiento del Consumidor: El consumidor meta busca
               satisfacer la necesidad de consumir, endulzar y combinar con
               otros tipos de alimentos.


 3.2. ESTUDIO DEL SEGMENTO DEL MERCADO

      3.2.1. Justificación:
               Este producto está dirigido para personas que deseen cuidar su
               salud y/ o mantener su calidad de vida y la de su familia.

          A.     Definición del Segmento de Mercado al cual nos
                 dirigimos

                 “Mermelada Naturally” es un producto de consumo masivo, se
                 espera que tenga una buena aceptación dentro de los todos
                 mercados, además de la exigencia de los padres de familia por
                 encontrar un dulce que nutra, ya que la mayoría solo hace
                 engordar o puede afectar a personas con diabetes, es por ello
                 que se ofrece una nueva opción de mermelada nutritiva, a buen
                 precio y que se pueda adquirir en los centros de abastos más
                 conocidos y bodegas en general.

                 Para realizar nuestra segmentación de mercado tenemos que
                 procurar la adecuada división en grupos según el interés de



 29
INGENIERIA DEL PRODUCTO                              Mermelada de Quinua                30


                nuestro producto y poder atender de la mejor forma a nuestros
                clientes.

                Se está considerando las siguientes variables para segmentar
                nuestro mercado.

                Variables demográficas:

                            Edad                 :     13 a más.
                            Sexo                 :     Ambos sexos.
                            Ocupación            :     Cualquier ocupación.
                            Nacionalidad         :     Cualquiera.
                            Tamaño de familia :        Diferentes     tamaños      de
                            familia.
                            Religión             :     Todo tipo de religión
                            Raza                 :     todo tipo de raza

                Variables geográficas:

                            Región o país del mundo :         Arequipa-Perú.
                            Población                  :      Urbana.

                Variables pictográficas:

                            Clase social         :     “Baja, Media y alta.”
                            Estilo de vida       :     Las conservadoras

                Variable conductual

                            Ocasión              :     Regular (2 veces al día).
                            Beneficios buscados:       Calidad, sabor, olor, color,
                            textura, cantidad.
                            Actitud hacia el producto: Positiva.


      3.2.2. Definiciones de           Demandas en Base a la Información
              Estadística Disponible
         A.     Área de Mercado:


 30
INGENIERIA DEL PRODUCTO                           Mermelada de Quinua                  31


                El producto “Mermelada Naturally” está dirigido al mercado
                local     (Arequipa)   y   orientado    al   siguiente   perfil   de
                consumidores: Todas las personas en general (mayores de 13
                años)


      3.2.3. Análisis de la Demanda
         A.    Perfil potencial de clientes

                Los clientes a los cuales van dirigidos el producto inicialmente
                será las personas que les gusta llevar una vida saludable,
                después se incentivara el consumo al público en general, niños,
                porque se encuentran en pleno desarrollo y la quinua brinda
                propiedades como alimento reconstituyente, que lo convierte
                en un alimento clave para el crecimiento y desarrollo de las
                células del cerebro.

                También va dirigido a personas que deseen mantener la línea,
                es decir a personas que les gusta mantener una buena figura,
                una buena salud y hacer ejercicios, ya que como dijimos la
                quinua tiene en su composición muchos nutrientes que
                ayudaran a llevar una vida más sana, entonces estamos
                hablando de un producto que contiene bajas calorías.

                También va dirigido para personas mayores ya es que ayuda a
                la prevención de la osteoporosis, enfermedades del corazón, es
                anticancerígeno, alta digestibilidad, y su naturaleza dietética
                por su bajo contenido de colesterol

        B.    Variables que afectan la demanda

                        Precio del Bien

                    3.00 soles el frasco, cada caja contendrá 24 unidades cuyo
                    precio en total será de 36 soles.

                        Precios de los Bienes Sustitutos y Complementarios

                        Si comparamos la mermelada de quinua con otros
                        productos hechos de quinua, la mermelada es una de las

 31
INGENIERIA DEL PRODUCTO                      Mermelada de Quinua               32


                 más baratas, esto se puede ver consultando el precio de
                 los distintos productos de quinua de empresas que los
                 están produciendo, como por ejemplo: las hojuelas hechas
                 a base de quinua, paneton de quinua, tortas, pasteles, etc.

                 Si los comparamos con mermeladas hechos a base de
                 frutas el precio es menor del que ofrecen estos productos.

                 Si comparamos con los productos sustitutos como la
                 mantequilla, manjar, leche condensada los precios son
                 relativamente parecidos ya que estos también varían de
                 acuerdo a la cantidad y al valor de la marca que estos
                 tengan.

                 Ingreso Disponible del Consumidor

                 Este producto está destinado para gente de los niveles
                 socioeconómicos Baja, Media y Alta,a pesar de no tener un
                 precio elevado este es un producto que llega al alcance de
                 toda la población de Arequipa.

                 Gusto y Preferencias

                 Con respecto a los gustos, sabemos que la mayoría de las
                 personas tienen agrado al dulce, esto hará que nuestro
                 producto sea preferible, además de ser un sabor
                 innovador a diferencia de las tradicionales mermeladas.

                 Numero Poblacional

                 No se puede calcular con precisión el número de personas
                 a las cuales llegara el producto, esto dependerá de la
                 promoción y el buen alcance hacia las personas que haya
                 tenido la propaganda, pero podemos dar como numero la
                 población de Arequipa en los niveles socioeconómicos que
                 ya se mencionó anteriormente como referencia.

      C.   Estimación de la Demanda




 32
INGENIERIA DEL PRODUCTO                     Mermelada de Quinua                33


            Se considera como posibles consumidores de este producto la
            población de las clases Baja, media, media alta, ya que sería la
            proporción de la población que tiene los recursos económicos
            para adquirir este producto.

            Para poder determinar la demanda se realizó una encuesta-
            producto en los principales centros comerciales de Arequipa,
            como Wong, Tottus, Plaza Vea, entre otros, se calculó una
            muestra del total de la población en la provincia de Arequipa
            que estuvo orientada a 384 personas obtenidas del total de la
            población.

            Para determinar el tamaño de muestra realizamos los
            siguientes cálculos.

            El tamaño de la muestra es:




             La encuesta fue orientada para conocer la aceptación de la
             mermelada de quinua en el mercado de mermeladas y
             conservas.




 33
INGENIERIA DEL PRODUCTO                            Mermelada de Quinua           34




                           En el cuadro 1 se presenta la demanda histórica o
                           consumo aparente en Arequipa.

                     CUADRO 1


        POBLACIÓN        POBLACIÓN       CONSUMO PER CÁPITA
                                                                  CONSUMO ANUAL DE
AÑO                      TOMADA EN         DE MERMELADAS
                                                                   MERMELADAS (Kg)
                          CUENTA              (Kg./año)

2006        835115         630512                0,4580                  288775

2007        849558         641418                0,4888                  313525

2008        864250         652509                0,5056                  329908

2009        879197         663794                0,5364                  356059

2010        894402         675274                0,5588                  377343

2011        909870         686952                0,5988                  411347

  Fuente: Tesis: Estudio de Factibilidad para el Lanzamiento del Producto a
  base de quinua.
                       Tenemos la proyección de la demanda para los siguientes 10
                       años.
             D.      Demanda Futura


       34
INGENIERIA DEL PRODUCTO                        Mermelada de Quinua               35


                En el cuadro 2 se presenta la tendencia histórica del producto
                en estudio.



                                      DEMANDA
                         AÑOS
                                       FUTURA
                         2012         452933.57
                         2013         476661.14
                         2014         500388.71
                         2015         524116.29
                         2016         547843.86
                         2017         571571.43
                         2018         595299.00
                         2019         619026.57
                         2020         642754.14


                La demanda para nuestra mermelada de Quinua, considerando
                que sólo el 2.0 % serán nuestros consumidores, tenemos el
                consumo anual:

                                              Consumo
                                              Anual de
       AÑOS          DEMANDA FUTURA                         Nº Frascos
                                             Mermelada
                                             de Quinua
       2012              452933.57            9058.67         27451
       2013              476661.14            9533.22         28889
       2014              500388.71           10007.77         30327
       2015              524116.29           10482.33         31765
       2016              547843.86           10956.88         33203
       2017              571571.43           11431.43         34641
       2018              595299.00           11905.98         36079
       2019              619026.57           12380.53         37517
       2020              642754.14           12855.08         38955
                     Elaborado por: Equipo de Trabajo


      3.2.4. Análisis de la Oferta
          A.    Perfil de los competidores

                Actualmente no se está vendiendo en supermercados
                mermelada de quinua, pero aun la producción ya se inició a

 35
INGENIERIA DEL PRODUCTO                      Mermelada de Quinua                36


             muy pequeña escala. Por ser un producto nuevo basaremos
             nuestra competencia en empresas que producen el mismo
             producto

      B.   Competencia directa

             La empresa que es más conocida y por ende la que presenta
             una mayor cantidad de clientes es Gloria, además también se
             encuentra Fanny, A-1, Florida, Bell`s que recientemente ingreso
             al mercado arequipeño por medio de Plaza Vea, demás que
             como competidores de la misma casa tenemos a mermeladas
             SILVIA que se caracteriza por ser un producto netamente
             arequipeño.

             Estos serían los principales competidores y por lo tanto la
             competencia más fuerte que habría de vencer para que nuestro
             proyecto sea beneficiosa.




      C.   Competencia indirecta

             La clase de competencia indirecta serían los diferentes tipos de
             productos terminados elaborados a base de quinua ya que
             estos presentan las mismas propiedades benéficas. Así como
             también todos lo productos sustitutos.

      D.   Competencia futura

             Los productos que compiten con la quinua es la maca, ya que
             este tiene propiedades muy similares a la quinua. La quinua y la
             maca, son dos cultivos procedentes de los Andes; estos

 36
INGENIERIA DEL PRODUCTO                        Mermelada de Quinua              37


             alimentos están considerados entre los más nutritivos del
             planeta, aptos para restablecer y revitalizar a niños, ancianos,
             mujeres lactantes y embarazadas, a deportistas y a todos
             aquellos que deseen mejorar la calidad de su alimentación. Lo
             que significa que un futuro muy cercano se podrá obtener
             tecnología apropiada para la industrialización de este
             producto; lo que ocasionara una competencia agresiva para
             nuestra empresa.

      E.   Variables que afectan a la oferta

                Precio de las materias primas y/o insumos
                Siendo el costo de la quinua por kilogramo el valor de S/.
                5.00.

                Cabe recalcar que Arequipa podría convertirse en la
                primera productora de quinua para la exportación, tiene el
                suelo y el clima apropiado para este cultivo. Incluso, según
                especialista podría mejorar la producción de Puno, región
                líder.

                Ronald Arenas Córdova, gerente de Autodema informó que
                están trabajando en experiencias iniciales con este producto
                que ya tiene resultados interesantes y que puede
                masificarse debido a que la demanda de la quinua a nivel
                mundial es masiva y se ha incrementado en los últimos
                años. Sólo el año pasado en tres meses el Perú exportó
                quinua por un millón 8 mil dólares, lo que significó un
                crecimiento de 124 por ciento respecto al mismo período,
                según ADEX y de esta producción primero está Puno y luego
                Arequipa, no necesariamente proveniente de Majes, sinó de
                otras provincias. Sin embargo, la calidad de las tierras de
                Majes es incomprable por ello se fomentara el cultivo
                masivo.




 37
INGENIERIA DEL PRODUCTO                           Mermelada de Quinua              38


              EnMajes han logrado mejorar la rentabilidad de la quinua
              alcanzando hasta 6 mil kilos por hectárea superando los 2 mil que
              tienen los terrenos productivos de Bolivia.

                    Tecnología

                   Se detalla en el proceso la tecnología usada en el proceso de
                   producción de la mermelada. Pero, como ya se mencionó
                   una de las ventajas de la producción de la mermelada de
                   quinua es que no necesita equipos sofisticados ni alta
                   tecnología, es decir, no representa una gran inversión.


      3.2.5. Investigación de Mercados
              Como nuestro objetivo es la introducción de nuevo producto al
              mercado, la información que necesitamos recolectar sería la que
              nos permita saber cuál podría ser la reacción del público ante la
              introducción del nuevo producto, cuánto estarían dispuestos a
              pagar por él, cada cuánto tiempo lo consumirían o adquirirían.
              Para esto, creamos una encuesta con toda la información que
              necesitamos para validar nuestro producto.

         A.     Definición del Procedimiento de Investigación

                El procedimiento de investigación que hemos utilizado es el
                siguiente:

                             Definición del problema a estudiar
                             Realización de una investigación preliminar de
                             exploración
                             Definición de hipótesis
                             Recolección de información
                             Tratamiento de datos
                             Análisis de los resultados
                             Preparación de un informe de investigación
       B.     Determinación de la metodología empleada en la
              investigación de mercado


 38
INGENIERIA DEL PRODUCTO                        Mermelada de Quinua                  39


            La metodología empleada hace referencia a lo siguiente:

                        Es un producto nuevo, no tiene antecedentes.
                        Se toma como referencia, por analogía, las demás
                        mermeladas que ofrece el mercado.
                        Se tomara en muy en cuenta mermeladas SILVIA por
                        ser también una empresa local.
                        El producto que pretende el estudio tiene ventajas
                        nutritivas (aporte de proteínas) y otras tonificantes
                        en el desayuno (aporte de las propiedades de la
                        quinua) además también en la elaboración y
                        decoración de postres, se asume que ingresará al
                        mercado para competir con el producto importado,
                        nacional y local, con la ventaja del prestigio que,
                        dentro del país, tienen la quinua.

            En consecuencia, se estima una proporción de sustitución del
            consumo aparente nacional, lo que constituye la demanda para
            el proyecto. Esa proporción se sustentará en base a las
            encuestas realizadas en una muestra significativa.


            Para recopilar información realizamos una encuesta de tipo
            personal. El cuestionario ha sido elaborado de modo que estén
            acordes a los objetivos delproyecto de investigación, cada
            pregunta ha sido debidamenteestudiada de modo que satisfaga
            cada      una     de     lasnecesidadescreadas      tanto        para
            lafactibilidaddelproyecto como para eldiseñodelproducto.
            La     encuestaposeeinformaciónenlo     referente   al   grado     de
            aceptación del público por el producto propuesto y a las posibles
            preferencias del público para el marketing que se debe utilizar,
            así como el grado de conocimiento del público acerca de este
            nuevo producto




 39
INGENIERIA DEL PRODUCTO                           Mermelada de Quinua              40


      3.2.6. Resultados Específicos de la Encuesta
                     Según el análisis de la de la encuesta se determinó que el
                     porcentaje de personas que utilizarían nuestro es:0.8727
                     Concluimos que podemos satisfacer esta demanda del 87%
                     lo que validara nuestro producto y nuestra investigación.
                     El canal de distribución preferido son las bodegas así como
                     las tiendas de abarrotes.
              La encuesta que se llevó a cabo fue la siguiente:




         A.     Encuesta




 40
INGENIERIA DEL PRODUCTO                                     Mermelada de Quinua                     41


                                           ENCUESTA DE OPINIÓN


Bueno días / tardes. Estamos haciendo esta encuesta, con el objetivo de conocer su opinión, acerca
del lanzamiento de un nuevo producto. Su opinión será útil para definir las características y el
precio que más se acerque a sus necesidades. De esta forma podremos ofrecerle un mejor producto
para que usted como consumidor este más satisfecho.
Por favor conteste las siguientes preguntas y desde ya agradecemos su colaboración.

    1. En el desayuno. ¿Usualmente con que acompaña el pan? (puede marcar más
       de una opción)

         a)   Mantequilla
         b)   Mermelada
         c)   Queso Crema
         d)   Nutella
         e)   Otros ( especifique)

    2. ¿Con que frecuencia consume mermelada?

         a)   Todos los días
         b)   Semanalmente
         c)   Eventualmente( una vez al mes)
         d)   Casi nunca ( pocas Veces al año)
         e)   Otros ( especifique)

    3. Ordene según su preferencia. Asigne el número 1 a la característica que
       considere de mayor importancia y 6 a la de menor importancia.

         ______Sabor de la mermelada.
         ______100 % natural.
         ______Presentación
         ______Consistencia
         ______Caducidad
         ______Precio.

    4. Tiene Ud. Conocimientos de las bondades de la Quinua

                                                 SI   NO
         ¿Qué bondades?
         .……………………………………………………………………………………………………………………………………………………………
         ……………………………………………
    5. ¿Con que frecuencia come Quinua?

         a)   Menos de 1 vez por semana
         b)   1 o 2 veces por semana
         c)   4 o 5 veces por semana
         d)   Todos los días


    6. ¿Le gustaría que existiera en el mercado una mermelada de Quinua?

                                                 SI   NO

    7. ¿De los siguientes sabores cual le gusta a su hijo o hija?


    41
INGENIERIA DEL PRODUCTO                              Mermelada de Quinua     42


      a)   Fresa
      b)   Piña
      c)   Durazno
      d)   Leche
      e)   Otros


 8. ¿Qué envase prefiere Ud. para la mermelada de Quinua?

      a) Envase de vidrio
      b) Envase de plástico
      c) Sachet

 9. ¿Qué tamaño de presentación prefiere para la mermelada?

      a) 150 a 250 gr
      b) 250 a 450 gr
      c) 500 a 1000 gr

 10. ¿Cuánto está dispuesto a pagar por la mermelada de Quinua de Mediana
     Presentación?

      a) Máximo 2 soles
      b) Máximo 3 soles
      c) Máximo 5 soles

 11. ¿En qué lugar le gustaría poder adquirir la mermelada de Zanahoria? (
     puede marcar más de una opción)

      a)   Tiendas de abarrotes
      b)   Supermercados
      c)   Bodegas
      d)   Ferias
      e)   A pedido


 Rango de Edad:             13-16   17-21   21- 28   29- mas


 Género:                               M    F




 42
INGENIERIA DEL PRODUCTO                          Mermelada de Quinua               43


      B.   Evaluación de Resultados

                Pregunta 1

              Análisis Univariado de los encuestados según sus preferencias

                       Mantequilla          36
                       Mermelada            45
                         Queso
                                            18
                         Crema
                        Nutella              9
                         Otros              12




           En el desayuno. ¿Usualmente con
                 que acompaña el pan?

               8%      10%
                                                           Mantequilla
                                   30%
                                                           Mermelada
                15%                                        Queso Crema
                                                           Nutella
                                                           Otros
                             37%




              Interpretación:

              La mayor parte de los encuestados tienen preferencia por la
              mantequilla     y    la    mermelada   con   un   30%      y   37%
              respectivamente.

                Pregunta 2


                 Análisis Univariado según la frecuencia en el consumo
                    de mermelada

                      Todos los días                 54
                   Semanalmente                      30
              Eventualmente( una vez al
                                                     16
                       mes)

 43
INGENIERIA DEL PRODUCTO                          Mermelada de Quinua          44


               Casi nunca ( pocas Veces al
                                                      11
                          año)
                  Otros ( especifique)                 9




              ¿Con que frecuencia consume
                     mermelada?
                                                  Todos los días

                     8%
              9%                                  Semanalmente
                                      45%
        13%
                                                  Eventualmente( una vez al
                                                  mes)
              25%
                                                  Casi nunca ( pocas Veces
                                                  al año)
                                                  Otros ( especifique)




               Interpretación

               Casi la mitad de las personas encuestada consumen
               mermelada semanalmente, solo un pequeño porcentaje de los
               encuestados no consumen mermelada.

                   Pregunta 3

                           Sabor de la
                                            28
                          mermelada.
                             100 %
                                            41
                            natural.
                          Presentación      10
                          Consistencia      13
                           Caducidad         2
                            Precio.         26




 44
INGENIERIA DEL PRODUCTO                              Mermelada de Quinua            45




                  22%                23%                 Sabor de la mermelada.
      2%                                                 100 % natural.
           11%                                           Presentación

                 8%                                      Consistencia
                                     34%
                                                         Caducidad
                                                         Precio.




                      Interpretación

                      La mayoría de las personas busca un producto de calidad,
                      siendo esta característica favorable para nuestro producto.

                        Pregunta 4


                       Análisis Univariado según la tengan o no conocimiento de
                         las bondades de la Quinua
                                Si                 48
                                No                 72



                      Grafica Porcentual según tengan o no conocimiento de las
                      bondades de la calabaza las personas encuestadas




 45
INGENIERIA DEL PRODUCTO                        Mermelada de Quinua          46




           Tiene Ud. Conocimientos de las
               bondades de la Quinua


              41%

                                                                Si
                                                  59%
                                                                No




            Interpretación

            Podemos concluir           que más de la mitad, el 60% de las
            personas encuestadas no poseen conocimiento de todos los
            beneficios de la Quinua.

              Pregunta 5


                    Menos de 1 vez por
                                             33
                        semana

                      1 o 2 veces por
                                             41
                          semana
                      4 o 5 veces por
                                             32
                          semana

                      Todos los días         14




 46
INGENIERIA DEL PRODUCTO                    Mermelada de Quinua            47




         ¿Con que frecuencia come Quinua?

                                              Menos de 1 vez por
                   12%
                               27%            semana

       27%                                    1 o 2 veces por semana


                                              4 o 5 veces por semana
                         34%

                                               Todos los días




             Interpretación

             Podemos decir que la gran mayoría de las personas
             encuestadas consume muy pocas veces este cereal, ya que no
             cuentan con el habito de comer saludablemente.

               Pregunta 6

                          Si         71
                          No         49



          ¿Le gustaría que existiera en el
        mercado una mermelada de Quinua?


             41%


                                              59%                  Si
                                                                   No




 47
INGENIERIA DEL PRODUCTO                   Mermelada de Quinua              48


            Interpretación

            La gran mayoría de los encuestas acepta la propuesta de
            introducir al mercado un nuevo producto a base de Quinua ,
            de buena calidad .

              Pregunta 7

                        Fresa       31
                         Piña       27
                       Durazno      20
                        Leche       32
                        Otros       10




          ¿De los siguientes sabores cual le
               gusta a su hijo o hija?


                                                         Fresa
                                                         Piña
                                                         Durazno
                                                         Leche
                                                         Otros




            Interpretación

            Para el sabor , los encuestados tiene diversas gustos unos
            prefieren los sabores a frutas en cambio otros el sabor a
            Leche.

              Pregunta 8
               Análisis Univariado según la preferencia del público por
                 el envase




 48
INGENIERIA DEL PRODUCTO                                     Mermelada de Quinua   49


                                Envase de
                                  vidrio
                                                       63
                                Envase de
                                 plástico
                                                       35
                                 Sachet                22




            1. ¿Qué envase prefiere Ud. para la
                 mermelada de Quinua?

       70
       60
       50
       40
       30
       20
       10
        0
             Envase de vidrio     Envase de plástico         Sachet



                Interpretación

                Aquí podemos concluir que la preferencia de las personas es
                por un envase de vidrio ya que posee la aceptación de más de
                la mitad de los encuestados.

                   Pregunta 9

                         150 a 250 gr                  44
                         250 a 450 gr                  53
                        500 a 1000 gr                  23




 49
INGENIERIA DEL PRODUCTO                   Mermelada de Quinua               50




            ¿Qué tamaño de presentación
             prefiere para la mermelada?

                19%
                                  37%
                                                     150 a 250 gr
                                                     250 a 450 gr
              44%                                    500 a 1000 gr




            Interpretación

            Aquí podemos concluir que la preferencia de las personas es
            por un envase de vidrio , con una presentación de un pote de
            250 a 459 gr,.

              Pregunta 10
             Análisis Univariado según la opinión para el posible precio
               del nuevo producto.
                      Máximo 2
                                     41
                       soles
                      Máximo 3
                                     52
                       soles
                      Máximo 5
                                     27
                       soles




 50
INGENIERIA DEL PRODUCTO                      Mermelada de Quinua             51




          ¿Cuánto está dispuesto a pagar por
         la mermelada de Quinua de Mediana
                    Presentacion?


                                                     Máximo 2 soles
                                                     Máximo 3 soles
                                                     Máximo 5 soles




             Interpretación

             Podemos decir que una gran mayoría está dispuesta a pagar
             hasta 3 soles, por lo que nuestro producto está dirigido a la
             clase media.

               Pregunta 11
             Análisis Univariado de la preferencia del consumidor por la
               distribución y comercialización de la mermelada de Quinua.
                      Tiendas de
                                        32
                      abarrotes

                    Supermercados       26

                       Bodegas          34
                        Ferias          21
                       A pedido          7




 51
INGENIERIA DEL PRODUCTO                    Mermelada de Quinua          52




            ¿En qué lugar le gustaría poder
        adquirir la mermelada de Zanahoria?
         ( puede marcar más de una opción)

                                                 Tiendas de abarrotes
                                                 Supermercados
                                                 Bodegas
                                                Ferias
                                                 A pedido




            Interpretación

            Las Personas encuestadas prefieren una distribución en
            tiendas de abarrotes y bodegas, estas dos opciones cubren
            más de la mitad de la preferencia de los encuestados.


                     Rango de Edad:



                                                             13-16
                                                             17-21
                                                             21- 28
                                                             29- mas




 52
INGENIERIA DEL PRODUCTO         Mermelada de Quinua   53




                      Género:




                                             M
                                             F




 53
INGENIERIA DEL PRODUCTO                          Mermelada de Quinua              54




  CAPITULO IV: Análisis Funcional




 4.1. ANÁLISIS FUNCIONAL
      Se desarrollara mediante el Método RED; este       método nos permite
      encontrar de una forma rápida y exhaustiva todas las funciones que va
      cumplir un producto, una vez que han sido encontradas las funciones están
      son informadas al Estado Mayor.

 54
INGENIERIA DEL PRODUCTO                             Mermelada de Quinua            55


      Como primera fase de nuestro método tenemos la sesión creativa que es
      similar a un Brainstorming.


       4.1.1. Búsqueda Intuitiva
                Este método se basa en la intuición, nos permite estudiar al
                producto bajo diversas ópticas para realizarlo se hace en base a
                los siguientes puntos:

           A.     Examen de la Documentación

                  Para utilizar este documento tuvimos como base a los
                  siguientes documentos:

                      Libros de Diseño Industrial
                              Metodología del diseño industrial – Aguayo
                              El producto adecuado – Robert Tassinari
                      Fabricación de Mermeladas
                              Mermeladas - Jorge Delgado Palomino
                              Elaboración de Mermeladas - Soluciones Prácticas-
                              ITDG
                              Elaboración de los Mermeladas - SanlleySanchez
                              Mermeladas, procesos de elaboración –
                              Gastronomía Vasca
                      Envases para Mermeladas
                              Envases de Vidrio
                              Envases de Plástico




       4.1.2. Búsqueda de Funciones
                       Ser consistente
                       Ser aromático
                       Ser agradable
                       Tener buena Apariencia
                       Ser nutritivo

 55
INGENIERIA DEL PRODUCTO                          Mermelada de Quinua               56


                     Ser liviano.
                     Ser fiable.
                     Ser durable
                     Ocupar poco espacio.
                     Ser durable.
                     Ser Resistente a pequeños golpes.
                     Ser practico


 4.2 ESTUDIO DEL CICLO VITAL Y DEL ENTORNO (MÉTODO
    RED)
              Debemos de determinar cuáles son las etapas del ciclo de vida de
              nuestro producto y como el Entorno influye en cada una de ellas,
              Sabemos que el ciclo de vida se inicia después que el producto a
              salido de su cadena de fabricación y termina una vez que su uso ya
              no es posible.


      4.2.1 Ciclo de Vida del Producto




 56
INGENIERIA DEL PRODUCTO   Mermelada de Quinua   57




 57
INGENIERIA DEL PRODUCTO                              Mermelada de Quinua                58




      4.2.2 Entorno:
           El producto se encuentra en un entorno móvil. Es Transportable por
           su      naturaleza   y    se   desenvuelve    en   diferentes    entornos
           (supermercados, hogares, colegios, etc.)

           Nuestro producto se debe adaptar a su entorno móvil por lo tanto se
           debe de identificar si la utilización en qué condiciones de carácter
           esta:

                      Habitual      : El producto debe resistir a las inclemencias de
                      transporte como golpes, al clima (debe resistir a las
                      temperaturas de ambiente y a la exposición solar).:
                      Ocasional : Debe resistir a los fuertes golpes, evitando que
                      se derrame el contenido, resistir a caídas.

                   Los elementos que conforman el entorno está formado por:

                      Personas

                          Estudiantes.

                          Madres de Familia.

                          Consumidores.
                      Elementos Físicos:

                          Contacto Permanente (cuando el consumidor está
                          usando el producto).

                          Contacto Ocasional.

                          Usuario: son los que consumen nuestro producto en
                          sus desayunos.

                          Anaquel del detallista.

                      Elementos Inmateriales:

                          Tendencias: Esto dependería del precio del kilogramo
                          de la calabaza




 58
INGENIERIA DEL PRODUCTO                         Mermelada de Quinua              59


                        Las normas: De Salubridad que nos proporcionaría la
                        municipalidad para establecer el proceso de creación d
                        un nuevo alimento.

                    Elementos Internos:

                        Quinua

                        Azúcar

                        Pectina

                        Ácido cítrico

                        Benzoato de sodio

                        Saborizantes

                    ElAmbiente Exterior O Interno:

                        Temperatura: El producto tolera la temperatura
                        ambiente 17 a 18 °C.

                        Sol: No exponer al sol, ya que el producto puede
                        generar reacciones químicas adversas.

                        Productos Químicos: Puede dañar al producto,
                        produciendo daños en este.


      4.2.3 Adaptación o Interacción
              La Mermelada no debe dañar nuestros consumidores, y debe
              desempeñarse adecuadamente en este medio, dejando satisfechos
              a nuestros clientes.



                       Mermelada de
                         Quinua                               Usuario




 59
INGENIERIA DEL PRODUCTO                           Mermelada de Quinua              60




                                              Personas del
                                                Entorno




                                                Desayuno




                            Usuario                             Mermelada de
                                                                  Quinua




 4.3 MÉTODO SAFE (SEQUENTIAL ANALYSIS OF FUNCTIONAL
    ELEMENTS)
      El producto que se va a desarrollar es un producto nuevo en el mercado,
      dando una mayor variedad de sabores en lo que respecta a la mermelada.

      Para ello se procede a realizar una gráfica de las secuencias de uso de la
      mermelada, como se muestra a continuación:

                 A. Funciones Identificadas del Producto:

                     Transporte de la mermelada.

                     Evitar romperse.

                     Mantener la función principal sin variación.

                     Resistir a los golpes.

                     Permitir la adecuada aprehensión por parte del usuario.

                     Permitir el transporte por otros medios o dispositivos
                     externos (carteras, mochila, etc.)

                     Ser durable.

              La secuencia de utilización es la siguiente:




 60
INGENIERIA DEL PRODUCTO                Mermelada de Quinua   61


               Buscar la mermelada

               Sacarlo de su empaque

               Coger la mermelada

               Colocar en la mesa

               Sostener la mermelada

               Abrir su tapa

               Untarla en el pan.

               Devolverla a la mesa.

               Colocarle su tapa.

               Guardar la mermelada.




 61
INGENIERIA DEL PRODUCTO               Mermelada de Quinua                                                   62




                  Tener un tamaño                                      Resistir a los
 Ser ergonómico                     Transportable   Ser aprehensible                    Ser identificable
                     adecuado                                            golpes




                    Sostener la     Colocar en la      Coger la         Sacarlo de        Buscar la
  Abrir su tapa
                    mermelada          mesa           mermelada        su empaque         mermelada




                    Ser guardable   Transportable    Ser ergonómico       Utilizable




                                                                          Untar la
                     Guardar la      Devolverla a     Colocarle su
                                                                        mermelada
                     mermelada         la mesa            tapa
                                                                         en el pan




 62
INGENIERIA DEL PRODUCTO                         Mermelada de Quinua              63




 4.4 Examen de los Movimientos y de los Esfuerzos
       En este punto explicaremos cómo funciona el producto, para mayor
       comprensión se realizará por agrupamiento de los movimientos que
       originen una misma actividad:


      4.4.1 Identificar Elementos:
                 Generador: Al sujetar el envase para destapar se origina el
                 movimiento.

                 Interruptor:El interruptor seria el quitar la tapa de nuestro
                 envase.

                 Receptor:el objeto que recibirá el movimiento será donde
                 deseamos untar la mermelada.


      4.4.2 Caracterizar los Movimientos




 63
INGENIERIA DEL PRODUCTO                            Mermelada de Quinua            64



      4.4.3 Esfuerzos
              Caracterizar los movimientos de la utilización de la mermelada:

                    Género: Longitudinal
                    Amplitud: Longitud
                    Ciclo: Tiempo de uso cerca de 30 – 50 seg.

              Naturaleza de los esfuerzos: Todo inicia con la aplicación de una
              fuerza para untar la mermelada.


      4.4.4 Funciones
          A.      Funciones Activas

                          Untar la mermelada
                          Destapar el envase de la mermelada
                          Tapar el envase de la mermelada
                          Sacar la mermelada de su envase
                          Guardar la mermelada

         B.     Funciones Pasivas

                          Ser fiable
                          Ser ergonómica
                          Ser manejable
                          Buena apariencia
                          Fácil de guardar
                          Ocupar poco sitio al ser guardado
                          Permitir limpieza exterior
                          Ser liviano
                          Seguridad al usuario
                          Resistencia a Golpes
                          Resistencia a caídas
                          Ser durable.




 64
INGENIERIA DEL PRODUCTO                               Mermelada de Quinua               65



    4.5 Pliego de Condiciones Funcionales


         4.5.1 Funciones Principales
N      FUNCIÓN          K      CRITERIO             NIVEL            FLEXIBILIDAD       F
1    Ser nutritivas     5        Valor            g/calorías            ± gr/cal        2
                              Nutricional
2   Tener proteínas     5    Valor proteico     5 gr de proteína     ± 3g de proteína   2
3   Tener vitaminas     4        Valor                54 gr              ± 10 mg        2
4    Satisfacer un      3     Satisfacción              -                    -          3
         gusto
5   Brindar energía     3        Valor                   -                   -          3
                               energético
6        Ser baja en    2       Calorías         3 Kcal/gramo           ± 0.7 g. de     1
          calorías                                                       calorías


         4.5.2 Funciones del Producto Complementarias
N            FUNCIÓN                 K       CRITERIO        NIVEL     FLEXIBILIDAD         F
1           Ser deliciosa            5      Preparación        -             -              3
2    Tener envase fácil de llevar    4        Diseño           -             -              2
4     Tener buena apariencia         2        Aspecto          -             -              3
5          Ser agradable             2      Preferencia        -             -              2




         4.5.3 Funciones Restrictivas
N             FUNCIÓN                K        CRITERIO         NIVEL     FLEXIBILIDAD           F
      Resistir variaciones de
1                                    5      Temperatura         45ºC             ±10%           1
            temperatura
2    Tener envase reciclable         4      Biodegradable        -                -             2
2   No irritar el tracto digestivo   4        Seguridad          -                -             3
                                                                1-2
4    Tener empaque no toxico         4        material                       ±0,5ppm            1
                                                                ppm




    65
INGENIERIA DEL PRODUCTO             Mermelada de Quinua                                          66




  4.6 MÉTODO FAST
Método FAST

                                                                        PERMITIR SU
                                                                         LIMPIEZA


                        SER                                         SER DE FÁCIL
                    RESISTENTE                                          USO
                                                       SER
                                                                                       USUARIO
                                                   IMPERMEABLE
 TRANSPORTAR
                    PROTEGER LA   CONSERVAR                         ALMACENAR
  MERMELADA
                    MERMELADA     MERMELADA                         MERMELADA
  DE QUINUA
                                                     EVITAR EL
                                                  DETERIORO DE LA                     MERMELADA
                                                    MERMELADA
                      PERMITIR
                    APILAMIENTO
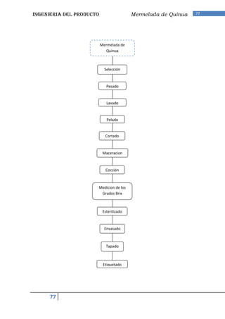
                                                   RESISTIR ALTAS
                                                   TEMPERATURAS


                                          LÍMITE DE CERTIDUMBRE




  66
INGENIERIA DEL PRODUCTO                          Mermelada de Quinua         67




  4.7 JERARQUIZACIÓN DE FUNCIONES
    Este método se basa en la comparación de la importancia de una función
    respecto a todas las demás atribuyéndole una nota del 1 al 5.
                        Tabla: Valores de calificación
                               K      IMPORTANCIA
                               1         Aceptable
                               2         Necesario
                               3        Importante
                               4         Superior
                               5       Muy superior


    Las funciones que vamos a tomar para jerarquizar son las siguientes:
                       Tabla: Calificación de funciones
                     FUNCIÓN                 CÓDIGO       COEFICIENTE
                Satisfacer un gusto             F1             4
                  Ser saludables                F2             5
                 Brindar energía                F3             5
                    Ser natural                 F4             5
               Ser baja en calorías             F5             2
                 Tener vitaminas                F6             3
                 Tener proteínas                F7             3
              Envase fácil de llevar            F8             2
           Tener empaque innovador              F9             3
                    Ser sabrosa                F10             4
           No irritar el tracto digestivo      F11             5
             Resistir variaciones de
                                               F12            5
                   temperatura
            Tener empaque no toxico            F13            3


                            Ilustración: Calificación




      67
INGENIERIA DEL PRODUCTO                                                                                                                                                                                                    Mermelada de Quinua                         68




                                                                                                                                FUNCIÓN
           5
         4.5
           4
         3.5
           3
         2.5
           2
         1.5
           1
         0.5
           0




                                                                                                                                                                                                                                Resistir…
                                                                                                                                                      Envase fácil de…
                                                                                                                                                                         Tener empaque…


                                                                                                                                                                                                        No irritar el tracto…


                                                                                                                                                                                                                                            Tener empaque…
                                                                                                                                                                                                                                                             FUNCIÓN

                                                                             Ser natural
                                          Ser saludables




                                                                                                                                                                                          Ser sabrosa
                                                                                           Ser baja en calorías


                                                                                                                                    Tener proteínas
                    Satisfacer un gusto


                                                           Brindar energía




                                                                                                                  Tener vitaminas




      4.7.1 Clasificación Cruzada
               Este método se basa en la comparación de la importancia de una
               función respecto a todas las demás atribuyéndole una nota del 1 al
               3:
                                                                             Tabla: Valores de calificación


                                                                                      VALOR                                                           SIGNIFICADO
                                                                                        1                                                             Poco superior
                                                                                        2                                                               Superior
                                                                                        3                                                             Muy superior


           A.                             Funciones del Producto Principales

                                          A continuación se procederá a la clasificación para las funciones
                                          del producto principales:


                                          Tabla: Funciones del producto principales


                                                                                CÓDIGO      FUNCIÓN
                                                                                  F1   Satisfacer un gusto
                                                                                  F2      Ser saludable
                                                                                  F3    Brindar energía
                                                                                  F4    Tener proteínas
                                                                                  F5    Tener vitaminas
                                                                                  F6       Ser baja en

 68
INGENIERIA DEL PRODUCTO                             Mermelada de Quinua              69



                                         calorías


 Tabla: Tabla de comparación de las funciones del producto principales


        CÓDIGO              FUNCIÓN                SUMA        porcentaje
          F2              Ser saludable              7           29.2%
          F4            Tener proteínas              5           20.8%
          F5            Tener vitaminas              5           20.8%
          F3             Brindar energía             4           16.7%
          F1           Satisfacer un gusto           2            8.3%
          F6           Ser baja en calorías          1            4.2%
                       TOTAL                        24          100.0%


   Ilustración: Histograma de las funciones del producto principales




       30.0%

       25.0%

       20.0%

       15.0%

       10.0%

        5.0%

        0.0%
                  F2       F4       F5        F3          F1       F6



               Del grafico anterior se observa que la función dos es la que tienen
               mayor importancia seguida por la función cuatro y cinco.
       B.      Funciones del Producto Complementarias

               A continuación se procederá a la clasificación para las funciones
               del producto complementarias:




 69
INGENIERIA DEL PRODUCTO                              Mermelada de Quinua             70


               Tabla: Funciones del producto complementarias
                CÓDIGO                   FUNCIÓN
                  F1               Envase fácil de llevar
                  F2             Tener empaque innovador
                  F3                    Ser natural
                  F4                    Ser sabrosa


      Tabla1: Tabla de comparación de las funciones del producto
                                complementarias
                                   F2      F3        F4
                                   F2      F3        F1
                           F1
                                    2       2         1
                                           F3        F4
                                   F2
                                            2         2
                                                     F4
                                           F3
                                                      2

                            Tabla: Suma de puntos

      CÓDIGO                FUNCIÓN                  SUMA    porcentaje
        F3                 Ser natural                 4       36.4%
        F4                 Ser sabroso                 4       36.4%
        F2          Tener empaque innovador            2       18.2%
        F1            Envase fácil de llevar           1        9.1%
                       TOTAL                          11      100.0%


 Ilustración: Histograma de las funciones de servicio complementarias


       40.0%
       35.0%
       30.0%
       25.0%
       20.0%
       15.0%
       10.0%
        5.0%
        0.0%
                     F3           F4            F2          F1




                Del grafico anterior se observa que la función tres y cuatro es la
                que tiene mayor importancia seguida por la función dos.

 70
INGENIERIA DEL PRODUCTO                               Mermelada de Quinua           71


          C.     Funciones Restrictiva

                 A continuación se procederá a la clasificación para las funciones
                 restrictivas:
                          Tabla2: Funciones restrictivas


                  CÓDIGO               FUNCIÓN
                    F1       No irritar el tracto digestivo
                    F2   Resistir variaciones de temperatura
                    F3        Tener empaque no toxico


          Tabla: Tabla de comparación de las funciones restrictivas
                                        F2      F3
                                  F1    F1      F3
                                        3       2
                                        F2      F2
                                                1


                                 Tabla: Suma de puntos
        CÓDIGO                  FUNCIÓN                  SUMA   Porcentaje
          F1          No irritar el tracto digestivo       3      50.0%
          F3           Tener empaque no toxico             2      33.3%
                        Resistir variaciones de
          F2                                               1      16.7%
                              temperatura
                          TOTAL                            6      100.0%


Ilustración: Histograma de las funciones restrictivas




   71
INGENIERIA DEL PRODUCTO                     Mermelada de Quinua              72




      50.0%

      40.0%

      30.0%

      20.0%

      10.0%

       0.0%
                  F1            F3            F2




        Del grafico anterior se observa que la función uno es la que tiene
        mayor importancia seguida por la funcione tres.




 72
INGENIERIA DEL PRODUCTO   Mermelada de Quinua   73




CAPITULO V: Ingeniería del Proyecto




 73
INGENIERIA DEL PRODUCTO                                               Mermelada de Quinua                                            74



 5.1 IDENTIFICACIÓN DE LA IDEA DEL PROYECTO

      5.1.1 Partes Principales del Producto
                  El envase será un frasco de vidrio con capacidad de 330 gr
                  ideal para conservar el producto.




          A.    La Tapa

                 La tapa será a presión la cual se caracteriza porque el cierre es
                 con vacío garantizando la hermeticidad y el lateral de la tapa
                 posee forma enrollada.

         B.    La Etiqueta

                  Sera plastificada, contendrá la marca junto con la información
                  nutricional, peso neto, numero de atención al cliente “Alo
                  Naturally” y la fecha de vencimiento.

                        Datos Nutricionales

                        Tamaño por porción 1 cucharada 20 gr

                        Calorías.................................................................................... 37Kcal

                        Grasa Total ................................................................................... 0 gr

                        Total Carbohidratos .................................................................. 8gr

                        Azucares......................................................................................... 2gr

                        Proteína......................................................................................... 1 gr

                        Vitamina A y D ....................................................................... 54 mg

                        Fibra ............................................................................................... 1 gr


 74
INGENIERIA DEL PRODUCTO                            Mermelada de Quinua    75


         5.1.2 Dimensiones
                       Tapa:70 mm.
                       Envase: Sera un frasco de Vidrio
                       0,3 cm de grosor
                       13 cm de largo
                       6,5 cm de ancho


         5.1.3 Pesos
                       Envase: Frasco de vidrio
                       Peso: 330 gr
Diseño




   5.2 FACTIBILIDAD TECNOLÓGICA


             5.2.1 Descripción de Métodos Factibles para su Construcción
             A.   Flujo grama del Proceso de Elaboración de Mermeladas:




   75
INGENIERIA DEL PRODUCTO                               Mermelada de Quinua                                       76




  Recepcion y pesaje                   Lavado de la Materia                                Pesaje Formualcion
                                                                     Pelado de la Quniua
   de Materia Prima                           Prima                                           de la receta




                          Envasado del
                                                                 Coccion                      Maceracion
                       producto Terminado




                                                              Medicion de los
                                                               grados Brix



         B.     Diagrama de Bloques




       76
INGENIERIA DEL PRODUCTO                   Mermelada de Quinua   77




                          Mermelada de
                            Quinua



                            Selección



                             Pesado



                             Lavado



                             Pelado


                            Cortado



                           Maceracion



                            Cocción



                      Medicion de los
                       Grados Brix



                           Esterilizado



                            Envasado



                             Tapado



                           Etiquetado




     77
INGENIERIA DEL PRODUCTO                              Mermelada de Quinua                 78


      5.2.2.            Descripción    de    los
      Procesos:
             A.     Selección:

                  En     esta    operación   se
                  eliminan aquellas frutas en
                  estado de podredumbre. El
                  fruto recolectado debe ser
                  sometido a un proceso de
                  selección, ya que la calidad
                  de la mermelada dependerá
                  de la fruta.
                  Se inicia con la etapa de
                  recepción y pesaje de la materia prima, en esta etapa se recibirá la
                  materia prima, se controlará que su calidad sea la adecuada para
                  obtener un dulce adecuado, recordando que las frutas deberán
                  estar maduras para desarrollar al máximo sus características de
                  aroma y sabor. También se controlará que no se procesen frutas
                  podridas, o con desarrollo de hongos o mohos. Finalmente y para
                  llevar un control adecuado, se pesarán las frutas a procesar.

        B.        Pesado:

                  Pesar todos los ingredientes sólidos y medir los líquidos
                  utilizando balanza y recipiente con escala. En base a estos pesos se
                  debe formular la cantidad de azúcar y otros aditivos (como por
                  ejemplo naranja, clavo de olor) que se agregaran para formar la
                  pulpa.
                  La formulación de los distintos ingredientes no es estándar, esta
                  dependerá del tipo de dulce que se fabrique, por ejemplo: el
                  contenido de azúcar varía desde el 70% al 100% de Kg azúcar por
                  cada Kg de fruta a procesar.

        C.        Lavado:

                       Se realiza con la finalidad deeliminar cualquier tipo de
                       partículas extrañas, suciedad y restos de tierra que pueda

 78
INGENIERIA DEL PRODUCTO                            Mermelada de Quinua             79


             estar adherida a la quinua y fruta. Esta operación se puede
             realizar por inmersión, agitación o aspersión. Una vez lavada
             lala quinua y fruta se recomienda el uso de una solución
             desinfectante. Las soluciones desinfectantes mayormente
             empleadas están compuestas de hipoclorito de sodio (lejía)
             enuna concentración 0,05 a 0,2%. El tiempo de inmersiónen
             estas soluciones desinfectantes no debe ser menor a15
             minutos. Finalmente la fruta deberá ser enjuagada con
             abundante agua.

      D.   Pelado

             El pelado se puede hacer en forma manual, empleandocuchillos,
             o en forma mecánica con máquinas. En el pelado mecánico se
             elimina la cáscara, el corazón de la frutay si se desea se corta en
             tajadas, siempre dependiendodel tipo de fruta.

      E.   Cortado:

             Una vez que las frutas
             están limpias y peladas se
             deben                    trocear,
             dependiendo        del     tipode
             fruta a tratar se utilizarán
             distintos       métodos.       Este
             proceso            es           de
             muchaimportancia ya que
             influirá en la formación de
             la     pulpa,     la     que     se
             convertirá en elsabor y
             textura característicos de
             nuestro producto.

      F.   Maceración:

             Las frutas troceadas se colocan junto con el azúcar y demás
             aditivos en un recipiente plástico.


 79
INGENIERIA DEL PRODUCTO                         Mermelada de Quinua              80


              Esta se cierra herméticamente y se deja reposar para que la
              pulpa desprenda los jugos frutales. El tiempo de maceración
              varía dependiendo del tipo de dulce que se produzca.
              Este tiempo de maceración varía de 0 – 10 horas.
              Periódicamente conviene mezclar el conjunto de fruta y azúcar
              a medida que la         fruta cede agua, para un mejor
              homogeneizado del preparado.

      G.   Cocción:

              A continuación se lleva al fuego. Se calienta hasta que rompa el
              hervor y luego se baja el fuego al mínimo, manteniendo una
              ebullición      suave   pero      constante   y    revolviendo
              permanentemente hasta que se obtenga la consistencia
              adecuada, durante aproximadamente 60 minutos.

      H.   Medición de los grados Brix:

              A continuación se debe medir la concentración de azúcar en la
              pulpa para lograr estandarizar el proceso y hacer así que la
              calidad del producto se mantenga constante. La concentración
              de grados Brix dependerá también del tipo de dulce a fabricar,
              siendo lo mas frecuente que estos valores oscilen alrededor de
              los 60‐65 ºB.

      I.   Esterilización:

              El proceso de esterilización
              consiste en lavar los frascos
              con     agua    y   detergente,
              enjuagarlos bien y hacerlos
              hervir durante media hora.


              Los frascos de vidrio, así como las tapas deben ser
              esterilizados. Para esto se colocan en una olla grande y
              profunda con agua y se deja hervir por un espacio de 30
              minutos.


 80
INGENIERIA DEL PRODUCTO                          Mermelada de Quinua            81


      J.   Envasado:

                Los frascos, previamente secados en el horno y aún calientes,
                se retiran del mismo y se procede a envasar la mermelada en
                caliente, dejando un espacio libre de aproximadamente 1cm.
                Recuerde que la mermelada nunca debe dejarseenfriar en la
                olla.
                Para terminar el proceso de envasado, se vaporizan las tapas
                con alcohol etílico al 70% (7 partes de alcohol y 3 partes de
                agua), se dejan secar sobre una rejilla y a continuación se
                tapan los frascos.

      K.   Etiquetado:

           Es    importante     etiquetar
           correctamente el producto
           elaborado,     ya   que    esto
           brinda       información       y
           seguridad al consumidor.


           La etiqueta deberá contener:
                    Una leyenda que indique “Mermelada de Quinua.” y
                    completar con la fruta con la que fue elaborada.
                    Marca.
                    Establecimiento elaborador y razón social del mismo.
                    Número de registro (RPE o RPPA o RNPA)
                    Identificación de lote (que puede ser la misma fecha de
                    elaboración).
                    Ingredientes: según su peso, de mayor a menor (puede ser:
                    fruta, azúcar, jugo de limón).
                    Contenido neto (g).
                    Fecha de vencimiento.
                    Modo apropiado de uso y precauciones a tener en cuenta




 81
INGENIERIA DEL PRODUCTO   Mermelada de Quinua   82




 CAPITULO VI: Costos y
 Presupuestos




 82
INGENIERIA DEL PRODUCTO                            Mermelada de Quinua              83



 6.1 Aspectos Económicos y Financieros:

      6.1.1 Inversión en Capital de Trabajo:

           La inversión en capital de trabajo se estimará como la cuantía de los
           costos de operación que debe financiarse desde el momento en que
           se efectúa el primer pago por la adquisición de la materia prima
           hasta el momento en que se recauda el ingreso por la venta de los
           productos, que se destinará a financiar el periodo siguiente.



                      INVERSIÓN                 TOTAL

                      Capital de Trabajo        4028.00

                      TOTAL                     4028.00



          A.     Activo Fijo:

                 En el siguiente cuadro, le mostramos cuales son las inversiones
                 iníciales básicas requeridas para que pueda comenzar su
                 actividad de conservas y mermeladas, en un espacio con unas
                 dimensiones físicas entre los 70 y los 130 m².

                              Inversión Activo Fijo:

                                                          Monto         Monto
               Producto                 Cantidad
                                                       Unitario(S/.)   Total(S/.)

           Equipamiento:

          Una paila de 40 L                 1            19251.31      19251.31

      Equipo Pasteurizado Nº 18             1            17700.19      17700.19

           Refractómetro                    1            2017.58        2017.58

        Un canasto Perforado                1            2638.59        2638.59

               Bascula                      1            5929.10        5929.10

               Heladera                     1            5901.00        5901.00


 83
INGENIERIA DEL PRODUCTO                     Mermelada de Quinua          84



        Herramientas Varias             1        2810.00      2810.00

         Subtotal Equipos                                     56247.77

            Mobiliario

          Mesa de Trabajo               1        7025.00      7025.00

            Estanterías                 2         786.80      1573.60

             Escritorio                 1        1686.00      1686.00

           Sillas Comunes               4         168.60       674.40

           Computadora                  1        7025.00      7025.00

        Subtotal Mobiliario                                   17984.00

   Indumentaria y Seguridad

            Matafuegos                  1         702.50       702.50

      Gabinete para Matafuegos          1         252.90       252.90

        Zapatos de Seguridad            2         562.00      1124.00

           Guantes Latex                5         70.25        351.25

              Barbijos                 10         28.10        281.00

         Cofias Descartables            2         42.15        84.30

         Ropa de Seguridad              4         281.00      1124.00

      Subtotal Indumentaria y
                                                              3919.95
            Seguridad

              TOTAL                                           78151.72



 o Estimación depreciación anual:

             CONCEPTO                            VALOR(S/.)

             Maquinaria                          2852.15

             Mobiliario y enseres                502.99

             Equipos    para     procesos   de
                                                 1358.17
             información

 84
INGENIERIA DEL PRODUCTO                              Mermelada de Quinua              85



             TOTAL                                     4713.31



            El método de depreciación usualmente utilizado es el de línea recta;
            a continuación se mostrará en cuánto períodos se depreciarán sus
            activos.
 o Estimación temporal de depreciación (años)

            CONCEPTO                                   VALOR
                                                       (años)

            Maquinaria                                 10

            Mobiliario y Enseres                       5

            Equipos    para        procesos       de 3
            Información



            Su depreciación es importante contabilizarla, puesto que una vez
            cumpla su vida productiva, debe tener un fondo recaudado para su
            reposición. En este caso, es importante determinar el número de
            meses en que se depreciará su maquinaria y mobiliario, de acuerdo
            con las características y la duración de cada uno de ellos.

                   Se debe considerar que la estimación de los costos variables
                   en el cuadro anterior fue realizada teniendo en cuenta una
                   producción     constante     de    2000    frascos     mensuales
                   aproximadamente y que estos valores varían de acuerdo al
                   nivel de producción. En la partida de materia prima están
                   incluidos todos los insumos necesarios para la elaboración del
                   producto como frutas y quinua.

       B.      Costos Operativos Fijos:

               Los costos operativos fijos están constituidos por aquellos costos
               que no varían con el nivel de producción sino que se mantienen
               constantes a lo largo del tiempo. El cuadro presentando dichos
               costos y sus montos se presenta a continuación:

 85
INGENIERIA DEL PRODUCTO                            Mermelada de Quinua               86




                            Costos Operativos Fijos:

                                                 Costo           Costo Anual
                   Rubro
                                              Mensual (S/.)         (S/.)

                Electricidad                      100.00          1200.00

                    Gas                           150.00          1800.00

                Combustible                       300.00          3600.00

                    Agua                          150.00          1800.00

             Teléfono e Internet                  100.00          1200.00

       Publicidad y/o Promoción                   200.00          2400.00

                  Personal                       4000.00          48000.00

                 Alquileres                       500.00          6000.00

             Servicios Públicos                   100.00          1200.00

                Otros gastos                      100.00          1200.00

                 TOTALES                         5700.00          68400.00



         El total de costos fijos anuales, es de S/. 68 400.00


  6.1.2Aspectos Económicos y Financieros:
        A.      Costos Variables:

                Los costos operativos variables están constituidos por las
                materias primas e insumos necesarios para la producción, ellos
                son:

                       Fruta de estación, las cuales serán adquiridas al por mayor
                       semanalmente. Las mermeladas a elaborar serán de
                       naranja y Quinua.
                       Azúcar, destinada a la elaboración de la mermelada. Se
                       calcula de 700 g a 1 Kg de azúcar por kg de fruta.


 86
INGENIERIA DEL PRODUCTO                           Mermelada de Quinua               87


                       Frascos de vidrio de 330 gr con tapa.
                       Etiquetas a color con los datos del producto.
                       Cajas de cartón, destinadas al embalaje del producto
                       terminado.

                A continuación se presenta una tabla con las cantidades
                empleadas de cada insumo y sus costos destinados a la
                elaboración de mermelada artesanal.

                                       Precio           Cantidad         Costo
       Materia Prima
                                    Unitario(S/.)        Anual         total(S/.)

           Naranja                       0.56           1811.73        1014.57

            Quinua                       5.00           7246.94        36234.69

            Azúcar                       2.80           9058.67        25364.28

 Frascos de Vidrio de 330 gr             0.50           27450.52       13725.26

           Etiquetas                     0.18           27450.52       4941.09

            TOTAL                                                      81279.89

                 Para la tabla anterior, se ha considerado la demanda
                 proyectada para el año 2012, obteniendo un costo unitario
                 variable por frasco de 330g. un costo de S/. 2.96.

      B.     Ingresos:

                                                Ingresos
                AÑOS             Nº Frascos
                                                (S/.)

                2012             27451          137252.60


                2013             28889          144442.77


                2014             30327          151632.94


                2015             31765          158823.12


                2016             33203          166013.29


                2017             34641          173203.46


 87
INGENIERIA DEL PRODUCTO                           Mermelada de Quinua               88



                  2018            36079          180393.64


                  2019            37517          187583.81



  En este punto se detallará los cálculos de los indicadores financieros para el
  presente proyecto, tal como se indica a continuación:

         o El valor actual neto financiero (VANF) es de S/. 7.669,16
         o La tasa interna de retorno financiero (TIRF) es de 16%
         o El coeficiente de beneficio/costo es de S/. 1.25

      Con lo que se concluye que el proyecto es rentable especialmente por el
      valor actual neto financiero, lo cual es la mejor herramienta dentro de las
      cuatro indicadas para tomar la decisión.

                            VAN             S/. 7.669,16
                            TIR                 16%
                            B/C               S/. 1,25




 88
INGENIERIA DEL PRODUCTO                           Mermelada de Quinua                 89




                     CONCLUSIONES
 1. Las mermeladas son productos de consumo masivo que tiene una demanda en
    aumento, si le ponemos la quinua como insumos naturales y nutricional, esto
    hará que los padres de familia puedan elegir este producto y toda la familia lo
    pueda consumir.
 2. El hacer uso de productos naturales y peruanos hará que la población peruana
    se identifique y compre el cliente de manera segura.
 3. La comercialización de la mermelada en base a lo especificado en el capítulo
    de estudio de mercado, se realizará en forma directa con los supermercados
    para llegar al consumidor final.
 4. Se concluye que la mermelada de quinua seria un producto innovador en la
    línea de los productos de alimentos nutricionales para que así el cliente tenga
    una variedad mas de como consumir quinua de otra forma mas agradable y
    constante.
 5. Orientar a la inversión privada para la puesta en marcha del proyecto, a fin de
    generar crecimiento en la industria y la población peruana.




 89
INGENIERIA DEL PRODUCTO                            Mermelada de Quinua                 90




                RECOMENDACIONES
 1. Fomentar el consumo interno de este tipo de producto para desarrollar nuevos
    mercados.
 2. Dependiendo de la variación de la demanda en el mercado de este producto u
    otro similar al de las hojuelas, es recomendable evaluar la viabilidad económica
    de incrementar la capacidad de producción de la mermelada de quinua y/o de
    gestionar la construcción y la adquisición de la maquinaria necesaria a fin de
    poner en marcha el programa de inversiones.
 3. La producción de la mermelada de quinua se debe establecer teniendo en
    consideración de un programa de calidad total, es decir antes del proceso,
    durante el proceso y después del proceso de producción.
 4. Las consideraciones teóricas y pruebas del proceso se deben almacenar en una
    base de datos para luego establecer los parámetros ideales de producción y la
    forma ideal del proceso.
 5. Evaluar la posibilidad de producir mermelada haciendo combinaciones con
    otros productos oriundos que agreguen valor nutritivo al producto, por ejemplo
    usar la maca, quiwicha, entro otros.




 90
INGENIERIA DEL PRODUCTO                           Mermelada de Quinua                91




                             BIBLIOGAFIA
      Tassinari, Robert El producto adecuado Marcombo Barcelona, 1994
      http://html.rincondelvago.com/lanzamiento-de-nuevos-productos.html
      http://www.slideshare.net/Waltergalarza/anlisis-de-productos
      Centro de Promoción Integral: Manual teórico práctico de agro-industrias
      caseras. Lima, Perú.
      United Nations Development Fund for Women. Packaging. 1996. London, GB.
      Hernández-Briz Vilanova, Francisco. Conservas caseras de alimentos. 1986.
      Madrid, España.
      Coronado Trinidad, Myriam. Conservas caseras de alimentos. 2001. Lima, Perú.
      Colquichagua, Diana. Procesamiento de mermeladas de frutas nativas. 2005.
      Lima, Perú.




 91

Mermelada+de+quinua.docx+trabajo+final

  • 1.
  • 2.
    INGENIERIA DEL PRODUCTO Mermelada de Quinua 2 DEDICATORIA: A dios por darnos la vida y por permitirnos alcanzar nuestras metas e iluminarnos en cada momento. A nuestras familias por los consejos y la educación, y por el apoyo otorgado en cada momento, pero sobre todo a nuestras madres quienes nos trajeron al mundo. Nuestro más sincero agradecimiento a nuestro docente guía, el Ingeniero Luis García quien nos entregó su confianza e incondicional apoyo, lo cual nos facilitó de manera muy significativa el logro de nuestros objetivos tanto personales como profesionales. Muchas Gracias 2
  • 3.
    INGENIERIA DEL PRODUCTO Mermelada de Quinua 3 INDICE INTRODUCCIÓN .......................................................................................................................5 PRESENTACIÓN .......................................................................................................................6 GENERALIDADES.....................................................................................................................7 1.1OBJETIVOS DEL ESTUDIO ..............................................................................................9 1.1.1.OBJETIVO PRINCIPAL ........................................................................................................ 9 1.1.2.OBJETIVOS ESPECÍFICOS ................................................................................................... 9 CAPITULO I: Análisis de la Necesidad........................................................................... 10 1.1ANÁLISIS DE LA NECESIDAD ..................................................................................................11 1.1.3.Definición de la Necesidad (necesidad de alimentos saludables para el consumo). .. 11 1.1.4.Percepción de la Necesidad ........................................................................................... 12 1.1.5.Validación de la Necesidad ............................................................................................ 13 1.1.6.Expresión de la Necesidad ............................................................................................. 15 1.1.7.Análisis Intuitivo de las Funciones ................................................................................. 16 CAPITULO II: Desarrollo del Concepto ......................................................................... 17 2.1PROCESO DE DESARROLLO DEL CONCEPTO ...................................................................18 2.1.1. Declaración de la Misión ............................................................................................... 18 2.1.2 Identificar las Necesidades del Cliente ......................................................................... 18 2.1.3. Especificaciones Del Producto ..................................................................................... 19 2.1.4. Generación De Conceptos ............................................................................................ 19 2.1.5. Selección del Concepto ............................................................................................... 21 2.1.6. Prueba De Concepto .................................................................................................... 24 CAPITULO III: Estudio de Mercado ................................................................................ 26 3.1. PLIEGO DE CONDICIONES DE MARKETING ..................................................................26 3.1.1. Definición del Producto ................................................................................................ 26 3.1.2. Descripción del Producto ............................................................................................ 27 3.1.3. Aspectos Cualitativos de la Descripción del Producto ................................................ 27 3.1.4. Aspectos Cuantitativos de la Descripción del Producto .............................................. 29 3.2. ESTUDIO DEL SEGMENTO DEL MERCADO .....................................................................29 3.2.1. Justificación: ............................................................................................................... 29 3.2.2. Definiciones de Demandas en Base a la Información Estadística Disponible ........ 30 3.2.3. Análisis de la Demanda ................................................................................................ 31 3.2.4. Análisis de la Oferta...................................................................................................... 35 3.2.5. Investigación de Mercados.......................................................................................... 38 3.2.6. Resultados Específicos de la Encuesta ......................................................................... 40 CAPITULO IV: Análisis Funcional ................................................................................... 54 3
  • 4.
    INGENIERIA DEL PRODUCTO Mermelada de Quinua 4 4.1. ANÁLISIS FUNCIONAL .............................................................................................................54 4.1.1. Búsqueda Intuitiva ...................................................................................................... 55 4.1.2. Búsqueda de Funciones .............................................................................................. 55 4.2ESTUDIO DEL CICLO VITAL Y DEL ENTORNO (MÉTODO RED) ...............................56 4.2.1Ciclo de Vida del Producto .............................................................................................. 56 4.2.2Entorno: 58 4.2.3Adaptación o Interacción ................................................................................................ 59 4.3MÉTODO SAFE (SEQUENTIAL ANALYSIS OF FUNCTIONAL ELEMENTS) .............60 4.4Examen de los Movimientos y de los Esfuerzos .............................................................63 4.4.1Identificar Elementos: ..................................................................................................... 63 4.4.2Caracterizar los Movimientos ......................................................................................... 63 4.4.3Esfuerzos 64 4.4.4Funciones 64 4.5Pliego de Condiciones Funcionales.......................................................................................65 4.5.1Funciones Principales ...................................................................................................... 65 4.5.2Funciones del Producto Complementarias ..................................................................... 65 4.5.3Funciones Restrictivas ..................................................................................................... 65 4.6MÉTODO FAST 66 4.7JERARQUIZACIÓN DE FUNCIONES .......................................................................................67 4.7.1Clasificación Cruzada ....................................................................................................... 68 CAPITULO V: Ingeniería del Proyecto .......................................................................... 73 5.1IDENTIFICACIÓN DE LA IDEA DEL PROYECTO ...............................................................74 5.1.1Partes Principales del Producto ...................................................................................... 74 5.1.2Dimensiones 75 5.1.3Pesos 75 5.2FACTIBILIDAD TECNOLÓGICA ...............................................................................................75 5.2.1 Descripción de Métodos Factibles para su Construcción .............................................. 75 5.2.2. Descripción de los Procesos: ....................................................................................... 78 CAPITULO VI: Costos y Presupuestos ........................................................................... 82 6.1Aspectos Económicos y Financieros: ...................................................................................83 6.1.1Inversión en Capital de Trabajo: ..................................................................................... 83 6.1.2Aspectos Económicos y Financieros:............................................................................... 86 CONCLUSIONES ..................................................................................................................... 89 RECOMENDACIONES ........................................................................................................... 90 BIBLIOGAFIA ......................................................................................................................... 91 4
  • 5.
    INGENIERIA DEL PRODUCTO Mermelada de Quinua 5 INTRODUCCIÓN En ocasiones vemos algunos productos que parecen tenerlo todo para triunfar pero terminan fracasando. La determinación de las causas es en algunos casos una labor compleja pero en la mayoría de las ocasiones se deben a defectos básicos en los mismos o incluso a estrategias equivocadas en su comercialización. Cuando hablamos de “nuevo producto” no tenemos por qué referirnos solo a una innovación (nuevo para el mercado y nuevo para la empresa que lo crea) sino también a la adaptación de algunos existentes o a pequeñas actualizaciones que se lanzan, en este caso, sin éxito. "El producto o servicio más revolucionario fracasará si el cliente ya encontró otra solución para sus necesidades", dice Michael Burkett, vicepresidente de innovación de productos de AMR Research. Deseamos desarrollar un producto que tenga éxito en el mercado para lo cual desarrollaremos el análisis de lanzamiento de un nuevo producto, con el cual obtendremos la clave para posicionar nuestro producto en el mercado Los Autores 5
  • 6.
    INGENIERIA DEL PRODUCTO Mermelada de Quinua 6 PRESENTACIÓN Hipócrates ya decía: "Que tu alimento sea tu medicina y tu medicina sea tu alimento". Desde un inicio, el hombre íntimamente ligado a la Naturaleza, ha buscado en los productos de la tierra cómo curar sus enfermedades, y es la experiencia de millones de años la que han hecho de la naturaleza la primera fuente de salud de la humanidad. Es por ello que el presente trabajo nos muestra una nueva alternativa de mermelada a base de Quinua,la que cuenta con propiedades; naturales, alimenticias, vitamínicas y medicinales, un producto vegetal muy sano y rico en vitaminas: A, B1, B2, C, D; minerales: calcio, cobalto, boro, magnesio, zinc, potasio, hierro; y sobre todo, es un producto orgánico y natural, sin ninguna sustancia química, alimento que desde hace 3,000 años se viene consumiendo en el Perú y que hoy en el siglo XXI. 6
  • 7.
    INGENIERIA DEL PRODUCTO Mermelada de Quinua 7 GENERALIDADES La quinua es un grano andino, su mayor diversidad se encuentra a orillas del Titicaca. Su característica fundamental es que tiene un balance ideal de aminoácidos esenciales, que son los que permiten el desarrollo normal del ser humano. Tiene calcio asociado al zinc y al magnesio, para los huesos y dientes. Tiene hierro y vitaminas. Por eso es considerado el mejor alimento vegetal. Tradicionalmente la quinua se consume en sopa o en tortas, En los últimos años ha aumentado el interés por cultivos de buen valor nutritivo con alto contenido en proteínas como lo son la quinua (ChenopodiumquinoaWilld.). La Quinua es el cereal de mayor y más completa composición en aminoácidos que existen sobre el planeta. Contiene los 20 aminoácidos (incluyendo los 10 esenciales), especialmente la Lisina, que es de vital importancia para el desarrollo de las células del cerebro, los procesos de aprendizaje, memorización y raciocinio, así como para el crecimiento físico. Su fácil digestibilidad los convierte en un reconstituyente por excelencia, ideal para la alimentación de enfermos convalecientes o niños con síntomas de desnutrición crónica. La quinua, es excepcionalmente alta en lisina, un aminoácido no muy abundante en el reino vegetal. Contiene todos los aminoácidos esenciales, particularmente arginina e histidina, que son muy apropiados para la alimentación infantil. La quinua posee la mayor proporción y mejores proteínas respecto del resto de cereales, es rica en Ácidos grasos y minerales (es una fuente de vitamina E y de varias vitaminas del grupo B). Es rica en hidratos de carbono, proteínas de alto valor biológico que contienen todos los aminoácidos esenciales, grasas insaturadas, minerales y vitaminas. Además aporta fibra y no contiene gluten, por lo que pueden tomarlo las personas que tienen celiaquía o intolerancia al gluten, salvo cuando se mezcla con harina de trigo para hacerla panificable (pan de quinua). En el cuadro muestran la composición nutricional de la quinua. Se observa que el contenido de proteínas es mayor en la quinua. 7
  • 8.
    INGENIERIA DEL PRODUCTO Mermelada de Quinua 8 El grano de la quinua es una excelente fuente de proteínas, minerales, oligoelementos y vitaminas: C, B1, B2, B3, Ácido fólico, Niacina, Calcio, Hierro y Fósforo. Su ventaja con respecto a otros tubérculos (papa, camote, yuca) es que tienen un contenido elevado de zinc, el cual fortalece el sistema inmunológico y previene las infecciones respiratorias. Proteínas 11.0 – 21.3 Grasas 5.3 – 8.4 Carbohidratos 53.5 – 74.3 Fibra 2.1 – 4.9 Ceniza 3.0 – 3.6 Humedad 9.4 – 13.4 Fuente: http://www.agualtiplano.net/biodiversidad/cultivos/quinua.htm A continuación el cuadro del contenido de vitaminas en la quinua comparado con algunos tubérculos: Ac. Vitamina A Tiamina Riboflavina Niacina Alimentos Ascorbico ER/100g mg/100g mg/100g mg/100g mg/100g Maca 0.16 0.53 40.15 2.16 Quinua 30 28 7 3 Camote 250 0.07 0.8 0.28 36.4 Papa 6 0.1 0.02 1.5 17.4 Fuente: Laboratorio de Análisi de EMBRAPA/CTAA (1991) 8
  • 9.
    INGENIERIA DEL PRODUCTO Mermelada de Quinua 9 1.1 OBJETIVOS DEL ESTUDIO 1.1.1. OBJETIVO PRINCIPAL Desarrollo del plan para la elaboración y lanzamiento de un producto innovador dedicado a satisfacer la necesidad de tener un alimento diario que sea nutritivo y fácil de consumir, además de tener múltiples propiedades que favorecen a la salud de nuestro mercado objetivo; como es el “MERMELADA DE QUINUA”. 1.1.2. OBJETIVOS ESPECÍFICOS Identificar el proceso de formulación e identificación de necesidades de un producto nuevo. Realizar la identificación y formulación de funciones de nuestro producto, aplicando el método RED. Definir las especificaciones a partir de las necesidades expresadas como funciones. Esquematizar el proceso productivo para la elaboración del producto “Mermelada de Quinua”. Podemos concluir el Objetivo Fundamental del Producto es permitir al público consumidor la forma más cómoda, sencilla y sobre todo deliciosa de consumir un producto nacional. 9
  • 10.
    INGENIERIA DEL PRODUCTO Mermelada de Quinua 10 CAPITULO I: Análisis de la Necesidad 10
  • 11.
    INGENIERIA DEL PRODUCTO Mermelada de Quinua 11 1.1 ANÁLISIS DE LA NECESIDAD La necesidad es la percepción por parte de una persona de una falta de aquello que necesita. Al igual la insatisfacción es la que motiva a la creación de un Producto, en este caso debido a la necesidad de generar bienestar usando un producto saludable que es la quinua. Por esta razón nuestro grupo determinó en crear un producto que pueda cubrir esta necesidad. 1.1.3. Definición de la Necesidad (necesidad de alimentos saludables para el consumo). La mermelada de quinua será un producto alimenticio, que podría consumirse con diversos alimentos, o ya sea como insumo en pastelería. La mermelada de quinua representa una buena opción de mercado, por lo anteriormente descrito, porque es un producto diferente. Necesidades que satisface: Satisface la necesidad de alimentación específicamente de aquellas personas que buscan alimentos de sabor agradable y nutritivo. Podemos clasificar las necesidades en dos grandes familias las cuales son: Objetivas y Subjetivas. Para el caso de nuestro Producto los factores Objetivos y Subjetivos que motivan la compra son: A. Necesidades Objetivas (Cuantificables) Prestaciones: Producto. Disponibilidad: Recursos y materia prima disponible. Durabilidad: Dependiendo del uso del dispositivo. Peso: Ligero. Conservación: Duración mayor con respecto a productos elaborados de forma artesanal. 11
  • 12.
    INGENIERIA DEL PRODUCTO Mermelada de Quinua 12 B. Necesidades Subjetivas (No Cuantificables) Imagen de marca: Local y identificable por la población Moda: Nuestro Producto será de un diseño moderno Estilo de Vida: No tiene restricciones. Estética: Modelo único. Originalidad: Único en el mercado. 1.1.4. Percepción de la Necesidad A. El Producto se orienta: Sexo: femenino - masculino Edad: Toda las edades Ciclo de vida familiar: todo tipo Ocupación: Para cualquiera Educación: Para todos Clase social: Baja, media y alta. B. ¿Cuál es su Utilidad? Sirve para el consumo familiar. Está dirigido para el público en general ya que será de sabor agradable y nutritivo. C. ¿Para qué sirve? Para consumir con toda clase de alimentos de acuerdo al gusto de los consumidores. Prevenir enfermedades. Mejorar la dieta alimenticia. Tener la tranquilidad y sensación de una mejor salud. Mejor calidad de vida. D. ¿A quién sirve? A cualquier persona que en su quehacer cotidiano; ya sea amas de casa o tal vez personas que la apetezcan quieran 12
  • 13.
    INGENIERIA DEL PRODUCTO Mermelada de Quinua 13 satisfacer la necesidad de consumir un alimento saludable, además de ofrecer una nueva presentación de consumo para aquellas personas que habitualmente no la consume. E. ¿Sobre qué actúa? Sobre la apetencia F. ¿Sobre quién actúa? Sobre el comportamiento de su usuario. Sobre el comportamiento de las personas que lo van a consumir. Sobre el comportamiento de las personas del entorno. Sobre los distribuidores. Sobre los vendedores. 1.1.5. Validación de la Necesidad La validación de la necesidades una fase de estudio que consiste en la comprobación de que la necesidad tal como ha sido definida no corra el riesgo de ser modificada o anulado dentro de un plazo más o menos largo. Al realizar nuestra prueba de concepto y verificar que el producto sería bien aceptado en el mercado, también nos damos cuenta que al cubrir una necesidad identificada, y al crear una nueva necesidad que es la de consumir un alimento saludable, nuestro producto podrá permanecer en el mercado durante mucho tiempo, por el mercado que estaríamos abarcando. Haremos preguntas las cuales permiten verificar la validez de la necesidad expresada en el momento en el que el programa es susceptible de ser puesto en marcha. Las preguntas son: A. ¿Quién puede modificar la necesidad? Los consumidores del producto, ya que pueden decidir que no desean otro tipo de producto con distintas características. Claro que según nuestras encuestas esto aún no es cierto. 13
  • 14.
    INGENIERIA DEL PRODUCTO Mermelada de Quinua 14 B. ¿Quién puede crear la necesidad? La necesidad la estamos creando nosotros al darle mayores características a la mermelada y así mejorar su calidad. C. ¿Quién puede eliminar la necesidad? La competencia, las personas que proveen al mercado de este mismo producto, pueden imitar la iniciativa o mejorar su propio producto. D. ¿Durante cuánto tiempo puede perdurar la necesidad? Puede perdurar el tiempo que sea necesario, esto puede depender de como avance la innovación en este sector, porque sabemos que la elaboración de este tipo de mermelada es bastante artesanal y puede ser que surjan nuevas opciones. De este modo comprobamos que nuestro producto es requerido en la actualidad. Pero a sí mismo esto debe de organizarse a lo largo del tiempo de la siguiente manera: A LARGO PLAZO Desarrollar productos A MEDIANO PLAZO complementarios actividad de con la la La necesidad seguirá latente A CORTO PLAZO empresa, productos nuevos pero habrá que renovar la , en base a la mermelada imagen del producto ampliar La estrategia a seguir en , podrian ser otros derivados sus características renovar primer lugar es desarrollo del de la quinua como cereales . concepto y extender la línea producto dado que es la de productos. modificación de un producto ya existente, es impulsar su compra mediante estrategias de publicidad y difusión de sus bondades y características únicas. 14
  • 15.
    INGENIERIA DEL PRODUCTO Mermelada de Quinua 15 1.1.6. Expresión de la Necesidad A. Definición Intuitiva De La Necesidad “CONSUMIR UN PRODUCTO NACIONAL DELICIOSO Y SALUDABLE” Las ideas se pueden generar a partir del mercado o a partir de la tecnología. Las ideas del mercado se derivan de las necesidades del consumidor, como puede ser la necesidad de alimentación saludable. Además de contar que la Quinua es un alimento de suma importancia por ser un cereal andino. Las necesidades son estados de una privación experimentada, entre las necesidades más conocidas tenemos la Jerarquía de Necesidades de Maslow, las cuales se dividen en: L Autorrealización: Incluye crecimiento, lograr el potencial individual, satisfacción plena con uno mismo. o s Estima: Respeto a uno mismo, lautonomía, el logro, el estatus, el reconocimiento y la atención. d e Social: Afecto, pertenencia, la aceptación y la amistad s e Seguridad: Incluye la seguridad del daño físico y emocional. o s Fisiológica: Hambre, sed, sexo, refugio, etc. s L La forma que adoptan las necesidades humanas a medida que son modeladas por la cultura y personalidad individual. Debido a los grandes cambios en los gustos del consumidor, en la tecnología y en la competencia, las compañías deben desarrollar un flujo continuo de nuevos productos y servicios. 15
  • 16.
    INGENIERIA DEL PRODUCTO Mermelada de Quinua 16 La insatisfacción que nos motiva a crear este nuevo Producto es la molestia que tienen las personas en no poder adquirir y en consecuencia consumir un producto nacional delicioso y saludable. Nosotros identificamos que nuestro producto está en el Primer Nivel, en las necesidades Fisiológicas. 1.1.7. Análisis Intuitivo de las Funciones A. Funciones necesarias para lograr que el Producto satisfaga la necesidad definida. Satisfacer la necesidad de comer. Satisfacer la necesidad de endulzar. Ser durable Ser saludable Ser resistente Tener un diseño agradable para el usuario. B. Funciones Complementarias Ser fácilmente combinado con otros alimentos y platos de la región. Ser un producto que ayude en la economía nacional. Que el envase conserve el contenido del producto Que el envase sea ergonómico Que sea fácil de transportar Que ofrezca estabilidad y seguridad. Que no ocupe demasiado espacio. Que sea de buena apariencia para el usuario. 16
  • 17.
    INGENIERIA DEL PRODUCTO Mermelada de Quinua 17 CAPITULO II: Desarrollo del Concepto 17
  • 18.
    INGENIERIA DEL PRODUCTO Mermelada de Quinua 18 2.1 PROCESO DE DESARROLLO DEL CONCEPTO El desarrollo de este capítulo se llevó a cabo mediante el método usado por el libro “El producto adecuado” de Robert Tassinari, en el cual se llevó a cabo un análisis profundo de las funciones que debe cumplir nuestro producto. 2.1.1. Declaración de la Misión “Elaborar un producto que contribuyo al cuidado de la Salud de los consumidores brindándoles Proteínas, Carbohidratos para el fortalecimiento del cuerpo ; y que el consumidor goce de una buena Calidad de Vida” Declaración de la Necesidad Identificación de la Necesidad Especificaciones del Producto Generacion de Conceptos Selecciónar Conceptos Probar Conceptos Especificaciones finales 2.1.2 Identificar las Necesidades del Cliente El proceso de identificación de necesidades se hizo previamente, este proceso fue por el cual escogimos el desarrollar un producto el cual contribuyera con la salud del consumidor. Además de ello identificamos las necesidades que existían en el usuario acerca de la compra de la Mermelada de Quinua, las cuales debían de ser de calidad. Estas fueron las necesidades que conllevaron a la realización de este producto. 18
  • 19.
    INGENIERIA DEL PRODUCTO Mermelada de Quinua 19 Declaración de la Necesidad Identificación de la Necesidad Especificaciones del Producto Generacion de Conceptos Selecciónar Conceptos Probar Conceptos Especificaciones finales 2.1.3. Especificaciones Del Producto Las especificaciones del producto se darán a conocer a detalle en el Pliego de Condiciones Funcionales que se desarrollara más adelante. Declaración de la Necesidad Identificación de la Necesidad Especificaciones del Producto Generacion de Conceptos Selecciónar Conceptos Probar Conceptos Especificaciones finales 2.1.4. Generación De Conceptos A. Aclarar el Problema La demanda por el consumo de la Quinua ha ido aumentando de manera significativa en los últimos años. El público consume el producto por ser nutritivo y saludable. También va dirigido a personas que deseen mantener la línea, es decir a personas que les gusta mantener una buena figura, una buena salud y hacer ejercicios, ya que como dijimos la quinua tiene en su composición muchos nutrientes que 19
  • 20.
    INGENIERIA DEL PRODUCTO Mermelada de Quinua 20 ayudaran a llevar una vida más sana, entonces estamos hablando de un producto que contiene bajas calorías. También va dirigido para personas mayores ya es que ayuda a la prevención de la osteoporosis, enfermedades del corazón, es anticancerígeno, alta digestibilidad, y su naturaleza dietética por su bajo contenido de colesterol B. Buscar Soluciones Externamente Haciendo uso del de la radio, noticias, internet, y otras encuestas para ver cuáles son las necesidades de las personas buscamos un nuevo producto para lanzarlo. C. Buscar Soluciones Internamente Para el desarrollo de esta parte escogimos el método de “lluvia de ideas” en el que cada integrante del grupo, propuso ideas para solucionar las necesidades de los clientes reflexionando en sector de los alimentos. Las soluciones a las que se llegó son las siguientes: D. Conceptos Generados De acuerdo a la información obtenida se generaron los siguientes conceptos: CONCEPTO 1: MERMELADADE UVA Es ideal para el desayuno, a la media mañana o media tarde, para disfrutarlo con pan o simplemente con tostadas. Por su consistencia cremosa, el punto exacto de dulzor y por sus deliciosos sabores se consume hasta la última gota. CONCEPTO 2: “”MERMELADA LIGHT Para cuidar la línea no hay nada más rico. Contiene 0% azúcar, con edulcorante y vitaminado para una buena salud y de esta manera mantener la línea. 20
  • 21.
    INGENIERIA DEL PRODUCTO Mermelada de Quinua 21 CONCEPTO 3: MERMELADA DE QUINUA Mermelada hecho a base de quinua un producto 100% natural, y con un valor nutricional muy alto. Todos conocemos la quinua hoy en día en nuestro país, y sabemos de los grandes beneficios que nos puede brindar este producto. Y no solo por el hecho de ser nutritivo, la quinua es un producto con un buen sabor, y se puede comprobar en los desayunos y en otras comidas que son atractivos para el público. Declaración de la Necesidad Identificación de la Necesidad Especificaciones del Producto Generacion de Conceptos Selecciónar Conceptos Probar Conceptos Especificaciones finales 2.1.5. Selección del Concepto La selección del concepto es el proceso de evaluar conceptos con respecto a las necesidades del cliente y a otros criterios, comparando fortalezas y debilidades relativas de los conceptos, y seleccionando uno o más de estos para investigación y desarrollo adicionales. A. Selección de Criterios o Factores En esta parte procederemos a seleccionar los criterios con los cuales evaluaremos cada uno de los conceptos, estos criterios 21
  • 22.
    INGENIERIA DEL PRODUCTO Mermelada de Quinua 22 están dados en base a las necesidades percibidas de los clientes y los requerimientos de los mismos, además de la viabilidad del proyecto para la fabricación de este producto. Viabilidad: Este criterio se refiere a la posibilidad de desarrollo que tienen la idea, si tiene capacidad de tener una buena demanda, si contamos con la materia prima y si la idea tiene oportunidad de tener éxito en el sector. Costos: Si el concepto tiene costos que nos permitan obtener un margen de ganancia bueno y si la idea no nos acarreara pérdidas económicas. Conocimientos: Si contamos con la experiencia y conocimientos para la aplicación de esta idea, si conocemos el proceso productivo y podemos producir un producto adecuado. Productos Similares: Si existen productos similares en el mercado, que podrían competir contra nosotros o llevarse nuestros clientes y por otro lado si entraremos a un mercado en el cual hay mucha competencia. Mercado: Si tenemos un mercado amplio y maduro listo para recibir el producto, o por el contario, es un mercado pequeño y con pocas posibilidades de desarrollo. B. Ponderación de Factores A continuación daremos un peso a cada factor, para esto el grupo ha discutido acerca de cuáles son los factores que más importan para este producto. Evaluaremos los pesos en una escala del 1 al 10. Los pesos se presentan a continuación: Criterio Peso Viabilidad 3 Costos 3 Mercado 1 22
  • 23.
    INGENIERIA DEL PRODUCTO Mermelada de Quinua 23 Conocimientos 1 Productos similares 2 TOTAL 10 Consideramos como factores preponderantes fa viabilidad y los costos debido a que queremos lanzar un producto que sea tanto beneficioso para el público como para la empresa, y deseamos que tenga una gran aceptación C. Evaluación de Alternativas La evaluación de concepto se utiliza cuando la resolución incrementada se diferencia mejor entre conceptos en competencia. Las puntuaciones de concepto son determinadas por la suma ponderada de las calificaciones. Una vez establecido los criterios y sus pesos, estamos listos para evaluar las alternativas. A continuación presentamos las tablas de evaluación de conceptos por el método de ponderaciones en el grupo: Tabla de Evaluación de Conceptos CONCEPTO CONCEPTO CONCEPTO Productos PESO 1 2 3 Criterios Viabilidad 3 6/18 4/12 7/21 Costos 3 3/9 3/9 2/6 Mercado 1 4/4 5/5 5/5 Conocimientos 1 6/6 5/5 4/4 Productos similares 2 2/4 3/6 7/14 TOTALES 10 41 37 50 De la matriz de evaluación del concepto se escoge el concepto 3 que se refiere a la mermelada de quinua,producto de consumo masivo, se espera que tenga una buena aceptación dentro de 23
  • 24.
    INGENIERIA DEL PRODUCTO Mermelada de Quinua 24 los todos mercados, además de la exigencia de los padres de familia por encontrar un dulce que nutra. D. Toma de la decisión El concepto seleccionado es: MERMELADA DE QUINUA Declaración de la Necesidad Identificación de la Necesidad Especificaciones del Producto Generacion de Conceptos Selecciónar Conceptos Probar Conceptos Especificaciones finales 2.1.6. Prueba De Concepto La prueba de concepto requiere una respuesta directa a la descripción del concepto del producto por parte de los clientes potenciales en el mercado objetivo. Las pruebas de concepto son distintas de la selección del concepto, porque se basan en datos recopilados de manera directa de los clientes potenciales y, en menor grado, en juicios emitidos por el equipo de desarrollo. En general las pruebas de concepto pueden verificar que se han cumplido de manera adecuada las necesidades del cliente por 24
  • 25.
    INGENIERIA DEL PRODUCTO Mermelada de Quinua 25 medio del concepto del producto, asimismo, sirve para evaluar el potencial de ventas de este último recopilando información del cliente para depurar el concepto del producto. A continuación presentamos la prueba de concepto para la producción de mermelada de Quinua de alta calidad: Definir el propósito de la prueba de concepto El propósito que buscamos lograr con esta prueba es definir el concepto en el que debemos enfocarnos, es decir la creación de Productos. Seleccionar una población a encuestar Nuestro producto se dirige a toda la población, pero para seleccionar una muestra decidimos llevar a cabo la encuesta en la universidad, ya con contamos con población joven que normalmente utiliza este producto. Seleccionar el formato de la encuesta Usaremos una encuesta escrita que será dada directamente a los encuestados. Comunicar el concepto del empaque Para comunicar el concepto de nuestro producto usaremos las siguientes formas: Descripción verbal Llevaremos a cabo la descripción verbal de nuestro producto a las personas a encuestar. Descripción escrita En la encuesta se incluirá una pequeña descripción del producto. 25
  • 26.
    INGENIERIA DEL PRODUCTO Mermelada de Quinua 26 CAPITULO III: Estudio de Mercado 3.1. PLIEGO DE CONDICIONES DE MARKETING 3.1.1. Definición del Producto Nombre Técnico: Mermelada de Quinua. 26
  • 27.
    INGENIERIA DEL PRODUCTO Mermelada de Quinua 27 Nombre Comercial: Mermelada Naturally. 3.1.2. Descripción del Producto El producto “Mermelada Naturally” es un producto novedoso hecho de Quinua, con una tapa práctica y diseño hogareño, “Mermelada Naturally” es aquel producto que cualquier Padre de familia deseará tener en su mesa. Que cuenta con: Envase: Sera un frasco de Vidrio 0,3 cm de grosor 13 cm de largo 6,5 cm de ancho Peso: 330g Etiqueta: Sera plastificada y tendrá la información nutricional de la mermelada. Así como también estará especificado la fecha de vencimiento. 3.1.3. Aspectos Cualitativos de la Descripción del Producto A. Categoría del Producto Se encuentra en la categoría de uso común y se espera que sea de gran consumo por ser producto nuevo. B. Durabilidad Dependiente de la cantidad diaria de consumo para la familia promedio de 4, su duración será de 14 días en el envase de 330g a una temperatura de 18°C. C. Acondicionamiento Por su facilidad de consumo (no requiere preparación alguna), así como a las necesidad latente, éste producto tiene un alto potencial de consumo. D. Base Psicológica 27
  • 28.
    INGENIERIA DEL PRODUCTO Mermelada de Quinua 28 Dado que el hombre busca vivir más cómodamente (mejor calidad de vida), se estima que el producto tendrá una aceptación del “Mercado Meta” seleccionado porque cubrirá de una manera eficaz esta necesidad. E. Puntos de venta De las encuestas hechas a la población, se determinó que los puntos de venta más factibles para el consumidor destinados a la adquisición de éste producto son: Tiendas Centros comerciales Supermercados Ferias F. Competidores Mermeladas de productos similares Mantequillas Manjares Cremas Batidas G. Organización de Ventas Se determinó que los medios de comunicación que publicitarán nuestro producto son: Periódicos. Televisión. Radio. Por otro lado la distribución de los productos a los puntos de venta se llevara a cabo mediante vehículos de reparto. Con el fin de poder llegar a nuestro mercado objetivo, se usara el siguiente modelo de distribución. H. Canal Indirecto 28 FABRICANTE DISTRIBUIDOR CONSUMIDOR
  • 29.
    INGENIERIA DEL PRODUCTO Mermelada de Quinua 29 Para poder llegar a nuestro mercado objetivo la comercialización se fortalecerá usando el servicio de distribución de terceros para poder satisfacer al mercado con el nuevo producto. 3.1.4. Aspectos Cuantitativos de la Descripción del Producto Se determinó que el precio más adecuado para la adquisición de la Mermelada de Quinua está entre el rango de: 3.00 a 3.50Nuevos Soles. Comportamiento del Consumidor: El consumidor meta busca satisfacer la necesidad de consumir, endulzar y combinar con otros tipos de alimentos. 3.2. ESTUDIO DEL SEGMENTO DEL MERCADO 3.2.1. Justificación: Este producto está dirigido para personas que deseen cuidar su salud y/ o mantener su calidad de vida y la de su familia. A. Definición del Segmento de Mercado al cual nos dirigimos “Mermelada Naturally” es un producto de consumo masivo, se espera que tenga una buena aceptación dentro de los todos mercados, además de la exigencia de los padres de familia por encontrar un dulce que nutra, ya que la mayoría solo hace engordar o puede afectar a personas con diabetes, es por ello que se ofrece una nueva opción de mermelada nutritiva, a buen precio y que se pueda adquirir en los centros de abastos más conocidos y bodegas en general. Para realizar nuestra segmentación de mercado tenemos que procurar la adecuada división en grupos según el interés de 29
  • 30.
    INGENIERIA DEL PRODUCTO Mermelada de Quinua 30 nuestro producto y poder atender de la mejor forma a nuestros clientes. Se está considerando las siguientes variables para segmentar nuestro mercado. Variables demográficas: Edad : 13 a más. Sexo : Ambos sexos. Ocupación : Cualquier ocupación. Nacionalidad : Cualquiera. Tamaño de familia : Diferentes tamaños de familia. Religión : Todo tipo de religión Raza : todo tipo de raza Variables geográficas: Región o país del mundo : Arequipa-Perú. Población : Urbana. Variables pictográficas: Clase social : “Baja, Media y alta.” Estilo de vida : Las conservadoras Variable conductual Ocasión : Regular (2 veces al día). Beneficios buscados: Calidad, sabor, olor, color, textura, cantidad. Actitud hacia el producto: Positiva. 3.2.2. Definiciones de Demandas en Base a la Información Estadística Disponible A. Área de Mercado: 30
  • 31.
    INGENIERIA DEL PRODUCTO Mermelada de Quinua 31 El producto “Mermelada Naturally” está dirigido al mercado local (Arequipa) y orientado al siguiente perfil de consumidores: Todas las personas en general (mayores de 13 años) 3.2.3. Análisis de la Demanda A. Perfil potencial de clientes Los clientes a los cuales van dirigidos el producto inicialmente será las personas que les gusta llevar una vida saludable, después se incentivara el consumo al público en general, niños, porque se encuentran en pleno desarrollo y la quinua brinda propiedades como alimento reconstituyente, que lo convierte en un alimento clave para el crecimiento y desarrollo de las células del cerebro. También va dirigido a personas que deseen mantener la línea, es decir a personas que les gusta mantener una buena figura, una buena salud y hacer ejercicios, ya que como dijimos la quinua tiene en su composición muchos nutrientes que ayudaran a llevar una vida más sana, entonces estamos hablando de un producto que contiene bajas calorías. También va dirigido para personas mayores ya es que ayuda a la prevención de la osteoporosis, enfermedades del corazón, es anticancerígeno, alta digestibilidad, y su naturaleza dietética por su bajo contenido de colesterol B. Variables que afectan la demanda Precio del Bien 3.00 soles el frasco, cada caja contendrá 24 unidades cuyo precio en total será de 36 soles. Precios de los Bienes Sustitutos y Complementarios Si comparamos la mermelada de quinua con otros productos hechos de quinua, la mermelada es una de las 31
  • 32.
    INGENIERIA DEL PRODUCTO Mermelada de Quinua 32 más baratas, esto se puede ver consultando el precio de los distintos productos de quinua de empresas que los están produciendo, como por ejemplo: las hojuelas hechas a base de quinua, paneton de quinua, tortas, pasteles, etc. Si los comparamos con mermeladas hechos a base de frutas el precio es menor del que ofrecen estos productos. Si comparamos con los productos sustitutos como la mantequilla, manjar, leche condensada los precios son relativamente parecidos ya que estos también varían de acuerdo a la cantidad y al valor de la marca que estos tengan. Ingreso Disponible del Consumidor Este producto está destinado para gente de los niveles socioeconómicos Baja, Media y Alta,a pesar de no tener un precio elevado este es un producto que llega al alcance de toda la población de Arequipa. Gusto y Preferencias Con respecto a los gustos, sabemos que la mayoría de las personas tienen agrado al dulce, esto hará que nuestro producto sea preferible, además de ser un sabor innovador a diferencia de las tradicionales mermeladas. Numero Poblacional No se puede calcular con precisión el número de personas a las cuales llegara el producto, esto dependerá de la promoción y el buen alcance hacia las personas que haya tenido la propaganda, pero podemos dar como numero la población de Arequipa en los niveles socioeconómicos que ya se mencionó anteriormente como referencia. C. Estimación de la Demanda 32
  • 33.
    INGENIERIA DEL PRODUCTO Mermelada de Quinua 33 Se considera como posibles consumidores de este producto la población de las clases Baja, media, media alta, ya que sería la proporción de la población que tiene los recursos económicos para adquirir este producto. Para poder determinar la demanda se realizó una encuesta- producto en los principales centros comerciales de Arequipa, como Wong, Tottus, Plaza Vea, entre otros, se calculó una muestra del total de la población en la provincia de Arequipa que estuvo orientada a 384 personas obtenidas del total de la población. Para determinar el tamaño de muestra realizamos los siguientes cálculos. El tamaño de la muestra es: La encuesta fue orientada para conocer la aceptación de la mermelada de quinua en el mercado de mermeladas y conservas. 33
  • 34.
    INGENIERIA DEL PRODUCTO Mermelada de Quinua 34 En el cuadro 1 se presenta la demanda histórica o consumo aparente en Arequipa. CUADRO 1 POBLACIÓN POBLACIÓN CONSUMO PER CÁPITA CONSUMO ANUAL DE AÑO TOMADA EN DE MERMELADAS MERMELADAS (Kg) CUENTA (Kg./año) 2006 835115 630512 0,4580 288775 2007 849558 641418 0,4888 313525 2008 864250 652509 0,5056 329908 2009 879197 663794 0,5364 356059 2010 894402 675274 0,5588 377343 2011 909870 686952 0,5988 411347 Fuente: Tesis: Estudio de Factibilidad para el Lanzamiento del Producto a base de quinua. Tenemos la proyección de la demanda para los siguientes 10 años. D. Demanda Futura 34
  • 35.
    INGENIERIA DEL PRODUCTO Mermelada de Quinua 35 En el cuadro 2 se presenta la tendencia histórica del producto en estudio. DEMANDA AÑOS FUTURA 2012 452933.57 2013 476661.14 2014 500388.71 2015 524116.29 2016 547843.86 2017 571571.43 2018 595299.00 2019 619026.57 2020 642754.14 La demanda para nuestra mermelada de Quinua, considerando que sólo el 2.0 % serán nuestros consumidores, tenemos el consumo anual: Consumo Anual de AÑOS DEMANDA FUTURA Nº Frascos Mermelada de Quinua 2012 452933.57 9058.67 27451 2013 476661.14 9533.22 28889 2014 500388.71 10007.77 30327 2015 524116.29 10482.33 31765 2016 547843.86 10956.88 33203 2017 571571.43 11431.43 34641 2018 595299.00 11905.98 36079 2019 619026.57 12380.53 37517 2020 642754.14 12855.08 38955 Elaborado por: Equipo de Trabajo 3.2.4. Análisis de la Oferta A. Perfil de los competidores Actualmente no se está vendiendo en supermercados mermelada de quinua, pero aun la producción ya se inició a 35
  • 36.
    INGENIERIA DEL PRODUCTO Mermelada de Quinua 36 muy pequeña escala. Por ser un producto nuevo basaremos nuestra competencia en empresas que producen el mismo producto B. Competencia directa La empresa que es más conocida y por ende la que presenta una mayor cantidad de clientes es Gloria, además también se encuentra Fanny, A-1, Florida, Bell`s que recientemente ingreso al mercado arequipeño por medio de Plaza Vea, demás que como competidores de la misma casa tenemos a mermeladas SILVIA que se caracteriza por ser un producto netamente arequipeño. Estos serían los principales competidores y por lo tanto la competencia más fuerte que habría de vencer para que nuestro proyecto sea beneficiosa. C. Competencia indirecta La clase de competencia indirecta serían los diferentes tipos de productos terminados elaborados a base de quinua ya que estos presentan las mismas propiedades benéficas. Así como también todos lo productos sustitutos. D. Competencia futura Los productos que compiten con la quinua es la maca, ya que este tiene propiedades muy similares a la quinua. La quinua y la maca, son dos cultivos procedentes de los Andes; estos 36
  • 37.
    INGENIERIA DEL PRODUCTO Mermelada de Quinua 37 alimentos están considerados entre los más nutritivos del planeta, aptos para restablecer y revitalizar a niños, ancianos, mujeres lactantes y embarazadas, a deportistas y a todos aquellos que deseen mejorar la calidad de su alimentación. Lo que significa que un futuro muy cercano se podrá obtener tecnología apropiada para la industrialización de este producto; lo que ocasionara una competencia agresiva para nuestra empresa. E. Variables que afectan a la oferta Precio de las materias primas y/o insumos Siendo el costo de la quinua por kilogramo el valor de S/. 5.00. Cabe recalcar que Arequipa podría convertirse en la primera productora de quinua para la exportación, tiene el suelo y el clima apropiado para este cultivo. Incluso, según especialista podría mejorar la producción de Puno, región líder. Ronald Arenas Córdova, gerente de Autodema informó que están trabajando en experiencias iniciales con este producto que ya tiene resultados interesantes y que puede masificarse debido a que la demanda de la quinua a nivel mundial es masiva y se ha incrementado en los últimos años. Sólo el año pasado en tres meses el Perú exportó quinua por un millón 8 mil dólares, lo que significó un crecimiento de 124 por ciento respecto al mismo período, según ADEX y de esta producción primero está Puno y luego Arequipa, no necesariamente proveniente de Majes, sinó de otras provincias. Sin embargo, la calidad de las tierras de Majes es incomprable por ello se fomentara el cultivo masivo. 37
  • 38.
    INGENIERIA DEL PRODUCTO Mermelada de Quinua 38 EnMajes han logrado mejorar la rentabilidad de la quinua alcanzando hasta 6 mil kilos por hectárea superando los 2 mil que tienen los terrenos productivos de Bolivia. Tecnología Se detalla en el proceso la tecnología usada en el proceso de producción de la mermelada. Pero, como ya se mencionó una de las ventajas de la producción de la mermelada de quinua es que no necesita equipos sofisticados ni alta tecnología, es decir, no representa una gran inversión. 3.2.5. Investigación de Mercados Como nuestro objetivo es la introducción de nuevo producto al mercado, la información que necesitamos recolectar sería la que nos permita saber cuál podría ser la reacción del público ante la introducción del nuevo producto, cuánto estarían dispuestos a pagar por él, cada cuánto tiempo lo consumirían o adquirirían. Para esto, creamos una encuesta con toda la información que necesitamos para validar nuestro producto. A. Definición del Procedimiento de Investigación El procedimiento de investigación que hemos utilizado es el siguiente: Definición del problema a estudiar Realización de una investigación preliminar de exploración Definición de hipótesis Recolección de información Tratamiento de datos Análisis de los resultados Preparación de un informe de investigación B. Determinación de la metodología empleada en la investigación de mercado 38
  • 39.
    INGENIERIA DEL PRODUCTO Mermelada de Quinua 39 La metodología empleada hace referencia a lo siguiente: Es un producto nuevo, no tiene antecedentes. Se toma como referencia, por analogía, las demás mermeladas que ofrece el mercado. Se tomara en muy en cuenta mermeladas SILVIA por ser también una empresa local. El producto que pretende el estudio tiene ventajas nutritivas (aporte de proteínas) y otras tonificantes en el desayuno (aporte de las propiedades de la quinua) además también en la elaboración y decoración de postres, se asume que ingresará al mercado para competir con el producto importado, nacional y local, con la ventaja del prestigio que, dentro del país, tienen la quinua. En consecuencia, se estima una proporción de sustitución del consumo aparente nacional, lo que constituye la demanda para el proyecto. Esa proporción se sustentará en base a las encuestas realizadas en una muestra significativa. Para recopilar información realizamos una encuesta de tipo personal. El cuestionario ha sido elaborado de modo que estén acordes a los objetivos delproyecto de investigación, cada pregunta ha sido debidamenteestudiada de modo que satisfaga cada una de lasnecesidadescreadas tanto para lafactibilidaddelproyecto como para eldiseñodelproducto. La encuestaposeeinformaciónenlo referente al grado de aceptación del público por el producto propuesto y a las posibles preferencias del público para el marketing que se debe utilizar, así como el grado de conocimiento del público acerca de este nuevo producto 39
  • 40.
    INGENIERIA DEL PRODUCTO Mermelada de Quinua 40 3.2.6. Resultados Específicos de la Encuesta Según el análisis de la de la encuesta se determinó que el porcentaje de personas que utilizarían nuestro es:0.8727 Concluimos que podemos satisfacer esta demanda del 87% lo que validara nuestro producto y nuestra investigación. El canal de distribución preferido son las bodegas así como las tiendas de abarrotes. La encuesta que se llevó a cabo fue la siguiente: A. Encuesta 40
  • 41.
    INGENIERIA DEL PRODUCTO Mermelada de Quinua 41 ENCUESTA DE OPINIÓN Bueno días / tardes. Estamos haciendo esta encuesta, con el objetivo de conocer su opinión, acerca del lanzamiento de un nuevo producto. Su opinión será útil para definir las características y el precio que más se acerque a sus necesidades. De esta forma podremos ofrecerle un mejor producto para que usted como consumidor este más satisfecho. Por favor conteste las siguientes preguntas y desde ya agradecemos su colaboración. 1. En el desayuno. ¿Usualmente con que acompaña el pan? (puede marcar más de una opción) a) Mantequilla b) Mermelada c) Queso Crema d) Nutella e) Otros ( especifique) 2. ¿Con que frecuencia consume mermelada? a) Todos los días b) Semanalmente c) Eventualmente( una vez al mes) d) Casi nunca ( pocas Veces al año) e) Otros ( especifique) 3. Ordene según su preferencia. Asigne el número 1 a la característica que considere de mayor importancia y 6 a la de menor importancia. ______Sabor de la mermelada. ______100 % natural. ______Presentación ______Consistencia ______Caducidad ______Precio. 4. Tiene Ud. Conocimientos de las bondades de la Quinua SI NO ¿Qué bondades? .…………………………………………………………………………………………………………………………………………………………… …………………………………………… 5. ¿Con que frecuencia come Quinua? a) Menos de 1 vez por semana b) 1 o 2 veces por semana c) 4 o 5 veces por semana d) Todos los días 6. ¿Le gustaría que existiera en el mercado una mermelada de Quinua? SI NO 7. ¿De los siguientes sabores cual le gusta a su hijo o hija? 41
  • 42.
    INGENIERIA DEL PRODUCTO Mermelada de Quinua 42 a) Fresa b) Piña c) Durazno d) Leche e) Otros 8. ¿Qué envase prefiere Ud. para la mermelada de Quinua? a) Envase de vidrio b) Envase de plástico c) Sachet 9. ¿Qué tamaño de presentación prefiere para la mermelada? a) 150 a 250 gr b) 250 a 450 gr c) 500 a 1000 gr 10. ¿Cuánto está dispuesto a pagar por la mermelada de Quinua de Mediana Presentación? a) Máximo 2 soles b) Máximo 3 soles c) Máximo 5 soles 11. ¿En qué lugar le gustaría poder adquirir la mermelada de Zanahoria? ( puede marcar más de una opción) a) Tiendas de abarrotes b) Supermercados c) Bodegas d) Ferias e) A pedido Rango de Edad: 13-16 17-21 21- 28 29- mas Género: M F 42
  • 43.
    INGENIERIA DEL PRODUCTO Mermelada de Quinua 43 B. Evaluación de Resultados Pregunta 1 Análisis Univariado de los encuestados según sus preferencias Mantequilla 36 Mermelada 45 Queso 18 Crema Nutella 9 Otros 12 En el desayuno. ¿Usualmente con que acompaña el pan? 8% 10% Mantequilla 30% Mermelada 15% Queso Crema Nutella Otros 37% Interpretación: La mayor parte de los encuestados tienen preferencia por la mantequilla y la mermelada con un 30% y 37% respectivamente. Pregunta 2  Análisis Univariado según la frecuencia en el consumo de mermelada Todos los días 54 Semanalmente 30 Eventualmente( una vez al 16 mes) 43
  • 44.
    INGENIERIA DEL PRODUCTO Mermelada de Quinua 44 Casi nunca ( pocas Veces al 11 año) Otros ( especifique) 9 ¿Con que frecuencia consume mermelada? Todos los días 8% 9% Semanalmente 45% 13% Eventualmente( una vez al mes) 25% Casi nunca ( pocas Veces al año) Otros ( especifique) Interpretación Casi la mitad de las personas encuestada consumen mermelada semanalmente, solo un pequeño porcentaje de los encuestados no consumen mermelada. Pregunta 3 Sabor de la 28 mermelada. 100 % 41 natural. Presentación 10 Consistencia 13 Caducidad 2 Precio. 26 44
  • 45.
    INGENIERIA DEL PRODUCTO Mermelada de Quinua 45 22% 23% Sabor de la mermelada. 2% 100 % natural. 11% Presentación 8% Consistencia 34% Caducidad Precio. Interpretación La mayoría de las personas busca un producto de calidad, siendo esta característica favorable para nuestro producto. Pregunta 4  Análisis Univariado según la tengan o no conocimiento de las bondades de la Quinua Si 48 No 72 Grafica Porcentual según tengan o no conocimiento de las bondades de la calabaza las personas encuestadas 45
  • 46.
    INGENIERIA DEL PRODUCTO Mermelada de Quinua 46 Tiene Ud. Conocimientos de las bondades de la Quinua 41% Si 59% No Interpretación Podemos concluir que más de la mitad, el 60% de las personas encuestadas no poseen conocimiento de todos los beneficios de la Quinua. Pregunta 5 Menos de 1 vez por 33 semana 1 o 2 veces por 41 semana 4 o 5 veces por 32 semana Todos los días 14 46
  • 47.
    INGENIERIA DEL PRODUCTO Mermelada de Quinua 47 ¿Con que frecuencia come Quinua? Menos de 1 vez por 12% 27% semana 27% 1 o 2 veces por semana 4 o 5 veces por semana 34% Todos los días Interpretación Podemos decir que la gran mayoría de las personas encuestadas consume muy pocas veces este cereal, ya que no cuentan con el habito de comer saludablemente. Pregunta 6 Si 71 No 49 ¿Le gustaría que existiera en el mercado una mermelada de Quinua? 41% 59% Si No 47
  • 48.
    INGENIERIA DEL PRODUCTO Mermelada de Quinua 48 Interpretación La gran mayoría de los encuestas acepta la propuesta de introducir al mercado un nuevo producto a base de Quinua , de buena calidad . Pregunta 7 Fresa 31 Piña 27 Durazno 20 Leche 32 Otros 10 ¿De los siguientes sabores cual le gusta a su hijo o hija? Fresa Piña Durazno Leche Otros Interpretación Para el sabor , los encuestados tiene diversas gustos unos prefieren los sabores a frutas en cambio otros el sabor a Leche. Pregunta 8  Análisis Univariado según la preferencia del público por el envase 48
  • 49.
    INGENIERIA DEL PRODUCTO Mermelada de Quinua 49 Envase de vidrio 63 Envase de plástico 35 Sachet 22 1. ¿Qué envase prefiere Ud. para la mermelada de Quinua? 70 60 50 40 30 20 10 0 Envase de vidrio Envase de plástico Sachet Interpretación Aquí podemos concluir que la preferencia de las personas es por un envase de vidrio ya que posee la aceptación de más de la mitad de los encuestados. Pregunta 9 150 a 250 gr 44 250 a 450 gr 53 500 a 1000 gr 23 49
  • 50.
    INGENIERIA DEL PRODUCTO Mermelada de Quinua 50 ¿Qué tamaño de presentación prefiere para la mermelada? 19% 37% 150 a 250 gr 250 a 450 gr 44% 500 a 1000 gr Interpretación Aquí podemos concluir que la preferencia de las personas es por un envase de vidrio , con una presentación de un pote de 250 a 459 gr,. Pregunta 10  Análisis Univariado según la opinión para el posible precio del nuevo producto. Máximo 2 41 soles Máximo 3 52 soles Máximo 5 27 soles 50
  • 51.
    INGENIERIA DEL PRODUCTO Mermelada de Quinua 51 ¿Cuánto está dispuesto a pagar por la mermelada de Quinua de Mediana Presentacion? Máximo 2 soles Máximo 3 soles Máximo 5 soles Interpretación Podemos decir que una gran mayoría está dispuesta a pagar hasta 3 soles, por lo que nuestro producto está dirigido a la clase media. Pregunta 11  Análisis Univariado de la preferencia del consumidor por la distribución y comercialización de la mermelada de Quinua. Tiendas de 32 abarrotes Supermercados 26 Bodegas 34 Ferias 21 A pedido 7 51
  • 52.
    INGENIERIA DEL PRODUCTO Mermelada de Quinua 52 ¿En qué lugar le gustaría poder adquirir la mermelada de Zanahoria? ( puede marcar más de una opción) Tiendas de abarrotes Supermercados Bodegas Ferias A pedido Interpretación Las Personas encuestadas prefieren una distribución en tiendas de abarrotes y bodegas, estas dos opciones cubren más de la mitad de la preferencia de los encuestados. Rango de Edad: 13-16 17-21 21- 28 29- mas 52
  • 53.
    INGENIERIA DEL PRODUCTO Mermelada de Quinua 53 Género: M F 53
  • 54.
    INGENIERIA DEL PRODUCTO Mermelada de Quinua 54 CAPITULO IV: Análisis Funcional 4.1. ANÁLISIS FUNCIONAL Se desarrollara mediante el Método RED; este método nos permite encontrar de una forma rápida y exhaustiva todas las funciones que va cumplir un producto, una vez que han sido encontradas las funciones están son informadas al Estado Mayor. 54
  • 55.
    INGENIERIA DEL PRODUCTO Mermelada de Quinua 55 Como primera fase de nuestro método tenemos la sesión creativa que es similar a un Brainstorming. 4.1.1. Búsqueda Intuitiva Este método se basa en la intuición, nos permite estudiar al producto bajo diversas ópticas para realizarlo se hace en base a los siguientes puntos: A. Examen de la Documentación Para utilizar este documento tuvimos como base a los siguientes documentos: Libros de Diseño Industrial Metodología del diseño industrial – Aguayo El producto adecuado – Robert Tassinari Fabricación de Mermeladas Mermeladas - Jorge Delgado Palomino Elaboración de Mermeladas - Soluciones Prácticas- ITDG Elaboración de los Mermeladas - SanlleySanchez Mermeladas, procesos de elaboración – Gastronomía Vasca Envases para Mermeladas Envases de Vidrio Envases de Plástico 4.1.2. Búsqueda de Funciones Ser consistente Ser aromático Ser agradable Tener buena Apariencia Ser nutritivo 55
  • 56.
    INGENIERIA DEL PRODUCTO Mermelada de Quinua 56 Ser liviano. Ser fiable. Ser durable Ocupar poco espacio. Ser durable. Ser Resistente a pequeños golpes. Ser practico 4.2 ESTUDIO DEL CICLO VITAL Y DEL ENTORNO (MÉTODO RED) Debemos de determinar cuáles son las etapas del ciclo de vida de nuestro producto y como el Entorno influye en cada una de ellas, Sabemos que el ciclo de vida se inicia después que el producto a salido de su cadena de fabricación y termina una vez que su uso ya no es posible. 4.2.1 Ciclo de Vida del Producto 56
  • 57.
    INGENIERIA DEL PRODUCTO Mermelada de Quinua 57 57
  • 58.
    INGENIERIA DEL PRODUCTO Mermelada de Quinua 58 4.2.2 Entorno: El producto se encuentra en un entorno móvil. Es Transportable por su naturaleza y se desenvuelve en diferentes entornos (supermercados, hogares, colegios, etc.) Nuestro producto se debe adaptar a su entorno móvil por lo tanto se debe de identificar si la utilización en qué condiciones de carácter esta: Habitual : El producto debe resistir a las inclemencias de transporte como golpes, al clima (debe resistir a las temperaturas de ambiente y a la exposición solar).: Ocasional : Debe resistir a los fuertes golpes, evitando que se derrame el contenido, resistir a caídas. Los elementos que conforman el entorno está formado por: Personas Estudiantes. Madres de Familia. Consumidores. Elementos Físicos: Contacto Permanente (cuando el consumidor está usando el producto). Contacto Ocasional. Usuario: son los que consumen nuestro producto en sus desayunos. Anaquel del detallista. Elementos Inmateriales: Tendencias: Esto dependería del precio del kilogramo de la calabaza 58
  • 59.
    INGENIERIA DEL PRODUCTO Mermelada de Quinua 59 Las normas: De Salubridad que nos proporcionaría la municipalidad para establecer el proceso de creación d un nuevo alimento. Elementos Internos: Quinua Azúcar Pectina Ácido cítrico Benzoato de sodio Saborizantes ElAmbiente Exterior O Interno: Temperatura: El producto tolera la temperatura ambiente 17 a 18 °C. Sol: No exponer al sol, ya que el producto puede generar reacciones químicas adversas. Productos Químicos: Puede dañar al producto, produciendo daños en este. 4.2.3 Adaptación o Interacción La Mermelada no debe dañar nuestros consumidores, y debe desempeñarse adecuadamente en este medio, dejando satisfechos a nuestros clientes. Mermelada de Quinua Usuario 59
  • 60.
    INGENIERIA DEL PRODUCTO Mermelada de Quinua 60 Personas del Entorno Desayuno Usuario Mermelada de Quinua 4.3 MÉTODO SAFE (SEQUENTIAL ANALYSIS OF FUNCTIONAL ELEMENTS) El producto que se va a desarrollar es un producto nuevo en el mercado, dando una mayor variedad de sabores en lo que respecta a la mermelada. Para ello se procede a realizar una gráfica de las secuencias de uso de la mermelada, como se muestra a continuación: A. Funciones Identificadas del Producto: Transporte de la mermelada. Evitar romperse. Mantener la función principal sin variación. Resistir a los golpes. Permitir la adecuada aprehensión por parte del usuario. Permitir el transporte por otros medios o dispositivos externos (carteras, mochila, etc.) Ser durable. La secuencia de utilización es la siguiente: 60
  • 61.
    INGENIERIA DEL PRODUCTO Mermelada de Quinua 61 Buscar la mermelada Sacarlo de su empaque Coger la mermelada Colocar en la mesa Sostener la mermelada Abrir su tapa Untarla en el pan. Devolverla a la mesa. Colocarle su tapa. Guardar la mermelada. 61
  • 62.
    INGENIERIA DEL PRODUCTO Mermelada de Quinua 62 Tener un tamaño Resistir a los Ser ergonómico Transportable Ser aprehensible Ser identificable adecuado golpes Sostener la Colocar en la Coger la Sacarlo de Buscar la Abrir su tapa mermelada mesa mermelada su empaque mermelada Ser guardable Transportable Ser ergonómico Utilizable Untar la Guardar la Devolverla a Colocarle su mermelada mermelada la mesa tapa en el pan 62
  • 63.
    INGENIERIA DEL PRODUCTO Mermelada de Quinua 63 4.4 Examen de los Movimientos y de los Esfuerzos En este punto explicaremos cómo funciona el producto, para mayor comprensión se realizará por agrupamiento de los movimientos que originen una misma actividad: 4.4.1 Identificar Elementos: Generador: Al sujetar el envase para destapar se origina el movimiento. Interruptor:El interruptor seria el quitar la tapa de nuestro envase. Receptor:el objeto que recibirá el movimiento será donde deseamos untar la mermelada. 4.4.2 Caracterizar los Movimientos 63
  • 64.
    INGENIERIA DEL PRODUCTO Mermelada de Quinua 64 4.4.3 Esfuerzos Caracterizar los movimientos de la utilización de la mermelada: Género: Longitudinal Amplitud: Longitud Ciclo: Tiempo de uso cerca de 30 – 50 seg. Naturaleza de los esfuerzos: Todo inicia con la aplicación de una fuerza para untar la mermelada. 4.4.4 Funciones A. Funciones Activas Untar la mermelada Destapar el envase de la mermelada Tapar el envase de la mermelada Sacar la mermelada de su envase Guardar la mermelada B. Funciones Pasivas Ser fiable Ser ergonómica Ser manejable Buena apariencia Fácil de guardar Ocupar poco sitio al ser guardado Permitir limpieza exterior Ser liviano Seguridad al usuario Resistencia a Golpes Resistencia a caídas Ser durable. 64
  • 65.
    INGENIERIA DEL PRODUCTO Mermelada de Quinua 65 4.5 Pliego de Condiciones Funcionales 4.5.1 Funciones Principales N FUNCIÓN K CRITERIO NIVEL FLEXIBILIDAD F 1 Ser nutritivas 5 Valor g/calorías ± gr/cal 2 Nutricional 2 Tener proteínas 5 Valor proteico 5 gr de proteína ± 3g de proteína 2 3 Tener vitaminas 4 Valor 54 gr ± 10 mg 2 4 Satisfacer un 3 Satisfacción - - 3 gusto 5 Brindar energía 3 Valor - - 3 energético 6 Ser baja en 2 Calorías 3 Kcal/gramo ± 0.7 g. de 1 calorías calorías 4.5.2 Funciones del Producto Complementarias N FUNCIÓN K CRITERIO NIVEL FLEXIBILIDAD F 1 Ser deliciosa 5 Preparación - - 3 2 Tener envase fácil de llevar 4 Diseño - - 2 4 Tener buena apariencia 2 Aspecto - - 3 5 Ser agradable 2 Preferencia - - 2 4.5.3 Funciones Restrictivas N FUNCIÓN K CRITERIO NIVEL FLEXIBILIDAD F Resistir variaciones de 1 5 Temperatura 45ºC ±10% 1 temperatura 2 Tener envase reciclable 4 Biodegradable - - 2 2 No irritar el tracto digestivo 4 Seguridad - - 3 1-2 4 Tener empaque no toxico 4 material ±0,5ppm 1 ppm 65
  • 66.
    INGENIERIA DEL PRODUCTO Mermelada de Quinua 66 4.6 MÉTODO FAST Método FAST PERMITIR SU LIMPIEZA SER SER DE FÁCIL RESISTENTE USO SER USUARIO IMPERMEABLE TRANSPORTAR PROTEGER LA CONSERVAR ALMACENAR MERMELADA MERMELADA MERMELADA MERMELADA DE QUINUA EVITAR EL DETERIORO DE LA MERMELADA MERMELADA PERMITIR APILAMIENTO RESISTIR ALTAS TEMPERATURAS LÍMITE DE CERTIDUMBRE 66
  • 67.
    INGENIERIA DEL PRODUCTO Mermelada de Quinua 67 4.7 JERARQUIZACIÓN DE FUNCIONES Este método se basa en la comparación de la importancia de una función respecto a todas las demás atribuyéndole una nota del 1 al 5. Tabla: Valores de calificación K IMPORTANCIA 1 Aceptable 2 Necesario 3 Importante 4 Superior 5 Muy superior Las funciones que vamos a tomar para jerarquizar son las siguientes: Tabla: Calificación de funciones FUNCIÓN CÓDIGO COEFICIENTE Satisfacer un gusto F1 4 Ser saludables F2 5 Brindar energía F3 5 Ser natural F4 5 Ser baja en calorías F5 2 Tener vitaminas F6 3 Tener proteínas F7 3 Envase fácil de llevar F8 2 Tener empaque innovador F9 3 Ser sabrosa F10 4 No irritar el tracto digestivo F11 5 Resistir variaciones de F12 5 temperatura Tener empaque no toxico F13 3 Ilustración: Calificación 67
  • 68.
    INGENIERIA DEL PRODUCTO Mermelada de Quinua 68 FUNCIÓN 5 4.5 4 3.5 3 2.5 2 1.5 1 0.5 0 Resistir… Envase fácil de… Tener empaque… No irritar el tracto… Tener empaque… FUNCIÓN Ser natural Ser saludables Ser sabrosa Ser baja en calorías Tener proteínas Satisfacer un gusto Brindar energía Tener vitaminas 4.7.1 Clasificación Cruzada Este método se basa en la comparación de la importancia de una función respecto a todas las demás atribuyéndole una nota del 1 al 3: Tabla: Valores de calificación VALOR SIGNIFICADO 1 Poco superior 2 Superior 3 Muy superior A. Funciones del Producto Principales A continuación se procederá a la clasificación para las funciones del producto principales: Tabla: Funciones del producto principales CÓDIGO FUNCIÓN F1 Satisfacer un gusto F2 Ser saludable F3 Brindar energía F4 Tener proteínas F5 Tener vitaminas F6 Ser baja en 68
  • 69.
    INGENIERIA DEL PRODUCTO Mermelada de Quinua 69 calorías Tabla: Tabla de comparación de las funciones del producto principales CÓDIGO FUNCIÓN SUMA porcentaje F2 Ser saludable 7 29.2% F4 Tener proteínas 5 20.8% F5 Tener vitaminas 5 20.8% F3 Brindar energía 4 16.7% F1 Satisfacer un gusto 2 8.3% F6 Ser baja en calorías 1 4.2% TOTAL 24 100.0% Ilustración: Histograma de las funciones del producto principales 30.0% 25.0% 20.0% 15.0% 10.0% 5.0% 0.0% F2 F4 F5 F3 F1 F6 Del grafico anterior se observa que la función dos es la que tienen mayor importancia seguida por la función cuatro y cinco. B. Funciones del Producto Complementarias A continuación se procederá a la clasificación para las funciones del producto complementarias: 69
  • 70.
    INGENIERIA DEL PRODUCTO Mermelada de Quinua 70 Tabla: Funciones del producto complementarias CÓDIGO FUNCIÓN F1 Envase fácil de llevar F2 Tener empaque innovador F3 Ser natural F4 Ser sabrosa Tabla1: Tabla de comparación de las funciones del producto complementarias F2 F3 F4 F2 F3 F1 F1 2 2 1 F3 F4 F2 2 2 F4 F3 2 Tabla: Suma de puntos CÓDIGO FUNCIÓN SUMA porcentaje F3 Ser natural 4 36.4% F4 Ser sabroso 4 36.4% F2 Tener empaque innovador 2 18.2% F1 Envase fácil de llevar 1 9.1% TOTAL 11 100.0% Ilustración: Histograma de las funciones de servicio complementarias 40.0% 35.0% 30.0% 25.0% 20.0% 15.0% 10.0% 5.0% 0.0% F3 F4 F2 F1 Del grafico anterior se observa que la función tres y cuatro es la que tiene mayor importancia seguida por la función dos. 70
  • 71.
    INGENIERIA DEL PRODUCTO Mermelada de Quinua 71 C. Funciones Restrictiva A continuación se procederá a la clasificación para las funciones restrictivas: Tabla2: Funciones restrictivas CÓDIGO FUNCIÓN F1 No irritar el tracto digestivo F2 Resistir variaciones de temperatura F3 Tener empaque no toxico Tabla: Tabla de comparación de las funciones restrictivas F2 F3 F1 F1 F3 3 2 F2 F2 1 Tabla: Suma de puntos CÓDIGO FUNCIÓN SUMA Porcentaje F1 No irritar el tracto digestivo 3 50.0% F3 Tener empaque no toxico 2 33.3% Resistir variaciones de F2 1 16.7% temperatura TOTAL 6 100.0% Ilustración: Histograma de las funciones restrictivas 71
  • 72.
    INGENIERIA DEL PRODUCTO Mermelada de Quinua 72 50.0% 40.0% 30.0% 20.0% 10.0% 0.0% F1 F3 F2 Del grafico anterior se observa que la función uno es la que tiene mayor importancia seguida por la funcione tres. 72
  • 73.
    INGENIERIA DEL PRODUCTO Mermelada de Quinua 73 CAPITULO V: Ingeniería del Proyecto 73
  • 74.
    INGENIERIA DEL PRODUCTO Mermelada de Quinua 74 5.1 IDENTIFICACIÓN DE LA IDEA DEL PROYECTO 5.1.1 Partes Principales del Producto El envase será un frasco de vidrio con capacidad de 330 gr ideal para conservar el producto. A. La Tapa La tapa será a presión la cual se caracteriza porque el cierre es con vacío garantizando la hermeticidad y el lateral de la tapa posee forma enrollada. B. La Etiqueta Sera plastificada, contendrá la marca junto con la información nutricional, peso neto, numero de atención al cliente “Alo Naturally” y la fecha de vencimiento. Datos Nutricionales Tamaño por porción 1 cucharada 20 gr Calorías.................................................................................... 37Kcal Grasa Total ................................................................................... 0 gr Total Carbohidratos .................................................................. 8gr Azucares......................................................................................... 2gr Proteína......................................................................................... 1 gr Vitamina A y D ....................................................................... 54 mg Fibra ............................................................................................... 1 gr 74
  • 75.
    INGENIERIA DEL PRODUCTO Mermelada de Quinua 75 5.1.2 Dimensiones Tapa:70 mm. Envase: Sera un frasco de Vidrio 0,3 cm de grosor 13 cm de largo 6,5 cm de ancho 5.1.3 Pesos Envase: Frasco de vidrio Peso: 330 gr Diseño 5.2 FACTIBILIDAD TECNOLÓGICA 5.2.1 Descripción de Métodos Factibles para su Construcción A. Flujo grama del Proceso de Elaboración de Mermeladas: 75
  • 76.
    INGENIERIA DEL PRODUCTO Mermelada de Quinua 76 Recepcion y pesaje Lavado de la Materia Pesaje Formualcion Pelado de la Quniua de Materia Prima Prima de la receta Envasado del Coccion Maceracion producto Terminado Medicion de los grados Brix B. Diagrama de Bloques 76
  • 77.
    INGENIERIA DEL PRODUCTO Mermelada de Quinua 77 Mermelada de Quinua Selección Pesado Lavado Pelado Cortado Maceracion Cocción Medicion de los Grados Brix Esterilizado Envasado Tapado Etiquetado 77
  • 78.
    INGENIERIA DEL PRODUCTO Mermelada de Quinua 78 5.2.2. Descripción de los Procesos: A. Selección: En esta operación se eliminan aquellas frutas en estado de podredumbre. El fruto recolectado debe ser sometido a un proceso de selección, ya que la calidad de la mermelada dependerá de la fruta. Se inicia con la etapa de recepción y pesaje de la materia prima, en esta etapa se recibirá la materia prima, se controlará que su calidad sea la adecuada para obtener un dulce adecuado, recordando que las frutas deberán estar maduras para desarrollar al máximo sus características de aroma y sabor. También se controlará que no se procesen frutas podridas, o con desarrollo de hongos o mohos. Finalmente y para llevar un control adecuado, se pesarán las frutas a procesar. B. Pesado: Pesar todos los ingredientes sólidos y medir los líquidos utilizando balanza y recipiente con escala. En base a estos pesos se debe formular la cantidad de azúcar y otros aditivos (como por ejemplo naranja, clavo de olor) que se agregaran para formar la pulpa. La formulación de los distintos ingredientes no es estándar, esta dependerá del tipo de dulce que se fabrique, por ejemplo: el contenido de azúcar varía desde el 70% al 100% de Kg azúcar por cada Kg de fruta a procesar. C. Lavado: Se realiza con la finalidad deeliminar cualquier tipo de partículas extrañas, suciedad y restos de tierra que pueda 78
  • 79.
    INGENIERIA DEL PRODUCTO Mermelada de Quinua 79 estar adherida a la quinua y fruta. Esta operación se puede realizar por inmersión, agitación o aspersión. Una vez lavada lala quinua y fruta se recomienda el uso de una solución desinfectante. Las soluciones desinfectantes mayormente empleadas están compuestas de hipoclorito de sodio (lejía) enuna concentración 0,05 a 0,2%. El tiempo de inmersiónen estas soluciones desinfectantes no debe ser menor a15 minutos. Finalmente la fruta deberá ser enjuagada con abundante agua. D. Pelado El pelado se puede hacer en forma manual, empleandocuchillos, o en forma mecánica con máquinas. En el pelado mecánico se elimina la cáscara, el corazón de la frutay si se desea se corta en tajadas, siempre dependiendodel tipo de fruta. E. Cortado: Una vez que las frutas están limpias y peladas se deben trocear, dependiendo del tipode fruta a tratar se utilizarán distintos métodos. Este proceso es de muchaimportancia ya que influirá en la formación de la pulpa, la que se convertirá en elsabor y textura característicos de nuestro producto. F. Maceración: Las frutas troceadas se colocan junto con el azúcar y demás aditivos en un recipiente plástico. 79
  • 80.
    INGENIERIA DEL PRODUCTO Mermelada de Quinua 80 Esta se cierra herméticamente y se deja reposar para que la pulpa desprenda los jugos frutales. El tiempo de maceración varía dependiendo del tipo de dulce que se produzca. Este tiempo de maceración varía de 0 – 10 horas. Periódicamente conviene mezclar el conjunto de fruta y azúcar a medida que la fruta cede agua, para un mejor homogeneizado del preparado. G. Cocción: A continuación se lleva al fuego. Se calienta hasta que rompa el hervor y luego se baja el fuego al mínimo, manteniendo una ebullición suave pero constante y revolviendo permanentemente hasta que se obtenga la consistencia adecuada, durante aproximadamente 60 minutos. H. Medición de los grados Brix: A continuación se debe medir la concentración de azúcar en la pulpa para lograr estandarizar el proceso y hacer así que la calidad del producto se mantenga constante. La concentración de grados Brix dependerá también del tipo de dulce a fabricar, siendo lo mas frecuente que estos valores oscilen alrededor de los 60‐65 ºB. I. Esterilización: El proceso de esterilización consiste en lavar los frascos con agua y detergente, enjuagarlos bien y hacerlos hervir durante media hora. Los frascos de vidrio, así como las tapas deben ser esterilizados. Para esto se colocan en una olla grande y profunda con agua y se deja hervir por un espacio de 30 minutos. 80
  • 81.
    INGENIERIA DEL PRODUCTO Mermelada de Quinua 81 J. Envasado: Los frascos, previamente secados en el horno y aún calientes, se retiran del mismo y se procede a envasar la mermelada en caliente, dejando un espacio libre de aproximadamente 1cm. Recuerde que la mermelada nunca debe dejarseenfriar en la olla. Para terminar el proceso de envasado, se vaporizan las tapas con alcohol etílico al 70% (7 partes de alcohol y 3 partes de agua), se dejan secar sobre una rejilla y a continuación se tapan los frascos. K. Etiquetado: Es importante etiquetar correctamente el producto elaborado, ya que esto brinda información y seguridad al consumidor. La etiqueta deberá contener: Una leyenda que indique “Mermelada de Quinua.” y completar con la fruta con la que fue elaborada. Marca. Establecimiento elaborador y razón social del mismo. Número de registro (RPE o RPPA o RNPA) Identificación de lote (que puede ser la misma fecha de elaboración). Ingredientes: según su peso, de mayor a menor (puede ser: fruta, azúcar, jugo de limón). Contenido neto (g). Fecha de vencimiento. Modo apropiado de uso y precauciones a tener en cuenta 81
  • 82.
    INGENIERIA DEL PRODUCTO Mermelada de Quinua 82 CAPITULO VI: Costos y Presupuestos 82
  • 83.
    INGENIERIA DEL PRODUCTO Mermelada de Quinua 83 6.1 Aspectos Económicos y Financieros: 6.1.1 Inversión en Capital de Trabajo: La inversión en capital de trabajo se estimará como la cuantía de los costos de operación que debe financiarse desde el momento en que se efectúa el primer pago por la adquisición de la materia prima hasta el momento en que se recauda el ingreso por la venta de los productos, que se destinará a financiar el periodo siguiente. INVERSIÓN TOTAL Capital de Trabajo 4028.00 TOTAL 4028.00 A. Activo Fijo: En el siguiente cuadro, le mostramos cuales son las inversiones iníciales básicas requeridas para que pueda comenzar su actividad de conservas y mermeladas, en un espacio con unas dimensiones físicas entre los 70 y los 130 m². Inversión Activo Fijo: Monto Monto Producto Cantidad Unitario(S/.) Total(S/.) Equipamiento: Una paila de 40 L 1 19251.31 19251.31 Equipo Pasteurizado Nº 18 1 17700.19 17700.19 Refractómetro 1 2017.58 2017.58 Un canasto Perforado 1 2638.59 2638.59 Bascula 1 5929.10 5929.10 Heladera 1 5901.00 5901.00 83
  • 84.
    INGENIERIA DEL PRODUCTO Mermelada de Quinua 84 Herramientas Varias 1 2810.00 2810.00 Subtotal Equipos 56247.77 Mobiliario Mesa de Trabajo 1 7025.00 7025.00 Estanterías 2 786.80 1573.60 Escritorio 1 1686.00 1686.00 Sillas Comunes 4 168.60 674.40 Computadora 1 7025.00 7025.00 Subtotal Mobiliario 17984.00 Indumentaria y Seguridad Matafuegos 1 702.50 702.50 Gabinete para Matafuegos 1 252.90 252.90 Zapatos de Seguridad 2 562.00 1124.00 Guantes Latex 5 70.25 351.25 Barbijos 10 28.10 281.00 Cofias Descartables 2 42.15 84.30 Ropa de Seguridad 4 281.00 1124.00 Subtotal Indumentaria y 3919.95 Seguridad TOTAL 78151.72 o Estimación depreciación anual: CONCEPTO VALOR(S/.) Maquinaria 2852.15 Mobiliario y enseres 502.99 Equipos para procesos de 1358.17 información 84
  • 85.
    INGENIERIA DEL PRODUCTO Mermelada de Quinua 85 TOTAL 4713.31 El método de depreciación usualmente utilizado es el de línea recta; a continuación se mostrará en cuánto períodos se depreciarán sus activos. o Estimación temporal de depreciación (años) CONCEPTO VALOR (años) Maquinaria 10 Mobiliario y Enseres 5 Equipos para procesos de 3 Información Su depreciación es importante contabilizarla, puesto que una vez cumpla su vida productiva, debe tener un fondo recaudado para su reposición. En este caso, es importante determinar el número de meses en que se depreciará su maquinaria y mobiliario, de acuerdo con las características y la duración de cada uno de ellos. Se debe considerar que la estimación de los costos variables en el cuadro anterior fue realizada teniendo en cuenta una producción constante de 2000 frascos mensuales aproximadamente y que estos valores varían de acuerdo al nivel de producción. En la partida de materia prima están incluidos todos los insumos necesarios para la elaboración del producto como frutas y quinua. B. Costos Operativos Fijos: Los costos operativos fijos están constituidos por aquellos costos que no varían con el nivel de producción sino que se mantienen constantes a lo largo del tiempo. El cuadro presentando dichos costos y sus montos se presenta a continuación: 85
  • 86.
    INGENIERIA DEL PRODUCTO Mermelada de Quinua 86 Costos Operativos Fijos: Costo Costo Anual Rubro Mensual (S/.) (S/.) Electricidad 100.00 1200.00 Gas 150.00 1800.00 Combustible 300.00 3600.00 Agua 150.00 1800.00 Teléfono e Internet 100.00 1200.00 Publicidad y/o Promoción 200.00 2400.00 Personal 4000.00 48000.00 Alquileres 500.00 6000.00 Servicios Públicos 100.00 1200.00 Otros gastos 100.00 1200.00 TOTALES 5700.00 68400.00 El total de costos fijos anuales, es de S/. 68 400.00 6.1.2Aspectos Económicos y Financieros: A. Costos Variables: Los costos operativos variables están constituidos por las materias primas e insumos necesarios para la producción, ellos son: Fruta de estación, las cuales serán adquiridas al por mayor semanalmente. Las mermeladas a elaborar serán de naranja y Quinua. Azúcar, destinada a la elaboración de la mermelada. Se calcula de 700 g a 1 Kg de azúcar por kg de fruta. 86
  • 87.
    INGENIERIA DEL PRODUCTO Mermelada de Quinua 87 Frascos de vidrio de 330 gr con tapa. Etiquetas a color con los datos del producto. Cajas de cartón, destinadas al embalaje del producto terminado. A continuación se presenta una tabla con las cantidades empleadas de cada insumo y sus costos destinados a la elaboración de mermelada artesanal. Precio Cantidad Costo Materia Prima Unitario(S/.) Anual total(S/.) Naranja 0.56 1811.73 1014.57 Quinua 5.00 7246.94 36234.69 Azúcar 2.80 9058.67 25364.28 Frascos de Vidrio de 330 gr 0.50 27450.52 13725.26 Etiquetas 0.18 27450.52 4941.09 TOTAL 81279.89 Para la tabla anterior, se ha considerado la demanda proyectada para el año 2012, obteniendo un costo unitario variable por frasco de 330g. un costo de S/. 2.96. B. Ingresos: Ingresos AÑOS Nº Frascos (S/.) 2012 27451 137252.60 2013 28889 144442.77 2014 30327 151632.94 2015 31765 158823.12 2016 33203 166013.29 2017 34641 173203.46 87
  • 88.
    INGENIERIA DEL PRODUCTO Mermelada de Quinua 88 2018 36079 180393.64 2019 37517 187583.81 En este punto se detallará los cálculos de los indicadores financieros para el presente proyecto, tal como se indica a continuación: o El valor actual neto financiero (VANF) es de S/. 7.669,16 o La tasa interna de retorno financiero (TIRF) es de 16% o El coeficiente de beneficio/costo es de S/. 1.25 Con lo que se concluye que el proyecto es rentable especialmente por el valor actual neto financiero, lo cual es la mejor herramienta dentro de las cuatro indicadas para tomar la decisión. VAN S/. 7.669,16 TIR 16% B/C S/. 1,25 88
  • 89.
    INGENIERIA DEL PRODUCTO Mermelada de Quinua 89 CONCLUSIONES 1. Las mermeladas son productos de consumo masivo que tiene una demanda en aumento, si le ponemos la quinua como insumos naturales y nutricional, esto hará que los padres de familia puedan elegir este producto y toda la familia lo pueda consumir. 2. El hacer uso de productos naturales y peruanos hará que la población peruana se identifique y compre el cliente de manera segura. 3. La comercialización de la mermelada en base a lo especificado en el capítulo de estudio de mercado, se realizará en forma directa con los supermercados para llegar al consumidor final. 4. Se concluye que la mermelada de quinua seria un producto innovador en la línea de los productos de alimentos nutricionales para que así el cliente tenga una variedad mas de como consumir quinua de otra forma mas agradable y constante. 5. Orientar a la inversión privada para la puesta en marcha del proyecto, a fin de generar crecimiento en la industria y la población peruana. 89
  • 90.
    INGENIERIA DEL PRODUCTO Mermelada de Quinua 90 RECOMENDACIONES 1. Fomentar el consumo interno de este tipo de producto para desarrollar nuevos mercados. 2. Dependiendo de la variación de la demanda en el mercado de este producto u otro similar al de las hojuelas, es recomendable evaluar la viabilidad económica de incrementar la capacidad de producción de la mermelada de quinua y/o de gestionar la construcción y la adquisición de la maquinaria necesaria a fin de poner en marcha el programa de inversiones. 3. La producción de la mermelada de quinua se debe establecer teniendo en consideración de un programa de calidad total, es decir antes del proceso, durante el proceso y después del proceso de producción. 4. Las consideraciones teóricas y pruebas del proceso se deben almacenar en una base de datos para luego establecer los parámetros ideales de producción y la forma ideal del proceso. 5. Evaluar la posibilidad de producir mermelada haciendo combinaciones con otros productos oriundos que agreguen valor nutritivo al producto, por ejemplo usar la maca, quiwicha, entro otros. 90
  • 91.
    INGENIERIA DEL PRODUCTO Mermelada de Quinua 91 BIBLIOGAFIA Tassinari, Robert El producto adecuado Marcombo Barcelona, 1994 http://html.rincondelvago.com/lanzamiento-de-nuevos-productos.html http://www.slideshare.net/Waltergalarza/anlisis-de-productos Centro de Promoción Integral: Manual teórico práctico de agro-industrias caseras. Lima, Perú. United Nations Development Fund for Women. Packaging. 1996. London, GB. Hernández-Briz Vilanova, Francisco. Conservas caseras de alimentos. 1986. Madrid, España. Coronado Trinidad, Myriam. Conservas caseras de alimentos. 2001. Lima, Perú. Colquichagua, Diana. Procesamiento de mermeladas de frutas nativas. 2005. Lima, Perú. 91