UNIVERSIDAD PRIVADA DE TACNA
FACULTAD DE INGENIERÍAS
ESCUELA PROFESIONAL DE INGENIERIA AGROINDUSTRIAL
PROCESOS AGROINDUSTRIALES IV
INFORME N°3
Elaboración de fideos
FECHA: 29 de diciembre del 2014
DE: CANSAYA FUENTES NIEVES
PARA: ING. ANABEL CRISOSTO FUSTER
ELABORACIÓN DE FIDEOS
I. INTRODUCCION
En esta práctica se elaboraran las pastas alimenticias utilizando distintos insumos naturales para
darle sabores y colores distintos de las pastas y luego obtenerlas por secado de una masa no
fermentada,siendo la harina de trigo sin preparar como el insumo predominante.
Los objetivos del siguiente trabajo son:
1. Conocer la formulación y el proceso de elaboración de los fideos.
2. Elaborar fideos de distintos sabores y colores.
3. Determinar el aporte kilo calórico de cada variedad de fideo elaborado .
4. Evaluar las características organolépticas de los fideos elaborados.
II. REBICION BIBLIOGRAFICA.
2.1.DE FINICION
Según la norma ICONTEC N° 1055. Pastas alimenticias son: productos preparados mediante el
secado apropiado de las figuras formadas del amasado con agua, de derivados del trigo u otras
farináceas aptas para el consumo humano o combinación de las mismas. Pastas alimenticias
especiales:pastasadicionadas con vegetalestales como acelgas,espinacas,tomates o pimentones.
2.1.1. Materias Primas Empleadas en el Proceso
Los principales componentes para la elaboración de pastas son el agua y la sémola que está
compuesta principalmente por las proteínas del gluten y por almidón, siendo estos elementos
importantes en la elaboración del producto. La sémola se obtiene generalmente de trigos duros
que se fragmentan en partículas grandes y las harinas de trigos blandos aunque algunos pueden
dar semolinas que también son utilizadas como materia prima en la obtención de pastas.
(Falder A, 2003).
 La harina (término proveniente del latín farina,que a su vez proviene de far y de farris,
nombre antiguo del farro) es el polvo fino que se obtiene del cereal molido y de otros
alimentos ricos en almidón. (Aparicio. W, Tello A, Quispe A, 2006)
Se puede obtener harina de distintos cereales. Aunque la más habitual es harina
de trigo (cereal proveniente de Asia, elemento habitual en la elaboración del pan),
también se hace harina de centeno, de cebada,de avena, de maíz (cereal proveniente del
continente) o de arroz (cereal proveniente de Asia). Existen harinas
de leguminosas (garbanzos, judías) e incluso en Australia se elaboran harinas a partir de
semillas de varias especies de acacias (harina de acacia) que se pueden utilizar para para
elpreparado de fideos sustituyendo una cierta cantidad a la semolina, (Aparicio. W,Tello
A, Quispe A, 2006).
 El contenido de agua, que se adiciona en el momento del amasado es de 18-25%, con
respecto a las materias primas secas,consiguiéndose entonces una masa con 30-32% de
humedad y un producto terminado con 12.5% de agua con respecto a la masa. ( Falder
A, 2003).
2.1.2. Los otros componentes adicionales de las pastas son:
 Huevo: le aporta consistencia y color a la pasta y la hace más nutritiva. Se adiciona en
forma líquida o deshidratada.
 Verduras: se deben triturar en forma de puré y se adicionan a la masa aportándole color,
además de enriquecer el producto aportando vitaminas y minerales. Las verduras más
utilizadas son la espinaca, la zanahoria, el tomate, el pimentón, y las acelgas.
 Suplementos de vitaminas y minerales: se adiciona compuestos preparados especiales
como hierro, y vitaminas del complejo B o complementos naturales como levadura de
cerveza y germen de trigo. A este tipo de pastas se le conocen como enriquecidas.
 Suplementos proteínicos: estos suplementos pueden ser harina de soya, leche descremada
en polvo o gluten de trigo. A estas pastas se les denomina fortificadas. (Falder A, 2003).
2.2. MÁQUINA PARAPASTA.
Este tipo de máquina requiere una masa firme y no muy húmeda para evitar que se pegue al
mecanismo. Los fideos se pueden cortar más fácilmente si las hojas de pasta se dejan secar
aproximadamente 10 minutos. El tiempo para secar varía dependiendo de la humedad del aire y
de la masa. Los fideos se pueden pegar si la pasta está muy húmeda. Los fideos se secan
colgándolos en ganchos para ropa de plástico por varias horas, o se pueden refrigerar frescos
para usarlos después. (Falder A, 2003).
Fuente: máquinas para la elaboración fideos (Falder A, 2003).
III. INSUMOS, MATERIALES YEQUIPOS.
3.1. INSUMOS
 Harina sin preparar (extra) 1 kilogramo
 4 huevos frescos
 250g de tomate
 80g de espinaca fresca
 Harina de soya 25g
 Harina de cañigua 25g
 Agua
3.2. MATERIALES
 Un bol de acero inoxidale
 Recipientes de plasico
 Jarra medidora o bureta
 Bolsas de plástico
3.3. EQUIPOS
 Balanza analítica
 Una cocina de laboratorio
 Máquina para elaborar pastas
 Licuadora
 Mesa de trabajo.
IV. METODOS.
Consiste en elaborar fideos siguiendo los pasos del diagrama de flujo utilizando harina de trigo,
verduras para dare color y sabor y como también sustituyendo harina de soya y cañigua.
V. PROCEDIMIENTO
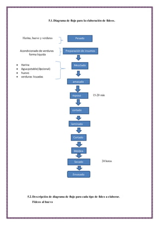
5.1.Diagrama de flujo para la elaboración de fideos.
Harina, huevo y verduras
liquida
15-20 min
24 horas
5.2.Descripción de diagrama de flujo para cada tipo de fideo a elaborar.
Fideos al huevo
laminado
Mezclado
amasado
Moldeado
reposo
cortado
Envasado
Secado
Moldea
do
Cortado
 Harina
 Aguapotable( 0pcional)
 huevo
 verduras licuadas
Pesado
Preparación de insumosAcondicionado de verduras en
forma liquida
1. Pesara la harina 200 gramos, se separan las yemas y claras de 2 huevos.
2. Colocar la harina pesada en el bol largo se hace un hoyo en el centro y se incorpora
2 yemas y una clara de huevo.
3. Se mezcla hasta formar una masa.
4. Se coloca la masa en una bolsa pastica y se deja reposar por 20 minutos
5. Estiramos la masa.
6. Cortamos la masa en pedazos del ancho de la máquina para elaborar pastas.
7. Pasar varias veces por la máquina para afinar la masa.
8. Utilizamos el cortador adecuado para los tallarines.
9. Se extienden los fideos frescos en la mesa de trabajo el cual debe estar limpio y
desinfectado.
10. Dejamos secar por 24 horas
11. Después de 24 horas se recogen los fideos y se envasan.
Los fideos de espinaca
1. En primer lugar se pesan los insumos.
2. Las e hojas espinacas se lavan y se licua con 50ml de agua bien hasta tener un líquido
homogéneo.
3. En el bol se coloca la harina se hace un hoyo en elcentro y se le hecha la espinaca licuada
y una clara de huevo.
4. Se amasa bien luego se lleva a una bolsa plástica se envuelve y dejamos en reposo por
20 minutos.
5. Se estira la masa y se cortan para llevar a la maquna.
6. Lamirar en varias veces la masa y se cortan en forma de tallarines en la maquina.
7. se extienden en la mesa de trabajo y se dejan secar por 24 horas.
Los fideos de tomate
1. se lavan los tomates, se sanan las pepas y se cortan en pedazos para luego licuarlos hasta
tener en forma líquida y homogénea.
2. En un bol se coloca la harina se hace un hoyo en el centro y se le agrega el tomate licuado
y la clara de huevo.
3. Se amasa bien y se deja reposar por 20 minutos envuelta en la bolsa.
4. Se estiran, se cortan y se lamina en la aquina, luego se cortan en forma de tallarine en la
misma máquina.
5. Se extienden en la mesa de trabajo y se deja secar por 24 horas.
Fideos con soya y cañihua.
1. Se pesan la harina y los sustituyentes parciales de harina ( cañigua y soya)
2. Se colocan el bol y se incorpora agua suficiente.
3. Se amasa y se dejan reposar por 20 minutos envueltas en una bosa
4. Se estira la masa, se cortan y se laminan por repetidas veces en la máquina.
5. Se moldea cortando en la maquina cortando los tallarines frescos.
6. Se extienden en la mesa de trabajo y se secan por 24 horas.
7. El envasado se realiza en bolsa de polietileno de baja densidad, se pesan y se calculan el
rendimiento. Ver anexos 1
-Fideos al huevo -fideos de espinaca - fideos de tomate -fideos con soya y cañigua
VI. RESULTADOS YDISCUSIONES
En el cuadro N°1 se presenta los Resultados de la cantidad de los insumos utilizados y el aporte
kilo calórico de los fideos al huevo, elaborados en la práctica. Donde se observa que el insumo
dominante es la harina con 83.33%
Cuadro N°1 cantidad de insumos utilizados y el aporte kilo calórico de los fideos al huevo
elaborado.
INSUMOS CANTIDAD
EN G
PORCENTAJE % KCAL EN
PROTEÍNA
S
KCAL EN
CARBOHIDRATO
S
KCAL EN
GRASAS
TOTAL DE KCAL EN CADA
ALIMENTE
harina 200 83.33 35 254.333 13.734 303.067333
clara de
huevo
4 1.67 0.7266 0.3052 0.0126 1.04446667
yema de
huevo
36 15.00 9.36 1.1856 5.2839 15.8295
total 240 100.00 45.09 255.82 19.03 319.9413
Aporte kcal en porcentajes de cada
macronutriente
14.09 79.96 5.95 100.00
En el cuadro N°2 se muestra el aporte kicalorico en
INSUMOS
CANTIDAD
EN G
PORCENTAJE
%
kcal en
proteína
kcal en
carbohidratos
kcal en
grasas
total de
kcal
harina 200 69.20
29.07 211.21 12.46 252.73
clara de
huevo 4 1.38
0.60 0.04 0.02 0.67
espinaca 35 12.11
1.36 2.37 0.98 4.71
agua 50 17.30
0.00 0.00 0.00 0.00
total 289 100.00
31.03 213.62 13.46 258.11
% de aporte kcal por cada macronutriente 12.02
82.76 5.22 100.00
Cuadro N°3
INSUMOS
CANTIDAD
EN G
PORCENTAJE
%
kcla en
proteinas
kcal en
carbohidratos
kcal en
grasas
total de
kcal
harina 300 49.67
20.86 151.59 8.94 181.39
clara de
huevo 4 0.66
0.29 0.02 0.01 0.32
tomate 250 41.39
3.15 13.41 1.86 18.42
agua 50 8.28
0.00 0.00 0.00 0.00
total 604 100.00
24.30 165.02 10.81 200.13
% de aporte kcal por cada macro nutriente 12.14
82.46 5.40 100.00
Cuadro N°4
INSUMOS
CANTIDAD
EN G
PORCENTAJE
%
% en
proteínas
% en
carbohidratos % en grasas kcal total
harina 150 51.72
543.10 3946.55 103.45 4593.10
cañigua 25 8.62
123.28 541.38 43.10 707.76
soya 25 8.62
243.10 307.76 162.93 713.79
agua 90 31.03
0.00 0.00 0.00 0.00
total 290 100.00
909.48 4795.69 309.48 6014.66
% de aporte kcal por cada macro nutriente 15.12
79.73 5.15 100.00
En el cuadro N°5 se presentan el resultados de rendimiento de
Fideos la huevo Fideos de
espinaca
Fideos con
tomate
Fideos con
cañihua y soya
Peo de Masa fresca 240 kg 289 604 290
Peso de fideos secos 239kg 199 318 210
Rendimiento en % 99.58% 68,85 52.6 72.4
VII. CONCLUSIONES.
240
289
604
290
239
199
318
210
99.58
68.85 52.6 72.4
0
100
200
300
400
500
600
700
fideos al huevo fideos de espinaca fideos de tomate fideos de soya y cañigua
PESO HUMEDO Y SECO DE LA MASA, Y EL RENDIMIENTO
DE CADA TIPO DE FIDEOS
peso humedo (g) peso seco (g) rendimiento %
VIII. BIBLIOGRAFIA
 FAOSTAT,2011. Disponible en: http://faostat3.fao.org/download/FB/FBS/S
 Verdini R, 2014. ANÁLISIS DE ALIMENTOS disponible en
http://www.fbioyf.unr.edu.ar/evirtual/pluginfile.php/108907/mod_resource/content/1/20
14-FARINACEOS-LA.pdf
 Ideas de negocios rentables para invertir, trabajar y ganar dinero, granos “popeados”
disponible en, http://lanuevaeconomia.com/ideas-de-negocios-rentables-para-invertir-
trabajar-y-ganar-dinero-granos-popeados.html
 Ochoa C, 2012. “Formulación, elaboración y control de calidad de barras energéticas a
base demiel y avena para la empresa apicare”. disponible en
http://dspace.espoch.edu.ec/bitstream/123456789/2577/1/56T00345.pdf
 Aparicio. W, Tello A, Quispe A. 2006. “Introducción a la tecnología de los alimentos”.
Edición representaciones offset continental S.R.L. puno - Perú.
IX. ANEXOS
ANEXSO 1.
Proceso de determinación del Rendimiento en los fideos ala huevo.
Cantidad de materia prima: 240 de la masa fresca
Peso del producto final: 239 kg de los fideos al huevo
Rendimiento:
239×100
240
= 99.58%
Proceso de determinación del rendimiento en los fideos de espinaca
Cantidad de materia prima: 289 kg de la masa fresca
Peso del producto final: 199 kg de los fideos al huevo
Rendimiento:
199×100
289
= 68.85%
Proceso de determinación rendimiento en los fideos de tomate.
Cantidad de materia prima: 604 kg de la masa fresca
Peso del producto final: 318 kg de los fideos al huevo
Rendimiento:
318×100
604
= 52.6%
Proceso de determinación del rendimiento en los fideos sustituidos con soya y cañigua.
Cantidad de materia prima: 290 kg de la masa fresca
Peso del producto final: 210 kg de los fideos al huevo
Rendimiento:
210×100
290
= 72,4%
Anexos 2
Anexos 3
Anexos 4

Informe n°2

  • 1.
    UNIVERSIDAD PRIVADA DETACNA FACULTAD DE INGENIERÍAS ESCUELA PROFESIONAL DE INGENIERIA AGROINDUSTRIAL PROCESOS AGROINDUSTRIALES IV INFORME N°3 Elaboración de fideos FECHA: 29 de diciembre del 2014 DE: CANSAYA FUENTES NIEVES PARA: ING. ANABEL CRISOSTO FUSTER
  • 2.
    ELABORACIÓN DE FIDEOS I.INTRODUCCION En esta práctica se elaboraran las pastas alimenticias utilizando distintos insumos naturales para darle sabores y colores distintos de las pastas y luego obtenerlas por secado de una masa no fermentada,siendo la harina de trigo sin preparar como el insumo predominante. Los objetivos del siguiente trabajo son: 1. Conocer la formulación y el proceso de elaboración de los fideos. 2. Elaborar fideos de distintos sabores y colores. 3. Determinar el aporte kilo calórico de cada variedad de fideo elaborado . 4. Evaluar las características organolépticas de los fideos elaborados. II. REBICION BIBLIOGRAFICA. 2.1.DE FINICION Según la norma ICONTEC N° 1055. Pastas alimenticias son: productos preparados mediante el secado apropiado de las figuras formadas del amasado con agua, de derivados del trigo u otras farináceas aptas para el consumo humano o combinación de las mismas. Pastas alimenticias especiales:pastasadicionadas con vegetalestales como acelgas,espinacas,tomates o pimentones. 2.1.1. Materias Primas Empleadas en el Proceso Los principales componentes para la elaboración de pastas son el agua y la sémola que está compuesta principalmente por las proteínas del gluten y por almidón, siendo estos elementos importantes en la elaboración del producto. La sémola se obtiene generalmente de trigos duros que se fragmentan en partículas grandes y las harinas de trigos blandos aunque algunos pueden dar semolinas que también son utilizadas como materia prima en la obtención de pastas. (Falder A, 2003).  La harina (término proveniente del latín farina,que a su vez proviene de far y de farris, nombre antiguo del farro) es el polvo fino que se obtiene del cereal molido y de otros alimentos ricos en almidón. (Aparicio. W, Tello A, Quispe A, 2006) Se puede obtener harina de distintos cereales. Aunque la más habitual es harina de trigo (cereal proveniente de Asia, elemento habitual en la elaboración del pan), también se hace harina de centeno, de cebada,de avena, de maíz (cereal proveniente del continente) o de arroz (cereal proveniente de Asia). Existen harinas de leguminosas (garbanzos, judías) e incluso en Australia se elaboran harinas a partir de semillas de varias especies de acacias (harina de acacia) que se pueden utilizar para para elpreparado de fideos sustituyendo una cierta cantidad a la semolina, (Aparicio. W,Tello A, Quispe A, 2006).
  • 3.
     El contenidode agua, que se adiciona en el momento del amasado es de 18-25%, con respecto a las materias primas secas,consiguiéndose entonces una masa con 30-32% de humedad y un producto terminado con 12.5% de agua con respecto a la masa. ( Falder A, 2003). 2.1.2. Los otros componentes adicionales de las pastas son:  Huevo: le aporta consistencia y color a la pasta y la hace más nutritiva. Se adiciona en forma líquida o deshidratada.  Verduras: se deben triturar en forma de puré y se adicionan a la masa aportándole color, además de enriquecer el producto aportando vitaminas y minerales. Las verduras más utilizadas son la espinaca, la zanahoria, el tomate, el pimentón, y las acelgas.  Suplementos de vitaminas y minerales: se adiciona compuestos preparados especiales como hierro, y vitaminas del complejo B o complementos naturales como levadura de cerveza y germen de trigo. A este tipo de pastas se le conocen como enriquecidas.  Suplementos proteínicos: estos suplementos pueden ser harina de soya, leche descremada en polvo o gluten de trigo. A estas pastas se les denomina fortificadas. (Falder A, 2003). 2.2. MÁQUINA PARAPASTA. Este tipo de máquina requiere una masa firme y no muy húmeda para evitar que se pegue al mecanismo. Los fideos se pueden cortar más fácilmente si las hojas de pasta se dejan secar aproximadamente 10 minutos. El tiempo para secar varía dependiendo de la humedad del aire y de la masa. Los fideos se pueden pegar si la pasta está muy húmeda. Los fideos se secan colgándolos en ganchos para ropa de plástico por varias horas, o se pueden refrigerar frescos para usarlos después. (Falder A, 2003). Fuente: máquinas para la elaboración fideos (Falder A, 2003). III. INSUMOS, MATERIALES YEQUIPOS. 3.1. INSUMOS
  • 4.
     Harina sinpreparar (extra) 1 kilogramo  4 huevos frescos  250g de tomate  80g de espinaca fresca  Harina de soya 25g  Harina de cañigua 25g  Agua 3.2. MATERIALES  Un bol de acero inoxidale  Recipientes de plasico  Jarra medidora o bureta  Bolsas de plástico 3.3. EQUIPOS  Balanza analítica  Una cocina de laboratorio  Máquina para elaborar pastas  Licuadora  Mesa de trabajo. IV. METODOS. Consiste en elaborar fideos siguiendo los pasos del diagrama de flujo utilizando harina de trigo, verduras para dare color y sabor y como también sustituyendo harina de soya y cañigua. V. PROCEDIMIENTO
  • 5.
    5.1.Diagrama de flujopara la elaboración de fideos. Harina, huevo y verduras liquida 15-20 min 24 horas 5.2.Descripción de diagrama de flujo para cada tipo de fideo a elaborar. Fideos al huevo laminado Mezclado amasado Moldeado reposo cortado Envasado Secado Moldea do Cortado  Harina  Aguapotable( 0pcional)  huevo  verduras licuadas Pesado Preparación de insumosAcondicionado de verduras en forma liquida
  • 6.
    1. Pesara laharina 200 gramos, se separan las yemas y claras de 2 huevos. 2. Colocar la harina pesada en el bol largo se hace un hoyo en el centro y se incorpora 2 yemas y una clara de huevo. 3. Se mezcla hasta formar una masa. 4. Se coloca la masa en una bolsa pastica y se deja reposar por 20 minutos 5. Estiramos la masa. 6. Cortamos la masa en pedazos del ancho de la máquina para elaborar pastas. 7. Pasar varias veces por la máquina para afinar la masa. 8. Utilizamos el cortador adecuado para los tallarines. 9. Se extienden los fideos frescos en la mesa de trabajo el cual debe estar limpio y desinfectado.
  • 7.
    10. Dejamos secarpor 24 horas 11. Después de 24 horas se recogen los fideos y se envasan. Los fideos de espinaca 1. En primer lugar se pesan los insumos. 2. Las e hojas espinacas se lavan y se licua con 50ml de agua bien hasta tener un líquido homogéneo. 3. En el bol se coloca la harina se hace un hoyo en elcentro y se le hecha la espinaca licuada y una clara de huevo.
  • 8.
    4. Se amasabien luego se lleva a una bolsa plástica se envuelve y dejamos en reposo por 20 minutos. 5. Se estira la masa y se cortan para llevar a la maquna. 6. Lamirar en varias veces la masa y se cortan en forma de tallarines en la maquina. 7. se extienden en la mesa de trabajo y se dejan secar por 24 horas. Los fideos de tomate 1. se lavan los tomates, se sanan las pepas y se cortan en pedazos para luego licuarlos hasta tener en forma líquida y homogénea. 2. En un bol se coloca la harina se hace un hoyo en el centro y se le agrega el tomate licuado y la clara de huevo. 3. Se amasa bien y se deja reposar por 20 minutos envuelta en la bolsa. 4. Se estiran, se cortan y se lamina en la aquina, luego se cortan en forma de tallarine en la misma máquina. 5. Se extienden en la mesa de trabajo y se deja secar por 24 horas.
  • 9.
    Fideos con soyay cañihua. 1. Se pesan la harina y los sustituyentes parciales de harina ( cañigua y soya) 2. Se colocan el bol y se incorpora agua suficiente. 3. Se amasa y se dejan reposar por 20 minutos envueltas en una bosa 4. Se estira la masa, se cortan y se laminan por repetidas veces en la máquina. 5. Se moldea cortando en la maquina cortando los tallarines frescos. 6. Se extienden en la mesa de trabajo y se secan por 24 horas. 7. El envasado se realiza en bolsa de polietileno de baja densidad, se pesan y se calculan el rendimiento. Ver anexos 1 -Fideos al huevo -fideos de espinaca - fideos de tomate -fideos con soya y cañigua
  • 10.
    VI. RESULTADOS YDISCUSIONES Enel cuadro N°1 se presenta los Resultados de la cantidad de los insumos utilizados y el aporte kilo calórico de los fideos al huevo, elaborados en la práctica. Donde se observa que el insumo dominante es la harina con 83.33% Cuadro N°1 cantidad de insumos utilizados y el aporte kilo calórico de los fideos al huevo elaborado. INSUMOS CANTIDAD EN G PORCENTAJE % KCAL EN PROTEÍNA S KCAL EN CARBOHIDRATO S KCAL EN GRASAS TOTAL DE KCAL EN CADA ALIMENTE harina 200 83.33 35 254.333 13.734 303.067333 clara de huevo 4 1.67 0.7266 0.3052 0.0126 1.04446667 yema de huevo 36 15.00 9.36 1.1856 5.2839 15.8295 total 240 100.00 45.09 255.82 19.03 319.9413 Aporte kcal en porcentajes de cada macronutriente 14.09 79.96 5.95 100.00 En el cuadro N°2 se muestra el aporte kicalorico en INSUMOS CANTIDAD EN G PORCENTAJE % kcal en proteína kcal en carbohidratos kcal en grasas total de kcal harina 200 69.20 29.07 211.21 12.46 252.73 clara de huevo 4 1.38 0.60 0.04 0.02 0.67 espinaca 35 12.11 1.36 2.37 0.98 4.71 agua 50 17.30 0.00 0.00 0.00 0.00 total 289 100.00 31.03 213.62 13.46 258.11 % de aporte kcal por cada macronutriente 12.02 82.76 5.22 100.00 Cuadro N°3 INSUMOS CANTIDAD EN G PORCENTAJE % kcla en proteinas kcal en carbohidratos kcal en grasas total de kcal harina 300 49.67 20.86 151.59 8.94 181.39 clara de huevo 4 0.66 0.29 0.02 0.01 0.32 tomate 250 41.39 3.15 13.41 1.86 18.42 agua 50 8.28 0.00 0.00 0.00 0.00 total 604 100.00 24.30 165.02 10.81 200.13 % de aporte kcal por cada macro nutriente 12.14 82.46 5.40 100.00
  • 11.
    Cuadro N°4 INSUMOS CANTIDAD EN G PORCENTAJE % %en proteínas % en carbohidratos % en grasas kcal total harina 150 51.72 543.10 3946.55 103.45 4593.10 cañigua 25 8.62 123.28 541.38 43.10 707.76 soya 25 8.62 243.10 307.76 162.93 713.79 agua 90 31.03 0.00 0.00 0.00 0.00 total 290 100.00 909.48 4795.69 309.48 6014.66 % de aporte kcal por cada macro nutriente 15.12 79.73 5.15 100.00 En el cuadro N°5 se presentan el resultados de rendimiento de Fideos la huevo Fideos de espinaca Fideos con tomate Fideos con cañihua y soya Peo de Masa fresca 240 kg 289 604 290 Peso de fideos secos 239kg 199 318 210 Rendimiento en % 99.58% 68,85 52.6 72.4 VII. CONCLUSIONES. 240 289 604 290 239 199 318 210 99.58 68.85 52.6 72.4 0 100 200 300 400 500 600 700 fideos al huevo fideos de espinaca fideos de tomate fideos de soya y cañigua PESO HUMEDO Y SECO DE LA MASA, Y EL RENDIMIENTO DE CADA TIPO DE FIDEOS peso humedo (g) peso seco (g) rendimiento %
  • 12.
    VIII. BIBLIOGRAFIA  FAOSTAT,2011.Disponible en: http://faostat3.fao.org/download/FB/FBS/S  Verdini R, 2014. ANÁLISIS DE ALIMENTOS disponible en http://www.fbioyf.unr.edu.ar/evirtual/pluginfile.php/108907/mod_resource/content/1/20 14-FARINACEOS-LA.pdf  Ideas de negocios rentables para invertir, trabajar y ganar dinero, granos “popeados” disponible en, http://lanuevaeconomia.com/ideas-de-negocios-rentables-para-invertir- trabajar-y-ganar-dinero-granos-popeados.html  Ochoa C, 2012. “Formulación, elaboración y control de calidad de barras energéticas a base demiel y avena para la empresa apicare”. disponible en http://dspace.espoch.edu.ec/bitstream/123456789/2577/1/56T00345.pdf  Aparicio. W, Tello A, Quispe A. 2006. “Introducción a la tecnología de los alimentos”. Edición representaciones offset continental S.R.L. puno - Perú. IX. ANEXOS ANEXSO 1. Proceso de determinación del Rendimiento en los fideos ala huevo. Cantidad de materia prima: 240 de la masa fresca Peso del producto final: 239 kg de los fideos al huevo Rendimiento: 239×100 240 = 99.58% Proceso de determinación del rendimiento en los fideos de espinaca Cantidad de materia prima: 289 kg de la masa fresca Peso del producto final: 199 kg de los fideos al huevo Rendimiento: 199×100 289 = 68.85%
  • 13.
    Proceso de determinaciónrendimiento en los fideos de tomate. Cantidad de materia prima: 604 kg de la masa fresca Peso del producto final: 318 kg de los fideos al huevo Rendimiento: 318×100 604 = 52.6% Proceso de determinación del rendimiento en los fideos sustituidos con soya y cañigua. Cantidad de materia prima: 290 kg de la masa fresca Peso del producto final: 210 kg de los fideos al huevo Rendimiento: 210×100 290 = 72,4% Anexos 2 Anexos 3 Anexos 4