Aprender a Estudiar
Metodología de estudio para
alumnos de educación superior
Año 2010
Aprender a estudiar.
Metodología de estudio para alumnos de educación superior
Este material tiene el objetivo de apoyar a los alumnos que ingresan a la
educación superior, para que desarrollen su propio método de estudio y así logren
explotar todo su potencial, obteniendo buenos resultados académicos y cursando
con éxito su carrera.
El estudio efectivo requiere ir más allá de la lectura; es necesario que el
aprendiz procese o trabaje en profundidad los contenidos del material a estudiar,
por lo que es necesario aprender distintas y variadas técnicas, para encontrar
paulatinamente cuáles son más útiles para cada tipo de contenido.
No te preocupes, éstas técnicas deben ser aprendidas, ya que nadie las
desarrolla por sí solo, ni siquiera los adultos.
Verás que cuando te organices en cuanto a la frecuencia, tiempo, y lugar de
estudio, y además pongas en práctica las distintas técnicas que revisaremos a
continuación, estudiar ya no será algo tedioso que te demanda largas horas sin
dormir, sino que con una hora que le dediques todos los días, podrás apreciar
mejores resultados.
Te ofrecemos una ayuda que sin duda hará de tu paso por IPP una
experiencia grata y de satisfacción personal, ¡te invitamos a intentarlo!
Cualquier duda o comentario no dudes en acercarte a Unidad de Apoyo al
Estudiante IPP ¡también impartimos talleres que te pueden interesar!
 Santiago: Sede Vicuña Mackenna 3030
-Ximena Rosas Miranda
xrosas@ipp.cl
-Constanza Garcés López
cgarces@ipp.cl
 Concepción: Sede Angol 528
-Fernanda Santander Hernández
fsantander@ipp.cl
Este material fue elaborado en colaboración con el profesor José Mardonez Ponce, Escuela de
Educación, sede Santiago.
El objetivo es que el hábito se convierta en una rutina, para esto
debes tener ganas de estudiar…
Hábitos de estudio:
Es la repetición del acto permanente de estudiar realizado bajo condiciones
ambientales, de espacio, tiempo y características iguales.
Los hábitos de estudio previenen el estrés y el fracaso académico.
Factores internos que influyen los
hábitos de estudio
Biológicas Psicológicas
 Alimentación
 Sueño
 Actividad Física
 Ser capaz de estar solo.
 Persistencia y tolerancia a la
frustración, autoeficacia y control
interno.
 Motivación por el aprendizaje.
Lugar
Tiempo
Mente
Factores externos que influyen los
hábitos de estudio
A continuación te proponemos algunas maneras de organizar tu tiempo:
¿Cómo organizo mi tiempo de estudio?
o Dedícale una hora diaria al estudio, aunque no estés en período de
pruebas.
o Trabaja organizadamente para no verte abrumado con el exceso de
deberes.
o Crea un horario donde distribuyas todas las tareas y funciones, colócalo en
un lugar visible.
o Realiza un plan de estudio, en el cual deben estar estipulados los tiempos
de estudio según necesidad y dificultad de lo estudiando.
o Recuerda dejar un tiempo para el repaso y la revisión de las materias.
o Recuerda dejar tiempo libre para la recreación.
o Evita poner a la hora del estudio ramos de la misma complejidad.
o Realiza descansos de 5 a 8 minutos cada 30 minutos y luego continúa.
o Deje dos días libres de los 7 días de la semana para tu recreación.
o Comienza por lo que más te guste o lo más fácil.
o Aprovecha los tiempos de mayor actividad para estudiar y no los de
pasividad, esos últimos déjalos para el descanso.
Materias Actividades relevantes plazos importancia
Cuadro de tareas del mes.
Cronograma de actividades Marzo
-Primero escribe las fechas de pruebas, trabajos y otros, utilizando un color para
cada asignatura.
-Luego organiza el tiempo y cada día repasa una asignatura aunque falte mucho
tiempo para la prueba, de esta forma cuando llegue la evaluación ya tendrás el
camino mucho más avanzado; sólo tendrás que repasar tus apuntes.
Verás que ya tendrás la materia aprendida en tu mente….
Lunes Martes Miércoles Jueves Viernes Sábado Domingo
1 2 3 4 5 6 7
8 9 10 11 12 13 14
15 16 17 18 19 20 21
22 23 24 25 26 27 28
29 30 31
Si no cuentas con un lugar que cumpla con estas condiciones, puedes
estudiar en la misma biblioteca del Instituto, ahí hay salas especialmente
destinadas para esto…
¿Cómo organizo mi lugar de estudio?
 Dispón de un lugar fijo.
 Ordena el lugar de estudio, clasificando los elementos que se utilizarán
según prioridad y utilidad, desechando todo objeto distractor (celular, msn,
etc).
 Ten una mesa de trabajo que sea amplia y cómoda.
 Ten todo el material a mano con el fin de optimizar el tiempo y no tener que
levantarte a cada rato.
 Temperatura adecuada; ni frío, ni calor, aunque es preferible el frío.
 Ventilación e iluminación adecuada.
 El lugar de estudio debe ser solitario y silencioso.
 No estudiar en un lugar asociado al descanso (cama, etc)
 Tener siempre a mano lápiz y papel.
 La silla debe tener respaldo, ser cómoda, pero no muy blanda, la altura de
la silla debe permitir que los pies se apoyen en el suelo y que los
antebrazos puedan estar sobre el escritorio.
Descanso y relajación
Cuando hablamos de descanso nos referimos a aquel tiempo en el que
detenemos momentáneamente las actividades realizadas y/o bien hacemos otra
distinta.
Se trata al descansar de hacer un período de interrupción que nos permita
renovar energías y mantener la concentración.
¿Cuándo se considera necesario descansar en nuestro tiempo de estudio?
 Cuando nos sintamos cansados, agotados por el trabajo intelectual hecho.
 Cuando no podamos concentrarnos.
 Cuando en el horario establecido lo tengamos así asignado.
 En los minutos de descanso que hemos establecido, es importante que
sepamos relajar la musculatura, los puntos de tensión, que nos levantemos
para quizás ir a la cocina a comer algo, salir fuera a airearnos, ojear una
revista, etc...
 Es poco tiempo, pero que sirva de pausa entre una actividad intelectual y
otra.
Organización de la Mente
 Los aprendices deben tener claro qué se espera de ellos, qué deben
estudiar y en qué consiste la tarea que deben realizar.
 Utiliza técnicas de estudio que permitan el procesamiento de la
información.
 Un buen plan de trabajo debe ser personal, realista, flexible y con
tiempo para el estudio y tiempo para el descanso.
¿Cómo estudiar?
Primero que todo es importante que sepas que el estudio debe ser
consciente e intencionado, no sirve de mucho leer la materia pensando en otras
cosas, o intentar memorizarla sin comprenderla.
Se debe cumplir con tres aspectos fundamentales:
1. Planificación: como ya lo hemos visto, se trata de organizar de antemano
lo que se va a hacer, no dejarlo al azar.
2. Supervisión: se trata de verificar que se está haciendo lo planificado; no
sirve de nada planificar para después no cumplir el plan.
3. Evaluación de los resultados: al final del estudio, ver si logré comprender
e integrar la materia, más adelante te enseñaremos cómo puedes hacerlo.
También es importante, luego de las pruebas reflexionar sobre si te fue útil
o no el plan realizado, y hacer las modificaciones necesarias para el estudio
futuro.
Los textos que se presentan en educación superior, son generalmente
densos. No hay que ocultar tampoco la dificultad que normalmente entrañan. Al
contrario, me parece, que de la constatación y aceptación de esta cualidad se
deriva ya una primera sugerencia:
¿Por qué es importante planificar?
 Ayuda a una distribución adecuada del tiempo y los quehaceres, considerando tus
necesidades, para cada tarea a realizar incluyendo las actividades extraprogramáticas y el
descanso.
 Asegura el aprendizaje.
 Facilita la concentración al crearse el hábito de estudiar.
 Ayuda a sentirse seguro de lo que sabes, obteniendo mayor confianza al momento de poner
en juego tus conocimientos.
 Evita los sentimientos de culpa que se suele tener cuando no se estudia.
Es importante destacar que para planificar hay que considerar el horario de clases, las
necesidades de preparación de cada ramo (materia a estudiar), horas de descanso, horas de
comida y sueño.
Método de estudio
Para estudiar eficientemente debes seguir los pasos que te mostramos a
continuación:
1.- Prelectura
Es leer haciendo una rápida revisión del texto, para tener una idea general de lo
que se va a estudiar.
Es leer títulos y subtítulos relacionando el tema con la información que yo ya tengo
del tema.
Es hacer una sinopsis del tema.
Ventajas de preleer:
- Despierta interés sobre el tema.
- Se logra una idea general del contenido.
- Organiza la mente frente al tipo de texto.
Pasos a seguir en esta etapa:
- Observar el tipo de texto.
- Leer títulos y subtítulos.
- Análisis de fotos e ilustraciones.
- Enumerar los párrafos.
- Autointerrogarse, es decir, preguntarse uno mismo de qué se tratará cada
párrafo e intentar responder las preguntas.
- Relacionar los conceptos nuevos con los que ya sé.
2.- Lectura
En este paso nos enfrentamos a la lectura propiamente tal, es decir, debemos leer
el texto, de la siguiente manera:
Pasos a seguir:
- Leer párrafo a párrafo subrayando las ideas principales.
- Mantener la concentración en todo momento, leer 15 minutos y descansar 5
minutos.
- Reflexionar sobre lo que se está leyendo.
- Responder las preguntas que nosotros mismos nos formulamos en la etapa
anterior.
- Dar importancia a los dibujos y gráficos que pueda contener el texto.
3.- Hablar / Recitar
Este paso consiste en expresar en forma oral lo que recordamos de las ideas
principales del texto, con nuestras propias palabras, así sabremos lo que hemos
aprendido y lo que aún nos falta reforzar, ya que no podremos decir con nuestras
palabras algo que no entendemos…
Debemos trabajar con la información recibida, recordándola, ordenando las ideas,
clasificando y analizando la información, de manera muy concentrada.
Pasos a seguir:
- Hablar, describir o exponer a alguien los temas estudiados.
- Apoyarse si es necesario en las ideas subrayadas en el texto.
- Responder las preguntas claves formuladas por uno mismo u otra persona.
4.- Escribir.
Es elaborar una síntesis escrita de las ideas, confeccionando resúmenes o
esquemas, gráficos o apuntes que contengan las ideas principales y secundarias
del tema, respetando el orden y dando prioridad a lo más importante.
Pasos a seguir:
- Elaborar un resumen o esquema.
- Confeccionar y contestar un cuestionario, que contenga las preguntas clave
sobre el tema.
- Subrayar las ideas principales.
5.- Repetir / Repasar
Es reproducir los conocimientos adquiridos, leyendo las preguntas y respuestas y
las frases subrayadas. En esta etapa suceden dos procesos:
a) El repaso: es volver a explicar la información. Se debe hacer diariamente
con las materias vistas en clase.
b) La autoevaluación: es controlar cuánto sé de un tema y si he trabajado bien
o mal en la hora de estudio. Aquí se descubre si alguna etapa no se realizó
bien, para mejorarla la próxima vez.
Pasos a seguir:
- Revisar el material de estudio (entero) para recordarlo.
- Hablar sobre lo aprendido.
- Dar un último vistazo a lo estudiado temprano en la mañana, así se fijan
mejor los contenidos en tu memoria.
Ejercitando estos pasos periódicamente, verás que cada vez podrás
aprender más cantidad de información, y obtendrás cada vez mejores
resultados.
Algunas sugerencias para aprender de los textos
Debes tener en cuenta:
Los textos son para estudiar, no para leer:
Por consiguiente, el lector debe evitar las prisas superficiales o preocupaciones
y concentrarse en la comprensión de lo que el autor aborda y quiere exponer.
Como orientación y ayuda, ofrecemos una serie de preguntas que puedan
facilitar la comprensión.
Preguntas generales para leer un texto
Sin preguntas, el texto permanece cerrado. Solamente nos habla desde los
interrogantes que le lancemos o la expectativa de hallar respuestas a cuestiones
que el autor aborda.
Aclarar aquellas interrogantes o descubrir el problema e intento de solución del
autor tiene que ser, por tanto, las preguntas generales que marquen nuestra
actitud y orienten nuestra lectura.
Para ello, nos pueden servir preguntas de este tipo:
1) ¿Cuáles son los problemas fundamentales planteados por el
autor? (En un primer momento se procede a una recogida
de tales problemas o cuestiones que advertimos en el texto)
2) ¿Cuál es el tema central o tesis que aborda o define el
autor? (Es muy conveniente, tras la primera recopilación de
contenido, esforzarse por formular una síntesis, lo más clara
y breve posible, de la problemática del texto)
3) ¿Cómo fundamentar la tesis? (Se trata de captar el hilo
conductor de la argumentación y razones proporcionadas
por el autor)
4) ¿Qué problemas de comprensión he tenido en la lectura de
este texto?
1. Con los términos o conceptos utilizados
2. Con los argumentos o ideas esgrimidos
Se advertirá que estos problemas de comprensión pueden
aparecer desde el primer momento
5) ¿La exposición de la tesis me convence? ¿Dónde se halla la
fuerza de su argumentación?
6) ¿Puedo cuestionar o rebatir algunas afirmaciones del texto?
¿Cuáles?
7) ¿Soy capaz de formular y fundamentar alguna tesis contraria
a la del autor?
8) ¿El autor aborda cuestiones importantes que después no
desarrolla? ¿Cuáles?
9) ¿Puedo aportar algo al esclarecimiento de tales cuestiones?
10) En síntesis: ¿Qué he descubierto en el texto? ¿En qué
relación se encuentran las cuestiones aquí debatidas con
mis conocimientos anteriores y con mis creencias o
expectativas?
¿CÓMO COMPRENDER LO QUE LEO?
Te damos algunos consejos que te serán de gran utilidad:
Para comprender es fundamental lograr encontrar la idea principal e ideas
secundarias de los textos…
¿Qué es necesario para que logre comprender?
 Tener un fin claro y específico
 Saber organizar y estructurar la información en tu mente.
 Ejercitar el lenguaje para expresar los pensamientos e ideas.
 Ejercitar la voluntad y la perseverancia para sortear los obstáculos que se oponen a que
la memoria recuerde.
 Verificar las respuestas. Obtener un respaldo de lo que uno cree que captó del texto.
 Trabajar en grupo, desarrollar una conducta participativa e intercambiar información
para agilizar la dinámica del estudio.
 Ejercitar para sacar el mayor número de ideas, porque mayores serán las posibilidades
de retención.
 Realizar al comienzo explicaciones cortas recalcando los puntos principales hasta ser
capaz de expresar las ideas de forma completa.
 Expresar lo aprendido a través de resúmenes, esquemas o mapas conceptuales.
¿Cómo busco las ideas del texto?
 Cada párrafo contiene una idea principal
 El punto seguido maraca ampliaciones o explicaciones de esas ideas,
o sea, son ideas secundarias.
 La coma separa explicaciones que contienen un mismo valor.
 El punto y coma equivale a un punto, pero su relación con el punto
anterior es más estrecha.
¿Cómo identifico la idea principal?
La idea principal responde a las preguntas ¿de qué habla el
texto?, ¿Qué se dice de ello?...
En cambio las ideas secundarias son frases que refuerzan y/o amplían a la
idea principal, respondiendo a las siguientes características:
-Son repetitivas, expresan con distintas palabras la misma idea, con el objetivo
de reforzar el sentido de la misma.
-Son también frases de contraste, donde se comparan ideas.
-Estas frases ejemplifican la idea principal a través de detalles o sobre la base
de casos concretos.
-Razonan y argumentan con detalles el contenido de la frase principal.
¿Por qué es esencial tener un vocabulario amplio?
Con el fin de entender un texto, los lectores necesitan conocer los significados de
las palabras por separado, ya que construyen el entendimiento del texto al agrupar
y comprender las palabras en su contexto.
• El vocabulario debe ser aprendido.
• Son importantes la repetición de las palabras, así tu vocabulario se
ampliará (por ejemplo, mediante el habla, la audición y la escritura).
• El aprendizaje del vocabulario debe ser consciente.
• Las definiciones de las palabras en los textos son útiles para el desarrollo
del vocabulario.
¿Cómo ampliar tu vocabulario?
¿Cómo ordeno lo que recuerdo del texto?
La idea de secuencia se refiere a la estructura con que están ordenadas las ideas
o los hechos que el texto comunica, al modo que están jerarquizadas unas con
respecto a otras, lo cual permitiría, por ejemplo, diferenciar entre secuencias
descriptivas, narrativas u otros tipos de textos.
o Una secuencia narrativa se ocupa de los hechos y los ordena, mediante una
cierta causalidad.
o Una secuencia descriptiva se ocupa de las cualidades de los objetos y puede
ordenar esas cualidades en forma de clasificación, comparación, o según los
distintos puntos de vista del observador.
¿CÓMO PUEDO TRABAJAR LA INFORMACIÓN?
Para trabajar con la información y así aprenderla mejor, te enseñamos varias
técnicas:
1. RESUMEN
Resumen:
“Resumir es sintetizar la información, seleccionar lo importante
y hacer un texto con menos palabras pero comprendiendo su
significado”.
¿Cómo debo resumir?
1.- Subraya con anterioridad lo importante del texto.
2.- Saca “aparte” las palabras subrayadas y añádeles algún nexo u
otras palabras que tú creas conveniente para darle sentido a tu
resumen.
3.- Tu resumen debe contener la información básica e importante (lo
que has subrayado) del texto.
* Para resumir subraya antes la idea principal y después las ideas
secundarias.
* Se pueden realizar resúmenes orales, contando en breves palabras
lo importante de un tema.
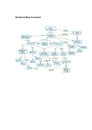
2. MAPA CONCEPTUAL
Mapa conceptual es una técnica usada para la representación gráfica del
conocimiento. Es un esquema gráfico que consiste en la selección, jerarquización
de conceptos, y relación entre ellos.
Permite una visión de conjunto y “verificar” la relación que tú estableces
entre un concepto y otro.
* Los conceptos son: ideas, opiniones, definiciones, pensamientos, imágenes
mentales, etc., que tenemos sobre las cosas. Ej.: libro – atmósfera – animales –
etc.
* Los enlaces sirven para unir y relacionar los conceptos. Ej.: es – para – tienen –
son – están – etc.
En el mapa conceptual se
relacionan unos
conceptos con otros y se
aprende
significativamente.
Los conceptos se ordenan
de general a particular. De
mayor importancia a
menor importancia. En
orden jerárquico de mayor
a menor.
El mapa
conceptual
mejora tu
memoria visual.
El mapa conceptual
concentra en poco
espacio mucha
información de
manera relacionada.
¿Cómo se elabora un Mapa Conceptual?
Para elaborar un mapa conceptual se utilizan palabras de enlace para
relacionar los conceptos entre sí.
Expliquemos lo que son ambas cosas con un ejemplo:
¿Qué relación hay entre los conceptos zapato y piel?
CONCEPTO
se hace con PALABRAS DE ENLACE
CONCEPTO
Hemos relacionado dos conceptos (zapato – piel) mediante palabras de
enlace: en conjunto forman lo que se llama una proposición: “El zapato se hace
con piel”.
 Las palabras de enlace demuestran la relación que tú estableces entre los
conceptos.
 Los conceptos se organizan jerárquicamente:
- Desde los más amplios (van en la parte superior)
- A los más específicos (van en la parte inferior)
Zapato
Piel
Fundamentalmente, los mapas conceptuales pueden servirte para:
- Hacerte una idea general de un tema que tienes que aprender o estudiar (porque te
muestra todo lo importante que hay en dicho tema y además relaciona unas cosas con
otras).
- Repasar más fácilmente un tema (puedes repasar el mapa conceptual y no todo el
contenido).
- Comprobar si has comprendido un tema (cuando alguien es capaz de hacer un buen
mapa conceptual es que ha aprendido bien).
- Preparar una redacción planificar un trabajo escrito o responder a una pregunta difícil en
una prueba (a partir de un buen mapa, es muy fácil escribir frases ordenadas y con
sentido).
Ejemplo de Mapa Conceptual:
3. ESQUEMAS
¿Qué es Esquematizar?
Existen diferentes tipos de esquemas:
COMPARATIVOS
El proceso de comparación, que puede seguir al de observación de la información
es uno de los más básicos y frecuentes en los textos. Por ello es importante detectar este
esquema.






“Esquematizar” es un término muy general, que utilizamos para referirnos
a la capacidad que alguien tiene para organizar los conceptos e ideas
principales de un texto o tema, de manera que queden claras las relaciones
entre unos u otras.
La esquematización implica también saber ubicar en el papel esa
estructura organizativa, de modo que se pueda “visualizar” fácilmente y, de
este modo, resulte más fácil de recordar.
JERÁRQUICOS
Organizan la información integrando unos conceptos en otros, clasificándola de
manera jerárquica constituye otra de las actividades básicas mentales y es posiblemente
el esquema que más se puede detectar en los libros de texto. Porque todas las ciencias
organizan sus sistemas de conceptos estableciendo relaciones jerárquicas complejas
entre ellos.
Verticales
Horizontales
SECUENCIADOS
En el proceso de ordenación de la información podemos utilizar series alternas,
cíclicas, pendulares, lineales. La ordenación puede hacerse atendiendo a variables como
el paso del tiempo, cambio de forma y cambio de un conjunto de características o
variables.
4. TOMA DE APUNTES
Consiste en escuchar activa y comprensivamente para captar las ideas
principales del que expone, escribiendo en oraciones completas, breves y claras
los contenidos, definiciones, características, antecedentes, procesos, etc., que
expresa el locutor, dejando espacio para reorganizar y completar al término de la
exposición.
A continuación te damos algunos consejos para que tomes buenos
apuntes en clases:
- Escribe con una letra que tú mismo puedas entender bien.
- Usa abreviaturas para avanzar más rápidamente.
- Haz algún gráfico o dibujo para entender mejor los apuntes.
- Pide alguna aclaración o repetición al profe cuando no comprendas algo.
- Al terminar compara tus apuntes con los de algún compañero.
- Utiliza recursos gráficos que destaquen lo importante: subrayado, comillas,
recuadros, mayúsculas, etc.
Condiciones para el uso de los Esquemas:
 Podrás utilizarlos para ordenar información que ya has
trabajado y comprendido bien, como una organización
definitiva, más fácil de recordar y repasar posteriormente.
 Es útil cuando trabajas con conceptos científicos, que vienen ya
muy organizados y a los que tu puedes aportar poco, a no ser
el trabajo de organizarlos bien y tratar de comprender sus
relaciones de jerarquía e importancia.
 También pueden ser útiles para organizar las ideas antes de
escribir un trabajo o contestar a una pregunta de examen.
“Los apuntes son anotaciones escritas que tú puedes
hacer en tu cuaderno mientras el profesor explica un tema. Es
necesario que comprendas bien lo que escribes”.
“No todo lo que se explica debes anotarlo, solamente
aquello que a tí te sirva para entender el tema”
Para finalizar te proponemos completar esta ficha de autoevaluación del
estudio cada vez que te entreguen una calificación:
AUTOEVALUACIÓN DEL ESTUDIO
Aspecto SI/ NO Debo mejorar
Planifiqué adecuadamente el tiempo
de estudio
Cumplí el plan establecido
Repasé semanalmente los contenidos
Realicé prelectura
Realicé lectura comprensiva
Elaboré la información (resumen,
esquemas, etc)
Repasé en voz alta
Realicé repaso reiterado
Obtuve la nota que esperaba
¿Estoy conforme con los resultados?
¿Por qué?

Metodo para-aprender-a-estudiar

  • 1.
    Aprender a Estudiar Metodologíade estudio para alumnos de educación superior Año 2010
  • 2.
    Aprender a estudiar. Metodologíade estudio para alumnos de educación superior Este material tiene el objetivo de apoyar a los alumnos que ingresan a la educación superior, para que desarrollen su propio método de estudio y así logren explotar todo su potencial, obteniendo buenos resultados académicos y cursando con éxito su carrera. El estudio efectivo requiere ir más allá de la lectura; es necesario que el aprendiz procese o trabaje en profundidad los contenidos del material a estudiar, por lo que es necesario aprender distintas y variadas técnicas, para encontrar paulatinamente cuáles son más útiles para cada tipo de contenido. No te preocupes, éstas técnicas deben ser aprendidas, ya que nadie las desarrolla por sí solo, ni siquiera los adultos. Verás que cuando te organices en cuanto a la frecuencia, tiempo, y lugar de estudio, y además pongas en práctica las distintas técnicas que revisaremos a continuación, estudiar ya no será algo tedioso que te demanda largas horas sin dormir, sino que con una hora que le dediques todos los días, podrás apreciar mejores resultados. Te ofrecemos una ayuda que sin duda hará de tu paso por IPP una experiencia grata y de satisfacción personal, ¡te invitamos a intentarlo! Cualquier duda o comentario no dudes en acercarte a Unidad de Apoyo al Estudiante IPP ¡también impartimos talleres que te pueden interesar!  Santiago: Sede Vicuña Mackenna 3030 -Ximena Rosas Miranda xrosas@ipp.cl -Constanza Garcés López cgarces@ipp.cl  Concepción: Sede Angol 528 -Fernanda Santander Hernández fsantander@ipp.cl Este material fue elaborado en colaboración con el profesor José Mardonez Ponce, Escuela de Educación, sede Santiago.
  • 3.
    El objetivo esque el hábito se convierta en una rutina, para esto debes tener ganas de estudiar… Hábitos de estudio: Es la repetición del acto permanente de estudiar realizado bajo condiciones ambientales, de espacio, tiempo y características iguales. Los hábitos de estudio previenen el estrés y el fracaso académico. Factores internos que influyen los hábitos de estudio Biológicas Psicológicas  Alimentación  Sueño  Actividad Física  Ser capaz de estar solo.  Persistencia y tolerancia a la frustración, autoeficacia y control interno.  Motivación por el aprendizaje. Lugar Tiempo Mente Factores externos que influyen los hábitos de estudio
  • 4.
    A continuación teproponemos algunas maneras de organizar tu tiempo: ¿Cómo organizo mi tiempo de estudio? o Dedícale una hora diaria al estudio, aunque no estés en período de pruebas. o Trabaja organizadamente para no verte abrumado con el exceso de deberes. o Crea un horario donde distribuyas todas las tareas y funciones, colócalo en un lugar visible. o Realiza un plan de estudio, en el cual deben estar estipulados los tiempos de estudio según necesidad y dificultad de lo estudiando. o Recuerda dejar un tiempo para el repaso y la revisión de las materias. o Recuerda dejar tiempo libre para la recreación. o Evita poner a la hora del estudio ramos de la misma complejidad. o Realiza descansos de 5 a 8 minutos cada 30 minutos y luego continúa. o Deje dos días libres de los 7 días de la semana para tu recreación. o Comienza por lo que más te guste o lo más fácil. o Aprovecha los tiempos de mayor actividad para estudiar y no los de pasividad, esos últimos déjalos para el descanso.
  • 5.
    Materias Actividades relevantesplazos importancia Cuadro de tareas del mes.
  • 6.
    Cronograma de actividadesMarzo -Primero escribe las fechas de pruebas, trabajos y otros, utilizando un color para cada asignatura. -Luego organiza el tiempo y cada día repasa una asignatura aunque falte mucho tiempo para la prueba, de esta forma cuando llegue la evaluación ya tendrás el camino mucho más avanzado; sólo tendrás que repasar tus apuntes. Verás que ya tendrás la materia aprendida en tu mente…. Lunes Martes Miércoles Jueves Viernes Sábado Domingo 1 2 3 4 5 6 7 8 9 10 11 12 13 14 15 16 17 18 19 20 21 22 23 24 25 26 27 28 29 30 31
  • 7.
    Si no cuentascon un lugar que cumpla con estas condiciones, puedes estudiar en la misma biblioteca del Instituto, ahí hay salas especialmente destinadas para esto… ¿Cómo organizo mi lugar de estudio?  Dispón de un lugar fijo.  Ordena el lugar de estudio, clasificando los elementos que se utilizarán según prioridad y utilidad, desechando todo objeto distractor (celular, msn, etc).  Ten una mesa de trabajo que sea amplia y cómoda.  Ten todo el material a mano con el fin de optimizar el tiempo y no tener que levantarte a cada rato.  Temperatura adecuada; ni frío, ni calor, aunque es preferible el frío.  Ventilación e iluminación adecuada.  El lugar de estudio debe ser solitario y silencioso.  No estudiar en un lugar asociado al descanso (cama, etc)  Tener siempre a mano lápiz y papel.  La silla debe tener respaldo, ser cómoda, pero no muy blanda, la altura de la silla debe permitir que los pies se apoyen en el suelo y que los antebrazos puedan estar sobre el escritorio.
  • 8.
    Descanso y relajación Cuandohablamos de descanso nos referimos a aquel tiempo en el que detenemos momentáneamente las actividades realizadas y/o bien hacemos otra distinta. Se trata al descansar de hacer un período de interrupción que nos permita renovar energías y mantener la concentración. ¿Cuándo se considera necesario descansar en nuestro tiempo de estudio?  Cuando nos sintamos cansados, agotados por el trabajo intelectual hecho.  Cuando no podamos concentrarnos.  Cuando en el horario establecido lo tengamos así asignado.  En los minutos de descanso que hemos establecido, es importante que sepamos relajar la musculatura, los puntos de tensión, que nos levantemos para quizás ir a la cocina a comer algo, salir fuera a airearnos, ojear una revista, etc...  Es poco tiempo, pero que sirva de pausa entre una actividad intelectual y otra. Organización de la Mente  Los aprendices deben tener claro qué se espera de ellos, qué deben estudiar y en qué consiste la tarea que deben realizar.  Utiliza técnicas de estudio que permitan el procesamiento de la información.  Un buen plan de trabajo debe ser personal, realista, flexible y con tiempo para el estudio y tiempo para el descanso.
  • 9.
    ¿Cómo estudiar? Primero quetodo es importante que sepas que el estudio debe ser consciente e intencionado, no sirve de mucho leer la materia pensando en otras cosas, o intentar memorizarla sin comprenderla. Se debe cumplir con tres aspectos fundamentales: 1. Planificación: como ya lo hemos visto, se trata de organizar de antemano lo que se va a hacer, no dejarlo al azar. 2. Supervisión: se trata de verificar que se está haciendo lo planificado; no sirve de nada planificar para después no cumplir el plan. 3. Evaluación de los resultados: al final del estudio, ver si logré comprender e integrar la materia, más adelante te enseñaremos cómo puedes hacerlo. También es importante, luego de las pruebas reflexionar sobre si te fue útil o no el plan realizado, y hacer las modificaciones necesarias para el estudio futuro. Los textos que se presentan en educación superior, son generalmente densos. No hay que ocultar tampoco la dificultad que normalmente entrañan. Al contrario, me parece, que de la constatación y aceptación de esta cualidad se deriva ya una primera sugerencia: ¿Por qué es importante planificar?  Ayuda a una distribución adecuada del tiempo y los quehaceres, considerando tus necesidades, para cada tarea a realizar incluyendo las actividades extraprogramáticas y el descanso.  Asegura el aprendizaje.  Facilita la concentración al crearse el hábito de estudiar.  Ayuda a sentirse seguro de lo que sabes, obteniendo mayor confianza al momento de poner en juego tus conocimientos.  Evita los sentimientos de culpa que se suele tener cuando no se estudia. Es importante destacar que para planificar hay que considerar el horario de clases, las necesidades de preparación de cada ramo (materia a estudiar), horas de descanso, horas de comida y sueño.
  • 10.
    Método de estudio Paraestudiar eficientemente debes seguir los pasos que te mostramos a continuación: 1.- Prelectura Es leer haciendo una rápida revisión del texto, para tener una idea general de lo que se va a estudiar. Es leer títulos y subtítulos relacionando el tema con la información que yo ya tengo del tema. Es hacer una sinopsis del tema. Ventajas de preleer: - Despierta interés sobre el tema. - Se logra una idea general del contenido. - Organiza la mente frente al tipo de texto. Pasos a seguir en esta etapa: - Observar el tipo de texto. - Leer títulos y subtítulos. - Análisis de fotos e ilustraciones. - Enumerar los párrafos. - Autointerrogarse, es decir, preguntarse uno mismo de qué se tratará cada párrafo e intentar responder las preguntas. - Relacionar los conceptos nuevos con los que ya sé. 2.- Lectura En este paso nos enfrentamos a la lectura propiamente tal, es decir, debemos leer el texto, de la siguiente manera: Pasos a seguir: - Leer párrafo a párrafo subrayando las ideas principales. - Mantener la concentración en todo momento, leer 15 minutos y descansar 5 minutos. - Reflexionar sobre lo que se está leyendo.
  • 11.
    - Responder laspreguntas que nosotros mismos nos formulamos en la etapa anterior. - Dar importancia a los dibujos y gráficos que pueda contener el texto. 3.- Hablar / Recitar Este paso consiste en expresar en forma oral lo que recordamos de las ideas principales del texto, con nuestras propias palabras, así sabremos lo que hemos aprendido y lo que aún nos falta reforzar, ya que no podremos decir con nuestras palabras algo que no entendemos… Debemos trabajar con la información recibida, recordándola, ordenando las ideas, clasificando y analizando la información, de manera muy concentrada. Pasos a seguir: - Hablar, describir o exponer a alguien los temas estudiados. - Apoyarse si es necesario en las ideas subrayadas en el texto. - Responder las preguntas claves formuladas por uno mismo u otra persona. 4.- Escribir. Es elaborar una síntesis escrita de las ideas, confeccionando resúmenes o esquemas, gráficos o apuntes que contengan las ideas principales y secundarias del tema, respetando el orden y dando prioridad a lo más importante. Pasos a seguir: - Elaborar un resumen o esquema. - Confeccionar y contestar un cuestionario, que contenga las preguntas clave sobre el tema. - Subrayar las ideas principales. 5.- Repetir / Repasar Es reproducir los conocimientos adquiridos, leyendo las preguntas y respuestas y las frases subrayadas. En esta etapa suceden dos procesos: a) El repaso: es volver a explicar la información. Se debe hacer diariamente con las materias vistas en clase. b) La autoevaluación: es controlar cuánto sé de un tema y si he trabajado bien o mal en la hora de estudio. Aquí se descubre si alguna etapa no se realizó bien, para mejorarla la próxima vez.
  • 12.
    Pasos a seguir: -Revisar el material de estudio (entero) para recordarlo. - Hablar sobre lo aprendido. - Dar un último vistazo a lo estudiado temprano en la mañana, así se fijan mejor los contenidos en tu memoria. Ejercitando estos pasos periódicamente, verás que cada vez podrás aprender más cantidad de información, y obtendrás cada vez mejores resultados. Algunas sugerencias para aprender de los textos Debes tener en cuenta: Los textos son para estudiar, no para leer: Por consiguiente, el lector debe evitar las prisas superficiales o preocupaciones y concentrarse en la comprensión de lo que el autor aborda y quiere exponer. Como orientación y ayuda, ofrecemos una serie de preguntas que puedan facilitar la comprensión. Preguntas generales para leer un texto Sin preguntas, el texto permanece cerrado. Solamente nos habla desde los interrogantes que le lancemos o la expectativa de hallar respuestas a cuestiones que el autor aborda. Aclarar aquellas interrogantes o descubrir el problema e intento de solución del autor tiene que ser, por tanto, las preguntas generales que marquen nuestra actitud y orienten nuestra lectura. Para ello, nos pueden servir preguntas de este tipo: 1) ¿Cuáles son los problemas fundamentales planteados por el autor? (En un primer momento se procede a una recogida de tales problemas o cuestiones que advertimos en el texto)
  • 13.
    2) ¿Cuál esel tema central o tesis que aborda o define el autor? (Es muy conveniente, tras la primera recopilación de contenido, esforzarse por formular una síntesis, lo más clara y breve posible, de la problemática del texto) 3) ¿Cómo fundamentar la tesis? (Se trata de captar el hilo conductor de la argumentación y razones proporcionadas por el autor) 4) ¿Qué problemas de comprensión he tenido en la lectura de este texto? 1. Con los términos o conceptos utilizados 2. Con los argumentos o ideas esgrimidos Se advertirá que estos problemas de comprensión pueden aparecer desde el primer momento 5) ¿La exposición de la tesis me convence? ¿Dónde se halla la fuerza de su argumentación? 6) ¿Puedo cuestionar o rebatir algunas afirmaciones del texto? ¿Cuáles? 7) ¿Soy capaz de formular y fundamentar alguna tesis contraria a la del autor? 8) ¿El autor aborda cuestiones importantes que después no desarrolla? ¿Cuáles? 9) ¿Puedo aportar algo al esclarecimiento de tales cuestiones? 10) En síntesis: ¿Qué he descubierto en el texto? ¿En qué relación se encuentran las cuestiones aquí debatidas con mis conocimientos anteriores y con mis creencias o expectativas?
  • 14.
    ¿CÓMO COMPRENDER LOQUE LEO? Te damos algunos consejos que te serán de gran utilidad: Para comprender es fundamental lograr encontrar la idea principal e ideas secundarias de los textos… ¿Qué es necesario para que logre comprender?  Tener un fin claro y específico  Saber organizar y estructurar la información en tu mente.  Ejercitar el lenguaje para expresar los pensamientos e ideas.  Ejercitar la voluntad y la perseverancia para sortear los obstáculos que se oponen a que la memoria recuerde.  Verificar las respuestas. Obtener un respaldo de lo que uno cree que captó del texto.  Trabajar en grupo, desarrollar una conducta participativa e intercambiar información para agilizar la dinámica del estudio.  Ejercitar para sacar el mayor número de ideas, porque mayores serán las posibilidades de retención.  Realizar al comienzo explicaciones cortas recalcando los puntos principales hasta ser capaz de expresar las ideas de forma completa.  Expresar lo aprendido a través de resúmenes, esquemas o mapas conceptuales.
  • 15.
    ¿Cómo busco lasideas del texto?  Cada párrafo contiene una idea principal  El punto seguido maraca ampliaciones o explicaciones de esas ideas, o sea, son ideas secundarias.  La coma separa explicaciones que contienen un mismo valor.  El punto y coma equivale a un punto, pero su relación con el punto anterior es más estrecha. ¿Cómo identifico la idea principal? La idea principal responde a las preguntas ¿de qué habla el texto?, ¿Qué se dice de ello?... En cambio las ideas secundarias son frases que refuerzan y/o amplían a la idea principal, respondiendo a las siguientes características: -Son repetitivas, expresan con distintas palabras la misma idea, con el objetivo de reforzar el sentido de la misma. -Son también frases de contraste, donde se comparan ideas. -Estas frases ejemplifican la idea principal a través de detalles o sobre la base de casos concretos. -Razonan y argumentan con detalles el contenido de la frase principal.
  • 16.
    ¿Por qué esesencial tener un vocabulario amplio? Con el fin de entender un texto, los lectores necesitan conocer los significados de las palabras por separado, ya que construyen el entendimiento del texto al agrupar y comprender las palabras en su contexto. • El vocabulario debe ser aprendido. • Son importantes la repetición de las palabras, así tu vocabulario se ampliará (por ejemplo, mediante el habla, la audición y la escritura). • El aprendizaje del vocabulario debe ser consciente. • Las definiciones de las palabras en los textos son útiles para el desarrollo del vocabulario. ¿Cómo ampliar tu vocabulario? ¿Cómo ordeno lo que recuerdo del texto? La idea de secuencia se refiere a la estructura con que están ordenadas las ideas o los hechos que el texto comunica, al modo que están jerarquizadas unas con respecto a otras, lo cual permitiría, por ejemplo, diferenciar entre secuencias descriptivas, narrativas u otros tipos de textos. o Una secuencia narrativa se ocupa de los hechos y los ordena, mediante una cierta causalidad. o Una secuencia descriptiva se ocupa de las cualidades de los objetos y puede ordenar esas cualidades en forma de clasificación, comparación, o según los distintos puntos de vista del observador.
  • 17.
    ¿CÓMO PUEDO TRABAJARLA INFORMACIÓN? Para trabajar con la información y así aprenderla mejor, te enseñamos varias técnicas: 1. RESUMEN Resumen: “Resumir es sintetizar la información, seleccionar lo importante y hacer un texto con menos palabras pero comprendiendo su significado”.
  • 18.
    ¿Cómo debo resumir? 1.-Subraya con anterioridad lo importante del texto. 2.- Saca “aparte” las palabras subrayadas y añádeles algún nexo u otras palabras que tú creas conveniente para darle sentido a tu resumen. 3.- Tu resumen debe contener la información básica e importante (lo que has subrayado) del texto. * Para resumir subraya antes la idea principal y después las ideas secundarias. * Se pueden realizar resúmenes orales, contando en breves palabras lo importante de un tema.
  • 19.
    2. MAPA CONCEPTUAL Mapaconceptual es una técnica usada para la representación gráfica del conocimiento. Es un esquema gráfico que consiste en la selección, jerarquización de conceptos, y relación entre ellos. Permite una visión de conjunto y “verificar” la relación que tú estableces entre un concepto y otro. * Los conceptos son: ideas, opiniones, definiciones, pensamientos, imágenes mentales, etc., que tenemos sobre las cosas. Ej.: libro – atmósfera – animales – etc. * Los enlaces sirven para unir y relacionar los conceptos. Ej.: es – para – tienen – son – están – etc. En el mapa conceptual se relacionan unos conceptos con otros y se aprende significativamente. Los conceptos se ordenan de general a particular. De mayor importancia a menor importancia. En orden jerárquico de mayor a menor. El mapa conceptual mejora tu memoria visual. El mapa conceptual concentra en poco espacio mucha información de manera relacionada.
  • 20.
    ¿Cómo se elaboraun Mapa Conceptual? Para elaborar un mapa conceptual se utilizan palabras de enlace para relacionar los conceptos entre sí. Expliquemos lo que son ambas cosas con un ejemplo: ¿Qué relación hay entre los conceptos zapato y piel? CONCEPTO se hace con PALABRAS DE ENLACE CONCEPTO Hemos relacionado dos conceptos (zapato – piel) mediante palabras de enlace: en conjunto forman lo que se llama una proposición: “El zapato se hace con piel”.  Las palabras de enlace demuestran la relación que tú estableces entre los conceptos.  Los conceptos se organizan jerárquicamente: - Desde los más amplios (van en la parte superior) - A los más específicos (van en la parte inferior) Zapato Piel Fundamentalmente, los mapas conceptuales pueden servirte para: - Hacerte una idea general de un tema que tienes que aprender o estudiar (porque te muestra todo lo importante que hay en dicho tema y además relaciona unas cosas con otras). - Repasar más fácilmente un tema (puedes repasar el mapa conceptual y no todo el contenido). - Comprobar si has comprendido un tema (cuando alguien es capaz de hacer un buen mapa conceptual es que ha aprendido bien). - Preparar una redacción planificar un trabajo escrito o responder a una pregunta difícil en una prueba (a partir de un buen mapa, es muy fácil escribir frases ordenadas y con sentido).
  • 21.
    Ejemplo de MapaConceptual:
  • 22.
    3. ESQUEMAS ¿Qué esEsquematizar? Existen diferentes tipos de esquemas: COMPARATIVOS El proceso de comparación, que puede seguir al de observación de la información es uno de los más básicos y frecuentes en los textos. Por ello es importante detectar este esquema.       “Esquematizar” es un término muy general, que utilizamos para referirnos a la capacidad que alguien tiene para organizar los conceptos e ideas principales de un texto o tema, de manera que queden claras las relaciones entre unos u otras. La esquematización implica también saber ubicar en el papel esa estructura organizativa, de modo que se pueda “visualizar” fácilmente y, de este modo, resulte más fácil de recordar.
  • 23.
    JERÁRQUICOS Organizan la informaciónintegrando unos conceptos en otros, clasificándola de manera jerárquica constituye otra de las actividades básicas mentales y es posiblemente el esquema que más se puede detectar en los libros de texto. Porque todas las ciencias organizan sus sistemas de conceptos estableciendo relaciones jerárquicas complejas entre ellos. Verticales Horizontales SECUENCIADOS En el proceso de ordenación de la información podemos utilizar series alternas, cíclicas, pendulares, lineales. La ordenación puede hacerse atendiendo a variables como el paso del tiempo, cambio de forma y cambio de un conjunto de características o variables.
  • 24.
    4. TOMA DEAPUNTES Consiste en escuchar activa y comprensivamente para captar las ideas principales del que expone, escribiendo en oraciones completas, breves y claras los contenidos, definiciones, características, antecedentes, procesos, etc., que expresa el locutor, dejando espacio para reorganizar y completar al término de la exposición. A continuación te damos algunos consejos para que tomes buenos apuntes en clases: - Escribe con una letra que tú mismo puedas entender bien. - Usa abreviaturas para avanzar más rápidamente. - Haz algún gráfico o dibujo para entender mejor los apuntes. - Pide alguna aclaración o repetición al profe cuando no comprendas algo. - Al terminar compara tus apuntes con los de algún compañero. - Utiliza recursos gráficos que destaquen lo importante: subrayado, comillas, recuadros, mayúsculas, etc. Condiciones para el uso de los Esquemas:  Podrás utilizarlos para ordenar información que ya has trabajado y comprendido bien, como una organización definitiva, más fácil de recordar y repasar posteriormente.  Es útil cuando trabajas con conceptos científicos, que vienen ya muy organizados y a los que tu puedes aportar poco, a no ser el trabajo de organizarlos bien y tratar de comprender sus relaciones de jerarquía e importancia.  También pueden ser útiles para organizar las ideas antes de escribir un trabajo o contestar a una pregunta de examen. “Los apuntes son anotaciones escritas que tú puedes hacer en tu cuaderno mientras el profesor explica un tema. Es necesario que comprendas bien lo que escribes”. “No todo lo que se explica debes anotarlo, solamente aquello que a tí te sirva para entender el tema”
  • 25.
    Para finalizar teproponemos completar esta ficha de autoevaluación del estudio cada vez que te entreguen una calificación: AUTOEVALUACIÓN DEL ESTUDIO Aspecto SI/ NO Debo mejorar Planifiqué adecuadamente el tiempo de estudio Cumplí el plan establecido Repasé semanalmente los contenidos Realicé prelectura Realicé lectura comprensiva Elaboré la información (resumen, esquemas, etc) Repasé en voz alta Realicé repaso reiterado Obtuve la nota que esperaba ¿Estoy conforme con los resultados? ¿Por qué?