Incrustar presentación
Descargar para leer sin conexión

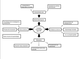
El documento discute los cambios en la educación en el siglo XXI debido a la inteligencia colectiva, la cultura colectiva y la modernidad liguada. Señala que la educación ahora incluye conocimiento oral y variadas fuentes internacionales, y que la tecnología permite nuevas formas de investigación, construcción e innovación del conocimiento fuera de la escuela. Sin embargo, falta un compromiso a largo plazo para el reciclaje del aprendizaje en un proyecto educativo global.
