UNIVERSIDAD LAICA VICENTE ROCAFUERTE DE GUAYAQUIL
FACULTAD DE ADMINISTRACIÓN
CARRERA DE CONTABILIDAD
PORTADA
TEMA
MODELOS ECONOMICOS
Autores
BONES MEJIA WENDY
BUSTILLO DOMINGUEZ NARCISA
PEREZ GARCIA DAYANNA
ZAMBRANO MACIAS EDGAR
ASIGNATURA: INTRODUCCION A LA ECONOMIA
SEMESTRE: III PARALELO --A—DIURNO
DOCENTE: EC. TORRES MIRANDO JOSÉ EDMUNDO
GUAYAQUIL, NOVIEMBRE 2016
MODELOS ECONOMICOS
VARIABLEENDOGENAS Y
EXOGENAS
VARIABLES DE
STOCH Y VARIABLES
DE FLUJO
Valores que van determinados por
sistemas de relación funcionales.
Están referidas a un momento en
el tiempo, es necesario como dato
histórico.
Un modelo económico es una
abstracción de la realidad
expresados atreves de supuesto
argumento y conclusiones.
Suponiendo el comportamiento de
los individuos en el sentido que se
toman aquellas decisiones para
ayudar a alcanzar sus propios
objetivos.
LA MEDICION DE LAS VARIABLES ECONICAS
Como la producción de un bien, la cantidad de un factor productivo, los
precios de los bienes y servicios o los niveles de venta.
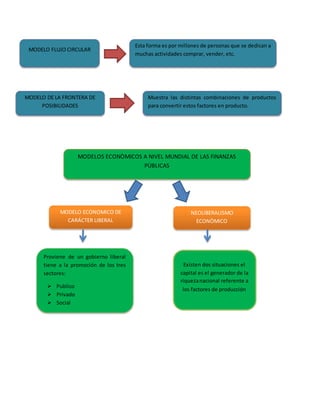
MODELO FLUJO CIRCULAR
Esta forma es por millones de personas que se dedican a
muchas actividades comprar, vender, etc.
MODELO DE LA FRONTERA DE
POSIBILIDADES
Muestra las distintas combinaciones de productos
para convertir estos factores en producto.
MODELOS ECONÒMICOS A NIVEL MUNDIAL DE LAS FINANZAS
PÙBLICAS
MODELO ECONOMICO DE
CARÁCTER LIBERAL
NEOLIBERALISMO
ECONÒMICO
Proviene de un gobierno liberal
tiene a la promoción de los tres
sectores:
 Publico
 Privado
 Social
Existen dos situaciones el
capital es el generador de la
riquezanacional referente a
los factores de producción
ECONOMIA DOMÈSTICA
A medidaque lacivilizacióny
el progreso industrial fueron
haciéndose máscomplejosel
cuidado y la administración
del hogar comenzaron a
recibir mayor atención.
Economía de países sub-
desarrollados.
Se halla en un estado
semejante, es decir produce
solamente para cubrir sus
necesidades.
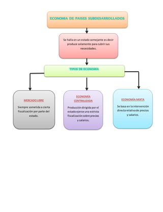
HAY TRES TIPOS DE ECONOMIA
 ECONOMIA LIBRE: Siempre sometida a cierta
fiscalización por parte del Estado.
 ECONOMIA CENTRALIZADA:Produccióndirigida
por el estado ejerce una estricta fiscalización
sobre precios y salarios.
 ECONOMIA MIXTA: Se basa en la intervención
directa relativa a precios y salarios.
ECONOMIA DE PAISES SUBDESARROLLADOS
Se halla en un estado semejante es decir
produce solamente para cubrir sus
necesidades.
ECONOMÍA MIXTA
Se basa en laintervención
directarelativade precios
y salarios.
ECONOMÍA
CENTRALIZADA
Produccióndirigida por el
estadoejerce una estricta
fiscalizaciónsobre precios
y salarios.
MERCADO LIBRE
Siempre sometida a cierta
fiscalización por parte del
estado.
TIPOS DE ECONOMIA
Es una representación de una teoría, ley o
evento, puede ser utilizada para una
comprensión de la teoría, ley o evento.
LOS MODELOS SON REPRESENTACIONES
SIMPLIFICADAS DE UN ASPECTO DE LA REALIDAD.
Se refiere a un aspecto particular de la realidad social que se
refiere a los procesos de producción, distribución y consumo de
bienes y servicios.
MODELO ECONOMICO
Relación con las otras ciencias
modelos económicos.
 La política.
 Psicología.
 Sociología.
 Historia.
 Matemáticas.
 Estadísticas.
 Economía.
 Entre otras.
Capacidad de predicción.
No es posible predecir el comportamiento humano.
Pueden ser útiles histórico en particular en una
región económica especifica.
Supuesto.
Para elaborar modelos supuestos de conducta racional
de las personas que intentan escoger el mejor curso de
acción cuando se tienen varias opciones disponibles.
Las variables endógenas
y exógenas.
No está determinado por el modelo, sino que toma una
observación de la realidad se puede intentar producir el efecto en
otras variables endógenas, al nivel de producir y de desempleo.
Ejemplos de modelos
económicos.
Se deben tener en cuenta los supuestos más importantes que
realizan los modelos.
Se pueden comparar con el comportamiento de la economía.
¿Existe un modelo
mejor que otro?
 Modelo IS-LM
 Modelo de sustitución
de importaciones
 Competencia perfecta
 Modelo keynesiano
 Modelo de solow
 Oferta y demanda

Modelo economico-grupo (1)

  • 1.
    UNIVERSIDAD LAICA VICENTEROCAFUERTE DE GUAYAQUIL FACULTAD DE ADMINISTRACIÓN CARRERA DE CONTABILIDAD PORTADA TEMA MODELOS ECONOMICOS Autores BONES MEJIA WENDY BUSTILLO DOMINGUEZ NARCISA PEREZ GARCIA DAYANNA ZAMBRANO MACIAS EDGAR ASIGNATURA: INTRODUCCION A LA ECONOMIA SEMESTRE: III PARALELO --A—DIURNO DOCENTE: EC. TORRES MIRANDO JOSÉ EDMUNDO GUAYAQUIL, NOVIEMBRE 2016
  • 2.
    MODELOS ECONOMICOS VARIABLEENDOGENAS Y EXOGENAS VARIABLESDE STOCH Y VARIABLES DE FLUJO Valores que van determinados por sistemas de relación funcionales. Están referidas a un momento en el tiempo, es necesario como dato histórico. Un modelo económico es una abstracción de la realidad expresados atreves de supuesto argumento y conclusiones. Suponiendo el comportamiento de los individuos en el sentido que se toman aquellas decisiones para ayudar a alcanzar sus propios objetivos. LA MEDICION DE LAS VARIABLES ECONICAS Como la producción de un bien, la cantidad de un factor productivo, los precios de los bienes y servicios o los niveles de venta.
  • 3.
    MODELO FLUJO CIRCULAR Estaforma es por millones de personas que se dedican a muchas actividades comprar, vender, etc. MODELO DE LA FRONTERA DE POSIBILIDADES Muestra las distintas combinaciones de productos para convertir estos factores en producto. MODELOS ECONÒMICOS A NIVEL MUNDIAL DE LAS FINANZAS PÙBLICAS MODELO ECONOMICO DE CARÁCTER LIBERAL NEOLIBERALISMO ECONÒMICO Proviene de un gobierno liberal tiene a la promoción de los tres sectores:  Publico  Privado  Social Existen dos situaciones el capital es el generador de la riquezanacional referente a los factores de producción
  • 4.
    ECONOMIA DOMÈSTICA A medidaquelacivilizacióny el progreso industrial fueron haciéndose máscomplejosel cuidado y la administración del hogar comenzaron a recibir mayor atención. Economía de países sub- desarrollados. Se halla en un estado semejante, es decir produce solamente para cubrir sus necesidades. HAY TRES TIPOS DE ECONOMIA  ECONOMIA LIBRE: Siempre sometida a cierta fiscalización por parte del Estado.  ECONOMIA CENTRALIZADA:Produccióndirigida por el estado ejerce una estricta fiscalización sobre precios y salarios.  ECONOMIA MIXTA: Se basa en la intervención directa relativa a precios y salarios.
  • 5.
    ECONOMIA DE PAISESSUBDESARROLLADOS Se halla en un estado semejante es decir produce solamente para cubrir sus necesidades. ECONOMÍA MIXTA Se basa en laintervención directarelativade precios y salarios. ECONOMÍA CENTRALIZADA Produccióndirigida por el estadoejerce una estricta fiscalizaciónsobre precios y salarios. MERCADO LIBRE Siempre sometida a cierta fiscalización por parte del estado. TIPOS DE ECONOMIA
  • 6.
    Es una representaciónde una teoría, ley o evento, puede ser utilizada para una comprensión de la teoría, ley o evento. LOS MODELOS SON REPRESENTACIONES SIMPLIFICADAS DE UN ASPECTO DE LA REALIDAD. Se refiere a un aspecto particular de la realidad social que se refiere a los procesos de producción, distribución y consumo de bienes y servicios. MODELO ECONOMICO
  • 7.
    Relación con lasotras ciencias modelos económicos.  La política.  Psicología.  Sociología.  Historia.  Matemáticas.  Estadísticas.  Economía.  Entre otras. Capacidad de predicción. No es posible predecir el comportamiento humano. Pueden ser útiles histórico en particular en una región económica especifica. Supuesto. Para elaborar modelos supuestos de conducta racional de las personas que intentan escoger el mejor curso de acción cuando se tienen varias opciones disponibles.
  • 8.
    Las variables endógenas yexógenas. No está determinado por el modelo, sino que toma una observación de la realidad se puede intentar producir el efecto en otras variables endógenas, al nivel de producir y de desempleo. Ejemplos de modelos económicos. Se deben tener en cuenta los supuestos más importantes que realizan los modelos. Se pueden comparar con el comportamiento de la economía. ¿Existe un modelo mejor que otro?  Modelo IS-LM  Modelo de sustitución de importaciones  Competencia perfecta  Modelo keynesiano  Modelo de solow  Oferta y demanda