Forma una unidad de sentido

Texto
Enunciado o conjunto
coherente de
enunciados orales o
escritos

Es una
composición
de signos
codificado a
través de un
sistema de
escritura
Pasar la vista por lo
escrito o impreso
comprendiendo la
significación de los
caracteres empleados

Traducen
determinados
símbolos para su
entendimiento

Entender o
interpretar un
texto de
determinado
modo

Leer

Proceso de aprehensión de
determinadas clases de
información

Se puede optar por
códigos de tipo visual,
auditivo e incluso
táctil
Representar las
palabras o las ideas
con letras u otros
signos trazados en
papel u otra superficie

Escribir
Comunicar
a alguien
por escrito
algo

Redactar un
tratado o
documento
Red informática mundial
Conjunto de redes

Entre computadoras
mediante

Unidos mediante cables

Protocolo especial de comunicación
Conectan puntos de todo el mundo

Internet
Red de redes
Agrupación natural
o pactada de
personas
Sistema o conjunto de
relaciones que se
establecen entre los
individuos y grupos

Sociedad

Constituyen
unidad distinta de
cada uno de sus
individuos

Finalidad de
constituir cierto
tipo de colectividad

Describe a un
grupo de individuos
marcados por una
cultura en común
Tener habilidad
para algo
Es un conjunto de
conocimientos
desarrollados y
acumulados en torno a
un objeto de interés

Saber
Conocer
algo

Explica un proceso o un
conjunto de situaciones que
comparten elementos
comunes

Designa la
sabiduría
Observación novedosa
Hacer patente

Hallar lo que estaba ignorado o escondido

Manifestar

Descubrir

Término de empleo habitual

Cuando se encuentra algo desconocido
Parte del proceso de
investigación o método
científico

Permite sistematizar los
métodos y las técnicas
necesarias para llevarla a
cabo

Sigue a la propedéutica

Metodología
Es una normativa

Es un plan de investigación que
permite cumplir ciertos objetivos en
el marco de una ciencia

Estudia el proceder del
investigador y las técnicas
que emplea

Es descriptiva o
comparativa
RED CLIENTE-SERVIDOR
CLIENTE 1

CLIENTE 3

CLIENTE 2

CLIENTE 4

INTERNET

SERVIDOR DE CATALOGOS

SERVIDOR DE VIDEOS

CATALOGO

ARCHIVOS DE VIDEO

SERVIDOR DE IMAGENES

FOTOGRAFIAS DIGITALIZADAS

SERVIDOR WEB

INFORMACION MULTIMEDIA
RED PUNTO A PUNTO
PC 01

PC 02

PC 04
PC 03
APLICACIÒN PUNTO A PUNTO
CLIENTE Y SERVIDOR
AL MISMO TIEMPO

CLIENTE Y SERVIDOR
AL MISMO TIEMPO

AMBOS PUEDEN:
Iniciar un mensaje
• Recibir un mensaje

MENSAJE INSTANTANEO

MENSAJE INSTANTANEO

"El dìa Jueves estare a las 9am
en la Facultad de ciencias Econòmicas
de la universidad central"

ENVIAR

LEER

RED

"El dìa Jueves estare a las 9am
en la Facultad de ciencias Econòmicas
de la universidad central"

ENVIAR

LEER
SERVIDOR
SERVIDOR

CLIENTE
CLIENTE

CLIENTE

CLIENTE
SERVIDOR NO DEDICADO
CLIENTE
CLIENTE

SERVIDOR
NO DEDICADO

CLIENTE

CLIENTE

INTERNET
SERVIDOR DEDICADO
CLIENTE
CLIENTE

SERVIDOR
DEDICADO

CLIENTE

CLIENTE

INTERNET
PC CON LAS CARATERISTICAS
DEL MERCADO
PC CON LAS CARACTERISTICAS
SERVIDOR
SUPER SERVIDOR
que almacena varios tipos de
archivos y los distribuye a otros
clientes en la red

es el

Servidor de archivos
es aquel

que almacena y sirve de
ficheros de una red

es aquel

que almacena y sirve de
ficheros de una red
Servidor de Impresión

aquel

es

Controla una o más impresoras y acepta trabajos
de impresión de otros clientes de la red, poniendo en
cola los trabajos de impresión (aunque también puede
cambiar la prioridad de las diferentes impresiones), y
realizando la mayoría o todas las otras funciones que en
un sitio de trabajo se realizaría para lograr una tarea de
impresión si la impresora fuera conectada
directamente con el puerto de impresora del sitio de
trabajo.

Un servidor de impresión, o Print Server como
también se lo conoce, es un pequeño dispositivo que podemos
conectar a cualquier puerto disponible en el router o modem, y de
este modo hacer accesible cualquier impresora que conectemos
a él desde todas las impresoras que sean parte de la red, es decir
que básicamente permitirá a las computadoras en una red
acceder a una misma impresora.

es

Un servidor de impresión puede ser una
herramienta extremadamente útil en la oficina, ya que
nos permitirá utilizar una impresora en forma remota,
evitándonos la ardua tarea de transportar el archivo a
imprimir en un pendrive o similar hacia la computadora
que tiene la impresora conectada. Además, nos ahorra
la necesidad de tener instalada la aplicación con que
desarrollamos el trabajo en dicha PC
Servidor de base de datos

Provee servicios de base de datos a otros
programas u otras computadoras, como es
definido por el modelo cliente-servidor. También
puede hacer referencia a aquellas
computadoras (servidores) dedicadas a
ejecutar esos programas, prestando el servicio

Es aquel que provee servicios de base
de datos a otros programas o equipos
cliente

También conocidos como RDBMS (acrónimo en
inglés de Relational DataBase Management Systems),
son programas que permiten organizar datos en una o
más tablas relacionadas. Los servidores de Bases de
Datos se utilizan en todo el mundo en una amplia
variedad de aplicaciones
En informatica, se
denomina servidor de
aplicaciones a un servidor
en una red de
computadores que ejecuta
ciertas aplicaciones

El servidor de aplicaciones está relacionado
con el concepto de sistema distribuido. Un sistema
distribuido, en oposición a un sistema monolítico,
permite mejorar tres aspectos fundamentales en
una aplicación: la alta disponibilidad, la
escalabilidad y el mantenimiento

Servidor de aplicaciones

El Servidor de aplicaciones ofrece un entorno
integrado para implementar y ejecutar aplicaciones
empresariales personalizadas basadas en servidor y
creadas con Microsoft .NET Framework 3.0. El rol
Servidor de aplicaciones es compatible con las
aplicaciones que usan COM, Message Queue
Server, servicios web y transacciones
distribuidas
Es una aplicación de Microsoft que resuelve
los nombres NetBIOS, los nombres que
utilizamos generalmente para referirnos a
los ordenadores (por ejemplo, SERVER1,
NOMINAS, etc.). El servicio WINS cambia
estos nombres a direcciones IP con el
formato

Servidor WINS

Windows Internet Naming Service (WINS)
es un servidor de nombres de Microsoft
para NetBIOS, que mantiene una tabla con
la correspondencia entre direcciones IP y
nombres NetBIOS de ordenadores. Esta
lista permite localizar rapidamente a otro
ordenador de la red

Es un servicio de resolución y registro de nombres
de equipos que asigna nombres NetBIOS de
equipo a direcciones IP. Cuando se implementan
servidores WINS en la red,los usuarios finales
pueden tener acceso a los recursos de red
mediante un nombre, en lugar de hacerlo a través
de direcciones IP difíciles de recordar
Un servidor de correo es una
aplicación de red ubicada en
un servidor en internet que
nos permite enviar mensajes
(correos) de unos usuarios a
otros, con independencia de
la red que dichos usuarios
están utilizando

Servidor de correo

Se encarga de gestionar el
flujo de correo electrónico de los
usuarios, envía, recibe y almacena
los correos de una organización.
Servidor que me permite el intercambio de
mensajes de correo electrónico, ya sea
entre usuarios, servidores, cliente y servidor.
Este servidor almacena y reenvía los
mensajes de correo,
probablemente esta es
la aplicación TCP/IP más
usada.

Almacena, envía, recibe, en
ruta
y realiza otras operaciones
relacionadas con el correo
electrónico para los clientes
de la red
es un programa informático que procesa
una aplicación del lado del servidor
realizando conexiones bidireccionales y/o
unidireccionales y síncronas o asíncronas
con el cliente generando o cediendo una
respuesta en cualquier lenguaje o Aplicación
del lado del cliente.

Servidor WEB

son aquellos cuya tarea es alojar
sitios y/o aplicaciones, las cuales
son accedidas por los clientes
utilizando un navegador que se
comunica con el servidor
utilizando el protocolo HTTP
(hypertext markup language)
es un programa que se ejecuta
continuamente en un
computador, manteniéndose a
la espera de peticiones de
ejecución que le hará un cliente
o un usuario de Internet
Servidor FTP

(File Transfer Protocol) es un
protocolo para la transferencia
remota de archivos. Lo cual
significa la capacidad de enviar
un archivo digital de un lugar
local a uno remoto o viceversa,
donde el local suele ser el
computador de uno y el remoto
el servidor Web

es un programa especial que se ejecuta en
un servidor conectado normalmente en
Internet (aunque puede estar conectado en
otros tipos de redes, LAN, MAN, etc.). La
función del mismo es permitir el
desplazamiento de datos entre diferentes
servidores / ordenadores

es un protocolo de red para la transferencia
de archivos entre sistemas conectados a una
red TCP (Transmission Control Protocol),
basado en la arquitectura cliente-servidor.
Desde un equipo cliente se puede conectar a
un servidor para descargar archivos desde él
o para enviarle archivos, independientemente
del sistema operativo utilizado en cada equipo
UCE
SMTP

Simple Mail
Transfer
Protocol

protocolo
de la

capa de
aplicación

Características

protocolo de la
capa de
aplicación

Ubicación

En la red

Función

intercambio de
mensajes de correo
electrónico

basado
en texto

Entre

u otros

Utiliza conexion
punto a punto

computadoras

Dispositivos
Company Organizational Chart
Company Name/Date
UDP

protocolo basado en el
intercambio de datagramas

Características

Función
Gráfico

Encapsulado de capa 4

Permite el envío de
datagramas a través de
la red

Modelo OSI

no proporciona detección
de errores

no es un protocolo
orientado a conexión

Se limita a recoger el
mensaje y enviar el
paquete por la red
Protocolo de control de transmisión

TCP

principales protocolos
de la capa de
transporte

tarea
importante.
situado entre
demultiplexar

multiplexar
IP

diseñado para residir
en los computadores

Y los niveles
superiores
TCP

Transmission Control Protocol

Características

protocolo de comunicación

Función

permite que dos máquinas que
están comunicadas controlen el
estado de la transmisión

actualmente documentado
por IETF en el RFC 793

de capa 4

situado entre IP y los
niveles superiores

diseñado para residir en los
computadores o en las que se
ocupan de conservar la integridad
de la transferencia de entre
extremos.

Gráfico
Proporciona servicios de seguridad

Guarda en su memoria cache las paginas web

Servidor proxi/firewall

Administra el acceso a internet
bajo nivel
red

Tipos
método
establecido de
intercambiar
datos en Internet.

Gráfico

Protocolos

En la red

método por el
cual dos
ordenadores
acuerdan
comunicarse

conjunto de
normas que
regulan la
comunicación
cancelación
establecimiento

mantenimiento
UCE

Protocolos

POP

Post Office
Protocol

Características

protocolo de nivel de
aplicación en el
Modelo OSI

Función

protocolo estándar de
internet de la capa
aplicación

obtiene los mensajes
de correo electrónico
almacenados en un
remoto

Es un protocolo de
red

recuperar el correo
electrónico desde un
servidor

Gráfico
Servidor controlador
de dominio

garantiza
a un

Usuario
oa
El acceso a
recursos
compartidos

Otra máquina de la red

Con el uso

De una
contraseña
Trade Enterprise Organizational Chart

HTTPS
Hypertext Transfer
Protocol Secure

Características

protocolo de aplicación
basado en el protocolo HTTP

combinación del protocolo
HTTP y protocolos
criptográficos

Función

destinado a la transferencia
segura de datos de
Hipertexto

Se emplea para lograr
conexiones más seguras en la
WWW

generalmente para transacciones de
pagos o cada vez que se
intercambie sensible
Establece conexiones punto a punto.
Provee la función de difusión de mensajes.

Capa de Transporte:
Permite multiplexar una conexión.
·	 Permite a usuarios en diferentes
máquinas establecer una sesión.

·	 Función de sincronización.
Capa de Sesión:

Controla el diálogo.

Una sesión puede ser usada para
efectuar un login a un sistema de
tiempo compartido remoto.
·	 Establece una sintaxis y semántica de la
información transmitida.

Se define la estructura de los
datos a transmitir.
Criptografía

Compresión de datos

Capa de
Presentación

Define el código a usar.
·	 Transferencia de archivos
Capa de Aplicación

(ftp).

·	 Login remoto (rlogin,

·	 Correo electrónico
(mail).

telnet).

·	 Acceso a bases de datos,
etc.
Modelo TCP/IP:

El modelo
TCP/IP es un
modelo de
descripción de
protocolos de
red
desarrollado
en la década
de los 70 por
Vinton Cerf y
Robert E Kahn.

Este modelo
fue
desarrollado
por el ministerio
de defensa
norteamericano
ya que
necesitaba
tener una red
que pudiera
resistir a todas
las
condiciones.

Es la base del
Internet que
sirve para
enlazar
computadoras.
El modelo de interconexión de sistemas abiertos (ISO/IEC 7498-1).

·	 Modelo OSI:

Es una prescripción de caracterizar y estandarizar las funciones de un
sistema de comunicaciones.

.
Simplifica la interrelación entre fabricantes
Es un programa o conjunto
de programas que en un
sistema informático
gestiona los recursos de
hardware.

Provee una interfaz entre el
resto de programas del
ordenador.

Sistemas
operativos

Es una parte
indispensable para que
funcione todo el sistema.
Manejo de
dispositivos de E/S.

Control de recursos
y Multi-acceso

Aceptar todos los
trabajos.

Interpretación de
comandos.

Manejo de errores y
Contabilidad de
recursos.

Secuencia de tareas y
Protección.

Funciones de los sistemas
operativos.

El sistema operativo cumple varias funciones.

Gestión de archivos y Gestión
de la información.
·	 Funciones del sistema
operativo

Gestión de la memoria de acceso aleatorio.

Gestión de ejecución
de aplicaciones.
Gestión de entradas/salidas.
Administración de
autorizaciones.

Administración del
procesador.
Un sistema operativo desempeña 5
funciones básicas en la operación de un
sistema informático:

Suministro de interface
al usuario.

Administración de
recursos.

Administración de tareas.

Servicio de soporte
y utilerías.

Administración de archivos.
CENTRAL

EXTERIOR

UN CABLE UTILIZADO PARA
TRANSPORTAR SEÑALES ELÉCTRICAS

CABLE
CONDUCTOR INTERNO

POSEE DOS CONDUCTORES
CONCÉNTRICOS
TRANSPORTA SEÑALES

CABLE COAXIAL

MÁS CARO QUE
EL PAR TRENZADO

SEPARADO DE OTRO CABLE
CONDUCTOR EXTERNO

SE PUEDE UTILIZAR
A MÁS LARGA DISTANCIA
CONEXIONES
SIMPLES

2.1

POCA
VELOCIDAD DE
TRANSMISIÓN

SE PUEDEN
TRANSMITIR
SEÑALES
ANALÓGICAS
2

1

CABLE PAR
TRENZADO

CUBIERTA
PLÁSTICA
ACOPLES ENTRE
PARES

3.1
3

4

3.2

HILOS DE
COBRE
BAJO COSTE
TIENDE A DISMINUIR LA
INTERFERENCIA
ELECTROMAGNÉTICA

3.3

2.2

INSTALACIÓN
SENCILLA
SIMILAR AL
CONECTOR DEL
CABLE TELEFÓNICO

CONECTOR DE
PLÁSTICO

UTP
SIGLA RJ SE REFIERE AL
ESTÁNDAR REGISTERD
JACK

FORMAN LOS
SEGMENTOS DE
ETHERNET

PUEDEN SER CABLES RECTOS O
CABLES CRUZADOS DEPENDIENDO DE
SU UTILIZACIÓN
CUENTAN LAS
REDES INFORMÁTICAS ETHERNET
TOKEN RING
POSEE UN RECUBRIMIENTO AISLANTE
SU PRECIO ES
SUPERIOR AL DE LOS UTP

STP
REFIERE A LA CANTIDAD
DE AISLAMIENTO

DENOMINADO TAMBIÉN PAR TRENZADO BLINDADO
INMUNIDAD AL RUIDO
FTP

CABLES
PROTEGIDOS

CONTRA LAS
INTERFERENCIA
S

PAR
TRENZADO
BLINDADO

MÁS EFICAZ
QUE EL UTP

DISPONE DE
UNA
APANTALLA
GLOBAL

CABLES
PROTEGIDOS
CONTRA LAS
INTERFERENCIAS

UTILIZA LOS
MISMOS
CONECTORES
RJ45

PUEDE
UTILIZAR LOS
MISMOS
CONECTORE
S RJ45

www.edrawsoft.com
FIBRA ÓPTICA

ES MUCHO MÁS CARO

Y DIFÍCIL DE MANEJAR

Puntos
Claves

RENDIMIENTO Y CALIDAD DE TRANSMISIÓN

CONSTITUIDO POR UN NÚCLEO
FORMADO POR UNA O VARIAS
FIBRAS O HEBRAS MUY FINAS DE
CRISTAL O PLÁSTICO
CLASES DE CABLES DE FIBRA ÓPTICA

MULTIMODO

MONOMODO
SEÑAL DIGITAL

GENERADA POR ALGÚN TIPO
DE FENÓMENO
ELECTROMAGNÉTICO EN QUE
CADA SIGNO QUE CODIFICA EL
CONTENIDO DE LA MISMA
PUEDE SER ANALIZADO EN
TÉRMINO DE ALGUNAS
MAGNITUDES QUE
REPRESENTAN VALORES
DISCRETOS
SON AQUELLAS CUYO
NÚCLEO ES TAN
DELGADO (8,3 A 10
MICRONES) ,
SE PROPAGAN EN UNA
SOLA DIRECCIÓN

TRANSMITE POR MILES
DE MODOS DE HACES DE
LUZ DE REBOTE, LOS
HACES DE LUZ PUEDEN
CIRCULAR POR MÁS DE
UN MODO O CAMINO
ORGANIZADORES GRÁFICOS 2
ORGANIZADORES GRÁFICOS 2
ORGANIZADORES GRÁFICOS 2
ORGANIZADORES GRÁFICOS 2
ORGANIZADORES GRÁFICOS 2
ORGANIZADORES GRÁFICOS 2
ORGANIZADORES GRÁFICOS 2
ORGANIZADORES GRÁFICOS 2
ORGANIZADORES GRÁFICOS 2
ORGANIZADORES GRÁFICOS 2
ORGANIZADORES GRÁFICOS 2
ORGANIZADORES GRÁFICOS 2
ORGANIZADORES GRÁFICOS 2
ORGANIZADORES GRÁFICOS 2
ORGANIZADORES GRÁFICOS 2
ORGANIZADORES GRÁFICOS 2
ORGANIZADORES GRÁFICOS 2
ORGANIZADORES GRÁFICOS 2
ORGANIZADORES GRÁFICOS 2
ORGANIZADORES GRÁFICOS 2
ORGANIZADORES GRÁFICOS 2
ORGANIZADORES GRÁFICOS 2
ORGANIZADORES GRÁFICOS 2
ORGANIZADORES GRÁFICOS 2
ORGANIZADORES GRÁFICOS 2
ORGANIZADORES GRÁFICOS 2
ORGANIZADORES GRÁFICOS 2
ORGANIZADORES GRÁFICOS 2
ORGANIZADORES GRÁFICOS 2
ORGANIZADORES GRÁFICOS 2
ORGANIZADORES GRÁFICOS 2

ORGANIZADORES GRÁFICOS 2

  • 1.
    Forma una unidadde sentido Texto Enunciado o conjunto coherente de enunciados orales o escritos Es una composición de signos codificado a través de un sistema de escritura
  • 2.
    Pasar la vistapor lo escrito o impreso comprendiendo la significación de los caracteres empleados Traducen determinados símbolos para su entendimiento Entender o interpretar un texto de determinado modo Leer Proceso de aprehensión de determinadas clases de información Se puede optar por códigos de tipo visual, auditivo e incluso táctil
  • 3.
    Representar las palabras olas ideas con letras u otros signos trazados en papel u otra superficie Escribir Comunicar a alguien por escrito algo Redactar un tratado o documento
  • 4.
    Red informática mundial Conjuntode redes Entre computadoras mediante Unidos mediante cables Protocolo especial de comunicación Conectan puntos de todo el mundo Internet Red de redes
  • 5.
    Agrupación natural o pactadade personas Sistema o conjunto de relaciones que se establecen entre los individuos y grupos Sociedad Constituyen unidad distinta de cada uno de sus individuos Finalidad de constituir cierto tipo de colectividad Describe a un grupo de individuos marcados por una cultura en común
  • 6.
    Tener habilidad para algo Esun conjunto de conocimientos desarrollados y acumulados en torno a un objeto de interés Saber Conocer algo Explica un proceso o un conjunto de situaciones que comparten elementos comunes Designa la sabiduría
  • 7.
    Observación novedosa Hacer patente Hallarlo que estaba ignorado o escondido Manifestar Descubrir Término de empleo habitual Cuando se encuentra algo desconocido
  • 8.
    Parte del procesode investigación o método científico Permite sistematizar los métodos y las técnicas necesarias para llevarla a cabo Sigue a la propedéutica Metodología Es una normativa Es un plan de investigación que permite cumplir ciertos objetivos en el marco de una ciencia Estudia el proceder del investigador y las técnicas que emplea Es descriptiva o comparativa
  • 9.
    RED CLIENTE-SERVIDOR CLIENTE 1 CLIENTE3 CLIENTE 2 CLIENTE 4 INTERNET SERVIDOR DE CATALOGOS SERVIDOR DE VIDEOS CATALOGO ARCHIVOS DE VIDEO SERVIDOR DE IMAGENES FOTOGRAFIAS DIGITALIZADAS SERVIDOR WEB INFORMACION MULTIMEDIA
  • 10.
    RED PUNTO APUNTO PC 01 PC 02 PC 04 PC 03
  • 11.
    APLICACIÒN PUNTO APUNTO CLIENTE Y SERVIDOR AL MISMO TIEMPO CLIENTE Y SERVIDOR AL MISMO TIEMPO AMBOS PUEDEN: Iniciar un mensaje • Recibir un mensaje MENSAJE INSTANTANEO MENSAJE INSTANTANEO "El dìa Jueves estare a las 9am en la Facultad de ciencias Econòmicas de la universidad central" ENVIAR LEER RED "El dìa Jueves estare a las 9am en la Facultad de ciencias Econòmicas de la universidad central" ENVIAR LEER
  • 12.
  • 13.
    SERVIDOR NO DEDICADO CLIENTE CLIENTE SERVIDOR NODEDICADO CLIENTE CLIENTE INTERNET
  • 14.
  • 15.
    PC CON LASCARATERISTICAS DEL MERCADO
  • 16.
    PC CON LASCARACTERISTICAS SERVIDOR
  • 17.
  • 18.
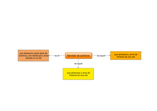
    que almacena variostipos de archivos y los distribuye a otros clientes en la red es el Servidor de archivos es aquel que almacena y sirve de ficheros de una red es aquel que almacena y sirve de ficheros de una red
  • 19.
    Servidor de Impresión aquel es Controlauna o más impresoras y acepta trabajos de impresión de otros clientes de la red, poniendo en cola los trabajos de impresión (aunque también puede cambiar la prioridad de las diferentes impresiones), y realizando la mayoría o todas las otras funciones que en un sitio de trabajo se realizaría para lograr una tarea de impresión si la impresora fuera conectada directamente con el puerto de impresora del sitio de trabajo. Un servidor de impresión, o Print Server como también se lo conoce, es un pequeño dispositivo que podemos conectar a cualquier puerto disponible en el router o modem, y de este modo hacer accesible cualquier impresora que conectemos a él desde todas las impresoras que sean parte de la red, es decir que básicamente permitirá a las computadoras en una red acceder a una misma impresora. es Un servidor de impresión puede ser una herramienta extremadamente útil en la oficina, ya que nos permitirá utilizar una impresora en forma remota, evitándonos la ardua tarea de transportar el archivo a imprimir en un pendrive o similar hacia la computadora que tiene la impresora conectada. Además, nos ahorra la necesidad de tener instalada la aplicación con que desarrollamos el trabajo en dicha PC
  • 20.
    Servidor de basede datos Provee servicios de base de datos a otros programas u otras computadoras, como es definido por el modelo cliente-servidor. También puede hacer referencia a aquellas computadoras (servidores) dedicadas a ejecutar esos programas, prestando el servicio Es aquel que provee servicios de base de datos a otros programas o equipos cliente También conocidos como RDBMS (acrónimo en inglés de Relational DataBase Management Systems), son programas que permiten organizar datos en una o más tablas relacionadas. Los servidores de Bases de Datos se utilizan en todo el mundo en una amplia variedad de aplicaciones
  • 21.
    En informatica, se denominaservidor de aplicaciones a un servidor en una red de computadores que ejecuta ciertas aplicaciones El servidor de aplicaciones está relacionado con el concepto de sistema distribuido. Un sistema distribuido, en oposición a un sistema monolítico, permite mejorar tres aspectos fundamentales en una aplicación: la alta disponibilidad, la escalabilidad y el mantenimiento Servidor de aplicaciones El Servidor de aplicaciones ofrece un entorno integrado para implementar y ejecutar aplicaciones empresariales personalizadas basadas en servidor y creadas con Microsoft .NET Framework 3.0. El rol Servidor de aplicaciones es compatible con las aplicaciones que usan COM, Message Queue Server, servicios web y transacciones distribuidas
  • 22.
    Es una aplicaciónde Microsoft que resuelve los nombres NetBIOS, los nombres que utilizamos generalmente para referirnos a los ordenadores (por ejemplo, SERVER1, NOMINAS, etc.). El servicio WINS cambia estos nombres a direcciones IP con el formato Servidor WINS Windows Internet Naming Service (WINS) es un servidor de nombres de Microsoft para NetBIOS, que mantiene una tabla con la correspondencia entre direcciones IP y nombres NetBIOS de ordenadores. Esta lista permite localizar rapidamente a otro ordenador de la red Es un servicio de resolución y registro de nombres de equipos que asigna nombres NetBIOS de equipo a direcciones IP. Cuando se implementan servidores WINS en la red,los usuarios finales pueden tener acceso a los recursos de red mediante un nombre, en lugar de hacerlo a través de direcciones IP difíciles de recordar
  • 23.
    Un servidor decorreo es una aplicación de red ubicada en un servidor en internet que nos permite enviar mensajes (correos) de unos usuarios a otros, con independencia de la red que dichos usuarios están utilizando Servidor de correo Se encarga de gestionar el flujo de correo electrónico de los usuarios, envía, recibe y almacena los correos de una organización. Servidor que me permite el intercambio de mensajes de correo electrónico, ya sea entre usuarios, servidores, cliente y servidor. Este servidor almacena y reenvía los mensajes de correo, probablemente esta es la aplicación TCP/IP más usada. Almacena, envía, recibe, en ruta y realiza otras operaciones relacionadas con el correo electrónico para los clientes de la red
  • 24.
    es un programainformático que procesa una aplicación del lado del servidor realizando conexiones bidireccionales y/o unidireccionales y síncronas o asíncronas con el cliente generando o cediendo una respuesta en cualquier lenguaje o Aplicación del lado del cliente. Servidor WEB son aquellos cuya tarea es alojar sitios y/o aplicaciones, las cuales son accedidas por los clientes utilizando un navegador que se comunica con el servidor utilizando el protocolo HTTP (hypertext markup language) es un programa que se ejecuta continuamente en un computador, manteniéndose a la espera de peticiones de ejecución que le hará un cliente o un usuario de Internet
  • 25.
    Servidor FTP (File TransferProtocol) es un protocolo para la transferencia remota de archivos. Lo cual significa la capacidad de enviar un archivo digital de un lugar local a uno remoto o viceversa, donde el local suele ser el computador de uno y el remoto el servidor Web es un programa especial que se ejecuta en un servidor conectado normalmente en Internet (aunque puede estar conectado en otros tipos de redes, LAN, MAN, etc.). La función del mismo es permitir el desplazamiento de datos entre diferentes servidores / ordenadores es un protocolo de red para la transferencia de archivos entre sistemas conectados a una red TCP (Transmission Control Protocol), basado en la arquitectura cliente-servidor. Desde un equipo cliente se puede conectar a un servidor para descargar archivos desde él o para enviarle archivos, independientemente del sistema operativo utilizado en cada equipo
  • 26.
    UCE SMTP Simple Mail Transfer Protocol protocolo de la capade aplicación Características protocolo de la capa de aplicación Ubicación En la red Función intercambio de mensajes de correo electrónico basado en texto Entre u otros Utiliza conexion punto a punto computadoras Dispositivos
  • 27.
    Company Organizational Chart CompanyName/Date UDP protocolo basado en el intercambio de datagramas Características Función Gráfico Encapsulado de capa 4 Permite el envío de datagramas a través de la red Modelo OSI no proporciona detección de errores no es un protocolo orientado a conexión Se limita a recoger el mensaje y enviar el paquete por la red
  • 28.
    Protocolo de controlde transmisión TCP principales protocolos de la capa de transporte tarea importante. situado entre demultiplexar multiplexar IP diseñado para residir en los computadores Y los niveles superiores
  • 29.
    TCP Transmission Control Protocol Características protocolode comunicación Función permite que dos máquinas que están comunicadas controlen el estado de la transmisión actualmente documentado por IETF en el RFC 793 de capa 4 situado entre IP y los niveles superiores diseñado para residir en los computadores o en las que se ocupan de conservar la integridad de la transferencia de entre extremos. Gráfico
  • 30.
    Proporciona servicios deseguridad Guarda en su memoria cache las paginas web Servidor proxi/firewall Administra el acceso a internet
  • 31.
    bajo nivel red Tipos método establecido de intercambiar datosen Internet. Gráfico Protocolos En la red método por el cual dos ordenadores acuerdan comunicarse conjunto de normas que regulan la comunicación cancelación establecimiento mantenimiento
  • 32.
    UCE Protocolos POP Post Office Protocol Características protocolo denivel de aplicación en el Modelo OSI Función protocolo estándar de internet de la capa aplicación obtiene los mensajes de correo electrónico almacenados en un remoto Es un protocolo de red recuperar el correo electrónico desde un servidor Gráfico
  • 33.
    Servidor controlador de dominio garantiza aun Usuario oa El acceso a recursos compartidos Otra máquina de la red Con el uso De una contraseña
  • 34.
    Trade Enterprise OrganizationalChart HTTPS Hypertext Transfer Protocol Secure Características protocolo de aplicación basado en el protocolo HTTP combinación del protocolo HTTP y protocolos criptográficos Función destinado a la transferencia segura de datos de Hipertexto Se emplea para lograr conexiones más seguras en la WWW generalmente para transacciones de pagos o cada vez que se intercambie sensible
  • 43.
    Establece conexiones puntoa punto. Provee la función de difusión de mensajes. Capa de Transporte: Permite multiplexar una conexión.
  • 44.
    · Permite ausuarios en diferentes máquinas establecer una sesión. · Función de sincronización. Capa de Sesión: Controla el diálogo. Una sesión puede ser usada para efectuar un login a un sistema de tiempo compartido remoto.
  • 45.
    · Establece unasintaxis y semántica de la información transmitida. Se define la estructura de los datos a transmitir. Criptografía Compresión de datos Capa de Presentación Define el código a usar.
  • 46.
    · Transferencia dearchivos Capa de Aplicación (ftp). · Login remoto (rlogin, · Correo electrónico (mail). telnet). · Acceso a bases de datos, etc.
  • 47.
    Modelo TCP/IP: El modelo TCP/IPes un modelo de descripción de protocolos de red desarrollado en la década de los 70 por Vinton Cerf y Robert E Kahn. Este modelo fue desarrollado por el ministerio de defensa norteamericano ya que necesitaba tener una red que pudiera resistir a todas las condiciones. Es la base del Internet que sirve para enlazar computadoras.
  • 48.
    El modelo deinterconexión de sistemas abiertos (ISO/IEC 7498-1). · Modelo OSI: Es una prescripción de caracterizar y estandarizar las funciones de un sistema de comunicaciones. . Simplifica la interrelación entre fabricantes
  • 49.
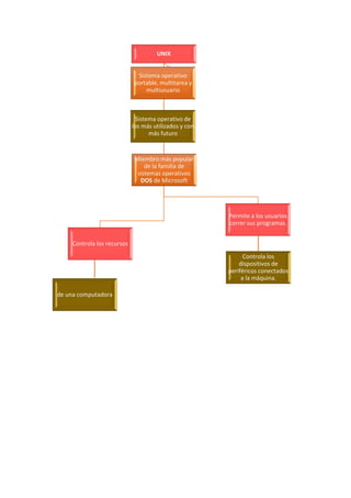
    Es un programao conjunto de programas que en un sistema informático gestiona los recursos de hardware. Provee una interfaz entre el resto de programas del ordenador. Sistemas operativos Es una parte indispensable para que funcione todo el sistema.
  • 50.
    Manejo de dispositivos deE/S. Control de recursos y Multi-acceso Aceptar todos los trabajos. Interpretación de comandos. Manejo de errores y Contabilidad de recursos. Secuencia de tareas y Protección. Funciones de los sistemas operativos. El sistema operativo cumple varias funciones. Gestión de archivos y Gestión de la información. · Funciones del sistema operativo Gestión de la memoria de acceso aleatorio. Gestión de ejecución de aplicaciones. Gestión de entradas/salidas. Administración de autorizaciones. Administración del procesador.
  • 51.
    Un sistema operativodesempeña 5 funciones básicas en la operación de un sistema informático: Suministro de interface al usuario. Administración de recursos. Administración de tareas. Servicio de soporte y utilerías. Administración de archivos.
  • 75.
    CENTRAL EXTERIOR UN CABLE UTILIZADOPARA TRANSPORTAR SEÑALES ELÉCTRICAS CABLE CONDUCTOR INTERNO POSEE DOS CONDUCTORES CONCÉNTRICOS TRANSPORTA SEÑALES CABLE COAXIAL MÁS CARO QUE EL PAR TRENZADO SEPARADO DE OTRO CABLE CONDUCTOR EXTERNO SE PUEDE UTILIZAR A MÁS LARGA DISTANCIA
  • 76.
    CONEXIONES SIMPLES 2.1 POCA VELOCIDAD DE TRANSMISIÓN SE PUEDEN TRANSMITIR SEÑALES ANALÓGICAS 2 1 CABLEPAR TRENZADO CUBIERTA PLÁSTICA ACOPLES ENTRE PARES 3.1 3 4 3.2 HILOS DE COBRE BAJO COSTE TIENDE A DISMINUIR LA INTERFERENCIA ELECTROMAGNÉTICA 3.3 2.2 INSTALACIÓN SENCILLA
  • 77.
    SIMILAR AL CONECTOR DEL CABLETELEFÓNICO CONECTOR DE PLÁSTICO UTP SIGLA RJ SE REFIERE AL ESTÁNDAR REGISTERD JACK FORMAN LOS SEGMENTOS DE ETHERNET PUEDEN SER CABLES RECTOS O CABLES CRUZADOS DEPENDIENDO DE SU UTILIZACIÓN
  • 78.
    CUENTAN LAS REDES INFORMÁTICASETHERNET TOKEN RING POSEE UN RECUBRIMIENTO AISLANTE SU PRECIO ES SUPERIOR AL DE LOS UTP STP REFIERE A LA CANTIDAD DE AISLAMIENTO DENOMINADO TAMBIÉN PAR TRENZADO BLINDADO INMUNIDAD AL RUIDO
  • 79.
    FTP CABLES PROTEGIDOS CONTRA LAS INTERFERENCIA S PAR TRENZADO BLINDADO MÁS EFICAZ QUEEL UTP DISPONE DE UNA APANTALLA GLOBAL CABLES PROTEGIDOS CONTRA LAS INTERFERENCIAS UTILIZA LOS MISMOS CONECTORES RJ45 PUEDE UTILIZAR LOS MISMOS CONECTORE S RJ45 www.edrawsoft.com
  • 80.
    FIBRA ÓPTICA ES MUCHOMÁS CARO Y DIFÍCIL DE MANEJAR Puntos Claves RENDIMIENTO Y CALIDAD DE TRANSMISIÓN CONSTITUIDO POR UN NÚCLEO FORMADO POR UNA O VARIAS FIBRAS O HEBRAS MUY FINAS DE CRISTAL O PLÁSTICO
  • 81.
    CLASES DE CABLESDE FIBRA ÓPTICA MULTIMODO MONOMODO SEÑAL DIGITAL GENERADA POR ALGÚN TIPO DE FENÓMENO ELECTROMAGNÉTICO EN QUE CADA SIGNO QUE CODIFICA EL CONTENIDO DE LA MISMA PUEDE SER ANALIZADO EN TÉRMINO DE ALGUNAS MAGNITUDES QUE REPRESENTAN VALORES DISCRETOS SON AQUELLAS CUYO NÚCLEO ES TAN DELGADO (8,3 A 10 MICRONES) , SE PROPAGAN EN UNA SOLA DIRECCIÓN TRANSMITE POR MILES DE MODOS DE HACES DE LUZ DE REBOTE, LOS HACES DE LUZ PUEDEN CIRCULAR POR MÁS DE UN MODO O CAMINO