Incrustar presentación
Descargar para leer sin conexión

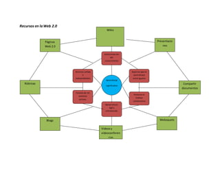
El documento describe los recursos disponibles en la Web 2.0 que pueden usarse para apoyar el aprendizaje, incluyendo wikis, blogs, presentaciones y videos compartidos, los cuales permiten la colectivización del conocimiento y fomentan el trabajo colaborativo entre alumnos activos e independientes para lograr un aprendizaje significativo.
