____________________________________________________PDM, Monteagudo, 2007 - 2011



       Gobierno Municipal de Monteagudo
                    Primera Sección – Provincia Hernando Siles




           PLAN DE DESARROLLO
               MUNICIPAL
                2007-2011




                                                                              1
____________________________________________________PDM, Monteagudo, 2007 - 2011



                                            PRESENTACION

                                                              El gobierno Municipal de Monteagudo, ha
                                                              definido como objetivo fundamental la lucha
                                                              contra la pobreza y la consolidación de
                                                              Monteagudo como un municipio integrador
                                                              económico del chaco chuquisaqueño que
                                                              maneja sus recursos naturales de manera
                                                              sostenible con agua para su gente.

                                                              Para cumplir este desafió, se ha elaborado el
                                                              Plan de desarrollo municipal 2007-2011, que se
                                                              encuentra estructurado en tres programas
                                                              básicos: Monteagudo digno, Monteagudo
                                                              productivo y Monteagudo democrático.

El Plan de Desarrollo Municipal que presentamos, está orientado a lograr un trabajo que responda al
desarrollo municipal, ejecutando acciones coherentes para alcanzar su visión y lograr los objetivos
estratégicos

Nuestro plan, tiene el propósito de llevar adelante una gestión que se caracterice por el trabajo eficaz y
eficiente, por la honradez y transparencia en el manejo de los recursos económicos, por el esfuerzo y
perseverancia que apuntalen al desarrollo de nuestro municipio

La elaboración de este documento ha significado un proceso muy activo por parte de todos los actores que
viven en nuestro municipio, las diferentes etapas que significan este proceso contaron con el apoyo
decidido del gobierno municipal tanto por parte del ente deliberante como del ejecutivo, además de nuestro
personal técnico.

Este documento pretende ser un instrumento articulador entre la planificación local, la planificación
departamental y el Plan Nacional de Desarrollo

El contexto actual sin duda nos brinda una oportunidad de lograr nuestras mas deseadas aspiraciones, “la
política nacional expresada en el vivir bien es la expresión cultural que condensa la forma de entender la
satisfacción compartida de las necesidades humanas más allá del ámbito de lo material y económico, porque
incluye la afectividad, el reconocimiento y prestigio social de recuperar la dignidad, la productividad y la
participación”, esto es una un aporte valioso que ha permitido a nuestro proceso, definir acciones de alto
valor social que son la esperanza de poder implementarlas en los tiempos señalados.

La necesidad de recuperar la confianza social en nuestras acciones nos compromete a cumplir con este
mandato social.

Es necesario destacar el apoyo y la participación del Programa de Apoyo a la Gestión Pública
Descentralizada y Lucha Contra la Pobreza PADEP de la Cooperación Técnica Alemana GTZ, por el
asesoramiento técnico y metodológico en todo el proceso desarrollado.

Finalmente espero que este documento que se convierte en un mandato por la participación activa que tuvo
la comunidad a través de sus OTBs sea de real utilidad para la institución y sirva también para llevar adelante
un trabajo coordinado en bien del desarrollo municipal.


                                        Rómulo Serrudo Mostacero
                                         EJECUTIVO MUNICIPAL
                                 GOBIERNO MUNICIPAL DE MONTEAGUDO



                                                                                                             2
____________________________________________________PDM, Monteagudo, 2007 - 2011



                                                                    ÍNDICE
                                                                                                                                                  Pág.

A.          ASPECTOS ESPACIALES...........................................................8
A.1. Ubicación Geográfica ................................................................................................ 8
A.1.1.   Latitud y Longitud .....................................................................................................................1
A.1.2.   Extensión ................................................................................................................................ 10
A.2. Div.Político-Administrativa........................................................................................ 10
A.2.1.   Distritos y Cantones ............................................................................................................. 10
A.2.2. Comunidades y Centros Poblados ........................................................................................ 10
A.3.     Manejo espacial .................................................................................................... 11
A.3.1. Uso y ocupación del Suelo ..................................................................................................... 12
B. ASPECTOS FÍSICO-NATURALES .............................................14
B.1. Descripción Fisiográfica.............................................................................................. 14
B.1.1. Altitudes ..................................................................................................................................... 14
B.1.2. Relieve y topografía ................................................................................................................... 14
B.2 Características Físico Biológicas............................................................................. 15
B.2.1 Pisos Ecológicos .......................................................................................................................... 15
B.2.2. Clima .......................................................................................................................................... 15
B.2.2.1 Temperatura máxima y mínima ................................................................................................ 16
B.2.2.2 Precipitaciones pluviales, periodos ........................................................................................... 16
B.2.2.3 Humedad relativa ....................................................................................................................... 17
B.2.3 Suelos.......................................................................................................................................... 17
B.2.3.1 Principales características .......................................................................................................... 17
B.2.3.2 Zonas y grados de erosión ........................................................................................................ 18
B.2.3.3 Prácticas y Superficies Recuperables ...................................................................................... 18
B.2.4 Flora ............................................................................................................................................ 19
B.2.4.1 Principales especies .................................................................................................................... 19
B.2.5 Recursos forestales ................................................................................................................... 23
B.2.5.1 Principales especies .................................................................................................................... 23
B.2.6 Fauna........................................................................................................................................... 24
B.2.6.1 Principales especies .................................................................................................................... 24
B.2.7 Recursos hídricos ...................................................................................................................... 24
B.2.7.1 Fuentes de agua, disponibilidad y características. .................................................................... 24
B.2.7.2 Cuencas, subcuencas y ríos existentes..................................................................................... 25
B.3     Riesgos climáticos y ambientales ............................................................................................. 29
B.3.1 Riesgos Climáticos ..................................................................................................................... 29
C.          ASPECTOS SOCIO-CULTURALES ........................................32
C1. Marco Histórico ....................................................................................................... 32
C.1.1 Proceso Histórico ...................................................................................................................... 32
C.1.2. Proceso Histórico de Ocupación Territorial ............................................................................ 33
C.2 Demografía ............................................................................................................... 33
C.2.1 Población por edad y Sexo ........................................................................................................ 33
C.2.2 Porcentaje poblacional en relación al total nacional y departamental ..................................... 35
C.2.3 Número de hogares y promedio de miembros por hogar ....................................................... 35



                                                                                                                                                         3
____________________________________________________PDM, Monteagudo, 2007 - 2011


C.2.4. Densidad....................................................................................................................................... 35
C.2.5 Estructura de Población Rural y Urbana .................................................................................... 36
C.3 Dinámica Poblacional .................................................................................................. 37
C.3.1 Emigración ..................................................................................................................................... 37
C.3.2 Inmigración.................................................................................................................................... 37
C.3.3 Tasa de Natalidad ......................................................................................................................... 38
C.3.4 Tasa de Mortalidad General, materna e infantil ......................................................................... 38
C.3.5 Tasa de crecimiento poblacional ................................................................................................. 38
C.3.6 Esperanza de vida ......................................................................................................................... 38
C.4. Base Cultural de la población .................................................................................. 39
C.4.1 Origen étnico ............................................................................................................................. 39
C.4.2 Idiomas .......................................................................................................................................... 45
C.4.3 Religiones y creencias .................................................................................................................. 45
C.4.4 Calendario festivo y ritual............................................................................................................ 45
C.4.5 Posición de las Mujeres frente a los varones ............................................................................. 45
C.5 Educación................................................................................................................... 46
C.5.1 Educación formal ........................................................................................................................ 46
C.5.1.1 Estructura institucional: número, tipo y cobertura de establecimientos .............................. 46
C.5.1.2 Ubicación y Distancia de los Establecimientos ....................................................................... 49
C.5.1.3 Estado, Calidad de la infraestructura, Equipamiento y Servicios Básicos ............................. 50
C.5.1.4 Número de Matriculados por sexo y grado............................................................................ 50
C.5.1.5 Deserción Escolar por Sexo: tasa de abandono ..................................................................... 51
C.5.1.6 Número de Profesores por Establecimiento, Sexo y Nivel de Formación .......................... 52
C.5.2 Educación No Formal ................................................................................................................ 52
C.5.2.1. Instituciones de Capacitación Existentes ................................................................................ 52
C.5.4 Tasa de Analfabetismo ................................................................................................................. 54
C.6 Salud........................................................................................................................... 56
C.6.1 Medicina convencional ............................................................................................................... 56
C.6.1.1 Infraestructura en Salud: Número, Tipo y Capacidad Instalada ............................................ 56
C.6.1.2 Ubicación de los Principales Establecimientos ........................................................................ 56
C.6.1.3 Estado y calidad de la infraestructura y del equipamiento disponible por establecimiento 57
C.6.1.3 Personal Medico, paramédico y administrativo de salud por Sexo y establecimiento. ..... 58
C.6.1.4 Accesibilidad al Servicio de Salud ............................................................................................. 59
C.7 Salud materna .............................................................................................................. 60
C.7.1 Existencia y uso de programas de salud nacionales ofertados por el Ministerio .................... 60
C.7.1.1 Causas principales de Mortalidad ............................................................................................. 61
C.7.1.2 Epidemiología: Tipo de vacunas y cobertura ........................................................................... 62
C.7.1.3 Incidencia de patologías en el Municipio ................................................................................. 62
C.7.2      Medicina Tradicional y prácticas .......................................................................................... 63
C.7.2.1 Curanderos y Parteras .............................................................................................................. 63
C.8 Saneamiento Básico.................................................................................................. 64
C.8.1 Estructura institucional urbana y rural ..................................................................................... 64
C.8.2 Calidad, cobertura y estado de los sistemas de agua potable .................................................. 65
C.8.3 Cobertura y medios para la eliminación de excretas ................................................................ 69
C.8.4 Recojo y tratamiento de residuos sólidos .................................................................................. 69
C.9 Fuentes y usos de energía. ........................................................................................................... 69
C.9.1. Tipo de Fuente: Eléctrica, gas, leña y otros: Coberturas ......................................................... 70


                                                                                                                                                         4
____________________________________________________PDM, Monteagudo, 2007 - 2011


C.10 Vivienda....................................................................................................................... 72
C.10.1 Tipo, Estado y calidad ................................................................................................................ 72
C.11 Transportes y Comunicaciones ................................................................................ 73
C.11.1 Red vial aeroportuaria........................................................................................................... 73
C.11.1.1 Principales tramos, longitudes y accesibilidad caminera ................................................................ 73
C.11.1.3 Oferta y calidad del transporte público interurbano, interprovincial e
interdepartamental .............................................................................................................................. 81
C.11. 2 Red de comunicaciones ............................................................................................................ 81
C.11.2.1 Servicios existentes ................................................................................................................. 81
C.11.2.2 Cobertura telefónica Pública y domiciliaria........................................................................... 82
C.11.2.3 medios de Comunicación: Tv. Radioemisoras, prensa escrita, etc. .................................... 82
C.12 Protección y Seguridad Ciudadana .......................................................................... 83
C.12.1 Personal policial disponible ........................................................................................................ 83
C.12.2 Frecuencia delincuencial ............................................................................................................ 83
C.12.3 Disponibilidad y estado del equipamiento para la seguridad ciudadana................................. 83
C.12.4 Instituciones de protección a la familia y contra la violencia intrafamiliar ............................. 83
D. ASPECTOS ECONÓMICO-PRODUCTIVOS .............................85
D.1 Áreas Protegidas.......................................................................................................... 85
D.1.1 Categorías y Superficies ............................................................................................................... 85
D.2. Acceso y Uso Productivo del Suelo........................................................................... 85
D.2.1. Tamaño y Uso de la Tierra ......................................................................................................... 85
D.2.2 Superficie de tierra bajo riego y a secano .................................................................................. 87
D.2.3 Tenencia del suelo........................................................................................................................ 88
D.2.3.1. Formas de tenencia .................................................................................................................. 88
D.2.3.2 Condición Jurídica ..................................................................................................................... 88
D.2.3.3 Tamaño de la propiedad familiar y comunal ........................................................................... 89
D.2.3.4 Régimen de propiedad .............................................................................................................. 90
D.2.3.5 Origen de la Propiedad: Herencia, dotación, compra, colonización ..................................... 90
D.3 Sistemas de Producción ............................................................................................ 90
D.3.1 Sistema de Producción agrícola .................................................................................................. 90
D.3.1.1 Principales cultivos y variedades .............................................................................................. 91
D.3.2 Calendario Agrícola ..................................................................................................................... 92
D.3.2.1 Tecnología empleada................................................................................................................. 93
D.3.2.3 Rotación de cultivos y manejo de suelos ................................................................................ 94
D.3.2.3 Relación superficie cultivable/cultivada .................................................................................... 95
D.3.2.4 Insumos Semilla, Fertilizantes y Fitosanitarios ........................................................................ 95
D.3.3 Superficie, Rendimiento y volúmenes de producción por cultivo ............................................ 97
D.3.3.1 Destino de la producción Agrícola .......................................................................................... 99
D.3.3.2 Principales subproductos .......................................................................................................... 99
D.3.3.3 Plagas y enfermedades .............................................................................................................. 99
D.3.3.3 Infraestructura Productiva ...................................................................................................... 101
D.3.3.4 Organización de la fuerza de trabajo ..................................................................................... 102
D.3.3.5 Costos de Producción y Rentabilidad ..................................................................................... 94
D.4.Sistema de Producción Pecuario................................................................................ 95
D.4.1.     Población por especies principales (ganado mayor y menor)............................................ 95
D.4.2 Tecnología y manejo de Especies y razas ............................................................... 96
D.4.3.1 Productos y subproductos ....................................................................................................... 97


                                                                                                                                                 5
____________________________________________________PDM, Monteagudo, 2007 - 2011


D.4.3.2 Insumos utilizados ..................................................................................................................... 98
D.4.3.3 Manejo de praderas y forrajes .............................................................................. 98
D.4.3.4 Carga animal .......................................................................................................... 99
D.4.3.5 Destino de la producción ......................................................................................................... 99
D.4.3.6 Presencia de enfermedades y sanidad animal ........................................................................ 100
D.4.4 Organización de la fuerza de trabajo...................................................................................... 100
D.5. Sistema de Producción Forestal.............................................................................. 101
D.5.1 Especies y superficies ................................................................................................................. 101
D.5.2 Tecnologías ................................................................................................................................. 101
D.5.3 Volumen y destino de la producción..................................................................... 102
D.6 Sistema de caza, pesca .............................................................................................. 102
D.6.1 Principales especies .................................................................................................................... 102
D.6.2 Instrumentos............................................................................................................................... 103
D.7 Sistema de Producción Artesanal y/o Microempresarial ........................................................... 103
D.7.1 Principales productos................................................................................................................. 103
E. ASPECTO ORGANIZATIVO - INSTITUCIONAL .................105
E.1 Formas de organización seccional, comunal e intercomunal .............................. 105
E.2 Estructura y niveles de decisión por sexo ................................................................ 105
E.2.1       Organizaciones Sociales Funcionales (tipo, área de trabajo, liderazgo de mujeres) ...... 106
E.2.2 Instituciones públicas y privadas ................................................................................................ 107
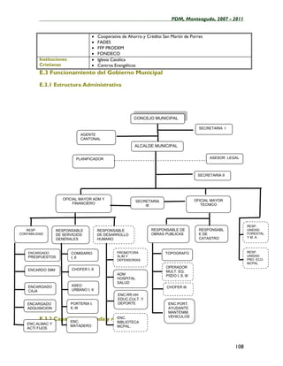
E.3 Funcionamiento del Gobierno Municipal ................................................................. 108
E.3.1 Estructura Administrativa ........................................................................................................... 108
E.3.2 Capacidad instalada y recursos .................................................................................................. 108
E.3.3 Fuentes de ingreso ...................................................................................................................... 110
F. SITUACIÓN SOCIOECONÓMICA ............................................111
F.1 Perfil de Pobreza ........................................................................................................ 111
F1.1 Índice de Desarrollo Humano ..................................................................................................... 111
F.1.2 Pobreza según NBI (INE) ............................................................................................................ 111
G. SITUACION ECONÓMICA ......................................................112
G.1 Distribución del Ingreso ............................................................................................ 112
G.1.1 Población económicamente activa (edad) ................................................................................ 112
G.2 Empleo ........................................................................................................................ 113
G.2.1 Población ocupada por categoría .............................................................................................. 113
G.2.2 Principales Actividades económica ........................................................................................... 113
G. 2.3 Roles de Hombres y Mujeres en los Sistemas de Producción .............................................. 115
H. ASPECTOS POLITICOS..............................................................115
H.1. Resultados Elecciones Municipales 2005 ................................................................ 115
I. PROBLEMÁTICA MUNICIPAL ...................................................116
I.1 Principales Problemas para el desarrollo Socio Cultural ........................................ 116
I.2 Principales problemas del sector económico-productivo ....................................... 121
1.3 Principales problemas de Recursos Naturales y Medio Ambiente ........................ 121
1.4. Principales Problemas en el Desarrollo Institucional Municipal ........................... 122
J. POTENCIALIDADES Y FORTALEZAS ......................................123
K. ESTRATEGIA MUNICIPAL …… ………………………………..115




                                                                                                                                                     6
____________________________________________________PDM, Monteagudo, 2007 - 2011




                                                  DIAGNOSTICO




                                                                              7
____________________________________________________PDM, Monteagudo, 2007 - 2011


A.      ASPECTOS ESPACIALES

A.1.            Ubicación Geográfica

     El Municipio de Monteagudo, es la primera sección municipal de la Provincia Hernando Siles,
     del Departamento de Chuquisaca. La capital de sección se encuentra a 315 Km. de la ciudad
     de Sucre.

     A continuación se presentan 3 mapas que grafican su ubicación:




                                                                                              8
____________________________________________________PDM, Monteagudo, 2007 - 2011




   El Municipio de Monteagudo se ubica entre las siguientes coordenadas:
       • 19º30’ y 20º30’ Latitud sur
       • 63º45’ y 64º15’ Longitud oeste


                                                                              9
____________________________________________________PDM, Monteagudo, 2007 - 2011



   Sus distancias longitudinales extremas de Norte a Sur alcanzan a 188 Km. y de Este a Oeste a
   88 Km. lineales.

   El Municipio de Monteagudo limita: Al norte con la Provincia Tomina, al sur con el Municipio
   de Huacareta, al oeste con la Provincia Azurduy y al este con la Provincia Luis Calvo.

A.1.2.        Extensión

   La provincia Hernando Siles cuenta con una superficie territorial de 5,473.0 Km.², una de sus
   dos secciones: El Municipio de Monteagudo, tiene una extensión de 3,288.01 Km.². Dicha
   superficie, se extiende de Norte a Sur entre los ríos Azero y Parapeto y de Este a Oeste entre
   las Serranías de Iñao y Alto el Dorado.

A.2. División Político-Administrativa

A.2.1.        Distritos y Cantones

   La primera sección de la provincia Hernando Siles, fue creada mediante Ley, el 13 de octubre
   de 1840. Conformada por cuatro Cantones: Sauces, Pedernal, Fernández y San Juan del Piraí.
   Como Capital Provincial la ciudad de Monteagudo con ubicación en el cantón Sauces. (Fuente:
   Resolución del Concejo Municipal Nº 3/97 del 13 de enero/97 y Resolución Nº 37/97 de 23 de
   mayo/97).

   La división cantonal ha sido realizada en función de los cuatro "cañones" o valles presentes en
   el municipio, que delimitan fisiográficamente uno de otro.

   Cuadro 1. Extensión Territorial de Cantones del Municipio Monteagudo


                Cantón                       Capital           Superficie(Km.²)

                Sauces                       Monteagudo                     1.439,15
                Pedernal                     Pedernal                         267,88
                Fernández                    Fernández                        908,16
                San Juan del Piraí           S. J. del Piraí                  672,82

                TOTAL                                                      3.288,01
           Fuente: G. Municipal Monteagudo




A.2.2.    Comunidades y Centros Poblados




                                                                                               10
____________________________________________________PDM, Monteagudo, 2007 - 2011


                                                            El Municipio cuenta con 93 OTB’s legalmente constituidas,
                                                            existiendo comunidades lejanas, dispersas y con escasa cantidad de
                                                            familias. Se pueden apreciar tres tipos de OTBs: 77 Comunidades
                                                            Campesinas (82.80%), 12 Juntas Vecinales (12.90%) y 4 Pueblos
                                                            Indígenas (4.30%).

                                                            El centro poblado y más importante a la vez capital de sección y de
                                                            provincia, es la ciudad de Monteagudo que comprende las
                                                            poblaciones de, Candúa y Monteagudo.



       Cuadro 2. Cantones y OTBs Legalmente Establecidas en Monteagudo
                                                 CANTON
 N°                     LOS SAUCES                            SAN JUAN DEL PIRAI           PEDERNAL            FERNANDEZ
   1    21 De Septiembre      J.V   Chuncusla            C.C Cortaderal             C.C   Camalote       C.C Cachi Mayu     C.C
   2    24 De Mayo            J.V   Chuya yacu           C.C Despensas              C.C   Canizal        C.C Caraballo      C.C
   3    1° De Mayo            J.V   Cruce Piraimiri      C.C El Bañado (San Juan)   C.C   Chajra Pampa   C.C Chaco Bañado   C.C
   4    La Tablada            J.V   Cumarindo            C.C Ingavi                 C.C   Chapimayu      C.C El Rodeo       C.C
   5    Lagunillitas          J.V   Heredia              C.C La Capilla             C.C   El Achiral     C.C Fernández      C.C
   6    Los Naranjos          J.V   Los Pinos            C.C Naranjos (San Juan)    C.C   El Limonal     C.C Hierba Pampa   C.C
   7    Los Pinos             J.V   Mataral              C.C Palmarcito             C.C   El Puente      C.C Los Arcos      C.C
   8    P, José Barbero       J.V   Maychamayu           C.C Pampa La Lima          C.C   Pedernal       C.C Potreros       C.C
   9    Paraíso               J.V   Naranjos             C.C San Juan Del Piraí     C.C   Nogalito       C.C Pucamayu       C.C
  10    S. José del Bañado    J.V   Peñadería            C.C Yajo Pampa             C.C   Roldana        C.C San Lorenzo    C.C
  11    San Juan              J.V   Pozuelos             C.C Agua y Leche           C.C                      Saucecitos     C.C
  12    Barrio Central        J.V   Puca Huasi           C.C Porongos               C.C                      Uli Uli        C.C
  13    Cañadillas           P.I.   Pucamayu             C.C Yana Yana              C.C                      Vallecitos     C.C
  14    Casapa               P.I.   S. M. del Bañado     C.C
  15    Ñaurenda             P.I.   S. P. del Parapetí   C.C
  16    Itapenti             P.I.   S. P. del Zapallar   C.C
  17    S. Miguel Pampas     C.C    Santa Rosa           C.C
  18    Aguadillas           C.C    Sauce Mayu           C.C
  19    Alto Cazadero        C.C    Sivinga Mayu "A"     C.C
  20    Alto Divisadero      C.C    Sivinga Mayu "B"     C.C
  21    Azero Norte          C.C    Sombrerillos         C.C
  22    Bartola              C.C    Tacuara              C.C
  23    Bohórquez            C.C    Valle Nuevo          C.C
  24    Buena Vista          C.C    Vallecitos           C.C
  25    Cañón Largo          C.C    Villa Fernández      C.C
  26    Cahuayuri            C.C    Parapeti Ñaurenda    C.C
  27    Capilla Vieja        C.C    Las Palmitas         C.C
  28    Cerrillos            C.C    Yaconal              C.C
  29    Pucara Alto          C.C.
Fuente: G. Municipal de Monteagudo




A.3.          Manejo espacial



                                                                                                                  11
____________________________________________________PDM, Monteagudo, 2007 - 2011


A.3.1.       Uso y ocupación del Suelo

   De acuerdo a la Zonificación Agro ecológica del Municipio elaborada por el Zonisig, se tiene la
   siguiente caracterización del uso y ocupación actual del espacio:

   •      Tierras de uso Agropecuario Intensivo

   A esta unidad corresponde una superficie de 107,87 Km.2 equivalente al 3,3 % de la superficie
   del Municipio. En ésta, se dan la agricultura anual extensiva y ganadería extensiva a campo
   abierto. La superficie agrícola es reducida y existen pocos lugares planos, mayormente se
   trabaja en chacos de ladera. Existen posibilidades de riego, algunas familias tienen sembrados
   pastos.

   Esta asignación de uso del suelo se encuentra en los valles de los 4 cantones del Municipio;
   específicamente en las siguientes ubicaciones:

        Cantón                                        Ubicación del Suelo
       Sauces:      Se ubica en las pequeñas terrazas de ambos márgenes del río Sauces, también incluye las
                    pequeñas terrazas del río Zapallar, en Valle Nuevo (Terrazas del río San Antonio), y la
                    comunidad de Azero Norte.
       San Juan:    Comprende las terrazas aluviales de los ríos: Armado, Parapetí y Piraí, también gran
                    parte de las comunidades de éste cantón.
       Pedernal:    Se ubica en las terrazas y parte del piedemonte de ambos márgenes del río Azero, que
                    atraviesa de sur a norte la totalidad del cantón Pedernal, comprendiendo las
                    comunidades de Pedernal, Camalote, Chajrapampa, Roldana, El Puente, Chapimayu y
                    Canizal.
       Fernández:   En las pequeñas terrazas de ambos márgenes de la Quebrada de Fernández a Rodeo y
                    toda la ribera del río Parapetí (ambos frentes); también incluye las pequeñas terrazas de
                    San Lorenzo y Puca Mayu.


   •      Tierras de uso Agropecuario Extensivo

   La superficie que comprende esta unidad alcanza a 62,39 Km.2 equivalente al 1,9 % de la
   superficie del Municipio. A ella, corresponde sólo una zona del cantón Sauces, en las terrazas
   de ambos márgenes del río Bañado. También se incluye en ésta unidad la parte sur del Cantón:
   la Hacienda de Capirenda e Itacua.

   La zona de El Bañado, está constituida por terrazas, pies de montes, llanuras y algunas
   pendientes suaves; con inclinación entre el 1 y 10%. Los suelos son pobres a moderados en
   nutrientes y en algunos lugares tienen textura arenosa; último aspecto que puede limitar la
   intensificación de la agricultura.

   No obstante, en el sector de El Bañado, entre San Miguel de las Pampas y Suspiros se puede
   acceder a un uso agropecuario intensivo, bajo condiciones especiales de manejo en virtud a la
   demanda de productos por la ciudad de Monteagudo.

   El clima es subtropical con un periodo de crecimiento de 5 a 8 meses, y tiene disponibilidad de
   agua para riego. La vegetación dominante es de bosque denso semidecíduo. Por otro lado, la
   accesibilidad es de media a alta.




                                                                                                          12
____________________________________________________PDM, Monteagudo, 2007 - 2011


•       Tierras de Uso Agrosilvopastoril

   Tipo de uso                                               Características
Uso Silvo pastoril y    Ubicado en los alrededores de la población de Duraznitos, la superficie que comprende
agropecuario            esta unidad alcanza a 18,96 Km.2 equivalente al 0,6 % de la superficie del Municipio.
extensivo
Uso                     Esta categoría comprende sobre todo paisajes de colinas, al norte y al sur de la ciudad de
Agrosilvopastoril       Monteagudo.
                        La superficie que comprende esta unidad alcanza a 140,37 Km.2 equivalente al 4,3 % de la
                        superficie del Municipio. Presenta pendientes escarpadas con cimas inclinadas y áreas planas
                        en los valles. Los suelos son muy poco profundos a profundos con problemas de erosión
                        hídrica en las áreas de mayor pendiente. La accesibilidad varía de media a baja y la densidad
                        poblacional de baja a moderada.
                        Una parte de esta unidad, ubicada al Noreste, ha sido incluida en la propuesta del “Área
                        protegida del Iñao”.


    •    Tierras de protección con uso restringido

         Las tierras designadas bajo la categoría de
         Protección del uso de suelo, constituyen
         importantes espacios ubicados, el primero, al
         oeste del municipio en el cantón Fernández
         en el límite con el municipio de Azurduy, el
         segundo espacio se encuentra al sureste del
         cantón Sauces y es parte de la serranía del
         Iñao.
         La superficie que comprende esta unidad
         alcanza a 394,60 Km.2 equivalente al 12,0 %
         de la superficie del Municipio. En esta faja del
         Sub. Andino, los paisajes dominantes son las
         serranías de relieve escarpado, con
         afloramientos rocosos. Los suelos son muy
         poco profundos y bajos a moderados en
         nutrientes. El clima es subtropical, sub.
         Húmedo a seco y la vegetación consiste en
         bosque denso a ralo; semi-siempreverde a                 Serrania del Iñao
         decíduo. La accesibilidad y densidad
         poblacional son de bajas a medias.




                                                                                                            13
____________________________________________________PDM, Monteagudo, 2007 - 2011


B. ASPECTOS FÍSICO-NATURALES

B.1. Descripción Fisiográfica

   De acuerdo con el Mapa Fisiográfico Departamental, la región está clasificada como “Sub.
   Andina”, caracterizada por una cadena montañosa paralela a la cordillera de los Andes, aunque
   de menor extensión y altura. Esta cadena montañosa ocupa prácticamente el 90% de la
   provincia Hernando Siles hacia el Este. Solamente una delgada franja hacia el Oeste (10%),
   limitante con las provincias de Cinti y Azurduy, estaría dentro del sistema geomorfológico de
   la cordillera Oriental.

   Los rasgos del sistema geomorfológico del Sub. Andino, están caracterizados por la presencia
   de serranías de formas más armoniosas y con plegamientos más regulares, ocasionados por
   compresiones de orientación E-O. Como formas mayores, se presentan serranías paralelas
   entre sí, coincidentes con el alineamiento de anticlinales alargados que separan los cordones
   orográficos. Se encuentran sinclinales de relativa amplitud que forman valles de relieve
   relativamente uniformes, donde se presentan serranías más bajas y colinas intermedias. Al ser
   los valles más espaciosos y abiertos que los de la cordillera Oriental, los pies de montes son
   algo más amplios y las terrazas más extendidas.

   Existe un evidente paralelismo de las principales formas estructurales en la región (anticlinales
   y sinclinales), con las fallas geológicas longitudinales, todos los cuales tienen rumbo N-S, sin
   embargo hay gran cantidad de fallas transversales de menor longitud E-O, que actúan como
   elementos de ajuste.

B.1.1. Altitudes

   El Municipio presenta rangos de altitud que oscilan entre los 3.200 metros SNM y los 620
   metros SNM. Siendo la cima más alta Aguadillas, y la más baja el Iñao; con un promedio de
   altitud de 1.322 metros SNM.

B.1.2. Relieve y topografía

   En esta formación, de cadena montañosa, existen serranías estrechas, paralelas, con declives
   suaves a pronunciados. De acuerdo con esta diferencia de altitud existen serranías altas,
   medias, bajas y colinas, distribuidas de manera indistinta, formando valles angostos y alargados.
   Estos cañones son los únicos lugares que ofrecen espacios agrícolas y pecuarios en sus
   terrazas y pie de montes.

   Estas formaciones fisiográficas revisten mucha importancia por los ríos que contienen, los
   caminos que se han establecido a lo largo de su estructura, los asentamientos humanos y la
   actividad agropecuaria.

   •   Serranías.

   Representan el 70% del Municipio. Comprenden las Serranías de los Milagros, Iñao, Khosko
   Toro. Tienen origen Sedimentario, pertenecientes al Pérmico, Carbónico, Triásico, Jurásico
   Cretácico; y sus materiales parentales son areniscas, conglomerados lutitas, limonitas y calizas.




                                                                                                 14
____________________________________________________PDM, Monteagudo, 2007 - 2011


   Entre las serranías paralelas, existen inclusiones de pequeños valles, donde se concentra la
   actividad agrícola. Comprenden los valles de los cantones Fernández, Pedernal, San Juan,
   Sauces.

   Los suelos de las serranías paralelas y pequeños valles son poco profundos a muy profundos,
   franco arenosos, francos, arenoso francos, franco arcillosos, bien a excesivamente drenados,
   bajos a moderados en su fertilidad natural. Clasificación Taxonómica: Typic Ustifluvents, Typic
   Ustipsamments, Typic Ustorthents, Typic Ustochrepts, Typic Haplustalfs. Clasificación FAO-
   UNESCO: Fluvisoles, Arenosoles, Regosoles, Cambisoles, Lixisoles.

   •     Colinas.

   Comprenden aproximadamente el 15% de la superficie del Municipio, está representada por
   colinas altas, medias y bajas. Geológicamente pertenecen al Terciario y Cuaternario, litología
   de areniscas, conglomerados, lutitas y limolitas. Las pendientes son de inclinadas a escarpadas.

   Entre estas colinas, se tienen pequeñas áreas con pendientes planas a inclinadas (pies de
   montes y terrazas aluviales), de origen coluvio-aluvial.

   •     Valles.

   Comprenden el 14% del territorio municipal, se encuentran en los 4 cantones del Municipio de
   Monteagudo; Cantón Fernández, Pedernal, San Juan y Sauces, son de origen aluvial y coluvio–
   aluvial, con predominio de terrazas aluviales y pies de montes, pendientes casi planas a
   inclinadas.

   •     Planicie Erosional.

   Abarca aproximadamente el 1% del Municipio, es una planicie de erosión con pie de monte,
   ligeramente disectada, con pendientes inclinadas a fuertemente onduladas y cuyos materiales
   de origen son: arenisca y coluvio-aluvial, con problemas de erosión.


B.2      Características Físico Biológicas

B.2.1 Pisos Ecológicos

   Los pisos ecológicos están definidos principalmente por altitudes y la formación boscosa; por
   tanto el Municipio corresponde al piso sub-tropical, con ligeros cambios en dirección Norte a
   Sur; de bosque denso siempre verde a bosque serrano chaqueño al Sur.

B.2.2.     Clima

   En la Sección Municipal de Monteagudo, se distinguen dos clases de climas: uno sub. húmedo,
   en la parte oriental de la sección (Sauces), y otro húmedo, en la parte occidental del Municipio
   (Fernández, Pedernal y San Juan).

   La clasificación climática determinada por el método Thornthwaite, establece un clima
   predominantemente semiárido, en algunos casos con un segundo índice megatermal, o
   también con un cuarto mesotermal y un tercer índice que con una débil o ninguna excedencia


                                                                                                15
____________________________________________________PDM, Monteagudo, 2007 - 2011


    de agua. Se presenta también aunque en menor proporción el clima sub. húmedo seco, el cual
    también puede variar en su segundo índice a megatermal o mesotermal, con el tercer índice de
    una baja o ninguna excedencia de agua.

    Sin embargo, también existen en algunos sub. Paisajes y sectores de la región, áreas donde la
    precipitación es mayor (por ejemplo el área de Despensas), donde hay más de 1500 mm. de
    lluvia anual, en los cuales se pueden manifestar bolsones de mayor contenido de humedad.
    Como promedio un valor anual en la ETP (1145) que supera a la precipitación también anual
    (984 mm.). Por lo tanto existe un claro déficit hídrico de aproximadamente 465 mm. Se
    confirma un almacenamiento potencial bajo en el suelo (111 mm.) y una exigua excedencia del
    mismo (6,6 mm.).


B.2.2.1 Temperatura máxima y mínima

    De acuerdo a datos obtenidos por el (SENAMHI REG. 3 – SUCRE Estación: Monteagudo), se
    tiene una temperatura media de 20,4º C, siendo la mínima absoluta de -7 º C y la máxima
    absoluta de 40.8 º C; estos datos corresponden al periodo 1994 -2004

Cuadro 3. Datos de Temperatura (º C)

TEMPERATURA ENE FEB MAR ABR MAY JUN JUL AGO SEP OCT NOV DIC ANUAL
Máxima Media        30,6 29,6     28,7 26,3 23,3 23,6 24,4         27,1   29,4   30,8   30,3   30,3    27,9
Mínima Media        17,1 16,9     16,5 14,6 11,4 7,9         6,2    7,5   10,3   14,5   15,9   16,9    13,0
Media               23,9 23,3     22,6 20,4 17,4 15,8 15,3         17,3   19,9   22,7   23,1   23,6    20,4
Máxima Absoluta     38,5 37,7     36,0 33,4 34,0 35,2 37,0         39,0   40,8   40,5   40,8   38,4    40,8
Mínima Absoluta      8,5 10,2     10,0      2,8   -0,5 -5,0 -7,0   -3,7   -2,5    4,0    6,0    7,5    -7,0
    Fuente: SENAMHI REG. 3 – SUCRE. Estación: Monteagudo

B.2.2.2 Precipitaciones pluviales, periodos

    Registros de la Estación de Monteagudo, muestran una precipitación media anual de 1009.0
    mm., presentando máximas de 211,5 mm. en el mes de enero y mínimas de 7,6 mm. en el
    mes de julio.

    Cabe mencionar que los valores de precipitación corresponden a registros históricos de 11
    años (1994 – 2004)

Cuadro 4. Datos de precipitación (mm.)

    AÑO       ENE FEB MAR ABR MAY JUN JUL AGO SEP OCT NOV DIC ANUAL
Media Total
(mm.)         181,9 211,5 153,0 68,8 33,4 15,1 7,6 11,9 22,9 82,4 88,9 131,7 1009,0
Máxima / 24
Horas (mm.)     93,7 103,7 70,6 58,2 22,8 10,4 18       35  66 78,2 93 115,2  115,2
Mínima/ 24
Horas (mm.)     11,3 10,8 12,4       9,4    9,6 5,9 3,6 3,3 3,5 7,7 8,3 11,3   97,1
Fuente: SENAMHI REG. 3 - SUCRE Estación: Monteagudo




                                                                                                  16
____________________________________________________PDM, Monteagudo, 2007 - 2011


    Según la información sistematizada, los niveles de aporte en la zona son deficitarios, por lo que
    la actividad agrícola, principalmente, se ve afectada.

B.2.2.3 Humedad relativa

    El balance hídrico anual promedio muestra un déficit de humedad, entre los meses de agosto a
    octubre. Dicha temporada, por la razón anotada, se constituye en un período crítico para la
    agropecuaria, que genéricamente es denominada: época seca

Cuadro 5. Datos Humedad Relativa Media (%)
  Promedio ENE FEB MAR ABR MAY JUN JUL AGO SEP OCT NOV DIC ANUAL
 1992 - 2004 71,5 74,7 75,6 77,0 77,2 73,9 62,8 60,8 57,5 60,5 63,5 69,9 68,8
Fuente: SENAMHI REG. 3 – SUCRE. Estación: Monteagudo
B.2.3       Suelos

B.2.3.1 Principales características

    De acuerdo a los estudios efectuados por el ZONISIG, los suelos del Municipio, tienen las
    siguientes características:


RELIEVE  Y                              CARACTERÍSTICAS DE LOS SUELOS
TOPOGRAFIA
Serranías        Los suelos son muy poco profundos a moderadamente profundos, con muchos
                 afloramientos rocosos y piedras en la superficie; texturas dominantes franco arenosas,
                 arenoso francas, francas, franco arcillosas; bien drenados; bajos a moderados en su
                 fertilidad natural.
                 Los suelos de las serranías paralelas y pequeños valles son poco profundos a muy
                 profundos, franco arenosos, francos, arenoso francos, franco arcillosos, bien a
                 excesivamente drenados, bajos a moderados en su fertilidad natural.
Colinas          Los suelos son muy poco profundos a profundos, con muchas piedras en la superficie y el
                 perfil; franco arenosos, francos; bien drenados; pobres en nutrientes.
                 Los suelos de las pequeñas áreas con pendientes planas a inclinadas (pie de monte y
                 terrazas aluviales), son moderadamente profundos a muy profundos; franco arenosos,
                 francos, arenoso francos; bien a excesivamente drenados, bajos en fertilidad natural.
Valles           Los suelos son poco profundos a muy profundos, bien a excesivamente drenados; franco
                 arenosos, francos, arenoso francos, arenosos, franco limosos, franco arcillosos; bajos a
                 moderados en nutrientes.
Planicie         Los suelos son poco profundos a profundos con muchas piedras en la superficie y el perfil
Erosional        bien a imperfectamente drenados, franco arcillosos a arcillosos; moderados a pobres en
                 nutrientes.
                 El recurso edafológico es uno de los recursos mejor conocidos por los agricultores, su
                 productividad y la presión familiar por agrandar las parcelas para satisfacer las necesidades
                 obligan a labrar suelos de pendiente y de pobres condiciones.




                                                                                                         17
____________________________________________________PDM, Monteagudo, 2007 - 2011


   De acuerdo a la clasificación se tiene los siguientes tipos de suelo

                                 Tipo de suelo           Porcentaje
                             Suelo arcilloso                  46%
                             Suelo arenoso                    27%
                             Suelo franco                      4%
                             Suelo Aluvial                    15%
                             Rocas (arenisca)                  8%
                             TOTAL                           100%

   Dada la estructura accidentada de la superficie territorial; el recurso suelo agrícola es escaso.
   Se tiene un porcentaje de 4.20% de suelos con cultivos, sin embargo, algunos de ellos no son
   precisamente suelos cultivables; por el contrario son áreas de protección invadidas, parcelas
   en las faldas inferiores de las serranías, éstas son: laderas no aptas, por la elevada pendiente y
   la fragilidad de su estructura; cuyas cosechas van bajando año tras año. Por esta razón se
   practica una agricultura inmigrante o temporal de 3 a 4 años, período en que vuelve el
   agricultor a la misma parcela, precisamente, por la escasez de tierras agrícolas.

   Los únicos suelos agrícolas lo constituyen las terrazas que se encuentran a la vera de los ríos y
   los pies de montes, cuyo aprovechamiento reviste un uso cuidadoso, para no caer en un
   proceso rápido de deterioro a agotamiento del suelo.

B.2.3.2 Zonas y grados de erosión

   El proceso erosivo más importante al interior de la circunscripción Municipal es el hídrico;
   provocado principalmente por el mal uso de los suelos: tala indiscriminada, deforestación con
   distintos fines, las quemas de la vegetación, la contaminación de las aguas superficiales, etc.;
   que derivan en la degradación de los suelos, aguas arriba y aguas abajo.

   El Estudio Integrado de los Recursos Naturales del Departamento de Chuquisaca sobre
   procesos de erosión, elaborado por el Departamento de Recursos Naturales de la EX -
   CORDECH, nos muestra datos cuantitativos de la pérdida de suelos por erosión en algunos
   Cantones de la Sección Municipal, que varían entre 9,1 TM/año; en las terrazas bajas, a 181
   TM/año en las serranías; calculados mediante la ecuación universal de pérdida de suelos
   propuesta por Wischmeier y Smith.

   No se tienen identificadas áreas con procesos erosivos importantes, es sabido que se viene
   afectando el equilibrio medioambiental, pero todavía no se hacen críticos los efectos.

B.2.3.3 Prácticas y Superficies Recuperables

   Dada la importante participación de CARE, y gracias a la capacitación y asistencia técnica dada
   por esta institución, en años anteriores, ya se están practicando técnicas de explotación y
   conservación de suelos. No se tienen superficies recuperadas, pero se sabe que los
   productores, ya están utilizando técnicas para evitar la erosión de suelos

   Por ejemplo, se han plantado una variedad de especies de árboles en el Cantón Los Sauces, de
   acuerdo al siguiente detalle:




                                                                                                  18
____________________________________________________PDM, Monteagudo, 2007 - 2011


Cuadro 6. Especies Plantadas en el Cantón Sauces


                                   Área Declarada                    Especies Plantadas

         OTB                                                         Nogal
                            Chaqueada                                        Pino
                                            Reforestada    Timboy     Nº            Eucalipto
                          o Desmontada                                        Nº
                                                Ha        Nº Árboles Árbole         Nº Árboles
                               Ha                                           Árboles
                                                                       s

    Total Sauces                265.0           11.8          155        194     2,030       1,150

 Total San Juan Del
                                191.0           0.0           0.0        0.0       0.0        0.0
        Piraí

  Total Fernández                55.5           0.3           0.0        0.0       0.0        0.0

   Total Pedernal                96.0           0.0           0.0        0.0       0.0        0.0

Fuente: Unidad de Planificación G.M.M.

B.2.4     Flora

B.2.4.1 Principales especies

    Las eco-regiones de este municipio presentan una alta variabilidad, en la composición florística
    y estructural; encontrándose una gran cantidad de especies y con un desarrollo variable:
    existen áreas donde los árboles pueden alcanzar hasta los 15 y 20 m. de altura, pero en otras
    superficies se puede observar que la cobertura vegetal ha sido alterada por el “chaqueo”
    realizado para la habilitación de nuevas tierras destinadas a la actividad agropecuaria.

    Para la descripción de la cobertura vegetal, se han tomado las categorías por clases de
    formación, subclases y grupos de formación de acuerdo a la metodología de FAO-UNESCO
    (1973)

    •    Bosque denso siempre Verde Semidecíduo Submontano

    Esta formación vegetal se ubica al Noreste de la Ciudad de Monteagudo, como la Serranía del
    Iñao y otros componentes de serranías medias, abarcando de esta manera gran parte del
    municipio.

    La composición florística presenta una amplia presencia de especies. Encontrándose en el
    sotobosque abundante cantidad de hojarasca, descompuestos y en proceso de
    descomposición. Ejemplo de las principales especies son; palo barroso (Blepharocalyx
    salicifolius), mato (Myrcianthes pseudomato), con asociaciones de laurel (Cinnamonum porphyria),
    cedro (Cedrela lilloi), pino negro (Podocarpus parlatorei), yuruma (Myrsine coriaceae), sauco
    (Zanthoxylum coco), mono coco (Juglans australis).




                                                                                                    19
____________________________________________________PDM, Monteagudo, 2007 - 2011


   •   Bosque denso mayormente siempre Verde Semidecíduo Montano

   Esta formación está localizada principalmente en las serranías ubicadas al Este de Chapimayu y
   San Lorenzo; otra parte está localizada en la Serranía de los Milagros.

   El bosque está formado por árboles de más de 15 m. de altura, cuyas copas se tocan, el dosel
   superior presenta la presencia de follaje durante la mayor parte del año. En la composición
   florística se encuentran especies tales como itapalla, huacachi, tabaquillo, ramoneo, leche leche
   (Prestonia sp.), chari (Acacia praecox), palo zapallo (Pizonia sp.) laurel (Sapium haematospermum),
   quina (Myroxylon peruiferum), tajibo o lapacho (Tebebuia sp.)

   •   Bosque ralo siempre Verde de Transición Montano

   Se ubica el sector Oeste, al limite mismo del Subandino, limitando al mismo tiempo con la
   provincia Azurduy; formando manchas discontinuas de bosque ralo.

   Esta formación de bosque ralo presenta un dosel de 10 a 20 m. de altura. La estructura es
   compleja, con tres estratos y gran cantidad de epifitas, lianas, líquenes y musgos adheridos al
   tronco y a las ramas de los árboles. En los sectores poco intervenidos, dominan especies de
   palo barroso (Blepharocalyx salicifolius), mato (Myrcianthes pseudomato), con asociaciones de
   laurel (Cinnamonum porphyria), cedro (Cedrela lilloi), pino negro (Podocarpus parlatorei), en las
   zonas más bajas está el nogal (Juglans australis).

   •   Bosque ralo siempre Verde de Transición Nublado

   Se encuentra formando parte de serranías ubicadas en el sector Oeste y Noreste de la Ciudad
   de Monteagudo. Constituye una formación con importantes especies de árboles, en cuya
   composición se encuentran gran cantidad de epifitas, lianas, líquenes y musgos adheridos al
   tronco y a las ramas de los árboles; debido a la presencia de bastante humedad y nieblas
   frecuentes.

   Entre las principales especies están: palo barroso (Blepharocalyx salicifolius), mato (Myrcianthes
   pseudomato), asociaciones de laurel (Cinnamonum porphyria), cedro (Cedrela lilloi), pino negro
   (Podocarpus parlatorei), también se encuentran asociaciones de yuruma (Myrsine coriaceae),
   sauco (Zanthoxylum coco), mono coco (Juglans australis), aliso Alnus acuminata y el alizo rojo
   (Myrica pubescens) en menor proporción. El aprovechamiento forestal está limitado por las
   pendientes elevadas.

   •   Bosque ralo siempre Verde Semidecíduo Submontano

   Comprende las pendientes y partes bajas de las serranías, formando polígonos discontinuos en
   gran parte del municipio. Esta formación de bosque ralo presenta cierto grado de
   intervención, tiene un dosel de 10 a 15 m de altura. La estructura es compleja, se encuentran
   bastantes epifitas, lianas, líquenes y musgos, con abundante hojarasca en descomposición. En
   los sectores poco intervenidos, dominan especies de palo barroso (Blepharocalyx salicifolius),
   nogal o mono coco (Juglans australis), Ceibo (Erythrina falcata), Tipa (Tipuana tipu), zapallo
   (Pisonia ambigua), quina (Myroxyllon peruiferum), soto mara (Cardenaseodendrum brachypterum).
   Actualmente existe un aprovechamiento mínimo de madera y subproductos del bosque.




                                                                                                   20
____________________________________________________PDM, Monteagudo, 2007 - 2011


   •   Bosque ralo Caducifolio Deciduo por sequía Submontano

   Comprende el sector Sur y Norte de la población de San Juan del Piraí, en las partes bajas de
   las serranías.

   Constituye una formación con una alta variabilidad de especies vegetales, en cuya composición
   se encuentran algunas epifitas, lianas, líquenes y musgos. Entre las principales especies están:
   mato (Myrcianthes pseudomato), laurel (Cinnamonum porphyria), cedro (Cedrela lilloi), nogal de
   monte (Juglans australis), soto (Schinopsis haenkena), quina (Myroxyllon peruiferum), soto mara
   (Cardenaseodendrum brachypterum). El aprovechamiento forestal es muy limitado por los bajos
   volúmenes maderables encontrados y en algunos casos debido a las pendientes pronunciadas.

   •   Bosque ralo Caducifolio mayormente Espinoso Submontano

   Se encuentra en un sector de la Serranía los Milagros, formando una franja continua de Norte
   a Sur, hasta las poblaciones de Ñacamiri y Rosario del Ingre; de esta manera como ocurre con
   muchas unidades de vegetación, abarcan al mismo tiempo los municipios de Monteagudo y
   Huacareta.

   Es una comunidad de bosque abierto, la mayoría de los árboles pierden su follaje cada año en
   época desfavorable. Presenta muchas especies de árboles con corteza gruesa y fisurada, así
   también, epifitas resistentes a la sequía. En el estrato inferior se encuentran especies tales
   como: motojobobo (Lycianthes asarifolius), ramoneo (Chamissoa maximiliani), garrancho (Acacia
   etilis), mataco (Acacia sp.). En el estrato arbóreo están: cebil (Anadenanthera macrocarpa),
   guaranguay (Tecoma sp.), orochi (Cochlospermum sp.), soto (Schinopsis haenkeana), lanza
   (Terminalia triflora). El potencial maderable del bosque es muy bajo, actualmente se extrae
   madera para el uso doméstico: leña y subproductos del bosque como las plantas medicinales.

   •   Bosque ralo extremadamente Xeromórfico Deciduo por sequía Submontano

   Esta formación se encuentra en el sector Sureste, casi al limite con la provincia de Luis Calvo.
   Comprende una formación de bosque ralo abierto, la mayoría de los árboles pierden su follaje.

   Esta unidad recibe una fuerte influencia climática del chaco, en la composición florística
   encontramos asociaciones de carahuata (Bromelia sp.), tala, (Celtis sp.), algarrobo (Prosopis
   laebigata), sirado (Acacia sp.), garrancho (Acacia etilis), cebil (Anadenanthera macrocarpa,
   Anadenanthera colubrina), soto (Schinopsis haenkeana), lanza (Terminalia triflora), kacha kacha
   (Aspidosperma quebracho blanco). La utilización del recurso bosque está dada, principalmente,
   por la ganadería extensiva de vacunos, leña y productos del bosque.

   •   Matorral siempre Verde Estacional o Transición Submontano

   Comprende principalmente un sector, ubicado al Sur de la Ciudad de Monteagudo, con
   abundante regeneración de cobertura herbácea y matorrales.

   Comunidad mayormente formada por fanerófitas leñosas cespitosas densas y ralas; cuyas
   principales especies se encuentran en asociaciones de grama (Cynodon dactylon), cola de zorro
   (Aristida adscencionis), malva (Abutilon sp.), matorrales de chacatea (Dodonaea viscosa), lloque
   (Lithraea termifolia), (Piper elongatum). Esta zona está actualmente destinada al pastoreo




                                                                                                21
____________________________________________________PDM, Monteagudo, 2007 - 2011


   extensivo de ganado vacuno y caprino. Presenta un buen potencial para el establecimiento de
   programas de reforestación.

   •   Matorral mayormente Caducifolio de Estacional o Transición Montano

   Se ubica en el sector Oeste al límite con el Subandino y la provincia Azurduy, corresponde a
   una zona de topografía accidentada y pendientes abruptas que dificultan su acceso.

   La comunidad vegetal formada mayormente por especies leñosas cespitosas (arbustos) y en
   cojín, en asociación con herbáceas y gramíneas, que desarrollan sobre material de areniscas y
   lutitas. Ejemplo de las principales especies son: lloque (Lithraea termifolia), variedades de
   tholares (Bacharis spp.), kaspi paja (Bothriochloa barbinodis), cola de zorro (Aristida adsencionis).
   Se observa una baja presencia de ganado vacuno; el mismo proviene, en su gran mayoría, de la
   provincia Azurduy.

   •   Herbácea Graminoide baja Sinusia Arbórea Montano

   Esta unidad de vegetación se encuentra principalmente en la cima de la Serranía de los
   Milagros. En esta zona, predomina una asociación de especies herbáceas y arbustivas, con
   algunos árboles. Las sucesivas quemas, en años anteriores, ha dejado pequeños “bosquetes” de
   cedro y aliso en los sectores de drenaje, posibilitando de esta manera, la regeneración y una
   sucesión secundaria de especies tales como: kaspi paja (Bothriochloa barbinodis), cola de zorro
   (Aristida adscencionis) y matorrales arbustivos. También se encuentran orquídeas como
   (Cyrtopodium pflanzii, Oncidium herzogii) y bromelias como la carahuata, en lugares poco
   accesibles. Actualmente, el uso principal que se le da a esta zona es: el apacentamiento de
   ganado vacuno de carácter extensivo.

   •   Herbácea Graminoide baja Sinusia Arbustiva Nublado

   Esta unidad de vegetación se encuentra en el sector Oeste de la provincia, casi al límite entre
   el Subandino y la Cordillera Oriental. En esta unidad, también se dan las asociaciones de
   especies herbáceas y arbustivas; con influencia de frentes fríos y nubosidad en gran parte del
   año. Entre las principales especies están: kaspi paja (Bothriochloa barbinodis), grama (Cynodon
   dactylon), cola de zorro (Aristida adscencionis), orquídeas de inflorescencia roja (Cyrtopodium
   pflanzii, Oncidium herzogii), en lugares poco accesibles. Actualmente, el uso principal de esta
   zona, está muy limitado a la presencia de ganado vacuno, debido a las dificultades en su
   accesibilidad y fuertes pendientes con más de 90º.

   •   Áreas antrópicas

   Esta unidad comprende principalmente a la gran mayoría de los valles, donde actualmente se
   desarrollan las principales actividades de agricultura y ganadería.




                                                                                                     22
____________________________________________________PDM, Monteagudo, 2007 - 2011


B.2.5    Recursos forestales

B.2.5.1 Principales especies

   La Sección cuenta con un territorio rico en recursos forestales, los cuales se encuentran
   conformando bosques densos-ralos, matorrales, asociaciones con vegetación herbácea y
   algunas especies sobrevivientes en el área antrópica (suelos cultivados).

   Las diferentes y diversas especies forestales de las cuales las mas conocidas y aprovechables
   son: Cedro (Cedrela sp.); Cedrillo (Trichillia sp.); Quina (Miroxilon sp); Nogal (Junglans sp);
   Quebracho o soto (Schinopis lorentzil); Timboy (Enterolobium contortissliquum); Tipa (Tipuana sp.);
   Mistol (Zizipus mistol) últimamente el Guayacán.

   El bosque en la Sección ofrece a los pobladores madera para construcción, leña como
   combustible, forraje para el ganado en forma de hojarasca, ramoneo y pasturas.

   De esta manera, el Municipio de Monteagudo presenta un interesante potencial forestal
   maderable; que ha sido evaluado mediante muestreos en gran detalle: en parcelas de 5000 m2
   (0,5 Ha). Para los cálculos del volumen comercial (VC), se ha tomado un DAP > = a 40 cm. y
   para el volumen potencial, se ha tomado un DAP < a 40 cm. (Ver Cuadro 7)


   Cuadro 7.        Estimación     de    los   Volúmenes      Maderables      para     el    Municipio
   Monteagudo

                                                  Volumen        Volumen         Volumen
                 Ubicación próxima
                                                  comercial      potencial          total
                   del inventario
                                                     (1)            (2)          = (1) + (2)
           8 km. W de Valle Nuevo                    11.01          2.27             13.28
           Alto Pucara                               12.03          8.10             20.13
           3 km. E de Chapimayu                      13.23          4.44             17.67
           3 km. E de Cerrillos                      19.48          3.53             23.01
           1 km. N de Las Abras                        0.0          3.91             3.91
           1 km. al N de Alto Pucara                  2.95          1.92             4.87
           1 km. al NE de Alto Pucara                 1.00          0.78             1.78
           1 km. al S de Alto Pucara                 17.99          6.59             24.58
           14 km. al SW de Piraimiri                  6.22          10.29            16.51
           5 km. al S de Pampa Heredia                8.01          13.05            21.06
           8 km. SW de Pampa Heredia                  7.52          5.91             13.43
           Zapallar - Los pinos                       2.89          3.96             6.87
           4 km. al S de Capirenda                    1.33          4.11             5.44
           3 km. NE San Juan del Piraí                8.49          8.54             17.02
           8 km. NE San Juan del Piraí               13.46          12.7             26.16
        Fuente: Base de datos Zonisig




                                                                                                   23
____________________________________________________PDM, Monteagudo, 2007 - 2011


B.2.6   Fauna

B.2.6.1 Principales especies

   Al interior de los montes, existe gran cantidad de animales silvestres, entre los cuales están las
   siguientes especies: Buho virginianus (Búho), Aratinga mitrata (Loro cara colorada), Pionus
   maximiliani (Loro). En bosques de pino nativo: Tamandua tetradactyla (Oso hormiguero),
   Pseudalopex gymnocercus (Zorro ovejero), Cerdocyon thous (Zorro gallinero), Eira barbara
   (Melero), Felis concolor (Puma).

   Muchas de estas especies, se encuentran amenazadas y en pleno proceso de extinción, como
   es el caso de Tayassu pecari (Chancho de monte), Mazama americana (Venado colorado),
   Mazama gouazaubira (Venado arrocillo), Dasyprocta punctata (Jochi pinto), utilizado para el
   consumo humano; la alteración de su hábitat, ha originado que sus hábitos de alimentación
   cambien por los productos que cultivan los agricultores. Una especie de mucho interés, pero
   también amenazada, es el Tremarcios ornatus (Oso andino), en la serranía de Los Milagros.

   Dado que por el territorio surcan importantes ríos, existe también una riqueza piscícola muy
   importante que es, en algunos casos, inadecuadamente explotada por los métodos de pesca.
   Las especies principales son el sábalo y el surubí.

B.2.7   Recursos hídricos

B.2.7.1 Fuentes de agua, disponibilidad y características.

   Todas las comunidades están establecidas junto a grandes y pequeños ríos, de tal forma que
   este recurso es abundante para el uso doméstico. Con el objeto de evitar las contaminaciones
   se han ejecutado trabajos de instalación de agua a través de sistemas por cañería.

   Para fines de riego, el recurso hídrico es también abundante y existen varias cuencas menores
   con volúmenes anuales de agua susceptibles de ser aprovechados para riego; sin embargo, la
   topografía de casi la totalidad de la circunscripción municipal no permite su uso, o la encarece.

   En general, varias riberas de los ríos se utilizan como sistemas de riego, por ejemplo, en el
   cantón Sauces en varios puntos de las márgenes del río Bañado, así como en el río Azero.
   Asimismo, en el cantón Pedernal también se utilizan las aguas para riego en las comunidades
   Chapimayu, Pedernal, Puente Pacheco y Rancho Ichoa.

   El detalle de los volúmenes de agua aprovechables en riego, es presentado en el siguiente
   cuadro:




                                                                                                  24
____________________________________________________PDM, Monteagudo, 2007 - 2011


   Cuadro 8. Volúmenes de Agua Aprovechables en Riego según Disponibilidad Hídrica

                           Volumen anual
           Ríos
                        Aprovechable (m.³/seg.)
                                10.98
         Azero
                                17.88                   En el cantón Fernández, se esta
         Parapetí
                                 1.74                   utilizando el recurso hídrico para
         Armado
                                 3.42
         Piraí                                          riego: en la comunidad de
                                 1.14
         Piraisito                                      Saucecitos.
                                10.98
         Bañado
       Fuente: G.M.M.


B.2.7.2 Cuencas, subcuencas y ríos existentes

   •     Hidrografía.

   El drenaje en esta área de estudio, se integra dentro de la unidad fisiográfica del Sub. Andino, a
   través de valles que son relativamente más espaciosos que en el sector de la cordillera Andina
   Oriental. El drenaje trabaja también aquí, produciendo la incisión de dichos valles,
   normalmente en V, con taludes y formas pronunciadas en los flancos y erosión regresiva hasta
   cerca de los límites de las divisorias de aguas. El trabajo erosivo es sobre material rocoso
   consolidado, elaborándose en él, un proceso de modelación y reducción de relieve. Por tanto,
   el proceso del drenaje es destruccional. Sólo en algunos abanicos aluviales o llanuras aluviales
   encajonadas, el drenaje es construccional o de deposición. (Fuente ZONISIG)

   Los gradientes regionales que los cursos de agua recorren, se encuentran entre el 1,5% hasta
   el 2%. La amplitud de relieve en general, se encuentra entre niveles de cota de 2500 a 3000 m.
   SNM hasta niveles de base entre los 1500 a 1000 m. SNM. El orden de drenaje, según
   Strahler, establece valores menores a 5; lo que significa una densidad de drenaje más bien baja.
   (Fuente ZONISIG)

   Desde el punto de vista de la disposición y el arreglo espacial de los cursos de agua, el drenaje
   estructurado se presenta en el área con disposición dendrítica, angular, subangular y
   meándrica. Genéticamente, los ríos podrán disponerse como cursos subsecuentes,
   consecuentes y antecedentes.

   El nivel de base, de la mayor parte de los aportes superficiales en este Municipio, es el río
   Parapetí; el cual se encuentra aportando dentro de la cuenca del Amazonas. Otro río
   importante al que convergen otros tantos afluentes, es el río Azero; contribuyente del Río
   Grande y que también se incluye dentro de la gran cuenca hidrográfica del Mamoré y este
   dentro del Amazonas.

   •     Hidrología.

   Se tienen importantes ríos que se ubican dentro del municipio de Monteagudo. Uno de los
   principales ríos que lo atraviesa parcialmente, es el Parapetí. Este curso de agua, que es quizá
   el más importante dentro de la provincia H. Siles, nace en la provincia Azurduy, a través de
   numerosos afluentes próximos a la población de Azurduy; posteriormente, y a través del río
   Miska Mayu, los mismos ingresan en la provincia H. Siles y derivan en el río Caraballo; el cual al


                                                                                                  25
____________________________________________________PDM, Monteagudo, 2007 - 2011


   intersectarse con el río Fernández (0,33 m3/seg.), en proximidades a la comunidad Rodeo
   conforman el río Parapetí. El mencionado río se desplaza por el SW del cantón San Juan del
   Piraí y, en parte, por el cantón Sauces; por el cual se sale a la altura del Rancho Saladito, para
   introducirse en la provincia Luis Calvo. A la altura de la localidad de Huacareta, un aforo en
   época lluviosa arroja un caudal de 39,2 m3/seg. (Fuente ZONISIG)




   Otro río importante es el río El Bañado, alimentado por el río Heredia el cual en sus nacientes
   recibe aguas de sus tributarios Yaconal, Pozuelos y Corpocillos, entre otros. El río El Bañado
   con un caudal de 5,6 m3/seg., es el más importante del cantón Sauces y en su curso se
   establecen interesantes alternativas para la agricultura.

   El río Azero (6,8 m3/seg.), de notoria influencia en la provincia Tomina, es también importante
   dentro del municipio Monteagudo, siendo en algunas áreas (por ejemplo: Chapimayu o
   Pedernal), fuente de proyectos de riego. Este río, continuará luego hasta el norte, como límite
   entre la provincia Tomina y H. Siles y posteriormente entre las provincias Tomina y Luis
   Calvo, hasta vaciar sus aguas en el Río Grande.

   Otros ríos importantes son, el río Armado (1,1 m3/seg.), el Piraí (1,1 m3/seg.), el Piraicito
   (0,21 m3/seg.), el San Antonio, afluente del Bañado y cerca, propiamente, al sector de la
   población de Monteagudo. Algunos tributarios destacables son los ríos Yanguilo, Sauces
   (0,36m3/seg.) y Zapallar (0,22 m3/seg.).

   Respecto a los valores de máximas crecidas, y considerando los cálculos realizados, sólo el
   Parapetí alcanzaría valores mayores al rango de los 400 m3/seg. El Bañado estaría dentro de
   los márgenes 400 y 100 m3/seg., y el resto de los ríos del municipio por debajo de los 100
   m3/seg.

   La calidad de las aguas para la mayor parte de los ríos del municipio de Monteagudo, señalan
   valores de salinidad media a baja y sodicidad moderada. Por ejemplo: Parapetí: C1-S1, río
   Azero: C2-S1, El Bañado: C2-S1, río Armado: C2-S1, Piraí: C2-S1, río Piraicito C2-S1 etc.,
   determinándose, por tanto, su aptitud para proyectos de riego, en la mayoría de los casos.




                                                                                                  26
____________________________________________________PDM, Monteagudo, 2007 - 2011


   •   Aspectos hidrogeológicos.

   Las características hidrogeológicas en la zona, se pueden establecer como elementos comunes
   y similares en los 2 municipios de la provincia, tanto en lo referente a tópicos geológicos como
   hidrogeológicos; es por ello que se hace una caracterización general para ambos en estas
   disciplinas, asumiendo que la descripción global de los elementos más importantes, se pueden
   acomodar dentro de toda la provincia Hernando Siles. (Fuente ZONISIG)

   Geológicamente, se presenta un cuadro evolutivo dentro del aspecto estratigráfico que incluye
   rocas paleozoicas (Devonico-Carboníferas), mesozoicas (Triácico-Cretácicas) y cenozoicas
   (Terciario-Cuaternarias).

   Desde el punto de vista de las posibilidades receptivas como almacenadoras y transmisoras de
   aguas subterráneas, indudablemente, las rocas con más posibilidades serán las rocas terciarias
   o cuaternarias. Dentro del terciario, especialmente, las formaciones más aptas serán la Chaco
   Superior (Guandacay) y Chaco Inferior (Tariquía), caracterizadas por la presencia de areniscas
   competentes y relativamente seleccionadas, con intercalaciones de horizontes limolíticos y
   arciliticos.

   Dentro del cuaternario, los depósitos más propicios estarán conformados por materiales
   coluviales, coluvio-aluviales, áreas de extensión y rellenamiento aluvial, pies de montes y
   especialmente terrazas de origen aluvial.

   Básicamente se determinan tres grandes cuencas hidrogeológicas en la provincia H. Siles; a)
   Cuenca hidrogeológica Oriental, que toma los sectores de influencia de los ríos El Bañado,
   Ñaurenda e Ingre; b) Cuenca hidrogeológica Central, situada dentro del alineamiento
   Monteagudo, Huacareta, Ñacamiri; y c) Cuenca Hidrogeológica Occidental, que toma la parte
   occidental de la región, incluyendo entre otras las cuencas del río Heredia y Añimbo, de los
   ríos Caraballo-Fernández y otros. Cada una de estas grandes cuencas incluyen, obviamente,
   cuencas menores múltiples con posibilidades de almacenamiento de aguas subterráneas, pero
   que deben ser limitadas y estudiadas con mayor detalle.

   La principal fuente para la recarga de los acuíferos, es la precipitación pluvial, la cual a través
   de la posterior infiltración deriva hacia determinados niveles de agua subterránea que
   atraviesan sedimentos paleozoicos Triásico-Cretácicos, Terciarios y Cuaternarios; con
   carácter intersticial.

   Dentro del armazón geomorfológico regional, existe una correspondencia entre la tendencia
   superficial del desplazamiento del agua, según un control estructural riguroso, y su continuidad
   en la recarga; hacia los niveles inferiores del subsuelo.

   Se considera evidente que la tendencia predominante en la dirección del flujo del agua, ya
   dentro de los niveles del subsuelo, es de carácter descendente. Desde los flancos de los
   anticlinales, hasta el seno de los sinclinales; donde se produce la mayor acumulación de los
   volúmenes de agua y se establece el gradiente hidráulico regional. Como consecuencia de esto,
   tenemos que: las mayores acumulaciones de los volúmenes subterráneos, se encuentran en la
   dirección de los ejes sinclinales regionales.

   Las descargas de las aguas subterráneas en tanto, se producen, a través de numerosos
   manantiales que se sitúan en los flancos de las serranías y aportan a sus niveles de base locales.



                                                                                                   27
____________________________________________________PDM, Monteagudo, 2007 - 2011


   Dichos manantiales alumbran a la superficie ya sea a través de un estrato portador que ha sido
   cortado por un proceso erosivo o un disloque tectónico, o a través de permeabilidad
   secundaria (lineamientos, diaclasas o fallas), que conecta el acuífero conductor con la superficie
   libre del terreno.

   Se establecerían tres niveles de acuíferos principales. Los más profundos, correspondientes a
   sedimentos paleozoicos, los cuales por sus características, profundidad y permeabilidad relativa
   baja, no serían económicamente explotables. Luego otro acuífero superior o intermedio,
   correspondiente a sedimentos terciarios, que por su espesor irregular, extensión lateral y
   permeabilidad relativa baja a media, tendría mejores posibilidades de captación. Finalmente, el
   acuífero superior, correspondiente a sedimentos cuaternarios, depositados en fondos de
   valles, sectores más abiertos de deposición tranquila y conformados por sedimentos in
   consolidados y con permeabilidad relativa media a alta. Son los que tienen más aptitud para su
   aprovechamiento.

   Las referencias hidroquímicas en el sector, permiten determinar dos aspectos; en un caso el
   agua subterránea a través de su circulación, presenta cambios hidroquímicos activos: por un
   permanente contacto del agua con sectores mineralizados que influyen a través de la
   disolución y contaminación, determinando su salinización, endurecimiento u otros cambios de
   esta naturaleza. En el otro, se tiene que por el flujo rápido y poco tiempo de contacto con la
   roca, la mineralización es muy baja y su influencia limitada, determinando calidad aceptable
   para su uso.

   Respecto a la presencia de pozos, se hace referencia a dos pozos profundos perforados en el
   municipio. El primero, denominado pozo Monteagudo, ubicado en la Cabaña Porcina del
   mismo nombre(diciembre-1978) y, el segundo pozo existente en la comunidad: Pampa
   Heredia. En algunas haciendas particulares, existen algunos pozos someros excavados, con
   profundidades entre 5 a 8 m. En ellos se obtiene agua para consumo doméstico.

   Los cuadros que se presentan inmediatamente, muestran las características de los ríos de las
   dos cuencas en las que tiene participación el territorio Municipal, la cuenca del Amazonas y del
   Plata.

   Cuadro Nº 9. Características de los Ríos de La Sección, Pertenecientes a la Cuenca del
   Amazonas.

                                                                                Descargada
                                     Área       Longitud         Densidad
      Cuencas menores                                                            anual en
                                     Km2      drenaje (km.)     de drenaje
                                                                              Cuencas Lt./seg.
       Del río El Bañado           1108,12        425,00              0,38         17940,99
       Del río Piraisito            157,46         62,50              0,39         1900,00
       Del río Armado               163,93         80,00              0,48         2900,00
       Del río Parapetí            2319,50        932,50              0,40         55520,73
       Del río Ñaurenda             192,79         81,00              0,42         2800,00
     Fuente: Estudio Integrado de los RR.NN. de Chuquisaca


   Cuadro Nº 10. Características de los Ríos de la Sección Pertenecientes a la Cuenca del
   Plata




                                                                                                  28
____________________________________________________PDM, Monteagudo, 2007 - 2011


                                                                            Descargada anual
                                               Longitud      Densidad de
      Cuencas menores         Área km2                                        en Cuencas
                                             drenaje (km.)     drenaje
                                                                                Lt./seg.
      Del río Añimbo               549,83         234,00       0,42           9.900,00
      Del río Puca Mayu            159,25         29,50        0,18           3.100,00
      Del río Ñacamiri             573,82         273,50       0,47           10.100,00
      Del río Ingre                943,12         327,12       0,34           13.100,00
      Del río Yairi                155,57         41,00        0,26           2.617,50
   Fuente: Estudio Integrado de los RR.NN. de Chuquisaca

B.3      Riesgos climáticos y ambientales

B.3.1    Riesgos Climáticos

   Inclemencias: entre las inclemencias más frecuentes en orden de importancia en el municipio
   se tienen a las inundaciones, heladas, granizadas y sequías.

   Dada la variabilidad de su aparición, no se tienen registros de zonas en las que se presenten de
   manera crítica estos fenómenos; como ejemplo, se puede mencionar que entre los últimos
   meses del año 2000 y primeros del 2001, se tuvieron riadas importantes en los cantones
   Sauces y San Juan del Piraí, los mismos provocaron daños importantes a la infraestructura
   caminera, así como la destrucción de cultivos y el deceso de personas. Sin embargo, no se
   tienen historiales de estos hechos.

B.3.2    Riesgos ambientales

   A pesar de la riqueza natural existente al interior de las comunidades pertenecientes a la
   Primera Sección de la provincia H. Siles, se viene percibiendo un proceso de deterioro del
   medio ambiente que desencadena en las inclemencias arriba mencionadas. Algunas acciones
   que generan riesgos ambientales son:

   •    Deforestación

   La deforestación ocasionada por el requerimiento de materia prima para producir carbón
   vegetal, producir leña, producir madera aserrada o habilitar nuevos terrenos de labranza,
   priva al suelo de su cobertura natural, exponiéndolos a una erosión acelerada: dada la
   topografía corriente, que es pendiente pronunciada, además se daña el suelo con el arrastre de
   los troncos.

   El Ex - Centro de Desarrollo Forestal daba cuenta de que, anualmente eran chaqueadas 1.500
   Has. en esta Sección y en la de Huacareta. Considerando únicamente un potencial maderable
   existente de 10 m.³/Ha. Hasta la gestión de 1993 se habrían quemado alrededor de 15.000 m.³
   anuales de especies maderables como el cedro, nogal, timboy, morilla, quina, palo blanco,
   tajibo y soto. A su vez, la misma fuente afirmaba que: existía una proliferación de
   motosierristas furtivos que se sumaban a esta depredación, no obstante, que apenas
   rescataban el jornal del día; beneficiando con su tarea únicamente a intermediarios y
   transportistas.




                                                                                                29
____________________________________________________PDM, Monteagudo, 2007 - 2011


   •   Chaqueo y Quema

   La escasez de suelos agrícolas en la Sección, causado por el crecimiento vegetativo de las
   familias y el incremento de la actividad productiva de los agricultores, se ve reflejado en
   chaqueo de terrenos inapropiados, como son las faldas de colinas, cerros y cañones,
   practicando una depredación masiva de la cubierta vegetal con la quema del monte y el empleo
   mayúsculo de rollizos en los cercos trinchera. Esta práctica, de habilitar terrenos y el laboreo
   en pendiente aceleran la pérdida del suelo.

   Uno de los últimos informes de la Sub. Regional del Centro de Desarrollo Forestal de
   Monteagudo, indicaba la cuantía de los chaqueos y relimpias desde el año de 1991 hasta el año
   de 1994 con las siguientes superficies:

   Gestión 1991: Chaqueo = 357 Has. Relimpia = 130.5 Has.
   Gestión 1992: Chaqueo = 350 Has. Relimpia = 166.0 Has.
   Gestión 1993: Chaqueo = 260 Has. Relimpia = 6.5 Has.
   Gestión 1994: Chaqueo = 180 Has. Relimpia = 70.0 Has.

   El autodiagnóstico levantado para el año 2000, muestra una superficie chaqueada o
   desmontada para la circunscripción municipal, de 592 Has, mientras que la reforestada, alcanza
   solo a 12 Has.

   Casi la totalidad de las actividades de chaqueo y relimpia, no han sido autorizadas por la
   autoridad competente.

   Por otro lado, el afán de habilitar nuevas parcelas y el abandono de las antiguas avanza cada
   año con mucho ímpetu, destruyendo la cobertura vegetal, sin considerar que los suelos son
   pobres y la riqueza de nutrientes se encuentra en el follaje de los árboles; que a partir de la
   descomposición de la hojarasca, el suelo se nitrifica, mejora su estructura y desarrolla mayor
   capacidad de retener humedad.

   •   Agricultura Migratoria

   Este sistema de agricultura es corriente en la Sección y se la emplea precisamente en los
   chacos. Una vez habilitado el terreno de pendiente, se lo explota por tres o cuatro años hasta
   que los rendimientos bajan y luego se lo abandona. Estos terrenos no solamente pierden su
   escasa fertilidad, sino su propia estructura y textura por el laboreo en pendiente y los agentes
   erosivos.

   Con esta acción, al perderse suelos y cobertura vegetal útil para el forraje, se tienen suelos
   totalmente degradados; cubiertos por malezas inservibles como las carahuatas y varias
   especies de cactáceas.

   •   El Monocultivo

   El monocultivo del maíz, como el más importante en la Circunscripción Municipal, afecta a
   determinados nutrientes del suelo. Esto con el transcurrir de las campañas agrícolas, se
   constituye en una limitante de los rendimientos.




                                                                                                30
____________________________________________________PDM, Monteagudo, 2007 - 2011


   Por otra parte, al hacerse habitual el cultivo del maíz año tras año, se crea un ambiente
   propicio para que las plagas y enfermedades tengan un hábitat favorable y cumplan sus ciclos
   biológicos paralelamente a los períodos vegetativos del cultivo y adquieran, de esta manera,
   proporciones devastadoras como las explosiones de las plagas típicas del maíz (Heliotis spp.).

   •   Uso de Pesticidas

   El mal uso de los productos químicos causa más problemas que beneficios. Su abuso no
   solamente elimina las plagas, si no también, a insectos beneficiosos, afecta a su vez; la salud del
   agricultor, su familia y el medio ambiente.

   Hasta el presente se sigue utilizando en los tratamientos fitosanitarios productos prohibidos y
   de uso restringido en el contexto agro ecológico como el Monocrotofos, Parathion,
   Clordimecron, Folidol y otros. Los pesticidas más peligrosos son los llamados clorados, por su
   alto poder de concentración y su insolubilidad en el agua, lo que le da un poder residual a
   largo plazo. Se conoce, por ejemplo, que el Dieldrín dura en el suelo entre 5 y 25 años. Los
   organoclorados se acumulan en la grasa de los animales y de ahí llegan el organismo humano
   mediante la carne, leche y queso.

   Además, generan niveles progresivos de resistencia en las plagas. Se afirma que cuando
   comenzó su uso masivo existían varias especies que resistían al control químico. Actualmente
   muchas de estas especies (insectos, hongos, bacterias y malezas) se han hecho resistentes a la
   aplicación de ciertos pesticidas, lo cual ocasiona la introducción irrestricta de otros
   agroquímicos de mayor toxicidad.

   El (la) comunario(a) es consciente del deterioro del medio ambiente, que es su hábitat, sabe
   mejor que nadie de la fragilidad de los suelos de pendiente y los muchos años que requiere un
   chaco para recuperar su fertilidad, con mucha razón se opone a la acción depredadora de
   aserraderos y carboneras; pero lamentablemente él y ella, en su afán de satisfacer las
   necesidades familiares, junto a sus animales, se suman al grupo de agentes que alteran el
   medio ambiente.

   •   Suelo

   Debido a la topografía accidentada que presenta casi la totalidad de la geografía del Municipio,
   el suelo es considerado muy frágil y susceptible a la erosión hídrica. Esta se ve agravada por las
   actividades antrópicas de los agricultores como: ampliación de fronteras agrícolas a través del
   sistema de chaqueo y quema, pastoreo con importante tendencia intensiva y extensiva, y
   deforestación.

   En cuanto a los sistemas de producción agrícola, en general, en los cuatro cantones del
   Municipio, no se tienen prácticas agrarias-ecológicas adecuadas de conservación del suelo. Por
   esfuerzos recientes, recién se vienen introduciendo medidas de mitigación de la degradación
   de los suelos.

   •   Aire

   En el caso del aire en el municipio de Monteagudo, se puede afirmar que gracias a la gran
   cantidad de flora que se tiene, el mismo, es uno de los que en mejor estado de conservación
   se encuentra. No se tienen problemas de contaminación sonora, polución ni de otro tipo que



                                                                                                   31
____________________________________________________PDM, Monteagudo, 2007 - 2011


     afecten. Si bien las quemas en los meses de agosto crean humaredas y el uso de insecticidas,
     en algún caso, puede causar afecciones a la vida de los seres humanos, hasta ahora no se
     tienen reportes de problemas importantes al respecto.

     •   Agua

     El comportamiento ambiental referido al recurso agua, es importante. El mismo está referido
     principalmente a dos aspectos, el primero toma en cuenta los efectos erosivos importantes
     causados por las excesivas lluvias que terminan degradando los suelos y provocando desastres
     aguas abajo; no son extrañas riadas importantes, que destruyen cultivos y viviendas, así como
     víctimas fatales. El segundo aspecto, toma en cuenta la importante contaminación causada por
     los asentamientos humanos en este recurso, puesto que son las que recogen sus desechos
     fisiológicos; sembrando aguas abajo los diferentes microorganismos que en estos viven,
     causando focos de infección importantes y permanentes; como ejemplo, se tuvieron en años
     pasados epidemias como las del cólera que se propagan en este medio, así como de otras
     afecciones intestinales importantes.


C.       ASPECTOS SOCIO-CULTURALES

C1.      Marco Histórico

C.1.1 Proceso Histórico

     El primer pueblo fundado en la gran Nación Chiriguana por orden del Virrey del Perú don
     Francisco de Toledo, fue el Valle denominado por los nativos como IGUIRAPUCUTI (cuya
     traducción del guaraní al español es: lugar de sauce o sauzal), encomendándose tal misión al
     oficial Juan Lozano Machuca y a su maese de campo, Pedro de Cuellar Torre Mocha, y así en el
     año de 1595 se funda en la población de SAN ANTONIO DE LOS SAUCES; nominación que
     llevo hasta el 18 de Octubre de 1893, cambió su nombre por el de Villa de Monteagudo en
     homenaje y memoria del ilustre personaje del grito libertario del 25 de mayo de 1809, Dr.
     José Bernardo de Monteagudo.

     Por efecto de la Ley del 13 de Octubre de 1850 “Se erige en provincia Azero y su capital será
     el pueblo de Sauces y los demás que están situados entre los ríos Azero y Pilcomayo” en el
     Departamento de Chuquisaca¨. Posteriormente se denomina la Provincia Hernando Siles
     compuesta por dos secciones municipales: La Primera Sección comprende el cantón Sauces
     con su centro mas poblado y a la vez capital del municipio: Monteagudo, San Juan del Pirai,
     Fernandez y Pedernal; la Segunda Sección está integrada por San Pablo de Huacareta, Añimbo,
     rosario del Ingre y Ñacamiri.

     Debido a su crecimiento comercial y productivo, fue declarada ciudad, por una resolución de
     la cámara de senadores. La nueva ciudad se alza hoy majestuosa y progresista en el sudeste
     Chuquisaqueño, constituyéndose en la segunda ciudad en importancia después de sucre

     Desde el descubrimiento de la producción hidrocarburífera, Monteagudo se convirtió en un
     centro de trabajo, comercio, inversiones y producción agroindustrial. En esta ciudad se
     encuentran las autoridades político - administrativas, educativas, médicas y religiosas de toda la
     provincia.



                                                                                                    32
____________________________________________________PDM, Monteagudo, 2007 - 2011


   El Municipio de Monteagudo instituye sus símbolos el 20 de Agosto del 2000, al celebrar el
   aniversario cívico de la Capital Sauceña, el Honorable Concejo Municipal de la Sección capital
   de la Provincia Hernando Siles instituyó oficialmente el himno, escudo y los colores de la
   bandera de Monteagudo.

C.1.2. Proceso Histórico de Ocupación Territorial

   En Sucre se llamaba a esta provincia “La Frontera”, porque en ella empezaba el dominio
   chiriguano, muy difícilmente reducido en años atrás por los blancos. Tan cierto es esto que el
   traslado del centro poblado se debió a que el pueblo fue destruido por una incursión de los
   chiriguanos, quedando únicamente las ruinas de Capilla Vieja, como se conocen hoy los restos
   del antiguo poblado. A los habitantes de la región se los llamaba en Sucre “Adentreños” y
   “cambas”, en tanto que a los oriundos de Padilla hasta Sucre, se les denominaba de
   “afuereños”, “quechuas” o “collas”.

   El tema de la inmigración hacia este Municipio tuvo su auge en tiempos en que la explotación
   de petróleo tenía importantes volúmenes de producción, otro factor importante fue la
   intervención de la Corporación Regional de Desarrollo de Chuquisaca, la misma que generó
   diversos proyectos de desarrollo en la región.

C.2    Demografía

C.2.1 Población por edad y Sexo

   De acuerdo a proyecciones oficiales, la Primera Sección Municipal Monteagudo tiene una
   población de 28.546 habitantes considerando la población total de la provincia en 39.094, se
   concluye que el municipio Monteagudo, concentra al 73,02% de la población provincial.

   Cuadro 11. Población Total Año 2005
                          Edad     Hombres       Mujeres         Total
                           0-4          2.183          2.072       4.255
                           5-9          2.363          2.224       4.587
                          10-14         2.086          1.913       3.999
                          15-19         1.661          1.100       2.761
                          20-24         1.030            845       1.875
                          25-29         1.063            929       1.992
                          30-34           938            847       1.785
                          35-39           790            720       1.510
                          40-44           664            610       1.274
                          45-49           525            501       1.026
                          50-54           435            427         862
                          55-59           379            382         761
                          60-64           315            299         614
                          65-69           274            259         533
                          70-74           168            175         343
                          75-79           108            132         240
                          80 y +           57             72         129
                        TOTAL         15.039          13.507      28.546
                                   Fuente: INE Proyección 2005


                                                                                              33
____________________________________________________PDM, Monteagudo, 2007 - 2011


   La población del cantón Sauces alcanza al 72.07% de la sección municipal, de este, el 47.9% vive
   en el principal centro urbano conformado por: Monteagudo, Candúa, y San Miguel de las
   Pampas; es decir 9142 habitantes.

   Cuadro 12. Población por sexo y edad

                -2.500 -2.000       -1.500    -1.000           -500         0    500   1.000   1.500   2.000   2.500
                   0 -4

                 5-9

                   10 -14

                            15-19

                                       2 0 -2 4

                                       2 5-2 9

                                         3 0 -3 4

                                              3 5-3 9

                                                  4 0 -4 4

                                                     4 5-4 9

                                                        50 -54

                                                         55-59

                                                             6 0 -6 4

                                                              6 5-6 9                      Hom bres
                                                                 70 -74                    M ujeres
                                                                   75-79
                                                                   80 y +


              Fuente: INE proy. 2005

El municipio de Monteagudo tiene una población total de mujeres jóvenes entre 19 a 26
años, de 1372 personas: 919 rurales y 453 urbanas. Es decir que el doble de la población
femenina urbana juvenil habita en áreas dispersas.

Los hombres jóvenes son 1558: 1141 rurales, es decir, la mayoría de los jóvenes habitan
en área rural y 417 son urbanos (26.7%) que habitan en la ciudad de Monteagudo.

   Cuadro 13. Población por Cantón y Sexo de la Sección Municipal (Año 2005)

            Cantón                   Hombres                            %       Mujeres         %          Total         %
     Sauces                                  10.603                 37,2           9.955       34,9            20.558   72.07
     San Juan del Piraí                       1.955                  6,8           1.499        5,3             3.454   12.10
     Pedernal                                 1.248                  4,4           1.026        3,5             2.274   7.93
     Fernández                                1.233                  4,3           1.027        3,6             2.260   7.91
              Total                          15.039                 52,7         13.507        47,3            28.546   100
    Fuente: INE Proyección 2005

   Las cifras indican que en el municipio hay mayor número de hombres respecto de las mujeres,
   de acuerdo a información primaria, esta diferencia se presenta por que ellas migran o son
   llevadas a las ciudades; a objeto de trabajar como Trabajadoras del Hogar.




                                                                                                                                34
____________________________________________________PDM, Monteagudo, 2007 - 2011



C.2.2 Porcentaje poblacional en relación al total nacional y departamental

Cuadro 14. Población por Sexo en relación al Total Nacional departamental y Provincial

                                Hombres       Mujeres           Total      Porcentaje
             Nacional             4.698.293     4.728.926      9.427.219        100%
             Departamental          296.780       305.043        601.823         6,4%
             Provincial              20.690        18.404         39.094         6,5%
             Seccional               15.039        13.507         28.546         73%
                    Fuente: INE Proyección 2005

C.2.3 Número de hogares y promedio de miembros por hogar

   De acuerdo a la información obtenida, el total de hogares en el Municipio alcanza a 5.526
   hogares; el área urbana concentra a 1.947 de hogares con el 35,23% del total Municipal, el área
   rural concentra a 3.579 hogares equivalentes al 64,77 % del total

Cuadro 15. Número de Hogares y Promedio de Miembros por Hogar


                                                                             Promedio
              Cantón           Hogares          %           Habitantes      Miembros x
                                                                              Hogar
        Sauces (Área Urbana)        1.947     35,23               9.868         5,1
        Sauces (Área Rural)         2.103     38,07              10.690         5,1
        S. J. del Piraí               617     11,16               3.454         5,6
        Pedernal                      446     8,07                2.274         5,1
        Fernández                     413     7,47                2.260         5,5
         Total / promedio           5.526      100              28.546          5,2
      Fuente: Fuente: INE Proyección 2005

C.2.4. Densidad

   El Municipio de Monteagudo presenta una distribución heterogénea en todo su territorio;
   puesto que el cantón Sauces cobija a la ciudad de Monteagudo, cuya densidad poblacional
   alcanza alrededor de 14.29 hab./km.², en comparación con los demás cantones que tienen
   densidades más bajas.

   A excepción de la ciudad de Monteagudo y Candúa, consideradas como centros urbanos, las
   otras poblaciones son definidas como dispersas. Si bien se tienen comunidades nucleadas, su
   aglutinamiento no se debe a un asentamiento planificado; es resultado de determinadas
   características topográficas y/o a la disponibilidad de determinados recursos, esta realidad, se
   convierte en una limitante para que las mismas accedan a servicios básicos por los altos costos
   que estos implican.




                                                                                                35
____________________________________________________PDM, Monteagudo, 2007 - 2011



C.2.5 Estructura de Población Rural y Urbana

Cuadro 16. Área geográfica por sexo, edad, Estado civil de la población de 15 años a más

                                                                    Conviviente,
                                       Soltero/       Casado/                    Separado/   Divorciado/       Viudo/
  ÁREA        SEXO    EDAD    TOTAL                                 Concubino/
                                       Soltera        Casada                     Separada    Divorciada        Viuda
                                                                     Concubina
                      15-19     907         875                 5            27 -            -             -
                      20-29     1406        736            210              446          8             4            2
                      30-39     1104        219            564              302         11             5            3
                      40-49     826         111            552              122         11            15           15
             HOMBRE   50-59     635          69            446               57          7             7           49
                      60-69     441          39            272               41         13             7           69
                      70-79     237          20            145               18          2             5           47
                      80-89       71          6             41                4          1 -                       19
                      90-98       22 -                      10                1 -            -                     11
  RURAL
                      15-19     596         426             20              145          3 -                        2
                      20-29     1121        281            361              461         11             3            4
                      30-39     985         134            591              230         13             4           13
                      40-49     770          82            496              135          9             7           41
              MUJER   50-59     519          31            365               49          8             8           58
                      60-69     392          19            224               28          6             5          110
                      70-79     242          11             97               19          4             2          109
                      80-89       76          6             23                2 -            -                     45
                      90-98       19          1                 3 -               -          -                     15
                      15-19     530         520                 2             4          4 -               -
                      20-29     472         292            106               71 -                      2            1
                      30-39     377          75            238               52          4             7            1
                      40-49     308          28            242               22          5             7            4
             HOMBRE   50-59     170          12            134               13          1             4            6
                      60-69     110           4             80                5          2             4           15
                      70-79       61          2             40                1 -                      3           15
                      80-89       23          2                 9             1 -            -                     11
                      90-98        7 -                          2 -               -                    1            4
 URBANA
                      15-19     509         467                 8            31          2             1 -
                      20-29     541         233            183              108          7             7            3
                      30-39     447          75            295               48         12            10            7
                      40-49     301          39            216               15          8            12           11
              MUJER   50-59     187          27            111               11          5            12           21
                      60-69     133          18             57                4          6             5           43
                      70-79       97          7             40 -                         1             3           46
                      80-89       32          2                 5 -                      1 -                       24
                      90-98       9 -             -                           1 -            -                      8
Fuente: INE 2001

De 1141 hombres jóvenes rurales, 717 están solteros (62%), 110 casados y 308 son convivientes
(36.6% están emparejados); 6 están separados o divorciados. Respecto a las mujeres jóvenes
rurales, de 919, 275 están solteras, hay 226 casadas y 406 convivientes: contrariamente a los
varones, la mayoría está emparejada (68.7%). 11 mujeres jóvenes se han separado o divorciado.
Por tanto, hay una diferencia de 32 puntos porcentuales de diferencia entre hombres y mujeres
rurales que ya asumen otro tipo de responsabilidades más.



                                                                                                                   36
____________________________________________________PDM, Monteagudo, 2007 - 2011


Respecto al área urbana, son 417 hombres jóvenes y 453 mujeres jóvenes, de las cuales 204 están
casadas o concubinadas (45%), frente a 111 varones (26.6%). Esto significa que tanto en área
urbana como rural, son las mujeres quienes se casan o conviven a edades más tempranas que los
hombres, quienes permanecen solteros por más tiempo. También hay más mujeres separadas que
hombres: 16 frente a 7.

C.3 Dinámica Poblacional

C.3.1 Emigración

   Las causas para la emigración de la población urbana y rural del municipio de Monteagudo,
   entre otras, se deben principalmente a la búsqueda de trabajo y para la continuación de sus
   estudios superiores.

   Se puede considerar que los lugares receptores de esta migración son los departamentos de
   Santa Cruz, Sucre y Cochabamba, le siguen en orden de importancia los municipios de Camiri
   y Yacuiba.

   También es considerable la emigración que se presenta hacia el exterior, principalmente hacia
   la república de Argentina y en estos últimos años hacia Europa (España, Italia) en busca de
   trabajo, para ayudar económicamente a sus familias

   Las edades de los emigrantes temporales por motivos de estudio están entre los 15 años y los
   27, las épocas corresponden a los calendarios de estudio, ya sea de la universidad como de los
   diferentes colegios secundarios; el sexo de los involucrados en este fenómeno migratorio
   corresponde casi en igual proporción a hombres y mujeres, llevando ligera ventaja el sexo
   femenino.

C.3.2 Inmigración

   No se tiene registro de inmigración temporal al Municipio; sin embargo, se sabe que se tiene
   un flujo de inmigrantes del área rural, al igual que de otros municipios aledaños hacia el centro
   urbano, en épocas de post cosecha; por el interés de estar más próximos a los mercados de
   consumo y disponibilidad de servicios

   De acuerdo a información levantada, se puede decir que el flujo de inmigrantes ha disminuido
   considerablemente en los últimos años por diferentes factores, entre ellos, por la falta de
   tierras agrícolas y la poca oferta de trabajo existente en la zona.

   El CNPV del año 2001 establece que el 60% de la población de la Sección es oriunda del
   territorio municipal, y el 40 % de la población total, es inmigrante; los mismos que en el
   transcurso de las décadas 70 y 80 se han asentado definitivamente en la Sección y en la
   Provincia.

   La Sección, así como la Provincia, se caracteriza por ser receptora de inmigrantes que
   provienen principalmente de las provincias: Padilla, Zudáñez, Tomina, Yamparáez y Azurduy.

   De acuerdo a la información del INE la tasa de migración neta (x 1000) es de -15.93




                                                                                                 37
____________________________________________________PDM, Monteagudo, 2007 - 2011


C.3.3 Tasa de Natalidad

    La tasa de Natalidad del municipio de Monteagudo es de 35.2 por mil

C.3.4 Tasa de Mortalidad General, materna e infantil

    La Tasa de Mortalidad en el Municipio es baja, la distribución de centros de atención sanitaria
    en sitios estratégicos puede ser uno de los factores para que coadyuven a que esta tasa sea
    reducida.


Cuadro Nº 17. Tasa de Mortalidad

              GENERAL                          MATERNA                           INFANTIL

    3 de cada 1000 habitantes          250 de cada 100000 personas*    55,55 de cada 1000 nacidos vivos

   Fuente: CNPV. 2001 *

C.3.5 Tasa de crecimiento poblacional

    Según el resultado del CNPV efectuado el año 1992 - 2001, la tasa de crecimiento ínter censal
    es de 0,53 %, mientras que la tasa de crecimiento del departamento es de 1,71 % y la tasa de
    crecimiento poblacional para la provincia Hernando Siles en el periodo 1992 – 2001 es de
    0,38 %; los datos referidos a la provincia Hernando Siles y por municipio se presenta en el
    siguiente cuadro.

Cuadro Nº 18. Provincia Hernando Siles: Población por Sexo e Indicadores (Según
Provincia – Municipios, Censos 1992 – 2001)

                                                                                          Tasa      de
 Sección de               CENSO 1992                            CENSO 2001                Crecimiento
  Provincia                                                                               Ínter censal
                 Hombres        Mujeres     TOTAL      Hombres        Mujeres   Total     1992-2001
 MUNICIPIO
Primera
Sección          12891          12349       25240      13823          12681     26504     0,53 %
Monteagudo
Segunda
Sección          5271           4744        10015      5325           4682      10007     -0,01 %
Huacareta
TOTAL
PROVINCIA        18162          17093       35255      19148          17363     36511     -----

Fuente: INE – CNPV 2001

C.3.6 Esperanza de vida

    La esperanza de vida para la población del municipio, según el Censo nacional de Población y
    Vivienda del 2001, es de 58 y 65 años, un año más que la esperanza de vida a nivel de la
    Provincia Luís Calvo, siendo sólo inferior a la esperanza de vida de los Municipios de la
    Provincia Tomina que tienen entre 60 y 63 años.


                                                                                                          38
____________________________________________________PDM, Monteagudo, 2007 - 2011



C.4. Base Cultural de la población

C.4.1 Origen étnico

   El marco étnico histórico de la provincia Hernando Siles, fue investigado y descrito en el
   “Diagnóstico Socio - Económico de la Provincia” en el año 1994, trabajo realizado por ACLO
   el cual lo citamos in-extenso por su profundidad y reflejo fiel del acontecer de la zona.

   La provincia Hernando Siles, como se mencionó antes, ha sido durante varios siglos, una zona
   de “fronteras” donde se produjeron choques entre grupos de diferente origen étnico y
   cultural; basta recordar, los principales conflictos y sus consecuencias.

   •   Los Pobladores Antiguos

   Los primitivos grupos de cultura paleolítica que habitaban la faja subandina, fueron desalojados
   por pueblos de origen arawak que se habían desplazado desde las regiones del alto Amazonas
   y la Hoya Orinoquense.

   Entre estas gentes estaban los Chané que se establecieron en áreas propicias para la
   agricultura, como las orillas del río Parapetí, en su curso medio.

   Los Chané, a su vez, sufrieron la embestida de los Tupi - guaranís por el Sudeste y quedaron
   sujetos a estos últimos.

   Según la tradición Guaraní, recogida por varios autores, los antepasados de los actuales
   Chiriguanos llegaron a territorio boliviano en sucesivas migraciones que se realizaron,
   aproximadamente, desde unos dos siglos antes de la llegada de los españoles.

   Todavía no están muy claras las motivaciones para estos movimientos; sin embargo, una razón
   importante parece que fue la presión de la población sobre recursos subsistenciales limitados.

   El idioma Chané desapareció como lengua general de la zona y fue reemplazado por el guaraní.
   Pero éste recibió tantas influencias del idioma de los vencidos, que el guaraní, que actualmente
   se habla en la Provincia es entendido con cierta dificultad por los hablantes del guaraní de
   otras regiones del Chaco.

   Igual situación pasa con las costumbres, las creencias religiosas y otras actividades que se
   entremezclaron para formar lo característico de una forma de vida: la Chiriguana.

   •   La Rebeldía Chiriguana

   Una de las características que más mencionan los analistas, al hablar de los chiriguanos o
   cambas, es el espíritu rebelde de éstos últimos. La revisión de algunos de los más importantes
   alzamientos entre los muchos producidos desde la primera presencia española hasta el primer
   cuarto de siglo actual, nos da una idea del por qué de este espíritu rebelde.

   Cuando llegaron los primeros españoles a América, los chiriguanos ya estaban avecindados en
   los numerosos cañones de la zona, y aún más se habían animado a explorar las tierras de la
   montaña. En estas expediciones eran apoyados por sus hermanos del Sur.


                                                                                                39
____________________________________________________PDM, Monteagudo, 2007 - 2011



   Esta primera muestra de amistad y benevolencia que permitió el ingreso de los blancos fue
   repetida con otros expedicionarios. Pero, muy pronto los indígenas cambiaron de opinión ante
   la conducta de los españoles.

   Los primeros expedicionarios estuvieron sólo de paso por la zona que actualmente constituye
   la provincia Hernando Siles. En cambio, los que vinieron después lo hicieron con el propósito
   de establecerse allá y criar ganado. Por lo tanto, después de elevar ante la Real Audiencia una
   “solicitud de amparo” en la posición de tierras que les interesaban, procedían a ocuparlas
   introduciendo ganado. Los animales causaban destrozos en los sembradíos de los chiriguanos y
   estos, naturalmente, reaccionaban quemando puestos ganaderos, matando a los peones, y
   llevándose consigo el ganado. Los españoles, a su vez, respondían atacando los rancheríos
   indígenas, quemando y matando a su paso. Estas incursiones cuando se realizaban en forma
   organizada y al amparo oficial recibían el nombre de “entradas generales”. En la época colonial,
   se cumplieron varias de ellas y con cada una se fue consiguiendo la retirada de los cambas
   hacia terrenos cada vez menos fértiles.

   Quizás en ninguna otra parte del territorio nacional, como en esta zona, ha existido una
   resistencia tan violenta y prolongada a los blancos.

   Una cronología histórica que resalta estos acontecimientos, es la siguiente:

   1560:        Violenta sublevación general que casi acaba con todos los primeros colonos blancos.

   1773:        Rebelión en Tomina, Tarija y Santa Cruz que se había estado gestando desde 1769.

   1779:       Nueva revuelta que se extiende hasta Mizque (en Cochabamba). Primera invasión a Sauces
   (hoy Monteagudo), fue sofocada con una entrada general desde diferentes puntos: Pomabamba
   (Azurduy), Cinti, Santa Cruz y Tarija

   Las causas de este alzamiento se deben a abusos tales como el repartimiento que se hizo de chiriguanos
   en los valles de Tarija y al haberles los españoles quitado sus hijos y vendido por el vil precio de una
   jerga o de un terreno.

   1804:        Asaltos a haciendas y poblaciones, entre las que estaba Sauces. Represión violenta (dirigida
   por Francisco de Paula Sanz).

   1840:        Rebelión dirigida por el cacique Caripé.

   1875:         Últimas revueltas de importancia. La primera le costó a los chiriguanos la pérdida de
   localidades, como el Ingre.

   1892:        La rebelión de 1892, dirigida por el Apiaquaiqui Tumpa, terminó en una espantosa
   carnicería. Los rebeldes sobrevivientes fueron distribuidos entre los misioneros y los hacendados,
   “personas honorables, del catolicismo reconocido, que habían ayudado en la campaña”, o remitidos a
   Sucre para ser empleados como sirvientes.

   De esta manera se había conseguido el propósito tan largamente buscado: la pacificación de
   los chiriguanos. Sin embargo, en los primeros veinte años de nuestro siglo todavía se
   escuchaba de una que otra hacienda asaltada o del robo de algunas cabezas de ganado.




                                                                                                         40
____________________________________________________PDM, Monteagudo, 2007 - 2011


   En la Provincia ya no había más centros de misioneros y la mayoría de los cambas estaban bajo
   la “protección” de los hacendados, sin la posibilidad de agruparse y formar un amplio frente de
   resistencia como lo hicieran otrora. El guaraní ya no poseía tierras propias, sus jefes, habían
   sido muertos y hasta su paraíso (Ivoca) había sido conquistado por los blancos. La rebeldía
   cedió su lugar a la sumisión infantil, la independencia a la servidumbre y el esfuerzo productivo
   se convirtió en obligada indolencia que hoy se considera una característica propia del camba.

   La gran expansión de las estancias en los años anteriores a 1800, parece que coincidió con la
   aparición de una epidemia de viruela entre los chiriguanos que diezmó a la población.

   Una vez constituido el Alto Perú en República Independiente, prosiguió el ritmo de expansión
   de las haciendas en razón de las concesiones de tierras que se hizo favoreciendo a los militares
   patriotas, que de algún modo, habían intervenido en la Guerra de la Independencia. Todo esto
   a pesar de que numerosos contingentes chiriguanos habían intervenido en favor de la causa de
   la Independencia, ayudando a los guerrilleros Umaña, Zárate y Padilla.

   La naciente República olvidó que también habían luchado por ella los caciques Caraipata y
   Cumbay (quien ostentaba el grado de general de los ejércitos patriotas) y permitió fuesen
   desposeídos de gran parte de sus tierras.

   A principios de siglo XVII se establecieron los primeros centros misionales en la Provincia.
   Pero, la vida de estos fue muy efímera. Recién un siglo más tarde se establecieron misiones
   con cierto grado de permanencia en Azero y Sauces. Una idea de la importancia de las
   reducciones en la Provincia nos la da una carta de Fray Francisco del Pilar en la que indica, que
   para 1791, existían de 7.700 personas en reducción.

   Los indígenas, ante las alternativas de aceptar las estancias o las reducciones, se decidieron por
   estas últimas, como un mal menor. Por lo menos, en ellas se atendía a los enfermos, se proveía
   de ropa a quienes la necesitaran y se les permitía un día de descanso semanal.

   En los años de Guerra por la Independencia (1810 -1825) las misiones ya no recibieron
   regularmente el soporte que les proporcionaban las Cajas Reales y los misioneros
   abandonaron sus centros de trabajo.

   En algunos casos, las reducciones siguieron manteniéndose como centros de población
   chiriguana. Pero en la mayoría de los casos, se establecieron en ellas los militares patriotas o
   parientes de ellos.

   Probablemente, algunas costumbres que hoy existen en las haciendas son supervivencias de
   otras existentes en las reducciones. Este es el caso, por ejemplo, de la dotación de ropa a los
   peones guaraníes por el patrón de la hacienda o la preparación colectiva de los alimentos para
   los cambas y sus familias.

   •   El Impacto de Gente Extraña

   La faz de la Provincia fue cambiada, lentamente al principio, para adquirir en los últimos tres
   decenios características muy propias que la distinguen entre las demás de Chuquisaca. Dos
   fuerzas, “hacendados” y “afuereños” han sido elementos muy importantes en estas
   transformaciones.




                                                                                                  41
____________________________________________________PDM, Monteagudo, 2007 - 2011



   •   Los Hacendados

   El sistema hacendario, que ha caracterizado ciertos sectores de la Provincia, tiene sus orígenes
   en dos diferentes tipos de acción emprendidas por los españoles al ingresar en estos
   territorios:

   Las “posesiones de tierra” y las “Reducciones Misioneras”. Las primeras, fueron el resultado
   de las peticiones de exsoldados que generalmente no habían podido conseguir encomiendas en
   los valles y tierras altas.

   Al principio, casi durante siglo y medio (1600-1750), los “estancieros” como se los llamaba por
   entonces, ni siquiera tenían residencia estable en los lugares donde medraba su ganado.

   Precisamente, la fundación del pueblo de San Antonio de los Sauces (1595) por Juan Lozano
   Maduca tenía por finalidad garantizar la seguridad de los colonos. Pero, parece que esta
   garantía no fue muy segura, ya que en repetidas ocasiones los “bárbaros” asaltaron el pueblo.

   Sin embargo, pese a todos los contratiempos, las estancias iban creciendo en número y
   llegaban cada vez más hacia el Sur. Como una muestra del avance territorial de los españoles,
   señalamos las tierras de Uruguay, Ibibobo, Tayarenda y otras.

   El sistema hacendario inició su apogeo con la masacre de 1892 y tuvo plena vigencia en toda la
   Provincia hasta la Guerra del Chaco.

   El período comprendido entre 1880 y 1920 corresponde, también, al de estructuración
   económica y política-administrativa de la Provincia y a la formación de los pueblos que
   actualmente son de cierta categoría como:

   Rosario del Ingre fundada en 1877, adquiere una gran importancia como puesto de arrieros
   (en su mayoría cochabambinos) que venían de la Argentina trayendo mulas y asnos, y bajaban
   con tejidos de lana, harina, coca y otros artículos. Al mismo tiempo, era la más importante
   feria de ganado vacuno de la región ya que este era adquirido en el lugar por los comerciantes
   para ser luego conducido el Norte Argentino que en aquella época era el mayor mercado para
   la carne de res del Chaco Boliviano.

   Monteagudo adquirió relieve como centro de ferias donde se efectuaba un activo intercambio
   de productos. Los del lugar adquirían cerveza, coca y telas de La Paz y Cochabamba, alcohol
   de Santa Cruz, y diversidad de artículos manufacturados que traían de la Argentina algunos
   comerciantes tarijeños y cochalas. A los otros departamentos, en cambio, se llevaba maíz, ají y
   otros productos.

   Como una necesidad emergente del activo tráfico comercial, se mejoraron los caminos
   habiéndose incluso construido un puente sobre el río Azero (donde actualmente se encuentra
   el puente del camino carretero Sucre - Monteagudo).




                                                                                                42
____________________________________________________PDM, Monteagudo, 2007 - 2011



   •   Los Afuereños

   La gente del lugar designa así a aquellas personas que residen actualmente en Hernando Siles,
   pero que han nacido en otras provincias.

   La Guerra del Chaco movilizó, por primera vez en muchos años, gente de los más apartados
   rincones del país hacia el sudeste. Muchos de los ex soldados se quedaron en las provincias
   vecinas al área de lucha. Pero muchos más (llegados a sus lugares) empezaron a buscar nuevas
   tierras donde poder trabajar. De esta manera, se produjo un paulatino movimiento de
   campesinos de las provincias Tomina y Azurduy hacia Hernando Siles.

   Casi simultáneamente se producían otros dos hechos que tendrían repercusión en la vida de la
   provincia: El descubrimiento de petróleo en Camiri (1927) y la introducción del transporte
   automotor que sustituyó ventajosamente, en toda la República, a las recuas de mulas.

   Los arrieros ya habían perdido su importancia de antaño muchos de los que provenían de
   Tarija abandonaron sus actividades comerciales y se establecieron definitivamente en el Sur de
   la Provincia.

   Por lo demás, en el orden político - civil, la vida de los ciudadanos estaba llena de peripecia y
   sujeta al arbitrio de las autoridades. El abigeato era una práctica muy extendida y ladrón
   descubierto en pleno robo era sometido a la “ley del colgamiento” sin más preámbulos.

   La declinación de la actividad comercial en la Provincia, coincidió también con la aparición de
   epidemias que determinaron una disminución súbita de la población.

   •   Historia Contemporánea

   Pasados los estremecimientos que produjo la Guerra del Chaco el panorama que se había
   configurado, en líneas generales, era el siguiente:

   En el Norte, grupos de campesinos Tomineños y de Azurduy se habían establecido en antiguas
   haciendas ganaderas cultivando parcelas de terreno que les habían sido concedidas “en
   préstamo” por los propietarios.

   En el pueblo de Monteagudo, se quedaron a radicar algunos de los comerciantes que antes
   acostumbraban llegar “sólo por la feria”, En el Sur, se habían quedado algunos chapacos.

   Los chiriguanos vivían en el sector ubicado al Sur de Monteagudo (Ingre, Huacareta, San Juan y
   los cañones intermedios) como peones de las haciendas establecidas allí.

   Como resultado del azote de la peste rábica (1959-1960) muchos ganaderos se vieron
   obligados a dedicarse a la agricultura y muchas haciendas, ya sin ganado, fueron prácticamente
   abandonadas por sus dueños.

   El cultivo del maíz adquirió particular importancia para la cría y engorde de cerdos que, desde
   entonces, se constituyó en la principal actividad de los ganaderos de la zona.




                                                                                                 43
____________________________________________________PDM, Monteagudo, 2007 - 2011


   En los Cantones (Fernández, Pedernal) donde había una mayor densidad de población y en los
   que había practicado alguna forma de “loteo” de los terrenos, la Reforma Agraria limitó su
   acción a la adjudicación de parcelas a los expeones, preferentemente en los sectores de la
   hacienda donde antes aquellos tenían sus cultivos.

   En estas circunstancias, los nuevos colonos que iban llegando se encontraron con que ya no
   había más tierras vacantes para ellos y se produjo un arreglo que aún subsiste: Los recién
   llegados se quedaban como “arrimantes” de un campesino dotado por Reforma Agraria,
   recibía un pedazo de tierra para trabajarla, pero no adquirían por ello el derecho de propiedad
   sobre el terreno. Ellos a su vez, se comprometían a ayudar en las faenas agrícolas del dueño de
   las tierras.

   Este arreglo se ha tornado muy común, especialmente en comunidades, del Norte como
   Potreros, Fernández, Roldana y Chapimayu.

   En el Sur, en cierta medida, se produjo una reforma. en algunos casos, hubo posesión y
   parcelación “de facto”, se procedió a la dotación de tierras a los peones. En la mayoría, sin
   embargo, la situación de tenencia de la tierra no varió con respecto a la que prevalecía antes
   de 1952.

   En resumen, existen tres realidades al interior de la provincia H. Siles y de la Sección
   Municipal, que puede definirse de la siguiente manera:

   El chiriguano, sin tierras, explotado y dependiente, arrinconado en una parte del país que antes
   fuera del todo suyo.

   Mantiene su propia cultura, pero acomoda a una situación de sumisión feudal a la hacienda. En
   la provincia se lo conoce corrientemente con el nombre de camba o guaraní y los que no
   pertenecen a este grupo se llaman a sí mismos “cristianos”.

   El hacendado con tierras, colonos, ganado y una tradición cultural de raigambre europea.

   El afuereño, con y sin tierra. El primero, agricultor o pequeño ganadero, con tradiciones y
   costumbres que son una mezcla de lo antiguo y lo nuevo, haciendo un esfuerzo para mejorar
   sus condiciones de vida. El segundo, agricultor con iguales costumbres y tradiciones que el
   primero, más con el problema de no tener aún tierra propia en el lugar donde actualmente
   vive.

   Se puede establecer, todavía una cuarta categoría: Los afuereños sin tierras que residen en
   Monteagudo y constituyen la mayoría de su población. Ellos son los comerciantes, los
   empleados de organismos privados y estatales, y los profesionales independientes (Fuente:
   Estudio Socioeconómico / Provincial ACLO - 1974).

   •   Organización de los Pueblos Originarios

   El pueblo Guaraní está estructurado a través de las Capitanías Comunales donde existe un
   Capitán comunal o Mburuvicha guazú, cada una de estas comunidades cuenta con un PISET
   (Producción, Infraestructura, Salud, Educación y Tierra y Territorio), una instancia superior a
   esta es la Capitanía Zonal que esta constituida por representantes de comunidades de una
   zona. En el caso de Monteagudo, se cuenta con un Consejo de Capitanes, y la otra instancia



                                                                                                44
____________________________________________________PDM, Monteagudo, 2007 - 2011


   superior es el Distrito donde pueden involucrarse una o más zonas, y posteriormente la
   asamblea del pueblo Guaraní APG. Es importante mencionar que en el caso de los Municipios
   del Chaco Chuquisaqueño existe un consejo de capitanes, este consejo tiene un Directorio
   que agrupa a los representantes zonales del Chaco Chuquisaqueño.

   Los niveles de representación están dados por los Capitanes Comunales, que tienen la
   representación de la comunidad y los capitanes zonales de la zona, en todo caso existe un
   correspondencia directa con el Consejo de Capitanes.

C.4.2 Idiomas

   El castellano se ha convertido en la lengua oficial del municipio siendo muy reducido el
   número de personas que hablan Guaraní, identificándose cuatro comunidades consideradas
   pueblos indígenas que son: Cañadillas, Casapa, Ñaurenda e Itapenti.

C.4.3 Religiones y creencias

   Los antecedentes de colonización española marcan el predominio de la religión católica en la
   zona. En los últimos años, aparece como un nuevo fenómeno diversas iglesias cristianas, las
   mismas que están en periodo de consolidación de su accionar.

C.4.4 Calendario festivo y ritual

   Dados el elevado índice de inmigrantes a la zona, prácticamente el calendario festivo y ritual
   vigente en el Municipio está directamente relacionado a acontecimientos de connotación
   departamental y nacional; exceptuando el aniversario de creación del poblado.

   Los acontecimientos conocidos como los más importantes son: 20 de agosto la mas
   trascendente donde se degusta el plato típico de Monteagudo el lechón de cerdo al horno,
   otras fechas se destacan las fiestas patrias, carnaval, semana santa, etc.

C.4.5 Posición de las Mujeres frente a los varones

   Históricamente el chaco, encubre una cultura machista, influenciada de alguna forma por la
   cultura guaraní, quienes en el pasado y en el presente no permiten por cuenta propia la
   participación de “sus” mujeres en reuniones o la toma de decisiones, peor aún la posibilidad
   de que una mujer tome la representación comunitaria, tal vez de las mujeres pero nunca de la
   capitanía.

   En los eventos desarrollados para el Plan de género, se confirmó que además, se ejerce en el
   municipio, diferentes tipos de violencia contra la mujer, niños/niñas y adolescentes: física,
   psicológica en los hogares de parte del esposo hacia la mujer e hijos/as, y de parte de la madre
   hacia las/los hijos, se conocen casos de violaciones que no son denunciados. Algunos casos
   denunciados en el SLIM el 2006 ascienden a 79.




                                                                                                45
____________________________________________________PDM, Monteagudo, 2007 - 2011


       C.5       Educación

       C.5.1 Educación formal

       C.5.1.1 Estructura institucional: número, tipo y cobertura de establecimientos

          La Estructura Institucional de la Dirección Distrital de Educación del Municipio, contempla dos
          niveles: Un consejo Técnico distrital y otro técnico de recursos humanos.

          El nivel operativo, se erige considerando tres niveles de Direcciones de Núcleo, Direcciones
          de Unidades educativas, Personal docente administrativo y de servicios; todos estos
          componentes cuentan a su vez, con organizaciones establecidas de control social.

          La Dirección Distrital de Educación del Municipio de Monteagudo, presenta la siguiente
          estructura orgánica:


   EQUIPO              G. MUNICIPAL             DIRECCIÓN                       COMITÉ                 JUNTA DE
MULTISECTORIAL                                                                                         DISTRITO
                                               DISTRITAL DE                  MUNICIPAL DE
                                                EDUCACIÓN                     EDUCACIÓN



             CONSEJ0 TECNICO                                          TECNICO DE RECURSOS
                DISTRITAL                                                   HUMANOS

                                              DIRECCIONES
                                               DE NÚCLEO                                             JUNTA DE
                                                                                                      NÚCLEO



                                              DIRECCIONES
                                                UNIDADES                                            JUNTA
                                              EDUCATIVAS                                           ESCOLAR




                                               PERSONAL
                                             DOCENTE, ADM.                                          COMITÉ
                                                Y SERV.                                              PP.FF.




                 NIVEL INICIAL            NIVEL PRIMARIO           NIVEL SECUNDARIO



          La Dirección Distrital de Educación Rural de Chuquisaca, cuenta en la Provincia con una
          Supervisión Regional, que está conformada por Supervisoras Zonales (A, B y C).

          Bajo la Dirección Distrital Urbana Provincial, Zona C, funcionan los ciclos Pre - básico, Básico,
          Intermedio y Medio y un Centro Integrado de Adultos, a nivel fiscal y particular, todo ello, en
          la ciudad de Monteagudo.


                                                                                                        46
____________________________________________________PDM, Monteagudo, 2007 - 2011




                                                                             47
____________________________________________________PDM, Monteagudo, 2007 - 2011


   De acuerdo a los datos obtenidos, en el área rural de la Sección, funcionan 8 escuelas
   centrales o núcleos escolares, de estos núcleos escolares dependen 59 Escuelas Seccionales, a
   esto se añade un núcleo urbano con 8 escuelas seccionales, todas dentro del régimen fiscal.

   La estructura educativa en la ciudad de Monteagudo y en el área de Candua es completa, pero
   en el área rural la mayoría de las escuelas cuentan sólo con primaria.

Cuadro Nº 19. Número, Tipo y Cobertura Educativa

 UNIDAD EDUCATIVA         H   M TOTAL             UNIDAD EDUCATIVA         H    M TOTAL
   NUCLEO BERNARDO MONTEAGUDO                            NUCLEO SAN JUAN DEL PIRAY
Bernardo Monteagudo       185 159  344           Fidencio Mostajo          168 119   287
Dolly Borja de Mendoza    114 116  230           Naranjos                    15   4   19
Max Fernández Rojas       207 275  482           Yajo Pampa                  14   5   19
María Vargas de Valda     346 376  722           6 de Junio                  40 35    75
Raquel Loayza de Esprella 211 209  420           Cortaderal                  10  18   28
República de Venezuela    200 231  431           Agua y Leche                11   4   15
Lucio Siles Morales       303 300  603           El Bañado                    9   9   18
Mariano                   133 164  297                           NUCLEO INGAVI
Jorge Vargas Menduiña     229 210  439           Ingavi                      70  55  125
               NUCLEO CANDUA                     Despenzas               27  25    52
Reveca de la Vega        337 733          1070   La Capilla              20  20    40
Bartolo                   18  24            42   Palmarcito              35  30    65
Bohorquez                 11  13            24   Pampa la Lima           10   8    18
Capilla Vieja             13   9            22   Yana Yana               11   9    20
El Bañado                  9  12            21       NUCLEO SAN MIGUEL DEL BAÑADO
Maycha Mayu               33  31            64   San Miguel del Bañado  107  92   199
Pampa Heredia             28  22            50   Casapa                  10  16    26
Pozuelos                  40  35            75   Santiago de Cerrillos   46 27     73
San Miguel de las Pampas  49  44            93   Itapenti                13 10     23
Sivinga Mayu              10  10            20   San Pedro del Parapety  23  22    45
Yaconal                   23  22            45   Tacuara                  6  11    17
Mataral                    8  20            28   Ñaurenda                16  18    34
Alto Casadero             11   5            16   Pucamayu B              11   8    19
            NUCLEO CHAPIMAYU                                  NUCLEO PIRAYMIRI
Chapi Mayu                   87    64      151   Juana Azurduy de Padilla  118 101            219
Canizal                      23    25       48   Sauce Mayu                 35  21             56
Chajrapampa                  13     7       20   Valle Nuevo                77  61            138
Limonar                      20    24       44   Villa Fernandez            24  40             64
Pedernal                     52    40       92   Vallecitos B               26  36             62
Potreros                     14     8       22   Buena Vista                 9   3             12
Puca Mayu F                  11     8       19   Sombrerillos               13  10             23
Roldana                      64    57      121                NUCLEO EL ZAPALLAR
Camalote                     22    22       44   El Zapallar                85 129            214
San Lorenzo                  36    33       69   Cañon Largo                23  19             42
Achiral                      11    11       22   Divisadero                 68  62            130
              NUCLEO EL RODEO                  Peñadería                        14   10        24
El Rodeo                  89  67           156 Pucahuasi                        17   26        43
Cachimayu                 34  28            62 Río Azero                        16    6        22
Caraballo                 12   9            21 Aguadillas                       20    9        29



                                                                                             48
____________________________________________________PDM, Monteagudo, 2007 - 2011



 UNIDAD EDUCATIVA     H     M TOTAL UNIDAD EDUCATIVA        H     M TOTAL
     NUCLEO EL RODEO (Continuación)       NUCLEO EL ZAPALLAR (continuación)
Chaco Bañado           12    15     27 Cumarindo              13    6       19
Fernández              26   24      50
Los Arcos              40   19      59
Vallecitos A.           5     6     11

Fuente: Dirección Distrital de educación

    El año 2005 la población estudiantil fue de 8.890 estudiantes, de los cuales 4.319 (48.6%) son
    hombres y 4.571 (51.4%) son mujeres.

C.5.1.2 Ubicación y Distancia de los Establecimientos

    La distancia existente entre los Núcleos Educativos “Centrales” a las Unidades Educativas
    Seccionales fluctúa entre 0 a 52 Km., situación que se presenta a continuación:

Cuadro Nº 20. Ubicación y distancia de los establecimientos

                                           Distancia al                               Distancia al
            UNIDAD EDUCATIVA               Núcleo en        UNIDAD EDUCATIVA          Núcleo en
                                               Km.                                        Km.
           NUCLEO BERNARDO MONTEAGUDO                            NUCLEO SAN JUAN DEL PIRAY
        Bernardo Monteagudo            0                  Fidencio Mostajo
        Dolly Borja de Mendoza         0                  Naranjos                         10
        Max Fernández Rojas            0                  Yajo Pampa                       10
        María Vargas de Valda          0                  6 de Junio
        Raquel Loayza de Esprella      0                  Cortaderal                       12
        República de Venezuela         0                  Agua y Leche                      4
        Lucio Siles Morales            0                  El Bañado                        10
        Mariano                        0                                NUCLEO INGAVI
        Jorge Vargas Menduiña          0                  Ingavi
                      NUCLEO CANDUA                       Despenzas                        12
        Reveca de la Vega                                 La Capilla                        5
        Bartolo                       30                  Palmarcito                       20
        Bohorquez                     25                  Pampa la Lima                    25
        Capilla Vieja                 10                  Yana Yana                        25
        El Bañado                     10                    NUCLEO SAN MIGUEL DEL BAÑADO
        Maycha Mayu                    3                  San Miguel del Bañado
        Pampa Heredia                 12                  Casapa
        Pozuelos                      42                  Santiago de Cerrillos
        San Miguel de las Pampas       4                  Itapenti
        Sivinga Mayu                   7                  San Pedro del Parapety           12
        Yaconal                       35                  Tacuara
        Mataral                        9                  Ñaurenda
        Alto Cazadero                 32                  Pucamayu B
                     NUCLEO CHAPIMAYU                                  NUCLEO PIRAYMIRI
        Chapi Mayu                                        Juana Azurduy de Padilla
        Canizal                       15                  Sauce Mayu                       12
        Chajrapampa                   20                  Valle Nuevo                      20
        Limonar                       30                  Villa Fernandez                   5
        Pedernal                                          Vallecitos B                     10
        Potreros                      22                  Buena Vista




                                                                                                     49
____________________________________________________PDM, Monteagudo, 2007 - 2011


                                     Distancia al                                    Distancia al
            UNIDAD EDUCATIVA          Núcleo en             UNIDAD EDUCATIVA         Núcleo en
                                         Km.                                             Km.
        Puca Mayu F                       20              Sombrerillos                    17
        Roldana                           15                         NUCLEO EL ZAPALLAR
        Camalote                          25              El Zapallar
        San Lorenzo                       15              Cañon Largo                     17
        Achiral                           18              Divisadero                       9
                      NUCLEO EL RODEO                     Peñadería                       15
        El Rodeo                                          Pucahuasi                        7
        Cachimayu                                         Rio Azero                       42
        Caraballo                         10              Aguadillas                      22
        Chaco Bañado                                      Cumarindo                       52
        Fernandez                         12
        Los Arcos                         20
        Vallecitos A.                     15



C.5.1.3 Estado, Calidad de la infraestructura, Equipamiento y Servicios Básicos

    La infraestructura y equipamiento en el área urbana presenta en la actualidad un buen estado,
    en el área rural paulatinamente ha ido mejorando gracias a la intervención del gobierno
    municipal, sin embargo siguen existiendo las denominadas Escuelas - Capillas, que se
    construyeron con el apoyo de la iglesia hace 20 años con doble finalidad. Por otro lado,
    existen casas de hacienda remodeladas por los propios campesinos con materiales rústicos del
    lugar, sin apoyo técnico – pedagógico.

    El material didáctico y mobiliario es aun deficiente y escaso, en muchos casos, los pupitres,
    mesas, pizarrones, etc. no han sido renovados desde su adquisición.

    Todos los establecimientos educacionales del área urbana cuentan con servicio de agua y
    batería de baños higiénicos, sin embargo la falta de limpieza y el deterioro físico en que se
    encuentran son evidentes.

    En los establecimientos de área rural un 63.4 % cuentan con letrinas y pozo ciego, la cobertura
    del sistema de agua alcanza a un 57% del total de los establecimientos.

C.5.1.4 Número de Matriculados por sexo y grado

Cuadro Nº 21. Matricula escolar 2005
                                    INICIAL       PRIMARIA SECUNDARIA              TOTAL
                                    M         F     M     F      M          F      M     F
 Nº de inscritos                     210      204 3.630 3.366    698         759 4.538 4.329
 Deserción       escolar        o
 abandono                              1        3 144 134          89         63 234     200
 Nº de efectivos                     209      201 3486 3232       609        696 4.304 4.129
 Nº de reprobados                                   47   36        69         59 116      95
 Nº de promovidos                    209      201 3439 3196       540        637 4.188 4.034
 Relación alumno aula                    20           19                26
 Tasa de repetición                                             9.3%     12.8%
Fuente: Dirección Distrital de Educación



                                                                                                    50
____________________________________________________PDM, Monteagudo, 2007 - 2011


C.5.1.5 Deserción Escolar por Sexo: tasa de abandono

Cuadro Nº 22: Tasa de abandono por grado y años de rezago por sexo

                                                           Tasa de
                                   Porcentaje de niños
                                                          abandono
                                   con dos o más años
                                                          por grado
                                    de rezago (2005)
                                                            (2005)
                        Grado         M          F           Gral
                                          Primaria
                       1ro            15,7%       16,0%         3,4%
                       2do            23,4%       20,8%         2,4%
                       3ro            28,2%       28,0%         2,5%
                       4to            36,4%       27,6%         2,6%
                       5to            35,1%       31,8%         2,0%
                       6to            38,0%       27,7%         3,8%
                       7mo            29,7%       24,7%         4,8%
                       8vo            34,7%       32,7%         4,4%
                                        Secundaria
                       1ro            34,1%       20,9%         4,9%
                       2do            35,6%       26,2%         2,8%
                       3ro            32,2%       16,7%         3,7%
                       4to            22,6%      11,5%          2,8%



                         Ranking de acuerdo a la tasa de asistencia
                                             (2001)
                       Tasa de asistencia escolar          74,0%
                       Población entre 6 y 19 años          9.719
                       Niños y jóvenes entre 6 y 19 años
                       que no asisten a la escuela          2.517
                       Tasa de culminación de primaria
                       (tasa de término a 8º de primaria)  46,6%
                       Tasa de culminación de secundaria
                       (tasa de término a 4º de
                       secundaria)                         30,9%
                       Tasa de abandono en el nivel
                       primario (2003)                      3,1%
                       Tasa de abandono en el nivel
                       secundario (2003)                    3,8%
                       Tasa de rezago escolar del nivel
                       primario (2003)                     27,4%
                       Tasa de rezago escolar del nivel
                       secundario (2003)                   26,1%
                     Fuente: INE




                                                                             51
____________________________________________________PDM, Monteagudo, 2007 - 2011



  C.5.1.6 Número de Profesores por Establecimiento, Sexo y Nivel de
  Formación

  Cuadro Nº 23. Número de Profesores por Establecimiento y Sexo
                                                                                                SERV.
                                     DOCENTES SEGÚN TITULO
                                                                                               GRALES
                                                                                                            TOTAL
   NUCLEO ESCOLAR                                                                            (RGEN, SCRE,
                               TITULADOS INTERINOS                TOTAL           DIRECTORES    PORT)     PERSONAL
                                 M       F        M       F       M       F        M       F       M       F        M     F
CANDUA                            15         36               4   15       40          1               1        1   17     41
BERNARDO MONTEAGUDO               56     168          3       8   59      176          3       6       2       13   64    195
CHAPIMAYU                         11          8       7       6   18       14          1                            19     14
EL RODEO                             4        6       3       3       7       9        1               1             9      9
SAN JUAN DEL PIRAY                   9       14       3           12       14          2               1            15     14
NUCLEO INGAVI                        4        4       5       2       9       6        1                            10      6
SAN MIGUEL DEL BAÑADO                7        7       3       4   10       11                  1                    10     12
NUCLEO PIRAIMIRI                     9       15       2       4   11       19          1                            12     19
NUCLEO ZAPALLAR                      7       15               1       7    16          1                        1    8     17
TOTAL MUNICIPIO                     122 273       26      32 148 305               11          7       5       15 164     327
 Fuente: Dirección Distrital de Educación


  Cuadro Nº 24: Formación de Docentes

                   Porcentaje de docentes por formación pedagógica y contrato
                                             (2005)
                                              TITULAR POR
                 NORMALISTA EGRESADO                         INTERINO Total
                                              ANTIGÜEDAD
                         44,0%         30,6%            1,2%       24,2% 100,0%

  Como se puede ver, en Monteagudo todavía los años promedio de estudio son bajos, el
  analfabetismo es alto, la cobertura de secundaria es baja, al igual que su tasa de término,
  especialmente para los varones. La diferencia entre oferta de primaria y oferta de
  secundaria es muy alta: las unidades educativas de secundaria representan el 5.19% del
  total. El número de docentes también es muy inferior que en primaria, la relación alumno
  aula es mayor que en primaria, y los matriculados en secundaria representan únicamente
  el 13.59%.


  C.5.2 Educación No Formal

  C.5.2.1. Instituciones de Capacitación Existentes

      Desde 1992 el Estado, Organizaciones No Gubernamentales y la Iglesia, han iniciado
      programas educativos “no formales”, dirigidos especialmente a adultos y mujeres del pueblo.

      Los centros educativos dedicados a este nivel de educación no formal, son escasos y en su
      totalidad se ubican en la ciudad de Monteagudo. Entre estos podemos citar a los siguientes:



                                                                                                                         52
____________________________________________________PDM, Monteagudo, 2007 - 2011


   •       Centro integrado “Jorge Vargas Menduiña”

   Este Centro con sede en la ciudad de Monteagudo, tiene como finalidad la educación
   alternativa, apoyado por el Viceministerio de Educación Alternativa, recibe financiamiento de la
   Cooperación Alemana. El mismo consta de tres niveles:

   EPA (Educación Primaria Alternativa)
   ESA (Educación Secundaria Alternativa)
   ETA (Educación Técnica Alternativa)

   El primer nivel, tiene asistencia obligatoria; está subdividido a su vez en tres niveles: básico con
   duración de dos años, avanzado y aplicado, en un año. El segundo y tercer niveles son de
   asistencia libre. Su característica principal es que tiene una estructura modular sobre la base de
   talleres prácticos con seguimiento de facilitadores; obteniendo al final del avance del módulo,
   la acreditación correspondiente. Es importante destacar la incorporación de temas
   transversales como Género, Democracia y Ciudadanía, Medio Ambiente y salud reproductiva.

   Los rubros que incorpora la educación técnica, son los siguientes: mecánica, Radio y TV,
   Enfermería, Corte y Confección, Tejidos y peinados.

   El número de participantes es el siguiente:

Cuadro Nº 25. Participantes del Centro Integrado Jorge Vargas

               EPA                     ESA                     ETA                 TOTAL

       H        M      Total    H       M     Total     H      M     Total    H       M     Total

       22       46      68      84     101     185      71     113   184     177     260     437


   Fuente: Programa de Desarrollo Educativo Municipal (PDEM)

   Actualmente este centro funciona en el Colegio Lucio Siles, demandando infraestructura
   específica la cual esta ya siendo concluida en la Gestión 2005, contando a partir del 2006 con
   nueva infraestructura.

   •       Internado “Villa María Zapallar”

   Este Internado está a cargo de las hermanas de la orden Marianas y funciona desde hace 30
   años; el financiamiento también corre por cuenta de esta orden y con un aporte mínimo
   mensual de las internas.

   El objetivo de este Centro es capacitar a la mujer campesina comprendida entre las edades de
   14 - 19 años en: Labores, tejidos, bordados, repostería, higiene, primeros auxilios

   •       Instituto Profesional INGDATA

   Con cursos de capacitación en manejo de paquetes de computación, Auxiliar Contable y
   Secretariado Ejecutivo.




                                                                                                    53
____________________________________________________PDM, Monteagudo, 2007 - 2011


    Como instancias de capacitación importantes en las tareas productivas, de salud, medio
    ambiente y otros, se tiene a Infocal y otras ONGs; sin embargo, a excepción de Infocal, las
    demás tuvieron un accionar esporádico.

    •    Formación superior

    El accionar de la Corporación Regional de Desarrollo de Chuquisaca, ya hace varios años
    atrás, permitió la construcción de importante infraestructura en el Municipio y en municipios
    aledaños, para la utilización en capacitación e investigación en rubros productivos, entre los
    que se pueden citar están: investigación en mejoramiento de bovinos, porcinos, en cereales y
    frutales. El enfoque no sostenible de los mencionados proyectos derivó en su desaparición; en
    cuanto el accionar de esta institución dejó de aportar económicamente a los mismos.

    Respecto a la infraestructura, pasó a poder de la Prefectura del Departamento, la misma que
    estaba en total deterioro. Un uso importante a la infraestructura residual es la que se dio a la
    Universidad Mayor Real y Pontificia de San Francisco Xavier para la creación de las carreras de
    Agroforestería y Administración Agropecuaria dependientes de la Universidad.

                       Cuadro Nº 26 ALUMNOS POR CARRERA
                                             Fiscal    Particular
        Matricula            Carrera      M         F  M        F                          Total
                    Administración
     Alumnos nuevos agropecuaria          22        11                                       33
                    Agroforesteria        21         9  1                                    31
     Alumnos        Administración
     Antiguos       agropecuaria          17        11                                       28
                    Agroforesteria        33        17          1                            51
                      TOTAL INSCRITOS                                93     48    1   1     143

                             Personal              M             F        Total
                             Docente               17            4         21
                           Administrativo          4             1          5

C.5.4 Tasa de Analfabetismo

    La tasa de analfabetismo a nivel nacional, según el Censo del 2001 era de 13.3, y en el
    municipio de Monteagudo, para el mismo año, alcanzaba al 26.3%. Significa que más de la
    cuarta parte de la población mayor de 15 años no sabía leer ni escribir.

Cuadro Nº 27 . Población que sabe y no sabe leer por municipio área geográfica y sexo
                                                     Si Sabe     No Sabe
                                                                                 Sin
     Municipio      Área        Sexo       Total      Leer y      Leer ni
                                                                             Respuesta
                                                     Escribir    Escribir
                             Hombre           9162        6727         2368           67
                   RURAL
                             Mujer            7743        4588         3088           67
    Monteagudo
                             Hombre           3153        2819          314           20
                  URBANA
                             Mujer            3503        2953          536           14
Fuente: INE 2001 Censo Nacional de Población y Vivienda (CNPV)




                                                                                                  54
____________________________________________________PDM, Monteagudo, 2007 - 2011


   Cuando se analiza esta información desagregada por sexo, se encuentra que el analfabetismo
   en las mujeres es mucho mayor que en los hombres, ya que el analfabetismo femenino en el
   área rural alcanza al 39.88%, en cambio en el área urbana alcanza el 15.3%. La situación del
   analfabetismo masculino es: 25.85% en el área rural y 9.96% en el área urbana. Se estima que 3
   de cada 10 mujeres y 1 de cada 10 hombres no sabían leer ni escribir cuando se realizó el
   CNPV 2001.

   Cabe hacer notar, que en el año 2006 funcionaron 3 proyectos de alfabetización; uno de ellos
   es Bi-alfabetización (UNFA) que trabajó con 30 centros ubicados en los 4 cantones,
   desarrollando su labor pedagógica de alfabetización de manera satisfactoria.

   El segundo proyecto denominado: ALFALIT, trabajó de forma independiente sólo en el cantón
   Pedernal. No conociéndose resultados de esta intervención y más bien generando polémica
   critica por parte de los dirigentes.

   El tercer y último proyecto ejecutado llamado: “Yo si puedo”, se implementó inicialmente con
   30 centros, de los cuales 20 contaron con energía eléctrica y los otros 10 centros contaron
   con la instalación de paneles solares. Aún no se ha realizado ninguna evaluación para
   determinar el impacto de proyecto.




                                                                                              55
____________________________________________________PDM, Monteagudo, 2007 - 2011




C.6   Salud

C.6.1 Medicina convencional

C.6.1.1 Infraestructura en Salud: Número, Tipo y Capacidad Instalada

   El servicio departamental de salud en su estructura institucional tiene la Gerencia de red V
   Monteagudo, que comprende toda la provincia Hernando Siles y la zona Sub Andina de la
   provincia Luís Calvo.

   A la Sección municipal corresponden 16 Centros de Salud, un Hospital de segundo nivel, 14
   centros de primer nivel y el Hospital dermatológico de Monteagudo. Este último, no depende
   del Gobierno Municipal, sin embargo, su aporte es significativo. A continuación, se puede ver
   en el cuadro una lista detallada del tipo de establecimiento de salud y la capacidad de camas
   con la que cuentan:

   Cuadro Nº 27. Tipo de Establecimiento de salud

                                                                      No.
                                  Tipo de Establecimiento de salud
                      Nº                                             Camas
                       1   Hospital Monteagudo II Nivel SAS           23
                       2   Hospital de apoyo S. J. Del Piraí           5
                       3   Posta de Salud Cerrillos (PS)               2
                       4   P.S. Chapimayu                              1
                       5   P.S. Los .Arcos.                            1
                       6   P. S. El Rodeo                              1
                       7   P. S. Roldada                               1
                       8   P. S. Itapenti                              1
                       9   P. S. Valle Nuevo                           1
                      10   P. S. Ingavi                                1
                      11   P. S. Despensas                             1
                      12   P.S. Azero Norte                            1
                      13   P.S .Piraimiri                              1
                      14   P.S. .San Miguel Bañado                     2
                      15   P.S. Candua                                 1
                                              Sub Total               43
                      16   Centro Dermatológico                       32
                                          TOTAL GENERAL               75


C.6.1.2 Ubicación de los Principales Establecimientos

   Se ha previsto que los establecimientos de salud importantes estén ubicados en poblaciones
   grandes (de más de 300 hab.) que son además, capitales provinciales y cantorales. De esta
   manera, se puede ver que existe una lógica tanto geográfica como demográfica para la
   distribución de servicios.




                                                                                             56
____________________________________________________PDM, Monteagudo, 2007 - 2011




C.6.1.3 Estado y calidad de la infraestructura y del equipamiento disponible
por establecimiento




                                                                               57
____________________________________________________PDM, Monteagudo, 2007 - 2011


   En el campo de la infraestructura se notan limitaciones, sobre todo, en los centros de salud de
   Los Arcos, Roldada y Piraymiri; donde se presentan mayores inconvenientes. En lo referente al
   equipamiento, se puede señalar que de acuerdo a reportes de salud: va de insuficiente a bueno,
   sin embargo el centro que presenta una situación muy alarmante es el de Los Arcos.

   En el Plan de Género de Monteagudo (2006) las mujeres consideran, a su vez, insuficiente
   equipamiento en las postas de salud, reportan también que faltan postas sanitarias en las
   siguientes comunidades: Cañadillas, Sivinga Mayu B, Mataral, Naranjos, San Lorenzo, sin
   embargo algunas de estas demandas no responden a políticas de la Red de Servicio de Salud.

   •   Apoyo logístico

   El Hospital de San Antonio de los Sauces cuenta con una ambulancia, dos camionetas y tres
   motocicletas. El Centro de Salud San Juan del Piray con una ambulancia y una motocicleta, que
   sirven para trasladar enfermos y para que los médicos y enfermeras puedan salir a las
   comunidades para efectuar trabajos de supervisión, campañas de vacunación y otras tareas. Un
   70 % de los centros de salud cuenta con motocicletas como medio de transporte para
   efectuar las actividades, la accesibilidad a los puestos de los Arcos e Ingavi se realiza en
   caballos.

   •   Red Radial

   Todos los establecimientos cuentan con radios de comunicación que funcionan regularmente,
   estas trabajan con paneles solares, en su mayoría por falta de energía eléctrica. Este medio de
   comunicación permite a todos los sectores, establecer contacto permanente con el Hospital
   de Monteagudo, y en casos de emergencia también acude a la comunicación por ENTEL.




C.6.1.3 Personal Medico, paramédico y administrativo de salud por Sexo y
establecimiento.




                                                                                               58
____________________________________________________PDM, Monteagudo, 2007 - 2011


      A continuación se presenta en el cuadro detalles del personal con el que cuentan los
      establecimientos existentes:


Cuadro Nº 28. Personal por Sexo y Establecimiento

                                                             RECURSOS HUMANOS                                                  TOTAL
                    Nº                                                          Licenciado                                    PERSONAL
                         Médico      Médico                    Farm.                         Enferm.             Personal
                    C                             Odontólogo            Técnico     en                  Adm.
Establecimiento          General   Especialista              Bioquímica                      Auxiliar             Apoyo
                    A                                                           enfermería
                    M
                    A
                    S    H   M      H      M       H    M     H     M    H   M   H     M     H    M     H   M    H   M        H    M
Hospital
Monteagudo II
Nivel SAS           23   2    1     2       2      1                2    1   2         2     1    5     3   1    4        3   14   18
Hospital de
apoyo S. J. Del
Piraí               5         1                                                                   1              1            1    2
P. S. Cerrillos     2                                                                             1                           0    1
P.S. Chapimayu      1         1                                                              1                                1    1
P.S. Los .Arcos.    1                                                                        1                                1    0
P. S. El Rodeo      1                                                                             1                           0    1
P. S. Roldada       1                                                                             1                           0    1
P. S. Itapenti      1                                                                        1                                1    0
P. S. Valle Nuevo   1                                                                             1                           0    1
P. S. Ingavi        1                                                                             1                           0    1
P. S. Despensas     1                                                                        1                                1    0
P.S. Azero
Norte               1                                                                             1                           0    1
P.S .Piraimiri      1                                                                             1                           0    1
P.S. .San Miguel
Bañado              2         1                                                                   1                           0    2
P.S. Candua         1         1                                                                                               0    1
  Sub Total         43   2    5     2       2      1     0    0     2    1   2    0    2     5   14     3   1    5    3       19   31
Centro
Dermatológico       32   1          2                    2                             4     1    1     5   2             2   9    11
   TOTAL
  GENERAL           75   3    5     4       2      1     2    0     2    1   2    0    6     6   15     8   3    5    5       28   42
Fuente: Hospital San Antonio de los Sauces Monteagudo

C.6.1.4 Accesibilidad al Servicio de Salud

      Un aspecto que dificulta el acceso a los servicios de salud es la dispersión de la población, y los
      caminos temporales que no permiten un acceso permanente, este aspecto se ve reflejado en la
      determinación de la ubicación de estos centros, especialmente el puesto de Salud de los
      Arcos, al que sólo se puede acceder a caballo.

      Las poblaciones que son asiento de alguno de los establecimientos de salud de la red cuentan
      con una atención oportuna, ello debido a la residencia del personal en el lugar. Las demás
      poblaciones reciben sólo las visitas periódicas de las auxiliares de enfermería

      Las personas que reciben atención del SUMI (niños menores de 5 años y mujeres
      embarazadas) gozan del servicio de ambulancia, lo que permite una oportuna intervención, el
      trasladado al centro de salud o a uno de mayor nivel de complejidad.


                                                                                                            59
____________________________________________________PDM, Monteagudo, 2007 - 2011



C.7 Salud materna
   De acuerdo al Plan de Género de Monteagudo (2006), es importante considerar algunos
   indicadores que permitan analizar la salud de las mujeres, por ello se consideró importante la
   siguiente información:

Cuadro Nº 29. Indicadores de fertilidad

                                     Datos Generales                           Nº
                       Mujeres en edad fértil                                 5.270
                       Número de hijos por mujer/ Tasa de fecundidad             5.3
                 Fuente: INE, CNPV 2001

   Esto significa que de 12.681(total de mujeres urbanas y rurales en el municipio, según el censo
   2001), 5.270 están en edad fértil, ya podían ser madres o ya lo eran en ese momento.

   El segundo dato de la tabla, indica el número de hijos por mujer o tasa de fecundidad. En
   Monteagudo, cada mujer en edad fértil, tiene un promedio de 5.3 hijos, es una tasa de
   fertilidad que sobre pasa con un punto porcentual al promedio nacional: que es de 4.4 hijos
   por mujer en edad fértil. Al respecto, las mujeres indican que sólo quieren una familia con dos
   a tres hijos como máximo.

   Los embarazos continuos (menos de dos años entre un embarazo y otro) ponen en riesgo la
   salud de las mujeres, lo que incrementa las posibilidades de mortalidad materna e infantil. No
   se debe olvidar que el 34% de las enfermedades de las mujeres están relacionadas con
   problemas de salud reproductiva.

   La alta tasa de fecundidad también está relacionada con los elevados índices de analfabetismo
   en las mujeres. Esta condición hace difícil el acceso a información en todos los campos como
   la salud sexual y reproductiva, planificación familiar a través de métodos anticonceptivos, la
   prevención de enfermedades transmisibles y el acceso a servicios.


C.7.1 Existencia y uso de programas de salud nacionales ofertados por el
Ministerio

   A continuación, se presenta un Cuadro, referido a la cobertura de parto y promedio de
   consultas por mujer embarazada:

Cuadro Nº 30. Indicadores de servicio de salud a las mujeres

                                       INDICADOR                                       DATO
                Cobertura de parto Institucional                                        54.38
                Promedio de Consultas Prenatales o por embarazada atendida.              3.40
           Fuente: INE, CNPV 2001

   La información indica que, del total de mujeres embarazadas, más de la mitad (54.38%), son
   atendidas por personal médico ya sea en los centros de salud, postas o en auxilios
   ambulatorios. Se estima que, alrededor del 46% de las mujeres que van a dar a luz son



                                                                                                60
____________________________________________________PDM, Monteagudo, 2007 - 2011


   atendidas en sus propios domicilios sin ninguna seguridad, higiene e insumos adecuados, la
   asistencia en estas circunstancias se las dan las parteras o son atendidas por ellas mismas.
   En esta misma tabla también se observa que el promedio de consultas prenatales es muy bajo,
   de acuerdo a la información, las mujeres embarazadas asisten a sus consultas sólo 3 veces en
   todo el lapso de su embarazo; cuando deberían asistir nueve (una consulta por mes). Respecto
   a la baja asistencia de las mujeres al centro de salud o postas de salud, para sus controles
   prenatales y el acceso a los servicios del SUMI, las mujeres indican que las causas principales
   para este comportamiento se relacionan con la falta de confianza al personal de salud, la falta
   de calidez en las atenciones (conceptualizando la falta de calidez como maltrato en las
   atenciones, discriminación hacia las mujeres de las comunidades y mujeres indígenas).
   Asimismo, reportan que no hay control social a la calidad de los servicios.

   Por otra parte, las mujeres indican que: en el municipio no hay difusión de las Leyes actuales
   sobre Salud y Programas: SUMI, Planificación Familiar, VIH/SIDA, enfermedades de transmisión
   sexual ETS’s, Chagas, cáncer cervico uterino, etc. Aspecto que puede incidir el los indicadores
   de salud de las mismas.

C.7.1.1 Causas principales de Mortalidad

   Respecto a la mortalidad infantil, en el municipio de Monteagudo, de cada mil niños/niñas que
   nacen vivos, 55 niños/niñas mueren antes de cumplir 1 año de edad. Es un indicador que está
   próximo a la media nacional, que es de 54 niños/niñas por cada1000 nacidos vivos, que sin
   embargo es considerado muy elevado a nivel de Latinoamérica.

   Las causas más importantes de mortalidad infantil en menores de 5 años son: Neumonías,
   desnutrición, prematuridad, distress respiratoria, sepsis y EDAs. A continuación se presenta
   un cuadro con los principales indicadores de morbilidad en niños(as) menores de 5 años y que
   ocasionan en determinadas condiciones las muertes de los menores.

Cuadro Nº 31. Indicadores de morbilidad (niñas/niños menores de 5 años)


                  INDICADORES DE MORBILIDAD EN < 5 AÑOS                   Nº

                  EDAS /Episodios Diarreicos (niños menores de 5 años)   103.48
                  IRAS / Infecciones Respiratorias Agudas                 21.51
                  Nacimientos con Bajo Peso al Nacer                       1.89
                  Desnutrición Global en menores de 2 años                 1.22
                    Fuente: INE, CNPV 2001

   La causas más importantes de mortalidad en mayores de 5 años son: El Chagas, Insuficiencia
   cardiaca, insuficiencia renal, paro cardio respiratorio, cáncer Cervico uterino

   No se cuenta con información de mortalidad materna sin embargo, el personal médico indica
   que ocurren por complicaciones del embarazo, parto y, que en estas últimas gestiones se
   incrementaron, los casos de cáncer cervico uterino y mama.

No existen datos desagregados de salud por rango de edad de jóvenes de 19 a 26 años,
empero las patologías frecuentes son las infecciones de la piel, las gastrointestinales y las
infecciones respiratorias agudas, así como ITS.



                                                                                               61
____________________________________________________PDM, Monteagudo, 2007 - 2011



 C.7.1.2 Epidemiología: Tipo de vacunas y cobertura

      La epidemiología regional reconoce como patologías muy importantes el chagas, la lepra, la
      malaria, parálisis flácida y la tuberculosis, que en los últimos años han sido objeto de control
      por programas específicos del Ministerio de salud.

 Cuadro Nº 32. Indicadores Comparativos de Salud Gestiones 2004 - 2005
                                            Enero a Diciembre 2004               Enero a Diciembre 2005
                                                                Porcentaje                            Porcentaje
                                       Programado   Ejecutado                Programado   Ejecutado
                                                                    %                                     %
Cobertura vacuna BCG < 1año                  1442       1148        80              696        543        94
 Polio-Penta 1ª Dosis < 1 año                 721        606        84              696        523        90
Antipolio-Penta 3ª dosis < un año             521        623        86              696        493        85
SRP en niños de 1 año                         769        670        87              736        498       81
Crecimiento y Desarrollo < 2 años            1490       1612       108             1453       1665       116
Sulfato ferroso 1ª dosis < de 5 años         3917       3279        84             3815       3137        82
Sulfato ferroso 3ª dosis < de 5 años         3917       2100        53             3815       1531        48
Vitamina “a” de 6 a 11 meses                  721        530       74               695        524       90
2ª dosis vitamina “a” de 1 a 4 años          2895      20064        71             3119       1200        38
Episodios Diarreicos < cinco años            3917       3266       83              3815       2654       83
Neumonías por 1000 < cinco años               392        677       171             3815       4946       130
Control PRE-natal                            1008        858        85              982        634       77
Captación de Embarazadas Antes del
                                              858         601      70               982         443      45
5º mes
Embarazadas con Cuatro Controles              858        552       64               982        484       49
Sulfato Ferroso por Embarazada                983        765       65               982        572       58
Mujeres que Reciben Consejería en
                                             5613       5829       104             5574       4171       90
planificación
Atención Parto Institucional                  869        483       56               869        482       67
Atención de Parto Hospitalario                869        440       51               850        450       64
Atención de Parto Atendido por
                                              869         54        6               286         41       17
Partera
Parto Domiciliario por Personal de
                                              869        410       47               850         32        5
Salud
Consulta Externa en < de5 años              11751      14170       121            10769      12736       142
Consulta Externa > de 5 años                24519      29188       119            24711      25138       122
Promedio de Estada de Egresados
                                                4          4        4                 4        3.5        4
Según Hosp. de 2º y3r Nivel
% de Ocupación de Camas Según
                                             8478       4239       50              3553       2399       108
Hospitales de 2º y3r Nivel
Mortalidad Neonatal Hospitalaria
Temprana Según Hosp. de 2º y3r                204          1        5               207          3        7
Nivel
Tratamientos Completos Programa
                                                         248                        237        149       75.
Malaria
   Fuente: Elaboración Propia, Hospital SAS

      El cuadro anterior muestra el comportamiento de los indicadores de salud en cuanto a lo
      programado, ejecutado y el porcentaje ejecutado para cada una de las gestiones.


 C.7.1.3 Incidencia de patologías en el Municipio




                                                                                                               62
____________________________________________________PDM, Monteagudo, 2007 - 2011


   Las patologías más frecuentes son: las IRAs, EDAs seguidas por la Malaria, infecciones sexuales
   y reproductivas e ITS. (Ver el siguiente cuadro para mayor detalle). Actualmente en el
   Hospital San Antonio de los Sauces se viene trabajando con la cooperación de personal de
   salud cubano los mismos que llegan a un número de 25.

Cuadro Nº 33. Vigilancia Epidemiológica en el Municipio Gestión 2005
                                                        GRUPOS DE EDAD
          PATOLOGÍAS                          <1                                                    TOTAL
                                                     1a4    5 a 14         15 a 59       60 o mas
                                              año
       I. R. A.                               1770   4077      1253           1978            464      9542
       EDAS.                                  1091   2230       275            671            239      4506
       HEPATITIS VIRAL                           1      1            3               2          1           8
       I.T.S.                                    0      0            0          106             1       107
       FLUJO URETRAL                             0      0            0               1         46        47
       ULCERA GENITAL HOMBRE                     0      0            1           18             0        19
       LEISHMANIASIS                             0      0            0               0          0           0
       MALARIA                                  70    336      1996           1708            265      4375
       PAROTIDITIS                               1      6            7               2          0        16
       V.I.H. SIDA                               0      0            0               0          0           0
       TETANOS                                   0      0            0               0          0           0
       TETANOS NEONATAL                          0      0            0               0          0           0
      TUBERCULOSIS                               0      0         3              16             6        25
      SINTOMATICO RESPIRATORIO                   0      0        41             332           202       575
      INTOXICACION POR
                                                                                                            1
     PLAGUICIDAS
      COLERA                                     0      0            0               3          0           3
       DENGUE                                    0      0            0               0          0           0
       DIFTERIA                                  0      0            0 0                        0           0
       HANTA VIRUS                               0      0            0               0          0           0
       FIEBRE AMARILLA                           0      0            1               1          0           2
       F. HEMORRAGICA BOL.                       0      0            0               0          0           0
       MENINGITIS                                0      0            0               0          0           0
       TUBERCULOSIS ESTRAPULMONAR                0      0            0               5          0           5
       PARALISIS FLACIDAw                        0      2        11                  0          0        13
       SALUD SEXUAL Y REPRODUCTIVA,
     Aborto, hemorragia del Parto, embarazo                                                             229
     en Adolescente ,Preeclampsia
       DESASTRES Y EMERGENCIAS                                                                              1
       TOS FERINA                                0      0            0               0          0           0
       RABIA CANINA                                                                                         1
       RUBEOLA                                   3      0            2               0          0           5
       SARAMPION                                 0      0            0               0          0           0
     Fuente: Hospital SAS


C.7.2 Medicina Tradicional y prácticas

C.7.2.1 Curanderos y Parteras

   La medicina tradicional en la Sección, está representada por los “curanderos” o “naturistas”,
   quienes utilizan generalmente una serie de hierbas para prevenir, curar o aliviar ciertos males.
   En ellos, se combinan conocimientos importantes de las propiedades curativas de estas hierbas


                                                                                                                63
____________________________________________________PDM, Monteagudo, 2007 - 2011


   y creencias curativas de poderes sobrenaturales. Es frecuente en algunas comunidades, que los
   pobladores se automediquen, sobre la base del conocimiento de las bondades curativas de
   ciertas especies vegetales y animales.

   La atención de partos de la mujer campesina, es realizada por las “parteras”, alcanzando un 7%
   dentro la atención de la medicina tradicional. Ellas, exceptuando la atención de partos y la
   medicina de prevención en la cual utilizan diversas hierbas, no han incursionado en otros
   campos de la medicina.

C.8   Saneamiento Básico

C.8.1 Estructura institucional urbana y rural

   Una de las instituciones más importantes que existe en la ciudad de Monteagudo encargada de
   brindar el servicio EPSAMANCHACO SAM, la misma que cuenta con una planta de personal
   de 8 personas quienes tiene a su cargo la parte administrativa y operativa, sin tener manuales
   de funciones ni de operaciones específicos.

   La información brindada por esta misma institución nos indica que las obras realizadas en el
   suministro de agua a las poblaciones de Monteagudo y Candua, fueron realizadas por el
   Comité de Desarrollo y Obras Publicas, COSERMO y financiadas por el Fondo de Inversión
   Social anteriormente.

   En el área rural, las comunidades que cuentan con sistemas de provisión de agua domiciliaria
   en funcionamiento, designan a encargados de los sistemas los cuales se hacen cargo de su
   administración.




                                                                                              64
____________________________________________________PDM, Monteagudo, 2007 - 2011




C.8.2 Calidad, cobertura y estado de los sistemas de agua potable

Cuadro Nº 34. Disponibilidad de Agua por Cañería 2005 Cantón Sauces

                               AGUA DE CAÑERIA DE     TOTAL


                                                                             65
____________________________________________________PDM, Monteagudo, 2007 - 2011


             NOMBRE DE LA                           RED
Nº            COMUNIDAD                    TIENE        NO TIENE         HOGARES
                                                             .
     Monteagudo                                 1.490               51        1.541
     Candua                                       372               34          406
 1   Bartolo                                       40               14           54
 2   Bohorquez                                     11               20           31
 3   Heredia                                       28               19           47
 4   Alto Cazadero                                                  15           15
 5   Yaconal                                                        30           30
 6   Pozuelos                                                       49           49
 7   Azero Norte                                                    34           34
 8   Cahuayuri                                                      20           20
 9   Puca Huasi                                    31               21           52
10   Santa Rosa                                    20               11           31
11   Alto Divisadero                               28               22           50
12   San Pedro del Zapallar                        90               20          110
13   Naranjos                                       2               20           22
14   Chuncusla                                     19               18           37
15   Capilla Vieja                                 15               12           27
16   Cañon Largo                                   30               22           52
17   Peñaderia                                     20                6           26
18   Pucamayu                                                       20           20
19   Tacuara                                                        37           37
20   Chuya Yacu                                    19                8           27
21   Cerrillos                                     45               30           75
22   San Miguel del Bañado                         95               15          110
23   Casapa                                                         32           32
24   San Pedro del Parapeti                        15               40           55
25   Itapenti                                                       36           36
26   Ñaurenda                                      16               25           41
27   Sininga Mayu "A"                              23                5           28
28   Sininga Mayu "B"                              35                            35
29   Maychamayu                                    45                            45
30   Valle Nuevo                                   50               60          110
31   Vallecitos                                    23               17           40
32   Buena Vista                                                    30           30
33   Villa Fernández                               35               48           83
34   Cruce Piraymiri                               55               59          114
35   Sauce Mayu                                                     60           60
36   Mataral                                       27                            27
37   Cañadillas                                    11                9           20
38   Los Pinos                                                      20           20
39   Cumarindo                                                      30           30
40   Aguadillas                                                     35           35
41   Sombrerillos                                                   90           90
42   Parapeti Ñaurenda                                              25           25
43   Pucara Alto                                                    31           31
44   La Palmitas                                                    30           30
45   San Miguel de las Pampas                      52               78          130
                   TOTAL                       2.742             1.308       4.050
                PORCENTAJE                     67,7%             32,3%      100,0%
Fuente: Levantamiento de información 2006 Dpto. Planificación GMM




                                                                                      66
____________________________________________________PDM, Monteagudo, 2007 - 2011


Cuadro Nº 35. Disponibilidad de Agua por Cañería 2005 Cantón Pedernal

                                          AGUA DE CAÑERIA
         NOMBRE DE LA                          DE RED        TOTAL
Nº         COMUNIDAD                      TIENE    NO TIENE HOGARES
1 Canizal                                                 50      50
2 Nogalito                                                25      25
3 Chapimayu                                    72         48     120
4 El Puente                                    10         20      30
5 Roldana                                      20         20      40
6 Achiral                                      33         11      44
7 Chajra Pampa                                 21          3      24
8 Camalote                                     21         10      31
9 Pedernal                                     32         10      42
10 Limonal                                                40      40
                 TOTAL                          209             237           446
            PORECENTAJE                       46,9%           53,1%         100,0%

Fuente: Levantamiento de información 2006 Dpto. Planificación GMM

Cuadro Nº 36. Disponibilidad de Agua por Cañería 2005 Cantón San Juan Del Pirai

                                        Agua de Cañeria de Red TOTAL
Nº    Nombre de la Comunidad             Tiene      No Tiene HOGARES
                                                         .
1    Palmarcito                                                     39          39
2    Despenzas                                                      48          48
3    La Capilla                                                     60          60
4    Ingavi                                       30                40          70
5    Naranjos                                                       32          32
6    San Juan del Pirai                         100                 50         150
7    Yana Yana                                                      30          30
8    Pampa La Lima                                                  30          30
9    Cortaderal                                                     22          22
10   Yajo Pampa                                                     23          23
11   El Bañado                                                      26          26
12   Agua y Leche                                                   32          32
13   Porongos                                                       55          55
                 TOTAL                          130             487           617
            PORECENTAJE                       21,1%           78,9%         100,0%

       Fuente: Levantamiento de información 2006 Dpto. Planificación GMM




Cuadro Nº 37. Disponibilidad de Agua por Cañería 2005 Cantón Fernández

                                        Agua de Cañeria de Red             TOTAL



                                                                                     67
____________________________________________________PDM, Monteagudo, 2007 - 2011


Nº     Nombre de la Comunidad              Tiene         No Tiene         HOGARES
                                                             .
 1   San Lorenzo                                   9                 49           58
 2   Pucamayu                                                        22           22
 3   Potreros                                                        21           21
 4   Caraballo                                                       20           20
 5   El Rodeo                                      5                 45           50
 6   Uli Uli                                                         20           20
 7   Fernández                                                       38           38
 8   Saucesitos                                                      13           13
 9   Vallecitos                                                      15           15
10 Hierba Pampa                                                      20           20
11 Los Arcos                                                         40           40
12 Cachi mayu                                                        70           70
13 Chaco Bañado                                                      26           26
                  TOTAL                          14              399            413
               PORECENTAJE                    3,4%             96,6%        100,0%

 Fuente: Levantamiento de información 2006 Dpto. Planificación GMM

Cuadro Nº 38. Disponibilidad de Agua por Cañería 2005 Municipio de Monteagudo

                                                       AGUA DE CAÑERIA DE RED             TOTAL
                  NOMBRE DEL CANTON
                                                         TIENE            NO TIENE       HOGARES

         Sauces                                                 2.742            1.308      4.050
         Pedernal                                                 209              237        446
         San Juan Del Pirai                                       130              487        617
         Fernández                                                 14              399        413
          TOTAL                                                3.095             2.431      5.526
         PORCENTAJE                                            56,0%            44,0%      100,0%
               Fuente: Levantamiento de información 2006 Dpto. Planificación GMM

     Como se observa en el cuadro de un total de 5.526 familias acceden al servicio de agua 3.095
     que equivale al 56%, quedando sin este servicio el 44%.

     Si analizamos solamente el área rural tenemos que el 34,5% tiene el servicio en cambio el
     65,5% carece del mismo, la situación es mas difícil aun para el cantón Fernández y San Juan del
     Piray donde sólo dos comunidades por cantón tienen el servicio.

     El sistema de agua que tiene la población urbana de Monteagudo se capta de la fuente El
     Limón, el abastecimiento actual sirve a un 96.7 % de la población urbana con conexiones
     domiciliarias pero sin medidores, Para Candua la fuente de agua es el río Yanguilo donde se
     capta, transporta, almacena y se distribuye a la población. En la época de estiaje, se ha
     comprobado que el agua se seca y se tiene que realizar un bombeo directo de aguas del río
     Yanguilo, para el resto de poblaciones el sistema de agua tiene como fuentes de
     aprovisionamiento vertientes de menor caudal.



                                                                                                    68
____________________________________________________PDM, Monteagudo, 2007 - 2011



   No hay datos estadísticos de volúmenes de agua captado, transportado, almacenado,
   consumido, ni perdido porque no tienen un sistema de micromedición y tampoco macro
   medición.

   Actualmente en todo el municipio no se cuenta con plantas de tratamiento de agua, lo cual es
   un riesgo ya que la contaminación ambiental crece de forma alarmante.

C.8.3 Cobertura y medios para la eliminación de excretas

Cuadro Nº 40. Viviendas Con Disponibilidad De Servicio Sanitario


                     TIPO DE SERVICIO           Nº DE
                         SANITARIO             HOGARES             %
                     Alcantarillado              1205             21,8
                     Cámara séptica                369            6,68
                     Pozo ciego                    737           13,34
                     Campo abierto                 53             0,96
                     Sin respuesta                3.162          57,22
                     TOTAL                        5.526           100


   El servicio de alcantarillado sanitario alcanza a un 21.8 % del municipio el mismo que esta
   localizado en el poblado de Monteagudo, la deposición de excretas y aguas negras, son
   depositadas en el lecho de los ríos y quebradas aledañas a la ciudad, exponiendo a la población
   a una serie de enfermedades, esta situación se manifiesta con mayor incidencia en la
   contaminación de la quebrada “Sauces”, que pone en riesgo a comunidades que se encuentran
   aguas abajo como ser: Chuncusla, Capilla Vieja, Peñadería, Tacuara, Cerrillos, San Miguel del
   Bañado, Casapa, San Pedro del Parapetí e Itapenti; por lo tanto, pobladores y animales que se
   sitúan a las orillas del río Bañado y Parapetí, que actualmente utilizan estos recursos hídricos
   para labores de cultivo así como para consumo humano, y corren un potencial peligro de
   contaminación.

C.8.4 Recojo y tratamiento de residuos sólidos

   Este servicio (recolección) sólo existe en el centro poblado de Monteagudo. El sistema
   consiste en: recolectar los desechos diariamente mediante el recogido en una unidad
   motorizada (volqueta) de propiedad de la Alcaldía.

   En la actualidad no se realiza ningún tratamiento de residuos, lo que se hace es acumular a
   cielo abierto a una distancia cercana a la ciudad de Monteagudo (2 Km.), en el lecho de la
   quebrada El Bañado.



C.9 Fuentes y usos de energía.




                                                                                                69
____________________________________________________PDM, Monteagudo, 2007 - 2011


C.9.1. Tipo de Fuente: Eléctrica, gas, leña y otros: Coberturas

        •   Energía Eléctrica

     Desde hace 20 años, se debía dotar del servicio de energía eléctrica a la Sección y a toda la
     Provincia Hernando Siles, sin embargo se atravesaron por una serie de problemáticas que
     impidieron instalar la energía eléctrica constante. Existieron grandes intentos por parte de
     instituciones especializadas como CESSA y CORDECH con su División de Recursos Hídricos
     y Energéticos, que propusieron alternativas de solución para electrificar toda la provincia.

     Desde 1985, ya se había priorizado en el ámbito nacional y departamental, la instalación de
     energía eléctrica en la ciudad de Monteagudo, sin embargo, recién en 1989, CORDECH por
     presión de la población, decide atender con sus recursos la necesidad de instalar una central
     termoeléctrica.
Cuadro Nº 41. Comunidades que cuentan con Servicio de Energía Eléctrica
                                CANTON SAUCES
                                          SI USA       NO USA       TOTAL

                                         ENERGIA       ENERGIA     HOGARES

Nº      NOMBRE DE LA COMUNIDAD          ELECTRICA     ELECTRICA

1 Monteagudo                               1.313         228         1.541
2 Candua                                    265          141          406
3 San Pedro del Zapallar                    35            75          110
4 Peñaderia                                  8            18           26
5 Tacuara                                    2            35           37
6 Cerrillos                                 25            50           75

7 San Miguel del Bañado                     69            41          110
8 Valle Nuevo                               24            86          110
9 Cruce Piraymiri                           65            49          114
10 Sauce Mayu                               15            45           60
11 San Miguel de las Pampas                 10           120          130
12 Resto población rural                                1.331        1.331
        TOTAL CANTÓN SAUCES                1.831        2.219        4.050
              PORCENTAJE                  45,21%       54,79%      100,00%
                       CANTON SAN JUAN DEL PIRAI
1 San Juan del Pirai                        80            70          150

2 Yajo Pampa                                 3            20           23
3 Resto población rural                                  444          444

 TOTAL CANTON SAN JUAN DEL PIRAI            83           534          617
              PORCENTAJE                  13,45%       86,55%      100,00%

Cuadro Nº 42. Disponibilidad de Energía Eléctrica 2005 Municipio de Monteagudo




                                                                                               70
____________________________________________________PDM, Monteagudo, 2007 - 2011



                                  ENERGIA ELECTRICA            TOTAL
NOMBRE DEL CANTON                TIENE         NO TIENE       HOGARES
Sauces                               1.831            2.219        4.050
San Juan Del Pirai                      83              534          617
Perdenal                                                446          446

Fernández                                               413          413
             TOTAL                   1.914            3.612        5.526
      PORCENTAJE                   34,64%            65,36%        100%




   Actualmente COSERMO esta a cargo de este servicio, de acuerdo con la información
   recabada, cuentan con energía eléctrica: 1.914 hogares, de estos usuarios 1.831 hogares
   corresponden a la parte urbana (Monteagudo y Candua); llegando a un 73,29% de los usuarios
   de energía eléctrica. Lo que significa que sólo el 26,71% de los usuarios se encuentra en el área
   rural, ya que la red se encuentra tendida hasta Peñaderia.

   El 65.36 % de la población no cuenta con este servicio siendo los cantones de Fernández y
   Pedernal los más perjudicados ya que ni siquiera existe tendido de redes.

   Su estructura institucional es cooperativizada, teniendo un Consejo de Administración
   compuesto por 6 miembros de los cuales 2 son mujeres y un Consejo de vigilancia compuesto
   por cuatro miembros de los cuales 3 son electos y uno representante del G. Municipal, el
   personal con el que trabaja tanto en la parte administrativa como en la operativa es de 16
   funcionarios.

   El sistema de energía eléctrica funciona a gas teniendo un consumo percápite de 60 Kw. por
   uso doméstico y 83 Kw. promedio general.

   En el área rural no se cuenta con alumbrado público excepto Piraimiri por que no se
   contemplo en el proyecto de interconexión eléctrica.

   Actualmente tiene instaladas 471 acometidas entre los municipios de Monteagudo, Huacareta
   y Villa Vaca Guzmán.

         •    Servicio de gas natural domiciliario

   En octubre de 1994, se concluyó con el tendido de las redes primarias y secundarias, hasta
   dejar las acometidas en la puerta de los domicilios, que llegan actualmente a 568 gabinetes.

   El suministro del sistema proviene del gasoducto Taquiperenda-Cochabamba. El punto de
   alimentación (red primaria) parte de Cerrillos con una presión media de 330 atm. (700 PSIG)
   700 lb./pulg.² En Monteagudo se dispone de una estación reguladora y de medición que reduce
   la presión hasta 2,15 atm. (45 PSIG).

   La red secundaria y de media presión comprende a la red urbana en las siguientes condiciones:



                                                                                                 71
____________________________________________________PDM, Monteagudo, 2007 - 2011


                                o      Presión de operación 45 Psig. con un caudal pico de 11.650 pies3/HR.
                                o      Las acometidas mediante su sistema de regulación dejan pasar el gas
                                       natural a una presión de 0,26 atm. (200 mm.).
                                o      En la red de este servicio 34 usuarios son con medidores y el restó paga
                                       una tarifa fija de 30 Bs.

                 •   Leña y otros

           Gran parte del área rural no tiene acceso a la energía eléctrica ni al gas natural, es ahí donde
           las necesidades de combustible para la cocción de los alimentos se efectúan mediante la
           utilización de leña. Dado que es un municipio en el que la vegetación proporciona este
           combustible con relativa abundancia, no se tienen mayores problemas para su abastecimiento.


     C.10 Vivienda

     C.10.1 Tipo, Estado y calidad

           Los indicadores de la vivienda en el Municipio se muestran en los siguientes cuadros:

     Cuadro Nº 43. Indicadores de Vivienda, Tipo de Pared

                  LADRILLO/BLOQUE                                     TABIQUE/
 TOTAL                            ADOBE TAPIAL                                     PIEDRA    MADERA            OTRO
                 CEMENTO/HORMIGON                                     QUINCHE
  5399                    740                         3159              1236         24          137            103

      %                   14,00                       57,77             23,15        0,45        2,07          1,85
     Fuente: CNPV. 2001

     Cuadro Nº 44. Tipo de Techo

                                                 TEJA                               PAJA/CAÑA/
                     CALAMINA O
      TOTAL                               CEMENTO/ARCILLA              LOSA HºAº      PALMA/
                      PLANCHA                                                                           OTRO
                                           /FIBROCEMENTO                              BARRO
          5399            456                    3994                     102           700              147

           %

     Fuente: CNPV 2001

           •
     Cuadro Nº 45. Tipo de Piso (%)

                          TABLÓN DE         MACHIMBRE         ALFOMBRA/         MOSAICO/BALDO
TOTAL            TIERRA                                                 CEMENTO                 LADRILLO         OTRO
                           MADERA            PARQUET           TAPIZON           SA/CERÁMICA
5399              2888            18             12              20      2270        90             86                15

 %

     Fuente: CNPV 2001

           Las condiciones de las viviendas en la actualidad han mejorado relativamente. Es importante
           mencionar el hecho de que se han implementado programas de mejoramiento de viviendas



                                                                                                                72
____________________________________________________PDM, Monteagudo, 2007 - 2011


   especialmente en las cubiertas o techos de las mismas; medidas que permitieron una
   disminución en la enfermedad del chagas. Sin embargo, este problema aún no está resuelto
   plenamente.


C.11 Transportes y Comunicaciones

C.11.1         Red vial aeroportuaria

   La Sección municipal cuenta con dos pistas de aterrizaje: el aeropuerto de Monteagudo y la
   franja de aterrizaje de Cerrillos, al primero se le da esta denominación debido a que cuenta
   con una Terminal de pasajeros que fue mejorada por CORDECH; dejando su administración a
   cargo de AASANA. Actualmente se encuentra fuera de servicio para pasajeros.

   La franja es de 2.000 m. de longitud por 80 m. de ancho con un terraplén adecuadamente
   consolidado. La operabilidad de las aeronaves es un poco dificultosa debido a la proximidad de
   cerros al Norte de la franja. Al inicio (1989), operaban avionetas del TAM con dos vuelos
   semanales y subvencionados en parte por CORDECH, al concluir el contrato dejaron de
   prestar este servicio como consecuencia del alza en el precio de los pasajes, muy
   esporádicamente llegan avionetas en calidad de taxis y de uso particular.

   La franja de aterrizaje de Cerrillos ubicada en la localidad de Cerrillos y adyacente a la estación
   de bombeo de YPFB; fue construida por esta institución a fin de disponer de un medio de
   transporte exclusivo para técnicos de alto nivel que requerían.

   Esta franja tiene una longitud de 1.500 m. por 80 m. de ancho. El terraplén es estable, no
   contando con malla de protección perimetral.


C.11.1.1 Principales tramos, longitudes y accesibilidad caminera

   Se cuenta con una red troncal y una red de caminos vecinales, la primera tiene vinculación con
   la ciudad de Sucre y la ciudad de Santa Cruz, mientras que la segunda tiene un componente
   elevado de vinculación interna de lugares poblados y necesidades productivas; uno de los más
   importantes esfuerzos que se ha realizado desde los gobiernos municipales, es el
   fortalecimiento de la red de caminos vecinales, mientras que el mantenimiento y mejoramiento
   de la red troncal corre por cuenta del Servicio Prefectural de Caminos (SEPCAM) de la
   Prefectura del Departamento.

   El total de la red vial de la Sección Monteagudo abarca a 581 Km; de esta longitud, 50,00 Km.
   corresponden a la red troncal, mientras que 531 Km. corresponden a la red de caminos
   vecinales.

   Los cuadros adjuntos y el mapa de infraestructura vial de la Sección (Mapa Nº 5), nos
   muestran un detalle de los caminos existentes, que sirven de vías de comunicación entre
   comunidades y cantones.




                                                                                                   73
____________________________________________________PDM, Monteagudo, 2007 - 2011




Cuadro Nº 46. Infraestructura Vial en el Municipio




                                                                             74
____________________________________________________PDM, Monteagudo, 2007 - 2011


                    TIPO DE RED                 KILOMETRAJE                    %
             Troncal o fundamental                          50                  8,61
             Caminos Vecinales                             531                 91,39
                      TOTAL RED                            581               100,00

       Fuente: Elaboración propia.

       •   Construcción y mantenimiento

   La red troncal fue construida por el Servicio Nacional de Caminos D-2 Sucre; el mejoramiento
   y su mantenimiento también están a su cargo. Las redes primarias y secundarias han sido
   construidas con el aporte de Y.P.F.B., CORDECH, CARE y el PMA; el mantenimiento a la
   fecha está a cargo de la prefectura del departamento, mientras que la red vecinal está a cargo
   del Municipio.

       •   Red troncal o fundamental

   Como carretera troncal le corresponde al gobierno central el mantenimiento, que resulta muy
   costoso desde la zona del Rosal, en la época lluviosa, haciéndose aún más conflictivo el tramo
   puente Azero - Cruce Aratical (Lagunillas), con un total de 140 km. Dentro de la Sección
   Monteagudo, esta carretera tiene una extensión de aproximadamente 78,275 Km. con una
   plataforma de 8 m. de ancho. A lo largo de su recorrido se encuentran varios cruces que dan
   origen a otras carreteras vecinales (redes vecinales) como ser:

            o    Cruce Heredia a 12 Km. de Monteagudo
            o    Cruce a Huacareta a 3 Km. de Monteagudo
            o    Cruce a R. del Ingre
            o    Prolongación estación de bombeo de Y.P.F.B. (en Divisadero).

   Los tramos más problemáticos se encuentran en Tembladeras, Abra del Tigre y la cuesta de
   Bartolo, en razón de los continuos deslizamientos, los mismos que tienen sus causas en la
   naturaleza de la roca, la topografía accidentada, la estructura de los anticlinales rocosos y en el
   chaqueo practicado en las laderas adyacentes.

       •   Red Vecinal

   Estas carreteras fueron construidas inicialmente por los pobladores, como sendas mejoradas y
   luego con el apoyo de maquinaria. La consolidación de estos trabajos la asumió CORDECH,
   creando para el efecto el Programa Vial con Campamentos Móviles (de 1978 a 1985) en las
   zonas de Huacareta y el Ingre; a partir de 1985 estableció su base en la ciudad de Monteagudo
   con una maestranza de equipo pesado y liviano.

   Para la implementación de las obras de arte se contó con el apoyo del FSE; el PMA contribuyó
   con alimentos como pago a los jornaleros comunarios pero sólo en pequeña escala.

   En la actualidad por una mala política del gobierno, se tiene descuidado no solo los tramos
   camineros correspondientes a la jurisdicción municipal, sino nacional, aspecto que redunda en
   la constante interrupción de las rutas troncales que hasta años anteriores presentaba mayor
   fluidez en el tráfico.



                                                                                                   75
____________________________________________________PDM, Monteagudo, 2007 - 2011



   Los caminos que comprenden esta red son:

   Carretera Monteagudo - Rosario del Ingre

   Comienza en el cruce Monteagudo - R. del Ingre, tiene una extensión de 85 Km. hasta la
   comunidad de Ñaurenda, límite de la Primera Sección, su plataforma es de 6 m. y con una capa
   de ripio; en algunos tramos ésta se ha perdido por causa del terreno arcilloso. Hasta la altura
   de San Miguel (43 Km.) se han construido cunetas con HºCº y en todo el trayecto alcantarillas
   y pequeños puentes de HºAº con plataforma de madera dura, y algunos badenes en su
   trayectoria.

   En la época de lluvias los deslizamientos son de gran proporción y con arrastre de troncos de
   los desmontes y chaqueos que atoran los puentes y alcantarillas, ocasionando en muchos casos
   su destrucción.

   Las comunidades y los cruces que se encuentran sobre esta carretera y a partir de
   Monteagudo son:

           o   Chuncusla a 5 Km.
           o   Capilla vieja a 12 Km.
           o   Cañón Largo a 18 Km.
           o   Tacuara a 25 Km.
           o   Cerrillos a 30 Km.
           o   Cerrillos – Piraimiri 15 Km.
           o   Chuya Yacu a 35 Km.
           o   San Miguel del Bañado a 40 Km.
           o   Cruce San Pedro a 48 Km.
           o   Cruce Itapenti a 57 Km.
           o   Ñaurenda a 85 Km.

   A la altura de Itapenti y a 61 Km. de Monteagudo, se encuentra el puente Parapetí II,
   financiado por CORDECH - SENAC, es de doble vía y un largo de 60mt. Esta estructura une
   al cantón Ingre de la Sección Huacareta.

   Carretera Candúa - Huacareta

   Es la más larga de la Provincia. En su recorrido une las poblaciones de Piraimiri, Piraicito,
   Huacareta, Ñacamiri, Añimbo, Uruguay y San Juan del Piraí haciendo un total de 116,9 Km. De
   esta Distancia, 45 Km. están dentro de Monteagudo, cuyo límite es Sauce Mayu.

   Desde el año 1982, CORDECH ha desarrollado acciones para hacer de esta carretera una vía
   de acceso permanente, pero las lluvias y las avenidas de las quebradas y en particular del río
   Piraimiri han perjudicado este propósito obligando a que hagan desvíos y variantes para evitar
   esos lugares. Solo de esta forma la comunicación es regular hasta las proximidades de Piraicito.
   Las comunidades asentadas a lo largo de esta carretera y los cruces partiendo del cruce
   Candúa - Huacareta son:

           o   “Sivinga Mayu A”a 7 km
           o   “Sivinga Mayu B” a 10 km



                                                                                                76
____________________________________________________PDM, Monteagudo, 2007 - 2011


           o   Maychamayu a 13 Km.
           o   Valle Nuevo a 20 Km.
           o   Cruce – Vallecitos 6 Km.
           o   Cruce – Piraimiri a 30 Km.
           o   Sauce Mayu – Villa Fernández 35 Km.
           o   Piraimiri – Sauce Mayu 7 Km.

   Carretera Monteagudo – Azero Norte

   Tramo que inicialmente fue construido por YPFB de 7 Km, con el interés de atender la
   estación de bombeo de Divisadero; posteriormente se consolidó el tramo hasta Azero Norte
   ejecutado por el Gobierno Municipal. Las comunidades beneficiadas son:

           o   Santa Rosa a 3 km. de Monteagudo
           o   Cruce Cahuayuri, a 4 km. de Monteagudo
           o   Alto Divisadero a 7 km. de Monteagudo
           o   Azero Norte a 34 km. de Monteagudo

   Como camino de herradura, se desprende de esta carretera la senda que comunica
   Cumarindo, pasando por Los Pinos.

   Carretera Vecinal Cruce Heredia – El Rodeo

   En su trayecto pasa por Pampa Heredia, cruce a Alto Cazaderos, Peña Blanca, Chapi Mayu,
   Mojón Loma, San Lorenzo, Pucamayo, Fernández, y el Rodeo. En la actualidad, este tramo se
   halla en pésimas condiciones. Es sabido que después de una lluvia resulta imposible transitar
   por esta ruta.

   La construcción desde Pampa Heredia a San Lorenzo, estuvo a cargo del Programa Vial de
   CORDECH, con una extensión de 36 Km. y una plataforma de 6 m. en promedio. Como se
   mencionó anteriormente, por la falta de recursos para su mantenimiento, este tramo está en
   constante interrupción. Posteriormente este tramo fue mejorado y construido en su recorrido
   dos puentes con el financiamiento del PASA.

   En la zona de Alto Cazaderos y Mojón Loma se confrontan pendientes fuertes de hasta 15º,
   esto obstaculiza el ingreso de camiones de alto tonelaje, especialmente en la época lluviosa.

   De esta carretera se desprenden otros caminos considerados como sendas mejoradas que
   nacen en los siguientes cruces:

           o   Roldana a 10 Km. (de Cruce Heredia)
           o   Peña Blanca – Pedernal 12 Km.
           o   Chapi Mayu – Canizal 15 Km.
           o   Mojón Loma – Rodeito 5 Km.
           o   San Lorenzo – Potreros 7 Km.
           o   Monteagudo – Heredia 14 Km.
           o   Heredia – Peña Blanca 10 Km.
           o   Peña Blanca Chapimayu 10 Km.
           o   Chapimayu – Mojón Loma 7 Km.
           o   Mojón Loma – San Lorenzo 7 Km.



                                                                                             77
____________________________________________________PDM, Monteagudo, 2007 - 2011


           o   San Lorenzo – Pucamayu 5 Km.
           o   Pucamayu – Fernández 14 km
           o   Fernández – Rodeo 16 km.

   Carretera vecinal Cruce Heredia - San Juan

   Esta carretera nace en Cruce Heredia vía Pampa Heredia, es un tramo que está en proceso de
   mejoramiento y consolidación. En la época de lluvias es difícil su utilización debido a la gran
   cantidad de vados de los ríos Heredia, Piraí y otras quebradas; el terreno es sumamente
   gredoso. Las comunidades asentadas a lo largo del camino son:

           o   Yaconal 20 Km. de Heredia
           o   Yaconal - Pozuelos 5 Km.
           o   Pozuelos – Palmarcito 15 Km.
           o   Palmarcito – Despensas 7 Km.
           o   Despensas – La Capilla 4 Km.
           o   La Capilla – Ingavi 5 Km.
           o   Ingavi – Naranjos 5 Km.
           o   Naranjos – Agua y Leche 5 Km.
           o   Agua y Leche - San Juan 3 Km.

   Por lo tanto, tiene actualmente una longitud de 90 Km. desde Monteagudo, su plataforma es
   de 6 m. aproximadamente, carece de las obras de arte más importantes. De Ingavi, se
   desprenden el camino de herradura Yana Yana y Pampa La lima Cortaderal, Yajo Pampa,
   Cachimayu y finalmente Chaco Bañado.


   Carretera Vecinal Cruce Heredia – Chapimayu

   Tramo de 38 Km. de longitud y una plataforma de 6 m. Se construyó atendiendo la necesidad
   de vincular la zona de Fernández con Pedernal para lo que se contó con el financiamiento del
   FSE, CARE y PMA. Su uso es temporal por la crecida de los ríos. Actualmente su
   mantenimiento esta a cargo del gobierno Municipal.

   Carretera Vecinal Cruce Piraimiri - Cerrillos

   Construido por YPFB en un tramo de 15 Km; en el lado de Cerrillos se encuentra la
   comunidad del mismo nombre, en el otro lado y a partir del cruce comienza la comunidad
   Villa Fernández (3 Km.) alcanzando incluso al campamento Piraimiri (4km.). Por la orilla
   izquierda y aguas abajo del río Bañado existe una senda mejorada que parte de Tacuara hasta
   Cerrillos, éste es utilizado sólo en época seca.

   Tiene una plataforma de 6 m. de ancho y está en regulares condiciones de uso, une los
   cañones del Ingre y Huacareta. En el lado del Ingre (Cerrillos) se encuentra el río Bañado, de
   lecho arenoso, constituyendo un gran obstáculo para una comunicación permanente. Se
   destaca la necesidad de un puente vehicular, pero seguramente por la amplitud de la playa y la
   falta de un lugar adecuado para las fundaciones, este proyecto no es concretado.

   Cruce Cahuayuri




                                                                                               78
____________________________________________________PDM, Monteagudo, 2007 - 2011


   Comunica a la comunidad de Cahuayuri con Monteagudo a través del camino hacia la estación
   de bombeo en Divisadero, el tramo hasta la comunidad tiene 2 Km con un ancho de 3 mt. que
   fue construida por la comunidad.

   Entre los caminos vecinales que atienden a comunidades específicas citamos a las siguientes:

           o   Naranjitos con 9 Km. desde el Zapallar
           o   Pucamayu, a 7 Km. del camino a Tacuara
           o   Chuya Yacu, a 5 Km. del camino a San Miguel del Bañado
           o   Casapa a 6 Km. sobre el camino a San Pedro del Parapetí
           o   Cruce San Miguel – San Pedro del Parapetí 12 Km., esta ruta originalmente
               constituía parte de la carretera a R. del Ingre, en la actualidad difícilmente se
               mantiene expedita por la calidad del terreno y las diversas quebradas que es
               necesario cruzar
           o   Itapenti, a 2 Km. del cruce Itapenti
           o   Buena Vista, a 5 Km. del camino a Piraimiri
           o   Sauce Mayu a 5 Km. del cruce Sauce Mayu Huacareta
           o   Puca Huasi a 4 Km.de Monteagudo
           o   Alto Divisadero – Monteagudo 10 Km.
           o   Chajra Pampa a 5 Km. de cruce Pedernal
           o   Achiral a 12 km de cruce Roldana
           o   Canizal a 12 Km. de Chapi Mayu

   El kilometraje de estos tramos alcanza a alrededor de 98 Km.


   Sendas - Herradura

   Estos tramos son cortos y generalmente, para el acceso de vehículos pequeños su servicio es
   temporal debido a las dificultades que se presentan en el período de lluvias; han sido
   construidos en su mayor parte por los comunarios, esporádicamente se contó con la
   colaboración de CORDECH y el PMA.

   Muchas comunidades de los Cantones Fernández, Pedernal y San Juan cuentan con caminos de
   herradura como único medio de vinculación, acentuando su condición de poblaciones
   deprimidas y con pocas expectativas de progreso. La distancia, la topografía del terreno y la
   poca capacidad de gestión de sus autoridades y pobladores han contribuido a esta situación.

   Los tramos que se encuentran en esta condición son:

           o   Caraballo a 20 Km. de San Lorenzo
           o   Uli Uli 15 Km. de Fernández
           o   Saucecitos a 5 Km. de El Rodeo
           o   Hierva Pampa a 13 Km. de El Rodeo
           o   Hierva Pampa – Los Arcos 5 Km.
           o   Chaco Bañado – Cachimayu 5 Km.
           o   Yajo Pampa – Cortaderal 5 Km.
           o   Cortaderal – San Juan del Piraí 8 Km.
           o   Vallecitos – Rodeo 15 Km.
           o   Tramo Cumarindo – Cruce Los Pinos 25 Km.



                                                                                                  79
____________________________________________________PDM, Monteagudo, 2007 - 2011


              o    Aguadillas – Los Pinos 10 Km.


Cuadro 47. Infraestructura Vial Troncal y Caminos Vecinales en el Municipio


                                                                         ACCESO
                                                            DISTANCIA                 ACCESO
                         TRAMO                                EN KM     PERMANENTE   TEMPORAL

Camino Troncal Sucre - Camiri
Camino Troncal Monteagudo - Bartolo                            35           x
Camino Troncal Monteagudo - Abra Huacanqui                     15           x
TOTAL                                                          50
Camino a Ingre
Camino Principal Monteagudo - Abra Ipati                       85           x
Camino vecinal Cruce Chuncusla - Capilla Vieja                  9                       X
Camino vecinal Cruce Peñadería - Cañón Largo                   12                       X
Camino vecinal Cruce Timboy Pampa - Puca Mayu                  10                       X
Camino vecinal Cruce Cerrillos - Chuya Yacu                    10                       X
Camino vecinal Cruce S.M. Bañado - Casapa - S.P. Parapetí      12                       X
Camino vecinal Cruce Itapenti - Itapenti                        3                       X
TOTAL                                                          141
Camino a Azero Norte
Camino Principal Monteagudo - Azero Norte                      34                       X
Camino vecinal Cruce Lagunillas - Pucahuasi                     5           x
Camino vecinal Cruce Lagunillitas Alto - Cahuayuri              6           x
Camino vecinal Cruce Naranjos - Escuela Naranjos                3                       X
TOTAL                                                          48
Camino a Huacareta
Camino Principal Monteagudo - Abra - Montejara                 45           x
Camino vecinal Cruce Vallecitos - Buena Vista                   6           x
Camino vecinal Cruce Piraimiri - Villa Fernández                5           x
Camino vecinal Cruce Sauce Mayu - San Miguel del Bañado        20                       X
TOTAL                                                          76
Camino a San Juan del Piraí
Camino Principal Cruce Heredia - S.J. Piraí                    90                       X
Camino vecinal S.J. Piraí - Yajo Pampa                         15                       X
Camino vecinal Cruce Yajo Pampa - Duraznitos (límite)           5                       X
Camino San Juan El Bañado                                      15                       X
Camino San Juan Porongos                                        5                       X
TOTAL                                                          130
Camino a Chapimayu - San Lorenzo - Roldana




                                                                                                80
____________________________________________________PDM, Monteagudo, 2007 - 2011


Camino Principal Cruce San Juan - Chapimayu - S. Lorenzo   47                         X
Camino vecinal Chapimayu - Canizal                         15                         X
Camino vecinal Cruce Chapimayu - Pedernal - Limonal        13                         X
Camino vecinal Limonal - Roldana - Chapimayu               25                         X
TOTAL                                                      100
Camino San Lorenzo - Rodeo
Camino vecinal San Lorenzo - El Rodeo                      36                         X
TOTAL                                                      36
TOTAL MUNICIPIO                                            581
Fuente: GM. Monteagudo - Unidad Vial


C.11.1.3 Oferta y calidad del transporte público interurbano, interprovincial e
interdepartamental

    Monteagudo constituye un centro de acopio y comercialización de toda la producción
    agropecuaria regional y de Municipios aledaños. Este flujo, también atrae al comercio en
    general y se extiende al transporte de pasajeros vía buses medianos, camiones, camionetas y
    otros vehículos pequeños. La producción agropecuaria sale vía Monteagudo y a través del
    sistema carretero de la Provincia hacia mercados de las ciudades de Santa Cruz, Sucre,
    Cochabamba y La Paz.

    El parque automotor, está conformado básicamente de camiones y buses de mediana
    capacidad (aprox. 12 toneladas y 40 personas respectivamente).

    Actualmente existe un ágil y constante flujo vehicular (pasajeros y carga) fuera y dentro de la
    Sección, bien organizado y dirigido por el Sindicato de Chóferes 20 de agosto.

C.11. 2 Red de comunicaciones

C.11.2.1 Servicios existentes

        •    Comunicación Radial

    En la población de Monteagudo como en el área rural, existe importante cantidad de radio
    aficionados privados, los mismos que normalmente son hacendados que no participan
    activamente en las Organizaciones Territoriales de Base. La comunicación radial se vio
    reforzada en los últimos tiempos por la dotación de equipos de radio comunicación a los
    centros de salud y postas sanitarias dentro de la circunscripción y en gran parte de los
    municipios del departamento de Chuquisaca; el G. Municipal también participa de esta cadena,
    con una destinada para la utilización del Concejo Municipal.


        •    Comunicación vía satélite: ENTEL

    El sistema satelital utilizado es el Dom Sat atiende con sus servicios desde comienzos de 1994
    mediante los sistemas de operador, tarjetas magnéticas y tarjetas de prepago codificadas. En



                                                                                                81
____________________________________________________PDM, Monteagudo, 2007 - 2011


   Monteagudo y en Candua con servicios públicos, el servicio es mediante tarjeta magnética y
   permiten el acceso a telefonía local, nacional e internacional; se tienen teléfonos con acceso a
   la tarjeta de prepago, estos están ubicados dentro de domicilios y tiendas comerciales; en el
   área rural del Municipio también se cuenta con teléfonos, siendo los más importantes los
   ubicados en San Juan del Piraí, Ingavi, Puca Huasi, Chapimayu y Heredia.

C.11.2.2 Cobertura Pública y domiciliaria de telefonía e Internet

Teléfonos Automáticos Monteagudo

   Servicio que atiende sólo a la población de Monteagudo. Se cuenta con una planta externa para
   la utilización de los teléfonos fijos. El enlace rural se lo efectúa mediante radio enlace. La
   ejecución de este Proyecto en actual funcionamiento está a cargo de ENTEL. Los equipos que
   posee cuentan con una capacidad aproximada para 1.330 líneas fijas. En la actualidad se tienen
   una cobertura telefónica tanto particular, domiciliar y publica.

   A partir del 2005 se interno el servicio de Internet el mismo que a la fecha a incrementado su
   cobertura, teniendo en la actualidad diversos lugares con este servicio, al igual que las
   instituciones publicas

C.11.2.3 medios de Comunicación: Tv. Radioemisoras, prensa escrita, etc.

       •   Televisión

   Existen 3 canales de cobertura abierta, su programación es básicamente vía enlaces a redes
   nacionales; se tiene también el sistema televisión cerrado, conocido como video cable esta
   baja señales del interior y exterior del país.


       •   Radiodifusión

   Desde hace bastante tiempo, se hacen intentos para establecer este tipo de comunicación que
   llegue principalmente al área rural. Actualmente la parroquia de Monteagudo cuenta con la
   radioemisora “María Reina de los Apóstoles” de alcance local. En frecuencia modulada se
   tienen tres emisoras también de alcance local.

   De acuerdo a observaciones en la zona, se sabe que en el sistema de radiodifusión, la Radio
   Santa Cruz tiene importante audiencia en la geografía municipal.

       •   ECOBOL

   Tiene una sucursal en Monteagudo prestando un servicio regular hacia el interior y exterior de
   la provincia, a través de los diferentes turnos establecidos y recurriendo al servicio de las
   flotas.

       •   Servicio de Courrier

   Para el despacho, correspondencia certificada y rápida, se tiene también el servicio de
   courrier, el mismo que permite acceder a cualquier lugar del mundo con este servicio



                                                                                                82
____________________________________________________PDM, Monteagudo, 2007 - 2011


C.12 Protección y Seguridad Ciudadana

C.12.1 Personal policial disponible

   La policía de Monteagudo cuenta con 11 efectivos, de los cuales: uno está como director
   provincial, otro como responsable de la Fuerza Especial de Lucha contra el Crimen ex PTJ y
   además uno de sus efectivos cubre el puesto en el municipio de Huacareta. Nueve efectivos
   son los que trabajan en Monteagudo de manera rotatoria en diferentes reparticiones como ser
   Brigada de protección a la familia, patrullaje, seguridad ciudadana.

C.12.2 Frecuencia delincuencial

   Se podría señalar que la delincuencia en el Municipio no se presenta con mucha frecuencia, es
   considerada aún leve. Sin embargo, no inexistente, puesto que se han podido observar algunos
   actos delincuenciales como: robos a domicilios en baja escala, algunos casos de posesión de
   narcóticos, vehículos robados, y en el área rural algunos casos aislados de robo de animales.

   Pero sí se puede apreciar un alto índice de riñas y peleas callejeras, maltrato a familiares y
   violencia intrafamiliar; teniendo como factor detonante el consumo de alcohol, sobre todo
   cuando existen eventos sociales, fiestas como la de fin de año, 20 de agosto y carnavales.

   Otros casos atendidos por instancias policiales pertinentes y Defensoría son: maltrato a
   menores de 18 años, violaciones a menores, consumo de bebidas alcohólicas por menores en
   locales públicos.


C.12.3 Disponibilidad y estado del equipamiento para la seguridad ciudadana

Cuadro 48. Disponibilidad y estado de situación de equipamiento de seguridad Ciudadana

           CANTIDAD                     DESCRIPCIÓN                      ESTADO
              1           Vehículo                                        Regular
              2           Motocicletas                                    Nuevas
              1           Equipo de comunicación                        Buen estado
              1           Equipo de comunicación incompleto              Mal estado
              4           Handis                                        Buen estado
              1           Línea telefónica para recibir llamadas de     Buen estado
                          emergencia sin salida
                 4        Escritorios                                   Mal estado
                 1        Oficina                                        Prestada



C.12.4 Instituciones de protección a la familia y contra la violencia
intrafamiliar

   En el Gobierno Municipal se cuenta con una oficina de defensoría de la niñez y adolescencia
   que cuenta con dos áreas: Jurídica y Psicológica, y que coordina acciones con el SLIM: que
   cuenta con una Trabajadora social y una psicóloga.




                                                                                              83
____________________________________________________PDM, Monteagudo, 2007 - 2011


   En el año 2006 la oficina de la Defensoría de la Niñez y Adolescencia de la H. Alcaldía
   Municipal de Monteagudo, atendió a niños, niñas y adolescentes, víctimas de violencia tanto
   físicas, psicológicas y sexuales, asimismo se atendió a menores que hicieron abandono de
   hogar, como también se brindó Orientación y seguimiento a diferentes casos dando
   cumplimiento a todos los requerimientos del Juzgado y demás instancias que solicitaron al
   Servicio de los profesionales de la Defensoría. Así mismo se envió Informes Psico-sociales. Ver
   el siguiente detalle:

Cuadro 49. Topología de Casos legales de Enero-Noviembre 2006 en la Defensoría
                   Nº          AREA JURIDICA              CASOS
                                                       ATENDIDOS
                   1 Maltrato de Menor                       35
                    2    Asistencia familiar                       22
                    3    Compromisos de asistencia familiar        45
                    4    Homologación de asistencia familiar       10
                    5    Prestación de Servicios                   28
                    6    Guarda Legal                              11
                    7    Guarda Legal                              30
                    8    Guarda Legal Precaria                     30
                    9    Violación                                 13
                    10   Asistencia a niños Huérfanos               9
                    11   Reconocimiento de Hijos                   22
                    12   Reconocimiento de hijo Ad- Vientre        15
                    13   Abandono de menores de edad               21
                    Nº           AREA JURIDICA                   CASOS
                                                               ATENDIDOS
                    14 Rapto de menor                               4
                    15 Adolescentes con Problemas de               31
                       Conducta
                    16 Explotación laboral de menores              17
                    17 Padres que abandonan a sus hijos             6
                    18 Menores con conflicto con la ley            15
                    19 Tramites    de      certificados   de       35
                       nacimiento
                    20 Autorizaciones de Viaje                     63
                    21 Audiencias asistidas en el Juzgado de       60
                       Instrucción
                    22 Audiencias asistidas en el Juzgado de       46
                       partido
                                                     TOTAL        568


   Las atenciones legales llegan, en caso de ser necesario, ante el Juzgado de Instrucción y de
   Partido, y ante la fiscalía.

   En el área psicológica de la defensoría se atendieron 93 casos, tales como Asistencia con
   terapias (59 casos) e Informes Psico-sociales ante los Juzgados (34 casos).




                                                                                               84
____________________________________________________PDM, Monteagudo, 2007 - 2011


   Respecto a la atención de casos en la oficina del SLIM, atiende a Mujeres Víctimas de violencia
   y familias en conflicto; en coordinación con la Defensoría y la Brigada de Protección a la
   Familia. Los casos atendidos el 2006 fueron los siguientes:

Cuadro Nº 50. Casos atendidos SLIM

                        TIPO DE CASOS             Nº DE CASOS ATENDIDOS
               Atención de Casos por Violencia             45 casos
               Física
               Familias en conflicto                           34 casos
               TOTAL                                           79 casos
             Fuente: SLIM G.M.M. 2006


D. ASPECTOS ECONÓMICO-PRODUCTIVOS
D.1 Áreas Protegidas

D.1.1 Categorías y Superficies

   Las tierras designadas bajo la categoría de Áreas protegidas, constituyen importantes espacios
   ubicados, el primero, al oeste del municipio en el cantón Fernández, en el límite con el
   municipio de Azurduy, y el segundo espacio se encuentra al sureste del cantón Sauces, el cual
   es parte de la serranía del Iñao.

   La superficie que comprende esta unidad alcanza a 394,60 Km2 equivalente al 12,0 % de la
   superficie del Municipio. En esta faja del Subandino, los paisajes dominantes son las serranías
   de relieve escarpado, con afloramientos rocosos. Los suelos son muy poco a poco profundos
   y bajos a moderados en nutrientes. El clima es subtropical subhúmedo a seco y la vegetación
   consiste de bosque denso a ralo semisiempreverde a decíduo. La accesibilidad y densidad
   poblacional van de bajas a medias.

D.2. Acceso y Uso Productivo del Suelo.

D.2.1. Tamaño y Uso de la Tierra

   La estructura económica de la Sección, básicamente se caracteriza por el uso del suelo para la
   producción agrícola (maíz, maní, ají, papa, cítricos), ganadería bovina y porcina en pleno
   desarrollo. La agricultura y ganadería varían en intensidad y nivel tecnológico de acuerdo a la
   posición geográfica y la vinculación caminera que tengan, principalmente hacia los mercados de
   consumo.

   La caracterización de su economía, está diferenciada en casi la totalidad de los casos, por los
   siguientes indicadores:


Cuadro Nº 51. Tamaño y Número de las Unidades Agrícolas

CANTONES                         UNIDADES AGRÍCOLAS EN HECTÁREAS




                                                                                               85
____________________________________________________PDM, Monteagudo, 2007 - 2011


                                                                                       U.U.A.A.
   Distritos        Hasta 20        Entre 20 y 50   Entre 50 y 500 Mayor que 500
                                                                                        Total
Sauces                 2155             107              61              10              2333
Pedernal                335               7               6               3               351
Fernández               315              71              58              11               455
San Juan                480              61              74              19               634
Total                  3285             246             199              43              3773
Porcentaje              87               7               5               1                100
     Fuente: GMM

    El cantón Sauces posee la mayor cantidad de propiedades menores a 20 Has. en comparación
    con el cantón Fernández que tiene sólo 315 unidades agrícolas de hasta 20 Has. De un modo
    general, existen 3.285 Unidades Agrícolas en el rango de hasta 20 Has. y sólo 43 unidades con
    superficies mayores a 500 Has; estas cifras tienen mucha relación con el número de habitantes
    en cada Cantón.

    Así por ejemplo en los Cantones de Sauces, Pedernal, y San Juan se tienen promedios de
    parcelas cultivadas por familia que oscilan entre 3 y 5 Has. En el cantón Fernández el promedio
    es de 2,3 Has. por familia. Este último es el menos agrícola, carece de infraestructura caminera
    y su vocación es ganadera.

Cuadro Nº 52. Uso de los Suelos en el Área Rural del Municipio Monteagudo

                   Superficie con      Superficie      Superficie
                                                                       Utilizadas
     Cantón          Cultivos         en Descanso     Comunitaria                        Total
                                                                           Ha
                        Ha                Ha              Ha

   Sauces                9.001             723           101.538         21.797         132.139
   Pedernal              1.867             138            22.072          885            24.962
   Fernández             1.003              83            64.769         13.060          78.915
   San Juan              2.859             240            44.578         13.083          60.760


      Total             13.681            1.184          232.957         48.825         296.776
    Fuente: Diagnóstico Comunal

    En general, el uso de los suelos en el entorno de las comunidades concentradas o las viviendas
    familiares es intenso, existe sobre pastoreo y compactación de suelos, degradación del monte
    por la tala de árboles maderables, extracción de leña y chacos abandonados, en los siguientes
    cuadros se muestra el uso de suelos comunales por Cantones.

    Las tierras de la comunidad comprenden a las áreas forestales y de pastoreo en razón de que
    ambos componen el sistema silvopastoril que alimenta al ganado.

    La suma de los suelos comunales es menor a las superficies cantonales, debido a que existen
    propiedades fuera de las comunidades que no han sido incluidas en el Diagnóstico Comunal,
    dado que corresponden a superficies protegidas del Estado, empresas internacionales
    dedicadas a la explotación y exploración hidrocarburífera y de hacendados que no participan
    en las actividades municipales.




                                                                                                  86
____________________________________________________PDM, Monteagudo, 2007 - 2011


D.2.2 Superficie de tierra bajo riego y a secano

Cuadro Nº 53. Superficie de tierras bajo riego y a secano

       Dist. Del Suelo                            CANTONES                               Superficie
            (Has)              Sauces      San Juan         Pedernal       Fernández       a nivel
                                           del Pirai                                      Sección

      Cultivada                   9.001           11.733           1.621           817        23.172
      A Secano                    8.923           11.733           1.606           809        23.071
      Bajo Riego                     78                0              15             8           101
      TOTAL                    18.002             23.466           3.242       1.634         46.344
   Fuente: Diagnóstico Comunal

   Observando el cuadro, podemos señalar que el municipio presenta 101 Has. Regadas, de un
   total de 46.344 Has, el porcentaje bajo riego/cultivada es de 0,22 %. El cantón Sauces presenta
   mayor área regada con 78 Has.

   El cuadro siguiente, muestra la superficie regada, el tipo de riego y las fuentes de agua, que son
   aprovechadas en los cuatro Cantones de la Sección.

Cuadro Nº 54. Superficie con Riego por Comunidades y Nº de Beneficiarios

                                                           SUP. BAJO       FAMILIAS
          CANTÓN Y                   FUENTE                                              ADM. SIST.
                                                            RIEGO          BENEFICIA
         COMUNIDADES                 DE AGUA                                              RIEGO
                                                             HAS             RIAS
      Sauces
      Bartolo                     Q.Limón Huasi               10               8          Familiar
      Bohórquez                   Q.A.Yanguilo                 5               3          Comunal
      Chuncusla                                                8               6
      Cruce Piraimiri             Q. Cerrillos                15               6          Familiar
      Heredia                                                  3               5          Familiar
      Los Pinos                                                1               1          Familiar
      Naranjos                                                 1              10          Familiar
      San Pedro del Zapallar      Río Zapallar                17              11          Familiar
      Valle Nuevo                 Q. Patilla                   3               4          Familiar
      Vallecitos                  Q. Vallecitos               13              26          Comunal
      Yaconal                     Río Heredia                  2               4          Familiar
      Sub total                                               78              84
      Pedernal
      Canizal                     Q. Cañizal                   5              15           Familiar
      Chapimayu                   Río Azero                    4              10           Familiar
      Pedernal                                                 6              14           Familiar
      Subtotal                                                15              39

                                                           SUP. BAJO       FAMILIAS
          CANTÓN Y                   FUENTE                                              ADM. SIST.
                                                            RIEGO          BENEFICIA
         COMUNIDADES                 DE AGUA                                              RIEGO
                                                             HAS             RIAS




                                                                                                       87
____________________________________________________PDM, Monteagudo, 2007 - 2011


      Fernández
      San Lorenzo             Río Lorenzo              5           10           Comunal
      Vallecitos                                       2           2            Familiar
      Saucesitos              Río Parapetí             1            1           Familiar
      Sub total                                       8            13
      TOTAL                                           101         136

   En el detalle de la superficie de terrenos con sistema de riego, no aparece el cantón San Juan
   del Pirai, es importante señalar que la administración de los sistemas de riego, tienen una
   administración familiar


D.2.3 Tenencia del suelo

D.2.3.1. Formas de tenencia

   Se diferencian los siguientes tipos de propiedad, basados fundamentalmente por la extensión
   territorial y tenencia de ganado.

   A través de estos elementos, se han establecido:

              Pequeña propiedad                             Menor a 20 Has.

              Mediana propiedad                             20 - 50 Has.

              Grandes propiedades                           Mayor a 50 Has.


   En base a estos promedios, podemos apuntar que en toda la Sección predominan los predios
   agrícolas pequeños en un 87% por dos motivos: Primero, debido a la estrechez de los valles
   (cañones) que no permite la expansión de las chacras, o si se lo hace es a costa de áreas de
   protección con daño a la frágil ecología y segundo, porque la población dedicada a la actividad
   agrícola (71,84%, 4.014 familias) ha copado y rebasado la escasa superficie agrícola.

   El otro 13% de propiedades, pertenece a medianas y grandes. Esta situación caracteriza a la
   Sección como propiedades minifundiarias y como lógica consecuencia la base de su economía
   es el cultivo de la mayor superficie de terreno de su propiedad.

D.2.3.2 Condición Jurídica

   Un análisis sobre la tenencia de títulos por cantones, nos da un panorama claro sobre la
   necesidad de promover el saneamiento de los títulos de propiedad, de manera que
   proporcione la consolidación y seguridad en las actividades productivas y, por sobre todo,
   permita una mayor y mejor dinamización de la economía de la zona a partir de la posibilidad
   de acceso al crédito.

Cuadro Nº 55. Tenencia de la Tierra: Propietarios con Títulos de Propiedad. Cantón Sauces
por OTB




                                                                                               88
____________________________________________________PDM, Monteagudo, 2007 - 2011


                                                            PRODUCTORES
                                                              TÍTULO EN NO TIENEN
              CANTONES              FAMILIAS     CON TÍTULO    TRÁMITE   TÍTULO
            Sauces                      2.173              638             188                     1.348
            San Juan del Piraí            803              397             116                      290
            Pedernal                      474              185                 82                   207
            Fernández                     431              111                 94                   226
            TOTAL                       3.881              1.331           480                     2.071
             Fuente: Elaboración propia, Unidad de Planificación HAMM


Gráfico Nº 1. Tenencia y Titularidad de la Tierra en el Municipio




                                                                                          Tienen Titulo
                                                                                              34%




                       Sin Titulo
                         54%

                                                                               Titulo en tramite
                                                                                      12%




   El gráfico nos muestra que sólo el 34% de los productores tienen títulos de propiedad y el
   54% aún sigue indocumentado.

   La situación mostrada en los cuadros anteriores se ve agravada en el caso de la población
   indígena guaraní, que en muchos de los casos carecen de tierras propias y legalmente
   reconocidas por el Estado.

D.2.3.3 Tamaño de la propiedad familiar y comunal

   La información presentada en este acápite toma como base el autodiagnóstico comunal
   realizado en el Municipio, no considera al sector urbano del municipio ubicándose este en el
   cantón Sauces. Ver el siguiente cuadro:


Cuadro Nº 56. Tenencia de la Tierra en el Área Rural Cantón Sauces por OTB

                                                                 PROMEDIO                            PROMEDIO
                                                  SUPERFICIE                     SUPERFICIE
                                                                   ÁREA                                TOTAL
                                         Nº       CULTIVADA                        TOTAL
                 CANTÓN                                          CULTIVADA                              HAS /
                                      FAMILIAS       HAS                            HAS
                                                                   HAS /                              FAMILIA
                                                                  FAMILIA

           Sauces                         2.173         9.001           4,14          152.588              70,22


                                                                                                             89
____________________________________________________PDM, Monteagudo, 2007 - 2011


          San Juan del Piraí              803      11.733         14,61       75.333         93,81
          Pedernal                        474       1.621          3,42       22.541         47,55
          Fernández                       431         817          1,90       38.717         89,83
          TOTAL                            3.881   23.172          5,97      289.179         74,51
           Fuente: Unidad de Planificación HAMM

D.2.3.4 Régimen de propiedad

   La Revolución de abril de 1952 y las medidas consiguientes a ella, conmovieron la vida del país
   alterando viejas estructuras, especialmente, en las áreas rurales. El instrumento que produjo
   tales conmociones fue la Ley de Reforma Agraria, que reguló el tamaño de la propiedad de
   cada una de las regiones del país. En la Provincia, la Reforma Agraria no ha tenido el impacto
   que tuvo en otras partes del país.

   En todas las comunidades las tierras agrícolas tienen carácter de propiedad; pero la mayoría de
   los agricultores no tienen la correspondiente documentación al día. Las tierras de pastoreo y
   montes son comunes, ésta es una de las razones para que la crianza del ganado (vacuno,
   porcino, caprino, etc.) sea extensiva.

   La situación legal de sus tierras es un elemento determinante en la problemática tierra-
   territorio, ya que constituye un factor predominante en la estratificación social de la región.

   Las unidades agrícolas pequeñas, abarcan únicamente las parcelas cultivadas del solar familiar y
   su producción logrará ubicar a la familia en un nivel dentro de la estructura social de la
   Sección; en comparación a las unidades agrícolas medianas y grandes, pertenecientes a
   hacendados que poseen mayor superficie de pastizales y montes, que les da poder económico
   a sus propietarios y un estatus privilegiado dentro su estructura social.

D.2.3.5 Origen de la Propiedad: Herencia, dotación, compra, colonización

   El origen de la propiedad que poseen los pobladores proviene de la asignación que se hizo el
   año 1952 con la Ley de Reforma Agraria; en el caso de los hacendados, provienen de herencia
   de antepasados; en muy pocos casos la propiedad viene de adquisición.

   En la actualidad el crecimiento vegetativo de las familias está determinando una asignación
   menor de tierras vía dotación a nuevas familias que se conforman a partir de matrimonios
   entre comunarios.

D.3 Sistemas de Producción

D.3.1 Sistema de Producción agrícola

   En general, se tiene una agricultura de subsistencia con pequeños excedentes que se
   comercializan a pie de finca; este fenómeno tiene particular y extrema incidencia en las
   comunidades del cantón Fernández, aspecto que además viene condicionado por las
   características pésimas de las vías de acceso; mientras que se da una situación en el otro
   extremo: en parte del cantón Sauces y del cantón San Juan del Piraí. Esto nos muestra, que la
   topografía del terreno en las actuales condiciones ha sido y es una condicionante de la
   situación de desarrollo de los estantes y habitantes de la región.


                                                                                                90
____________________________________________________PDM, Monteagudo, 2007 - 2011



D.3.1.1 Principales cultivos y variedades

   Se practica una agricultura extensiva, estacional, migrante y, generalmente, en suelos de uso
   restringido. El tamaño de las parcelas para los diferentes cultivos, se reduce a fracciones de
   hectárea; exceptuando el maíz, maní y el ají cuyos cultivos son los más importantes de la
   región. También se viene incrementando el cultivo de papa; generando rendimientos
   interesantes como alternativa en los cultivos, también se cuenta con cultivos de menor
   importancia como el arroz, la yuca, la Cumandá y el fréjol cuyos excedentes son mínimos los
   mismos que se comercializan en escala reducida. De la misma forma, se producen otros
   productos que sólo son de consumo familiar.

   El maíz a demás de cubrir casi la totalidad de la superficie cultivada (90,03%), se lo cultiva año
   tras año, es decir, se practica el monocultivo por lo imprescindible que resulta en la actualidad
   para las necesidades de la familia y como alimento para el ganado del agricultor.

   La explotación en los chacos corresponde a una agricultura migrante. Una vez hecha la
   limpieza y quema de la broza, se siembra entre tres a cuatro años, hasta que los rendimientos
   caen y luego se los abandona y se procede a realizar igual práctica en otro lugar. Lo negativo
   de ésta labor radica en que se emplea terrenos de pendiente que se destruyen fácilmente por
   la erosión

   Entre las variedades que corresponden al maíz tenemos el duro denominado genéricamente
   “amarillo cubano”, también se han ido introduciendo y difundiendo diferentes variedades de
   manera particular y a través de programas de mejoramiento como los llevados a cabo por el
   Centro de Mejoramiento del Maíz de Iboperenda; entre las variedades introducidas se
   encuentran la variedad IBO - 128. Entre otras variedades utilizadas en el Municipio por los
   agricultores se tienen al Bayo y la Pipoca

   El ají cuenta también con diversas variedades siendo las más preferidas por los consumidores:
   Asta de buey, de vaina ancha y sabor dulce; Asta de venado, vaina angosta y sabor picante y ají
   amarillo, de vaina ancha y sabor dulce.

   Las variedades que presenta el maní son: el Overo, el Colorado, Pintado Colorado y la
   Chaucha
                                                                     •   Cultivo de Frutales

                                                                     El cultivo de frutales está centrado, casi en su
                                                                     totalidad, en especies cítricas, dado que son las qu
                                                                     mejor comportamiento tienen en la región, ya que
                                                                     encuentran en su mejor medio ambiente para
                                                                     establecer buena producción, después de los cultiv
                                                                     y la producción. Entre los cítricos cultivados, se
                                                                     encuentran: naranjas, mandarinas y otros menores
                                                                     como el kinoto, pomelo, lima y limón. Se tiene,
                                                                     además, el caso del durazno, como una fruta que s
                                                                     bien no presenta un potencial para el consumo
                                                                     directo, es posible su utilización para la industria d
                                                                     refresco y para la fabricación de dulces y
                                                                     mermeladas.


                                                                                                   91
____________________________________________________PDM, Monteagudo, 2007 - 2011



   Los cítricos han demostrado ser tolerantes a las bajas temperaturas, tienen un ciclo vegetativo
   anual que responde a las condiciones agras climáticas de la región.

   El naranjo es el más importante de los frutales, cubriendo una superficie cultivada de 434,25
   Has, los que representan el 72,98% del total de superficie en frutales. Le siguen en orden de
   importancia la mandarina, el durazno y finalmente el kinoto. El cálculo de rendimiento en peso,
   se obtuvo utilizando un peso promedio por naranja de 18 gr. y 12 gr. para la mandarina.

   •   Variedades Frutales

   Siendo el naranjo la especie cítrica de mayor importancia, por su volumen de producción y por
   la extensión territorial que abarca, se efectuó tiempo atrás un programa de mejoramiento
   frutícola, desde el Centro La Esmeralda, el cual en la actualidad ha dejado de funcionar. A
   partir de esta instancia se ha difundido la variedad Valencia injertada en pié franco (de semilla).
   Las antiguas plantaciones corresponden en su totalidad a árboles francos provenientes de
   semilla, identificados por los comunarios como variedades criollas.

   •   Otras especies de frutales

   Entre otros árboles frutales cultivados, existe una diversidad de especies y variedades que
   fueron introducidos de los valles mesotérmicos de la provincias vecinas (Tomina, Azurduy),
   del trópico cruceño y del exterior del país a través del Centro Frutícola de la Esmeralda
   dependiente de CORDECH. La adaptación y el comportamiento de cada una de estas especies
   fueron muy diferentes y costosos.

   Las “especies traídas de los valles” vecinos, fueron poco satisfactorias en rendimiento y
   calidad, debido fundamentalmente a factores climáticos, que ocasionaron en épocas calurosas y
   húmedas, la presencia de plagas y enfermedades.

   Las especies introducidas como los manzanos y durazneros, requieren un período de
   dormancia (invernación) que no ofrece el clima subtropical que presenta la Sección. El caso del
   durazno, sufrió la adaptación que le permite en la actualidad ser parte importante de los
   cultivos de frutales en la Sección, la limitante del cultivo está en la calidad del fruto, la cual no
   es de las mejores para el consumo directo, sin embargo, su utilización en la industria del
   refresco y de las conservas le da esperanza de crecimiento. Observaciones recientes dan
   cuenta de importantes rendimientos y calidad de una especie de manzano, el mismo que
   muestra una adaptación importante a las condiciones climatológicas del Municipio.


D.3.2 Calendario Agrícola

   El calendario agrícola está determinado por el régimen climático, con dos limitantes vitales que
   condicionan la producción y productividad de los cultivos: las heladas que se presentan en los
   meses de mayo, junio, julio, agosto y la carencia de lluvias en los meses de septiembre a
   diciembre. Estos factores de desencadenamiento aleatorio determinan un régimen agrícola
   estacional e impiden obtener más cosechas en una misma campaña agrícola.

   Estos conceptos surgen de la interpretación del balance hídrico y del diagrama agro climático
   de la Sección. Sin embargo, estos datos son promedios de los registros y observaciones, en la



                                                                                                     92
____________________________________________________PDM, Monteagudo, 2007 - 2011


   práctica, existen años húmedos y años secos, además que, existen microclimas en varias
   comunidades con mayor humedad que permiten las siembras anticipadas.

Cuadro Nº 59. Calendario Agrícola

                                                                         Meses
      Actividades          Sep   Oct   Nov           Dic   Ene           Feb          Mar         Abr     May       Jun       Jul    Ago
   Chaqueo quema
   Preparación del
   terreno (carpida)
   Siembra
   Control de plagas
   y enfermedades,
   fumigación
   Deshierbe y
   trabajos
   culturales
   Cosecha
   Comercialización

   Las siembras anticipadas normalmente se hacen con el cultivo del maíz para ofertar choclo
   cada fin de año; los demás cultivos anuales, incluyendo el maíz para grano, inician su cultivo en
   la siembra grande de los meses de octubre y noviembre.

   En base al diagrama agro climático de la Estación Agro meteorológica de Monteagudo, se han
   elaborado los respectivos calendarios agrícolas de los tres principales cultivos de la zona. De
   esta manera se confirma que la mayoría de los cultivos inician su preparación de tierras
   coincidente con las primeras lluvias y su desarrollo vegetativo se realiza durante todo el
   período húmedo, la cosecha, secado, almacenaje y encestado, se lo realiza en el período post-
   húmedo; como es previsible, el exceso de humedad en la época posterior a la cosecha también
   ocasiona perjuicios, en este caso se afecta al almacenamiento de los productos.




D.3.2.1 Tecnología empleada


                                                     MAQUINARIA Y HERRAMIENTAS
                                                           TRILLADORAS




                                                                                            MOTOBOMBAS
                                         TRACTORES




                                                                          PICADORAS




                                                                                                                          ARADO DE
                                                                                                         METÁLICO




                  CANTÓN
                                                                                                          ARADO




                                                                                                                            PALO




         Sauces                          51                     4             2             46             114            1599
         S. J. Del Pirai                 17                     0             0                 1              5            978




                                                                                                                                           93
____________________________________________________PDM, Monteagudo, 2007 - 2011


         Pedernal                          5    0        0      21       10        520
         Fernández                         0    0        0       0        0        334
         TOTAL                             73   4       2       68      129      3431
         Fuente: Unidad de Planificación GMM

   La tecnología más empleada por los comunarios de este municipio es con el arado de palo
   92,55%, en menor grado también se observa la utilización del arado metálico 3,48%; ambas
   tecnologías son utilizadas con tracción animal. A su vez, es importante mencionar el uso de
   tractores 1,97% sobre todo en el cantón Fernández y el uso de motobombas para llenar los
   atajados de agua.

   El empleo de maquinaria agrícola no es usual en esta zona, sin embargo se ve un incremento
   de la misma, que en la mayor parte corresponde a contratos de dueños de estos equipos y no
   así a la adquisición, fundamentalmente, por las limitantes económicas.

   •   Nivel tecnológico en el Tratamiento de frutas

   A nivel de agricultor, existe poco conocimiento de tecnologías apropiadas, no se hacen
   tratamientos ni labores culturales según un calendario de actividades. Los tratamientos
   curativos se practican cuando la planta ha sido dañada seriamente.

   Existe una preferencia por plantas originadas de semilla (francas) sin considerar que estas son
   precisamente las más sensibles a la Gomosis y Tristeza. A esto se suma la falta de riego. Los
   cítricos como la mayoría de las plantas tropicales requieren un régimen de lluvias sobre los
   1.200 mm., ésta cantidad de agua debe ser bien distribuida a lo largo del año, lo cual no
   ocurre, por el contrario, existe un período de déficit (agosto - octubre) que debe ser cubierto
   por el riego. Por esta razón, cualquier proyecto frutícola tiene que contemplar un sistema de
   riego. Actualmente el 90% de las plantaciones son a secano.

   No se utilizan fertilizantes químicos por su costo elevado, algunos productores utilizan bosta
   de reses.

   Existen nuevas plantaciones establecidas con apoyo técnico, que reúnen buenas condiciones
   para su explotación comercial. Para contrarrestar la gomosis (Phytophthora parasítica) y la
   Tristeza (Stem pitting) se están usando naranjos injertados en pié de Mandarina Cleopatra,
   Limón Rugoso y Citrange.

D.3.2.3 Rotación de cultivos y manejo de suelos

   Las rotaciones practicadas no responden a planes sistemáticos, tampoco a criterios de
   aprovechamiento integral y equilibrado de los nutrientes del suelo, menos a
   complementaciones nutritivas entre especies que fijan fracciones de nitrógeno y plantas que las
   consuman en la siguiente campaña, como ocurre entre especies de leguminosas y cereales; en
   muchos casos ni siquiera se hace rotación de cultivos. El poco conocimiento sobre
   determinados aspectos del rendimiento de los cultivos por parte de los comunarios no orienta
   la necesidad de efectuar rotaciones entre cultivos, de manera que permitan en unos casos
   depositar determinados nutrientes en el suelo y otros que extraigan los mismos; el otro tema
   es que a partir de esta rotación se pueda además controlar la presencia de plagas y
   enfermedades. Una condicionante para la siembra de determinado cultivo por parte del



                                                                                               94
____________________________________________________PDM, Monteagudo, 2007 - 2011


   agricultor es el antecedente comercial propio o de vecinos de la última campaña; como es
   lógico, esto trae casi en su totalidad la saturación de los mercados de determinados productos
   y la escasez de otros, teniendo como consecuencia natural un inadecuado equilibrio de precios
   y costos.

   Esta práctica no es de uso generalizado, sin embargo, en algunos casos es realizado con un
   éxito digno de ser imitado. A continuación se mencionan algunas de las formas de rotación de
   cultivos que consideran propuestas para la conservación y sostenibilidad de la utilización de los
   suelos.

Cuadro Nº 60. Rotación de Cultivos

              Años         Modelo 1       Modelo 2    Modelo 3     Modelo 4       Modelo 5
             1er   año        maíz             maíz      maíz            maíz        maíz
             2do   año        papa             papa       ají             ají        maní
             3er   año        maní              ají      maní            maní        papa
             4to   año      descanso           maní    descanso          papa      descanso
          Fuente: Diagnóstico comunal. 1996

D.3.2.3 Relación superficie cultivable/cultivada

   De acuerdo a la Zonificación Agro ecológica y a la superficie cultivada obtenida, se concluye
   que por cada hectárea cultivada, hay alrededor de dos y media potencialmente cultivables.

Cuadro Nº 61. Superficie Cultivable/Cultivada

                                                          SUPERFICIE            SUPERFICIE
                            CATEGORÍA                        KM2                   HA
                   Potencial cultivable                       569,16              56.916,00
                   Cultivadas                                 231,72              23.172,00
                   RELACIÓN CULTIVABLE/CULTIVADA                  2,46                2,46
            Fuente: Unidad de Planificación GMM

D.3.2.4 Insumos Semilla, Fertilizantes y Fitosanitarios

   La semilla utilizada en la siembra proviene de la cosecha anterior o de algún agricultor vecino.
   Antes de la siembra se procede a la selección sin ninguna medida de prevención o tratamiento
   fitosanitario. En muy pocos casos se recurre a la utilización de semilla mejorada.

   En la Sección el uso de fertilizantes es bajo, en muchos casos se aprovecha la fertilización del
   cultivo anterior, la limitación para el uso de químicos es el alto precio que tiene. Para realizar
   el uso de fertilizante natural no se cuenta con depósitos de bosta, dado que la ganadería es
   extensiva; finalmente, sí los rendimientos obtenidos son muy bajos se escoge una nueva
   parcela. Para atenuar levemente esta situación existe la reposición de nutrientes a través de la
   erosión hídrica de las partes altas a las partes bajas.

Cuadro 62. Insumos en la Producción Agrícola

              CANTÓN                   Nº DE          Nº DE
                                                                    Nº de productores que


                                                                                                  95
____________________________________________________PDM, Monteagudo, 2007 - 2011


                                                             realizan Uso de Insumos
                                             COSECHAS




                                                                                         Pesticidas
                                                                      Químico
                             PRODUCTORES




                                                          Certific.
                                                           Semilla




                                                                                          Uso de
                                                                                Uso de
                                                                      Abono




                                                                                Guano
                                               AÑO


                                PRODUCCIÓN DE MAIZ
               Sauces           2.132       1      23                  0         1         22
           S. J. Del Pirai       743        1       6                  0         0          4
              Pedernal           438        1       4                  0         0          3
            Fernández            395        1       4                  0         2          1
                Total           3.708      4       37                  0         3         30
                                PRODUCCIÓN DE MANÍ
               Sauces            555        1       4                  0        0          10
           S. J. Del Pirai       125        1       0                  0        0           0
              Pedernal            63        1       0                  0        0           1
            Fernández            144        1       0                  0        1           1
                Total            887       4        4                  0        1          12
                                PRODUCCIÓN DE PAPA
               Sauces            509      1,14     10                  5         4         15
           S. J. Del Pirai       422      1,00      5                  1         2          5
              Pedernal           198      1,33      1                  0         1          5
            Fernández            155      1,13      3                  0         4          2
                Total           1.284     1,15     19                  6        11         27
                                 PRODUCCIÓN DE AJÍ
               Sauces            232       1                3          1        0          11
              Pedernal           317       1                0          0        0           9
             Fernández            94       1                1          0        0           4
               Total             643       3                4          1        0          24
                                PRODUCCIÓN DE YUCA
               Sauces            117        1               0          0        0            0
           S. J. Del Pirai       154        1               0          0        0            0
              Pedernal           109        1               0          0        0            0
            Fernández             22        1               2          0        0            2
                Total            402       4                2          0        0            2



                                                              Nº de productores que
                                               Nº DE         realizan Uso de Insumos
                                Nº DE
             CANTÓN                          COSECHAS
                                                                                         Pesticidas
                                                                      Químico
                                                          Certific.




                             PRODUCTORES
                                                           Semilla




                                                                                          Uso de
                                                                                Uso de
                                                                      Abono




                                                                                Guano




                                               AÑO


                                       PRODUCCIÓN DE ARROZ
               Sauces                    30        1       2           0        0            2
           S. J. Del Pirai              265         1      2           0        0            2
                Total                   295        2       4           0        0            4
                                    PRODUCCIÓN DE CUMANDA
                Sauces                   15       1.00       0             0      0            0
       Fuente: Unidad de Planificación GMM


Cuadro Nº 63. Uso de Insumos en la Producción de Frutales



                                                                                                      96
____________________________________________________PDM, Monteagudo, 2007 - 2011


                                                        Nº de productores que realizan
                                                               Uso de Insumos
                                        Nº DE
                CANTON                                             Guano o
                                    PRODUCTORES          Abono
                                                                    abono    Pesticidas
                                                        Químico
                                                                   natural
                                               NARANJA
           Sauces                        940                 1            3              18
           S. J. Del Pirai               343                 0            2               4
           Pedernal                       60                 0            0              0
           Fernández                     119                 0            0              1
           Total
                                            MANDARINA
           Sauces                        715                 0            1              14
           S. J. Del Pirai               275                 0            1              3
           Pedernal                       57                 0            0              0
           Fernández                     73                  0            0              0
           Total
                                               DURAZNO
           Sauces                        303                 0            1              6
           Fernández                      20                 0            0              0
           Total
                                               KINOTO
           Sauces                         10                 0            0              1
          Total
          Fuente: En base a cartillas SIMC Unidad de Planificación HAMM




D.3.3 Superficie, Rendimiento y volúmenes de producción por cultivo
.
Cuadro 64. Rendimiento por Cultivo


                                                 Área             Rendimiento
                                    Nº de
           CANTON                              Sembrada
                                 Productores
                                                 Has                          Total
                                                                 kg/ha
                                                                               qq
                                          MAÍZ
                       Sauces          2.132         6.795        2.664        393.519
               S. J. Del Pirai           743         3.661        3.062        243.695
                     Pedernal            438         1.068        2.875         66.750
                   Fernández             395           671        2.235         32.602
                       Total           3.708        12.195        2.709       718.179



                                                                                              97
____________________________________________________PDM, Monteagudo, 2007 - 2011


                                              MANÍ
                          Sauces             555              183      1.423        5.661
                  S. J. Del Pirai            125                19     1.763          728
                        Pedernal              63                11     2.123          508
                      Fernández              144                32     1.119          778
                          Total              887              245      1.607        8.559
                                              PAPA
                         Sauces              509              137      5.824        17.345
                 S. J. Del Pirai             422              111      9.006        21.732
                       Pedernal              198                56     5.564         6.774
                     Fernández               155                15     5.204         1.697
                         Total             1.284              319      6.400       44.379
                                                AJÍ
                         Sauces              232              332      2.099        15.149
                       Pedernal              317              146      1.636         5.193
                     Fernández                94                15     1.403           458
                         Total               643              493      1.713       18.355
                                              YUCA
                         Sauces              117                22      7.667        3.667
                 S. J. Del Pirai             154                39     13.800       11.700
                     Fernández               109                25      6.538        3.553
                         Total               380               86      9.335       17.452
                                             FRÉJOL
                         Sauces               22                20      1.380            600
                                              Arroz
                         Sauces               30                12     1.783          465
                 S. J. Del Pirai             265              207      1.138        5.121
                         Total               295              219      1.461        6.953
                                           CUMANDA
                         Sauces               15                 5      1.035            113
       Fuente: En base a cartillas SIMC Unidad de Planificación HAMM




Cuadro 65. Superficie, Rendimientos de la Producción y Precio de Venta

                                          Rendimiento                                      Precio de
                        Nº de   Nº de                    Área                   Total                   Ingreso
                                           promedio                                          venta
   CANTON             producto plantas                 Sembrad                  Unid/                   total en
                                           por árbol                                        Bs/Cien
                         res   por Ha                    a Ha                   Prod.                     Bs.
                                             unid.                                           unid.
                                     CULTIVO DE LA NARANJA
Sauces                       940      250        1.081      262              283.222            6,62      18.749
S. J. Del Pirai              343      250        1.155      164              189.420            7,40      14.017
Pedernal                      60     250           720         5               3.600            7,40         266
Fernández                    119      250          543         6               3.258            8,00         261
Total                      1.462     250           875      437             382.266             7,36     28.116
                                    CULTIVO DE LA MANDARINA
Sauces                        715     250         1090        78                 85020           7,47     6351
S. J. Del Pirai               275     250         1323        53                 70119           8,17    5728,7



                                                                                                             98
____________________________________________________PDM, Monteagudo, 2007 - 2011


Pedernal                      38         250               806    3          2418     10,00    241,8
Fernández                     73         250               554    4          2216     10,00    221,6
Total                       1101       1000             943,25 138         130169      8,91   11598
                                          CULTIVO DE DURAZNO
 Sauces                        303       270               459  13           5967     14,64    873,57
 Fernández                      20       270               366    7          2562     20,00     512,4
 Total                         323      540              412,5  10           4125     17,32   714,45
                                          CULTIVO DEL KINOTO
 Sauces                         10       200              2300  0,5           1150
Fuente: En base a cartillas SIMC Unidad de Planificación HAMM


D.3.3.1 Destino de la producción Agrícola

Cuadro Nº 66. Destino de la Producción


                                         Destino de la producción qq.
                                                   Consumo



                                                                Trueque
              PRODUCTOS
                                       Venta




                                                                              Total
                   Maíz            423.726     201.090       93.363       718.179
                   Maní              6.847       1.284         428          8.559
                   Papa             13.314      28.846        2.219        44.379
                    Ají             14.684        918         2.753        18.355
                   Yuca              7.854       8.726         873         17.452
                   Fréjol              242         358           0            600
                   Arroz             2.781       3.818         354          6.953
                 Cumandá                 38           75           0         113
        Fuente: En base a cartillas SIMC Unidad de Planificación HAMM


D.3.3.2 Principales subproductos
    El maíz es el producto más importante en volumen de cultivo, por tanto, el principal
    subproducto es la chala, la misma que es utilizada en la alimentación del ganado o como
    combustible. Otro subproducto importante es el follaje y la cáscara del maní que en muchos
    casos es devuelto a la tierra a objeto de proporcionar nutrientes, como el Nitrógeno y el
    Calcio, la cascarilla del maní se usa también como combustible.

D.3.3.3 Plagas y enfermedades
    Cuando estaba en funcionamiento la Ex CORDECH, implementó programas de manejo,
    control de plagas y enfermedades, sin embargo esta actividad no tuvo una continuidad por
    diferentes razones entre las que podemos señalar:

    o Débil presencia de instituciones que brindan apoyo técnico, agravándose esta situación en
      cantones como Fernández por su dificultosa accesibilidad.
    o Inadecuado asesoramiento técnico del personal de tiendas o distribuidoras de insecticidas,
      pesticidas y otros productos químicos utilizados para esta tarea.



                                                                                                  99
____________________________________________________PDM, Monteagudo, 2007 - 2011


    o Mínima inversión económica de los productores por considerar que esta es una función
      que tienen que cumplir algunas organizaciones como el G. Municipal, instituciones de
      apoyo, etc.

    También es importante señalar que en los cultivos, las plagas y enfermedades han encontrado
    la manera de hacerse resistentes a las medidas de control, por el inadecuado uso de los
    mismos

Cuadro Nº 67. Plagas y Enfermedades
 CANTÓN                                          PLAGAS Y ENFERMEDADES
                                                        Maíz
                gusano, gorgojo, kasawi, gusano cuardiado, gusano cogollero, langosta, gusano terrestre,
Sauces
                saltamontes, polvillo, kaspera, huñera, ratas, mal amarillo
San Juan del    Gusano, Gusano al tallo, gusano cogollero, kasawi, tarajchi, gusano cuarteador, loro, Jilguero,
Pirai           chancho montés, mono
                Loros, gusanos, pájaros, gusano cogollero, Gorgojo, Kasawi, Tatú, Mariposa nocturna, negrillo,
Pedernal
                Faciola
                gusano, aves, kaspera, kasawi, loro kasawi, carbón del maíz, gusano amarillo, gorgojo, gusano
Fernández
                cogollero, Pasmo negro, Chancho de monte
                                                        Mani
Sauces          Churquera, hormiga, negrillo, polvillo, Kaspera, gusano, Pulgones, barreno, kawi, zorro
San Juan del
Pirai           Pasmo a la raíz, hormiga, Kaspera, gusano, pulgón, cepe
Pedernal        Kaspera, barreno, Churquera, zorro, pájaros
Fernández
                kaspera, churquera, pulgón, hormiga, tusla, Pasmo negro, Chancho de monte, acuti, loro
                                                      Papa

Sauces          Tizón negro, pulguillas, insectos chupadores, kaspera, gusano, Hormigas, kawi, Churquera, kasawi,
                gusano cogollero, pasmo, hormiga, tizón tardío, mal amarillo, pulgones, chitupa, polvillo
San Juan del    Pasmo, hormiga, chitupa, gusano, Tizón tardío, kaspera, Kawi, Gusano amarillo, Hormiga, hongo,
Pirai           polilla
Pedernal        Khawi, hormiga, chitupa, Kaspera, Gusano cortador, tizón tardío, Pulgón, tizón negro,
Fernández       Kaspera, pasmo negro, tizón tardío, pasmo amarillo, kawi, gusano, Khawi, kasawi, tizón temprano

   CANTÓN                                       PLAGAS Y ENFERMEDADES
                                                      Aji
                     Barreno, churquera, negrillo, Chitupa, Mallunga, mancha negra, chorrera, Kasawi,
Sauces
                     gusano cogollero, venado, tizón negro, mallunga, kaki, mancha, mosca
                     Negrillo, kawi, chitupa, Barrera, polvillo, kaspera, Tizon tardío, Mancha negra, barreno,
Pedernal
                     Churquera, Mallunga,
Fernández            Chitupa, mosca, gusano, polvillo, petilla, churquera, Barreno, piojo
                                                    Frejol
Sauces               Kaspera, churquera, barreno, polvillo
                                                  Yuca
Sauces               Venado, acuti, gusano barrenador
San Juan del Pirai   Cepe, acuti, Quirquincho, gusano
Fernández            hongo, rata, gusano
                                                   Arroz



                                                                                                          100
____________________________________________________PDM, Monteagudo, 2007 - 2011


Sauces               Insectos chupadores, Petilla, negrillo
San Juan Del Piraí Gusano cuarteador, cochinilla, pájaros, Gusano, petilla
                                                 Cumanda
Sauces             Gusano, gorgojos, langosta, Churquera, hongos
       Fuente: En base a cartillas SIMC Unidad de Planificación HAMM

Cuadro Nº 68. Plagas y Enfermedades en Frutales


    CANTÓN                                         PLAGAS QUE AFECTAN

                                                   Naranja
                       cochinilla, gomosis, tristeza, negrillo, arañuela, Barreno, mariposa nocturna, kaspera,
Sauces                 mal de hilacha, pulgones, Hormiga, mosca de la fruta, cepe, negrillo, jilguero, babosa
San Juan del Pirai     Barreno, cepe, gusano, Jilguero, Pulgones, gomosis, Cochinilla, hormiga
Pedernal               Gomosis, cochinilla, tristeza, Barreno, cepes, pasmo, pájaros, Hongos
Fernández              barreno, jilguero, cochinilla, gomosis, Pulgón, hormiga, pasmo, polvillo, cepe
                                                  Mandarina
                       cochinilla, gomosis, tristeza, negrillo, arañuela, mal de hilacha, pulgones, Jilguero,
Sauces                 barrenador, hormiga, babosa,, cepe, mariposa nocturna, churquera, polvillo
San Juan del Pirai     Pasmo, cepe, Jilguero, Pulgones, gomosis, Cochinilla, hormiga, barreno
Pedernal               gomosis, cochinilla, chakja, Barreno, cepes, pasmo, Hongos, polvillo
Fernández              gomosis, barreno, Pulgón, Cochinilla, hormiga, cepe
                                                   Durazno
Sauces                 gusano, barreno, pasmo, loros, cepe, hormigas, mariposa nocturna
Fernández              Barreno, gusano
                                                     Kinoto
Sauces                 cochinilla, gomosis, tristeza
        Fuente: En base a cartillas SIMC Unidad de Planificación HAMM




D.3.3.3 Infraestructura Productiva

   La infraestructura productiva referida a las formas de almacenamiento es desglosada en el
   siguiente cuadro:

Cuadro Nº 69. Formas de Almacenamiento Utilizado en la Agricultura


                       FORMAS DE ALMACENAMIENTO                                              %
                       Deposito metálico introducido por instituciones de
         Silo Metálico
                       capacitación y orientación técnica                                   14,10
                       Depósito de construcción casera, es una especie de
                       choza, elevada a cierta altura del suelo con o sin techo,
                       de esta manera se consigue una ventilación y un
         Troje
                       aislamiento de la humedad del suelo, no se protege del
                       ataque de roedores e insectos Las mazorcas que se
                       depositan tienen que estar visualmente secas, bien                   48,72



                                                                                                           101
____________________________________________________PDM, Monteagudo, 2007 - 2011


                          embaladas y previa selección
                          Especie de cesto o canasta hecha de vegetales de la zona
        Pirhua
                          que sirve para juntar la cosecha y amarrarla                   2,56
                          Técnica de almacenaje que permite un mejor uso y
        Apilado
                          aprovechamiento de espacio físico                              1,92
        Dentro Casa       Forma de almacenaje por acopio sencillo                       32,69
        TOTAL                                                                          100,00
       Fuente: En base a cartillas SIMC Unidad de Planificación HAMM


D.3.3.4 Organización de la fuerza de trabajo

   La agricultura como actividad productiva familiar, determina un régimen de trabajo que
   involucra a todos los miembros de la familia en diferentes proporciones. La costumbre
   heredada de nuestros antepasados permite la participación y distribución de tareas por sexo y
   edad bien definidas. Dividiendo el trabajo en Hombres, mujeres, niños y niñas, de acuerdo a
   información proporcionada por los comunarios se establece lo siguiente:

Cuadro Nº 70. Distribución de la fuerza de trabajo en la familia

                  ACTIVIDAD                HOMBRE           MUJER               HIJO      HIJA
                                             (%)             (%)                 (%)      (%)

            Preparación del terreno              45               35             15         5
            Selección de semillas                35               35             15        15
            Siembra                              40               40             15        5
            Labores culturales                   45               35             15        5
            Cosecha                              40               40             15        5
            Comercialización                     50               50              0        0
                Fuente: En base a cartillas SIMC Unidad de Planificación HAMM




                                                                                                 102
____________________________________________________PDM, Monteagudo, 2007 - 2011



  D.3.3.5 Costos de Producción y Rentabilidad

      Al respecto, es difícil establecer costos de producción a nivel agricultor, diferenciando por unidades agrícolas y por Cantones, especialmente
      por la diversidad de cultivos que se manejan en la finca y por el poco control de gastos y costos efectuado por el productor.

      El análisis de costos efectuado toma en cuenta los tres cultivos más importantes como son el maíz, el maní y el ají; bajo las dos formas que
      mayormente están presentes en los cultivos dentro la Circunscripción, nos referimos a los cultivos tradicionales y a los cultivos semi
      mecanizados, en los cuales interviene maquinaria.

Cuadro Nº 71. Costos de Producción y Rentabilidad

                                                    CULTIVO TRADICIONAL En Bs.
                                      COSTOS DE PRODUCCIÓN / HA                                                       RENDIMIENTO
    Producto                                                                                           Rendimiento    Costo   Rendimiento
                Semilla    Preparación                Labores                                                                                 Utilidad
                                          Siembra                  Cosecha      Transporte   Total      promedio     unitario    total
               /almacigo   del Terreno               Culturales                                                                              por ha/Bs.
                                                                                                          qq/ha      qq (bs.)  Ha/ (Bs.)
    Maíz
    duro           26,64         453,36     193,36        246,64       562,64          200   1682,64         58,89      35,36      2082,35      399,71
    Maní            368           46,67     146,64        105,83       166,67          200    993,81         34,94     208,96      7301,06     6307,25
    Ají           416,67            200     346,64        513,36        1500           200   3136,67         27,93      175,2      4893,34     3386,03
                                                     CULTIVO SEMIMECANIZADO
                                      COSTOS DE PRODUCCIÓN / HA                                                       RENDIMIENTO
    Producto                                                                                           Rendimiento    Costo    Rendimiento
                Preparación                           Labores                                                                                 Utilidad
                               Insumos    Siembra                  Cosecha      Transporte   Total      promedio     unitario     total
                del Terreno                          Culturales                                                                              por ha/Bs.
                                                                                                          qq./ha     qq. (bs.)   ha (Bs.)
    Maíz
    duro              373,36     296,64     133,36        246,64     433,36            200   1683,36         58,89      35,36      2082,35      398,99
    Maní              373,36       600      333,36          400      175,83            200   2082,55         34,94     208,96      7301,06     5218,51
    Ají                333,36       573,36        300            400 1038,72           200   2845,44         27,93      175,2      4893,34     2047,90
           Fuente: En base a cartillas SIMC Unidad de Planificación HAMM




                                                                                                                                                          94
____________________________________________________PDM, Monteagudo, 2007 - 2011


D.4. Sistema de Producción Pecuario

D.4.1. Población por especies principales (ganado mayor y menor)

   La composición del hato a nivel familiar, está compuesta generalmente por vacunos, porcinos y
   equinos, en algunos casos aislados se tienen ovinos y en menor grado caprinos; se incluye en la
   totalidad, la crianza de gallinas y en menor grado la crianza de patos y en todavía menor
   proporción la de pavos; sin descartar la crianza de aves con características específicas muy
   relacionadas con altos rendimientos y productividad.

   De esta estructura, el ganado vacuno y porcino representan la base de su economía debido a
   los recursos monetarios generados por su venta; las otras especies, tienen importancia
   secundaria y están destinados generalmente para su autoconsumo y en lo que se refiere al
   ganado caballar, éste responde principalmente a la necesidad de transporte en gran parte de
   las comunidades donde no existen caminos carreteros o por la interrupción de vinculación en
   épocas lluviosas. Desde hace algún tiempo también, se viene generalizando la utilización de
   caballos en el deporte, aspecto que sin ser importante desde el punto de vista productivo,
   atrae de sobre manera a su crianza y a la introducción de especies mejoradas.


Cuadro Nº 72. Cantidad y Tipo de Ganado

                        Nº DE
                                                       GANADO
                       CABEZAS    Nº DE
     CANTON
                         DE    PRODUCTORES
                       GANADO              MEJORADO DESPARASITADO VACUNADO
                                     GANADO VACUNO
       Sauces           23601         1195            163              913             1189
  San Juan del Pirai    14766         669             185              589             674
      Pedernal           4140          305             10              210             305
     Fernández          4430           341             23              122              224
       Total            46937         2510      381                   1834             2392
                                     GANADO PORCINO
       Sauces           18114         1443            279              106             1057
  San Juan del Pirai    29550          703            248              653              680
      Pedernal          5125           360             10              248              203
     Fernández           1348         224       45                     80               77
       Total            54137        2730      582                    1087             2017
                                     GANADO EQUINO
       Sauces           1446          365              1               103               90
  San Juan del Pirai    2934          473             100              410              453
      Pedernal           20            10              0                0                 5
     Fernández           395          114              0                8                40
        Total           4795          962             101              521              588




                                                                                               95
____________________________________________________PDM, Monteagudo, 2007 - 2011


                      Nº DE
                     CABEZAS          Nº DE                             GANADO
                       DE          PRODUCTORE                         DESPARASITAD
    CANTON           GANADO             S              MEJORADO            O            VACUNADO
                                           GANADO OVINO
     Sauces             1470              61                14              42               16
San Juan del Pirai      170O              77                15              57               47
    Pedernal            1375              74                 0              38               15
   Fernández            1850             111                 0              11               11
      Total             4695             323                29             148               89
                                          GANADO CAPRINO
      Sauces             945              90                 0              0                 0
San Juan del Pirai       100              30                 0              30                30
      Total                1045             120               0             30               30
Fuente: En base a cartillas SIMC Unidad de Planificación HAMM


Cuadro Nº 73. Población Avícola

                                                      POLLOS
          CANTON               GALLINAS                         PONEDORAS PATOS PAVOS
                                                  PARRILLEROS
              Sauces                 2127                  9        2       536   13
        San Juan del Pirai            746                 300      300      252   100
             Pedernal                 438                  0        0        32    0
            Fernández                 399                  0        0       87     0
            TOTAL                    3710                 309      302     907   113
  Fuente: En base a cartillas SIMC Unidad de Planificación HAMM

D.4.2 Tecnología y manejo de Especies y razas
                                                                  •    Ganado Vacuno

                                                                       En general, este tipo de ganado es criado en
                                                                       forma extensiva, siendo casi en su totalidad de la
                                                                       raza criolla; sin embargo existen hatos de Cebú,
                                                                       Pardo Suizo, Holstein, Gir, Nellore, como razas
                                                                       mejoradas e introducidas a la región.

                                                                       La base de la alimentación son especies
                                                                       forrajeras provenientes de praderas y bosques
                                                                       nativos. Un problema identificado para una
                                                                       introducción con mayor fuerza de ganado, es la
                                                                       escasa disponibilidad de tierras propias de cada
                                                                       comunario, combinado con la escasez de forraje
                                                                       en la época en que caen las heladas;
                                                                       normalmente en estas ocasiones toda la
                                                                       vegetación de la región se ve afectada por este
                                                                       fenómeno.




                                                                                                   96
____________________________________________________PDM, Monteagudo, 2007 - 2011


   La falta de control sobre el cruzamiento, ocasiona crías de animales con alto grado de
   consanguinidad, y ello hace que dichos animales estén más expuestos a contraer enfermedades
   enzoóticas.

   La infraestructura ganadera, consiste en un corral con cerco de trinchera dividida en dos
   partes, una pequeña para los terneros y la ordeña y otra mediana para las madres.

   La extracción de los animales del hato está determinada por la necesidad de obtener recursos
   para cubrir requerimientos familiares; muy pocas veces se extrae animales que han alcanzado
   el peso conveniente o que hayan cumplido su ciclo de vida.

   El control zoosanitario preventivo es mínimo, en la mayoría de los casos se pretende tratar a
   los afectados cuando estos presentan síntomas visibles de una enfermedad.

       •   Ganado porcino

   Actualmente gracias a lo que fue en su momento el Programa de Fomento a la Ganadería
   Porcina (F.G.P. - CORDECH), se tienen piaras de cerdos mejorados, predominando las razas
   Duroc y Hampshire, con diferentes grados de sangre.

   En la crianza de los cerdos mejorados (mestizos) durante su cría y después del destete, es
   decir, pasando los dos primeros meses son soltados al monte; faltando un par de meses para
   que cumpla un año son encerrados para su engorde, hasta alcanzar los 85 kg. previa
   desparasitación y vacunado contra las epizootias de la especie.

   En el caso de los criollos el acabado dura hasta los dos años, un mayor consumo de forraje y
   alcanzan un peso máximo de 75 kg. debido al bajo nivel de conversión del maíz en carne.

D.4.3.1 Productos y subproductos

   Tradicionalmente como productos del ganado bovino se tienen la carne, la leche y el cuero,
   los subproductos de la leche son el queso, el yogurt y la mantequilla; en muy pocos casos se
   obtiene como subproducto de los cueros la artesanía. En los casos en que el hato se limita a
   unas cuantas vacas, no es posible la obtención de subproductos por su pequeño volumen. La
   obtención de estos subproductos tienen carácter estacional en la época de lluvias, y rastros en
   otras épocas, dado que el forraje es insuficiente y las vacas no se encuentran en buenas
   condiciones nutritivas como para ser ordeñadas.

   En algunos casos el manejo de ejemplares con buenos niveles tecnológicos permite el
   emprendimiento de pequeños establecimientos lecheros; éste puede ser el caso aislado de una
   pequeña empresa dedicada formalmente a la producción y comercialización de derivados
   lácteos. Pero en la mayoría de los casos, las limitaciones de mercado son las que no permiten
   un desarrollo mayor.

   Las comunidades del cantón San Juan son las más dedicadas a la cría y el engorde de cerdos
   mejorados. Los datos reflejan esta situación con un promedio superior de cerdos por familia,
   respecto de otras. Los productos de la crianza de ganado porcino son la carne y la manteca.

   Este tipo de ganado por su transformación del maíz en carne, tiene mayor importancia en la
   región. El ganado porcino es el más numeroso y son criados por la gran mayoría de familias



                                                                                               97
____________________________________________________PDM, Monteagudo, 2007 - 2011


   asentadas en el área rural del Municipio. Existe una pequeña planta artesanal de procesamiento
   de embutidos que vende sus productos en el centro poblado.

D.4.3.2 Insumos utilizados

   Dadas las condiciones precarias en las que se desenvuelven las actividades pecuarias en el
   Municipio, no se tiene homogenización en los insumos utilizados; la mayoría procede a su
   utilización a efectos de combatir alguna afección crónica y por ende de carácter ocasional, este
   aspecto se replica en la utilización de alimento balanceado; sin embargo, en pequeña escala es
   utilizado.

   Entre los insumos utilizados para el control de plagas y enfermedades pecuarias, se tienen a
   productos biológicos, reconstituyentes, vacunas en la mayoría de los casos y algunos
   estimulantes.

   En la producción de derivados, gran parte de los insumos requeridos son producidos
   localmente. Por ejemplo en la producción de queso, los insumos son el cuajo natural
   (elaborado en base al cuajar de los rumiantes), sal, alcohol y limón.


D.4.3.3 Manejo de praderas y forrajes
   El sistema extensivo de producción pecuaria, en algunos casos, determina la rotación del
   ganado en una actividad de ramoneo en áreas conocidas como pie de montes y serranías (en
   las cuales se encuentran importantes especies de leguminosas), entre los meses de septiembre
   a febrero; en praderas o pampas de gramíneas entre marzo a junio, y en rastrojos en julio y
   agosto. Esta rotación está condicionada a las estacionalidades del clima que inciden en la
   disponibilidad de alimento.

   El sistema semi extensivo contempla la rotación del ganado en pasturas o praderas naturales,
   pasturas implantadas y rastrojos. La disponibilidad de praderas que de manera importante está
   constituida por gramíneas es reducida; las pasturas implantadas (en su mayor parte con
   brachearias) tienden a crecer periódicamente con tendencia a reducir la superficie de las
   praderas y de los cultivos; un potencial importante en este tipo, representan los suelos
   agotados por las actividades agrícolas, los mismos que con una adecuada asistencia técnica
   podrían convertirse en los espacios importantes para la pecuaria. Los rastrojos son la fuente
   principal de alimentación de ganado en época de estiaje.

   Los ganaderos pequeños que no disponen de áreas necesarias para el ramoneo, mantienen su
   ganado en pasturas naturales o mangas y rastrojos, esta situación está derivando en el sobre
   pastoreo y por ende en las limitaciones de crecimiento y engorde del ganado por la escasa
   disponibilidad de forraje natural.

   No se practica el ensilaje y henificación de forrajes, como medio para proveer de alimento a
   los animales en época de estiaje; esto debido básicamente a las limitaciones de conocimiento y
   capacidad técnica, así como del volumen de necesidades de la gran mayoría de productores
   pecuarios.




                                                                                                98
____________________________________________________PDM, Monteagudo, 2007 - 2011


D.4.3.4 Carga animal
Cuadro Nº 74. Carga Animal por Hectárea y Tipo de Ganado

                                                       TIPO DE GANADO
            CANTON              Vacuno       Porcino        Equino        Ovino      Caprino
     Sauces                           0,17        0,22           0,05         0,05        0,11
     San Juan del Pirai               0,26        0,40           0,05         0,36        0,04
     Pedernal                         0,21        0,32           0,01         0,10
     Fernández                        0,17       0.091           0,07         0,12
     Total                           0,20         0,23          0,05          0,16        0,08
    Fuente: Unidad de Planificación GMM

D.4.3.5 Destino de la producción

   Debido al sistema de explotación y tamaño del hato ganadero, la capacidad de extracción está
   por debajo de la unidad ganadera, considerando una tasa de extracción del 10%; sin embargo,
   en el total, se puede apreciar que el comercio de este ganado ya es significativo para el
   Municipio, sin dejar de lado la importante proyección que se tiene.

   No obstante, la cadena de comercialización que se tiene, no permite al productor acercarse a
   los mercados finales, aspecto que se refleja en un precio bajo.

   Calculando el porcentaje de distribución o destino de la producción ganadera de los diferentes
   Cantones de la Sección Monteagudo, se ha llegado a la conclusión, que gran parte es destinado
   al autoconsumo y en su mayoría destinado a la reproducción, con fines de incrementar su
   población.

Cuadro Nº 75.Ventas Promedio de Cabezas de Ganado por Familia

                                                       DESTINO
                              GANADO
                                              VENTAS          CONSUMO


                              Vacuno            1,45               0,25
                              Porcino           7,43               1,40
                              Ovino             0,60               1,25
                              Caprino           1,00               1,25
                              Caballar           --                 --
                              Aves              1,73               5,63

                            Fuente: Autodiagnóstico comunal 2006

   Los mercados para el ganado bovino procedente del Municipio, son los de Sucre, Santa Cruz,
   Potosí y Oruro en orden de importancia. El ganado porcino tiene como destinos principales
   los mercados de Sucre y Santa Cruz y en menor proporción los mercados de Cochabamba,
   Potosí y La Paz. La forma de venta de ambos tipos de ganados es en pie, tomando en cuenta el
   peso vivo del animal.

   La producción de leche tiene como destino principal de comercialización el mercado local. El
   queso como subproducto es elaborado a nivel de las unidades familiares pecuarias,


                                                                                                 99
____________________________________________________PDM, Monteagudo, 2007 - 2011


   principalmente en las épocas de ordeño (entre enero a marzo) y de disponibilidad de rastrojo
   (julio y agosto). La venta de este derivado es también en la ciudad de Sucre.

   En el caso de los caprinos, el principal destino es el autoconsumo. En el caso de los equinos,
   estos son utilizados como medio de transporte y como medio para practicar deporte.

   Las aves de corral, en el caso de las gallinas, patos y pavos; son para el autoconsumo, el caso
   de los pollos parrilleros y ponedoras, son específicamente para la venta. Los mercados para
   estos productos, son los regionales.


D.4.3.6 Presencia de enfermedades y sanidad animal

Cuadro Nº 76. Enfermedades y sanidad animal


              GANADO                                  ENFERMEDADES
                            carbunculo, fiebre aftosa, garrapata, llaguera, mea sangre, rabica,
         VACUNO             diarrea negra, Uñera, papera, suchera, mastitis, parásitos, Fabiola,
                            piroplasmosis, diarrea blanca, parasitos, Piroplasmosis, Boro,
                            Suchera, fiebre, cólera, neumonía, diarrea, sarna, cisticercosis,
         PORCINO            peste porcina, mastitis, viruela, carbunculo, parálisis, parásitos,
                            rábica, tos porcina, tembladera
                             Rábica, carbúnculo, angina, pela pela, sarna, mal de cadera,
         EQUINO             Angina, suchera, garrapata
                              faciola, gusano en la cabeza y aftosa, parásitos,
         OVINO               moquera, diarrea, uñera, mea sangre, carbunculo, Cochinilla,
                             romerillo
         CAPRINO             Sarna, boro, enfermedad al hígado, fiebre aftosa, Rabica,, suchera,,
                             angina
        Fuente: En base a cartillas SIMC Unidad de Planificación HAMM

   Uno de los más grandes problemas que presenta la carne porcina, es la contaminación con
   cisticercos, esto se da en los animales que están fuera de las cabañas, es decir en el monte; la
   posibilidad de contaminación hace que la demanda de este producto sea menor y que el
   desprestigio de la zona, evite llegar a mercados más exigentes; ante el riesgo de que la carne
   esté contaminada, el precio del mismo baja, si tomamos en cuenta la compra de este ganado
   en pie, en mercados de La Paz y Cochabamba.

   Estas enfermedades tienen control insuficiente, sujeto a la iniciativa de la familia dedicada a la
   crianza, y a la disponibilidad de los insumos necesarios para su control y prevención; este
   aspecto se da, sobre todo, en predios alejados y con servicio deficiente de transporte. No
   existe un control preventivo, en la mayoría de los casos se procede a la vacunación cuando se
   sabe que una de estas enfermedades está causando víctimas en la zona.

D.4.4 Organización de la fuerza de trabajo

   Dado que la gran mayoría de los productores pecuarios son pequeños, la crianza de ganado
   mayor insume mayor tiempo a los hombres; la crianza de ganado menor, es compartido entre
   mujeres, niños y niñas; y en cuanto a la cría de aves de corral, la mujer tiene mayor
   participación.


                                                                                                    100
____________________________________________________PDM, Monteagudo, 2007 - 2011



   Otras actividades: el ordeño, alimentación y elaboración de derivados (queso, morcilla)
   involucra más a las mujeres. En tanto que el pastoreo involucra más a los hombres, teniendo la
   responsabilidad del pastoreo, los niños. Los pocos productores que cuentan con importantes
   cantidades de ganado, contratan peones exclusivos para el mencionado trabajo.

D.5. Sistema de Producción Forestal

D.5.1 Especies y superficies

   Las praderas nativas de la Sección, en su generalidad, están identificadas por los expertos
   forestales y en los estudios sobre los recursos naturales no renovables como “vegetación
   herbácea graminoide baja”, o sea, aquella vegetación que crece entre los árboles o entre los
   arbustos, con altura hasta los 1.5 metros. Las especies de gramíneas identificadas son del
   género: Sporobalos, Trichloris, Aristida, Panicum, Paspalum y otras menores.

   Existen importantes recursos forestales maderables en Canizal, en las demás comunidades el
   bosque tiene importantes recursos forestales que tienen sólo aprovechamiento doméstico,
   debido a que el valor comercial actual es reducido, las especies de alto valor actual ya han sido
   explotadas.

   El bosque se encuentra en pendientes muy altas (generalmente mayores a 60 %) en el se hace
   aprovechamiento múltiple para uso doméstico (en algunos sectores como Puca Mayu existen
   importantes recursos forestales maderables en explotación con planes de manejo).

   Existe un aprovechamiento múltiple del bosque alrededor de las comunidades Potreros y
   Caraballo; sin embargo no existen recursos forestales importantes.

       •   Forrajeras

   Existen muy pocas áreas de forrajeras establecidas o introducidas por los comunarios,
   localizadas especialmente en “áreas antrópicas”.

   Los datos obtenidos por el Dpto. de Recursos Naturales de CORDECH, establecen un
   porcentaje para el área antrópica con cultivos de 4,2 % del total de la superficie seccional.

   Esta situación tiene cierta lógica, por la existencia de gran cantidad de áreas con vegetación
   baja, herbácea y arbustiva, que sirve de alimentación para el ganado de la zona; por lo cual las
   pequeñas parcelas establecidas con forrajeras introducidas, sólo están como muestras de una
   técnica experimental por parte de anteriores proyectos ganaderos o ganaderos progresistas
   de la zona.

D.5.2 Tecnologías

   La mayoría de los recursos forestales están clasificados como de protección permanente;
   además existe una reducida cantidad de bosques de volumen alto maderable. Debido a esta
   situación existe actividad forestal autorizada y clandestina, los comunarios proceden a la
   utilización de especies maderables como el Cedro, Roble, Quina, Nogal, Soto y Timboy para la
   construcción de sus viviendas. Así mismo utilizan especies como la Tusca, la Willca, el
   Algarrobo, Lapacho, Sirado, Sevil, etc. como leña para la cocción de sus alimentos.



                                                                                               101
____________________________________________________PDM, Monteagudo, 2007 - 2011



   Una estimación hecha por los propios comunarios, establece que una familia normalmente
   utiliza entre una y dos arrobas de leña por día. Tomando la cantidad inferior de una arroba o
   11,5 kg., se establece que en un año un familia llega a consumir alrededor de 4,2 Tn. de
   materia vegetal.

   Otro estrato que explota la cobertura vegetal son los carboneros, cuyo propósito inicial era
   utilizar materiales vegetales de desecho, árboles que han cumplido su ciclo de vida, etc. para la
   producción de carbón vegetal; sin embargo, en la práctica barren masivamente con especies de
   maderas duras que se desarrollan en centenares de años como el Sotillo, la Cacha, Sevil,
   Algarrobo, etc. Pese a este tipo de daño irreparable a la cobertura vegetal, se permitió en años
   pasados, el funcionamiento de una carbonera en las localidades de Cañón Pincal y Thaco
   Pampa del cantón Sauces, con una producción anual de 800 TN. de carbón vegetal.
   Actualmente no existe ningún establecimiento legal de este tipo en la Sección Monteagudo.

   Existen también aserraderos autorizados y clandestinos que realizan una explotación irracional
   y altamente selectiva, cuyo objeto principal son las especies de madera preciosa, como el
   Cedro, Nogal, la Quina, Lapacho y otras menores.

D.5.3 Volumen y destino de la producción
   Se estima que el consumo anual promedio de leña por familia alcanza un volumen de 54 m3, el
   cual es destinado básicamente para fines de provisión de energía, considerando que el
   consumo de una familia promedio alcanza a 4 m3 por mes y tomando en cuenta todas las
   familias asentadas en el área rural, se tiene un consumo anual de leña de 194.778 m3 en todo el
   ámbito Municipal.

   El aprovechamiento de árboles con fines maderables, es destinado principalmente al uso
   doméstico para la construcción de viviendas (puertas, marcos, vigas, tijeras, pilares) y muebles.
   La comercialización de madera es en reducida escala y por lo general no está sujeta al régimen
   forestal vigente. En ambos casos no se tienen reportes de los volúmenes utilizados y
   comercializados.

D.6 Sistema de caza, pesca

D.6.1 Principales especies

   La caza se la realiza generalmente en defensa de los cultivos y animales domésticos, no como
   forma de sustento, sin embargo, no es desconocida la caza ocasional de especies que
   proporcionan carne para consumo familiar, mientras que esporádicamente de algunos se
   extraen sus pieles para la comercialización.

   Entre las especies susceptibles de ser cazadas están las aves, por ejemplo: los loros y pavas.
   Entre animales mayores tenemos a: chancho montés, venado, anta y el tatú.

Cuadro Nº 77. Animales Silvestres que se Cazan


                        CANTON                       ESPECIES
                     Sauces             Tatú, Venado, Acuti, cuchi monte, pava,



                                                                                               102
____________________________________________________PDM, Monteagudo, 2007 - 2011


                                             oscollos, Loro
                      San Juan del Pirai     cuchi monte, gato montes, zorro, león,
                                             pava, venado
                     Pedernal                venado, tatu
                     Fernández               cuchi monte, pava, oscollo, onza
                    Fuente: En base a cartillas SIMC Unidad de Planificación HAMM

   La pesca en la Sección, la practican los comunarios asentados a lo largo del río Parapetí, el
   método más común es el del encerrado, que consiste en colocar varias hileras de piedras
   sobrepuestas de orilla a orilla para impedir el paso de los peces y capturarlos en jaulas, red o
   punzón. En el caso de la pesca por parte de comunarios, el producto de la pesca se lo destina
   al consumo familiar; esta es una actividad temporal de los meses de invierno. Existen también
   familias establecidas como negocios las cuales pescan y llevan este producto hacia los
   mercados.

   En la pesca, las especies recolectadas en general son: el sábalo, el dorado y el surubí.

D.6.2 Instrumentos

   Los instrumentos utilizados en las prácticas de caza, pesca y recolección, destacan en su
   generalidad la utilización de armas de fuego, como ser: rifles y escopetas; se utilizan también
   trampas para la caza de animales mayores; en el caso de la pesca, los instrumentos utilizados
   son: cañas, anzuelos y redes.

D.7 Sistema de Producción Artesanal y/o Microempresarial

D.7.1 Principales productos

   En la capital de la Sección Monteagudo, como producto de actividad artesanal, se ofrecen a la
   venta mermeladas, dulces y licores de cítricos, los mismos no son de importante consumo ni
   difusión; también se realizan trabajos en cuero orientados al rubro ganadero, hablamos
   básicamente de sillas para caballos y objetos de herrería para estos y para la agricultura.

   En el área rural estas últimas actividades las hacen los agricultores aficionados en las épocas de
   menor actividad agrícola, limitándose a la construcción rústica de algunas herramientas de
   labranza, partes de arneses de los caballos, lazos, utensilios de cocina, algunos muebles
   rústicos y tejidos; con la finalidad de cubrir sus necesidades familiares de manera barata.

   Entre los trabajos hechos en madera de producción casera están el yugo, el arado egipcio, los
   mangos de las diferentes herramientas de trabajo. Algunos de los muebles están
   confeccionados con cuero, como el asiento de las sillas y la malla de las cujas que es un
   entramado de cuerdas y de cuero.

   Existen también normalmente trabajos en madera para la cocina, como son los utensilios de
   diferentes formas, tamaño y calidad, que no generan recursos, ya que son exclusivos para uso
   doméstico o familiar.

   Como otra actividad artesanal productiva está, la elaboración de licores a partir de la naranja,
   mandarina, pomelo y kinoto que tiene la finalidad de satisfacer las necesidades familiares con




                                                                                                103
____________________________________________________PDM, Monteagudo, 2007 - 2011


   un excedente mínimo para ventas; esta actividad es principalmente desarrollada en al Ciudad
   de Monteagudo.

   Las comunidades guaraníes de Cañadillas, Casapa, Ñaurenda e Itapenti, tradicionalmente
   producen enseres domésticos y vestimentas tradicionales como paneros, tamices, esteras,
   sillas con tapices de cuero vacuno, una serie de cerámicas de arcilla y vestimentas, siendo la
   más típica el tipoy (vestido de la mujer guaraní).




                                                                                             104
____________________________________________________PDM, Monteagudo, 2007 - 2011



E. ASPECTO ORGANIZATIVO - INSTITUCIONAL
E.1 Formas de organización seccional, comunal e intercomunal

       •   Organizaciones Territoriales de Base (OTBs)

   Con la vigencia de la Ley de Participación Popular, en la Sección se han organizado las OTB’s,
   que son la base comunal para desarrollar sus demandas y establecer proyectos de desarrollo
   económico y social en sus comunidades, actualmente existen 93 OTBs (77 Comunidades
   campesinas, 4 Pueblos Indígenas y 12 Juntas vecinales)

       •   Sindicato Agrario

   Este tipo de organización se encuentra en todas las comunidades y Cantones de la Sección. El
   mismo fue inducido por La Ley de la Reforma Agraria. El Sindicato Agrario se constituye en la
   máxima organización de base y tiene la mayor influencia en el proceso de organización
   comunal.

   En la actualidad y por la Ley de Participación Popular, se crearon las OTB’s; denominación que
   fue asumida por el sindicato agrario.

   La organización sindical en cada comunidad está constituida generalmente por las jefaturas de
   hogar, sean varones o mujeres y los hijos mayores de edad o que ya hayan cumplido con el
   servicio militar. Las funciones principales del sindicato agrario son:

               o   Solucionar los problemas relacionados con las actividades propias del sector
                   agrario.
               o   Representar a su comunidad
               o   Organizar, dirigir y supervisar actividades que se realizan en beneficio de las
                   comunidades.
               o   Prestar apoyo en las actividades que desarrollan los funcionarios de salud y
                   educación.

   Es preciso también señalar que desde hace mucho tiempo atrás, los partidos políticos tratan
   de influir en este tipo de organización, y lográndose esta situación en algunos de los casos.

       •   La Federación Única de Trabajadores Campesinos de la Provincia Hernando Siles

   Es la instancia mayor que aglutina a todos los Sindicatos Agrarios, la estructura a nivel
   provincial es la siguiente:

   Federación (Capital de Provincia)
   Subcentral (Capital de Cantón)
   Sindicato Agrario (Comunidades)

E.2 Estructura y niveles de decisión por sexo
   La participación de las mujeres de Monteagudo, en instancias de toma de decisiones, es muy
   precaria y reducida, generalmente no participan en la planificación participativa, control social y
   espacios donde se toman decisiones para el presupuesto municipal.


                                                                                                 105
____________________________________________________PDM, Monteagudo, 2007 - 2011


   De un total de 93 OTBs sólo son dirigentas principales o cabezas de formula 4 mujeres, de las
   cuales 2 pertenecen al área Urbana.

   Al respecto y de acuerdo a los talleres realizados para el Plan de género, ellas indican que las
   causas fundamentales de esta falta de participación de las mujeres en todas las instancias que
   se desarrollan en el municipio, están determinadas por los siguientes factores:
               o   Las costumbres (que siempre ha hecho que la mujer este representada por el
                   hombre)y la cultura arraigada donde impera el machismo
               o   En el área rural, el analfabetismo de las mujeres, que es mayor en las
                   comunidades y pueblos indígenas.
               o   La diversidad de roles que cumplen (reproductivos y productivos)
               o   La falta de liderazgo y baja autoestima.
               o   La falta de aplicación de reglas claras para una mayor participación de las
                   mujeres en los espacios de planificación participativa y control social.
E.2.1 Organizaciones Sociales Funcionales (tipo, área de trabajo, liderazgo de
mujeres)

Cuadro Nº 78. Tipo de organización y área de trabajo

    TIPO DE                                        AREA DE TRABAJO
 ORGANIZACION
                                    Instituciones funcionales
Junta de     Auxilio   Coadyuvar en el normal y mejor desenvolvimiento de las actividades escolares de
Escolar                los alumnos de la comunidad
                       Está compuesto generalmente por las mamás o hermanas adultas de los alumnos.
Comité de Agua         En las comunidades, que tienen sistemas de agua para consumo humano o para
                       riego, existen los “comités de agua”, están encargados de hacer el mantenimiento
                       y mejoramiento de los sistemas de agua así como el control y cobro de las cuotas
                       de aporte
Club de Madres         Existen en el área rural como en el área urbana y se organizaron a fin de
                       conseguir alguna ayuda en alimentos, pero una vez concluida la distribución
                       gratuita de alimentos varias de estas agrupaciones se disolvieron quedando
                       actualmente algunas en las cuales aún se promueve alguna actividad de
                       capacitación en artes manuales
Magisterio Rural       Organización sindica de maestros rurales

Cuadro Nº 79. Organizaciones de mujeres/ urbanas, rurales y de pueblos indígenas

            AIDEM Asociación Integral para el Desarrollo de las Mujeres
            Promotoras en Salud.
            Juntas escolares
            ASOFRAN
            AMPROCOM Asociación de Mujeres Productoras y Comercializadoras de Maíz
            MADAME Asociación de Mujeres Modistas
            AMPRODECI Asociación de Productoras de Derivados de Cítricos




                                                                                                   106
____________________________________________________PDM, Monteagudo, 2007 - 2011


Organizaciones de jóvenes

Existen diversas organizaciones de jóvenes en el municipio de Monteagudo, el cual
cuenta desde hace dos años con la Red de jóvenes que aglutina a diversas agrupaciones.
También están presentes las organizaciones deportivas, religiosas y aquellas
pertenecientes a las unidades educativas. La participación juvenil en diferentes niveles
cuenta con antecedentes importantes en los campos de salud, educación, agua y
saneamiento básico, cultura y deportes.

E.2.2 Instituciones públicas y privadas

Cuadro Nº 80. Instituciones Públicas y Privadas
       TIPO DE                                           AREA DE TRABAJO
  ORGANIZACION
                                         Instituciones Públicas
Subprefectura            El Subprefecto es la máxima autoridad de la provincia,, es el representante del
Provincial               Prefecto del Departamento, sus funciones son de carácter político por lo tanto es
                         el responsable de hacer cumplir las Leyes en vigencia, así como el nexo entre la
                         operación de la prefectura departamental y los Municipios a su cargo.
                         En cada Cantón se tienen a los corregidores, como representantes del Subprefecto.
Servicio Prefectural     Responsable del mantenimiento y mejoramiento de la infraestructura caminera
de Caminos SEPCAM correspondiente a la red vial troncal en el Municipio y tiene como sus residencias:
                         la ciudad de Monteagudo y la comunidad Bartolo,
Poder Judicial           Como Capital de la Provincia, los representantes del Poder Judicial son los jueces
                         de Partido y de Instrucción, encargados de administrar justicia en la provincia,
                         existiendo también al igual que en Huacareta, Jueces de Instrucción con sus
                         respectivos Actuarios y Diligencieros
Policía Nacional         Existe un comando provincial con un numeró reducido de efectivos (Ver seguridad
                         Ciudadana)
Fuerza Aérea             Resguarda la pista y prepara a los bachilleres en la instrucción militar mediante el
                         servicio Premilitar.
Instituto Nacional de Realiza el saneamiento de las tierras que fueron asignadas por Ley, así como la
Reforma         Agrária delimitación de áreas reservadas a usos que no sean los de asentamientos humanos.
(INRA)
Superintendencia         Difunde y controla las disposiciones de la Ley Forestal y reglamentaciones en este
Forestal     Provincial campo.
Monteagudo
Defensorías de la Servicio dependiente del Gobierno Municipal; como su nombre indica, sus
niñez        y        la actividades están referidas al resguardo y protección, de la niñez y la adolescencia.
adolescencia
                         Instancia creada para resguardo y protección de la Mujer, también tiene su
Servicio         Legal representante en la Circunscripción Municipal.
Integral de la Mujer
Cooperativa          de La Cooperativa de servicios es la encargada del mantenimiento mejoramiento,
Servicios      Públicos ampliación y administración de los servicios de energía eléctrica y gas domiciliario.
Monteagudo Ltda.
EPSA MANCHACO encargada de la administración de todos los sistemas de agua de toda la
SAM                      Mancomunidad del Chaco Boliviano (MANCHABOL), con base en Camiri
Caja Nacional de Representación de la seguridad social nacional, presta servicio de Salud a sus
Salud                    afiliados
                                           Otras Instituciones
Sistema financiero       • Banco de Crédito
                         • Cooperativa de Ahorro y Crédito San Roque,



                                                                                                      107
____________________________________________________PDM, Monteagudo, 2007 - 2011


                                     •   Cooperativa de Ahorro y Crédito San Martín de Porres
                                     •   FADES
                                     •   FFP PRODEM
                                     •   FONDECO
          Instituciones              •   Iglesia Católica
          Cristianas                 •   Centros Evangélicos
          E.3 Funcionamiento del Gobierno Municipal

          E.3.1 Estructura Administrativa




                                                           CONCEJO MUNICIPAL

                                                                                              SECRETARIA I
                              AGENTE
                              CANTONAL
                                                           ALCALDE MUNICIPAL


                            PLANIFICADOR                                                           ASESOR LEGAL



                                                                                             SECRETARIA II




                      OFICIAL MAYOR ADM Y                                                   OFICIAL MAYOR
                                                             SECRETARIA
                           FINANCIERO                                                          TECNICO
                                                                 III




                                                                                                                   RESP.
   RESP.           RESPONSABLE           RESPONSABLE               RESPONSABLE DE             RESPONSABL           UNIDAD
CONTABILIDAD       DE SERVICIOS          DE DESARROLLO             OBRAS PUBLICAS             E DE                 FORESTAL
                                                                                              CATASTRO             Y M. A.
                   GENERALES             HUMANO


    ENCARGADO             COMISARIO               PROMOTORA               TOPOGRAFO                                RESP.
    PRESPUESTOS                                   SLIM Y                                                           UNIDAD
                          I, II
                                                  DEFENSORIAS                                                      PRO. ECO.
                                                                                                                   MCPAL
                                                                          OPERADOR
    ENCARDO SIIM          CHOFER I, II
                                                                          MULT. EQ.
                                                  ADM                     PSDO I, II, III
                                                  HOSPITAL
                                                  SALUD
    ENCARGADO             ASEO                                             CHOFER III
    CAJA                  URBANO I, II
                                                   ENC.RR.HH
                                                   EDUC.CULT. Y
    ENCARGADO             PORTERIA I,              DEPORTE                  ENC.PORT.
    ADQUISICION           II, III                                           AYUDANTE
                                                                            MANTENIM.
                                                                            VEHICULOS
          E.3.2 Capacidad instalada y recursos
                     ENC.
                                        ENC.
                                        BIBLIOTECA
   ENC.ALMAC Y
                          MATADERO                MCPAL.
   ACTI FIJOS




                                                                                                             108
____________________________________________________PDM, Monteagudo, 2007 - 2011


   El Municipio de Monteagudo, está ubicado en la Capital de la 1ra. Sección de la Provincia
   Hernando Siles, en ambientes e infraestructura propios de la Alcaldía.

   Las oficinas de esta institución están divididas en cinco edificios dos ubicados en la plaza, uno
   detrás de la Terminal de buses, otro en el Barrio San José y otro en el barrio los pinos; este
   último es considerado como maestranza ya que los equipos pesados se encuentran en estas
   instalaciones.

   En cuanto al equipamiento municipal, es posible señalar que la Alcaldía de Monteagudo, cuenta
   con mobiliario y equipos necesarios, que les permite desarrollar sus actividades con moderada
   efectividad. Respecto a los recursos Humanos, se pueden ver los dos siguientes cuadros:

   Cuadro Nº 81. Personal Administrativo y de Proyectos

        Nº       Cantidad de Funcionarios(as)           Hombres    Mujeres        Total
          1     De planta                                 21          12            33
          2     Contrato Temporal                          8           2            10
          3     Personal administrativo y de servicio     4           3              7
                salud
   Fuente: Unidad de planificación


   Cuadro Nº 82. Personal por cargo y sexo


                         Personal por Sexo y Cargo                Hombres      Mujeres
          Concejo Municipal                                                5             2
          Agente Cantonal                                                  1
          Alcalde Municipal                                                1
          Planificador                                                     1
          Asesor Legal                                                     1
          Oficial Mayor Adm Y Financiero                                                 1
          Oficial mayor Técnico                                            1
          Secretaria                                                                     3
          Responsable De Contabilidad                                      1
          Encargado Prespuestos                                            1
          Encardo Siim                                                     1
          Encargado Caja                                                                 1
          Encargado Adquisición                                            1
          Enc. Almac Y Acti Fijos                                          1
          Responsable De Servicios Generales                               1
          Comisario I, Ii                                                                2
          Chofer I, Ii                                                     2
          Aseo Urbano I, Ii                                                2
          Porteria                                                         2             1
          Enc. Matadero                                                    1



                                                                                               109
____________________________________________________PDM, Monteagudo, 2007 - 2011


         Responsable De Desarrollo Humano
         Romotora Slim Y Defensorias                                                   2
         Adm Hospital Salud                                                  1
         Enc. RR.HH Educ. Cult. Y Deporte                                    1
         Enc. Biblioteca Mcpal                                                         1
         Responsable De Obras Publicas                                       1
         Topógrafo                                                           1
         Operador Mult. Eq.Psdo I, Ii, Iii                                   3
         Chofer Iii                                                          1
         Enc. Port. Ayudante Mantenim. Vehiculo                              1
         Responsable De Catastro                                                       1
         Resp. Unidad Forestal Y M. A.                                                 1
         Resp. Unidad Pro. Eco. Mcpal                                        1
         Apoyo Adm. Hospital                                                 2         3
         TOTAL                                                              35        18

E.3.3 Fuentes de ingreso

Cuadro Nº 83. Fuentes de ingreso 2001-2005

                                              Fuentes de Ingreso
                  Año
                              Coparticipación HIPIC II           IDH       Propios

                 2001                 4.305.199   708.908                   857.137
                 2002                 4.075.797 2.558.685                   816.344
                 2003                 4.201.272 2.154.816                   858.536
                 2004                 5.430.200 1.587.257                 1.030.980
                 2005                 6.101.849 1.962.389         855.316 1.038.270
                TOTAL               24.114.317 8.972.055         855.316 4.601.267




Cuadro Nº 84. Recursos municipales gestión 2006

                                      FUENTES                    RECURSOS
                                                                    2006
                       Recursos de Coparticipación Tributaria.      5.988.873
                       Recursos HIPC II                             1.217.587
                       Recursos Propios
                       Recursos Coparticipación IDH                    231.749
                       Recursos Coparticipación IDH                  3.747.709
                       Nivelación
                       Otros Recursos
                       TOTAL                                       11.185.918
                      Fuente: Fichas Municipales,




                                                                                           110
____________________________________________________PDM, Monteagudo, 2007 - 2011




F. SITUACIÓN SOCIOECONÓMICA

   La situación socioeconómica del Municipio es crítica. La mayor parte de la población está
   clasificada dentro el Estrato 3 (35.95%) y Estrato 4 (38,42%) corresponden a hogares pobres
   y/o indigentes.

   Los factores que inciden directamente en la pobreza de los hogares del Municipio son, el
   tamaño reducido de la propiedad agrícola relacionada con una producción de subsistencia, con
   medios y tecnología productiva precaria; la situación y condiciones de la infraestructura
   productiva municipal (caminos, riego); las necesidades básicas insatisfechas (NBI); la tasa de
   analfabetismo; y la falta de oportunidades laborales remuneradas entre otros.

F.1 Perfil de Pobreza
   De acuerdo al Censo 2001 del INE, se establece para la Primera Sección de la Provincia
   Hernando Siles, un porcentaje de incidencia de pobreza por NBI del 71,69 %.

F1.1 Índice de Desarrollo Humano

   El municipio de Monteagudo, ocupa el puesto 112 dentro del Ranking Municipal del Índice de
   Desarrollo Humano(IDH) de los 314 municipios existentes en Bolivia, hasta el CENSO del
   2001, su valor corresponde a 0.575(a nivel nacional el Índice de Desarrollo Humano tiene un
   valor de 0.641).

F.1.2 Pobreza según NBI (INE)

   Para determinar la pobreza bajo este método, se considero el acceso de la población a los
   servicios básicos (INE –CENSO 2001). Con esta información, se quiere demostrar que: “son
   pobres aquellos que no tienen acceso a educación, salud, servicios de agua, luz, alcantarillado,
   vivienda, etc.” Pero también “son pobres aquellos que además de no poder satisfacer sus
   necesidades más básicas, no cuentan con empleo digno y una remuneración para cubrir esas
   necesidades más básicas”.

   Considerando la metodología de Necesidades Básicas Insatisfechas, se tiene la siguiente tabla
   donde se expresa la distribución de la población según grados de pobreza.

Cuadro Nº 85. Distribución de la población según grados de pobreza

        Grados de            Población en                          Observaciones
         Pobreza           porcentaje y cifras
                           Urbano      26.31%      En Monteagudo, 6.973 habitantes del área urbana y
    1.- Con                             6.973      127, del área rural, de un total de 26.504, tienen
    Necesidades                                    sus necesidades básicas satisfechas, es decir que
    Básicas                 Rural        0.48%     cuentan con agua, luz, alcantarillado, energía
    Satisfechas                           127      eléctrica y tienen acceso a educación y salud sin
                                                   considerar la calidad de los servicios.
    Total: 7,38




                                                                                                111
____________________________________________________PDM, Monteagudo, 2007 - 2011


                               Urbana        51.40%      13.623 habitantes del área urbana y 1.619 del área
    2.- En el Umbral                         13.623      rural de un total de 26.504, están en el umbral de
    de Pobreza                                           pobreza, es decir a punto de ingresar en situación
                                Rural         6.11%
                                                         de pobreza.
                                              1.619
    Total:18,19
                               Urbana        21.55%      5.511habitantes de área urbana y 10.916 del área
    3.- Pobreza                               5.511      rural; de un total de 26.504 se encuentran en
    Moderada                                             situación de pobreza moderada.
                                Rural        41.19%
    Total: 35,95                             10.916
    4.- Indigencia             Urbana         0.75%      198 habitantes del área urbana y 13.808 habitantes
                                               198       del área rural de un total de 26.504, viven en
                                Rural         52.1%      condiciones de indigencia.
    Total: 38,42                              13.808
    5.- Marginalidad           Urbana         0.00%      0 habitantes del área urbana y 26 del área rural
                                                         viven en situación de marginalidad.
    Total : 0,007               Rural         0.10%
                                                26
   Fuente: Atlas Estadístico de Municipios 2005

   El siguiente cuadro resume la condición de pobreza de la población:

Cuadro Nº 86. Resumen de la población pobre según NBI’s

                                Condición                 Total    Urbana    Rural
                       Población Pobre                    19.003     1.518   17.485
                       Población en Extrema Pobreza        9.826        51    9.775

                   Fuente: Atlas Estadístico de Municipios 2005

   Según el método de NBl’s, el 71.69% de la población se encuentra en situación de pobreza y el
   37.07 % en la situación de extrema pobreza. Esto es, el porcentaje de hombres y mujeres que
   se encuentran en situación de insatisfacción de sus necesidades básicas en vivienda, servicios
   básicos, educación y salud.

   La población clasificada como pobre puede ser a su vez reclasificada según la intensidad
   (profundidad) de sus carencias o niveles de insatisfacción, llegando a la condición de extrema
   pobreza. Así, la población indigente es aquella cuyas insatisfacciones son mayores a las de la
   población de pobreza y pobreza extrema. En consecuencia, la población en situación de
   pobreza marginal es la que en peor situación de carencia se encuentra.


G. SITUACION ECONÓMICA

G.1 Distribución del Ingreso

G.1.1 Población económicamente activa (edad)

   Según datos del Censo 2001 – INE, se pueden considerar como información relevante la
   siguiente:



                                                                                                      112
____________________________________________________PDM, Monteagudo, 2007 - 2011



       •   Población en Edad de Trabajar (PET): La Población en Edad de Trabajar (entre 10 y 59
           años) en Monteagudo, equivale a 18.209, el 68.70%, del total de la población.
       •   Población que efectivamente Trabaja: La población que efectivamente trabaja es 8.217,
           el 45,12% (de la PET) y es considerada económicamente activa.
       •   Población en Edad Escolar que Trabaja: La población en edad escolar que trabaja es de
           1.176 adolescentes y jóvenes y representa el 6,45% de la PET y el 10.29% de la
           población en edad de estudiar.

G.2 Empleo

G.2.1 Población ocupada por categoría

   La población ocupada por categoría en el empleo es la siguiente:

Cuadro Nº 87. Población ocupada por categoría

                                     Categoría                    1992     2001
                        1.- Asalariados                           1.704    2.023
                        2.- Independientes con remuneración 4.654          4.487
                        3.- Independientes sin remuneración         835      415
                      Fuente: Atlas Estadístico de Municipios 2005

   Los tipos predominantes de actividades determinan su categorización como trabajadores por
   cuenta propia, independientes con o sin remuneración.

G.2.2 Principales Actividades económica

Cuadro Nº 88. Las principales actividades económicas

                                    Categoría                      1992       2001
                    Agricultura, Ganadería, Caza y Silvicultura   63.03%     74.53%
                    Comercio                                       5.20%       10.11
                  Fuente: Atlas Estadístico de Municipios 2005

   No se encontró información desagregada por sexo en las categorías.

   El municipio de Monteagudo al tener una población urbana y rural desarrolla diferentes
   actividades tanto en la agricultura como en la pecuaria para la generación de empleo y
   economía.

   En el área urbana la actividad principal de las mujeres está relacionada con el comercio y la
   prestación de servicios, aunque en los últimos años su actividad se ha diversificando hacia la
   industrialización de productos agrícolas y pecuarios, dando valor agregado a la materia prima.
   En estas actividades predomina la iniciativa de las mujeres que se dedican a la fabricación y
   embase de mermeladas, licores y derivados de leche como el queso y yogurt, derivados de
   carne (embutidos).




                                                                                            113
____________________________________________________PDM, Monteagudo, 2007 - 2011


   En el área rural prevalece la actividad agrícola, pecuaria, caza, silvicultura y pesca, por tanto el
   trabajo es comunitario y al interior de los hogares casi todos sus miembros cumplen roles
   importantes en las diferentes actividades que realizan.

   La población rural al estar relacionada su actividad con la agricultura, pecuarias, caza y pesca,
   se cataloga como trabajadores por cuenta propia, por tanto se encuentra en la categoría de
   trabajadores independientes con y sin remuneración y la producción tanto agrícola como
   pecuaria es tanto para el consumo como para la venta pero mayormente es una producción de
   subsistencia.

   La crianza del ganado bovino, es importante para la región, donde participan tanto hombres y
   mujeres, empleando además a los niños para esta actividad. La importancia radica en la
   comercialización de ganado para carne, la producción de leche y sus derivados como el queso
   y yogurt, al margen del ganado bovino, la crianza de cerdos en el municipio de Monteagudo es
   una de las actividades más importantes.

   En área rural, la mayoría de los hombres jóvenes (626 de 1141, es decir el 54.8%) se
   dedica a la agricultura, ganadería, caza y silvicultura. 6.22% de jóvenes se dedica a la
   construcción, 3.41% al servicio de organizaciones y órganos extraterritoriales, 3.24% al
   transporte, almacenamiento y comunicaciones, 1.66% a la industria manufacturera,
   1.40% al comercio, 0.87% a la educación, y 25.76% no responden. Se puede suponer
   que estos últimos ayudan pero que su participación en actividades económico
   productivas no es reconocida ni valorada.

   En área urbana, de 416 hombres jóvenes, 148 no responden (35.6%), los demás se
   dedican a transporte, almacenamiento y comunicaciones (13.22%), al comercio al por
   mayor y menor (13.22%), reparación de vehículos, industria manufacturera (8.89%),
   agricultura, ganadería, caza y pesca (9.61%), construcción (6.25%), educación (2.64%),
   administración pública (1.92%), salud (1.44%), etc.

   Las mujeres jóvenes rurales no dan respuesta en su mayoría (712 de 919 lo que
   equivale al 77.47%), por lo que se puede suponer que se consideran como ayuda en la
   agropecuaria, es decir, sin remuneración y sin reconocimiento de su aporte
   económico. Las demás se dedican al servicio doméstico (4.46%), a la industria
   manufacturera (2.39%), al comercio (2.82%), a la educación (3.37%) y al servicio de
   organizaciones (4.13%).

   Las mujeres jóvenes, urbanas que no se ocupan de la agropecuaria, muchas tampoco
   responden (250 de 452, es decir el 55.3%), y las demás están dedicadas al comercio
   (13.49%), al servicio de hoteles y restaurantes, a la educación (5.08%), al servicio
   doméstico (6%), a organizaciones y órganos extraterritoriales (4.2%); a servicios
   comunitarios (1.77%) y finalmente a transportes y comunicaciones (1.77%).

   Se puede concluir que la tendencia para la juventud está referida a empleos sin
   beneficios sociales, ni seguridad social, sin contratos, sin horarios dignos, ni seguridad
   industrial y menos compatible con la posibilidad de obtener una profesión. Por tanto
   no se trata de condiciones que hacen al trabajo decente.



                                                                                                  114
____________________________________________________PDM, Monteagudo, 2007 - 2011


G. 2.3 Roles de Hombres y Mujeres en los Sistemas de Producción

   Los roles de hombres y mujeres en los sistemas de producción agrícola y pecuario son
   compartidos; mientras las mujeres por ejemplo preparan la semilla, los varones refaccionan las
   cercas y preparan las yuntas para el laboreo de la tierra; o en su caso, mientras los varones
   habilitan nuevas parcelas agrícolas las mujeres preparan las tierras al mando de tractores
   agrícolas, para la siembra.

   En la actividad pecuaria, se notan roles de sucesión por rubro, tiempo y por edades; en tanto
   que los niños y niñas preparan la alimentación para las aves de corral, la madre, hermanos y
   hermanas mayores realizan las labores de cuidado de animales recién nacidos como también el
   ordeño y preparación del queso o algunos derivados, producción de mermeladas y derivados
   de cítricos. Por su parte el padre dedica más tiempo a campear, juntar y amansar los animales
   mayores.

   Cabe hacer notar, que los roles reproductivos (que permiten reponer la fuerza de trabajo para
   las actividades productivas) generalmente están a cargo de las mujeres; actividades tales como:
   cuidado de los hijos, supervisión de tareas escolares, salud de los hijos, cocinar, lavar, planchar,
   limpieza de la casa, hacer el pan, cocinar para los peones y a estas actividades se debe
   adicionar en el área rural el acopio de agua y leña. Los varones pueden hacerse cargo de
   algunas de estas actividades, solamente, en ausencias cortas de las mujeres (por actividades de
   comercio).


H. ASPECTOS POLITICOS

H.1. Resultados Elecciones Municipales 2005

   En las elecciones municipales del 2005, se dio una conformación del Consejo y Ejecutivo a
   partir de adjudicarse una mayoría de votos de los(as) electores(as). Dada esa situación, existe
   cierta estabilidad institucional en el municipio de Monteagudo, que se ve garantizada por la
   mayoría oficialista que presenta el Concejo municipal; sin embargo, como en todo proceso
   democrático, existen divergencias poniendo en aprietos a esta estabilidad.

   El número de Concejales en el municipio de Monteagudo es: 7, los mismos que están
   organizados en las siguientes comisiones:

Cuadro Nº 89. Organización del Concejo Municipal

                    Nombre                     Cargo                     Comisión
       Guido Garcia Carballo              Presidente         Infraestructura
       Mario Rojas Severich               Vicepresidente     Económica
       Mirna Panoso Salguero              Secretaria         Educación, Cultura y deportes
       Alicia Garcia Guerrero             Vocal              Salud
       Roman Velasquez Claure             Vocal              Medio Ambiente
       Ramiro Baldiviezo Herrera          Vocal              Agropecuaria, DILPE
       Juan Bautista Cerezo Herrera       Vocal              Genero y generacional




                                                                                                  115
____________________________________________________PDM, Monteagudo, 2007 - 2011


   Cabe resaltar que, la comunidad ha manifestado una desconfianza creciente y pérdida de
   credibilidad en el gobierno municipal (concejo y ejecutivo) por las permanentes denuncias y
   peleas existentes entre opositores y oficialistas


I. PROBLEMÁTICA MUNICIPAL

   El proceso de identificación de la problemática municipal se ha generado inicialmente a través
   del análisis de la información obtenida en el diagnostico, la misma que permitió tener
   elementos iniciales que fueron validados e incrementados en el taller municipal I,
   posteriormente esta información fue enriquecida en el proceso mismo ya que en los talleres
   cantonales y en los talleres municipales era nuevamente presentada y muchos de los(las)
   participantes tuvieron la oportunidad de señalar o mostrar algún problema o potencialidad no
   mencionada.

   Con fines metodológicos, la descripción de la problemática Municipal es trabajada
   considerando los ejes temáticos presentados en el diagnostico:


I.1 Principales Problemas para el desarrollo Socio Cultural

I.1.1. Educación

I.1.1.1 Débil Estructura y Cobertura Educativa

   La educación en Monteagudo, así como en todos los municipios del Chaco, es un aspecto que
   debe ser considerado por las autoridades del Gobierno Municipal, los educadores, alumnos,
   padres de familia y las comunidades en general, dado el número de habitantes que se
   encuentran en edad de estudiar, las altas tasas de analfabetismo que son mayores en mujeres y
   el grado de insatisfacción que existe respecto a la calidad de este servicio como se ve observa
   en el siguiente cuadro:

Cuadro Nº 90. Grado de insatisfacción de la población con referencia a los servicios públicos
de educación

    Índices     de     Total    Urbana      Rural                        Observaciones
    Insatisfacción
    % Educación        78.19    46.86       89.58      Del total de la población (26.504 habitantes), 20.723
                                                       habitantes no están satisfechos con la educación (puede
                                                       ser por la calidad de la educación, porque no acceden o
                                                       por la falta de ofertas en la educación en el municipio).
                                                       9.711(46.86%) habitantes del área urbana y 18.563
                                                       habitantes del área rural.
   Fuente: Atlas Estadístico de Municipios 2005, Elaboración Plan de Género

I.1.1.2 Analfabetismo

   De acuerdo a las estadísticas oficiales del INE 2001, Chuquisaca está considerado como el
   segundo departamento de mayor analfabetismo en Bolivia 27%. En el caso de Monteagudo esto
   alcanza a 30.4 % siendo mayor la incidencia en las mujeres: 40.04%



                                                                                                           116
____________________________________________________PDM, Monteagudo, 2007 - 2011



   La educación como se ha visto en análisis anteriores, se relaciona con la situación de salud de
   las mujeres y niños/niñas, ya que a mayor analfabetismo, se considera que existe mayor
   mortalidad materna e infantil y mayores son las tasas de fecundidad. Por otra parte la
   educación es un factor prioritario para la inserción laboral y la generación de recursos
   económicos.

I.1.2 Salud

I.1.2.1 Deficiente Accesibilidad, logística, equipamiento de servicios

   Se evidencia una falta de accesibilidad física a los servicios de salud, por ausencia de caminos,
   incluso para el aprovisionamiento de suministros, biológicos y equipamiento ya que, en
   muchos casos, este se limita a una frecuencia de: una sola vez por mes. Por ejemplo, los
   puestos de Yana Yana, Cortaderal y Pampa la Lima no tienen comunicación en época lluviosa,
   así también, para poder acceder a las poblaciones y a los puestos ubicados en Los Arcos,
   Cachimayo, Chaco bañado, y Hierbapampa, necesariamente tiene que ser a lomo de caballo o
   a pie ya que no existe infraestructura caminera.

   Si bien la red de servicios de salud que tiene Monteagudo cuenta con una buena distribución,
   con el objetivo de seguir mejorando la accesibilidad; actualmente, está incrementando un
   puesto de salud en la comunidad de Yana Yana. Sin embargo, se considera también importante
   abrir un puesto en Cachimayu; por la distancia y la existencia de población suficiente en las
   proximidades.

   Las movilidades con las que cuenta el servicio de salud son viejas y en mal estado; siendo muy
   reducido el número de movilidades en buen estado.

   El Hospital de 2do nivel presenta deficiencias en la infraestructura ya que la demanda supera la
   instalación construida; por ejemplo, no hay respeto a la privacidad del los pacientes, hasta tres
   médicos atienden simultáneamente en un consultorio, la ocupación de camas no respeta las
   normas establecidas; mezclándose los pacientes con diferentes patologías

   Existe deficiencia en el equipamiento y en el instrumental, puesto que no es renovado
   oportunamente cuando termina su vida útil.

I.1.2.2 Desnutrición Infantil

   La desnutrición infantil en el municipio en menores de 4 años es de 28.92 %, siendo uno de los
   factores principales de la pobreza, y que a su vez viene acompañada de: la falta de alimentos, y
   el descuido de los padres con sus hijos: manifestándose esto en la higiene y su vestimenta.

   Los efectos de la desnutrición se manifiestan en: el retardo de crecimiento y desarrollo de los
   niños y niñas, el bajo rendimiento escolar y la deserción escolar entre otros.

   Se puede apreciar que los niños(as) del área rural tienen un rendimiento cognitivo que
   empieza a disminuir a partir de las 9 de la mañana, a esto hay que agregar las largas distancias
   que recorren (hasta 8 Km.); llegando cansados a los centros educativos




                                                                                               117
____________________________________________________PDM, Monteagudo, 2007 - 2011


I.1.3 Vivienda

   Si bien se han realizado mejoras en los materiales de las viviendas, aún existe un 55.80% de
   insatisfacción de la población: 9.09% en el área urbana y 72.79% en el área rural (Fuente: Atlas
   Estadístico de Municipios 2005).

   De manera aún más alarmante, existe insatisfacción con los espacios de las viviendas, dado que
   no cuentan con las áreas necesarias para albergar de manera adecuada a miembros de su
   familia.

Cuadro Nº 91.Grado de insatisfacción de la población con referencia a los servicios públicos de
Vivienda

     Índices     de   Total    Urbana      Rural                        Observaciones
     Insatisfacción
     % vivienda        79.96       71.78    82.94      De 6.150 viviendas, 4.917 viviendas no cuentan con los
     Espacios                                          espacios necesarios para albergar de manera adecuada
                                                       a sus familias y sus miembros. De acuerdo al dato 3.529
                                                       (71.78%) viviendas del área urbana y 4.078 (82.94%)
                                                       viviendas del área rural.
   Fuente: Atlas Estadístico de Municipios 2005, Elaboración Plan de Género
   Dadas las altas tasas de fecundidad y los niveles de pobreza, existe hacinamiento en las
   viviendas, aspecto que debe ser atendido.

I.1.4 Transportes y Comunicaciones

I.1.4.1 Inexistencia y deficiente mantenimiento de caminos

   La extensión en longitud y bifurcación en cañones de la geografía del Municipio, sumado al
   escaso equipamiento de maquinaria pesada con la que cuenta el Gobierno Municipal; da como
   resultado que sus recursos no le permitan atender satisfactoriamente la demanda vial con
   caminos vecinales. Son alrededor de 581 Km. de red vecinal, que en un 32% son transitables
   de manera permanente durante todo el año, el restante 68% sólo se habilita en periodo seco,
   mayo a octubre. 190 Km. están a cargo de la prefectura, caminos que tienen un mantenimiento
   aceptable.

   En época de lluvias, en los caminos se presentan derrumbes, crecida de ríos y riachuelos;
   limitando la accesibilidad, fundamentalmente, a los 2 cantones más deprimidos del municipio
   como son Fernández y San Juan del Pirai: en el primer cantón nueve de trece comunidades no
   tienen acceso caminero, en el cantón San Juan de Pirai, que es una de las zonas productoras de
   ganado porcino y bovino cuatro comunidades no cuentan con acceso vehicular.

   Quizás este sea el problema sobre el cual mayor consenso existe para su tratamiento y
   solución; expresado en las demandas priorizadas por cantón. El mal estado de los caminos
   influye al encarecer el costo de los suministros. Insumos de producción, insumos de
   construcción y víveres que se necesitan en las comunidades y también dificulta la
   comercialización de los productos agrícolas y pecuarios, tanto por las limitaciones y costos de
   transporte; como también, por la limitación en el número de compradores que puedan llegar a
   las comunidades.




                                                                                                         118
____________________________________________________PDM, Monteagudo, 2007 - 2011


   El mal estado de los caminos, también influye en las posibilidades de acceso a servicios de
   salud y de educación, tanto por la dificultad de desplazamiento de los comunarios(as), sus
   hijos(as), así como las dificultades de llegada de los profesionales de salud, y la permanencia de
   docentes.

I.1.5 Saneamiento Básico

I.1.5.1 Consumo de agua no potable

   El 44% de la población del municipio de Monteagudo no tiene acceso al servicio de agua por
   red. Si bien, la población urbana asentada en Monteagudo y Candua son las más beneficiadas,
   observamos a su vez, que la población rural tiene este servicio, en un escaso 34.5% y el 65.5%
   restante, no accede al mismo.

   Es importante mencionar que la dispersión existente en el área rural, es una limitante; ya que
   encarece los costos de instalación de este servicio, agravada además por la topografía de la
   zona; dado que en tiempo de estiaje se manifiesta sequía o disminución del caudal de las
   fuentes de agua.

   La creciente contaminación existente en el municipio afecta también a las tomas de agua,
   además que en todo el municipio no existen plantas de tratamiento de agua, presentándose
   cuadros de parasitosis y micosis dérmica con mucha frecuencia.

I.1.6 Desigualdad de Género

I.1.6.1 Necesidades identificadas por las mujeres en el proceso de Planificación

   De acuerdo al levantamiento de los Resultados del análisis participativo y la identificación de
   problemas desde la perspectiva de las mujeres, se observó que sus demandas por servicios
   básicos, conexiones camineras, promoción económica, etc. son similares a las de los varones,
   sin embargo se identifican también necesidades específicas para las mujeres, en las cuales hay
   que trabajar para reducir las actuales brechas de inequidad. En el proceso de elaboración del
   plan de Género del Municipio de Monteagudo (Ver anexo), se pueden encontrar detalladas las
   necesidades. A continuación se presenta un cuadro de Acciones estratégicas identificadas, que
   contribuyen a resolver las problemáticas identificadas, según prioridad:

Cuadro Nº 92. Matriz de líneas de acción estratégicas para la equidad de género


PRIORIDAD      EJE ESTRATÉGICO                    LÍNEAS DE ACCIÓN ESTRATÉGICAS

     1                 Desarrollo      •   Fortalecimiento organizativo de las agrupaciones de mujeres
                       económico           productoras
                                       •   Apoyo al mejoramiento de la producción y a la gestión
                                           empresarial
                                       •   Apoyo a las agrupaciones de mujeres productoras de
                                           Monteagudo para su exitoso acceso a mercados
     2                   Educación     •   Promoción y fortalecimiento del control social sobre el
             (Factor
              Áreas




                                           sistema educativo mediante las Juntas Escolares, con activa
                                           participación de madres y padres de familia.
                                       •   Invertir recursos municipales en planes de alfabetización



                                                                                                  119
____________________________________________________PDM, Monteagudo, 2007 - 2011


                                                                        hasta lograr erradicar el analfabetismo femenino en forma
                                                                        prioritaria
                                                                    •   Ampliación de la cobertura y calidad de atención pre-escolar
                                                                        para niños y niñas menores de 5 años.
                                                                    •   Ampliación de la oferta de educación alternativa y técnica
                                                                        para las mujeres.
       3                                          Participación y   •   Promover un proceso sostenible de formación de liderezas y
                                                    ciudadanía          propiciar su participación activa y efectiva en todos los
                                                                        espacios de participación ciudadana y toma de decisiones
                                                                        determinando reglas claras.
                                                                    •   Facilitar el otorgamiento de certificados de nacimiento y
                                                                        cédulas de identidad para toda la población municipal, con
                                                                        especial énfasis en las mujeres 1.




                                                      EJE
PRIORIDAD                                                                       LÍNEAS DE ACCIÓN ESTRATÉGICAS
                                                  ESTRATÉGICO
                 Áreas (Factores de incidencia)




       4                                              Salud         •   Promoción y fortalecimiento del control social sobre el
                                                                        sistema de salud, mediante los comités de salud, con activa
                                                                        participación ciudadana, particularmente de las mujeres
                                                                    •   Recuperar, aplicar y difundir prácticas de medicina tradicional
                                                                        para mejorar el cuidado de la salud de la población
                                                                    •   Informar y capacitar a la población en general y a las mujeres
                                                                        en particular sobre las medidas necesarias de cuidado de la
                                                                        salud y prevención de enfermedades que las afectan.
                                                                    •   Intensificar acciones de prevención del mal de Chagas
       5                                            Violencia       •   Implementación del Servicio Legal Integral Municipal (SLIM)
                                                                        separado de la DMNA
                                                                    •   Desarrollo del programa municipal de prevención de la
                                                                        violencia intrafamiliar y doméstica

1.1.6.2. Principales dificultades que enfrenta la juventud

   •       Migración de l@s jóvenes del municipio

   El municipio concentra un porcentaje importante de jóvenes en su área urbana debido a la
   oferta educativa universitaria. Sin embargo, se constituye en un municipio expulsor de jóvenes
   con alta tasas de migración juvenil por su deficiente oferta de formación y capacitación
   existentes al igual que los empleos para jóvenes.

   •       Débil capacidad organizativa

   Por las características de la participación juvenil (ligadas a una actividad concreta: eventos
   deportivos o de campañas de salud educación, medio ambiente), cuando surgen iniciativas de
   agrupaciones juveniles con presencia social y política, estas tienden a diluirse por el insuficiente
   apoyo que se les brinda

   1 La documentación es un problema para el ejercicio de la ciudadanía principalmente en la población guaraní, si bien
   no se puede precisar con exactitud que población no cuenta con documentación, se evidencia que las mujeres son
   las más afectadas.




                                                                                                                                   120
____________________________________________________PDM, Monteagudo, 2007 - 2011



   •   Marginación de l@s jóvenes de las comunidades

   El Municipio de Monteagudo cuenta con gran cantidad de población en el área rural, sin
   embargo cuando los pobladores de las áreas dispersas están en las poblaciones concentradas o
   denominadas urbanas son tratados de forma excluyente o incluso se asume roles paternales
   frente a ellos, en esta situación también se ven involucrados los jóvenes

   Otro de los efectos de la marginación se manifiesta en la perdida de identidad cultural en l@s
   jóvenes de las áreas urbanas y rurales
   Al mismo tiempo la incidencia de jóvenes con problemas de alcoholismo y drogadicción
   también es alta en municipio, por no existir programas de prevención y rehabilitación en el
   área.

I.2 Principales problemas del sector económico-productivo

   •   Bajas capacidades y condiciones para agregar valor a los productos.

   En el municipio existen iniciativas productivas en distintos rubros, pero la carencia de
   formación técnica, sumada a la escasez de infraestructura productiva; limita un adecuado
   despliegue económico.

   Se observan también dificultades en los productores para acceder a créditos bancarios y
   fuertes limitaciones para poder organizarse entre ellos.

   El DILPE no ha podido cumplir con el rol que le correspondía, esto por que no cuenta con un
   adecuado presupuesto, ni una estructura que permita ser más operativo, también es
   importante señalar la limitada convocatoria que tiene.

   Actualmente existe alguna producción de derivados de algunas frutas que se producen en la
   zona, pero esta no pasa de una producción artesanal y con escaso mercado.

   Actualmente la producción agropecuaria principalmente sale hacia los mercados de las
   ciudades más próximas como son Sucre, Santa Cruz y en menor escala Potosí, esta
   producción no presenta ningún tipo de transformación ni selección beneficiando más a los
   comerciantes intermediarios.

   Para comercializar la producción pecuaria principalmente porcina y vacuna, los animales salen
   en pie en movilidades hasta los mercados más próximos donde los intermediarios también
   obtienen otro plus como son los derivados (cuero, viseras etc.)

1.3 Principales problemas de Recursos Naturales y Medio Ambiente

   •   Erosión

   En el municipio de Monteagudo existe deforestación, afectando especies valiosas y no
   efectuando ninguna actividad de reforestación ya que no existe en el municipio políticas de
   manejo forestal, situación que afecta el ecosistema existente




                                                                                              121
____________________________________________________PDM, Monteagudo, 2007 - 2011


   La creciente necesidad de habilitar superficies agrícolas ya no solo afectan a lugares planos
   también afectan a laderas y suelos con pendiente, corriendo el riesgo de que estos pierdan sus
   nutrientes, tampoco existe una adecuada orientación para el manejo de suelos y cuidado de
   los mimos.

   Los chaqueos e incendios no controlados, el sobre pastoreo en algunos sitios de
   concentración pecuaria, provocan cadenas de erosión y pérdida de la capacidad productiva del
   suelo, también afectan a la riqueza pecuaria, ya que ésta va desapareciendo en la medida en
   que se amplia la frontera agrícola y existe una disminución del bosque hábitat de estas
   especies.

   •   Desertificación

   La crianza de ganado en forma extensiva, causa la degradación del bosque en su estructura
   natural, disminuyendo la capacidad de regeneración de especies forestales y el potencial
   forrajero en zonas de concentración; a la vez provoca procesos de erosión de suelos por el
   trajinar del ganado pesado mezclado con ganado caprino fundamentalmente, haciendo una
   explotación del suelo de difícil recuperación y coadyuvando al proceso de desertificación.


1.4. Principales Problemas en el Desarrollo Institucional Municipal

1.4.1 Limitadas capacidades en la gestión municipal

   El Gobierno municipal ha atravesado por una seria de problemas, en los cuales gran parte de
   sus recursos humanos formados fueron retirados o ellos se retiraron, esto por razones
   fundamentalmente político partidistas generando vacíos administrativos y perjudicando un
   seguimiento adecuado de la gestión.

   A su vez, la coordinación interinstitucional del Gobierno municipal no ha sido de las más
   adecuadas, ya que existieron instituciones que prestaron ayuda y por desatinos políticos
   perjudicaron la conclusión de estos apoyos: como es el caso de KADASTER, institución que
   proporcionó ayuda técnica y tecnología para realizar el catastro rural, al existir desinteligencias
   con el alcalde de entonces esta institución retiro su ayuda.

   A partir de la gestión 2005 el G.M. tuvo mayores ingresos municipales con relación a las
   gestiones anteriores, situación que demando una mayor capacidad de ejecución presupuestaria
   quedando disminuida la capacidad organizativa para responder a estos desafíos.

   En general se pudo advertir que en el Gobierno Municipal existe ausencia de planificación
   estratégica interinstitucional, ya que ni siquiera se respetaron anteriores PDMs; y los POAs
   tampoco son un referente ya que se realizan obras al margen de estos instrumentos de
   planificación, las mismas que son producto de favoritismos políticos o presiones sociales.

   Se pudo advertir que en el G. M. existen algunos estudios y proyectos estratégicos a diseño
   final que nos son implementados por falta de voluntad política, como son los referidos a la
   parte del ordenamiento territorial.

   El Gobierno municipal actualmente no le presta la suficiente atención ni reconoce la necesidad
   de una estratégica comunicacional, existiendo una desinformación sobre las actividades que se



                                                                                                 122
____________________________________________________PDM, Monteagudo, 2007 - 2011


   realizan en el municipio, lo que muchas veces genera situaciones de inestabilidad
   gubernamental

   Como se dijo antes, la comunidad ha manifestado una desconfianza creciente y pérdida de
   credibilidad en el gobierno municipal (concejo y ejecutivo) por las permanentes denuncias y
   peleas existentes entre opositores y oficialistas

   Existe cierta estabilidad institucional en el municipio de Monteagudo, que se ve garantizada por
   la mayoría oficialista que presenta el Concejo municipal, sin embargo, como en todo proceso
   democrático, existen divergencias poniendo en riesgo esta estabilidad

1.4.2 Estructura de control social débil

   En el Comité de vigilancia se presenta una débil estructura, no siendo una garantía para la
   población que al igual que en el Gobierno municipal ha sufrido la pérdida de credibilidad y,
   permanentemente, se presentan pugnas de interés entre la parte urbana y la rural, actualmente
   no existe una estructura visible de esta instancia que representa a la sociedad civil.

   En las organizaciones territoriales de base se mantiene la lógica de que el dirigente que está a
   la cabeza de la organización tiene que hacer todo, donde no existe una delegación de
   funciones y las demás carteras sólo son de relleno, esta situación es más aguda aun cuando
   vemos la participación de la mujer, la misma que es muy reducida comparada con los varones,
   también se observa que en las directivas a las mujeres las designan en cargos sin
   representación ni decisión.


J. POTENCIALIDADES Y FORTALEZAS

J.1.Potencialidades

J.1.1 Tradición agrícola (ají, maní, Maíz, cítricos)

   A través de generaciones se han transmitido los conocimientos para realizar actividades
   agrícolas, donde los productores reaccionan en función a fenómenos climáticos para adecuar
   su tiempo en la siembra, las diversas condiciones favorables que se presentan como el clima y
   los suelos les permitan trabajar sin necesidad de abonar la tierra, donde se puede apreciar el
   predominio del maíz.

   Los rendimientos del ají y maní les generan mayores ganancias, sin embargo su extensión
   cultivada es reducida comparada con la del maíz ya que este ultimo es también usado como
   alimento para los animales.

   A lo largo de todo el municipio se observa árboles de cítricos en gran cantidad, donde el
   predominio de la naranja es muy visible, también se producen otros frutos pero en menor
   cantidad ya que estos son solo para consumo y en muy pequeña escala para la venta.

J.1.2 Tradición Pecuaria

   Al igual que en la actividad agrícola, existe en el municipio una vocación ganadera
   fundamentalmente bovina, actualmente incluso ya se ingresó ganado mejorado criado de forma


                                                                                              123
____________________________________________________PDM, Monteagudo, 2007 - 2011


   extensiva; lo que les permite bajar costos significativamente, también se puede observar un
   gran número de ganado porcino y otras especies como caprinos y ovinos.

J.1.3 Recursos forestales

   En la extensión territorial del municipio se puede encontrar una gran riqueza forestal, con
   especies maderables nobles como el guayacán, quina, cedro, laurel, tipa, moradillo, algarrobo, y
   otras pese a que en los lugares más accesibles existe explotación de la misma, esta explotación
   es autorizada y clandestina y se puede ver los resultados de esta explotación en proximidades
   del río bañado, también se cuenta con reservas protegidas como son las del Iñao.

   Uno de los estudios más serios que se ha hecho en este ámbito es el del ZONIZIG, pero por
   la dinámica presentada en los últimos años este estudio corre el riesgo de no estar
   actualizado.

   Existen otras especies maderables silvestres que brindan frutos y que son de consumo
   doméstico, en el municipio, el trabajo para obtener valor agregado de este recurso es mínimo,
   siendo la explotación sólo de materia prima o utilizada en la construcción.

   Una de las amenazas de estos recursos forestales son los frecuentes chaqueos y el no control
   de los mismos que atentan de forma permanente.

J.1.4 Hidrocarburos

   Existen pozos de explotación en Piraimiri sin embargo no existe la información sobre datos de
   producción, que podrían beneficiar directamente al municipio a través de sus regalías.

J.1.4 Ubicación geográfica estratégica

   Monteagudo es un lugar estratégico porque une a los diferentes cañones que existen en la
   topografía zonal, es así que tiene conexión con los municipios de Huacareta que es un paso
   para el departamento de Tarija, con el municipio de Muyupampa que nos comunica con el
   departamento de Santa Cruz también por el cantón Fernández se tiene conexión con el
   municipio de Azurduy, el mismo que permite una mayor integración departamental. Por el
   norte existe integración a comunidades del municipio de Padilla y por el camino troncal nos
   unimos a la capital del departamento, Sucre.

J.1.5 Presencia de instituciones de apoyo

   En el municipio existen diferentes instituciones tanto públicas como de desarrollo entre las
   cuales podemos citar al Juzgado Agrario, Derechos Reales, Juez de Instrucción, Policía,
   Subprefectura, Superintendencia Forestal, INRA, existen también la presencia de sistema
   bancario y crediticio, también existen organizaciones de apoyo internacional como UNICEF,
   DELTA del Gobierno Dinamarca, PROMARENA cofinanciamiento externo, la GTZ del
   Gobierno Alemán, CARE Bolivia, CIPCA, CIAT, Fundación Chaco, Prosat., entre otras.

J.1.6 Mancomunidad Municipal

   Es un espacio regional que permite hacer una planificación y una gestión social de todo un
   departamento. En el caso del Chaco Chuquisaqueño que brinda oportunidades más allá del


                                                                                              124
____________________________________________________PDM, Monteagudo, 2007 - 2011


   nivel municipal, la mancomunidad también realiza acciones de coordinación entre el Gobierno
   departamental y los G.M.

   Una de las grandes conquistas de la Mancomunidad del Chaco Boliviano son las patentes
   petroleras que abarcan contratos petroleros de 22 a 30 años.

   Actualmente se está gestionando la presencia institucional de la cooperación Internacional.

J.1.7 Hospital de 2do nivel

   Es un centro de referencia de los 16 centros de salud existente, y de los municipios de Villa
   Vaca Guzmán y Huacareta.

   La atención es más oportuna reduciendo los casos de complicación, además de intervenir
   oportunamente.

   Desde la opinión de las autoridades en salud, el hospital de II nivel incide para bajar la tasa de
   morbilidad y mortalidad en el municipio como se demuestra en las estadísticas presentadas

   El tratamiento especializado de los pacientes en pediatría, Gineco-obstetricia, medicina interna,
   cirugía, neonatología, traumatología y terapia intensiva, además de brindar servicios de
   radiología, laboratorio y (endoscopia) se constituyen en una fortaleza.

J.1.8 Formación de RRHH en Forestaría y Agro-forestaría

   La oferta de formación superior en el municipio es reducida, sin embargo desde la óptica de
   los estudiantes, estas carreras que son parte de la Universidad San Francisco Xavier son una
   alternativa para trabajar en algunas instituciones o en sus unidades familiares.




                                                                                                 125
____________________________________________________PDM, Monteagudo, 2007 - 2011




                                              ESTRATEGIA DE
                                              DESARROLLO




                                                                            126
____________________________________________________PDM, Monteagudo, 2007 - 2011



K. ESTRATEGIA MUNICIPAL

MARCO ESTRATÉGICO

El presente plan estratégico municipal se circunscribe dentro del plan nacional de Desarrollo
(PND) con el cual se buscan puntos de semejanza y apalancamiento de recursos para dar más
efectividad e impacto a las intervenciones a desarrollar los próximos 5 años.

Las propuestas y orientaciones del Plan Nacional de Desarrollo (PND) son la base de la transición
que servirán para construir un Estado multinacional y comunitario que permita el empoderamiento
de los movimientos sociales y pueblos indígenas emergentes, siendo su principal aspiración es que
los bolivianos y bolivianas vivamos bien.

Actualmente, Bolivia vive una excelente coyuntura nacional e internacional: un gobierno con un
importante respaldo de la población; un ciclo económico mundial con el aumento de los precios
de las materias primas, se cuenta con reservas hidrocarburíferas importantes en el espectro
sudamericano y el contexto de la condonacion de una parte significativa de la deuda externa, lo
que permitirá contar con excedentes económicos significativos. El reto central del gobierno es
utilizar óptimamente estos recursos en la solución de las demandas que aquejan a la mayoría de la
sociedad.

Esta coyuntura favorable, será aprovechada por el actual gobierno, bajo los principales objetivos
de solucionar los problemas económicos, políticos, sociales y culturales de la mayoría de la
población. Construir y consolidar una Bolivia digna, soberana, productiva y democrática es el reto
fundamental. Tal la finalidad del PND para que todos los bolivianos y bolivianas vivamos bien.

Enmarcados en la estructura político administrativa del país, que fundamenta la base del desarrollo
en la convivencia horizontal entre los pueblos en forma comunitaria, respetando la identidad
cultural, sin asimetrías de poder y en armonía con la naturaleza, llegaremos a “vivir bien.”

Así también, descifra la responsabilidad y obligación del poder social y la capacidad de gestión
comunitaria, en el desempeño de la gestión pública; de tal forma que el desarrollo se convierte en
un proceso colectivo de decisión y acción de la sociedad como sujeto activo del proceso de
desarrollo. Por ello, este proceso convoca a todos los actores individuales y colectivos del
municipio participes del procesos instituciones gubernamentales y privadas, agrupaciones de
mujeres, productores, jóvenes y otras que han participado de este proceso de ajuste del PDM.

K.1. Visión Nacional

Según el PND,

“La transformación del país configurará una Bolivia Digna, Soberana, Productiva y Democrática
Para Que Todos vivamos Bien”

El concepto de “vivir bien” rescata las definiciones de los pueblos originarios mayoritarios y se
puede resumir en el acceso y disfrute de los bienes materiales y de la realización afectiva, subjetiva
y espiritual; en armonía con la naturaleza y en comunidad con los seres humanos.

K.2. Visión Departamental


                                                                                                 127
____________________________________________________PDM, Monteagudo, 2007 - 2011



Visión de Desarrollo

La visión de desarrollo departamental expresada en el PDD se manifiesta como:

Chuquisaca integrada territorialmente, exportadora de productos competitivos en el mercado
nacional e internacional con producción agropecuaria que satisface los mercados internos y que
apuntala la seguridad alimentaria; productora hidrocarburífera y líder en producción cementera
que oferta productos turísticos de calidad, servicios de salud y educación especializados, con alta
calidad de vida y preservando el medio ambiente, con instituciones públicas y privadas
comprometidas con el desarrollo donde todas las generaciones de hombres y mujeres, pueblos
indígenas y originarios están integrados social y económicamente en el departamento.

El eslogan resumido de esta visión es.

          “Chuquisaca productora competitiva, exportadora, turística, culta y saludable”

K.3. Visión Municipal

En el municipio de Monteagudo la visión fue construida a partir de la identificación de las
potencialidades del municipio como forma de atenuar los macroproblemas. Inicialmente se trabajo
con elementos de la visión los mismos que fueron compartidos en talleres cantonales. En sesión
de Concejo Municipal considerando los insumos y las opiniones recogidas en el proceso se
formulo la siguiente visión municipal

                           Monteagudo
 Municipio integrador económico del chaco chuquisaqueño que
maneja sus recursos naturales de manera sostenible con agua para
                            su gente.

El logro de la visión requiere un número de acciones dirigidas estratégicamente, por lo tanto es
preciso desarrollar los alcances de los componentes de la visión

Municipio Integrador económico del chaco chuquisaqueño:

El Municipio se encuentra con una ubicación geográfica privilegiada la misma que le permite
funcionar como centro de acopio y distribuidor de productos agrícolas, en su calidad de puente
integrador del chaco chuquisaqueño Su vecindad con Huacareta y Villa Vaca Guzmán, le permiten
acceder a otros departamentos como son Tarija y Santa Cruz de la Sierra respectivamente.
También tiene acceso a otras provincias dentro del departamento como es el caso del municipio
Azurduy y la capital Sucre.

La insuficiente infraestructura caminera y la limitada oferta de servicios de transporte, contribuye a
un limitado acceso a los servicios de salud, educación y afectan negativamente al sector
productivo.

Una de las estrategias municipales es reafirmar su condición de integrador a través de un fuerte
impulso en la inversión en infraestructura caminera, tanto en mantenimiento, mejoramiento como
en la apertura de nuevos tramos.


                                                                                                 128
____________________________________________________PDM, Monteagudo, 2007 - 2011



El carácter integrador y atractivo del municipio se manifiesta también en que concentra una
importante oferta educativa, secundaria, superior y técnica por ello convoca a un importante
cantidad de jóvenes de la región. Al mismo tiempo cuenta con el mayor nivel de resolución en
servicios de salud del Chaco Chuquisaqueño.

La condición de integrador se expresa en que genera las condiciones para aglutinar, para ser la
sede y congregar a varias agrupaciones de productores, mujeres, jóvenes y otras.

Maneja sus recursos naturales de manera sostenible:

Monteagudo siempre fue caracterizado por su amplia y variada vegetación, condicion que además
le permite conservar múltiples reservas de agua, amplios recursos forestales y condiciones
adecuadas para la producción de frutales y cultivos anuales.

La visión expresa el deseo de que el mejoramiento de la producción no se haga a expensas de los
recursos naturales, sino que sean manejados de manera sostenible. Entre sus estrategias esta
desarrollar diferentes actividades que van desde las preventivas como las normativas para lograr la
sostenibilidad de los recursos.

Esta visión expresa la voluntad de agrupaciones 2 dedicadas al cuidado y preservación del medio
ambiente, donde el componente de movilización y educación son claves para lograr un manejo
sostenible de estos recursos.

Con agua para su gente:

Monteagudo se encuentra en las cabeceras del Chaco Montano y posee mayores fuentes de agua
que los otros municipios. Este potencial debe traducirse en ampliar la cobertura de los sistemas de
agua ya sean para consumo humano o como insumo para la producción, sin perder la calidad y la
cantidad de este valioso recurso.

El acceso a agua potable para consumo humano es básico para preservar la salud de la población y
disminuir los tiempos que la población emplea en proveerse del mismo.

K.4. Áreas Programáticas Del Desarrollo Municipal

El Plan de Desarrollo Municipal PDM, de Monteagudo, bajo el nuevo contexto de planificación y
desarrollo; incorpora tres pilares fundamentales que rescatan el sentimiento, los valores y
principios esencialmente humanísticos como la complementariedad, la solidaridad y el
desprendimiento entre comunidades y cantones, entre áreas urbanas y rurales; dejando así de lado
la exclusión, la discriminación y el aislamiento para construir el desarrollo municipal en sus cuatro
cantones.

Con fines metodológicos y con el objeto de lograr una relación consistente entre el Plan Nacional
de Desarrollo y la Estrategia Municipal se considerara las siguientes áreas de trabajo: Monteagudo
Digno, Monteagudo Productivo y Monteagudo Democrático




2
    juveniles, sociales y de productores


                                                                                                129
____________________________________________________PDM, Monteagudo, 2007 - 2011


Una de las premisas que tiene el G.M de Monteagudo es lograr mejorar la calidad de vida de sus
habitantes, lograr que las personas vivan bien y con dignidad. En el municipio de Monteagudo
concientes de esta realidad se pretende optimizar los escasos recursos económicos buscando de
forma participativa el camino que nos permita avanzar hacia nuestro desarrollo. Para este fin es
importante determinar estrategias y programas orientados a resolver o atenuar los macro
problemas.

K.5. Monteagudo Digno
K.5.1. En lo Nacional
La Estrategia Bolivia Digna asume una proyección tetradimensional: genera capacidades humanas y
comunitarias para el desarrollo de la economía, la propia sociedad, la cultura y la política, en este
sentido forma y reproduce el factor más importante del desarrollo: las personas, que son
individuo, familia, comunidad; la distribución de factores y medios de producción, como elemento
sustantivo de la reciprocidad y la redistribución del excedente nacional que potencia y fortalece la
capacidad de los actores y el territorio Al mismo tiempo, genera desarrollo socio comunitario
pleno, sano, creativo, proactivo, con valores e identidad, con capacidad proyectiva, con esperanza
y con capacidad transformadora; y orienta la construcción de la reproducción de la equidad.
Establece un escudo de protección y movilización que garantiza cerrar las injustas brechas y
organiza en torno al horizonte de dignidad, para erradicar toda forma de exclusión, discriminación
y violencia que se traducen en extrema pobreza.

Los principios de intervención son la intersectorialidad y la territorialidad, la primera orientada a
construir integralidad en una concepción holística de interdependencias y complementariedades de
construcción y cuidado permanente del equilibrio y la armonía. El tejido intersectorial no se
construye sólo en el ámbito de lo socio comunitario sino también en su relación con el ámbito
económico, el poder social y la inserción internacional, permite una intervención integral.

Bolivia saludable y formada, Bolivia con empleo digno y permanente, a partir de salud, educación y
trabajo-empleo busca dotarnos de un nuevo Sistema Educativo. Intercultural, Comunitario y
Tecnológico que reconstituye el saber, los conocimientos y las ciencias y tecnologías de las
unidades socioculturales indígenas y originarias; que es la base humana, comunitaria y científico
tecnológica de la nueva matriz productiva; que se articula, se piensa y se construye desde la
producción económica, social, cultural y política. También estructura un Sistema Nacional de
Salud, Único, Intercultural y Comunitario que atiende la salud, pero sustancialmente la previene y
actúa sobre los múltiples determinantes, que la democratizan al tal grado que ninguna persona
estará al margen del Seguro de Salud, que incorpora estructuralmente la medicina tradicional y la
medicina popular, que se encamina a su soberanía total, y a la erradicación definitiva de la
desnutrición, así como a la recuperación de hábitos alimentarios saludables.

Bolivia habitable. Bolivia con tierra segura, a partir de agua y saneamiento básico, vivienda, tierra,
de tal manera que todas las familias bolivianas cuenten con una vivienda digna con servicios
básicos, especialmente agua potable, con saneamiento básico en las ciudades y con estrategias
autogestionarias sustentables en el área rural, con acceso a la tierra para los productores,
especialmente los comunitarios, y que desarrollen funciones económicas en concordancia con las
vocaciones y condiciones territoriales, que se desarrollen procesos de recuperación de suelos y
ecosistemas y un manejo adecuado de la biodiversidad.

K.5.2. En lo Departamental




                                                                                                 130
____________________________________________________PDM, Monteagudo, 2007 - 2011


EL PDD en su estrategia de Desarrollo Humano propone como objetivos vinculados a
Monteagudo Digno los siguientes puntos

    •   Mejorar la cobertura y calidad de las prestaciones de los servicios de salud, educación,
        vivienda, deporte y servicios básicos, logrando justicia, participación, integración y equidad,
        así como, seguridad alimentaría para mejorar el nivel nutricional y la calidad de vida de la
        población del departamento.
    •   Diseñar e implementar un sistema de salud incluyente adecuado en servicios de salud que
        involucre a toda la población chuquisaqueña y que facilite el acceso oportuno de las y los
        usuarios, especialmente de las y los más necesitados.

    •   Apoyar la implementación de la Política Nacional que priorice la atención a niños y niñas
        menores de 6 años y fortalezca la educación primaria.

    •   Promover la construcción de instalaciones deportivas, mantenimiento y mejoramiento de
        infraestructura deportiva y el equipamiento de todas las disciplinas en centros y espacios
        deportivos adecuados en el marco de la reglamentación internacional, para incentivar
        deportes individuales y de conjunto para entrenamientos a nivel recreativo, formativo y de
        competencias deportivas departamentales, nacionales e internacionales.

    •   Incidir en gobiernos municipales en la protección de la producción local, tomando como
        referencia algunas experiencias en el ámbito municipal que han priorizado la utilización de
        producción para el desayuno escolar.

    •   Promover y sensibilizar a la sociedad civil sobre los derechos y obligaciones
        constitucionales de niñas, niños, adolescentes, jóvenes y adultos, adultas mayores


K.5.3. Estrategias Municipales y su Objetivo

Con el propósito de compatibilizar la actual política gubernamental, donde toda la población tenga
acceso a los servicios vitales y elementales para la vida, como son los servicios de salud, educación,
agua y condiciones para un desarrollo social comunitario equitativo; se plantean cuatro estrategias
municipales, con sus respectivos objetivos estratégicos, respaldados cada uno de ellos por
programas y proyectos de inversión municipal:


•   Acceso a la Salud

Reducir la incidencia de enfermedades y la mortalidad de la población del municipio, con acceso
oportuno a establecimientos de salud con capacidad de resolución, donde se encuentre calidad,
calidez y personal idóneo

•   Acceso a la Educación

Generar igualdad de oportunidades educativas para la población del municipio de Monteagudo,
donde se mejore la calidad y se brinde mejores condiciones de infraestructura y equipamiento;

•   Acceso al Saneamiento Básico



                                                                                                  131
____________________________________________________PDM, Monteagudo, 2007 - 2011


Lograr el acceso y disponibilidad al agua para consumo humano en calidad y cantidad suficiente y
permanente de todas las comunidades y familias del municipio.

Ampliar la cobertura de alcantarillado en los centros poblados.

Ampliar y mejorar el recojo de desechos sólidos

•     Desarrollo Social y Comunitario

Desarrollar condiciones apropiadas de habitabilidad, residencia y seguridad comunitaria, que
permita un desarrollo social justo y equitativo de mujeres, hombres y las familias en el municipio.


Programas y Proyectos Municipales para Mejorar El Acceso a La Salud
El PND tiene como estrategia la Universalización del acceso al Sistema Único, Intercultural y
Comunitario de Salud, orientado a superar toda forma de exclusión en salud, que se traduce en
altos índices de enfermedad y muerte, pero también en personas con hábitos no saludables.

Para la implementación del programa Modelo de Salud Familiar y Comunitaria Intercultural se
fortalecerá las redes de salud (infraestructura, equipamiento, insumos, medicamentos y
capacitación del personal de las redes de servicios de salud, redes sociales e intersectoriales) en
todo el ámbito nacional (nueve prefecturas y 327 municipios) para aumentar la capacidad
resolutiva de enfermedades y discapacidades.

El proyecto gestión de la calidad, con carácter plurinacional, con enfoque de género y
generacional, creará reciprocidad del sistema con la comunidad y el respeto a los derechos de los
indígenas, reconociendo, efectivamente, la medicina tradicional en las redes de salud en todo el
país.

La estrategia municipal “Acceso a la salud” contiene 6 programas y 20 proyectos y actividades
entre estos se consideran tanto de inversión y operación, que en definitiva rescatan los
priorizados por el sector SALUD, elaborado por los propios actores Director de Salud y los
entendidos de salud del Municipio.


Cuadro 17. Programas: Acceso A La Salud

       Líneas        Programas              Objetivos                     Indicadores
    estratégicas
                Programa,              Contar con             - Se han construido 4 centros de
                construcción           infraestructura           salud.
                ampliación       y     adecuada para la       - 15 centros de salud se encuentran
                mantenimiento          atención de la            en buenas condiciones de
                infraestructura de     población                 infraestructura y equipamiento
                salud
    Acceso a la Programa,              Dotar de equipos e - Equipamiento menor            de    15
    salud       equipamiento de        insumos necesarios centros de salud.
                establecimientos       para una adecuada
                de salud               atención  de    los


                                                                                               132
____________________________________________________PDM, Monteagudo, 2007 - 2011


                                      servicios de salud

                  Programa seguros   Ampliar la cobertura - Cobertura del 85 % de los
                  de salud.          de atención en los asegurados
                                     seguros de salud
                  Programa control Reducir la incidencia - 2.600 viviendas fueron mejoradas
                  del mal de chagas de mal de chagas en
                                     la    población    del
                                     municipio
                  Programa           Ampliar y fortalecer - 2 cursos de capacitación y
                  capacitación de la destrezas          del actualización año del personal
                  población      en personal de salud          técnico de salud.
                  temas de salud
                                     Desarrollar campañas
                                     educativas           e
                                     informativas en temas
                                     de salud
                  Programa           Garantizar          la - El 95 % de los recursos
                  operación        y operatibilidad de los programados en el POA se
                  funcionamiento     servicios de salud        ejecutan anualmente.
                  del servicio de
                  salud


Programa Construcción Ampliación Y Mantenimiento Infraestructura De Salud.

Los 12 proyectos de construcción ampliación y mantenimiento de la infraestructura en salud, están
destinados a invertir recursos buscando alcanzar un estándar de distribución física del espacio
utilizado y aprovechado para atender en óptimas condiciones a los pacientes, donde el profesional
en salud, desarrolle sus actividades y responsabilidades con la comodidad que se requiera.

La ampliación de la infraestructura del Hospital San Antonio de los Sauces, busca incrementar su
capacidad resolutiva ya que este centro es un referente de todo el municipio y de municipios
vecinos como son Huacareta y Villa Vaca Guzmán

Asimismo el hospital San Antonio de los Sauces ha incrementado sus coberturas de forma
considerable y esto se debe fundamentalmente a la presencia de apoyo de los médicos cubanos.
Para lograr los objetivos planteados se propone las siguientes líneas de acción: ampliar la
infraestructura, construir ambientes colaterales, refaccionar y readecuar la infraestructura.

Se ha considerado para este programa los siguientes proyectos:

   i.      Ampliación y mejoramiento Hospital San Antonio de Sauces
   ii.     Refacción Hospital San Juan del Pirai
   iii.    Refacción y Ampliación Centro de salud Chapimayu
   iv.     Ampliación sala de internación San Miguel del Bañado
   v.      Construcción un Ambiente Posta Sanitaria Roldada
   vi.     Construcción Unidad de Entomología (Chagas)
   vii.    Construcción Centro de salud Los Arcos
   viii.   Construcción puesto de salud cruce Piraimiri


                                                                                             133
____________________________________________________PDM, Monteagudo, 2007 - 2011


    ix.     Refacción Cubierta y Construcción Tanque de Agua Posta Sanitaria Ingavi
    x.      Mejoramiento y mantenimiento de Infraestructura
    xi.     Construcción Muro Perimetral Posta Sanitaria Cerrillos
    xii.    Construcción Posta Sanitaria San Lorenzo

Programa Equipamiento De Establecimientos De Salud

Una de las grandes deficiencias de los centros de salud, como de los puestos de salud, es la escasa
disposición de instrumental y equipos que mejoren la capacidad de asistencia al paciente, hecho
que gravita fuertemente en la calidad de la atención.

Por esta razón, se prevé, equipar a toda la red del servicio de salud del municipio, con equipo
adecuado y específico, mobiliario e instrumental quirúrgico especializado al área.

Se considera para este quinquenio un equipamiento a toda la red de salud            según el plan
quinquenal del sector de referencia.

    i.      Equipamiento de la red de salud.


Programa Seguros De Salud

El gobierno municipal, suma esfuerzos para acompañar y reforzar los programas nacionales del
SUMI, como el seguro de vejez, con el propósito de ampliar la cobertura y el beneficio a todas las
personas consideradas dentro de estos seguros, mujeres, niños, personas de la tercera edad.

Los seguros que se deben cumplir por normatividad vigente son los siguientes:

    i.      Seguro Universal Materno Infantil (SUMI)
    ii.     Seguro de Vejez.

Programa Control del Mal De Chagas

Considerando que Monteagudo se encuentra en una zona endémica del mal de Chagas, se
convierte en política municipal, el emprendimiento de acciones para promover la erradicación de
este mal en el municipio,.

En la evaluación del anterior PDM, la cobertura de mejoramiento de viviendas abordó cerca de
2000 viviendas mejoradas en el cantón sauces, restando los cantones San Juan del Pirai, Fernández
y Pedernal. Como un complemento a este programa se ha venido financiando el apoyo logístico a
los funcionarios denominado Malarios, que hacen el correspondiente fumigado de las viviendas.

Se propone las siguientes líneas de acción: mejorar las viviendas, promover la eliminación de la
vinchuca y controlar la cría de animales domésticos.

Se ha considerado en este programa las siguientes actividades.

    i.      Mejoramiento de viviendas
    ii.     Programa de control vector y chagas.
    iii.    Programa de información y educación a la población en general



                                                                                              134
____________________________________________________PDM, Monteagudo, 2007 - 2011



Programa Capacitación De La Población En Temas De Salud

Dentro de este programa, se incorpora un componente muy importante para los servidores de
sector salud, el cual es ampliar y fortalecer destrezas de los médicos y paramédicos vía
capacitación y actualización.

Para el logro de este objetivo se propone la siguiente actividad:

    i.      Capacitación y actualización al Sector Salud
    ii.     Campañas de capacitación y movilización para la población

Programa Operación Del Servicio De Salud

El desarrollo operativo de la estrategia municipal del sector de salud será posible si se establecen
mecanismos de operativización, monitoreo y seguimiento específicos, que permitan cubrir las
expectativas de coberturas y atenciones en todos los establecimientos de salud y sus redes
organizativas.

Para el cumplimiento del objetivo se propone el siguiente programa:

    i.      Gastos de Funcionamiento
    ii.     Fondo rotatorio Farmacia SAS

Programas y Proyectos Municipales Para El Acceso A La Educación

Para el gobierno nacional, un primer problema a enfrentar es la falta de igualdad de oportunidades
pertinentes de acceso, permanencia y calidad en el sistema educativo nacional a indígenas,
originarios, mujeres, campesinos, personas con capacidades diferentes, niños(as), adolescentes
trabajadores y actores que por diversos factores se encuentran en situación de marginalidad,
exclusión, discriminación y explotación.

Por lo tanto busca transformar la visión y concepción y operacionalización de la educación en los
niveles inicial, primario, secundario, técnico y universitario en sus modalidades formal y alternativa;
de tal manera que se articule a la nueva matriz productiva, al desarrollo socio comunitario, al
proceso de acumulación y desarrollo de la ciencia y tecnología, a los procesos de construcción de
la nueva estatalidad, a los procesos de reconstitución de las unidades socioculturales, a los
procesos de reterritorialización y que responda a la diversidad en sus dimensiones económica,
cultural, espiritual, social y política; y que en sus procesos de formulación e implementación
desarrolle la participación real y estratégica de las organizaciones sectoriales, sociales, territoriales
y comunitarias.

La estrategia municipal del sector educativo, contempla 6 programas y 54 proyectos y objetivos,
que permitirán alcanzar los resultados previstos en el plan de desarrollo municipal en todo el
quinquenio.

Cuadro 18. Programas: Acceso A La Educación
    Líneas       Programas          Objetivos                                   Indicadores
 Estratégicas




                                                                                                    135
____________________________________________________PDM, Monteagudo, 2007 - 2011


                  Programa          Reducir el analfabetismo    Reducción del 12% de la tasa de
                  alfabetización    en personas mayores de      analfabetismo en el quinquenio.
                                    25 Años
                  Programa          Ampliar y Mejorar la        90% de unidades educativas en
                  construcción y    infraestructura educativa   condiciones aceptables
                  mantenimiento     en el municipio acorde a
                  infraestructura   la población estudiantil
                  educativa
                  Programa          Dotar de equipo y - Equipar en un 85% las unidades
                  equipamiento      mobiliario necesario para     educativas existentes en el
                  escolar           garantizar               el   Municipio.
 Acceso a la                        funcionamiento de las
 educación                          unidades educativas
                  Programa          Incrementar la cobertura - Incremento de la tasa de
                  incentivos al     de la matricula estudiantil   cobertura del ciclo primario en
                  acceso y          en el municipio               un 95%
                  permanencia                                   - Incremento de las tasas de
                  escolar                                         término    en     primaria    y
                                                                  secundaria
                  Programa         Ampliar     y     actualizar - Curso de capacitación y
                  capacitación y destrezas y conocimientos actualización año por ciclo
                  actualización al pedagógicos
                  plantel docente

                  Programa          Fomentar       actividades - Porcentaje de cumplimiento de
                  cultura y         culturales y deportivas a    actividades por año 100%.
                  deporte           los     habitantes     del
                                    Municipio



                  Programa de       Garantizar           el - 90 % del cumplimiento del
                  gastos            funcionamiento de las     programa sectorial
                  operativos        unidades educativas del
                  sector            municipio
                  educación

Programa Alfabetización

En el municipio de Monteagudo se viene trabajando con un programa de alfabetización desde la
gestión 2001con UFPA, en la gestión 2005 se trabajo con ALFALIT, en la presente gestión el
programa nacional YO SI PUEDO, estará presente en las comunidades que aun no han sido
asistidas por estos los otros proyectos, hecho que incidirá en la reducción del porcentaje de
analfabetos en el municipio.

Para el logro propuesto sea considerado en este programa el siguiente proyecto:

   i.      Programas de Alfabetización UNFPA, Yo si Puedo, y UNICEFF




                                                                                            136
____________________________________________________PDM, Monteagudo, 2007 - 2011


Programa Construcción Y Mantenimiento Infraestructura Educativa

El programa relacionado con infraestructura educativa, considera 58 proyectos orientados a cubrir
la demanda en ambientes educativos del municipio, así también el mantenimiento de los mismos.
Para el logro de los objetivos planteados se propone las siguientes líneas de acción: construir
nuevos ambientes, refaccionar las unidades educativas existentes, readecuar algunas escuelas y
redistribuir el espacio físico existente para ampliar la cobertura e incentivar la permanencia.

Este programa busca también ampliar la oferta y calidad educativa a los jóvenes con el nivel
secundaria, fortaleciendo y ampliando los núcleos.

Es importante considerar la inversión concurrente con organizaciones de cooperación como
UNICEF y otras que podrían hacerse presentes en el municipio

Se ha considerado para este programa los siguientes proyectos:

    i.        Proyectos Educativo de Núcleo PEN (Max Fernandez)
    ii.       Construcción Internado Comunidad el Rodeo
    iii.      Construcción Internado Comunidad Chapimayu
    iv.       Construcción Batería de Baño y Duchas escuela Aguadillas
    v.        Construcción Batería de Baño y Duchas escuela Sombrerillos
    vi.       Construcción Batería de Baño y Duchas escuela Azero Norte
    vii.      Construcción Batería de Baño y Duchas escuela La Capilla
    viii.     Construcción Batería de Baño y Duchas escuela El Limonal
    ix.       Construcción Batería de Baño y Duchas escuela Fernandez
    x.        Construcción Batería de Baño y Duchas escuela Itapenti
    xi.       Construcción Batería de Baño y Duchas escuela Casapa
    xii.      Construcción Batería de Baño y Duchas escuela Ñaurenda
    xiii.     Construcción de aulas, Batería de Baño y Duchas escuela Alto Divisadero
    xiv.      Construcción Batería de Baño y Duchas escuela Cachimayu
    xv.       Construcción 1 aula Agua y leche
    xvi.      Estudio Construcción Colegio Candua
    xvii.     Refacción aulas Colegio Lucio Siles
    xviii.    Construcción escuela Vallecito (Fernandez)
    xix.      Construcción 2 aulas Yaconal
    xx.       Construcción 2 aulas escuela Achiral
    xxi.      Construcción aula Aguadillas
    xxii.     Construcción 2 aulas Escuela Camalote
    xxiii.    Construcción 1 aula Chajrapampa
    xxiv.     Refacción Escuela Comunidad Chapimayu
    xxv.      Construcción 2 aulas Itapenty
    xxvi.     Construcción 2 aulas U.E. la Capilla
    xxvii.    Construcción 1 aula Pucamayu (C. Sauces)
    xxviii.   Construcción aula Limonal
    xxix.     Construcción Bloque Escuela y campo deportivo Maria Vargas de Valda
    xxx.      Construcción Colegio Candua
    xxxi.     Contracción batería de baño Cañon Largo
    xxxii.    Construcción de Batería de baños Cortaderal
    xxxiii.   Construcción 2 aulas Escuela Raquel L. de Esprella
    xxxiv.    Construcción 2 aulas Kinder Dolly Borja de Mendoza.



                                                                                             137
____________________________________________________PDM, Monteagudo, 2007 - 2011


    xxxv.      Refacción batería baño Reveca de la Vega Candua
    xxxvi.     Refacción cubierta escuela Piraymiri
    xxxvii.    Construcción batería de baño Puca Huasi
    xxxviii.   Refacción Escuela Naranjos Cantón San Juan del Pirai J
    xxxix.     Refacción escuela comunidad Puca Huasi
    xl.        Construcción baterías de baño escuela comunidad Naranjos S. Juan Piari.
    xli.       Construcción Batería de Baño y Duchas y mejoramiento sistema de agua El Rodeo
    xlii.      Construcción Batería de Baño y Duchas y mejoramiento sistema de agua Piraimiri
    xliii.     Mantenimiento Unidades Educativas Mcpio Mtgdo
    xliv.      Construcción Batería de Baños Escuela Comunidad Palmarcito
    xlv.       Construcción Batería de Baños Escuela Comunidad Despenzas
    xlvi.      Construcción Aulas Unidad Educativa Comunidad Pozuelos
    xlvii.     Construcción Escuela Comunidad Ñaurenda
    xlviii.    Construcción Amurallado Malla Olímpica Escuela Com. Fernandez
    xlix.      Construcción Batería de Baños Escuela Comunidad Pedernal
    l.         Construcción Muro Perimetral Unidad Ed. Jorge Vargas Menduiña
    li.        Construcción Batería de Baños Escuela Com. Peñaderia (Inv)
    lii.       Construcción Escuela Comunidad Pedernal (Inv)
    liii.      Construcción Escuela comunidad Cachimayu
    liv.       Construcción Dos Aulas Escuela Rebeca de la Vega
    lv.        Construcción Dos Aulas y Ref. Pavimento Escuela B. Monteagudo
    lvi.       Construcción Edificio Universitario - Preinversión
    lvii.      Construcción Salón de Eventos Escuela Com. San Pedro del Parapeti.
    lviii.     Construcción tres Aulas Escuelas Comunidad Piraymiri.

Programa Equipamiento Escolar

De manera general se considera un solo proyecto en materia de equipamiento escolar desde
pupitres, muebles, pizarrones, vitrinas, estantes, computadoras, impresoras. Asimismo se pretende
realizar las siguientes actividades para el logro de los objetivos: Levantar inventarios, equipar las
unidades educativas, dotar de mobiliario escolar a unidades educativas faltantes, realizar un
mantenimiento de los muebles y equipos existentes.

Se ha considerado para este programa la siguiente actividad:

    i.         Equipamiento unidades educativas

Programa Incentivos al Acceso y Permanencia Escolar

Los 7 proyectos destinados a mantener y asegurar la permanencia y cobertura de niños en edad
escolar en establecimientos educativos, son incentivos que buscan mitigar la marginalidad de niños
que viven en distancias muy largas con relación a las unidades educativas, además de permitirles
saciar en algo las deficiencias nutricionales con un desayuno escolar, con posibilidades de ampliarse

Para el logro de los objetivos propuestos se pretende realizar las siguientes líneas de acción:
mejorar los servicios de los internados para incrementar la cobertura de mujeres en los niveles de
primaria y secundaria en el área rural del municipio, mejorar el servicio de desayuno escolar,
mejorar la atención a lo niños de seis años, dotar de transporte seguro y finalmente acorde con
los tiempos de desafíos actuales interconectarnos a los telecentros los mismos que responden a
una propuesta nacional.



                                                                                                138
____________________________________________________PDM, Monteagudo, 2007 - 2011



Se ha considerado para este programa las siguientes actividades:

    i.      Desayuno escolar
    ii.     Apoyo Internados sector Urbano
    iii.    Programa Nacional de atención a niños de seis años (PAN)
    iv.     Proyecto Niña Indígena (Apoyo internados Rurales)
    v.      Proyectos Telecentros educativos


Programa capacitación al plantel docente

De acuerdo a los contenidos del Plan Nacional de Desarrollo la educación aporta al vivir bien
haciendo una incidencia fuerte en la generación de valores y la recreación permanente de
equidades de manera que nadie se sienta excluido del sistema educativo

En este sentido uno de los principales transformadores del proceso son los docentes quienes son
los encargados de dar las orientaciones iniciales, para esto es importante que estén
adecuadamente capacitados

Para el logro de este objetivo se propone la siguiente actividad:

    i.      Capacitación y actualización del docente.

Programa Cultura y Deporte

La educación y la cultura, como la juventud y el deporte, son elementos fundamentales del
desarrollo humano, por tanto se consideran 9 proyectos específicos orientados a motivar y
desarrollar el conocimiento, el deporte y la cultura de forma específica en el municipio.

Para el logro de los objetivos propuestos se pretende realizar las siguientes líneas de acción:
valorar la cultura local, incentivar la creatividad, promover el deporte, construir campos
deportivos, construir campos recreacionales

Se ha considerado para este sector los siguientes proyectos y actividades:

    i.      Fomento a las actividades culturales y sociales
    ii.     Fomento a las actividades deportivas (Ley 2770)
    iii.    Cancha Multifuncional San Juan del Pirai
    iv.     Construcción Coliseo Sauces Monteagudo.
    v.      Dotación de Material Deportivo Unidades Educativas.
    vi.     Construcción Cancha Multifuncional Comunidad Bartola.
    vii.    Construcción Campo Deportivo Barrio San José
    viii.   Mejoramiento Campo Deportivo Maracana.
    ix.     Mejoramiento Estadium Hugo Abdelnur

Programa Gastos Operativos Sector De Educación

Dentro de la estructura administrativa el sector de educación se requiere de mecanismos y
medios para fortalecer y además monitorear como resolver problemas emergentes por cuanto se



                                                                                           139
____________________________________________________PDM, Monteagudo, 2007 - 2011


asigna una partida en particular de gastos operativos, destinados a facilitar el cumplimiento de
programas internos de área. Se ha logrado a través reuniones consensuadas para los gastos
operativos, compra de materiales y suministros la suma de 4,5 bolivianos por alumno inscrito.

También se pretende incentivar iniciativas para ampliar y garantizar la oferta educativa para la
formación alternativa y superior dirigida a los jóvenes tanto en la universidad como en centros de
educación alternativa

Para lograr los objetivos propuestos en este programa se deberá realizar las siguientes líneas de
acción: establecer registros de aplicación y control, coordinación a todo nivel con el sector
educativo.

Se ha considerado para este sector lo siguiente:

    i.      Gastos de Funcionamiento sector educativo.

Programas y Proyectos Para Lograr El Acceso Al Saneamiento Básico

En el ámbito nacional se pretende lograr un incremento sustancial del acceso a los servicios de
agua potable, alcantarillado sanitario y saneamiento básico en general, en el marco de una gestión
integral de los recursos hídricos y las cuencas, y de una gestión participativa y responsable de
instituciones prestadoras de servicios básicos garantizando la sostenibilidad y el carácter no
lucrativo de los mismos, promoviendo la participación de los usuarios, la transparencia, la equidad
y la justicia social, respetando usos y costumbres de comunidades campesinas e indígenas,
garantizando jurídicamente el acceso a las fuentes de agua para la prestación de los servicios.

En cuanto a líneas de inversión, consideramos importante abrir dos nuevas: Agua y Saneamiento
para Pueblos Indígenas y Originarios con inversiones destinadas a resolver las carencias de
servicios de parte de pueblos y comunidades indígenas en sus territorios demandados o titulados e
inversiones en Enclaves Geográficos socio-productivos

El Estado, fortalecerá a todas las EPSA, incluyendo Cooperativas y otras formas de asociación para
la prestación de servicios básicos. No se permitirá la creación de entidades privadas con fines de
lucro o de carácter mixto para la prestación de servicios. Las entidades públicas de prestación de
servicios básicos ya existentes y las que sean creadas de mutuo acuerdo entre los usuarios y los
gobiernos municipales, serán fortalecidas en el marco de la política financiera sectorial, apoyadas y
fortalecidas por el Ministerio del Agua, la Entidad Nacional de Regulación de Saneamiento
(ENARES) y la Fundación de Saneamiento Básico (FUNDASAB).

La estrategia Municipal de “Acceso al saneamiento básico”, tiene 2 programas específicos y 28
proyectos puntuales, orientados a cumplir los indicadores trazados en el programa de inversiones
y satisfacer la demanda priorizada a nivel municipal.

Cuadro 19. Programas: Estrategia “Acceso al saneamiento básico”

      Líneas                Programas                    Objetivos              Indicadores
   estratégicas
                     Programa construcción y       Ampliar la cobertura de 32         sistemas
                     refacción de sistemas de      sistemas de agua en construidos           y
  Acceso          al agua                          comunidades      rurales ampliados de agua



                                                                                                140
____________________________________________________PDM, Monteagudo, 2007 - 2011


  saneamiento                                    del municipio             a nivel rural.
  básico

                      Programa gestión           Asegurar             el    70         CAPYS
                      comunitaria del agua       funcionamiento,           capacitados     en
                                                 mantenimiento         y   manejo de sistemas
                                                 operación     de    los   de agua y manejo
                                                 sistemas de agua en las   de micro cuencas
                                                 comunidades




Programa Construcción Y Refacción De Sistemas De Agua

Uno de los programas más amplios del Plan de Desarrollo Municipal, es precisamente el de
abastecimiento de agua por sistemas para consumo familiar, a través de construcción de nuevos
sistemas en comunidades que aún no cuentan con este servicio, como a la reparación y ampliación
de los ya existentes.

En concordancia con la estrategia nacional se pretende lograr un incremento sustancial del acceso
a los servicios de agua potable es decir que inicialmente los esfuerzos se centraran en favorecer a
las comunidades que no tengan este servicio, posteriormente a la ampliación y mejoramiento de
los sistemas ya existentes

Para el logro de los objetivos propuestos se pretende realizar las siguientes líneas de acción:
construir sistemas de agua y refaccionar y ampliar los sistemas de agua existentes.

Sea considerado para este sector los siguientes proyectos:

    i.       Construcción Sistema de agua La capilla
    ii.      Construcción Sistema de agua Chincana Huacanqui
    iii.     Construcción Sistema de agua Cahuayure
    iv.      Construcción Sistema de agua Parapeti Ñaurenda
    v.       Construcción Sistema de agua Casapa
    vi.      Construcción Sistema de agua Sombrerillos
    vii.     Construcción Sistema de agua Fernández
    viii.    Construcción Sistema de agua El Limonal
    ix.      Construcción Sistema de agua Aguadillas
    x.       Construcción Sistema de agua Itapenti
    xi.      Construcción Sistema de agua Azero Norte
    xii.     Construcción Sistema de agua Pampa la Lima
    xiii.    Construcción Sistema de agua Com. Agua y leche
    xiv.     Construcción Sistema de agua Com. Naranjos (San J. Pirai)
    xv.      Construcción Sistema de agua el Puente
    xvi.     Construcción Sistema de agua Comunidad Nogalito
    xvii.    Construcción Sistema de agua Comunidad Canizal
    xviii.   Construcción Sistema de agua Comunidad Sauce Mayu
    xix.     Construcción Sistema de agua comunidad Potreros
    xx.      Ampliación sistema de agua Comunidad Capilla Vieja



                                                                                              141
____________________________________________________PDM, Monteagudo, 2007 - 2011


    xxi.      Ampliación sistema de agua Comunidad Puca Huasi
    xxii.     Ampliación sistema de agua Cruce Piraimiri - Villa Fernández
    xxiii.    Construcción Sistema de Agua Comunidad Tucuara - Pucamayu
    xxiv.     Ampliación sistema de Agua Comunidad Los Naranjos (Sauces)
    xxv.      Mejoramiento Sistema de Agua Comunidad Santa Rosa
    xxvi.     Mejoramiento Sistema de Agua Comunidad Zapallar
    xxvii.    Proyecto Agua Potable y Alcantarillado Sanitario Monteagudo - Candua (EPSA -
              MANCHACO)


Programa Gestión Comunitaria Del Agua

La base fundamental para el logro y cumplimiento de los indicadores de la estrategia, radica en la
disponibilidad y seguridad del agua en vertientes y fuentes provisoras de este recurso; por cuanto,
se hace necesario, la participación decidida y oportuna de la comunidad beneficiaria para la gestión
de la misma.

En tanto que las fuentes y vertientes de agua existan, habrá que regular y normar el usufructo de
las instalaciones de agua, que permitan mantener y sostenerse en el tiempo, para favorecer a todas
las familias que se benefician con este servicio en el municipio.

Para el logro del objetivo propuesto se deberá tomar en cuenta las siguientes líneas de acción:
organización en comités de agua a nivel rural, concienciación de la sostenibilidad de la micro
cuenca y de los sistemas de agua, capacitación en administración y trabajos de plomería. Se
considera la siguiente actividad para este sector:

    i.        Capacitación Comité de Aguas (CAPYS)

Programas y Proyectos en Desarrollo Social y Comunitario

La estrategia municipal de “Desarrollo social y comunitario”, pretende rescatar los valores
culturales, sociales, históricos de la vivencia comunitaria, que permitan reencausar una identidad
cultural propia, además de asegurar y proteger a la familia, como también brindarle las
comodidades y respaldo social y político para que individuos marginados o aislados se incorporen
a la vida y desarrollos social del municipio.

Para el cumplimiento de los resultados e indicadores de desarrollo propuestos, la estrategia
contempla 2 programas y 17 proyectos específicos.

Cuadro 20. Programas: Estrategia Desarrollo Social Y Comunitario

    Líneas            Programas           Objetivos                      Indicadores
 Estratégicas
                                                            - Grado de satisfacción

                                       Mejorar         las - Bajo, medio y alto
                    Programa           condiciones     de
                    equipamiento       habitabilidad   en
 Desarrollo         urbano             áreas urbanas   del
 social y                              municipio



                                                                                               142
____________________________________________________PDM, Monteagudo, 2007 - 2011


 comunitario

                   Programa            Fortalecer       - Percepción sobre seguridad               y
                   seguridad           unidades     de    protección ciudadana
                   ciudadana           prevención     y - Bajo, medio y alto
                                       apoyo      a  la
                                       seguridad
                                       ciudadana en el
                                       municipio.



Programa Mejoramiento Urbano

El programa, considera la regulación del espacio físico, entendida como el ordenamiento del
crecimiento urbano y la distribución espacial; además de brindar las comodidades de habitabilidad
y servicios adecuados para garantizar la estabilidad poblacional, como el libre y seguro transito de
los peatones, pasajeros y transeúntes, en un ambiente limpio especialmente en áreas nucleadas y
concentradas.

Para el logro de los objetivos propuestos se propone cumplir con las siguientes líneas de acción:
Pavimentar calles, construcción de bordillos, construir espacios recreativos, limpieza de las calles,
construcción y mantenimiento de plazas parques y jardines.

Sea considerado para este sector los siguientes proyectos:

    i.      Construcción Pavimento Barrio San José
    ii.     Limpieza y Aseo Urbano
    iii.    Mantenimiento de Plazas, parques, áreas publicas
    iv.     Mantenimiento Mercado Central municipio Monteagudo
    v.      Refacción Mercado Central Monteagudo
    vi.     Botadero de basura Municipal
    vii.    Pavimento rígido Avenida Guarani 14x 800m =11.200m2
    viii.   Pavimento rígido Barrio Naranjos calle Camiri 560m2
    ix.     Pavimento Rígido Pasaje Santa Cruz
    x.      Pavimento rígido Calle Sucre Norte 1.200 m2
    xi.     Construcción de parque plazas y jardines (Área urbana, área nucleada sector rural)
    xii.    Pavimento rígido candua Av. Barrientos 14x 2000m = 28.000m2
    xiii.   Construcción Terminal de Buses Monteagudo
    xiv.    Construcción Alcantarilla tipo Cajón Avenida Petrolera.
    xv.     Conclusión del Mercado la Parada.


Programa: Seguridad Ciudadana

El enfoque de seguridad pública del gobierno nacional basará su tarea en los siguientes temas:
inclusión, participación y prevención social, antes que el orden público y atenderá las necesidades
de la población en el respeto y ejercicio pleno de los derechos humanos y la seguridad humana
que permita mejorar la calidad de vida de la población.




                                                                                                143
____________________________________________________PDM, Monteagudo, 2007 - 2011


Los cambios se conseguirán en el sector en la perspectiva de un nuevo modelo de Seguridad
Pública, que base su acción en el enfoque con justicia social y rechace la seguridad bajo el concepto
vinculado al orden público y la represión.

La Política Preventiva de Seguridad, se constituirá en la espina dorsal de la política pública, a través
de la prevención social, económica, cultural, recapitalizando los valores y las organizaciones
sociales. La política es planteada en el ámbito de las demandas fundamentalmente dirigidas al
cumplimiento de leyes a favor de los niños, jóvenes, personas de la tercera edad, personas con
capacidades diferentes.
     El gobierno departamental busca promover procesos de fortalecimiento a
     gobiernos municipales y otras instituciones para prevenir y manejar situaciones
     de riesgo, con este objetivo ha diseñado las siguientes acciones:
    • Elaboración de un diagnostico, destinado a la formulación de programas de atención
    integral.
    • Diseño de programas de atención integral por grupo generacional.
    • Implementar centros integrales socio-legales para el adulto mayor en los municipios
    y/o provincias del departamento.
    • Mejorar los servicios de atención en centros y hogares de acogida tanto de
    administración directa como delegada.
    • Diseñar estrategias para disminuir la violencia intrafamiliar, injusticia y discriminación
    de género y generacional.
    • Implementación del Programa de Desarrollo Infantil en los municipios del
    Departamento.
    • Sistematización permanente de Información de Defensorías y problemática
    generacional.
    • Implementación de programas y proyectos de apoyo a niños adolescentes y jóvenes
    trabajadores.
    • Implementación de programas de formación para el desarrollo integral de la juventud
    y adolescentes en todos los temas transversales.

Este proceso incluye actividades de prevención por ello se trabajara de manera particular con los
jóvenes promoviendo un buen uso del tiempo libre a través de acciones educativas en temas de
salud y sexualidad, resolución de conflictos por la vía pacífica, prevención de uso de drogas y
alcohol, derechos y obligaciones, estimulación de capacidades artísticas y culturales.

El desarrollo de los pueblos se debe a la participación activa de su gente, por cuanto el municipio
considera vital la seguridad de sus habitantes, con instancias como la defensoría de la mujer y la
niñez. La generación de condiciones para un ejercicio pleno de la ciudadanía de hombres y
mujeres, el tratamiento especial a los y las jóvenes promoviendo el desarrollo pleno de sus
potencialidades en un municipio con seguridad, reconocimiento y sin violencia y exclusión de
ninguna índole.

Para el cumplir los objetivos propuestos de deben cumplir con las siguientes líneas de acción:
atención de la mujer la niñez y adolescencia, proteger a las familias del municipio, fortalecer a la
policía y gestionar la creación de un centro juvenil, hogar de ancianos y una guardería.


                                                                                                   144
____________________________________________________PDM, Monteagudo, 2007 - 2011



Se ha considerado para este programa los siguientes proyectos:

   i.      SLIM, Defensoría de la niñez y la adolescencia
   ii.     Seguridad ciudadana (equipamiento)
   iii.    Centro juvenil (Estudio de factibilidad)
   iv.     Hogar del adulto mayor (Estudio de Factibilidad)
   v.      Guardería (Estudio de Factibilidad)


K.6. Monteagudo Productivo

K.6.1. En lo Nacional

La Política Productiva parte de reconocer la heterogeneidad productiva, social, territorial y
comunitaria del país por lo que no se pueden aplicar medidas homogéneas sino diferenciadas.

A su vez, reconoce la heterogeneidad de asociaciones empresariales, comunitarias y económicas y
busca romper el sesgo hacia la gran empresa extranjera. De esta manera, la política productiva
será de inclusión pero también de incentivos a la formación de agrupaciones y asociaciones
empresariales como consorcios y diversas formas de conglomerados que combinen diferentes
tamaños y formas de organización de la producción, favoreciendo la integración horizontal y
vertical de jóvenes y mujeres.

La Política Pública Productiva priorizará el desarrollo rural, puesto que el subdesarrollo y la
pobreza se concentran en dicha área. Esta visión de lo rural asume que el desarrollo agropecuario,
forestal y territorial tiene relaciones complementarias y serán fortalecidas por el Estado.

Para llegar a dicho objetivo se plantea como instrumento fundamental un Estado promotor y
protagonista del desarrollo, cambiando su anterior concepción de subsidiario y pasivo; esto
significa un cambio en la lógica del accionar y de la intervención estatal


K.6.2. En lo Departamental




                                                                                              145
____________________________________________________PDM, Monteagudo, 2007 - 2011


    Las políticas departamentales se reflejan en los acápites siguientes
    Apoyar el desarrollo de cadenas productivas agroalimentarias orientadas al
    mercado local (seguridad alimentaría) para competir en el mercado nacional, en
    el que productores y organizaciones de productores de Chuquisaca impulsen y
    establezcan alianzas estratégicas.
    Desarrollar mercados locales y regionales a través de la promoción e
    implementación de ferias orientadas a estimular la competitividad en las
    cadenas productivas, estableciendo lazos comerciales entre productores
    agropecuarios y otras organizaciones para un posicionamiento regional.
    Impulsar en el área rural procesos de formación, capacitación y asistencia
    técnica dirigidos a pequeños y medianos productores, hombres y mujeres,
    individuales o asociados, jóvenes aprovechando las capacidades técnicas de
    los recursos humanos existentes en las universidades, gobiernos municipales,
    prefectura y organismos de cooperación en el marco de los ejes productivos
    priorizados.
    Investigar y transferir a las productoras y los productores agropecuarios,
    tecnologías validadas que mejoren la cantidad y calidad de su producción, en el
    marco de un desarrollo sostenible.

K.6.3. Estrategias Municipales Y Sus Objetivos

Para el municipio de Monteagudo es importante impulsar el desarrollo económico, buscar una
mayor generación de ingresos y lograr una mayor producción acorde a las exigencias que demanda
su población utilizando de mejor manera los recursos naturales del municipio, Es un desafío que se
enfrentará a través de las siguientes estrategias de desarrollo productivo:

La acción y el impacto de estas estrategias; están orientadas a mejorar la producción agropecuaria,
con mejores oportunidades y tecnologías de infraestructura para la producción, realizar un manejo
adecuado de los recursos naturales y promover nuevas alternativas productivas como el turismo y
la especialización de productos con ventajas comparativas en el municipio; como, semillas,
productos transformados.

    •   Apoyo a la producción agropecuaria
    •   Manejo de cuencas
    •   Electrificación
    •   Promoción Turística

El G. Municipal implementara mecanismos e instrumentos para incorporar criterios de género en
programas financieros de fomento a la actividad económica, en políticas crediticias y en gestión de
planes, programas y proyectos productivos.

•   Apoyo a la Producción Agropecuaria.

Crear las condiciones y mejorar la infraestructura de apoyo al sector productivo agropecuario en
los cuatro cantones del municipio de Monteagudo.

Impulsar y fortalecer las agrupaciones de productores y productoras para la generación de
sinergias y el trabajo corporativo

•   Manejo De Cuencas



                                                                                              146
____________________________________________________PDM, Monteagudo, 2007 - 2011



Generar acciones para reducir el proceso de degradación de los recursos naturales físico y
biológico, como la base productiva que son el suelo, agua y bosque, en las cuencas del Norte,
Centro y Sur del municipio de Monteagudo.

•   Electrificación


Incrementar la cobertura del servicio eléctrico en el área rural para lograr la integración eléctrica
del municipio, para atender la demanda creciente y apoyar la producción

•   Promoción Turística

La estrategia de promoción turística busca abrir el mercado turístico local, y regional apoyando a
la generación y mejoramiento de una adecuada estructura de servicios, también fomentara las
iniciativas y proyectos de relevancia histórica, cultural y ambiental identificados en el municipio.

Programas y Proyectos, Infraestructura de Apoyo a la Producción Agropecuaria

La estrategia nacional de vertebración interna e integración externa esta basada en el desarrollo,
mantenimiento y rehabilitación de carreteras, ferrovías, aeropuertos e hidrovías que permitan a
Bolivia una mayor vertebración interna y lograr el acceso estratégico de sus exportaciones a los
mercados de destino. Este viraje de un modelo centrado exclusivamente en el desarrollo de
infraestructura carretera hacia un modelo de desarrollo de infraestructura multimodal, permitirá
que el país aproveche sus propias características geográficas para lograr desarrollar vías de
comunicación internas y externas.

Para tal efecto, se contempla la construcción de carreteras con el objetivo de vincular los cuatro
puntos cardinales de Bolivia y concluir los corredores de integración bioceánica que atraviesan el
país, la reactivación del sistema ferroviarionacional, el mejoramiento y construcción de
infraestructura aeroportuaria y el aprovechamiento de sus hidrovías.

En cuanto a desarrollo y mantenimiento vial, se implementará el programa denominado integración
sur, situado por una parte, en la faja andina (Departamentos de Oruro, Potosí, Chuquisaca y
Tarija), caracterizada por ser una zona de gran potencial minero y hacia el sur contempla la zona
vitivinícola de Tarija, región en la cual la mayor parte de la infraestructura de carreteras no es
pavimentada y la topografía es mayormente quebrada. Por otra parte, corresponde a la región con
mayor riqueza hidrocarburífera del país, con una topografía llana, y conecta el país con Argentina y
Paraguay.

El PND define la transformación de la estructura agraria en términos de superar, de manera
permanente y sostenible, los problemas de pobreza de las poblaciones originarias e indígenas. La
expansión y desarrollo agrario pasa por transformar la estructura de tenencia y de acceso a la
tierra, favorecer el desarrollo de innovaciones tecnológicas y del conocimiento, aumentar las
coberturas de riego, ampliar el acceso al financiamiento, dinamizar los mercados de productos
agropecuarios e inserción en nuevos mercados y cambiar la matriz energética de la producción
agroindustrial.

La estrategia municipal de “Infraestructura de apoyo a la producción agropecuaria” tiene 3
programas y 43 proyectos, orientados a fortalecer la integración vial del municipio, desde sus



                                                                                                147
____________________________________________________PDM, Monteagudo, 2007 - 2011


comunidades hacia el centro poblado de Monteagudo y los mercados del entorno, que facilite el
acceso a servicios y reduzca los costos de comercialización de sus productos.

Dado el alto costo de este tipo de inversiones la estrategia busca concertar acciones con el
Gobierno Prefectural y nacional, Por esta razón los montos del PDM cubren básicamente los
costos de elaboración de los proyectos de prefactibilidad.


Cuadro 22. Programas: Estrategia Infraestructura de Apoyo a la Producción
Agropecuaria

     Líneas               Programas                    Objetivos              Indicadores
  Estratégicas
                                                                          - Comunidades
                                                                            vinculadas con
                    Vinculación e               Garantizar             la acceso vial 71
                    infraestructura caminera    accesibilidad a todas las
                                                comunidades          del
                                                municipio


                    Promoción económica         Fortalecer           las - Asociaciones
                    municipal                   capacidades                fortalecidas en un
 Apoyo a la                                     productivas            y número de 21.
 producción                                     comerciales          de
 agropecuaria                                   organizaciones
                                                agropecuarias

                                                Incrementar         las - 220 hectáreas con
                    Programa riego              superficies cultivables sistema de riego
                                                con sistemas de riego
                                                adecuados a la textura
                                                y estructura de los
                                                suelos


Programa vinculación e infraestructura caminera.

El programa municipal, aborda alternativas de solución referente al macro problema número uno
que es la articulación e integración caminera, inserta en todo caso proyectos priorizados en los
cuatro cantones del municipio. Por la zona sur la vinculación de los dos cañones, tanto de San Juan
del Pirai – Fernández, estos dos cantones son las más perjudicadas puesto que no existe camino
carretero permanente por lo menos cuatro meses del año y ese último cantón apenas integra 4
comunidades de las 13 en total.

El programa, inserta partidas presupuestarias orientadas al mantenimiento y mejoramiento
constante de la red vecinal existente y que a la vez son de responsabilidad municipal. Asimismo
para el logro de los objetivos propuestos se pretende aplicar las siguientes líneas de acción:
vincular a las comunidades que aun permanecen aisladas o con acceso precario, mejorar puntos




                                                                                                148
____________________________________________________PDM, Monteagudo, 2007 - 2011


críticos de los caminos municipales que limitan el acceso a las comunidades, Interconectar el
municipio a la red Nacional, evitar el deterioro de las vías camineras ya existentes.

Se ha considerado para este sector los siguientes proyectos:

    i.       Mantenimiento de caminos vecinales sección (531 km)
    ii.      Preinversión mejoramiento camino Uli Uli - Maguiloma Fernández el Rodeo (32km)
    iii.     Mejoramiento Camino Uli Uli - Maguiloma Fernández el Rodeo (32km)
    iv.      Preinversión Apertura camino El Rodeo - Cachimayu - (50km) (Rodeo Saucesito,
             Yerba pampa, Los Arcos, Cachimayu, Chaco bañado)
    v.       Construcción camino El Rodeo - Cachimayu - (50km) (Rodeo Saucesito, Yerba Pampa,
             Los arcos, Cachimayu, Chaco bañado)
    vi.      Construcción de puente peatonal sobre río Bañado en la comunidad de Pampa
             Heredia.
    vii.     Mejoramiento Camino Cruce Heredia - San Juan del Pirai (90 Km)
    viii.    Preinversión Apertura de camino 45 km (San Juan - Cortaderal - Yana Yana - Pampa la
             Lima - Canizal)
    ix.      Apertura de camino 35 km (San Juan - Cortaderal - Yana Yana - Pampa la Lima -
             Canizal).
    x.       Mejoramiento camino Canizal (30 km) Chapimayu - Limonal (40km).
    xi.      Preinversión Puente Vehicular Rio Bañado (30mt) San Miguel del bañado, Cazapa,
             Sauce Mayu y San Pedro.
    xii.     Construcción Puente Vehicular rio bañado (30mt) San Miguel del bañado, Cazapa,
             Sauce Mayu y San Pedro del Parapeti.
    xiii.    Preinversión Apertura de camino Toma de agua candua - Pucara Alto (5k)
    xiv.     Apertura de camino Toma de agua Candua - Pucara Alto (5k)
    xv.      Preinversión Apertura de camino Aguadillas - Los Pinos (8 km)
    xvi.     Apertura de camino Aguadillas - Los Pinos (8 km)
    xvii.    Preinversión Apertura de camino Vallecitos - Buena vista (4k)
    xviii.   Preinversión Apertura de camino Aguadillas - Cumarindo (25 km)
    xix.     Construcción Horoya Comunidad Agua y Leche
    xx.      Construcción Horoya 70 Mts Los Arcos (Los Arcos, Yerba Pampa, Chaco Bañado,
             Vallecito, Cachimayu)
    xxi.     Construcción puente vehicular el Rodeo
    xxii.    Construcción puente vehicular Av. Azero sobre Rio Sauces
    xxiii.   Reparación Puente Miskamayu ( Inv)
    xxiv.    Construcción Puente Pasarela Comunidad El Bañado (San Juan)
    xxv.     Construcción Puente Vehicular San Juan (Vehículos Livianos Rio Armadito)
    xxvi.    Construcción Puente Vehicular Tipo Bóveda Mataral (Vehículos Livianos)


Programa Promoción Económica Municipal

Como su nombre indica, el programa de promoción económica municipal orienta sus acciones al
proceso de fortalecimiento organizativo e institucional referidos a emprendimientos productivos;
así como de capacitación y asistencia técnica, de organización, profundización de la unidad de
promoción económica municipal, la organización de ferias y el fortalecimiento en general de todas
las organizaciones productivas del municipio, las cuales irán convocando e integrando a los jóvenes
a formar parte de las mismas.




                                                                                              149
____________________________________________________PDM, Monteagudo, 2007 - 2011


En este programa, para lograr alcanzar los objetivos propuestos se debe considerar las siguientes
líneas de acción: buscar la concertación productiva privada, desarrollar eventos de promoción
productiva, promover dinámicas económicas e impulsar las cadenas productivas y fortalecer las
organizaciones de productores.

Se ha considerado para este sector los siguientes proyectos:

    i.      Promoción al Desarrollo Económico del Municipio de Mtgo (DILPE)
            Apoyo al Desarrollo agropecuario
            Asistencia Técnica en el sector pecuario y agrícola
            Formación y capacitación técnica.
    ii.     Centros de acopio y Pesaje de ganado (preinversión)
    iii.    Construcción de Centros de Acopio y pesadoras
    iv.     Fortalecimiento de la Unidad de Promoción Económica Mcpal.(UPEM)
    v.       Mantenimiento Matadero Municipal Monteagudo
    vi.     Readecuación Matadero Municipal Monteagudo
    vii.    Adquisicion de Vehículo Frigorífico para el traslado de carne.
    viii.   Implementación y Manejo de Sistemas de Prod. De Frutales Microcuenca Zapallar
    ix.     Promoción de Ferias e intercambio de experiencias regionales (FEXIMONT)


Programa Riego

El municipio se caracteriza por contar con muchos ríos y riachuelos con posibilidades de acceso
para sistemas de riego y micro riego; basados en estas posibilidades se incorpora la realización de
estudios sobre aguas superficiales, así también la realización de estudios sobre posibles fuentes
subterráneas y cosecha de agua para riego, que permita incrementar y diversificar la producción
agropecuaria del municipio.

Para el logro de los objetivos propuestos se deben coordinar acciones con la prefectura y el
gobierno nacional dentro de los progrmas nacionales de riego.

Sea considerado para este sector los siguientes proyectos:

    i.      Construcción, Rehabilitación y Ampliación Sistema de Riego Mtgdo (Fase I, II
            CONVENIO PASA )
    ii.     Habilitación Sistema de Riego Comunidad Chapimayu (Inv.)
    iii.    Rehabilitación y Ampliación Sistema Microriego Zapallar (Inv.)
    iv.     Construcción Sistema de Riego San Juan del Pirai (CONV. PREFECTURA)
    v.      Construcción Sistema de Riego Cantón Pedernal. (CONTRAPARTE )


K.6.4. Programas Manejo De Cuencas

La estrategia municipal de “Manejo de Cuencas” tiene 3 programas y 19 proyectos, que pretender
evitar o atenuar la degradación y erosión de su espacio físico, asegurar las vertientes y los
recursos naturales en general, a partir del uso y acceso a estos recursos basados en su capacidad
potencial de uso.

Cuadro 23: Programas: Estrategia Manejo De Cuencas



                                                                                              150
____________________________________________________PDM, Monteagudo, 2007 - 2011


     Línea                 Programas                 Objetivos Por             Indicador
  Estratégica                                         Programas
                    Manejo Integral de           Reducir el proceso de     Implementar un
                    Recursos Naturales,          degradación del medio     manejo sostenible
                    Cuencas y Áreas              ambiente físico y         de Micro cuencas
                    Protegidas.                  biológico

    Manejo de       Prevención y Atención de     Desarrollar   acciones
                                                                 Preparar a la
     cuencas        Desastres y Emergencias      para la atención de
                                                                 población para
                                                 desastres             y
                                                                 enfrentar y
                                                 emergencias naturales
                                                                 resolver problemas
                                                                 naturales
                                                                 emergentes
                    Ornamentación, Medio Preservar el medio Numero de
                    Ambiente y Recursos ambiente      y      los proyectos
                    Forestales           recursos forestales de planificados Vs
                                         manera sostenible       proyectos
                                                                 ejecutados 5




Programa Manejo Integral De Recursos Naturales y Áreas Protegidas

El estado a través del PND plantea reducir el grado de amenaza a la conservación de la
biodiversidad, asegurando su mantenimiento a largo plazo, considerando la existencia de áreas
protegidas y la vulnerabilidad de algunas regiones frente a fuertes procesos erosivos y
destructivos, rescatando y revalorizando las prácticas y conocimientos tradicionales de la
conservación, mediante el desarrollo de medidas preventivas de protección, recuperación y
restauración para el mantenimiento y manejo sostenible de los ecosistemas, especies y recursos
genéticos.

Al mismo tiempo, propone la evaluación del estado de conservación de las especies amenazadas
de fauna y flora, promoviendo su protección y aprovechamiento sostenible, implementando
también un sistema de nacional de información de la biodiversidad

El desarrollo social y comunitario, será posible siempre y cuando se maneje y respete los recursos
naturales y el hombre pueda convivir cuidando y respetando la naturaleza. El Municipio de
Monteagudo cuenta con recursos naturales abundantes, y estos recursos deberán ser cuidados
por sus propios habitantes.

Se ha considerado para este sector los siguientes proyectos:

    i.      Fortalecimiento a la Unidad Forestal y Medio Ambiente (UFMA)
    ii.     Manejo integral de cuencas
    iii.    Apoyo a la gestión comunitaria de AP Serranía del Iñao.


Programa Prevención Y Atención De Desastres Naturales




                                                                                               151
____________________________________________________PDM, Monteagudo, 2007 - 2011


El proceso erosivo mas importante al interior de la circunscripción municipal es el hídrico,
provocado principalmente por el mal uso de los suelos, tala indiscriminada, deforestación con
distintos fines, quemas de la vegetación. Estas prácticas provocan la contaminación de aguas
superficiales y la degradación de los suelos.

Inserta partidas presupuestarias orientadas a la prevención y atención de desastres naturales es
una respuesta y responsabilidad del gobierno municipal. Para el logro de los objetivos deberán
tomarse en cuenta las siguientes líneas de acción : concienciación de los cuidados de la naturaleza,
repararse para cualquier eventualidad de desastres y emergencias, construcción de barreras vidas y
muertas.

Se ha considerado para este sector los siguientes proyectos:

    i.      Preinversión Construcción de gaviones Palmitas (1000m)
    ii.     Preinversión Drenaje Curichi Barrio San Juan (Candua)
    iii.    Preparación para respuesta de desastres y emergencias
    iv.     Construcción de gaviones Cerrillos (200m)
    v.      Construcción de gaviones Chuncusla (100m)
    vi.     Preinversión Construcción gaviones Paraíso 570ml
    vii.    Construcción gaviones Paraíso 570ml
    viii.   Embovedado Sector Terminal - calle Porvenir, 800ml
    ix.     Zanja de Coronación av. Circunvalación 1000 ml


Programa Ornamentación, Medio Ambiente Y Recursos Forestales

En el Municipio de Monteagudo se ha estado asistiendo con la ornamentación de sus parques
avenidas plazas, sin embargo a un no es suficiente puesto que existen aun lugares muy críticos que
aun no se han atendido. Para dar respuesta a los objetivos planteados se debe realizar las
implementacion de un plan de diseño de áreas verdes y áreas de protección no urbanizable, dando
como resultado: mejorar las áreas verdes, realizar un seguimiento y llevar un control de la
contaminación ambiental y producir especies forestales nativas y exóticas para protección de
riberas.

Para este proceso también se considerará el aporte y trabajo voluntario que realizan las
agrupaciones juveniles y las medioambientales para desarrollar estas acciones y la conservación de
las mismas.

Se ha considerado para este sector los siguientes proyectos:

    i.      Implementación y mejoramiento de áreas verdes
    ii.     Consultoría de sistema de categorización y control ambiental
    iii.    Adquisición de tanque Cisterna y sus implementos
    iv.     Implementación y seguimiento al sistema de control ambiental
    v.      Vivero forestal de especies nativas, exóticas y protección de riberas
    vi.     Sistematización y Categorización y Control Ambiental (Preinversion)
    vii.    Centro de Reciclaje de plásticos en Monteagudo.


Programa Electrificación Pública y Comunitaria



                                                                                               152
____________________________________________________PDM, Monteagudo, 2007 - 2011



El estado busca promover la universalización del servicio de energía eléctrica en el área urbana y
rural, desarrollando la electrificación rural como política de prioridad nacional, en el contexto
integral del desarrollo social y productivo, para la atención prioritaria a los sectores de menores
recursos. El Estado tendrá una mayor participación a través de planes de electrificación que
incorporen mecanismos de financiamiento sostenibles y promuevan la inversión pública y privada,
utilizando racionalmente todas las fuentes energéticas con respeto al medio ambiente.

El desarrollo social y comunitario, será posible con servicios elementales y disponibles para las
familias urbanas y rurales, dentro de los cuales consideramos la disponibilidad de iluminación
domiciliaria y de áreas nucleadas y urbanas, que incrementen las horas productivas del individuo,
dedicadas a la lectura, investigación, esparcimiento, etc. etc. evitar de esta forma el grandísimo
daño causado por el humo de los mecheros por combustión de fósiles.

La estrategia municipal ha considerado para este sector dos proyectos:

Cuadro 24: Programas: Estrategia Electrificación
       Línea             Programas            Objetivos Por             Indicador
    Estratégica                                 Programas
                                           Ampliar el servicio de Numero           de
 Electrificación Electrificacion publica y energía eléctrica al viviendas         con
                 domiciliaria              área rural               acceso a energía
                                                                    eléctrica
                                                                    domiciliaria    y
                                                                    pública 1200
                                                                  -


El bajo consumo y la reducida cobertura de electricidad en el área rural del municipio muestran el
bajo nivel de desarrollo y al marginalidad a la que esta expuesta. Por esta razón el municipio
pretende ampliar el servicio de energía eléctrica en la población.

Para este objetivo se ha considerado el siguiente proyecto

    i.      Electrificación Rural Cantón San Juan del Pirai (contraparte)
    ii.     Interconexión Eléctrica Padilla Monteagudo (contraparte)

Programa Promoción Turística

El nuevo Estado concibe al turismo como una actividad productiva, integral, multidisciplinaria y
multisectorial, y su desarrollo estará orientado a promover y priorizar la participación de pueblos
indígenas, originarios y comunidades rurales en la actividad, como agentes de preservación de la
diversidad cultural, en armonía con el medio ambiente, como promotores del desarrollo local y
receptores directos de los beneficios de la actividad turística en un horizonte temporal de largo
plazo. Este nuevo enfoque de desarrollo permitirá atenuar las asimetrías económicas y sociales
existentes entre regiones, así como al interior de las propias comunidades.

En este contexto, el Estado tiene el objetivo de dinamizar la actividad turística priorizando el
apoyo al ecoturismo y turismo comunitario, aprovechando la generación de sinergias de
emprendimientos comunitarios con la empresa privada para el logro de la innovación turística en



                                                                                              153
____________________________________________________PDM, Monteagudo, 2007 - 2011


la perspectiva de generar mayores beneficios y respeto a los valores culturales de las comunidades
rurales.

En la nueva concepción de desarrollo del sector, las políticas definidas en el plan se orientan a
efectivizar el desarrollo del turismo sostenible, en la perspectiva de construir una cultura turística
solidaria y participativa que genere empleo estable y permita la redistribución equitativa del
excedente económico fruto de la acción turística, eliminando las asimetrías que existen en la
actualidad y del cual sean participe la comunidad generando nuevos empleos y emprendimientos.

La estrategia municipal ha considerado para la promoción turística 1 proyecto que busca crear una
plataforma de trabajo público privado para promover las actividades e iniciativas turísticas y del
cual participan las OTB´s comunidades integrando a sus jóvenes en el proceso.

Cuadro 24. Programas: Estrategia Promoción Turística

      Línea                 Programas                 Objetivos Por              Indicador
   Estratégica                                          Programas
                     Artesanía y turismo          Promoción de              Iniciativas turísticas
 Promoción                                        actividades turísticas    3.
 turística                                        en el municipio de
                                                  Monteagudo


La inexistencia de promoción y actividad turística en el municipio genera el desafió de responder y
abrir el mercado turístico local, y regional apoyando decididamente las iniciativas comunitarias, de
grupo o particulares.

Para cumplir con este cometido se cuenta con el siguiente proyecto

    i.      Apoyo a la artesanía y turismo


K.7. Monteagudo Democrático

K.7.1. En lo Nacional

La construcción de poder social implica otorgar a la población acceso a toda la información de la
gestión pública en todos sus niveles: nacional, departamental, regional y local. Tanto en la
asignación y uso de recursos fiscales, como respecto al desarrollo de planes, actividades,
resultados, etc. y al cumplimiento de funciones de los empleados públicos y autoridades legales y
tradicionales constituidas.

Por ello es necesario el control de la gestión del poder regional con amplia participación y
presencia efectiva de los indígenas, de las organizaciones sociales y productivas locales.


Es importante también generar mecanismos de difusión de la gestión pública nacional, regional y
municipal a través de un sistema de información abierta de Internet y de radios comunitarias que
permitan     el    libre   acceso    a    la   ciudadanía     de    la    información    pública.




                                                                                                     154
____________________________________________________PDM, Monteagudo, 2007 - 2011


K.7.2. En lo Departamental

Conformar sólidas estructuras organizativas en todos los sectores y ámbitos de actuación,
orientadas al desarrollo de capacidades de gestión y a la estructuración de un marco institucional
departamental transparente que asuma el desafío de llevar adelante el desarrollo de Chuquisaca.

Promover la consolidación de la descentralización administrativa en el nivel departamental y
municipal para mejorar y fortalecer la eficiencia y eficacia de la administración pública que
responda a la demanda social y productiva de Chuquisaca.


K.7.3. Estrategias Municipales Y Sus Objetivos

El municipio de Monteagudo, busca amplia participación ciudadana, en el proceso de gestión del
desarrollo del municipio; a partir de la interrelación y convivencia entre instituciones,
organizaciones territoriales de base, civiles, pueblos originarios, juntas vecinales, asociaciones de
productores, grupos juveniles, organizaciones de mujeres, otras organizaciones funcionales y
población en general mediante las dos siguientes estrategias:

    •   Participación y control social
    •   Fortalecimiento de la gestión municipal

Estas estrategias apuntan por un lado a fortalecer en nivel y la capacidad del control social en la
gestión comunitaria, y por otro lado a mejorar la capacidad del propio gobierno municipal; donde
juntas logren transparentar la gestión pública y privada del municipio.

•   Participación y Control Social.

Apoyar y fortalecer la participación comunitaria con perspectiva de género y generacional a través
de sus mecanismos de organización y control social de manera de garantizar la transparencia y
eficiencia de la gestión publica.

El potenciamiento del control social, ejercido por el colectivo de las organizaciones comunitarias
facilitara la lucha contra la corrupción y garantizara el cumplimiento de la demanda social


•   Fortalecimiento de la Gestión Municipal

Generar acciones para fortalecer e incrementar las capacidades técnicas, políticas y operativas
municipales al ejercicio y representación pública, según las exigencias sociales e institucionales del
municipio.


Programa Y Proyectos de Participación y Control Social


Es importante la presencia y participación de los sectores excluidos en la gestión y control del
Estado para impulsar el proceso de desarrollo nacional. Esta es la forma de fiscalización social que
las organizaciones ejercen para evaluar la gestión pública, las responsabilidades y el desempeño de
los representantes elegidos, con el propósito de mejorar la eficiencia en todos sus niveles.



                                                                                                 155
____________________________________________________PDM, Monteagudo, 2007 - 2011



Esta modalidad de control social, ejercido por el colectivo de las organizaciones regionales y no
por los dirigentes de ellas, recupera las formas tradicionales de vigilancia y control que ejercitan las
diferentes formas de comunidad u organización asociativa rural y urbana de nuestro país, que
responde a sus comportamientos sociales consuetudinarios; el reconocimiento de estos
comportamientos colectivos y su institucionalización en los diferentes niveles de la estructura
estatal, facilita la transparencia y agiliza la gestión pública, pero también la gestión política de la
demanda social.


EL Gobierno municipal implementara mecanismos e instrumentos para incorporar criterios de
género y generacionales en programas y proyectos productivos y sociales. Fortalecerá la
participación y organización de grupos de jóvenes y mujeres con iniciativas sociales y productivas
     Se establecerá procesos de coordinación y concertación con organizaciones
     públicas y privadas, propiciando la institucionalización de políticas públicas y
     normativas que beneficien a mujeres y jóvenes a través de la implementación
     de estrategias y alianzas.
Cuadro 25. Programas: Estrategia Participación Y Control Social

       Línea                Programas                   Objetivos Por          Indicador
   Estratégica                                            Programas
 Participación y     Control social                Lograr la participación Porcentaje de
 control social                                    plena de la sociedad Cumplimiento
                                                   organizada en la gestión POA / PDM 75 %
                                                   del desarrollo municipal.

                     Genero y Generacional                                    Porcentaje de
                                                   Apoyar            a        las
                                                                              ejecución
                                                   organizaciones de mujeres presupuestaria
                                                   y jóvenes en iniciativas y
                                                   acciones    que       permitan
                                                   ampliar su participación




Programa Control Social

Para dar cumplimiento a los objetivos propuestos se deberá realizar las siguientes actividades:
mantener altos niveles de participación y relación entre actores y ciudadana, mantener
comunicación oportuna y fluida, diálogo suficiente.

Se ha considerado para este programa los siguientes proyectos:


    i.      Fondo de Control Social Comité de Vigilancia , Seguimiento al PDM y POA

Programa de Genero y Generacional




                                                                                                   156
____________________________________________________PDM, Monteagudo, 2007 - 2011


Para lograr incrementar la participación de mujeres y jóvenes del municipio se fortalecerán sus
iniciativas organizativas y se brindara orientación técnica en la temática.
Se ha considerado para este programa los siguientes proyectos:

    i.      Fortalecimiento a las organizaciones juveniles
    ii.     Fortalecimiento a organizaciones Mujeres



Programa Y Proyectos de Fortalecimiento a la Gestión Municipal

A partir de la descentralización territorial se conforma poder social regional de acuerdo a la
ocupación y uso cultural del territorio en concordancia con las autonomías municipales
concentradas en las regiones diversas.

Para ello, es necesaria la estructuración de asociaciones de municipios autónomos por regiones
para consolidar unidades de planificación y de desarrollo. Estas agrupaciones de municipios acercan
el Estado nacional y las decisiones políticas, económicas y otras, al habitante de la región que tiene
la posibilidad de opinar y de definir políticas públicas que hagan al mejoramiento de su calidad de
vida.

Es importante también la reconfiguración territorial que debe ordenar las unidades político-
administrativas de acuerdo con criterios de tamaño, densidad, población, superficie, asignación de
recursos, etc. de modo que se de viabilidad al desarrollo municipal y regional. La reconfiguración
territorial va a permitir generar unidades de planificación y de desarrollo más adecuadas.


Cuadro 26. Programas: Estrategia Fortalecimiento Municipal

      Línea                Programas                     Objetivos Por               Indicador
   Estratégica                                             Programas
                     Mancomunidades              Fortalecer las mancomunidades Numero de
                                                 municipales para lograr la propuestas
 Fortalecimiento a                               consolidación       de      un realizadas
 la gestión                                      Instrumento potenciado de
 municipal                                       gestión
                                                                                Numero de
                                                 Fortalecer la gestión del proyectos
                     Gestión Municipal           Gobierno Municipal en el marco programados Vs
                                                 de sus competencias            proyectos
                                                                                ejecutados 85%

                     Infraestructura y           Contar con condiciones             Numero de
                     equipamiento                adecuadas para el cumplimiento     proyectos
                                                 de su gestión administrativa       programados Vs
                                                                                    proyectos
                                                                                    ejecutados


Programa Mancomunidades



                                                                                                 157
____________________________________________________PDM, Monteagudo, 2007 - 2011



Una de las manifestaciones mas evidentes de equidad entre gobiernos municipales se convierte la
asociación de municipios que permite abordar temáticas comunes de forma regional y con mayor
representatividad.

Para lograr este objetivo se ha considerado el siguiente proyecto:

    i.      Fondo de contraparte Mancomunidad de Municipios

Programa Gestión Municipal

En esta estrategia, se identifican proyectos destinados a mejorar las condiciones de trabajo del
personal así como el desarrollo de sus habilidades, también se busca fortalecer los sistemas y
estructuras del Gobierno municipal para poder conducir las actividades con eficiencia y
transparencia.

Para lograr los objetivos planteados se propone contar con capacidades operativas, humanas y
económicas para responder al desafío de desarrollo, e Institucionalizar los niveles técnicos.

Se ha considerado para este programa los siguientes proyectos:


    i.      Capacitación de recursos humanos y Becas.
    ii.     Rediseño de la estructura organizacional
    iii.    Inventariación y revalorización de activos de Infraestructura y mobiliario
    iv.     Regularización de Derecho Propietario de bienes del gobierno municipal
    v.      Fondo para Auditorias a la gestión municipal
    vi.     Catastro urbano y rural
    vii.    Actualización del Plan Regulador
    viii.   Servicio de la Deuda Intereses y amortizaciones

Programa Infraestructura y Equipamiento

Para lograr impulsar las actividades planificadas y dar cumplimiento a los proyectos es
imprescindible contar con una estructura administrativa que responda a la nueva dinámica de
trabajo.

El Equipamiento técnico y contar con infraestructura acorde al crecimiento administrativo
responden de forma adecuada a los nuevos desafíos y a la agilización de trámites y respuesta
oportuna de emergencias.

Se ha considerado para este programa los siguientes proyectos:

    i.      Equipamiento municipal (equipamiento menor y logística)
    ii.     Construcción Edificio Concejo Municipal
    iii.    Construcción Ambientes almacenes del Municipio
    iv.     Adquisición de Tractor Oruga D- 7
    v.      Adquisición de Carro basurero
    vi.     Adquisición de dos motocicletas (UPEM - UFM)
    vii.    Adquisición de Camioneta 4x4



                                                                                            158
____________________________________________________PDM, Monteagudo, 2007 - 2011


     viii.   Mejorar Edificios Públicos Municipales
     ix.     Adquisición Equipo Topográfico


      PROGRAMACIÓN DE INVERSIONES


A.           Inversión Monteagudo Digno


B.           Inversión Monteagudo Productivo


C.           Inversión Monteagudo Democrático

(Tablas)
Excel (las de programa)
Los proyectos se detallan en la misma matriz



      CONSOLIDACIÓN PRESUPUESTARIA




                                                                            159

PDM Monteagudo

  • 1.
    ____________________________________________________PDM, Monteagudo, 2007- 2011 Gobierno Municipal de Monteagudo Primera Sección – Provincia Hernando Siles PLAN DE DESARROLLO MUNICIPAL 2007-2011 1
  • 2.
    ____________________________________________________PDM, Monteagudo, 2007- 2011 PRESENTACION El gobierno Municipal de Monteagudo, ha definido como objetivo fundamental la lucha contra la pobreza y la consolidación de Monteagudo como un municipio integrador económico del chaco chuquisaqueño que maneja sus recursos naturales de manera sostenible con agua para su gente. Para cumplir este desafió, se ha elaborado el Plan de desarrollo municipal 2007-2011, que se encuentra estructurado en tres programas básicos: Monteagudo digno, Monteagudo productivo y Monteagudo democrático. El Plan de Desarrollo Municipal que presentamos, está orientado a lograr un trabajo que responda al desarrollo municipal, ejecutando acciones coherentes para alcanzar su visión y lograr los objetivos estratégicos Nuestro plan, tiene el propósito de llevar adelante una gestión que se caracterice por el trabajo eficaz y eficiente, por la honradez y transparencia en el manejo de los recursos económicos, por el esfuerzo y perseverancia que apuntalen al desarrollo de nuestro municipio La elaboración de este documento ha significado un proceso muy activo por parte de todos los actores que viven en nuestro municipio, las diferentes etapas que significan este proceso contaron con el apoyo decidido del gobierno municipal tanto por parte del ente deliberante como del ejecutivo, además de nuestro personal técnico. Este documento pretende ser un instrumento articulador entre la planificación local, la planificación departamental y el Plan Nacional de Desarrollo El contexto actual sin duda nos brinda una oportunidad de lograr nuestras mas deseadas aspiraciones, “la política nacional expresada en el vivir bien es la expresión cultural que condensa la forma de entender la satisfacción compartida de las necesidades humanas más allá del ámbito de lo material y económico, porque incluye la afectividad, el reconocimiento y prestigio social de recuperar la dignidad, la productividad y la participación”, esto es una un aporte valioso que ha permitido a nuestro proceso, definir acciones de alto valor social que son la esperanza de poder implementarlas en los tiempos señalados. La necesidad de recuperar la confianza social en nuestras acciones nos compromete a cumplir con este mandato social. Es necesario destacar el apoyo y la participación del Programa de Apoyo a la Gestión Pública Descentralizada y Lucha Contra la Pobreza PADEP de la Cooperación Técnica Alemana GTZ, por el asesoramiento técnico y metodológico en todo el proceso desarrollado. Finalmente espero que este documento que se convierte en un mandato por la participación activa que tuvo la comunidad a través de sus OTBs sea de real utilidad para la institución y sirva también para llevar adelante un trabajo coordinado en bien del desarrollo municipal. Rómulo Serrudo Mostacero EJECUTIVO MUNICIPAL GOBIERNO MUNICIPAL DE MONTEAGUDO 2
  • 3.
    ____________________________________________________PDM, Monteagudo, 2007- 2011 ÍNDICE Pág. A. ASPECTOS ESPACIALES...........................................................8 A.1. Ubicación Geográfica ................................................................................................ 8 A.1.1. Latitud y Longitud .....................................................................................................................1 A.1.2. Extensión ................................................................................................................................ 10 A.2. Div.Político-Administrativa........................................................................................ 10 A.2.1. Distritos y Cantones ............................................................................................................. 10 A.2.2. Comunidades y Centros Poblados ........................................................................................ 10 A.3. Manejo espacial .................................................................................................... 11 A.3.1. Uso y ocupación del Suelo ..................................................................................................... 12 B. ASPECTOS FÍSICO-NATURALES .............................................14 B.1. Descripción Fisiográfica.............................................................................................. 14 B.1.1. Altitudes ..................................................................................................................................... 14 B.1.2. Relieve y topografía ................................................................................................................... 14 B.2 Características Físico Biológicas............................................................................. 15 B.2.1 Pisos Ecológicos .......................................................................................................................... 15 B.2.2. Clima .......................................................................................................................................... 15 B.2.2.1 Temperatura máxima y mínima ................................................................................................ 16 B.2.2.2 Precipitaciones pluviales, periodos ........................................................................................... 16 B.2.2.3 Humedad relativa ....................................................................................................................... 17 B.2.3 Suelos.......................................................................................................................................... 17 B.2.3.1 Principales características .......................................................................................................... 17 B.2.3.2 Zonas y grados de erosión ........................................................................................................ 18 B.2.3.3 Prácticas y Superficies Recuperables ...................................................................................... 18 B.2.4 Flora ............................................................................................................................................ 19 B.2.4.1 Principales especies .................................................................................................................... 19 B.2.5 Recursos forestales ................................................................................................................... 23 B.2.5.1 Principales especies .................................................................................................................... 23 B.2.6 Fauna........................................................................................................................................... 24 B.2.6.1 Principales especies .................................................................................................................... 24 B.2.7 Recursos hídricos ...................................................................................................................... 24 B.2.7.1 Fuentes de agua, disponibilidad y características. .................................................................... 24 B.2.7.2 Cuencas, subcuencas y ríos existentes..................................................................................... 25 B.3 Riesgos climáticos y ambientales ............................................................................................. 29 B.3.1 Riesgos Climáticos ..................................................................................................................... 29 C. ASPECTOS SOCIO-CULTURALES ........................................32 C1. Marco Histórico ....................................................................................................... 32 C.1.1 Proceso Histórico ...................................................................................................................... 32 C.1.2. Proceso Histórico de Ocupación Territorial ............................................................................ 33 C.2 Demografía ............................................................................................................... 33 C.2.1 Población por edad y Sexo ........................................................................................................ 33 C.2.2 Porcentaje poblacional en relación al total nacional y departamental ..................................... 35 C.2.3 Número de hogares y promedio de miembros por hogar ....................................................... 35 3
  • 4.
    ____________________________________________________PDM, Monteagudo, 2007- 2011 C.2.4. Densidad....................................................................................................................................... 35 C.2.5 Estructura de Población Rural y Urbana .................................................................................... 36 C.3 Dinámica Poblacional .................................................................................................. 37 C.3.1 Emigración ..................................................................................................................................... 37 C.3.2 Inmigración.................................................................................................................................... 37 C.3.3 Tasa de Natalidad ......................................................................................................................... 38 C.3.4 Tasa de Mortalidad General, materna e infantil ......................................................................... 38 C.3.5 Tasa de crecimiento poblacional ................................................................................................. 38 C.3.6 Esperanza de vida ......................................................................................................................... 38 C.4. Base Cultural de la población .................................................................................. 39 C.4.1 Origen étnico ............................................................................................................................. 39 C.4.2 Idiomas .......................................................................................................................................... 45 C.4.3 Religiones y creencias .................................................................................................................. 45 C.4.4 Calendario festivo y ritual............................................................................................................ 45 C.4.5 Posición de las Mujeres frente a los varones ............................................................................. 45 C.5 Educación................................................................................................................... 46 C.5.1 Educación formal ........................................................................................................................ 46 C.5.1.1 Estructura institucional: número, tipo y cobertura de establecimientos .............................. 46 C.5.1.2 Ubicación y Distancia de los Establecimientos ....................................................................... 49 C.5.1.3 Estado, Calidad de la infraestructura, Equipamiento y Servicios Básicos ............................. 50 C.5.1.4 Número de Matriculados por sexo y grado............................................................................ 50 C.5.1.5 Deserción Escolar por Sexo: tasa de abandono ..................................................................... 51 C.5.1.6 Número de Profesores por Establecimiento, Sexo y Nivel de Formación .......................... 52 C.5.2 Educación No Formal ................................................................................................................ 52 C.5.2.1. Instituciones de Capacitación Existentes ................................................................................ 52 C.5.4 Tasa de Analfabetismo ................................................................................................................. 54 C.6 Salud........................................................................................................................... 56 C.6.1 Medicina convencional ............................................................................................................... 56 C.6.1.1 Infraestructura en Salud: Número, Tipo y Capacidad Instalada ............................................ 56 C.6.1.2 Ubicación de los Principales Establecimientos ........................................................................ 56 C.6.1.3 Estado y calidad de la infraestructura y del equipamiento disponible por establecimiento 57 C.6.1.3 Personal Medico, paramédico y administrativo de salud por Sexo y establecimiento. ..... 58 C.6.1.4 Accesibilidad al Servicio de Salud ............................................................................................. 59 C.7 Salud materna .............................................................................................................. 60 C.7.1 Existencia y uso de programas de salud nacionales ofertados por el Ministerio .................... 60 C.7.1.1 Causas principales de Mortalidad ............................................................................................. 61 C.7.1.2 Epidemiología: Tipo de vacunas y cobertura ........................................................................... 62 C.7.1.3 Incidencia de patologías en el Municipio ................................................................................. 62 C.7.2 Medicina Tradicional y prácticas .......................................................................................... 63 C.7.2.1 Curanderos y Parteras .............................................................................................................. 63 C.8 Saneamiento Básico.................................................................................................. 64 C.8.1 Estructura institucional urbana y rural ..................................................................................... 64 C.8.2 Calidad, cobertura y estado de los sistemas de agua potable .................................................. 65 C.8.3 Cobertura y medios para la eliminación de excretas ................................................................ 69 C.8.4 Recojo y tratamiento de residuos sólidos .................................................................................. 69 C.9 Fuentes y usos de energía. ........................................................................................................... 69 C.9.1. Tipo de Fuente: Eléctrica, gas, leña y otros: Coberturas ......................................................... 70 4
  • 5.
    ____________________________________________________PDM, Monteagudo, 2007- 2011 C.10 Vivienda....................................................................................................................... 72 C.10.1 Tipo, Estado y calidad ................................................................................................................ 72 C.11 Transportes y Comunicaciones ................................................................................ 73 C.11.1 Red vial aeroportuaria........................................................................................................... 73 C.11.1.1 Principales tramos, longitudes y accesibilidad caminera ................................................................ 73 C.11.1.3 Oferta y calidad del transporte público interurbano, interprovincial e interdepartamental .............................................................................................................................. 81 C.11. 2 Red de comunicaciones ............................................................................................................ 81 C.11.2.1 Servicios existentes ................................................................................................................. 81 C.11.2.2 Cobertura telefónica Pública y domiciliaria........................................................................... 82 C.11.2.3 medios de Comunicación: Tv. Radioemisoras, prensa escrita, etc. .................................... 82 C.12 Protección y Seguridad Ciudadana .......................................................................... 83 C.12.1 Personal policial disponible ........................................................................................................ 83 C.12.2 Frecuencia delincuencial ............................................................................................................ 83 C.12.3 Disponibilidad y estado del equipamiento para la seguridad ciudadana................................. 83 C.12.4 Instituciones de protección a la familia y contra la violencia intrafamiliar ............................. 83 D. ASPECTOS ECONÓMICO-PRODUCTIVOS .............................85 D.1 Áreas Protegidas.......................................................................................................... 85 D.1.1 Categorías y Superficies ............................................................................................................... 85 D.2. Acceso y Uso Productivo del Suelo........................................................................... 85 D.2.1. Tamaño y Uso de la Tierra ......................................................................................................... 85 D.2.2 Superficie de tierra bajo riego y a secano .................................................................................. 87 D.2.3 Tenencia del suelo........................................................................................................................ 88 D.2.3.1. Formas de tenencia .................................................................................................................. 88 D.2.3.2 Condición Jurídica ..................................................................................................................... 88 D.2.3.3 Tamaño de la propiedad familiar y comunal ........................................................................... 89 D.2.3.4 Régimen de propiedad .............................................................................................................. 90 D.2.3.5 Origen de la Propiedad: Herencia, dotación, compra, colonización ..................................... 90 D.3 Sistemas de Producción ............................................................................................ 90 D.3.1 Sistema de Producción agrícola .................................................................................................. 90 D.3.1.1 Principales cultivos y variedades .............................................................................................. 91 D.3.2 Calendario Agrícola ..................................................................................................................... 92 D.3.2.1 Tecnología empleada................................................................................................................. 93 D.3.2.3 Rotación de cultivos y manejo de suelos ................................................................................ 94 D.3.2.3 Relación superficie cultivable/cultivada .................................................................................... 95 D.3.2.4 Insumos Semilla, Fertilizantes y Fitosanitarios ........................................................................ 95 D.3.3 Superficie, Rendimiento y volúmenes de producción por cultivo ............................................ 97 D.3.3.1 Destino de la producción Agrícola .......................................................................................... 99 D.3.3.2 Principales subproductos .......................................................................................................... 99 D.3.3.3 Plagas y enfermedades .............................................................................................................. 99 D.3.3.3 Infraestructura Productiva ...................................................................................................... 101 D.3.3.4 Organización de la fuerza de trabajo ..................................................................................... 102 D.3.3.5 Costos de Producción y Rentabilidad ..................................................................................... 94 D.4.Sistema de Producción Pecuario................................................................................ 95 D.4.1. Población por especies principales (ganado mayor y menor)............................................ 95 D.4.2 Tecnología y manejo de Especies y razas ............................................................... 96 D.4.3.1 Productos y subproductos ....................................................................................................... 97 5
  • 6.
    ____________________________________________________PDM, Monteagudo, 2007- 2011 D.4.3.2 Insumos utilizados ..................................................................................................................... 98 D.4.3.3 Manejo de praderas y forrajes .............................................................................. 98 D.4.3.4 Carga animal .......................................................................................................... 99 D.4.3.5 Destino de la producción ......................................................................................................... 99 D.4.3.6 Presencia de enfermedades y sanidad animal ........................................................................ 100 D.4.4 Organización de la fuerza de trabajo...................................................................................... 100 D.5. Sistema de Producción Forestal.............................................................................. 101 D.5.1 Especies y superficies ................................................................................................................. 101 D.5.2 Tecnologías ................................................................................................................................. 101 D.5.3 Volumen y destino de la producción..................................................................... 102 D.6 Sistema de caza, pesca .............................................................................................. 102 D.6.1 Principales especies .................................................................................................................... 102 D.6.2 Instrumentos............................................................................................................................... 103 D.7 Sistema de Producción Artesanal y/o Microempresarial ........................................................... 103 D.7.1 Principales productos................................................................................................................. 103 E. ASPECTO ORGANIZATIVO - INSTITUCIONAL .................105 E.1 Formas de organización seccional, comunal e intercomunal .............................. 105 E.2 Estructura y niveles de decisión por sexo ................................................................ 105 E.2.1 Organizaciones Sociales Funcionales (tipo, área de trabajo, liderazgo de mujeres) ...... 106 E.2.2 Instituciones públicas y privadas ................................................................................................ 107 E.3 Funcionamiento del Gobierno Municipal ................................................................. 108 E.3.1 Estructura Administrativa ........................................................................................................... 108 E.3.2 Capacidad instalada y recursos .................................................................................................. 108 E.3.3 Fuentes de ingreso ...................................................................................................................... 110 F. SITUACIÓN SOCIOECONÓMICA ............................................111 F.1 Perfil de Pobreza ........................................................................................................ 111 F1.1 Índice de Desarrollo Humano ..................................................................................................... 111 F.1.2 Pobreza según NBI (INE) ............................................................................................................ 111 G. SITUACION ECONÓMICA ......................................................112 G.1 Distribución del Ingreso ............................................................................................ 112 G.1.1 Población económicamente activa (edad) ................................................................................ 112 G.2 Empleo ........................................................................................................................ 113 G.2.1 Población ocupada por categoría .............................................................................................. 113 G.2.2 Principales Actividades económica ........................................................................................... 113 G. 2.3 Roles de Hombres y Mujeres en los Sistemas de Producción .............................................. 115 H. ASPECTOS POLITICOS..............................................................115 H.1. Resultados Elecciones Municipales 2005 ................................................................ 115 I. PROBLEMÁTICA MUNICIPAL ...................................................116 I.1 Principales Problemas para el desarrollo Socio Cultural ........................................ 116 I.2 Principales problemas del sector económico-productivo ....................................... 121 1.3 Principales problemas de Recursos Naturales y Medio Ambiente ........................ 121 1.4. Principales Problemas en el Desarrollo Institucional Municipal ........................... 122 J. POTENCIALIDADES Y FORTALEZAS ......................................123 K. ESTRATEGIA MUNICIPAL …… ………………………………..115 6
  • 7.
  • 8.
    ____________________________________________________PDM, Monteagudo, 2007- 2011 A. ASPECTOS ESPACIALES A.1. Ubicación Geográfica El Municipio de Monteagudo, es la primera sección municipal de la Provincia Hernando Siles, del Departamento de Chuquisaca. La capital de sección se encuentra a 315 Km. de la ciudad de Sucre. A continuación se presentan 3 mapas que grafican su ubicación: 8
  • 9.
    ____________________________________________________PDM, Monteagudo, 2007- 2011 El Municipio de Monteagudo se ubica entre las siguientes coordenadas: • 19º30’ y 20º30’ Latitud sur • 63º45’ y 64º15’ Longitud oeste 9
  • 10.
    ____________________________________________________PDM, Monteagudo, 2007- 2011 Sus distancias longitudinales extremas de Norte a Sur alcanzan a 188 Km. y de Este a Oeste a 88 Km. lineales. El Municipio de Monteagudo limita: Al norte con la Provincia Tomina, al sur con el Municipio de Huacareta, al oeste con la Provincia Azurduy y al este con la Provincia Luis Calvo. A.1.2. Extensión La provincia Hernando Siles cuenta con una superficie territorial de 5,473.0 Km.², una de sus dos secciones: El Municipio de Monteagudo, tiene una extensión de 3,288.01 Km.². Dicha superficie, se extiende de Norte a Sur entre los ríos Azero y Parapeto y de Este a Oeste entre las Serranías de Iñao y Alto el Dorado. A.2. División Político-Administrativa A.2.1. Distritos y Cantones La primera sección de la provincia Hernando Siles, fue creada mediante Ley, el 13 de octubre de 1840. Conformada por cuatro Cantones: Sauces, Pedernal, Fernández y San Juan del Piraí. Como Capital Provincial la ciudad de Monteagudo con ubicación en el cantón Sauces. (Fuente: Resolución del Concejo Municipal Nº 3/97 del 13 de enero/97 y Resolución Nº 37/97 de 23 de mayo/97). La división cantonal ha sido realizada en función de los cuatro "cañones" o valles presentes en el municipio, que delimitan fisiográficamente uno de otro. Cuadro 1. Extensión Territorial de Cantones del Municipio Monteagudo Cantón Capital Superficie(Km.²) Sauces Monteagudo 1.439,15 Pedernal Pedernal 267,88 Fernández Fernández 908,16 San Juan del Piraí S. J. del Piraí 672,82 TOTAL 3.288,01 Fuente: G. Municipal Monteagudo A.2.2. Comunidades y Centros Poblados 10
  • 11.
    ____________________________________________________PDM, Monteagudo, 2007- 2011 El Municipio cuenta con 93 OTB’s legalmente constituidas, existiendo comunidades lejanas, dispersas y con escasa cantidad de familias. Se pueden apreciar tres tipos de OTBs: 77 Comunidades Campesinas (82.80%), 12 Juntas Vecinales (12.90%) y 4 Pueblos Indígenas (4.30%). El centro poblado y más importante a la vez capital de sección y de provincia, es la ciudad de Monteagudo que comprende las poblaciones de, Candúa y Monteagudo. Cuadro 2. Cantones y OTBs Legalmente Establecidas en Monteagudo CANTON N° LOS SAUCES SAN JUAN DEL PIRAI PEDERNAL FERNANDEZ 1 21 De Septiembre J.V Chuncusla C.C Cortaderal C.C Camalote C.C Cachi Mayu C.C 2 24 De Mayo J.V Chuya yacu C.C Despensas C.C Canizal C.C Caraballo C.C 3 1° De Mayo J.V Cruce Piraimiri C.C El Bañado (San Juan) C.C Chajra Pampa C.C Chaco Bañado C.C 4 La Tablada J.V Cumarindo C.C Ingavi C.C Chapimayu C.C El Rodeo C.C 5 Lagunillitas J.V Heredia C.C La Capilla C.C El Achiral C.C Fernández C.C 6 Los Naranjos J.V Los Pinos C.C Naranjos (San Juan) C.C El Limonal C.C Hierba Pampa C.C 7 Los Pinos J.V Mataral C.C Palmarcito C.C El Puente C.C Los Arcos C.C 8 P, José Barbero J.V Maychamayu C.C Pampa La Lima C.C Pedernal C.C Potreros C.C 9 Paraíso J.V Naranjos C.C San Juan Del Piraí C.C Nogalito C.C Pucamayu C.C 10 S. José del Bañado J.V Peñadería C.C Yajo Pampa C.C Roldana C.C San Lorenzo C.C 11 San Juan J.V Pozuelos C.C Agua y Leche C.C Saucecitos C.C 12 Barrio Central J.V Puca Huasi C.C Porongos C.C Uli Uli C.C 13 Cañadillas P.I. Pucamayu C.C Yana Yana C.C Vallecitos C.C 14 Casapa P.I. S. M. del Bañado C.C 15 Ñaurenda P.I. S. P. del Parapetí C.C 16 Itapenti P.I. S. P. del Zapallar C.C 17 S. Miguel Pampas C.C Santa Rosa C.C 18 Aguadillas C.C Sauce Mayu C.C 19 Alto Cazadero C.C Sivinga Mayu "A" C.C 20 Alto Divisadero C.C Sivinga Mayu "B" C.C 21 Azero Norte C.C Sombrerillos C.C 22 Bartola C.C Tacuara C.C 23 Bohórquez C.C Valle Nuevo C.C 24 Buena Vista C.C Vallecitos C.C 25 Cañón Largo C.C Villa Fernández C.C 26 Cahuayuri C.C Parapeti Ñaurenda C.C 27 Capilla Vieja C.C Las Palmitas C.C 28 Cerrillos C.C Yaconal C.C 29 Pucara Alto C.C. Fuente: G. Municipal de Monteagudo A.3. Manejo espacial 11
  • 12.
    ____________________________________________________PDM, Monteagudo, 2007- 2011 A.3.1. Uso y ocupación del Suelo De acuerdo a la Zonificación Agro ecológica del Municipio elaborada por el Zonisig, se tiene la siguiente caracterización del uso y ocupación actual del espacio: • Tierras de uso Agropecuario Intensivo A esta unidad corresponde una superficie de 107,87 Km.2 equivalente al 3,3 % de la superficie del Municipio. En ésta, se dan la agricultura anual extensiva y ganadería extensiva a campo abierto. La superficie agrícola es reducida y existen pocos lugares planos, mayormente se trabaja en chacos de ladera. Existen posibilidades de riego, algunas familias tienen sembrados pastos. Esta asignación de uso del suelo se encuentra en los valles de los 4 cantones del Municipio; específicamente en las siguientes ubicaciones: Cantón Ubicación del Suelo Sauces: Se ubica en las pequeñas terrazas de ambos márgenes del río Sauces, también incluye las pequeñas terrazas del río Zapallar, en Valle Nuevo (Terrazas del río San Antonio), y la comunidad de Azero Norte. San Juan: Comprende las terrazas aluviales de los ríos: Armado, Parapetí y Piraí, también gran parte de las comunidades de éste cantón. Pedernal: Se ubica en las terrazas y parte del piedemonte de ambos márgenes del río Azero, que atraviesa de sur a norte la totalidad del cantón Pedernal, comprendiendo las comunidades de Pedernal, Camalote, Chajrapampa, Roldana, El Puente, Chapimayu y Canizal. Fernández: En las pequeñas terrazas de ambos márgenes de la Quebrada de Fernández a Rodeo y toda la ribera del río Parapetí (ambos frentes); también incluye las pequeñas terrazas de San Lorenzo y Puca Mayu. • Tierras de uso Agropecuario Extensivo La superficie que comprende esta unidad alcanza a 62,39 Km.2 equivalente al 1,9 % de la superficie del Municipio. A ella, corresponde sólo una zona del cantón Sauces, en las terrazas de ambos márgenes del río Bañado. También se incluye en ésta unidad la parte sur del Cantón: la Hacienda de Capirenda e Itacua. La zona de El Bañado, está constituida por terrazas, pies de montes, llanuras y algunas pendientes suaves; con inclinación entre el 1 y 10%. Los suelos son pobres a moderados en nutrientes y en algunos lugares tienen textura arenosa; último aspecto que puede limitar la intensificación de la agricultura. No obstante, en el sector de El Bañado, entre San Miguel de las Pampas y Suspiros se puede acceder a un uso agropecuario intensivo, bajo condiciones especiales de manejo en virtud a la demanda de productos por la ciudad de Monteagudo. El clima es subtropical con un periodo de crecimiento de 5 a 8 meses, y tiene disponibilidad de agua para riego. La vegetación dominante es de bosque denso semidecíduo. Por otro lado, la accesibilidad es de media a alta. 12
  • 13.
    ____________________________________________________PDM, Monteagudo, 2007- 2011 • Tierras de Uso Agrosilvopastoril Tipo de uso Características Uso Silvo pastoril y Ubicado en los alrededores de la población de Duraznitos, la superficie que comprende agropecuario esta unidad alcanza a 18,96 Km.2 equivalente al 0,6 % de la superficie del Municipio. extensivo Uso Esta categoría comprende sobre todo paisajes de colinas, al norte y al sur de la ciudad de Agrosilvopastoril Monteagudo. La superficie que comprende esta unidad alcanza a 140,37 Km.2 equivalente al 4,3 % de la superficie del Municipio. Presenta pendientes escarpadas con cimas inclinadas y áreas planas en los valles. Los suelos son muy poco profundos a profundos con problemas de erosión hídrica en las áreas de mayor pendiente. La accesibilidad varía de media a baja y la densidad poblacional de baja a moderada. Una parte de esta unidad, ubicada al Noreste, ha sido incluida en la propuesta del “Área protegida del Iñao”. • Tierras de protección con uso restringido Las tierras designadas bajo la categoría de Protección del uso de suelo, constituyen importantes espacios ubicados, el primero, al oeste del municipio en el cantón Fernández en el límite con el municipio de Azurduy, el segundo espacio se encuentra al sureste del cantón Sauces y es parte de la serranía del Iñao. La superficie que comprende esta unidad alcanza a 394,60 Km.2 equivalente al 12,0 % de la superficie del Municipio. En esta faja del Sub. Andino, los paisajes dominantes son las serranías de relieve escarpado, con afloramientos rocosos. Los suelos son muy poco profundos y bajos a moderados en nutrientes. El clima es subtropical, sub. Húmedo a seco y la vegetación consiste en bosque denso a ralo; semi-siempreverde a Serrania del Iñao decíduo. La accesibilidad y densidad poblacional son de bajas a medias. 13
  • 14.
    ____________________________________________________PDM, Monteagudo, 2007- 2011 B. ASPECTOS FÍSICO-NATURALES B.1. Descripción Fisiográfica De acuerdo con el Mapa Fisiográfico Departamental, la región está clasificada como “Sub. Andina”, caracterizada por una cadena montañosa paralela a la cordillera de los Andes, aunque de menor extensión y altura. Esta cadena montañosa ocupa prácticamente el 90% de la provincia Hernando Siles hacia el Este. Solamente una delgada franja hacia el Oeste (10%), limitante con las provincias de Cinti y Azurduy, estaría dentro del sistema geomorfológico de la cordillera Oriental. Los rasgos del sistema geomorfológico del Sub. Andino, están caracterizados por la presencia de serranías de formas más armoniosas y con plegamientos más regulares, ocasionados por compresiones de orientación E-O. Como formas mayores, se presentan serranías paralelas entre sí, coincidentes con el alineamiento de anticlinales alargados que separan los cordones orográficos. Se encuentran sinclinales de relativa amplitud que forman valles de relieve relativamente uniformes, donde se presentan serranías más bajas y colinas intermedias. Al ser los valles más espaciosos y abiertos que los de la cordillera Oriental, los pies de montes son algo más amplios y las terrazas más extendidas. Existe un evidente paralelismo de las principales formas estructurales en la región (anticlinales y sinclinales), con las fallas geológicas longitudinales, todos los cuales tienen rumbo N-S, sin embargo hay gran cantidad de fallas transversales de menor longitud E-O, que actúan como elementos de ajuste. B.1.1. Altitudes El Municipio presenta rangos de altitud que oscilan entre los 3.200 metros SNM y los 620 metros SNM. Siendo la cima más alta Aguadillas, y la más baja el Iñao; con un promedio de altitud de 1.322 metros SNM. B.1.2. Relieve y topografía En esta formación, de cadena montañosa, existen serranías estrechas, paralelas, con declives suaves a pronunciados. De acuerdo con esta diferencia de altitud existen serranías altas, medias, bajas y colinas, distribuidas de manera indistinta, formando valles angostos y alargados. Estos cañones son los únicos lugares que ofrecen espacios agrícolas y pecuarios en sus terrazas y pie de montes. Estas formaciones fisiográficas revisten mucha importancia por los ríos que contienen, los caminos que se han establecido a lo largo de su estructura, los asentamientos humanos y la actividad agropecuaria. • Serranías. Representan el 70% del Municipio. Comprenden las Serranías de los Milagros, Iñao, Khosko Toro. Tienen origen Sedimentario, pertenecientes al Pérmico, Carbónico, Triásico, Jurásico Cretácico; y sus materiales parentales son areniscas, conglomerados lutitas, limonitas y calizas. 14
  • 15.
    ____________________________________________________PDM, Monteagudo, 2007- 2011 Entre las serranías paralelas, existen inclusiones de pequeños valles, donde se concentra la actividad agrícola. Comprenden los valles de los cantones Fernández, Pedernal, San Juan, Sauces. Los suelos de las serranías paralelas y pequeños valles son poco profundos a muy profundos, franco arenosos, francos, arenoso francos, franco arcillosos, bien a excesivamente drenados, bajos a moderados en su fertilidad natural. Clasificación Taxonómica: Typic Ustifluvents, Typic Ustipsamments, Typic Ustorthents, Typic Ustochrepts, Typic Haplustalfs. Clasificación FAO- UNESCO: Fluvisoles, Arenosoles, Regosoles, Cambisoles, Lixisoles. • Colinas. Comprenden aproximadamente el 15% de la superficie del Municipio, está representada por colinas altas, medias y bajas. Geológicamente pertenecen al Terciario y Cuaternario, litología de areniscas, conglomerados, lutitas y limolitas. Las pendientes son de inclinadas a escarpadas. Entre estas colinas, se tienen pequeñas áreas con pendientes planas a inclinadas (pies de montes y terrazas aluviales), de origen coluvio-aluvial. • Valles. Comprenden el 14% del territorio municipal, se encuentran en los 4 cantones del Municipio de Monteagudo; Cantón Fernández, Pedernal, San Juan y Sauces, son de origen aluvial y coluvio– aluvial, con predominio de terrazas aluviales y pies de montes, pendientes casi planas a inclinadas. • Planicie Erosional. Abarca aproximadamente el 1% del Municipio, es una planicie de erosión con pie de monte, ligeramente disectada, con pendientes inclinadas a fuertemente onduladas y cuyos materiales de origen son: arenisca y coluvio-aluvial, con problemas de erosión. B.2 Características Físico Biológicas B.2.1 Pisos Ecológicos Los pisos ecológicos están definidos principalmente por altitudes y la formación boscosa; por tanto el Municipio corresponde al piso sub-tropical, con ligeros cambios en dirección Norte a Sur; de bosque denso siempre verde a bosque serrano chaqueño al Sur. B.2.2. Clima En la Sección Municipal de Monteagudo, se distinguen dos clases de climas: uno sub. húmedo, en la parte oriental de la sección (Sauces), y otro húmedo, en la parte occidental del Municipio (Fernández, Pedernal y San Juan). La clasificación climática determinada por el método Thornthwaite, establece un clima predominantemente semiárido, en algunos casos con un segundo índice megatermal, o también con un cuarto mesotermal y un tercer índice que con una débil o ninguna excedencia 15
  • 16.
    ____________________________________________________PDM, Monteagudo, 2007- 2011 de agua. Se presenta también aunque en menor proporción el clima sub. húmedo seco, el cual también puede variar en su segundo índice a megatermal o mesotermal, con el tercer índice de una baja o ninguna excedencia de agua. Sin embargo, también existen en algunos sub. Paisajes y sectores de la región, áreas donde la precipitación es mayor (por ejemplo el área de Despensas), donde hay más de 1500 mm. de lluvia anual, en los cuales se pueden manifestar bolsones de mayor contenido de humedad. Como promedio un valor anual en la ETP (1145) que supera a la precipitación también anual (984 mm.). Por lo tanto existe un claro déficit hídrico de aproximadamente 465 mm. Se confirma un almacenamiento potencial bajo en el suelo (111 mm.) y una exigua excedencia del mismo (6,6 mm.). B.2.2.1 Temperatura máxima y mínima De acuerdo a datos obtenidos por el (SENAMHI REG. 3 – SUCRE Estación: Monteagudo), se tiene una temperatura media de 20,4º C, siendo la mínima absoluta de -7 º C y la máxima absoluta de 40.8 º C; estos datos corresponden al periodo 1994 -2004 Cuadro 3. Datos de Temperatura (º C) TEMPERATURA ENE FEB MAR ABR MAY JUN JUL AGO SEP OCT NOV DIC ANUAL Máxima Media 30,6 29,6 28,7 26,3 23,3 23,6 24,4 27,1 29,4 30,8 30,3 30,3 27,9 Mínima Media 17,1 16,9 16,5 14,6 11,4 7,9 6,2 7,5 10,3 14,5 15,9 16,9 13,0 Media 23,9 23,3 22,6 20,4 17,4 15,8 15,3 17,3 19,9 22,7 23,1 23,6 20,4 Máxima Absoluta 38,5 37,7 36,0 33,4 34,0 35,2 37,0 39,0 40,8 40,5 40,8 38,4 40,8 Mínima Absoluta 8,5 10,2 10,0 2,8 -0,5 -5,0 -7,0 -3,7 -2,5 4,0 6,0 7,5 -7,0 Fuente: SENAMHI REG. 3 – SUCRE. Estación: Monteagudo B.2.2.2 Precipitaciones pluviales, periodos Registros de la Estación de Monteagudo, muestran una precipitación media anual de 1009.0 mm., presentando máximas de 211,5 mm. en el mes de enero y mínimas de 7,6 mm. en el mes de julio. Cabe mencionar que los valores de precipitación corresponden a registros históricos de 11 años (1994 – 2004) Cuadro 4. Datos de precipitación (mm.) AÑO ENE FEB MAR ABR MAY JUN JUL AGO SEP OCT NOV DIC ANUAL Media Total (mm.) 181,9 211,5 153,0 68,8 33,4 15,1 7,6 11,9 22,9 82,4 88,9 131,7 1009,0 Máxima / 24 Horas (mm.) 93,7 103,7 70,6 58,2 22,8 10,4 18 35 66 78,2 93 115,2 115,2 Mínima/ 24 Horas (mm.) 11,3 10,8 12,4 9,4 9,6 5,9 3,6 3,3 3,5 7,7 8,3 11,3 97,1 Fuente: SENAMHI REG. 3 - SUCRE Estación: Monteagudo 16
  • 17.
    ____________________________________________________PDM, Monteagudo, 2007- 2011 Según la información sistematizada, los niveles de aporte en la zona son deficitarios, por lo que la actividad agrícola, principalmente, se ve afectada. B.2.2.3 Humedad relativa El balance hídrico anual promedio muestra un déficit de humedad, entre los meses de agosto a octubre. Dicha temporada, por la razón anotada, se constituye en un período crítico para la agropecuaria, que genéricamente es denominada: época seca Cuadro 5. Datos Humedad Relativa Media (%) Promedio ENE FEB MAR ABR MAY JUN JUL AGO SEP OCT NOV DIC ANUAL 1992 - 2004 71,5 74,7 75,6 77,0 77,2 73,9 62,8 60,8 57,5 60,5 63,5 69,9 68,8 Fuente: SENAMHI REG. 3 – SUCRE. Estación: Monteagudo B.2.3 Suelos B.2.3.1 Principales características De acuerdo a los estudios efectuados por el ZONISIG, los suelos del Municipio, tienen las siguientes características: RELIEVE Y CARACTERÍSTICAS DE LOS SUELOS TOPOGRAFIA Serranías Los suelos son muy poco profundos a moderadamente profundos, con muchos afloramientos rocosos y piedras en la superficie; texturas dominantes franco arenosas, arenoso francas, francas, franco arcillosas; bien drenados; bajos a moderados en su fertilidad natural. Los suelos de las serranías paralelas y pequeños valles son poco profundos a muy profundos, franco arenosos, francos, arenoso francos, franco arcillosos, bien a excesivamente drenados, bajos a moderados en su fertilidad natural. Colinas Los suelos son muy poco profundos a profundos, con muchas piedras en la superficie y el perfil; franco arenosos, francos; bien drenados; pobres en nutrientes. Los suelos de las pequeñas áreas con pendientes planas a inclinadas (pie de monte y terrazas aluviales), son moderadamente profundos a muy profundos; franco arenosos, francos, arenoso francos; bien a excesivamente drenados, bajos en fertilidad natural. Valles Los suelos son poco profundos a muy profundos, bien a excesivamente drenados; franco arenosos, francos, arenoso francos, arenosos, franco limosos, franco arcillosos; bajos a moderados en nutrientes. Planicie Los suelos son poco profundos a profundos con muchas piedras en la superficie y el perfil Erosional bien a imperfectamente drenados, franco arcillosos a arcillosos; moderados a pobres en nutrientes. El recurso edafológico es uno de los recursos mejor conocidos por los agricultores, su productividad y la presión familiar por agrandar las parcelas para satisfacer las necesidades obligan a labrar suelos de pendiente y de pobres condiciones. 17
  • 18.
    ____________________________________________________PDM, Monteagudo, 2007- 2011 De acuerdo a la clasificación se tiene los siguientes tipos de suelo Tipo de suelo Porcentaje Suelo arcilloso 46% Suelo arenoso 27% Suelo franco 4% Suelo Aluvial 15% Rocas (arenisca) 8% TOTAL 100% Dada la estructura accidentada de la superficie territorial; el recurso suelo agrícola es escaso. Se tiene un porcentaje de 4.20% de suelos con cultivos, sin embargo, algunos de ellos no son precisamente suelos cultivables; por el contrario son áreas de protección invadidas, parcelas en las faldas inferiores de las serranías, éstas son: laderas no aptas, por la elevada pendiente y la fragilidad de su estructura; cuyas cosechas van bajando año tras año. Por esta razón se practica una agricultura inmigrante o temporal de 3 a 4 años, período en que vuelve el agricultor a la misma parcela, precisamente, por la escasez de tierras agrícolas. Los únicos suelos agrícolas lo constituyen las terrazas que se encuentran a la vera de los ríos y los pies de montes, cuyo aprovechamiento reviste un uso cuidadoso, para no caer en un proceso rápido de deterioro a agotamiento del suelo. B.2.3.2 Zonas y grados de erosión El proceso erosivo más importante al interior de la circunscripción Municipal es el hídrico; provocado principalmente por el mal uso de los suelos: tala indiscriminada, deforestación con distintos fines, las quemas de la vegetación, la contaminación de las aguas superficiales, etc.; que derivan en la degradación de los suelos, aguas arriba y aguas abajo. El Estudio Integrado de los Recursos Naturales del Departamento de Chuquisaca sobre procesos de erosión, elaborado por el Departamento de Recursos Naturales de la EX - CORDECH, nos muestra datos cuantitativos de la pérdida de suelos por erosión en algunos Cantones de la Sección Municipal, que varían entre 9,1 TM/año; en las terrazas bajas, a 181 TM/año en las serranías; calculados mediante la ecuación universal de pérdida de suelos propuesta por Wischmeier y Smith. No se tienen identificadas áreas con procesos erosivos importantes, es sabido que se viene afectando el equilibrio medioambiental, pero todavía no se hacen críticos los efectos. B.2.3.3 Prácticas y Superficies Recuperables Dada la importante participación de CARE, y gracias a la capacitación y asistencia técnica dada por esta institución, en años anteriores, ya se están practicando técnicas de explotación y conservación de suelos. No se tienen superficies recuperadas, pero se sabe que los productores, ya están utilizando técnicas para evitar la erosión de suelos Por ejemplo, se han plantado una variedad de especies de árboles en el Cantón Los Sauces, de acuerdo al siguiente detalle: 18
  • 19.
    ____________________________________________________PDM, Monteagudo, 2007- 2011 Cuadro 6. Especies Plantadas en el Cantón Sauces Área Declarada Especies Plantadas OTB Nogal Chaqueada Pino Reforestada Timboy Nº Eucalipto o Desmontada Nº Ha Nº Árboles Árbole Nº Árboles Ha Árboles s Total Sauces 265.0 11.8 155 194 2,030 1,150 Total San Juan Del 191.0 0.0 0.0 0.0 0.0 0.0 Piraí Total Fernández 55.5 0.3 0.0 0.0 0.0 0.0 Total Pedernal 96.0 0.0 0.0 0.0 0.0 0.0 Fuente: Unidad de Planificación G.M.M. B.2.4 Flora B.2.4.1 Principales especies Las eco-regiones de este municipio presentan una alta variabilidad, en la composición florística y estructural; encontrándose una gran cantidad de especies y con un desarrollo variable: existen áreas donde los árboles pueden alcanzar hasta los 15 y 20 m. de altura, pero en otras superficies se puede observar que la cobertura vegetal ha sido alterada por el “chaqueo” realizado para la habilitación de nuevas tierras destinadas a la actividad agropecuaria. Para la descripción de la cobertura vegetal, se han tomado las categorías por clases de formación, subclases y grupos de formación de acuerdo a la metodología de FAO-UNESCO (1973) • Bosque denso siempre Verde Semidecíduo Submontano Esta formación vegetal se ubica al Noreste de la Ciudad de Monteagudo, como la Serranía del Iñao y otros componentes de serranías medias, abarcando de esta manera gran parte del municipio. La composición florística presenta una amplia presencia de especies. Encontrándose en el sotobosque abundante cantidad de hojarasca, descompuestos y en proceso de descomposición. Ejemplo de las principales especies son; palo barroso (Blepharocalyx salicifolius), mato (Myrcianthes pseudomato), con asociaciones de laurel (Cinnamonum porphyria), cedro (Cedrela lilloi), pino negro (Podocarpus parlatorei), yuruma (Myrsine coriaceae), sauco (Zanthoxylum coco), mono coco (Juglans australis). 19
  • 20.
    ____________________________________________________PDM, Monteagudo, 2007- 2011 • Bosque denso mayormente siempre Verde Semidecíduo Montano Esta formación está localizada principalmente en las serranías ubicadas al Este de Chapimayu y San Lorenzo; otra parte está localizada en la Serranía de los Milagros. El bosque está formado por árboles de más de 15 m. de altura, cuyas copas se tocan, el dosel superior presenta la presencia de follaje durante la mayor parte del año. En la composición florística se encuentran especies tales como itapalla, huacachi, tabaquillo, ramoneo, leche leche (Prestonia sp.), chari (Acacia praecox), palo zapallo (Pizonia sp.) laurel (Sapium haematospermum), quina (Myroxylon peruiferum), tajibo o lapacho (Tebebuia sp.) • Bosque ralo siempre Verde de Transición Montano Se ubica el sector Oeste, al limite mismo del Subandino, limitando al mismo tiempo con la provincia Azurduy; formando manchas discontinuas de bosque ralo. Esta formación de bosque ralo presenta un dosel de 10 a 20 m. de altura. La estructura es compleja, con tres estratos y gran cantidad de epifitas, lianas, líquenes y musgos adheridos al tronco y a las ramas de los árboles. En los sectores poco intervenidos, dominan especies de palo barroso (Blepharocalyx salicifolius), mato (Myrcianthes pseudomato), con asociaciones de laurel (Cinnamonum porphyria), cedro (Cedrela lilloi), pino negro (Podocarpus parlatorei), en las zonas más bajas está el nogal (Juglans australis). • Bosque ralo siempre Verde de Transición Nublado Se encuentra formando parte de serranías ubicadas en el sector Oeste y Noreste de la Ciudad de Monteagudo. Constituye una formación con importantes especies de árboles, en cuya composición se encuentran gran cantidad de epifitas, lianas, líquenes y musgos adheridos al tronco y a las ramas de los árboles; debido a la presencia de bastante humedad y nieblas frecuentes. Entre las principales especies están: palo barroso (Blepharocalyx salicifolius), mato (Myrcianthes pseudomato), asociaciones de laurel (Cinnamonum porphyria), cedro (Cedrela lilloi), pino negro (Podocarpus parlatorei), también se encuentran asociaciones de yuruma (Myrsine coriaceae), sauco (Zanthoxylum coco), mono coco (Juglans australis), aliso Alnus acuminata y el alizo rojo (Myrica pubescens) en menor proporción. El aprovechamiento forestal está limitado por las pendientes elevadas. • Bosque ralo siempre Verde Semidecíduo Submontano Comprende las pendientes y partes bajas de las serranías, formando polígonos discontinuos en gran parte del municipio. Esta formación de bosque ralo presenta cierto grado de intervención, tiene un dosel de 10 a 15 m de altura. La estructura es compleja, se encuentran bastantes epifitas, lianas, líquenes y musgos, con abundante hojarasca en descomposición. En los sectores poco intervenidos, dominan especies de palo barroso (Blepharocalyx salicifolius), nogal o mono coco (Juglans australis), Ceibo (Erythrina falcata), Tipa (Tipuana tipu), zapallo (Pisonia ambigua), quina (Myroxyllon peruiferum), soto mara (Cardenaseodendrum brachypterum). Actualmente existe un aprovechamiento mínimo de madera y subproductos del bosque. 20
  • 21.
    ____________________________________________________PDM, Monteagudo, 2007- 2011 • Bosque ralo Caducifolio Deciduo por sequía Submontano Comprende el sector Sur y Norte de la población de San Juan del Piraí, en las partes bajas de las serranías. Constituye una formación con una alta variabilidad de especies vegetales, en cuya composición se encuentran algunas epifitas, lianas, líquenes y musgos. Entre las principales especies están: mato (Myrcianthes pseudomato), laurel (Cinnamonum porphyria), cedro (Cedrela lilloi), nogal de monte (Juglans australis), soto (Schinopsis haenkena), quina (Myroxyllon peruiferum), soto mara (Cardenaseodendrum brachypterum). El aprovechamiento forestal es muy limitado por los bajos volúmenes maderables encontrados y en algunos casos debido a las pendientes pronunciadas. • Bosque ralo Caducifolio mayormente Espinoso Submontano Se encuentra en un sector de la Serranía los Milagros, formando una franja continua de Norte a Sur, hasta las poblaciones de Ñacamiri y Rosario del Ingre; de esta manera como ocurre con muchas unidades de vegetación, abarcan al mismo tiempo los municipios de Monteagudo y Huacareta. Es una comunidad de bosque abierto, la mayoría de los árboles pierden su follaje cada año en época desfavorable. Presenta muchas especies de árboles con corteza gruesa y fisurada, así también, epifitas resistentes a la sequía. En el estrato inferior se encuentran especies tales como: motojobobo (Lycianthes asarifolius), ramoneo (Chamissoa maximiliani), garrancho (Acacia etilis), mataco (Acacia sp.). En el estrato arbóreo están: cebil (Anadenanthera macrocarpa), guaranguay (Tecoma sp.), orochi (Cochlospermum sp.), soto (Schinopsis haenkeana), lanza (Terminalia triflora). El potencial maderable del bosque es muy bajo, actualmente se extrae madera para el uso doméstico: leña y subproductos del bosque como las plantas medicinales. • Bosque ralo extremadamente Xeromórfico Deciduo por sequía Submontano Esta formación se encuentra en el sector Sureste, casi al limite con la provincia de Luis Calvo. Comprende una formación de bosque ralo abierto, la mayoría de los árboles pierden su follaje. Esta unidad recibe una fuerte influencia climática del chaco, en la composición florística encontramos asociaciones de carahuata (Bromelia sp.), tala, (Celtis sp.), algarrobo (Prosopis laebigata), sirado (Acacia sp.), garrancho (Acacia etilis), cebil (Anadenanthera macrocarpa, Anadenanthera colubrina), soto (Schinopsis haenkeana), lanza (Terminalia triflora), kacha kacha (Aspidosperma quebracho blanco). La utilización del recurso bosque está dada, principalmente, por la ganadería extensiva de vacunos, leña y productos del bosque. • Matorral siempre Verde Estacional o Transición Submontano Comprende principalmente un sector, ubicado al Sur de la Ciudad de Monteagudo, con abundante regeneración de cobertura herbácea y matorrales. Comunidad mayormente formada por fanerófitas leñosas cespitosas densas y ralas; cuyas principales especies se encuentran en asociaciones de grama (Cynodon dactylon), cola de zorro (Aristida adscencionis), malva (Abutilon sp.), matorrales de chacatea (Dodonaea viscosa), lloque (Lithraea termifolia), (Piper elongatum). Esta zona está actualmente destinada al pastoreo 21
  • 22.
    ____________________________________________________PDM, Monteagudo, 2007- 2011 extensivo de ganado vacuno y caprino. Presenta un buen potencial para el establecimiento de programas de reforestación. • Matorral mayormente Caducifolio de Estacional o Transición Montano Se ubica en el sector Oeste al límite con el Subandino y la provincia Azurduy, corresponde a una zona de topografía accidentada y pendientes abruptas que dificultan su acceso. La comunidad vegetal formada mayormente por especies leñosas cespitosas (arbustos) y en cojín, en asociación con herbáceas y gramíneas, que desarrollan sobre material de areniscas y lutitas. Ejemplo de las principales especies son: lloque (Lithraea termifolia), variedades de tholares (Bacharis spp.), kaspi paja (Bothriochloa barbinodis), cola de zorro (Aristida adsencionis). Se observa una baja presencia de ganado vacuno; el mismo proviene, en su gran mayoría, de la provincia Azurduy. • Herbácea Graminoide baja Sinusia Arbórea Montano Esta unidad de vegetación se encuentra principalmente en la cima de la Serranía de los Milagros. En esta zona, predomina una asociación de especies herbáceas y arbustivas, con algunos árboles. Las sucesivas quemas, en años anteriores, ha dejado pequeños “bosquetes” de cedro y aliso en los sectores de drenaje, posibilitando de esta manera, la regeneración y una sucesión secundaria de especies tales como: kaspi paja (Bothriochloa barbinodis), cola de zorro (Aristida adscencionis) y matorrales arbustivos. También se encuentran orquídeas como (Cyrtopodium pflanzii, Oncidium herzogii) y bromelias como la carahuata, en lugares poco accesibles. Actualmente, el uso principal que se le da a esta zona es: el apacentamiento de ganado vacuno de carácter extensivo. • Herbácea Graminoide baja Sinusia Arbustiva Nublado Esta unidad de vegetación se encuentra en el sector Oeste de la provincia, casi al límite entre el Subandino y la Cordillera Oriental. En esta unidad, también se dan las asociaciones de especies herbáceas y arbustivas; con influencia de frentes fríos y nubosidad en gran parte del año. Entre las principales especies están: kaspi paja (Bothriochloa barbinodis), grama (Cynodon dactylon), cola de zorro (Aristida adscencionis), orquídeas de inflorescencia roja (Cyrtopodium pflanzii, Oncidium herzogii), en lugares poco accesibles. Actualmente, el uso principal de esta zona, está muy limitado a la presencia de ganado vacuno, debido a las dificultades en su accesibilidad y fuertes pendientes con más de 90º. • Áreas antrópicas Esta unidad comprende principalmente a la gran mayoría de los valles, donde actualmente se desarrollan las principales actividades de agricultura y ganadería. 22
  • 23.
    ____________________________________________________PDM, Monteagudo, 2007- 2011 B.2.5 Recursos forestales B.2.5.1 Principales especies La Sección cuenta con un territorio rico en recursos forestales, los cuales se encuentran conformando bosques densos-ralos, matorrales, asociaciones con vegetación herbácea y algunas especies sobrevivientes en el área antrópica (suelos cultivados). Las diferentes y diversas especies forestales de las cuales las mas conocidas y aprovechables son: Cedro (Cedrela sp.); Cedrillo (Trichillia sp.); Quina (Miroxilon sp); Nogal (Junglans sp); Quebracho o soto (Schinopis lorentzil); Timboy (Enterolobium contortissliquum); Tipa (Tipuana sp.); Mistol (Zizipus mistol) últimamente el Guayacán. El bosque en la Sección ofrece a los pobladores madera para construcción, leña como combustible, forraje para el ganado en forma de hojarasca, ramoneo y pasturas. De esta manera, el Municipio de Monteagudo presenta un interesante potencial forestal maderable; que ha sido evaluado mediante muestreos en gran detalle: en parcelas de 5000 m2 (0,5 Ha). Para los cálculos del volumen comercial (VC), se ha tomado un DAP > = a 40 cm. y para el volumen potencial, se ha tomado un DAP < a 40 cm. (Ver Cuadro 7) Cuadro 7. Estimación de los Volúmenes Maderables para el Municipio Monteagudo Volumen Volumen Volumen Ubicación próxima comercial potencial total del inventario (1) (2) = (1) + (2) 8 km. W de Valle Nuevo 11.01 2.27 13.28 Alto Pucara 12.03 8.10 20.13 3 km. E de Chapimayu 13.23 4.44 17.67 3 km. E de Cerrillos 19.48 3.53 23.01 1 km. N de Las Abras 0.0 3.91 3.91 1 km. al N de Alto Pucara 2.95 1.92 4.87 1 km. al NE de Alto Pucara 1.00 0.78 1.78 1 km. al S de Alto Pucara 17.99 6.59 24.58 14 km. al SW de Piraimiri 6.22 10.29 16.51 5 km. al S de Pampa Heredia 8.01 13.05 21.06 8 km. SW de Pampa Heredia 7.52 5.91 13.43 Zapallar - Los pinos 2.89 3.96 6.87 4 km. al S de Capirenda 1.33 4.11 5.44 3 km. NE San Juan del Piraí 8.49 8.54 17.02 8 km. NE San Juan del Piraí 13.46 12.7 26.16 Fuente: Base de datos Zonisig 23
  • 24.
    ____________________________________________________PDM, Monteagudo, 2007- 2011 B.2.6 Fauna B.2.6.1 Principales especies Al interior de los montes, existe gran cantidad de animales silvestres, entre los cuales están las siguientes especies: Buho virginianus (Búho), Aratinga mitrata (Loro cara colorada), Pionus maximiliani (Loro). En bosques de pino nativo: Tamandua tetradactyla (Oso hormiguero), Pseudalopex gymnocercus (Zorro ovejero), Cerdocyon thous (Zorro gallinero), Eira barbara (Melero), Felis concolor (Puma). Muchas de estas especies, se encuentran amenazadas y en pleno proceso de extinción, como es el caso de Tayassu pecari (Chancho de monte), Mazama americana (Venado colorado), Mazama gouazaubira (Venado arrocillo), Dasyprocta punctata (Jochi pinto), utilizado para el consumo humano; la alteración de su hábitat, ha originado que sus hábitos de alimentación cambien por los productos que cultivan los agricultores. Una especie de mucho interés, pero también amenazada, es el Tremarcios ornatus (Oso andino), en la serranía de Los Milagros. Dado que por el territorio surcan importantes ríos, existe también una riqueza piscícola muy importante que es, en algunos casos, inadecuadamente explotada por los métodos de pesca. Las especies principales son el sábalo y el surubí. B.2.7 Recursos hídricos B.2.7.1 Fuentes de agua, disponibilidad y características. Todas las comunidades están establecidas junto a grandes y pequeños ríos, de tal forma que este recurso es abundante para el uso doméstico. Con el objeto de evitar las contaminaciones se han ejecutado trabajos de instalación de agua a través de sistemas por cañería. Para fines de riego, el recurso hídrico es también abundante y existen varias cuencas menores con volúmenes anuales de agua susceptibles de ser aprovechados para riego; sin embargo, la topografía de casi la totalidad de la circunscripción municipal no permite su uso, o la encarece. En general, varias riberas de los ríos se utilizan como sistemas de riego, por ejemplo, en el cantón Sauces en varios puntos de las márgenes del río Bañado, así como en el río Azero. Asimismo, en el cantón Pedernal también se utilizan las aguas para riego en las comunidades Chapimayu, Pedernal, Puente Pacheco y Rancho Ichoa. El detalle de los volúmenes de agua aprovechables en riego, es presentado en el siguiente cuadro: 24
  • 25.
    ____________________________________________________PDM, Monteagudo, 2007- 2011 Cuadro 8. Volúmenes de Agua Aprovechables en Riego según Disponibilidad Hídrica Volumen anual Ríos Aprovechable (m.³/seg.) 10.98 Azero 17.88 En el cantón Fernández, se esta Parapetí 1.74 utilizando el recurso hídrico para Armado 3.42 Piraí riego: en la comunidad de 1.14 Piraisito Saucecitos. 10.98 Bañado Fuente: G.M.M. B.2.7.2 Cuencas, subcuencas y ríos existentes • Hidrografía. El drenaje en esta área de estudio, se integra dentro de la unidad fisiográfica del Sub. Andino, a través de valles que son relativamente más espaciosos que en el sector de la cordillera Andina Oriental. El drenaje trabaja también aquí, produciendo la incisión de dichos valles, normalmente en V, con taludes y formas pronunciadas en los flancos y erosión regresiva hasta cerca de los límites de las divisorias de aguas. El trabajo erosivo es sobre material rocoso consolidado, elaborándose en él, un proceso de modelación y reducción de relieve. Por tanto, el proceso del drenaje es destruccional. Sólo en algunos abanicos aluviales o llanuras aluviales encajonadas, el drenaje es construccional o de deposición. (Fuente ZONISIG) Los gradientes regionales que los cursos de agua recorren, se encuentran entre el 1,5% hasta el 2%. La amplitud de relieve en general, se encuentra entre niveles de cota de 2500 a 3000 m. SNM hasta niveles de base entre los 1500 a 1000 m. SNM. El orden de drenaje, según Strahler, establece valores menores a 5; lo que significa una densidad de drenaje más bien baja. (Fuente ZONISIG) Desde el punto de vista de la disposición y el arreglo espacial de los cursos de agua, el drenaje estructurado se presenta en el área con disposición dendrítica, angular, subangular y meándrica. Genéticamente, los ríos podrán disponerse como cursos subsecuentes, consecuentes y antecedentes. El nivel de base, de la mayor parte de los aportes superficiales en este Municipio, es el río Parapetí; el cual se encuentra aportando dentro de la cuenca del Amazonas. Otro río importante al que convergen otros tantos afluentes, es el río Azero; contribuyente del Río Grande y que también se incluye dentro de la gran cuenca hidrográfica del Mamoré y este dentro del Amazonas. • Hidrología. Se tienen importantes ríos que se ubican dentro del municipio de Monteagudo. Uno de los principales ríos que lo atraviesa parcialmente, es el Parapetí. Este curso de agua, que es quizá el más importante dentro de la provincia H. Siles, nace en la provincia Azurduy, a través de numerosos afluentes próximos a la población de Azurduy; posteriormente, y a través del río Miska Mayu, los mismos ingresan en la provincia H. Siles y derivan en el río Caraballo; el cual al 25
  • 26.
    ____________________________________________________PDM, Monteagudo, 2007- 2011 intersectarse con el río Fernández (0,33 m3/seg.), en proximidades a la comunidad Rodeo conforman el río Parapetí. El mencionado río se desplaza por el SW del cantón San Juan del Piraí y, en parte, por el cantón Sauces; por el cual se sale a la altura del Rancho Saladito, para introducirse en la provincia Luis Calvo. A la altura de la localidad de Huacareta, un aforo en época lluviosa arroja un caudal de 39,2 m3/seg. (Fuente ZONISIG) Otro río importante es el río El Bañado, alimentado por el río Heredia el cual en sus nacientes recibe aguas de sus tributarios Yaconal, Pozuelos y Corpocillos, entre otros. El río El Bañado con un caudal de 5,6 m3/seg., es el más importante del cantón Sauces y en su curso se establecen interesantes alternativas para la agricultura. El río Azero (6,8 m3/seg.), de notoria influencia en la provincia Tomina, es también importante dentro del municipio Monteagudo, siendo en algunas áreas (por ejemplo: Chapimayu o Pedernal), fuente de proyectos de riego. Este río, continuará luego hasta el norte, como límite entre la provincia Tomina y H. Siles y posteriormente entre las provincias Tomina y Luis Calvo, hasta vaciar sus aguas en el Río Grande. Otros ríos importantes son, el río Armado (1,1 m3/seg.), el Piraí (1,1 m3/seg.), el Piraicito (0,21 m3/seg.), el San Antonio, afluente del Bañado y cerca, propiamente, al sector de la población de Monteagudo. Algunos tributarios destacables son los ríos Yanguilo, Sauces (0,36m3/seg.) y Zapallar (0,22 m3/seg.). Respecto a los valores de máximas crecidas, y considerando los cálculos realizados, sólo el Parapetí alcanzaría valores mayores al rango de los 400 m3/seg. El Bañado estaría dentro de los márgenes 400 y 100 m3/seg., y el resto de los ríos del municipio por debajo de los 100 m3/seg. La calidad de las aguas para la mayor parte de los ríos del municipio de Monteagudo, señalan valores de salinidad media a baja y sodicidad moderada. Por ejemplo: Parapetí: C1-S1, río Azero: C2-S1, El Bañado: C2-S1, río Armado: C2-S1, Piraí: C2-S1, río Piraicito C2-S1 etc., determinándose, por tanto, su aptitud para proyectos de riego, en la mayoría de los casos. 26
  • 27.
    ____________________________________________________PDM, Monteagudo, 2007- 2011 • Aspectos hidrogeológicos. Las características hidrogeológicas en la zona, se pueden establecer como elementos comunes y similares en los 2 municipios de la provincia, tanto en lo referente a tópicos geológicos como hidrogeológicos; es por ello que se hace una caracterización general para ambos en estas disciplinas, asumiendo que la descripción global de los elementos más importantes, se pueden acomodar dentro de toda la provincia Hernando Siles. (Fuente ZONISIG) Geológicamente, se presenta un cuadro evolutivo dentro del aspecto estratigráfico que incluye rocas paleozoicas (Devonico-Carboníferas), mesozoicas (Triácico-Cretácicas) y cenozoicas (Terciario-Cuaternarias). Desde el punto de vista de las posibilidades receptivas como almacenadoras y transmisoras de aguas subterráneas, indudablemente, las rocas con más posibilidades serán las rocas terciarias o cuaternarias. Dentro del terciario, especialmente, las formaciones más aptas serán la Chaco Superior (Guandacay) y Chaco Inferior (Tariquía), caracterizadas por la presencia de areniscas competentes y relativamente seleccionadas, con intercalaciones de horizontes limolíticos y arciliticos. Dentro del cuaternario, los depósitos más propicios estarán conformados por materiales coluviales, coluvio-aluviales, áreas de extensión y rellenamiento aluvial, pies de montes y especialmente terrazas de origen aluvial. Básicamente se determinan tres grandes cuencas hidrogeológicas en la provincia H. Siles; a) Cuenca hidrogeológica Oriental, que toma los sectores de influencia de los ríos El Bañado, Ñaurenda e Ingre; b) Cuenca hidrogeológica Central, situada dentro del alineamiento Monteagudo, Huacareta, Ñacamiri; y c) Cuenca Hidrogeológica Occidental, que toma la parte occidental de la región, incluyendo entre otras las cuencas del río Heredia y Añimbo, de los ríos Caraballo-Fernández y otros. Cada una de estas grandes cuencas incluyen, obviamente, cuencas menores múltiples con posibilidades de almacenamiento de aguas subterráneas, pero que deben ser limitadas y estudiadas con mayor detalle. La principal fuente para la recarga de los acuíferos, es la precipitación pluvial, la cual a través de la posterior infiltración deriva hacia determinados niveles de agua subterránea que atraviesan sedimentos paleozoicos Triásico-Cretácicos, Terciarios y Cuaternarios; con carácter intersticial. Dentro del armazón geomorfológico regional, existe una correspondencia entre la tendencia superficial del desplazamiento del agua, según un control estructural riguroso, y su continuidad en la recarga; hacia los niveles inferiores del subsuelo. Se considera evidente que la tendencia predominante en la dirección del flujo del agua, ya dentro de los niveles del subsuelo, es de carácter descendente. Desde los flancos de los anticlinales, hasta el seno de los sinclinales; donde se produce la mayor acumulación de los volúmenes de agua y se establece el gradiente hidráulico regional. Como consecuencia de esto, tenemos que: las mayores acumulaciones de los volúmenes subterráneos, se encuentran en la dirección de los ejes sinclinales regionales. Las descargas de las aguas subterráneas en tanto, se producen, a través de numerosos manantiales que se sitúan en los flancos de las serranías y aportan a sus niveles de base locales. 27
  • 28.
    ____________________________________________________PDM, Monteagudo, 2007- 2011 Dichos manantiales alumbran a la superficie ya sea a través de un estrato portador que ha sido cortado por un proceso erosivo o un disloque tectónico, o a través de permeabilidad secundaria (lineamientos, diaclasas o fallas), que conecta el acuífero conductor con la superficie libre del terreno. Se establecerían tres niveles de acuíferos principales. Los más profundos, correspondientes a sedimentos paleozoicos, los cuales por sus características, profundidad y permeabilidad relativa baja, no serían económicamente explotables. Luego otro acuífero superior o intermedio, correspondiente a sedimentos terciarios, que por su espesor irregular, extensión lateral y permeabilidad relativa baja a media, tendría mejores posibilidades de captación. Finalmente, el acuífero superior, correspondiente a sedimentos cuaternarios, depositados en fondos de valles, sectores más abiertos de deposición tranquila y conformados por sedimentos in consolidados y con permeabilidad relativa media a alta. Son los que tienen más aptitud para su aprovechamiento. Las referencias hidroquímicas en el sector, permiten determinar dos aspectos; en un caso el agua subterránea a través de su circulación, presenta cambios hidroquímicos activos: por un permanente contacto del agua con sectores mineralizados que influyen a través de la disolución y contaminación, determinando su salinización, endurecimiento u otros cambios de esta naturaleza. En el otro, se tiene que por el flujo rápido y poco tiempo de contacto con la roca, la mineralización es muy baja y su influencia limitada, determinando calidad aceptable para su uso. Respecto a la presencia de pozos, se hace referencia a dos pozos profundos perforados en el municipio. El primero, denominado pozo Monteagudo, ubicado en la Cabaña Porcina del mismo nombre(diciembre-1978) y, el segundo pozo existente en la comunidad: Pampa Heredia. En algunas haciendas particulares, existen algunos pozos someros excavados, con profundidades entre 5 a 8 m. En ellos se obtiene agua para consumo doméstico. Los cuadros que se presentan inmediatamente, muestran las características de los ríos de las dos cuencas en las que tiene participación el territorio Municipal, la cuenca del Amazonas y del Plata. Cuadro Nº 9. Características de los Ríos de La Sección, Pertenecientes a la Cuenca del Amazonas. Descargada Área Longitud Densidad Cuencas menores anual en Km2 drenaje (km.) de drenaje Cuencas Lt./seg. Del río El Bañado 1108,12 425,00 0,38 17940,99 Del río Piraisito 157,46 62,50 0,39 1900,00 Del río Armado 163,93 80,00 0,48 2900,00 Del río Parapetí 2319,50 932,50 0,40 55520,73 Del río Ñaurenda 192,79 81,00 0,42 2800,00 Fuente: Estudio Integrado de los RR.NN. de Chuquisaca Cuadro Nº 10. Características de los Ríos de la Sección Pertenecientes a la Cuenca del Plata 28
  • 29.
    ____________________________________________________PDM, Monteagudo, 2007- 2011 Descargada anual Longitud Densidad de Cuencas menores Área km2 en Cuencas drenaje (km.) drenaje Lt./seg. Del río Añimbo 549,83 234,00 0,42 9.900,00 Del río Puca Mayu 159,25 29,50 0,18 3.100,00 Del río Ñacamiri 573,82 273,50 0,47 10.100,00 Del río Ingre 943,12 327,12 0,34 13.100,00 Del río Yairi 155,57 41,00 0,26 2.617,50 Fuente: Estudio Integrado de los RR.NN. de Chuquisaca B.3 Riesgos climáticos y ambientales B.3.1 Riesgos Climáticos Inclemencias: entre las inclemencias más frecuentes en orden de importancia en el municipio se tienen a las inundaciones, heladas, granizadas y sequías. Dada la variabilidad de su aparición, no se tienen registros de zonas en las que se presenten de manera crítica estos fenómenos; como ejemplo, se puede mencionar que entre los últimos meses del año 2000 y primeros del 2001, se tuvieron riadas importantes en los cantones Sauces y San Juan del Piraí, los mismos provocaron daños importantes a la infraestructura caminera, así como la destrucción de cultivos y el deceso de personas. Sin embargo, no se tienen historiales de estos hechos. B.3.2 Riesgos ambientales A pesar de la riqueza natural existente al interior de las comunidades pertenecientes a la Primera Sección de la provincia H. Siles, se viene percibiendo un proceso de deterioro del medio ambiente que desencadena en las inclemencias arriba mencionadas. Algunas acciones que generan riesgos ambientales son: • Deforestación La deforestación ocasionada por el requerimiento de materia prima para producir carbón vegetal, producir leña, producir madera aserrada o habilitar nuevos terrenos de labranza, priva al suelo de su cobertura natural, exponiéndolos a una erosión acelerada: dada la topografía corriente, que es pendiente pronunciada, además se daña el suelo con el arrastre de los troncos. El Ex - Centro de Desarrollo Forestal daba cuenta de que, anualmente eran chaqueadas 1.500 Has. en esta Sección y en la de Huacareta. Considerando únicamente un potencial maderable existente de 10 m.³/Ha. Hasta la gestión de 1993 se habrían quemado alrededor de 15.000 m.³ anuales de especies maderables como el cedro, nogal, timboy, morilla, quina, palo blanco, tajibo y soto. A su vez, la misma fuente afirmaba que: existía una proliferación de motosierristas furtivos que se sumaban a esta depredación, no obstante, que apenas rescataban el jornal del día; beneficiando con su tarea únicamente a intermediarios y transportistas. 29
  • 30.
    ____________________________________________________PDM, Monteagudo, 2007- 2011 • Chaqueo y Quema La escasez de suelos agrícolas en la Sección, causado por el crecimiento vegetativo de las familias y el incremento de la actividad productiva de los agricultores, se ve reflejado en chaqueo de terrenos inapropiados, como son las faldas de colinas, cerros y cañones, practicando una depredación masiva de la cubierta vegetal con la quema del monte y el empleo mayúsculo de rollizos en los cercos trinchera. Esta práctica, de habilitar terrenos y el laboreo en pendiente aceleran la pérdida del suelo. Uno de los últimos informes de la Sub. Regional del Centro de Desarrollo Forestal de Monteagudo, indicaba la cuantía de los chaqueos y relimpias desde el año de 1991 hasta el año de 1994 con las siguientes superficies: Gestión 1991: Chaqueo = 357 Has. Relimpia = 130.5 Has. Gestión 1992: Chaqueo = 350 Has. Relimpia = 166.0 Has. Gestión 1993: Chaqueo = 260 Has. Relimpia = 6.5 Has. Gestión 1994: Chaqueo = 180 Has. Relimpia = 70.0 Has. El autodiagnóstico levantado para el año 2000, muestra una superficie chaqueada o desmontada para la circunscripción municipal, de 592 Has, mientras que la reforestada, alcanza solo a 12 Has. Casi la totalidad de las actividades de chaqueo y relimpia, no han sido autorizadas por la autoridad competente. Por otro lado, el afán de habilitar nuevas parcelas y el abandono de las antiguas avanza cada año con mucho ímpetu, destruyendo la cobertura vegetal, sin considerar que los suelos son pobres y la riqueza de nutrientes se encuentra en el follaje de los árboles; que a partir de la descomposición de la hojarasca, el suelo se nitrifica, mejora su estructura y desarrolla mayor capacidad de retener humedad. • Agricultura Migratoria Este sistema de agricultura es corriente en la Sección y se la emplea precisamente en los chacos. Una vez habilitado el terreno de pendiente, se lo explota por tres o cuatro años hasta que los rendimientos bajan y luego se lo abandona. Estos terrenos no solamente pierden su escasa fertilidad, sino su propia estructura y textura por el laboreo en pendiente y los agentes erosivos. Con esta acción, al perderse suelos y cobertura vegetal útil para el forraje, se tienen suelos totalmente degradados; cubiertos por malezas inservibles como las carahuatas y varias especies de cactáceas. • El Monocultivo El monocultivo del maíz, como el más importante en la Circunscripción Municipal, afecta a determinados nutrientes del suelo. Esto con el transcurrir de las campañas agrícolas, se constituye en una limitante de los rendimientos. 30
  • 31.
    ____________________________________________________PDM, Monteagudo, 2007- 2011 Por otra parte, al hacerse habitual el cultivo del maíz año tras año, se crea un ambiente propicio para que las plagas y enfermedades tengan un hábitat favorable y cumplan sus ciclos biológicos paralelamente a los períodos vegetativos del cultivo y adquieran, de esta manera, proporciones devastadoras como las explosiones de las plagas típicas del maíz (Heliotis spp.). • Uso de Pesticidas El mal uso de los productos químicos causa más problemas que beneficios. Su abuso no solamente elimina las plagas, si no también, a insectos beneficiosos, afecta a su vez; la salud del agricultor, su familia y el medio ambiente. Hasta el presente se sigue utilizando en los tratamientos fitosanitarios productos prohibidos y de uso restringido en el contexto agro ecológico como el Monocrotofos, Parathion, Clordimecron, Folidol y otros. Los pesticidas más peligrosos son los llamados clorados, por su alto poder de concentración y su insolubilidad en el agua, lo que le da un poder residual a largo plazo. Se conoce, por ejemplo, que el Dieldrín dura en el suelo entre 5 y 25 años. Los organoclorados se acumulan en la grasa de los animales y de ahí llegan el organismo humano mediante la carne, leche y queso. Además, generan niveles progresivos de resistencia en las plagas. Se afirma que cuando comenzó su uso masivo existían varias especies que resistían al control químico. Actualmente muchas de estas especies (insectos, hongos, bacterias y malezas) se han hecho resistentes a la aplicación de ciertos pesticidas, lo cual ocasiona la introducción irrestricta de otros agroquímicos de mayor toxicidad. El (la) comunario(a) es consciente del deterioro del medio ambiente, que es su hábitat, sabe mejor que nadie de la fragilidad de los suelos de pendiente y los muchos años que requiere un chaco para recuperar su fertilidad, con mucha razón se opone a la acción depredadora de aserraderos y carboneras; pero lamentablemente él y ella, en su afán de satisfacer las necesidades familiares, junto a sus animales, se suman al grupo de agentes que alteran el medio ambiente. • Suelo Debido a la topografía accidentada que presenta casi la totalidad de la geografía del Municipio, el suelo es considerado muy frágil y susceptible a la erosión hídrica. Esta se ve agravada por las actividades antrópicas de los agricultores como: ampliación de fronteras agrícolas a través del sistema de chaqueo y quema, pastoreo con importante tendencia intensiva y extensiva, y deforestación. En cuanto a los sistemas de producción agrícola, en general, en los cuatro cantones del Municipio, no se tienen prácticas agrarias-ecológicas adecuadas de conservación del suelo. Por esfuerzos recientes, recién se vienen introduciendo medidas de mitigación de la degradación de los suelos. • Aire En el caso del aire en el municipio de Monteagudo, se puede afirmar que gracias a la gran cantidad de flora que se tiene, el mismo, es uno de los que en mejor estado de conservación se encuentra. No se tienen problemas de contaminación sonora, polución ni de otro tipo que 31
  • 32.
    ____________________________________________________PDM, Monteagudo, 2007- 2011 afecten. Si bien las quemas en los meses de agosto crean humaredas y el uso de insecticidas, en algún caso, puede causar afecciones a la vida de los seres humanos, hasta ahora no se tienen reportes de problemas importantes al respecto. • Agua El comportamiento ambiental referido al recurso agua, es importante. El mismo está referido principalmente a dos aspectos, el primero toma en cuenta los efectos erosivos importantes causados por las excesivas lluvias que terminan degradando los suelos y provocando desastres aguas abajo; no son extrañas riadas importantes, que destruyen cultivos y viviendas, así como víctimas fatales. El segundo aspecto, toma en cuenta la importante contaminación causada por los asentamientos humanos en este recurso, puesto que son las que recogen sus desechos fisiológicos; sembrando aguas abajo los diferentes microorganismos que en estos viven, causando focos de infección importantes y permanentes; como ejemplo, se tuvieron en años pasados epidemias como las del cólera que se propagan en este medio, así como de otras afecciones intestinales importantes. C. ASPECTOS SOCIO-CULTURALES C1. Marco Histórico C.1.1 Proceso Histórico El primer pueblo fundado en la gran Nación Chiriguana por orden del Virrey del Perú don Francisco de Toledo, fue el Valle denominado por los nativos como IGUIRAPUCUTI (cuya traducción del guaraní al español es: lugar de sauce o sauzal), encomendándose tal misión al oficial Juan Lozano Machuca y a su maese de campo, Pedro de Cuellar Torre Mocha, y así en el año de 1595 se funda en la población de SAN ANTONIO DE LOS SAUCES; nominación que llevo hasta el 18 de Octubre de 1893, cambió su nombre por el de Villa de Monteagudo en homenaje y memoria del ilustre personaje del grito libertario del 25 de mayo de 1809, Dr. José Bernardo de Monteagudo. Por efecto de la Ley del 13 de Octubre de 1850 “Se erige en provincia Azero y su capital será el pueblo de Sauces y los demás que están situados entre los ríos Azero y Pilcomayo” en el Departamento de Chuquisaca¨. Posteriormente se denomina la Provincia Hernando Siles compuesta por dos secciones municipales: La Primera Sección comprende el cantón Sauces con su centro mas poblado y a la vez capital del municipio: Monteagudo, San Juan del Pirai, Fernandez y Pedernal; la Segunda Sección está integrada por San Pablo de Huacareta, Añimbo, rosario del Ingre y Ñacamiri. Debido a su crecimiento comercial y productivo, fue declarada ciudad, por una resolución de la cámara de senadores. La nueva ciudad se alza hoy majestuosa y progresista en el sudeste Chuquisaqueño, constituyéndose en la segunda ciudad en importancia después de sucre Desde el descubrimiento de la producción hidrocarburífera, Monteagudo se convirtió en un centro de trabajo, comercio, inversiones y producción agroindustrial. En esta ciudad se encuentran las autoridades político - administrativas, educativas, médicas y religiosas de toda la provincia. 32
  • 33.
    ____________________________________________________PDM, Monteagudo, 2007- 2011 El Municipio de Monteagudo instituye sus símbolos el 20 de Agosto del 2000, al celebrar el aniversario cívico de la Capital Sauceña, el Honorable Concejo Municipal de la Sección capital de la Provincia Hernando Siles instituyó oficialmente el himno, escudo y los colores de la bandera de Monteagudo. C.1.2. Proceso Histórico de Ocupación Territorial En Sucre se llamaba a esta provincia “La Frontera”, porque en ella empezaba el dominio chiriguano, muy difícilmente reducido en años atrás por los blancos. Tan cierto es esto que el traslado del centro poblado se debió a que el pueblo fue destruido por una incursión de los chiriguanos, quedando únicamente las ruinas de Capilla Vieja, como se conocen hoy los restos del antiguo poblado. A los habitantes de la región se los llamaba en Sucre “Adentreños” y “cambas”, en tanto que a los oriundos de Padilla hasta Sucre, se les denominaba de “afuereños”, “quechuas” o “collas”. El tema de la inmigración hacia este Municipio tuvo su auge en tiempos en que la explotación de petróleo tenía importantes volúmenes de producción, otro factor importante fue la intervención de la Corporación Regional de Desarrollo de Chuquisaca, la misma que generó diversos proyectos de desarrollo en la región. C.2 Demografía C.2.1 Población por edad y Sexo De acuerdo a proyecciones oficiales, la Primera Sección Municipal Monteagudo tiene una población de 28.546 habitantes considerando la población total de la provincia en 39.094, se concluye que el municipio Monteagudo, concentra al 73,02% de la población provincial. Cuadro 11. Población Total Año 2005 Edad Hombres Mujeres Total 0-4 2.183 2.072 4.255 5-9 2.363 2.224 4.587 10-14 2.086 1.913 3.999 15-19 1.661 1.100 2.761 20-24 1.030 845 1.875 25-29 1.063 929 1.992 30-34 938 847 1.785 35-39 790 720 1.510 40-44 664 610 1.274 45-49 525 501 1.026 50-54 435 427 862 55-59 379 382 761 60-64 315 299 614 65-69 274 259 533 70-74 168 175 343 75-79 108 132 240 80 y + 57 72 129 TOTAL 15.039 13.507 28.546 Fuente: INE Proyección 2005 33
  • 34.
    ____________________________________________________PDM, Monteagudo, 2007- 2011 La población del cantón Sauces alcanza al 72.07% de la sección municipal, de este, el 47.9% vive en el principal centro urbano conformado por: Monteagudo, Candúa, y San Miguel de las Pampas; es decir 9142 habitantes. Cuadro 12. Población por sexo y edad -2.500 -2.000 -1.500 -1.000 -500 0 500 1.000 1.500 2.000 2.500 0 -4 5-9 10 -14 15-19 2 0 -2 4 2 5-2 9 3 0 -3 4 3 5-3 9 4 0 -4 4 4 5-4 9 50 -54 55-59 6 0 -6 4 6 5-6 9 Hom bres 70 -74 M ujeres 75-79 80 y + Fuente: INE proy. 2005 El municipio de Monteagudo tiene una población total de mujeres jóvenes entre 19 a 26 años, de 1372 personas: 919 rurales y 453 urbanas. Es decir que el doble de la población femenina urbana juvenil habita en áreas dispersas. Los hombres jóvenes son 1558: 1141 rurales, es decir, la mayoría de los jóvenes habitan en área rural y 417 son urbanos (26.7%) que habitan en la ciudad de Monteagudo. Cuadro 13. Población por Cantón y Sexo de la Sección Municipal (Año 2005) Cantón Hombres % Mujeres % Total % Sauces 10.603 37,2 9.955 34,9 20.558 72.07 San Juan del Piraí 1.955 6,8 1.499 5,3 3.454 12.10 Pedernal 1.248 4,4 1.026 3,5 2.274 7.93 Fernández 1.233 4,3 1.027 3,6 2.260 7.91 Total 15.039 52,7 13.507 47,3 28.546 100 Fuente: INE Proyección 2005 Las cifras indican que en el municipio hay mayor número de hombres respecto de las mujeres, de acuerdo a información primaria, esta diferencia se presenta por que ellas migran o son llevadas a las ciudades; a objeto de trabajar como Trabajadoras del Hogar. 34
  • 35.
    ____________________________________________________PDM, Monteagudo, 2007- 2011 C.2.2 Porcentaje poblacional en relación al total nacional y departamental Cuadro 14. Población por Sexo en relación al Total Nacional departamental y Provincial Hombres Mujeres Total Porcentaje Nacional 4.698.293 4.728.926 9.427.219 100% Departamental 296.780 305.043 601.823 6,4% Provincial 20.690 18.404 39.094 6,5% Seccional 15.039 13.507 28.546 73% Fuente: INE Proyección 2005 C.2.3 Número de hogares y promedio de miembros por hogar De acuerdo a la información obtenida, el total de hogares en el Municipio alcanza a 5.526 hogares; el área urbana concentra a 1.947 de hogares con el 35,23% del total Municipal, el área rural concentra a 3.579 hogares equivalentes al 64,77 % del total Cuadro 15. Número de Hogares y Promedio de Miembros por Hogar Promedio Cantón Hogares % Habitantes Miembros x Hogar Sauces (Área Urbana) 1.947 35,23 9.868 5,1 Sauces (Área Rural) 2.103 38,07 10.690 5,1 S. J. del Piraí 617 11,16 3.454 5,6 Pedernal 446 8,07 2.274 5,1 Fernández 413 7,47 2.260 5,5 Total / promedio 5.526 100 28.546 5,2 Fuente: Fuente: INE Proyección 2005 C.2.4. Densidad El Municipio de Monteagudo presenta una distribución heterogénea en todo su territorio; puesto que el cantón Sauces cobija a la ciudad de Monteagudo, cuya densidad poblacional alcanza alrededor de 14.29 hab./km.², en comparación con los demás cantones que tienen densidades más bajas. A excepción de la ciudad de Monteagudo y Candúa, consideradas como centros urbanos, las otras poblaciones son definidas como dispersas. Si bien se tienen comunidades nucleadas, su aglutinamiento no se debe a un asentamiento planificado; es resultado de determinadas características topográficas y/o a la disponibilidad de determinados recursos, esta realidad, se convierte en una limitante para que las mismas accedan a servicios básicos por los altos costos que estos implican. 35
  • 36.
    ____________________________________________________PDM, Monteagudo, 2007- 2011 C.2.5 Estructura de Población Rural y Urbana Cuadro 16. Área geográfica por sexo, edad, Estado civil de la población de 15 años a más Conviviente, Soltero/ Casado/ Separado/ Divorciado/ Viudo/ ÁREA SEXO EDAD TOTAL Concubino/ Soltera Casada Separada Divorciada Viuda Concubina 15-19 907 875 5 27 - - - 20-29 1406 736 210 446 8 4 2 30-39 1104 219 564 302 11 5 3 40-49 826 111 552 122 11 15 15 HOMBRE 50-59 635 69 446 57 7 7 49 60-69 441 39 272 41 13 7 69 70-79 237 20 145 18 2 5 47 80-89 71 6 41 4 1 - 19 90-98 22 - 10 1 - - 11 RURAL 15-19 596 426 20 145 3 - 2 20-29 1121 281 361 461 11 3 4 30-39 985 134 591 230 13 4 13 40-49 770 82 496 135 9 7 41 MUJER 50-59 519 31 365 49 8 8 58 60-69 392 19 224 28 6 5 110 70-79 242 11 97 19 4 2 109 80-89 76 6 23 2 - - 45 90-98 19 1 3 - - - 15 15-19 530 520 2 4 4 - - 20-29 472 292 106 71 - 2 1 30-39 377 75 238 52 4 7 1 40-49 308 28 242 22 5 7 4 HOMBRE 50-59 170 12 134 13 1 4 6 60-69 110 4 80 5 2 4 15 70-79 61 2 40 1 - 3 15 80-89 23 2 9 1 - - 11 90-98 7 - 2 - - 1 4 URBANA 15-19 509 467 8 31 2 1 - 20-29 541 233 183 108 7 7 3 30-39 447 75 295 48 12 10 7 40-49 301 39 216 15 8 12 11 MUJER 50-59 187 27 111 11 5 12 21 60-69 133 18 57 4 6 5 43 70-79 97 7 40 - 1 3 46 80-89 32 2 5 - 1 - 24 90-98 9 - - 1 - - 8 Fuente: INE 2001 De 1141 hombres jóvenes rurales, 717 están solteros (62%), 110 casados y 308 son convivientes (36.6% están emparejados); 6 están separados o divorciados. Respecto a las mujeres jóvenes rurales, de 919, 275 están solteras, hay 226 casadas y 406 convivientes: contrariamente a los varones, la mayoría está emparejada (68.7%). 11 mujeres jóvenes se han separado o divorciado. Por tanto, hay una diferencia de 32 puntos porcentuales de diferencia entre hombres y mujeres rurales que ya asumen otro tipo de responsabilidades más. 36
  • 37.
    ____________________________________________________PDM, Monteagudo, 2007- 2011 Respecto al área urbana, son 417 hombres jóvenes y 453 mujeres jóvenes, de las cuales 204 están casadas o concubinadas (45%), frente a 111 varones (26.6%). Esto significa que tanto en área urbana como rural, son las mujeres quienes se casan o conviven a edades más tempranas que los hombres, quienes permanecen solteros por más tiempo. También hay más mujeres separadas que hombres: 16 frente a 7. C.3 Dinámica Poblacional C.3.1 Emigración Las causas para la emigración de la población urbana y rural del municipio de Monteagudo, entre otras, se deben principalmente a la búsqueda de trabajo y para la continuación de sus estudios superiores. Se puede considerar que los lugares receptores de esta migración son los departamentos de Santa Cruz, Sucre y Cochabamba, le siguen en orden de importancia los municipios de Camiri y Yacuiba. También es considerable la emigración que se presenta hacia el exterior, principalmente hacia la república de Argentina y en estos últimos años hacia Europa (España, Italia) en busca de trabajo, para ayudar económicamente a sus familias Las edades de los emigrantes temporales por motivos de estudio están entre los 15 años y los 27, las épocas corresponden a los calendarios de estudio, ya sea de la universidad como de los diferentes colegios secundarios; el sexo de los involucrados en este fenómeno migratorio corresponde casi en igual proporción a hombres y mujeres, llevando ligera ventaja el sexo femenino. C.3.2 Inmigración No se tiene registro de inmigración temporal al Municipio; sin embargo, se sabe que se tiene un flujo de inmigrantes del área rural, al igual que de otros municipios aledaños hacia el centro urbano, en épocas de post cosecha; por el interés de estar más próximos a los mercados de consumo y disponibilidad de servicios De acuerdo a información levantada, se puede decir que el flujo de inmigrantes ha disminuido considerablemente en los últimos años por diferentes factores, entre ellos, por la falta de tierras agrícolas y la poca oferta de trabajo existente en la zona. El CNPV del año 2001 establece que el 60% de la población de la Sección es oriunda del territorio municipal, y el 40 % de la población total, es inmigrante; los mismos que en el transcurso de las décadas 70 y 80 se han asentado definitivamente en la Sección y en la Provincia. La Sección, así como la Provincia, se caracteriza por ser receptora de inmigrantes que provienen principalmente de las provincias: Padilla, Zudáñez, Tomina, Yamparáez y Azurduy. De acuerdo a la información del INE la tasa de migración neta (x 1000) es de -15.93 37
  • 38.
    ____________________________________________________PDM, Monteagudo, 2007- 2011 C.3.3 Tasa de Natalidad La tasa de Natalidad del municipio de Monteagudo es de 35.2 por mil C.3.4 Tasa de Mortalidad General, materna e infantil La Tasa de Mortalidad en el Municipio es baja, la distribución de centros de atención sanitaria en sitios estratégicos puede ser uno de los factores para que coadyuven a que esta tasa sea reducida. Cuadro Nº 17. Tasa de Mortalidad GENERAL MATERNA INFANTIL 3 de cada 1000 habitantes 250 de cada 100000 personas* 55,55 de cada 1000 nacidos vivos Fuente: CNPV. 2001 * C.3.5 Tasa de crecimiento poblacional Según el resultado del CNPV efectuado el año 1992 - 2001, la tasa de crecimiento ínter censal es de 0,53 %, mientras que la tasa de crecimiento del departamento es de 1,71 % y la tasa de crecimiento poblacional para la provincia Hernando Siles en el periodo 1992 – 2001 es de 0,38 %; los datos referidos a la provincia Hernando Siles y por municipio se presenta en el siguiente cuadro. Cuadro Nº 18. Provincia Hernando Siles: Población por Sexo e Indicadores (Según Provincia – Municipios, Censos 1992 – 2001) Tasa de Sección de CENSO 1992 CENSO 2001 Crecimiento Provincia Ínter censal Hombres Mujeres TOTAL Hombres Mujeres Total 1992-2001 MUNICIPIO Primera Sección 12891 12349 25240 13823 12681 26504 0,53 % Monteagudo Segunda Sección 5271 4744 10015 5325 4682 10007 -0,01 % Huacareta TOTAL PROVINCIA 18162 17093 35255 19148 17363 36511 ----- Fuente: INE – CNPV 2001 C.3.6 Esperanza de vida La esperanza de vida para la población del municipio, según el Censo nacional de Población y Vivienda del 2001, es de 58 y 65 años, un año más que la esperanza de vida a nivel de la Provincia Luís Calvo, siendo sólo inferior a la esperanza de vida de los Municipios de la Provincia Tomina que tienen entre 60 y 63 años. 38
  • 39.
    ____________________________________________________PDM, Monteagudo, 2007- 2011 C.4. Base Cultural de la población C.4.1 Origen étnico El marco étnico histórico de la provincia Hernando Siles, fue investigado y descrito en el “Diagnóstico Socio - Económico de la Provincia” en el año 1994, trabajo realizado por ACLO el cual lo citamos in-extenso por su profundidad y reflejo fiel del acontecer de la zona. La provincia Hernando Siles, como se mencionó antes, ha sido durante varios siglos, una zona de “fronteras” donde se produjeron choques entre grupos de diferente origen étnico y cultural; basta recordar, los principales conflictos y sus consecuencias. • Los Pobladores Antiguos Los primitivos grupos de cultura paleolítica que habitaban la faja subandina, fueron desalojados por pueblos de origen arawak que se habían desplazado desde las regiones del alto Amazonas y la Hoya Orinoquense. Entre estas gentes estaban los Chané que se establecieron en áreas propicias para la agricultura, como las orillas del río Parapetí, en su curso medio. Los Chané, a su vez, sufrieron la embestida de los Tupi - guaranís por el Sudeste y quedaron sujetos a estos últimos. Según la tradición Guaraní, recogida por varios autores, los antepasados de los actuales Chiriguanos llegaron a territorio boliviano en sucesivas migraciones que se realizaron, aproximadamente, desde unos dos siglos antes de la llegada de los españoles. Todavía no están muy claras las motivaciones para estos movimientos; sin embargo, una razón importante parece que fue la presión de la población sobre recursos subsistenciales limitados. El idioma Chané desapareció como lengua general de la zona y fue reemplazado por el guaraní. Pero éste recibió tantas influencias del idioma de los vencidos, que el guaraní, que actualmente se habla en la Provincia es entendido con cierta dificultad por los hablantes del guaraní de otras regiones del Chaco. Igual situación pasa con las costumbres, las creencias religiosas y otras actividades que se entremezclaron para formar lo característico de una forma de vida: la Chiriguana. • La Rebeldía Chiriguana Una de las características que más mencionan los analistas, al hablar de los chiriguanos o cambas, es el espíritu rebelde de éstos últimos. La revisión de algunos de los más importantes alzamientos entre los muchos producidos desde la primera presencia española hasta el primer cuarto de siglo actual, nos da una idea del por qué de este espíritu rebelde. Cuando llegaron los primeros españoles a América, los chiriguanos ya estaban avecindados en los numerosos cañones de la zona, y aún más se habían animado a explorar las tierras de la montaña. En estas expediciones eran apoyados por sus hermanos del Sur. 39
  • 40.
    ____________________________________________________PDM, Monteagudo, 2007- 2011 Esta primera muestra de amistad y benevolencia que permitió el ingreso de los blancos fue repetida con otros expedicionarios. Pero, muy pronto los indígenas cambiaron de opinión ante la conducta de los españoles. Los primeros expedicionarios estuvieron sólo de paso por la zona que actualmente constituye la provincia Hernando Siles. En cambio, los que vinieron después lo hicieron con el propósito de establecerse allá y criar ganado. Por lo tanto, después de elevar ante la Real Audiencia una “solicitud de amparo” en la posición de tierras que les interesaban, procedían a ocuparlas introduciendo ganado. Los animales causaban destrozos en los sembradíos de los chiriguanos y estos, naturalmente, reaccionaban quemando puestos ganaderos, matando a los peones, y llevándose consigo el ganado. Los españoles, a su vez, respondían atacando los rancheríos indígenas, quemando y matando a su paso. Estas incursiones cuando se realizaban en forma organizada y al amparo oficial recibían el nombre de “entradas generales”. En la época colonial, se cumplieron varias de ellas y con cada una se fue consiguiendo la retirada de los cambas hacia terrenos cada vez menos fértiles. Quizás en ninguna otra parte del territorio nacional, como en esta zona, ha existido una resistencia tan violenta y prolongada a los blancos. Una cronología histórica que resalta estos acontecimientos, es la siguiente: 1560: Violenta sublevación general que casi acaba con todos los primeros colonos blancos. 1773: Rebelión en Tomina, Tarija y Santa Cruz que se había estado gestando desde 1769. 1779: Nueva revuelta que se extiende hasta Mizque (en Cochabamba). Primera invasión a Sauces (hoy Monteagudo), fue sofocada con una entrada general desde diferentes puntos: Pomabamba (Azurduy), Cinti, Santa Cruz y Tarija Las causas de este alzamiento se deben a abusos tales como el repartimiento que se hizo de chiriguanos en los valles de Tarija y al haberles los españoles quitado sus hijos y vendido por el vil precio de una jerga o de un terreno. 1804: Asaltos a haciendas y poblaciones, entre las que estaba Sauces. Represión violenta (dirigida por Francisco de Paula Sanz). 1840: Rebelión dirigida por el cacique Caripé. 1875: Últimas revueltas de importancia. La primera le costó a los chiriguanos la pérdida de localidades, como el Ingre. 1892: La rebelión de 1892, dirigida por el Apiaquaiqui Tumpa, terminó en una espantosa carnicería. Los rebeldes sobrevivientes fueron distribuidos entre los misioneros y los hacendados, “personas honorables, del catolicismo reconocido, que habían ayudado en la campaña”, o remitidos a Sucre para ser empleados como sirvientes. De esta manera se había conseguido el propósito tan largamente buscado: la pacificación de los chiriguanos. Sin embargo, en los primeros veinte años de nuestro siglo todavía se escuchaba de una que otra hacienda asaltada o del robo de algunas cabezas de ganado. 40
  • 41.
    ____________________________________________________PDM, Monteagudo, 2007- 2011 En la Provincia ya no había más centros de misioneros y la mayoría de los cambas estaban bajo la “protección” de los hacendados, sin la posibilidad de agruparse y formar un amplio frente de resistencia como lo hicieran otrora. El guaraní ya no poseía tierras propias, sus jefes, habían sido muertos y hasta su paraíso (Ivoca) había sido conquistado por los blancos. La rebeldía cedió su lugar a la sumisión infantil, la independencia a la servidumbre y el esfuerzo productivo se convirtió en obligada indolencia que hoy se considera una característica propia del camba. La gran expansión de las estancias en los años anteriores a 1800, parece que coincidió con la aparición de una epidemia de viruela entre los chiriguanos que diezmó a la población. Una vez constituido el Alto Perú en República Independiente, prosiguió el ritmo de expansión de las haciendas en razón de las concesiones de tierras que se hizo favoreciendo a los militares patriotas, que de algún modo, habían intervenido en la Guerra de la Independencia. Todo esto a pesar de que numerosos contingentes chiriguanos habían intervenido en favor de la causa de la Independencia, ayudando a los guerrilleros Umaña, Zárate y Padilla. La naciente República olvidó que también habían luchado por ella los caciques Caraipata y Cumbay (quien ostentaba el grado de general de los ejércitos patriotas) y permitió fuesen desposeídos de gran parte de sus tierras. A principios de siglo XVII se establecieron los primeros centros misionales en la Provincia. Pero, la vida de estos fue muy efímera. Recién un siglo más tarde se establecieron misiones con cierto grado de permanencia en Azero y Sauces. Una idea de la importancia de las reducciones en la Provincia nos la da una carta de Fray Francisco del Pilar en la que indica, que para 1791, existían de 7.700 personas en reducción. Los indígenas, ante las alternativas de aceptar las estancias o las reducciones, se decidieron por estas últimas, como un mal menor. Por lo menos, en ellas se atendía a los enfermos, se proveía de ropa a quienes la necesitaran y se les permitía un día de descanso semanal. En los años de Guerra por la Independencia (1810 -1825) las misiones ya no recibieron regularmente el soporte que les proporcionaban las Cajas Reales y los misioneros abandonaron sus centros de trabajo. En algunos casos, las reducciones siguieron manteniéndose como centros de población chiriguana. Pero en la mayoría de los casos, se establecieron en ellas los militares patriotas o parientes de ellos. Probablemente, algunas costumbres que hoy existen en las haciendas son supervivencias de otras existentes en las reducciones. Este es el caso, por ejemplo, de la dotación de ropa a los peones guaraníes por el patrón de la hacienda o la preparación colectiva de los alimentos para los cambas y sus familias. • El Impacto de Gente Extraña La faz de la Provincia fue cambiada, lentamente al principio, para adquirir en los últimos tres decenios características muy propias que la distinguen entre las demás de Chuquisaca. Dos fuerzas, “hacendados” y “afuereños” han sido elementos muy importantes en estas transformaciones. 41
  • 42.
    ____________________________________________________PDM, Monteagudo, 2007- 2011 • Los Hacendados El sistema hacendario, que ha caracterizado ciertos sectores de la Provincia, tiene sus orígenes en dos diferentes tipos de acción emprendidas por los españoles al ingresar en estos territorios: Las “posesiones de tierra” y las “Reducciones Misioneras”. Las primeras, fueron el resultado de las peticiones de exsoldados que generalmente no habían podido conseguir encomiendas en los valles y tierras altas. Al principio, casi durante siglo y medio (1600-1750), los “estancieros” como se los llamaba por entonces, ni siquiera tenían residencia estable en los lugares donde medraba su ganado. Precisamente, la fundación del pueblo de San Antonio de los Sauces (1595) por Juan Lozano Maduca tenía por finalidad garantizar la seguridad de los colonos. Pero, parece que esta garantía no fue muy segura, ya que en repetidas ocasiones los “bárbaros” asaltaron el pueblo. Sin embargo, pese a todos los contratiempos, las estancias iban creciendo en número y llegaban cada vez más hacia el Sur. Como una muestra del avance territorial de los españoles, señalamos las tierras de Uruguay, Ibibobo, Tayarenda y otras. El sistema hacendario inició su apogeo con la masacre de 1892 y tuvo plena vigencia en toda la Provincia hasta la Guerra del Chaco. El período comprendido entre 1880 y 1920 corresponde, también, al de estructuración económica y política-administrativa de la Provincia y a la formación de los pueblos que actualmente son de cierta categoría como: Rosario del Ingre fundada en 1877, adquiere una gran importancia como puesto de arrieros (en su mayoría cochabambinos) que venían de la Argentina trayendo mulas y asnos, y bajaban con tejidos de lana, harina, coca y otros artículos. Al mismo tiempo, era la más importante feria de ganado vacuno de la región ya que este era adquirido en el lugar por los comerciantes para ser luego conducido el Norte Argentino que en aquella época era el mayor mercado para la carne de res del Chaco Boliviano. Monteagudo adquirió relieve como centro de ferias donde se efectuaba un activo intercambio de productos. Los del lugar adquirían cerveza, coca y telas de La Paz y Cochabamba, alcohol de Santa Cruz, y diversidad de artículos manufacturados que traían de la Argentina algunos comerciantes tarijeños y cochalas. A los otros departamentos, en cambio, se llevaba maíz, ají y otros productos. Como una necesidad emergente del activo tráfico comercial, se mejoraron los caminos habiéndose incluso construido un puente sobre el río Azero (donde actualmente se encuentra el puente del camino carretero Sucre - Monteagudo). 42
  • 43.
    ____________________________________________________PDM, Monteagudo, 2007- 2011 • Los Afuereños La gente del lugar designa así a aquellas personas que residen actualmente en Hernando Siles, pero que han nacido en otras provincias. La Guerra del Chaco movilizó, por primera vez en muchos años, gente de los más apartados rincones del país hacia el sudeste. Muchos de los ex soldados se quedaron en las provincias vecinas al área de lucha. Pero muchos más (llegados a sus lugares) empezaron a buscar nuevas tierras donde poder trabajar. De esta manera, se produjo un paulatino movimiento de campesinos de las provincias Tomina y Azurduy hacia Hernando Siles. Casi simultáneamente se producían otros dos hechos que tendrían repercusión en la vida de la provincia: El descubrimiento de petróleo en Camiri (1927) y la introducción del transporte automotor que sustituyó ventajosamente, en toda la República, a las recuas de mulas. Los arrieros ya habían perdido su importancia de antaño muchos de los que provenían de Tarija abandonaron sus actividades comerciales y se establecieron definitivamente en el Sur de la Provincia. Por lo demás, en el orden político - civil, la vida de los ciudadanos estaba llena de peripecia y sujeta al arbitrio de las autoridades. El abigeato era una práctica muy extendida y ladrón descubierto en pleno robo era sometido a la “ley del colgamiento” sin más preámbulos. La declinación de la actividad comercial en la Provincia, coincidió también con la aparición de epidemias que determinaron una disminución súbita de la población. • Historia Contemporánea Pasados los estremecimientos que produjo la Guerra del Chaco el panorama que se había configurado, en líneas generales, era el siguiente: En el Norte, grupos de campesinos Tomineños y de Azurduy se habían establecido en antiguas haciendas ganaderas cultivando parcelas de terreno que les habían sido concedidas “en préstamo” por los propietarios. En el pueblo de Monteagudo, se quedaron a radicar algunos de los comerciantes que antes acostumbraban llegar “sólo por la feria”, En el Sur, se habían quedado algunos chapacos. Los chiriguanos vivían en el sector ubicado al Sur de Monteagudo (Ingre, Huacareta, San Juan y los cañones intermedios) como peones de las haciendas establecidas allí. Como resultado del azote de la peste rábica (1959-1960) muchos ganaderos se vieron obligados a dedicarse a la agricultura y muchas haciendas, ya sin ganado, fueron prácticamente abandonadas por sus dueños. El cultivo del maíz adquirió particular importancia para la cría y engorde de cerdos que, desde entonces, se constituyó en la principal actividad de los ganaderos de la zona. 43
  • 44.
    ____________________________________________________PDM, Monteagudo, 2007- 2011 En los Cantones (Fernández, Pedernal) donde había una mayor densidad de población y en los que había practicado alguna forma de “loteo” de los terrenos, la Reforma Agraria limitó su acción a la adjudicación de parcelas a los expeones, preferentemente en los sectores de la hacienda donde antes aquellos tenían sus cultivos. En estas circunstancias, los nuevos colonos que iban llegando se encontraron con que ya no había más tierras vacantes para ellos y se produjo un arreglo que aún subsiste: Los recién llegados se quedaban como “arrimantes” de un campesino dotado por Reforma Agraria, recibía un pedazo de tierra para trabajarla, pero no adquirían por ello el derecho de propiedad sobre el terreno. Ellos a su vez, se comprometían a ayudar en las faenas agrícolas del dueño de las tierras. Este arreglo se ha tornado muy común, especialmente en comunidades, del Norte como Potreros, Fernández, Roldana y Chapimayu. En el Sur, en cierta medida, se produjo una reforma. en algunos casos, hubo posesión y parcelación “de facto”, se procedió a la dotación de tierras a los peones. En la mayoría, sin embargo, la situación de tenencia de la tierra no varió con respecto a la que prevalecía antes de 1952. En resumen, existen tres realidades al interior de la provincia H. Siles y de la Sección Municipal, que puede definirse de la siguiente manera: El chiriguano, sin tierras, explotado y dependiente, arrinconado en una parte del país que antes fuera del todo suyo. Mantiene su propia cultura, pero acomoda a una situación de sumisión feudal a la hacienda. En la provincia se lo conoce corrientemente con el nombre de camba o guaraní y los que no pertenecen a este grupo se llaman a sí mismos “cristianos”. El hacendado con tierras, colonos, ganado y una tradición cultural de raigambre europea. El afuereño, con y sin tierra. El primero, agricultor o pequeño ganadero, con tradiciones y costumbres que son una mezcla de lo antiguo y lo nuevo, haciendo un esfuerzo para mejorar sus condiciones de vida. El segundo, agricultor con iguales costumbres y tradiciones que el primero, más con el problema de no tener aún tierra propia en el lugar donde actualmente vive. Se puede establecer, todavía una cuarta categoría: Los afuereños sin tierras que residen en Monteagudo y constituyen la mayoría de su población. Ellos son los comerciantes, los empleados de organismos privados y estatales, y los profesionales independientes (Fuente: Estudio Socioeconómico / Provincial ACLO - 1974). • Organización de los Pueblos Originarios El pueblo Guaraní está estructurado a través de las Capitanías Comunales donde existe un Capitán comunal o Mburuvicha guazú, cada una de estas comunidades cuenta con un PISET (Producción, Infraestructura, Salud, Educación y Tierra y Territorio), una instancia superior a esta es la Capitanía Zonal que esta constituida por representantes de comunidades de una zona. En el caso de Monteagudo, se cuenta con un Consejo de Capitanes, y la otra instancia 44
  • 45.
    ____________________________________________________PDM, Monteagudo, 2007- 2011 superior es el Distrito donde pueden involucrarse una o más zonas, y posteriormente la asamblea del pueblo Guaraní APG. Es importante mencionar que en el caso de los Municipios del Chaco Chuquisaqueño existe un consejo de capitanes, este consejo tiene un Directorio que agrupa a los representantes zonales del Chaco Chuquisaqueño. Los niveles de representación están dados por los Capitanes Comunales, que tienen la representación de la comunidad y los capitanes zonales de la zona, en todo caso existe un correspondencia directa con el Consejo de Capitanes. C.4.2 Idiomas El castellano se ha convertido en la lengua oficial del municipio siendo muy reducido el número de personas que hablan Guaraní, identificándose cuatro comunidades consideradas pueblos indígenas que son: Cañadillas, Casapa, Ñaurenda e Itapenti. C.4.3 Religiones y creencias Los antecedentes de colonización española marcan el predominio de la religión católica en la zona. En los últimos años, aparece como un nuevo fenómeno diversas iglesias cristianas, las mismas que están en periodo de consolidación de su accionar. C.4.4 Calendario festivo y ritual Dados el elevado índice de inmigrantes a la zona, prácticamente el calendario festivo y ritual vigente en el Municipio está directamente relacionado a acontecimientos de connotación departamental y nacional; exceptuando el aniversario de creación del poblado. Los acontecimientos conocidos como los más importantes son: 20 de agosto la mas trascendente donde se degusta el plato típico de Monteagudo el lechón de cerdo al horno, otras fechas se destacan las fiestas patrias, carnaval, semana santa, etc. C.4.5 Posición de las Mujeres frente a los varones Históricamente el chaco, encubre una cultura machista, influenciada de alguna forma por la cultura guaraní, quienes en el pasado y en el presente no permiten por cuenta propia la participación de “sus” mujeres en reuniones o la toma de decisiones, peor aún la posibilidad de que una mujer tome la representación comunitaria, tal vez de las mujeres pero nunca de la capitanía. En los eventos desarrollados para el Plan de género, se confirmó que además, se ejerce en el municipio, diferentes tipos de violencia contra la mujer, niños/niñas y adolescentes: física, psicológica en los hogares de parte del esposo hacia la mujer e hijos/as, y de parte de la madre hacia las/los hijos, se conocen casos de violaciones que no son denunciados. Algunos casos denunciados en el SLIM el 2006 ascienden a 79. 45
  • 46.
    ____________________________________________________PDM, Monteagudo, 2007- 2011 C.5 Educación C.5.1 Educación formal C.5.1.1 Estructura institucional: número, tipo y cobertura de establecimientos La Estructura Institucional de la Dirección Distrital de Educación del Municipio, contempla dos niveles: Un consejo Técnico distrital y otro técnico de recursos humanos. El nivel operativo, se erige considerando tres niveles de Direcciones de Núcleo, Direcciones de Unidades educativas, Personal docente administrativo y de servicios; todos estos componentes cuentan a su vez, con organizaciones establecidas de control social. La Dirección Distrital de Educación del Municipio de Monteagudo, presenta la siguiente estructura orgánica: EQUIPO G. MUNICIPAL DIRECCIÓN COMITÉ JUNTA DE MULTISECTORIAL DISTRITO DISTRITAL DE MUNICIPAL DE EDUCACIÓN EDUCACIÓN CONSEJ0 TECNICO TECNICO DE RECURSOS DISTRITAL HUMANOS DIRECCIONES DE NÚCLEO JUNTA DE NÚCLEO DIRECCIONES UNIDADES JUNTA EDUCATIVAS ESCOLAR PERSONAL DOCENTE, ADM. COMITÉ Y SERV. PP.FF. NIVEL INICIAL NIVEL PRIMARIO NIVEL SECUNDARIO La Dirección Distrital de Educación Rural de Chuquisaca, cuenta en la Provincia con una Supervisión Regional, que está conformada por Supervisoras Zonales (A, B y C). Bajo la Dirección Distrital Urbana Provincial, Zona C, funcionan los ciclos Pre - básico, Básico, Intermedio y Medio y un Centro Integrado de Adultos, a nivel fiscal y particular, todo ello, en la ciudad de Monteagudo. 46
  • 47.
  • 48.
    ____________________________________________________PDM, Monteagudo, 2007- 2011 De acuerdo a los datos obtenidos, en el área rural de la Sección, funcionan 8 escuelas centrales o núcleos escolares, de estos núcleos escolares dependen 59 Escuelas Seccionales, a esto se añade un núcleo urbano con 8 escuelas seccionales, todas dentro del régimen fiscal. La estructura educativa en la ciudad de Monteagudo y en el área de Candua es completa, pero en el área rural la mayoría de las escuelas cuentan sólo con primaria. Cuadro Nº 19. Número, Tipo y Cobertura Educativa UNIDAD EDUCATIVA H M TOTAL UNIDAD EDUCATIVA H M TOTAL NUCLEO BERNARDO MONTEAGUDO NUCLEO SAN JUAN DEL PIRAY Bernardo Monteagudo 185 159 344 Fidencio Mostajo 168 119 287 Dolly Borja de Mendoza 114 116 230 Naranjos 15 4 19 Max Fernández Rojas 207 275 482 Yajo Pampa 14 5 19 María Vargas de Valda 346 376 722 6 de Junio 40 35 75 Raquel Loayza de Esprella 211 209 420 Cortaderal 10 18 28 República de Venezuela 200 231 431 Agua y Leche 11 4 15 Lucio Siles Morales 303 300 603 El Bañado 9 9 18 Mariano 133 164 297 NUCLEO INGAVI Jorge Vargas Menduiña 229 210 439 Ingavi 70 55 125 NUCLEO CANDUA Despenzas 27 25 52 Reveca de la Vega 337 733 1070 La Capilla 20 20 40 Bartolo 18 24 42 Palmarcito 35 30 65 Bohorquez 11 13 24 Pampa la Lima 10 8 18 Capilla Vieja 13 9 22 Yana Yana 11 9 20 El Bañado 9 12 21 NUCLEO SAN MIGUEL DEL BAÑADO Maycha Mayu 33 31 64 San Miguel del Bañado 107 92 199 Pampa Heredia 28 22 50 Casapa 10 16 26 Pozuelos 40 35 75 Santiago de Cerrillos 46 27 73 San Miguel de las Pampas 49 44 93 Itapenti 13 10 23 Sivinga Mayu 10 10 20 San Pedro del Parapety 23 22 45 Yaconal 23 22 45 Tacuara 6 11 17 Mataral 8 20 28 Ñaurenda 16 18 34 Alto Casadero 11 5 16 Pucamayu B 11 8 19 NUCLEO CHAPIMAYU NUCLEO PIRAYMIRI Chapi Mayu 87 64 151 Juana Azurduy de Padilla 118 101 219 Canizal 23 25 48 Sauce Mayu 35 21 56 Chajrapampa 13 7 20 Valle Nuevo 77 61 138 Limonar 20 24 44 Villa Fernandez 24 40 64 Pedernal 52 40 92 Vallecitos B 26 36 62 Potreros 14 8 22 Buena Vista 9 3 12 Puca Mayu F 11 8 19 Sombrerillos 13 10 23 Roldana 64 57 121 NUCLEO EL ZAPALLAR Camalote 22 22 44 El Zapallar 85 129 214 San Lorenzo 36 33 69 Cañon Largo 23 19 42 Achiral 11 11 22 Divisadero 68 62 130 NUCLEO EL RODEO Peñadería 14 10 24 El Rodeo 89 67 156 Pucahuasi 17 26 43 Cachimayu 34 28 62 Río Azero 16 6 22 Caraballo 12 9 21 Aguadillas 20 9 29 48
  • 49.
    ____________________________________________________PDM, Monteagudo, 2007- 2011 UNIDAD EDUCATIVA H M TOTAL UNIDAD EDUCATIVA H M TOTAL NUCLEO EL RODEO (Continuación) NUCLEO EL ZAPALLAR (continuación) Chaco Bañado 12 15 27 Cumarindo 13 6 19 Fernández 26 24 50 Los Arcos 40 19 59 Vallecitos A. 5 6 11 Fuente: Dirección Distrital de educación El año 2005 la población estudiantil fue de 8.890 estudiantes, de los cuales 4.319 (48.6%) son hombres y 4.571 (51.4%) son mujeres. C.5.1.2 Ubicación y Distancia de los Establecimientos La distancia existente entre los Núcleos Educativos “Centrales” a las Unidades Educativas Seccionales fluctúa entre 0 a 52 Km., situación que se presenta a continuación: Cuadro Nº 20. Ubicación y distancia de los establecimientos Distancia al Distancia al UNIDAD EDUCATIVA Núcleo en UNIDAD EDUCATIVA Núcleo en Km. Km. NUCLEO BERNARDO MONTEAGUDO NUCLEO SAN JUAN DEL PIRAY Bernardo Monteagudo 0 Fidencio Mostajo Dolly Borja de Mendoza 0 Naranjos 10 Max Fernández Rojas 0 Yajo Pampa 10 María Vargas de Valda 0 6 de Junio Raquel Loayza de Esprella 0 Cortaderal 12 República de Venezuela 0 Agua y Leche 4 Lucio Siles Morales 0 El Bañado 10 Mariano 0 NUCLEO INGAVI Jorge Vargas Menduiña 0 Ingavi NUCLEO CANDUA Despenzas 12 Reveca de la Vega La Capilla 5 Bartolo 30 Palmarcito 20 Bohorquez 25 Pampa la Lima 25 Capilla Vieja 10 Yana Yana 25 El Bañado 10 NUCLEO SAN MIGUEL DEL BAÑADO Maycha Mayu 3 San Miguel del Bañado Pampa Heredia 12 Casapa Pozuelos 42 Santiago de Cerrillos San Miguel de las Pampas 4 Itapenti Sivinga Mayu 7 San Pedro del Parapety 12 Yaconal 35 Tacuara Mataral 9 Ñaurenda Alto Cazadero 32 Pucamayu B NUCLEO CHAPIMAYU NUCLEO PIRAYMIRI Chapi Mayu Juana Azurduy de Padilla Canizal 15 Sauce Mayu 12 Chajrapampa 20 Valle Nuevo 20 Limonar 30 Villa Fernandez 5 Pedernal Vallecitos B 10 Potreros 22 Buena Vista 49
  • 50.
    ____________________________________________________PDM, Monteagudo, 2007- 2011 Distancia al Distancia al UNIDAD EDUCATIVA Núcleo en UNIDAD EDUCATIVA Núcleo en Km. Km. Puca Mayu F 20 Sombrerillos 17 Roldana 15 NUCLEO EL ZAPALLAR Camalote 25 El Zapallar San Lorenzo 15 Cañon Largo 17 Achiral 18 Divisadero 9 NUCLEO EL RODEO Peñadería 15 El Rodeo Pucahuasi 7 Cachimayu Rio Azero 42 Caraballo 10 Aguadillas 22 Chaco Bañado Cumarindo 52 Fernandez 12 Los Arcos 20 Vallecitos A. 15 C.5.1.3 Estado, Calidad de la infraestructura, Equipamiento y Servicios Básicos La infraestructura y equipamiento en el área urbana presenta en la actualidad un buen estado, en el área rural paulatinamente ha ido mejorando gracias a la intervención del gobierno municipal, sin embargo siguen existiendo las denominadas Escuelas - Capillas, que se construyeron con el apoyo de la iglesia hace 20 años con doble finalidad. Por otro lado, existen casas de hacienda remodeladas por los propios campesinos con materiales rústicos del lugar, sin apoyo técnico – pedagógico. El material didáctico y mobiliario es aun deficiente y escaso, en muchos casos, los pupitres, mesas, pizarrones, etc. no han sido renovados desde su adquisición. Todos los establecimientos educacionales del área urbana cuentan con servicio de agua y batería de baños higiénicos, sin embargo la falta de limpieza y el deterioro físico en que se encuentran son evidentes. En los establecimientos de área rural un 63.4 % cuentan con letrinas y pozo ciego, la cobertura del sistema de agua alcanza a un 57% del total de los establecimientos. C.5.1.4 Número de Matriculados por sexo y grado Cuadro Nº 21. Matricula escolar 2005 INICIAL PRIMARIA SECUNDARIA TOTAL M F M F M F M F Nº de inscritos 210 204 3.630 3.366 698 759 4.538 4.329 Deserción escolar o abandono 1 3 144 134 89 63 234 200 Nº de efectivos 209 201 3486 3232 609 696 4.304 4.129 Nº de reprobados 47 36 69 59 116 95 Nº de promovidos 209 201 3439 3196 540 637 4.188 4.034 Relación alumno aula 20 19 26 Tasa de repetición 9.3% 12.8% Fuente: Dirección Distrital de Educación 50
  • 51.
    ____________________________________________________PDM, Monteagudo, 2007- 2011 C.5.1.5 Deserción Escolar por Sexo: tasa de abandono Cuadro Nº 22: Tasa de abandono por grado y años de rezago por sexo Tasa de Porcentaje de niños abandono con dos o más años por grado de rezago (2005) (2005) Grado M F Gral Primaria 1ro 15,7% 16,0% 3,4% 2do 23,4% 20,8% 2,4% 3ro 28,2% 28,0% 2,5% 4to 36,4% 27,6% 2,6% 5to 35,1% 31,8% 2,0% 6to 38,0% 27,7% 3,8% 7mo 29,7% 24,7% 4,8% 8vo 34,7% 32,7% 4,4% Secundaria 1ro 34,1% 20,9% 4,9% 2do 35,6% 26,2% 2,8% 3ro 32,2% 16,7% 3,7% 4to 22,6% 11,5% 2,8% Ranking de acuerdo a la tasa de asistencia (2001) Tasa de asistencia escolar 74,0% Población entre 6 y 19 años 9.719 Niños y jóvenes entre 6 y 19 años que no asisten a la escuela 2.517 Tasa de culminación de primaria (tasa de término a 8º de primaria) 46,6% Tasa de culminación de secundaria (tasa de término a 4º de secundaria) 30,9% Tasa de abandono en el nivel primario (2003) 3,1% Tasa de abandono en el nivel secundario (2003) 3,8% Tasa de rezago escolar del nivel primario (2003) 27,4% Tasa de rezago escolar del nivel secundario (2003) 26,1% Fuente: INE 51
  • 52.
    ____________________________________________________PDM, Monteagudo, 2007- 2011 C.5.1.6 Número de Profesores por Establecimiento, Sexo y Nivel de Formación Cuadro Nº 23. Número de Profesores por Establecimiento y Sexo SERV. DOCENTES SEGÚN TITULO GRALES TOTAL NUCLEO ESCOLAR (RGEN, SCRE, TITULADOS INTERINOS TOTAL DIRECTORES PORT) PERSONAL M F M F M F M F M F M F CANDUA 15 36 4 15 40 1 1 1 17 41 BERNARDO MONTEAGUDO 56 168 3 8 59 176 3 6 2 13 64 195 CHAPIMAYU 11 8 7 6 18 14 1 19 14 EL RODEO 4 6 3 3 7 9 1 1 9 9 SAN JUAN DEL PIRAY 9 14 3 12 14 2 1 15 14 NUCLEO INGAVI 4 4 5 2 9 6 1 10 6 SAN MIGUEL DEL BAÑADO 7 7 3 4 10 11 1 10 12 NUCLEO PIRAIMIRI 9 15 2 4 11 19 1 12 19 NUCLEO ZAPALLAR 7 15 1 7 16 1 1 8 17 TOTAL MUNICIPIO 122 273 26 32 148 305 11 7 5 15 164 327 Fuente: Dirección Distrital de Educación Cuadro Nº 24: Formación de Docentes Porcentaje de docentes por formación pedagógica y contrato (2005) TITULAR POR NORMALISTA EGRESADO INTERINO Total ANTIGÜEDAD 44,0% 30,6% 1,2% 24,2% 100,0% Como se puede ver, en Monteagudo todavía los años promedio de estudio son bajos, el analfabetismo es alto, la cobertura de secundaria es baja, al igual que su tasa de término, especialmente para los varones. La diferencia entre oferta de primaria y oferta de secundaria es muy alta: las unidades educativas de secundaria representan el 5.19% del total. El número de docentes también es muy inferior que en primaria, la relación alumno aula es mayor que en primaria, y los matriculados en secundaria representan únicamente el 13.59%. C.5.2 Educación No Formal C.5.2.1. Instituciones de Capacitación Existentes Desde 1992 el Estado, Organizaciones No Gubernamentales y la Iglesia, han iniciado programas educativos “no formales”, dirigidos especialmente a adultos y mujeres del pueblo. Los centros educativos dedicados a este nivel de educación no formal, son escasos y en su totalidad se ubican en la ciudad de Monteagudo. Entre estos podemos citar a los siguientes: 52
  • 53.
    ____________________________________________________PDM, Monteagudo, 2007- 2011 • Centro integrado “Jorge Vargas Menduiña” Este Centro con sede en la ciudad de Monteagudo, tiene como finalidad la educación alternativa, apoyado por el Viceministerio de Educación Alternativa, recibe financiamiento de la Cooperación Alemana. El mismo consta de tres niveles: EPA (Educación Primaria Alternativa) ESA (Educación Secundaria Alternativa) ETA (Educación Técnica Alternativa) El primer nivel, tiene asistencia obligatoria; está subdividido a su vez en tres niveles: básico con duración de dos años, avanzado y aplicado, en un año. El segundo y tercer niveles son de asistencia libre. Su característica principal es que tiene una estructura modular sobre la base de talleres prácticos con seguimiento de facilitadores; obteniendo al final del avance del módulo, la acreditación correspondiente. Es importante destacar la incorporación de temas transversales como Género, Democracia y Ciudadanía, Medio Ambiente y salud reproductiva. Los rubros que incorpora la educación técnica, son los siguientes: mecánica, Radio y TV, Enfermería, Corte y Confección, Tejidos y peinados. El número de participantes es el siguiente: Cuadro Nº 25. Participantes del Centro Integrado Jorge Vargas EPA ESA ETA TOTAL H M Total H M Total H M Total H M Total 22 46 68 84 101 185 71 113 184 177 260 437 Fuente: Programa de Desarrollo Educativo Municipal (PDEM) Actualmente este centro funciona en el Colegio Lucio Siles, demandando infraestructura específica la cual esta ya siendo concluida en la Gestión 2005, contando a partir del 2006 con nueva infraestructura. • Internado “Villa María Zapallar” Este Internado está a cargo de las hermanas de la orden Marianas y funciona desde hace 30 años; el financiamiento también corre por cuenta de esta orden y con un aporte mínimo mensual de las internas. El objetivo de este Centro es capacitar a la mujer campesina comprendida entre las edades de 14 - 19 años en: Labores, tejidos, bordados, repostería, higiene, primeros auxilios • Instituto Profesional INGDATA Con cursos de capacitación en manejo de paquetes de computación, Auxiliar Contable y Secretariado Ejecutivo. 53
  • 54.
    ____________________________________________________PDM, Monteagudo, 2007- 2011 Como instancias de capacitación importantes en las tareas productivas, de salud, medio ambiente y otros, se tiene a Infocal y otras ONGs; sin embargo, a excepción de Infocal, las demás tuvieron un accionar esporádico. • Formación superior El accionar de la Corporación Regional de Desarrollo de Chuquisaca, ya hace varios años atrás, permitió la construcción de importante infraestructura en el Municipio y en municipios aledaños, para la utilización en capacitación e investigación en rubros productivos, entre los que se pueden citar están: investigación en mejoramiento de bovinos, porcinos, en cereales y frutales. El enfoque no sostenible de los mencionados proyectos derivó en su desaparición; en cuanto el accionar de esta institución dejó de aportar económicamente a los mismos. Respecto a la infraestructura, pasó a poder de la Prefectura del Departamento, la misma que estaba en total deterioro. Un uso importante a la infraestructura residual es la que se dio a la Universidad Mayor Real y Pontificia de San Francisco Xavier para la creación de las carreras de Agroforestería y Administración Agropecuaria dependientes de la Universidad. Cuadro Nº 26 ALUMNOS POR CARRERA Fiscal Particular Matricula Carrera M F M F Total Administración Alumnos nuevos agropecuaria 22 11 33 Agroforesteria 21 9 1 31 Alumnos Administración Antiguos agropecuaria 17 11 28 Agroforesteria 33 17 1 51 TOTAL INSCRITOS 93 48 1 1 143 Personal M F Total Docente 17 4 21 Administrativo 4 1 5 C.5.4 Tasa de Analfabetismo La tasa de analfabetismo a nivel nacional, según el Censo del 2001 era de 13.3, y en el municipio de Monteagudo, para el mismo año, alcanzaba al 26.3%. Significa que más de la cuarta parte de la población mayor de 15 años no sabía leer ni escribir. Cuadro Nº 27 . Población que sabe y no sabe leer por municipio área geográfica y sexo Si Sabe No Sabe Sin Municipio Área Sexo Total Leer y Leer ni Respuesta Escribir Escribir Hombre 9162 6727 2368 67 RURAL Mujer 7743 4588 3088 67 Monteagudo Hombre 3153 2819 314 20 URBANA Mujer 3503 2953 536 14 Fuente: INE 2001 Censo Nacional de Población y Vivienda (CNPV) 54
  • 55.
    ____________________________________________________PDM, Monteagudo, 2007- 2011 Cuando se analiza esta información desagregada por sexo, se encuentra que el analfabetismo en las mujeres es mucho mayor que en los hombres, ya que el analfabetismo femenino en el área rural alcanza al 39.88%, en cambio en el área urbana alcanza el 15.3%. La situación del analfabetismo masculino es: 25.85% en el área rural y 9.96% en el área urbana. Se estima que 3 de cada 10 mujeres y 1 de cada 10 hombres no sabían leer ni escribir cuando se realizó el CNPV 2001. Cabe hacer notar, que en el año 2006 funcionaron 3 proyectos de alfabetización; uno de ellos es Bi-alfabetización (UNFA) que trabajó con 30 centros ubicados en los 4 cantones, desarrollando su labor pedagógica de alfabetización de manera satisfactoria. El segundo proyecto denominado: ALFALIT, trabajó de forma independiente sólo en el cantón Pedernal. No conociéndose resultados de esta intervención y más bien generando polémica critica por parte de los dirigentes. El tercer y último proyecto ejecutado llamado: “Yo si puedo”, se implementó inicialmente con 30 centros, de los cuales 20 contaron con energía eléctrica y los otros 10 centros contaron con la instalación de paneles solares. Aún no se ha realizado ninguna evaluación para determinar el impacto de proyecto. 55
  • 56.
    ____________________________________________________PDM, Monteagudo, 2007- 2011 C.6 Salud C.6.1 Medicina convencional C.6.1.1 Infraestructura en Salud: Número, Tipo y Capacidad Instalada El servicio departamental de salud en su estructura institucional tiene la Gerencia de red V Monteagudo, que comprende toda la provincia Hernando Siles y la zona Sub Andina de la provincia Luís Calvo. A la Sección municipal corresponden 16 Centros de Salud, un Hospital de segundo nivel, 14 centros de primer nivel y el Hospital dermatológico de Monteagudo. Este último, no depende del Gobierno Municipal, sin embargo, su aporte es significativo. A continuación, se puede ver en el cuadro una lista detallada del tipo de establecimiento de salud y la capacidad de camas con la que cuentan: Cuadro Nº 27. Tipo de Establecimiento de salud No. Tipo de Establecimiento de salud Nº Camas 1 Hospital Monteagudo II Nivel SAS 23 2 Hospital de apoyo S. J. Del Piraí 5 3 Posta de Salud Cerrillos (PS) 2 4 P.S. Chapimayu 1 5 P.S. Los .Arcos. 1 6 P. S. El Rodeo 1 7 P. S. Roldada 1 8 P. S. Itapenti 1 9 P. S. Valle Nuevo 1 10 P. S. Ingavi 1 11 P. S. Despensas 1 12 P.S. Azero Norte 1 13 P.S .Piraimiri 1 14 P.S. .San Miguel Bañado 2 15 P.S. Candua 1 Sub Total 43 16 Centro Dermatológico 32 TOTAL GENERAL 75 C.6.1.2 Ubicación de los Principales Establecimientos Se ha previsto que los establecimientos de salud importantes estén ubicados en poblaciones grandes (de más de 300 hab.) que son además, capitales provinciales y cantorales. De esta manera, se puede ver que existe una lógica tanto geográfica como demográfica para la distribución de servicios. 56
  • 57.
    ____________________________________________________PDM, Monteagudo, 2007- 2011 C.6.1.3 Estado y calidad de la infraestructura y del equipamiento disponible por establecimiento 57
  • 58.
    ____________________________________________________PDM, Monteagudo, 2007- 2011 En el campo de la infraestructura se notan limitaciones, sobre todo, en los centros de salud de Los Arcos, Roldada y Piraymiri; donde se presentan mayores inconvenientes. En lo referente al equipamiento, se puede señalar que de acuerdo a reportes de salud: va de insuficiente a bueno, sin embargo el centro que presenta una situación muy alarmante es el de Los Arcos. En el Plan de Género de Monteagudo (2006) las mujeres consideran, a su vez, insuficiente equipamiento en las postas de salud, reportan también que faltan postas sanitarias en las siguientes comunidades: Cañadillas, Sivinga Mayu B, Mataral, Naranjos, San Lorenzo, sin embargo algunas de estas demandas no responden a políticas de la Red de Servicio de Salud. • Apoyo logístico El Hospital de San Antonio de los Sauces cuenta con una ambulancia, dos camionetas y tres motocicletas. El Centro de Salud San Juan del Piray con una ambulancia y una motocicleta, que sirven para trasladar enfermos y para que los médicos y enfermeras puedan salir a las comunidades para efectuar trabajos de supervisión, campañas de vacunación y otras tareas. Un 70 % de los centros de salud cuenta con motocicletas como medio de transporte para efectuar las actividades, la accesibilidad a los puestos de los Arcos e Ingavi se realiza en caballos. • Red Radial Todos los establecimientos cuentan con radios de comunicación que funcionan regularmente, estas trabajan con paneles solares, en su mayoría por falta de energía eléctrica. Este medio de comunicación permite a todos los sectores, establecer contacto permanente con el Hospital de Monteagudo, y en casos de emergencia también acude a la comunicación por ENTEL. C.6.1.3 Personal Medico, paramédico y administrativo de salud por Sexo y establecimiento. 58
  • 59.
    ____________________________________________________PDM, Monteagudo, 2007- 2011 A continuación se presenta en el cuadro detalles del personal con el que cuentan los establecimientos existentes: Cuadro Nº 28. Personal por Sexo y Establecimiento RECURSOS HUMANOS TOTAL Nº Licenciado PERSONAL Médico Médico Farm. Enferm. Personal C Odontólogo Técnico en Adm. Establecimiento General Especialista Bioquímica Auxiliar Apoyo A enfermería M A S H M H M H M H M H M H M H M H M H M H M Hospital Monteagudo II Nivel SAS 23 2 1 2 2 1 2 1 2 2 1 5 3 1 4 3 14 18 Hospital de apoyo S. J. Del Piraí 5 1 1 1 1 2 P. S. Cerrillos 2 1 0 1 P.S. Chapimayu 1 1 1 1 1 P.S. Los .Arcos. 1 1 1 0 P. S. El Rodeo 1 1 0 1 P. S. Roldada 1 1 0 1 P. S. Itapenti 1 1 1 0 P. S. Valle Nuevo 1 1 0 1 P. S. Ingavi 1 1 0 1 P. S. Despensas 1 1 1 0 P.S. Azero Norte 1 1 0 1 P.S .Piraimiri 1 1 0 1 P.S. .San Miguel Bañado 2 1 1 0 2 P.S. Candua 1 1 0 1 Sub Total 43 2 5 2 2 1 0 0 2 1 2 0 2 5 14 3 1 5 3 19 31 Centro Dermatológico 32 1 2 2 4 1 1 5 2 2 9 11 TOTAL GENERAL 75 3 5 4 2 1 2 0 2 1 2 0 6 6 15 8 3 5 5 28 42 Fuente: Hospital San Antonio de los Sauces Monteagudo C.6.1.4 Accesibilidad al Servicio de Salud Un aspecto que dificulta el acceso a los servicios de salud es la dispersión de la población, y los caminos temporales que no permiten un acceso permanente, este aspecto se ve reflejado en la determinación de la ubicación de estos centros, especialmente el puesto de Salud de los Arcos, al que sólo se puede acceder a caballo. Las poblaciones que son asiento de alguno de los establecimientos de salud de la red cuentan con una atención oportuna, ello debido a la residencia del personal en el lugar. Las demás poblaciones reciben sólo las visitas periódicas de las auxiliares de enfermería Las personas que reciben atención del SUMI (niños menores de 5 años y mujeres embarazadas) gozan del servicio de ambulancia, lo que permite una oportuna intervención, el trasladado al centro de salud o a uno de mayor nivel de complejidad. 59
  • 60.
    ____________________________________________________PDM, Monteagudo, 2007- 2011 C.7 Salud materna De acuerdo al Plan de Género de Monteagudo (2006), es importante considerar algunos indicadores que permitan analizar la salud de las mujeres, por ello se consideró importante la siguiente información: Cuadro Nº 29. Indicadores de fertilidad Datos Generales Nº Mujeres en edad fértil 5.270 Número de hijos por mujer/ Tasa de fecundidad 5.3 Fuente: INE, CNPV 2001 Esto significa que de 12.681(total de mujeres urbanas y rurales en el municipio, según el censo 2001), 5.270 están en edad fértil, ya podían ser madres o ya lo eran en ese momento. El segundo dato de la tabla, indica el número de hijos por mujer o tasa de fecundidad. En Monteagudo, cada mujer en edad fértil, tiene un promedio de 5.3 hijos, es una tasa de fertilidad que sobre pasa con un punto porcentual al promedio nacional: que es de 4.4 hijos por mujer en edad fértil. Al respecto, las mujeres indican que sólo quieren una familia con dos a tres hijos como máximo. Los embarazos continuos (menos de dos años entre un embarazo y otro) ponen en riesgo la salud de las mujeres, lo que incrementa las posibilidades de mortalidad materna e infantil. No se debe olvidar que el 34% de las enfermedades de las mujeres están relacionadas con problemas de salud reproductiva. La alta tasa de fecundidad también está relacionada con los elevados índices de analfabetismo en las mujeres. Esta condición hace difícil el acceso a información en todos los campos como la salud sexual y reproductiva, planificación familiar a través de métodos anticonceptivos, la prevención de enfermedades transmisibles y el acceso a servicios. C.7.1 Existencia y uso de programas de salud nacionales ofertados por el Ministerio A continuación, se presenta un Cuadro, referido a la cobertura de parto y promedio de consultas por mujer embarazada: Cuadro Nº 30. Indicadores de servicio de salud a las mujeres INDICADOR DATO Cobertura de parto Institucional 54.38 Promedio de Consultas Prenatales o por embarazada atendida. 3.40 Fuente: INE, CNPV 2001 La información indica que, del total de mujeres embarazadas, más de la mitad (54.38%), son atendidas por personal médico ya sea en los centros de salud, postas o en auxilios ambulatorios. Se estima que, alrededor del 46% de las mujeres que van a dar a luz son 60
  • 61.
    ____________________________________________________PDM, Monteagudo, 2007- 2011 atendidas en sus propios domicilios sin ninguna seguridad, higiene e insumos adecuados, la asistencia en estas circunstancias se las dan las parteras o son atendidas por ellas mismas. En esta misma tabla también se observa que el promedio de consultas prenatales es muy bajo, de acuerdo a la información, las mujeres embarazadas asisten a sus consultas sólo 3 veces en todo el lapso de su embarazo; cuando deberían asistir nueve (una consulta por mes). Respecto a la baja asistencia de las mujeres al centro de salud o postas de salud, para sus controles prenatales y el acceso a los servicios del SUMI, las mujeres indican que las causas principales para este comportamiento se relacionan con la falta de confianza al personal de salud, la falta de calidez en las atenciones (conceptualizando la falta de calidez como maltrato en las atenciones, discriminación hacia las mujeres de las comunidades y mujeres indígenas). Asimismo, reportan que no hay control social a la calidad de los servicios. Por otra parte, las mujeres indican que: en el municipio no hay difusión de las Leyes actuales sobre Salud y Programas: SUMI, Planificación Familiar, VIH/SIDA, enfermedades de transmisión sexual ETS’s, Chagas, cáncer cervico uterino, etc. Aspecto que puede incidir el los indicadores de salud de las mismas. C.7.1.1 Causas principales de Mortalidad Respecto a la mortalidad infantil, en el municipio de Monteagudo, de cada mil niños/niñas que nacen vivos, 55 niños/niñas mueren antes de cumplir 1 año de edad. Es un indicador que está próximo a la media nacional, que es de 54 niños/niñas por cada1000 nacidos vivos, que sin embargo es considerado muy elevado a nivel de Latinoamérica. Las causas más importantes de mortalidad infantil en menores de 5 años son: Neumonías, desnutrición, prematuridad, distress respiratoria, sepsis y EDAs. A continuación se presenta un cuadro con los principales indicadores de morbilidad en niños(as) menores de 5 años y que ocasionan en determinadas condiciones las muertes de los menores. Cuadro Nº 31. Indicadores de morbilidad (niñas/niños menores de 5 años) INDICADORES DE MORBILIDAD EN < 5 AÑOS Nº EDAS /Episodios Diarreicos (niños menores de 5 años) 103.48 IRAS / Infecciones Respiratorias Agudas 21.51 Nacimientos con Bajo Peso al Nacer 1.89 Desnutrición Global en menores de 2 años 1.22 Fuente: INE, CNPV 2001 La causas más importantes de mortalidad en mayores de 5 años son: El Chagas, Insuficiencia cardiaca, insuficiencia renal, paro cardio respiratorio, cáncer Cervico uterino No se cuenta con información de mortalidad materna sin embargo, el personal médico indica que ocurren por complicaciones del embarazo, parto y, que en estas últimas gestiones se incrementaron, los casos de cáncer cervico uterino y mama. No existen datos desagregados de salud por rango de edad de jóvenes de 19 a 26 años, empero las patologías frecuentes son las infecciones de la piel, las gastrointestinales y las infecciones respiratorias agudas, así como ITS. 61
  • 62.
    ____________________________________________________PDM, Monteagudo, 2007- 2011 C.7.1.2 Epidemiología: Tipo de vacunas y cobertura La epidemiología regional reconoce como patologías muy importantes el chagas, la lepra, la malaria, parálisis flácida y la tuberculosis, que en los últimos años han sido objeto de control por programas específicos del Ministerio de salud. Cuadro Nº 32. Indicadores Comparativos de Salud Gestiones 2004 - 2005 Enero a Diciembre 2004 Enero a Diciembre 2005 Porcentaje Porcentaje Programado Ejecutado Programado Ejecutado % % Cobertura vacuna BCG < 1año 1442 1148 80 696 543 94 Polio-Penta 1ª Dosis < 1 año 721 606 84 696 523 90 Antipolio-Penta 3ª dosis < un año 521 623 86 696 493 85 SRP en niños de 1 año 769 670 87 736 498 81 Crecimiento y Desarrollo < 2 años 1490 1612 108 1453 1665 116 Sulfato ferroso 1ª dosis < de 5 años 3917 3279 84 3815 3137 82 Sulfato ferroso 3ª dosis < de 5 años 3917 2100 53 3815 1531 48 Vitamina “a” de 6 a 11 meses 721 530 74 695 524 90 2ª dosis vitamina “a” de 1 a 4 años 2895 20064 71 3119 1200 38 Episodios Diarreicos < cinco años 3917 3266 83 3815 2654 83 Neumonías por 1000 < cinco años 392 677 171 3815 4946 130 Control PRE-natal 1008 858 85 982 634 77 Captación de Embarazadas Antes del 858 601 70 982 443 45 5º mes Embarazadas con Cuatro Controles 858 552 64 982 484 49 Sulfato Ferroso por Embarazada 983 765 65 982 572 58 Mujeres que Reciben Consejería en 5613 5829 104 5574 4171 90 planificación Atención Parto Institucional 869 483 56 869 482 67 Atención de Parto Hospitalario 869 440 51 850 450 64 Atención de Parto Atendido por 869 54 6 286 41 17 Partera Parto Domiciliario por Personal de 869 410 47 850 32 5 Salud Consulta Externa en < de5 años 11751 14170 121 10769 12736 142 Consulta Externa > de 5 años 24519 29188 119 24711 25138 122 Promedio de Estada de Egresados 4 4 4 4 3.5 4 Según Hosp. de 2º y3r Nivel % de Ocupación de Camas Según 8478 4239 50 3553 2399 108 Hospitales de 2º y3r Nivel Mortalidad Neonatal Hospitalaria Temprana Según Hosp. de 2º y3r 204 1 5 207 3 7 Nivel Tratamientos Completos Programa 248 237 149 75. Malaria Fuente: Elaboración Propia, Hospital SAS El cuadro anterior muestra el comportamiento de los indicadores de salud en cuanto a lo programado, ejecutado y el porcentaje ejecutado para cada una de las gestiones. C.7.1.3 Incidencia de patologías en el Municipio 62
  • 63.
    ____________________________________________________PDM, Monteagudo, 2007- 2011 Las patologías más frecuentes son: las IRAs, EDAs seguidas por la Malaria, infecciones sexuales y reproductivas e ITS. (Ver el siguiente cuadro para mayor detalle). Actualmente en el Hospital San Antonio de los Sauces se viene trabajando con la cooperación de personal de salud cubano los mismos que llegan a un número de 25. Cuadro Nº 33. Vigilancia Epidemiológica en el Municipio Gestión 2005 GRUPOS DE EDAD PATOLOGÍAS <1 TOTAL 1a4 5 a 14 15 a 59 60 o mas año I. R. A. 1770 4077 1253 1978 464 9542 EDAS. 1091 2230 275 671 239 4506 HEPATITIS VIRAL 1 1 3 2 1 8 I.T.S. 0 0 0 106 1 107 FLUJO URETRAL 0 0 0 1 46 47 ULCERA GENITAL HOMBRE 0 0 1 18 0 19 LEISHMANIASIS 0 0 0 0 0 0 MALARIA 70 336 1996 1708 265 4375 PAROTIDITIS 1 6 7 2 0 16 V.I.H. SIDA 0 0 0 0 0 0 TETANOS 0 0 0 0 0 0 TETANOS NEONATAL 0 0 0 0 0 0 TUBERCULOSIS 0 0 3 16 6 25 SINTOMATICO RESPIRATORIO 0 0 41 332 202 575 INTOXICACION POR 1 PLAGUICIDAS COLERA 0 0 0 3 0 3 DENGUE 0 0 0 0 0 0 DIFTERIA 0 0 0 0 0 0 HANTA VIRUS 0 0 0 0 0 0 FIEBRE AMARILLA 0 0 1 1 0 2 F. HEMORRAGICA BOL. 0 0 0 0 0 0 MENINGITIS 0 0 0 0 0 0 TUBERCULOSIS ESTRAPULMONAR 0 0 0 5 0 5 PARALISIS FLACIDAw 0 2 11 0 0 13 SALUD SEXUAL Y REPRODUCTIVA, Aborto, hemorragia del Parto, embarazo 229 en Adolescente ,Preeclampsia DESASTRES Y EMERGENCIAS 1 TOS FERINA 0 0 0 0 0 0 RABIA CANINA 1 RUBEOLA 3 0 2 0 0 5 SARAMPION 0 0 0 0 0 0 Fuente: Hospital SAS C.7.2 Medicina Tradicional y prácticas C.7.2.1 Curanderos y Parteras La medicina tradicional en la Sección, está representada por los “curanderos” o “naturistas”, quienes utilizan generalmente una serie de hierbas para prevenir, curar o aliviar ciertos males. En ellos, se combinan conocimientos importantes de las propiedades curativas de estas hierbas 63
  • 64.
    ____________________________________________________PDM, Monteagudo, 2007- 2011 y creencias curativas de poderes sobrenaturales. Es frecuente en algunas comunidades, que los pobladores se automediquen, sobre la base del conocimiento de las bondades curativas de ciertas especies vegetales y animales. La atención de partos de la mujer campesina, es realizada por las “parteras”, alcanzando un 7% dentro la atención de la medicina tradicional. Ellas, exceptuando la atención de partos y la medicina de prevención en la cual utilizan diversas hierbas, no han incursionado en otros campos de la medicina. C.8 Saneamiento Básico C.8.1 Estructura institucional urbana y rural Una de las instituciones más importantes que existe en la ciudad de Monteagudo encargada de brindar el servicio EPSAMANCHACO SAM, la misma que cuenta con una planta de personal de 8 personas quienes tiene a su cargo la parte administrativa y operativa, sin tener manuales de funciones ni de operaciones específicos. La información brindada por esta misma institución nos indica que las obras realizadas en el suministro de agua a las poblaciones de Monteagudo y Candua, fueron realizadas por el Comité de Desarrollo y Obras Publicas, COSERMO y financiadas por el Fondo de Inversión Social anteriormente. En el área rural, las comunidades que cuentan con sistemas de provisión de agua domiciliaria en funcionamiento, designan a encargados de los sistemas los cuales se hacen cargo de su administración. 64
  • 65.
    ____________________________________________________PDM, Monteagudo, 2007- 2011 C.8.2 Calidad, cobertura y estado de los sistemas de agua potable Cuadro Nº 34. Disponibilidad de Agua por Cañería 2005 Cantón Sauces AGUA DE CAÑERIA DE TOTAL 65
  • 66.
    ____________________________________________________PDM, Monteagudo, 2007- 2011 NOMBRE DE LA RED Nº COMUNIDAD TIENE NO TIENE HOGARES . Monteagudo 1.490 51 1.541 Candua 372 34 406 1 Bartolo 40 14 54 2 Bohorquez 11 20 31 3 Heredia 28 19 47 4 Alto Cazadero 15 15 5 Yaconal 30 30 6 Pozuelos 49 49 7 Azero Norte 34 34 8 Cahuayuri 20 20 9 Puca Huasi 31 21 52 10 Santa Rosa 20 11 31 11 Alto Divisadero 28 22 50 12 San Pedro del Zapallar 90 20 110 13 Naranjos 2 20 22 14 Chuncusla 19 18 37 15 Capilla Vieja 15 12 27 16 Cañon Largo 30 22 52 17 Peñaderia 20 6 26 18 Pucamayu 20 20 19 Tacuara 37 37 20 Chuya Yacu 19 8 27 21 Cerrillos 45 30 75 22 San Miguel del Bañado 95 15 110 23 Casapa 32 32 24 San Pedro del Parapeti 15 40 55 25 Itapenti 36 36 26 Ñaurenda 16 25 41 27 Sininga Mayu "A" 23 5 28 28 Sininga Mayu "B" 35 35 29 Maychamayu 45 45 30 Valle Nuevo 50 60 110 31 Vallecitos 23 17 40 32 Buena Vista 30 30 33 Villa Fernández 35 48 83 34 Cruce Piraymiri 55 59 114 35 Sauce Mayu 60 60 36 Mataral 27 27 37 Cañadillas 11 9 20 38 Los Pinos 20 20 39 Cumarindo 30 30 40 Aguadillas 35 35 41 Sombrerillos 90 90 42 Parapeti Ñaurenda 25 25 43 Pucara Alto 31 31 44 La Palmitas 30 30 45 San Miguel de las Pampas 52 78 130 TOTAL 2.742 1.308 4.050 PORCENTAJE 67,7% 32,3% 100,0% Fuente: Levantamiento de información 2006 Dpto. Planificación GMM 66
  • 67.
    ____________________________________________________PDM, Monteagudo, 2007- 2011 Cuadro Nº 35. Disponibilidad de Agua por Cañería 2005 Cantón Pedernal AGUA DE CAÑERIA NOMBRE DE LA DE RED TOTAL Nº COMUNIDAD TIENE NO TIENE HOGARES 1 Canizal 50 50 2 Nogalito 25 25 3 Chapimayu 72 48 120 4 El Puente 10 20 30 5 Roldana 20 20 40 6 Achiral 33 11 44 7 Chajra Pampa 21 3 24 8 Camalote 21 10 31 9 Pedernal 32 10 42 10 Limonal 40 40 TOTAL 209 237 446 PORECENTAJE 46,9% 53,1% 100,0% Fuente: Levantamiento de información 2006 Dpto. Planificación GMM Cuadro Nº 36. Disponibilidad de Agua por Cañería 2005 Cantón San Juan Del Pirai Agua de Cañeria de Red TOTAL Nº Nombre de la Comunidad Tiene No Tiene HOGARES . 1 Palmarcito 39 39 2 Despenzas 48 48 3 La Capilla 60 60 4 Ingavi 30 40 70 5 Naranjos 32 32 6 San Juan del Pirai 100 50 150 7 Yana Yana 30 30 8 Pampa La Lima 30 30 9 Cortaderal 22 22 10 Yajo Pampa 23 23 11 El Bañado 26 26 12 Agua y Leche 32 32 13 Porongos 55 55 TOTAL 130 487 617 PORECENTAJE 21,1% 78,9% 100,0% Fuente: Levantamiento de información 2006 Dpto. Planificación GMM Cuadro Nº 37. Disponibilidad de Agua por Cañería 2005 Cantón Fernández Agua de Cañeria de Red TOTAL 67
  • 68.
    ____________________________________________________PDM, Monteagudo, 2007- 2011 Nº Nombre de la Comunidad Tiene No Tiene HOGARES . 1 San Lorenzo 9 49 58 2 Pucamayu 22 22 3 Potreros 21 21 4 Caraballo 20 20 5 El Rodeo 5 45 50 6 Uli Uli 20 20 7 Fernández 38 38 8 Saucesitos 13 13 9 Vallecitos 15 15 10 Hierba Pampa 20 20 11 Los Arcos 40 40 12 Cachi mayu 70 70 13 Chaco Bañado 26 26 TOTAL 14 399 413 PORECENTAJE 3,4% 96,6% 100,0% Fuente: Levantamiento de información 2006 Dpto. Planificación GMM Cuadro Nº 38. Disponibilidad de Agua por Cañería 2005 Municipio de Monteagudo AGUA DE CAÑERIA DE RED TOTAL NOMBRE DEL CANTON TIENE NO TIENE HOGARES Sauces 2.742 1.308 4.050 Pedernal 209 237 446 San Juan Del Pirai 130 487 617 Fernández 14 399 413 TOTAL 3.095 2.431 5.526 PORCENTAJE 56,0% 44,0% 100,0% Fuente: Levantamiento de información 2006 Dpto. Planificación GMM Como se observa en el cuadro de un total de 5.526 familias acceden al servicio de agua 3.095 que equivale al 56%, quedando sin este servicio el 44%. Si analizamos solamente el área rural tenemos que el 34,5% tiene el servicio en cambio el 65,5% carece del mismo, la situación es mas difícil aun para el cantón Fernández y San Juan del Piray donde sólo dos comunidades por cantón tienen el servicio. El sistema de agua que tiene la población urbana de Monteagudo se capta de la fuente El Limón, el abastecimiento actual sirve a un 96.7 % de la población urbana con conexiones domiciliarias pero sin medidores, Para Candua la fuente de agua es el río Yanguilo donde se capta, transporta, almacena y se distribuye a la población. En la época de estiaje, se ha comprobado que el agua se seca y se tiene que realizar un bombeo directo de aguas del río Yanguilo, para el resto de poblaciones el sistema de agua tiene como fuentes de aprovisionamiento vertientes de menor caudal. 68
  • 69.
    ____________________________________________________PDM, Monteagudo, 2007- 2011 No hay datos estadísticos de volúmenes de agua captado, transportado, almacenado, consumido, ni perdido porque no tienen un sistema de micromedición y tampoco macro medición. Actualmente en todo el municipio no se cuenta con plantas de tratamiento de agua, lo cual es un riesgo ya que la contaminación ambiental crece de forma alarmante. C.8.3 Cobertura y medios para la eliminación de excretas Cuadro Nº 40. Viviendas Con Disponibilidad De Servicio Sanitario TIPO DE SERVICIO Nº DE SANITARIO HOGARES % Alcantarillado 1205 21,8 Cámara séptica 369 6,68 Pozo ciego 737 13,34 Campo abierto 53 0,96 Sin respuesta 3.162 57,22 TOTAL 5.526 100 El servicio de alcantarillado sanitario alcanza a un 21.8 % del municipio el mismo que esta localizado en el poblado de Monteagudo, la deposición de excretas y aguas negras, son depositadas en el lecho de los ríos y quebradas aledañas a la ciudad, exponiendo a la población a una serie de enfermedades, esta situación se manifiesta con mayor incidencia en la contaminación de la quebrada “Sauces”, que pone en riesgo a comunidades que se encuentran aguas abajo como ser: Chuncusla, Capilla Vieja, Peñadería, Tacuara, Cerrillos, San Miguel del Bañado, Casapa, San Pedro del Parapetí e Itapenti; por lo tanto, pobladores y animales que se sitúan a las orillas del río Bañado y Parapetí, que actualmente utilizan estos recursos hídricos para labores de cultivo así como para consumo humano, y corren un potencial peligro de contaminación. C.8.4 Recojo y tratamiento de residuos sólidos Este servicio (recolección) sólo existe en el centro poblado de Monteagudo. El sistema consiste en: recolectar los desechos diariamente mediante el recogido en una unidad motorizada (volqueta) de propiedad de la Alcaldía. En la actualidad no se realiza ningún tratamiento de residuos, lo que se hace es acumular a cielo abierto a una distancia cercana a la ciudad de Monteagudo (2 Km.), en el lecho de la quebrada El Bañado. C.9 Fuentes y usos de energía. 69
  • 70.
    ____________________________________________________PDM, Monteagudo, 2007- 2011 C.9.1. Tipo de Fuente: Eléctrica, gas, leña y otros: Coberturas • Energía Eléctrica Desde hace 20 años, se debía dotar del servicio de energía eléctrica a la Sección y a toda la Provincia Hernando Siles, sin embargo se atravesaron por una serie de problemáticas que impidieron instalar la energía eléctrica constante. Existieron grandes intentos por parte de instituciones especializadas como CESSA y CORDECH con su División de Recursos Hídricos y Energéticos, que propusieron alternativas de solución para electrificar toda la provincia. Desde 1985, ya se había priorizado en el ámbito nacional y departamental, la instalación de energía eléctrica en la ciudad de Monteagudo, sin embargo, recién en 1989, CORDECH por presión de la población, decide atender con sus recursos la necesidad de instalar una central termoeléctrica. Cuadro Nº 41. Comunidades que cuentan con Servicio de Energía Eléctrica CANTON SAUCES SI USA NO USA TOTAL ENERGIA ENERGIA HOGARES Nº NOMBRE DE LA COMUNIDAD ELECTRICA ELECTRICA 1 Monteagudo 1.313 228 1.541 2 Candua 265 141 406 3 San Pedro del Zapallar 35 75 110 4 Peñaderia 8 18 26 5 Tacuara 2 35 37 6 Cerrillos 25 50 75 7 San Miguel del Bañado 69 41 110 8 Valle Nuevo 24 86 110 9 Cruce Piraymiri 65 49 114 10 Sauce Mayu 15 45 60 11 San Miguel de las Pampas 10 120 130 12 Resto población rural 1.331 1.331 TOTAL CANTÓN SAUCES 1.831 2.219 4.050 PORCENTAJE 45,21% 54,79% 100,00% CANTON SAN JUAN DEL PIRAI 1 San Juan del Pirai 80 70 150 2 Yajo Pampa 3 20 23 3 Resto población rural 444 444 TOTAL CANTON SAN JUAN DEL PIRAI 83 534 617 PORCENTAJE 13,45% 86,55% 100,00% Cuadro Nº 42. Disponibilidad de Energía Eléctrica 2005 Municipio de Monteagudo 70
  • 71.
    ____________________________________________________PDM, Monteagudo, 2007- 2011 ENERGIA ELECTRICA TOTAL NOMBRE DEL CANTON TIENE NO TIENE HOGARES Sauces 1.831 2.219 4.050 San Juan Del Pirai 83 534 617 Perdenal 446 446 Fernández 413 413 TOTAL 1.914 3.612 5.526 PORCENTAJE 34,64% 65,36% 100% Actualmente COSERMO esta a cargo de este servicio, de acuerdo con la información recabada, cuentan con energía eléctrica: 1.914 hogares, de estos usuarios 1.831 hogares corresponden a la parte urbana (Monteagudo y Candua); llegando a un 73,29% de los usuarios de energía eléctrica. Lo que significa que sólo el 26,71% de los usuarios se encuentra en el área rural, ya que la red se encuentra tendida hasta Peñaderia. El 65.36 % de la población no cuenta con este servicio siendo los cantones de Fernández y Pedernal los más perjudicados ya que ni siquiera existe tendido de redes. Su estructura institucional es cooperativizada, teniendo un Consejo de Administración compuesto por 6 miembros de los cuales 2 son mujeres y un Consejo de vigilancia compuesto por cuatro miembros de los cuales 3 son electos y uno representante del G. Municipal, el personal con el que trabaja tanto en la parte administrativa como en la operativa es de 16 funcionarios. El sistema de energía eléctrica funciona a gas teniendo un consumo percápite de 60 Kw. por uso doméstico y 83 Kw. promedio general. En el área rural no se cuenta con alumbrado público excepto Piraimiri por que no se contemplo en el proyecto de interconexión eléctrica. Actualmente tiene instaladas 471 acometidas entre los municipios de Monteagudo, Huacareta y Villa Vaca Guzmán. • Servicio de gas natural domiciliario En octubre de 1994, se concluyó con el tendido de las redes primarias y secundarias, hasta dejar las acometidas en la puerta de los domicilios, que llegan actualmente a 568 gabinetes. El suministro del sistema proviene del gasoducto Taquiperenda-Cochabamba. El punto de alimentación (red primaria) parte de Cerrillos con una presión media de 330 atm. (700 PSIG) 700 lb./pulg.² En Monteagudo se dispone de una estación reguladora y de medición que reduce la presión hasta 2,15 atm. (45 PSIG). La red secundaria y de media presión comprende a la red urbana en las siguientes condiciones: 71
  • 72.
    ____________________________________________________PDM, Monteagudo, 2007- 2011 o Presión de operación 45 Psig. con un caudal pico de 11.650 pies3/HR. o Las acometidas mediante su sistema de regulación dejan pasar el gas natural a una presión de 0,26 atm. (200 mm.). o En la red de este servicio 34 usuarios son con medidores y el restó paga una tarifa fija de 30 Bs. • Leña y otros Gran parte del área rural no tiene acceso a la energía eléctrica ni al gas natural, es ahí donde las necesidades de combustible para la cocción de los alimentos se efectúan mediante la utilización de leña. Dado que es un municipio en el que la vegetación proporciona este combustible con relativa abundancia, no se tienen mayores problemas para su abastecimiento. C.10 Vivienda C.10.1 Tipo, Estado y calidad Los indicadores de la vivienda en el Municipio se muestran en los siguientes cuadros: Cuadro Nº 43. Indicadores de Vivienda, Tipo de Pared LADRILLO/BLOQUE TABIQUE/ TOTAL ADOBE TAPIAL PIEDRA MADERA OTRO CEMENTO/HORMIGON QUINCHE 5399 740 3159 1236 24 137 103 % 14,00 57,77 23,15 0,45 2,07 1,85 Fuente: CNPV. 2001 Cuadro Nº 44. Tipo de Techo TEJA PAJA/CAÑA/ CALAMINA O TOTAL CEMENTO/ARCILLA LOSA HºAº PALMA/ PLANCHA OTRO /FIBROCEMENTO BARRO 5399 456 3994 102 700 147 % Fuente: CNPV 2001 • Cuadro Nº 45. Tipo de Piso (%) TABLÓN DE MACHIMBRE ALFOMBRA/ MOSAICO/BALDO TOTAL TIERRA CEMENTO LADRILLO OTRO MADERA PARQUET TAPIZON SA/CERÁMICA 5399 2888 18 12 20 2270 90 86 15 % Fuente: CNPV 2001 Las condiciones de las viviendas en la actualidad han mejorado relativamente. Es importante mencionar el hecho de que se han implementado programas de mejoramiento de viviendas 72
  • 73.
    ____________________________________________________PDM, Monteagudo, 2007- 2011 especialmente en las cubiertas o techos de las mismas; medidas que permitieron una disminución en la enfermedad del chagas. Sin embargo, este problema aún no está resuelto plenamente. C.11 Transportes y Comunicaciones C.11.1 Red vial aeroportuaria La Sección municipal cuenta con dos pistas de aterrizaje: el aeropuerto de Monteagudo y la franja de aterrizaje de Cerrillos, al primero se le da esta denominación debido a que cuenta con una Terminal de pasajeros que fue mejorada por CORDECH; dejando su administración a cargo de AASANA. Actualmente se encuentra fuera de servicio para pasajeros. La franja es de 2.000 m. de longitud por 80 m. de ancho con un terraplén adecuadamente consolidado. La operabilidad de las aeronaves es un poco dificultosa debido a la proximidad de cerros al Norte de la franja. Al inicio (1989), operaban avionetas del TAM con dos vuelos semanales y subvencionados en parte por CORDECH, al concluir el contrato dejaron de prestar este servicio como consecuencia del alza en el precio de los pasajes, muy esporádicamente llegan avionetas en calidad de taxis y de uso particular. La franja de aterrizaje de Cerrillos ubicada en la localidad de Cerrillos y adyacente a la estación de bombeo de YPFB; fue construida por esta institución a fin de disponer de un medio de transporte exclusivo para técnicos de alto nivel que requerían. Esta franja tiene una longitud de 1.500 m. por 80 m. de ancho. El terraplén es estable, no contando con malla de protección perimetral. C.11.1.1 Principales tramos, longitudes y accesibilidad caminera Se cuenta con una red troncal y una red de caminos vecinales, la primera tiene vinculación con la ciudad de Sucre y la ciudad de Santa Cruz, mientras que la segunda tiene un componente elevado de vinculación interna de lugares poblados y necesidades productivas; uno de los más importantes esfuerzos que se ha realizado desde los gobiernos municipales, es el fortalecimiento de la red de caminos vecinales, mientras que el mantenimiento y mejoramiento de la red troncal corre por cuenta del Servicio Prefectural de Caminos (SEPCAM) de la Prefectura del Departamento. El total de la red vial de la Sección Monteagudo abarca a 581 Km; de esta longitud, 50,00 Km. corresponden a la red troncal, mientras que 531 Km. corresponden a la red de caminos vecinales. Los cuadros adjuntos y el mapa de infraestructura vial de la Sección (Mapa Nº 5), nos muestran un detalle de los caminos existentes, que sirven de vías de comunicación entre comunidades y cantones. 73
  • 74.
    ____________________________________________________PDM, Monteagudo, 2007- 2011 Cuadro Nº 46. Infraestructura Vial en el Municipio 74
  • 75.
    ____________________________________________________PDM, Monteagudo, 2007- 2011 TIPO DE RED KILOMETRAJE % Troncal o fundamental 50 8,61 Caminos Vecinales 531 91,39 TOTAL RED 581 100,00 Fuente: Elaboración propia. • Construcción y mantenimiento La red troncal fue construida por el Servicio Nacional de Caminos D-2 Sucre; el mejoramiento y su mantenimiento también están a su cargo. Las redes primarias y secundarias han sido construidas con el aporte de Y.P.F.B., CORDECH, CARE y el PMA; el mantenimiento a la fecha está a cargo de la prefectura del departamento, mientras que la red vecinal está a cargo del Municipio. • Red troncal o fundamental Como carretera troncal le corresponde al gobierno central el mantenimiento, que resulta muy costoso desde la zona del Rosal, en la época lluviosa, haciéndose aún más conflictivo el tramo puente Azero - Cruce Aratical (Lagunillas), con un total de 140 km. Dentro de la Sección Monteagudo, esta carretera tiene una extensión de aproximadamente 78,275 Km. con una plataforma de 8 m. de ancho. A lo largo de su recorrido se encuentran varios cruces que dan origen a otras carreteras vecinales (redes vecinales) como ser: o Cruce Heredia a 12 Km. de Monteagudo o Cruce a Huacareta a 3 Km. de Monteagudo o Cruce a R. del Ingre o Prolongación estación de bombeo de Y.P.F.B. (en Divisadero). Los tramos más problemáticos se encuentran en Tembladeras, Abra del Tigre y la cuesta de Bartolo, en razón de los continuos deslizamientos, los mismos que tienen sus causas en la naturaleza de la roca, la topografía accidentada, la estructura de los anticlinales rocosos y en el chaqueo practicado en las laderas adyacentes. • Red Vecinal Estas carreteras fueron construidas inicialmente por los pobladores, como sendas mejoradas y luego con el apoyo de maquinaria. La consolidación de estos trabajos la asumió CORDECH, creando para el efecto el Programa Vial con Campamentos Móviles (de 1978 a 1985) en las zonas de Huacareta y el Ingre; a partir de 1985 estableció su base en la ciudad de Monteagudo con una maestranza de equipo pesado y liviano. Para la implementación de las obras de arte se contó con el apoyo del FSE; el PMA contribuyó con alimentos como pago a los jornaleros comunarios pero sólo en pequeña escala. En la actualidad por una mala política del gobierno, se tiene descuidado no solo los tramos camineros correspondientes a la jurisdicción municipal, sino nacional, aspecto que redunda en la constante interrupción de las rutas troncales que hasta años anteriores presentaba mayor fluidez en el tráfico. 75
  • 76.
    ____________________________________________________PDM, Monteagudo, 2007- 2011 Los caminos que comprenden esta red son: Carretera Monteagudo - Rosario del Ingre Comienza en el cruce Monteagudo - R. del Ingre, tiene una extensión de 85 Km. hasta la comunidad de Ñaurenda, límite de la Primera Sección, su plataforma es de 6 m. y con una capa de ripio; en algunos tramos ésta se ha perdido por causa del terreno arcilloso. Hasta la altura de San Miguel (43 Km.) se han construido cunetas con HºCº y en todo el trayecto alcantarillas y pequeños puentes de HºAº con plataforma de madera dura, y algunos badenes en su trayectoria. En la época de lluvias los deslizamientos son de gran proporción y con arrastre de troncos de los desmontes y chaqueos que atoran los puentes y alcantarillas, ocasionando en muchos casos su destrucción. Las comunidades y los cruces que se encuentran sobre esta carretera y a partir de Monteagudo son: o Chuncusla a 5 Km. o Capilla vieja a 12 Km. o Cañón Largo a 18 Km. o Tacuara a 25 Km. o Cerrillos a 30 Km. o Cerrillos – Piraimiri 15 Km. o Chuya Yacu a 35 Km. o San Miguel del Bañado a 40 Km. o Cruce San Pedro a 48 Km. o Cruce Itapenti a 57 Km. o Ñaurenda a 85 Km. A la altura de Itapenti y a 61 Km. de Monteagudo, se encuentra el puente Parapetí II, financiado por CORDECH - SENAC, es de doble vía y un largo de 60mt. Esta estructura une al cantón Ingre de la Sección Huacareta. Carretera Candúa - Huacareta Es la más larga de la Provincia. En su recorrido une las poblaciones de Piraimiri, Piraicito, Huacareta, Ñacamiri, Añimbo, Uruguay y San Juan del Piraí haciendo un total de 116,9 Km. De esta Distancia, 45 Km. están dentro de Monteagudo, cuyo límite es Sauce Mayu. Desde el año 1982, CORDECH ha desarrollado acciones para hacer de esta carretera una vía de acceso permanente, pero las lluvias y las avenidas de las quebradas y en particular del río Piraimiri han perjudicado este propósito obligando a que hagan desvíos y variantes para evitar esos lugares. Solo de esta forma la comunicación es regular hasta las proximidades de Piraicito. Las comunidades asentadas a lo largo de esta carretera y los cruces partiendo del cruce Candúa - Huacareta son: o “Sivinga Mayu A”a 7 km o “Sivinga Mayu B” a 10 km 76
  • 77.
    ____________________________________________________PDM, Monteagudo, 2007- 2011 o Maychamayu a 13 Km. o Valle Nuevo a 20 Km. o Cruce – Vallecitos 6 Km. o Cruce – Piraimiri a 30 Km. o Sauce Mayu – Villa Fernández 35 Km. o Piraimiri – Sauce Mayu 7 Km. Carretera Monteagudo – Azero Norte Tramo que inicialmente fue construido por YPFB de 7 Km, con el interés de atender la estación de bombeo de Divisadero; posteriormente se consolidó el tramo hasta Azero Norte ejecutado por el Gobierno Municipal. Las comunidades beneficiadas son: o Santa Rosa a 3 km. de Monteagudo o Cruce Cahuayuri, a 4 km. de Monteagudo o Alto Divisadero a 7 km. de Monteagudo o Azero Norte a 34 km. de Monteagudo Como camino de herradura, se desprende de esta carretera la senda que comunica Cumarindo, pasando por Los Pinos. Carretera Vecinal Cruce Heredia – El Rodeo En su trayecto pasa por Pampa Heredia, cruce a Alto Cazaderos, Peña Blanca, Chapi Mayu, Mojón Loma, San Lorenzo, Pucamayo, Fernández, y el Rodeo. En la actualidad, este tramo se halla en pésimas condiciones. Es sabido que después de una lluvia resulta imposible transitar por esta ruta. La construcción desde Pampa Heredia a San Lorenzo, estuvo a cargo del Programa Vial de CORDECH, con una extensión de 36 Km. y una plataforma de 6 m. en promedio. Como se mencionó anteriormente, por la falta de recursos para su mantenimiento, este tramo está en constante interrupción. Posteriormente este tramo fue mejorado y construido en su recorrido dos puentes con el financiamiento del PASA. En la zona de Alto Cazaderos y Mojón Loma se confrontan pendientes fuertes de hasta 15º, esto obstaculiza el ingreso de camiones de alto tonelaje, especialmente en la época lluviosa. De esta carretera se desprenden otros caminos considerados como sendas mejoradas que nacen en los siguientes cruces: o Roldana a 10 Km. (de Cruce Heredia) o Peña Blanca – Pedernal 12 Km. o Chapi Mayu – Canizal 15 Km. o Mojón Loma – Rodeito 5 Km. o San Lorenzo – Potreros 7 Km. o Monteagudo – Heredia 14 Km. o Heredia – Peña Blanca 10 Km. o Peña Blanca Chapimayu 10 Km. o Chapimayu – Mojón Loma 7 Km. o Mojón Loma – San Lorenzo 7 Km. 77
  • 78.
    ____________________________________________________PDM, Monteagudo, 2007- 2011 o San Lorenzo – Pucamayu 5 Km. o Pucamayu – Fernández 14 km o Fernández – Rodeo 16 km. Carretera vecinal Cruce Heredia - San Juan Esta carretera nace en Cruce Heredia vía Pampa Heredia, es un tramo que está en proceso de mejoramiento y consolidación. En la época de lluvias es difícil su utilización debido a la gran cantidad de vados de los ríos Heredia, Piraí y otras quebradas; el terreno es sumamente gredoso. Las comunidades asentadas a lo largo del camino son: o Yaconal 20 Km. de Heredia o Yaconal - Pozuelos 5 Km. o Pozuelos – Palmarcito 15 Km. o Palmarcito – Despensas 7 Km. o Despensas – La Capilla 4 Km. o La Capilla – Ingavi 5 Km. o Ingavi – Naranjos 5 Km. o Naranjos – Agua y Leche 5 Km. o Agua y Leche - San Juan 3 Km. Por lo tanto, tiene actualmente una longitud de 90 Km. desde Monteagudo, su plataforma es de 6 m. aproximadamente, carece de las obras de arte más importantes. De Ingavi, se desprenden el camino de herradura Yana Yana y Pampa La lima Cortaderal, Yajo Pampa, Cachimayu y finalmente Chaco Bañado. Carretera Vecinal Cruce Heredia – Chapimayu Tramo de 38 Km. de longitud y una plataforma de 6 m. Se construyó atendiendo la necesidad de vincular la zona de Fernández con Pedernal para lo que se contó con el financiamiento del FSE, CARE y PMA. Su uso es temporal por la crecida de los ríos. Actualmente su mantenimiento esta a cargo del gobierno Municipal. Carretera Vecinal Cruce Piraimiri - Cerrillos Construido por YPFB en un tramo de 15 Km; en el lado de Cerrillos se encuentra la comunidad del mismo nombre, en el otro lado y a partir del cruce comienza la comunidad Villa Fernández (3 Km.) alcanzando incluso al campamento Piraimiri (4km.). Por la orilla izquierda y aguas abajo del río Bañado existe una senda mejorada que parte de Tacuara hasta Cerrillos, éste es utilizado sólo en época seca. Tiene una plataforma de 6 m. de ancho y está en regulares condiciones de uso, une los cañones del Ingre y Huacareta. En el lado del Ingre (Cerrillos) se encuentra el río Bañado, de lecho arenoso, constituyendo un gran obstáculo para una comunicación permanente. Se destaca la necesidad de un puente vehicular, pero seguramente por la amplitud de la playa y la falta de un lugar adecuado para las fundaciones, este proyecto no es concretado. Cruce Cahuayuri 78
  • 79.
    ____________________________________________________PDM, Monteagudo, 2007- 2011 Comunica a la comunidad de Cahuayuri con Monteagudo a través del camino hacia la estación de bombeo en Divisadero, el tramo hasta la comunidad tiene 2 Km con un ancho de 3 mt. que fue construida por la comunidad. Entre los caminos vecinales que atienden a comunidades específicas citamos a las siguientes: o Naranjitos con 9 Km. desde el Zapallar o Pucamayu, a 7 Km. del camino a Tacuara o Chuya Yacu, a 5 Km. del camino a San Miguel del Bañado o Casapa a 6 Km. sobre el camino a San Pedro del Parapetí o Cruce San Miguel – San Pedro del Parapetí 12 Km., esta ruta originalmente constituía parte de la carretera a R. del Ingre, en la actualidad difícilmente se mantiene expedita por la calidad del terreno y las diversas quebradas que es necesario cruzar o Itapenti, a 2 Km. del cruce Itapenti o Buena Vista, a 5 Km. del camino a Piraimiri o Sauce Mayu a 5 Km. del cruce Sauce Mayu Huacareta o Puca Huasi a 4 Km.de Monteagudo o Alto Divisadero – Monteagudo 10 Km. o Chajra Pampa a 5 Km. de cruce Pedernal o Achiral a 12 km de cruce Roldana o Canizal a 12 Km. de Chapi Mayu El kilometraje de estos tramos alcanza a alrededor de 98 Km. Sendas - Herradura Estos tramos son cortos y generalmente, para el acceso de vehículos pequeños su servicio es temporal debido a las dificultades que se presentan en el período de lluvias; han sido construidos en su mayor parte por los comunarios, esporádicamente se contó con la colaboración de CORDECH y el PMA. Muchas comunidades de los Cantones Fernández, Pedernal y San Juan cuentan con caminos de herradura como único medio de vinculación, acentuando su condición de poblaciones deprimidas y con pocas expectativas de progreso. La distancia, la topografía del terreno y la poca capacidad de gestión de sus autoridades y pobladores han contribuido a esta situación. Los tramos que se encuentran en esta condición son: o Caraballo a 20 Km. de San Lorenzo o Uli Uli 15 Km. de Fernández o Saucecitos a 5 Km. de El Rodeo o Hierva Pampa a 13 Km. de El Rodeo o Hierva Pampa – Los Arcos 5 Km. o Chaco Bañado – Cachimayu 5 Km. o Yajo Pampa – Cortaderal 5 Km. o Cortaderal – San Juan del Piraí 8 Km. o Vallecitos – Rodeo 15 Km. o Tramo Cumarindo – Cruce Los Pinos 25 Km. 79
  • 80.
    ____________________________________________________PDM, Monteagudo, 2007- 2011 o Aguadillas – Los Pinos 10 Km. Cuadro 47. Infraestructura Vial Troncal y Caminos Vecinales en el Municipio ACCESO DISTANCIA ACCESO TRAMO EN KM PERMANENTE TEMPORAL Camino Troncal Sucre - Camiri Camino Troncal Monteagudo - Bartolo 35 x Camino Troncal Monteagudo - Abra Huacanqui 15 x TOTAL 50 Camino a Ingre Camino Principal Monteagudo - Abra Ipati 85 x Camino vecinal Cruce Chuncusla - Capilla Vieja 9 X Camino vecinal Cruce Peñadería - Cañón Largo 12 X Camino vecinal Cruce Timboy Pampa - Puca Mayu 10 X Camino vecinal Cruce Cerrillos - Chuya Yacu 10 X Camino vecinal Cruce S.M. Bañado - Casapa - S.P. Parapetí 12 X Camino vecinal Cruce Itapenti - Itapenti 3 X TOTAL 141 Camino a Azero Norte Camino Principal Monteagudo - Azero Norte 34 X Camino vecinal Cruce Lagunillas - Pucahuasi 5 x Camino vecinal Cruce Lagunillitas Alto - Cahuayuri 6 x Camino vecinal Cruce Naranjos - Escuela Naranjos 3 X TOTAL 48 Camino a Huacareta Camino Principal Monteagudo - Abra - Montejara 45 x Camino vecinal Cruce Vallecitos - Buena Vista 6 x Camino vecinal Cruce Piraimiri - Villa Fernández 5 x Camino vecinal Cruce Sauce Mayu - San Miguel del Bañado 20 X TOTAL 76 Camino a San Juan del Piraí Camino Principal Cruce Heredia - S.J. Piraí 90 X Camino vecinal S.J. Piraí - Yajo Pampa 15 X Camino vecinal Cruce Yajo Pampa - Duraznitos (límite) 5 X Camino San Juan El Bañado 15 X Camino San Juan Porongos 5 X TOTAL 130 Camino a Chapimayu - San Lorenzo - Roldana 80
  • 81.
    ____________________________________________________PDM, Monteagudo, 2007- 2011 Camino Principal Cruce San Juan - Chapimayu - S. Lorenzo 47 X Camino vecinal Chapimayu - Canizal 15 X Camino vecinal Cruce Chapimayu - Pedernal - Limonal 13 X Camino vecinal Limonal - Roldana - Chapimayu 25 X TOTAL 100 Camino San Lorenzo - Rodeo Camino vecinal San Lorenzo - El Rodeo 36 X TOTAL 36 TOTAL MUNICIPIO 581 Fuente: GM. Monteagudo - Unidad Vial C.11.1.3 Oferta y calidad del transporte público interurbano, interprovincial e interdepartamental Monteagudo constituye un centro de acopio y comercialización de toda la producción agropecuaria regional y de Municipios aledaños. Este flujo, también atrae al comercio en general y se extiende al transporte de pasajeros vía buses medianos, camiones, camionetas y otros vehículos pequeños. La producción agropecuaria sale vía Monteagudo y a través del sistema carretero de la Provincia hacia mercados de las ciudades de Santa Cruz, Sucre, Cochabamba y La Paz. El parque automotor, está conformado básicamente de camiones y buses de mediana capacidad (aprox. 12 toneladas y 40 personas respectivamente). Actualmente existe un ágil y constante flujo vehicular (pasajeros y carga) fuera y dentro de la Sección, bien organizado y dirigido por el Sindicato de Chóferes 20 de agosto. C.11. 2 Red de comunicaciones C.11.2.1 Servicios existentes • Comunicación Radial En la población de Monteagudo como en el área rural, existe importante cantidad de radio aficionados privados, los mismos que normalmente son hacendados que no participan activamente en las Organizaciones Territoriales de Base. La comunicación radial se vio reforzada en los últimos tiempos por la dotación de equipos de radio comunicación a los centros de salud y postas sanitarias dentro de la circunscripción y en gran parte de los municipios del departamento de Chuquisaca; el G. Municipal también participa de esta cadena, con una destinada para la utilización del Concejo Municipal. • Comunicación vía satélite: ENTEL El sistema satelital utilizado es el Dom Sat atiende con sus servicios desde comienzos de 1994 mediante los sistemas de operador, tarjetas magnéticas y tarjetas de prepago codificadas. En 81
  • 82.
    ____________________________________________________PDM, Monteagudo, 2007- 2011 Monteagudo y en Candua con servicios públicos, el servicio es mediante tarjeta magnética y permiten el acceso a telefonía local, nacional e internacional; se tienen teléfonos con acceso a la tarjeta de prepago, estos están ubicados dentro de domicilios y tiendas comerciales; en el área rural del Municipio también se cuenta con teléfonos, siendo los más importantes los ubicados en San Juan del Piraí, Ingavi, Puca Huasi, Chapimayu y Heredia. C.11.2.2 Cobertura Pública y domiciliaria de telefonía e Internet Teléfonos Automáticos Monteagudo Servicio que atiende sólo a la población de Monteagudo. Se cuenta con una planta externa para la utilización de los teléfonos fijos. El enlace rural se lo efectúa mediante radio enlace. La ejecución de este Proyecto en actual funcionamiento está a cargo de ENTEL. Los equipos que posee cuentan con una capacidad aproximada para 1.330 líneas fijas. En la actualidad se tienen una cobertura telefónica tanto particular, domiciliar y publica. A partir del 2005 se interno el servicio de Internet el mismo que a la fecha a incrementado su cobertura, teniendo en la actualidad diversos lugares con este servicio, al igual que las instituciones publicas C.11.2.3 medios de Comunicación: Tv. Radioemisoras, prensa escrita, etc. • Televisión Existen 3 canales de cobertura abierta, su programación es básicamente vía enlaces a redes nacionales; se tiene también el sistema televisión cerrado, conocido como video cable esta baja señales del interior y exterior del país. • Radiodifusión Desde hace bastante tiempo, se hacen intentos para establecer este tipo de comunicación que llegue principalmente al área rural. Actualmente la parroquia de Monteagudo cuenta con la radioemisora “María Reina de los Apóstoles” de alcance local. En frecuencia modulada se tienen tres emisoras también de alcance local. De acuerdo a observaciones en la zona, se sabe que en el sistema de radiodifusión, la Radio Santa Cruz tiene importante audiencia en la geografía municipal. • ECOBOL Tiene una sucursal en Monteagudo prestando un servicio regular hacia el interior y exterior de la provincia, a través de los diferentes turnos establecidos y recurriendo al servicio de las flotas. • Servicio de Courrier Para el despacho, correspondencia certificada y rápida, se tiene también el servicio de courrier, el mismo que permite acceder a cualquier lugar del mundo con este servicio 82
  • 83.
    ____________________________________________________PDM, Monteagudo, 2007- 2011 C.12 Protección y Seguridad Ciudadana C.12.1 Personal policial disponible La policía de Monteagudo cuenta con 11 efectivos, de los cuales: uno está como director provincial, otro como responsable de la Fuerza Especial de Lucha contra el Crimen ex PTJ y además uno de sus efectivos cubre el puesto en el municipio de Huacareta. Nueve efectivos son los que trabajan en Monteagudo de manera rotatoria en diferentes reparticiones como ser Brigada de protección a la familia, patrullaje, seguridad ciudadana. C.12.2 Frecuencia delincuencial Se podría señalar que la delincuencia en el Municipio no se presenta con mucha frecuencia, es considerada aún leve. Sin embargo, no inexistente, puesto que se han podido observar algunos actos delincuenciales como: robos a domicilios en baja escala, algunos casos de posesión de narcóticos, vehículos robados, y en el área rural algunos casos aislados de robo de animales. Pero sí se puede apreciar un alto índice de riñas y peleas callejeras, maltrato a familiares y violencia intrafamiliar; teniendo como factor detonante el consumo de alcohol, sobre todo cuando existen eventos sociales, fiestas como la de fin de año, 20 de agosto y carnavales. Otros casos atendidos por instancias policiales pertinentes y Defensoría son: maltrato a menores de 18 años, violaciones a menores, consumo de bebidas alcohólicas por menores en locales públicos. C.12.3 Disponibilidad y estado del equipamiento para la seguridad ciudadana Cuadro 48. Disponibilidad y estado de situación de equipamiento de seguridad Ciudadana CANTIDAD DESCRIPCIÓN ESTADO 1 Vehículo Regular 2 Motocicletas Nuevas 1 Equipo de comunicación Buen estado 1 Equipo de comunicación incompleto Mal estado 4 Handis Buen estado 1 Línea telefónica para recibir llamadas de Buen estado emergencia sin salida 4 Escritorios Mal estado 1 Oficina Prestada C.12.4 Instituciones de protección a la familia y contra la violencia intrafamiliar En el Gobierno Municipal se cuenta con una oficina de defensoría de la niñez y adolescencia que cuenta con dos áreas: Jurídica y Psicológica, y que coordina acciones con el SLIM: que cuenta con una Trabajadora social y una psicóloga. 83
  • 84.
    ____________________________________________________PDM, Monteagudo, 2007- 2011 En el año 2006 la oficina de la Defensoría de la Niñez y Adolescencia de la H. Alcaldía Municipal de Monteagudo, atendió a niños, niñas y adolescentes, víctimas de violencia tanto físicas, psicológicas y sexuales, asimismo se atendió a menores que hicieron abandono de hogar, como también se brindó Orientación y seguimiento a diferentes casos dando cumplimiento a todos los requerimientos del Juzgado y demás instancias que solicitaron al Servicio de los profesionales de la Defensoría. Así mismo se envió Informes Psico-sociales. Ver el siguiente detalle: Cuadro 49. Topología de Casos legales de Enero-Noviembre 2006 en la Defensoría Nº AREA JURIDICA CASOS ATENDIDOS 1 Maltrato de Menor 35 2 Asistencia familiar 22 3 Compromisos de asistencia familiar 45 4 Homologación de asistencia familiar 10 5 Prestación de Servicios 28 6 Guarda Legal 11 7 Guarda Legal 30 8 Guarda Legal Precaria 30 9 Violación 13 10 Asistencia a niños Huérfanos 9 11 Reconocimiento de Hijos 22 12 Reconocimiento de hijo Ad- Vientre 15 13 Abandono de menores de edad 21 Nº AREA JURIDICA CASOS ATENDIDOS 14 Rapto de menor 4 15 Adolescentes con Problemas de 31 Conducta 16 Explotación laboral de menores 17 17 Padres que abandonan a sus hijos 6 18 Menores con conflicto con la ley 15 19 Tramites de certificados de 35 nacimiento 20 Autorizaciones de Viaje 63 21 Audiencias asistidas en el Juzgado de 60 Instrucción 22 Audiencias asistidas en el Juzgado de 46 partido TOTAL 568 Las atenciones legales llegan, en caso de ser necesario, ante el Juzgado de Instrucción y de Partido, y ante la fiscalía. En el área psicológica de la defensoría se atendieron 93 casos, tales como Asistencia con terapias (59 casos) e Informes Psico-sociales ante los Juzgados (34 casos). 84
  • 85.
    ____________________________________________________PDM, Monteagudo, 2007- 2011 Respecto a la atención de casos en la oficina del SLIM, atiende a Mujeres Víctimas de violencia y familias en conflicto; en coordinación con la Defensoría y la Brigada de Protección a la Familia. Los casos atendidos el 2006 fueron los siguientes: Cuadro Nº 50. Casos atendidos SLIM TIPO DE CASOS Nº DE CASOS ATENDIDOS Atención de Casos por Violencia 45 casos Física Familias en conflicto 34 casos TOTAL 79 casos Fuente: SLIM G.M.M. 2006 D. ASPECTOS ECONÓMICO-PRODUCTIVOS D.1 Áreas Protegidas D.1.1 Categorías y Superficies Las tierras designadas bajo la categoría de Áreas protegidas, constituyen importantes espacios ubicados, el primero, al oeste del municipio en el cantón Fernández, en el límite con el municipio de Azurduy, y el segundo espacio se encuentra al sureste del cantón Sauces, el cual es parte de la serranía del Iñao. La superficie que comprende esta unidad alcanza a 394,60 Km2 equivalente al 12,0 % de la superficie del Municipio. En esta faja del Subandino, los paisajes dominantes son las serranías de relieve escarpado, con afloramientos rocosos. Los suelos son muy poco a poco profundos y bajos a moderados en nutrientes. El clima es subtropical subhúmedo a seco y la vegetación consiste de bosque denso a ralo semisiempreverde a decíduo. La accesibilidad y densidad poblacional van de bajas a medias. D.2. Acceso y Uso Productivo del Suelo. D.2.1. Tamaño y Uso de la Tierra La estructura económica de la Sección, básicamente se caracteriza por el uso del suelo para la producción agrícola (maíz, maní, ají, papa, cítricos), ganadería bovina y porcina en pleno desarrollo. La agricultura y ganadería varían en intensidad y nivel tecnológico de acuerdo a la posición geográfica y la vinculación caminera que tengan, principalmente hacia los mercados de consumo. La caracterización de su economía, está diferenciada en casi la totalidad de los casos, por los siguientes indicadores: Cuadro Nº 51. Tamaño y Número de las Unidades Agrícolas CANTONES UNIDADES AGRÍCOLAS EN HECTÁREAS 85
  • 86.
    ____________________________________________________PDM, Monteagudo, 2007- 2011 U.U.A.A. Distritos Hasta 20 Entre 20 y 50 Entre 50 y 500 Mayor que 500 Total Sauces 2155 107 61 10 2333 Pedernal 335 7 6 3 351 Fernández 315 71 58 11 455 San Juan 480 61 74 19 634 Total 3285 246 199 43 3773 Porcentaje 87 7 5 1 100 Fuente: GMM El cantón Sauces posee la mayor cantidad de propiedades menores a 20 Has. en comparación con el cantón Fernández que tiene sólo 315 unidades agrícolas de hasta 20 Has. De un modo general, existen 3.285 Unidades Agrícolas en el rango de hasta 20 Has. y sólo 43 unidades con superficies mayores a 500 Has; estas cifras tienen mucha relación con el número de habitantes en cada Cantón. Así por ejemplo en los Cantones de Sauces, Pedernal, y San Juan se tienen promedios de parcelas cultivadas por familia que oscilan entre 3 y 5 Has. En el cantón Fernández el promedio es de 2,3 Has. por familia. Este último es el menos agrícola, carece de infraestructura caminera y su vocación es ganadera. Cuadro Nº 52. Uso de los Suelos en el Área Rural del Municipio Monteagudo Superficie con Superficie Superficie Utilizadas Cantón Cultivos en Descanso Comunitaria Total Ha Ha Ha Ha Sauces 9.001 723 101.538 21.797 132.139 Pedernal 1.867 138 22.072 885 24.962 Fernández 1.003 83 64.769 13.060 78.915 San Juan 2.859 240 44.578 13.083 60.760 Total 13.681 1.184 232.957 48.825 296.776 Fuente: Diagnóstico Comunal En general, el uso de los suelos en el entorno de las comunidades concentradas o las viviendas familiares es intenso, existe sobre pastoreo y compactación de suelos, degradación del monte por la tala de árboles maderables, extracción de leña y chacos abandonados, en los siguientes cuadros se muestra el uso de suelos comunales por Cantones. Las tierras de la comunidad comprenden a las áreas forestales y de pastoreo en razón de que ambos componen el sistema silvopastoril que alimenta al ganado. La suma de los suelos comunales es menor a las superficies cantonales, debido a que existen propiedades fuera de las comunidades que no han sido incluidas en el Diagnóstico Comunal, dado que corresponden a superficies protegidas del Estado, empresas internacionales dedicadas a la explotación y exploración hidrocarburífera y de hacendados que no participan en las actividades municipales. 86
  • 87.
    ____________________________________________________PDM, Monteagudo, 2007- 2011 D.2.2 Superficie de tierra bajo riego y a secano Cuadro Nº 53. Superficie de tierras bajo riego y a secano Dist. Del Suelo CANTONES Superficie (Has) Sauces San Juan Pedernal Fernández a nivel del Pirai Sección Cultivada 9.001 11.733 1.621 817 23.172 A Secano 8.923 11.733 1.606 809 23.071 Bajo Riego 78 0 15 8 101 TOTAL 18.002 23.466 3.242 1.634 46.344 Fuente: Diagnóstico Comunal Observando el cuadro, podemos señalar que el municipio presenta 101 Has. Regadas, de un total de 46.344 Has, el porcentaje bajo riego/cultivada es de 0,22 %. El cantón Sauces presenta mayor área regada con 78 Has. El cuadro siguiente, muestra la superficie regada, el tipo de riego y las fuentes de agua, que son aprovechadas en los cuatro Cantones de la Sección. Cuadro Nº 54. Superficie con Riego por Comunidades y Nº de Beneficiarios SUP. BAJO FAMILIAS CANTÓN Y FUENTE ADM. SIST. RIEGO BENEFICIA COMUNIDADES DE AGUA RIEGO HAS RIAS Sauces Bartolo Q.Limón Huasi 10 8 Familiar Bohórquez Q.A.Yanguilo 5 3 Comunal Chuncusla 8 6 Cruce Piraimiri Q. Cerrillos 15 6 Familiar Heredia 3 5 Familiar Los Pinos 1 1 Familiar Naranjos 1 10 Familiar San Pedro del Zapallar Río Zapallar 17 11 Familiar Valle Nuevo Q. Patilla 3 4 Familiar Vallecitos Q. Vallecitos 13 26 Comunal Yaconal Río Heredia 2 4 Familiar Sub total 78 84 Pedernal Canizal Q. Cañizal 5 15 Familiar Chapimayu Río Azero 4 10 Familiar Pedernal 6 14 Familiar Subtotal 15 39 SUP. BAJO FAMILIAS CANTÓN Y FUENTE ADM. SIST. RIEGO BENEFICIA COMUNIDADES DE AGUA RIEGO HAS RIAS 87
  • 88.
    ____________________________________________________PDM, Monteagudo, 2007- 2011 Fernández San Lorenzo Río Lorenzo 5 10 Comunal Vallecitos 2 2 Familiar Saucesitos Río Parapetí 1 1 Familiar Sub total 8 13 TOTAL 101 136 En el detalle de la superficie de terrenos con sistema de riego, no aparece el cantón San Juan del Pirai, es importante señalar que la administración de los sistemas de riego, tienen una administración familiar D.2.3 Tenencia del suelo D.2.3.1. Formas de tenencia Se diferencian los siguientes tipos de propiedad, basados fundamentalmente por la extensión territorial y tenencia de ganado. A través de estos elementos, se han establecido: Pequeña propiedad Menor a 20 Has. Mediana propiedad 20 - 50 Has. Grandes propiedades Mayor a 50 Has. En base a estos promedios, podemos apuntar que en toda la Sección predominan los predios agrícolas pequeños en un 87% por dos motivos: Primero, debido a la estrechez de los valles (cañones) que no permite la expansión de las chacras, o si se lo hace es a costa de áreas de protección con daño a la frágil ecología y segundo, porque la población dedicada a la actividad agrícola (71,84%, 4.014 familias) ha copado y rebasado la escasa superficie agrícola. El otro 13% de propiedades, pertenece a medianas y grandes. Esta situación caracteriza a la Sección como propiedades minifundiarias y como lógica consecuencia la base de su economía es el cultivo de la mayor superficie de terreno de su propiedad. D.2.3.2 Condición Jurídica Un análisis sobre la tenencia de títulos por cantones, nos da un panorama claro sobre la necesidad de promover el saneamiento de los títulos de propiedad, de manera que proporcione la consolidación y seguridad en las actividades productivas y, por sobre todo, permita una mayor y mejor dinamización de la economía de la zona a partir de la posibilidad de acceso al crédito. Cuadro Nº 55. Tenencia de la Tierra: Propietarios con Títulos de Propiedad. Cantón Sauces por OTB 88
  • 89.
    ____________________________________________________PDM, Monteagudo, 2007- 2011 PRODUCTORES TÍTULO EN NO TIENEN CANTONES FAMILIAS CON TÍTULO TRÁMITE TÍTULO Sauces 2.173 638 188 1.348 San Juan del Piraí 803 397 116 290 Pedernal 474 185 82 207 Fernández 431 111 94 226 TOTAL 3.881 1.331 480 2.071 Fuente: Elaboración propia, Unidad de Planificación HAMM Gráfico Nº 1. Tenencia y Titularidad de la Tierra en el Municipio Tienen Titulo 34% Sin Titulo 54% Titulo en tramite 12% El gráfico nos muestra que sólo el 34% de los productores tienen títulos de propiedad y el 54% aún sigue indocumentado. La situación mostrada en los cuadros anteriores se ve agravada en el caso de la población indígena guaraní, que en muchos de los casos carecen de tierras propias y legalmente reconocidas por el Estado. D.2.3.3 Tamaño de la propiedad familiar y comunal La información presentada en este acápite toma como base el autodiagnóstico comunal realizado en el Municipio, no considera al sector urbano del municipio ubicándose este en el cantón Sauces. Ver el siguiente cuadro: Cuadro Nº 56. Tenencia de la Tierra en el Área Rural Cantón Sauces por OTB PROMEDIO PROMEDIO SUPERFICIE SUPERFICIE ÁREA TOTAL Nº CULTIVADA TOTAL CANTÓN CULTIVADA HAS / FAMILIAS HAS HAS HAS / FAMILIA FAMILIA Sauces 2.173 9.001 4,14 152.588 70,22 89
  • 90.
    ____________________________________________________PDM, Monteagudo, 2007- 2011 San Juan del Piraí 803 11.733 14,61 75.333 93,81 Pedernal 474 1.621 3,42 22.541 47,55 Fernández 431 817 1,90 38.717 89,83 TOTAL 3.881 23.172 5,97 289.179 74,51 Fuente: Unidad de Planificación HAMM D.2.3.4 Régimen de propiedad La Revolución de abril de 1952 y las medidas consiguientes a ella, conmovieron la vida del país alterando viejas estructuras, especialmente, en las áreas rurales. El instrumento que produjo tales conmociones fue la Ley de Reforma Agraria, que reguló el tamaño de la propiedad de cada una de las regiones del país. En la Provincia, la Reforma Agraria no ha tenido el impacto que tuvo en otras partes del país. En todas las comunidades las tierras agrícolas tienen carácter de propiedad; pero la mayoría de los agricultores no tienen la correspondiente documentación al día. Las tierras de pastoreo y montes son comunes, ésta es una de las razones para que la crianza del ganado (vacuno, porcino, caprino, etc.) sea extensiva. La situación legal de sus tierras es un elemento determinante en la problemática tierra- territorio, ya que constituye un factor predominante en la estratificación social de la región. Las unidades agrícolas pequeñas, abarcan únicamente las parcelas cultivadas del solar familiar y su producción logrará ubicar a la familia en un nivel dentro de la estructura social de la Sección; en comparación a las unidades agrícolas medianas y grandes, pertenecientes a hacendados que poseen mayor superficie de pastizales y montes, que les da poder económico a sus propietarios y un estatus privilegiado dentro su estructura social. D.2.3.5 Origen de la Propiedad: Herencia, dotación, compra, colonización El origen de la propiedad que poseen los pobladores proviene de la asignación que se hizo el año 1952 con la Ley de Reforma Agraria; en el caso de los hacendados, provienen de herencia de antepasados; en muy pocos casos la propiedad viene de adquisición. En la actualidad el crecimiento vegetativo de las familias está determinando una asignación menor de tierras vía dotación a nuevas familias que se conforman a partir de matrimonios entre comunarios. D.3 Sistemas de Producción D.3.1 Sistema de Producción agrícola En general, se tiene una agricultura de subsistencia con pequeños excedentes que se comercializan a pie de finca; este fenómeno tiene particular y extrema incidencia en las comunidades del cantón Fernández, aspecto que además viene condicionado por las características pésimas de las vías de acceso; mientras que se da una situación en el otro extremo: en parte del cantón Sauces y del cantón San Juan del Piraí. Esto nos muestra, que la topografía del terreno en las actuales condiciones ha sido y es una condicionante de la situación de desarrollo de los estantes y habitantes de la región. 90
  • 91.
    ____________________________________________________PDM, Monteagudo, 2007- 2011 D.3.1.1 Principales cultivos y variedades Se practica una agricultura extensiva, estacional, migrante y, generalmente, en suelos de uso restringido. El tamaño de las parcelas para los diferentes cultivos, se reduce a fracciones de hectárea; exceptuando el maíz, maní y el ají cuyos cultivos son los más importantes de la región. También se viene incrementando el cultivo de papa; generando rendimientos interesantes como alternativa en los cultivos, también se cuenta con cultivos de menor importancia como el arroz, la yuca, la Cumandá y el fréjol cuyos excedentes son mínimos los mismos que se comercializan en escala reducida. De la misma forma, se producen otros productos que sólo son de consumo familiar. El maíz a demás de cubrir casi la totalidad de la superficie cultivada (90,03%), se lo cultiva año tras año, es decir, se practica el monocultivo por lo imprescindible que resulta en la actualidad para las necesidades de la familia y como alimento para el ganado del agricultor. La explotación en los chacos corresponde a una agricultura migrante. Una vez hecha la limpieza y quema de la broza, se siembra entre tres a cuatro años, hasta que los rendimientos caen y luego se los abandona y se procede a realizar igual práctica en otro lugar. Lo negativo de ésta labor radica en que se emplea terrenos de pendiente que se destruyen fácilmente por la erosión Entre las variedades que corresponden al maíz tenemos el duro denominado genéricamente “amarillo cubano”, también se han ido introduciendo y difundiendo diferentes variedades de manera particular y a través de programas de mejoramiento como los llevados a cabo por el Centro de Mejoramiento del Maíz de Iboperenda; entre las variedades introducidas se encuentran la variedad IBO - 128. Entre otras variedades utilizadas en el Municipio por los agricultores se tienen al Bayo y la Pipoca El ají cuenta también con diversas variedades siendo las más preferidas por los consumidores: Asta de buey, de vaina ancha y sabor dulce; Asta de venado, vaina angosta y sabor picante y ají amarillo, de vaina ancha y sabor dulce. Las variedades que presenta el maní son: el Overo, el Colorado, Pintado Colorado y la Chaucha • Cultivo de Frutales El cultivo de frutales está centrado, casi en su totalidad, en especies cítricas, dado que son las qu mejor comportamiento tienen en la región, ya que encuentran en su mejor medio ambiente para establecer buena producción, después de los cultiv y la producción. Entre los cítricos cultivados, se encuentran: naranjas, mandarinas y otros menores como el kinoto, pomelo, lima y limón. Se tiene, además, el caso del durazno, como una fruta que s bien no presenta un potencial para el consumo directo, es posible su utilización para la industria d refresco y para la fabricación de dulces y mermeladas. 91
  • 92.
    ____________________________________________________PDM, Monteagudo, 2007- 2011 Los cítricos han demostrado ser tolerantes a las bajas temperaturas, tienen un ciclo vegetativo anual que responde a las condiciones agras climáticas de la región. El naranjo es el más importante de los frutales, cubriendo una superficie cultivada de 434,25 Has, los que representan el 72,98% del total de superficie en frutales. Le siguen en orden de importancia la mandarina, el durazno y finalmente el kinoto. El cálculo de rendimiento en peso, se obtuvo utilizando un peso promedio por naranja de 18 gr. y 12 gr. para la mandarina. • Variedades Frutales Siendo el naranjo la especie cítrica de mayor importancia, por su volumen de producción y por la extensión territorial que abarca, se efectuó tiempo atrás un programa de mejoramiento frutícola, desde el Centro La Esmeralda, el cual en la actualidad ha dejado de funcionar. A partir de esta instancia se ha difundido la variedad Valencia injertada en pié franco (de semilla). Las antiguas plantaciones corresponden en su totalidad a árboles francos provenientes de semilla, identificados por los comunarios como variedades criollas. • Otras especies de frutales Entre otros árboles frutales cultivados, existe una diversidad de especies y variedades que fueron introducidos de los valles mesotérmicos de la provincias vecinas (Tomina, Azurduy), del trópico cruceño y del exterior del país a través del Centro Frutícola de la Esmeralda dependiente de CORDECH. La adaptación y el comportamiento de cada una de estas especies fueron muy diferentes y costosos. Las “especies traídas de los valles” vecinos, fueron poco satisfactorias en rendimiento y calidad, debido fundamentalmente a factores climáticos, que ocasionaron en épocas calurosas y húmedas, la presencia de plagas y enfermedades. Las especies introducidas como los manzanos y durazneros, requieren un período de dormancia (invernación) que no ofrece el clima subtropical que presenta la Sección. El caso del durazno, sufrió la adaptación que le permite en la actualidad ser parte importante de los cultivos de frutales en la Sección, la limitante del cultivo está en la calidad del fruto, la cual no es de las mejores para el consumo directo, sin embargo, su utilización en la industria del refresco y de las conservas le da esperanza de crecimiento. Observaciones recientes dan cuenta de importantes rendimientos y calidad de una especie de manzano, el mismo que muestra una adaptación importante a las condiciones climatológicas del Municipio. D.3.2 Calendario Agrícola El calendario agrícola está determinado por el régimen climático, con dos limitantes vitales que condicionan la producción y productividad de los cultivos: las heladas que se presentan en los meses de mayo, junio, julio, agosto y la carencia de lluvias en los meses de septiembre a diciembre. Estos factores de desencadenamiento aleatorio determinan un régimen agrícola estacional e impiden obtener más cosechas en una misma campaña agrícola. Estos conceptos surgen de la interpretación del balance hídrico y del diagrama agro climático de la Sección. Sin embargo, estos datos son promedios de los registros y observaciones, en la 92
  • 93.
    ____________________________________________________PDM, Monteagudo, 2007- 2011 práctica, existen años húmedos y años secos, además que, existen microclimas en varias comunidades con mayor humedad que permiten las siembras anticipadas. Cuadro Nº 59. Calendario Agrícola Meses Actividades Sep Oct Nov Dic Ene Feb Mar Abr May Jun Jul Ago Chaqueo quema Preparación del terreno (carpida) Siembra Control de plagas y enfermedades, fumigación Deshierbe y trabajos culturales Cosecha Comercialización Las siembras anticipadas normalmente se hacen con el cultivo del maíz para ofertar choclo cada fin de año; los demás cultivos anuales, incluyendo el maíz para grano, inician su cultivo en la siembra grande de los meses de octubre y noviembre. En base al diagrama agro climático de la Estación Agro meteorológica de Monteagudo, se han elaborado los respectivos calendarios agrícolas de los tres principales cultivos de la zona. De esta manera se confirma que la mayoría de los cultivos inician su preparación de tierras coincidente con las primeras lluvias y su desarrollo vegetativo se realiza durante todo el período húmedo, la cosecha, secado, almacenaje y encestado, se lo realiza en el período post- húmedo; como es previsible, el exceso de humedad en la época posterior a la cosecha también ocasiona perjuicios, en este caso se afecta al almacenamiento de los productos. D.3.2.1 Tecnología empleada MAQUINARIA Y HERRAMIENTAS TRILLADORAS MOTOBOMBAS TRACTORES PICADORAS ARADO DE METÁLICO CANTÓN ARADO PALO Sauces 51 4 2 46 114 1599 S. J. Del Pirai 17 0 0 1 5 978 93
  • 94.
    ____________________________________________________PDM, Monteagudo, 2007- 2011 Pedernal 5 0 0 21 10 520 Fernández 0 0 0 0 0 334 TOTAL 73 4 2 68 129 3431 Fuente: Unidad de Planificación GMM La tecnología más empleada por los comunarios de este municipio es con el arado de palo 92,55%, en menor grado también se observa la utilización del arado metálico 3,48%; ambas tecnologías son utilizadas con tracción animal. A su vez, es importante mencionar el uso de tractores 1,97% sobre todo en el cantón Fernández y el uso de motobombas para llenar los atajados de agua. El empleo de maquinaria agrícola no es usual en esta zona, sin embargo se ve un incremento de la misma, que en la mayor parte corresponde a contratos de dueños de estos equipos y no así a la adquisición, fundamentalmente, por las limitantes económicas. • Nivel tecnológico en el Tratamiento de frutas A nivel de agricultor, existe poco conocimiento de tecnologías apropiadas, no se hacen tratamientos ni labores culturales según un calendario de actividades. Los tratamientos curativos se practican cuando la planta ha sido dañada seriamente. Existe una preferencia por plantas originadas de semilla (francas) sin considerar que estas son precisamente las más sensibles a la Gomosis y Tristeza. A esto se suma la falta de riego. Los cítricos como la mayoría de las plantas tropicales requieren un régimen de lluvias sobre los 1.200 mm., ésta cantidad de agua debe ser bien distribuida a lo largo del año, lo cual no ocurre, por el contrario, existe un período de déficit (agosto - octubre) que debe ser cubierto por el riego. Por esta razón, cualquier proyecto frutícola tiene que contemplar un sistema de riego. Actualmente el 90% de las plantaciones son a secano. No se utilizan fertilizantes químicos por su costo elevado, algunos productores utilizan bosta de reses. Existen nuevas plantaciones establecidas con apoyo técnico, que reúnen buenas condiciones para su explotación comercial. Para contrarrestar la gomosis (Phytophthora parasítica) y la Tristeza (Stem pitting) se están usando naranjos injertados en pié de Mandarina Cleopatra, Limón Rugoso y Citrange. D.3.2.3 Rotación de cultivos y manejo de suelos Las rotaciones practicadas no responden a planes sistemáticos, tampoco a criterios de aprovechamiento integral y equilibrado de los nutrientes del suelo, menos a complementaciones nutritivas entre especies que fijan fracciones de nitrógeno y plantas que las consuman en la siguiente campaña, como ocurre entre especies de leguminosas y cereales; en muchos casos ni siquiera se hace rotación de cultivos. El poco conocimiento sobre determinados aspectos del rendimiento de los cultivos por parte de los comunarios no orienta la necesidad de efectuar rotaciones entre cultivos, de manera que permitan en unos casos depositar determinados nutrientes en el suelo y otros que extraigan los mismos; el otro tema es que a partir de esta rotación se pueda además controlar la presencia de plagas y enfermedades. Una condicionante para la siembra de determinado cultivo por parte del 94
  • 95.
    ____________________________________________________PDM, Monteagudo, 2007- 2011 agricultor es el antecedente comercial propio o de vecinos de la última campaña; como es lógico, esto trae casi en su totalidad la saturación de los mercados de determinados productos y la escasez de otros, teniendo como consecuencia natural un inadecuado equilibrio de precios y costos. Esta práctica no es de uso generalizado, sin embargo, en algunos casos es realizado con un éxito digno de ser imitado. A continuación se mencionan algunas de las formas de rotación de cultivos que consideran propuestas para la conservación y sostenibilidad de la utilización de los suelos. Cuadro Nº 60. Rotación de Cultivos Años Modelo 1 Modelo 2 Modelo 3 Modelo 4 Modelo 5 1er año maíz maíz maíz maíz maíz 2do año papa papa ají ají maní 3er año maní ají maní maní papa 4to año descanso maní descanso papa descanso Fuente: Diagnóstico comunal. 1996 D.3.2.3 Relación superficie cultivable/cultivada De acuerdo a la Zonificación Agro ecológica y a la superficie cultivada obtenida, se concluye que por cada hectárea cultivada, hay alrededor de dos y media potencialmente cultivables. Cuadro Nº 61. Superficie Cultivable/Cultivada SUPERFICIE SUPERFICIE CATEGORÍA KM2 HA Potencial cultivable 569,16 56.916,00 Cultivadas 231,72 23.172,00 RELACIÓN CULTIVABLE/CULTIVADA 2,46 2,46 Fuente: Unidad de Planificación GMM D.3.2.4 Insumos Semilla, Fertilizantes y Fitosanitarios La semilla utilizada en la siembra proviene de la cosecha anterior o de algún agricultor vecino. Antes de la siembra se procede a la selección sin ninguna medida de prevención o tratamiento fitosanitario. En muy pocos casos se recurre a la utilización de semilla mejorada. En la Sección el uso de fertilizantes es bajo, en muchos casos se aprovecha la fertilización del cultivo anterior, la limitación para el uso de químicos es el alto precio que tiene. Para realizar el uso de fertilizante natural no se cuenta con depósitos de bosta, dado que la ganadería es extensiva; finalmente, sí los rendimientos obtenidos son muy bajos se escoge una nueva parcela. Para atenuar levemente esta situación existe la reposición de nutrientes a través de la erosión hídrica de las partes altas a las partes bajas. Cuadro 62. Insumos en la Producción Agrícola CANTÓN Nº DE Nº DE Nº de productores que 95
  • 96.
    ____________________________________________________PDM, Monteagudo, 2007- 2011 realizan Uso de Insumos COSECHAS Pesticidas Químico PRODUCTORES Certific. Semilla Uso de Uso de Abono Guano AÑO PRODUCCIÓN DE MAIZ Sauces 2.132 1 23 0 1 22 S. J. Del Pirai 743 1 6 0 0 4 Pedernal 438 1 4 0 0 3 Fernández 395 1 4 0 2 1 Total 3.708 4 37 0 3 30 PRODUCCIÓN DE MANÍ Sauces 555 1 4 0 0 10 S. J. Del Pirai 125 1 0 0 0 0 Pedernal 63 1 0 0 0 1 Fernández 144 1 0 0 1 1 Total 887 4 4 0 1 12 PRODUCCIÓN DE PAPA Sauces 509 1,14 10 5 4 15 S. J. Del Pirai 422 1,00 5 1 2 5 Pedernal 198 1,33 1 0 1 5 Fernández 155 1,13 3 0 4 2 Total 1.284 1,15 19 6 11 27 PRODUCCIÓN DE AJÍ Sauces 232 1 3 1 0 11 Pedernal 317 1 0 0 0 9 Fernández 94 1 1 0 0 4 Total 643 3 4 1 0 24 PRODUCCIÓN DE YUCA Sauces 117 1 0 0 0 0 S. J. Del Pirai 154 1 0 0 0 0 Pedernal 109 1 0 0 0 0 Fernández 22 1 2 0 0 2 Total 402 4 2 0 0 2 Nº de productores que Nº DE realizan Uso de Insumos Nº DE CANTÓN COSECHAS Pesticidas Químico Certific. PRODUCTORES Semilla Uso de Uso de Abono Guano AÑO PRODUCCIÓN DE ARROZ Sauces 30 1 2 0 0 2 S. J. Del Pirai 265 1 2 0 0 2 Total 295 2 4 0 0 4 PRODUCCIÓN DE CUMANDA Sauces 15 1.00 0 0 0 0 Fuente: Unidad de Planificación GMM Cuadro Nº 63. Uso de Insumos en la Producción de Frutales 96
  • 97.
    ____________________________________________________PDM, Monteagudo, 2007- 2011 Nº de productores que realizan Uso de Insumos Nº DE CANTON Guano o PRODUCTORES Abono abono Pesticidas Químico natural NARANJA Sauces 940 1 3 18 S. J. Del Pirai 343 0 2 4 Pedernal 60 0 0 0 Fernández 119 0 0 1 Total MANDARINA Sauces 715 0 1 14 S. J. Del Pirai 275 0 1 3 Pedernal 57 0 0 0 Fernández 73 0 0 0 Total DURAZNO Sauces 303 0 1 6 Fernández 20 0 0 0 Total KINOTO Sauces 10 0 0 1 Total Fuente: En base a cartillas SIMC Unidad de Planificación HAMM D.3.3 Superficie, Rendimiento y volúmenes de producción por cultivo . Cuadro 64. Rendimiento por Cultivo Área Rendimiento Nº de CANTON Sembrada Productores Has Total kg/ha qq MAÍZ Sauces 2.132 6.795 2.664 393.519 S. J. Del Pirai 743 3.661 3.062 243.695 Pedernal 438 1.068 2.875 66.750 Fernández 395 671 2.235 32.602 Total 3.708 12.195 2.709 718.179 97
  • 98.
    ____________________________________________________PDM, Monteagudo, 2007- 2011 MANÍ Sauces 555 183 1.423 5.661 S. J. Del Pirai 125 19 1.763 728 Pedernal 63 11 2.123 508 Fernández 144 32 1.119 778 Total 887 245 1.607 8.559 PAPA Sauces 509 137 5.824 17.345 S. J. Del Pirai 422 111 9.006 21.732 Pedernal 198 56 5.564 6.774 Fernández 155 15 5.204 1.697 Total 1.284 319 6.400 44.379 AJÍ Sauces 232 332 2.099 15.149 Pedernal 317 146 1.636 5.193 Fernández 94 15 1.403 458 Total 643 493 1.713 18.355 YUCA Sauces 117 22 7.667 3.667 S. J. Del Pirai 154 39 13.800 11.700 Fernández 109 25 6.538 3.553 Total 380 86 9.335 17.452 FRÉJOL Sauces 22 20 1.380 600 Arroz Sauces 30 12 1.783 465 S. J. Del Pirai 265 207 1.138 5.121 Total 295 219 1.461 6.953 CUMANDA Sauces 15 5 1.035 113 Fuente: En base a cartillas SIMC Unidad de Planificación HAMM Cuadro 65. Superficie, Rendimientos de la Producción y Precio de Venta Rendimiento Precio de Nº de Nº de Área Total Ingreso promedio venta CANTON producto plantas Sembrad Unid/ total en por árbol Bs/Cien res por Ha a Ha Prod. Bs. unid. unid. CULTIVO DE LA NARANJA Sauces 940 250 1.081 262 283.222 6,62 18.749 S. J. Del Pirai 343 250 1.155 164 189.420 7,40 14.017 Pedernal 60 250 720 5 3.600 7,40 266 Fernández 119 250 543 6 3.258 8,00 261 Total 1.462 250 875 437 382.266 7,36 28.116 CULTIVO DE LA MANDARINA Sauces 715 250 1090 78 85020 7,47 6351 S. J. Del Pirai 275 250 1323 53 70119 8,17 5728,7 98
  • 99.
    ____________________________________________________PDM, Monteagudo, 2007- 2011 Pedernal 38 250 806 3 2418 10,00 241,8 Fernández 73 250 554 4 2216 10,00 221,6 Total 1101 1000 943,25 138 130169 8,91 11598 CULTIVO DE DURAZNO Sauces 303 270 459 13 5967 14,64 873,57 Fernández 20 270 366 7 2562 20,00 512,4 Total 323 540 412,5 10 4125 17,32 714,45 CULTIVO DEL KINOTO Sauces 10 200 2300 0,5 1150 Fuente: En base a cartillas SIMC Unidad de Planificación HAMM D.3.3.1 Destino de la producción Agrícola Cuadro Nº 66. Destino de la Producción Destino de la producción qq. Consumo Trueque PRODUCTOS Venta Total Maíz 423.726 201.090 93.363 718.179 Maní 6.847 1.284 428 8.559 Papa 13.314 28.846 2.219 44.379 Ají 14.684 918 2.753 18.355 Yuca 7.854 8.726 873 17.452 Fréjol 242 358 0 600 Arroz 2.781 3.818 354 6.953 Cumandá 38 75 0 113 Fuente: En base a cartillas SIMC Unidad de Planificación HAMM D.3.3.2 Principales subproductos El maíz es el producto más importante en volumen de cultivo, por tanto, el principal subproducto es la chala, la misma que es utilizada en la alimentación del ganado o como combustible. Otro subproducto importante es el follaje y la cáscara del maní que en muchos casos es devuelto a la tierra a objeto de proporcionar nutrientes, como el Nitrógeno y el Calcio, la cascarilla del maní se usa también como combustible. D.3.3.3 Plagas y enfermedades Cuando estaba en funcionamiento la Ex CORDECH, implementó programas de manejo, control de plagas y enfermedades, sin embargo esta actividad no tuvo una continuidad por diferentes razones entre las que podemos señalar: o Débil presencia de instituciones que brindan apoyo técnico, agravándose esta situación en cantones como Fernández por su dificultosa accesibilidad. o Inadecuado asesoramiento técnico del personal de tiendas o distribuidoras de insecticidas, pesticidas y otros productos químicos utilizados para esta tarea. 99
  • 100.
    ____________________________________________________PDM, Monteagudo, 2007- 2011 o Mínima inversión económica de los productores por considerar que esta es una función que tienen que cumplir algunas organizaciones como el G. Municipal, instituciones de apoyo, etc. También es importante señalar que en los cultivos, las plagas y enfermedades han encontrado la manera de hacerse resistentes a las medidas de control, por el inadecuado uso de los mismos Cuadro Nº 67. Plagas y Enfermedades CANTÓN PLAGAS Y ENFERMEDADES Maíz gusano, gorgojo, kasawi, gusano cuardiado, gusano cogollero, langosta, gusano terrestre, Sauces saltamontes, polvillo, kaspera, huñera, ratas, mal amarillo San Juan del Gusano, Gusano al tallo, gusano cogollero, kasawi, tarajchi, gusano cuarteador, loro, Jilguero, Pirai chancho montés, mono Loros, gusanos, pájaros, gusano cogollero, Gorgojo, Kasawi, Tatú, Mariposa nocturna, negrillo, Pedernal Faciola gusano, aves, kaspera, kasawi, loro kasawi, carbón del maíz, gusano amarillo, gorgojo, gusano Fernández cogollero, Pasmo negro, Chancho de monte Mani Sauces Churquera, hormiga, negrillo, polvillo, Kaspera, gusano, Pulgones, barreno, kawi, zorro San Juan del Pirai Pasmo a la raíz, hormiga, Kaspera, gusano, pulgón, cepe Pedernal Kaspera, barreno, Churquera, zorro, pájaros Fernández kaspera, churquera, pulgón, hormiga, tusla, Pasmo negro, Chancho de monte, acuti, loro Papa Sauces Tizón negro, pulguillas, insectos chupadores, kaspera, gusano, Hormigas, kawi, Churquera, kasawi, gusano cogollero, pasmo, hormiga, tizón tardío, mal amarillo, pulgones, chitupa, polvillo San Juan del Pasmo, hormiga, chitupa, gusano, Tizón tardío, kaspera, Kawi, Gusano amarillo, Hormiga, hongo, Pirai polilla Pedernal Khawi, hormiga, chitupa, Kaspera, Gusano cortador, tizón tardío, Pulgón, tizón negro, Fernández Kaspera, pasmo negro, tizón tardío, pasmo amarillo, kawi, gusano, Khawi, kasawi, tizón temprano CANTÓN PLAGAS Y ENFERMEDADES Aji Barreno, churquera, negrillo, Chitupa, Mallunga, mancha negra, chorrera, Kasawi, Sauces gusano cogollero, venado, tizón negro, mallunga, kaki, mancha, mosca Negrillo, kawi, chitupa, Barrera, polvillo, kaspera, Tizon tardío, Mancha negra, barreno, Pedernal Churquera, Mallunga, Fernández Chitupa, mosca, gusano, polvillo, petilla, churquera, Barreno, piojo Frejol Sauces Kaspera, churquera, barreno, polvillo Yuca Sauces Venado, acuti, gusano barrenador San Juan del Pirai Cepe, acuti, Quirquincho, gusano Fernández hongo, rata, gusano Arroz 100
  • 101.
    ____________________________________________________PDM, Monteagudo, 2007- 2011 Sauces Insectos chupadores, Petilla, negrillo San Juan Del Piraí Gusano cuarteador, cochinilla, pájaros, Gusano, petilla Cumanda Sauces Gusano, gorgojos, langosta, Churquera, hongos Fuente: En base a cartillas SIMC Unidad de Planificación HAMM Cuadro Nº 68. Plagas y Enfermedades en Frutales CANTÓN PLAGAS QUE AFECTAN Naranja cochinilla, gomosis, tristeza, negrillo, arañuela, Barreno, mariposa nocturna, kaspera, Sauces mal de hilacha, pulgones, Hormiga, mosca de la fruta, cepe, negrillo, jilguero, babosa San Juan del Pirai Barreno, cepe, gusano, Jilguero, Pulgones, gomosis, Cochinilla, hormiga Pedernal Gomosis, cochinilla, tristeza, Barreno, cepes, pasmo, pájaros, Hongos Fernández barreno, jilguero, cochinilla, gomosis, Pulgón, hormiga, pasmo, polvillo, cepe Mandarina cochinilla, gomosis, tristeza, negrillo, arañuela, mal de hilacha, pulgones, Jilguero, Sauces barrenador, hormiga, babosa,, cepe, mariposa nocturna, churquera, polvillo San Juan del Pirai Pasmo, cepe, Jilguero, Pulgones, gomosis, Cochinilla, hormiga, barreno Pedernal gomosis, cochinilla, chakja, Barreno, cepes, pasmo, Hongos, polvillo Fernández gomosis, barreno, Pulgón, Cochinilla, hormiga, cepe Durazno Sauces gusano, barreno, pasmo, loros, cepe, hormigas, mariposa nocturna Fernández Barreno, gusano Kinoto Sauces cochinilla, gomosis, tristeza Fuente: En base a cartillas SIMC Unidad de Planificación HAMM D.3.3.3 Infraestructura Productiva La infraestructura productiva referida a las formas de almacenamiento es desglosada en el siguiente cuadro: Cuadro Nº 69. Formas de Almacenamiento Utilizado en la Agricultura FORMAS DE ALMACENAMIENTO % Deposito metálico introducido por instituciones de Silo Metálico capacitación y orientación técnica 14,10 Depósito de construcción casera, es una especie de choza, elevada a cierta altura del suelo con o sin techo, de esta manera se consigue una ventilación y un Troje aislamiento de la humedad del suelo, no se protege del ataque de roedores e insectos Las mazorcas que se depositan tienen que estar visualmente secas, bien 48,72 101
  • 102.
    ____________________________________________________PDM, Monteagudo, 2007- 2011 embaladas y previa selección Especie de cesto o canasta hecha de vegetales de la zona Pirhua que sirve para juntar la cosecha y amarrarla 2,56 Técnica de almacenaje que permite un mejor uso y Apilado aprovechamiento de espacio físico 1,92 Dentro Casa Forma de almacenaje por acopio sencillo 32,69 TOTAL 100,00 Fuente: En base a cartillas SIMC Unidad de Planificación HAMM D.3.3.4 Organización de la fuerza de trabajo La agricultura como actividad productiva familiar, determina un régimen de trabajo que involucra a todos los miembros de la familia en diferentes proporciones. La costumbre heredada de nuestros antepasados permite la participación y distribución de tareas por sexo y edad bien definidas. Dividiendo el trabajo en Hombres, mujeres, niños y niñas, de acuerdo a información proporcionada por los comunarios se establece lo siguiente: Cuadro Nº 70. Distribución de la fuerza de trabajo en la familia ACTIVIDAD HOMBRE MUJER HIJO HIJA (%) (%) (%) (%) Preparación del terreno 45 35 15 5 Selección de semillas 35 35 15 15 Siembra 40 40 15 5 Labores culturales 45 35 15 5 Cosecha 40 40 15 5 Comercialización 50 50 0 0 Fuente: En base a cartillas SIMC Unidad de Planificación HAMM 102
  • 103.
    ____________________________________________________PDM, Monteagudo, 2007- 2011 D.3.3.5 Costos de Producción y Rentabilidad Al respecto, es difícil establecer costos de producción a nivel agricultor, diferenciando por unidades agrícolas y por Cantones, especialmente por la diversidad de cultivos que se manejan en la finca y por el poco control de gastos y costos efectuado por el productor. El análisis de costos efectuado toma en cuenta los tres cultivos más importantes como son el maíz, el maní y el ají; bajo las dos formas que mayormente están presentes en los cultivos dentro la Circunscripción, nos referimos a los cultivos tradicionales y a los cultivos semi mecanizados, en los cuales interviene maquinaria. Cuadro Nº 71. Costos de Producción y Rentabilidad CULTIVO TRADICIONAL En Bs. COSTOS DE PRODUCCIÓN / HA RENDIMIENTO Producto Rendimiento Costo Rendimiento Semilla Preparación Labores Utilidad Siembra Cosecha Transporte Total promedio unitario total /almacigo del Terreno Culturales por ha/Bs. qq/ha qq (bs.) Ha/ (Bs.) Maíz duro 26,64 453,36 193,36 246,64 562,64 200 1682,64 58,89 35,36 2082,35 399,71 Maní 368 46,67 146,64 105,83 166,67 200 993,81 34,94 208,96 7301,06 6307,25 Ají 416,67 200 346,64 513,36 1500 200 3136,67 27,93 175,2 4893,34 3386,03 CULTIVO SEMIMECANIZADO COSTOS DE PRODUCCIÓN / HA RENDIMIENTO Producto Rendimiento Costo Rendimiento Preparación Labores Utilidad Insumos Siembra Cosecha Transporte Total promedio unitario total del Terreno Culturales por ha/Bs. qq./ha qq. (bs.) ha (Bs.) Maíz duro 373,36 296,64 133,36 246,64 433,36 200 1683,36 58,89 35,36 2082,35 398,99 Maní 373,36 600 333,36 400 175,83 200 2082,55 34,94 208,96 7301,06 5218,51 Ají 333,36 573,36 300 400 1038,72 200 2845,44 27,93 175,2 4893,34 2047,90 Fuente: En base a cartillas SIMC Unidad de Planificación HAMM 94
  • 104.
    ____________________________________________________PDM, Monteagudo, 2007- 2011 D.4. Sistema de Producción Pecuario D.4.1. Población por especies principales (ganado mayor y menor) La composición del hato a nivel familiar, está compuesta generalmente por vacunos, porcinos y equinos, en algunos casos aislados se tienen ovinos y en menor grado caprinos; se incluye en la totalidad, la crianza de gallinas y en menor grado la crianza de patos y en todavía menor proporción la de pavos; sin descartar la crianza de aves con características específicas muy relacionadas con altos rendimientos y productividad. De esta estructura, el ganado vacuno y porcino representan la base de su economía debido a los recursos monetarios generados por su venta; las otras especies, tienen importancia secundaria y están destinados generalmente para su autoconsumo y en lo que se refiere al ganado caballar, éste responde principalmente a la necesidad de transporte en gran parte de las comunidades donde no existen caminos carreteros o por la interrupción de vinculación en épocas lluviosas. Desde hace algún tiempo también, se viene generalizando la utilización de caballos en el deporte, aspecto que sin ser importante desde el punto de vista productivo, atrae de sobre manera a su crianza y a la introducción de especies mejoradas. Cuadro Nº 72. Cantidad y Tipo de Ganado Nº DE GANADO CABEZAS Nº DE CANTON DE PRODUCTORES GANADO MEJORADO DESPARASITADO VACUNADO GANADO VACUNO Sauces 23601 1195 163 913 1189 San Juan del Pirai 14766 669 185 589 674 Pedernal 4140 305 10 210 305 Fernández 4430 341 23 122 224 Total 46937 2510 381 1834 2392 GANADO PORCINO Sauces 18114 1443 279 106 1057 San Juan del Pirai 29550 703 248 653 680 Pedernal 5125 360 10 248 203 Fernández 1348 224 45 80 77 Total 54137 2730 582 1087 2017 GANADO EQUINO Sauces 1446 365 1 103 90 San Juan del Pirai 2934 473 100 410 453 Pedernal 20 10 0 0 5 Fernández 395 114 0 8 40 Total 4795 962 101 521 588 95
  • 105.
    ____________________________________________________PDM, Monteagudo, 2007- 2011 Nº DE CABEZAS Nº DE GANADO DE PRODUCTORE DESPARASITAD CANTON GANADO S MEJORADO O VACUNADO GANADO OVINO Sauces 1470 61 14 42 16 San Juan del Pirai 170O 77 15 57 47 Pedernal 1375 74 0 38 15 Fernández 1850 111 0 11 11 Total 4695 323 29 148 89 GANADO CAPRINO Sauces 945 90 0 0 0 San Juan del Pirai 100 30 0 30 30 Total 1045 120 0 30 30 Fuente: En base a cartillas SIMC Unidad de Planificación HAMM Cuadro Nº 73. Población Avícola POLLOS CANTON GALLINAS PONEDORAS PATOS PAVOS PARRILLEROS Sauces 2127 9 2 536 13 San Juan del Pirai 746 300 300 252 100 Pedernal 438 0 0 32 0 Fernández 399 0 0 87 0 TOTAL 3710 309 302 907 113 Fuente: En base a cartillas SIMC Unidad de Planificación HAMM D.4.2 Tecnología y manejo de Especies y razas • Ganado Vacuno En general, este tipo de ganado es criado en forma extensiva, siendo casi en su totalidad de la raza criolla; sin embargo existen hatos de Cebú, Pardo Suizo, Holstein, Gir, Nellore, como razas mejoradas e introducidas a la región. La base de la alimentación son especies forrajeras provenientes de praderas y bosques nativos. Un problema identificado para una introducción con mayor fuerza de ganado, es la escasa disponibilidad de tierras propias de cada comunario, combinado con la escasez de forraje en la época en que caen las heladas; normalmente en estas ocasiones toda la vegetación de la región se ve afectada por este fenómeno. 96
  • 106.
    ____________________________________________________PDM, Monteagudo, 2007- 2011 La falta de control sobre el cruzamiento, ocasiona crías de animales con alto grado de consanguinidad, y ello hace que dichos animales estén más expuestos a contraer enfermedades enzoóticas. La infraestructura ganadera, consiste en un corral con cerco de trinchera dividida en dos partes, una pequeña para los terneros y la ordeña y otra mediana para las madres. La extracción de los animales del hato está determinada por la necesidad de obtener recursos para cubrir requerimientos familiares; muy pocas veces se extrae animales que han alcanzado el peso conveniente o que hayan cumplido su ciclo de vida. El control zoosanitario preventivo es mínimo, en la mayoría de los casos se pretende tratar a los afectados cuando estos presentan síntomas visibles de una enfermedad. • Ganado porcino Actualmente gracias a lo que fue en su momento el Programa de Fomento a la Ganadería Porcina (F.G.P. - CORDECH), se tienen piaras de cerdos mejorados, predominando las razas Duroc y Hampshire, con diferentes grados de sangre. En la crianza de los cerdos mejorados (mestizos) durante su cría y después del destete, es decir, pasando los dos primeros meses son soltados al monte; faltando un par de meses para que cumpla un año son encerrados para su engorde, hasta alcanzar los 85 kg. previa desparasitación y vacunado contra las epizootias de la especie. En el caso de los criollos el acabado dura hasta los dos años, un mayor consumo de forraje y alcanzan un peso máximo de 75 kg. debido al bajo nivel de conversión del maíz en carne. D.4.3.1 Productos y subproductos Tradicionalmente como productos del ganado bovino se tienen la carne, la leche y el cuero, los subproductos de la leche son el queso, el yogurt y la mantequilla; en muy pocos casos se obtiene como subproducto de los cueros la artesanía. En los casos en que el hato se limita a unas cuantas vacas, no es posible la obtención de subproductos por su pequeño volumen. La obtención de estos subproductos tienen carácter estacional en la época de lluvias, y rastros en otras épocas, dado que el forraje es insuficiente y las vacas no se encuentran en buenas condiciones nutritivas como para ser ordeñadas. En algunos casos el manejo de ejemplares con buenos niveles tecnológicos permite el emprendimiento de pequeños establecimientos lecheros; éste puede ser el caso aislado de una pequeña empresa dedicada formalmente a la producción y comercialización de derivados lácteos. Pero en la mayoría de los casos, las limitaciones de mercado son las que no permiten un desarrollo mayor. Las comunidades del cantón San Juan son las más dedicadas a la cría y el engorde de cerdos mejorados. Los datos reflejan esta situación con un promedio superior de cerdos por familia, respecto de otras. Los productos de la crianza de ganado porcino son la carne y la manteca. Este tipo de ganado por su transformación del maíz en carne, tiene mayor importancia en la región. El ganado porcino es el más numeroso y son criados por la gran mayoría de familias 97
  • 107.
    ____________________________________________________PDM, Monteagudo, 2007- 2011 asentadas en el área rural del Municipio. Existe una pequeña planta artesanal de procesamiento de embutidos que vende sus productos en el centro poblado. D.4.3.2 Insumos utilizados Dadas las condiciones precarias en las que se desenvuelven las actividades pecuarias en el Municipio, no se tiene homogenización en los insumos utilizados; la mayoría procede a su utilización a efectos de combatir alguna afección crónica y por ende de carácter ocasional, este aspecto se replica en la utilización de alimento balanceado; sin embargo, en pequeña escala es utilizado. Entre los insumos utilizados para el control de plagas y enfermedades pecuarias, se tienen a productos biológicos, reconstituyentes, vacunas en la mayoría de los casos y algunos estimulantes. En la producción de derivados, gran parte de los insumos requeridos son producidos localmente. Por ejemplo en la producción de queso, los insumos son el cuajo natural (elaborado en base al cuajar de los rumiantes), sal, alcohol y limón. D.4.3.3 Manejo de praderas y forrajes El sistema extensivo de producción pecuaria, en algunos casos, determina la rotación del ganado en una actividad de ramoneo en áreas conocidas como pie de montes y serranías (en las cuales se encuentran importantes especies de leguminosas), entre los meses de septiembre a febrero; en praderas o pampas de gramíneas entre marzo a junio, y en rastrojos en julio y agosto. Esta rotación está condicionada a las estacionalidades del clima que inciden en la disponibilidad de alimento. El sistema semi extensivo contempla la rotación del ganado en pasturas o praderas naturales, pasturas implantadas y rastrojos. La disponibilidad de praderas que de manera importante está constituida por gramíneas es reducida; las pasturas implantadas (en su mayor parte con brachearias) tienden a crecer periódicamente con tendencia a reducir la superficie de las praderas y de los cultivos; un potencial importante en este tipo, representan los suelos agotados por las actividades agrícolas, los mismos que con una adecuada asistencia técnica podrían convertirse en los espacios importantes para la pecuaria. Los rastrojos son la fuente principal de alimentación de ganado en época de estiaje. Los ganaderos pequeños que no disponen de áreas necesarias para el ramoneo, mantienen su ganado en pasturas naturales o mangas y rastrojos, esta situación está derivando en el sobre pastoreo y por ende en las limitaciones de crecimiento y engorde del ganado por la escasa disponibilidad de forraje natural. No se practica el ensilaje y henificación de forrajes, como medio para proveer de alimento a los animales en época de estiaje; esto debido básicamente a las limitaciones de conocimiento y capacidad técnica, así como del volumen de necesidades de la gran mayoría de productores pecuarios. 98
  • 108.
    ____________________________________________________PDM, Monteagudo, 2007- 2011 D.4.3.4 Carga animal Cuadro Nº 74. Carga Animal por Hectárea y Tipo de Ganado TIPO DE GANADO CANTON Vacuno Porcino Equino Ovino Caprino Sauces 0,17 0,22 0,05 0,05 0,11 San Juan del Pirai 0,26 0,40 0,05 0,36 0,04 Pedernal 0,21 0,32 0,01 0,10 Fernández 0,17 0.091 0,07 0,12 Total 0,20 0,23 0,05 0,16 0,08 Fuente: Unidad de Planificación GMM D.4.3.5 Destino de la producción Debido al sistema de explotación y tamaño del hato ganadero, la capacidad de extracción está por debajo de la unidad ganadera, considerando una tasa de extracción del 10%; sin embargo, en el total, se puede apreciar que el comercio de este ganado ya es significativo para el Municipio, sin dejar de lado la importante proyección que se tiene. No obstante, la cadena de comercialización que se tiene, no permite al productor acercarse a los mercados finales, aspecto que se refleja en un precio bajo. Calculando el porcentaje de distribución o destino de la producción ganadera de los diferentes Cantones de la Sección Monteagudo, se ha llegado a la conclusión, que gran parte es destinado al autoconsumo y en su mayoría destinado a la reproducción, con fines de incrementar su población. Cuadro Nº 75.Ventas Promedio de Cabezas de Ganado por Familia DESTINO GANADO VENTAS CONSUMO Vacuno 1,45 0,25 Porcino 7,43 1,40 Ovino 0,60 1,25 Caprino 1,00 1,25 Caballar -- -- Aves 1,73 5,63 Fuente: Autodiagnóstico comunal 2006 Los mercados para el ganado bovino procedente del Municipio, son los de Sucre, Santa Cruz, Potosí y Oruro en orden de importancia. El ganado porcino tiene como destinos principales los mercados de Sucre y Santa Cruz y en menor proporción los mercados de Cochabamba, Potosí y La Paz. La forma de venta de ambos tipos de ganados es en pie, tomando en cuenta el peso vivo del animal. La producción de leche tiene como destino principal de comercialización el mercado local. El queso como subproducto es elaborado a nivel de las unidades familiares pecuarias, 99
  • 109.
    ____________________________________________________PDM, Monteagudo, 2007- 2011 principalmente en las épocas de ordeño (entre enero a marzo) y de disponibilidad de rastrojo (julio y agosto). La venta de este derivado es también en la ciudad de Sucre. En el caso de los caprinos, el principal destino es el autoconsumo. En el caso de los equinos, estos son utilizados como medio de transporte y como medio para practicar deporte. Las aves de corral, en el caso de las gallinas, patos y pavos; son para el autoconsumo, el caso de los pollos parrilleros y ponedoras, son específicamente para la venta. Los mercados para estos productos, son los regionales. D.4.3.6 Presencia de enfermedades y sanidad animal Cuadro Nº 76. Enfermedades y sanidad animal GANADO ENFERMEDADES carbunculo, fiebre aftosa, garrapata, llaguera, mea sangre, rabica, VACUNO diarrea negra, Uñera, papera, suchera, mastitis, parásitos, Fabiola, piroplasmosis, diarrea blanca, parasitos, Piroplasmosis, Boro, Suchera, fiebre, cólera, neumonía, diarrea, sarna, cisticercosis, PORCINO peste porcina, mastitis, viruela, carbunculo, parálisis, parásitos, rábica, tos porcina, tembladera Rábica, carbúnculo, angina, pela pela, sarna, mal de cadera, EQUINO Angina, suchera, garrapata faciola, gusano en la cabeza y aftosa, parásitos, OVINO moquera, diarrea, uñera, mea sangre, carbunculo, Cochinilla, romerillo CAPRINO Sarna, boro, enfermedad al hígado, fiebre aftosa, Rabica,, suchera,, angina Fuente: En base a cartillas SIMC Unidad de Planificación HAMM Uno de los más grandes problemas que presenta la carne porcina, es la contaminación con cisticercos, esto se da en los animales que están fuera de las cabañas, es decir en el monte; la posibilidad de contaminación hace que la demanda de este producto sea menor y que el desprestigio de la zona, evite llegar a mercados más exigentes; ante el riesgo de que la carne esté contaminada, el precio del mismo baja, si tomamos en cuenta la compra de este ganado en pie, en mercados de La Paz y Cochabamba. Estas enfermedades tienen control insuficiente, sujeto a la iniciativa de la familia dedicada a la crianza, y a la disponibilidad de los insumos necesarios para su control y prevención; este aspecto se da, sobre todo, en predios alejados y con servicio deficiente de transporte. No existe un control preventivo, en la mayoría de los casos se procede a la vacunación cuando se sabe que una de estas enfermedades está causando víctimas en la zona. D.4.4 Organización de la fuerza de trabajo Dado que la gran mayoría de los productores pecuarios son pequeños, la crianza de ganado mayor insume mayor tiempo a los hombres; la crianza de ganado menor, es compartido entre mujeres, niños y niñas; y en cuanto a la cría de aves de corral, la mujer tiene mayor participación. 100
  • 110.
    ____________________________________________________PDM, Monteagudo, 2007- 2011 Otras actividades: el ordeño, alimentación y elaboración de derivados (queso, morcilla) involucra más a las mujeres. En tanto que el pastoreo involucra más a los hombres, teniendo la responsabilidad del pastoreo, los niños. Los pocos productores que cuentan con importantes cantidades de ganado, contratan peones exclusivos para el mencionado trabajo. D.5. Sistema de Producción Forestal D.5.1 Especies y superficies Las praderas nativas de la Sección, en su generalidad, están identificadas por los expertos forestales y en los estudios sobre los recursos naturales no renovables como “vegetación herbácea graminoide baja”, o sea, aquella vegetación que crece entre los árboles o entre los arbustos, con altura hasta los 1.5 metros. Las especies de gramíneas identificadas son del género: Sporobalos, Trichloris, Aristida, Panicum, Paspalum y otras menores. Existen importantes recursos forestales maderables en Canizal, en las demás comunidades el bosque tiene importantes recursos forestales que tienen sólo aprovechamiento doméstico, debido a que el valor comercial actual es reducido, las especies de alto valor actual ya han sido explotadas. El bosque se encuentra en pendientes muy altas (generalmente mayores a 60 %) en el se hace aprovechamiento múltiple para uso doméstico (en algunos sectores como Puca Mayu existen importantes recursos forestales maderables en explotación con planes de manejo). Existe un aprovechamiento múltiple del bosque alrededor de las comunidades Potreros y Caraballo; sin embargo no existen recursos forestales importantes. • Forrajeras Existen muy pocas áreas de forrajeras establecidas o introducidas por los comunarios, localizadas especialmente en “áreas antrópicas”. Los datos obtenidos por el Dpto. de Recursos Naturales de CORDECH, establecen un porcentaje para el área antrópica con cultivos de 4,2 % del total de la superficie seccional. Esta situación tiene cierta lógica, por la existencia de gran cantidad de áreas con vegetación baja, herbácea y arbustiva, que sirve de alimentación para el ganado de la zona; por lo cual las pequeñas parcelas establecidas con forrajeras introducidas, sólo están como muestras de una técnica experimental por parte de anteriores proyectos ganaderos o ganaderos progresistas de la zona. D.5.2 Tecnologías La mayoría de los recursos forestales están clasificados como de protección permanente; además existe una reducida cantidad de bosques de volumen alto maderable. Debido a esta situación existe actividad forestal autorizada y clandestina, los comunarios proceden a la utilización de especies maderables como el Cedro, Roble, Quina, Nogal, Soto y Timboy para la construcción de sus viviendas. Así mismo utilizan especies como la Tusca, la Willca, el Algarrobo, Lapacho, Sirado, Sevil, etc. como leña para la cocción de sus alimentos. 101
  • 111.
    ____________________________________________________PDM, Monteagudo, 2007- 2011 Una estimación hecha por los propios comunarios, establece que una familia normalmente utiliza entre una y dos arrobas de leña por día. Tomando la cantidad inferior de una arroba o 11,5 kg., se establece que en un año un familia llega a consumir alrededor de 4,2 Tn. de materia vegetal. Otro estrato que explota la cobertura vegetal son los carboneros, cuyo propósito inicial era utilizar materiales vegetales de desecho, árboles que han cumplido su ciclo de vida, etc. para la producción de carbón vegetal; sin embargo, en la práctica barren masivamente con especies de maderas duras que se desarrollan en centenares de años como el Sotillo, la Cacha, Sevil, Algarrobo, etc. Pese a este tipo de daño irreparable a la cobertura vegetal, se permitió en años pasados, el funcionamiento de una carbonera en las localidades de Cañón Pincal y Thaco Pampa del cantón Sauces, con una producción anual de 800 TN. de carbón vegetal. Actualmente no existe ningún establecimiento legal de este tipo en la Sección Monteagudo. Existen también aserraderos autorizados y clandestinos que realizan una explotación irracional y altamente selectiva, cuyo objeto principal son las especies de madera preciosa, como el Cedro, Nogal, la Quina, Lapacho y otras menores. D.5.3 Volumen y destino de la producción Se estima que el consumo anual promedio de leña por familia alcanza un volumen de 54 m3, el cual es destinado básicamente para fines de provisión de energía, considerando que el consumo de una familia promedio alcanza a 4 m3 por mes y tomando en cuenta todas las familias asentadas en el área rural, se tiene un consumo anual de leña de 194.778 m3 en todo el ámbito Municipal. El aprovechamiento de árboles con fines maderables, es destinado principalmente al uso doméstico para la construcción de viviendas (puertas, marcos, vigas, tijeras, pilares) y muebles. La comercialización de madera es en reducida escala y por lo general no está sujeta al régimen forestal vigente. En ambos casos no se tienen reportes de los volúmenes utilizados y comercializados. D.6 Sistema de caza, pesca D.6.1 Principales especies La caza se la realiza generalmente en defensa de los cultivos y animales domésticos, no como forma de sustento, sin embargo, no es desconocida la caza ocasional de especies que proporcionan carne para consumo familiar, mientras que esporádicamente de algunos se extraen sus pieles para la comercialización. Entre las especies susceptibles de ser cazadas están las aves, por ejemplo: los loros y pavas. Entre animales mayores tenemos a: chancho montés, venado, anta y el tatú. Cuadro Nº 77. Animales Silvestres que se Cazan CANTON ESPECIES Sauces Tatú, Venado, Acuti, cuchi monte, pava, 102
  • 112.
    ____________________________________________________PDM, Monteagudo, 2007- 2011 oscollos, Loro San Juan del Pirai cuchi monte, gato montes, zorro, león, pava, venado Pedernal venado, tatu Fernández cuchi monte, pava, oscollo, onza Fuente: En base a cartillas SIMC Unidad de Planificación HAMM La pesca en la Sección, la practican los comunarios asentados a lo largo del río Parapetí, el método más común es el del encerrado, que consiste en colocar varias hileras de piedras sobrepuestas de orilla a orilla para impedir el paso de los peces y capturarlos en jaulas, red o punzón. En el caso de la pesca por parte de comunarios, el producto de la pesca se lo destina al consumo familiar; esta es una actividad temporal de los meses de invierno. Existen también familias establecidas como negocios las cuales pescan y llevan este producto hacia los mercados. En la pesca, las especies recolectadas en general son: el sábalo, el dorado y el surubí. D.6.2 Instrumentos Los instrumentos utilizados en las prácticas de caza, pesca y recolección, destacan en su generalidad la utilización de armas de fuego, como ser: rifles y escopetas; se utilizan también trampas para la caza de animales mayores; en el caso de la pesca, los instrumentos utilizados son: cañas, anzuelos y redes. D.7 Sistema de Producción Artesanal y/o Microempresarial D.7.1 Principales productos En la capital de la Sección Monteagudo, como producto de actividad artesanal, se ofrecen a la venta mermeladas, dulces y licores de cítricos, los mismos no son de importante consumo ni difusión; también se realizan trabajos en cuero orientados al rubro ganadero, hablamos básicamente de sillas para caballos y objetos de herrería para estos y para la agricultura. En el área rural estas últimas actividades las hacen los agricultores aficionados en las épocas de menor actividad agrícola, limitándose a la construcción rústica de algunas herramientas de labranza, partes de arneses de los caballos, lazos, utensilios de cocina, algunos muebles rústicos y tejidos; con la finalidad de cubrir sus necesidades familiares de manera barata. Entre los trabajos hechos en madera de producción casera están el yugo, el arado egipcio, los mangos de las diferentes herramientas de trabajo. Algunos de los muebles están confeccionados con cuero, como el asiento de las sillas y la malla de las cujas que es un entramado de cuerdas y de cuero. Existen también normalmente trabajos en madera para la cocina, como son los utensilios de diferentes formas, tamaño y calidad, que no generan recursos, ya que son exclusivos para uso doméstico o familiar. Como otra actividad artesanal productiva está, la elaboración de licores a partir de la naranja, mandarina, pomelo y kinoto que tiene la finalidad de satisfacer las necesidades familiares con 103
  • 113.
    ____________________________________________________PDM, Monteagudo, 2007- 2011 un excedente mínimo para ventas; esta actividad es principalmente desarrollada en al Ciudad de Monteagudo. Las comunidades guaraníes de Cañadillas, Casapa, Ñaurenda e Itapenti, tradicionalmente producen enseres domésticos y vestimentas tradicionales como paneros, tamices, esteras, sillas con tapices de cuero vacuno, una serie de cerámicas de arcilla y vestimentas, siendo la más típica el tipoy (vestido de la mujer guaraní). 104
  • 114.
    ____________________________________________________PDM, Monteagudo, 2007- 2011 E. ASPECTO ORGANIZATIVO - INSTITUCIONAL E.1 Formas de organización seccional, comunal e intercomunal • Organizaciones Territoriales de Base (OTBs) Con la vigencia de la Ley de Participación Popular, en la Sección se han organizado las OTB’s, que son la base comunal para desarrollar sus demandas y establecer proyectos de desarrollo económico y social en sus comunidades, actualmente existen 93 OTBs (77 Comunidades campesinas, 4 Pueblos Indígenas y 12 Juntas vecinales) • Sindicato Agrario Este tipo de organización se encuentra en todas las comunidades y Cantones de la Sección. El mismo fue inducido por La Ley de la Reforma Agraria. El Sindicato Agrario se constituye en la máxima organización de base y tiene la mayor influencia en el proceso de organización comunal. En la actualidad y por la Ley de Participación Popular, se crearon las OTB’s; denominación que fue asumida por el sindicato agrario. La organización sindical en cada comunidad está constituida generalmente por las jefaturas de hogar, sean varones o mujeres y los hijos mayores de edad o que ya hayan cumplido con el servicio militar. Las funciones principales del sindicato agrario son: o Solucionar los problemas relacionados con las actividades propias del sector agrario. o Representar a su comunidad o Organizar, dirigir y supervisar actividades que se realizan en beneficio de las comunidades. o Prestar apoyo en las actividades que desarrollan los funcionarios de salud y educación. Es preciso también señalar que desde hace mucho tiempo atrás, los partidos políticos tratan de influir en este tipo de organización, y lográndose esta situación en algunos de los casos. • La Federación Única de Trabajadores Campesinos de la Provincia Hernando Siles Es la instancia mayor que aglutina a todos los Sindicatos Agrarios, la estructura a nivel provincial es la siguiente: Federación (Capital de Provincia) Subcentral (Capital de Cantón) Sindicato Agrario (Comunidades) E.2 Estructura y niveles de decisión por sexo La participación de las mujeres de Monteagudo, en instancias de toma de decisiones, es muy precaria y reducida, generalmente no participan en la planificación participativa, control social y espacios donde se toman decisiones para el presupuesto municipal. 105
  • 115.
    ____________________________________________________PDM, Monteagudo, 2007- 2011 De un total de 93 OTBs sólo son dirigentas principales o cabezas de formula 4 mujeres, de las cuales 2 pertenecen al área Urbana. Al respecto y de acuerdo a los talleres realizados para el Plan de género, ellas indican que las causas fundamentales de esta falta de participación de las mujeres en todas las instancias que se desarrollan en el municipio, están determinadas por los siguientes factores: o Las costumbres (que siempre ha hecho que la mujer este representada por el hombre)y la cultura arraigada donde impera el machismo o En el área rural, el analfabetismo de las mujeres, que es mayor en las comunidades y pueblos indígenas. o La diversidad de roles que cumplen (reproductivos y productivos) o La falta de liderazgo y baja autoestima. o La falta de aplicación de reglas claras para una mayor participación de las mujeres en los espacios de planificación participativa y control social. E.2.1 Organizaciones Sociales Funcionales (tipo, área de trabajo, liderazgo de mujeres) Cuadro Nº 78. Tipo de organización y área de trabajo TIPO DE AREA DE TRABAJO ORGANIZACION Instituciones funcionales Junta de Auxilio Coadyuvar en el normal y mejor desenvolvimiento de las actividades escolares de Escolar los alumnos de la comunidad Está compuesto generalmente por las mamás o hermanas adultas de los alumnos. Comité de Agua En las comunidades, que tienen sistemas de agua para consumo humano o para riego, existen los “comités de agua”, están encargados de hacer el mantenimiento y mejoramiento de los sistemas de agua así como el control y cobro de las cuotas de aporte Club de Madres Existen en el área rural como en el área urbana y se organizaron a fin de conseguir alguna ayuda en alimentos, pero una vez concluida la distribución gratuita de alimentos varias de estas agrupaciones se disolvieron quedando actualmente algunas en las cuales aún se promueve alguna actividad de capacitación en artes manuales Magisterio Rural Organización sindica de maestros rurales Cuadro Nº 79. Organizaciones de mujeres/ urbanas, rurales y de pueblos indígenas AIDEM Asociación Integral para el Desarrollo de las Mujeres Promotoras en Salud. Juntas escolares ASOFRAN AMPROCOM Asociación de Mujeres Productoras y Comercializadoras de Maíz MADAME Asociación de Mujeres Modistas AMPRODECI Asociación de Productoras de Derivados de Cítricos 106
  • 116.
    ____________________________________________________PDM, Monteagudo, 2007- 2011 Organizaciones de jóvenes Existen diversas organizaciones de jóvenes en el municipio de Monteagudo, el cual cuenta desde hace dos años con la Red de jóvenes que aglutina a diversas agrupaciones. También están presentes las organizaciones deportivas, religiosas y aquellas pertenecientes a las unidades educativas. La participación juvenil en diferentes niveles cuenta con antecedentes importantes en los campos de salud, educación, agua y saneamiento básico, cultura y deportes. E.2.2 Instituciones públicas y privadas Cuadro Nº 80. Instituciones Públicas y Privadas TIPO DE AREA DE TRABAJO ORGANIZACION Instituciones Públicas Subprefectura El Subprefecto es la máxima autoridad de la provincia,, es el representante del Provincial Prefecto del Departamento, sus funciones son de carácter político por lo tanto es el responsable de hacer cumplir las Leyes en vigencia, así como el nexo entre la operación de la prefectura departamental y los Municipios a su cargo. En cada Cantón se tienen a los corregidores, como representantes del Subprefecto. Servicio Prefectural Responsable del mantenimiento y mejoramiento de la infraestructura caminera de Caminos SEPCAM correspondiente a la red vial troncal en el Municipio y tiene como sus residencias: la ciudad de Monteagudo y la comunidad Bartolo, Poder Judicial Como Capital de la Provincia, los representantes del Poder Judicial son los jueces de Partido y de Instrucción, encargados de administrar justicia en la provincia, existiendo también al igual que en Huacareta, Jueces de Instrucción con sus respectivos Actuarios y Diligencieros Policía Nacional Existe un comando provincial con un numeró reducido de efectivos (Ver seguridad Ciudadana) Fuerza Aérea Resguarda la pista y prepara a los bachilleres en la instrucción militar mediante el servicio Premilitar. Instituto Nacional de Realiza el saneamiento de las tierras que fueron asignadas por Ley, así como la Reforma Agrária delimitación de áreas reservadas a usos que no sean los de asentamientos humanos. (INRA) Superintendencia Difunde y controla las disposiciones de la Ley Forestal y reglamentaciones en este Forestal Provincial campo. Monteagudo Defensorías de la Servicio dependiente del Gobierno Municipal; como su nombre indica, sus niñez y la actividades están referidas al resguardo y protección, de la niñez y la adolescencia. adolescencia Instancia creada para resguardo y protección de la Mujer, también tiene su Servicio Legal representante en la Circunscripción Municipal. Integral de la Mujer Cooperativa de La Cooperativa de servicios es la encargada del mantenimiento mejoramiento, Servicios Públicos ampliación y administración de los servicios de energía eléctrica y gas domiciliario. Monteagudo Ltda. EPSA MANCHACO encargada de la administración de todos los sistemas de agua de toda la SAM Mancomunidad del Chaco Boliviano (MANCHABOL), con base en Camiri Caja Nacional de Representación de la seguridad social nacional, presta servicio de Salud a sus Salud afiliados Otras Instituciones Sistema financiero • Banco de Crédito • Cooperativa de Ahorro y Crédito San Roque, 107
  • 117.
    ____________________________________________________PDM, Monteagudo, 2007- 2011 • Cooperativa de Ahorro y Crédito San Martín de Porres • FADES • FFP PRODEM • FONDECO Instituciones • Iglesia Católica Cristianas • Centros Evangélicos E.3 Funcionamiento del Gobierno Municipal E.3.1 Estructura Administrativa CONCEJO MUNICIPAL SECRETARIA I AGENTE CANTONAL ALCALDE MUNICIPAL PLANIFICADOR ASESOR LEGAL SECRETARIA II OFICIAL MAYOR ADM Y OFICIAL MAYOR SECRETARIA FINANCIERO TECNICO III RESP. RESP. RESPONSABLE RESPONSABLE RESPONSABLE DE RESPONSABL UNIDAD CONTABILIDAD DE SERVICIOS DE DESARROLLO OBRAS PUBLICAS E DE FORESTAL CATASTRO Y M. A. GENERALES HUMANO ENCARGADO COMISARIO PROMOTORA TOPOGRAFO RESP. PRESPUESTOS SLIM Y UNIDAD I, II DEFENSORIAS PRO. ECO. MCPAL OPERADOR ENCARDO SIIM CHOFER I, II MULT. EQ. ADM PSDO I, II, III HOSPITAL SALUD ENCARGADO ASEO CHOFER III CAJA URBANO I, II ENC.RR.HH EDUC.CULT. Y ENCARGADO PORTERIA I, DEPORTE ENC.PORT. ADQUISICION II, III AYUDANTE MANTENIM. VEHICULOS E.3.2 Capacidad instalada y recursos ENC. ENC. BIBLIOTECA ENC.ALMAC Y MATADERO MCPAL. ACTI FIJOS 108
  • 118.
    ____________________________________________________PDM, Monteagudo, 2007- 2011 El Municipio de Monteagudo, está ubicado en la Capital de la 1ra. Sección de la Provincia Hernando Siles, en ambientes e infraestructura propios de la Alcaldía. Las oficinas de esta institución están divididas en cinco edificios dos ubicados en la plaza, uno detrás de la Terminal de buses, otro en el Barrio San José y otro en el barrio los pinos; este último es considerado como maestranza ya que los equipos pesados se encuentran en estas instalaciones. En cuanto al equipamiento municipal, es posible señalar que la Alcaldía de Monteagudo, cuenta con mobiliario y equipos necesarios, que les permite desarrollar sus actividades con moderada efectividad. Respecto a los recursos Humanos, se pueden ver los dos siguientes cuadros: Cuadro Nº 81. Personal Administrativo y de Proyectos Nº Cantidad de Funcionarios(as) Hombres Mujeres Total 1 De planta 21 12 33 2 Contrato Temporal 8 2 10 3 Personal administrativo y de servicio 4 3 7 salud Fuente: Unidad de planificación Cuadro Nº 82. Personal por cargo y sexo Personal por Sexo y Cargo Hombres Mujeres Concejo Municipal 5 2 Agente Cantonal 1 Alcalde Municipal 1 Planificador 1 Asesor Legal 1 Oficial Mayor Adm Y Financiero 1 Oficial mayor Técnico 1 Secretaria 3 Responsable De Contabilidad 1 Encargado Prespuestos 1 Encardo Siim 1 Encargado Caja 1 Encargado Adquisición 1 Enc. Almac Y Acti Fijos 1 Responsable De Servicios Generales 1 Comisario I, Ii 2 Chofer I, Ii 2 Aseo Urbano I, Ii 2 Porteria 2 1 Enc. Matadero 1 109
  • 119.
    ____________________________________________________PDM, Monteagudo, 2007- 2011 Responsable De Desarrollo Humano Romotora Slim Y Defensorias 2 Adm Hospital Salud 1 Enc. RR.HH Educ. Cult. Y Deporte 1 Enc. Biblioteca Mcpal 1 Responsable De Obras Publicas 1 Topógrafo 1 Operador Mult. Eq.Psdo I, Ii, Iii 3 Chofer Iii 1 Enc. Port. Ayudante Mantenim. Vehiculo 1 Responsable De Catastro 1 Resp. Unidad Forestal Y M. A. 1 Resp. Unidad Pro. Eco. Mcpal 1 Apoyo Adm. Hospital 2 3 TOTAL 35 18 E.3.3 Fuentes de ingreso Cuadro Nº 83. Fuentes de ingreso 2001-2005 Fuentes de Ingreso Año Coparticipación HIPIC II IDH Propios 2001 4.305.199 708.908 857.137 2002 4.075.797 2.558.685 816.344 2003 4.201.272 2.154.816 858.536 2004 5.430.200 1.587.257 1.030.980 2005 6.101.849 1.962.389 855.316 1.038.270 TOTAL 24.114.317 8.972.055 855.316 4.601.267 Cuadro Nº 84. Recursos municipales gestión 2006 FUENTES RECURSOS 2006 Recursos de Coparticipación Tributaria. 5.988.873 Recursos HIPC II 1.217.587 Recursos Propios Recursos Coparticipación IDH 231.749 Recursos Coparticipación IDH 3.747.709 Nivelación Otros Recursos TOTAL 11.185.918 Fuente: Fichas Municipales, 110
  • 120.
    ____________________________________________________PDM, Monteagudo, 2007- 2011 F. SITUACIÓN SOCIOECONÓMICA La situación socioeconómica del Municipio es crítica. La mayor parte de la población está clasificada dentro el Estrato 3 (35.95%) y Estrato 4 (38,42%) corresponden a hogares pobres y/o indigentes. Los factores que inciden directamente en la pobreza de los hogares del Municipio son, el tamaño reducido de la propiedad agrícola relacionada con una producción de subsistencia, con medios y tecnología productiva precaria; la situación y condiciones de la infraestructura productiva municipal (caminos, riego); las necesidades básicas insatisfechas (NBI); la tasa de analfabetismo; y la falta de oportunidades laborales remuneradas entre otros. F.1 Perfil de Pobreza De acuerdo al Censo 2001 del INE, se establece para la Primera Sección de la Provincia Hernando Siles, un porcentaje de incidencia de pobreza por NBI del 71,69 %. F1.1 Índice de Desarrollo Humano El municipio de Monteagudo, ocupa el puesto 112 dentro del Ranking Municipal del Índice de Desarrollo Humano(IDH) de los 314 municipios existentes en Bolivia, hasta el CENSO del 2001, su valor corresponde a 0.575(a nivel nacional el Índice de Desarrollo Humano tiene un valor de 0.641). F.1.2 Pobreza según NBI (INE) Para determinar la pobreza bajo este método, se considero el acceso de la población a los servicios básicos (INE –CENSO 2001). Con esta información, se quiere demostrar que: “son pobres aquellos que no tienen acceso a educación, salud, servicios de agua, luz, alcantarillado, vivienda, etc.” Pero también “son pobres aquellos que además de no poder satisfacer sus necesidades más básicas, no cuentan con empleo digno y una remuneración para cubrir esas necesidades más básicas”. Considerando la metodología de Necesidades Básicas Insatisfechas, se tiene la siguiente tabla donde se expresa la distribución de la población según grados de pobreza. Cuadro Nº 85. Distribución de la población según grados de pobreza Grados de Población en Observaciones Pobreza porcentaje y cifras Urbano 26.31% En Monteagudo, 6.973 habitantes del área urbana y 1.- Con 6.973 127, del área rural, de un total de 26.504, tienen Necesidades sus necesidades básicas satisfechas, es decir que Básicas Rural 0.48% cuentan con agua, luz, alcantarillado, energía Satisfechas 127 eléctrica y tienen acceso a educación y salud sin considerar la calidad de los servicios. Total: 7,38 111
  • 121.
    ____________________________________________________PDM, Monteagudo, 2007- 2011 Urbana 51.40% 13.623 habitantes del área urbana y 1.619 del área 2.- En el Umbral 13.623 rural de un total de 26.504, están en el umbral de de Pobreza pobreza, es decir a punto de ingresar en situación Rural 6.11% de pobreza. 1.619 Total:18,19 Urbana 21.55% 5.511habitantes de área urbana y 10.916 del área 3.- Pobreza 5.511 rural; de un total de 26.504 se encuentran en Moderada situación de pobreza moderada. Rural 41.19% Total: 35,95 10.916 4.- Indigencia Urbana 0.75% 198 habitantes del área urbana y 13.808 habitantes 198 del área rural de un total de 26.504, viven en Rural 52.1% condiciones de indigencia. Total: 38,42 13.808 5.- Marginalidad Urbana 0.00% 0 habitantes del área urbana y 26 del área rural viven en situación de marginalidad. Total : 0,007 Rural 0.10% 26 Fuente: Atlas Estadístico de Municipios 2005 El siguiente cuadro resume la condición de pobreza de la población: Cuadro Nº 86. Resumen de la población pobre según NBI’s Condición Total Urbana Rural Población Pobre 19.003 1.518 17.485 Población en Extrema Pobreza 9.826 51 9.775 Fuente: Atlas Estadístico de Municipios 2005 Según el método de NBl’s, el 71.69% de la población se encuentra en situación de pobreza y el 37.07 % en la situación de extrema pobreza. Esto es, el porcentaje de hombres y mujeres que se encuentran en situación de insatisfacción de sus necesidades básicas en vivienda, servicios básicos, educación y salud. La población clasificada como pobre puede ser a su vez reclasificada según la intensidad (profundidad) de sus carencias o niveles de insatisfacción, llegando a la condición de extrema pobreza. Así, la población indigente es aquella cuyas insatisfacciones son mayores a las de la población de pobreza y pobreza extrema. En consecuencia, la población en situación de pobreza marginal es la que en peor situación de carencia se encuentra. G. SITUACION ECONÓMICA G.1 Distribución del Ingreso G.1.1 Población económicamente activa (edad) Según datos del Censo 2001 – INE, se pueden considerar como información relevante la siguiente: 112
  • 122.
    ____________________________________________________PDM, Monteagudo, 2007- 2011 • Población en Edad de Trabajar (PET): La Población en Edad de Trabajar (entre 10 y 59 años) en Monteagudo, equivale a 18.209, el 68.70%, del total de la población. • Población que efectivamente Trabaja: La población que efectivamente trabaja es 8.217, el 45,12% (de la PET) y es considerada económicamente activa. • Población en Edad Escolar que Trabaja: La población en edad escolar que trabaja es de 1.176 adolescentes y jóvenes y representa el 6,45% de la PET y el 10.29% de la población en edad de estudiar. G.2 Empleo G.2.1 Población ocupada por categoría La población ocupada por categoría en el empleo es la siguiente: Cuadro Nº 87. Población ocupada por categoría Categoría 1992 2001 1.- Asalariados 1.704 2.023 2.- Independientes con remuneración 4.654 4.487 3.- Independientes sin remuneración 835 415 Fuente: Atlas Estadístico de Municipios 2005 Los tipos predominantes de actividades determinan su categorización como trabajadores por cuenta propia, independientes con o sin remuneración. G.2.2 Principales Actividades económica Cuadro Nº 88. Las principales actividades económicas Categoría 1992 2001 Agricultura, Ganadería, Caza y Silvicultura 63.03% 74.53% Comercio 5.20% 10.11 Fuente: Atlas Estadístico de Municipios 2005 No se encontró información desagregada por sexo en las categorías. El municipio de Monteagudo al tener una población urbana y rural desarrolla diferentes actividades tanto en la agricultura como en la pecuaria para la generación de empleo y economía. En el área urbana la actividad principal de las mujeres está relacionada con el comercio y la prestación de servicios, aunque en los últimos años su actividad se ha diversificando hacia la industrialización de productos agrícolas y pecuarios, dando valor agregado a la materia prima. En estas actividades predomina la iniciativa de las mujeres que se dedican a la fabricación y embase de mermeladas, licores y derivados de leche como el queso y yogurt, derivados de carne (embutidos). 113
  • 123.
    ____________________________________________________PDM, Monteagudo, 2007- 2011 En el área rural prevalece la actividad agrícola, pecuaria, caza, silvicultura y pesca, por tanto el trabajo es comunitario y al interior de los hogares casi todos sus miembros cumplen roles importantes en las diferentes actividades que realizan. La población rural al estar relacionada su actividad con la agricultura, pecuarias, caza y pesca, se cataloga como trabajadores por cuenta propia, por tanto se encuentra en la categoría de trabajadores independientes con y sin remuneración y la producción tanto agrícola como pecuaria es tanto para el consumo como para la venta pero mayormente es una producción de subsistencia. La crianza del ganado bovino, es importante para la región, donde participan tanto hombres y mujeres, empleando además a los niños para esta actividad. La importancia radica en la comercialización de ganado para carne, la producción de leche y sus derivados como el queso y yogurt, al margen del ganado bovino, la crianza de cerdos en el municipio de Monteagudo es una de las actividades más importantes. En área rural, la mayoría de los hombres jóvenes (626 de 1141, es decir el 54.8%) se dedica a la agricultura, ganadería, caza y silvicultura. 6.22% de jóvenes se dedica a la construcción, 3.41% al servicio de organizaciones y órganos extraterritoriales, 3.24% al transporte, almacenamiento y comunicaciones, 1.66% a la industria manufacturera, 1.40% al comercio, 0.87% a la educación, y 25.76% no responden. Se puede suponer que estos últimos ayudan pero que su participación en actividades económico productivas no es reconocida ni valorada. En área urbana, de 416 hombres jóvenes, 148 no responden (35.6%), los demás se dedican a transporte, almacenamiento y comunicaciones (13.22%), al comercio al por mayor y menor (13.22%), reparación de vehículos, industria manufacturera (8.89%), agricultura, ganadería, caza y pesca (9.61%), construcción (6.25%), educación (2.64%), administración pública (1.92%), salud (1.44%), etc. Las mujeres jóvenes rurales no dan respuesta en su mayoría (712 de 919 lo que equivale al 77.47%), por lo que se puede suponer que se consideran como ayuda en la agropecuaria, es decir, sin remuneración y sin reconocimiento de su aporte económico. Las demás se dedican al servicio doméstico (4.46%), a la industria manufacturera (2.39%), al comercio (2.82%), a la educación (3.37%) y al servicio de organizaciones (4.13%). Las mujeres jóvenes, urbanas que no se ocupan de la agropecuaria, muchas tampoco responden (250 de 452, es decir el 55.3%), y las demás están dedicadas al comercio (13.49%), al servicio de hoteles y restaurantes, a la educación (5.08%), al servicio doméstico (6%), a organizaciones y órganos extraterritoriales (4.2%); a servicios comunitarios (1.77%) y finalmente a transportes y comunicaciones (1.77%). Se puede concluir que la tendencia para la juventud está referida a empleos sin beneficios sociales, ni seguridad social, sin contratos, sin horarios dignos, ni seguridad industrial y menos compatible con la posibilidad de obtener una profesión. Por tanto no se trata de condiciones que hacen al trabajo decente. 114
  • 124.
    ____________________________________________________PDM, Monteagudo, 2007- 2011 G. 2.3 Roles de Hombres y Mujeres en los Sistemas de Producción Los roles de hombres y mujeres en los sistemas de producción agrícola y pecuario son compartidos; mientras las mujeres por ejemplo preparan la semilla, los varones refaccionan las cercas y preparan las yuntas para el laboreo de la tierra; o en su caso, mientras los varones habilitan nuevas parcelas agrícolas las mujeres preparan las tierras al mando de tractores agrícolas, para la siembra. En la actividad pecuaria, se notan roles de sucesión por rubro, tiempo y por edades; en tanto que los niños y niñas preparan la alimentación para las aves de corral, la madre, hermanos y hermanas mayores realizan las labores de cuidado de animales recién nacidos como también el ordeño y preparación del queso o algunos derivados, producción de mermeladas y derivados de cítricos. Por su parte el padre dedica más tiempo a campear, juntar y amansar los animales mayores. Cabe hacer notar, que los roles reproductivos (que permiten reponer la fuerza de trabajo para las actividades productivas) generalmente están a cargo de las mujeres; actividades tales como: cuidado de los hijos, supervisión de tareas escolares, salud de los hijos, cocinar, lavar, planchar, limpieza de la casa, hacer el pan, cocinar para los peones y a estas actividades se debe adicionar en el área rural el acopio de agua y leña. Los varones pueden hacerse cargo de algunas de estas actividades, solamente, en ausencias cortas de las mujeres (por actividades de comercio). H. ASPECTOS POLITICOS H.1. Resultados Elecciones Municipales 2005 En las elecciones municipales del 2005, se dio una conformación del Consejo y Ejecutivo a partir de adjudicarse una mayoría de votos de los(as) electores(as). Dada esa situación, existe cierta estabilidad institucional en el municipio de Monteagudo, que se ve garantizada por la mayoría oficialista que presenta el Concejo municipal; sin embargo, como en todo proceso democrático, existen divergencias poniendo en aprietos a esta estabilidad. El número de Concejales en el municipio de Monteagudo es: 7, los mismos que están organizados en las siguientes comisiones: Cuadro Nº 89. Organización del Concejo Municipal Nombre Cargo Comisión Guido Garcia Carballo Presidente Infraestructura Mario Rojas Severich Vicepresidente Económica Mirna Panoso Salguero Secretaria Educación, Cultura y deportes Alicia Garcia Guerrero Vocal Salud Roman Velasquez Claure Vocal Medio Ambiente Ramiro Baldiviezo Herrera Vocal Agropecuaria, DILPE Juan Bautista Cerezo Herrera Vocal Genero y generacional 115
  • 125.
    ____________________________________________________PDM, Monteagudo, 2007- 2011 Cabe resaltar que, la comunidad ha manifestado una desconfianza creciente y pérdida de credibilidad en el gobierno municipal (concejo y ejecutivo) por las permanentes denuncias y peleas existentes entre opositores y oficialistas I. PROBLEMÁTICA MUNICIPAL El proceso de identificación de la problemática municipal se ha generado inicialmente a través del análisis de la información obtenida en el diagnostico, la misma que permitió tener elementos iniciales que fueron validados e incrementados en el taller municipal I, posteriormente esta información fue enriquecida en el proceso mismo ya que en los talleres cantonales y en los talleres municipales era nuevamente presentada y muchos de los(las) participantes tuvieron la oportunidad de señalar o mostrar algún problema o potencialidad no mencionada. Con fines metodológicos, la descripción de la problemática Municipal es trabajada considerando los ejes temáticos presentados en el diagnostico: I.1 Principales Problemas para el desarrollo Socio Cultural I.1.1. Educación I.1.1.1 Débil Estructura y Cobertura Educativa La educación en Monteagudo, así como en todos los municipios del Chaco, es un aspecto que debe ser considerado por las autoridades del Gobierno Municipal, los educadores, alumnos, padres de familia y las comunidades en general, dado el número de habitantes que se encuentran en edad de estudiar, las altas tasas de analfabetismo que son mayores en mujeres y el grado de insatisfacción que existe respecto a la calidad de este servicio como se ve observa en el siguiente cuadro: Cuadro Nº 90. Grado de insatisfacción de la población con referencia a los servicios públicos de educación Índices de Total Urbana Rural Observaciones Insatisfacción % Educación 78.19 46.86 89.58 Del total de la población (26.504 habitantes), 20.723 habitantes no están satisfechos con la educación (puede ser por la calidad de la educación, porque no acceden o por la falta de ofertas en la educación en el municipio). 9.711(46.86%) habitantes del área urbana y 18.563 habitantes del área rural. Fuente: Atlas Estadístico de Municipios 2005, Elaboración Plan de Género I.1.1.2 Analfabetismo De acuerdo a las estadísticas oficiales del INE 2001, Chuquisaca está considerado como el segundo departamento de mayor analfabetismo en Bolivia 27%. En el caso de Monteagudo esto alcanza a 30.4 % siendo mayor la incidencia en las mujeres: 40.04% 116
  • 126.
    ____________________________________________________PDM, Monteagudo, 2007- 2011 La educación como se ha visto en análisis anteriores, se relaciona con la situación de salud de las mujeres y niños/niñas, ya que a mayor analfabetismo, se considera que existe mayor mortalidad materna e infantil y mayores son las tasas de fecundidad. Por otra parte la educación es un factor prioritario para la inserción laboral y la generación de recursos económicos. I.1.2 Salud I.1.2.1 Deficiente Accesibilidad, logística, equipamiento de servicios Se evidencia una falta de accesibilidad física a los servicios de salud, por ausencia de caminos, incluso para el aprovisionamiento de suministros, biológicos y equipamiento ya que, en muchos casos, este se limita a una frecuencia de: una sola vez por mes. Por ejemplo, los puestos de Yana Yana, Cortaderal y Pampa la Lima no tienen comunicación en época lluviosa, así también, para poder acceder a las poblaciones y a los puestos ubicados en Los Arcos, Cachimayo, Chaco bañado, y Hierbapampa, necesariamente tiene que ser a lomo de caballo o a pie ya que no existe infraestructura caminera. Si bien la red de servicios de salud que tiene Monteagudo cuenta con una buena distribución, con el objetivo de seguir mejorando la accesibilidad; actualmente, está incrementando un puesto de salud en la comunidad de Yana Yana. Sin embargo, se considera también importante abrir un puesto en Cachimayu; por la distancia y la existencia de población suficiente en las proximidades. Las movilidades con las que cuenta el servicio de salud son viejas y en mal estado; siendo muy reducido el número de movilidades en buen estado. El Hospital de 2do nivel presenta deficiencias en la infraestructura ya que la demanda supera la instalación construida; por ejemplo, no hay respeto a la privacidad del los pacientes, hasta tres médicos atienden simultáneamente en un consultorio, la ocupación de camas no respeta las normas establecidas; mezclándose los pacientes con diferentes patologías Existe deficiencia en el equipamiento y en el instrumental, puesto que no es renovado oportunamente cuando termina su vida útil. I.1.2.2 Desnutrición Infantil La desnutrición infantil en el municipio en menores de 4 años es de 28.92 %, siendo uno de los factores principales de la pobreza, y que a su vez viene acompañada de: la falta de alimentos, y el descuido de los padres con sus hijos: manifestándose esto en la higiene y su vestimenta. Los efectos de la desnutrición se manifiestan en: el retardo de crecimiento y desarrollo de los niños y niñas, el bajo rendimiento escolar y la deserción escolar entre otros. Se puede apreciar que los niños(as) del área rural tienen un rendimiento cognitivo que empieza a disminuir a partir de las 9 de la mañana, a esto hay que agregar las largas distancias que recorren (hasta 8 Km.); llegando cansados a los centros educativos 117
  • 127.
    ____________________________________________________PDM, Monteagudo, 2007- 2011 I.1.3 Vivienda Si bien se han realizado mejoras en los materiales de las viviendas, aún existe un 55.80% de insatisfacción de la población: 9.09% en el área urbana y 72.79% en el área rural (Fuente: Atlas Estadístico de Municipios 2005). De manera aún más alarmante, existe insatisfacción con los espacios de las viviendas, dado que no cuentan con las áreas necesarias para albergar de manera adecuada a miembros de su familia. Cuadro Nº 91.Grado de insatisfacción de la población con referencia a los servicios públicos de Vivienda Índices de Total Urbana Rural Observaciones Insatisfacción % vivienda 79.96 71.78 82.94 De 6.150 viviendas, 4.917 viviendas no cuentan con los Espacios espacios necesarios para albergar de manera adecuada a sus familias y sus miembros. De acuerdo al dato 3.529 (71.78%) viviendas del área urbana y 4.078 (82.94%) viviendas del área rural. Fuente: Atlas Estadístico de Municipios 2005, Elaboración Plan de Género Dadas las altas tasas de fecundidad y los niveles de pobreza, existe hacinamiento en las viviendas, aspecto que debe ser atendido. I.1.4 Transportes y Comunicaciones I.1.4.1 Inexistencia y deficiente mantenimiento de caminos La extensión en longitud y bifurcación en cañones de la geografía del Municipio, sumado al escaso equipamiento de maquinaria pesada con la que cuenta el Gobierno Municipal; da como resultado que sus recursos no le permitan atender satisfactoriamente la demanda vial con caminos vecinales. Son alrededor de 581 Km. de red vecinal, que en un 32% son transitables de manera permanente durante todo el año, el restante 68% sólo se habilita en periodo seco, mayo a octubre. 190 Km. están a cargo de la prefectura, caminos que tienen un mantenimiento aceptable. En época de lluvias, en los caminos se presentan derrumbes, crecida de ríos y riachuelos; limitando la accesibilidad, fundamentalmente, a los 2 cantones más deprimidos del municipio como son Fernández y San Juan del Pirai: en el primer cantón nueve de trece comunidades no tienen acceso caminero, en el cantón San Juan de Pirai, que es una de las zonas productoras de ganado porcino y bovino cuatro comunidades no cuentan con acceso vehicular. Quizás este sea el problema sobre el cual mayor consenso existe para su tratamiento y solución; expresado en las demandas priorizadas por cantón. El mal estado de los caminos influye al encarecer el costo de los suministros. Insumos de producción, insumos de construcción y víveres que se necesitan en las comunidades y también dificulta la comercialización de los productos agrícolas y pecuarios, tanto por las limitaciones y costos de transporte; como también, por la limitación en el número de compradores que puedan llegar a las comunidades. 118
  • 128.
    ____________________________________________________PDM, Monteagudo, 2007- 2011 El mal estado de los caminos, también influye en las posibilidades de acceso a servicios de salud y de educación, tanto por la dificultad de desplazamiento de los comunarios(as), sus hijos(as), así como las dificultades de llegada de los profesionales de salud, y la permanencia de docentes. I.1.5 Saneamiento Básico I.1.5.1 Consumo de agua no potable El 44% de la población del municipio de Monteagudo no tiene acceso al servicio de agua por red. Si bien, la población urbana asentada en Monteagudo y Candua son las más beneficiadas, observamos a su vez, que la población rural tiene este servicio, en un escaso 34.5% y el 65.5% restante, no accede al mismo. Es importante mencionar que la dispersión existente en el área rural, es una limitante; ya que encarece los costos de instalación de este servicio, agravada además por la topografía de la zona; dado que en tiempo de estiaje se manifiesta sequía o disminución del caudal de las fuentes de agua. La creciente contaminación existente en el municipio afecta también a las tomas de agua, además que en todo el municipio no existen plantas de tratamiento de agua, presentándose cuadros de parasitosis y micosis dérmica con mucha frecuencia. I.1.6 Desigualdad de Género I.1.6.1 Necesidades identificadas por las mujeres en el proceso de Planificación De acuerdo al levantamiento de los Resultados del análisis participativo y la identificación de problemas desde la perspectiva de las mujeres, se observó que sus demandas por servicios básicos, conexiones camineras, promoción económica, etc. son similares a las de los varones, sin embargo se identifican también necesidades específicas para las mujeres, en las cuales hay que trabajar para reducir las actuales brechas de inequidad. En el proceso de elaboración del plan de Género del Municipio de Monteagudo (Ver anexo), se pueden encontrar detalladas las necesidades. A continuación se presenta un cuadro de Acciones estratégicas identificadas, que contribuyen a resolver las problemáticas identificadas, según prioridad: Cuadro Nº 92. Matriz de líneas de acción estratégicas para la equidad de género PRIORIDAD EJE ESTRATÉGICO LÍNEAS DE ACCIÓN ESTRATÉGICAS 1 Desarrollo • Fortalecimiento organizativo de las agrupaciones de mujeres económico productoras • Apoyo al mejoramiento de la producción y a la gestión empresarial • Apoyo a las agrupaciones de mujeres productoras de Monteagudo para su exitoso acceso a mercados 2 Educación • Promoción y fortalecimiento del control social sobre el (Factor Áreas sistema educativo mediante las Juntas Escolares, con activa participación de madres y padres de familia. • Invertir recursos municipales en planes de alfabetización 119
  • 129.
    ____________________________________________________PDM, Monteagudo, 2007- 2011 hasta lograr erradicar el analfabetismo femenino en forma prioritaria • Ampliación de la cobertura y calidad de atención pre-escolar para niños y niñas menores de 5 años. • Ampliación de la oferta de educación alternativa y técnica para las mujeres. 3 Participación y • Promover un proceso sostenible de formación de liderezas y ciudadanía propiciar su participación activa y efectiva en todos los espacios de participación ciudadana y toma de decisiones determinando reglas claras. • Facilitar el otorgamiento de certificados de nacimiento y cédulas de identidad para toda la población municipal, con especial énfasis en las mujeres 1. EJE PRIORIDAD LÍNEAS DE ACCIÓN ESTRATÉGICAS ESTRATÉGICO Áreas (Factores de incidencia) 4 Salud • Promoción y fortalecimiento del control social sobre el sistema de salud, mediante los comités de salud, con activa participación ciudadana, particularmente de las mujeres • Recuperar, aplicar y difundir prácticas de medicina tradicional para mejorar el cuidado de la salud de la población • Informar y capacitar a la población en general y a las mujeres en particular sobre las medidas necesarias de cuidado de la salud y prevención de enfermedades que las afectan. • Intensificar acciones de prevención del mal de Chagas 5 Violencia • Implementación del Servicio Legal Integral Municipal (SLIM) separado de la DMNA • Desarrollo del programa municipal de prevención de la violencia intrafamiliar y doméstica 1.1.6.2. Principales dificultades que enfrenta la juventud • Migración de l@s jóvenes del municipio El municipio concentra un porcentaje importante de jóvenes en su área urbana debido a la oferta educativa universitaria. Sin embargo, se constituye en un municipio expulsor de jóvenes con alta tasas de migración juvenil por su deficiente oferta de formación y capacitación existentes al igual que los empleos para jóvenes. • Débil capacidad organizativa Por las características de la participación juvenil (ligadas a una actividad concreta: eventos deportivos o de campañas de salud educación, medio ambiente), cuando surgen iniciativas de agrupaciones juveniles con presencia social y política, estas tienden a diluirse por el insuficiente apoyo que se les brinda 1 La documentación es un problema para el ejercicio de la ciudadanía principalmente en la población guaraní, si bien no se puede precisar con exactitud que población no cuenta con documentación, se evidencia que las mujeres son las más afectadas. 120
  • 130.
    ____________________________________________________PDM, Monteagudo, 2007- 2011 • Marginación de l@s jóvenes de las comunidades El Municipio de Monteagudo cuenta con gran cantidad de población en el área rural, sin embargo cuando los pobladores de las áreas dispersas están en las poblaciones concentradas o denominadas urbanas son tratados de forma excluyente o incluso se asume roles paternales frente a ellos, en esta situación también se ven involucrados los jóvenes Otro de los efectos de la marginación se manifiesta en la perdida de identidad cultural en l@s jóvenes de las áreas urbanas y rurales Al mismo tiempo la incidencia de jóvenes con problemas de alcoholismo y drogadicción también es alta en municipio, por no existir programas de prevención y rehabilitación en el área. I.2 Principales problemas del sector económico-productivo • Bajas capacidades y condiciones para agregar valor a los productos. En el municipio existen iniciativas productivas en distintos rubros, pero la carencia de formación técnica, sumada a la escasez de infraestructura productiva; limita un adecuado despliegue económico. Se observan también dificultades en los productores para acceder a créditos bancarios y fuertes limitaciones para poder organizarse entre ellos. El DILPE no ha podido cumplir con el rol que le correspondía, esto por que no cuenta con un adecuado presupuesto, ni una estructura que permita ser más operativo, también es importante señalar la limitada convocatoria que tiene. Actualmente existe alguna producción de derivados de algunas frutas que se producen en la zona, pero esta no pasa de una producción artesanal y con escaso mercado. Actualmente la producción agropecuaria principalmente sale hacia los mercados de las ciudades más próximas como son Sucre, Santa Cruz y en menor escala Potosí, esta producción no presenta ningún tipo de transformación ni selección beneficiando más a los comerciantes intermediarios. Para comercializar la producción pecuaria principalmente porcina y vacuna, los animales salen en pie en movilidades hasta los mercados más próximos donde los intermediarios también obtienen otro plus como son los derivados (cuero, viseras etc.) 1.3 Principales problemas de Recursos Naturales y Medio Ambiente • Erosión En el municipio de Monteagudo existe deforestación, afectando especies valiosas y no efectuando ninguna actividad de reforestación ya que no existe en el municipio políticas de manejo forestal, situación que afecta el ecosistema existente 121
  • 131.
    ____________________________________________________PDM, Monteagudo, 2007- 2011 La creciente necesidad de habilitar superficies agrícolas ya no solo afectan a lugares planos también afectan a laderas y suelos con pendiente, corriendo el riesgo de que estos pierdan sus nutrientes, tampoco existe una adecuada orientación para el manejo de suelos y cuidado de los mimos. Los chaqueos e incendios no controlados, el sobre pastoreo en algunos sitios de concentración pecuaria, provocan cadenas de erosión y pérdida de la capacidad productiva del suelo, también afectan a la riqueza pecuaria, ya que ésta va desapareciendo en la medida en que se amplia la frontera agrícola y existe una disminución del bosque hábitat de estas especies. • Desertificación La crianza de ganado en forma extensiva, causa la degradación del bosque en su estructura natural, disminuyendo la capacidad de regeneración de especies forestales y el potencial forrajero en zonas de concentración; a la vez provoca procesos de erosión de suelos por el trajinar del ganado pesado mezclado con ganado caprino fundamentalmente, haciendo una explotación del suelo de difícil recuperación y coadyuvando al proceso de desertificación. 1.4. Principales Problemas en el Desarrollo Institucional Municipal 1.4.1 Limitadas capacidades en la gestión municipal El Gobierno municipal ha atravesado por una seria de problemas, en los cuales gran parte de sus recursos humanos formados fueron retirados o ellos se retiraron, esto por razones fundamentalmente político partidistas generando vacíos administrativos y perjudicando un seguimiento adecuado de la gestión. A su vez, la coordinación interinstitucional del Gobierno municipal no ha sido de las más adecuadas, ya que existieron instituciones que prestaron ayuda y por desatinos políticos perjudicaron la conclusión de estos apoyos: como es el caso de KADASTER, institución que proporcionó ayuda técnica y tecnología para realizar el catastro rural, al existir desinteligencias con el alcalde de entonces esta institución retiro su ayuda. A partir de la gestión 2005 el G.M. tuvo mayores ingresos municipales con relación a las gestiones anteriores, situación que demando una mayor capacidad de ejecución presupuestaria quedando disminuida la capacidad organizativa para responder a estos desafíos. En general se pudo advertir que en el Gobierno Municipal existe ausencia de planificación estratégica interinstitucional, ya que ni siquiera se respetaron anteriores PDMs; y los POAs tampoco son un referente ya que se realizan obras al margen de estos instrumentos de planificación, las mismas que son producto de favoritismos políticos o presiones sociales. Se pudo advertir que en el G. M. existen algunos estudios y proyectos estratégicos a diseño final que nos son implementados por falta de voluntad política, como son los referidos a la parte del ordenamiento territorial. El Gobierno municipal actualmente no le presta la suficiente atención ni reconoce la necesidad de una estratégica comunicacional, existiendo una desinformación sobre las actividades que se 122
  • 132.
    ____________________________________________________PDM, Monteagudo, 2007- 2011 realizan en el municipio, lo que muchas veces genera situaciones de inestabilidad gubernamental Como se dijo antes, la comunidad ha manifestado una desconfianza creciente y pérdida de credibilidad en el gobierno municipal (concejo y ejecutivo) por las permanentes denuncias y peleas existentes entre opositores y oficialistas Existe cierta estabilidad institucional en el municipio de Monteagudo, que se ve garantizada por la mayoría oficialista que presenta el Concejo municipal, sin embargo, como en todo proceso democrático, existen divergencias poniendo en riesgo esta estabilidad 1.4.2 Estructura de control social débil En el Comité de vigilancia se presenta una débil estructura, no siendo una garantía para la población que al igual que en el Gobierno municipal ha sufrido la pérdida de credibilidad y, permanentemente, se presentan pugnas de interés entre la parte urbana y la rural, actualmente no existe una estructura visible de esta instancia que representa a la sociedad civil. En las organizaciones territoriales de base se mantiene la lógica de que el dirigente que está a la cabeza de la organización tiene que hacer todo, donde no existe una delegación de funciones y las demás carteras sólo son de relleno, esta situación es más aguda aun cuando vemos la participación de la mujer, la misma que es muy reducida comparada con los varones, también se observa que en las directivas a las mujeres las designan en cargos sin representación ni decisión. J. POTENCIALIDADES Y FORTALEZAS J.1.Potencialidades J.1.1 Tradición agrícola (ají, maní, Maíz, cítricos) A través de generaciones se han transmitido los conocimientos para realizar actividades agrícolas, donde los productores reaccionan en función a fenómenos climáticos para adecuar su tiempo en la siembra, las diversas condiciones favorables que se presentan como el clima y los suelos les permitan trabajar sin necesidad de abonar la tierra, donde se puede apreciar el predominio del maíz. Los rendimientos del ají y maní les generan mayores ganancias, sin embargo su extensión cultivada es reducida comparada con la del maíz ya que este ultimo es también usado como alimento para los animales. A lo largo de todo el municipio se observa árboles de cítricos en gran cantidad, donde el predominio de la naranja es muy visible, también se producen otros frutos pero en menor cantidad ya que estos son solo para consumo y en muy pequeña escala para la venta. J.1.2 Tradición Pecuaria Al igual que en la actividad agrícola, existe en el municipio una vocación ganadera fundamentalmente bovina, actualmente incluso ya se ingresó ganado mejorado criado de forma 123
  • 133.
    ____________________________________________________PDM, Monteagudo, 2007- 2011 extensiva; lo que les permite bajar costos significativamente, también se puede observar un gran número de ganado porcino y otras especies como caprinos y ovinos. J.1.3 Recursos forestales En la extensión territorial del municipio se puede encontrar una gran riqueza forestal, con especies maderables nobles como el guayacán, quina, cedro, laurel, tipa, moradillo, algarrobo, y otras pese a que en los lugares más accesibles existe explotación de la misma, esta explotación es autorizada y clandestina y se puede ver los resultados de esta explotación en proximidades del río bañado, también se cuenta con reservas protegidas como son las del Iñao. Uno de los estudios más serios que se ha hecho en este ámbito es el del ZONIZIG, pero por la dinámica presentada en los últimos años este estudio corre el riesgo de no estar actualizado. Existen otras especies maderables silvestres que brindan frutos y que son de consumo doméstico, en el municipio, el trabajo para obtener valor agregado de este recurso es mínimo, siendo la explotación sólo de materia prima o utilizada en la construcción. Una de las amenazas de estos recursos forestales son los frecuentes chaqueos y el no control de los mismos que atentan de forma permanente. J.1.4 Hidrocarburos Existen pozos de explotación en Piraimiri sin embargo no existe la información sobre datos de producción, que podrían beneficiar directamente al municipio a través de sus regalías. J.1.4 Ubicación geográfica estratégica Monteagudo es un lugar estratégico porque une a los diferentes cañones que existen en la topografía zonal, es así que tiene conexión con los municipios de Huacareta que es un paso para el departamento de Tarija, con el municipio de Muyupampa que nos comunica con el departamento de Santa Cruz también por el cantón Fernández se tiene conexión con el municipio de Azurduy, el mismo que permite una mayor integración departamental. Por el norte existe integración a comunidades del municipio de Padilla y por el camino troncal nos unimos a la capital del departamento, Sucre. J.1.5 Presencia de instituciones de apoyo En el municipio existen diferentes instituciones tanto públicas como de desarrollo entre las cuales podemos citar al Juzgado Agrario, Derechos Reales, Juez de Instrucción, Policía, Subprefectura, Superintendencia Forestal, INRA, existen también la presencia de sistema bancario y crediticio, también existen organizaciones de apoyo internacional como UNICEF, DELTA del Gobierno Dinamarca, PROMARENA cofinanciamiento externo, la GTZ del Gobierno Alemán, CARE Bolivia, CIPCA, CIAT, Fundación Chaco, Prosat., entre otras. J.1.6 Mancomunidad Municipal Es un espacio regional que permite hacer una planificación y una gestión social de todo un departamento. En el caso del Chaco Chuquisaqueño que brinda oportunidades más allá del 124
  • 134.
    ____________________________________________________PDM, Monteagudo, 2007- 2011 nivel municipal, la mancomunidad también realiza acciones de coordinación entre el Gobierno departamental y los G.M. Una de las grandes conquistas de la Mancomunidad del Chaco Boliviano son las patentes petroleras que abarcan contratos petroleros de 22 a 30 años. Actualmente se está gestionando la presencia institucional de la cooperación Internacional. J.1.7 Hospital de 2do nivel Es un centro de referencia de los 16 centros de salud existente, y de los municipios de Villa Vaca Guzmán y Huacareta. La atención es más oportuna reduciendo los casos de complicación, además de intervenir oportunamente. Desde la opinión de las autoridades en salud, el hospital de II nivel incide para bajar la tasa de morbilidad y mortalidad en el municipio como se demuestra en las estadísticas presentadas El tratamiento especializado de los pacientes en pediatría, Gineco-obstetricia, medicina interna, cirugía, neonatología, traumatología y terapia intensiva, además de brindar servicios de radiología, laboratorio y (endoscopia) se constituyen en una fortaleza. J.1.8 Formación de RRHH en Forestaría y Agro-forestaría La oferta de formación superior en el municipio es reducida, sin embargo desde la óptica de los estudiantes, estas carreras que son parte de la Universidad San Francisco Xavier son una alternativa para trabajar en algunas instituciones o en sus unidades familiares. 125
  • 135.
  • 136.
    ____________________________________________________PDM, Monteagudo, 2007- 2011 K. ESTRATEGIA MUNICIPAL MARCO ESTRATÉGICO El presente plan estratégico municipal se circunscribe dentro del plan nacional de Desarrollo (PND) con el cual se buscan puntos de semejanza y apalancamiento de recursos para dar más efectividad e impacto a las intervenciones a desarrollar los próximos 5 años. Las propuestas y orientaciones del Plan Nacional de Desarrollo (PND) son la base de la transición que servirán para construir un Estado multinacional y comunitario que permita el empoderamiento de los movimientos sociales y pueblos indígenas emergentes, siendo su principal aspiración es que los bolivianos y bolivianas vivamos bien. Actualmente, Bolivia vive una excelente coyuntura nacional e internacional: un gobierno con un importante respaldo de la población; un ciclo económico mundial con el aumento de los precios de las materias primas, se cuenta con reservas hidrocarburíferas importantes en el espectro sudamericano y el contexto de la condonacion de una parte significativa de la deuda externa, lo que permitirá contar con excedentes económicos significativos. El reto central del gobierno es utilizar óptimamente estos recursos en la solución de las demandas que aquejan a la mayoría de la sociedad. Esta coyuntura favorable, será aprovechada por el actual gobierno, bajo los principales objetivos de solucionar los problemas económicos, políticos, sociales y culturales de la mayoría de la población. Construir y consolidar una Bolivia digna, soberana, productiva y democrática es el reto fundamental. Tal la finalidad del PND para que todos los bolivianos y bolivianas vivamos bien. Enmarcados en la estructura político administrativa del país, que fundamenta la base del desarrollo en la convivencia horizontal entre los pueblos en forma comunitaria, respetando la identidad cultural, sin asimetrías de poder y en armonía con la naturaleza, llegaremos a “vivir bien.” Así también, descifra la responsabilidad y obligación del poder social y la capacidad de gestión comunitaria, en el desempeño de la gestión pública; de tal forma que el desarrollo se convierte en un proceso colectivo de decisión y acción de la sociedad como sujeto activo del proceso de desarrollo. Por ello, este proceso convoca a todos los actores individuales y colectivos del municipio participes del procesos instituciones gubernamentales y privadas, agrupaciones de mujeres, productores, jóvenes y otras que han participado de este proceso de ajuste del PDM. K.1. Visión Nacional Según el PND, “La transformación del país configurará una Bolivia Digna, Soberana, Productiva y Democrática Para Que Todos vivamos Bien” El concepto de “vivir bien” rescata las definiciones de los pueblos originarios mayoritarios y se puede resumir en el acceso y disfrute de los bienes materiales y de la realización afectiva, subjetiva y espiritual; en armonía con la naturaleza y en comunidad con los seres humanos. K.2. Visión Departamental 127
  • 137.
    ____________________________________________________PDM, Monteagudo, 2007- 2011 Visión de Desarrollo La visión de desarrollo departamental expresada en el PDD se manifiesta como: Chuquisaca integrada territorialmente, exportadora de productos competitivos en el mercado nacional e internacional con producción agropecuaria que satisface los mercados internos y que apuntala la seguridad alimentaria; productora hidrocarburífera y líder en producción cementera que oferta productos turísticos de calidad, servicios de salud y educación especializados, con alta calidad de vida y preservando el medio ambiente, con instituciones públicas y privadas comprometidas con el desarrollo donde todas las generaciones de hombres y mujeres, pueblos indígenas y originarios están integrados social y económicamente en el departamento. El eslogan resumido de esta visión es. “Chuquisaca productora competitiva, exportadora, turística, culta y saludable” K.3. Visión Municipal En el municipio de Monteagudo la visión fue construida a partir de la identificación de las potencialidades del municipio como forma de atenuar los macroproblemas. Inicialmente se trabajo con elementos de la visión los mismos que fueron compartidos en talleres cantonales. En sesión de Concejo Municipal considerando los insumos y las opiniones recogidas en el proceso se formulo la siguiente visión municipal Monteagudo Municipio integrador económico del chaco chuquisaqueño que maneja sus recursos naturales de manera sostenible con agua para su gente. El logro de la visión requiere un número de acciones dirigidas estratégicamente, por lo tanto es preciso desarrollar los alcances de los componentes de la visión Municipio Integrador económico del chaco chuquisaqueño: El Municipio se encuentra con una ubicación geográfica privilegiada la misma que le permite funcionar como centro de acopio y distribuidor de productos agrícolas, en su calidad de puente integrador del chaco chuquisaqueño Su vecindad con Huacareta y Villa Vaca Guzmán, le permiten acceder a otros departamentos como son Tarija y Santa Cruz de la Sierra respectivamente. También tiene acceso a otras provincias dentro del departamento como es el caso del municipio Azurduy y la capital Sucre. La insuficiente infraestructura caminera y la limitada oferta de servicios de transporte, contribuye a un limitado acceso a los servicios de salud, educación y afectan negativamente al sector productivo. Una de las estrategias municipales es reafirmar su condición de integrador a través de un fuerte impulso en la inversión en infraestructura caminera, tanto en mantenimiento, mejoramiento como en la apertura de nuevos tramos. 128
  • 138.
    ____________________________________________________PDM, Monteagudo, 2007- 2011 El carácter integrador y atractivo del municipio se manifiesta también en que concentra una importante oferta educativa, secundaria, superior y técnica por ello convoca a un importante cantidad de jóvenes de la región. Al mismo tiempo cuenta con el mayor nivel de resolución en servicios de salud del Chaco Chuquisaqueño. La condición de integrador se expresa en que genera las condiciones para aglutinar, para ser la sede y congregar a varias agrupaciones de productores, mujeres, jóvenes y otras. Maneja sus recursos naturales de manera sostenible: Monteagudo siempre fue caracterizado por su amplia y variada vegetación, condicion que además le permite conservar múltiples reservas de agua, amplios recursos forestales y condiciones adecuadas para la producción de frutales y cultivos anuales. La visión expresa el deseo de que el mejoramiento de la producción no se haga a expensas de los recursos naturales, sino que sean manejados de manera sostenible. Entre sus estrategias esta desarrollar diferentes actividades que van desde las preventivas como las normativas para lograr la sostenibilidad de los recursos. Esta visión expresa la voluntad de agrupaciones 2 dedicadas al cuidado y preservación del medio ambiente, donde el componente de movilización y educación son claves para lograr un manejo sostenible de estos recursos. Con agua para su gente: Monteagudo se encuentra en las cabeceras del Chaco Montano y posee mayores fuentes de agua que los otros municipios. Este potencial debe traducirse en ampliar la cobertura de los sistemas de agua ya sean para consumo humano o como insumo para la producción, sin perder la calidad y la cantidad de este valioso recurso. El acceso a agua potable para consumo humano es básico para preservar la salud de la población y disminuir los tiempos que la población emplea en proveerse del mismo. K.4. Áreas Programáticas Del Desarrollo Municipal El Plan de Desarrollo Municipal PDM, de Monteagudo, bajo el nuevo contexto de planificación y desarrollo; incorpora tres pilares fundamentales que rescatan el sentimiento, los valores y principios esencialmente humanísticos como la complementariedad, la solidaridad y el desprendimiento entre comunidades y cantones, entre áreas urbanas y rurales; dejando así de lado la exclusión, la discriminación y el aislamiento para construir el desarrollo municipal en sus cuatro cantones. Con fines metodológicos y con el objeto de lograr una relación consistente entre el Plan Nacional de Desarrollo y la Estrategia Municipal se considerara las siguientes áreas de trabajo: Monteagudo Digno, Monteagudo Productivo y Monteagudo Democrático 2 juveniles, sociales y de productores 129
  • 139.
    ____________________________________________________PDM, Monteagudo, 2007- 2011 Una de las premisas que tiene el G.M de Monteagudo es lograr mejorar la calidad de vida de sus habitantes, lograr que las personas vivan bien y con dignidad. En el municipio de Monteagudo concientes de esta realidad se pretende optimizar los escasos recursos económicos buscando de forma participativa el camino que nos permita avanzar hacia nuestro desarrollo. Para este fin es importante determinar estrategias y programas orientados a resolver o atenuar los macro problemas. K.5. Monteagudo Digno K.5.1. En lo Nacional La Estrategia Bolivia Digna asume una proyección tetradimensional: genera capacidades humanas y comunitarias para el desarrollo de la economía, la propia sociedad, la cultura y la política, en este sentido forma y reproduce el factor más importante del desarrollo: las personas, que son individuo, familia, comunidad; la distribución de factores y medios de producción, como elemento sustantivo de la reciprocidad y la redistribución del excedente nacional que potencia y fortalece la capacidad de los actores y el territorio Al mismo tiempo, genera desarrollo socio comunitario pleno, sano, creativo, proactivo, con valores e identidad, con capacidad proyectiva, con esperanza y con capacidad transformadora; y orienta la construcción de la reproducción de la equidad. Establece un escudo de protección y movilización que garantiza cerrar las injustas brechas y organiza en torno al horizonte de dignidad, para erradicar toda forma de exclusión, discriminación y violencia que se traducen en extrema pobreza. Los principios de intervención son la intersectorialidad y la territorialidad, la primera orientada a construir integralidad en una concepción holística de interdependencias y complementariedades de construcción y cuidado permanente del equilibrio y la armonía. El tejido intersectorial no se construye sólo en el ámbito de lo socio comunitario sino también en su relación con el ámbito económico, el poder social y la inserción internacional, permite una intervención integral. Bolivia saludable y formada, Bolivia con empleo digno y permanente, a partir de salud, educación y trabajo-empleo busca dotarnos de un nuevo Sistema Educativo. Intercultural, Comunitario y Tecnológico que reconstituye el saber, los conocimientos y las ciencias y tecnologías de las unidades socioculturales indígenas y originarias; que es la base humana, comunitaria y científico tecnológica de la nueva matriz productiva; que se articula, se piensa y se construye desde la producción económica, social, cultural y política. También estructura un Sistema Nacional de Salud, Único, Intercultural y Comunitario que atiende la salud, pero sustancialmente la previene y actúa sobre los múltiples determinantes, que la democratizan al tal grado que ninguna persona estará al margen del Seguro de Salud, que incorpora estructuralmente la medicina tradicional y la medicina popular, que se encamina a su soberanía total, y a la erradicación definitiva de la desnutrición, así como a la recuperación de hábitos alimentarios saludables. Bolivia habitable. Bolivia con tierra segura, a partir de agua y saneamiento básico, vivienda, tierra, de tal manera que todas las familias bolivianas cuenten con una vivienda digna con servicios básicos, especialmente agua potable, con saneamiento básico en las ciudades y con estrategias autogestionarias sustentables en el área rural, con acceso a la tierra para los productores, especialmente los comunitarios, y que desarrollen funciones económicas en concordancia con las vocaciones y condiciones territoriales, que se desarrollen procesos de recuperación de suelos y ecosistemas y un manejo adecuado de la biodiversidad. K.5.2. En lo Departamental 130
  • 140.
    ____________________________________________________PDM, Monteagudo, 2007- 2011 EL PDD en su estrategia de Desarrollo Humano propone como objetivos vinculados a Monteagudo Digno los siguientes puntos • Mejorar la cobertura y calidad de las prestaciones de los servicios de salud, educación, vivienda, deporte y servicios básicos, logrando justicia, participación, integración y equidad, así como, seguridad alimentaría para mejorar el nivel nutricional y la calidad de vida de la población del departamento. • Diseñar e implementar un sistema de salud incluyente adecuado en servicios de salud que involucre a toda la población chuquisaqueña y que facilite el acceso oportuno de las y los usuarios, especialmente de las y los más necesitados. • Apoyar la implementación de la Política Nacional que priorice la atención a niños y niñas menores de 6 años y fortalezca la educación primaria. • Promover la construcción de instalaciones deportivas, mantenimiento y mejoramiento de infraestructura deportiva y el equipamiento de todas las disciplinas en centros y espacios deportivos adecuados en el marco de la reglamentación internacional, para incentivar deportes individuales y de conjunto para entrenamientos a nivel recreativo, formativo y de competencias deportivas departamentales, nacionales e internacionales. • Incidir en gobiernos municipales en la protección de la producción local, tomando como referencia algunas experiencias en el ámbito municipal que han priorizado la utilización de producción para el desayuno escolar. • Promover y sensibilizar a la sociedad civil sobre los derechos y obligaciones constitucionales de niñas, niños, adolescentes, jóvenes y adultos, adultas mayores K.5.3. Estrategias Municipales y su Objetivo Con el propósito de compatibilizar la actual política gubernamental, donde toda la población tenga acceso a los servicios vitales y elementales para la vida, como son los servicios de salud, educación, agua y condiciones para un desarrollo social comunitario equitativo; se plantean cuatro estrategias municipales, con sus respectivos objetivos estratégicos, respaldados cada uno de ellos por programas y proyectos de inversión municipal: • Acceso a la Salud Reducir la incidencia de enfermedades y la mortalidad de la población del municipio, con acceso oportuno a establecimientos de salud con capacidad de resolución, donde se encuentre calidad, calidez y personal idóneo • Acceso a la Educación Generar igualdad de oportunidades educativas para la población del municipio de Monteagudo, donde se mejore la calidad y se brinde mejores condiciones de infraestructura y equipamiento; • Acceso al Saneamiento Básico 131
  • 141.
    ____________________________________________________PDM, Monteagudo, 2007- 2011 Lograr el acceso y disponibilidad al agua para consumo humano en calidad y cantidad suficiente y permanente de todas las comunidades y familias del municipio. Ampliar la cobertura de alcantarillado en los centros poblados. Ampliar y mejorar el recojo de desechos sólidos • Desarrollo Social y Comunitario Desarrollar condiciones apropiadas de habitabilidad, residencia y seguridad comunitaria, que permita un desarrollo social justo y equitativo de mujeres, hombres y las familias en el municipio. Programas y Proyectos Municipales para Mejorar El Acceso a La Salud El PND tiene como estrategia la Universalización del acceso al Sistema Único, Intercultural y Comunitario de Salud, orientado a superar toda forma de exclusión en salud, que se traduce en altos índices de enfermedad y muerte, pero también en personas con hábitos no saludables. Para la implementación del programa Modelo de Salud Familiar y Comunitaria Intercultural se fortalecerá las redes de salud (infraestructura, equipamiento, insumos, medicamentos y capacitación del personal de las redes de servicios de salud, redes sociales e intersectoriales) en todo el ámbito nacional (nueve prefecturas y 327 municipios) para aumentar la capacidad resolutiva de enfermedades y discapacidades. El proyecto gestión de la calidad, con carácter plurinacional, con enfoque de género y generacional, creará reciprocidad del sistema con la comunidad y el respeto a los derechos de los indígenas, reconociendo, efectivamente, la medicina tradicional en las redes de salud en todo el país. La estrategia municipal “Acceso a la salud” contiene 6 programas y 20 proyectos y actividades entre estos se consideran tanto de inversión y operación, que en definitiva rescatan los priorizados por el sector SALUD, elaborado por los propios actores Director de Salud y los entendidos de salud del Municipio. Cuadro 17. Programas: Acceso A La Salud Líneas Programas Objetivos Indicadores estratégicas Programa, Contar con - Se han construido 4 centros de construcción infraestructura salud. ampliación y adecuada para la - 15 centros de salud se encuentran mantenimiento atención de la en buenas condiciones de infraestructura de población infraestructura y equipamiento salud Acceso a la Programa, Dotar de equipos e - Equipamiento menor de 15 salud equipamiento de insumos necesarios centros de salud. establecimientos para una adecuada de salud atención de los 132
  • 142.
    ____________________________________________________PDM, Monteagudo, 2007- 2011 servicios de salud Programa seguros Ampliar la cobertura - Cobertura del 85 % de los de salud. de atención en los asegurados seguros de salud Programa control Reducir la incidencia - 2.600 viviendas fueron mejoradas del mal de chagas de mal de chagas en la población del municipio Programa Ampliar y fortalecer - 2 cursos de capacitación y capacitación de la destrezas del actualización año del personal población en personal de salud técnico de salud. temas de salud Desarrollar campañas educativas e informativas en temas de salud Programa Garantizar la - El 95 % de los recursos operación y operatibilidad de los programados en el POA se funcionamiento servicios de salud ejecutan anualmente. del servicio de salud Programa Construcción Ampliación Y Mantenimiento Infraestructura De Salud. Los 12 proyectos de construcción ampliación y mantenimiento de la infraestructura en salud, están destinados a invertir recursos buscando alcanzar un estándar de distribución física del espacio utilizado y aprovechado para atender en óptimas condiciones a los pacientes, donde el profesional en salud, desarrolle sus actividades y responsabilidades con la comodidad que se requiera. La ampliación de la infraestructura del Hospital San Antonio de los Sauces, busca incrementar su capacidad resolutiva ya que este centro es un referente de todo el municipio y de municipios vecinos como son Huacareta y Villa Vaca Guzmán Asimismo el hospital San Antonio de los Sauces ha incrementado sus coberturas de forma considerable y esto se debe fundamentalmente a la presencia de apoyo de los médicos cubanos. Para lograr los objetivos planteados se propone las siguientes líneas de acción: ampliar la infraestructura, construir ambientes colaterales, refaccionar y readecuar la infraestructura. Se ha considerado para este programa los siguientes proyectos: i. Ampliación y mejoramiento Hospital San Antonio de Sauces ii. Refacción Hospital San Juan del Pirai iii. Refacción y Ampliación Centro de salud Chapimayu iv. Ampliación sala de internación San Miguel del Bañado v. Construcción un Ambiente Posta Sanitaria Roldada vi. Construcción Unidad de Entomología (Chagas) vii. Construcción Centro de salud Los Arcos viii. Construcción puesto de salud cruce Piraimiri 133
  • 143.
    ____________________________________________________PDM, Monteagudo, 2007- 2011 ix. Refacción Cubierta y Construcción Tanque de Agua Posta Sanitaria Ingavi x. Mejoramiento y mantenimiento de Infraestructura xi. Construcción Muro Perimetral Posta Sanitaria Cerrillos xii. Construcción Posta Sanitaria San Lorenzo Programa Equipamiento De Establecimientos De Salud Una de las grandes deficiencias de los centros de salud, como de los puestos de salud, es la escasa disposición de instrumental y equipos que mejoren la capacidad de asistencia al paciente, hecho que gravita fuertemente en la calidad de la atención. Por esta razón, se prevé, equipar a toda la red del servicio de salud del municipio, con equipo adecuado y específico, mobiliario e instrumental quirúrgico especializado al área. Se considera para este quinquenio un equipamiento a toda la red de salud según el plan quinquenal del sector de referencia. i. Equipamiento de la red de salud. Programa Seguros De Salud El gobierno municipal, suma esfuerzos para acompañar y reforzar los programas nacionales del SUMI, como el seguro de vejez, con el propósito de ampliar la cobertura y el beneficio a todas las personas consideradas dentro de estos seguros, mujeres, niños, personas de la tercera edad. Los seguros que se deben cumplir por normatividad vigente son los siguientes: i. Seguro Universal Materno Infantil (SUMI) ii. Seguro de Vejez. Programa Control del Mal De Chagas Considerando que Monteagudo se encuentra en una zona endémica del mal de Chagas, se convierte en política municipal, el emprendimiento de acciones para promover la erradicación de este mal en el municipio,. En la evaluación del anterior PDM, la cobertura de mejoramiento de viviendas abordó cerca de 2000 viviendas mejoradas en el cantón sauces, restando los cantones San Juan del Pirai, Fernández y Pedernal. Como un complemento a este programa se ha venido financiando el apoyo logístico a los funcionarios denominado Malarios, que hacen el correspondiente fumigado de las viviendas. Se propone las siguientes líneas de acción: mejorar las viviendas, promover la eliminación de la vinchuca y controlar la cría de animales domésticos. Se ha considerado en este programa las siguientes actividades. i. Mejoramiento de viviendas ii. Programa de control vector y chagas. iii. Programa de información y educación a la población en general 134
  • 144.
    ____________________________________________________PDM, Monteagudo, 2007- 2011 Programa Capacitación De La Población En Temas De Salud Dentro de este programa, se incorpora un componente muy importante para los servidores de sector salud, el cual es ampliar y fortalecer destrezas de los médicos y paramédicos vía capacitación y actualización. Para el logro de este objetivo se propone la siguiente actividad: i. Capacitación y actualización al Sector Salud ii. Campañas de capacitación y movilización para la población Programa Operación Del Servicio De Salud El desarrollo operativo de la estrategia municipal del sector de salud será posible si se establecen mecanismos de operativización, monitoreo y seguimiento específicos, que permitan cubrir las expectativas de coberturas y atenciones en todos los establecimientos de salud y sus redes organizativas. Para el cumplimiento del objetivo se propone el siguiente programa: i. Gastos de Funcionamiento ii. Fondo rotatorio Farmacia SAS Programas y Proyectos Municipales Para El Acceso A La Educación Para el gobierno nacional, un primer problema a enfrentar es la falta de igualdad de oportunidades pertinentes de acceso, permanencia y calidad en el sistema educativo nacional a indígenas, originarios, mujeres, campesinos, personas con capacidades diferentes, niños(as), adolescentes trabajadores y actores que por diversos factores se encuentran en situación de marginalidad, exclusión, discriminación y explotación. Por lo tanto busca transformar la visión y concepción y operacionalización de la educación en los niveles inicial, primario, secundario, técnico y universitario en sus modalidades formal y alternativa; de tal manera que se articule a la nueva matriz productiva, al desarrollo socio comunitario, al proceso de acumulación y desarrollo de la ciencia y tecnología, a los procesos de construcción de la nueva estatalidad, a los procesos de reconstitución de las unidades socioculturales, a los procesos de reterritorialización y que responda a la diversidad en sus dimensiones económica, cultural, espiritual, social y política; y que en sus procesos de formulación e implementación desarrolle la participación real y estratégica de las organizaciones sectoriales, sociales, territoriales y comunitarias. La estrategia municipal del sector educativo, contempla 6 programas y 54 proyectos y objetivos, que permitirán alcanzar los resultados previstos en el plan de desarrollo municipal en todo el quinquenio. Cuadro 18. Programas: Acceso A La Educación Líneas Programas Objetivos Indicadores Estratégicas 135
  • 145.
    ____________________________________________________PDM, Monteagudo, 2007- 2011 Programa Reducir el analfabetismo Reducción del 12% de la tasa de alfabetización en personas mayores de analfabetismo en el quinquenio. 25 Años Programa Ampliar y Mejorar la 90% de unidades educativas en construcción y infraestructura educativa condiciones aceptables mantenimiento en el municipio acorde a infraestructura la población estudiantil educativa Programa Dotar de equipo y - Equipar en un 85% las unidades equipamiento mobiliario necesario para educativas existentes en el escolar garantizar el Municipio. Acceso a la funcionamiento de las educación unidades educativas Programa Incrementar la cobertura - Incremento de la tasa de incentivos al de la matricula estudiantil cobertura del ciclo primario en acceso y en el municipio un 95% permanencia - Incremento de las tasas de escolar término en primaria y secundaria Programa Ampliar y actualizar - Curso de capacitación y capacitación y destrezas y conocimientos actualización año por ciclo actualización al pedagógicos plantel docente Programa Fomentar actividades - Porcentaje de cumplimiento de cultura y culturales y deportivas a actividades por año 100%. deporte los habitantes del Municipio Programa de Garantizar el - 90 % del cumplimiento del gastos funcionamiento de las programa sectorial operativos unidades educativas del sector municipio educación Programa Alfabetización En el municipio de Monteagudo se viene trabajando con un programa de alfabetización desde la gestión 2001con UFPA, en la gestión 2005 se trabajo con ALFALIT, en la presente gestión el programa nacional YO SI PUEDO, estará presente en las comunidades que aun no han sido asistidas por estos los otros proyectos, hecho que incidirá en la reducción del porcentaje de analfabetos en el municipio. Para el logro propuesto sea considerado en este programa el siguiente proyecto: i. Programas de Alfabetización UNFPA, Yo si Puedo, y UNICEFF 136
  • 146.
    ____________________________________________________PDM, Monteagudo, 2007- 2011 Programa Construcción Y Mantenimiento Infraestructura Educativa El programa relacionado con infraestructura educativa, considera 58 proyectos orientados a cubrir la demanda en ambientes educativos del municipio, así también el mantenimiento de los mismos. Para el logro de los objetivos planteados se propone las siguientes líneas de acción: construir nuevos ambientes, refaccionar las unidades educativas existentes, readecuar algunas escuelas y redistribuir el espacio físico existente para ampliar la cobertura e incentivar la permanencia. Este programa busca también ampliar la oferta y calidad educativa a los jóvenes con el nivel secundaria, fortaleciendo y ampliando los núcleos. Es importante considerar la inversión concurrente con organizaciones de cooperación como UNICEF y otras que podrían hacerse presentes en el municipio Se ha considerado para este programa los siguientes proyectos: i. Proyectos Educativo de Núcleo PEN (Max Fernandez) ii. Construcción Internado Comunidad el Rodeo iii. Construcción Internado Comunidad Chapimayu iv. Construcción Batería de Baño y Duchas escuela Aguadillas v. Construcción Batería de Baño y Duchas escuela Sombrerillos vi. Construcción Batería de Baño y Duchas escuela Azero Norte vii. Construcción Batería de Baño y Duchas escuela La Capilla viii. Construcción Batería de Baño y Duchas escuela El Limonal ix. Construcción Batería de Baño y Duchas escuela Fernandez x. Construcción Batería de Baño y Duchas escuela Itapenti xi. Construcción Batería de Baño y Duchas escuela Casapa xii. Construcción Batería de Baño y Duchas escuela Ñaurenda xiii. Construcción de aulas, Batería de Baño y Duchas escuela Alto Divisadero xiv. Construcción Batería de Baño y Duchas escuela Cachimayu xv. Construcción 1 aula Agua y leche xvi. Estudio Construcción Colegio Candua xvii. Refacción aulas Colegio Lucio Siles xviii. Construcción escuela Vallecito (Fernandez) xix. Construcción 2 aulas Yaconal xx. Construcción 2 aulas escuela Achiral xxi. Construcción aula Aguadillas xxii. Construcción 2 aulas Escuela Camalote xxiii. Construcción 1 aula Chajrapampa xxiv. Refacción Escuela Comunidad Chapimayu xxv. Construcción 2 aulas Itapenty xxvi. Construcción 2 aulas U.E. la Capilla xxvii. Construcción 1 aula Pucamayu (C. Sauces) xxviii. Construcción aula Limonal xxix. Construcción Bloque Escuela y campo deportivo Maria Vargas de Valda xxx. Construcción Colegio Candua xxxi. Contracción batería de baño Cañon Largo xxxii. Construcción de Batería de baños Cortaderal xxxiii. Construcción 2 aulas Escuela Raquel L. de Esprella xxxiv. Construcción 2 aulas Kinder Dolly Borja de Mendoza. 137
  • 147.
    ____________________________________________________PDM, Monteagudo, 2007- 2011 xxxv. Refacción batería baño Reveca de la Vega Candua xxxvi. Refacción cubierta escuela Piraymiri xxxvii. Construcción batería de baño Puca Huasi xxxviii. Refacción Escuela Naranjos Cantón San Juan del Pirai J xxxix. Refacción escuela comunidad Puca Huasi xl. Construcción baterías de baño escuela comunidad Naranjos S. Juan Piari. xli. Construcción Batería de Baño y Duchas y mejoramiento sistema de agua El Rodeo xlii. Construcción Batería de Baño y Duchas y mejoramiento sistema de agua Piraimiri xliii. Mantenimiento Unidades Educativas Mcpio Mtgdo xliv. Construcción Batería de Baños Escuela Comunidad Palmarcito xlv. Construcción Batería de Baños Escuela Comunidad Despenzas xlvi. Construcción Aulas Unidad Educativa Comunidad Pozuelos xlvii. Construcción Escuela Comunidad Ñaurenda xlviii. Construcción Amurallado Malla Olímpica Escuela Com. Fernandez xlix. Construcción Batería de Baños Escuela Comunidad Pedernal l. Construcción Muro Perimetral Unidad Ed. Jorge Vargas Menduiña li. Construcción Batería de Baños Escuela Com. Peñaderia (Inv) lii. Construcción Escuela Comunidad Pedernal (Inv) liii. Construcción Escuela comunidad Cachimayu liv. Construcción Dos Aulas Escuela Rebeca de la Vega lv. Construcción Dos Aulas y Ref. Pavimento Escuela B. Monteagudo lvi. Construcción Edificio Universitario - Preinversión lvii. Construcción Salón de Eventos Escuela Com. San Pedro del Parapeti. lviii. Construcción tres Aulas Escuelas Comunidad Piraymiri. Programa Equipamiento Escolar De manera general se considera un solo proyecto en materia de equipamiento escolar desde pupitres, muebles, pizarrones, vitrinas, estantes, computadoras, impresoras. Asimismo se pretende realizar las siguientes actividades para el logro de los objetivos: Levantar inventarios, equipar las unidades educativas, dotar de mobiliario escolar a unidades educativas faltantes, realizar un mantenimiento de los muebles y equipos existentes. Se ha considerado para este programa la siguiente actividad: i. Equipamiento unidades educativas Programa Incentivos al Acceso y Permanencia Escolar Los 7 proyectos destinados a mantener y asegurar la permanencia y cobertura de niños en edad escolar en establecimientos educativos, son incentivos que buscan mitigar la marginalidad de niños que viven en distancias muy largas con relación a las unidades educativas, además de permitirles saciar en algo las deficiencias nutricionales con un desayuno escolar, con posibilidades de ampliarse Para el logro de los objetivos propuestos se pretende realizar las siguientes líneas de acción: mejorar los servicios de los internados para incrementar la cobertura de mujeres en los niveles de primaria y secundaria en el área rural del municipio, mejorar el servicio de desayuno escolar, mejorar la atención a lo niños de seis años, dotar de transporte seguro y finalmente acorde con los tiempos de desafíos actuales interconectarnos a los telecentros los mismos que responden a una propuesta nacional. 138
  • 148.
    ____________________________________________________PDM, Monteagudo, 2007- 2011 Se ha considerado para este programa las siguientes actividades: i. Desayuno escolar ii. Apoyo Internados sector Urbano iii. Programa Nacional de atención a niños de seis años (PAN) iv. Proyecto Niña Indígena (Apoyo internados Rurales) v. Proyectos Telecentros educativos Programa capacitación al plantel docente De acuerdo a los contenidos del Plan Nacional de Desarrollo la educación aporta al vivir bien haciendo una incidencia fuerte en la generación de valores y la recreación permanente de equidades de manera que nadie se sienta excluido del sistema educativo En este sentido uno de los principales transformadores del proceso son los docentes quienes son los encargados de dar las orientaciones iniciales, para esto es importante que estén adecuadamente capacitados Para el logro de este objetivo se propone la siguiente actividad: i. Capacitación y actualización del docente. Programa Cultura y Deporte La educación y la cultura, como la juventud y el deporte, son elementos fundamentales del desarrollo humano, por tanto se consideran 9 proyectos específicos orientados a motivar y desarrollar el conocimiento, el deporte y la cultura de forma específica en el municipio. Para el logro de los objetivos propuestos se pretende realizar las siguientes líneas de acción: valorar la cultura local, incentivar la creatividad, promover el deporte, construir campos deportivos, construir campos recreacionales Se ha considerado para este sector los siguientes proyectos y actividades: i. Fomento a las actividades culturales y sociales ii. Fomento a las actividades deportivas (Ley 2770) iii. Cancha Multifuncional San Juan del Pirai iv. Construcción Coliseo Sauces Monteagudo. v. Dotación de Material Deportivo Unidades Educativas. vi. Construcción Cancha Multifuncional Comunidad Bartola. vii. Construcción Campo Deportivo Barrio San José viii. Mejoramiento Campo Deportivo Maracana. ix. Mejoramiento Estadium Hugo Abdelnur Programa Gastos Operativos Sector De Educación Dentro de la estructura administrativa el sector de educación se requiere de mecanismos y medios para fortalecer y además monitorear como resolver problemas emergentes por cuanto se 139
  • 149.
    ____________________________________________________PDM, Monteagudo, 2007- 2011 asigna una partida en particular de gastos operativos, destinados a facilitar el cumplimiento de programas internos de área. Se ha logrado a través reuniones consensuadas para los gastos operativos, compra de materiales y suministros la suma de 4,5 bolivianos por alumno inscrito. También se pretende incentivar iniciativas para ampliar y garantizar la oferta educativa para la formación alternativa y superior dirigida a los jóvenes tanto en la universidad como en centros de educación alternativa Para lograr los objetivos propuestos en este programa se deberá realizar las siguientes líneas de acción: establecer registros de aplicación y control, coordinación a todo nivel con el sector educativo. Se ha considerado para este sector lo siguiente: i. Gastos de Funcionamiento sector educativo. Programas y Proyectos Para Lograr El Acceso Al Saneamiento Básico En el ámbito nacional se pretende lograr un incremento sustancial del acceso a los servicios de agua potable, alcantarillado sanitario y saneamiento básico en general, en el marco de una gestión integral de los recursos hídricos y las cuencas, y de una gestión participativa y responsable de instituciones prestadoras de servicios básicos garantizando la sostenibilidad y el carácter no lucrativo de los mismos, promoviendo la participación de los usuarios, la transparencia, la equidad y la justicia social, respetando usos y costumbres de comunidades campesinas e indígenas, garantizando jurídicamente el acceso a las fuentes de agua para la prestación de los servicios. En cuanto a líneas de inversión, consideramos importante abrir dos nuevas: Agua y Saneamiento para Pueblos Indígenas y Originarios con inversiones destinadas a resolver las carencias de servicios de parte de pueblos y comunidades indígenas en sus territorios demandados o titulados e inversiones en Enclaves Geográficos socio-productivos El Estado, fortalecerá a todas las EPSA, incluyendo Cooperativas y otras formas de asociación para la prestación de servicios básicos. No se permitirá la creación de entidades privadas con fines de lucro o de carácter mixto para la prestación de servicios. Las entidades públicas de prestación de servicios básicos ya existentes y las que sean creadas de mutuo acuerdo entre los usuarios y los gobiernos municipales, serán fortalecidas en el marco de la política financiera sectorial, apoyadas y fortalecidas por el Ministerio del Agua, la Entidad Nacional de Regulación de Saneamiento (ENARES) y la Fundación de Saneamiento Básico (FUNDASAB). La estrategia Municipal de “Acceso al saneamiento básico”, tiene 2 programas específicos y 28 proyectos puntuales, orientados a cumplir los indicadores trazados en el programa de inversiones y satisfacer la demanda priorizada a nivel municipal. Cuadro 19. Programas: Estrategia “Acceso al saneamiento básico” Líneas Programas Objetivos Indicadores estratégicas Programa construcción y Ampliar la cobertura de 32 sistemas refacción de sistemas de sistemas de agua en construidos y Acceso al agua comunidades rurales ampliados de agua 140
  • 150.
    ____________________________________________________PDM, Monteagudo, 2007- 2011 saneamiento del municipio a nivel rural. básico Programa gestión Asegurar el 70 CAPYS comunitaria del agua funcionamiento, capacitados en mantenimiento y manejo de sistemas operación de los de agua y manejo sistemas de agua en las de micro cuencas comunidades Programa Construcción Y Refacción De Sistemas De Agua Uno de los programas más amplios del Plan de Desarrollo Municipal, es precisamente el de abastecimiento de agua por sistemas para consumo familiar, a través de construcción de nuevos sistemas en comunidades que aún no cuentan con este servicio, como a la reparación y ampliación de los ya existentes. En concordancia con la estrategia nacional se pretende lograr un incremento sustancial del acceso a los servicios de agua potable es decir que inicialmente los esfuerzos se centraran en favorecer a las comunidades que no tengan este servicio, posteriormente a la ampliación y mejoramiento de los sistemas ya existentes Para el logro de los objetivos propuestos se pretende realizar las siguientes líneas de acción: construir sistemas de agua y refaccionar y ampliar los sistemas de agua existentes. Sea considerado para este sector los siguientes proyectos: i. Construcción Sistema de agua La capilla ii. Construcción Sistema de agua Chincana Huacanqui iii. Construcción Sistema de agua Cahuayure iv. Construcción Sistema de agua Parapeti Ñaurenda v. Construcción Sistema de agua Casapa vi. Construcción Sistema de agua Sombrerillos vii. Construcción Sistema de agua Fernández viii. Construcción Sistema de agua El Limonal ix. Construcción Sistema de agua Aguadillas x. Construcción Sistema de agua Itapenti xi. Construcción Sistema de agua Azero Norte xii. Construcción Sistema de agua Pampa la Lima xiii. Construcción Sistema de agua Com. Agua y leche xiv. Construcción Sistema de agua Com. Naranjos (San J. Pirai) xv. Construcción Sistema de agua el Puente xvi. Construcción Sistema de agua Comunidad Nogalito xvii. Construcción Sistema de agua Comunidad Canizal xviii. Construcción Sistema de agua Comunidad Sauce Mayu xix. Construcción Sistema de agua comunidad Potreros xx. Ampliación sistema de agua Comunidad Capilla Vieja 141
  • 151.
    ____________________________________________________PDM, Monteagudo, 2007- 2011 xxi. Ampliación sistema de agua Comunidad Puca Huasi xxii. Ampliación sistema de agua Cruce Piraimiri - Villa Fernández xxiii. Construcción Sistema de Agua Comunidad Tucuara - Pucamayu xxiv. Ampliación sistema de Agua Comunidad Los Naranjos (Sauces) xxv. Mejoramiento Sistema de Agua Comunidad Santa Rosa xxvi. Mejoramiento Sistema de Agua Comunidad Zapallar xxvii. Proyecto Agua Potable y Alcantarillado Sanitario Monteagudo - Candua (EPSA - MANCHACO) Programa Gestión Comunitaria Del Agua La base fundamental para el logro y cumplimiento de los indicadores de la estrategia, radica en la disponibilidad y seguridad del agua en vertientes y fuentes provisoras de este recurso; por cuanto, se hace necesario, la participación decidida y oportuna de la comunidad beneficiaria para la gestión de la misma. En tanto que las fuentes y vertientes de agua existan, habrá que regular y normar el usufructo de las instalaciones de agua, que permitan mantener y sostenerse en el tiempo, para favorecer a todas las familias que se benefician con este servicio en el municipio. Para el logro del objetivo propuesto se deberá tomar en cuenta las siguientes líneas de acción: organización en comités de agua a nivel rural, concienciación de la sostenibilidad de la micro cuenca y de los sistemas de agua, capacitación en administración y trabajos de plomería. Se considera la siguiente actividad para este sector: i. Capacitación Comité de Aguas (CAPYS) Programas y Proyectos en Desarrollo Social y Comunitario La estrategia municipal de “Desarrollo social y comunitario”, pretende rescatar los valores culturales, sociales, históricos de la vivencia comunitaria, que permitan reencausar una identidad cultural propia, además de asegurar y proteger a la familia, como también brindarle las comodidades y respaldo social y político para que individuos marginados o aislados se incorporen a la vida y desarrollos social del municipio. Para el cumplimiento de los resultados e indicadores de desarrollo propuestos, la estrategia contempla 2 programas y 17 proyectos específicos. Cuadro 20. Programas: Estrategia Desarrollo Social Y Comunitario Líneas Programas Objetivos Indicadores Estratégicas - Grado de satisfacción Mejorar las - Bajo, medio y alto Programa condiciones de equipamiento habitabilidad en Desarrollo urbano áreas urbanas del social y municipio 142
  • 152.
    ____________________________________________________PDM, Monteagudo, 2007- 2011 comunitario Programa Fortalecer - Percepción sobre seguridad y seguridad unidades de protección ciudadana ciudadana prevención y - Bajo, medio y alto apoyo a la seguridad ciudadana en el municipio. Programa Mejoramiento Urbano El programa, considera la regulación del espacio físico, entendida como el ordenamiento del crecimiento urbano y la distribución espacial; además de brindar las comodidades de habitabilidad y servicios adecuados para garantizar la estabilidad poblacional, como el libre y seguro transito de los peatones, pasajeros y transeúntes, en un ambiente limpio especialmente en áreas nucleadas y concentradas. Para el logro de los objetivos propuestos se propone cumplir con las siguientes líneas de acción: Pavimentar calles, construcción de bordillos, construir espacios recreativos, limpieza de las calles, construcción y mantenimiento de plazas parques y jardines. Sea considerado para este sector los siguientes proyectos: i. Construcción Pavimento Barrio San José ii. Limpieza y Aseo Urbano iii. Mantenimiento de Plazas, parques, áreas publicas iv. Mantenimiento Mercado Central municipio Monteagudo v. Refacción Mercado Central Monteagudo vi. Botadero de basura Municipal vii. Pavimento rígido Avenida Guarani 14x 800m =11.200m2 viii. Pavimento rígido Barrio Naranjos calle Camiri 560m2 ix. Pavimento Rígido Pasaje Santa Cruz x. Pavimento rígido Calle Sucre Norte 1.200 m2 xi. Construcción de parque plazas y jardines (Área urbana, área nucleada sector rural) xii. Pavimento rígido candua Av. Barrientos 14x 2000m = 28.000m2 xiii. Construcción Terminal de Buses Monteagudo xiv. Construcción Alcantarilla tipo Cajón Avenida Petrolera. xv. Conclusión del Mercado la Parada. Programa: Seguridad Ciudadana El enfoque de seguridad pública del gobierno nacional basará su tarea en los siguientes temas: inclusión, participación y prevención social, antes que el orden público y atenderá las necesidades de la población en el respeto y ejercicio pleno de los derechos humanos y la seguridad humana que permita mejorar la calidad de vida de la población. 143
  • 153.
    ____________________________________________________PDM, Monteagudo, 2007- 2011 Los cambios se conseguirán en el sector en la perspectiva de un nuevo modelo de Seguridad Pública, que base su acción en el enfoque con justicia social y rechace la seguridad bajo el concepto vinculado al orden público y la represión. La Política Preventiva de Seguridad, se constituirá en la espina dorsal de la política pública, a través de la prevención social, económica, cultural, recapitalizando los valores y las organizaciones sociales. La política es planteada en el ámbito de las demandas fundamentalmente dirigidas al cumplimiento de leyes a favor de los niños, jóvenes, personas de la tercera edad, personas con capacidades diferentes. El gobierno departamental busca promover procesos de fortalecimiento a gobiernos municipales y otras instituciones para prevenir y manejar situaciones de riesgo, con este objetivo ha diseñado las siguientes acciones: • Elaboración de un diagnostico, destinado a la formulación de programas de atención integral. • Diseño de programas de atención integral por grupo generacional. • Implementar centros integrales socio-legales para el adulto mayor en los municipios y/o provincias del departamento. • Mejorar los servicios de atención en centros y hogares de acogida tanto de administración directa como delegada. • Diseñar estrategias para disminuir la violencia intrafamiliar, injusticia y discriminación de género y generacional. • Implementación del Programa de Desarrollo Infantil en los municipios del Departamento. • Sistematización permanente de Información de Defensorías y problemática generacional. • Implementación de programas y proyectos de apoyo a niños adolescentes y jóvenes trabajadores. • Implementación de programas de formación para el desarrollo integral de la juventud y adolescentes en todos los temas transversales. Este proceso incluye actividades de prevención por ello se trabajara de manera particular con los jóvenes promoviendo un buen uso del tiempo libre a través de acciones educativas en temas de salud y sexualidad, resolución de conflictos por la vía pacífica, prevención de uso de drogas y alcohol, derechos y obligaciones, estimulación de capacidades artísticas y culturales. El desarrollo de los pueblos se debe a la participación activa de su gente, por cuanto el municipio considera vital la seguridad de sus habitantes, con instancias como la defensoría de la mujer y la niñez. La generación de condiciones para un ejercicio pleno de la ciudadanía de hombres y mujeres, el tratamiento especial a los y las jóvenes promoviendo el desarrollo pleno de sus potencialidades en un municipio con seguridad, reconocimiento y sin violencia y exclusión de ninguna índole. Para el cumplir los objetivos propuestos de deben cumplir con las siguientes líneas de acción: atención de la mujer la niñez y adolescencia, proteger a las familias del municipio, fortalecer a la policía y gestionar la creación de un centro juvenil, hogar de ancianos y una guardería. 144
  • 154.
    ____________________________________________________PDM, Monteagudo, 2007- 2011 Se ha considerado para este programa los siguientes proyectos: i. SLIM, Defensoría de la niñez y la adolescencia ii. Seguridad ciudadana (equipamiento) iii. Centro juvenil (Estudio de factibilidad) iv. Hogar del adulto mayor (Estudio de Factibilidad) v. Guardería (Estudio de Factibilidad) K.6. Monteagudo Productivo K.6.1. En lo Nacional La Política Productiva parte de reconocer la heterogeneidad productiva, social, territorial y comunitaria del país por lo que no se pueden aplicar medidas homogéneas sino diferenciadas. A su vez, reconoce la heterogeneidad de asociaciones empresariales, comunitarias y económicas y busca romper el sesgo hacia la gran empresa extranjera. De esta manera, la política productiva será de inclusión pero también de incentivos a la formación de agrupaciones y asociaciones empresariales como consorcios y diversas formas de conglomerados que combinen diferentes tamaños y formas de organización de la producción, favoreciendo la integración horizontal y vertical de jóvenes y mujeres. La Política Pública Productiva priorizará el desarrollo rural, puesto que el subdesarrollo y la pobreza se concentran en dicha área. Esta visión de lo rural asume que el desarrollo agropecuario, forestal y territorial tiene relaciones complementarias y serán fortalecidas por el Estado. Para llegar a dicho objetivo se plantea como instrumento fundamental un Estado promotor y protagonista del desarrollo, cambiando su anterior concepción de subsidiario y pasivo; esto significa un cambio en la lógica del accionar y de la intervención estatal K.6.2. En lo Departamental 145
  • 155.
    ____________________________________________________PDM, Monteagudo, 2007- 2011 Las políticas departamentales se reflejan en los acápites siguientes Apoyar el desarrollo de cadenas productivas agroalimentarias orientadas al mercado local (seguridad alimentaría) para competir en el mercado nacional, en el que productores y organizaciones de productores de Chuquisaca impulsen y establezcan alianzas estratégicas. Desarrollar mercados locales y regionales a través de la promoción e implementación de ferias orientadas a estimular la competitividad en las cadenas productivas, estableciendo lazos comerciales entre productores agropecuarios y otras organizaciones para un posicionamiento regional. Impulsar en el área rural procesos de formación, capacitación y asistencia técnica dirigidos a pequeños y medianos productores, hombres y mujeres, individuales o asociados, jóvenes aprovechando las capacidades técnicas de los recursos humanos existentes en las universidades, gobiernos municipales, prefectura y organismos de cooperación en el marco de los ejes productivos priorizados. Investigar y transferir a las productoras y los productores agropecuarios, tecnologías validadas que mejoren la cantidad y calidad de su producción, en el marco de un desarrollo sostenible. K.6.3. Estrategias Municipales Y Sus Objetivos Para el municipio de Monteagudo es importante impulsar el desarrollo económico, buscar una mayor generación de ingresos y lograr una mayor producción acorde a las exigencias que demanda su población utilizando de mejor manera los recursos naturales del municipio, Es un desafío que se enfrentará a través de las siguientes estrategias de desarrollo productivo: La acción y el impacto de estas estrategias; están orientadas a mejorar la producción agropecuaria, con mejores oportunidades y tecnologías de infraestructura para la producción, realizar un manejo adecuado de los recursos naturales y promover nuevas alternativas productivas como el turismo y la especialización de productos con ventajas comparativas en el municipio; como, semillas, productos transformados. • Apoyo a la producción agropecuaria • Manejo de cuencas • Electrificación • Promoción Turística El G. Municipal implementara mecanismos e instrumentos para incorporar criterios de género en programas financieros de fomento a la actividad económica, en políticas crediticias y en gestión de planes, programas y proyectos productivos. • Apoyo a la Producción Agropecuaria. Crear las condiciones y mejorar la infraestructura de apoyo al sector productivo agropecuario en los cuatro cantones del municipio de Monteagudo. Impulsar y fortalecer las agrupaciones de productores y productoras para la generación de sinergias y el trabajo corporativo • Manejo De Cuencas 146
  • 156.
    ____________________________________________________PDM, Monteagudo, 2007- 2011 Generar acciones para reducir el proceso de degradación de los recursos naturales físico y biológico, como la base productiva que son el suelo, agua y bosque, en las cuencas del Norte, Centro y Sur del municipio de Monteagudo. • Electrificación Incrementar la cobertura del servicio eléctrico en el área rural para lograr la integración eléctrica del municipio, para atender la demanda creciente y apoyar la producción • Promoción Turística La estrategia de promoción turística busca abrir el mercado turístico local, y regional apoyando a la generación y mejoramiento de una adecuada estructura de servicios, también fomentara las iniciativas y proyectos de relevancia histórica, cultural y ambiental identificados en el municipio. Programas y Proyectos, Infraestructura de Apoyo a la Producción Agropecuaria La estrategia nacional de vertebración interna e integración externa esta basada en el desarrollo, mantenimiento y rehabilitación de carreteras, ferrovías, aeropuertos e hidrovías que permitan a Bolivia una mayor vertebración interna y lograr el acceso estratégico de sus exportaciones a los mercados de destino. Este viraje de un modelo centrado exclusivamente en el desarrollo de infraestructura carretera hacia un modelo de desarrollo de infraestructura multimodal, permitirá que el país aproveche sus propias características geográficas para lograr desarrollar vías de comunicación internas y externas. Para tal efecto, se contempla la construcción de carreteras con el objetivo de vincular los cuatro puntos cardinales de Bolivia y concluir los corredores de integración bioceánica que atraviesan el país, la reactivación del sistema ferroviarionacional, el mejoramiento y construcción de infraestructura aeroportuaria y el aprovechamiento de sus hidrovías. En cuanto a desarrollo y mantenimiento vial, se implementará el programa denominado integración sur, situado por una parte, en la faja andina (Departamentos de Oruro, Potosí, Chuquisaca y Tarija), caracterizada por ser una zona de gran potencial minero y hacia el sur contempla la zona vitivinícola de Tarija, región en la cual la mayor parte de la infraestructura de carreteras no es pavimentada y la topografía es mayormente quebrada. Por otra parte, corresponde a la región con mayor riqueza hidrocarburífera del país, con una topografía llana, y conecta el país con Argentina y Paraguay. El PND define la transformación de la estructura agraria en términos de superar, de manera permanente y sostenible, los problemas de pobreza de las poblaciones originarias e indígenas. La expansión y desarrollo agrario pasa por transformar la estructura de tenencia y de acceso a la tierra, favorecer el desarrollo de innovaciones tecnológicas y del conocimiento, aumentar las coberturas de riego, ampliar el acceso al financiamiento, dinamizar los mercados de productos agropecuarios e inserción en nuevos mercados y cambiar la matriz energética de la producción agroindustrial. La estrategia municipal de “Infraestructura de apoyo a la producción agropecuaria” tiene 3 programas y 43 proyectos, orientados a fortalecer la integración vial del municipio, desde sus 147
  • 157.
    ____________________________________________________PDM, Monteagudo, 2007- 2011 comunidades hacia el centro poblado de Monteagudo y los mercados del entorno, que facilite el acceso a servicios y reduzca los costos de comercialización de sus productos. Dado el alto costo de este tipo de inversiones la estrategia busca concertar acciones con el Gobierno Prefectural y nacional, Por esta razón los montos del PDM cubren básicamente los costos de elaboración de los proyectos de prefactibilidad. Cuadro 22. Programas: Estrategia Infraestructura de Apoyo a la Producción Agropecuaria Líneas Programas Objetivos Indicadores Estratégicas - Comunidades vinculadas con Vinculación e Garantizar la acceso vial 71 infraestructura caminera accesibilidad a todas las comunidades del municipio Promoción económica Fortalecer las - Asociaciones municipal capacidades fortalecidas en un Apoyo a la productivas y número de 21. producción comerciales de agropecuaria organizaciones agropecuarias Incrementar las - 220 hectáreas con Programa riego superficies cultivables sistema de riego con sistemas de riego adecuados a la textura y estructura de los suelos Programa vinculación e infraestructura caminera. El programa municipal, aborda alternativas de solución referente al macro problema número uno que es la articulación e integración caminera, inserta en todo caso proyectos priorizados en los cuatro cantones del municipio. Por la zona sur la vinculación de los dos cañones, tanto de San Juan del Pirai – Fernández, estos dos cantones son las más perjudicadas puesto que no existe camino carretero permanente por lo menos cuatro meses del año y ese último cantón apenas integra 4 comunidades de las 13 en total. El programa, inserta partidas presupuestarias orientadas al mantenimiento y mejoramiento constante de la red vecinal existente y que a la vez son de responsabilidad municipal. Asimismo para el logro de los objetivos propuestos se pretende aplicar las siguientes líneas de acción: vincular a las comunidades que aun permanecen aisladas o con acceso precario, mejorar puntos 148
  • 158.
    ____________________________________________________PDM, Monteagudo, 2007- 2011 críticos de los caminos municipales que limitan el acceso a las comunidades, Interconectar el municipio a la red Nacional, evitar el deterioro de las vías camineras ya existentes. Se ha considerado para este sector los siguientes proyectos: i. Mantenimiento de caminos vecinales sección (531 km) ii. Preinversión mejoramiento camino Uli Uli - Maguiloma Fernández el Rodeo (32km) iii. Mejoramiento Camino Uli Uli - Maguiloma Fernández el Rodeo (32km) iv. Preinversión Apertura camino El Rodeo - Cachimayu - (50km) (Rodeo Saucesito, Yerba pampa, Los Arcos, Cachimayu, Chaco bañado) v. Construcción camino El Rodeo - Cachimayu - (50km) (Rodeo Saucesito, Yerba Pampa, Los arcos, Cachimayu, Chaco bañado) vi. Construcción de puente peatonal sobre río Bañado en la comunidad de Pampa Heredia. vii. Mejoramiento Camino Cruce Heredia - San Juan del Pirai (90 Km) viii. Preinversión Apertura de camino 45 km (San Juan - Cortaderal - Yana Yana - Pampa la Lima - Canizal) ix. Apertura de camino 35 km (San Juan - Cortaderal - Yana Yana - Pampa la Lima - Canizal). x. Mejoramiento camino Canizal (30 km) Chapimayu - Limonal (40km). xi. Preinversión Puente Vehicular Rio Bañado (30mt) San Miguel del bañado, Cazapa, Sauce Mayu y San Pedro. xii. Construcción Puente Vehicular rio bañado (30mt) San Miguel del bañado, Cazapa, Sauce Mayu y San Pedro del Parapeti. xiii. Preinversión Apertura de camino Toma de agua candua - Pucara Alto (5k) xiv. Apertura de camino Toma de agua Candua - Pucara Alto (5k) xv. Preinversión Apertura de camino Aguadillas - Los Pinos (8 km) xvi. Apertura de camino Aguadillas - Los Pinos (8 km) xvii. Preinversión Apertura de camino Vallecitos - Buena vista (4k) xviii. Preinversión Apertura de camino Aguadillas - Cumarindo (25 km) xix. Construcción Horoya Comunidad Agua y Leche xx. Construcción Horoya 70 Mts Los Arcos (Los Arcos, Yerba Pampa, Chaco Bañado, Vallecito, Cachimayu) xxi. Construcción puente vehicular el Rodeo xxii. Construcción puente vehicular Av. Azero sobre Rio Sauces xxiii. Reparación Puente Miskamayu ( Inv) xxiv. Construcción Puente Pasarela Comunidad El Bañado (San Juan) xxv. Construcción Puente Vehicular San Juan (Vehículos Livianos Rio Armadito) xxvi. Construcción Puente Vehicular Tipo Bóveda Mataral (Vehículos Livianos) Programa Promoción Económica Municipal Como su nombre indica, el programa de promoción económica municipal orienta sus acciones al proceso de fortalecimiento organizativo e institucional referidos a emprendimientos productivos; así como de capacitación y asistencia técnica, de organización, profundización de la unidad de promoción económica municipal, la organización de ferias y el fortalecimiento en general de todas las organizaciones productivas del municipio, las cuales irán convocando e integrando a los jóvenes a formar parte de las mismas. 149
  • 159.
    ____________________________________________________PDM, Monteagudo, 2007- 2011 En este programa, para lograr alcanzar los objetivos propuestos se debe considerar las siguientes líneas de acción: buscar la concertación productiva privada, desarrollar eventos de promoción productiva, promover dinámicas económicas e impulsar las cadenas productivas y fortalecer las organizaciones de productores. Se ha considerado para este sector los siguientes proyectos: i. Promoción al Desarrollo Económico del Municipio de Mtgo (DILPE) Apoyo al Desarrollo agropecuario Asistencia Técnica en el sector pecuario y agrícola Formación y capacitación técnica. ii. Centros de acopio y Pesaje de ganado (preinversión) iii. Construcción de Centros de Acopio y pesadoras iv. Fortalecimiento de la Unidad de Promoción Económica Mcpal.(UPEM) v. Mantenimiento Matadero Municipal Monteagudo vi. Readecuación Matadero Municipal Monteagudo vii. Adquisicion de Vehículo Frigorífico para el traslado de carne. viii. Implementación y Manejo de Sistemas de Prod. De Frutales Microcuenca Zapallar ix. Promoción de Ferias e intercambio de experiencias regionales (FEXIMONT) Programa Riego El municipio se caracteriza por contar con muchos ríos y riachuelos con posibilidades de acceso para sistemas de riego y micro riego; basados en estas posibilidades se incorpora la realización de estudios sobre aguas superficiales, así también la realización de estudios sobre posibles fuentes subterráneas y cosecha de agua para riego, que permita incrementar y diversificar la producción agropecuaria del municipio. Para el logro de los objetivos propuestos se deben coordinar acciones con la prefectura y el gobierno nacional dentro de los progrmas nacionales de riego. Sea considerado para este sector los siguientes proyectos: i. Construcción, Rehabilitación y Ampliación Sistema de Riego Mtgdo (Fase I, II CONVENIO PASA ) ii. Habilitación Sistema de Riego Comunidad Chapimayu (Inv.) iii. Rehabilitación y Ampliación Sistema Microriego Zapallar (Inv.) iv. Construcción Sistema de Riego San Juan del Pirai (CONV. PREFECTURA) v. Construcción Sistema de Riego Cantón Pedernal. (CONTRAPARTE ) K.6.4. Programas Manejo De Cuencas La estrategia municipal de “Manejo de Cuencas” tiene 3 programas y 19 proyectos, que pretender evitar o atenuar la degradación y erosión de su espacio físico, asegurar las vertientes y los recursos naturales en general, a partir del uso y acceso a estos recursos basados en su capacidad potencial de uso. Cuadro 23: Programas: Estrategia Manejo De Cuencas 150
  • 160.
    ____________________________________________________PDM, Monteagudo, 2007- 2011 Línea Programas Objetivos Por Indicador Estratégica Programas Manejo Integral de Reducir el proceso de Implementar un Recursos Naturales, degradación del medio manejo sostenible Cuencas y Áreas ambiente físico y de Micro cuencas Protegidas. biológico Manejo de Prevención y Atención de Desarrollar acciones Preparar a la cuencas Desastres y Emergencias para la atención de población para desastres y enfrentar y emergencias naturales resolver problemas naturales emergentes Ornamentación, Medio Preservar el medio Numero de Ambiente y Recursos ambiente y los proyectos Forestales recursos forestales de planificados Vs manera sostenible proyectos ejecutados 5 Programa Manejo Integral De Recursos Naturales y Áreas Protegidas El estado a través del PND plantea reducir el grado de amenaza a la conservación de la biodiversidad, asegurando su mantenimiento a largo plazo, considerando la existencia de áreas protegidas y la vulnerabilidad de algunas regiones frente a fuertes procesos erosivos y destructivos, rescatando y revalorizando las prácticas y conocimientos tradicionales de la conservación, mediante el desarrollo de medidas preventivas de protección, recuperación y restauración para el mantenimiento y manejo sostenible de los ecosistemas, especies y recursos genéticos. Al mismo tiempo, propone la evaluación del estado de conservación de las especies amenazadas de fauna y flora, promoviendo su protección y aprovechamiento sostenible, implementando también un sistema de nacional de información de la biodiversidad El desarrollo social y comunitario, será posible siempre y cuando se maneje y respete los recursos naturales y el hombre pueda convivir cuidando y respetando la naturaleza. El Municipio de Monteagudo cuenta con recursos naturales abundantes, y estos recursos deberán ser cuidados por sus propios habitantes. Se ha considerado para este sector los siguientes proyectos: i. Fortalecimiento a la Unidad Forestal y Medio Ambiente (UFMA) ii. Manejo integral de cuencas iii. Apoyo a la gestión comunitaria de AP Serranía del Iñao. Programa Prevención Y Atención De Desastres Naturales 151
  • 161.
    ____________________________________________________PDM, Monteagudo, 2007- 2011 El proceso erosivo mas importante al interior de la circunscripción municipal es el hídrico, provocado principalmente por el mal uso de los suelos, tala indiscriminada, deforestación con distintos fines, quemas de la vegetación. Estas prácticas provocan la contaminación de aguas superficiales y la degradación de los suelos. Inserta partidas presupuestarias orientadas a la prevención y atención de desastres naturales es una respuesta y responsabilidad del gobierno municipal. Para el logro de los objetivos deberán tomarse en cuenta las siguientes líneas de acción : concienciación de los cuidados de la naturaleza, repararse para cualquier eventualidad de desastres y emergencias, construcción de barreras vidas y muertas. Se ha considerado para este sector los siguientes proyectos: i. Preinversión Construcción de gaviones Palmitas (1000m) ii. Preinversión Drenaje Curichi Barrio San Juan (Candua) iii. Preparación para respuesta de desastres y emergencias iv. Construcción de gaviones Cerrillos (200m) v. Construcción de gaviones Chuncusla (100m) vi. Preinversión Construcción gaviones Paraíso 570ml vii. Construcción gaviones Paraíso 570ml viii. Embovedado Sector Terminal - calle Porvenir, 800ml ix. Zanja de Coronación av. Circunvalación 1000 ml Programa Ornamentación, Medio Ambiente Y Recursos Forestales En el Municipio de Monteagudo se ha estado asistiendo con la ornamentación de sus parques avenidas plazas, sin embargo a un no es suficiente puesto que existen aun lugares muy críticos que aun no se han atendido. Para dar respuesta a los objetivos planteados se debe realizar las implementacion de un plan de diseño de áreas verdes y áreas de protección no urbanizable, dando como resultado: mejorar las áreas verdes, realizar un seguimiento y llevar un control de la contaminación ambiental y producir especies forestales nativas y exóticas para protección de riberas. Para este proceso también se considerará el aporte y trabajo voluntario que realizan las agrupaciones juveniles y las medioambientales para desarrollar estas acciones y la conservación de las mismas. Se ha considerado para este sector los siguientes proyectos: i. Implementación y mejoramiento de áreas verdes ii. Consultoría de sistema de categorización y control ambiental iii. Adquisición de tanque Cisterna y sus implementos iv. Implementación y seguimiento al sistema de control ambiental v. Vivero forestal de especies nativas, exóticas y protección de riberas vi. Sistematización y Categorización y Control Ambiental (Preinversion) vii. Centro de Reciclaje de plásticos en Monteagudo. Programa Electrificación Pública y Comunitaria 152
  • 162.
    ____________________________________________________PDM, Monteagudo, 2007- 2011 El estado busca promover la universalización del servicio de energía eléctrica en el área urbana y rural, desarrollando la electrificación rural como política de prioridad nacional, en el contexto integral del desarrollo social y productivo, para la atención prioritaria a los sectores de menores recursos. El Estado tendrá una mayor participación a través de planes de electrificación que incorporen mecanismos de financiamiento sostenibles y promuevan la inversión pública y privada, utilizando racionalmente todas las fuentes energéticas con respeto al medio ambiente. El desarrollo social y comunitario, será posible con servicios elementales y disponibles para las familias urbanas y rurales, dentro de los cuales consideramos la disponibilidad de iluminación domiciliaria y de áreas nucleadas y urbanas, que incrementen las horas productivas del individuo, dedicadas a la lectura, investigación, esparcimiento, etc. etc. evitar de esta forma el grandísimo daño causado por el humo de los mecheros por combustión de fósiles. La estrategia municipal ha considerado para este sector dos proyectos: Cuadro 24: Programas: Estrategia Electrificación Línea Programas Objetivos Por Indicador Estratégica Programas Ampliar el servicio de Numero de Electrificación Electrificacion publica y energía eléctrica al viviendas con domiciliaria área rural acceso a energía eléctrica domiciliaria y pública 1200 - El bajo consumo y la reducida cobertura de electricidad en el área rural del municipio muestran el bajo nivel de desarrollo y al marginalidad a la que esta expuesta. Por esta razón el municipio pretende ampliar el servicio de energía eléctrica en la población. Para este objetivo se ha considerado el siguiente proyecto i. Electrificación Rural Cantón San Juan del Pirai (contraparte) ii. Interconexión Eléctrica Padilla Monteagudo (contraparte) Programa Promoción Turística El nuevo Estado concibe al turismo como una actividad productiva, integral, multidisciplinaria y multisectorial, y su desarrollo estará orientado a promover y priorizar la participación de pueblos indígenas, originarios y comunidades rurales en la actividad, como agentes de preservación de la diversidad cultural, en armonía con el medio ambiente, como promotores del desarrollo local y receptores directos de los beneficios de la actividad turística en un horizonte temporal de largo plazo. Este nuevo enfoque de desarrollo permitirá atenuar las asimetrías económicas y sociales existentes entre regiones, así como al interior de las propias comunidades. En este contexto, el Estado tiene el objetivo de dinamizar la actividad turística priorizando el apoyo al ecoturismo y turismo comunitario, aprovechando la generación de sinergias de emprendimientos comunitarios con la empresa privada para el logro de la innovación turística en 153
  • 163.
    ____________________________________________________PDM, Monteagudo, 2007- 2011 la perspectiva de generar mayores beneficios y respeto a los valores culturales de las comunidades rurales. En la nueva concepción de desarrollo del sector, las políticas definidas en el plan se orientan a efectivizar el desarrollo del turismo sostenible, en la perspectiva de construir una cultura turística solidaria y participativa que genere empleo estable y permita la redistribución equitativa del excedente económico fruto de la acción turística, eliminando las asimetrías que existen en la actualidad y del cual sean participe la comunidad generando nuevos empleos y emprendimientos. La estrategia municipal ha considerado para la promoción turística 1 proyecto que busca crear una plataforma de trabajo público privado para promover las actividades e iniciativas turísticas y del cual participan las OTB´s comunidades integrando a sus jóvenes en el proceso. Cuadro 24. Programas: Estrategia Promoción Turística Línea Programas Objetivos Por Indicador Estratégica Programas Artesanía y turismo Promoción de Iniciativas turísticas Promoción actividades turísticas 3. turística en el municipio de Monteagudo La inexistencia de promoción y actividad turística en el municipio genera el desafió de responder y abrir el mercado turístico local, y regional apoyando decididamente las iniciativas comunitarias, de grupo o particulares. Para cumplir con este cometido se cuenta con el siguiente proyecto i. Apoyo a la artesanía y turismo K.7. Monteagudo Democrático K.7.1. En lo Nacional La construcción de poder social implica otorgar a la población acceso a toda la información de la gestión pública en todos sus niveles: nacional, departamental, regional y local. Tanto en la asignación y uso de recursos fiscales, como respecto al desarrollo de planes, actividades, resultados, etc. y al cumplimiento de funciones de los empleados públicos y autoridades legales y tradicionales constituidas. Por ello es necesario el control de la gestión del poder regional con amplia participación y presencia efectiva de los indígenas, de las organizaciones sociales y productivas locales. Es importante también generar mecanismos de difusión de la gestión pública nacional, regional y municipal a través de un sistema de información abierta de Internet y de radios comunitarias que permitan el libre acceso a la ciudadanía de la información pública. 154
  • 164.
    ____________________________________________________PDM, Monteagudo, 2007- 2011 K.7.2. En lo Departamental Conformar sólidas estructuras organizativas en todos los sectores y ámbitos de actuación, orientadas al desarrollo de capacidades de gestión y a la estructuración de un marco institucional departamental transparente que asuma el desafío de llevar adelante el desarrollo de Chuquisaca. Promover la consolidación de la descentralización administrativa en el nivel departamental y municipal para mejorar y fortalecer la eficiencia y eficacia de la administración pública que responda a la demanda social y productiva de Chuquisaca. K.7.3. Estrategias Municipales Y Sus Objetivos El municipio de Monteagudo, busca amplia participación ciudadana, en el proceso de gestión del desarrollo del municipio; a partir de la interrelación y convivencia entre instituciones, organizaciones territoriales de base, civiles, pueblos originarios, juntas vecinales, asociaciones de productores, grupos juveniles, organizaciones de mujeres, otras organizaciones funcionales y población en general mediante las dos siguientes estrategias: • Participación y control social • Fortalecimiento de la gestión municipal Estas estrategias apuntan por un lado a fortalecer en nivel y la capacidad del control social en la gestión comunitaria, y por otro lado a mejorar la capacidad del propio gobierno municipal; donde juntas logren transparentar la gestión pública y privada del municipio. • Participación y Control Social. Apoyar y fortalecer la participación comunitaria con perspectiva de género y generacional a través de sus mecanismos de organización y control social de manera de garantizar la transparencia y eficiencia de la gestión publica. El potenciamiento del control social, ejercido por el colectivo de las organizaciones comunitarias facilitara la lucha contra la corrupción y garantizara el cumplimiento de la demanda social • Fortalecimiento de la Gestión Municipal Generar acciones para fortalecer e incrementar las capacidades técnicas, políticas y operativas municipales al ejercicio y representación pública, según las exigencias sociales e institucionales del municipio. Programa Y Proyectos de Participación y Control Social Es importante la presencia y participación de los sectores excluidos en la gestión y control del Estado para impulsar el proceso de desarrollo nacional. Esta es la forma de fiscalización social que las organizaciones ejercen para evaluar la gestión pública, las responsabilidades y el desempeño de los representantes elegidos, con el propósito de mejorar la eficiencia en todos sus niveles. 155
  • 165.
    ____________________________________________________PDM, Monteagudo, 2007- 2011 Esta modalidad de control social, ejercido por el colectivo de las organizaciones regionales y no por los dirigentes de ellas, recupera las formas tradicionales de vigilancia y control que ejercitan las diferentes formas de comunidad u organización asociativa rural y urbana de nuestro país, que responde a sus comportamientos sociales consuetudinarios; el reconocimiento de estos comportamientos colectivos y su institucionalización en los diferentes niveles de la estructura estatal, facilita la transparencia y agiliza la gestión pública, pero también la gestión política de la demanda social. EL Gobierno municipal implementara mecanismos e instrumentos para incorporar criterios de género y generacionales en programas y proyectos productivos y sociales. Fortalecerá la participación y organización de grupos de jóvenes y mujeres con iniciativas sociales y productivas Se establecerá procesos de coordinación y concertación con organizaciones públicas y privadas, propiciando la institucionalización de políticas públicas y normativas que beneficien a mujeres y jóvenes a través de la implementación de estrategias y alianzas. Cuadro 25. Programas: Estrategia Participación Y Control Social Línea Programas Objetivos Por Indicador Estratégica Programas Participación y Control social Lograr la participación Porcentaje de control social plena de la sociedad Cumplimiento organizada en la gestión POA / PDM 75 % del desarrollo municipal. Genero y Generacional Porcentaje de Apoyar a las ejecución organizaciones de mujeres presupuestaria y jóvenes en iniciativas y acciones que permitan ampliar su participación Programa Control Social Para dar cumplimiento a los objetivos propuestos se deberá realizar las siguientes actividades: mantener altos niveles de participación y relación entre actores y ciudadana, mantener comunicación oportuna y fluida, diálogo suficiente. Se ha considerado para este programa los siguientes proyectos: i. Fondo de Control Social Comité de Vigilancia , Seguimiento al PDM y POA Programa de Genero y Generacional 156
  • 166.
    ____________________________________________________PDM, Monteagudo, 2007- 2011 Para lograr incrementar la participación de mujeres y jóvenes del municipio se fortalecerán sus iniciativas organizativas y se brindara orientación técnica en la temática. Se ha considerado para este programa los siguientes proyectos: i. Fortalecimiento a las organizaciones juveniles ii. Fortalecimiento a organizaciones Mujeres Programa Y Proyectos de Fortalecimiento a la Gestión Municipal A partir de la descentralización territorial se conforma poder social regional de acuerdo a la ocupación y uso cultural del territorio en concordancia con las autonomías municipales concentradas en las regiones diversas. Para ello, es necesaria la estructuración de asociaciones de municipios autónomos por regiones para consolidar unidades de planificación y de desarrollo. Estas agrupaciones de municipios acercan el Estado nacional y las decisiones políticas, económicas y otras, al habitante de la región que tiene la posibilidad de opinar y de definir políticas públicas que hagan al mejoramiento de su calidad de vida. Es importante también la reconfiguración territorial que debe ordenar las unidades político- administrativas de acuerdo con criterios de tamaño, densidad, población, superficie, asignación de recursos, etc. de modo que se de viabilidad al desarrollo municipal y regional. La reconfiguración territorial va a permitir generar unidades de planificación y de desarrollo más adecuadas. Cuadro 26. Programas: Estrategia Fortalecimiento Municipal Línea Programas Objetivos Por Indicador Estratégica Programas Mancomunidades Fortalecer las mancomunidades Numero de municipales para lograr la propuestas Fortalecimiento a consolidación de un realizadas la gestión Instrumento potenciado de municipal gestión Numero de Fortalecer la gestión del proyectos Gestión Municipal Gobierno Municipal en el marco programados Vs de sus competencias proyectos ejecutados 85% Infraestructura y Contar con condiciones Numero de equipamiento adecuadas para el cumplimiento proyectos de su gestión administrativa programados Vs proyectos ejecutados Programa Mancomunidades 157
  • 167.
    ____________________________________________________PDM, Monteagudo, 2007- 2011 Una de las manifestaciones mas evidentes de equidad entre gobiernos municipales se convierte la asociación de municipios que permite abordar temáticas comunes de forma regional y con mayor representatividad. Para lograr este objetivo se ha considerado el siguiente proyecto: i. Fondo de contraparte Mancomunidad de Municipios Programa Gestión Municipal En esta estrategia, se identifican proyectos destinados a mejorar las condiciones de trabajo del personal así como el desarrollo de sus habilidades, también se busca fortalecer los sistemas y estructuras del Gobierno municipal para poder conducir las actividades con eficiencia y transparencia. Para lograr los objetivos planteados se propone contar con capacidades operativas, humanas y económicas para responder al desafío de desarrollo, e Institucionalizar los niveles técnicos. Se ha considerado para este programa los siguientes proyectos: i. Capacitación de recursos humanos y Becas. ii. Rediseño de la estructura organizacional iii. Inventariación y revalorización de activos de Infraestructura y mobiliario iv. Regularización de Derecho Propietario de bienes del gobierno municipal v. Fondo para Auditorias a la gestión municipal vi. Catastro urbano y rural vii. Actualización del Plan Regulador viii. Servicio de la Deuda Intereses y amortizaciones Programa Infraestructura y Equipamiento Para lograr impulsar las actividades planificadas y dar cumplimiento a los proyectos es imprescindible contar con una estructura administrativa que responda a la nueva dinámica de trabajo. El Equipamiento técnico y contar con infraestructura acorde al crecimiento administrativo responden de forma adecuada a los nuevos desafíos y a la agilización de trámites y respuesta oportuna de emergencias. Se ha considerado para este programa los siguientes proyectos: i. Equipamiento municipal (equipamiento menor y logística) ii. Construcción Edificio Concejo Municipal iii. Construcción Ambientes almacenes del Municipio iv. Adquisición de Tractor Oruga D- 7 v. Adquisición de Carro basurero vi. Adquisición de dos motocicletas (UPEM - UFM) vii. Adquisición de Camioneta 4x4 158
  • 168.
    ____________________________________________________PDM, Monteagudo, 2007- 2011 viii. Mejorar Edificios Públicos Municipales ix. Adquisición Equipo Topográfico PROGRAMACIÓN DE INVERSIONES A. Inversión Monteagudo Digno B. Inversión Monteagudo Productivo C. Inversión Monteagudo Democrático (Tablas) Excel (las de programa) Los proyectos se detallan en la misma matriz CONSOLIDACIÓN PRESUPUESTARIA 159