PROYECTO:
“PILA FOTOVOLTAICA”
DANIEL ARAMBURO
GRELY GÓMEZ
PRESENTADO AL
ING. LUIS GARCÍA
GRUPO 1
FUNDACIÓN UNIVERSIDAD DE AMÉRICA
ENERGÍAS ALTERNATIVAS
FACULTAD DE INGENIERÍAS
BOGOTÁ, D.C.
2012
INTRODUCCIÓN
La energía útil es un bien estratégico, al igual que su uso racional, sin embargo, en la actualidad
este uso a sido despilfarrado provocando fenómenos medioambientales no deseados tales como
el calentamiento global, efecto invernadero y la lluvia ácida.
Existen experiencias de fuerte desarrollo de energías alternativas tales como biomasa, eólica, solar
térmica y fotovoltaica, entre otras, en diversos países como: España, Francia, Estados Unidos,
entre otros con un éxito notable, por lo que si en algunos otros, se continúa apoyando a las
fuentes fósiles como único medio para la creación de energía útil, en especial si dichas fuentes no
son autóctonas, la situación no mejorará, por lo tanto, la postura más inteligente es contemplar a
las fuentes energéticas como un todo, dando mayor importancia a unos tipos de energía que a
otros , en función de las posibilidades del país en cuestión.
En el presente avance se expone:
 En que consiste una de las energías alternativas que se viene desarrollando en sistemas
aislados o donde los tendidos eléctricos no están suficientemente desarrollados como lo
son las células o pilas fotovoltaicas.
 Inicio, desarrollo y avances en la actualidad de esta energía alternativa
 Como se desarrolla y pautas para el proyecto a nivel laboratorio de una pila fotovoltaica
MARCO TEÓRICO
La energía solar fotovoltaica se basa en la captación de energía solar y su transformación en
energía eléctrica [1], para conseguirlo, se requiere un material que absorba la luz del Sol y sea
capaz de transformar la energía radiante absorbida en energía eléctrica [2], estos sistemas se
caracterizan por un grado de autonomía respecto al clima, lugar geográfico y otras condiciones
que pocas fuentes energéticas pueden alcanzar. Las localizaciones geográficas caracterizadas por
recibir un alto nivel de radiación solar son las más propicias para su utilización. [3]
Las células fotovoltaicas en su forma más común, están compuestas casi de forma principal de
silicio [4], el elemento más abundante existente en la naturaleza, siendo capaces de generar cada
una de 2 a 4 Amperios, a un voltaje de 0,46 a 0,48 V [*], utilizando como materia prima la
radiación solar. Al carecer de elementos mecánicos en movimiento puede, al menos en teoría,
aunque no en la práctica, funcionar indefinidamente sin desgaste y su salida directa es la
electricidad, probablemente la forma más útil de energía conocida hasta la fecha. [4*]
La energía solar se puede transformar de dos maneras:
1. Utilizar una parte del espectro electromagnético de la energía del sol para producir calor.
A la energía obtenida se le llama energía solar térmica. La transformación se realiza
mediante el empleo de colectores térmicos
2. Utilizar la otra parte del espectro electromagnético de la energía del sol para producir
electricidad. A la energía obtenida se le llama energía solar fotovoltaica. La transformación
se realiza por medio de módulos o paneles solares fotovoltaicos.[5]
En 2009, se calcula que las nuevas células fotovoltaicas instaladas en todo el mundo generaron un
volumen máximo de electricidad de 7,4 GW, de los que 5,8 GW corresponden a Europa. Un año
más estas cifras muestran el liderazgo de la UE, donde se instalaron más de las tres cuartas partes
de los nuevos sistemas fotovoltaicos. [6]
FIGURA 1. INSTALACIONES FOTOVOLTAICAS TOTALES DE 2000 A 2009
FUENTE: www.ec.europa.eu/dgs/jrc/downloads/jrc_20100906_newsrelease_pv_es.pdf
En la Figura 1. se puede observar notablemente el avance progresivo de la tecnología fotovoltaica
de los países europeos, siendo el líder en energías renovables Alemania seguido de España ya que
se benefician de la legislación que los rige en materia de las energías renovables, el cual fomentan
el uso de la energía procedente de fuentes renovables, por lo tanto, la Directiva 2009/28/CE del
Parlamento Europeo y del Consejo establece un marco común de uso de energía procedente de
fuentes renovables con el fin de limitar las emisiones de gases de efecto invernadero y fomentar
un transporte más limpio. A tal efecto, se definen los planes de acción nacionales así como las
modalidades de uso de los biocarburantes. [7]
 HISTORIA
El término fotovoltaico procede del griego foto (Luz), y voltio (Alejandro Volta), unidad de la fuerza
electromotriz causante del movimiento de los electrones. Alejandro Volta de cuyo nombre viene la
palabra voltio fue el inventor de la batería. La energía fotovoltaica trata, por tanto, de la
transformación de la energía luminosa en energía eléctrica de modo directo.
El descubrimiento de la energía fotovoltaica es atribuido a Becquerel que en 1839 publicó un
estudio describiendo sus experimentos con una batería húmeda, en el curso del cual encontró que
cuando unas láminas de plata eran expuestas a la luz del sol aumentaban su tensión eléctrica. El
primer informe sobre el efecto fotovoltaico apareció en 1877, cuando Adams y Day describieron la
variación de las propiedades del Selenio cuando era expuesto a la luz del sol.
En 1948, Bardeen Brattain, también de los laboratorios Bell, produjeron otro dispositivo
revolucionario que conoció el nombre de transistor. Los transistores se fabrican a partir de
semiconductores (generalmente de silicio) en forma cristalina extremadamente pura, dentro de la
cual unas pequeñas cantidades de impurezas, tales como el Boro o Fósforo, has sido
deliberadamente difundida. Este proceso recibe el nombre de dopado, y altera radicalmente el
comportamiento eléctrico del semiconductor en la forma útil que describiremos más adelante.
En 1958, las células solares se utilizan ya en los pequeños transmisores de radio utilizados en los
satélites artificiales, con el Vanguard I. A partir de este éxito inicial se uso en los aparatos
aeroespaciales ha resultado casi ininterrumpido.
En las últimas décadas se ha realizado un notable progreso tanto en eficiencia como en reducción
del coste. Su uso en aplicaciones terrestres es aún relativamente moderno, en especial en
telecomunicaciones, iluminación y otras aplicaciones en localizaciones remotas, donde un
suministro de energía por el método convencional resultaría demasiado costoso.
Una única célula o pila FV produce tan sólo 1,5 W, de forma que para obtener más potencia
tendremos que agrupar las células en forma de paneles rectangulares, por lo tanto, se unirán una
junto a otra en forma de un módulo.
En ciertos países como: USA, Alemania, Italia, España y Suiza existe un cierto número de parques
FV que logran obtener varios MW de electricidad que se conectan a la red eléctrica.
 CELDA SOLAR
La célula solar es el elemento elemental de la tecnología fotovoltaica. Las células solares están
hechas de materiales semiconductores, tales como el silicio. Una de las propiedades de los
semiconductores que las hace más útil es que su conductividad puede ser
fácilmente modificada mediante la introducción de impurezas en su red cristalina. [9]
Al incidir los rayos del sol en un semiconductor, algunos de los electrones de la banda de valencia
absorben energía de los fotones y pasan a la banda de conducción donde pueden ser llevados
fácilmente a un circuito externo generando por tanto una corriente electrónica. Al dejar su lugar
los electrones, provocan en el material “huecos”, considerados como una partícula de signo
positivo, los cuales también se “mueven” como una corriente en sentido opuesto a la electrónica.
Este movimiento se asemeja al desplazamiento de una burbuja en el agua. Para que los electrones
y huecos generados por la luz solar no se recombinen dentro del semiconductor se debe contar
con un campo eléctrico interno, en cuyo sentido se moverán los electrones. Este campo eléctrico
es producido en general por una juntura similar a la del diodo semiconductor.
El elemento más importante en la estructura de una celda es el semiconductor. La estructura
física, o arreglo atómico, de los semiconductores se puede dividir en tres grupos: Cristal simple,
policristalino y amorfo. La estructura de cristal simple se caracteriza por un ordenamiento
periódico de átomos obteniendo una forma geométrica tridimensional de un paralelepípedo. Tal
es el caso del Silicio el cual comparte cada uno de sus cuatro electrones de valencia en una unión
covalente con cada átomo vecino de silicio, el sólido por lo tanto, consiste en una unidad básica de
5 átomos de silicio, el átomo original más los cuatro átomos con los que comparte sus electrones
de valencia, así como lo muestra la Figura 2.
FIGURA 2. ÁTOMO DE SILICIO
Fuente: http://web.ing.puc.cl/~power/paperspdf/pereda.pdf
Un material policristalino esta compuesto de varias subsecciones cada una de ellas con forma
cristalina, estas subsecciones tienen una orientación independiente y regularmente, en sus
interfaces se producen discontinuidades. Un material amorfo no tiene una regularidad en su
arreglo atómico. [10]
FIGURA 3. DIFERENCIAS ENTRE LOS PANELES SEGÚN LA TECNOLOGÍA DE FABRICACIÓN.
Fuente: http://www.mcgraw-hill.es/bcv/guide/capitulo/8448171691.pdf
OTROS TIPOS DE CÉLULAS
 Teluro de Cadmio (CdTe): es otro material policristalino de lámina delgada
importante. Con un gap de 1,44 eV también posee un elevado coeficiente de
absorción. Uno de sus problemas es su elevada resistividad eléctrica, solventada
mediante la adición de una capa de ZnTe entre el CdTe y el contacto.
 Arseniuro de Galio: es un componente semiconductor mezcla de dos elementos.
Tiene la ventaja sobre el silicio, que trabaja mejor a altas temperaturas, hecho de
gran importancia para células que trabajan en sistemas concentradores de
radiación. [11]
EVOLUCIÓN DE LA EFICIENCIA DE DISPOSITIVOS FOTOVOLTAICOS
FIGURA 4. EVOLUCIÓN DE LA EFICIENCIA DE CONVERSIÓN DE CELDAS SOLARES BASADAS EN Si-
CRISTALINO, Si-AMORFO, CdTe Y CuInSe2
Fuente:
En la Figura 4. se observa la eficiencia (%) definida como la potencia de salida de la celda /
potencia de la radiación incidente, con respecto a esto se puede decir que el aumento en la
eficiencia de las celdas se ha logrado mediante la introducción de nuevos conceptos en la
estructura de los dispositivos, por lo tanto, en la Figura mostrada anteriormente se ve claramente
que el material que tiene una mayor eficiencia es el Silicio-Cristalino la cual presenta una
estructura completamente ordenada, cuyo comportamiento uniforme lo convierte en óptimo
semiconductor, pero de fabricación onerosa. Es fácilmente reconocible por su monocromía
azulada oscura y metálica, el Silicio amorfo difiere de las demás estructuras cristalinas por
presentar un alto grado de desorden en la estructura de los átomos, con lo cual contiene un gran
número de defectos estructurales y de enlaces con respecto a las células cristalinas tienen un
proceso de fabricación más simple y por tanto un coste muy inferior pero presenta menor
eficiencia como se puede observar en la Figura 3. [12]
 FOTOVOLTAICA DE SILICIO: PRINCIPIOS BÁSICOS
Las células fotovoltaicas constan, en esencia, de la unión de dos finas capas de materiales
semiconductores distintos, formando lo que se denomina unión p-n, es decir de tipos de
semiconductores p (positivo) y n (negativo). Estos semiconductores se obtienen a partir del silicio
aunque las células FV pueden también fabricarse con otros materiales.
La luz puede considerarse que consta de pequeñas partículas de energía, llamadas fotones.
Cuando los fotones procedentes de la luz de una adecuada longitud de onda cae dentro de la
unión p-n, pueden transferir su energía a alguno de los electrones del material, promoviéndolos a
un nivel de energía más elevado. Normalmente estos electrones ayudan a mantener el material
unido y forman lo que se llama la banda de valencia donde los átomos se encuentran tan juntos
que no pueden moverse. En su estado <<excitado>>, sin embargo, los electrones quedan libres
para conducir la corriente eléctrica moviéndose a través del material. Además, cuando los
electrones se mueven dejan atrás agujeros en el material, los cuales también pueden moverse.
FIGURA 5. ESQUEMA BÁSICO DEL FUNCIONAMIENTO DE LAS CELDAS SOLARES [*]
[*]www.google.com.co/imgres?q=esquema+de+una+celda+solar+fotovoltaica&hl=es&biw=1440&bih=797&gbv=2&tbm=isch&tbnid=d6eNaG_ArFE4XM:
&imgrefurl=http://www.monografias.com/trabajos61/energia-fotovoltaica/energia-
fotovoltaica.shtml&docid=ZAR24isB75nXfM&imgurl=http://www.monografias.com/trabajos61/energia-
fotovoltaica/Image27062.gif&w=300&h=253&ei=xn6uT_QgwaeDB_3KvM0J&zoom=1&iact=hc&vpx=363&vpy=482&dur=3173&hovh=202&hovw=240&tx=
173&ty=149&sig=107582213033971936631&page=1&tbnh=130&tbnw=154&start=0&ndsp=28&ved=1t:429,r:22,s:0,i:115
 CÉLULAS FOTOELECTROQUÍMICAS
Consigue producir electricidad barata a partir de la energía solar y ha sido llevada a cabo por
científicos suizos. Los dispositivos fotoelectroquímicos no son fotovoltaicos: este término implica
un dispositivo de estado sólido. Los dispositivos fotoelectroquímicos, sin embargo, usan líquidos.
Consta esencialmente de dos láminas de cristal, ambas cubiertas por una delgada lámina
transparente de óxido de estaño y eléctricamente conductora. A esa lámina se le añade una
delgada capa de un semiconductor, el dióxido de titanio (TiO2). La superficie de TiO2 es tratada
para darle una rugosidad extremadamente alta, reforzando así las propiedades de absorbancia de
la luz.
Después de la superficie rugosa de TiO2, existe una capa de tinte sensitizador de tan sólo una
molécula de grosor, hecha de una <<transición compleja de metal>> basada en rutenio u osmio,
situada entre este TiO2 sensitizado y la otra placa de cristal es una placa gruesa del electrolito
basado en yodo.
Al absorber un fotón de una adecuada longitud de onda, la capa sensitizadora inyecta un electrón
en la banda de conducción de dióxido de titanio. Los electrones así generados se mueven a un
fondo de la capa conductora eléctricamente (electrodo) pasando a través de un circuito donde
puede funcionar. Pudiendo entonces entrar de nuevo a través del electrodo superior, donde
conduce un proceso de oxidación-reducción en la solución yodada, lo que suministra electrones a
la capa de TiO2 sensitizada con el fin de permitir que el proceso continúe.
El equipo investigador suizo declara conseguir eficiencia del 10% a plena luz del sol y sus células
son estables durante largos períodos, aunque algunos investigadores no estén totalmente
convencidos de ellos. Las células FV basadas en esta tecnología están siendo fabricadas a pequeña
escala por STI en Australia. [4*]
 ELEMENTOS DE UNA INSTALACIÓN SOLAR FOTOVOLTAICA (ISF)
FIGURA 6. COMPONENTES DE LA INSTALACIÓN
Fuente: www.mcgraw-hill.es/bcv/guide/capitulo/8448171691.pdf
ELEMENTOS DE UNA ISF
MÓDULO FOTOVOLTAICO
REGULADOR DE CARGA
BATERÍA
INVERSOR
REGULADOR DE CARGA: Es necesario instalar un sistema de regulación de carga en la unión entre
los paneles solares y las baterías, tiene como misión evitar situaciones de carga y sobredescarga
de la batería, con el fin de alargar su vida útil.
BATERÍA: Las baterías son dispositivos capaces de transformar la energía química en eléctrica. El
funcionamiento en una instalación fotovoltaica es la siguiente:
Como misión en las instalaciones fotovoltaica son:
1. Almacenar energía durante un determinado número de días
2. Proporcionar una potencia instantánea elevada
3. Fijar la tensión de trabajo de la instalación
INVERSOR: El inversor se encarga de convertir la corriente continua de la instalación en corriente
alterna, igual a la utilizada en la red eléctrica: 220V de valor eficaz y una frecuencia de 50 Hz.
Es un elemento imprescindible en las instalaciones, su esquema se ve representado en la Figura 7.
FIGURA 7. ESQUEMA GENERAL DE UNA INSTALACIÓN CON UN INVERSOR
Fuente: www.mcgraw-hill.es/bcv/guide/capitulo/8448171691.pdf
 CÁLCULOS PARA EL DISEÑO DE SISTEMAS Y RENDIMIENTOS
Para diseñar los dispositivos para la transformación de energía y determinar la orientación que se
les debe dar según los cambios de radiación durante el año, la correlación empírica que más se usa
es la de Ángstrom, la cual se utiliza en ausencia de datos experimentales o de mapas. Esta
correlación incluye el valor de la radiación solar promedio (I) en el lugar y en un tiempo dado, la
radiación solar para una atmósfera completamente despejada (I0) en el lugar para el mismo
período de tiempo, y el brillo solar promedio (n) para las mismas condiciones espacio temporales,
todo esto con la suposición de la incidencia de las radiaciones sobre una superficie horizontal.
Además, involucra la duración promedio del día en esa latitud (N) y dos constantes, a y b, que en
ausencia de brillo solar, la constante a relaciona la fracción de radiación global terrestre con la
extraterrestre, y la constante b representa la variación de I/I0, con respecto a la variación n/N:
(1)
El brillo solar (n) es el tiempo durante el cual se tiene una intensidad de radiación solar superior a
120 W/m2 (v.g. en Medellín varía entre 150 y 200 horas por mes). A manera de ejemplo en la
Tabla 1 se citan ciertos valores promedios de I0 y las constantes a y b para el mes de enero en
varias ciudades del país [GONZÁLEZ y LEAL, 1997].
Tabla 1. Valores promedio de las variables en la evaluación solar en Colombia [GONZÁLEZ y
LEAL, 1997]
La radiación solar incidente (I) puede expresarse en W/m2, dividiendo el valor obtenido con la
ecuación (1), por el número de horas sol por día. En cuanto a la energía radiante del sol que
absorbe una placa de un colector de placa plana (S) y de concentración, se puede calcular como en
(2):
(2)
Siendo:
La reflactancia especular se define como la fracción de energía solar directa incidente que se
refleja hacia el receptor, según las leyes de la reflexión, de forma que el ángulo de incidencia y el
reflejado, ambos respecto a la normal en un punto cualquiera de la superficie reflectora, sean
iguales. Las pérdidas por reflexión son iguales a 1- .
La tramitancia y la absortancia tienen el mismo significado que en los colectores de placa plana,
aunque los valores difieren dado que las condiciones de diseño también son diferentes,
considerándose las siguientes:
 Si el concentrador no tiene cubierta =1.
 Si el receptor es de cavidad, el valor de tiende a la unidad, con una emitancia
elevada.
 El factor de interceptación Fj representa la fracción de energía reflejada en el
concentrador, que es interceptada a su vez por el receptor de energía. Este factor
es una propiedad del concentrador y de su sistema de orientación al producir la
imagen solar, del receptor y de su posición en el colector, al interceptar una parte
de dicha imagen solar. Se halla como:
(3)
Además depende de las imperfecciones del material reflectante, lo que provoca que algunos rayos
no intercepten al tubo absorbente durante la trayectoria después de ser reflejados. Un valor típico
de este parámetro óptico es 95%.
RB depende de la latitud (positiva para el norte), la declinación (posición angular del sol al medio
día con respecto al plano del ecuador, siendo positiva para el norte), la inclinación de la superficie
(ángulo formado por la superficie y la horizontal), y el ángulo horario (positivo para el día y
negativo para la tarde).
(4)
La declinación se obtiene de la ecuación de Cooper:
(5)
En el caso de colectores de concentración, la energía absorbida por una superficie localizada en le
foco del concentrador se calcula de la misma manera que en el caso anterior (ecuación 2), sólo
que a esa expresión se multiplica por el factor de concentración
(fc):
(6)
El factor de concentración es un número mayor que 1 y da cuenta de la capacidad del sistema de
concentrar rayos solares en un punto deseado. Este valor depende de la geometría del
concentrador y del área de superficie especular con que se diseñe el equipo.
Una vez conocida la radiación que absorbe la placa o el tubo, se puede determinar el área de
colector requerido (En este caso la radiación que absorbe la placa, S, debe expresarse en W/m2)
(7)
La energía útil se calcula de acuerdo con el sistema de calentamiento deseado:
 Para calentamiento de agua:
 Para calentamiento de aire:
 Para generar vapor:
Donde es el calor latente de evaporación, Cp, k es el calor específico a presión constante de la
especie k., Tf es la temperatura final que se desea, Ti es la temperatura inicial del fluido.
De otro lado, las pérdidas se evalúan considerando las pérdidas en el recinto interno del colector
donde existe aire, en la cubierta, a través del aislamiento y paredes del colector.
La evaluación de las pérdidas no es una tarea fácil y por lo tanto se recurre a utilizar el valor de la
eficiencia del colector ( ) que la da el fabricante del equipo. En consecuencia el área de colector se
evalúa como en la ecuación (8).
(8)
Las pérdidas de energía se expresan en términos del coeficiente de transferencias de calor (UL),
temperatura de entrada al colector (Te) y la temperatura ambiente (Tamb):
Los valores típicos de coeficiente de transferencias de calor (UL) varía entre 4 y 4.5 W/
m2
K, con respecto al factor de eficiencia (FR), los valores típicos son del orden entre 0.7 y 0.85.
Como datos de diseño típicos se tiene que la relación entre área del colector en m2 requerida (A) y
consumo de agua caliente en litros/día (G) tiene que estar:
De otro lado, el volumen de almacenamiento en el tanque de agua se requiere que la relación
volumen (V) a área de colector (A) sea:
 El área de captación solar para calentamiento de aire se estima en: 20-60
m3/h/m2
 APLICACIONES DE LA ENERGÍA SOLAR EN LA INDUSTRIA
Las aplicaciones de la energía solar que podrían tener cabida en Colombia se relacionan con:
 Calentamiento de agua y otros fluidos industriales.
 Secado de productos agrícolas y de maderas.
 Centrales solares de potencias (térmicas y fotovoltaicas).
 Uso eficiente y racional de energía
 Motores térmicos solares.
 Conversión fotoquímica y termoquímica.
 Producción de hidrógeno.
 Refrigeración y aire acondicionado solar.
 Sistemas fotovoltaicos aislados de la red.
Los sistemas de generación de energía eléctrica se utilizan en zonas excluidas de la red de
distribución eléctrica, pudiendo trabajar en forma independiente o combinada con sistemas de
generación eléctrica convencional [SOLARTRONIC, 2004]. Sus principales aplicaciones son:
 Electrificación de inmuebles rurales: Luz, TV, telefonía, comunicaciones, bombas
de agua.
 Electrificación de alambrados para el sector ganadero.
 Alumbrado exterior.
 Balizado y señalización.
 Protección catódica.
 Náutica, casas rodantes, etc.
 Boyas marinas, teléfonos de emergencia en carreteras y autopistas.
El diseño de sistemas solares para la generación de energía térmica y de sistemas solares
integrados a sistemas convencionales de respaldo depende de las condiciones de operación del
proceso industrial, de los materiales disponibles para la construcción de los sistemas, de las
características de los sistemas solares y de las condiciones ambientales. Por lo tanto, en el
momento de diseñar un sistema para el aprovechamiento de la energía solar, no se debe olvidar
analizar estos cuatros aspectos.
Es importante anotar que la energía solar no es constante durante el día y, por ende, no es fácil
suministrar un recurso caliente a una temperatura constante, lo cual exigirá que los sistemas
solares sean integrados a sistemas convencionales de respaldo, a sistemas de almacenamiento de
energía solar y a un estricto sistema de control, lo cual trae como consecuencia un incremento en
los costos de instalación. En cuanto a los materiales utilizados para la construcción de sistemas
solares deben ser cuidadosamente seleccionados para evitar la corrosión y mejorar la
transferencia de energía. [13]
EN LA ACTUALIDAD
El estado actual de difusión de la tecnología fotovoltaica es muy significativo para el área de
América Central debido a los siguientes factores:
 Existen organismos internacionales y regionales que promueven el uso sostenible de las
energías renovables
 Los precios de los equipos fotovoltaicos se han reducido considerablemente en años
recientes. Por ejemplo, para un sistema fotovoltaico típico para aplicaciones rurales, los
costos en el año 2000 se han reducido en un 29% con respecto del año 1997. La Figura 8.
muestra la evolución de los costos promedios de un sistema fotovoltaico doméstico de
pequeña capacidad (75 Wp) en El Salvador en los últimos años.
Igualmente se están haciendo importantes avances en la reducción de su precio, tal como es el
caso de un equipo coreano del Instituto de Ciencia y Tecnología Gwangju, que ha creado celdas
con una eficiencia del 6.5% (con expectativas de elevarla a 15%) a un precio de 0.1 dólares (1.1
MXN*) por watt, se espera que esta tecnología llegue al mercado en un periodo dentro tres a
cinco años. Sin embargo, este tipo de celdas ha sido criticado debido a que se fabrican con
plásticos derivados del petróleo, lo que en realidad no representa un problema muy grave, ya que
si se migra a energías alternativas, se podría utilizar el que ahora se está quemando, pero esto
representa de todas formas una dependencia al petróleo; por otro lado, este inconveniente podría
ser solucionado con la síntesis de los plásticos a partir de carbón o de gas de síntesis obtenido a
partir de CO2 con otro tipo de celdas u otras energías alternativas tal como la eólica, geotérmica o
el soplete de plasma. [5*]
FIGURA 8. Evolución del precio de un pequeño sistema fotovoltaico (75 Wp) en El Salvador.
Fuente: www.bun-ca.org/publicaciones/FOTOVOLT.pdf
FIGURA 9. PRONÓSTICO DEL PRECIO DEL WATT FOTOVOLTAICO COMO FUNCIÓN DE LA
EFICIENCIA Y DEL COSTO DEL MATERIAL, PARA TRES GRUPOS DIFERENTES DE CELDAS SOLARES: I,
SI MONO Y POLICRISTALINO VOLUMÉTRICO; II: LÁMINAS DELGADAS Y III DE ALTA EFICIENCIA.
Fuente: www.revista.unam.mx/vol.8/num12/art89/Dic_art89.pdf
En la Figura 9. muestra el pronóstico del precio del watt fotovoltaico (no con el barril costando
$100 dólares) que puede obtenerse como función de la eficiencia y del costo por área del material
con que se producen las celdas solares. Tres diferentes grupos de celdas solares destacan: el grupo
I, constituido por las celdas solares en base a Si volumétrico mono y policristalino, con eficiencias
cercanas al 20% y costos del material del orden de $350 dólares, permite alcanzar precios del watt
fotovoltaico por debajo de los $3.50 dólares. Las celdas solares fabricadas en base a películas
delgadas -designadas como grupo II- poseen un costo menor por área, al utilizar menos material, y
aunque poseen una eficiencia menor que las del grupo I, el costo del watt fotovoltaico puede
llegar a disminuir hasta 1 dólar. Las prometedoras celdas de alta eficiencia constituyen el grupo III,
con las cuales se esperan costos de alrededor de 0.20 dólares por watt fotovoltaico. En la
actualidad, varias son las instituciones encargadas en desarrollar celdas solares de alta eficiencia,
destacándose el proyecto de la Universidad de Delaware para obtener eficiencias de conversión
del 50%. [14]
 First Solar es fabricante de módulos solares de capa fina, con plantas de producción en
Alemania, Malasia y EE.UU. y proveedor de plantas fotovoltaicas a escala industrial. First
Solar es el mayor fabricante de módulos solares a nivel mundial, con una capacidad de
producción en el año 2011 superior a 2.4 Giga vatios (GW). En 2012 se prevé llegar a una
capacidad anual de producción de 2.5 GW. En Europa, First Solar produce módulos
fotovoltaicos en Frankfurt Oder (Alemania) desde el año 2007, donde ha duplicado su
capacidad de producción durante el año 2011. First Solar posee una tecnología propia, que
utiliza una capa semiconductora de Telururo de Cadmio (CdTe) para generar electricidad por
medio del efecto fotovoltaico. Aunque esta tecnología tiene en laboratorio una eficiencia de
conversión menor que las células convencionales de silicio, su coste de fabricación es muy
inferior, y además, gracias a su bajo coeficiente térmico, su instalación es ideal en multitud
de zonas climáticas, en especial en aquellas con mayor irradiación solar. Estudios de campo
demuestran que módulos fotovoltaicos de CdTe pueden tener resultados iguales o mejores
que módulos fotovoltaicos basados en silicio. First Solar fue la primera empresa solar que
logró reducir sus costes de producción a menos de un dólar USA por vatio. El coste de
producción actual (Febrero 2012) es de 0.73 dólares USA por Vatio. La tecnología de CdTe
el Telururo de cadmio (CdTe) es un compuesto estable de Cadmio y Telurio (residuos de
minería) que forma una capa semiconductora que transforma la energía solar en energía
eléctrica. En la fabricación de módulos First Solar se aplica una capa absorbente de Telururo
de cadmio sobre una lámina de vidrio, que queda encapsulado herméticamente con ayuda
de otra lámina de vidrio posterior. El promedio de la eficiencia de transformación de estos
módulos de 11.8%, se encuentra por debajo del rendimiento de módulos convencionales de
silicio. Sin embargo, en condiciones normales de operación, los módulos de CdTe funcionan
mejor que aquellos basados en silicio. [15]
 A partir del 31 de julio del presente año comenzará a operar en Chile la mayor planta
generadora de energía solar fotovoltaica, que será también la primera en construirse sólo
con capitales privados (sin subsidios estatales). La central, ubicada en las cercanías de
Vicuña, en la IV Región, demandará una inversión aproximada de US$ 2,4 millones y será
ejecutada por la empresa chilena Kaltemp, en colaboración con la alemana juwi, una de las
más grandes a nivel mundial en el mercado de las Energías Renovables No Convencionales
(ERNC).
Tambo Real contará con una capacidad instalada de 1.200 kw y la energía producida podrá
ser inyectada al Sistema Interconectado Central (SIC) para abastecer, en promedio, 1.260
hogares cada mes, o bien destinarse al riego de más de 500 hectáreas orientadas a la
producción de clementinas y paltas. Para ello, constará con más de 5.000 módulos
policristalinos que estarán distribuidos en menos de dos hectáreas que actualmente se
encontraban en desuso, y que contribuirán a reducir 800 toneladas de CO2 al año.
Gustavo Boetsch, gerente general de Kaltemp, explica que “partimos el proyecto con el fin
de impulsar los sistemas de riego en los campos y reducir sus costos energéticos, pero dado
los valores de energía que está teniendo el mercado spot y la escasez que existe, estamos
pensando conectar la producción al SIC y ofrecerla a terceros”.
Según el ejecutivo, la iniciativa podrá llevarse a cabo gracias a la reducción que en los
últimos dos años ha experimentado el precio de los paneles solares fotovoltaicos a nivel
mundial y, por ende, la instalación de centrales de este tipo (sus valores estimados están
entre US$ 1,7 y US$ 2,3 por kilowatt de energía), lo que está motivando a los privados a
destinar recursos propios a la producción de energías renovables. “Los fabricantes de
paneles solares han llegado a un punto de equilibrio y ahora el formato es económicamente
viable y los precios son razonables para inversionistas como nosotros, que podemos invertir
sin recurrir a subsidios como ocurre en Europa y EEUU”, dice. [16]
 China seguido de India se presenta como los mercados con mayores posibilidades de
crecimiento para el sector fotovoltaico para los próximos años. En total se quieren instalar
unos 70 GW de energía solar fotovoltaica hasta el 2020 en estos dos países. Sin embargo, el
alcanzar esta cifra presenta importantes retos, principalmente relacionados no solamente a
los sistemas de tarifas, sino también a las infraestructuras de transmisión existentes en las
redes eléctricas de estos dos países. A la vez, se espera que países como Filipinas e
Indonesia introduzcan programas de incentivos para el desarrollo de la energía solar
fotovoltaica en el corto plazo. Estos países se sumarían a las políticas ya establecidas en
otros países asiáticos como ser Tailandia, Corea, Taiwán y Malasia, que han sido
fundamentales en el crecimiento economías emergentes asiáticas como se ve en la Figura
10. Las estimaciones de acuerdo a la consultora especializada en el mercado fotovoltaico
Solarbuzz, indican que durante el primer trimestre del año 2012 se han instalado unos 3,8
GW en Asia y donde el pipeline se compone de la siguiente manera: A pesar de reducir
potencialmente el retorno de la inversión y a la existencia de mayores barreras de entrada
en la industria fotovoltaica, existe una gran oportunidad para el desarrollo de nuevos
mercados en el continente asiático, lo que está cambiando los planes estratégicos de
expansión en los principales fabricantes de módulos fotovoltaicos. [17]
FIGURA 10. PAISES EN DESARROLLO DE LA ENERGÍA FOTOVOLTAICA
Fuente: www.energiasolaresp.com/2012/04/asia-el-futuro-de-la-energia-solar-en.html
 Recientemente se ha popularizado el desarrollo celdas fotovoltaicas de polímeros (también
llamadas celdas orgánicas) como alternativa a las de silicio, estas celdas están basadas en
polímeros y suelen contener fullerenos que le ayudan a generar los portadores de carga.
Actualmente existe una extensa investigación en este tipo de celdas cuyo principal problema
es su baja eficiencia (alrededor del 6%), sin embargo se ha logrado obtener eficiencias del
10% en laboratorio usando técnicas de nanoestructuración con la formación de microtorres
para aumentar la superficie de captación de luz o la adición de nanotubos de carbono para
transportar mejor los electrones. [18]
DESARROLLO EXPERIMENTAL
I. SELECCIÓN DEL MATERIAL
Se usará el cobre como material de construcción de la celda fotovoltaica, por el óxido cuproso
(cu2o) el cual es un semiconductor usado en la fabricación de diodos antes que el silicio, aunque el
silicio es el segundo elemento más abundante después del oxígeno este no se encuentra libre, por
lo tanto, se debe realizar métodos de separación lo cual su adquisición es aún más costosa que el
cobre.
Recipiente de 2 L o más de boca ancha
Caimanes eléctricos
Sal
Voltímetro
Agua
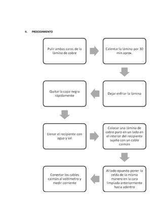
II. PROCEDIMIENTO
DESARROLLO DEL PROYECTO
RESULTADOS
Para evidenciar la construcción y funcionamiento de la pila fotovoltaica de nuestro
proyecto es anexado el link de un vídeo demostrativo de su funcionamiento:
..Vídeo0000.3gp
Al igual que se quiere observar el comportamiento de la pila a diferentes días, horas del
día con respecto al la intensidad y el voltaje que se genera, los datos son demostrados en
la siguiente tabla:
TOMA DE DATOS No.1 MIERCOLES 2 DE MAYO SOL CON NUBOSIDAD
HORA DEL DÍA V A
10 am 200 mV 210 A
10:10 am 110.5 mV 107.5 A
10:20 am 109.5 mV 108 A
TOMA DE DATOS No.2 JUEVES 3 DE MAYO
HORA DEL DÍA V A
12:30 pm 95.7 mV 94.5 A
12:40 pm 85.4 mV 85.3 A
12:50 pm 86.7 mV 85.3 A
TOMA DE DATOS No.3 JUEVES 10 DE MAYO
HORA DEL DÍA V A
11: 50 am 106.5 mV 104.5 A
12:00 pm 99.7 mV 98.4 A
12: 20 pm 86.7 mV 85.4 A
0
50
100
150
200
250
200 110,5 109,5
mV (TENSIÓN)
A(CORRIENTE)
May-02
May-03
May-10
En la gráfica anterior se observa como anteriormente se dijo el comportamiento y la
relación que tiene la corriente y la tensión en diferentes días y horas, hay que tener en
cuenta que el clima influye en los valores tanto en la tensión como en la corriente
generada en la pila.
Si se desea calcular los valores de Vm (Tensión máxima) y para esto debemos encontrar un
punto en el cual se interceptan y se vuelven una misma línea, en nuestra obtendríamos el
valor de 110.5 mV.
Ya teniendo el valor de mV hallamos Im (Intensidad máxima) la cual la calculamos con el
valor de mV y haciéndola cruzar por cada una de las rectas de los diferentes días por el eje
y así que los valores son los siguientes:
Mayo 2 Mayo 3 Mayo 10
0,000109 A 0,000085 A 0,0001 A
Fuente: www.mcgraw-hill.es/bcv/guide/capitulo/8448171691.pdf
La potencia hallada es de:
Mayo 2 Mayo 3 Mayo 10
1,20445E-05 W 9,3925E-06 W 0,00001105
HORA DEL DÍA Vs. VOLTAJE
0
50
100
150
200
250
12:00
AM
2:24 AM 4:48 AM 7:12 AM 9:36 AM 12:00
PM
2:24 PM
HORA
VOLTAJE(mV)
May-02
May-03
May-10
HORA DEL DÍA Vs. VOLTAJE
0
50
100
150
200
250
12:00
AM
2:24 AM 4:48 AM 7:12 AM 9:36 AM 12:00
PM
2:24 PM
HORA
A(microA)
May-02
May-03
May-10
REFERENCIAS BIBLIOGRÁFICAS
[1] Energía Solar Fotovoltaica
www.miliarium.com/Bibliografia/Monografias/Energia/EnergiasRenovables/EnergiaSolarF
otovoltaica.asp
[2] Centro de Investigaciones energéticas, Medioambientales y Tecnológicas (Ciemat)
www.energiasrenovables.ciemat.es/suplementos/sit_actual_renovables/fotovoltaica.htm
[3] La Energía rincondelvago.com/energia-fotovoltaica_1.html
[4]
[5] PNUD; GEF y BUN-CA. Manuales sobre energía renovable: Solar Fotovoltaica. San José,
Costa Rica. Septiembre 2002. ISBN: 9968-9708-9-1.
www.bun-ca.org/publicaciones/FOTOVOLT.pdf
[6] JRC EUROPEAN COMMISSIONS, NEWS RELEASE. BRUSELAS. SEPTIEMBRE 2010. Tres
cuartas partes de los sistemas fotovoltaicos instalados en todo el mundo en 2009 se
ubicaron en la UE
www.ec.europa.eu/dgs/jrc/downloads/jrc_20100906_newsrelease_pv_es.pdf
[7] FOMENTO DEL USO DE ENERGÍA PROCEDENTE DE FUENTES RENOVABLES
www.europa.eu/legislation_summaries/energy/renewable_energy/en0009_es.htm
[8]
[9] PHOTOVOLTAIC SOLAR ENERGY 2009 ISBN 978-92-79-10644-6
http://ec.europa.eu/energy/publications/doc/2009_report-solar-energy.pdf
[10] CELDAS FOTOVOLTAICAS EN GENERACION DISTRIBUIDA. ISIDRO ELVIS PEREDA SOTO
http://web.ing.puc.cl/~power/paperspdf/pereda.pdf 2005
[11] Lamaison Urioste, Rafael M. Energía Solar fotovoltaica – ESF MODULO 3: CÉLULAS,
PANELES Y GENERADORES F.V. Dep. D’Enginyeria Electrònica-UPC
tec.upc.es/esf/M3_disp-FV_BN.pdf
[12]
[13] CHEJNE JANNA, FARID. ET ALI. TECNOLOGÍAS DE CONVERSIÓN Y RECUPERACIÓN DE
ENERGÍA: Convencionales y nuevas tendencias. FACULTAD DE MINAS UNIVERSIDAD
NACIONAL DE COLOMBIA. Medellín, Colombia – 2007. ISBN 978-958-44-1376-5
SOLARTRONIC. Energía Renovable. www.solartronic.com/Sistemas_Fotovoltaicos/
Curso/Brevel/Introducción.
GONZALEZ, Julio y LEAL, Hildebrando. Energía solar Fotovoltaica. En Energía: sus
perspectivas, su conversión y utilizaciones en Colombia. TM Editores e impresores Ltda.
1997. 401 p.
[14] DR. HERNÁNDEZ GARCÍA, LUIS MANUEL. ENERGÍA, ENERGÍA FOTOVOLTAICA Y
CELDAS SOLARES DE ALTA EFICIENCIA. REVISTA DIGITAL UNIVERSITARIA. VOLUMEN 8
NÚMERO 12. 10 DE DICIEMBRE 2007. ISSN: 1067-6079.
www.revista.unam.mx/vol.8/num12/art89/Dic_art89.pdf
[15] First Solar. Internet: [es.wikipedia.org/wiki/First_Solar]
[16] Noticia. Construcción de una planta solar en Chile.
www.portalminero.com/noti/noticias_ver_ch.php?codigo=16974&fecha=4
[17] Noticia. Asia, el futuro de la energía solar en 2012.
www.energiasolaresp.com/2012/04/asia-el-futuro-de-la-energia-solar-en.html
[18] Noticia. Nuevas Tecnologías en Paneles Solares Orgánicos.
cimiento.bligoo.com/content/view/107335/Nuevas-tecnologias-en-paneles-solares-
organicos.html

Pila fotovoltaica

  • 1.
    PROYECTO: “PILA FOTOVOLTAICA” DANIEL ARAMBURO GRELYGÓMEZ PRESENTADO AL ING. LUIS GARCÍA GRUPO 1 FUNDACIÓN UNIVERSIDAD DE AMÉRICA ENERGÍAS ALTERNATIVAS FACULTAD DE INGENIERÍAS BOGOTÁ, D.C. 2012
  • 2.
    INTRODUCCIÓN La energía útiles un bien estratégico, al igual que su uso racional, sin embargo, en la actualidad este uso a sido despilfarrado provocando fenómenos medioambientales no deseados tales como el calentamiento global, efecto invernadero y la lluvia ácida. Existen experiencias de fuerte desarrollo de energías alternativas tales como biomasa, eólica, solar térmica y fotovoltaica, entre otras, en diversos países como: España, Francia, Estados Unidos, entre otros con un éxito notable, por lo que si en algunos otros, se continúa apoyando a las fuentes fósiles como único medio para la creación de energía útil, en especial si dichas fuentes no son autóctonas, la situación no mejorará, por lo tanto, la postura más inteligente es contemplar a las fuentes energéticas como un todo, dando mayor importancia a unos tipos de energía que a otros , en función de las posibilidades del país en cuestión. En el presente avance se expone:  En que consiste una de las energías alternativas que se viene desarrollando en sistemas aislados o donde los tendidos eléctricos no están suficientemente desarrollados como lo son las células o pilas fotovoltaicas.  Inicio, desarrollo y avances en la actualidad de esta energía alternativa  Como se desarrolla y pautas para el proyecto a nivel laboratorio de una pila fotovoltaica
  • 3.
    MARCO TEÓRICO La energíasolar fotovoltaica se basa en la captación de energía solar y su transformación en energía eléctrica [1], para conseguirlo, se requiere un material que absorba la luz del Sol y sea capaz de transformar la energía radiante absorbida en energía eléctrica [2], estos sistemas se caracterizan por un grado de autonomía respecto al clima, lugar geográfico y otras condiciones que pocas fuentes energéticas pueden alcanzar. Las localizaciones geográficas caracterizadas por recibir un alto nivel de radiación solar son las más propicias para su utilización. [3] Las células fotovoltaicas en su forma más común, están compuestas casi de forma principal de silicio [4], el elemento más abundante existente en la naturaleza, siendo capaces de generar cada una de 2 a 4 Amperios, a un voltaje de 0,46 a 0,48 V [*], utilizando como materia prima la radiación solar. Al carecer de elementos mecánicos en movimiento puede, al menos en teoría, aunque no en la práctica, funcionar indefinidamente sin desgaste y su salida directa es la electricidad, probablemente la forma más útil de energía conocida hasta la fecha. [4*] La energía solar se puede transformar de dos maneras: 1. Utilizar una parte del espectro electromagnético de la energía del sol para producir calor. A la energía obtenida se le llama energía solar térmica. La transformación se realiza mediante el empleo de colectores térmicos 2. Utilizar la otra parte del espectro electromagnético de la energía del sol para producir electricidad. A la energía obtenida se le llama energía solar fotovoltaica. La transformación se realiza por medio de módulos o paneles solares fotovoltaicos.[5] En 2009, se calcula que las nuevas células fotovoltaicas instaladas en todo el mundo generaron un volumen máximo de electricidad de 7,4 GW, de los que 5,8 GW corresponden a Europa. Un año más estas cifras muestran el liderazgo de la UE, donde se instalaron más de las tres cuartas partes de los nuevos sistemas fotovoltaicos. [6]
  • 4.
    FIGURA 1. INSTALACIONESFOTOVOLTAICAS TOTALES DE 2000 A 2009 FUENTE: www.ec.europa.eu/dgs/jrc/downloads/jrc_20100906_newsrelease_pv_es.pdf En la Figura 1. se puede observar notablemente el avance progresivo de la tecnología fotovoltaica de los países europeos, siendo el líder en energías renovables Alemania seguido de España ya que se benefician de la legislación que los rige en materia de las energías renovables, el cual fomentan el uso de la energía procedente de fuentes renovables, por lo tanto, la Directiva 2009/28/CE del Parlamento Europeo y del Consejo establece un marco común de uso de energía procedente de fuentes renovables con el fin de limitar las emisiones de gases de efecto invernadero y fomentar un transporte más limpio. A tal efecto, se definen los planes de acción nacionales así como las modalidades de uso de los biocarburantes. [7]  HISTORIA El término fotovoltaico procede del griego foto (Luz), y voltio (Alejandro Volta), unidad de la fuerza electromotriz causante del movimiento de los electrones. Alejandro Volta de cuyo nombre viene la palabra voltio fue el inventor de la batería. La energía fotovoltaica trata, por tanto, de la transformación de la energía luminosa en energía eléctrica de modo directo. El descubrimiento de la energía fotovoltaica es atribuido a Becquerel que en 1839 publicó un estudio describiendo sus experimentos con una batería húmeda, en el curso del cual encontró que cuando unas láminas de plata eran expuestas a la luz del sol aumentaban su tensión eléctrica. El primer informe sobre el efecto fotovoltaico apareció en 1877, cuando Adams y Day describieron la variación de las propiedades del Selenio cuando era expuesto a la luz del sol.
  • 5.
    En 1948, BardeenBrattain, también de los laboratorios Bell, produjeron otro dispositivo revolucionario que conoció el nombre de transistor. Los transistores se fabrican a partir de semiconductores (generalmente de silicio) en forma cristalina extremadamente pura, dentro de la cual unas pequeñas cantidades de impurezas, tales como el Boro o Fósforo, has sido deliberadamente difundida. Este proceso recibe el nombre de dopado, y altera radicalmente el comportamiento eléctrico del semiconductor en la forma útil que describiremos más adelante. En 1958, las células solares se utilizan ya en los pequeños transmisores de radio utilizados en los satélites artificiales, con el Vanguard I. A partir de este éxito inicial se uso en los aparatos aeroespaciales ha resultado casi ininterrumpido. En las últimas décadas se ha realizado un notable progreso tanto en eficiencia como en reducción del coste. Su uso en aplicaciones terrestres es aún relativamente moderno, en especial en telecomunicaciones, iluminación y otras aplicaciones en localizaciones remotas, donde un suministro de energía por el método convencional resultaría demasiado costoso. Una única célula o pila FV produce tan sólo 1,5 W, de forma que para obtener más potencia tendremos que agrupar las células en forma de paneles rectangulares, por lo tanto, se unirán una junto a otra en forma de un módulo. En ciertos países como: USA, Alemania, Italia, España y Suiza existe un cierto número de parques FV que logran obtener varios MW de electricidad que se conectan a la red eléctrica.  CELDA SOLAR La célula solar es el elemento elemental de la tecnología fotovoltaica. Las células solares están hechas de materiales semiconductores, tales como el silicio. Una de las propiedades de los semiconductores que las hace más útil es que su conductividad puede ser fácilmente modificada mediante la introducción de impurezas en su red cristalina. [9] Al incidir los rayos del sol en un semiconductor, algunos de los electrones de la banda de valencia absorben energía de los fotones y pasan a la banda de conducción donde pueden ser llevados fácilmente a un circuito externo generando por tanto una corriente electrónica. Al dejar su lugar los electrones, provocan en el material “huecos”, considerados como una partícula de signo positivo, los cuales también se “mueven” como una corriente en sentido opuesto a la electrónica. Este movimiento se asemeja al desplazamiento de una burbuja en el agua. Para que los electrones y huecos generados por la luz solar no se recombinen dentro del semiconductor se debe contar con un campo eléctrico interno, en cuyo sentido se moverán los electrones. Este campo eléctrico es producido en general por una juntura similar a la del diodo semiconductor. El elemento más importante en la estructura de una celda es el semiconductor. La estructura física, o arreglo atómico, de los semiconductores se puede dividir en tres grupos: Cristal simple, policristalino y amorfo. La estructura de cristal simple se caracteriza por un ordenamiento periódico de átomos obteniendo una forma geométrica tridimensional de un paralelepípedo. Tal
  • 6.
    es el casodel Silicio el cual comparte cada uno de sus cuatro electrones de valencia en una unión covalente con cada átomo vecino de silicio, el sólido por lo tanto, consiste en una unidad básica de 5 átomos de silicio, el átomo original más los cuatro átomos con los que comparte sus electrones de valencia, así como lo muestra la Figura 2. FIGURA 2. ÁTOMO DE SILICIO Fuente: http://web.ing.puc.cl/~power/paperspdf/pereda.pdf Un material policristalino esta compuesto de varias subsecciones cada una de ellas con forma cristalina, estas subsecciones tienen una orientación independiente y regularmente, en sus interfaces se producen discontinuidades. Un material amorfo no tiene una regularidad en su arreglo atómico. [10] FIGURA 3. DIFERENCIAS ENTRE LOS PANELES SEGÚN LA TECNOLOGÍA DE FABRICACIÓN. Fuente: http://www.mcgraw-hill.es/bcv/guide/capitulo/8448171691.pdf
  • 7.
    OTROS TIPOS DECÉLULAS  Teluro de Cadmio (CdTe): es otro material policristalino de lámina delgada importante. Con un gap de 1,44 eV también posee un elevado coeficiente de absorción. Uno de sus problemas es su elevada resistividad eléctrica, solventada mediante la adición de una capa de ZnTe entre el CdTe y el contacto.  Arseniuro de Galio: es un componente semiconductor mezcla de dos elementos. Tiene la ventaja sobre el silicio, que trabaja mejor a altas temperaturas, hecho de gran importancia para células que trabajan en sistemas concentradores de radiación. [11] EVOLUCIÓN DE LA EFICIENCIA DE DISPOSITIVOS FOTOVOLTAICOS FIGURA 4. EVOLUCIÓN DE LA EFICIENCIA DE CONVERSIÓN DE CELDAS SOLARES BASADAS EN Si- CRISTALINO, Si-AMORFO, CdTe Y CuInSe2 Fuente: En la Figura 4. se observa la eficiencia (%) definida como la potencia de salida de la celda / potencia de la radiación incidente, con respecto a esto se puede decir que el aumento en la eficiencia de las celdas se ha logrado mediante la introducción de nuevos conceptos en la estructura de los dispositivos, por lo tanto, en la Figura mostrada anteriormente se ve claramente que el material que tiene una mayor eficiencia es el Silicio-Cristalino la cual presenta una estructura completamente ordenada, cuyo comportamiento uniforme lo convierte en óptimo semiconductor, pero de fabricación onerosa. Es fácilmente reconocible por su monocromía azulada oscura y metálica, el Silicio amorfo difiere de las demás estructuras cristalinas por
  • 8.
    presentar un altogrado de desorden en la estructura de los átomos, con lo cual contiene un gran número de defectos estructurales y de enlaces con respecto a las células cristalinas tienen un proceso de fabricación más simple y por tanto un coste muy inferior pero presenta menor eficiencia como se puede observar en la Figura 3. [12]  FOTOVOLTAICA DE SILICIO: PRINCIPIOS BÁSICOS Las células fotovoltaicas constan, en esencia, de la unión de dos finas capas de materiales semiconductores distintos, formando lo que se denomina unión p-n, es decir de tipos de semiconductores p (positivo) y n (negativo). Estos semiconductores se obtienen a partir del silicio aunque las células FV pueden también fabricarse con otros materiales. La luz puede considerarse que consta de pequeñas partículas de energía, llamadas fotones. Cuando los fotones procedentes de la luz de una adecuada longitud de onda cae dentro de la unión p-n, pueden transferir su energía a alguno de los electrones del material, promoviéndolos a un nivel de energía más elevado. Normalmente estos electrones ayudan a mantener el material unido y forman lo que se llama la banda de valencia donde los átomos se encuentran tan juntos que no pueden moverse. En su estado <<excitado>>, sin embargo, los electrones quedan libres para conducir la corriente eléctrica moviéndose a través del material. Además, cuando los electrones se mueven dejan atrás agujeros en el material, los cuales también pueden moverse. FIGURA 5. ESQUEMA BÁSICO DEL FUNCIONAMIENTO DE LAS CELDAS SOLARES [*] [*]www.google.com.co/imgres?q=esquema+de+una+celda+solar+fotovoltaica&hl=es&biw=1440&bih=797&gbv=2&tbm=isch&tbnid=d6eNaG_ArFE4XM: &imgrefurl=http://www.monografias.com/trabajos61/energia-fotovoltaica/energia- fotovoltaica.shtml&docid=ZAR24isB75nXfM&imgurl=http://www.monografias.com/trabajos61/energia- fotovoltaica/Image27062.gif&w=300&h=253&ei=xn6uT_QgwaeDB_3KvM0J&zoom=1&iact=hc&vpx=363&vpy=482&dur=3173&hovh=202&hovw=240&tx= 173&ty=149&sig=107582213033971936631&page=1&tbnh=130&tbnw=154&start=0&ndsp=28&ved=1t:429,r:22,s:0,i:115
  • 9.
     CÉLULAS FOTOELECTROQUÍMICAS Consigueproducir electricidad barata a partir de la energía solar y ha sido llevada a cabo por científicos suizos. Los dispositivos fotoelectroquímicos no son fotovoltaicos: este término implica un dispositivo de estado sólido. Los dispositivos fotoelectroquímicos, sin embargo, usan líquidos. Consta esencialmente de dos láminas de cristal, ambas cubiertas por una delgada lámina transparente de óxido de estaño y eléctricamente conductora. A esa lámina se le añade una delgada capa de un semiconductor, el dióxido de titanio (TiO2). La superficie de TiO2 es tratada para darle una rugosidad extremadamente alta, reforzando así las propiedades de absorbancia de la luz. Después de la superficie rugosa de TiO2, existe una capa de tinte sensitizador de tan sólo una molécula de grosor, hecha de una <<transición compleja de metal>> basada en rutenio u osmio, situada entre este TiO2 sensitizado y la otra placa de cristal es una placa gruesa del electrolito basado en yodo. Al absorber un fotón de una adecuada longitud de onda, la capa sensitizadora inyecta un electrón en la banda de conducción de dióxido de titanio. Los electrones así generados se mueven a un fondo de la capa conductora eléctricamente (electrodo) pasando a través de un circuito donde puede funcionar. Pudiendo entonces entrar de nuevo a través del electrodo superior, donde conduce un proceso de oxidación-reducción en la solución yodada, lo que suministra electrones a la capa de TiO2 sensitizada con el fin de permitir que el proceso continúe. El equipo investigador suizo declara conseguir eficiencia del 10% a plena luz del sol y sus células son estables durante largos períodos, aunque algunos investigadores no estén totalmente convencidos de ellos. Las células FV basadas en esta tecnología están siendo fabricadas a pequeña escala por STI en Australia. [4*]
  • 10.
     ELEMENTOS DEUNA INSTALACIÓN SOLAR FOTOVOLTAICA (ISF) FIGURA 6. COMPONENTES DE LA INSTALACIÓN Fuente: www.mcgraw-hill.es/bcv/guide/capitulo/8448171691.pdf ELEMENTOS DE UNA ISF MÓDULO FOTOVOLTAICO REGULADOR DE CARGA BATERÍA INVERSOR REGULADOR DE CARGA: Es necesario instalar un sistema de regulación de carga en la unión entre los paneles solares y las baterías, tiene como misión evitar situaciones de carga y sobredescarga de la batería, con el fin de alargar su vida útil. BATERÍA: Las baterías son dispositivos capaces de transformar la energía química en eléctrica. El funcionamiento en una instalación fotovoltaica es la siguiente: Como misión en las instalaciones fotovoltaica son: 1. Almacenar energía durante un determinado número de días 2. Proporcionar una potencia instantánea elevada 3. Fijar la tensión de trabajo de la instalación
  • 11.
    INVERSOR: El inversorse encarga de convertir la corriente continua de la instalación en corriente alterna, igual a la utilizada en la red eléctrica: 220V de valor eficaz y una frecuencia de 50 Hz. Es un elemento imprescindible en las instalaciones, su esquema se ve representado en la Figura 7. FIGURA 7. ESQUEMA GENERAL DE UNA INSTALACIÓN CON UN INVERSOR Fuente: www.mcgraw-hill.es/bcv/guide/capitulo/8448171691.pdf  CÁLCULOS PARA EL DISEÑO DE SISTEMAS Y RENDIMIENTOS Para diseñar los dispositivos para la transformación de energía y determinar la orientación que se les debe dar según los cambios de radiación durante el año, la correlación empírica que más se usa es la de Ángstrom, la cual se utiliza en ausencia de datos experimentales o de mapas. Esta correlación incluye el valor de la radiación solar promedio (I) en el lugar y en un tiempo dado, la radiación solar para una atmósfera completamente despejada (I0) en el lugar para el mismo período de tiempo, y el brillo solar promedio (n) para las mismas condiciones espacio temporales, todo esto con la suposición de la incidencia de las radiaciones sobre una superficie horizontal. Además, involucra la duración promedio del día en esa latitud (N) y dos constantes, a y b, que en ausencia de brillo solar, la constante a relaciona la fracción de radiación global terrestre con la extraterrestre, y la constante b representa la variación de I/I0, con respecto a la variación n/N: (1) El brillo solar (n) es el tiempo durante el cual se tiene una intensidad de radiación solar superior a 120 W/m2 (v.g. en Medellín varía entre 150 y 200 horas por mes). A manera de ejemplo en la Tabla 1 se citan ciertos valores promedios de I0 y las constantes a y b para el mes de enero en varias ciudades del país [GONZÁLEZ y LEAL, 1997].
  • 12.
    Tabla 1. Valorespromedio de las variables en la evaluación solar en Colombia [GONZÁLEZ y LEAL, 1997] La radiación solar incidente (I) puede expresarse en W/m2, dividiendo el valor obtenido con la ecuación (1), por el número de horas sol por día. En cuanto a la energía radiante del sol que absorbe una placa de un colector de placa plana (S) y de concentración, se puede calcular como en (2): (2) Siendo: La reflactancia especular se define como la fracción de energía solar directa incidente que se refleja hacia el receptor, según las leyes de la reflexión, de forma que el ángulo de incidencia y el reflejado, ambos respecto a la normal en un punto cualquiera de la superficie reflectora, sean iguales. Las pérdidas por reflexión son iguales a 1- . La tramitancia y la absortancia tienen el mismo significado que en los colectores de placa plana, aunque los valores difieren dado que las condiciones de diseño también son diferentes, considerándose las siguientes:  Si el concentrador no tiene cubierta =1.  Si el receptor es de cavidad, el valor de tiende a la unidad, con una emitancia elevada.  El factor de interceptación Fj representa la fracción de energía reflejada en el concentrador, que es interceptada a su vez por el receptor de energía. Este factor es una propiedad del concentrador y de su sistema de orientación al producir la imagen solar, del receptor y de su posición en el colector, al interceptar una parte de dicha imagen solar. Se halla como:
  • 13.
    (3) Además depende delas imperfecciones del material reflectante, lo que provoca que algunos rayos no intercepten al tubo absorbente durante la trayectoria después de ser reflejados. Un valor típico de este parámetro óptico es 95%. RB depende de la latitud (positiva para el norte), la declinación (posición angular del sol al medio día con respecto al plano del ecuador, siendo positiva para el norte), la inclinación de la superficie (ángulo formado por la superficie y la horizontal), y el ángulo horario (positivo para el día y negativo para la tarde). (4) La declinación se obtiene de la ecuación de Cooper: (5) En el caso de colectores de concentración, la energía absorbida por una superficie localizada en le foco del concentrador se calcula de la misma manera que en el caso anterior (ecuación 2), sólo que a esa expresión se multiplica por el factor de concentración (fc): (6) El factor de concentración es un número mayor que 1 y da cuenta de la capacidad del sistema de concentrar rayos solares en un punto deseado. Este valor depende de la geometría del concentrador y del área de superficie especular con que se diseñe el equipo. Una vez conocida la radiación que absorbe la placa o el tubo, se puede determinar el área de colector requerido (En este caso la radiación que absorbe la placa, S, debe expresarse en W/m2) (7) La energía útil se calcula de acuerdo con el sistema de calentamiento deseado:  Para calentamiento de agua:  Para calentamiento de aire:  Para generar vapor: Donde es el calor latente de evaporación, Cp, k es el calor específico a presión constante de la especie k., Tf es la temperatura final que se desea, Ti es la temperatura inicial del fluido. De otro lado, las pérdidas se evalúan considerando las pérdidas en el recinto interno del colector donde existe aire, en la cubierta, a través del aislamiento y paredes del colector.
  • 14.
    La evaluación delas pérdidas no es una tarea fácil y por lo tanto se recurre a utilizar el valor de la eficiencia del colector ( ) que la da el fabricante del equipo. En consecuencia el área de colector se evalúa como en la ecuación (8). (8) Las pérdidas de energía se expresan en términos del coeficiente de transferencias de calor (UL), temperatura de entrada al colector (Te) y la temperatura ambiente (Tamb): Los valores típicos de coeficiente de transferencias de calor (UL) varía entre 4 y 4.5 W/ m2 K, con respecto al factor de eficiencia (FR), los valores típicos son del orden entre 0.7 y 0.85. Como datos de diseño típicos se tiene que la relación entre área del colector en m2 requerida (A) y consumo de agua caliente en litros/día (G) tiene que estar: De otro lado, el volumen de almacenamiento en el tanque de agua se requiere que la relación volumen (V) a área de colector (A) sea:  El área de captación solar para calentamiento de aire se estima en: 20-60 m3/h/m2  APLICACIONES DE LA ENERGÍA SOLAR EN LA INDUSTRIA Las aplicaciones de la energía solar que podrían tener cabida en Colombia se relacionan con:  Calentamiento de agua y otros fluidos industriales.  Secado de productos agrícolas y de maderas.  Centrales solares de potencias (térmicas y fotovoltaicas).  Uso eficiente y racional de energía  Motores térmicos solares.  Conversión fotoquímica y termoquímica.  Producción de hidrógeno.  Refrigeración y aire acondicionado solar.  Sistemas fotovoltaicos aislados de la red. Los sistemas de generación de energía eléctrica se utilizan en zonas excluidas de la red de distribución eléctrica, pudiendo trabajar en forma independiente o combinada con sistemas de generación eléctrica convencional [SOLARTRONIC, 2004]. Sus principales aplicaciones son:  Electrificación de inmuebles rurales: Luz, TV, telefonía, comunicaciones, bombas de agua.  Electrificación de alambrados para el sector ganadero.  Alumbrado exterior.  Balizado y señalización.  Protección catódica.  Náutica, casas rodantes, etc.  Boyas marinas, teléfonos de emergencia en carreteras y autopistas.
  • 15.
    El diseño desistemas solares para la generación de energía térmica y de sistemas solares integrados a sistemas convencionales de respaldo depende de las condiciones de operación del proceso industrial, de los materiales disponibles para la construcción de los sistemas, de las características de los sistemas solares y de las condiciones ambientales. Por lo tanto, en el momento de diseñar un sistema para el aprovechamiento de la energía solar, no se debe olvidar analizar estos cuatros aspectos. Es importante anotar que la energía solar no es constante durante el día y, por ende, no es fácil suministrar un recurso caliente a una temperatura constante, lo cual exigirá que los sistemas solares sean integrados a sistemas convencionales de respaldo, a sistemas de almacenamiento de energía solar y a un estricto sistema de control, lo cual trae como consecuencia un incremento en los costos de instalación. En cuanto a los materiales utilizados para la construcción de sistemas solares deben ser cuidadosamente seleccionados para evitar la corrosión y mejorar la transferencia de energía. [13]
  • 16.
    EN LA ACTUALIDAD Elestado actual de difusión de la tecnología fotovoltaica es muy significativo para el área de América Central debido a los siguientes factores:  Existen organismos internacionales y regionales que promueven el uso sostenible de las energías renovables  Los precios de los equipos fotovoltaicos se han reducido considerablemente en años recientes. Por ejemplo, para un sistema fotovoltaico típico para aplicaciones rurales, los costos en el año 2000 se han reducido en un 29% con respecto del año 1997. La Figura 8. muestra la evolución de los costos promedios de un sistema fotovoltaico doméstico de pequeña capacidad (75 Wp) en El Salvador en los últimos años. Igualmente se están haciendo importantes avances en la reducción de su precio, tal como es el caso de un equipo coreano del Instituto de Ciencia y Tecnología Gwangju, que ha creado celdas con una eficiencia del 6.5% (con expectativas de elevarla a 15%) a un precio de 0.1 dólares (1.1 MXN*) por watt, se espera que esta tecnología llegue al mercado en un periodo dentro tres a cinco años. Sin embargo, este tipo de celdas ha sido criticado debido a que se fabrican con plásticos derivados del petróleo, lo que en realidad no representa un problema muy grave, ya que si se migra a energías alternativas, se podría utilizar el que ahora se está quemando, pero esto representa de todas formas una dependencia al petróleo; por otro lado, este inconveniente podría ser solucionado con la síntesis de los plásticos a partir de carbón o de gas de síntesis obtenido a partir de CO2 con otro tipo de celdas u otras energías alternativas tal como la eólica, geotérmica o el soplete de plasma. [5*] FIGURA 8. Evolución del precio de un pequeño sistema fotovoltaico (75 Wp) en El Salvador. Fuente: www.bun-ca.org/publicaciones/FOTOVOLT.pdf
  • 17.
    FIGURA 9. PRONÓSTICODEL PRECIO DEL WATT FOTOVOLTAICO COMO FUNCIÓN DE LA EFICIENCIA Y DEL COSTO DEL MATERIAL, PARA TRES GRUPOS DIFERENTES DE CELDAS SOLARES: I, SI MONO Y POLICRISTALINO VOLUMÉTRICO; II: LÁMINAS DELGADAS Y III DE ALTA EFICIENCIA. Fuente: www.revista.unam.mx/vol.8/num12/art89/Dic_art89.pdf En la Figura 9. muestra el pronóstico del precio del watt fotovoltaico (no con el barril costando $100 dólares) que puede obtenerse como función de la eficiencia y del costo por área del material con que se producen las celdas solares. Tres diferentes grupos de celdas solares destacan: el grupo I, constituido por las celdas solares en base a Si volumétrico mono y policristalino, con eficiencias cercanas al 20% y costos del material del orden de $350 dólares, permite alcanzar precios del watt fotovoltaico por debajo de los $3.50 dólares. Las celdas solares fabricadas en base a películas delgadas -designadas como grupo II- poseen un costo menor por área, al utilizar menos material, y aunque poseen una eficiencia menor que las del grupo I, el costo del watt fotovoltaico puede llegar a disminuir hasta 1 dólar. Las prometedoras celdas de alta eficiencia constituyen el grupo III, con las cuales se esperan costos de alrededor de 0.20 dólares por watt fotovoltaico. En la actualidad, varias son las instituciones encargadas en desarrollar celdas solares de alta eficiencia, destacándose el proyecto de la Universidad de Delaware para obtener eficiencias de conversión del 50%. [14]
  • 18.
     First Solares fabricante de módulos solares de capa fina, con plantas de producción en Alemania, Malasia y EE.UU. y proveedor de plantas fotovoltaicas a escala industrial. First Solar es el mayor fabricante de módulos solares a nivel mundial, con una capacidad de producción en el año 2011 superior a 2.4 Giga vatios (GW). En 2012 se prevé llegar a una capacidad anual de producción de 2.5 GW. En Europa, First Solar produce módulos fotovoltaicos en Frankfurt Oder (Alemania) desde el año 2007, donde ha duplicado su capacidad de producción durante el año 2011. First Solar posee una tecnología propia, que utiliza una capa semiconductora de Telururo de Cadmio (CdTe) para generar electricidad por medio del efecto fotovoltaico. Aunque esta tecnología tiene en laboratorio una eficiencia de conversión menor que las células convencionales de silicio, su coste de fabricación es muy inferior, y además, gracias a su bajo coeficiente térmico, su instalación es ideal en multitud de zonas climáticas, en especial en aquellas con mayor irradiación solar. Estudios de campo demuestran que módulos fotovoltaicos de CdTe pueden tener resultados iguales o mejores que módulos fotovoltaicos basados en silicio. First Solar fue la primera empresa solar que logró reducir sus costes de producción a menos de un dólar USA por vatio. El coste de producción actual (Febrero 2012) es de 0.73 dólares USA por Vatio. La tecnología de CdTe el Telururo de cadmio (CdTe) es un compuesto estable de Cadmio y Telurio (residuos de minería) que forma una capa semiconductora que transforma la energía solar en energía eléctrica. En la fabricación de módulos First Solar se aplica una capa absorbente de Telururo de cadmio sobre una lámina de vidrio, que queda encapsulado herméticamente con ayuda de otra lámina de vidrio posterior. El promedio de la eficiencia de transformación de estos módulos de 11.8%, se encuentra por debajo del rendimiento de módulos convencionales de silicio. Sin embargo, en condiciones normales de operación, los módulos de CdTe funcionan mejor que aquellos basados en silicio. [15]  A partir del 31 de julio del presente año comenzará a operar en Chile la mayor planta generadora de energía solar fotovoltaica, que será también la primera en construirse sólo con capitales privados (sin subsidios estatales). La central, ubicada en las cercanías de Vicuña, en la IV Región, demandará una inversión aproximada de US$ 2,4 millones y será ejecutada por la empresa chilena Kaltemp, en colaboración con la alemana juwi, una de las más grandes a nivel mundial en el mercado de las Energías Renovables No Convencionales (ERNC). Tambo Real contará con una capacidad instalada de 1.200 kw y la energía producida podrá ser inyectada al Sistema Interconectado Central (SIC) para abastecer, en promedio, 1.260 hogares cada mes, o bien destinarse al riego de más de 500 hectáreas orientadas a la producción de clementinas y paltas. Para ello, constará con más de 5.000 módulos policristalinos que estarán distribuidos en menos de dos hectáreas que actualmente se encontraban en desuso, y que contribuirán a reducir 800 toneladas de CO2 al año. Gustavo Boetsch, gerente general de Kaltemp, explica que “partimos el proyecto con el fin de impulsar los sistemas de riego en los campos y reducir sus costos energéticos, pero dado los valores de energía que está teniendo el mercado spot y la escasez que existe, estamos
  • 19.
    pensando conectar laproducción al SIC y ofrecerla a terceros”. Según el ejecutivo, la iniciativa podrá llevarse a cabo gracias a la reducción que en los últimos dos años ha experimentado el precio de los paneles solares fotovoltaicos a nivel mundial y, por ende, la instalación de centrales de este tipo (sus valores estimados están entre US$ 1,7 y US$ 2,3 por kilowatt de energía), lo que está motivando a los privados a destinar recursos propios a la producción de energías renovables. “Los fabricantes de paneles solares han llegado a un punto de equilibrio y ahora el formato es económicamente viable y los precios son razonables para inversionistas como nosotros, que podemos invertir sin recurrir a subsidios como ocurre en Europa y EEUU”, dice. [16]  China seguido de India se presenta como los mercados con mayores posibilidades de crecimiento para el sector fotovoltaico para los próximos años. En total se quieren instalar unos 70 GW de energía solar fotovoltaica hasta el 2020 en estos dos países. Sin embargo, el alcanzar esta cifra presenta importantes retos, principalmente relacionados no solamente a los sistemas de tarifas, sino también a las infraestructuras de transmisión existentes en las redes eléctricas de estos dos países. A la vez, se espera que países como Filipinas e Indonesia introduzcan programas de incentivos para el desarrollo de la energía solar fotovoltaica en el corto plazo. Estos países se sumarían a las políticas ya establecidas en otros países asiáticos como ser Tailandia, Corea, Taiwán y Malasia, que han sido fundamentales en el crecimiento economías emergentes asiáticas como se ve en la Figura 10. Las estimaciones de acuerdo a la consultora especializada en el mercado fotovoltaico Solarbuzz, indican que durante el primer trimestre del año 2012 se han instalado unos 3,8 GW en Asia y donde el pipeline se compone de la siguiente manera: A pesar de reducir potencialmente el retorno de la inversión y a la existencia de mayores barreras de entrada en la industria fotovoltaica, existe una gran oportunidad para el desarrollo de nuevos mercados en el continente asiático, lo que está cambiando los planes estratégicos de expansión en los principales fabricantes de módulos fotovoltaicos. [17] FIGURA 10. PAISES EN DESARROLLO DE LA ENERGÍA FOTOVOLTAICA Fuente: www.energiasolaresp.com/2012/04/asia-el-futuro-de-la-energia-solar-en.html
  • 20.
     Recientemente seha popularizado el desarrollo celdas fotovoltaicas de polímeros (también llamadas celdas orgánicas) como alternativa a las de silicio, estas celdas están basadas en polímeros y suelen contener fullerenos que le ayudan a generar los portadores de carga. Actualmente existe una extensa investigación en este tipo de celdas cuyo principal problema es su baja eficiencia (alrededor del 6%), sin embargo se ha logrado obtener eficiencias del 10% en laboratorio usando técnicas de nanoestructuración con la formación de microtorres para aumentar la superficie de captación de luz o la adición de nanotubos de carbono para transportar mejor los electrones. [18] DESARROLLO EXPERIMENTAL I. SELECCIÓN DEL MATERIAL Se usará el cobre como material de construcción de la celda fotovoltaica, por el óxido cuproso (cu2o) el cual es un semiconductor usado en la fabricación de diodos antes que el silicio, aunque el silicio es el segundo elemento más abundante después del oxígeno este no se encuentra libre, por lo tanto, se debe realizar métodos de separación lo cual su adquisición es aún más costosa que el cobre. Recipiente de 2 L o más de boca ancha Caimanes eléctricos Sal Voltímetro Agua
  • 21.
  • 22.
  • 23.
    RESULTADOS Para evidenciar laconstrucción y funcionamiento de la pila fotovoltaica de nuestro proyecto es anexado el link de un vídeo demostrativo de su funcionamiento: ..Vídeo0000.3gp Al igual que se quiere observar el comportamiento de la pila a diferentes días, horas del día con respecto al la intensidad y el voltaje que se genera, los datos son demostrados en la siguiente tabla: TOMA DE DATOS No.1 MIERCOLES 2 DE MAYO SOL CON NUBOSIDAD HORA DEL DÍA V A 10 am 200 mV 210 A 10:10 am 110.5 mV 107.5 A 10:20 am 109.5 mV 108 A TOMA DE DATOS No.2 JUEVES 3 DE MAYO HORA DEL DÍA V A 12:30 pm 95.7 mV 94.5 A 12:40 pm 85.4 mV 85.3 A 12:50 pm 86.7 mV 85.3 A TOMA DE DATOS No.3 JUEVES 10 DE MAYO HORA DEL DÍA V A 11: 50 am 106.5 mV 104.5 A 12:00 pm 99.7 mV 98.4 A 12: 20 pm 86.7 mV 85.4 A
  • 24.
    0 50 100 150 200 250 200 110,5 109,5 mV(TENSIÓN) A(CORRIENTE) May-02 May-03 May-10 En la gráfica anterior se observa como anteriormente se dijo el comportamiento y la relación que tiene la corriente y la tensión en diferentes días y horas, hay que tener en cuenta que el clima influye en los valores tanto en la tensión como en la corriente generada en la pila. Si se desea calcular los valores de Vm (Tensión máxima) y para esto debemos encontrar un punto en el cual se interceptan y se vuelven una misma línea, en nuestra obtendríamos el valor de 110.5 mV. Ya teniendo el valor de mV hallamos Im (Intensidad máxima) la cual la calculamos con el valor de mV y haciéndola cruzar por cada una de las rectas de los diferentes días por el eje y así que los valores son los siguientes: Mayo 2 Mayo 3 Mayo 10 0,000109 A 0,000085 A 0,0001 A
  • 25.
    Fuente: www.mcgraw-hill.es/bcv/guide/capitulo/8448171691.pdf La potenciahallada es de: Mayo 2 Mayo 3 Mayo 10 1,20445E-05 W 9,3925E-06 W 0,00001105 HORA DEL DÍA Vs. VOLTAJE 0 50 100 150 200 250 12:00 AM 2:24 AM 4:48 AM 7:12 AM 9:36 AM 12:00 PM 2:24 PM HORA VOLTAJE(mV) May-02 May-03 May-10
  • 26.
    HORA DEL DÍAVs. VOLTAJE 0 50 100 150 200 250 12:00 AM 2:24 AM 4:48 AM 7:12 AM 9:36 AM 12:00 PM 2:24 PM HORA A(microA) May-02 May-03 May-10
  • 27.
    REFERENCIAS BIBLIOGRÁFICAS [1] EnergíaSolar Fotovoltaica www.miliarium.com/Bibliografia/Monografias/Energia/EnergiasRenovables/EnergiaSolarF otovoltaica.asp [2] Centro de Investigaciones energéticas, Medioambientales y Tecnológicas (Ciemat) www.energiasrenovables.ciemat.es/suplementos/sit_actual_renovables/fotovoltaica.htm [3] La Energía rincondelvago.com/energia-fotovoltaica_1.html [4] [5] PNUD; GEF y BUN-CA. Manuales sobre energía renovable: Solar Fotovoltaica. San José, Costa Rica. Septiembre 2002. ISBN: 9968-9708-9-1. www.bun-ca.org/publicaciones/FOTOVOLT.pdf [6] JRC EUROPEAN COMMISSIONS, NEWS RELEASE. BRUSELAS. SEPTIEMBRE 2010. Tres cuartas partes de los sistemas fotovoltaicos instalados en todo el mundo en 2009 se ubicaron en la UE www.ec.europa.eu/dgs/jrc/downloads/jrc_20100906_newsrelease_pv_es.pdf [7] FOMENTO DEL USO DE ENERGÍA PROCEDENTE DE FUENTES RENOVABLES www.europa.eu/legislation_summaries/energy/renewable_energy/en0009_es.htm [8] [9] PHOTOVOLTAIC SOLAR ENERGY 2009 ISBN 978-92-79-10644-6 http://ec.europa.eu/energy/publications/doc/2009_report-solar-energy.pdf [10] CELDAS FOTOVOLTAICAS EN GENERACION DISTRIBUIDA. ISIDRO ELVIS PEREDA SOTO http://web.ing.puc.cl/~power/paperspdf/pereda.pdf 2005 [11] Lamaison Urioste, Rafael M. Energía Solar fotovoltaica – ESF MODULO 3: CÉLULAS, PANELES Y GENERADORES F.V. Dep. D’Enginyeria Electrònica-UPC tec.upc.es/esf/M3_disp-FV_BN.pdf [12]
  • 28.
    [13] CHEJNE JANNA,FARID. ET ALI. TECNOLOGÍAS DE CONVERSIÓN Y RECUPERACIÓN DE ENERGÍA: Convencionales y nuevas tendencias. FACULTAD DE MINAS UNIVERSIDAD NACIONAL DE COLOMBIA. Medellín, Colombia – 2007. ISBN 978-958-44-1376-5 SOLARTRONIC. Energía Renovable. www.solartronic.com/Sistemas_Fotovoltaicos/ Curso/Brevel/Introducción. GONZALEZ, Julio y LEAL, Hildebrando. Energía solar Fotovoltaica. En Energía: sus perspectivas, su conversión y utilizaciones en Colombia. TM Editores e impresores Ltda. 1997. 401 p. [14] DR. HERNÁNDEZ GARCÍA, LUIS MANUEL. ENERGÍA, ENERGÍA FOTOVOLTAICA Y CELDAS SOLARES DE ALTA EFICIENCIA. REVISTA DIGITAL UNIVERSITARIA. VOLUMEN 8 NÚMERO 12. 10 DE DICIEMBRE 2007. ISSN: 1067-6079. www.revista.unam.mx/vol.8/num12/art89/Dic_art89.pdf [15] First Solar. Internet: [es.wikipedia.org/wiki/First_Solar] [16] Noticia. Construcción de una planta solar en Chile. www.portalminero.com/noti/noticias_ver_ch.php?codigo=16974&fecha=4 [17] Noticia. Asia, el futuro de la energía solar en 2012. www.energiasolaresp.com/2012/04/asia-el-futuro-de-la-energia-solar-en.html [18] Noticia. Nuevas Tecnologías en Paneles Solares Orgánicos. cimiento.bligoo.com/content/view/107335/Nuevas-tecnologias-en-paneles-solares- organicos.html