PLAN DE INSPECCIÓN
Objetivos
 Detectar condiciones de riesgo existentes, que puedan generar accidentes a personas,
daños a los equipos e instalaciones y/o paros prolongados.
 Realizar un cronograma de inspección para cada una de las actividades que se
organicen en el proceso de trabajo y que estas sean llevadas a cabo.
 Presentar los instrumentos a utilizar para la inspección de los medios y ambientes de
trabajo que permitan detectar las condiciones que pudiesen originar daños a la salud de
los trabajadores y trabajadoras.
 Establecer acciones preventivas y correctivas que permitan garantizar una completa
operatividad, en las mejores condiciones de seguridad.
 Crear los mecanismos de control para la verificación de cumplimiento de las decisiones
adoptadas en el Comité de Seguridad y Salud en el Trabajo de acuerdo a los resultados
de las inspecciones.
Metas y Alcance
 Metas: Disminuir y/o eliminar condiciones inseguras en el área de trabajo, así como
también evitar actos inseguros por parte de las trabajadoras y trabajadores.
 Alcance: El presente plan de inspecciones es de aplicación para todos los aspectos
concernientes a: servicios de seguridad, medio ambiente de trabajo y trabajadoras y
trabajadores de la empresa.
Frecuencia de Ejecución
La frecuencia de las inspecciones depende del tipo, realizando estas sin previo aviso
para determinar condiciones insatisfactorias del ambiente e incumplimiento de normas, a tal
efecto se realizarán tres tipos de inspecciones:
 Inspecciones periódicas: Estas serán programadas a intervalos regulares, con el objeto
de revisar sistemáticamente las áreas, equipos o estructuras y verificar sus condiciones
generales.
 Inspecciones intermitentes: Se efectuarán sin previo aviso, con la finalidad de detectar
el estado de las condiciones y medio ambiente de trabajo, el cumplimiento continuo de
regla, normas y procedimientos exigidos por el órgano de seguridad y salud laboral de
la organización de acuerdo a las actividades propias de cada área.
 Inspecciones especiales:Diseñadas para detección de fallas en equipos, vehículos,
maquinarias e instalaciones propiedad de la empresa que pudieran causar accidentes o
cuya función primordial es de seguridad, a fin de establecer programas de atención
preventiva.
Personal involucrado y responsabilidades
 Trabajadoras y Trabajadores: Responsables de comunicar al Comité de Seguridad y
Salud en el Trabajo las condiciones que considere peligrosas de acuerdo a sus
conocimientos y experiencia. Velar y mantener el buen estado de equipos y servicio.
 Servicio de Seguridad y SaludLaboral: Responsable de diseñar el plan de inspección
en materia de seguridad y asesorar al Comité de Seguridad y Salud en el Trabajo para
su aplicación y análisis.
 Comité de Seguridad y Salud Laboral: Responsable de la aplicación de las
inspecciones y discutir las observaciones encontradas para establecer el plan de acción
y corrección de fallas.
 Mantenimiento: Responsable de efectuar las inspecciones programadas, realizar las
correcciones o reparaciones solicitadas, tramitar o contratar aquellas reparaciones que
no estén en capacidad de atender en el tiempo pre-establecido.
Procedimiento de ejecución de actividades previstas
Las inspecciones se realizarán mediante observación directa de las áreas o equipos y/o
herramientas para identificar los peligros existentes y determinar con un criterio objetivo
las acciones a realizar para corregirlos o controlarlos y de esta manera brindar condiciones
seguras y saludables a las trabajadoras y trabajadores.
Estas observaciones deben ser discutidas en el Comité de Seguridad y Salud en el
Trabajo y posteriormente se elaborará un informe dirigido a la directiva de la empresa
indicando las medidas a aplicar.
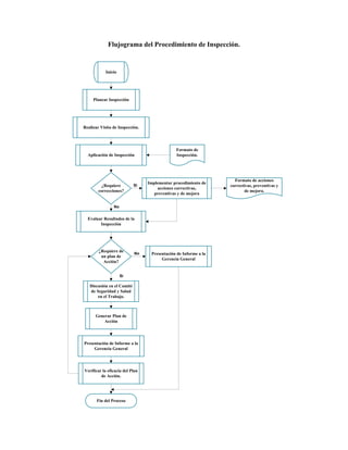
Flujograma del Procedimiento de Inspección.
Inicio
Planear Inspección
Realizar Visita de Inspección.
Aplicación de Inspección
Formato de
Inspección.
¿Requiere
correcciones?
Evaluar Resultados de la
Inspección
No
¿Requiere de
un plan de
Acción?
Presentación de Informe a la
Gerencia General
No
Implementar procedimiento de
acciones correctivas,
preventivas y de mejora
Si
Formato de acciones
correctivas, preventivas y
de mejora.
Generar Plan de
Acción
Discusión en el Comité
de Seguridad y Salud
en el Trabajo.
Si
Presentación de Informe a la
Gerencia General
Verificar la eficacia del Plan
de Acción.
Fin del Proceso
Plan de inspecciones de Seguridad y Salud en el Trabajo
El mantenimiento de las condiciones seguras de trabajo requiere de un seguimiento
constante que permita verificar el cumplimiento de las normas y procedimientos seguros
por parte de cada uno de los integrantes de la empresa. Una inspección es un examen
minucioso que se hace a intervalos de tiempo regulares o irregulares con el fin de
determinar las condiciones de operatividad de dispositivos e instalaciones y el
cumplimiento de reglas, normas y procedimientos seguros de trabajo.
El numeral segundo del artículo 48 de la Ley Orgánica de Prevención, Condiciones
y Medio Ambiente de Trabajo confiere al Comité de Seguridad y Salud Laboral la facultad
de: “Vigilar las condiciones de seguridad y salud en el trabajo y conocer directamente la
situación relativa a la prevención de accidentes de trabajo y enfermedades ocupacionales y
la promoción de la seguridad y la salud…”.
A continuación se presentan los aspectos a considerar (según Norma
COVENIN 2266-88) para la realización de la inspección de las condiciones de seguridad y
salud en el trabajo, dividido en los siguientes aspectos:
 Organizaciones internas de prevención.
 Trabajador.
 Medio ambiente de trabajo.
 Medios de trabajo.
Organigrama de Inspección de Seguridad y Saluden el Trabajo.
Fuente: Norma COVENIN 2266:88.
Inspección de Higiene y
Seguridad Industrial
Organizaciones
Internas de
Prevención.
Trabajador
Medio Ambiente
de Trabajo
Medios de
Trabajo
Servicio de
Seguridad y
Salud Laboral
Comité de
Seguridad y
Salud Laboral
Servicio Medico
Laborales
Brigada de
Emergencia
Inducción,
Capacitación y
Educación.
Equipo de
Protección
Personal
Ropa de Trabajo
Factores
Psicosociales.
Actitudes
Impropias
Local Dotaciones
Atmósfera de
Trabajo
Ergonomía
Útiles de
Trabajo
Materia Prima,
Productos
intermedio y finales
86
Las inspecciones que deben llevarse a cabo en la empresa , serán desarrolladas de
acuerdo al cronograma de inspecciones diseñado tomándose en cuenta la necesidad de control de
riesgos en las diversas áreas y equipos que posee la empresa:
A.- Condiciones y medio ambiente de trabajo.
Estas inspecciones se realizan semestral (6 meses), empleando el formato “Condiciones y medio
ambiente de trabajo (PLANILLA I)”, en el cual se evaluarán:
 Local
Áreas a inspeccionar:
Área administrativa. Área de producción.
Área de empaque. Área de almacén.
 Dotaciones de las instalaciones
Equipos de Prevención y Control de Incendios:
Esta inspección se realizara cada seis (6) meses, empleando el formato “Prevención y control de
incendios (PLANILLA II)”, con el objeto de verificar el buen funcionamiento del sistema. En el formato se
evaluarán los siguientes aspectos:
Extintores: El Comité y el Supervisor de Seguridad y Salud en el Trabajo, realizaran esta inspección
para verificar si los extintores están ubicados de acuerdo a lo establecido, así mismo se verifica el
tiempo de recarga y fecha de vencimiento y las condiciones operativas de los mismos según lo
establece la Norma COVENIN 1213-1998. Esta inspección se realizará trimestralmente. En caso de que
un extintor no esté apto para su uso, debe ser retirado y solicitar la recarga ó sustitución inmediata
del mismo.
B.- Medios de trabajo.
Esta inspección se realiza cada dos (2) meses, empleando el formato “Inspección general de
máquinas, equipos y herramientas (PLANILLA III y IV)”, en el cual se evaluarán:
87
 Maquinarias, equipos y herramientas
CAVANNA 07/80 DEPOSITADORA (GORRERI)
AMASADORA PEQUEÑA
(JET-150)
CAVA CUARTO
TECNO-PACK 090 N-1 BATIDORA (GEOMIXER) BOMBA GLOBULAR
EMPACADORA SIMIONATO
(LOGIC)
TECNO-PACK 090 N-2 ELEVADOR (GEOMIXER) TURBO EMULSOR EXTRACTOR DE TECHO
REBANADORA DE PANQUE ELEVADOR (TONELLI) COMAS DLV 620 N.1 INYECTOR DE AIRE
SELLADORA DE BOLSA BATIDORA (TONELLI) COMAS DRV 600 N.3 CORTINA DE AIRE
CORTADORA DE PASTEL
BATIDORA CENTRIFUGA
(TONELLI)
HORNO (SIROCO) EMBALADORA 3M
ROTATIVA (RABANETI)
AMASADORA GRANDE
(DIPAN)
QUEBRADORA DE HUEVOS
EXTRACTOR SALA DE
ENFRIAMIENTO
 Vehículo de la empresa
Se debe inspeccionar el vehículo de la empresa y los montacargas con la finalidad de comprobar el buen
estado y funcionamiento en que se encuentran (PLANILLA IV).
C.-Trabajador.
 Equipos de Protección Personal y Ropa de trabajo:
Se debe inspeccionar cada semana (1) a todos los trabajadores en sus puestos de trabajo (PLANILLA V)
para conocer el uso de equipos de protección y cumplimientos de normas, si se encuentran en buen estado,
si se les realiza el mantenimiento respectivo, si se les está dando el uso adecuado.Norma COVENIN
2237-1999.
Primeros auxilios.
El Comité y el Supervisor Seguridad y Salud laboral, mediante el empleo del formato “Primeros
auxilios (PLANILLA VI)”, evalúan los siguientes aspectos:
 Botiquín de primeros auxilios: Esta inspección se realiza cada mes, con el objeto de verificar que en
el botiquín se encuentren como mínimo los siguientes medicamentos o utensilios médicos.
88
Contenido del Botiquín de Primeros Auxilios. (COVENIN 3478:99).
Nota: El botiquín de primeros auxilios no debe contener medicamentos para administración oral o parental (uso interno).
Descripción Cantidad
Algodón 1 paquete
Gasas de rollo (Venda de gasa) 2 paquetes
Gasas estériles (4x4)cm. 20 unidades
Curas para ojos 2 unidades
Adhesivo 1 rollo
Curitas 50 unidades
Vendas elásticas (6 cm.) 2 unidades
Vendas elásticas (8 cm.) 2 unidades
Vendas elásticas (12 cm.) 2 unidades
Apósitos estériles (5x9)cm. 4 unidades
Espátulas (Baja lenguas). 10 unidades
Aplicadores de Algodón (Hisopos). 50 unidades
Vendas triangulares (90x90x140) cm. 4 unidades
Tijeras (Punta roma) 1 unidad
Jabón azul o neutro 1 unidad
Termómetro oral 1 unidad
Copa para lavado ocular 1 unidad
Antinflamatorio de uso externo 1 unidad
Alcohol 1 unidad
Agua Oxigenada 1 unidad
Guantes desechables 1 par
89
Contenido del Botiquín de Primeros Auxilios. (INPSASEL).
Descripción.
Acetaminofén (No de debe tener ningún otro tipo de medicamento).
Alcohol Isopropílico.
Agua Oxigenada.
Solución de Betadine.
Gasas Estériles.
Vendas elásticas.
Curitas.
Adhesivo (Corriente y antialérgico).
Guantes Estériles 7, 7/1, 8 (2 para de cada uno).
Fricsol o Deicorub tópico, esfingonanometro y estetoscopio, de carácter opcional
 Equipos en caso de emergencia: Esta inspección se realiza con el objeto de verificar el buen
funcionamiento de los equipos en caso de emergencia, la inspección se realizara cada seis (6)
meses.Equipos a inspeccionar:
Descripción de Equipos.
Tensiómetro con estetoscopio. Camilla de rescate.
Camilla de Madera. Equipo R.C.P.
Botiquín de Primeros Auxilios. Collarines.
Termómetro digital. Chaleco Inmovilizador
Tabla de Inmovilización Espinal. Casco
Arnés. Equipo de Protección Respiratoria
Equipos básicos de atención de quemados. Lentes
90
Formularios e instrumentos diseñados
Cronograma de Inspecciones.
Elemento a Inspeccionar Cod. Área Frecuencia Responsable
CondicionesdelMedioAmbiente
deTrabajo.
Inspección general de
condiciones del medio
ambiente de trabajo.
I-1
Todas. 6 Meses.
Comité de
Seguridad y
Salud Laboral y
Asesor Técnico.
Inspección Técnica
Oficinas.
I-2
Inspección Técnica
Riesgo Eléctrico.
I-3
Inspección Técnica
Ergonomía.
I-3
Inspección de
Servicios.
I-4
Inspección General de
Orden y Aseo.
I-5
Maquinas,Equiposy
Herramientas
Inspección General de
Maquinaria, Equipos y
Herramientas.
I-6
Todas. 3 Meses.
Comité de
Seguridad y
Salud Laboral y
Asesor Técnico.
Inspección Técnica de
Maquinaria, Equipos y
Herramientas.
I-7
Inspección de la Unidad
de Transporte.
I-8
Inspección de
Ambulancia.
I-9
Condiciones
Laborales-
Trabajador.
Inspección General de
Equipos de Protección
Personal.
I-10
Todas. Semanal.
Comité de
Seguridad y
Salud Laboral y
Asesor Técnico.
Inspección de Actitudes
Impropias y
Capacitación.
I-11
Medidasde
Emergencia
Inspección General de
Extintores.
I-12
Todas. Mensual.
Comité de
Seguridad y
Salud Laboral y
Asesor Técnico.
Inspección General del
Botiquín de Primeros
Auxilios.
I-13
91
FORMATOS DE INSPECCIÓN.
PLANILLA I.
Líderes de la Alimentación, C.A.
R.I.F.: J-12346572
PLANILLA DE INSPECCIÓN GENERALDE CONDICIONES DEL MEDIO AMBIENTE DE TRABAJO
Fecha: Hora: Inspector:
Área: Departamento:
Términos a utilizar
N CO F V R L C NC
Normal Corregir Faltante Verificar Reparar Limpiar Cambiar No Corresponde
Valoración del riesgo.
1 Bajo 2 Medio 3 Alto 4 Muy Alto
A Instalaciones Locativas Termino.
Valoración
del Riesgo.
Plan de Acción. Observación.
A.1 Orden y Aseo
Pasillos
Escaleras
Tapetes
Paredes
Duchas
Baños
Vestidores
Patios
Lugares de estacionamiento.
Estantes.
Estado del piso.
Estado y respeto de las demarcaciones.
Condiciones de almacenamiento y apilamiento de materiales en proceso o
procesados.
Condiciones de iluminación.
Condiciones de ruido.
Condiciones de ventilación.
Condiciones radiaciones ionizantes
Condiciones radiaciones no ionizantes
Orden y limpieza de los puestos de trabajo.
Estado de conexiones eléctricas, tomas y cajas.
Elaborado Por:
Servicio de Seguridad y Salud Laboral.
CSySL Inspector/Nombre/Firma/Huella.
DDP Firma Representante
del Patrono
Firma
92
Líderes de la Alimentación, C.A.
R.I.F.: J-12346572
PLANILLA DE INSPECCIÓN GENERALDE CONDICIONES DEL MEDIO AMBIENTE DE TRABAJO
A Instalaciones Locativas Termino.
Valoración
del Riesgo.
Plan de Acción. Observación.
A.2 Estado de las Instalaciones
Condiciones de cerchas.
Techos
Paredes
Ventanas
Puertas
Condiciones de Recipientes
Estado de escaleras de edificación.
Señalización y demarcación.
Condiciones de barandas o pasamanos.
Espacios inadecuados.
Estado de pasillos y corredores.
Transito libre (despejados).
Tuberías
Transformadores eléctricos
B Emergencias
Enfermería
Botiquines
Brigadas de emergencia.
Ficha toxicológica.
Camillas
Salidas - Escaleras – Señales.
Alarmas
Duchas de emergencia.
Estado plantas eléctricas
Procedimientos y Planes de emergencias.
C Protección de Incendios
Equipos Extinción “extintor”.
Tomas de Agua – Mangueras – Válvulas.
Almacenamiento materiales inflamables.
Conexiones eléctricas.
Brigadas contra incendio.
Alarmas
Elaborado Por:
Servicio de Seguridad y Salud Laboral.
CSySL Inspector/Nombre/Firma/Huella.
DDP Firma Representante
del Patrono
Firma
93
Líderes de la Alimentación, C.A.
R.I.F.: J-12346572
PLANILLA DE INSPECCIÓN GENERALDE CONDICIONES DEL MEDIO AMBIENTE DE TRABAJO
D Ambiental Termino.
Valoración
del Riesgo.
Plan de Acción. Observación.
Ductos de alcantarillado
Residuos sólidos - Tratamiento de basuras
Residuos líquidos
Emisiones - chimeneas
Planta de tratamiento de agua residual
Manejo de Agua potable
Elaborado Por:
Servicio de Seguridad y Salud Laboral.
CSySL Inspector/Nombre/Firma/Huella.
DDP Firma Representante
del Patrono
Firma
94
Líderes de la Alimentación, C.A.
R.I.F.: J-12346572
PLANILLA DE INSPECCIÓN TÉCNICA OFICINAS.
Fecha: Hora: Inspector:
Área: Departamento:
Característica. Si No NA Observaciones.
ILUMINACIÓN
Uso de persianas o cortinas para controlar la cantidad de luz.
Suficiente número de luminarias.
Luminarias ubicadas perpendicularmente respecto al plano de trabajo.
Luminarias limpias y en buen estado.
Superficies antirreflectoras.
ERGONÓMICO
Silla
Altura graduable.
Los antebrazos quedan paralelos al suelo y las muñecas no se doblan.
Zona lumbar cómodamente apoyada.
Los pies quedan de forma plana sobre el suelo (con o sin reposapiés).
Computador
Pantalla vertical que no refleja puntos de luz.
Monitor a distancia entre 60 y 80 cm.
La línea superior de la pantalla no excede la altura de los ojos.
Pantalla en dirección paralela al plano en que se encuentran las ventanas para evitar reflejos.
ELÉCTRICOS
Entubados y protegidos.
Aislados.
Toma corrientes sin sobrecarga.
Extensiones eléctricas sin uniones aisladas.
Enchufes en buen estado.
INSTALACIONES
LOCATIVAS
Pisos.
En buen estado.
Antideslizantes, sin materiales corto punzantes.
Ventanas.
En buen estado.
Bien asegurados
Techos.
En buen estado.
Bien asegurados
Elaborado Por:
Servicio de Seguridad y Salud Laboral.
CSySL Inspector/Nombre/Firma/Huella.
DDP Firma Representante
del Patrono
Firma
95
Líderes de la Alimentación, C.A.
R.I.F.: J-12346572
PLANILLA DE INSPECCIÓN TÉCNICA OFICINAS.
Fecha: Hora: Inspector:
Área: Departamento:
Característica. Si No NA Observaciones.
INSTALACIONESLOCATIVAS
Escaleras.
De 60 cm de ancho o más.
Huella de 30 cm de profundidad o más.
Angulo de inclinación superior a 30°.
En buen estado (peldaños, huellas y barandas).
Con pasamanos
Piso antideslizante
Espacios de trabajo
Suficiente para movilización de personas, objetos y materiales.
Vías de circulación libres, demarcadas, limpias y ordenadas.
Cajones de archivadores y puertas de armarios se encuentran cerrados.
Condiciones de higiene y limpieza de los puestos de trabajo controladas.
Señalización y Demarcación.
Sin o deficiente
Inapropiada para el tipo de procesos, herramientas o estructuras...
Elaborado Por:
Servicio de Seguridad y Salud Laboral.
CSySL Inspector/Nombre/Firma/Huella.
DDP Firma Representante
del Patrono
Firma
96
Líderes de la Alimentación, C.A.
R.I.F.: J-12346572
PLANILLA DE INSPECCIÓN TÉCNICA RIESGO ELÉCTRICO.
Fecha: Hora: Inspector:
Área: Departamento:
Característica. Si No NA Observaciones.
RIESGOELÉCTRICO
Cables eléctricos.
Sin entubar o desprotegidos.
Improvisado sin aislar.
Energizado con puntas descubiertas.
Extensiones eléctricas.
Con uniones improvisadas sin aislar.
Con tramos pelados.
Con empalmes de cables de distinto calibre.
Enchufes.
Defectuosos (cables pelados, sueltos, corroídos)
Improvisado sin aislar
Motores.
Recalentados
Cables defectuosos.
Sin carcazas de protección para intemperie.
Cerca a humedades.
Otros.
Calderas y Recipientes a presión.
Carencia de dispositivos de seguridad (válvulas de alivio, manómetro).
Defectuosos (manómetros con agujas pegadas, números y marcas borrosas.)
Sin desfogues.
Con drenajes sucios y desprotegidos.
Otros.
Elaborado Por:
Servicio de Seguridad y Salud Laboral.
CSySL Inspector/Nombre/Firma/Huella.
DDP Firma Representante
del Patrono
Firma
97
Líderes de la Alimentación, C.A.
R.I.F.: J-12346572
PLANILLA DE INSPECCIÓN TÉCNICA ERGONOMÍA.
Fecha: Hora: Inspector:
Área: Departamento:
Característica. Si No NA Observaciones.
ERGONÓMICO
Altura de planos de trabajo
Que exigen flexión del tronco , postura estática de pie, postura estática de sentado, brazos
extendidos)
Silla.
Sin espaldar completo y con inclinación inadecuada de acuerdo a la actividad.
Con profundidad inadecuada.
Sin altura graduable.
Borde de asiento sin abultamiento.
Otros.
Peso y tamaño de los objetos
Que sobrepasan los límites permisibles según la edad y contextura física.
Que generan Sobreesfuerzo durante el levantamiento y transporte.
in ayudas mecánicas para la manipulación y transporte (sobre esfuerzos con flexiones e
hiperextensiones de la columna)
Otros
Pantallas de visualización
Sin filtro antirreflejo.
Inadecuadamente ubicado respecto al campo visual del trabajador.
Otros.
Elaborado Por:
Servicio de Seguridad y Salud Laboral.
CSySL Inspector/Nombre/Firma/Huella.
DDP Firma Representante
del Patrono
Firma
98
Líderes de la Alimentación, C.A.
R.I.F.: J-12346572
PLANILLA DE INSPECCIÓN DE SERVICIOS.
Fecha: Hora: Inspector:
Área: Departamento:
Característica. Si No NA Observaciones.
SANITARIOS
Servicio.
Artefactos sanitarios de material impermeable, inoxidable, acabado liso que facilita la limpieza.
Pisos de material impermeable (baldosín de porcelana) con desagües en proporción de 1 por cada
15 m2
.
Paredes y cielo rasos en acabados con pinturas lavables.
Ventanas para ventilación forzada.
Inodoros.
Un inodoro, un lavamanos, un orinal y una ducha por cada 15 trabajadores, separados por sexos.
Tabiques de separación de los compartimientos con altura mínimo de 1,80 m. Distancia entre el
piso y el comienzo del tabique min. 20 cm para facilitar la limpieza
Papel higiénico y recipientes para las basuras en cada inodoro.
Paredes hasta una altura de 1,20 m, de material impermeable, con acabados que faciliten la
limpieza.
Lavamanos.
Lavamanos colectivos con un grifo cada 60 cm.
Toallas de papel y recipientes para la basura.
Jabón Antibacterial.
LOCKER
Individuales
Aberturas de ventilación en parte superior e inferior de las puertas.
Ventilación suficiente en cuartos para cambio de ropas.
Otros.
COMEDOR
Ubicados fuera del lugar de trabajo, separados de focos insalubres o molestos.
Pisos, paredes y techos lisos y de fácil limpieza.
Iluminación, ventilación y temperatura adecuada.
Gases, humos y vapores producidos son extraídos por ventilación local, con suministro de aire de
remplazo en el lugar donde se instale el sistema de ventilación.
Local limpio, residuos de alimentos depositados en recipiente cerrado.
Alimentos que se descomponen a temperatura ambiente conservados en neveras o congeladores.
Agua potable para el cocimiento de las comidas y para el lavado de utensilios de cocina.
Elaborado Por:
Servicio de Seguridad y Salud Laboral.
CSySL Inspector/Nombre/Firma/Huella.
DDP Firma Representante
del Patrono
Firma
99
Líderes de la Alimentación, C.A.
R.I.F.: J-12346572
PLANILLA DE INSPECCIÓN GENERAL DE ORDEN Y ASEO EN EL ÁREA.
Fecha: Hora: Inspector:
Área: Departamento:
Nro. Característica. Si No NA Observaciones.
1 Los productos están bien apilados y ordenados en forma adecuada
2 Se tiene un programa de reciclaje y protección del medio ambiente
3 Realizan reuniones de seguridad para analizar los Accidentes e incidentes
4 Los sitios para el almacenamiento de basuras esta ordenado
5 Los resguardos que hay en la maquinaria están debidamente empotrados
6 Los recipientes donde se recolecta la basura son adecuados en tamaño y número
7 Los pisos tienen superficies seguras y adecuadas para el trabajo
8 Los pisos están limpios, secos, sin desperdicios.
9 Los pisos están libres de obstáculos.
10 Los pasillos, entrada a almacén y plantas de producción están libres de obstrucción
11 Los pasillos y áreas de trabajo están debidamente señalizados y demarcados
12 Los pasillos son seguros y libres de obstrucciones
13 Los extintores están debidamente señalizados, y libre de obstrucciones
14 Los equipos se encuentran limpios y libres de materiales innecesarios o colgantes
15 Los baños están debidamente dotados
16 Las paredes y ventanas están razonablemente limpias para trabajar en el lugar
17 Las máquinas y equipos están debidamente protegidos
18 Las herramientas están limpias y libres de suciedad
19 Las áreas de almacenamiento están señalizadas
20 Las áreas de almacenamiento están demarcadas
21 La distancia entre el techo y el ultimo arrume es la recomendada
22 Hay sistemas de control para los riesgos de origen físico y químico
23 Hay baños suficientes y aseados
24 Existen vías de circulación están demarcadas
25 Existen normas de seguridad en el lugar y se están aplicando.
26 Existen las hojas de seguridad de los productos químicos. (están todas)
27 Existe una política clara de inventarios. El sistema de inventarios aplicado es eficiente
28 El sistema de iluminación, ventilación en el lugar es mantenido en forma eficiente
29 El personal utiliza los elementos de protección personal y están en buen estado
Elaborado Por:
Servicio de Seguridad y Salud Laboral.
CSySL Inspector/Nombre/Firma/Huella.
DDP Firma Representante
del Patrono
Firma
100
PLANILLA II.
Líderes de la Alimentación, C.A.
R.I.F.: J-12346572
PLANILLA DE INSPECCIÓN GENERAL DE EXTINTORES.
Fecha: Hora: Inspector:
Área: Departamento:
#
Nº
De
extintor
Tipo
de
extintor
Clase
agente
extintor
Capacid.
Fecha de
recarga
Ubicación
Condiciones del extintor
Act. Prox.
Presión
Sello
Gar/tía
Mano-
Metro
Recipiente Manija Manguera Pintura Señalizac.
Altura
pared
B M S N B M B M B M B M S N S N S N
1
2
3
4
5
6
7
8
9
10
11
12
13
No Resumen estado de extintores y/o gabinetes contra incendios Acciones a seguir Responsable Trabajo Fecha
Inicio Culminación
Elaborado Por:
Servicio de Seguridad y Salud Laboral.
CSySL Inspector/Nombre/Firma/Huella.
DDP Firma Representante
del Patrono
Firma
Terminología: B: BIEN S: SI M: MAL N:NO.
ANOTAR OBSERVACIONES ADICIONALES AL REVERSO DE LA HOJA
96
PLANILLA III
Líderes de la Alimentación, C.A.
R.I.F.: J-12346572
PLANILLA DE INSPECCIÓN GENERAL DE MAQUINARIA, EQUIPOS Y HERRAMIENTAS.
Fecha: Hora: Inspector:
Área: Departamento:
Términos a utilizar
N CO F V R L C NC
Normal Corregir Faltante Verificar Reparar Limpiar Cambiar No Corresponde
Valoración del riesgo.
1 Bajo 2 Medio 3 Alto 4 Muy Alto
A Maquinaria y Equipo Termino.
Valoración
del Riesgo.
Plan de Acción. Observación.
Resguardos en los puntos de operación.
Correas – engranajes – poleas - ejes.
Aceitado - limpieza – ajuste.
Escape de aceite.
Instalaciones eléctricas.
Conexión a tierra.
Dispositivo de bloqueo central.
Mantenimiento de maquinas y equipos.
Sistema hidráulico.
Sistema neumático.
Sistema mecánico.
Tableros de control.
Bloqueos y frenos.
Parada de emergencia.
Pito de reserva.
Alarma de arranque.
Sensores y testigos.
Información – señalización
Estado general.
Otros.
Elaborado Por:
Servicio de Seguridad y Salud Laboral.
CSySL Inspector/Nombre/Firma/Huella.
DDP Firma Representante
del Patrono
Firma
97
Líderes de la Alimentación, C.A.
R.I.F.: J-12346572
PLANILLA DE INSPECCIÓN GENERAL DE MAQUINARIA, EQUIPOS Y HERRAMIENTAS.
B Herramientas Termino.
Valoración
del Riesgo.
Plan de Acción. Observación.
Estado de las herramientas con fuente de energía.
Estado de las herramientas manuales.
Condiciones de almacenamiento de herramientas.
Uso y transporte de herramientas.
C Equipo – Manejo de materiales
Carretilla Manual.
Transportadores.
Cables – sogas – cadenas.
Montacargas.
Gatos Hidráulicos
D Equipos a Presión
Equipos a vapor.
Compresores.
Mangueras y cilindros de gas.
Elaborado Por:
Servicio de Seguridad y Salud Laboral.
CSySL Inspector/Nombre/Firma/Huella.
DDP Firma Representante
del Patrono
Firma
98
Líderes de la Alimentación, C.A.
R.I.F.: J-12346572
PLANILLA DE INSPECCIÓN TÉCNICADE MAQUINARIA, EQUIPOS Y HERRAMIENTAS.
Fecha: Hora: Inspector:
Área: Departamento:
Maq./Eq./Herr.: Tipo de Inspección:
Modelo: Marca: Serial:
Nro. Característica. Si No NA Observaciones.
1
Las máquinas poseen dispositivos que permitan pararlasinstantáneamente y de
forma tal que resulte imposible todo accionamiento accidental.
2
Las guardas suministran protección efectiva y previenen todo acceso a la zona
de peligro.
3
Los órganos móviles de las máquinas, motores, transmisiones, las piezas
salientes y cualquier otro elemento o dispositivo mecánico que presente peligro
para los trabajadores esta provisto de guardas y/o dispositivos de seguridad.
4
Las guardas no interfieren con el funcionamiento de la máquina, ni ocasionan
un riesgo para el personal.
5 Nunca se trabaja la máquina sin protección
6
Los engranajes de las maquinas que ofrecen peligro, están protegidos de tal
forma que sin necesidad de levantarlas, se permite el engrasado.
7
Las guardas solo se retiran para arreglar o reparar dichos resguardos,
accesorios o dispositivos.
8
La limpieza y engrasado de las máquinas, motores, transmisiones, lo realiza
personal entrenado
9
El mantenimiento de las maquinas se realiza cuando se encuentran en reposo y
bajo la acción del dispositivo de seguridad contra arranques accidentales.
10
Los trabajadores usan prendas de vestir ajustadas, sin partes sueltas o flojas y
las mujeres en caso necesario utilizan cofia para recogerse el cabello.
11
Se prohíbe el uso de anillos, relojes, cadenas y demás prendas que puedan
facilitar el atrapamiento del trabajador por parte de la maquina.
Elaborado Por:
Servicio de Seguridad y Salud
Laboral.
CSySL Inspector/Nombre/Firma/Huella.
DDP Firma Representante del Patrono Firma
99
Líderes de la Alimentación, C.A.
R.I.F.: J-12346572
PLANILLA DE INSPECCIÓN TÉCNICA DE MAQUINARIA, EQUIPOS Y HERRAMIENTAS.
Nro. Característica. Si No NA Observaciones.
12
Se informa inmediatamente de los defectos o deficiencias que se encuentran en
una máquina, resguardo, aparato o dispositivo.
13
Las maquinas están libres de defectos de construcción y de instalaciones o
implementos que puedan ofrecer riesgos
14 Son operadas y mantenidos por personal capacitado y entrenado
15
Partes calientes, cables eléctricos desnudos, piezas afiladas que se encuentren
en la maquina o cerca de ella poseen la protección necesaria.
16
Siempre se mantienen en buenas condiciones de seguridad y de
funcionamiento mecánico.
17
El espacio asignado al operador de la maquina es amplio y cómodo (min. 70
cm)
18
La máquina posee un dispositivo de seguridad que evite que accidentalmente
se ponga en marcha cuando los operadores o mecánicos de mantenimiento
estén realizando ajustes o reparaciones.
19
Las máquinas que presentan riesgo de proyección de partículas poseen barreras
o mallas de una altura y ancho adecuado para proteger a las personas.
20
Las barandas utilizadas para resguardar las partes en movimiento de las
máquinas, poseen una altura no menor de 1,80 metros sobre el nivel del piso o
plataforma de trabajo.
21
Las maquinas son revisadas antes de ponerlas en funcionamiento, y una vez
terminada la jornada de trabajo para corregir posibles aislamientos defectuosos
o conexiones rotas.
22
El lugar donde se ubican maquinas eléctricas esta libre de gases o vapores
inflamables. (A menos que sean diseñadas a prueba de gases, y en la presencia
de agua o líquidos, evitando chispas y peligros por electrocución).
23
Los pisos donde se ubican maquinas eléctricas siempre permanecen libres de
humedad y la ropa de trabajo se encuentra completamente seca.
Elaborado Por:
Servicio de Seguridad y Salud
Laboral.
CSySL Inspector/Nombre/Firma/Huella.
DDP Firma Representante del Patrono Firma
100
Líderes de la Alimentación, C.A.
R.I.F.: J-12346572
PLANILLA DE INSPECCIÓN TÉCNICA DE MAQUINARIA, EQUIPOS Y HERRAMIENTAS.
Nro. Característica. Si No NA Observaciones.
24
Las mangueras de las maquinas accionadas por aire o gas comprimido, son de
buena calidad y poseen conexiones seguras.
25
Los trabajadores que operan las maquinas o se encuentren cerca de ellas
utilizan poseen y utilizan los elementos de protección personal.
26
Se tiene en cuenta los colores básicos recomendados para prevenir riesgos que
puedan causar accidentes o enfermedades profesionales (rojo: botones de
parada, barras o dispositivos que accionan mecanismos de personas; naranja:
partes peligrosas, contorno de las cajas individuales de control de maquinaria,
controles eléctricos, interior de guardas, bordes de poleas, partes expuestas de
piñones; amarillo: limitación de las zonas o pasillos de transito interno; verde:
contorno del botón de arranque; verde pálido: cuerpo de la maquina, parte
exterior de guardas y protecciones integrales, motores eléctricos que hacen
parte de la maquina; azul: controles o fuentes de poder que no deba ser operado
sin previa constatación de que se encuentra funcionando adecuadamente,
motores que no formen parte integral de la maquina, recipientes para
lubricantes, cajas de sistemas eléctricos; marfil: brazos de palanca, marcos de
tableros y carteleras; negro: base de maquinas)
27
La máquina esta ubicada en lugar nivelado y firme, evitando los lugares que
puedan generar riesgos de caídas de altura.
28 La zona de ubicación está limpia, seca y ventilada.
29
Los órganos de mando están situados en la proximidad del puesto de trabajo y
fuera de la zona de peligro, salvo el de parada de emergencia.
30
Desde el puesto de mando se domina toda la operación. En caso contrario, la
puesta en marcha es precedida de alguna señal de advertencia acústica o visual.
31 El mecanismo de mando tipo pulsador se encuentra incrustado.
32
El mecanismo de mando tipo pedal esta protegido contra accionamientos
involuntarios.
Elaborado Por:
Servicio de Seguridad y Salud
Laboral.
CSySL Inspector/Nombre/Firma/Huella.
DDP Firma Representante del Patrono Firma
101
Líderes de la Alimentación, C.A.
R.I.F.: J-12346572
PLANILLA DE INSPECCIÓN TÉCNICA DE MAQUINARIA, EQUIPOS Y HERRAMIENTAS.
Nro. Característica. Si No NA Observaciones.
33
El mecanismo de mando a dos manos es de tipo pulsador y posee sincronismo
y es eficaz contra el burlado.
34
Tras un corte de energía (eléctrica, neumática, hidráulica), la posterior
reanudación de la maquina no da lugar a la puesta en marcha de las partes
peligrosas de la máquina.
35
La maquina no se acciona por: cierre de una guarda con dispositivo de
enclavamiento, cuando el trabajador se retira de una zona cubierta por un
dispositivo sensible, por la maniobra de un selector de modo de
funcionamiento, por el desbloqueo de un pulsador de parada de emergencia,
por el rearme de un dispositivo de protección térmico.
36
Existe protección contra la proyección de viruta metálica y salpicaduras de
fluidos de corte, así como la posible caída de objetos, debidos tanto al
funcionamiento propio de la máquina como a circunstancias accidentales.
37
En aquellas máquinas en donde una vez instalada la guarda persiste un riesgo,
éste esta adecuadamente señalizado.
38
El personal que manipule este tipo de máquinas cuenta con la debida
autorización de sus superiores y con la formación específica para el respectivo
trabajo.
39
La máquina esta fija de manera que no se producen movimientos indeseables
originados por vibraciones.
40
Disponen del correspondiente manual de instrucciones y libro de
mantenimiento y revisiones facilitado por el fabricante.
41
La instrucción de operación segura de la máquina esta adherida a la misma
máquina, cerca de los controles.
Recomendaciones y Acciones Correctivas
Elaborado Por:
Servicio de Seguridad y Salud
Laboral.
CSySL Inspector/Nombre/Firma/Huella.
DDP Firma Representante del Patrono Firma
102
PLANILLA IV
Líderes de la Alimentación, C.A.
R.I.F.: J-12346572
PLANILLA DE INSPECCIÓN GENERAL DE VEHÍCULO.
Fecha: Hora: Inspector:
Nombre del dueño: C.I. Teléfono:
Área: Departamento:
Marca: Modelo: Color:
Fecha de Fabricación: Lectura del odómetro: Placa:
Nro. Característica. Si No NA Observaciones.
1 Juego libre del Volante
2 Nivel del Liquido de la dirección de potencia
3 Prueba de rebote del amortiguador
4 Control de la altura del chasis
5 Control del nivel del liquido de la transmisión automática
6 Inspeccionar las varillas de la dirección
7 Inspeccionar los amortiguadores
8 Inspeccionar los bujes de la suspensión
9 Rotula de la suspensión
10 Inspeccionar los sellos de la rotula de la suspensión
11 Inspeccionar el desgaste de la rotula de la suspensión
12 Inspeccionar la altura del chasis
13 Luces: Frenos, estacionamiento, emergencia, señales, luces de tableros.
14
Operaciones de las luces frontales: Izquierdas altas, izquierdas bajas, derechas altas, derechas
bajas, operación de la bocina
15 Recorrido del pedal de freno
16 Freno de estacionamiento
17 Mangueras y líneas de frenos
18 Condición y nivel del liquido de cilindro de frenos maestro
19 Nivel de sistema de enfriamiento
20 Potencia del anticongelante
21 Condición de la manguera de radiador
22 Condición de la manguera de calentador
Elaborado Por:
Servicio de Seguridad y Salud Laboral.
CSySL Inspector/Nombre/Firma/Huella.
DDP Firma Representante
del Patrono
Firma
103
Líderes de la Alimentación, C.A.
R.I.F.: J-12346572
PLANILLA DE INSPECCIÓN GENERAL DE VEHÍCULO.
Fecha: Hora: Inspector:
Nombre del dueño: C.I. Teléfono:
Área: Departamento:
Marca: Modelo: Color:
Fecha de Fabricación: Lectura del odómetro: Placa:
Nro. Característica. Si No NA Observaciones.
23 Condición de la manguera del puente de termostato
24 Prueba de presión de tapa
25 Prueba de presión de tapa despacio
26 Prueba de presión Condición del anticongelante
27 Inspección visual de los cables
28 Inspección de batería
29 Nivel superior del agua
30 Inspección de bornes y cables
31 Controlar los acoplamientos de velocidad constante y Universales
32 Inspeccionar la caja de cambios. Transmisión o diferencial
33 Inspección sistema de escape, silenciadores y caños
34 Sostenedores del caño
35 Elevador del calor
36 Inspección Visibilidad. Espejos y limpiaparabrisas
37 Filtro de combustible
38 Filtro de aire
39 Condición del tanque de combustible
40 Controlar como están inflados
41 Nivel del aceite del carter del cigüeñal
42 Filtros de aceite por perdidas
43 Inspeccionar los montajes del motor
44 Lubricación de las bisagras y cerraduras de las puertas y del capo
Elaborado Por:
Servicio de Seguridad y Salud Laboral.
CSySL Inspector/Nombre/Firma/Huella.
DDP Firma Representante
del Patrono
Firma
104
Líderes de la Alimentación, C.A.
R.I.F.: J-12346572
PLANILLA DE INSPECCIÓN GENERAL DE AMBULANCIA.
Fecha: Hora: Inspector:
Nombre del dueño: C.I. Teléfono:
Área: Departamento:
Marca: Modelo: Color:
Fecha de Fabricación: Lectura del odómetro: Placa:
Nro. Característica. Si No NA Observaciones.
AMBULANCIA
1 Posee dos compartimientos para conductor y paciente con comunicación visual y auditiva entre sí
2 Extintor de incendio/ fecha de expiración vigente.
3 Las dimensiones interiores básicas para el compartimiento del paciente para ambulancias 4x4, 4x2
y tipo Van con 2.2m de longitud, 1.5m de ancho y 1.35m de alto.
4 El color principal de la ambulancia debe ser visible y de fácil identificación. Se recomienda el uso
del blanco como color principal.
5 Depósito de desechos con fundas de color rojo, paradesechos bioinfecciosos y negra para los
desechos comunes con sus tapas.
6 En todos los lados exteriores de la carrocería incluido el techo está la leyenda "AMBULANCIA"
fabricada en material reflectivo. En el ávido de la parte anterior externa de la carrocería, la palabra
"AMBULANCIA" debe tener un largo mínimo del 90% del frente del vehículo y estar escrita en
sentido inverso.
7 Tiene dispositivo de señalización óptica (barra de luces) en la parte delantera, por encima del
vidrio parabrisas y en la parte posterior que puede ser de tipo rotatorio, intermitente o
estroboscópico, visible como mínimo a 180° y de fácil observación con la luz del día.
8 Sistema de alerta acústica ajustada a lo dispuesto por laNormativa vigente.
9 Aire Acondicionado independiente de la cabina del conductor.
10 Recipiente para desechos punzocortantes
11 Tiene dos luces de delimitación laterales blancas fijas y dos luces de delimitación laterales rojas
intermitentes, ambas distribuidas simétricamente en cada costado del vehículo, de acuerdo a las
Normas vigentes.
12 Los revestimientos interiores del compartimiento del paciente, no pueden ser de elementos filosos
o cortantes, son de material lavable, con acabados no rugosos y resistentes al deterioro por agentes
desinfectantes habituales.
13
El piso de la ambulancia es antideslizante. Su unión con las paredes es hermética y se encuentra
adherido al vehículo.
14
La silla del acompañante y el auxiliador será de material lavable. Cuenta con cinturones de
seguridad y protección para la cabeza y la espalda.
Elaborado Por:
Servicio de Seguridad y Salud Laboral.
CSySL Inspector/Nombre/Firma/Huella.
DDP Firma Representante
del Patrono
Firma
105
Líderes de la Alimentación, C.A.
R.I.F.: J-12346572
PLANILLA DE INSPECCIÓN GENERAL DE AMBULANCIA.
Fecha: Hora: Inspector:
Nombre del dueño: C.I. Teléfono:
Área: Departamento:
Marca: Modelo: Color:
Fecha de Fabricación: Lectura del odómetro: Placa:
Nro. Característica. Si No NA Observaciones.
15 Herramientas mínimas necesarias: Gato y goma de repuesto en buen estado, Equipo de
señalización de emergencia para casos de averías de vehículos.
RECURSOS FÍSICOS DE APOYO EN AMBULANCIAS
16 Teléfonos celulares y equipo de radiocomunicaciones en condiciones adecuadas de
funcionamiento, compatible con los equipos y frecuencias del CDA.
17 Gabinetes y gavetas para el almacenamiento de insumos rotulados.
18 Cinturones de seguridad en todos los asientos.
EQUIPOS DE APOYO REQUERIDOS EN AMBULANCIAS
19 Desfibrilador, DEA.
20 Estetoscopio para adulto y pediátrico.
21 Termómetro.
22 Tijera de trauma.
23 Esfigmomanómetro adulto y pediátrico.
24 Collarines Cervicales, semirrígidos (en diferentes tamaños).
25 Inmovilizadores de cabeza.
26 Ambú pediátrico y para adultos.
27 Tanque de oxígeno portátil tamaño COD, con manómetro regulador.
28 Tanque de oxígeno fijo de 3mts mínimo, con manómetro, flujómetro y humidificador.
29 Camilla de transporte con un mínimo de 5 bandas de sujeción o dispositivo servicio dorso-lumbar
para tracción.
30 Tabla de trauma (tabla larga).
31 Gancho porta suero doble.
32 Férulas rígidas y flexibles.
33 Oxímetro.
34 Equipo para intubación endotraqueales (mango de laringoscopio para adultos y pediátricos con
hojas rectas y/o curvas en diferentes tamaños).
Elaborado Por:
Servicio de Seguridad y Salud Laboral.
CSySL Inspector/Nombre/Firma/Huella.
DDP Firma Representante
del Patrono
Firma
106
Líderes de la Alimentación, C.A.
R.I.F.: J-12346572
PLANILLA DE INSPECCIÓN GENERAL DE AMBULANCIA.
Fecha: Hora: Inspector:
Nombre del dueño: C.I. Teléfono:
Área: Departamento:
Marca: Modelo: Color:
Fecha de Fabricación: Lectura del odómetro: Placa:
Nro. Característica. Si No NA Observaciones.
35 Tubos endotraqueales con globo de alto volumen y baja presión, con válvula conectora y escala en
milímetros, en calibres: 6.0, 6.5, 7.0, 7.5, 8.0, 8.5 y 9.0
36 Pinzas curvas de Magill.
37 Estilete para tubos endotraqueales.
38 Monitor cardíaco de tres derivaciones con desfibrilador.
39 Glucómetro.
40 Equipo esterilizado para la atención de parto el cual debe contar con: Budinera en acero
inoxidable, dos pinzas Rochester curvas, pinzas de disección sin dientes, tijera de mayo, cinta
umbilical, perita de aspiración, sonda nasogástrica pediátrica y campo estéril.
41 Bomba de Infusión.
42 Bomba de Infusión.
43 Ventilador automático (de transporte).
44 Incubadora de transporte (Sólo en unidades que ofrezcan cuidados perinatales).
45 Aspirador fijo y portátil.
46 Apósitos y gasas estériles y no estériles (de diferentesmedidas).
INSUMOS
47 Torundas secas y con alcohol
48 Jabón quirúrgico, solución benzol y/o yodopolividona
49 Equipo personal de bioseguridad (mascarilla, gorros ybatas).
50 Vendas elásticas de diferentes tamaños
51 Telas adhesivas
52 Cánulas nasales para oxígeno, mascarillas con bolsa simples y orofaringueas.
53 Dispositivos de permeabilización de vías aéreas (Cánulas nasofaríngeas y orofaríngeas)
Elaborado Por:
Servicio de Seguridad y Salud Laboral.
CSySL Inspector/Nombre/Firma/Huella.
DDP Firma Representante
del Patrono
Firma
107
Líderes de la Alimentación, C.A.
R.I.F.: J-12346572
PLANILLA DE INSPECCIÓN GENERAL DE AMBULANCIA.
Fecha: Hora: Inspector:
Nombre del dueño: C.I. Teléfono:
Área: Departamento:
Marca: Modelo: Color:
Fecha de Fabricación: Lectura del odómetro: Placa:
Nro. Característica. Si No NA Observaciones.
54 Rasuradoras desechables para afeitar
55 Sábanas desechables
56 Cobertores desechables para las camillas
57 Contenedor desechos para material punzocortante de desechos.
58 Electrodos y parches auto adheribles para adultos y pediátricos
59 Guantes quirúrgicos estériles
60 Catéteres venosos cortos estériles para aplicación percutánea de calibres 14 y 24
61 Jeringuillas desechables de 3, 5, 10 y 20 Ml con agujas de los números del 14 al 25 y para insulina
62 Riñonera
63 Solución lubricante hidrosoluble y pasta conductiva para monitoreo electrocardiográfico
64 Aminofilina
65 Cloruro de potasio
66 Acido acetilsalicilico 300, 500mg
67 Agua destilada
68 Bicarbonato de sodio
69 N-Butil Bromuro Hioscina
70 Solución cloruro de sodio (al 0.9%)
71 Solución flucosada oral (gel jarabe o spray)
72 Solución Hartmann o Harlac
73 Electrolitos orales
74 Diclofenaco
Elaborado Por:
Servicio de Seguridad y Salud Laboral.
CSySL Inspector/Nombre/Firma/Huella.
DDP Firma Representante
del Patrono
Firma
108
Líderes de la Alimentación, C.A.
R.I.F.: J-12346572
PLANILLA DE INSPECCIÓN GENERAL DE AMBULANCIA.
Fecha: Hora: Inspector:
Nombre del dueño: C.I. Teléfono:
Área: Departamento:
Marca: Modelo: Color:
Fecha de Fabricación: Lectura del odómetro: Placa:
Nro. Característica. Si No NA Observaciones.
75 Rasuradoras desechables para afeitar
76 Sábanas desechables
77 Cobertores desechables para las camillas
78 Contenedor desechos para material punzocortante de desechos.
79 Electrodos y parches auto adheribles para adultos y pediátricos
80 Guantes quirúrgicos estériles
81 Catéteres venosos cortos estériles para aplicación percutánea de calibres 14 y 24
82 Jeringuillas desechables de 3, 5, 10 y 20 Ml con agujas de los números del 14 al 25 y para insulina
83 Riñonera
84 Solución lubricante hidrosoluble y pasta conductiva para monitoreo electrocardiográfico
85 Aminofilina
86 Cloruro de potasio
87 Acido acetilsalicilico 300, 500mg
88 Agua destilada
89 Bicarbonato de sodio
90 N-Butil Bromuro Hioscina
91 Solución cloruro de sodio (al 0.9%)
92 Solución flucosada oral (gel jarabe o spray)
93 Solución Hartmann o Harlac
94 Electrolitos orales
95 Diclofenaco
96 Difenhidramina
97 Dimenhidrinato
Elaborado Por:
Servicio de Seguridad y Salud Laboral.
CSySL Inspector/Nombre/Firma/Huella.
DDP Firma Representante
del Patrono
Firma
109
Líderes de la Alimentación, C.A.
R.I.F.: J-12346572
PLANILLA DE INSPECCIÓN GENERAL DE AMBULANCIA.
Fecha: Hora: Inspector:
Nombre del dueño: C.I. Teléfono:
Área: Departamento:
Marca: Modelo: Color:
Fecha de Fabricación: Lectura del odómetro: Placa:
Nro. Característica. Si No NA Observaciones.
98 Paracetamol
99 Amiodaroma
100 Atropina
101 Captopril
102 Dopamina
103 Epinefrina
104 Furosemida
105 Hidrocortisona
106 Lidocaína
107 Nitrato (nitroglicerina) cápsulas de 0.4 mg
108 Salbutamol o albuterol
109 Succinilcolina terbutalina
110 Gluconato de calcio
111 Sulfato de magnesio
112 Metilprednisolona
113 Relajantes Musculares (Vecuronio)
114 Verapramil
115 Procainamida
116 Oxitocina
117 Labetalol
118 Ketorolaco
Elaborado Por:
Servicio de Seguridad y Salud Laboral.
CSySL Inspector/Nombre/Firma/Huella.
DDP Firma Representante
del Patrono
Firma
110
Líderes de la Alimentación, C.A.
R.I.F.: J-12346572
PLANILLA DE INSPECCIÓN GENERAL DE AMBULANCIA.
Fecha: Hora: Inspector:
Nombre del dueño: C.I. Teléfono:
Área: Departamento:
Marca: Modelo: Color:
Fecha de Fabricación: Lectura del odómetro: Placa:
Nro. Característica. Si No NA Observaciones.
119 Paracetamol
120 Amiodaroma
121 Atropina
122 Captopril
123 Dopamina
124 Epinefrina
125 Furosemida
126 Hidrocortisona
127 Lidocaína
128 Nitrato (nitroglicerina) cápsulas de 0.4 mg
129 Salbutamol o albuterol
130 Succinilcolina terbutalina
131 Gluconato de calcio
132 Sulfato de magnesio
133 Metilprednisolona
134 Relajantes Musculares (Vecuronio)
135 Verapramil
136 Procainamida
137 Oxitocina
138 Labetalol
139 Ketorolaco
Elaborado Por:
Servicio de Seguridad y Salud Laboral.
CSySL Inspector/Nombre/Firma/Huella.
DDP Firma Representante
del Patrono
Firma
111
Líderes de la Alimentación, C.A.
R.I.F.: J-12346572
PLANILLA DE INSPECCIÓN GENERAL DE AMBULANCIA.
Fecha: Hora: Inspector:
Nombre del dueño: C.I. Teléfono:
Área: Departamento:
Marca: Modelo: Color:
Fecha de Fabricación: Lectura del odómetro: Placa:
Nro. Característica. Si No NA Observaciones.
140 Ketorolaco
141 Isoproferenol
142 Bromuro de Opratropio
143 Haloperidol
144 Flumazenil
145 Fenobarbital
146 Fenitoina
147 Esmolol
148 Ergonovina
149 Difenidol
150 Beclometasoma
151 Manitol
152 Midazolam
DOCUMENTACIÓN REQUERIDA EN LA AMBULANCIA
153 Protocolos de manejo de Pacientes
154 Manual de Procedimientos Administrativos
155 Sistema de Registro para Usuarios
156 Protocolos para Centro de Recepción de Llamadas
157 Normas de Procedimientos de Bioseguridad
Elaborado Por:
Servicio de Seguridad y Salud Laboral.
CSySL Inspector/Nombre/Firma/Huella.
DDP Firma Representante
del Patrono
Firma
112
PLANILLA V
Líderes de la Alimentación, C.A.
R.I.F.: J-12346572
PLANILLA DE INSPECCIÓN GENERALDE EQUIPOS DE PROTECCIÓN PERSONAL.
Fecha: Hora: Inspector:
Área: Departamento:
Nombre y Apellido: C.I.: Cargo:
Equipo de
Protección
Personal.
Material
Resistentea
sustancia
química.
Flexibilidad
Comodidad
Resistencia
Térmica
VidaÚtil.
Facilidadde
Limpieza
Uso
Adecuado
Observaciones
Bueno
Malo
Buena
Mala
Buena
Mala
Buena
Mala
Buena
Mala
Buena
Mala
Si No
Guantes de
carnaza
Guantes de
caucho
Mascara para
soldar
Lentes de
seguridad
Zapatos de
Seguridad
Mascarilla
Botas caña larga
Tapa boca
Gorro
Casco de
seguridad
Protector
Auditivo
Elaborado Por:
Servicio de Seguridad y Salud
Laboral.
CSySL Inspector/Nombre/Firma/Huella.
DDP Firma Representante del Patrono Firma
113
Líderes de la Alimentación, C.A.
R.I.F.: J-12346572
PLANILLA DE INSPECCIÓN GENERALDE EQUIPOS DE PROTECCIÓN PERSONAL.
Fecha: Hora: Inspector:
Área: Departamento:
Nombre y Apellido: C.I.: Cargo:
Equipo de
Protección
Personal.
Material
Resistentea
sustancia
química.
Flexibilidad
Comodidad
Resistencia
Térmica
VidaÚtil.
Facilidadde
Limpieza
Uso
Adecuado
Observaciones
Bueno
Malo
Buena
Mala
Buena
Mala
Buena
Mala
Buena
Mala
Buena
Mala
Si No
Respiradores.
Filtros.
Arnés de
Seguridad
Ropa Personal
Uniforme
Chaqueta
Bata
Braga
Delantal
Otros
Elaborado Por:
Servicio de Seguridad y Salud
Laboral.
CSySL Inspector/Nombre/Firma/Huella.
DDP Firma Representante del Patrono Firma
114
Líderes de la Alimentación, C.A.
R.I.F.: J-12346572
PLANILLA DE INSPECCIÓN DE ACTITUDES IMPROPIAS Y CAPACITACIÓN.
Fecha: Hora: Inspector:
Area: Departamento:
Nro. Característica. Si No NA Observaciones.
1 Saltar desde partes elevadas.
2 Trepar en equipos.
3 Lanzamiento de piezas o materiales.
4 Ingreso a zonas confinadas sin permiso.
5 Velocidad excesiva de vehículos.
6 Levantamiento impropio.
7 Correr en pasillos o escaleras.
8 Fumar en zonas de peligro.
9 Bromas en el trabajo.
10 Quitar los resguardos en las máquinas.
11 Mantenimiento maquinaria en movimiento.
12 Procedimientos inadecuados.
13 Incumplimiento normas de seguridad.
14 No uso de Elementos de Protección Personal.
15 Inducción en Seguridad.
16 Charlas de cinco minutos.
17 Manuales de operación.
18 Brigadas de emergencia.
Elaborado Por:
Servicio de Seguridad y Salud
Laboral.
CSySL Inspector/Nombre/Firma/Huella.
DDP Firma Representante del Patrono Firma
115
PLANILLA VI
De acuerdo a lo establecido en la Norma COVENIN 3478:99, Socorrismo en las Empresas Y LO APROBADO POR EL Inpsasel,
sobre los materiales que debe incluir el Botiquín de Primeros Auxilios, se procede a verificar su cumplimiento.
PLANILLA DE INSPECCIÓN GENERAL DEL BOTIQUÍN DE PRIMEROS AUXILIOS.
Fecha: Hora: Inspector:
Area: Departamento:
Material Cantidad Mínima. Cantidad
Presente.
Cantidad
Faltante.
Fecha de
Vencimiento
Apto para su
uso.
Observaciones.
Si No
Algodón 1 paquete
Gasas de rollo (Venda de gasa) 2 paquetes
Gasas estériles (4x4)cm. 20 unidades
Curas para ojos 2 unidades
Adhesivo 1 rollo
Curitas 50 unidades
Vendas elásticas (6 cm.) 2 unidades
Vendas elásticas (8 cm.) 2 unidades
Vendas elásticas (12 cm.) 2 unidades
Apósitos estériles (5x9)cm. 4 unidades
Espátulas (Baja lenguas). 10 unidades
Aplicadores de Algodón (Hisopos). 50 unidades
Vendas triangulares (90x90x140)
cm.
4 unidades
Tijeras (Punta roma) 1 unidad
Jabón azul o neutro 1 unidad
Termómetro oral 1 unidad
Copa para lavado ocular 1 unidad
Antinflamatorio de uso externo 1 unidad
Alcohol 1 unidad
Agua Oxigenada 1 unidad
Guantes desechables 1 par
Elaborado Por:
Servicio de Seguridad y Salud
Laboral.
CSySL Inspector/Nombre/Firma/Huella.
DDP Firma Representante del Patrono Firma
116
PLANILLA DE INSPECCIÓN GENERAL DEL BOTIQUÍN DE PRIMEROS AUXILIOS.
Fecha: Hora: Inspector:
Area: Departamento:
Material Cantidad Mínima. Cantidad
Presente.
Cantidad
Faltante.
Fecha de
Vencimiento
Apto para su
uso.
Observaciones.
Si No
Acetaminofén (No de debe tener ningún
otro tipo de medicamento).
Alcohol Isopropílico.
Agua Oxigenada.
Solución de Betadine.
Gasas Estériles.
Vendas elásticas.
Curitas.
Adhesivo (Corriente y antialérgico).
Guantes Estériles 7, 7/1, 8 (2 para de cada
uno).
Fricsol o Deicorub tópico,
esfingonanometro y estetoscopio, de
carácter opcional
Elaborado Por:
Servicio de Seguridad y Salud
Laboral.
CSySL Inspector/Nombre/Firma/Huella.
DDP Firma Representante del Patrono Firma
117
PLANILLA VII
CONTROL ANUAL DE INSPECCIONES. Año:______________
Mes
Ene. Feb. Mar. Abr. May. Jun. Jul. Ago. Sep. Oct. Nov. Dic.
Inspecciones
1.- Inspecciones de Condiciones del Medio Ambiente
de Trabajo.(Frecuencia = 6Meses).
1.1.- Inspección general de condiciones del medio ambiente de
trabajo.
1.2.- Inspección Técnica Oficinas.
1.3.- Inspección Técnica Riesgo Eléctrico.
1.4.- Inspección Técnica Ergonomía.
1.5.- Inspección de Servicios.
1.6.- Inspección General de Orden y Aseo.
2.-Inspección de Maquinas, Equipos y Herramientas.
(Frecuencia = 3Meses).
2.1.- Inspección General de Maquinaria, Equipos y
Herramientas.
2.2.- Inspección Técnica de Maquinaria, Equipos y
Herramientas.
2.3.- Inspección de la Unidad de Transporte.
2.4.- Inspección de Ambulancia.
3.-Inspección de Condiciones Laborales - Trabajador.
(Frecuencia = Mensual)
3.1.- Inspección General de Equipos de Protección Personal.
3.2.- Inspección de Actitudes Impropias y Capacitación.
4.- Inspección de Medidas de Emergencia.(Frecuencia
= Mensual).
4.1.- Inspección General de Extintores.
4.2.- Inspección General del Botiquín de Primeros Auxilios.
Elaborado Por:
Servicio de Seguridad y Salud
Laboral.
CSySL Inspector/Nombre/Firma/Huella.
DDP Firma Representante del Patrono Firma
118
PLANILLA VIII
PLANILLA PARA EL DISEÑO DEL PLAN DE ACCIÓN
INFORME POST- INSPECCIÓN Fecha: Hora:
Contenido:
Términos a utilizar:
Cambiar Corregir Verificar Reparar Limpiar Otras
CA CO VE RE LI OT
Descripción de las Fallas: TrabajadoresExpuestos Termino Acción a Tomar Responsable de la Acción
Elaborado Por:
Servicio de Seguridad y Salud
Laboral.
CSySL Inspector/Nombre/Firma/Huella.
DDP Firma Representante del Patrono Firma
119
PLANILLA IX
CONTROL Y SEGUIMIENTO DE RIESGOS
Contenido:
Términos a utilizar:
Cambiar Corregir Verificar Reparar Limpiar Otras
CA CO VE RE LI OT
Fallas Termino Re-inspecciones (Mensual)
1era: fecha 2da: fecha
Elaborado Por:
Servicio de Seguridad y
Salud Laboral.
CSySL Inspector/Nombre/Firma/Huella.
DDP Firma Representante del
Patrono
Firma

Plan de inspeccion cap. iii listo.

  • 1.
    PLAN DE INSPECCIÓN Objetivos Detectar condiciones de riesgo existentes, que puedan generar accidentes a personas, daños a los equipos e instalaciones y/o paros prolongados.  Realizar un cronograma de inspección para cada una de las actividades que se organicen en el proceso de trabajo y que estas sean llevadas a cabo.  Presentar los instrumentos a utilizar para la inspección de los medios y ambientes de trabajo que permitan detectar las condiciones que pudiesen originar daños a la salud de los trabajadores y trabajadoras.  Establecer acciones preventivas y correctivas que permitan garantizar una completa operatividad, en las mejores condiciones de seguridad.  Crear los mecanismos de control para la verificación de cumplimiento de las decisiones adoptadas en el Comité de Seguridad y Salud en el Trabajo de acuerdo a los resultados de las inspecciones. Metas y Alcance  Metas: Disminuir y/o eliminar condiciones inseguras en el área de trabajo, así como también evitar actos inseguros por parte de las trabajadoras y trabajadores.  Alcance: El presente plan de inspecciones es de aplicación para todos los aspectos concernientes a: servicios de seguridad, medio ambiente de trabajo y trabajadoras y trabajadores de la empresa. Frecuencia de Ejecución La frecuencia de las inspecciones depende del tipo, realizando estas sin previo aviso para determinar condiciones insatisfactorias del ambiente e incumplimiento de normas, a tal efecto se realizarán tres tipos de inspecciones:
  • 2.
     Inspecciones periódicas:Estas serán programadas a intervalos regulares, con el objeto de revisar sistemáticamente las áreas, equipos o estructuras y verificar sus condiciones generales.  Inspecciones intermitentes: Se efectuarán sin previo aviso, con la finalidad de detectar el estado de las condiciones y medio ambiente de trabajo, el cumplimiento continuo de regla, normas y procedimientos exigidos por el órgano de seguridad y salud laboral de la organización de acuerdo a las actividades propias de cada área.  Inspecciones especiales:Diseñadas para detección de fallas en equipos, vehículos, maquinarias e instalaciones propiedad de la empresa que pudieran causar accidentes o cuya función primordial es de seguridad, a fin de establecer programas de atención preventiva. Personal involucrado y responsabilidades  Trabajadoras y Trabajadores: Responsables de comunicar al Comité de Seguridad y Salud en el Trabajo las condiciones que considere peligrosas de acuerdo a sus conocimientos y experiencia. Velar y mantener el buen estado de equipos y servicio.  Servicio de Seguridad y SaludLaboral: Responsable de diseñar el plan de inspección en materia de seguridad y asesorar al Comité de Seguridad y Salud en el Trabajo para su aplicación y análisis.  Comité de Seguridad y Salud Laboral: Responsable de la aplicación de las inspecciones y discutir las observaciones encontradas para establecer el plan de acción y corrección de fallas.  Mantenimiento: Responsable de efectuar las inspecciones programadas, realizar las correcciones o reparaciones solicitadas, tramitar o contratar aquellas reparaciones que no estén en capacidad de atender en el tiempo pre-establecido. Procedimiento de ejecución de actividades previstas Las inspecciones se realizarán mediante observación directa de las áreas o equipos y/o herramientas para identificar los peligros existentes y determinar con un criterio objetivo
  • 3.
    las acciones arealizar para corregirlos o controlarlos y de esta manera brindar condiciones seguras y saludables a las trabajadoras y trabajadores. Estas observaciones deben ser discutidas en el Comité de Seguridad y Salud en el Trabajo y posteriormente se elaborará un informe dirigido a la directiva de la empresa indicando las medidas a aplicar.
  • 4.
    Flujograma del Procedimientode Inspección. Inicio Planear Inspección Realizar Visita de Inspección. Aplicación de Inspección Formato de Inspección. ¿Requiere correcciones? Evaluar Resultados de la Inspección No ¿Requiere de un plan de Acción? Presentación de Informe a la Gerencia General No Implementar procedimiento de acciones correctivas, preventivas y de mejora Si Formato de acciones correctivas, preventivas y de mejora. Generar Plan de Acción Discusión en el Comité de Seguridad y Salud en el Trabajo. Si Presentación de Informe a la Gerencia General Verificar la eficacia del Plan de Acción. Fin del Proceso
  • 5.
    Plan de inspeccionesde Seguridad y Salud en el Trabajo El mantenimiento de las condiciones seguras de trabajo requiere de un seguimiento constante que permita verificar el cumplimiento de las normas y procedimientos seguros por parte de cada uno de los integrantes de la empresa. Una inspección es un examen minucioso que se hace a intervalos de tiempo regulares o irregulares con el fin de determinar las condiciones de operatividad de dispositivos e instalaciones y el cumplimiento de reglas, normas y procedimientos seguros de trabajo. El numeral segundo del artículo 48 de la Ley Orgánica de Prevención, Condiciones y Medio Ambiente de Trabajo confiere al Comité de Seguridad y Salud Laboral la facultad de: “Vigilar las condiciones de seguridad y salud en el trabajo y conocer directamente la situación relativa a la prevención de accidentes de trabajo y enfermedades ocupacionales y la promoción de la seguridad y la salud…”. A continuación se presentan los aspectos a considerar (según Norma COVENIN 2266-88) para la realización de la inspección de las condiciones de seguridad y salud en el trabajo, dividido en los siguientes aspectos:  Organizaciones internas de prevención.  Trabajador.  Medio ambiente de trabajo.  Medios de trabajo.
  • 6.
    Organigrama de Inspecciónde Seguridad y Saluden el Trabajo. Fuente: Norma COVENIN 2266:88. Inspección de Higiene y Seguridad Industrial Organizaciones Internas de Prevención. Trabajador Medio Ambiente de Trabajo Medios de Trabajo Servicio de Seguridad y Salud Laboral Comité de Seguridad y Salud Laboral Servicio Medico Laborales Brigada de Emergencia Inducción, Capacitación y Educación. Equipo de Protección Personal Ropa de Trabajo Factores Psicosociales. Actitudes Impropias Local Dotaciones Atmósfera de Trabajo Ergonomía Útiles de Trabajo Materia Prima, Productos intermedio y finales
  • 7.
    86 Las inspecciones quedeben llevarse a cabo en la empresa , serán desarrolladas de acuerdo al cronograma de inspecciones diseñado tomándose en cuenta la necesidad de control de riesgos en las diversas áreas y equipos que posee la empresa: A.- Condiciones y medio ambiente de trabajo. Estas inspecciones se realizan semestral (6 meses), empleando el formato “Condiciones y medio ambiente de trabajo (PLANILLA I)”, en el cual se evaluarán:  Local Áreas a inspeccionar: Área administrativa. Área de producción. Área de empaque. Área de almacén.  Dotaciones de las instalaciones Equipos de Prevención y Control de Incendios: Esta inspección se realizara cada seis (6) meses, empleando el formato “Prevención y control de incendios (PLANILLA II)”, con el objeto de verificar el buen funcionamiento del sistema. En el formato se evaluarán los siguientes aspectos: Extintores: El Comité y el Supervisor de Seguridad y Salud en el Trabajo, realizaran esta inspección para verificar si los extintores están ubicados de acuerdo a lo establecido, así mismo se verifica el tiempo de recarga y fecha de vencimiento y las condiciones operativas de los mismos según lo establece la Norma COVENIN 1213-1998. Esta inspección se realizará trimestralmente. En caso de que un extintor no esté apto para su uso, debe ser retirado y solicitar la recarga ó sustitución inmediata del mismo. B.- Medios de trabajo. Esta inspección se realiza cada dos (2) meses, empleando el formato “Inspección general de máquinas, equipos y herramientas (PLANILLA III y IV)”, en el cual se evaluarán:
  • 8.
    87  Maquinarias, equiposy herramientas CAVANNA 07/80 DEPOSITADORA (GORRERI) AMASADORA PEQUEÑA (JET-150) CAVA CUARTO TECNO-PACK 090 N-1 BATIDORA (GEOMIXER) BOMBA GLOBULAR EMPACADORA SIMIONATO (LOGIC) TECNO-PACK 090 N-2 ELEVADOR (GEOMIXER) TURBO EMULSOR EXTRACTOR DE TECHO REBANADORA DE PANQUE ELEVADOR (TONELLI) COMAS DLV 620 N.1 INYECTOR DE AIRE SELLADORA DE BOLSA BATIDORA (TONELLI) COMAS DRV 600 N.3 CORTINA DE AIRE CORTADORA DE PASTEL BATIDORA CENTRIFUGA (TONELLI) HORNO (SIROCO) EMBALADORA 3M ROTATIVA (RABANETI) AMASADORA GRANDE (DIPAN) QUEBRADORA DE HUEVOS EXTRACTOR SALA DE ENFRIAMIENTO  Vehículo de la empresa Se debe inspeccionar el vehículo de la empresa y los montacargas con la finalidad de comprobar el buen estado y funcionamiento en que se encuentran (PLANILLA IV). C.-Trabajador.  Equipos de Protección Personal y Ropa de trabajo: Se debe inspeccionar cada semana (1) a todos los trabajadores en sus puestos de trabajo (PLANILLA V) para conocer el uso de equipos de protección y cumplimientos de normas, si se encuentran en buen estado, si se les realiza el mantenimiento respectivo, si se les está dando el uso adecuado.Norma COVENIN 2237-1999. Primeros auxilios. El Comité y el Supervisor Seguridad y Salud laboral, mediante el empleo del formato “Primeros auxilios (PLANILLA VI)”, evalúan los siguientes aspectos:  Botiquín de primeros auxilios: Esta inspección se realiza cada mes, con el objeto de verificar que en el botiquín se encuentren como mínimo los siguientes medicamentos o utensilios médicos.
  • 9.
    88 Contenido del Botiquínde Primeros Auxilios. (COVENIN 3478:99). Nota: El botiquín de primeros auxilios no debe contener medicamentos para administración oral o parental (uso interno). Descripción Cantidad Algodón 1 paquete Gasas de rollo (Venda de gasa) 2 paquetes Gasas estériles (4x4)cm. 20 unidades Curas para ojos 2 unidades Adhesivo 1 rollo Curitas 50 unidades Vendas elásticas (6 cm.) 2 unidades Vendas elásticas (8 cm.) 2 unidades Vendas elásticas (12 cm.) 2 unidades Apósitos estériles (5x9)cm. 4 unidades Espátulas (Baja lenguas). 10 unidades Aplicadores de Algodón (Hisopos). 50 unidades Vendas triangulares (90x90x140) cm. 4 unidades Tijeras (Punta roma) 1 unidad Jabón azul o neutro 1 unidad Termómetro oral 1 unidad Copa para lavado ocular 1 unidad Antinflamatorio de uso externo 1 unidad Alcohol 1 unidad Agua Oxigenada 1 unidad Guantes desechables 1 par
  • 10.
    89 Contenido del Botiquínde Primeros Auxilios. (INPSASEL). Descripción. Acetaminofén (No de debe tener ningún otro tipo de medicamento). Alcohol Isopropílico. Agua Oxigenada. Solución de Betadine. Gasas Estériles. Vendas elásticas. Curitas. Adhesivo (Corriente y antialérgico). Guantes Estériles 7, 7/1, 8 (2 para de cada uno). Fricsol o Deicorub tópico, esfingonanometro y estetoscopio, de carácter opcional  Equipos en caso de emergencia: Esta inspección se realiza con el objeto de verificar el buen funcionamiento de los equipos en caso de emergencia, la inspección se realizara cada seis (6) meses.Equipos a inspeccionar: Descripción de Equipos. Tensiómetro con estetoscopio. Camilla de rescate. Camilla de Madera. Equipo R.C.P. Botiquín de Primeros Auxilios. Collarines. Termómetro digital. Chaleco Inmovilizador Tabla de Inmovilización Espinal. Casco Arnés. Equipo de Protección Respiratoria Equipos básicos de atención de quemados. Lentes
  • 11.
    90 Formularios e instrumentosdiseñados Cronograma de Inspecciones. Elemento a Inspeccionar Cod. Área Frecuencia Responsable CondicionesdelMedioAmbiente deTrabajo. Inspección general de condiciones del medio ambiente de trabajo. I-1 Todas. 6 Meses. Comité de Seguridad y Salud Laboral y Asesor Técnico. Inspección Técnica Oficinas. I-2 Inspección Técnica Riesgo Eléctrico. I-3 Inspección Técnica Ergonomía. I-3 Inspección de Servicios. I-4 Inspección General de Orden y Aseo. I-5 Maquinas,Equiposy Herramientas Inspección General de Maquinaria, Equipos y Herramientas. I-6 Todas. 3 Meses. Comité de Seguridad y Salud Laboral y Asesor Técnico. Inspección Técnica de Maquinaria, Equipos y Herramientas. I-7 Inspección de la Unidad de Transporte. I-8 Inspección de Ambulancia. I-9 Condiciones Laborales- Trabajador. Inspección General de Equipos de Protección Personal. I-10 Todas. Semanal. Comité de Seguridad y Salud Laboral y Asesor Técnico. Inspección de Actitudes Impropias y Capacitación. I-11 Medidasde Emergencia Inspección General de Extintores. I-12 Todas. Mensual. Comité de Seguridad y Salud Laboral y Asesor Técnico. Inspección General del Botiquín de Primeros Auxilios. I-13
  • 12.
    91 FORMATOS DE INSPECCIÓN. PLANILLAI. Líderes de la Alimentación, C.A. R.I.F.: J-12346572 PLANILLA DE INSPECCIÓN GENERALDE CONDICIONES DEL MEDIO AMBIENTE DE TRABAJO Fecha: Hora: Inspector: Área: Departamento: Términos a utilizar N CO F V R L C NC Normal Corregir Faltante Verificar Reparar Limpiar Cambiar No Corresponde Valoración del riesgo. 1 Bajo 2 Medio 3 Alto 4 Muy Alto A Instalaciones Locativas Termino. Valoración del Riesgo. Plan de Acción. Observación. A.1 Orden y Aseo Pasillos Escaleras Tapetes Paredes Duchas Baños Vestidores Patios Lugares de estacionamiento. Estantes. Estado del piso. Estado y respeto de las demarcaciones. Condiciones de almacenamiento y apilamiento de materiales en proceso o procesados. Condiciones de iluminación. Condiciones de ruido. Condiciones de ventilación. Condiciones radiaciones ionizantes Condiciones radiaciones no ionizantes Orden y limpieza de los puestos de trabajo. Estado de conexiones eléctricas, tomas y cajas. Elaborado Por: Servicio de Seguridad y Salud Laboral. CSySL Inspector/Nombre/Firma/Huella. DDP Firma Representante del Patrono Firma
  • 13.
    92 Líderes de laAlimentación, C.A. R.I.F.: J-12346572 PLANILLA DE INSPECCIÓN GENERALDE CONDICIONES DEL MEDIO AMBIENTE DE TRABAJO A Instalaciones Locativas Termino. Valoración del Riesgo. Plan de Acción. Observación. A.2 Estado de las Instalaciones Condiciones de cerchas. Techos Paredes Ventanas Puertas Condiciones de Recipientes Estado de escaleras de edificación. Señalización y demarcación. Condiciones de barandas o pasamanos. Espacios inadecuados. Estado de pasillos y corredores. Transito libre (despejados). Tuberías Transformadores eléctricos B Emergencias Enfermería Botiquines Brigadas de emergencia. Ficha toxicológica. Camillas Salidas - Escaleras – Señales. Alarmas Duchas de emergencia. Estado plantas eléctricas Procedimientos y Planes de emergencias. C Protección de Incendios Equipos Extinción “extintor”. Tomas de Agua – Mangueras – Válvulas. Almacenamiento materiales inflamables. Conexiones eléctricas. Brigadas contra incendio. Alarmas Elaborado Por: Servicio de Seguridad y Salud Laboral. CSySL Inspector/Nombre/Firma/Huella. DDP Firma Representante del Patrono Firma
  • 14.
    93 Líderes de laAlimentación, C.A. R.I.F.: J-12346572 PLANILLA DE INSPECCIÓN GENERALDE CONDICIONES DEL MEDIO AMBIENTE DE TRABAJO D Ambiental Termino. Valoración del Riesgo. Plan de Acción. Observación. Ductos de alcantarillado Residuos sólidos - Tratamiento de basuras Residuos líquidos Emisiones - chimeneas Planta de tratamiento de agua residual Manejo de Agua potable Elaborado Por: Servicio de Seguridad y Salud Laboral. CSySL Inspector/Nombre/Firma/Huella. DDP Firma Representante del Patrono Firma
  • 15.
    94 Líderes de laAlimentación, C.A. R.I.F.: J-12346572 PLANILLA DE INSPECCIÓN TÉCNICA OFICINAS. Fecha: Hora: Inspector: Área: Departamento: Característica. Si No NA Observaciones. ILUMINACIÓN Uso de persianas o cortinas para controlar la cantidad de luz. Suficiente número de luminarias. Luminarias ubicadas perpendicularmente respecto al plano de trabajo. Luminarias limpias y en buen estado. Superficies antirreflectoras. ERGONÓMICO Silla Altura graduable. Los antebrazos quedan paralelos al suelo y las muñecas no se doblan. Zona lumbar cómodamente apoyada. Los pies quedan de forma plana sobre el suelo (con o sin reposapiés). Computador Pantalla vertical que no refleja puntos de luz. Monitor a distancia entre 60 y 80 cm. La línea superior de la pantalla no excede la altura de los ojos. Pantalla en dirección paralela al plano en que se encuentran las ventanas para evitar reflejos. ELÉCTRICOS Entubados y protegidos. Aislados. Toma corrientes sin sobrecarga. Extensiones eléctricas sin uniones aisladas. Enchufes en buen estado. INSTALACIONES LOCATIVAS Pisos. En buen estado. Antideslizantes, sin materiales corto punzantes. Ventanas. En buen estado. Bien asegurados Techos. En buen estado. Bien asegurados Elaborado Por: Servicio de Seguridad y Salud Laboral. CSySL Inspector/Nombre/Firma/Huella. DDP Firma Representante del Patrono Firma
  • 16.
    95 Líderes de laAlimentación, C.A. R.I.F.: J-12346572 PLANILLA DE INSPECCIÓN TÉCNICA OFICINAS. Fecha: Hora: Inspector: Área: Departamento: Característica. Si No NA Observaciones. INSTALACIONESLOCATIVAS Escaleras. De 60 cm de ancho o más. Huella de 30 cm de profundidad o más. Angulo de inclinación superior a 30°. En buen estado (peldaños, huellas y barandas). Con pasamanos Piso antideslizante Espacios de trabajo Suficiente para movilización de personas, objetos y materiales. Vías de circulación libres, demarcadas, limpias y ordenadas. Cajones de archivadores y puertas de armarios se encuentran cerrados. Condiciones de higiene y limpieza de los puestos de trabajo controladas. Señalización y Demarcación. Sin o deficiente Inapropiada para el tipo de procesos, herramientas o estructuras... Elaborado Por: Servicio de Seguridad y Salud Laboral. CSySL Inspector/Nombre/Firma/Huella. DDP Firma Representante del Patrono Firma
  • 17.
    96 Líderes de laAlimentación, C.A. R.I.F.: J-12346572 PLANILLA DE INSPECCIÓN TÉCNICA RIESGO ELÉCTRICO. Fecha: Hora: Inspector: Área: Departamento: Característica. Si No NA Observaciones. RIESGOELÉCTRICO Cables eléctricos. Sin entubar o desprotegidos. Improvisado sin aislar. Energizado con puntas descubiertas. Extensiones eléctricas. Con uniones improvisadas sin aislar. Con tramos pelados. Con empalmes de cables de distinto calibre. Enchufes. Defectuosos (cables pelados, sueltos, corroídos) Improvisado sin aislar Motores. Recalentados Cables defectuosos. Sin carcazas de protección para intemperie. Cerca a humedades. Otros. Calderas y Recipientes a presión. Carencia de dispositivos de seguridad (válvulas de alivio, manómetro). Defectuosos (manómetros con agujas pegadas, números y marcas borrosas.) Sin desfogues. Con drenajes sucios y desprotegidos. Otros. Elaborado Por: Servicio de Seguridad y Salud Laboral. CSySL Inspector/Nombre/Firma/Huella. DDP Firma Representante del Patrono Firma
  • 18.
    97 Líderes de laAlimentación, C.A. R.I.F.: J-12346572 PLANILLA DE INSPECCIÓN TÉCNICA ERGONOMÍA. Fecha: Hora: Inspector: Área: Departamento: Característica. Si No NA Observaciones. ERGONÓMICO Altura de planos de trabajo Que exigen flexión del tronco , postura estática de pie, postura estática de sentado, brazos extendidos) Silla. Sin espaldar completo y con inclinación inadecuada de acuerdo a la actividad. Con profundidad inadecuada. Sin altura graduable. Borde de asiento sin abultamiento. Otros. Peso y tamaño de los objetos Que sobrepasan los límites permisibles según la edad y contextura física. Que generan Sobreesfuerzo durante el levantamiento y transporte. in ayudas mecánicas para la manipulación y transporte (sobre esfuerzos con flexiones e hiperextensiones de la columna) Otros Pantallas de visualización Sin filtro antirreflejo. Inadecuadamente ubicado respecto al campo visual del trabajador. Otros. Elaborado Por: Servicio de Seguridad y Salud Laboral. CSySL Inspector/Nombre/Firma/Huella. DDP Firma Representante del Patrono Firma
  • 19.
    98 Líderes de laAlimentación, C.A. R.I.F.: J-12346572 PLANILLA DE INSPECCIÓN DE SERVICIOS. Fecha: Hora: Inspector: Área: Departamento: Característica. Si No NA Observaciones. SANITARIOS Servicio. Artefactos sanitarios de material impermeable, inoxidable, acabado liso que facilita la limpieza. Pisos de material impermeable (baldosín de porcelana) con desagües en proporción de 1 por cada 15 m2 . Paredes y cielo rasos en acabados con pinturas lavables. Ventanas para ventilación forzada. Inodoros. Un inodoro, un lavamanos, un orinal y una ducha por cada 15 trabajadores, separados por sexos. Tabiques de separación de los compartimientos con altura mínimo de 1,80 m. Distancia entre el piso y el comienzo del tabique min. 20 cm para facilitar la limpieza Papel higiénico y recipientes para las basuras en cada inodoro. Paredes hasta una altura de 1,20 m, de material impermeable, con acabados que faciliten la limpieza. Lavamanos. Lavamanos colectivos con un grifo cada 60 cm. Toallas de papel y recipientes para la basura. Jabón Antibacterial. LOCKER Individuales Aberturas de ventilación en parte superior e inferior de las puertas. Ventilación suficiente en cuartos para cambio de ropas. Otros. COMEDOR Ubicados fuera del lugar de trabajo, separados de focos insalubres o molestos. Pisos, paredes y techos lisos y de fácil limpieza. Iluminación, ventilación y temperatura adecuada. Gases, humos y vapores producidos son extraídos por ventilación local, con suministro de aire de remplazo en el lugar donde se instale el sistema de ventilación. Local limpio, residuos de alimentos depositados en recipiente cerrado. Alimentos que se descomponen a temperatura ambiente conservados en neveras o congeladores. Agua potable para el cocimiento de las comidas y para el lavado de utensilios de cocina. Elaborado Por: Servicio de Seguridad y Salud Laboral. CSySL Inspector/Nombre/Firma/Huella. DDP Firma Representante del Patrono Firma
  • 20.
    99 Líderes de laAlimentación, C.A. R.I.F.: J-12346572 PLANILLA DE INSPECCIÓN GENERAL DE ORDEN Y ASEO EN EL ÁREA. Fecha: Hora: Inspector: Área: Departamento: Nro. Característica. Si No NA Observaciones. 1 Los productos están bien apilados y ordenados en forma adecuada 2 Se tiene un programa de reciclaje y protección del medio ambiente 3 Realizan reuniones de seguridad para analizar los Accidentes e incidentes 4 Los sitios para el almacenamiento de basuras esta ordenado 5 Los resguardos que hay en la maquinaria están debidamente empotrados 6 Los recipientes donde se recolecta la basura son adecuados en tamaño y número 7 Los pisos tienen superficies seguras y adecuadas para el trabajo 8 Los pisos están limpios, secos, sin desperdicios. 9 Los pisos están libres de obstáculos. 10 Los pasillos, entrada a almacén y plantas de producción están libres de obstrucción 11 Los pasillos y áreas de trabajo están debidamente señalizados y demarcados 12 Los pasillos son seguros y libres de obstrucciones 13 Los extintores están debidamente señalizados, y libre de obstrucciones 14 Los equipos se encuentran limpios y libres de materiales innecesarios o colgantes 15 Los baños están debidamente dotados 16 Las paredes y ventanas están razonablemente limpias para trabajar en el lugar 17 Las máquinas y equipos están debidamente protegidos 18 Las herramientas están limpias y libres de suciedad 19 Las áreas de almacenamiento están señalizadas 20 Las áreas de almacenamiento están demarcadas 21 La distancia entre el techo y el ultimo arrume es la recomendada 22 Hay sistemas de control para los riesgos de origen físico y químico 23 Hay baños suficientes y aseados 24 Existen vías de circulación están demarcadas 25 Existen normas de seguridad en el lugar y se están aplicando. 26 Existen las hojas de seguridad de los productos químicos. (están todas) 27 Existe una política clara de inventarios. El sistema de inventarios aplicado es eficiente 28 El sistema de iluminación, ventilación en el lugar es mantenido en forma eficiente 29 El personal utiliza los elementos de protección personal y están en buen estado Elaborado Por: Servicio de Seguridad y Salud Laboral. CSySL Inspector/Nombre/Firma/Huella. DDP Firma Representante del Patrono Firma
  • 21.
    100 PLANILLA II. Líderes dela Alimentación, C.A. R.I.F.: J-12346572 PLANILLA DE INSPECCIÓN GENERAL DE EXTINTORES. Fecha: Hora: Inspector: Área: Departamento: # Nº De extintor Tipo de extintor Clase agente extintor Capacid. Fecha de recarga Ubicación Condiciones del extintor Act. Prox. Presión Sello Gar/tía Mano- Metro Recipiente Manija Manguera Pintura Señalizac. Altura pared B M S N B M B M B M B M S N S N S N 1 2 3 4 5 6 7 8 9 10 11 12 13 No Resumen estado de extintores y/o gabinetes contra incendios Acciones a seguir Responsable Trabajo Fecha Inicio Culminación Elaborado Por: Servicio de Seguridad y Salud Laboral. CSySL Inspector/Nombre/Firma/Huella. DDP Firma Representante del Patrono Firma Terminología: B: BIEN S: SI M: MAL N:NO. ANOTAR OBSERVACIONES ADICIONALES AL REVERSO DE LA HOJA
  • 22.
    96 PLANILLA III Líderes dela Alimentación, C.A. R.I.F.: J-12346572 PLANILLA DE INSPECCIÓN GENERAL DE MAQUINARIA, EQUIPOS Y HERRAMIENTAS. Fecha: Hora: Inspector: Área: Departamento: Términos a utilizar N CO F V R L C NC Normal Corregir Faltante Verificar Reparar Limpiar Cambiar No Corresponde Valoración del riesgo. 1 Bajo 2 Medio 3 Alto 4 Muy Alto A Maquinaria y Equipo Termino. Valoración del Riesgo. Plan de Acción. Observación. Resguardos en los puntos de operación. Correas – engranajes – poleas - ejes. Aceitado - limpieza – ajuste. Escape de aceite. Instalaciones eléctricas. Conexión a tierra. Dispositivo de bloqueo central. Mantenimiento de maquinas y equipos. Sistema hidráulico. Sistema neumático. Sistema mecánico. Tableros de control. Bloqueos y frenos. Parada de emergencia. Pito de reserva. Alarma de arranque. Sensores y testigos. Información – señalización Estado general. Otros. Elaborado Por: Servicio de Seguridad y Salud Laboral. CSySL Inspector/Nombre/Firma/Huella. DDP Firma Representante del Patrono Firma
  • 23.
    97 Líderes de laAlimentación, C.A. R.I.F.: J-12346572 PLANILLA DE INSPECCIÓN GENERAL DE MAQUINARIA, EQUIPOS Y HERRAMIENTAS. B Herramientas Termino. Valoración del Riesgo. Plan de Acción. Observación. Estado de las herramientas con fuente de energía. Estado de las herramientas manuales. Condiciones de almacenamiento de herramientas. Uso y transporte de herramientas. C Equipo – Manejo de materiales Carretilla Manual. Transportadores. Cables – sogas – cadenas. Montacargas. Gatos Hidráulicos D Equipos a Presión Equipos a vapor. Compresores. Mangueras y cilindros de gas. Elaborado Por: Servicio de Seguridad y Salud Laboral. CSySL Inspector/Nombre/Firma/Huella. DDP Firma Representante del Patrono Firma
  • 24.
    98 Líderes de laAlimentación, C.A. R.I.F.: J-12346572 PLANILLA DE INSPECCIÓN TÉCNICADE MAQUINARIA, EQUIPOS Y HERRAMIENTAS. Fecha: Hora: Inspector: Área: Departamento: Maq./Eq./Herr.: Tipo de Inspección: Modelo: Marca: Serial: Nro. Característica. Si No NA Observaciones. 1 Las máquinas poseen dispositivos que permitan pararlasinstantáneamente y de forma tal que resulte imposible todo accionamiento accidental. 2 Las guardas suministran protección efectiva y previenen todo acceso a la zona de peligro. 3 Los órganos móviles de las máquinas, motores, transmisiones, las piezas salientes y cualquier otro elemento o dispositivo mecánico que presente peligro para los trabajadores esta provisto de guardas y/o dispositivos de seguridad. 4 Las guardas no interfieren con el funcionamiento de la máquina, ni ocasionan un riesgo para el personal. 5 Nunca se trabaja la máquina sin protección 6 Los engranajes de las maquinas que ofrecen peligro, están protegidos de tal forma que sin necesidad de levantarlas, se permite el engrasado. 7 Las guardas solo se retiran para arreglar o reparar dichos resguardos, accesorios o dispositivos. 8 La limpieza y engrasado de las máquinas, motores, transmisiones, lo realiza personal entrenado 9 El mantenimiento de las maquinas se realiza cuando se encuentran en reposo y bajo la acción del dispositivo de seguridad contra arranques accidentales. 10 Los trabajadores usan prendas de vestir ajustadas, sin partes sueltas o flojas y las mujeres en caso necesario utilizan cofia para recogerse el cabello. 11 Se prohíbe el uso de anillos, relojes, cadenas y demás prendas que puedan facilitar el atrapamiento del trabajador por parte de la maquina. Elaborado Por: Servicio de Seguridad y Salud Laboral. CSySL Inspector/Nombre/Firma/Huella. DDP Firma Representante del Patrono Firma
  • 25.
    99 Líderes de laAlimentación, C.A. R.I.F.: J-12346572 PLANILLA DE INSPECCIÓN TÉCNICA DE MAQUINARIA, EQUIPOS Y HERRAMIENTAS. Nro. Característica. Si No NA Observaciones. 12 Se informa inmediatamente de los defectos o deficiencias que se encuentran en una máquina, resguardo, aparato o dispositivo. 13 Las maquinas están libres de defectos de construcción y de instalaciones o implementos que puedan ofrecer riesgos 14 Son operadas y mantenidos por personal capacitado y entrenado 15 Partes calientes, cables eléctricos desnudos, piezas afiladas que se encuentren en la maquina o cerca de ella poseen la protección necesaria. 16 Siempre se mantienen en buenas condiciones de seguridad y de funcionamiento mecánico. 17 El espacio asignado al operador de la maquina es amplio y cómodo (min. 70 cm) 18 La máquina posee un dispositivo de seguridad que evite que accidentalmente se ponga en marcha cuando los operadores o mecánicos de mantenimiento estén realizando ajustes o reparaciones. 19 Las máquinas que presentan riesgo de proyección de partículas poseen barreras o mallas de una altura y ancho adecuado para proteger a las personas. 20 Las barandas utilizadas para resguardar las partes en movimiento de las máquinas, poseen una altura no menor de 1,80 metros sobre el nivel del piso o plataforma de trabajo. 21 Las maquinas son revisadas antes de ponerlas en funcionamiento, y una vez terminada la jornada de trabajo para corregir posibles aislamientos defectuosos o conexiones rotas. 22 El lugar donde se ubican maquinas eléctricas esta libre de gases o vapores inflamables. (A menos que sean diseñadas a prueba de gases, y en la presencia de agua o líquidos, evitando chispas y peligros por electrocución). 23 Los pisos donde se ubican maquinas eléctricas siempre permanecen libres de humedad y la ropa de trabajo se encuentra completamente seca. Elaborado Por: Servicio de Seguridad y Salud Laboral. CSySL Inspector/Nombre/Firma/Huella. DDP Firma Representante del Patrono Firma
  • 26.
    100 Líderes de laAlimentación, C.A. R.I.F.: J-12346572 PLANILLA DE INSPECCIÓN TÉCNICA DE MAQUINARIA, EQUIPOS Y HERRAMIENTAS. Nro. Característica. Si No NA Observaciones. 24 Las mangueras de las maquinas accionadas por aire o gas comprimido, son de buena calidad y poseen conexiones seguras. 25 Los trabajadores que operan las maquinas o se encuentren cerca de ellas utilizan poseen y utilizan los elementos de protección personal. 26 Se tiene en cuenta los colores básicos recomendados para prevenir riesgos que puedan causar accidentes o enfermedades profesionales (rojo: botones de parada, barras o dispositivos que accionan mecanismos de personas; naranja: partes peligrosas, contorno de las cajas individuales de control de maquinaria, controles eléctricos, interior de guardas, bordes de poleas, partes expuestas de piñones; amarillo: limitación de las zonas o pasillos de transito interno; verde: contorno del botón de arranque; verde pálido: cuerpo de la maquina, parte exterior de guardas y protecciones integrales, motores eléctricos que hacen parte de la maquina; azul: controles o fuentes de poder que no deba ser operado sin previa constatación de que se encuentra funcionando adecuadamente, motores que no formen parte integral de la maquina, recipientes para lubricantes, cajas de sistemas eléctricos; marfil: brazos de palanca, marcos de tableros y carteleras; negro: base de maquinas) 27 La máquina esta ubicada en lugar nivelado y firme, evitando los lugares que puedan generar riesgos de caídas de altura. 28 La zona de ubicación está limpia, seca y ventilada. 29 Los órganos de mando están situados en la proximidad del puesto de trabajo y fuera de la zona de peligro, salvo el de parada de emergencia. 30 Desde el puesto de mando se domina toda la operación. En caso contrario, la puesta en marcha es precedida de alguna señal de advertencia acústica o visual. 31 El mecanismo de mando tipo pulsador se encuentra incrustado. 32 El mecanismo de mando tipo pedal esta protegido contra accionamientos involuntarios. Elaborado Por: Servicio de Seguridad y Salud Laboral. CSySL Inspector/Nombre/Firma/Huella. DDP Firma Representante del Patrono Firma
  • 27.
    101 Líderes de laAlimentación, C.A. R.I.F.: J-12346572 PLANILLA DE INSPECCIÓN TÉCNICA DE MAQUINARIA, EQUIPOS Y HERRAMIENTAS. Nro. Característica. Si No NA Observaciones. 33 El mecanismo de mando a dos manos es de tipo pulsador y posee sincronismo y es eficaz contra el burlado. 34 Tras un corte de energía (eléctrica, neumática, hidráulica), la posterior reanudación de la maquina no da lugar a la puesta en marcha de las partes peligrosas de la máquina. 35 La maquina no se acciona por: cierre de una guarda con dispositivo de enclavamiento, cuando el trabajador se retira de una zona cubierta por un dispositivo sensible, por la maniobra de un selector de modo de funcionamiento, por el desbloqueo de un pulsador de parada de emergencia, por el rearme de un dispositivo de protección térmico. 36 Existe protección contra la proyección de viruta metálica y salpicaduras de fluidos de corte, así como la posible caída de objetos, debidos tanto al funcionamiento propio de la máquina como a circunstancias accidentales. 37 En aquellas máquinas en donde una vez instalada la guarda persiste un riesgo, éste esta adecuadamente señalizado. 38 El personal que manipule este tipo de máquinas cuenta con la debida autorización de sus superiores y con la formación específica para el respectivo trabajo. 39 La máquina esta fija de manera que no se producen movimientos indeseables originados por vibraciones. 40 Disponen del correspondiente manual de instrucciones y libro de mantenimiento y revisiones facilitado por el fabricante. 41 La instrucción de operación segura de la máquina esta adherida a la misma máquina, cerca de los controles. Recomendaciones y Acciones Correctivas Elaborado Por: Servicio de Seguridad y Salud Laboral. CSySL Inspector/Nombre/Firma/Huella. DDP Firma Representante del Patrono Firma
  • 28.
    102 PLANILLA IV Líderes dela Alimentación, C.A. R.I.F.: J-12346572 PLANILLA DE INSPECCIÓN GENERAL DE VEHÍCULO. Fecha: Hora: Inspector: Nombre del dueño: C.I. Teléfono: Área: Departamento: Marca: Modelo: Color: Fecha de Fabricación: Lectura del odómetro: Placa: Nro. Característica. Si No NA Observaciones. 1 Juego libre del Volante 2 Nivel del Liquido de la dirección de potencia 3 Prueba de rebote del amortiguador 4 Control de la altura del chasis 5 Control del nivel del liquido de la transmisión automática 6 Inspeccionar las varillas de la dirección 7 Inspeccionar los amortiguadores 8 Inspeccionar los bujes de la suspensión 9 Rotula de la suspensión 10 Inspeccionar los sellos de la rotula de la suspensión 11 Inspeccionar el desgaste de la rotula de la suspensión 12 Inspeccionar la altura del chasis 13 Luces: Frenos, estacionamiento, emergencia, señales, luces de tableros. 14 Operaciones de las luces frontales: Izquierdas altas, izquierdas bajas, derechas altas, derechas bajas, operación de la bocina 15 Recorrido del pedal de freno 16 Freno de estacionamiento 17 Mangueras y líneas de frenos 18 Condición y nivel del liquido de cilindro de frenos maestro 19 Nivel de sistema de enfriamiento 20 Potencia del anticongelante 21 Condición de la manguera de radiador 22 Condición de la manguera de calentador Elaborado Por: Servicio de Seguridad y Salud Laboral. CSySL Inspector/Nombre/Firma/Huella. DDP Firma Representante del Patrono Firma
  • 29.
    103 Líderes de laAlimentación, C.A. R.I.F.: J-12346572 PLANILLA DE INSPECCIÓN GENERAL DE VEHÍCULO. Fecha: Hora: Inspector: Nombre del dueño: C.I. Teléfono: Área: Departamento: Marca: Modelo: Color: Fecha de Fabricación: Lectura del odómetro: Placa: Nro. Característica. Si No NA Observaciones. 23 Condición de la manguera del puente de termostato 24 Prueba de presión de tapa 25 Prueba de presión de tapa despacio 26 Prueba de presión Condición del anticongelante 27 Inspección visual de los cables 28 Inspección de batería 29 Nivel superior del agua 30 Inspección de bornes y cables 31 Controlar los acoplamientos de velocidad constante y Universales 32 Inspeccionar la caja de cambios. Transmisión o diferencial 33 Inspección sistema de escape, silenciadores y caños 34 Sostenedores del caño 35 Elevador del calor 36 Inspección Visibilidad. Espejos y limpiaparabrisas 37 Filtro de combustible 38 Filtro de aire 39 Condición del tanque de combustible 40 Controlar como están inflados 41 Nivel del aceite del carter del cigüeñal 42 Filtros de aceite por perdidas 43 Inspeccionar los montajes del motor 44 Lubricación de las bisagras y cerraduras de las puertas y del capo Elaborado Por: Servicio de Seguridad y Salud Laboral. CSySL Inspector/Nombre/Firma/Huella. DDP Firma Representante del Patrono Firma
  • 30.
    104 Líderes de laAlimentación, C.A. R.I.F.: J-12346572 PLANILLA DE INSPECCIÓN GENERAL DE AMBULANCIA. Fecha: Hora: Inspector: Nombre del dueño: C.I. Teléfono: Área: Departamento: Marca: Modelo: Color: Fecha de Fabricación: Lectura del odómetro: Placa: Nro. Característica. Si No NA Observaciones. AMBULANCIA 1 Posee dos compartimientos para conductor y paciente con comunicación visual y auditiva entre sí 2 Extintor de incendio/ fecha de expiración vigente. 3 Las dimensiones interiores básicas para el compartimiento del paciente para ambulancias 4x4, 4x2 y tipo Van con 2.2m de longitud, 1.5m de ancho y 1.35m de alto. 4 El color principal de la ambulancia debe ser visible y de fácil identificación. Se recomienda el uso del blanco como color principal. 5 Depósito de desechos con fundas de color rojo, paradesechos bioinfecciosos y negra para los desechos comunes con sus tapas. 6 En todos los lados exteriores de la carrocería incluido el techo está la leyenda "AMBULANCIA" fabricada en material reflectivo. En el ávido de la parte anterior externa de la carrocería, la palabra "AMBULANCIA" debe tener un largo mínimo del 90% del frente del vehículo y estar escrita en sentido inverso. 7 Tiene dispositivo de señalización óptica (barra de luces) en la parte delantera, por encima del vidrio parabrisas y en la parte posterior que puede ser de tipo rotatorio, intermitente o estroboscópico, visible como mínimo a 180° y de fácil observación con la luz del día. 8 Sistema de alerta acústica ajustada a lo dispuesto por laNormativa vigente. 9 Aire Acondicionado independiente de la cabina del conductor. 10 Recipiente para desechos punzocortantes 11 Tiene dos luces de delimitación laterales blancas fijas y dos luces de delimitación laterales rojas intermitentes, ambas distribuidas simétricamente en cada costado del vehículo, de acuerdo a las Normas vigentes. 12 Los revestimientos interiores del compartimiento del paciente, no pueden ser de elementos filosos o cortantes, son de material lavable, con acabados no rugosos y resistentes al deterioro por agentes desinfectantes habituales. 13 El piso de la ambulancia es antideslizante. Su unión con las paredes es hermética y se encuentra adherido al vehículo. 14 La silla del acompañante y el auxiliador será de material lavable. Cuenta con cinturones de seguridad y protección para la cabeza y la espalda. Elaborado Por: Servicio de Seguridad y Salud Laboral. CSySL Inspector/Nombre/Firma/Huella. DDP Firma Representante del Patrono Firma
  • 31.
    105 Líderes de laAlimentación, C.A. R.I.F.: J-12346572 PLANILLA DE INSPECCIÓN GENERAL DE AMBULANCIA. Fecha: Hora: Inspector: Nombre del dueño: C.I. Teléfono: Área: Departamento: Marca: Modelo: Color: Fecha de Fabricación: Lectura del odómetro: Placa: Nro. Característica. Si No NA Observaciones. 15 Herramientas mínimas necesarias: Gato y goma de repuesto en buen estado, Equipo de señalización de emergencia para casos de averías de vehículos. RECURSOS FÍSICOS DE APOYO EN AMBULANCIAS 16 Teléfonos celulares y equipo de radiocomunicaciones en condiciones adecuadas de funcionamiento, compatible con los equipos y frecuencias del CDA. 17 Gabinetes y gavetas para el almacenamiento de insumos rotulados. 18 Cinturones de seguridad en todos los asientos. EQUIPOS DE APOYO REQUERIDOS EN AMBULANCIAS 19 Desfibrilador, DEA. 20 Estetoscopio para adulto y pediátrico. 21 Termómetro. 22 Tijera de trauma. 23 Esfigmomanómetro adulto y pediátrico. 24 Collarines Cervicales, semirrígidos (en diferentes tamaños). 25 Inmovilizadores de cabeza. 26 Ambú pediátrico y para adultos. 27 Tanque de oxígeno portátil tamaño COD, con manómetro regulador. 28 Tanque de oxígeno fijo de 3mts mínimo, con manómetro, flujómetro y humidificador. 29 Camilla de transporte con un mínimo de 5 bandas de sujeción o dispositivo servicio dorso-lumbar para tracción. 30 Tabla de trauma (tabla larga). 31 Gancho porta suero doble. 32 Férulas rígidas y flexibles. 33 Oxímetro. 34 Equipo para intubación endotraqueales (mango de laringoscopio para adultos y pediátricos con hojas rectas y/o curvas en diferentes tamaños). Elaborado Por: Servicio de Seguridad y Salud Laboral. CSySL Inspector/Nombre/Firma/Huella. DDP Firma Representante del Patrono Firma
  • 32.
    106 Líderes de laAlimentación, C.A. R.I.F.: J-12346572 PLANILLA DE INSPECCIÓN GENERAL DE AMBULANCIA. Fecha: Hora: Inspector: Nombre del dueño: C.I. Teléfono: Área: Departamento: Marca: Modelo: Color: Fecha de Fabricación: Lectura del odómetro: Placa: Nro. Característica. Si No NA Observaciones. 35 Tubos endotraqueales con globo de alto volumen y baja presión, con válvula conectora y escala en milímetros, en calibres: 6.0, 6.5, 7.0, 7.5, 8.0, 8.5 y 9.0 36 Pinzas curvas de Magill. 37 Estilete para tubos endotraqueales. 38 Monitor cardíaco de tres derivaciones con desfibrilador. 39 Glucómetro. 40 Equipo esterilizado para la atención de parto el cual debe contar con: Budinera en acero inoxidable, dos pinzas Rochester curvas, pinzas de disección sin dientes, tijera de mayo, cinta umbilical, perita de aspiración, sonda nasogástrica pediátrica y campo estéril. 41 Bomba de Infusión. 42 Bomba de Infusión. 43 Ventilador automático (de transporte). 44 Incubadora de transporte (Sólo en unidades que ofrezcan cuidados perinatales). 45 Aspirador fijo y portátil. 46 Apósitos y gasas estériles y no estériles (de diferentesmedidas). INSUMOS 47 Torundas secas y con alcohol 48 Jabón quirúrgico, solución benzol y/o yodopolividona 49 Equipo personal de bioseguridad (mascarilla, gorros ybatas). 50 Vendas elásticas de diferentes tamaños 51 Telas adhesivas 52 Cánulas nasales para oxígeno, mascarillas con bolsa simples y orofaringueas. 53 Dispositivos de permeabilización de vías aéreas (Cánulas nasofaríngeas y orofaríngeas) Elaborado Por: Servicio de Seguridad y Salud Laboral. CSySL Inspector/Nombre/Firma/Huella. DDP Firma Representante del Patrono Firma
  • 33.
    107 Líderes de laAlimentación, C.A. R.I.F.: J-12346572 PLANILLA DE INSPECCIÓN GENERAL DE AMBULANCIA. Fecha: Hora: Inspector: Nombre del dueño: C.I. Teléfono: Área: Departamento: Marca: Modelo: Color: Fecha de Fabricación: Lectura del odómetro: Placa: Nro. Característica. Si No NA Observaciones. 54 Rasuradoras desechables para afeitar 55 Sábanas desechables 56 Cobertores desechables para las camillas 57 Contenedor desechos para material punzocortante de desechos. 58 Electrodos y parches auto adheribles para adultos y pediátricos 59 Guantes quirúrgicos estériles 60 Catéteres venosos cortos estériles para aplicación percutánea de calibres 14 y 24 61 Jeringuillas desechables de 3, 5, 10 y 20 Ml con agujas de los números del 14 al 25 y para insulina 62 Riñonera 63 Solución lubricante hidrosoluble y pasta conductiva para monitoreo electrocardiográfico 64 Aminofilina 65 Cloruro de potasio 66 Acido acetilsalicilico 300, 500mg 67 Agua destilada 68 Bicarbonato de sodio 69 N-Butil Bromuro Hioscina 70 Solución cloruro de sodio (al 0.9%) 71 Solución flucosada oral (gel jarabe o spray) 72 Solución Hartmann o Harlac 73 Electrolitos orales 74 Diclofenaco Elaborado Por: Servicio de Seguridad y Salud Laboral. CSySL Inspector/Nombre/Firma/Huella. DDP Firma Representante del Patrono Firma
  • 34.
    108 Líderes de laAlimentación, C.A. R.I.F.: J-12346572 PLANILLA DE INSPECCIÓN GENERAL DE AMBULANCIA. Fecha: Hora: Inspector: Nombre del dueño: C.I. Teléfono: Área: Departamento: Marca: Modelo: Color: Fecha de Fabricación: Lectura del odómetro: Placa: Nro. Característica. Si No NA Observaciones. 75 Rasuradoras desechables para afeitar 76 Sábanas desechables 77 Cobertores desechables para las camillas 78 Contenedor desechos para material punzocortante de desechos. 79 Electrodos y parches auto adheribles para adultos y pediátricos 80 Guantes quirúrgicos estériles 81 Catéteres venosos cortos estériles para aplicación percutánea de calibres 14 y 24 82 Jeringuillas desechables de 3, 5, 10 y 20 Ml con agujas de los números del 14 al 25 y para insulina 83 Riñonera 84 Solución lubricante hidrosoluble y pasta conductiva para monitoreo electrocardiográfico 85 Aminofilina 86 Cloruro de potasio 87 Acido acetilsalicilico 300, 500mg 88 Agua destilada 89 Bicarbonato de sodio 90 N-Butil Bromuro Hioscina 91 Solución cloruro de sodio (al 0.9%) 92 Solución flucosada oral (gel jarabe o spray) 93 Solución Hartmann o Harlac 94 Electrolitos orales 95 Diclofenaco 96 Difenhidramina 97 Dimenhidrinato Elaborado Por: Servicio de Seguridad y Salud Laboral. CSySL Inspector/Nombre/Firma/Huella. DDP Firma Representante del Patrono Firma
  • 35.
    109 Líderes de laAlimentación, C.A. R.I.F.: J-12346572 PLANILLA DE INSPECCIÓN GENERAL DE AMBULANCIA. Fecha: Hora: Inspector: Nombre del dueño: C.I. Teléfono: Área: Departamento: Marca: Modelo: Color: Fecha de Fabricación: Lectura del odómetro: Placa: Nro. Característica. Si No NA Observaciones. 98 Paracetamol 99 Amiodaroma 100 Atropina 101 Captopril 102 Dopamina 103 Epinefrina 104 Furosemida 105 Hidrocortisona 106 Lidocaína 107 Nitrato (nitroglicerina) cápsulas de 0.4 mg 108 Salbutamol o albuterol 109 Succinilcolina terbutalina 110 Gluconato de calcio 111 Sulfato de magnesio 112 Metilprednisolona 113 Relajantes Musculares (Vecuronio) 114 Verapramil 115 Procainamida 116 Oxitocina 117 Labetalol 118 Ketorolaco Elaborado Por: Servicio de Seguridad y Salud Laboral. CSySL Inspector/Nombre/Firma/Huella. DDP Firma Representante del Patrono Firma
  • 36.
    110 Líderes de laAlimentación, C.A. R.I.F.: J-12346572 PLANILLA DE INSPECCIÓN GENERAL DE AMBULANCIA. Fecha: Hora: Inspector: Nombre del dueño: C.I. Teléfono: Área: Departamento: Marca: Modelo: Color: Fecha de Fabricación: Lectura del odómetro: Placa: Nro. Característica. Si No NA Observaciones. 119 Paracetamol 120 Amiodaroma 121 Atropina 122 Captopril 123 Dopamina 124 Epinefrina 125 Furosemida 126 Hidrocortisona 127 Lidocaína 128 Nitrato (nitroglicerina) cápsulas de 0.4 mg 129 Salbutamol o albuterol 130 Succinilcolina terbutalina 131 Gluconato de calcio 132 Sulfato de magnesio 133 Metilprednisolona 134 Relajantes Musculares (Vecuronio) 135 Verapramil 136 Procainamida 137 Oxitocina 138 Labetalol 139 Ketorolaco Elaborado Por: Servicio de Seguridad y Salud Laboral. CSySL Inspector/Nombre/Firma/Huella. DDP Firma Representante del Patrono Firma
  • 37.
    111 Líderes de laAlimentación, C.A. R.I.F.: J-12346572 PLANILLA DE INSPECCIÓN GENERAL DE AMBULANCIA. Fecha: Hora: Inspector: Nombre del dueño: C.I. Teléfono: Área: Departamento: Marca: Modelo: Color: Fecha de Fabricación: Lectura del odómetro: Placa: Nro. Característica. Si No NA Observaciones. 140 Ketorolaco 141 Isoproferenol 142 Bromuro de Opratropio 143 Haloperidol 144 Flumazenil 145 Fenobarbital 146 Fenitoina 147 Esmolol 148 Ergonovina 149 Difenidol 150 Beclometasoma 151 Manitol 152 Midazolam DOCUMENTACIÓN REQUERIDA EN LA AMBULANCIA 153 Protocolos de manejo de Pacientes 154 Manual de Procedimientos Administrativos 155 Sistema de Registro para Usuarios 156 Protocolos para Centro de Recepción de Llamadas 157 Normas de Procedimientos de Bioseguridad Elaborado Por: Servicio de Seguridad y Salud Laboral. CSySL Inspector/Nombre/Firma/Huella. DDP Firma Representante del Patrono Firma
  • 38.
    112 PLANILLA V Líderes dela Alimentación, C.A. R.I.F.: J-12346572 PLANILLA DE INSPECCIÓN GENERALDE EQUIPOS DE PROTECCIÓN PERSONAL. Fecha: Hora: Inspector: Área: Departamento: Nombre y Apellido: C.I.: Cargo: Equipo de Protección Personal. Material Resistentea sustancia química. Flexibilidad Comodidad Resistencia Térmica VidaÚtil. Facilidadde Limpieza Uso Adecuado Observaciones Bueno Malo Buena Mala Buena Mala Buena Mala Buena Mala Buena Mala Si No Guantes de carnaza Guantes de caucho Mascara para soldar Lentes de seguridad Zapatos de Seguridad Mascarilla Botas caña larga Tapa boca Gorro Casco de seguridad Protector Auditivo Elaborado Por: Servicio de Seguridad y Salud Laboral. CSySL Inspector/Nombre/Firma/Huella. DDP Firma Representante del Patrono Firma
  • 39.
    113 Líderes de laAlimentación, C.A. R.I.F.: J-12346572 PLANILLA DE INSPECCIÓN GENERALDE EQUIPOS DE PROTECCIÓN PERSONAL. Fecha: Hora: Inspector: Área: Departamento: Nombre y Apellido: C.I.: Cargo: Equipo de Protección Personal. Material Resistentea sustancia química. Flexibilidad Comodidad Resistencia Térmica VidaÚtil. Facilidadde Limpieza Uso Adecuado Observaciones Bueno Malo Buena Mala Buena Mala Buena Mala Buena Mala Buena Mala Si No Respiradores. Filtros. Arnés de Seguridad Ropa Personal Uniforme Chaqueta Bata Braga Delantal Otros Elaborado Por: Servicio de Seguridad y Salud Laboral. CSySL Inspector/Nombre/Firma/Huella. DDP Firma Representante del Patrono Firma
  • 40.
    114 Líderes de laAlimentación, C.A. R.I.F.: J-12346572 PLANILLA DE INSPECCIÓN DE ACTITUDES IMPROPIAS Y CAPACITACIÓN. Fecha: Hora: Inspector: Area: Departamento: Nro. Característica. Si No NA Observaciones. 1 Saltar desde partes elevadas. 2 Trepar en equipos. 3 Lanzamiento de piezas o materiales. 4 Ingreso a zonas confinadas sin permiso. 5 Velocidad excesiva de vehículos. 6 Levantamiento impropio. 7 Correr en pasillos o escaleras. 8 Fumar en zonas de peligro. 9 Bromas en el trabajo. 10 Quitar los resguardos en las máquinas. 11 Mantenimiento maquinaria en movimiento. 12 Procedimientos inadecuados. 13 Incumplimiento normas de seguridad. 14 No uso de Elementos de Protección Personal. 15 Inducción en Seguridad. 16 Charlas de cinco minutos. 17 Manuales de operación. 18 Brigadas de emergencia. Elaborado Por: Servicio de Seguridad y Salud Laboral. CSySL Inspector/Nombre/Firma/Huella. DDP Firma Representante del Patrono Firma
  • 41.
    115 PLANILLA VI De acuerdoa lo establecido en la Norma COVENIN 3478:99, Socorrismo en las Empresas Y LO APROBADO POR EL Inpsasel, sobre los materiales que debe incluir el Botiquín de Primeros Auxilios, se procede a verificar su cumplimiento. PLANILLA DE INSPECCIÓN GENERAL DEL BOTIQUÍN DE PRIMEROS AUXILIOS. Fecha: Hora: Inspector: Area: Departamento: Material Cantidad Mínima. Cantidad Presente. Cantidad Faltante. Fecha de Vencimiento Apto para su uso. Observaciones. Si No Algodón 1 paquete Gasas de rollo (Venda de gasa) 2 paquetes Gasas estériles (4x4)cm. 20 unidades Curas para ojos 2 unidades Adhesivo 1 rollo Curitas 50 unidades Vendas elásticas (6 cm.) 2 unidades Vendas elásticas (8 cm.) 2 unidades Vendas elásticas (12 cm.) 2 unidades Apósitos estériles (5x9)cm. 4 unidades Espátulas (Baja lenguas). 10 unidades Aplicadores de Algodón (Hisopos). 50 unidades Vendas triangulares (90x90x140) cm. 4 unidades Tijeras (Punta roma) 1 unidad Jabón azul o neutro 1 unidad Termómetro oral 1 unidad Copa para lavado ocular 1 unidad Antinflamatorio de uso externo 1 unidad Alcohol 1 unidad Agua Oxigenada 1 unidad Guantes desechables 1 par Elaborado Por: Servicio de Seguridad y Salud Laboral. CSySL Inspector/Nombre/Firma/Huella. DDP Firma Representante del Patrono Firma
  • 42.
    116 PLANILLA DE INSPECCIÓNGENERAL DEL BOTIQUÍN DE PRIMEROS AUXILIOS. Fecha: Hora: Inspector: Area: Departamento: Material Cantidad Mínima. Cantidad Presente. Cantidad Faltante. Fecha de Vencimiento Apto para su uso. Observaciones. Si No Acetaminofén (No de debe tener ningún otro tipo de medicamento). Alcohol Isopropílico. Agua Oxigenada. Solución de Betadine. Gasas Estériles. Vendas elásticas. Curitas. Adhesivo (Corriente y antialérgico). Guantes Estériles 7, 7/1, 8 (2 para de cada uno). Fricsol o Deicorub tópico, esfingonanometro y estetoscopio, de carácter opcional Elaborado Por: Servicio de Seguridad y Salud Laboral. CSySL Inspector/Nombre/Firma/Huella. DDP Firma Representante del Patrono Firma
  • 43.
    117 PLANILLA VII CONTROL ANUALDE INSPECCIONES. Año:______________ Mes Ene. Feb. Mar. Abr. May. Jun. Jul. Ago. Sep. Oct. Nov. Dic. Inspecciones 1.- Inspecciones de Condiciones del Medio Ambiente de Trabajo.(Frecuencia = 6Meses). 1.1.- Inspección general de condiciones del medio ambiente de trabajo. 1.2.- Inspección Técnica Oficinas. 1.3.- Inspección Técnica Riesgo Eléctrico. 1.4.- Inspección Técnica Ergonomía. 1.5.- Inspección de Servicios. 1.6.- Inspección General de Orden y Aseo. 2.-Inspección de Maquinas, Equipos y Herramientas. (Frecuencia = 3Meses). 2.1.- Inspección General de Maquinaria, Equipos y Herramientas. 2.2.- Inspección Técnica de Maquinaria, Equipos y Herramientas. 2.3.- Inspección de la Unidad de Transporte. 2.4.- Inspección de Ambulancia. 3.-Inspección de Condiciones Laborales - Trabajador. (Frecuencia = Mensual) 3.1.- Inspección General de Equipos de Protección Personal. 3.2.- Inspección de Actitudes Impropias y Capacitación. 4.- Inspección de Medidas de Emergencia.(Frecuencia = Mensual). 4.1.- Inspección General de Extintores. 4.2.- Inspección General del Botiquín de Primeros Auxilios. Elaborado Por: Servicio de Seguridad y Salud Laboral. CSySL Inspector/Nombre/Firma/Huella. DDP Firma Representante del Patrono Firma
  • 44.
    118 PLANILLA VIII PLANILLA PARAEL DISEÑO DEL PLAN DE ACCIÓN INFORME POST- INSPECCIÓN Fecha: Hora: Contenido: Términos a utilizar: Cambiar Corregir Verificar Reparar Limpiar Otras CA CO VE RE LI OT Descripción de las Fallas: TrabajadoresExpuestos Termino Acción a Tomar Responsable de la Acción Elaborado Por: Servicio de Seguridad y Salud Laboral. CSySL Inspector/Nombre/Firma/Huella. DDP Firma Representante del Patrono Firma
  • 45.
    119 PLANILLA IX CONTROL YSEGUIMIENTO DE RIESGOS Contenido: Términos a utilizar: Cambiar Corregir Verificar Reparar Limpiar Otras CA CO VE RE LI OT Fallas Termino Re-inspecciones (Mensual) 1era: fecha 2da: fecha Elaborado Por: Servicio de Seguridad y Salud Laboral. CSySL Inspector/Nombre/Firma/Huella. DDP Firma Representante del Patrono Firma