DESARROLLO DE UN SISTEMA AUTOMATIZADO BASADO EN INTELIGENCIA DE NEGOCIO, QUE INTEGRE
LOS PROCESOS ADMINISTRATIVOS DEL ALMACÉN, DEL SÚPER MERCADO BELLO MONTE by Díaz, Marcelo
is licensed under a Creative Commons Atribución-NoComercial-CompartirDerivadasIgual 3.0 Unported License.
UNIVERSIDAD NUEVA ESPARTA
FACULTAD DE CIENCIAS DE LA INFORMÁTICA
ESCUELA DE COMPUTACIÓN
DESARROLLO DE UN SISTEMA AUTOMATIZADO BASADO
EN INTELIGENCIA DE NEGOCIO, QUE INTEGRE LOS
PROCESOS ADMINISTRATIVOS DEL ALMACÉN, DEL SÚPER
MERCADO BELLO MONTE
Tutor: Tesis de Grado Presentada Por:
Lic. Erasmo Rodríguez Br. Díaz, Marcelo C.I.17.856.543
Para optar al Título de:
Licenciado en Computación
Abril, 2011
Caracas – Venezuela
DESARROLLO DE UN SISTEMA AUTOMATIZADO BASADO EN INTELIGENCIA DE NEGOCIO, QUE INTEGRE
LOS PROCESOS ADMINISTRATIVOS DEL ALMACÉN, DEL SÚPER MERCADO BELLO MONTE by Díaz, Marcelo
is licensed under a Creative Commons Atribución-NoComercial-CompartirDerivadasIgual 3.0 Unported License.
UNIVERSIDAD NUEVA ESPARTA
FACULTAD DE CIENCIAS DE LA INFORMÁTICA
ESCUELA DE COMPUTACIÓN
DESARROLLO DE UN SISTEMA AUTOMATIZADO BASADO
EN INTELIGENCIA DE NEGOCIO, QUE INTEGRE LOS
PROCESOS ADMINISTRATIVOS DEL ALMACÉN, DEL SÚPER
MERCADO BELLO MONTE
Aprobada por:
JURADO JURADO
Nombre y Apellido Nombre y Apellido
Cédula de Identidad Cédula de Identidad
Abril, 2011
Caracas – Venezuela
DESARROLLO DE UN SISTEMA AUTOMATIZADO BASADO EN INTELIGENCIA DE NEGOCIO, QUE INTEGRE
LOS PROCESOS ADMINISTRATIVOS DEL ALMACÉN, DEL SÚPER MERCADO BELLO MONTE by Díaz, Marcelo
is licensed under a Creative Commons Atribución-NoComercial-CompartirDerivadasIgual 3.0 Unported License.
AGRADECIMIENTOS
En primer lugar quiero agradecerle, a mis queridos padres Trina y
Abel, el regalo de una educación básica, de vida, de hogar y ahora
universitaria, porque ella con su constante dedicación y apoyo fue siempre la
llama que iluminó mi motivación. Y él con sus incansables ganas de
brindarnos los mejores valores de responsabilidad y disciplina, me enseño
que con esfuerzo y dedicación todo se puede lograr y así apreciar mejor
cada triunfo logrado.
También, de manera especial les agradezco a los Licenciados, Sara
Dos Ramos y Fernando Tugues, por el aporte gramatical y técnico brindado
en este Trabajo de Grado porque gracias a ellos, se logró fortalecer la
estructura de cada una de las ideas expresadas en cada párrafo escrito, sin
ellos nadie hubiese entendido nada de lo que realmente quería decir. 
Además daré mis más sinceras gracias a la Licenciada Giannina
Gorrese por su constante insistencia de hacernos a todos, como equipo de
trabajo y amigos, mejores personas y por cada palabra de aliento que me
regalaba en los momentos que más las necesitaba, imponiendo siempre un
toque de carácter, dulzura y comprensión maternal siendo, en un principio
solo una autoridad en la universidad Nueva Esparta.
A mis compañeros de trabajo en la universidad, como los Licenciados
Canrit Hernández, Raúl Villalobos, Laura Tazi, y Armando Velásquez,
muchas gracias por siempre brindar su colaboración cuando más necesitaba
una guía en la elaboración de mi trabajo de investigación.
Por último, a mí, por siempre amiga, Verónica Jardím ya que fue como
un pequeño angelito que aparecía siempre en los momentos que más solo y
DESARROLLO DE UN SISTEMA AUTOMATIZADO BASADO EN INTELIGENCIA DE NEGOCIO, QUE INTEGRE
LOS PROCESOS ADMINISTRATIVOS DEL ALMACÉN, DEL SÚPER MERCADO BELLO MONTE by Díaz, Marcelo
is licensed under a Creative Commons Atribución-NoComercial-CompartirDerivadasIgual 3.0 Unported License.
desorientado me sentía en el transcurso de mi carrera y finalmente en el
desarrollo de mi Trabajo de Grado, fue mi “divertida compañera y además
maestra de tesis”.
Muchas Gracias a todos por formar parte de esto que finalmente se
convertirá en mi entrada, de forma oficial, al mundo profesional.
Marcelo Díaz
DESARROLLO DE UN SISTEMA AUTOMATIZADO BASADO EN INTELIGENCIA DE NEGOCIO, QUE INTEGRE
LOS PROCESOS ADMINISTRATIVOS DEL ALMACÉN, DEL SÚPER MERCADO BELLO MONTE by Díaz, Marcelo
is licensed under a Creative Commons Atribución-NoComercial-CompartirDerivadasIgual 3.0 Unported License.
DEDICATORIA
En primer lugar, me dedico este trabajo de grado a mí, ya que me
estoy demostrando que una vez que si me decido a realizar algo,
simplemente lo termino y me sale bien, todo está en tener la suficiente
voluntad y motivación para seguir adelante ante cada tropiezo, además que
siempre se podrá contar con el cariño de profesores, compañeros de trabajo
y amigos para continuar amoldando lo que pronto será un gran profesional, y
a futuro, un padre de familia, repitiendo así todo el ciclo de aprendizaje ya
que nunca se deja de aprender.
También me gustaría dedicársela a mi familia que siempre han estado
apoyándome y brindándome sus buenos y más sinceros consejos con el fin
de encaminarme con buena fe y humildad por el camino profesional del
trabajo responsable y eficiente.
Y por último, a cada uno de mis buenos amigos que nunca dudaron
que podía lograr esta meta, sus palabras me inspiraron a seguir en la carrera
y ahora en la entrega final de mi trabajo de Grado.
Para ustedes, mi primer de muchos otros logros! Simplemente
Gracias.
Marcelo Díaz
DESARROLLO DE UN SISTEMA AUTOMATIZADO BASADO EN INTELIGENCIA DE NEGOCIO, QUE INTEGRE
LOS PROCESOS ADMINISTRATIVOS DEL ALMACÉN, DEL SÚPER MERCADO BELLO MONTE by Díaz, Marcelo
is licensed under a Creative Commons Atribución-NoComercial-CompartirDerivadasIgual 3.0 Unported License.
UNIVERSIDAD NUEVA ESPARTA
FACULTAD DE CIENCIAS DE LA COMPUTACIÓN
ESCUELA DE COMPUTACIÓN
DESARROLLO DE UN SISTEMA AUTOMATIZADO BASADO
EN INTELIGENCIA DE NEGOCIO, QUE INTEGRE LOS
PROCESOS ADMINISTRATIVOS DEL ALMACÉN, DEL SÚPER
MERCADO BELLO MONTE
Resumen
Tutor: Autor:
Lic. Erasmo Rodríguez Br. Marcelo Díaz.
El Supermercado Bello Monte es una empresa dedicada a la venta de
alimentos donde los suministra a los diferentes habitantes de un sector del
municipio Libertador de la ciudad de Caracas. El sistema de petición de
compras a los vendedores, registro en el almacén y ventas de los alimentos,
se llevaba de manera totalmente manual, acarreando una serie de
inconvenientes tantos con los proveedores como con los clientes. En vista a
esto, se les propuso la automatización de los diferentes procesos
administrativos del almacén brindando un cómodo, rápido y seguro cambio
en el paradigma de trabajo en el mencionado comercio de alimentos.
Para automatizar cada uno de los requerimientos de la administración
del almacén, la metodología XP (eXtreme Programming) que se encuentra
DESARROLLO DE UN SISTEMA AUTOMATIZADO BASADO EN INTELIGENCIA DE NEGOCIO, QUE INTEGRE
LOS PROCESOS ADMINISTRATIVOS DEL ALMACÉN, DEL SÚPER MERCADO BELLO MONTE by Díaz, Marcelo
is licensed under a Creative Commons Atribución-NoComercial-CompartirDerivadasIgual 3.0 Unported License.
estructurada por una metodología fácil, estructurada y adaptable a los
diferentes procesos que en el supermercado se tratan fue la seleccionada.
La manera en que se tratan cada uno de los módulos es altamente funcional
para este trabajo de grado.
Finalmente, luego de una serie de pruebas, se logró la integración de
los diferentes procesos que conforman el almacenaje de la mercancía
entrante, a su vez de obtener rápidos, confiables y actualizados datos que
facilitan la toma de decisiones en la administración del inventario del
Supermercado Bello Monte.
DESARROLLO DE UN SISTEMA AUTOMATIZADO BASADO EN INTELIGENCIA DE NEGOCIO, QUE INTEGRE
LOS PROCESOS ADMINISTRATIVOS DEL ALMACÉN, DEL SÚPER MERCADO BELLO MONTE by Díaz, Marcelo
is licensed under a Creative Commons Atribución-NoComercial-CompartirDerivadasIgual 3.0 Unported License.
NUEVA ESPARTA UNIVERSITY
SCHOOL OF COMPUTER SCIENCE
SCHOOL OF COMPUTING
DEVELOPMENT OF AN AUTOMATED SYSTEM BASED
BUSINESS INTELLIGENCE, BUSINESS PROCESS TO
INTEGRATE THE STORE, SUPER MARKET OF BELLO
MONTE
Summary
Tutor: Author:
Lic. Erasmo Rodríguez Br. Marcelo Díaz.
The Supermarket Bello Monte is a company dedicated to the sale of
food which are supplied to different people in a sector of the Libertador
municipality of Caracas. The purchase request system vendors, record store
and food sales, he carried on a fully manual, carrying a number of
disadvantages with both suppliers and with customers. In view of this, they
proposed the automation of various administrative processes providing a
convenient store, quick and secure change in the paradigm of work in that
food trade.
DESARROLLO DE UN SISTEMA AUTOMATIZADO BASADO EN INTELIGENCIA DE NEGOCIO, QUE INTEGRE
LOS PROCESOS ADMINISTRATIVOS DEL ALMACÉN, DEL SÚPER MERCADO BELLO MONTE by Díaz, Marcelo
is licensed under a Creative Commons Atribución-NoComercial-CompartirDerivadasIgual 3.0 Unported License.
To automate each of the requirements of warehouse management,
methodology, XP (eXtreme Programming) which is structured by a simple
methodology, structured and adaptable to different processes in the
supermarket are treated was selected. The way they treat each of the
modules is highly functional for this paper grade.
Finally, after a series of tests, it was possible the integration of different
processes that make the storage of incoming goods, in turn to obtain fast,
reliable and timely data to facilitate decision-making in inventory management
Supermarket Bello Monte.
DESARROLLO DE UN SISTEMA AUTOMATIZADO BASADO EN INTELIGENCIA DE NEGOCIO, QUE INTEGRE
LOS PROCESOS ADMINISTRATIVOS DEL ALMACÉN, DEL SÚPER MERCADO BELLO MONTE by Díaz, Marcelo
is licensed under a Creative Commons Atribución-NoComercial-CompartirDerivadasIgual 3.0 Unported License.
ÍNDICE
INTRODUCCIÓN..................................................................................................... 16
CAPÍTULO I – EL PROBLEMA ................................................................................. 22
INTERROGANTES DE LA INVESTIGACIÓN ....................................................... 29
Interrogante Principal........................................................................................ 29
Interrogantes Secundarias ............................................................................... 29
Objetivo General................................................................................................ 30
Objetivos Específicos ....................................................................................... 30
JUSTIFICACIÓN..................................................................................................... 31
DELIMITACIÓN....................................................................................................... 32
Temática.............................................................................................................. 33
Técnica................................................................................................................ 33
Software.............................................................................................................. 33
Hardware............................................................................................................. 34
Geográfica .......................................................................................................... 34
Temporal............................................................................................................. 34
ALCANCE ............................................................................................................... 35
LIMITACIÓN............................................................................................................ 35
CAPÍTULO II: Marco Teórico.................................................................................... 37
Bases Teorica………………….………………………………………………….………31
Teoria General de Inventarios………………………………………………….………31
Inteligencia de Negocios…………………………………………………………………………………………..51
PHP...................................................................................................................... 56
Servidor WEB Apache....................................................................................... 57
DESARROLLO DE UN SISTEMA AUTOMATIZADO BASADO EN INTELIGENCIA DE NEGOCIO, QUE INTEGRE
LOS PROCESOS ADMINISTRATIVOS DEL ALMACÉN, DEL SÚPER MERCADO BELLO MONTE by Díaz, Marcelo
is licensed under a Creative Commons Atribución-NoComercial-CompartirDerivadasIgual 3.0 Unported License.
Manejador de Base de datos............................................................................ 57
MYSQL ................................................................................................................ 57
Metodología XP.................................................................................................. 59
Fases Metodología XP ...................................................................................... 59
Definición de Términos. ....................................................................................... 62
CAPITULO III: MARCO METODOLÓGICO .............................................................. 67
Tipo de Investigación............................................................................................ 67
Diseño de la investigación................................................................................... 67
Población................................................................................................................ 69
Muestra................................................................................................................... 69
TÉCNICAS E INSTRUMENTOS DE RECOLECCIÓN DE DATOS.......................... 70
Observación directa.............................................................................................. 70
Entrevistas ............................................................................................................. 71
Metodología de Desarrollo................................................................................... 71
CAPÍTULO IV: SISTEMA ACTUAL........................................................................... 74
CAPÍTULO V: SISTEMA PROPUESTO.................................................................... 77
Fase 1: Planificación............................................................................................. 77
Historias de usuarios ........................................................................................ 79
Plan de entregas................................................................................................ 85
Plataforma y Ambiente de Desarrollo ............................................................. 90
Fase 2: Diseño ....................................................................................................... 93
Diagramas de Flujo de Datos (DFD)................................................................ 93
Fase 3: Desarrollo ............................................................................................... 102
Niveles de Seguridad:..................................................................................... 103
Identificación y Autenticación ....................................................................... 103
Roles ................................................................................................................. 104
Diccionario de datos ....................................................................................... 105
Pantallas del sistema.......................................................................................... 111
DESARROLLO DE UN SISTEMA AUTOMATIZADO BASADO EN INTELIGENCIA DE NEGOCIO, QUE INTEGRE
LOS PROCESOS ADMINISTRATIVOS DEL ALMACÉN, DEL SÚPER MERCADO BELLO MONTE by Díaz, Marcelo
is licensed under a Creative Commons Atribución-NoComercial-CompartirDerivadasIgual 3.0 Unported License.
Fase 4: Pruebas..................................................................................................1319
CONCLUSIONES ..................................................................................................... 136
RECOMENDACIONES............................................................................................. 139
BIBLIOGRAFÍA ........................................................................................................ 140
REFERENCIAS ELECTRÓNICAS .......................................................................... 141
ANEXOS ................................................................................................................... 143
Anexo ................................................................................................................... 143
HISTORIADEUSUARIOS ……………………………………………….…………….131
DESARROLLO DE UN SISTEMA AUTOMATIZADO BASADO EN INTELIGENCIA DE NEGOCIO, QUE INTEGRE
LOS PROCESOS ADMINISTRATIVOS DEL ALMACÉN, DEL SÚPER MERCADO BELLO MONTE by Díaz, Marcelo
is licensed under a Creative Commons Atribución-NoComercial-CompartirDerivadasIgual 3.0 Unported License.
ÍNDICE DE CUADROS
Cuadro 1- cuadro de variables.............................................................. 54
Cuadro 2- cuadro de variables............................................................. 55
Cuadro 3- cronograma de actividades................................................. 74
Cuadro 4- sistema operativo................................................................. 80
Cuadro 5- DD-clasificación ................................................................... 92
Cuadro 6- DD-estatus ............................................................................ 92
Cuadro 7- DD-inicio sesión ................................................................... 92
Cuadro 8- DD-lotes ................................................................................ 93
Cuadro 9- DD-niveles usuarios............................................................. 94
Cuadro 10- DD-productos ..................................................................... 95
Cuadro 11- DD-proveedores ................................................................. 95
Cuadro 12- DD-sub-clasificaciones...................................................... 96
Cuadro 13- DD-usuarios........................................................................ 96
DESARROLLO DE UN SISTEMA AUTOMATIZADO BASADO EN INTELIGENCIA DE NEGOCIO, QUE INTEGRE
LOS PROCESOS ADMINISTRATIVOS DEL ALMACÉN, DEL SÚPER MERCADO BELLO MONTE by Díaz, Marcelo
is licensed under a Creative Commons Atribución-NoComercial-CompartirDerivadasIgual 3.0 Unported License.
ÍNDICES DE GRAFICAS
Gráfica 1- estándares (extrem programing)......................................... 49
Gráfica 2- fases de un proyecto xp ...................................................... 51
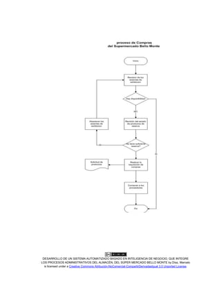
Gráfica 3- DF-proceso de compra ........................................................ 83
Gráfica 4- DF-proceso de recepción de mercancía............................. 84
Gráfica 5- diagrama jerárquico ............................................................. 85
Gráfica 6- diagrama de procesos (sispae) nivel 0............................... 86
Gráfica 7- diagrama de proceso (sispae) nivel 1................................. 87
Gráfica 8- diagrama de proceso (sispae) nivel 2................................. 88
Gráfica 9- Modelo Entidad-Relación..................................................... 98
DESARROLLO DE UN SISTEMA AUTOMATIZADO BASADO EN INTELIGENCIA DE NEGOCIO, QUE INTEGRE
LOS PROCESOS ADMINISTRATIVOS DEL ALMACÉN, DEL SÚPER MERCADO BELLO MONTE by Díaz, Marcelo
is licensed under a Creative Commons Atribución-NoComercial-CompartirDerivadasIgual 3.0 Unported License.
ÍNDICES DE PANTALLAS
Pantalla 1- inicio................................................................................... 100
Pantalla 2- home .................................................................................. 101
Pantalla 3- mante. marcas................................................................... 102
Pantalla 4- mante. clasificaciones...................................................... 103
Pantalla 5- mante. subclasificaciones................................................ 104
Pantalla 6- mante. usuarios................................................................. 105
Pantalla 7- mante. proveedores.......................................................... 106
Pantalla 8- mante. productos.............................................................. 107
Pantalla 9- generar lotes ..................................................................... 108
Pantalla 10- editar lotes....................................................................... 109
Pantalla 11- eliminar lote..................................................................... 110
Pantalla 12- ver lotes ........................................................................... 111
Pantalla 13- asociar productos........................................................... 112
Pantalla 14- factura.............................................................................. 113
Pantalla 15- reportes............................................................................ 114
Pantalla 16- reportes (producto más vendido).................................. 115
Pantalla 17- reportes (producto menos vendido).............................. 116
DESARROLLO DE UN SISTEMA AUTOMATIZADO BASADO EN INTELIGENCIA DE NEGOCIO, QUE INTEGRE
LOS PROCESOS ADMINISTRATIVOS DEL ALMACÉN, DEL SÚPER MERCADO BELLO MONTE by Díaz, Marcelo
is licensed under a Creative Commons Atribución-NoComercial-CompartirDerivadasIgual 3.0 Unported License.
Pantalla 18- reportes (producto existentes) ...................................... 117
Pantalla 19- reportes (promedio productos vendidos)..................... 118
INTRODUCCIÓN
Actualmente, en Venezuela las empresas han visto mermadas sus
ventas, debido a varios factores y circunstancias políticas, económicas y
sociales; así como lo muestra la encuesta de Coyuntura, presentada por el
presidente de Consecomercio, Fernando Morgado, (El Nacional,
20/11/2010), en relación al sector comercio durante el último trimestre, lo cual
establece que en un 13,2 % las ventas disminuyeron, en comparación al
período Abril-Junio, adicionalmente los servicios aduaneros también se
vieron afectados en sus bienes y servicios, por la disminución de las
importaciones, el control de divisas y el conflicto con Colombia, que influyó
en el proceso de nacionalización o estatización de almacenadoras y
exportación de mercancía.
De acuerdo con la encuesta, el consumo en restaurantes se desplomó
en un 17 % y los supermercados reportaron una disminución en sus ventas
de 16 %, al igual que las panaderías con una contracción similar. En total,
Consecomercio reseña un descenso en las ventas de 78% de los sectores
analizados, en una encuesta que abarca a más de 17.000 empresas. En este
sentido, el autor en referencia, sostiene que:
DESARROLLO DE UN SISTEMA AUTOMATIZADO BASADO EN INTELIGENCIA DE NEGOCIO, QUE INTEGRE
LOS PROCESOS ADMINISTRATIVOS DEL ALMACÉN, DEL SÚPER MERCADO BELLO MONTE by Díaz, Marcelo
is licensed under a Creative Commons Atribución-NoComercial-CompartirDerivadasIgual 3.0 Unported License.
Debido a las trabas para importar al dólar oficial, los
precios se incrementaron en 17.51% entre julio y septiembre
con respecto al trimestre anterior. Los mayores ajustes se
registraron en electrodomésticos con alzas de 25,4%,
papelería 22,3%, servicios aduaneros 21,6% y 19,6% en los
restaurantes. En un año los comercios indican que los
bienes y servicios se encarecieron 21,17%. Señala que
debido a la caída en las ventas muchos establecimientos
recortaron en 5.36% el empleo. Los más afectados fueron
telecomunicaciones. Talleres mecánicos, supermercados y
restaurantes con una disminución de entre 12,7% y 10% de
su nómina. En un año la reducción fue de 10,17%.
(Fernando Morgado, Presidente de Consecomercio, El
Nacional, 20/11/2010)
Al respecto, el mencionado autor, señala que se prevé una ligera
recuperación del consumo por las compras de fin de año, pero en
Consecomercio no esperan un aumento relevante de la actividad económica
en el país.
“El próximo año también seguirá afectando a la población el
desabastecimiento de productos básicos, lo que hará que se adapten las compras a
la oferta que se exhiba en los anaqueles”, agregó Alie Charr, gerente de la
consultora Datos, durante su intervención en el foro del Día del Comercio y los
Servicios. El Nacional. (20/11/2010)
En atención al planteamiento anterior, se puede observar que cada
uno de los comercios enfrenta una delicada situación de cambio y adaptación
en el grado adquisitivo de consumo de sus clientes. Ya a mediados del año
2010 se notaban los descensos en los niveles de compra y el aumento de la
DESARROLLO DE UN SISTEMA AUTOMATIZADO BASADO EN INTELIGENCIA DE NEGOCIO, QUE INTEGRE
LOS PROCESOS ADMINISTRATIVOS DEL ALMACÉN, DEL SÚPER MERCADO BELLO MONTE by Díaz, Marcelo
is licensed under a Creative Commons Atribución-NoComercial-CompartirDerivadasIgual 3.0 Unported License.
exigencia en los almacenes de alimentos por parte de los clientes. Esta
reducción de ventas ha afectado el índice de contrataciones y a incidido en la
cantidad de los pedidos a los proveedores por mes, ya que se solicitan solo
artículos puntuales y de primera necesidad en cantidades adecuadas a las
exigencia promedio.
De acuerdo a la situación que enfrentan los establecimientos de venta
de alimentos, se ven en la obligación de mejorar a detalle cada uno de sus
servicios en busca de cubrir la constante exigencia del cliente en productos y
atención.
El supermercado Bello Monte, lleva brindando sus servicios desde
hace tres décadas, su principal ventaja comparativa es su ubicación, ya que
la empresa, no posee competencia en el sector y se encuentra rodeada de
residencias y edificios, con alto índice demográfico; además la cercanía al
Centro Comercial El Recreo, las principales oficinas de la Empresa Movilnet,
una vasta cadena de comercios y restaurantes, hacen del Supermercado, un
comercio sumamente atractivo e importante para la zona, ya que abastece a
sus clientes ofreciendo una gran variedad de alimentos y productos propios
del ramo.
El autor del artículo anteriormente mencionado, de El Nacional, Alie
Charr, expresó que a la población en general, no le alcanza el dinero para
hacer grandes compras, como la de un mes o una quincena completa,
limitándose a solo llevarse lo exclusivamente necesario y tienen que verse
DESARROLLO DE UN SISTEMA AUTOMATIZADO BASADO EN INTELIGENCIA DE NEGOCIO, QUE INTEGRE
LOS PROCESOS ADMINISTRATIVOS DEL ALMACÉN, DEL SÚPER MERCADO BELLO MONTE by Díaz, Marcelo
is licensed under a Creative Commons Atribución-NoComercial-CompartirDerivadasIgual 3.0 Unported License.
obligados a adaptarse a estas necesidades y nuevas exigencias. Sin
embargo, los supermercados se mantienen como los principales centros de
compra de alimentos con 64.4%, y en los abastos y pequeños comercios son
opciones para el mercado diario, en base a esto el Supermercado Bello
Monte tiene gran impacto, pero, existe una serie de inconvenientes con la
salida de algunos de estos productos.
Algunos de los percances que concurrentemente suceden en el
supermercado son las devoluciones y reclamos por parte de algunos clientes
insatisfechos, siendo las principales causas: el deterioro de los productos,
vencimiento de los mismos, y la pérdida o desaparición de mercancía del
almacén sin poseer factura o alguna descripción de su salida.
Estos incidentes son perjudiciales para el negocio, impactando
directamente en la rentabilidad e imagen del negocio, se reduce la
confiabilidad del supermercado ante los proveedores y clientes; estos
inconvenientes obedecen a la falta de sistemas informáticos adecuados que
alerten oportunamente sobre la proximidad de la fecha de vencimiento de los
productos, así como su disponibilidad para su pronta reposición.
Para ello existe una gama de soluciones informáticas como
alternativas de aplicaciones específicas automatizadas adecuadas a la
actividad comercial; muchas empresas de comercio alimenticio se han
tenido que adaptar a las nuevas tecnologías y cuentan con sistemas que le
DESARROLLO DE UN SISTEMA AUTOMATIZADO BASADO EN INTELIGENCIA DE NEGOCIO, QUE INTEGRE
LOS PROCESOS ADMINISTRATIVOS DEL ALMACÉN, DEL SÚPER MERCADO BELLO MONTE by Díaz, Marcelo
is licensed under a Creative Commons Atribución-NoComercial-CompartirDerivadasIgual 3.0 Unported License.
han permitido mejorar el servicio, optimizar la imagen de la empresa e
incrementar sus utilidades.
Para solventar la problemática planteada en el supermercado Bello
Monte, es de suma importancia dar paso a nuevos métodos de
administración que incluye el conocimiento del comportamiento de consumo
de los productos, basados en aplicaciones Web, lo cual brindaría un rápido,
seguro, sencillo y puntual manejo de datos para el seguimiento y descripción
detallada de cada elemento.
Las aplicaciones Web se podrían definir según (Diseños Digitales SA
™ 2008) como los sistemas que se acceden a través de un navegador web
como Internet Explorer, tiene la gran ventaja de concentrar toda la aplicación
en un servidor, al cual los usuarios van a acceder de la misma manera que
entran a cualquier página web.
La intención de este estudio es dar solución a la necesidad que posee
El supermercado Bello Monte, de minimizar las pérdidas de mercancía, para
esto, se decidió crear una aplicación de registro, control y fecha de
facturación y vencimiento, de los productos que ingresan al establecimiento,
la cual es de gran importancia porque se traduce en rentabilidad para la
misma, orden, durabilidad y rotación de las unidades, ahorro de tiempo y
dinero.
Tomando en cuenta la problemática planteada, esta investigación
tiene por objetivo el Desarrollo de un Sistema Automatizado Basado en
DESARROLLO DE UN SISTEMA AUTOMATIZADO BASADO EN INTELIGENCIA DE NEGOCIO, QUE INTEGRE
LOS PROCESOS ADMINISTRATIVOS DEL ALMACÉN, DEL SÚPER MERCADO BELLO MONTE by Díaz, Marcelo
is licensed under a Creative Commons Atribución-NoComercial-CompartirDerivadasIgual 3.0 Unported License.
Inteligencia de Negocio, que Integre los Procesos Administrativos del
Almacén, del Súper Mercado Bello Monte.
A continuación se presenta de forma detallada el contenido de los
capítulos desarrollados en esta investigación:
Capítulo I: El Problema de la Investigación, describe el planteamiento
actual del problema mencionando las fallas exactas, posee información de la
justificación; que aclara la importancia del sistema y función, objetivos
específicos, delimitaciones, alcances de la investigación y limitaciones.
Capítulo II: Marco Teórico, se plasman los antecedentes de la
investigación y se explican cada una de las bases teóricas, de igual forma la
definición de términos que orientaron el desarrollo de la investigación y
validaron resultados.
Capítulo III: Marco Metodológico, se menciona el tipo y diseño de
investigación, técnicas e instrumentos de recolección de datos, se describe
la metodología de desarrollo y herramientas orientadas hacia aplicaciones
basadas a la Web. El diseño representa la estrategia que permitió desarrollar
la investigación.
Capítulo IV: Sistema Actual, se refiere a la descripción de cada proceso que
el Supermercado Bello Monte maneja dentro de su sistema de control del
almacén.
DESARROLLO DE UN SISTEMA AUTOMATIZADO BASADO EN INTELIGENCIA DE NEGOCIO, QUE INTEGRE
LOS PROCESOS ADMINISTRATIVOS DEL ALMACÉN, DEL SÚPER MERCADO BELLO MONTE by Díaz, Marcelo
is licensed under a Creative Commons Atribución-NoComercial-CompartirDerivadasIgual 3.0 Unported License.
Capítulo V: Sistema propuesto, se refiere a la descripción de cada proceso
que el sistema propuesto implementara en para el control de los procesos
administrativos del Supermercado Bello Monte.
Por último, se señalan las conclusiones y recomendaciones que se
obtuvieron del presente trabajo de grado.
CAPÍTULO I – EL PROBLEMA
EL PROBLEMA DE LA INVESTIGACIÓN
En un trabajo desarrollado por Blanca Bernal, define a una empresa
como un grupo social en el que a través de la administración de sus
recursos, del capital y del trabajo, se producen bienes y/o servicios
tendientes a la satisfacción de las necesidades de una comunidad. Conjunto
DESARROLLO DE UN SISTEMA AUTOMATIZADO BASADO EN INTELIGENCIA DE NEGOCIO, QUE INTEGRE
LOS PROCESOS ADMINISTRATIVOS DEL ALMACÉN, DEL SÚPER MERCADO BELLO MONTE by Díaz, Marcelo
is licensed under a Creative Commons Atribución-NoComercial-CompartirDerivadasIgual 3.0 Unported License.
de actividades humanas organizadas con el fin de producir bienes o
servicios.
La administración de una empresa busca integrar y coordinar los
recursos organizacionales, tales como: personas, materiales, dinero, tiempo
y espacio, todo esto para alcanzar los objetivos definidos de la manera más
eficaz y eficiente posible.
Cuando se habla de procesos administrativos, Amador, 2009, se refiere
a planear y organizar la estructura de órganos y cargos que componen la
empresa, dirigir y controlar sus actividades. Se ha comprobado que la
eficiencia de la empresa es mucho mayor que la suma de las eficiencias de
los trabajadores, y que ella debe alcanzarse mediante la racionalidad, es
decir la adecuación de los medios (órganos y cargos) a los fines que se
desean alcanzar, muchos autores consideran que el administrador debe
tener una función individual de coordinar, sin embargo parece más exacto
concebirla como la esencia de la habilidad general para armonizar los
esfuerzos individuales que se encaminan al cumplimiento de las metas del
grupo.
Un supermercado es una empresa comercial que sirven de intermediarios
entre el productor y el consumidor, su función principal es la compra – venta
de productos terminados siendo estos minoristas que venden productos en
pequeñas cantidades al consumidor final.
Hoy en día a las empresas les resulta fundamental contar con
información oportuna para la mejor toma de decisiones en su gestión
administrativa, en esta situación las nuevas tecnologías de la información
DESARROLLO DE UN SISTEMA AUTOMATIZADO BASADO EN INTELIGENCIA DE NEGOCIO, QUE INTEGRE
LOS PROCESOS ADMINISTRATIVOS DEL ALMACÉN, DEL SÚPER MERCADO BELLO MONTE by Díaz, Marcelo
is licensed under a Creative Commons Atribución-NoComercial-CompartirDerivadasIgual 3.0 Unported License.
son muy eficaces. Estas permiten obtener y procesar mucha más información
en el menor tiempo posible que los medios manuales, por esta razón en las
últimas décadas las empresas invierten más en ellas por ser una gran
herramienta de gestión empresarial. No obstante las tecnologías están más
presentes en las empresas grandes que pequeñas aunque esta diferencia se
va acortando en vista que muchas están empezando a darse cuentas que el
utilizar las tecnologías de información es cuestión clave para su expansión y
supervivencia.
Una de estas tecnologías es la inteligencia de negocio, que según el
reporte de Gartner Group, 1996, señala que:
“La clave para surgir en un mercado
competitivo es mantenerse delante de sus
competidores. Se requiere más que intuición para
tomar decisiones correctas basadas en
información exacta y actualizada. Las
herramientas de reporte, consulta y análisis de
datos pueden ayudar a los usuarios de negocios
a navegar a través de un mar de información
para sintetizar la información valiosa que en él se
encuentra - hoy en día esta categoría de
herramientas se les llama Inteligencia de
Negocios."
La idea de contar con herramientas, que basado en el manejo de un
conjunto de datos, nos brinden la posibilidad de modificar o fortalecer la
estrategia de negocio que posea una empresa para la compra venta de un
bien o servicio a partir de la tomar decisiones mediante el estudio de
reportes, facilita la posibilidad de manejar de manera más puntual los
DESARROLLO DE UN SISTEMA AUTOMATIZADO BASADO EN INTELIGENCIA DE NEGOCIO, QUE INTEGRE
LOS PROCESOS ADMINISTRATIVOS DEL ALMACÉN, DEL SÚPER MERCADO BELLO MONTE by Díaz, Marcelo
is licensed under a Creative Commons Atribución-NoComercial-CompartirDerivadasIgual 3.0 Unported License.
diferentes movimientos administrativos. Sumado a esto, toda herramienta
que tenga la posibilidad de clasificar y ordenar los datos de una compañía es
convertida en una entidad más, que de una u otra forma colabora con la
misión fundamentada de la compañía.
Para fortalecer la iniciativa del uso de las herramientas de la información
se toma en cuenta el uso las tecnologías web, que se podría definir, según
DISEÑOS DIGITALES SA (2005), como una serie de herramientas que vía
web, que trabajan a través de una red de comunicaciones, donde los datos y
la información viajan de manera más rápida, segura y económica. Estas
características ahorran la necesidad de grandes computadoras y altos costos
en instalaciones robustas y complicadas.
En la actualidad, las aplicaciones web ofrecen a los clientes un rápido y
seguro acceso a la información en sus requerimientos diarios. Esta nueva
herramienta provee a sus usuarios datos e información útiles e inmediatos
requeridos para la carga o reestructuración de su fuente de datos disponible
para el usuario. Algunos años atrás en las organizaciones, cuando se
necesitaban datos, se solía buscar entre una gran cantidad de formularios,
carpetas o ficheros, que no poseían ningún tipo de orden, congruencia, ni
seguridad de respaldo, obligando a las personas que consultaban la
información a omitir datos o simplemente darla por perdida. Esta nueva
tecnología en la red, permite la comunicación directa entre la información y
los usuarios. En pocas palabras, la rapidez, seguridad y puntualidad
integradas en aplicaciones web.
Todas estas características, anteriormente mencionadas de las
aplicaciones web, son útiles y atractivas para la reestructuración en la
DESARROLLO DE UN SISTEMA AUTOMATIZADO BASADO EN INTELIGENCIA DE NEGOCIO, QUE INTEGRE
LOS PROCESOS ADMINISTRATIVOS DEL ALMACÉN, DEL SÚPER MERCADO BELLO MONTE by Díaz, Marcelo
is licensed under a Creative Commons Atribución-NoComercial-CompartirDerivadasIgual 3.0 Unported License.
gestión interna de las empresas que necesitan adaptarse a los múltiples
cambios y actualizaciones tecnológicas.
Una de estas empresas, es el Supermercado Bello Monte ubicado al
centro – este de la ciudad de Caracas a una cuadra del Centro Comercial El
Recreo, exactamente en la Avenida Humboldt con Calle Coromoto en el
Edificio Habana, con una vasta experiencia y reconocimiento por su
trayectoria de trabajo, atención personalizada a sus clientes y reconocida por
poseer una amplia variedad en alimentos, tales como: pescado, carnes,
vegetales, frutas, productos para el hogar, higiene personal, cuidados de
mascotas, niños y su área de bebidas y licores cubriendo así los diferentes
gustos y necesidades de la clientela.
El Supermercado Bello Monte, rodeado de una amplia gama de negocios,
como restaurantes, pequeños mercados populares, edificios y colegios que
se ven favorecidos por el servicio que les brinda, hacen del establecimiento,
un punto exclusivo en la zona.
Aunque el nivel de exigencia varía de acuerdo al demandante,
siempre son amplios los rangos de petición por parte de sus consumidores,
en días cotidianos y más aún en temporadas altas, como fechas navideñas y
vacacionales; para cubrir todas estas demandas, los proveedores del
Supermercado Bello Monte, abastecen diariamente, los estantes de
exhibición y almacén.
Actualmente, el registro, evaluación y seguimiento de los productos se
lleva de manera manual en formularios y hojas de anotación, la llegada de
los alimentos traídos por los proveedores simplemente es supervisada por
uno de los empleados que revisa de manera general características
importantes como la apariencia, la cantidad y la fecha del producto, pero lo
DESARROLLO DE UN SISTEMA AUTOMATIZADO BASADO EN INTELIGENCIA DE NEGOCIO, QUE INTEGRE
LOS PROCESOS ADMINISTRATIVOS DEL ALMACÉN, DEL SÚPER MERCADO BELLO MONTE by Díaz, Marcelo
is licensed under a Creative Commons Atribución-NoComercial-CompartirDerivadasIgual 3.0 Unported License.
más destacado de este proceso es que la cantidad de productos es
directamente proporcional a la cantidad que se pueda colocar en los estantes
de exhibición, ni más ni menos, ya que no existe un deposito o almacén
intermedio donde se puedan colocar los alimentos para su posterior
reposición.
Estos se suelen colocar a lo largo del pasillo entre estantes para su
posterior ubicación, por ende se deben adquirir solo los necesarios para su
rápida venta y no caer en excedentes o en faltantes. El supermercado debe
entonces realizar una requisición de compra basado en las ganancias de
ventas que el mes anterior les haya arrojado por cada producto vendido,
tomando en cuenta también el tratar de vender los que aún quedan en
exhibición para evitar su vencimiento.
En ocasiones varios proveedores coinciden en su entrega y generan
congestiones en la recepción y revisión de los productos, los camiones
obstaculizan el libre transitar en las calles adyacentes del lugar y esto causa
quejas y reclamos de los vecinos del lugar. Al colapsar la llegada de los
productos, muchos de éstos son colocados a la venta sin una revisión de sus
características fundamentales para el buen registro, como por ejemplo, fecha
de vencimiento, fecha de ingreso, estado físico, entre otros, y estos hechos
hacen que algunos clientes se vean en la necesidad de devolver artículos
vencidos o en pronto vencimiento, incurriendo frecuentemente en una
pérdida económica significativa; los productos, en algunos casos, no se
pueden devolver a los proveedores, acentuando las pérdidas al
establecimiento.
Ante la necesidad del Supermercado Bello Monte y el problema
anteriormente puntualizado, se tomó la decisión de crear una aplicación web
para el registro y control de productos, índices de ventas, análisis del
DESARROLLO DE UN SISTEMA AUTOMATIZADO BASADO EN INTELIGENCIA DE NEGOCIO, QUE INTEGRE
LOS PROCESOS ADMINISTRATIVOS DEL ALMACÉN, DEL SÚPER MERCADO BELLO MONTE by Díaz, Marcelo
is licensed under a Creative Commons Atribución-NoComercial-CompartirDerivadasIgual 3.0 Unported License.
comportamiento de consumo, con el objeto que el comercio pueda cubrir sus
necesidades de organización de inventario, reposición minimizando las
pérdidas, así como el nivel de satisfacción de sus clientes.
Tomando en cuenta la problemática, esta investigación tiene por
objetivo el desarrollo de un sistema automatizado basado en inteligencia de
negocio, que integre los procesos administrativos del almacén, del
Supermercado Bello Monte, ya que utilizando la tecnología web se facilitan
los procesos de registro de artículos, se detalla la descripción y estado de los
alimentos dentro del establecimiento, y además se lleva un control de la
venta de los productos por mes y año.
Al realizar las tareas mencionadas, en el Supermercado Bello Monte,
a través de aplicaciones web, según lo señala Ariel Pérez, “Su facilidad de
administración centralizada las hace ideales tanto para su despliegue en
redes de amplio alcance como en redes corporativas. La facilidad de uso de
las interfaces web y el hecho de que cada día más personas están
acostumbradas a la navegación por Internet hace que el tiempo de
aprendizaje se reduzca considerablemente respecto a las tradicionales
aplicaciones de escritorio.” En base a lo señalado por el autor, estas
aplicaciones, se integran no sólo de forma rápida y satisfactoria a los
procesos de gestión de artículos, sino que también son sencillas para su uso
cotidiano entre el personal del supermercado.
Además, el autor expone que, “Otro hecho a tener en cuenta es que
una vez realizada una aplicación web para uso interno de una empresa, por
ejemplo en una intranet, el poner esa funcionalidad, o incluso funcionalidades
nuevas, a disposición de empleados o el público general tiene un coste
mínimo a la vez que una potencial proyección mundial.” Artículo,
Aplicaciones Web con Java, en línea, por Ariel Pérez (2009). En vista a lo
DESARROLLO DE UN SISTEMA AUTOMATIZADO BASADO EN INTELIGENCIA DE NEGOCIO, QUE INTEGRE
LOS PROCESOS ADMINISTRATIVOS DEL ALMACÉN, DEL SÚPER MERCADO BELLO MONTE by Díaz, Marcelo
is licensed under a Creative Commons Atribución-NoComercial-CompartirDerivadasIgual 3.0 Unported License.
planteado, se puede decir que la tecnología web establece un impacto
positivo dentro y fuera del establecimiento ya que se da a conocer en el
mundo a través del internet y sus servicios se ven más respaldados por su
propio portal web.
INTERROGANTES DE LA INVESTIGACIÓN
Interrogante Principal
¿Qué procesos, normas, requerimientos y tecnologías se deben
considerar en el desarrollo de un sistema automatizado basado en
inteligencia de negocio, que integre los procesos administrativos del
almacén, del Supermercado Bello Monte?
Interrogantes Secundarias
- ¿Qué procesos, normas, requerimientos y tecnologías se deben
considerar en el desarrollo de un sistema automatizado basado en
inteligencia de negocio, que integre los procesos administrativos
del almacén, del Supermercado Bello Monte?
- ¿Cuáles son las estructuras y funciones del sistema actual, que se
implementan en el supermercado, para la gestión administrativa de
los procesos de compra, venta y control del almacén?
DESARROLLO DE UN SISTEMA AUTOMATIZADO BASADO EN INTELIGENCIA DE NEGOCIO, QUE INTEGRE
LOS PROCESOS ADMINISTRATIVOS DEL ALMACÉN, DEL SÚPER MERCADO BELLO MONTE by Díaz, Marcelo
is licensed under a Creative Commons Atribución-NoComercial-CompartirDerivadasIgual 3.0 Unported License.
- ¿Qué características y estructuras requiere el sistema actual para
definir el diseño del sistema propuesto?
- ¿Qué datos, procesos, procedimientos o aspectos técnicos se
deben considerar para diseñar el sistema propuesto en atención a
los requerimientos exigidos por el personal administrativo del
supermercado?
- ¿Qué pruebas se deben ejecutar para validar el funcionamiento del
sistema?
Objetivo General
Desarrollar un sistema automatizado basado en inteligencia de
negocio, que integre los procesos administrativos del almacén, del súper
mercado Bello Monte.
Objetivos Específicos
- Identificar la estructura y funciones del sistema actual
implementado en el supermercado, para la gestión administrativa
de los procesos de compra, venta y control del almacén.
- Establecer los requerimientos que exige el personal administrativo
del supermercado con respecto a los procesos de compra, venta y
control del almacén.
DESARROLLO DE UN SISTEMA AUTOMATIZADO BASADO EN INTELIGENCIA DE NEGOCIO, QUE INTEGRE
LOS PROCESOS ADMINISTRATIVOS DEL ALMACÉN, DEL SÚPER MERCADO BELLO MONTE by Díaz, Marcelo
is licensed under a Creative Commons Atribución-NoComercial-CompartirDerivadasIgual 3.0 Unported License.
- Analizar las características y estructuras del sistema actual para
definir el diseño del sistema propuesto.
- Diseñar el sistema propuesto en atención a los requerimientos
exigidos por el personal administrativo del supermercado.
- Realizar las pruebas necesarias para validar el funcionamiento del
sistema.
JUSTIFICACIÓN
La globalización ha hecho que cada día las personas y empresas
busquen mejorar y aumentar su desarrollo en productos y servicios, por lo
que la competencia es cada vez mayor, sumado a esto, la baja de la
economía nacional y los problemas de importación de mercancía generan
altos costos, conllevando al Supermercado Bello Monte a requerir un sistema
más seguro de trabajo, acorde a las necesidades propias de sus clientes
para así obtener un nivel más alto de beneficios en servicios y productos en
busca de lograr un óptimo desempeño y poder llenar las expectativas de sus
clientes.
En base a lo mencionado anteriormente los beneficiarios directos
serían en primer lugar los propietarios, permitiendo un mejor control de sus
ventas, información del material disponible, la disminución de gastos, acceso
a datos precisos, ayuda a la correcta toma de decisiones con el fin de
conocer cuales productos y servicios son más convenientes para la empresa
al momento de adquirir inventario y cuáles no, para evitar generar gastos de
almacenamiento y pérdida de los insumos, estos conocimientos que
suministrará el sistema de gestión se basa en completar la data con
DESARROLLO DE UN SISTEMA AUTOMATIZADO BASADO EN INTELIGENCIA DE NEGOCIO, QUE INTEGRE
LOS PROCESOS ADMINISTRATIVOS DEL ALMACÉN, DEL SÚPER MERCADO BELLO MONTE by Díaz, Marcelo
is licensed under a Creative Commons Atribución-NoComercial-CompartirDerivadasIgual 3.0 Unported License.
elementos, como: la temporada del año, las características de la población
que adquiere sus productos en el local, la variación de precios en el mercado
nacional, etc.
Los empleados se ven beneficiados, en vista que, se minimiza el
esfuerzo requerido en el proceso administrativo y gestión del negocio,
evitando conflictos entre estos y los propietarios o los clientes debido a las
dificultades que se presentan actualmente en el proceso de compra,
almacenamiento y venta, además de prestar un mejor servicio y desarrollar
su propia capacidad laboral.
El sistema de gestión administrativa, beneficia a los clientes, porque
les permite tener información del producto que están adquiriendo en tiempo
real, ser atendidos en menor tiempo y con mayor eficiencia, manteniendo la
lealtad de sus consumidores e incrementando la posibilidad de adquirir
potenciales clientes de zonas aledañas.
Los elementos antes mencionados, harán del Supermercado Bello
Monte, un comercio de alimentos, cómodo, rápido y agradable para las
compras diarias de la comunidad que reside en la zona, presentando un
servicio de atención al cliente, con calidad superior a la competencia.
DELIMITACIÓN
A continuación se presentarán los patrones de delimitación que rigen
este trabajo de investigación, se detallarán elementos como: delimitación
temática, técnica, de software y hardware, geográfica y temporal.
DESARROLLO DE UN SISTEMA AUTOMATIZADO BASADO EN INTELIGENCIA DE NEGOCIO, QUE INTEGRE
LOS PROCESOS ADMINISTRATIVOS DEL ALMACÉN, DEL SÚPER MERCADO BELLO MONTE by Díaz, Marcelo
is licensed under a Creative Commons Atribución-NoComercial-CompartirDerivadasIgual 3.0 Unported License.
Temática
El presente Trabajo de Grado, se enmarca dentro de la línea de
investigación de Tecnología web de aplicaciones, por cuanto se presentará
una propuesta de desarrollo de un sistema automatizado basado en
inteligencia de negocio, que integre los procesos administrativos del
almacén, del Supermercado Bello Monte.
Técnica
A continuación se detallarán los elementos técnicos que conformaron
cada una de las etapas de desarrollo de la aplicación Web de inteligencia de
negocios. Tanto como el área del software y sus características y el hardware
en su estructura y descripción.
Software
El desarrollo, a nivel de software, para la aplicación Web, cuenta con un
servidor de datos que a su vez trabaja con un servidor de páginas web,
además de un manejador de base de datos, todo esto en un sistema
operativo actual, de fácil manejo y adaptación. Los elementos utilizados
fueron:
- Apache Web Server Version 2.2.8
- Php Script Languaje Version 5.0.0-dev
DESARROLLO DE UN SISTEMA AUTOMATIZADO BASADO EN INTELIGENCIA DE NEGOCIO, QUE INTEGRE
LOS PROCESOS ADMINISTRATIVOS DEL ALMACÉN, DEL SÚPER MERCADO BELLO MONTE by Díaz, Marcelo
is licensed under a Creative Commons Atribución-NoComercial-CompartirDerivadasIgual 3.0 Unported License.
- MySQL Database Version 6.0.4-alpha
- phpMyAdmin Database Manager Version 2.10.3
- Windows Server 2003
Hardware
En el área de Hardware se utilizó una computadora de recursos básicos,
en vista que los software mencionados anteriormente se acoplan a
perfectamente al perfil de una PC estándar. Los componentes requeridos
para la integración de la aplicación fueron:
- Procesador INTEL PENTIUM.
- Memoria RAM 2 GB.
- Disco duro de 40 GB.
- Impresora.
Geográfica
La investigación se realizó en el supermercado Bello Monte ubicado en
la Av. Humboldt, edificio Habana Caracas, Venezuela.
Temporal
El tiempo para desarrollar esta investigación fue de 10 meses (Julio de
2010 - Abril 2011) debido a las exigencias académicas para la culminación
DESARROLLO DE UN SISTEMA AUTOMATIZADO BASADO EN INTELIGENCIA DE NEGOCIO, QUE INTEGRE
LOS PROCESOS ADMINISTRATIVOS DEL ALMACÉN, DEL SÚPER MERCADO BELLO MONTE by Díaz, Marcelo
is licensed under a Creative Commons Atribución-NoComercial-CompartirDerivadasIgual 3.0 Unported License.
del proyecto, así como también para el cumplimiento de cada una de las
fases de desarrollo.
ALCANCE
El alcance de esta investigación, está establecido en función a los
objetivos específicos definidos en este estudio como:
- Precisar los requerimientos que exigen la estructura y funciones
del sistema actual implementado en el supermercado, para la
gestión de los procesos administrativos del almacén.
- Analizar los requerimientos y estructuras del sistema actual
para definir el diseño del sistema propuesto.
- Diseñar el sistema propuesto en atención a los requerimientos
exigidos por el personal administrativo del supermercado y
realizar las pruebas necesarias para validar el funcionamiento
del sistema.
LIMITACIÓN
Antes de desarrollar cualquier proyecto de investigación, es de suma
importancia realizar un estudio previo de cada uno de los puntos a trabajar y
de los posibles inconvenientes que pudieran presentarse, seguidamente, se
mostrarán aquellos factores que pudieron afectar la culminación del trabajo
de investigación, pero que fueron solventados satisfactopriamente.
DESARROLLO DE UN SISTEMA AUTOMATIZADO BASADO EN INTELIGENCIA DE NEGOCIO, QUE INTEGRE
LOS PROCESOS ADMINISTRATIVOS DEL ALMACÉN, DEL SÚPER MERCADO BELLO MONTE by Díaz, Marcelo
is licensed under a Creative Commons Atribución-NoComercial-CompartirDerivadasIgual 3.0 Unported License.
- Falta de experiencia en el desarrollo de un proyecto tecnológico de
estas características.
- La apatía hacia la informática, ya que la mayoría de los empleados
que laboran en el supermercado Bello Monte, no posee conocimiento
alguno de algún componente informático, como por ejemplo,
computadoras, internet o manejo de algún sistema digital.
- Costo de los equipos, instalación y mantenimiento.
En busca de solventar cada una de las mencionadas desventajas, se
utilizó una estrategia de trabajo modular y progresivo. Con esta medida, se
realizaron las pruebas necesarias por módulos individuales sin afectar la
actividad total del sistema, además de disminuir en gran medida los costos
en tecnología.
Se solicitó la ayuda de profesores y licenciados en computación más
experimentados que colaboraron con conocimientos del tema para la
automatización de los procesos almacén del supermercado, estos aportaron
una serie de conceptos, ideas y guías que ayudaron a ensamblar cada uno
de los módulos del sistema a media que se iban creando.
Sumado a esto los empleados del supermercado fueron consultados e
instruidos en cada una de las funcionalidades que se desarrollaron para el
sistema, se les explicó y enseñó las ventanas y así poco a poco adquirieron
el conocimiento de cómo desenvolverse con el sistema propuesto.
DESARROLLO DE UN SISTEMA AUTOMATIZADO BASADO EN INTELIGENCIA DE NEGOCIO, QUE INTEGRE
LOS PROCESOS ADMINISTRATIVOS DEL ALMACÉN, DEL SÚPER MERCADO BELLO MONTE by Díaz, Marcelo
is licensed under a Creative Commons Atribución-NoComercial-CompartirDerivadasIgual 3.0 Unported License.
CAPÍTULO II: Marco Teórico
DESARROLLO DE UN SISTEMA AUTOMATIZADO BASADO EN INTELIGENCIA DE NEGOCIO, QUE INTEGRE
LOS PROCESOS ADMINISTRATIVOS DEL ALMACÉN, DEL SÚPER MERCADO BELLO MONTE by Díaz, Marcelo
is licensed under a Creative Commons Atribución-NoComercial-CompartirDerivadasIgual 3.0 Unported License.
ANTECEDENTES DE LA INVESTIGACIÓN
Según consultas de otras investigaciones relacionadas con el tema de la
investigación, se encontró documentación que sirve de base para apoyar la
investigación. En la Universidad Nueva Esparta se consultaron las siguientes
tesis de grado:
Uno de los trabajos conseguidos, fue la tesis de grado desarrollada por
Castillo y Figueroa, quienes desarrollaron una “Implementación de una
solución de inteligencia de Negocios Open Source para el Análisis de
Cooperativas del MINEP con Pentaho”. Este trabajo tiene como fecha de
publicación julio de 2007, Caracas-Venezuela.
Los autores plantean, que con la implementación de la solución de
inteligencia de negocios facilitó el análisis de cooperativas del MINEP,
usando la suite de productos del Pentaho, con la que lograron que los
usuarios pudiesen analizar la información procedente de su sistema, debido
a que la herramienta les ofrecía diversas funcionalidades y una serie de
cubos, reportes e indicadores.
El desarrollo se basó en los términos de inteligencia de negocios debido
al efecto que está causando esta tendencia sobre los procesos de negocio
en su evaluación de gestión.
DESARROLLO DE UN SISTEMA AUTOMATIZADO BASADO EN INTELIGENCIA DE NEGOCIO, QUE INTEGRE
LOS PROCESOS ADMINISTRATIVOS DEL ALMACÉN, DEL SÚPER MERCADO BELLO MONTE by Díaz, Marcelo
is licensed under a Creative Commons Atribución-NoComercial-CompartirDerivadasIgual 3.0 Unported License.
Como conclusión Castillo y Figueroa, afirmaron que la integración de la
solución de inteligencia de negocios les permitiera comprobar la calidad de
los datos, ya que les facilita mediante un procedimiento de manejo de errores
ver la deficiencia de sus sistemas.
El aporte brindado por parte del trabajo de grado a la presente
investigación fue que permitió conocer los conceptos fundamentales de la
inteligencia de negocios, sus estructuras, componentes y sus ciclos, además
de fortalecer los conocimientos sobre estas y su relación con otras
organizaciones. Es un aporte teórico.
Por último, el trabajo de grado elaborado por Yépez (2008). Tesis de
grado de la Universidad Nueva Esparta. Desarrollar un sistema de
información automatizado para el control y seguimiento del desempeño
docente de la Universidad Nueva Esparta.
En el Trabajo de Grado el licenciado Yépez (2009) desarrolló un
sistema de información automatizado para el control y seguimiento del
desempeño docente de la Universidad Nueva Esparta que consideró el uso
de Inteligencia de Negocios que se encarga de manejar, a través de vías
modernas y sencillas para los usuarios, de generar datos que puedan
fomentar las características de algunos procesos y actividades, facilitando
tareas del ámbito de toma de decisiones para los directivos, como el de
encontrar defectos que necesiten corrección para los docentes, o quizás de
algunas formas de trabajo dentro del mismo sistema educativo. Además del
uso de tecnologías Open Source y orientadas a la web.
Este trabajo de grado desarrolló una aplicación rápida, confiable y
eficiente que favorece la toma de decisiones, ahorrando a los directivos de la
DESARROLLO DE UN SISTEMA AUTOMATIZADO BASADO EN INTELIGENCIA DE NEGOCIO, QUE INTEGRE
LOS PROCESOS ADMINISTRATIVOS DEL ALMACÉN, DEL SÚPER MERCADO BELLO MONTE by Díaz, Marcelo
is licensed under a Creative Commons Atribución-NoComercial-CompartirDerivadasIgual 3.0 Unported License.
institución tiempo y esfuerzos en realizar y analizar estadísticas por sus
propios medios, refleja información a los docentes a pesar de que no es un
factor que puede dar una conclusión directa, da puntos a considerar que
aclaran qué problemas pueden suceder en un caso en específico.
El sistema desarrollado hizo más eficiente el procedimiento que se
llevaba a cabo en la Universidad Nueva Esparta, desde varios puntos de
vista. Principalmente, porque la propuesta consistió en procurar que el
sistema funcione en su mayoría gracias a grandes cantidades de información
almacenada en bases de datos, y que mediante el funcionamiento y las
relaciones de sus tablas y elementos de datos, el usuario puedo obtener la
información necesaria, y de la forma en que deseaba verla, incluyendo
distintos tipos de acumulación de los datos y gráficas estadísticas, para así
asegurar un buen apoyo en la toma de decisiones.
El anterior trabajo de grado, aunque no está directamente relacionado
con la gestión de los procesos de un almacén, brindó una serie de elementos
de información específicamente en uso de inteligencia de negocios, tales
como:
- Conceptos claves de inteligencia de negocios.
- Guías de desarrollo para la planificación de la estructura de gráficos y
base de datos.
Además demostró el valor agregado que puede ofrecer une
herramienta de este tipo, para el proceso de toma de decisiones, la
representación de la información de forma amigable en un entorno por medio
de gráficos que le ofrece generalmente mayor oportunidad a los usuarios de
DESARROLLO DE UN SISTEMA AUTOMATIZADO BASADO EN INTELIGENCIA DE NEGOCIO, QUE INTEGRE
LOS PROCESOS ADMINISTRATIVOS DEL ALMACÉN, DEL SÚPER MERCADO BELLO MONTE by Díaz, Marcelo
is licensed under a Creative Commons Atribución-NoComercial-CompartirDerivadasIgual 3.0 Unported License.
los sistemas de información de analizar los datos requeridos, detectando en
forma rápida el comportamiento de la información generada por los sistemas
y pudiendo de esta manera acelerar el proceso de toma de decisiones.
Bases Teóricas
Teoría General de Inventarios
El inventario puede ser definido de dos maneras, en primer lugar se
puede definir como un activo o efectivo en forma de material o por otro lado,
podrían ser artículos terminados, materia prima, trabajo en proceso o
materiales utilizados en los productos. Según (George W. Plossl, 1987).
George establece que los balances requieren decisiones que se
pueden clasificar en cuatro categorías:
- Balance entre la inversión en inventarios y el servicio al cliente.
Donde existe un control de fabricación eficaz para ejecutar la
política de administración y donde se presentan demandas
inesperadas o interrupciones en el aprovisionamiento existe una
relación definitiva entre la cantidad de inventario que se lleva y el
servicio que se obtiene. Entre menor el inventario, mayor el número de
órdenes atrasadas y mayor el agotamiento de existencias.
- Balance entre la inversión en inventarios y los costos asociados con
los cambios en el nivel de producción.
DESARROLLO DE UN SISTEMA AUTOMATIZADO BASADO EN INTELIGENCIA DE NEGOCIO, QUE INTEGRE
LOS PROCESOS ADMINISTRATIVOS DEL ALMACÉN, DEL SÚPER MERCADO BELLO MONTE by Díaz, Marcelo
is licensed under a Creative Commons Atribución-NoComercial-CompartirDerivadasIgual 3.0 Unported License.
El exceso de capacidad en equipo, el tiempo extra, los tiempos
de ocio, la contratación, el entrenamiento y el despido de empleados y
los costos relacionados serán mayores si la producción debe fluctuar
en respuesta a los cambios en las cuotas de ventas. Los inventarios
pueden moderar estas fluctuaciones.
- Balance entre la inversión en inventarios y el costo de colocar los
pedidos para reponer los inventarios.
Se pueden mantener bajos los inventarios haciendo trabajos
frecuentes o colocando muchos pedidos de compra por pequeñas
cantidades. Estas prácticas tienen como consecuencia arreglos muy
frecuentes y altos costos de compras, pérdida de descuentos por
cantidad y otros gastos excesivos de operación.
- Balance entre la inversión en inventarios y los costos de
transportación.
Proporcionando la mano de obra y el equipo para manejar los
materiales en forma tal que los trabajos en producción se puedan
llevar a cabo cada hora, por ejemplo, se requiere un mayor gasto que
si los trabajos se cambian diariamente. Entre más rápido es el método
de transporte mayores serán los costos.
DESARROLLO DE UN SISTEMA AUTOMATIZADO BASADO EN INTELIGENCIA DE NEGOCIO, QUE INTEGRE
LOS PROCESOS ADMINISTRATIVOS DEL ALMACÉN, DEL SÚPER MERCADO BELLO MONTE by Díaz, Marcelo
is licensed under a Creative Commons Atribución-NoComercial-CompartirDerivadasIgual 3.0 Unported License.
Funciones de los inventarios
Existen cinco tipos básicos de inventario definidos por la función:
a- Inventarios de fluctuación: estos son inventarios que se llevan
porque la cantidad y ritmo de las ventas y de producción no pueden
predecirse con exactitud. Los pedidos pueden promediar 100
unidades por semana para un artículo dado, pero habrá semanas en
que las ventas sean tan elevadas como 300 ó 400 unidades. El
material puede recibirse en stock normalmente 3 semanas después de
que fue solicitado por la fábrica, pero ocasionalmente puede llevarse 6
semanas. Estas fluctuaciones en la demanda y la oferta pueden
compensarse con los stocks de reserva o de seguridad.
b- Inventarios de anticipación: estos sin inventarios hechos con
anticipación a las épocas de mayor venta, a programas de promoción
comercial o a un periodo de cierre de la planta. Básicamente, los
inventarios de anticipación almacenan horas trabajo y horas-maquinas
para futuras necesidades y limitan los cambios en la tasa de
producción.
c- Inventarios de tamaño de lote: con frecuencia es imposible o
impráctico fabricar o comprar artículos en las mismas cuotas que se
venderán. Por lo tanto, los artículos se consiguen en cantidades
mayores a las que se necesitan en el momento; el inventario
resultante es el inventario de tamaño de lote.
DESARROLLO DE UN SISTEMA AUTOMATIZADO BASADO EN INTELIGENCIA DE NEGOCIO, QUE INTEGRE
LOS PROCESOS ADMINISTRATIVOS DEL ALMACÉN, DEL SÚPER MERCADO BELLO MONTE by Díaz, Marcelo
is licensed under a Creative Commons Atribución-NoComercial-CompartirDerivadasIgual 3.0 Unported License.
d- Inventarios de transportación: estos existen porque el material debe
moverse de un lugar a otro. El inventario depositad en un camión y
que se va a entregar a un almacén puede estar en camino hasta 10
días. Mientras el inventario se encuentra en camino, no puede tener
una función útil para las plantas o los clientes; existen exclusivamente
por el tiempo de transporte.
e- Inventario de protección (o especulativo): las compañías que
utilizan grandes cantidades de minerales básicos (como el carbón
mineral, el petróleo o el cemento) o mercadería (como lana, los granos
o productos animales) que se caracterizan por fluctuar en sus precios,
pueden tener ahorro significativos comprando grandes cantidades
llamadas inventarios de protección, cuando los precios están bajos. La
adquisición de cantidades extra a un precio reducido también reducirá
los costos de los materiales de los artículos para un aumento de
precio más tarde.
Clases de inventarios
Además de agruparlos por funciones, puede clasificarse a los
inventarios por su condición durante su procesamiento.
- Materias primas: Estas son acero, harina, madera, telas u otros
materiales utilizados para elaborar los componentes de los
artículos terminados.
DESARROLLO DE UN SISTEMA AUTOMATIZADO BASADO EN INTELIGENCIA DE NEGOCIO, QUE INTEGRE
LOS PROCESOS ADMINISTRATIVOS DEL ALMACÉN, DEL SÚPER MERCADO BELLO MONTE by Díaz, Marcelo
is licensed under a Creative Commons Atribución-NoComercial-CompartirDerivadasIgual 3.0 Unported License.
- Componentes: estos son partes o submontajes que se
encuentran listos para ir al montaje final del producto.
- Materiales en proceso: estos son materiales y componentes
sobre los que se efectúan un trabajo o que se encuentran
esperando en la fábrica entre una operación y otra.
- Productos terminados: estos son artículos terminados que se
tienen en inventario en una planta en que se produce para
almacenar o artículos terminados que se encuentran listos para ser
embarcados a un cliente de acuerdo a un pedido en una planta de
producción conforme a un pedido.
Costos en los inventarios
George W. (1980) establece que los costos que se ven afectados por cada
decisión específica deben ser determinados al decidir cuánto inventario
tener. Las siguientes clases de costos se consideran en las decisiones sobre
inventarios. Estos costos se pueden clasificar de la siguiente manera:
a) Costos de pedido:
DESARROLLO DE UN SISTEMA AUTOMATIZADO BASADO EN INTELIGENCIA DE NEGOCIO, QUE INTEGRE
LOS PROCESOS ADMINISTRATIVOS DEL ALMACÉN, DEL SÚPER MERCADO BELLO MONTE by Díaz, Marcelo
is licensed under a Creative Commons Atribución-NoComercial-CompartirDerivadasIgual 3.0 Unported License.
Los costos de pedido pueden ser ya sea los de colocar pedidos
de compra para adquirir material de un proveedor o los asociados con
la orden de fabricación de un lote procedente de la planta.
b) Costos de tenencia de inventarios:
Estos costos incluyen todos los gastos en que incurre la
compañía por el volumen de inventario que lleva. Se incluyen
usualmente en el costo de tenencia de inventario, los siguientes
costos podrían ser:
- Por obsolescencia: se incurre en estos costos porque el
inventario no es ya vendible debido a patrones de venta
cambiantes y a deseos del cliente.
- Por deterioro: el material que se tiene en inventario
puede humedecerse, secarse, ser ensuciado por el
manejo o deterioro de muchas otras maneras de modo
que ya no se puede vender o usar.
- Por impuestos: muchos estados y municipios tienen
impuestos por inventarios. Algunos se basan en la
inversión en inventario en un momento particular del año,
mientras que otros se basan en la inversión promedio en
inventario de todo el año.
- De garantía: los inventarios, como la mayoría de los
activos, son protegidos por un seguro generalmente
llevado como parte de otras políticas de seguros de la
compañía.
- De almacenamiento: el almacenamiento de inventario
requiere de una bodega con personal de supervisión y
DESARROLLO DE UN SISTEMA AUTOMATIZADO BASADO EN INTELIGENCIA DE NEGOCIO, QUE INTEGRE
LOS PROCESOS ADMINISTRATIVOS DEL ALMACÉN, DEL SÚPER MERCADO BELLO MONTE by Díaz, Marcelo
is licensed under a Creative Commons Atribución-NoComercial-CompartirDerivadasIgual 3.0 Unported License.
operativo, de equipo de manejo de material, de registros
necesarios, etc.
- De capital: el dinero invertido en inventario no está
disponible para ser usado en otras actividades de la
compañía.
c) Costos de agotamiento de existencia:
Refiere a costos de agotamiento de existencia, si el material no
está disponible cuando el cliente lo pide, pueden perderse las ventas o
incurrirse en costos extra, llamados costos de agotamiento de
existencia.
d) Costos asociados con la capacidad:
Estos incluyen los costos por tiempo extra, subcontrataciones,
entrenamiento, despido y ocio. Se incurre en estos costos cuando es
necesario aumentar o disminuir la capacidad o cuando por un tiempo
existe demasiada o muy poca capacidad.
En la acepción más amplia de la palabra, los inventarios son
recursos utilizables que se encuentran almacenados para su uso
posterior en un momento determinado. Algunos autores los definen
simplemente como bienes ociosos almacenados en espera de ser
utilizados. Otros autores los definen como un activo corriente de vital
importancia para el funcionamiento de la empresa. Existen múltiples
argumentos para justificar la tenencia o no de inventarios, de los
cuales se mencionaran tan solo unos pocos.
DESARROLLO DE UN SISTEMA AUTOMATIZADO BASADO EN INTELIGENCIA DE NEGOCIO, QUE INTEGRE
LOS PROCESOS ADMINISTRATIVOS DEL ALMACÉN, DEL SÚPER MERCADO BELLO MONTE by Díaz, Marcelo
is licensed under a Creative Commons Atribución-NoComercial-CompartirDerivadasIgual 3.0 Unported License.
Argumentos a favor:
- Prever escasez.
- Es preferible ahorrar productos que dinero.
- Permiten obtener ganancias adicionales cuando hay
alzas.
- Facilitan desfasar (separar) los diferentes procesos de la
empresa.
Argumentos en contra:
- Inmovilizan recursos que podrían usarse mejor.
- Esconden los problemas de la empresa.
- Disimulan la ineptitud del tomador de decisiones.
- Facilitan esconder los problemas de calidad.
Lo que es indiscutible, es que los inventarios representan un alto
porcentaje de los activos en el balance y a las compras les sucede lo mismo
con respecto a las utilidades en los estados de resultados, entonces si desde
el punto de vista financiero reconocieron esta realidad y no hicieron nada con
el objeto de mejorar su manejo están siendo irresponsables con la empresa.
Manejo de los inventarios.
DESARROLLO DE UN SISTEMA AUTOMATIZADO BASADO EN INTELIGENCIA DE NEGOCIO, QUE INTEGRE
LOS PROCESOS ADMINISTRATIVOS DEL ALMACÉN, DEL SÚPER MERCADO BELLO MONTE by Díaz, Marcelo
is licensed under a Creative Commons Atribución-NoComercial-CompartirDerivadasIgual 3.0 Unported License.
Clasificación ABC
En cada empresa se utilizan diferentes productos, cada uno de ellos con
sus propias características, por lo tanto, cada uno de ellos necesita de un
manejo particular, dependiendo de su importancia en los procesos de la
compañía y de las posibilidades de adquisición.
El análisis ABC es una manera de clasificar los productos de acuerdo a
criterios preestablecidos, la mayor parte de los textos que manejan este
tema, toman como criterio el valor de los inventarios y dan porcentajes
relativamente arbitrarios para hacer esta clasificación. Los valores anteriores
son arbitrarios, cada empresa tiene sus particularidades, si alguien decide
utilizar este criterio debe ser consciente de las realidades de su empresa. Se
debe pensar no solo en los costos, es importante ver otros criterios, lo que es
sin duda la principal dificultad en este tipo de análisis. Es innegable, sin
embargo que un pequeño porcentaje de productos, desde cualquier criterio,
es indispensable para el funcionamiento de la empresa y/o para mejorar su
rentabilidad, estos serian clasificados como productos A típicos, y de acuerdo
a este punto de vista se van seleccionando los productos de las demás
zonas; si uno considera oportuno podría pensarse en la posibilidad de
agregar una zona D, para productos realmente intrascendentes y de costo
muy bajo.
Modelo de cantidad económica de pedido.
Los supuestos sobre los que este modelo se construye son:
- La demanda se conoce con certidumbre y es constante.
- Los costos relacionados con el modelo permanecen constantes.
- La cantidad de pedido por orden es la misma.
DESARROLLO DE UN SISTEMA AUTOMATIZADO BASADO EN INTELIGENCIA DE NEGOCIO, QUE INTEGRE
LOS PROCESOS ADMINISTRATIVOS DEL ALMACÉN, DEL SÚPER MERCADO BELLO MONTE by Díaz, Marcelo
is licensed under a Creative Commons Atribución-NoComercial-CompartirDerivadasIgual 3.0 Unported License.
- El pedido se recibe en el momento que se ordena.
- El inventario se restablece en el momento en que se agota.
- El proveedor nos surte las cantidades solicitadas en un solo lote.
- Se considera un horizonte infinito y continuo en el tiempo.
Para poder tomar una decisión sobre: cantidad de pedido, números de
pedidos en el periodo, tiempo entre pedidos y conocer el valor asociado con
estas decisiones es necesarios conocer los siguientes datos:
D : Demanda
Co : Costo de pedido
Cc : Costo de conservación
Q* : Cantidad económica de pedido
N : Número de pedidos
Tc : Tiempo entre pedidos
CA: Costo asociado a la política de inventarios
CT: Costo total, involucra valor de los artículos y el costo asociado.
Calculando las primeras tres variables los demás valores quedan
automáticamente dados, la demostración del porque se utilizan las formulas
siguientes proviene del cálculo diferencial:
DESARROLLO DE UN SISTEMA AUTOMATIZADO BASADO EN INTELIGENCIA DE NEGOCIO, QUE INTEGRE
LOS PROCESOS ADMINISTRATIVOS DEL ALMACÉN, DEL SÚPER MERCADO BELLO MONTE by Díaz, Marcelo
is licensed under a Creative Commons Atribución-NoComercial-CompartirDerivadasIgual 3.0 Unported License.
Para el desarrollo de este trabajo de grado, el conocimiento de los
distintos tipos, funciones de los inventarios y métodos de control es
fundamental para poseer una amplia noción de cómo se manejan sus
distintos tipos y los costos que estos generan ya que los inventarios
representan una porción considerable de los activos totales de una compañía
y aun mas cuando el inventario no posee un lugar físico de almacenamiento
por ende su cálculo debe ser preciso. Desde un punto de vista global de la
empresa, afirma George W. Plossl, es importante equilibrar la inversión en
inventarios con otras demandas de capital, considerando los beneficios y los
costos relacionados con ambos. A su vez el desarrollo de un sistema
mediante un servidor Web brinda disponibilidad y facilidad de acceso a la
información con referencia al estado de los productos dentro del almacén.
Inteligencia de Negocios
La inteligencia de negocios es “un marco referencial para la gestión
del rendimiento empresarial, un ciclos continuo por el cual las compañías
definen sus objetivos, analizan sus progresos, adquieren conocimiento,
toman decisiones, miden sus éxitos y comienza el ciclo nuevamente” (Vitt,
2002, p. 11, citado por Castillo y Figueroa 2007 p. 16).
DESARROLLO DE UN SISTEMA AUTOMATIZADO BASADO EN INTELIGENCIA DE NEGOCIO, QUE INTEGRE
LOS PROCESOS ADMINISTRATIVOS DEL ALMACÉN, DEL SÚPER MERCADO BELLO MONTE by Díaz, Marcelo
is licensed under a Creative Commons Atribución-NoComercial-CompartirDerivadasIgual 3.0 Unported License.
Ese concepto tiene diferentes formas de plantearse que se deben
analizar para poder entender sus beneficios, que Vitt, Luckevich, Mister, y
otros (2002) señalaron como:
a. Tomar mejores decisiones rápidamente:
Los Autores Castillo y Figueroa (2007)
establecen que “Los gerentes de todas las
áreas de la organización necesitan tomar
decisiones constantemente, pero se
encuentran con el obstáculo de grandes
fuentes de datos que se actualizan
rápidamente, y que, para poder trabajarlas,
se necesitan tecnologías que permitan un
acceso y procedimiento rápido de los datos,
para así poder tomar las mejores decisiones.
Todo esto se debe a que en la actualidad la
mayoría de las organizaciones son altamente
competitivas y las oportunidades de negocios
son extremadamente sensitivas al tiempo.”
b. Convertir los datos en información
Los sistemas de las organizaciones poseen grandes cantidades de
datos almacenados, que necesitan ser analizados y transformados en
información relevante y útil al alcance de los gerentes para dar apoyo en la
toma de decisiones rápidamente. Vitt (2002) Define que la diferencia entre la
información que se requiere y las grandes cantidades de datos que se
disponen se conoce como brecha del análisis (análisis gap). (Vitt, Luckevich,
Mister, 2002, p. 11, citado por Castillo y Figueroa 2007 p. 16).
DESARROLLO DE UN SISTEMA AUTOMATIZADO BASADO EN INTELIGENCIA DE NEGOCIO, QUE INTEGRE
LOS PROCESOS ADMINISTRATIVOS DEL ALMACÉN, DEL SÚPER MERCADO BELLO MONTE by Díaz, Marcelo
is licensed under a Creative Commons Atribución-NoComercial-CompartirDerivadasIgual 3.0 Unported License.
“Los sistemas de inteligencia de negocios disponen de acceso a
grandes cantidades de datos originales de los sistemas de la organización
donde se implementan. Convierten los datos en información útil, que se
entrega a los responsables en un formato entendible por los mismos para
luego ser identificada y cuantificada transformándose en indicadores de
gestión o indicadores estratégicos de gestión conocidos por sus siglas en
ingles KPI.”(Castillo y Figueroa 2007) Este proceso se define como análisis a
la velocidad del pensamiento que vitt (2002) definió como “la capacidad de
obtener una respuesta a una pregunta tan rápido como la pregunta es
formulada”.
Ciclo de Inteligencia de Negocios
Para entender el ciclo de la inteligencia de negocios, Vitt (2002)
señaló que:
“La inteligencia de negocios es mucho
más que una actitud empresarial o una
tecnología a disposición de las organizaciones;
de hecho es un marco de referencia para la
gestión del rendimiento empresarial, un ciclo
continuo por el cual las compañías definen sus
objetivos, analizan sus progresos, adquieren
conocimiento, toman decisiones, miden sus
éxitos y da comienzo al ciclo nuevamente” (p.11).
Según (Vitt, Luckevich, Mister, 2002, p. 11, citado por Castillo y
Figueroa 2007 p.16), el ciclo de inteligencia de negocios está dividido en
cuatro etapas conocidas como:
DESARROLLO DE UN SISTEMA AUTOMATIZADO BASADO EN INTELIGENCIA DE NEGOCIO, QUE INTEGRE
LOS PROCESOS ADMINISTRATIVOS DEL ALMACÉN, DEL SÚPER MERCADO BELLO MONTE by Díaz, Marcelo
is licensed under a Creative Commons Atribución-NoComercial-CompartirDerivadasIgual 3.0 Unported License.
- Análisis.
- Idea.
- Acción.
- Medición.
Análisis:
Esta fase consiste en hacer y responder preguntas rápidamente, sean
convencionales o no. Para Vitt (2002) esto es el significado del análisis real,
la autonomía de tener curiosidad y hacer preguntas simples hasta llegar a
una pregunta brillante que nos permita conseguir la respuesta a nuestras
interrogantes de negocio.
Ideas:
Luego de la fase de análisis surgen ideas que deben ser compartidas
con otros para que obtengan una utilidad. La inteligencia de negocios
conduce a aquellas personas capaces de tomar iniciativas dentro de la
organización a ideas, pero también le proporciona datos, patrones, lógica,
reportes, gráficos, algoritmos de cálculos, otros análisis y herramientas de
presentación para ayudarlos a vender esa idea para luego sean
implementada en la fase de acción (vitt, 2002).
Acción:
DESARROLLO DE UN SISTEMA AUTOMATIZADO BASADO EN INTELIGENCIA DE NEGOCIO, QUE INTEGRE
LOS PROCESOS ADMINISTRATIVOS DEL ALMACÉN, DEL SÚPER MERCADO BELLO MONTE by Díaz, Marcelo
is licensed under a Creative Commons Atribución-NoComercial-CompartirDerivadasIgual 3.0 Unported License.
Las acciones entran al ciclo de inteligencia de negocios con la toma de
decisiones, estas deben ser fundamentadas, es decir apoyadas en un
análisis y sus conclusiones (vitt, 2002).
Las acciones deben ser tomadas rápidamente y en ciclos óptimos de
realimentación para proporcionar oportunidades de realizar pruebas
orientadas a la acción.
Medición:
Luego que la información es recopilada la inteligencia de negocios
ofrece informes para medir los resultados de la organización luego de que las
acciones han sido tomadas. Se mide lo que es importante para la
organización. El resultado es la obtención de informes e indicadores de
negocio necesarios para los gerentes, ya que estos pueden analizarlos y
utilizarlos para la toma de decisiones de forma frecuente (Vitt, 2002).
Arquitectura Cliente/Servidor
En la actualidad, la arquitectura Cliente/Servidor es utilizada con
mucha frecuencia, principalmente en aplicaciones basadas en Internet. Esta
consiste en la creación de un sistema distribuido conectado por una red,
donde los clientes se conectan a un servidor para mantener comunicación o
relación con un programa, aplicación, repositorio de datos, etc.
DESARROLLO DE UN SISTEMA AUTOMATIZADO BASADO EN INTELIGENCIA DE NEGOCIO, QUE INTEGRE
LOS PROCESOS ADMINISTRATIVOS DEL ALMACÉN, DEL SÚPER MERCADO BELLO MONTE by Díaz, Marcelo
is licensed under a Creative Commons Atribución-NoComercial-CompartirDerivadasIgual 3.0 Unported License.
De este modo, se tienen ventajas como el ahorro de disco o
distribución de la información, ya que el servidor puede almacenar toda la
información y mantener un respaldo en otro. Además evita la necesidad de
que todas las máquinas clientes tengan que instalar o poseer localmente
programas o información. La unificación de los datos de esta manera
representa un equilibrio y control de los datos, por lo que el trabajo
simultáneo de varios clientes a una aplicación que se encuentra en un
servidor es mucho más cónsono.
La tecnología Cliente/Servidor se define como:
La tecnología llamada Cliente /Servidor es
actualmente utilizada en casi todas las
aplicaciones administrativas e Internet/Intranet.
Bajo este esquema, un servidor es un ordenador
remoto, en algún lugar de una red, que
proporciona información según se le solicite.
Mientras que un cliente funciona en su
computadora local, se comunica con el servidor
remoto y pide información a éste. (ASAyC, 2007)
PHP
PHP (acrónimo recursivo del inglés PHP Hypertext Preprocessor) es
un lenguaje de programación con licencia de software libre (no open source)
orientado a la Web, aunque se autodenomina de “propósito general”. Es un
DESARROLLO DE UN SISTEMA AUTOMATIZADO BASADO EN INTELIGENCIA DE NEGOCIO, QUE INTEGRE
LOS PROCESOS ADMINISTRATIVOS DEL ALMACÉN, DEL SÚPER MERCADO BELLO MONTE by Díaz, Marcelo
is licensed under a Creative Commons Atribución-NoComercial-CompartirDerivadasIgual 3.0 Unported License.
lenguaje interpretado, lo que significa que no debe ser compilado, sino que
funciona gracias a un intérprete, como un navegador 24 Web común. Según
la página principal de PHP (2001) se define de la siguiente forma:
PHP es un lenguaje de scripts de propósito general ampliamente
utilizado que está especialmente realizado para el desarrollo Web y puede
ser combinado con HTML.
Servidor WEB Apache
“El servidor HTTP Apache es un servidor web HTTP de código abierto
para plataformas Unix (BSD, GNU/Linux, etc.), Windows, Macintosh y otras,
que implementa el protocolo HTTP/1.1 y la noción de sitio virtual. Cuando
comenzó su desarrollo en 1995 se basó inicialmente en código del popular
NCSA HTTPd 1.3, pero más tarde fue reescrito por completo. Su nombre se
debe a que Behelendorf eligió ese nombre porque quería que tuviese la
connotación de algo que es firme y enérgico pero no agresivo, y la tribu
Apache fue la última en rendirse al que pronto se convertiría en gobierno de
EEUU. Además Apache consistía solamente en un conjunto de parches a
aplicar al servidor de NCSA. (Muñoz, Paniagua, Rosales y Terrones 2009).
Manejador de Base de datos MYSQL
El diseño, estructura y manejo de la base de datos fue desarrollada en
el manejador de base de datos MYSQL (Lockhart ,1999) plantea que los
sistemas de mantenimiento de Bases de Datos relacionales tradicionales
DESARROLLO DE UN SISTEMA AUTOMATIZADO BASADO EN INTELIGENCIA DE NEGOCIO, QUE INTEGRE
LOS PROCESOS ADMINISTRATIVOS DEL ALMACÉN, DEL SÚPER MERCADO BELLO MONTE by Díaz, Marcelo
is licensed under a Creative Commons Atribución-NoComercial-CompartirDerivadasIgual 3.0 Unported License.
(DBMS,s) soportan un modelo de datos que consisten en una colección de
relaciones con nombre, que contienen atributos de un tipo específico. En los
sistemas comerciales actuales, los tipos posibles incluyen numéricos de
punto flotante, enteros, cadenas de caracteres, cantidades monetarias y
fechas. Está generalmente reconocido que este modelo será inadecuado
para las aplicaciones futuras de procesado de datos. El modelo relacional
sustituyó modelos previos en parte por su “simplicidad espartana". Sin
embargo, como se ha mencionado, esta simplicidad también hace muy difícil
la implementación de ciertas aplicaciones. MySQL ofrece una potencia
adicional sustancial al incorporar los siguientes cuatro conceptos adicionales
básicos en una vía en la que los usuarios pueden extender fácilmente el
sistema clases herencia tipos funciones Otras características aportan
potencia y flexibilidad adicional: Restricciones (Constraints) Disparadores
(triggers) Reglas (rules) Integridad transaccional Estas características
colocan a Postres en la categoría de las Bases de Datos identificados como:
La concurrencia en este manejador de base de datos se refiere a que
varios usuarios puedan tener acceso a un mismo recurso (una tabla) sin que
en el sistema se originen bloqueos ni errores. La concurrencia permite
conexiones y ediciones simultáneas a un mismo recurso y cada usuario
observa hasta los últimos cambios.
La utilización e implementación del manejador de base de datos
MYSQL en el proyecto, permite la comunicación e interacción con la base de
datos para realizar consultas, añadir, modificar e insertar nuevas tablas y
funciones como por ejemplo los registros de las Instituciones de Educación
Superior.
DESARROLLO DE UN SISTEMA AUTOMATIZADO BASADO EN INTELIGENCIA DE NEGOCIO, QUE INTEGRE
LOS PROCESOS ADMINISTRATIVOS DEL ALMACÉN, DEL SÚPER MERCADO BELLO MONTE by Díaz, Marcelo
is licensed under a Creative Commons Atribución-NoComercial-CompartirDerivadasIgual 3.0 Unported License.
Metodología XP
La metodología XP, cuyas siglas en inglés significan “Extreme
Programming” (Programación Extrema) fue desarrollada por Kent Beck a
finales de los años 90, la cual es una disciplina de desarrollo que está
basada en valores de simplicidad, comunicación y retroalimentación. Trabaja
uniendo a todo el equipo en presencia de prácticas sencillas con suficiente
retroalimentación para ajustar las prácticas a su situación única.
(Grafica 1) Estándares Extreme Programing,
Fuente Extreme Programing
Fases Metodología XP
DESARROLLO DE UN SISTEMA AUTOMATIZADO BASADO EN INTELIGENCIA DE NEGOCIO, QUE INTEGRE
LOS PROCESOS ADMINISTRATIVOS DEL ALMACÉN, DEL SÚPER MERCADO BELLO MONTE by Díaz, Marcelo
is licensed under a Creative Commons Atribución-NoComercial-CompartirDerivadasIgual 3.0 Unported License.
Según Beck, Kent. (2000), las fases de desarrollo de la metodología
XP son las siguientes:
Fase I Planificación: En esta fase el cliente establece la prioridad de
cada historia de usuario, y correspondientemente, los programadores
realizan una estimación del esfuerzo necesario de cada una de ellas. Se
toman acuerdos sobre el contenido de la primera entrega y se determina un
cronograma en conjunto con el cliente. Una entrega debería obtenerse en no
más de tres meses. Esta fase dura unos pocos días.
Las estimaciones de esfuerzo asociado a la implementación de las
historias la establecen los programadores utilizando como medida el punto.
Un punto, equivale a una semana ideal de programación. Las historias
generalmente valen de 1 a 3 puntos. Por otra parte, el equipo de desarrollo
mantiene un registro de la “velocidad” de desarrollo, establecida en puntos
por iteración, basándose principalmente en la suma de puntos
correspondientes a las historias de usuario que fueron terminadas en la
última iteración.
Fase II Diseño: En esta etapa se realizan las primeras disertaciones
sobre cómo será la versión final del sistema, para este proceso la
metodología XP establece marcadas recomendaciones para conseguir el
diseño más óptimo posible.
Primero establece como prioridad la simplicidad y la sencillez, con el
fin de conseguir un diseño entendible y capaz de ser implementado, es decir;
que el diseño sea tan sencillo como sea posible, incluso recomienda la
DESARROLLO DE UN SISTEMA AUTOMATIZADO BASADO EN INTELIGENCIA DE NEGOCIO, QUE INTEGRE
LOS PROCESOS ADMINISTRATIVOS DEL ALMACÉN, DEL SÚPER MERCADO BELLO MONTE by Díaz, Marcelo
is licensed under a Creative Commons Atribución-NoComercial-CompartirDerivadasIgual 3.0 Unported License.
división del mismo en varios módulos si es necesario con tal de reducir la
complejidad del mismo. Esta característica permitió que el sistema se
desarrolle en menos tiempo y con menos esfuerzo.
Fase III Desarrollo: En esta fase, los clientes plantean las historias de
usuario que son de interés para la primera entrega del producto. Al mismo
tiempo el equipo de desarrollo se familiariza con las herramientas,
tecnologías y prácticas que se utilizarán en el proyecto. Se prueba la
tecnología y se exploran las posibilidades de la arquitectura del sistema
construyendo un prototipo. La fase de desarrollo toma de pocas semanas a
pocos meses, dependiendo del tamaño y familiaridad que tengan los
programadores con la tecnología.
Fase IV Pruebas: La fase de producción requiere de pruebas
adicionales y revisiones de rendimiento antes de que el sistema sea
trasladado al entorno del cliente. Al mismo tiempo, se deben tomar
decisiones sobre la inclusión de nuevas características a la versión actual,
debido a cambios durante esta fase.
DESARROLLO DE UN SISTEMA AUTOMATIZADO BASADO EN INTELIGENCIA DE NEGOCIO, QUE INTEGRE
LOS PROCESOS ADMINISTRATIVOS DEL ALMACÉN, DEL SÚPER MERCADO BELLO MONTE by Díaz, Marcelo
is licensed under a Creative Commons Atribución-NoComercial-CompartirDerivadasIgual 3.0 Unported License.
(Grafica 2) Fases de un proyecto en eXtreme Programming
Fuente: Extreme Programming
Definición de Términos.
Sistemas de Inteligencia de Negocios: La inteligencia de Negocios
engloba el conjunto de sistemas y tecnologías enfocadas a la toma de
decisiones. (García Zapata S.B. Inteligencia de Negocios para principiantes,
Universidad EAFIT).
Cliente: Esencialmente es la computadora que se usa para moverse a
través del Internet y acceder a información y servicios que se encuentran en
una computadora servidor. (MHHE Online Learning Center.2002)
Servidor: Es una computadora en el Internet o una red que provee
información y servicios a otras computadoras y usuarios de Internet o la red.
(MHHE Online Learning Center. 2002)
DESARROLLO DE UN SISTEMA AUTOMATIZADO BASADO EN INTELIGENCIA DE NEGOCIO, QUE INTEGRE
LOS PROCESOS ADMINISTRATIVOS DEL ALMACÉN, DEL SÚPER MERCADO BELLO MONTE by Díaz, Marcelo
is licensed under a Creative Commons Atribución-NoComercial-CompartirDerivadasIgual 3.0 Unported License.
Web: Es una red de computadoras que consiste en una colección de
sitios de Internet que ofrece texto, gráficos, sonidos y recursos de animación
a través de un protocolo de transferencia de hipertexto. (Laboratorio de
Ciencias Cognitivas de la Universidad de Princeton. 2006)
Navegador Web: Software que da al usuario acceso a la World Wide
Web. Los navegadores Web generalmente proveen una interfaz gráfica que
permite a los usuarios hacer clic en botones, íconos y opciones de menús
para ver y recorrer páginas Web. (MediaScape. S/A)
URL: Dirección de una cierta página de información dentro de Internet
(Universal Resources Locator). (Lycos. S/A)
HTTP: (HyperText Transmission Protocol) Protocolo para transferir
archivos o documentos hipertexto a través de la red. Se basa en una
arquitectura cliente/servidor. (AdHocNet, 1999)
Lenguaje Interpretado: Es un lenguaje de computación donde el
código fuente es interpretado y ejecutado inmediatamente. A diferencia de un
lenguaje compilado, donde el código fuente debe ser compilado y enlazado
antes de ser ejecutado. Los lenguajes interpretados suelen ser más lentos
que los compilados, aunque por lo general son mejores para prototipos
rápidos. (Gould, S/A)
Programación estructurada: las instrucciones se ejecuten
sucesivamente una tras otra, pero diversas partes del programa se ejecutan
o no dependiendo de que se cumpla alguna condición. Además, hay
instrucciones (los bucles) que deben ejecutarse varias veces, ya sea en
número fijo o hasta que se cumpla una condición determinada. Pg.119
(mcgraw-hil)
DESARROLLO DE UN SISTEMA AUTOMATIZADO BASADO EN INTELIGENCIA DE NEGOCIO, QUE INTEGRE
LOS PROCESOS ADMINISTRATIVOS DEL ALMACÉN, DEL SÚPER MERCADO BELLO MONTE by Díaz, Marcelo
is licensed under a Creative Commons Atribución-NoComercial-CompartirDerivadasIgual 3.0 Unported License.
DESARROLLO DE UN SISTEMA AUTOMATIZADO BASADO EN INTELIGENCIA DE NEGOCIO, QUE INTEGRE LOS PROCESOS ADMINISTRATIVOS DEL ALMACÉN, DEL SÚPER MERCADO
BELLO MONTE by Díaz, Marcelo is licensed under a Creative Commons Atribución-NoComercial-CompartirDerivadasIgual 3.0 Unported License.
Sistema de variables
(Cuadro 1)
OBJETIVO VARIABLE DEFINICION DIMENSION INDICADORES
FUENTE DE
INFORMACION
TÉCNICA E
INSTRUMENTO DE
RECOLECCIÓN
DE DATOS
Precisar los
requerimientos que
exige el personal
administrativo del
supermercado con
respecto a los
procesos de compra,
venta y control del
almacén.
Requerimientos
del cliente.
Son una serie de
necesidades
sobre el
contenido, forma
o funcionalidad
de un producto o
servicio.
Expectativas del
cliente con respecto
al funcionamiento
esperado del
sistema.
1. Procesos de
compra
2. Gestión de
venta.
3. Control
administrativo
y técnico del
almacena.
- De
campo.
- Entrevista
guiada.
Conocer la estructura y
funciones del sistema
actual implementado en
el supermercado, para la
gestión administrativa de
los procesos de compra,
venta y control del
almacén.
Estructura y
funcionamiento
del sistema
actual.
- Son los
elementos y
metodologías que
conforman
determinados
valores,
costumbres,
actitudes y
conductas.
- Es el término
para describir
una secuencia de
órdenes que
hacen una tarea
específica.
- Estructura lógica del
sistema actual.
- Funciones que
ejecuta.
1- Tipo de sistema.
2- Objetivo del
sistema.
3- Datos de entrada
y salida.
4- Procesos.
5- Procedimientos
6- Normas.
7- Relaciones.
8- Reportes.
IDEM
- guía de
entrevista.
- guía de
observaciones
DESARROLLO DE UN SISTEMA AUTOMATIZADO BASADO EN INTELIGENCIA DE NEGOCIO, QUE INTEGRE LOS PROCESOS ADMINISTRATIVOS DEL ALMACÉN, DEL SÚPER MERCADO
BELLO MONTE by Díaz, Marcelo is licensed under a Creative Commons Atribución-NoComercial-CompartirDerivadasIgual 3.0 Unported License.
Sistema de variables
(Cuadro 2)
OBJETIVO VARIABLE DEFINICIÓN DIMENSIÓN INDICADORES
FUENTE DE
INFO.
TECNICAS E
INSTRUMENTOS DE
RECOLECCIÓN DE
DATOS
Analizar los
requerimientos y
estructuras del sistema
actual para definir el
diseño del sistema
propuesto.
- Evaluación de
requerimientos.
- Diagnostico del
sistema actual.
Valoración de los
conocimientos que se da
sobre una persona o
situación basándose en una
evidencia constatable.
Funciones que
ejecutará el
sistema.
1. Procesos de
compra
2. Gestión de
venta.
3. Control del
almacena.
IDEM IDEM
Diseñar el sistema
propuesto en atención a
los requerimientos
exigidos por el personal
administrativo del
supermercado.
Diseño del sistema
propuesto
Es el proceso de definición
de la arquitectura software:
componentes, módulos,
interfaces, procedimientos de
prueba y datos de un
sistema, que se crean para
satisfacer unos requisitos
especificados.
Estructura lógica
del Sistema
propuesto.
1. Tipo de
sistema.
2. Objetivo del
Sistema.
3. Datos de
Entrada y
Salida.
4. Procesos.
5. Procedimientos
.
6. Normas.
7. Relaciones.
8. Reportes.
IDEM IDEM
Realizar las pruebas
necesarias para validar
el funcionamiento del
sistema.
Pruebas del
sistema
Es una serie de actividades
que se utilizan para
demostrar una acción, tesis o
teoría en ciencias.
Tipo de prueba
1. Pruebas de
caja blanca.
2. Pruebas de
caja negra.
Documental
- Fichas Técnicas
- Fichas Resumen.
DESARROLLO DE UN SISTEMA AUTOMATIZADO BASADO EN INTELIGENCIA DE NEGOCIO, QUE INTEGRE
LOS PROCESOS ADMINISTRATIVOS DEL ALMACÉN, DEL SÚPER MERCADO BELLO MONTE by Díaz, Marcelo
is licensed under a Creative Commons Atribución-NoComercial-CompartirDerivadasIgual 3.0 Unported License.
CAPITULO III: MARCO METODOLOGICO
Tipo de Investigación
El criterio de selección del tipo de investigación se tomó en función del
objetivo general, el cual es realizar el desarrollo de una aplicación web de
inteligencia de negocios, de los procesos administrativos del almacén, para
elevar la eficiencia en la gestión de la mercancía del Supermercado Bello
Monte.
La presente investigación es de nivel descriptivo, en virtud que se va a
trabajar con hechos y acciones reales y se analizarán las características del
sistema actual y del tratamiento de los productos por medio de la descripción
de las mismas.
Diseño de la investigación
Sampieri (2003), define el diseño de la investigación como “el plan o
estrategia que se desarrolla para obtener la información que se requiere en
una investigación.” (p. 185)
DESARROLLO DE UN SISTEMA AUTOMATIZADO BASADO EN INTELIGENCIA DE NEGOCIO, QUE INTEGRE
LOS PROCESOS ADMINISTRATIVOS DEL ALMACÉN, DEL SÚPER MERCADO BELLO MONTE by Díaz, Marcelo
is licensed under a Creative Commons Atribución-NoComercial-CompartirDerivadasIgual 3.0 Unported License.
Se seleccionó en primer lugar un diseño de campo, ya que la
investigación estará directamente relacionada al área de estudio
(supermercado Bello Monte), donde se recolectaron los datos suministrados
por los empleados y cada uno de los procesos que componen el
Supermercado Bello Monte en el área de compra, ventas y control de
almacén, sin manipular o controlar las variables de la investigación. Este
diseño facilitó la recolección de información; como la cantidad de compra de
algún alimento determinado; índice de ventas de ese alimento; ventas
mensuales y anuales, entre otros, necesaria para precisar el objeto de
estudio.
Según Arias (1999) la investigación de campo consiste en “La
elaboración de datos directamente de la realidad donde ocurren los hechos,
sin manipular o controlar variable alguna”. (p. 48).
En segundo lugar es un diseño documental, ya que se definieron las
características del supermercado y se determinaron los indicadores que se
deben considerar en un estudio técnico de cada elemento o documento que
se trate de acuerdo al caso, tales como, facturas, cotizaciones, registros y
archivos históricos. En base a esto se determinaron las funcionalidades,
datos y requerimientos requeridos para el desarrollo del sistema.
Según Arias F. (1999) define el diseño documental como, “aquella que
se basa en la obtención y análisis de datos provenientes de materiales
impresos u otros tipos de documentos” (p.50), la razón a utilizar este tipo de
DESARROLLO DE UN SISTEMA AUTOMATIZADO BASADO EN INTELIGENCIA DE NEGOCIO, QUE INTEGRE
LOS PROCESOS ADMINISTRATIVOS DEL ALMACÉN, DEL SÚPER MERCADO BELLO MONTE by Díaz, Marcelo
is licensed under a Creative Commons Atribución-NoComercial-CompartirDerivadasIgual 3.0 Unported License.
investigación, radica en que se recogerá información de distintas fuentes
documentales, así como documentos concretos del supermercado, donde,
según el sistema actual, radica cada una de las características detalladas de
los elementos necesarios para la elaboración de este trabajo de grado.
Población
Según Tamayo y Tamayo (1998), define la población como “La
totalidad del fenómeno a estudiar, donde las unidades de población poseen
una característica común, la que se estudia y da origen a los datos de la
investigación”.
Para la investigación de implementar desarrollo de un sistema
automatizado basado en inteligencia de negocio, que integre los procesos
administrativos del almacén, del supermercado Bello Monte se tomará como
población los accionistas, supervisores y empleados del Supermercado
mencionado anteriormente.
Muestra
Tamayo y Tamayo (1998), refiriéndose a la muestra dice: “Cuando
seleccionamos algunos elementos con la intención de averiguar algo sobre
una población determinada, nos referimos a este grupo de elementos como
muestra. Por supuesto, lo averiguado en la muestra fue cierto para la
población en conjunto. La exactitud de la información recolectada depende
en gran manera de la forma en que fue seleccionada la muestra”. Cuando no
DESARROLLO DE UN SISTEMA AUTOMATIZADO BASADO EN INTELIGENCIA DE NEGOCIO, QUE INTEGRE
LOS PROCESOS ADMINISTRATIVOS DEL ALMACÉN, DEL SÚPER MERCADO BELLO MONTE by Díaz, Marcelo
is licensed under a Creative Commons Atribución-NoComercial-CompartirDerivadasIgual 3.0 Unported License.
es posible medir cada uno de los individuos de una población, se toma una
muestra representativa de la misma.
En este caso de estudio, dadas las dimensiones de la población, no se
tomará ningún tipo de muestra ya que la población total está compuesta de 3
personas las cuales se describen como:
- Supervisor general: encargado de mantener los estantes y las
reservas abastecidas.
- Administrador: encargado de pagos y contacto con los proveedores
- Gerente: encargado de la recepción y administración del inventario.
TÉCNICAS E INSTRUMENTOS DE RECOLECCIÓN DE DATOS.
Arias (1999), menciona que “las técnicas de recolección de datos son
las distintas formas de obtener información”. pág.53. Las técnicas de
recolección de datos que fueron utilizadas en el presente trabajo de
investigación son la observación directa y la entrevista.
Observación directa.
Por experiencia laboral y conexión directa con los procesos diarios de
atención al cliente, recepción de mercancías y venta de productos en el
propio Supermercado Bello Monte, se seleccionó la observación directa que
según Sabino, C. (1992) “es el uso sistemático de nuestros sentidos en la
DESARROLLO DE UN SISTEMA AUTOMATIZADO BASADO EN INTELIGENCIA DE NEGOCIO, QUE INTEGRE
LOS PROCESOS ADMINISTRATIVOS DEL ALMACÉN, DEL SÚPER MERCADO BELLO MONTE by Díaz, Marcelo
is licensed under a Creative Commons Atribución-NoComercial-CompartirDerivadasIgual 3.0 Unported License.
búsqueda de los datos que se necesitan para resolver un problema de
investigación. Observar la realidad exterior con el fin de obtener los datos
que fueron definidos previamente como de interés para la investigación”.
Entrevistas
Además de las ventajas que provee el haber mantenido contacto
directo con los procesos de compra, venta y gestión del almacén en el
supermercado, se posee conocimiento muy acertado de las personas que allí
laboran, estos aportaron datos precisos y concisos al trabajo de investigación
mediante la entrevista que según sabino, C (1992), “el investigador realiza
preguntas directas a las personas que estén en la capacidad de aportar
datos que le resulten de utilidad. Es una manera de dialogo característico
donde una de las partes trata de conseguir la información de la otra parte
que es la fuente de la misma”. Con esta herramienta, se obtuvo información
más confiable y precisa que pudo ser comprobada mediante la observación
directa detallada anteriormente.
Metodología de Desarrollo
Para la elaboración de éste proyecto de investigación se hizo uso de
una Metodología de desarrollo de software llamada eXtreme Programming
(XP), debido a que se trata de un metodología ágil de desarrollo de software.
DESARROLLO DE UN SISTEMA AUTOMATIZADO BASADO EN INTELIGENCIA DE NEGOCIO, QUE INTEGRE
LOS PROCESOS ADMINISTRATIVOS DEL ALMACÉN, DEL SÚPER MERCADO BELLO MONTE by Díaz, Marcelo
is licensed under a Creative Commons Atribución-NoComercial-CompartirDerivadasIgual 3.0 Unported License.
Según Letelier(S/F), el Departamento de Sistemas Informáticos y
Computación de la Universidad Politécnica de Valencia, define metodología
de la siguiente manera:
Un proceso de software detallado y completo
suele denominarse “Metodología”. Las metodologías
se basan en una combinación de los modelos de
proceso genéricos (cascada, evolutivo, incremental,
etc.). Adicionalmente una metodología debería definir
con precisión los artefactos, roles y actividades
involucrados, junto con prácticas y técnicas
recomendadas, guías de adaptación de la
metodología al proyecto, guías para uso de
herramientas de apoyo, etc. Habitualmente se utiliza
el término “método” para referirse a técnicas,
notaciones y guías asociadas, que son aplicables a
una (o algunas) actividades del proceso de desarrollo,
por ejemplo, suele hablarse de métodos de análisis
y/o diseño.(P.15).
La metodología XP fue seleccionada para el desarrollo de este
proyecto debido a que presenta las siguientes fortalezas y características, las
cuales brindaran un gran aporte en el proceso del cumplimiento de los
objetivos propuestos para la investigación:
- Desarrollo incremental: conformado por pequeñas mejoras, unas tras
otras de la aplicación.
DESARROLLO DE UN SISTEMA AUTOMATIZADO BASADO EN INTELIGENCIA DE NEGOCIO, QUE INTEGRE
LOS PROCESOS ADMINISTRATIVOS DEL ALMACÉN, DEL SÚPER MERCADO BELLO MONTE by Díaz, Marcelo
is licensed under a Creative Commons Atribución-NoComercial-CompartirDerivadasIgual 3.0 Unported License.
- Pruebas unitarias continuas, frecuentemente repetidas y automáticas,
incluyendo pruebas de regresión. En el cual se aconseja escribir el
código de la prueba antes de la codificación.
- Frecuente interacción del equipo de programación con el cliente o
usuario. En donde se requiere que un representante del cliente trabaje
junto al equipo de desarrollo.
- Corrección de todos los errores antes de añadir nueva funcionalidad.
Hacer entregas frecuentes.
- Refactorización del código, es decir, reescribir ciertas partes del
código para aumentar su legibilidad pero sin modificar su
comportamiento. Las pruebas han de garantizar que en la
refactorización no se ha introducido ningún fallo.
- Propiedad del código compartida: la cual plantea que en vez de dividir
la responsabilidad en el desarrollo de cada módulo en grupos de
trabajo distintos, este método promueve el que todo el personal pueda
corregir y extender cualquier parte del proyecto. Las frecuentes
pruebas de regresión garantizan que los posibles errores serán
detectados.
DESARROLLO DE UN SISTEMA AUTOMATIZADO BASADO EN INTELIGENCIA DE NEGOCIO, QUE INTEGRE
LOS PROCESOS ADMINISTRATIVOS DEL ALMACÉN, DEL SÚPER MERCADO BELLO MONTE by Díaz, Marcelo
is licensed under a Creative Commons Atribución-NoComercial-CompartirDerivadasIgual 3.0 Unported License.
CAPÍTULO IV”: SISTEMA ACTUAL
En el Supermercado Bello Monte, se venden una gran variedad de
productos y alimentos para cubrir con las exigencias de los diferentes tipos
de clientes y comercios de alimento de la zona. En el supermercado el
supervisor y el “pasillero” se encargan de mantener en condiciones óptimas y
abastecidos los estantes en exhibición, mantienen el control del estado de
los almacenes o reservas; sin embargo, no existe un almacén físico o un
lugar aparte donde guardar los alimentos sino que estos se acomodan a un
lado de los estantes para tenerlos directamente disponibles.
DESARROLLO DE UN SISTEMA AUTOMATIZADO BASADO EN INTELIGENCIA DE NEGOCIO, QUE INTEGRE
LOS PROCESOS ADMINISTRATIVOS DEL ALMACÉN, DEL SÚPER MERCADO BELLO MONTE by Díaz, Marcelo
is licensed under a Creative Commons Atribución-NoComercial-CompartirDerivadasIgual 3.0 Unported License.
El “pasillero” o supervisor, en su jornada diaria, mantiene ordenada la
mercancía y anota cada uno de los productos y un estimado de la cantidad
necesaria para abastecer el estante de exhibición, entrega el registro de la
requisición de compra y ésta es revisada y evaluada por el gerente del
comercio; sumado a esto, los mismos vendedores con más experiencia
observan directamente qué es lo que necesita cada sección del pasillo y
llenan su “lista de artículos sugeridos”. El tiempo de venta que se tiene de un
producto también ayuda a establecer el monto de petición de éste. Entonces,
cada quince días los diferentes vendedores llegan al comercio a ofrecer su
mercancía y recibir las peticiones de compra del supermercado en cuestión.
Dos días después de enviada la petición de los recursos a los
proveedores llegan al negocio los transportes que entregan la mercancía,
estos se ponen en contacto con el supervisor del supermercado, quien recibe
las facturas y confirma que la fecha de vencimiento y la cantidad de
productos coincida con los materiales entregados por bultos por parte de los
vendedores, para luego ser chequeados y ordenados nuevamente por el
“pasillero” encargado.
Junto al pedido, el vendedor entrega la factura y recibe el pago en
efectivo o cheque por parte del supermercado, o en algunos casos se
aprovecha este momento para crear notas de débito que señalan la
descripción de productos devueltos por el comercio por razones de deterioro
físico de la envoltura o vencimiento, para que sean descontados del monto
de cobro de la factura.
El Supermercado Bello Monte lleva desde su apertura el mismo
sistema de control de alimentos y productos, esta metodología ha
conseguido mantener un orden relativo ya que la cantidad de productos que
se soliciten depende de los productos que se puedan colocar en los estantes
DESARROLLO DE UN SISTEMA AUTOMATIZADO BASADO EN INTELIGENCIA DE NEGOCIO, QUE INTEGRE
LOS PROCESOS ADMINISTRATIVOS DEL ALMACÉN, DEL SÚPER MERCADO BELLO MONTE by Díaz, Marcelo
is licensed under a Creative Commons Atribución-NoComercial-CompartirDerivadasIgual 3.0 Unported License.
de exhibición, en vista que no existe un depósito o almacén donde se puedan
colocar previamente antes de su exhibición final en los pasillos del
supermercado, estos se suelen colocar a lo largo del pasillo entre estantes
para su posterior ubicación, por ende se deben adquirir solo los necesarios
para su rápida venta.
El supermercado debe entonces realizar una requisición de compra
basado en las ganancias de ventas que el mes anterior les haya arrojado por
cada producto vendido, tomando en cuenta también el tratar de vender los
que aún quedan en exhibición para evitar su vencimiento, pero de igual
manera les ha originado pérdidas de tiempo, dinero e incluso clientes ya
que muchas veces son ellos mismos quienes se dan cuenta del defecto o
caducidad de un producto.
En busca de mejorar el sistema de registro y revisión de los materiales del
supermercado, se propone “Desarrollar de una Aplicación Web Basado en
Inteligencia de Negocios, que Integre los Procesos Administrativos del
almacén, en el Supermercado Bello Monte.” Con esta propuesta se busca
automatizar el proceso de verificación, registro y control de la vigencia de los
productos recibidos de los proveedores al momento de ser comprados por el
supermercado evitando así posibles errores humanos.
DESARROLLO DE UN SISTEMA AUTOMATIZADO BASADO EN INTELIGENCIA DE NEGOCIO, QUE INTEGRE
LOS PROCESOS ADMINISTRATIVOS DEL ALMACÉN, DEL SÚPER MERCADO BELLO MONTE by Díaz, Marcelo
is licensed under a Creative Commons Atribución-NoComercial-CompartirDerivadasIgual 3.0 Unported License.
CAPÍTULO V: SISTEMA PROPUESTO
Fase 1: Planificación
Es la primera etapa de la metodología de desarrollo, en la cual se
tiene por objetivo aplicar una serie de técnicas e instrumentos que sirven de
aporte para la recolección de los datos, estas son llamadas, según la
metodología (XP), historias de usuario, cuyo propósito consiste en describir
las necesidades que se requieran en el sistema desde el punto de vista del
DESARROLLO DE UN SISTEMA AUTOMATIZADO BASADO EN INTELIGENCIA DE NEGOCIO, QUE INTEGRE
LOS PROCESOS ADMINISTRATIVOS DEL ALMACÉN, DEL SÚPER MERCADO BELLO MONTE by Díaz, Marcelo
is licensed under a Creative Commons Atribución-NoComercial-CompartirDerivadasIgual 3.0 Unported License.
usuario, para así permitir crear un plan de tareas adecuado que lleve un
orden en cuanto a cómo se efectuarán las próximas fases.
Para el levantamiento de la información se empleó como técnica la
encuesta, la cual, durante su aplicación, fue posible alcanzar la realización
exitosa de los siguientes objetivos específicos:
- Identificar la estructura y funciones del sistema actual implementado
en el supermercado, para la gestión administrativa de los procesos de
compra, venta y control del almacén.
- Establecer los requerimientos que exige el personal administrativo del
supermercado con respecto a los procesos de compra, venta y control
del almacén.
El instrumento anterior fue dirigido al administrador, al supervisor y al
gerente del supermercado Bello Monte, cuyos resultados permitieron cumplir
con éxito los dos objetivos antes mencionados. Dichas encuestas fueron
diseñadas con el fin de permitir a los encuestados dar su sincera opinión sin
ninguna influencia, todo esto con el fin de obtener resultados un poco más
precisos y así lograr el desarrollo de un sistema que resulte verdaderamente
favorable en todo aspecto para el negocio.
Lo anteriormente descrito puede apreciarse con mayor claridad por medio
de las historias de usuarios. Este es un método que reúne toda la
DESARROLLO DE UN SISTEMA AUTOMATIZADO BASADO EN INTELIGENCIA DE NEGOCIO, QUE INTEGRE
LOS PROCESOS ADMINISTRATIVOS DEL ALMACÉN, DEL SÚPER MERCADO BELLO MONTE by Díaz, Marcelo
is licensed under a Creative Commons Atribución-NoComercial-CompartirDerivadasIgual 3.0 Unported License.
información esencial que se concluyó y así tener éxito en el proyecto, todo
esto organizado de la misma manera en la que se recolectó la información.
Historias de usuarios
Durante este proceso se realizó una serie de entrevistas a los 3
empleados del Supermercado Bello Monte, que de algún modo están
involucrados con el proceso actual e intervienen en este sistema, donde no
se les solicitó ningún tipo de información técnica que pudiese resultar
complicada o confusa. Por el contrario, estas constaron más bien de una
plática libre, en las que los entrevistados expresaron sus opiniones y
conocimientos del proceso actual, con una serie de preguntas que ayudaron
a proporcionar la mayor cantidad de información posible.
Con la finalidad de crear un resultado con todas las características que
los futuros usuarios desean, sin tomar opiniones que no son realmente
productivas, se analizan todas las respuestas de estas historias de usuarios
y se extraen las respuestas más frecuentes y más relevantes, de modo de
hacer una recopilación de lo que sea primordial para satisfacer las
principales necesidades del supermercado en este proyecto. Tales
resultados se explican con mayor amplitud a continuación, de acuerdo al
orden de las preguntas realizadas a los entrevistados:
- ¿Qué funciones, según su experiencia en el supermercado, debe
ejecutar el sistema automatizado para la gestión de los procesos
administrativos del almacén?
DESARROLLO DE UN SISTEMA AUTOMATIZADO BASADO EN INTELIGENCIA DE NEGOCIO, QUE INTEGRE
LOS PROCESOS ADMINISTRATIVOS DEL ALMACÉN, DEL SÚPER MERCADO BELLO MONTE by Díaz, Marcelo
is licensed under a Creative Commons Atribución-NoComercial-CompartirDerivadasIgual 3.0 Unported License.
A través de esta interrogante, se logró alcanzar un nivel de
información mayor y más específico relativo a la propuesta,
involucrando a los entrevistados un poco más con lo que se plantea.
Estos proponían la posibilidad de mejorar el proceso de recepción de
alimentos haciéndolo más rápido y detallado por ende las funciones
que establecieron se enfocaban específicamente al momento de
entrega del producto por parte de los proveedores al supermercado ya
que según los empleados del comercio, es en ese momento donde
más errores se cometen a la hora de registrar los alimentos.
Los entrevistados estaban interesados en que las funciones de
registro del producto, se encarguen de almacenar la mayor cantidad
de información posible de los alimentos entrantes y que el sistema
estuviese bien actualizado con los productos que se poseen en
inventario con el fin de tener un conocimiento preciso y actual.
- ¿Qué tipo de sistema está implementado en el Supermercado Bello
Monte para la gestión de los procesos administrativos del
inventario?
Los empleados del supermercado Bello Monte explicaban que
todo el registro se llevaba de manera manual, anotando en papeles,
pequeños cuadernos de apuntes la información de los alimentos que
reciben o en la mayoría de los casos en la misma factura hacían la
DESARROLLO DE UN SISTEMA AUTOMATIZADO BASADO EN INTELIGENCIA DE NEGOCIO, QUE INTEGRE
LOS PROCESOS ADMINISTRATIVOS DEL ALMACÉN, DEL SÚPER MERCADO BELLO MONTE by Díaz, Marcelo
is licensed under a Creative Commons Atribución-NoComercial-CompartirDerivadasIgual 3.0 Unported License.
comparación de la información de los productos. Para luego ordenarlos
en los estantes de exhibición y almacenar el resto en los espacios
adyacentes a los pasillos con el fin de tenerlos disponibles para
colocarlos en el estante cuando sea necesario.
La ausencia de un sistema ordenado de registro de alimentos
entrantes al supermercado ha sido la principal causa de devoluciones y
reclamos por parte de los clientes del comercio y esto les ha generado
incontables pérdidas de productos y clientes.
- ¿Qué objetivo cumple el sistema implementado para la gestión de
los procesos administrativos del inventario en el Supermercado
Bello Monte?
El objetivo principal, según los entrevistados del supermercado,
es el de corroborar que la cantidad de productos recibidos sea igual a la
cantidad facturada en el mismo momento que llegan al negocio, además de
asegurarse de que la fecha se encuentre en vigencia y para tener un
conocimiento y control de la cantidad de alimentos disponibles se ordenan
cerca del estante de exhibición y diariamente se revisan.
- ¿Qué funciones ejecuta el sistema actual?
Aunque en la entrevista se notó que son varios los empleados
que realizan las comprobaciones necesarias tanto para la petición de
compra, recepción y salida de los alimentos en el supermercado Bello monte
DESARROLLO DE UN SISTEMA AUTOMATIZADO BASADO EN INTELIGENCIA DE NEGOCIO, QUE INTEGRE
LOS PROCESOS ADMINISTRATIVOS DEL ALMACÉN, DEL SÚPER MERCADO BELLO MONTE by Díaz, Marcelo
is licensed under a Creative Commons Atribución-NoComercial-CompartirDerivadasIgual 3.0 Unported License.
en cada caso, las funciones buscan llevar un control lo más preciso posible.
Desde que se realiza la revisión y se crea la requisición de compra los
encargados tratan de abastecer constantemente los estantes antes que se
les agote la mercancía de reserva y al momento de recibirlas, estos
confirman la información de los alimentos entrantes y los ubican en el lugar
asignado para que siempre se cuente con las provisiones necesarias.
- ¿Cuáles son los datos de entrada y salida del sistema actual en
relación a la gestión del almacén del Súper Mercado Bello Monte?
Como se ha mencionado en las respuestas anteriores recopiladas
del personal encargado del control del inventario en el Supermercado
Bello Monte, los datos de entrada de los productos entrantes que se
corroboran en la factura y en la mercancía son los siguientes:
Nombre del producto.
Cantidad de productos entregados.
Precio por lote.
Precio total.
Fecha de entrega.
Nombre del vendedor.
Nombre de la empresa proveedora.
Información del supermercado impresa en la factura.
Fecha de caducidad del producto.
Vista general del estado físico de los productos.
DESARROLLO DE UN SISTEMA AUTOMATIZADO BASADO EN INTELIGENCIA DE NEGOCIO, QUE INTEGRE
LOS PROCESOS ADMINISTRATIVOS DEL ALMACÉN, DEL SÚPER MERCADO BELLO MONTE by Díaz, Marcelo
is licensed under a Creative Commons Atribución-NoComercial-CompartirDerivadasIgual 3.0 Unported License.
En cuanto a los datos de los productos de salida o vendidos
visualizados en la factura que se le genera a los clientes, los entrevistados
del supermercado aportaron la siguiente información:
Nombre de la clasificación del producto vendido.
Cantidad de productos vendidos.
Precio con I.V.A.
Precio sin I.V.A.
Total a pagar.
En la información de los productos vendidos, el supermercado
los engloba dentro de una clasificación de charcutería, carnicería, bebidas,
quincalla, víveres.
- ¿Cuáles son los administradores del sistema actual?
En el supermercado Bello Monte se definieron 3
administradores dentro de un grupo de empleados de 7 personas, estos
llevan el control administrativo del almacén y los cuales son:
Administrador: es el encargado de llevar el control de las
facturas entrantes y de realizar los pagos a los proveedores.
DESARROLLO DE UN SISTEMA AUTOMATIZADO BASADO EN INTELIGENCIA DE NEGOCIO, QUE INTEGRE
LOS PROCESOS ADMINISTRATIVOS DEL ALMACÉN, DEL SÚPER MERCADO BELLO MONTE by Díaz, Marcelo
is licensed under a Creative Commons Atribución-NoComercial-CompartirDerivadasIgual 3.0 Unported License.
Gerente: es el encargado del contactar a los vendedores a la
hora de recibir la requisición de compra por parte del supervisor,
chequear y recibir los productos de los proveedores.
Supervisor: es el encargado de mantener la reserva de
productos, organizar los estantes de exhibición en los pasillos
además de registrar los inconvenientes que puedan surgir con
los alimentos recién comprados y hacer la solicitud de productos
al gerente encargado de contactar a los proveedores.
- ¿Cuáles son las normas establecidas para ejecutar los
procedimientos en la gestión de los procesos administrativos del
inventario?
Así como se ha establecido en respuestas anteriores, la manera
que en que se trabaja la entrada, almacenaje y salida de los productos
sigue los procedimientos de recibir la mercancía, realizar la
comparación y revisión de los datos de la información con las facturas
entregadas para luego organizarlos en los estantes de exhibición y
abastecer las reservas de los alimentos vendidas por los proveedores,
ya que según los entrevistados, más que normas serian metodologías
de trabajo diario.
Ya una vez definido todo esto, se tiene una información
suficientemente completa como para continuar a una fase en la que se
aproxime al producto en base a lo que ya está definido mediante el
levantamiento de información y toda esta fase de planificación. En
DESARROLLO DE UN SISTEMA AUTOMATIZADO BASADO EN INTELIGENCIA DE NEGOCIO, QUE INTEGRE
LOS PROCESOS ADMINISTRATIVOS DEL ALMACÉN, DEL SÚPER MERCADO BELLO MONTE by Díaz, Marcelo
is licensed under a Creative Commons Atribución-NoComercial-CompartirDerivadasIgual 3.0 Unported License.
definitiva, se está en la posibilidad de iniciar la siguiente fase de la
metodología, que es el diseño.
Plan de entregas
El plan de entregas es un procedimiento que permite organizar la
estructura de trabajo que se lleva a cabo para el desarrollo. En este proceso,
se crea un plan de iteraciones. El plan de iteraciones se realiza al inicio de
cada iteración pautada, de modo de determinar de una manera organizada,
de qué constará cada paso. Una iteración se considera un pequeño ciclo que
representa una fase del proyecto, y cada vez que este finalice y deba
empezarse otro, se hará una nueva planificación.
El plan de entregas se hace en base a las historias de usuarios,
enfocándose en el tiempo ideal y el nivel de importancia de algún aspecto
para el cliente, de modo que debe realizarse, primero lo más importante, y en
un período de tiempo acorde.
De este modo, para cada nuevo plan de entregas, se establecen las
mejoras que deban verse en el sistema mediante nuevas historias de
usuarios que determinen las nuevas tareas para la iteración venidera. Este
proceso se repetirá hasta que se hayan satisfecho todas las necesidades y
no sean necesarios nuevos ajustes.
El plan principal se basa en este cronograma de actividades, y luego,
a partir de este, se genera el plan de iteraciones, que se explicará más
adelante:
DESARROLLO DE UN SISTEMA AUTOMATIZADO BASADO EN INTELIGENCIA DE NEGOCIO, QUE INTEGRE
LOS PROCESOS ADMINISTRATIVOS DEL ALMACÉN, DEL SÚPER MERCADO BELLO MONTE by Díaz, Marcelo
is licensed under a Creative Commons Atribución-NoComercial-CompartirDerivadasIgual 3.0 Unported License.
Planificar iteraciones
(Cuadro 3) Cronograma de Actividades
Proyecto Sistema
SISPAE
211 días 08/08/2010 02/06/2011
Fase 1:
Planificación
67 días 08/08/2010 20/11/2010 Responsable
Establecer los
requerimientos del
sistema actual
31 días 08/08/2010 08/09/2010 Marcelo Díaz
Recolectar toda la
información y
opiniones del
personal
10 días 10/09/2010 20/10/2010 Marcelo Díaz
Evaluar los datos
recolectados
4 días 21/10/2010 24/10/2010 Marcelo Díaz
Definir la
información con
mayor
relevancia a
considerar
3 días 25/10/2010 28/10/2010 Marcelo Díaz
Redactar las
historias de los
usuarios
5 días 29/10/2010 04/11/2010 Marcelo Díaz
Delimitar alcance
del proyecto
5 días 05/11/2010 10/11/2010 Marcelo Díaz
Definir los tipos de
gráficas utilizadas
9 días 12/11/2010 20/11/2010 Marcelo Díaz
Fase 2: Diseño 59 días 21/11/2010 28/02/2011 Responsable
Analizar los
aspectos
considerados
en la fase anterior.
5 días 21/11/2010 26/11/2010 Marcelo Díaz
Analizar los
aspectos
considerados en la
fase anterior.
5 días 21/11/2010 26/11/2010 Marcelo Díaz
Estudiar los 7 días 26/11/2010 01/12/2010 Marcelo Díaz
DESARROLLO DE UN SISTEMA AUTOMATIZADO BASADO EN INTELIGENCIA DE NEGOCIO, QUE INTEGRE
LOS PROCESOS ADMINISTRATIVOS DEL ALMACÉN, DEL SÚPER MERCADO BELLO MONTE by Díaz, Marcelo
is licensed under a Creative Commons Atribución-NoComercial-CompartirDerivadasIgual 3.0 Unported License.
distintos tipos de
modelado de
datos y
seleccionar los
más adecuados.
Definir los
modelos de
interfaz del
sistema.
20 días 01/12/2010 21/12/2010 Marcelo Díaz
Diseñar los
modelos de datos
necesarios en
base a la
información
recolectada.
17 días 11/01/2011 28/01/2011 Marcelo Díaz
Diseñar la base de
datos.
10 días 07/02/2011 17/02/2011 Marcelo Díaz
Efectuar el pan de
tareas en base al
tiempo disponible
10 días 18/02/2011 28/02/2011 Marcelo Díaz
Fase 3:
Desarrollo
40 días 02/03/2011 17/04/2011 Responsable
Dividir todo el
sistema en
módulos.
5 días 02/03/2011 06/03/2011 Marcelo Díaz
Estudiar la
distribución actual
de los datos.
5 días 07/03/2011 11/03/2011 Marcelo Díaz
Determinar y
establecer una
correcta
distribución de los
datos.
10 días 12/03/2011 22/03/2011 Marcelo Díaz
Establecer las
características y
funcionalidades de
cada módulo.
5 días 23/03/2011 27/03/2011 Marcelo Díaz
Crear la interfaz
gráfica de los
usuarios para la
10 días 28/03/2011 07/04/2011 Marcelo Díaz
DESARROLLO DE UN SISTEMA AUTOMATIZADO BASADO EN INTELIGENCIA DE NEGOCIO, QUE INTEGRE
LOS PROCESOS ADMINISTRATIVOS DEL ALMACÉN, DEL SÚPER MERCADO BELLO MONTE by Díaz, Marcelo
is licensed under a Creative Commons Atribución-NoComercial-CompartirDerivadasIgual 3.0 Unported License.
iteración entre el
usuario y la
aplicación.
Establecer
funcionalidades de
filtros y criterios
para definir los
tipos de usuarios.
5 días 08/04/2011 12/04/2011 Marcelo Díaz
Crear un módulo
de construcción de
reportes.
5 días 13/04/2011 17/04/2011 Marcelo Díaz
Fase 4: Pruebas 45 días 18/04/2011 02/06/2011 Responsable
Realizar
prototipos
independientes
de
cada módulo
para probar su
funcionamiento.
5 días 13/04/2011 18/04/2011 Marcelo Díaz
Hacer
correcciones
hasta que cada
módulo cumpla
con su objetivo.
5 días 23/04/2011 28/04/2011 Marcelo Díaz
Integrar todos
los módulos del
sistema.
20 días 29/05/2011 18/05/2011 Marcelo Díaz
Ejecutar pruebas
del sistema
unificado para
probar su
funcionamiento.
5 días 19/05/2011 23/05/2011 Marcelo Díaz
Hacer
correcciones
hasta lograr el
cumplimiento
total de los
objetivos.
10 días 24/05/2011 02/06/2011 Marcelo Díaz
DESARROLLO DE UN SISTEMA AUTOMATIZADO BASADO EN INTELIGENCIA DE NEGOCIO, QUE INTEGRE
LOS PROCESOS ADMINISTRATIVOS DEL ALMACÉN, DEL SÚPER MERCADO BELLO MONTE by Díaz, Marcelo
is licensed under a Creative Commons Atribución-NoComercial-CompartirDerivadasIgual 3.0 Unported License.
El proyecto fue desarrollado en base a los siguientes miembros, donde cada
uno de ellos tienen una serie de roles definidos:
- Director del Proyecto
- Programador
Para el desarrollo del plan de iteraciones, se llevó a cabo una reunión
gerente del supermercado Bello Monte, con el fin de planificar las fechas de
cada entrega, así como las historias de usuarios que conforman cada una de
las entregas. Dicha reunión fue conformada por dos miembros principales
encargados el proyecto.
- Director del proyecto: Es el que se encarga de supervisar que el
trabajo se ejecute de acuerdo a los plazos, costos y estándares de
calidad establecidos, con el fin de asegurar el cumplimiento del
lineamiento establecido por el cliente para certificar su complacencia.
Así como también se encarga de guiar, supervisar y apoyar en los
aspectos técnicos y de planificación a los desarrolladores.
- Analista/Programadores: Ellos tienen la responsabilidad del
levantamiento, análisis, diseño y desarrollo completo del proyecto,
bajo la tutela del director del proyecto.
Estos dos personajes, a través del plan, han logrado definir un sumario
de tres iteraciones, las cuales serán explicadas brevemente a continuación:
- Primera Iteración: Consiste en un proceso de reorganización de los
datos actuales, aunque no se encuentra en un estado defectuoso,
DESARROLLO DE UN SISTEMA AUTOMATIZADO BASADO EN INTELIGENCIA DE NEGOCIO, QUE INTEGRE
LOS PROCESOS ADMINISTRATIVOS DEL ALMACÉN, DEL SÚPER MERCADO BELLO MONTE by Díaz, Marcelo
is licensed under a Creative Commons Atribución-NoComercial-CompartirDerivadasIgual 3.0 Unported License.
requiere de una adaptación a las condiciones del sistema propuesto,
de forma tal que pueda usarse para generar las gráficas solicitadas
por los usuarios. La estructura que poseen actualmente los datos, no
permiten vistas de las dimensiones suficientes como para presentar
una inteligencia de negocios efectiva.
- Segunda Iteración: Trata de una fase en la que se establecen
factores de análisis y evaluación, también se delimitan los niveles de
profundidad de las gráficas y hasta qué aspectos se tocan de modo de
cumplir satisfactoriamente con la inteligencia de negocios y la toma de
decisiones, procurando generar los resultados apropiados de la mejor
forma posible. Además se agregan modelos funcionales de prueba
para ir exhibiendo partes del funcionamiento del sistema, y de este
modo poder hacer cualquier cantidad de correcciones necesarias.
- Tercera Iteración: Esta es la etapa en la que se finaliza el desarrollo
del sistema completo, se hacen las correcciones pertinentes de los
módulos y se unen, de forma de obtener finalmente el cumplimiento de
los objetivos de este trabajo de grado.
Plataforma y Ambiente de Desarrollo
La plataforma de desarrollo, es el entorno por el cual el software
común plantea realizar todo el proyecto, esta incluye el sistema operativo
como las diversas aplicaciones para la programación de cada uno de los
módulos. La mejor elección para la plataforma de desarrollo es aquella que
cuenta con las características que les otorgan a los programadores un
ambiente agradable. Para determinar cuál es la correcta, se tomaron en
DESARROLLO DE UN SISTEMA AUTOMATIZADO BASADO EN INTELIGENCIA DE NEGOCIO, QUE INTEGRE
LOS PROCESOS ADMINISTRATIVOS DEL ALMACÉN, DEL SÚPER MERCADO BELLO MONTE by Díaz, Marcelo
is licensed under a Creative Commons Atribución-NoComercial-CompartirDerivadasIgual 3.0 Unported License.
consideración los requisitos y necesidades del supermercado Bello Monte,
en cuanto a software y hardware se refiere, puesto que es allí donde se aloja
la producción del nuevo sistema.
Interfaz Amigable: Es muy importante tomar en cuenta la ergonomía del
sistema puesto que a través existe una mayor familiarización entre los
usuarios y el sistema.
Sistema Operativo: Es relevante considerar las características del sistema
operativo, puesto que se deben evaluar las herramientas que se aplicaran,
de modo que sean compatibles con el mismo.
Soporte Técnico: Dichas herramientas sean accesibles a la asistencia de
soporte técnico para la solución de problemas que se puedan presentar ya
sean con la herramienta como tal o con la manejabilidad de la misma.
Flexibilidad: Permite integrar distintas tecnologías en una misma
herramienta, de modo que sus características más imprescindibles es la de
dar mejores y más rápidas soluciones en un mismo ambiente de trabajo.
Estabilidad: consiste en conocer el rendimiento que tendrá la herramienta
bajo entorno de estrés y congestionamiento, cuya evaluación radique en la
capacidad de solventar sin colapsar y afectar el servicio constante.
Seguridad: Resulta relevante la consideración de esta característica, puesto
que estará sometida a distintas amenazas y depende de las opciones de
seguridad que provee la herramienta y la facilidad para otorgarle al cliente
integridad de los datos del sistema así como a los usuarios.
DESARROLLO DE UN SISTEMA AUTOMATIZADO BASADO EN INTELIGENCIA DE NEGOCIO, QUE INTEGRE
LOS PROCESOS ADMINISTRATIVOS DEL ALMACÉN, DEL SÚPER MERCADO BELLO MONTE by Díaz, Marcelo
is licensed under a Creative Commons Atribución-NoComercial-CompartirDerivadasIgual 3.0 Unported License.
(Cuadro 4) Sistema operativo del servidor del Supermercado Bello
monte.
Sistema Operativo
Windows Server 2003 Enterprise
Edition
Velocidad recomendada del CPU - 2 Ghz.
Memoria RAM mínima - 2GB MB.
Espacio en disco para la
instalación
- 2,0 GB.
Estabilidad 100%
Cabe destacar que dicho sistema operativo cumple con todos los
requisitos de funcionalidad, estabilidad, y seguridad requeridos para que la
implementación del sistema propuesto sea exitosa, a demás que todas las
herramientas aplicadas en el desarrollo del mismo se adaptan perfectamente
al sistema operativo.
En la selección del manejador de la base de datos se seleccionó a
MySQL para implementar el desarrollo de la base de datos puesto que ofrece
las siguientes bondades:
- La aplicación requiere un diseño sencillo.
- No representa un presupuesto para el Supermercado Bello Monte ya
que es gratuita.
DESARROLLO DE UN SISTEMA AUTOMATIZADO BASADO EN INTELIGENCIA DE NEGOCIO, QUE INTEGRE
LOS PROCESOS ADMINISTRATIVOS DEL ALMACÉN, DEL SÚPER MERCADO BELLO MONTE by Díaz, Marcelo
is licensed under a Creative Commons Atribución-NoComercial-CompartirDerivadasIgual 3.0 Unported License.
- Es altamente flexible. No es considerado como problema para los
desarrolladores debido a que están familiarizados con el manejador de
la base de datos.
Para la selección del lenguaje de programación se seleccionó a PHP
5.0 como la opción más viable para el desarrollo de la programación del
proyecto, debido a que es un lenguaje muy flexible, tiene una gran cantidad
de documentación gratuita en internet y su adquisición no representa ningún
costo. A demás, posee la característica imprescindible de ser flexible a un
punto de permitir soluciones rápidas a través de la integración de distintas
tecnologías.
Fase 2: Diseño
Para la realización de esta fase se busca alcanzar el tercer objetivo del
proyecto el cual se señala como: “Analizar las características y estructuras
del sistema actual para definir el diseño del sistema propuesto”.
En esta fase se detallara las estructuras organizacionales de la
gestión administrativa del almacén en el Supermercado Bello Monte y cada
uno de los componentes que conforman la base de datos del sistema
propuesto.
Diagramas de Flujo (DF)
DESARROLLO DE UN SISTEMA AUTOMATIZADO BASADO EN INTELIGENCIA DE NEGOCIO, QUE INTEGRE
LOS PROCESOS ADMINISTRATIVOS DEL ALMACÉN, DEL SÚPER MERCADO BELLO MONTE by Díaz, Marcelo
is licensed under a Creative Commons Atribución-NoComercial-CompartirDerivadasIgual 3.0 Unported License.
Representan de forma sencilla las especificaciones de algún algoritmo
de un proceso en particular o sistema. Es una herramienta que sirve para
diseñar los procesos que componen un sistema.
Dicha técnica permite representar el funcionamiento general y
detallado del sistema a desarrollar en el presente proyecto, puesto que a
través de ella se puede apreciar de forma clara y sencilla el flujo de
iteraciones que viajan a través del sistema, a demás los DF permiten al
usuario ó cliente percibir de una manera lógica y didáctica lo que se
desarrollará más adelante.
(Grafico 3) DF
DESARROLLO DE UN SISTEMA AUTOMATIZADO BASADO EN INTELIGENCIA DE NEGOCIO, QUE INTEGRE
LOS PROCESOS ADMINISTRATIVOS DEL ALMACÉN, DEL SÚPER MERCADO BELLO MONTE by Díaz, Marcelo
is licensed under a Creative Commons Atribución-NoComercial-CompartirDerivadasIgual 3.0 Unported License.
DESARROLLO DE UN SISTEMA AUTOMATIZADO BASADO EN INTELIGENCIA DE NEGOCIO, QUE INTEGRE
LOS PROCESOS ADMINISTRATIVOS DEL ALMACÉN, DEL SÚPER MERCADO BELLO MONTE by Díaz, Marcelo
is licensed under a Creative Commons Atribución-NoComercial-CompartirDerivadasIgual 3.0 Unported License.
(Grafica 4) DF
DESARROLLO DE UN SISTEMA AUTOMATIZADO BASADO EN INTELIGENCIA DE NEGOCIO, QUE INTEGRE
LOS PROCESOS ADMINISTRATIVOS DEL ALMACÉN, DEL SÚPER MERCADO BELLO MONTE by Díaz, Marcelo
is licensed under a Creative Commons Atribución-NoComercial-CompartirDerivadasIgual 3.0 Unported License.
El diagrama jerárquico es una herramienta que tiene por objetivo
graficar todos los procesos que se ejecuten en la aplicación, de modo que se
pueda detallar los procesos a que corresponden y a qué nivel de forma fácil y
sencilla, como el caso del Desarrollo de un Sistema Automatizado basado en
Inteligencia De Negocios, que integre los Procesos Administrativos del
Almacén, en el Súper Mercado Bello Monte.
(Grafica 5) DJ
Este diagrama representa el modelo principal del sistema propuesto y
su interacción con otros entes. Cuando el usuario acceda al sistema, este
debe registrar sus datos principales, para que así el mismo pueda identificar
qué tipo de usuario es, de modo que le asigne los módulos (Departamentos)
DESARROLLO DE UN SISTEMA AUTOMATIZADO BASADO EN INTELIGENCIA DE NEGOCIO, QUE INTEGRE
LOS PROCESOS ADMINISTRATIVOS DEL ALMACÉN, DEL SÚPER MERCADO BELLO MONTE by Díaz, Marcelo
is licensed under a Creative Commons Atribución-NoComercial-CompartirDerivadasIgual 3.0 Unported License.
correspondientes a su rol en el proceso de registros de alimentos, de modo
que pueda interactuar o realizar operaciones.
Además del Diagrama de Flujo, se trabajó con el Diagrama de Flujo de
Datos que no es más que un una técnica para visualizar el movimiento de
información dentro de procesos informáticos desde el ingreso de datos, su
procesamiento hasta el resultado final.
Es importante destacar que actualmente existen distintos tipos de
DFD. Para el diseño del proyecto, se utilizaron los de tipo software bajo el
modelo de Gane-Sarson, los cuales representan a continuación cuyo fin
pretende captar un mejor entendimiento con respecto a cómo se trabaja la
información en cada proceso que compone el sistema.
Cabe destacar que en los modelos de Gane-Sarson de diagramas de
flujo de datos, las figuras como el rectángulo ovalado representan los
procesos dentro del sistema, los cuadrados son las interfaces, y las flechas,
el simple flujo de datos y en qué dirección se dirigen.
(Grafica 6) DFD – Nivel 0
DESARROLLO DE UN SISTEMA AUTOMATIZADO BASADO EN INTELIGENCIA DE NEGOCIO, QUE INTEGRE
LOS PROCESOS ADMINISTRATIVOS DEL ALMACÉN, DEL SÚPER MERCADO BELLO MONTE by Díaz, Marcelo
is licensed under a Creative Commons Atribución-NoComercial-CompartirDerivadasIgual 3.0 Unported License.
En el Nivel 0 del diagrama procesos, se describe de manera general
cada uno de las actividades que maneja el sistema actual, desde que
identifica el usuario, hasta generar los resultados en forma de reportes para
cada una de las tareas del sistema dentro de la gestión del almacén.
(Grafica 7) DFD – Nivel 1
DESARROLLO DE UN SISTEMA AUTOMATIZADO BASADO EN INTELIGENCIA DE NEGOCIO, QUE INTEGRE
LOS PROCESOS ADMINISTRATIVOS DEL ALMACÉN, DEL SÚPER MERCADO BELLO MONTE by Díaz, Marcelo
is licensed under a Creative Commons Atribución-NoComercial-CompartirDerivadasIgual 3.0 Unported License.
En estos DFD, los procesos se pueden apreciar de forma más
detallada con respecto al sistema en general, donde se representa con más
claridad el flujo de todos los procesos y como éstas interactúan con las
diferentes interfaces existentes, en este caso la interfaz o entidad
“USUARIO”. Y en el siguiente Diagrama de Flujo de Datos nivel 2 podemos
observar la interacción del negocio con los procesos de comprar, control y
facturación con más detalle de los productos que se registran y venden en el
almacén del supermercado.
(Grafica 8) DFD – Nivel 2
DESARROLLO DE UN SISTEMA AUTOMATIZADO BASADO EN INTELIGENCIA DE NEGOCIO, QUE INTEGRE
LOS PROCESOS ADMINISTRATIVOS DEL ALMACÉN, DEL SÚPER MERCADO BELLO MONTE by Díaz, Marcelo
is licensed under a Creative Commons Atribución-NoComercial-CompartirDerivadasIgual 3.0 Unported License.
A diferencia del sistema manual que se venía implementando en el
supermercado durante tanto tiempo, el diseño propuesto presenta un
conjunto de herramienta de seguridad de autentificación y seguimiento de
actividades que provee a los gerentes información detallada de cada uno de
los movimientos de entrada, proceso y salida de los productos en el almacén
brindándole un mejor y más detallado estado de los productos disponibles,
sumado a esto, la creación de reportes tanto de resultado de ventas por
periodos de tiempo, estados de inventarios, incidencias y resultados de
productos disponibles ofrece una manera más clara y precisa de tomar
DESARROLLO DE UN SISTEMA AUTOMATIZADO BASADO EN INTELIGENCIA DE NEGOCIO, QUE INTEGRE
LOS PROCESOS ADMINISTRATIVOS DEL ALMACÉN, DEL SÚPER MERCADO BELLO MONTE by Díaz, Marcelo
is licensed under a Creative Commons Atribución-NoComercial-CompartirDerivadasIgual 3.0 Unported License.
decisiones con respecto a futuros movimientos y decisiones importante para
el flujo de trabajo diario.
Por otro lado, el modelo del diagrama contiene todos los procesos del
sistema, a demás, se puede apreciar de forma didáctica cómo interactúan los
procesos con almacenadores de datos. Por ejemplo: el usuario a ingresar al
sistema debe colocar sus datos de modo que la interfaz pueda interactuar
con la base de datos a fin de identificar el tipo de usuario y cuales serian los
procesos delegados al mismo para el registro de alimentos, generación de
reportes e informes de salida cuyo fin sea la de abarcar la gestión y control
de los mismos en el sistema.
Con la automatización de cada uno de los procesos mencionados, se
evitara tomar decisiones importantes basadas en simple conjeturas y
suposiciones siendo ahora más respaldadas y precisas con respecto al
conjunto de elementos que conforma el sistema de trabajo del supermercado
Bello Monte.
Fase 3: Desarrollo
En esta fase se comienza a estructurar el sistema propuesto,
brindando a detalle cada uno de los componentes que formar el nivel de
seguridad de datos, estructura de la información e interfaz gráfica, siguiendo
los parámetros del cuarto objetivo “Diseñar el sistema propuesto en atención
a los requerimientos exigidos por el personal administrativo del
Supermercado Bello Monte.” La información suministrada por los empleados
del supermercado y estructuración de cada una de las funcionalidades del
DESARROLLO DE UN SISTEMA AUTOMATIZADO BASADO EN INTELIGENCIA DE NEGOCIO, QUE INTEGRE
LOS PROCESOS ADMINISTRATIVOS DEL ALMACÉN, DEL SÚPER MERCADO BELLO MONTE by Díaz, Marcelo
is licensed under a Creative Commons Atribución-NoComercial-CompartirDerivadasIgual 3.0 Unported License.
los procesos administrativos del almacén permitieron el desarrollo y
ensamblaje de cada uno de los módulos del sistema automatizado
propuesto.
Niveles de Seguridad:
Resulta relevante considerar la seguridad lógica en los sistemas de
información puesto que consiste en la aplicar barreras u obstáculos y
procedimientos que permitan resguardar el acceso a los datos y que sólo
puedan acceder a ellos las personas autorizadas, es por ello que resulta
conveniente tomar en cuenta su consideración dentro de un sistema. Existen
estándares de seguridad que a se refieren a los requisitos mínimos que
deben existir dentro de cualquier sistema de información.
Los que se emplearon dentro del sistema propuesto son los siguientes:
- Identificación y Autenticación
- Roles.
Identificación y Autenticación
Es la principal barrera defensa que tiene el cualquier sistema
computarizado en contra intrusos. Es la base para los controles de acceso y
el seguimiento de las actividades de los usuarios. Cuando se habla de
Identificación, desde el punto de vista de sistemas, se considera a la
presentación del usuario en el sistema, con ello se refiere al ingreso de los
datos del usuario para que se le conceda el acceso al mismo.
DESARROLLO DE UN SISTEMA AUTOMATIZADO BASADO EN INTELIGENCIA DE NEGOCIO, QUE INTEGRE
LOS PROCESOS ADMINISTRATIVOS DEL ALMACÉN, DEL SÚPER MERCADO BELLO MONTE by Díaz, Marcelo
is licensed under a Creative Commons Atribución-NoComercial-CompartirDerivadasIgual 3.0 Unported License.
Al hablar de Autenticación, se hace referencia a la verificación que se
realiza en el sistema sobre los datos ingresado por el usuario en la
identificación de modo tal que se le conceda o no el acceso.
Existen diferentes tipos de técnicas para autenticar usuarios, la que se
seleccionó para ser empleada en el sistema fue la siguiente:
- Algo que sólo el individuo conoce: a través de una clave secreta o
contraseña.
Roles
Es importante destacar que adicional a la identificación y autenticación
de los usuarios, estos pueden ser clasificados según sus roles, es por ello
que el acceso a través de un rol el acceso a la información puede ser
controlado. Existen varios roles, estos pueden ser Administradores del
sistema, programadores, líderes el proyecto, entre muchos otros.
Dentro del sistema propuesto, existen cuatro (4) roles, los cuales están
conformados por:
- Administrador.
- Gerente
- Supervisor.
- Cajeros.
Cada uno de ellos deben identificarse y ser autenticados por el
sistema para ser dirigidos a los módulos que le correspondan. Es importante
DESARROLLO DE UN SISTEMA AUTOMATIZADO BASADO EN INTELIGENCIA DE NEGOCIO, QUE INTEGRE
LOS PROCESOS ADMINISTRATIVOS DEL ALMACÉN, DEL SÚPER MERCADO BELLO MONTE by Díaz, Marcelo
is licensed under a Creative Commons Atribución-NoComercial-CompartirDerivadasIgual 3.0 Unported License.
destacar que para el desarrollo del sistema los usuarios correspondientes al
grupo de los administradores fueron subdivididos en grupos clasificados
como (Departamentos) ya que cada un desempeña distintas actividades para
el completo desarrollo del registro de alimentos. Estos departamentos son:
- Recepción y registro de alimentos.
- Chequeo y confirmación de datos.
- Venta y despacho.
Diccionarios de datos
El proyecto desarrollado para el supermercado Bello Monte, puede ser
administrado o modificado en un futuro por agentes externos a los que
actualmente están incluidos en el proyecto. Para llevar a cabo actividades de
este tipo, resulta necesario contar con los conocimientos del mismo, y para
aprender de modo fácil y rápido el funcionamiento del sistema, se ha creado
una herramienta que muy usada desde hace muchos años, la cual está
comprendida por los diccionarios de datos, el cual tiene la facilidad de
adaptarse a cada metodología.
Todo el diccionario de datos comprende de la descripción de las tablas
y el detalle de los campos de cada base de datos de forma organizada y
precisa. El sistema propuesto, por el cual se basa el presente proyecto,
cuenta con una base de datos liviana y sencilla, por lo que posibilita su
descripción.
DESARROLLO DE UN SISTEMA AUTOMATIZADO BASADO EN INTELIGENCIA DE NEGOCIO, QUE INTEGRE
LOS PROCESOS ADMINISTRATIVOS DEL ALMACÉN, DEL SÚPER MERCADO BELLO MONTE by Díaz, Marcelo
is licensed under a Creative Commons Atribución-NoComercial-CompartirDerivadasIgual 3.0 Unported License.
Se explica en primer lugar los elementos que componen los datos, los
cuales incluyen los campos donde contienen información necesaria de cada
tabla que interviene en los diagramas, así como también el modelo de
Entidad Relación (ER).
A continuación, se colocan las distintas tablas que conforman la
estructura de la nueva base de datos empleada en el sistema propuesto:
(Cuadro 5) Clasificaciones
Campo Tipo Nulo Descripción
id_clasificacion int(11) No Clave primaria de la tabla
tbl_clasificaciones.
nombre_clasificacion varchar(100) No Campo que almacena la clasificación
del producto.
descripcion_clasificacion varchar(100) No Campo que almacena la descripción
del producto.
(Cuadro 6) Estatus
Campo Tipo Nulo Descripción
id_estatus int(10) No Clave primaria de la tabla tbl_estatus.
nombre_estatus varchar(50) No Campo que almacena el estatus que
posee el producto, es decir, devueltos,
dañados, en inventario o vendido.
descripcion_estatus varchar(100) No Campo que almacena la descripción del
estatus del producto.
(Cuadro 7) Inicio sesión
DESARROLLO DE UN SISTEMA AUTOMATIZADO BASADO EN INTELIGENCIA DE NEGOCIO, QUE INTEGRE
LOS PROCESOS ADMINISTRATIVOS DEL ALMACÉN, DEL SÚPER MERCADO BELLO MONTE by Díaz, Marcelo
is licensed under a Creative Commons Atribución-NoComercial-CompartirDerivadasIgual 3.0 Unported License.
Campo Tipo Nulo Descripción
ip varchar(15) No Campo que almacena la IP del usuario
ano int(4) No Campo que almacena el año de ingreso del
usuario en el sistema
mes int(15) No Campo que almacena el mes de ingreso del
usuario en el sistema
hoy int(10) No Campo que almacena el día de ingreso del
usuario en el sistema
hora int(2) No Campo que almacena la hora de ingreso del
usuario en el sistema
min int(2) No Campo que almacena el minuto de ingreso del
usuario en el sistema
ampm varchar(30) No Campo que almacena horario de ingreso del
usuario en el sistema
muestra varchar(30) No Campo que almacena la hora, minuto y segundo
de ingreso del usuario en el sistema
nombre varchar(20) No Campo que almacena nombre del usuario cuando
ingresa al sistema
apellido varchar(20) No Campo que almacena el apellido del usuario
cuando ingresa al sistema
estado varchar(20) No Campo que almacena el estatus del usuario en el
sistema, es decir, sesión abierta o cerrada
id_usuario varchar(5) No Campo que almacena el id del usuario cuando
ingresa al sistema
estado_valor tinyint(4) No Campo que almacena el estatus del usuario en el
sistema, es decir, si esta activo o no.
(Cuadro 8) Lotes
Campo Tipo Nulo Descripción
id_lote int(10) No Clave primaria de la tabla tbl_lotes.
DESARROLLO DE UN SISTEMA AUTOMATIZADO BASADO EN INTELIGENCIA DE NEGOCIO, QUE INTEGRE
LOS PROCESOS ADMINISTRATIVOS DEL ALMACÉN, DEL SÚPER MERCADO BELLO MONTE by Díaz, Marcelo
is licensed under a Creative Commons Atribución-NoComercial-CompartirDerivadasIgual 3.0 Unported License.
id_proveedor int(10) No Clave primaria que proviene de la tabla
tbl_proveedores.
id_subclasificacion int(10) No Clave primaria que proviene de la tabla
tbl_subclasificacion.
marca_producto varchar(100) No Campo que almacena la marca del
producto.
nombre_producto varchar(100) No Campo que almacena el nombre del
producto.
costo_producto float No Campo que almacena el costo del
producto.
precio_producto float No Campo que almacena el precio del
producto.
fecha_registro date No Campo que almacena la fecha de llegada
del lote.
cont_neto_producto varchar(50) No Campo que almacena el contenido neto del
producto.
fecha_elaboracion date No Campo que almacena la fecha de
elaboración del producto.
fecha_vencimiento date No Campo que almacena la fecha de
vencimiento del producto.
cantidad_producto int(10) No Campo que almacena la cantidad del
producto.
nombre_trans varchar(100) No Campo que almacena el nombre del
transportista.
ci_trans varchar(10) No Campo que almacena la cédula de
identidad del producto.
placa_vehiculo varchar(10) No Campo que almacena la placa del vehículo
del producto.
(Cuadro 9) Niveles usuarios
Campo Tipo Nulo Descripción
DESARROLLO DE UN SISTEMA AUTOMATIZADO BASADO EN INTELIGENCIA DE NEGOCIO, QUE INTEGRE
LOS PROCESOS ADMINISTRATIVOS DEL ALMACÉN, DEL SÚPER MERCADO BELLO MONTE by Díaz, Marcelo
is licensed under a Creative Commons Atribución-NoComercial-CompartirDerivadasIgual 3.0 Unported License.
id_nivel_usuario int(4) No Clave primaria de la tabla
tbl_niveles_usuarios.
nombre_nivel_usuario varchar(500) No campo que almacena el nombre del
nivel de usuario
descripcion_nivel_usuario varchar(500) No campo que almacena una breve
descripción del sistema
estado_valor varchar(4) No campo que almacena una breve
descripción del estado activo o inactivo
(Cuadro 10) Productos
Campo Tipo Nulo Descripción
id_producto int(10) No Clave primaria de la tabla tbl_producos.
id_usuario int(10) No Clave primaria de la tabla tbl_usuarios.
id_lote int(10) No Clave primaria de la tabla tbl_lotes.
id_estatus int(10) No Clave primaria de la tabla tbl_estatus.
fecha_salida date No Campo que almacena la fecha de venta del
producto.
observacion_estatus varchar(200) No Campo que almacena las observaciones
referentes a los productos dañados.
(Cuadro 11) Proveedores
Campo Tipo Nulo Descripción
DESARROLLO DE UN SISTEMA AUTOMATIZADO BASADO EN INTELIGENCIA DE NEGOCIO, QUE INTEGRE
LOS PROCESOS ADMINISTRATIVOS DEL ALMACÉN, DEL SÚPER MERCADO BELLO MONTE by Díaz, Marcelo
is licensed under a Creative Commons Atribución-NoComercial-CompartirDerivadasIgual 3.0 Unported License.
id_proveedor int(10) No Clave primaria de la tabla tbl_proveedores.
nombre_proveedor varchar(100) No Campo que almacena el nombre del
proveedor.
tlf_proveedor varchar(20) No Campo que almacena el número de
teléfono del proveedor.
rif_proveedor varchar(20) No Campo que almacena el RIF del
proveedor.
direccion_proveedor varchar(200) No Campo que almacena la dirección del
proveedor.
(Cuadro 12) Subclasificaciones
Campo Tipo Nulo Descripción
id_subclasificacion int(10) No Clave primaria de la tabla
tbl_subclasificaciones.
nombre_subclasificacion varchar(200) No Campo que almacena el nombre de
la subclasificación del producto.
descripcion_subclasificacion varchar(200) No Campo que almacena la
descripción de la subclasificación
del producto.
(Cuadro 13) Usuarios
Campo Tipo Nulo Comentarios
id_usuario int(10) No Clave primaria de la tabla tbl_usuarios.
id_nivel_usuario int(10) No Clave primaria que proviene de la tabla
tbl_niveles_usuarios.
nombre_usuario varchar(50) No Campo que almacena el nombre del
usuario.
DESARROLLO DE UN SISTEMA AUTOMATIZADO BASADO EN INTELIGENCIA DE NEGOCIO, QUE INTEGRE
LOS PROCESOS ADMINISTRATIVOS DEL ALMACÉN, DEL SÚPER MERCADO BELLO MONTE by Díaz, Marcelo
is licensed under a Creative Commons Atribución-NoComercial-CompartirDerivadasIgual 3.0 Unported License.
apellido_usuario varchar(50) No Campo que almacena el apellido del
usuario.
tlf_usuario varchar(20) No Campo que almacena el teléfono del
usuario.
direccion_usuario varchar(200) No Campo que almacena la dirección del
usuario.
usuario varchar(50) No Campo que almacena el nombre de usuario
para autenticarse en el sistema.
contrasena varchar(50) No Campo que almacena la contraseña para la
autenticación del usuario en el sistema.
La Base de datos del sistema propuesto expuesta anteriormente, se
presenta a continuación con una serie de interacciones que buscan definir
cada uno de los procesos que conforman el sistema de trabajo del
supermercado Bello Monte y mediante el siguiente diagrama entidad relación
se podrá visualizar cada uno de los vínculos y relaciones entre las tablas del
sistema propuesto. Se explica la relación entre los elementos que componen
los datos, los cuales incluyen los campos donde contienen información
necesaria de cada tabla que interviene en los diagramas de los procesos.
Modelo Entidad Relación. (Grafica 9)
DESARROLLO DE UN SISTEMA AUTOMATIZADO BASADO EN INTELIGENCIA DE NEGOCIO, QUE INTEGRE
LOS PROCESOS ADMINISTRATIVOS DEL ALMACÉN, DEL SÚPER MERCADO BELLO MONTE by Díaz, Marcelo
is licensed under a Creative Commons Atribución-NoComercial-CompartirDerivadasIgual 3.0 Unported License.
Pantallas del sistema
A continuación se mostrarán algunas de las pantallas que conforman
el sistema automatizado del control de los procesos administrativos del
Supermercado Bello monte, creadas de manera cómoda y ergonómica para
el trabajo diario de los empleados del supermercado.
(Pantalla 1)
DESARROLLO DE UN SISTEMA AUTOMATIZADO BASADO EN INTELIGENCIA DE NEGOCIO, QUE INTEGRE
LOS PROCESOS ADMINISTRATIVOS DEL ALMACÉN, DEL SÚPER MERCADO BELLO MONTE by Díaz, Marcelo
is licensed under a Creative Commons Atribución-NoComercial-CompartirDerivadasIgual 3.0 Unported License.
- Pantalla de Inicio: El sistema pide el nombre de usuario y contraseña
para la validación y autenticación que le permitirá el acceso al usuario.
(Pantalla 2)
DESARROLLO DE UN SISTEMA AUTOMATIZADO BASADO EN INTELIGENCIA DE NEGOCIO, QUE INTEGRE
LOS PROCESOS ADMINISTRATIVOS DEL ALMACÉN, DEL SÚPER MERCADO BELLO MONTE by Díaz, Marcelo
is licensed under a Creative Commons Atribución-NoComercial-CompartirDerivadasIgual 3.0 Unported License.
- Pantalla de Home: En esta pantalla el usuario puede apreciar, de
forma general, las diferentes funcionalidades en simples botones.
(Pantalla 3)
DESARROLLO DE UN SISTEMA AUTOMATIZADO BASADO EN INTELIGENCIA DE NEGOCIO, QUE INTEGRE
LOS PROCESOS ADMINISTRATIVOS DEL ALMACÉN, DEL SÚPER MERCADO BELLO MONTE by Díaz, Marcelo
is licensed under a Creative Commons Atribución-NoComercial-CompartirDerivadasIgual 3.0 Unported License.
- Pantalla mantenimiento – Marcas: En ésta pantalla el administrador
del sistema puede ingresar, editar o eliminar todos los tipos de fallas
que conforman las marcas de los productos.
(Pantalla 4)
DESARROLLO DE UN SISTEMA AUTOMATIZADO BASADO EN INTELIGENCIA DE NEGOCIO, QUE INTEGRE
LOS PROCESOS ADMINISTRATIVOS DEL ALMACÉN, DEL SÚPER MERCADO BELLO MONTE by Díaz, Marcelo
is licensed under a Creative Commons Atribución-NoComercial-CompartirDerivadasIgual 3.0 Unported License.
- Pantalla Mantenimiento – Clasificaciones: En ésta pantalla el
administrador del sistema tiene la opción de registrar, editar o eliminar
todas las fallas que contienen a las clasificaciones de los productos.
DESARROLLO DE UN SISTEMA AUTOMATIZADO BASADO EN INTELIGENCIA DE NEGOCIO, QUE INTEGRE
LOS PROCESOS ADMINISTRATIVOS DEL ALMACÉN, DEL SÚPER MERCADO BELLO MONTE by Díaz, Marcelo
is licensed under a Creative Commons Atribución-NoComercial-CompartirDerivadasIgual 3.0 Unported License.
(Pantalla 5)
- Pantalla Mantenimiento – Sub-clasificaciones: En ésta pantalla el
administrador del sistema tiene la opción de registrar, editar o eliminar
todas las fallas que contienen a las sub-clasificaciones de los
productos.
DESARROLLO DE UN SISTEMA AUTOMATIZADO BASADO EN INTELIGENCIA DE NEGOCIO, QUE INTEGRE
LOS PROCESOS ADMINISTRATIVOS DEL ALMACÉN, DEL SÚPER MERCADO BELLO MONTE by Díaz, Marcelo
is licensed under a Creative Commons Atribución-NoComercial-CompartirDerivadasIgual 3.0 Unported License.
(Pantalla 6)
- Pantalla Mantenimiento – Usuarios: En ésta pantalla el
administrador del sistema tiene la opción de registrar, editar o eliminar
todo lo referente a información de cuentas de usuarios registrados.
DESARROLLO DE UN SISTEMA AUTOMATIZADO BASADO EN INTELIGENCIA DE NEGOCIO, QUE INTEGRE
LOS PROCESOS ADMINISTRATIVOS DEL ALMACÉN, DEL SÚPER MERCADO BELLO MONTE by Díaz, Marcelo
is licensed under a Creative Commons Atribución-NoComercial-CompartirDerivadasIgual 3.0 Unported License.
(Pantalla 7)
- Pantalla Mantenimiento – Proveedores: En ésta pantalla el
administrador del sistema tiene la opción de registrar, editar o eliminar
todo lo referente a información de cuentas de proveedores
registrados.
DESARROLLO DE UN SISTEMA AUTOMATIZADO BASADO EN INTELIGENCIA DE NEGOCIO, QUE INTEGRE
LOS PROCESOS ADMINISTRATIVOS DEL ALMACÉN, DEL SÚPER MERCADO BELLO MONTE by Díaz, Marcelo
is licensed under a Creative Commons Atribución-NoComercial-CompartirDerivadasIgual 3.0 Unported License.
(Pantalla 8)
- Pantalla Mantenimiento – Productos: En ésta pantalla el
administrador del sistema tiene la opción de registrar, editar o eliminar
todo lo referente a información de los productos registrados.
DESARROLLO DE UN SISTEMA AUTOMATIZADO BASADO EN INTELIGENCIA DE NEGOCIO, QUE INTEGRE
LOS PROCESOS ADMINISTRATIVOS DEL ALMACÉN, DEL SÚPER MERCADO BELLO MONTE by Díaz, Marcelo
is licensed under a Creative Commons Atribución-NoComercial-CompartirDerivadasIgual 3.0 Unported License.
(Pantalla 9)
- Pantalla Lotes – Generar Lotes: En ésta pantalla el gerente del
negocio puede ingresar, editar o eliminar los distintos lotes que
conforman los productos del Supermercado Bello Monte.
DESARROLLO DE UN SISTEMA AUTOMATIZADO BASADO EN INTELIGENCIA DE NEGOCIO, QUE INTEGRE
LOS PROCESOS ADMINISTRATIVOS DEL ALMACÉN, DEL SÚPER MERCADO BELLO MONTE by Díaz, Marcelo
is licensed under a Creative Commons Atribución-NoComercial-CompartirDerivadasIgual 3.0 Unported License.
(Pantalla 10)
- Pantalla lotes – Editar Lote: En ésta pantalla el gerente del
supermercado puede ingresar la información correspondiente a los
nuevos lotes que conforman los productos del Supermercado Bello
Monte.
DESARROLLO DE UN SISTEMA AUTOMATIZADO BASADO EN INTELIGENCIA DE NEGOCIO, QUE INTEGRE
LOS PROCESOS ADMINISTRATIVOS DEL ALMACÉN, DEL SÚPER MERCADO BELLO MONTE by Díaz, Marcelo
is licensed under a Creative Commons Atribución-NoComercial-CompartirDerivadasIgual 3.0 Unported License.
(Pantalla 11)
- Pantalla lotes – Eliminar Lote: En ésta pantalla el gerente del
supermercado puede eliminar la información correspondiente a los
nuevos lotes que conforman los productos del Supermercado Bello
Monte.
DESARROLLO DE UN SISTEMA AUTOMATIZADO BASADO EN INTELIGENCIA DE NEGOCIO, QUE INTEGRE
LOS PROCESOS ADMINISTRATIVOS DEL ALMACÉN, DEL SÚPER MERCADO BELLO MONTE by Díaz, Marcelo
is licensed under a Creative Commons Atribución-NoComercial-CompartirDerivadasIgual 3.0 Unported License.
(Pantalla 12)
- Pantalla lotes – Ver lotes: En ésta pantalla el gerente del
supermercado puede visualizar con detalle la información
correspondiente a los nuevos lotes que conforman los productos del
Supermercado Bello Monte.
DESARROLLO DE UN SISTEMA AUTOMATIZADO BASADO EN INTELIGENCIA DE NEGOCIO, QUE INTEGRE
LOS PROCESOS ADMINISTRATIVOS DEL ALMACÉN, DEL SÚPER MERCADO BELLO MONTE by Díaz, Marcelo
is licensed under a Creative Commons Atribución-NoComercial-CompartirDerivadasIgual 3.0 Unported License.
(Pantalla 13)
- Pantalla lotes – Asociar productos: En ésta pantalla el gerente del
supermercado puede editar, eliminar y asociar la información
correspondiente a los nuevos productos con los lotes existentes en el
sistema.
DESARROLLO DE UN SISTEMA AUTOMATIZADO BASADO EN INTELIGENCIA DE NEGOCIO, QUE INTEGRE
LOS PROCESOS ADMINISTRATIVOS DEL ALMACÉN, DEL SÚPER MERCADO BELLO MONTE by Díaz, Marcelo
is licensed under a Creative Commons Atribución-NoComercial-CompartirDerivadasIgual 3.0 Unported License.
(Pantalla 14)
- Pantalla Facturación: En ésta pantalla el gerente del supermercado
puede ingresar la información de cada uno de los productos
adquiridos por los clientes, para su posterior facturación en el
Supermercado Bello Monte.
DESARROLLO DE UN SISTEMA AUTOMATIZADO BASADO EN INTELIGENCIA DE NEGOCIO, QUE INTEGRE
LOS PROCESOS ADMINISTRATIVOS DEL ALMACÉN, DEL SÚPER MERCADO BELLO MONTE by Díaz, Marcelo
is licensed under a Creative Commons Atribución-NoComercial-CompartirDerivadasIgual 3.0 Unported License.
(Pantalla 15)
- Pantalla Reportes: En ésta pantalla los usuarios pueden apreciar e
imprimir reportes generales o detallados con respecto a la gestión y
control del almacén del Supermercado Bello monte.
DESARROLLO DE UN SISTEMA AUTOMATIZADO BASADO EN INTELIGENCIA DE NEGOCIO, QUE INTEGRE
LOS PROCESOS ADMINISTRATIVOS DEL ALMACÉN, DEL SÚPER MERCADO BELLO MONTE by Díaz, Marcelo
is licensed under a Creative Commons Atribución-NoComercial-CompartirDerivadasIgual 3.0 Unported License.
En esta serie de pantallas podemos observar los procesos que
conforman el almacén del Supermercado Bello Monte, totalmente puntual,
cómodo, ergonómico y sencillo de utilizar, con el objeto de agilizar la curva
de aprendizaje de los empleados con respecto al nuevo sistema
administrativo del inventario.
(Pantalla 16)
- Pantalla Reportes (productos más vendidos): En ésta pantalla los
usuarios pueden apreciar e imprimir reportes generales y detallados
con respecto a los materiales más vendidos del almacén del
Supermercado Bello monte.
DESARROLLO DE UN SISTEMA AUTOMATIZADO BASADO EN INTELIGENCIA DE NEGOCIO, QUE INTEGRE
LOS PROCESOS ADMINISTRATIVOS DEL ALMACÉN, DEL SÚPER MERCADO BELLO MONTE by Díaz, Marcelo
is licensed under a Creative Commons Atribución-NoComercial-CompartirDerivadasIgual 3.0 Unported License.
(Pantalla 17)
- Pantalla Reportes (productos menos vendidos): En ésta pantalla
los usuarios pueden apreciar e imprimir reportes generales y
detallados con respecto a los materiales menos vendidos del almacén
del Supermercado Bello monte.
DESARROLLO DE UN SISTEMA AUTOMATIZADO BASADO EN INTELIGENCIA DE NEGOCIO, QUE INTEGRE
LOS PROCESOS ADMINISTRATIVOS DEL ALMACÉN, DEL SÚPER MERCADO BELLO MONTE by Díaz, Marcelo
is licensed under a Creative Commons Atribución-NoComercial-CompartirDerivadasIgual 3.0 Unported License.
(Pantalla 18)
- Pantalla Reportes (productos existentes diarios): En ésta pantalla
los usuarios pueden apreciar e imprimir reportes generales y
detallados con respecto a los materiales existentes por día en el
almacén del Supermercado Bello monte.
DESARROLLO DE UN SISTEMA AUTOMATIZADO BASADO EN INTELIGENCIA DE NEGOCIO, QUE INTEGRE
LOS PROCESOS ADMINISTRATIVOS DEL ALMACÉN, DEL SÚPER MERCADO BELLO MONTE by Díaz, Marcelo
is licensed under a Creative Commons Atribución-NoComercial-CompartirDerivadasIgual 3.0 Unported License.
(Pantalla 19)
- Pantalla Reportes (promedios de ventas por mes): En ésta pantalla
los usuarios pueden apreciar e imprimir reportes generales y
detallados con respecto a las ventas por mes de los materiales
existentes del Supermercado Bello monte.
DESARROLLO DE UN SISTEMA AUTOMATIZADO BASADO EN INTELIGENCIA DE NEGOCIO, QUE INTEGRE
LOS PROCESOS ADMINISTRATIVOS DEL ALMACÉN, DEL SÚPER MERCADO BELLO MONTE by Díaz, Marcelo
is licensed under a Creative Commons Atribución-NoComercial-CompartirDerivadasIgual 3.0 Unported License.
DESARROLLO DE UN SISTEMA AUTOMATIZADO BASADO EN INTELIGENCIA DE NEGOCIO, QUE INTEGRE
LOS PROCESOS ADMINISTRATIVOS DEL ALMACÉN, DEL SÚPER MERCADO BELLO MONTE by Díaz, Marcelo
is licensed under a Creative Commons Atribución-NoComercial-CompartirDerivadasIgual 3.0 Unported License.
Basado en lo apreciado anteriormente, se puede agregar que el manejo de
los inventarios es sin lugar a dudas un elemento crítico, para el buen
desarrollo de la empresa, si este no se efectúa correctamente la posibilidad
de tener problemas de abastecimiento o mayores costos es muy alta, es por
esto que permanentemente se deben estar revisando los normas para su
manejo dentro de la compañía, siendo la inteligencia de negocios una
herramienta muy útil para facilitar la toma de decisiones asumiendo que
estamos en una realidad donde lo único constante es el cambio y que si no
somos consecuentes con esta realidad la posibilidad de dejar de ser
competitivo y salir del mercado es muy alta.
En las decisiones administrativas el criterio del experto es insustituible, sin
embargo un buen manejo de los instrumentos cuantitativos que nos brinda
los gráficos y reportes facilita de manera considerable su labor,
permitiéndole cometer lo menos errores posibles, con lo que la rentabilidad y
organización de la compañía debe mejorar considerablemente.
Fase 4: Pruebas
Para culminar la metodología de desarrollo, durante esta fase se
pretende dar cumplimiento al objetivo específico número cinco (5) definido
como: “Realizar las pruebas necesarias para validar el funcionamiento del
sistema propuesto.”
Partiendo de lo establecido por la metodología XP, que plantea la
necesidad de realizar pruebas antes, durante y después de la implantación y
DESARROLLO DE UN SISTEMA AUTOMATIZADO BASADO EN INTELIGENCIA DE NEGOCIO, QUE INTEGRE
LOS PROCESOS ADMINISTRATIVOS DEL ALMACÉN, DEL SÚPER MERCADO BELLO MONTE by Díaz, Marcelo
is licensed under a Creative Commons Atribución-NoComercial-CompartirDerivadasIgual 3.0 Unported License.
al finalizar el desarrollo de cada módulo en los que se ha dividido el sistema
completo donde se han realizado los pasos correspondientes.
En este caso, sólo se hará esta consideración para la fase previa a la
implantación, debido a que el objetivo general no abarca tal proceso porque,
la fase depende del Supermercado Bello monte directamente, por lo que se
hace ajeno a este trabajo de grado integrar y poner en funcionamiento el
sistema.
La primera tarea de esta fase, consistió en hacer pequeñas pruebas
de los módulos que se han creado, donde se evaluaron de forma
independientemente el buen trabajo de cada función correspondiente a
estos. En el desarrollo de estas evaluaciones se pudo decidir si las partes del
sistema se estaban listas para ser entregadas o no. De ser así, se proseguía
con el siguiente módulo. De lo contrario, se examinaban cuáles eran las
fallas o detalles que debían ser modificadas o reparadas para su posterior
aprobación sin realizar nuevas pruebas con dichos cambios.
Aquí se puede apreciar como en esta etapa se realizaron ciclos de
revisiones constantes, desde los módulos más pequeños hasta el sistema
totalmente unificado. Una vez que todos los módulos estaban aprobados, se
realizo un proceso de integración de cada uno de los módulos para
conformarlos como unidad para una vez más realizar también pruebas a este
sistema integrado.
Al aplicar estas pruebas finales en la totalidad del sistema, se
obtuvieron conclusiones que afirmaban el estado final del sistema. Y de igual
manera, estas pruebas establecían sin estaba apto o no para ser entregado,
y en el peor de los casos, se habrían realizado las nuevas correcciones.
DESARROLLO DE UN SISTEMA AUTOMATIZADO BASADO EN INTELIGENCIA DE NEGOCIO, QUE INTEGRE
LOS PROCESOS ADMINISTRATIVOS DEL ALMACÉN, DEL SÚPER MERCADO BELLO MONTE by Díaz, Marcelo
is licensed under a Creative Commons Atribución-NoComercial-CompartirDerivadasIgual 3.0 Unported License.
Tras haber realizado las pruebas finales, finalmente se determinó que
se ha desarrollado de modo satisfactorio un sistema bajo la filosofía Web en
inteligencia de negocios para la gestión y control de los procesos
administrativos del Supermercado Bello Monte sin embargo, las pruebas
preventivas siempre estarán presente ya que cada uno de los componentes
de software utilizados, a medida que pasa el tiempo, van evolucionando y la
tecnología de hardware va en aumento y en vista a esto el sistema tendría
que tener la capacidad de adaptarse a cada uno de los cambios
mencionados con la finalidad de evitar detener las actividades diarias del
supermercado y mantener el control de cada uno de los alimentos del
almacén.
DESARROLLO DE UN SISTEMA AUTOMATIZADO BASADO EN INTELIGENCIA DE NEGOCIO, QUE INTEGRE
LOS PROCESOS ADMINISTRATIVOS DEL ALMACÉN, DEL SÚPER MERCADO BELLO MONTE by Díaz, Marcelo
is licensed under a Creative Commons Atribución-NoComercial-CompartirDerivadasIgual 3.0 Unported License.
CONCLUSIONES
En las últimas décadas del siglo XXI la tecnología ha jugado un papel
fundamental para la evolución humana en muchos aspectos tales como en el
sector salud, educación y sobre todo el de comercio o negocios, en vista de
que la sociedad se vuelve cada vez más exigente en la calidad y
accesibilidad en sus productos y servicios, por esta razón, las medianas y
grandes empresas se han visto en la obligación de migrar de una
metodología utilizada por años a un sistema digital, que para muchos de
estos trabajadores, les resulta complicado y riesgoso implementar, sin
embargo cuando se realizan las pruebas necesarias y gradualmente van
cambiando de metodología y se acoplan a las actividades diarias, estos
mismos empleados que se opusieron en un principio, cambian de parecer y
comienzan a sentir que su trabajo es más rápido, accesible y provechoso.
El Supermercado Bello Monte no es la excepción de sufrir la presión
de realizar cambios radicales a su metodología de trabajo, sobre todo
cuando en el sector alimenticio se tienen grandes competidores. Sumado a
esto, las múltiples devoluciones y reclamos de los clientes, retrasos en los
pedidos además de pérdidas por caducidad o deterioro, hacen que la
migración a un sistema automatizado se convierta en una necesidad.
Por todo lo explicado anteriormente, se les planteo el Desarrollo de
una Aplicación Web basada en Inteligencia de Negocios en donde se utilizó
como metodología de desarrollo la XP (eXtreme Programing) ya que es de
fácil adaptación, agil y acoplable a cualquier sistema al que se le quiera
implementar. Está conformada por una primera fase de planificación
enmarcada en el primer y segundo objetivo especifico del presente trabajo de
DESARROLLO DE UN SISTEMA AUTOMATIZADO BASADO EN INTELIGENCIA DE NEGOCIO, QUE INTEGRE
LOS PROCESOS ADMINISTRATIVOS DEL ALMACÉN, DEL SÚPER MERCADO BELLO MONTE by Díaz, Marcelo
is licensed under a Creative Commons Atribución-NoComercial-CompartirDerivadasIgual 3.0 Unported License.
grado definidos a “Establecer los requerimientos que exige el personal
administrativo del supermercado con respecto a los procesos de compra,
venta y control del almacén” e “Identificar la estructura y funciones del
sistema actual implementado en el supermercado, para la gestión
administrativa de los procesos de compra, venta y control del almacén.” En la
cual se lograron recolectar, mediante entrevistas y observaciones directas,
los datos necesarios para el diseño preliminar de las bases de datos, gráficas
y pantallas del sistema propuesto además de definir cada una de las
funcionalidades y resultados de acuerdo a las exigencias del personal
administrativo del almacén en el Supermercado Bello Monte.
En este proceso de recopilación de datos se pudo conocer a más
detalle cada una de las debilidades del sistema actual puntualizando así las
variables a tomar en cuenta para la fase de diseño del sistema propuesto
basado en el tercer objetivo especifico “Analizar las características y
estructuras del sistema actual para definir el diseño del sistema propuesto”.
Modularmente se fueron ensamblando cada una de las bases de datos, y se
lograron identificar cada una de las pantallas que trabajarían con los
procesos administrativos del almacén en el supermercado
En la fase de desarrollo, se ensamblaron y ejecutaron cada uno de
los elementos definidos en la fase anterior además de resolver cada uno de
los inconvenientes que se iban generando a medida que cada módulo se iba
acoplando uno con el otro, y una vez realizadas las actividades de control de
alimentos y su información, se fue creando los niveles de seguridad y los
roles de usuario en cumplimiento con el cuarto objetivo “Diseñar el sistema
propuesto en atención a los requerimientos exigidos por el personal
administrativo del supermercado.
DESARROLLO DE UN SISTEMA AUTOMATIZADO BASADO EN INTELIGENCIA DE NEGOCIO, QUE INTEGRE
LOS PROCESOS ADMINISTRATIVOS DEL ALMACÉN, DEL SÚPER MERCADO BELLO MONTE by Díaz, Marcelo
is licensed under a Creative Commons Atribución-NoComercial-CompartirDerivadasIgual 3.0 Unported License.
Para culminar la metodología de desarrollo XP, durante la fase de
prueba se logró el objetivo específico número cinco (5) definido como:
“Realizar las pruebas necesarias para validar el funcionamiento del sistema
propuesto.” En vista que módulo a módulo se fueron ejecutando las
actividades diarias en la gestión del almacén se iban hallando una serie de
pequeños errores a nivel de codificación e interfaz, que luego de ser
identificados se erradicaron y entonces una vez más se fueron ejecutando
las actividades para su posterior revisión y poseer la automatización más
estable y segura para el supermercado Bello Monte.
DESARROLLO DE UN SISTEMA AUTOMATIZADO BASADO EN INTELIGENCIA DE NEGOCIO, QUE INTEGRE
LOS PROCESOS ADMINISTRATIVOS DEL ALMACÉN, DEL SÚPER MERCADO BELLO MONTE by Díaz, Marcelo
is licensed under a Creative Commons Atribución-NoComercial-CompartirDerivadasIgual 3.0 Unported License.
RECOMENDACIONES
Ningún sistema es perfecto por lo que siempre existirán nuevas
mejoras y servirán como contribución a la permanencia de un sistema en el
tiempo. Para el supermercado se recomienda como futuras mejoras la
ampliación de herramientas para el módulo de almacén que sirvan para
controlar de manera más detallada todas las entradas y salidas de los
productos del almacén con respecto a los proveedores.
Sumado a esto se les recomienda, actualizar los datos que muestran
los reportes con diferentes herramientas de monitoreo, y gráficas que
contribuyan a mejores estrategias de negocio que permitan optimizar las
ventas, así como también el controlar y gestionar los inventarios, clientes y
estados del almacén de una forma más detallada de la que actualmente
existe. Para el caso de que existan otras sucursales se recomienda unificar el
sistema propuesto con otras sedes en el caso de que existan nuevos locales,
esto con el fin de contribuir en la toma de decisiones para mejores
estrategias de negocios.
Se recomienda optimizar y actualizar los niveles de seguridad del
sistema del sistema propuesto ya que en cada momento surgen nuevas
vulnerabilidades que pueden afectar la seguridad de los datos.
Y por último se recomienda realizar mantenimiento y respaldo
preventivo de la base de datos, esto con el fin de resguardar y preservar la
información a lo largo del tiempo.
DESARROLLO DE UN SISTEMA AUTOMATIZADO BASADO EN INTELIGENCIA DE NEGOCIO, QUE INTEGRE
LOS PROCESOS ADMINISTRATIVOS DEL ALMACÉN, DEL SÚPER MERCADO BELLO MONTE by Díaz, Marcelo
is licensed under a Creative Commons Atribución-NoComercial-CompartirDerivadasIgual 3.0 Unported License.
BIBLIOGRAFÍA
Arias, F. (2006). El Proyecto de Investigación. (5ª ed.). Venezuela. Epísteme,
C.A.
Balestrini, M. (2006). Como se Elabora el Proyecto de Investigación. (7ª ed.).
Venezuela. Textos, C.A.
Balestrini, M. (2002). Procedimientos técnicos de la investigación
documental. (1ª ed.). República Bolivariana de Venezuela. BL
Consultores Asociados.
Castro, F. (2003). El Proyecto de Investigación y su Esquema de
Elaboración. (2ª ed.). República Bolivariana de Venezuela. Uyapar,
S.R.L.
Landeau R. (2007). Elaboración de Trabajos de Investigación. (1ª Ed.).
Caracas, República Bolivariana de Venezuela. Editorial Alfa.
Véliz C. A. (2004). ¿Cómo hacer y defender una tesis? (1ª Ed.). República
Bolivariana de Venezuela. Editorial Texto C.A.
DESARROLLO DE UN SISTEMA AUTOMATIZADO BASADO EN INTELIGENCIA DE NEGOCIO, QUE INTEGRE
LOS PROCESOS ADMINISTRATIVOS DEL ALMACÉN, DEL SÚPER MERCADO BELLO MONTE by Díaz, Marcelo
is licensed under a Creative Commons Atribución-NoComercial-CompartirDerivadasIgual 3.0 Unported License.
REFERENCIAS ELECTRÓNICAS
Procesos Administrativos. Amador. [Página Web en línea]. Disponible en:
http://www.elprisma.com/apuntes/administracion_de_empresas/proces
oadministrativo/default.asp. Consulta: [2011, Abril 3]
Administración de Empresas. Gloria (2008). [Página Web en Línea].
Disponible en: http://www.slideshare.net/gloriaslideshare/clasificacion-de-
empresa. Consulta: [2011, Marzo 29]
Periódico el Nacional. Disponible: http://www.eluniversal.com.ve/noticias.
Consulta: [2010. Diciembre 14]
MediaScape. (s.f.). Navegador Web. [Página Web en línea] Disponible:
http://www.mediascape.org.uk/code/glossary.php. Consulta: [2010,
Julio 27]
Dave R. (2005), Getting started with HTML” [On-Line]. Disponible en:
http://www.w3.org/MarkUp/Guide/ [Consulta: 2010, Julio 28]
DESARROLLO DE UN SISTEMA AUTOMATIZADO BASADO EN INTELIGENCIA DE NEGOCIO, QUE INTEGRE
LOS PROCESOS ADMINISTRATIVOS DEL ALMACÉN, DEL SÚPER MERCADO BELLO MONTE by Díaz, Marcelo
is licensed under a Creative Commons Atribución-NoComercial-CompartirDerivadasIgual 3.0 Unported License.
TRABAJOS DE GRADO:
Jardim M. V. (2011). Desarrollo de un sistema automatizado bajo la
Modalidad web para la gestión y control del proceso de reparación de
equipos decodificadores que cumpla con los principios de la teoría de calidad
total según Deming. Caso de estudio: (visionbyte venezuela c.a.).
Castillo, O. y Figueroa, D. (2007). Implementación de una Inteligencia de
Negocios Open Source para el Análisis de Cooperativas de MINEP
con Pentaho. Trabajo de grado no publicado. Universidad Nueva
Esparta.
Coronel M., Alexander y Cairos C., Luis E. (2004). Desarrollo de un sistema
Gráfico para la toma de Decisiones en la Gerencia Comercial de
Cantv.
De Jesús P. M. (2004). Desarrollo del Prototipo de un Sistema Automatizado
de los Procesos de Consultoria de Precios y Cancelación de
Productos en automercados basado en Tecnología Inalambrica. Caso:
Automercado Planet Market C.A. Trabajo de grado no publicado.
Universidad Nueva Esparta.
Alfredo G. H. (1995). Desarrollo de un Sistema de Información para el Control
de Inventario de Mercancia del AutoMercado Excelsior Gama.
DESARROLLO DE UN SISTEMA AUTOMATIZADO BASADO EN INTELIGENCIA DE NEGOCIO, QUE INTEGRE
LOS PROCESOS ADMINISTRATIVOS DEL ALMACÉN, DEL SÚPER MERCADO BELLO MONTE by Díaz, Marcelo
is licensed under a Creative Commons Atribución-NoComercial-CompartirDerivadasIgual 3.0 Unported License.
ANEXOS
Anexo A
UNIVERSIDAD NUEVA ESPARTA
ESCUELA DE COMPUTACIÓN
CARACAS-VENEZUELA
Ciudadano,___________________ Caracas: ________________
Presente.
Me dirijo a usted; en la oportunidad de solicitar sus buenos oficios, en
el sentido de que considere la posibilidad de formar parte del juicio de
expertos que tiene la responsabilidad de evaluar el instrumento de
recolección de datos diseñado para obtener información de los indicadores
del estudio del trabajo de grado, titulado: “DESARROLLO DE UN
SISTEMA AUTOMATIZADO BASADO EN INTELIGENCIA DE
NEGOCIO, QUE INTEGRE LOS PROCESOS
ADMINISTRATIVOS DEL ALMACÉN, DEL SÚPER MERCADO
BELLO MONTE”. Agradezco su colaboración al respecto, por cuanto sus
observaciones son importantes para lograr la valoración de estos
instrumentos y por ende alcanzar la confiabilidad de los resultados de esta
investigación.
DESARROLLO DE UN SISTEMA AUTOMATIZADO BASADO EN INTELIGENCIA DE NEGOCIO, QUE INTEGRE
LOS PROCESOS ADMINISTRATIVOS DEL ALMACÉN, DEL SÚPER MERCADO BELLO MONTE by Díaz, Marcelo
is licensed under a Creative Commons Atribución-NoComercial-CompartirDerivadasIgual 3.0 Unported License.
Para facilitar el proceso de evaluación se presenta a continuación la
siguiente información:
1. Objetivos Específicos del estudio:
- Establecer los requerimientos que exige el personal administrativo del
Supermercado Bello Monte con respecto a los procesos de compra, venta
y control del almacén.
- Identificar la estructura y funciones del sistema actual implementado
en el Supermercado Bello Monte, para la gestión administrativa de los
procesos de compra, venta y control del almacén.
2. Población seleccionada para desarrollar el estudio:
DISTRIBUCIÓN DE LA POBLACIÓN
Estrato Población
Supervisor General 1
Administrador 1
Gerente 1
Total 3
Atentamente,
_____________________
Br, Díaz Marcelo A.
C.I: 17856543
DESARROLLO DE UN SISTEMA AUTOMATIZADO BASADO EN INTELIGENCIA DE NEGOCIO, QUE INTEGRE
LOS PROCESOS ADMINISTRATIVOS DEL ALMACÉN, DEL SÚPER MERCADO BELLO MONTE by Díaz, Marcelo
is licensed under a Creative Commons Atribución-NoComercial-CompartirDerivadasIgual 3.0 Unported License.
Historias de Usuarios
Entrevista base de levantamiento
- ¿Qué funciones, según su experiencia en el supermercado,
debe ejecutar el sistema automatizado para los procesos de
compra, venta y control de almacén?
- ¿Qué tipo de sistema está implementado en el Supermercado
Bello Monte para la gestión de compra, venta y control de
inventario?
- ¿Qué objetivo cumple el sistema implementado para la gestión
venta, compra y control de inventario en el Supermercado Bello
Monte?
- ¿Qué funciones ejecuta el sistema actual?
- ¿Cuáles son los datos de entrada y salida del sistema actual en
relación a la gestión del almacén del Súper Mercado Bello
Monte?
- Cuáles son los administradores del sistema actual?
- ¿Cuáles son las normas establecidas para ejecutar los
procesos y procedimientos en la gestión de compra, venta y
control de inventario?

plan de modelo de negocios automatizado

  • 1.
    DESARROLLO DE UNSISTEMA AUTOMATIZADO BASADO EN INTELIGENCIA DE NEGOCIO, QUE INTEGRE LOS PROCESOS ADMINISTRATIVOS DEL ALMACÉN, DEL SÚPER MERCADO BELLO MONTE by Díaz, Marcelo is licensed under a Creative Commons Atribución-NoComercial-CompartirDerivadasIgual 3.0 Unported License. UNIVERSIDAD NUEVA ESPARTA FACULTAD DE CIENCIAS DE LA INFORMÁTICA ESCUELA DE COMPUTACIÓN DESARROLLO DE UN SISTEMA AUTOMATIZADO BASADO EN INTELIGENCIA DE NEGOCIO, QUE INTEGRE LOS PROCESOS ADMINISTRATIVOS DEL ALMACÉN, DEL SÚPER MERCADO BELLO MONTE Tutor: Tesis de Grado Presentada Por: Lic. Erasmo Rodríguez Br. Díaz, Marcelo C.I.17.856.543 Para optar al Título de: Licenciado en Computación Abril, 2011 Caracas – Venezuela
  • 2.
    DESARROLLO DE UNSISTEMA AUTOMATIZADO BASADO EN INTELIGENCIA DE NEGOCIO, QUE INTEGRE LOS PROCESOS ADMINISTRATIVOS DEL ALMACÉN, DEL SÚPER MERCADO BELLO MONTE by Díaz, Marcelo is licensed under a Creative Commons Atribución-NoComercial-CompartirDerivadasIgual 3.0 Unported License. UNIVERSIDAD NUEVA ESPARTA FACULTAD DE CIENCIAS DE LA INFORMÁTICA ESCUELA DE COMPUTACIÓN DESARROLLO DE UN SISTEMA AUTOMATIZADO BASADO EN INTELIGENCIA DE NEGOCIO, QUE INTEGRE LOS PROCESOS ADMINISTRATIVOS DEL ALMACÉN, DEL SÚPER MERCADO BELLO MONTE Aprobada por: JURADO JURADO Nombre y Apellido Nombre y Apellido Cédula de Identidad Cédula de Identidad Abril, 2011 Caracas – Venezuela
  • 3.
    DESARROLLO DE UNSISTEMA AUTOMATIZADO BASADO EN INTELIGENCIA DE NEGOCIO, QUE INTEGRE LOS PROCESOS ADMINISTRATIVOS DEL ALMACÉN, DEL SÚPER MERCADO BELLO MONTE by Díaz, Marcelo is licensed under a Creative Commons Atribución-NoComercial-CompartirDerivadasIgual 3.0 Unported License. AGRADECIMIENTOS En primer lugar quiero agradecerle, a mis queridos padres Trina y Abel, el regalo de una educación básica, de vida, de hogar y ahora universitaria, porque ella con su constante dedicación y apoyo fue siempre la llama que iluminó mi motivación. Y él con sus incansables ganas de brindarnos los mejores valores de responsabilidad y disciplina, me enseño que con esfuerzo y dedicación todo se puede lograr y así apreciar mejor cada triunfo logrado. También, de manera especial les agradezco a los Licenciados, Sara Dos Ramos y Fernando Tugues, por el aporte gramatical y técnico brindado en este Trabajo de Grado porque gracias a ellos, se logró fortalecer la estructura de cada una de las ideas expresadas en cada párrafo escrito, sin ellos nadie hubiese entendido nada de lo que realmente quería decir.  Además daré mis más sinceras gracias a la Licenciada Giannina Gorrese por su constante insistencia de hacernos a todos, como equipo de trabajo y amigos, mejores personas y por cada palabra de aliento que me regalaba en los momentos que más las necesitaba, imponiendo siempre un toque de carácter, dulzura y comprensión maternal siendo, en un principio solo una autoridad en la universidad Nueva Esparta. A mis compañeros de trabajo en la universidad, como los Licenciados Canrit Hernández, Raúl Villalobos, Laura Tazi, y Armando Velásquez, muchas gracias por siempre brindar su colaboración cuando más necesitaba una guía en la elaboración de mi trabajo de investigación. Por último, a mí, por siempre amiga, Verónica Jardím ya que fue como un pequeño angelito que aparecía siempre en los momentos que más solo y
  • 4.
    DESARROLLO DE UNSISTEMA AUTOMATIZADO BASADO EN INTELIGENCIA DE NEGOCIO, QUE INTEGRE LOS PROCESOS ADMINISTRATIVOS DEL ALMACÉN, DEL SÚPER MERCADO BELLO MONTE by Díaz, Marcelo is licensed under a Creative Commons Atribución-NoComercial-CompartirDerivadasIgual 3.0 Unported License. desorientado me sentía en el transcurso de mi carrera y finalmente en el desarrollo de mi Trabajo de Grado, fue mi “divertida compañera y además maestra de tesis”. Muchas Gracias a todos por formar parte de esto que finalmente se convertirá en mi entrada, de forma oficial, al mundo profesional. Marcelo Díaz
  • 5.
    DESARROLLO DE UNSISTEMA AUTOMATIZADO BASADO EN INTELIGENCIA DE NEGOCIO, QUE INTEGRE LOS PROCESOS ADMINISTRATIVOS DEL ALMACÉN, DEL SÚPER MERCADO BELLO MONTE by Díaz, Marcelo is licensed under a Creative Commons Atribución-NoComercial-CompartirDerivadasIgual 3.0 Unported License. DEDICATORIA En primer lugar, me dedico este trabajo de grado a mí, ya que me estoy demostrando que una vez que si me decido a realizar algo, simplemente lo termino y me sale bien, todo está en tener la suficiente voluntad y motivación para seguir adelante ante cada tropiezo, además que siempre se podrá contar con el cariño de profesores, compañeros de trabajo y amigos para continuar amoldando lo que pronto será un gran profesional, y a futuro, un padre de familia, repitiendo así todo el ciclo de aprendizaje ya que nunca se deja de aprender. También me gustaría dedicársela a mi familia que siempre han estado apoyándome y brindándome sus buenos y más sinceros consejos con el fin de encaminarme con buena fe y humildad por el camino profesional del trabajo responsable y eficiente. Y por último, a cada uno de mis buenos amigos que nunca dudaron que podía lograr esta meta, sus palabras me inspiraron a seguir en la carrera y ahora en la entrega final de mi trabajo de Grado. Para ustedes, mi primer de muchos otros logros! Simplemente Gracias. Marcelo Díaz
  • 6.
    DESARROLLO DE UNSISTEMA AUTOMATIZADO BASADO EN INTELIGENCIA DE NEGOCIO, QUE INTEGRE LOS PROCESOS ADMINISTRATIVOS DEL ALMACÉN, DEL SÚPER MERCADO BELLO MONTE by Díaz, Marcelo is licensed under a Creative Commons Atribución-NoComercial-CompartirDerivadasIgual 3.0 Unported License. UNIVERSIDAD NUEVA ESPARTA FACULTAD DE CIENCIAS DE LA COMPUTACIÓN ESCUELA DE COMPUTACIÓN DESARROLLO DE UN SISTEMA AUTOMATIZADO BASADO EN INTELIGENCIA DE NEGOCIO, QUE INTEGRE LOS PROCESOS ADMINISTRATIVOS DEL ALMACÉN, DEL SÚPER MERCADO BELLO MONTE Resumen Tutor: Autor: Lic. Erasmo Rodríguez Br. Marcelo Díaz. El Supermercado Bello Monte es una empresa dedicada a la venta de alimentos donde los suministra a los diferentes habitantes de un sector del municipio Libertador de la ciudad de Caracas. El sistema de petición de compras a los vendedores, registro en el almacén y ventas de los alimentos, se llevaba de manera totalmente manual, acarreando una serie de inconvenientes tantos con los proveedores como con los clientes. En vista a esto, se les propuso la automatización de los diferentes procesos administrativos del almacén brindando un cómodo, rápido y seguro cambio en el paradigma de trabajo en el mencionado comercio de alimentos. Para automatizar cada uno de los requerimientos de la administración del almacén, la metodología XP (eXtreme Programming) que se encuentra
  • 7.
    DESARROLLO DE UNSISTEMA AUTOMATIZADO BASADO EN INTELIGENCIA DE NEGOCIO, QUE INTEGRE LOS PROCESOS ADMINISTRATIVOS DEL ALMACÉN, DEL SÚPER MERCADO BELLO MONTE by Díaz, Marcelo is licensed under a Creative Commons Atribución-NoComercial-CompartirDerivadasIgual 3.0 Unported License. estructurada por una metodología fácil, estructurada y adaptable a los diferentes procesos que en el supermercado se tratan fue la seleccionada. La manera en que se tratan cada uno de los módulos es altamente funcional para este trabajo de grado. Finalmente, luego de una serie de pruebas, se logró la integración de los diferentes procesos que conforman el almacenaje de la mercancía entrante, a su vez de obtener rápidos, confiables y actualizados datos que facilitan la toma de decisiones en la administración del inventario del Supermercado Bello Monte.
  • 8.
    DESARROLLO DE UNSISTEMA AUTOMATIZADO BASADO EN INTELIGENCIA DE NEGOCIO, QUE INTEGRE LOS PROCESOS ADMINISTRATIVOS DEL ALMACÉN, DEL SÚPER MERCADO BELLO MONTE by Díaz, Marcelo is licensed under a Creative Commons Atribución-NoComercial-CompartirDerivadasIgual 3.0 Unported License. NUEVA ESPARTA UNIVERSITY SCHOOL OF COMPUTER SCIENCE SCHOOL OF COMPUTING DEVELOPMENT OF AN AUTOMATED SYSTEM BASED BUSINESS INTELLIGENCE, BUSINESS PROCESS TO INTEGRATE THE STORE, SUPER MARKET OF BELLO MONTE Summary Tutor: Author: Lic. Erasmo Rodríguez Br. Marcelo Díaz. The Supermarket Bello Monte is a company dedicated to the sale of food which are supplied to different people in a sector of the Libertador municipality of Caracas. The purchase request system vendors, record store and food sales, he carried on a fully manual, carrying a number of disadvantages with both suppliers and with customers. In view of this, they proposed the automation of various administrative processes providing a convenient store, quick and secure change in the paradigm of work in that food trade.
  • 9.
    DESARROLLO DE UNSISTEMA AUTOMATIZADO BASADO EN INTELIGENCIA DE NEGOCIO, QUE INTEGRE LOS PROCESOS ADMINISTRATIVOS DEL ALMACÉN, DEL SÚPER MERCADO BELLO MONTE by Díaz, Marcelo is licensed under a Creative Commons Atribución-NoComercial-CompartirDerivadasIgual 3.0 Unported License. To automate each of the requirements of warehouse management, methodology, XP (eXtreme Programming) which is structured by a simple methodology, structured and adaptable to different processes in the supermarket are treated was selected. The way they treat each of the modules is highly functional for this paper grade. Finally, after a series of tests, it was possible the integration of different processes that make the storage of incoming goods, in turn to obtain fast, reliable and timely data to facilitate decision-making in inventory management Supermarket Bello Monte.
  • 10.
    DESARROLLO DE UNSISTEMA AUTOMATIZADO BASADO EN INTELIGENCIA DE NEGOCIO, QUE INTEGRE LOS PROCESOS ADMINISTRATIVOS DEL ALMACÉN, DEL SÚPER MERCADO BELLO MONTE by Díaz, Marcelo is licensed under a Creative Commons Atribución-NoComercial-CompartirDerivadasIgual 3.0 Unported License. ÍNDICE INTRODUCCIÓN..................................................................................................... 16 CAPÍTULO I – EL PROBLEMA ................................................................................. 22 INTERROGANTES DE LA INVESTIGACIÓN ....................................................... 29 Interrogante Principal........................................................................................ 29 Interrogantes Secundarias ............................................................................... 29 Objetivo General................................................................................................ 30 Objetivos Específicos ....................................................................................... 30 JUSTIFICACIÓN..................................................................................................... 31 DELIMITACIÓN....................................................................................................... 32 Temática.............................................................................................................. 33 Técnica................................................................................................................ 33 Software.............................................................................................................. 33 Hardware............................................................................................................. 34 Geográfica .......................................................................................................... 34 Temporal............................................................................................................. 34 ALCANCE ............................................................................................................... 35 LIMITACIÓN............................................................................................................ 35 CAPÍTULO II: Marco Teórico.................................................................................... 37 Bases Teorica………………….………………………………………………….………31 Teoria General de Inventarios………………………………………………….………31 Inteligencia de Negocios…………………………………………………………………………………………..51 PHP...................................................................................................................... 56 Servidor WEB Apache....................................................................................... 57
  • 11.
    DESARROLLO DE UNSISTEMA AUTOMATIZADO BASADO EN INTELIGENCIA DE NEGOCIO, QUE INTEGRE LOS PROCESOS ADMINISTRATIVOS DEL ALMACÉN, DEL SÚPER MERCADO BELLO MONTE by Díaz, Marcelo is licensed under a Creative Commons Atribución-NoComercial-CompartirDerivadasIgual 3.0 Unported License. Manejador de Base de datos............................................................................ 57 MYSQL ................................................................................................................ 57 Metodología XP.................................................................................................. 59 Fases Metodología XP ...................................................................................... 59 Definición de Términos. ....................................................................................... 62 CAPITULO III: MARCO METODOLÓGICO .............................................................. 67 Tipo de Investigación............................................................................................ 67 Diseño de la investigación................................................................................... 67 Población................................................................................................................ 69 Muestra................................................................................................................... 69 TÉCNICAS E INSTRUMENTOS DE RECOLECCIÓN DE DATOS.......................... 70 Observación directa.............................................................................................. 70 Entrevistas ............................................................................................................. 71 Metodología de Desarrollo................................................................................... 71 CAPÍTULO IV: SISTEMA ACTUAL........................................................................... 74 CAPÍTULO V: SISTEMA PROPUESTO.................................................................... 77 Fase 1: Planificación............................................................................................. 77 Historias de usuarios ........................................................................................ 79 Plan de entregas................................................................................................ 85 Plataforma y Ambiente de Desarrollo ............................................................. 90 Fase 2: Diseño ....................................................................................................... 93 Diagramas de Flujo de Datos (DFD)................................................................ 93 Fase 3: Desarrollo ............................................................................................... 102 Niveles de Seguridad:..................................................................................... 103 Identificación y Autenticación ....................................................................... 103 Roles ................................................................................................................. 104 Diccionario de datos ....................................................................................... 105 Pantallas del sistema.......................................................................................... 111
  • 12.
    DESARROLLO DE UNSISTEMA AUTOMATIZADO BASADO EN INTELIGENCIA DE NEGOCIO, QUE INTEGRE LOS PROCESOS ADMINISTRATIVOS DEL ALMACÉN, DEL SÚPER MERCADO BELLO MONTE by Díaz, Marcelo is licensed under a Creative Commons Atribución-NoComercial-CompartirDerivadasIgual 3.0 Unported License. Fase 4: Pruebas..................................................................................................1319 CONCLUSIONES ..................................................................................................... 136 RECOMENDACIONES............................................................................................. 139 BIBLIOGRAFÍA ........................................................................................................ 140 REFERENCIAS ELECTRÓNICAS .......................................................................... 141 ANEXOS ................................................................................................................... 143 Anexo ................................................................................................................... 143 HISTORIADEUSUARIOS ……………………………………………….…………….131
  • 13.
    DESARROLLO DE UNSISTEMA AUTOMATIZADO BASADO EN INTELIGENCIA DE NEGOCIO, QUE INTEGRE LOS PROCESOS ADMINISTRATIVOS DEL ALMACÉN, DEL SÚPER MERCADO BELLO MONTE by Díaz, Marcelo is licensed under a Creative Commons Atribución-NoComercial-CompartirDerivadasIgual 3.0 Unported License. ÍNDICE DE CUADROS Cuadro 1- cuadro de variables.............................................................. 54 Cuadro 2- cuadro de variables............................................................. 55 Cuadro 3- cronograma de actividades................................................. 74 Cuadro 4- sistema operativo................................................................. 80 Cuadro 5- DD-clasificación ................................................................... 92 Cuadro 6- DD-estatus ............................................................................ 92 Cuadro 7- DD-inicio sesión ................................................................... 92 Cuadro 8- DD-lotes ................................................................................ 93 Cuadro 9- DD-niveles usuarios............................................................. 94 Cuadro 10- DD-productos ..................................................................... 95 Cuadro 11- DD-proveedores ................................................................. 95 Cuadro 12- DD-sub-clasificaciones...................................................... 96 Cuadro 13- DD-usuarios........................................................................ 96
  • 14.
    DESARROLLO DE UNSISTEMA AUTOMATIZADO BASADO EN INTELIGENCIA DE NEGOCIO, QUE INTEGRE LOS PROCESOS ADMINISTRATIVOS DEL ALMACÉN, DEL SÚPER MERCADO BELLO MONTE by Díaz, Marcelo is licensed under a Creative Commons Atribución-NoComercial-CompartirDerivadasIgual 3.0 Unported License. ÍNDICES DE GRAFICAS Gráfica 1- estándares (extrem programing)......................................... 49 Gráfica 2- fases de un proyecto xp ...................................................... 51 Gráfica 3- DF-proceso de compra ........................................................ 83 Gráfica 4- DF-proceso de recepción de mercancía............................. 84 Gráfica 5- diagrama jerárquico ............................................................. 85 Gráfica 6- diagrama de procesos (sispae) nivel 0............................... 86 Gráfica 7- diagrama de proceso (sispae) nivel 1................................. 87 Gráfica 8- diagrama de proceso (sispae) nivel 2................................. 88 Gráfica 9- Modelo Entidad-Relación..................................................... 98
  • 15.
    DESARROLLO DE UNSISTEMA AUTOMATIZADO BASADO EN INTELIGENCIA DE NEGOCIO, QUE INTEGRE LOS PROCESOS ADMINISTRATIVOS DEL ALMACÉN, DEL SÚPER MERCADO BELLO MONTE by Díaz, Marcelo is licensed under a Creative Commons Atribución-NoComercial-CompartirDerivadasIgual 3.0 Unported License. ÍNDICES DE PANTALLAS Pantalla 1- inicio................................................................................... 100 Pantalla 2- home .................................................................................. 101 Pantalla 3- mante. marcas................................................................... 102 Pantalla 4- mante. clasificaciones...................................................... 103 Pantalla 5- mante. subclasificaciones................................................ 104 Pantalla 6- mante. usuarios................................................................. 105 Pantalla 7- mante. proveedores.......................................................... 106 Pantalla 8- mante. productos.............................................................. 107 Pantalla 9- generar lotes ..................................................................... 108 Pantalla 10- editar lotes....................................................................... 109 Pantalla 11- eliminar lote..................................................................... 110 Pantalla 12- ver lotes ........................................................................... 111 Pantalla 13- asociar productos........................................................... 112 Pantalla 14- factura.............................................................................. 113 Pantalla 15- reportes............................................................................ 114 Pantalla 16- reportes (producto más vendido).................................. 115 Pantalla 17- reportes (producto menos vendido).............................. 116
  • 16.
    DESARROLLO DE UNSISTEMA AUTOMATIZADO BASADO EN INTELIGENCIA DE NEGOCIO, QUE INTEGRE LOS PROCESOS ADMINISTRATIVOS DEL ALMACÉN, DEL SÚPER MERCADO BELLO MONTE by Díaz, Marcelo is licensed under a Creative Commons Atribución-NoComercial-CompartirDerivadasIgual 3.0 Unported License. Pantalla 18- reportes (producto existentes) ...................................... 117 Pantalla 19- reportes (promedio productos vendidos)..................... 118 INTRODUCCIÓN Actualmente, en Venezuela las empresas han visto mermadas sus ventas, debido a varios factores y circunstancias políticas, económicas y sociales; así como lo muestra la encuesta de Coyuntura, presentada por el presidente de Consecomercio, Fernando Morgado, (El Nacional, 20/11/2010), en relación al sector comercio durante el último trimestre, lo cual establece que en un 13,2 % las ventas disminuyeron, en comparación al período Abril-Junio, adicionalmente los servicios aduaneros también se vieron afectados en sus bienes y servicios, por la disminución de las importaciones, el control de divisas y el conflicto con Colombia, que influyó en el proceso de nacionalización o estatización de almacenadoras y exportación de mercancía. De acuerdo con la encuesta, el consumo en restaurantes se desplomó en un 17 % y los supermercados reportaron una disminución en sus ventas de 16 %, al igual que las panaderías con una contracción similar. En total, Consecomercio reseña un descenso en las ventas de 78% de los sectores analizados, en una encuesta que abarca a más de 17.000 empresas. En este sentido, el autor en referencia, sostiene que:
  • 17.
    DESARROLLO DE UNSISTEMA AUTOMATIZADO BASADO EN INTELIGENCIA DE NEGOCIO, QUE INTEGRE LOS PROCESOS ADMINISTRATIVOS DEL ALMACÉN, DEL SÚPER MERCADO BELLO MONTE by Díaz, Marcelo is licensed under a Creative Commons Atribución-NoComercial-CompartirDerivadasIgual 3.0 Unported License. Debido a las trabas para importar al dólar oficial, los precios se incrementaron en 17.51% entre julio y septiembre con respecto al trimestre anterior. Los mayores ajustes se registraron en electrodomésticos con alzas de 25,4%, papelería 22,3%, servicios aduaneros 21,6% y 19,6% en los restaurantes. En un año los comercios indican que los bienes y servicios se encarecieron 21,17%. Señala que debido a la caída en las ventas muchos establecimientos recortaron en 5.36% el empleo. Los más afectados fueron telecomunicaciones. Talleres mecánicos, supermercados y restaurantes con una disminución de entre 12,7% y 10% de su nómina. En un año la reducción fue de 10,17%. (Fernando Morgado, Presidente de Consecomercio, El Nacional, 20/11/2010) Al respecto, el mencionado autor, señala que se prevé una ligera recuperación del consumo por las compras de fin de año, pero en Consecomercio no esperan un aumento relevante de la actividad económica en el país. “El próximo año también seguirá afectando a la población el desabastecimiento de productos básicos, lo que hará que se adapten las compras a la oferta que se exhiba en los anaqueles”, agregó Alie Charr, gerente de la consultora Datos, durante su intervención en el foro del Día del Comercio y los Servicios. El Nacional. (20/11/2010) En atención al planteamiento anterior, se puede observar que cada uno de los comercios enfrenta una delicada situación de cambio y adaptación en el grado adquisitivo de consumo de sus clientes. Ya a mediados del año 2010 se notaban los descensos en los niveles de compra y el aumento de la
  • 18.
    DESARROLLO DE UNSISTEMA AUTOMATIZADO BASADO EN INTELIGENCIA DE NEGOCIO, QUE INTEGRE LOS PROCESOS ADMINISTRATIVOS DEL ALMACÉN, DEL SÚPER MERCADO BELLO MONTE by Díaz, Marcelo is licensed under a Creative Commons Atribución-NoComercial-CompartirDerivadasIgual 3.0 Unported License. exigencia en los almacenes de alimentos por parte de los clientes. Esta reducción de ventas ha afectado el índice de contrataciones y a incidido en la cantidad de los pedidos a los proveedores por mes, ya que se solicitan solo artículos puntuales y de primera necesidad en cantidades adecuadas a las exigencia promedio. De acuerdo a la situación que enfrentan los establecimientos de venta de alimentos, se ven en la obligación de mejorar a detalle cada uno de sus servicios en busca de cubrir la constante exigencia del cliente en productos y atención. El supermercado Bello Monte, lleva brindando sus servicios desde hace tres décadas, su principal ventaja comparativa es su ubicación, ya que la empresa, no posee competencia en el sector y se encuentra rodeada de residencias y edificios, con alto índice demográfico; además la cercanía al Centro Comercial El Recreo, las principales oficinas de la Empresa Movilnet, una vasta cadena de comercios y restaurantes, hacen del Supermercado, un comercio sumamente atractivo e importante para la zona, ya que abastece a sus clientes ofreciendo una gran variedad de alimentos y productos propios del ramo. El autor del artículo anteriormente mencionado, de El Nacional, Alie Charr, expresó que a la población en general, no le alcanza el dinero para hacer grandes compras, como la de un mes o una quincena completa, limitándose a solo llevarse lo exclusivamente necesario y tienen que verse
  • 19.
    DESARROLLO DE UNSISTEMA AUTOMATIZADO BASADO EN INTELIGENCIA DE NEGOCIO, QUE INTEGRE LOS PROCESOS ADMINISTRATIVOS DEL ALMACÉN, DEL SÚPER MERCADO BELLO MONTE by Díaz, Marcelo is licensed under a Creative Commons Atribución-NoComercial-CompartirDerivadasIgual 3.0 Unported License. obligados a adaptarse a estas necesidades y nuevas exigencias. Sin embargo, los supermercados se mantienen como los principales centros de compra de alimentos con 64.4%, y en los abastos y pequeños comercios son opciones para el mercado diario, en base a esto el Supermercado Bello Monte tiene gran impacto, pero, existe una serie de inconvenientes con la salida de algunos de estos productos. Algunos de los percances que concurrentemente suceden en el supermercado son las devoluciones y reclamos por parte de algunos clientes insatisfechos, siendo las principales causas: el deterioro de los productos, vencimiento de los mismos, y la pérdida o desaparición de mercancía del almacén sin poseer factura o alguna descripción de su salida. Estos incidentes son perjudiciales para el negocio, impactando directamente en la rentabilidad e imagen del negocio, se reduce la confiabilidad del supermercado ante los proveedores y clientes; estos inconvenientes obedecen a la falta de sistemas informáticos adecuados que alerten oportunamente sobre la proximidad de la fecha de vencimiento de los productos, así como su disponibilidad para su pronta reposición. Para ello existe una gama de soluciones informáticas como alternativas de aplicaciones específicas automatizadas adecuadas a la actividad comercial; muchas empresas de comercio alimenticio se han tenido que adaptar a las nuevas tecnologías y cuentan con sistemas que le
  • 20.
    DESARROLLO DE UNSISTEMA AUTOMATIZADO BASADO EN INTELIGENCIA DE NEGOCIO, QUE INTEGRE LOS PROCESOS ADMINISTRATIVOS DEL ALMACÉN, DEL SÚPER MERCADO BELLO MONTE by Díaz, Marcelo is licensed under a Creative Commons Atribución-NoComercial-CompartirDerivadasIgual 3.0 Unported License. han permitido mejorar el servicio, optimizar la imagen de la empresa e incrementar sus utilidades. Para solventar la problemática planteada en el supermercado Bello Monte, es de suma importancia dar paso a nuevos métodos de administración que incluye el conocimiento del comportamiento de consumo de los productos, basados en aplicaciones Web, lo cual brindaría un rápido, seguro, sencillo y puntual manejo de datos para el seguimiento y descripción detallada de cada elemento. Las aplicaciones Web se podrían definir según (Diseños Digitales SA ™ 2008) como los sistemas que se acceden a través de un navegador web como Internet Explorer, tiene la gran ventaja de concentrar toda la aplicación en un servidor, al cual los usuarios van a acceder de la misma manera que entran a cualquier página web. La intención de este estudio es dar solución a la necesidad que posee El supermercado Bello Monte, de minimizar las pérdidas de mercancía, para esto, se decidió crear una aplicación de registro, control y fecha de facturación y vencimiento, de los productos que ingresan al establecimiento, la cual es de gran importancia porque se traduce en rentabilidad para la misma, orden, durabilidad y rotación de las unidades, ahorro de tiempo y dinero. Tomando en cuenta la problemática planteada, esta investigación tiene por objetivo el Desarrollo de un Sistema Automatizado Basado en
  • 21.
    DESARROLLO DE UNSISTEMA AUTOMATIZADO BASADO EN INTELIGENCIA DE NEGOCIO, QUE INTEGRE LOS PROCESOS ADMINISTRATIVOS DEL ALMACÉN, DEL SÚPER MERCADO BELLO MONTE by Díaz, Marcelo is licensed under a Creative Commons Atribución-NoComercial-CompartirDerivadasIgual 3.0 Unported License. Inteligencia de Negocio, que Integre los Procesos Administrativos del Almacén, del Súper Mercado Bello Monte. A continuación se presenta de forma detallada el contenido de los capítulos desarrollados en esta investigación: Capítulo I: El Problema de la Investigación, describe el planteamiento actual del problema mencionando las fallas exactas, posee información de la justificación; que aclara la importancia del sistema y función, objetivos específicos, delimitaciones, alcances de la investigación y limitaciones. Capítulo II: Marco Teórico, se plasman los antecedentes de la investigación y se explican cada una de las bases teóricas, de igual forma la definición de términos que orientaron el desarrollo de la investigación y validaron resultados. Capítulo III: Marco Metodológico, se menciona el tipo y diseño de investigación, técnicas e instrumentos de recolección de datos, se describe la metodología de desarrollo y herramientas orientadas hacia aplicaciones basadas a la Web. El diseño representa la estrategia que permitió desarrollar la investigación. Capítulo IV: Sistema Actual, se refiere a la descripción de cada proceso que el Supermercado Bello Monte maneja dentro de su sistema de control del almacén.
  • 22.
    DESARROLLO DE UNSISTEMA AUTOMATIZADO BASADO EN INTELIGENCIA DE NEGOCIO, QUE INTEGRE LOS PROCESOS ADMINISTRATIVOS DEL ALMACÉN, DEL SÚPER MERCADO BELLO MONTE by Díaz, Marcelo is licensed under a Creative Commons Atribución-NoComercial-CompartirDerivadasIgual 3.0 Unported License. Capítulo V: Sistema propuesto, se refiere a la descripción de cada proceso que el sistema propuesto implementara en para el control de los procesos administrativos del Supermercado Bello Monte. Por último, se señalan las conclusiones y recomendaciones que se obtuvieron del presente trabajo de grado. CAPÍTULO I – EL PROBLEMA EL PROBLEMA DE LA INVESTIGACIÓN En un trabajo desarrollado por Blanca Bernal, define a una empresa como un grupo social en el que a través de la administración de sus recursos, del capital y del trabajo, se producen bienes y/o servicios tendientes a la satisfacción de las necesidades de una comunidad. Conjunto
  • 23.
    DESARROLLO DE UNSISTEMA AUTOMATIZADO BASADO EN INTELIGENCIA DE NEGOCIO, QUE INTEGRE LOS PROCESOS ADMINISTRATIVOS DEL ALMACÉN, DEL SÚPER MERCADO BELLO MONTE by Díaz, Marcelo is licensed under a Creative Commons Atribución-NoComercial-CompartirDerivadasIgual 3.0 Unported License. de actividades humanas organizadas con el fin de producir bienes o servicios. La administración de una empresa busca integrar y coordinar los recursos organizacionales, tales como: personas, materiales, dinero, tiempo y espacio, todo esto para alcanzar los objetivos definidos de la manera más eficaz y eficiente posible. Cuando se habla de procesos administrativos, Amador, 2009, se refiere a planear y organizar la estructura de órganos y cargos que componen la empresa, dirigir y controlar sus actividades. Se ha comprobado que la eficiencia de la empresa es mucho mayor que la suma de las eficiencias de los trabajadores, y que ella debe alcanzarse mediante la racionalidad, es decir la adecuación de los medios (órganos y cargos) a los fines que se desean alcanzar, muchos autores consideran que el administrador debe tener una función individual de coordinar, sin embargo parece más exacto concebirla como la esencia de la habilidad general para armonizar los esfuerzos individuales que se encaminan al cumplimiento de las metas del grupo. Un supermercado es una empresa comercial que sirven de intermediarios entre el productor y el consumidor, su función principal es la compra – venta de productos terminados siendo estos minoristas que venden productos en pequeñas cantidades al consumidor final. Hoy en día a las empresas les resulta fundamental contar con información oportuna para la mejor toma de decisiones en su gestión administrativa, en esta situación las nuevas tecnologías de la información
  • 24.
    DESARROLLO DE UNSISTEMA AUTOMATIZADO BASADO EN INTELIGENCIA DE NEGOCIO, QUE INTEGRE LOS PROCESOS ADMINISTRATIVOS DEL ALMACÉN, DEL SÚPER MERCADO BELLO MONTE by Díaz, Marcelo is licensed under a Creative Commons Atribución-NoComercial-CompartirDerivadasIgual 3.0 Unported License. son muy eficaces. Estas permiten obtener y procesar mucha más información en el menor tiempo posible que los medios manuales, por esta razón en las últimas décadas las empresas invierten más en ellas por ser una gran herramienta de gestión empresarial. No obstante las tecnologías están más presentes en las empresas grandes que pequeñas aunque esta diferencia se va acortando en vista que muchas están empezando a darse cuentas que el utilizar las tecnologías de información es cuestión clave para su expansión y supervivencia. Una de estas tecnologías es la inteligencia de negocio, que según el reporte de Gartner Group, 1996, señala que: “La clave para surgir en un mercado competitivo es mantenerse delante de sus competidores. Se requiere más que intuición para tomar decisiones correctas basadas en información exacta y actualizada. Las herramientas de reporte, consulta y análisis de datos pueden ayudar a los usuarios de negocios a navegar a través de un mar de información para sintetizar la información valiosa que en él se encuentra - hoy en día esta categoría de herramientas se les llama Inteligencia de Negocios." La idea de contar con herramientas, que basado en el manejo de un conjunto de datos, nos brinden la posibilidad de modificar o fortalecer la estrategia de negocio que posea una empresa para la compra venta de un bien o servicio a partir de la tomar decisiones mediante el estudio de reportes, facilita la posibilidad de manejar de manera más puntual los
  • 25.
    DESARROLLO DE UNSISTEMA AUTOMATIZADO BASADO EN INTELIGENCIA DE NEGOCIO, QUE INTEGRE LOS PROCESOS ADMINISTRATIVOS DEL ALMACÉN, DEL SÚPER MERCADO BELLO MONTE by Díaz, Marcelo is licensed under a Creative Commons Atribución-NoComercial-CompartirDerivadasIgual 3.0 Unported License. diferentes movimientos administrativos. Sumado a esto, toda herramienta que tenga la posibilidad de clasificar y ordenar los datos de una compañía es convertida en una entidad más, que de una u otra forma colabora con la misión fundamentada de la compañía. Para fortalecer la iniciativa del uso de las herramientas de la información se toma en cuenta el uso las tecnologías web, que se podría definir, según DISEÑOS DIGITALES SA (2005), como una serie de herramientas que vía web, que trabajan a través de una red de comunicaciones, donde los datos y la información viajan de manera más rápida, segura y económica. Estas características ahorran la necesidad de grandes computadoras y altos costos en instalaciones robustas y complicadas. En la actualidad, las aplicaciones web ofrecen a los clientes un rápido y seguro acceso a la información en sus requerimientos diarios. Esta nueva herramienta provee a sus usuarios datos e información útiles e inmediatos requeridos para la carga o reestructuración de su fuente de datos disponible para el usuario. Algunos años atrás en las organizaciones, cuando se necesitaban datos, se solía buscar entre una gran cantidad de formularios, carpetas o ficheros, que no poseían ningún tipo de orden, congruencia, ni seguridad de respaldo, obligando a las personas que consultaban la información a omitir datos o simplemente darla por perdida. Esta nueva tecnología en la red, permite la comunicación directa entre la información y los usuarios. En pocas palabras, la rapidez, seguridad y puntualidad integradas en aplicaciones web. Todas estas características, anteriormente mencionadas de las aplicaciones web, son útiles y atractivas para la reestructuración en la
  • 26.
    DESARROLLO DE UNSISTEMA AUTOMATIZADO BASADO EN INTELIGENCIA DE NEGOCIO, QUE INTEGRE LOS PROCESOS ADMINISTRATIVOS DEL ALMACÉN, DEL SÚPER MERCADO BELLO MONTE by Díaz, Marcelo is licensed under a Creative Commons Atribución-NoComercial-CompartirDerivadasIgual 3.0 Unported License. gestión interna de las empresas que necesitan adaptarse a los múltiples cambios y actualizaciones tecnológicas. Una de estas empresas, es el Supermercado Bello Monte ubicado al centro – este de la ciudad de Caracas a una cuadra del Centro Comercial El Recreo, exactamente en la Avenida Humboldt con Calle Coromoto en el Edificio Habana, con una vasta experiencia y reconocimiento por su trayectoria de trabajo, atención personalizada a sus clientes y reconocida por poseer una amplia variedad en alimentos, tales como: pescado, carnes, vegetales, frutas, productos para el hogar, higiene personal, cuidados de mascotas, niños y su área de bebidas y licores cubriendo así los diferentes gustos y necesidades de la clientela. El Supermercado Bello Monte, rodeado de una amplia gama de negocios, como restaurantes, pequeños mercados populares, edificios y colegios que se ven favorecidos por el servicio que les brinda, hacen del establecimiento, un punto exclusivo en la zona. Aunque el nivel de exigencia varía de acuerdo al demandante, siempre son amplios los rangos de petición por parte de sus consumidores, en días cotidianos y más aún en temporadas altas, como fechas navideñas y vacacionales; para cubrir todas estas demandas, los proveedores del Supermercado Bello Monte, abastecen diariamente, los estantes de exhibición y almacén. Actualmente, el registro, evaluación y seguimiento de los productos se lleva de manera manual en formularios y hojas de anotación, la llegada de los alimentos traídos por los proveedores simplemente es supervisada por uno de los empleados que revisa de manera general características importantes como la apariencia, la cantidad y la fecha del producto, pero lo
  • 27.
    DESARROLLO DE UNSISTEMA AUTOMATIZADO BASADO EN INTELIGENCIA DE NEGOCIO, QUE INTEGRE LOS PROCESOS ADMINISTRATIVOS DEL ALMACÉN, DEL SÚPER MERCADO BELLO MONTE by Díaz, Marcelo is licensed under a Creative Commons Atribución-NoComercial-CompartirDerivadasIgual 3.0 Unported License. más destacado de este proceso es que la cantidad de productos es directamente proporcional a la cantidad que se pueda colocar en los estantes de exhibición, ni más ni menos, ya que no existe un deposito o almacén intermedio donde se puedan colocar los alimentos para su posterior reposición. Estos se suelen colocar a lo largo del pasillo entre estantes para su posterior ubicación, por ende se deben adquirir solo los necesarios para su rápida venta y no caer en excedentes o en faltantes. El supermercado debe entonces realizar una requisición de compra basado en las ganancias de ventas que el mes anterior les haya arrojado por cada producto vendido, tomando en cuenta también el tratar de vender los que aún quedan en exhibición para evitar su vencimiento. En ocasiones varios proveedores coinciden en su entrega y generan congestiones en la recepción y revisión de los productos, los camiones obstaculizan el libre transitar en las calles adyacentes del lugar y esto causa quejas y reclamos de los vecinos del lugar. Al colapsar la llegada de los productos, muchos de éstos son colocados a la venta sin una revisión de sus características fundamentales para el buen registro, como por ejemplo, fecha de vencimiento, fecha de ingreso, estado físico, entre otros, y estos hechos hacen que algunos clientes se vean en la necesidad de devolver artículos vencidos o en pronto vencimiento, incurriendo frecuentemente en una pérdida económica significativa; los productos, en algunos casos, no se pueden devolver a los proveedores, acentuando las pérdidas al establecimiento. Ante la necesidad del Supermercado Bello Monte y el problema anteriormente puntualizado, se tomó la decisión de crear una aplicación web para el registro y control de productos, índices de ventas, análisis del
  • 28.
    DESARROLLO DE UNSISTEMA AUTOMATIZADO BASADO EN INTELIGENCIA DE NEGOCIO, QUE INTEGRE LOS PROCESOS ADMINISTRATIVOS DEL ALMACÉN, DEL SÚPER MERCADO BELLO MONTE by Díaz, Marcelo is licensed under a Creative Commons Atribución-NoComercial-CompartirDerivadasIgual 3.0 Unported License. comportamiento de consumo, con el objeto que el comercio pueda cubrir sus necesidades de organización de inventario, reposición minimizando las pérdidas, así como el nivel de satisfacción de sus clientes. Tomando en cuenta la problemática, esta investigación tiene por objetivo el desarrollo de un sistema automatizado basado en inteligencia de negocio, que integre los procesos administrativos del almacén, del Supermercado Bello Monte, ya que utilizando la tecnología web se facilitan los procesos de registro de artículos, se detalla la descripción y estado de los alimentos dentro del establecimiento, y además se lleva un control de la venta de los productos por mes y año. Al realizar las tareas mencionadas, en el Supermercado Bello Monte, a través de aplicaciones web, según lo señala Ariel Pérez, “Su facilidad de administración centralizada las hace ideales tanto para su despliegue en redes de amplio alcance como en redes corporativas. La facilidad de uso de las interfaces web y el hecho de que cada día más personas están acostumbradas a la navegación por Internet hace que el tiempo de aprendizaje se reduzca considerablemente respecto a las tradicionales aplicaciones de escritorio.” En base a lo señalado por el autor, estas aplicaciones, se integran no sólo de forma rápida y satisfactoria a los procesos de gestión de artículos, sino que también son sencillas para su uso cotidiano entre el personal del supermercado. Además, el autor expone que, “Otro hecho a tener en cuenta es que una vez realizada una aplicación web para uso interno de una empresa, por ejemplo en una intranet, el poner esa funcionalidad, o incluso funcionalidades nuevas, a disposición de empleados o el público general tiene un coste mínimo a la vez que una potencial proyección mundial.” Artículo, Aplicaciones Web con Java, en línea, por Ariel Pérez (2009). En vista a lo
  • 29.
    DESARROLLO DE UNSISTEMA AUTOMATIZADO BASADO EN INTELIGENCIA DE NEGOCIO, QUE INTEGRE LOS PROCESOS ADMINISTRATIVOS DEL ALMACÉN, DEL SÚPER MERCADO BELLO MONTE by Díaz, Marcelo is licensed under a Creative Commons Atribución-NoComercial-CompartirDerivadasIgual 3.0 Unported License. planteado, se puede decir que la tecnología web establece un impacto positivo dentro y fuera del establecimiento ya que se da a conocer en el mundo a través del internet y sus servicios se ven más respaldados por su propio portal web. INTERROGANTES DE LA INVESTIGACIÓN Interrogante Principal ¿Qué procesos, normas, requerimientos y tecnologías se deben considerar en el desarrollo de un sistema automatizado basado en inteligencia de negocio, que integre los procesos administrativos del almacén, del Supermercado Bello Monte? Interrogantes Secundarias - ¿Qué procesos, normas, requerimientos y tecnologías se deben considerar en el desarrollo de un sistema automatizado basado en inteligencia de negocio, que integre los procesos administrativos del almacén, del Supermercado Bello Monte? - ¿Cuáles son las estructuras y funciones del sistema actual, que se implementan en el supermercado, para la gestión administrativa de los procesos de compra, venta y control del almacén?
  • 30.
    DESARROLLO DE UNSISTEMA AUTOMATIZADO BASADO EN INTELIGENCIA DE NEGOCIO, QUE INTEGRE LOS PROCESOS ADMINISTRATIVOS DEL ALMACÉN, DEL SÚPER MERCADO BELLO MONTE by Díaz, Marcelo is licensed under a Creative Commons Atribución-NoComercial-CompartirDerivadasIgual 3.0 Unported License. - ¿Qué características y estructuras requiere el sistema actual para definir el diseño del sistema propuesto? - ¿Qué datos, procesos, procedimientos o aspectos técnicos se deben considerar para diseñar el sistema propuesto en atención a los requerimientos exigidos por el personal administrativo del supermercado? - ¿Qué pruebas se deben ejecutar para validar el funcionamiento del sistema? Objetivo General Desarrollar un sistema automatizado basado en inteligencia de negocio, que integre los procesos administrativos del almacén, del súper mercado Bello Monte. Objetivos Específicos - Identificar la estructura y funciones del sistema actual implementado en el supermercado, para la gestión administrativa de los procesos de compra, venta y control del almacén. - Establecer los requerimientos que exige el personal administrativo del supermercado con respecto a los procesos de compra, venta y control del almacén.
  • 31.
    DESARROLLO DE UNSISTEMA AUTOMATIZADO BASADO EN INTELIGENCIA DE NEGOCIO, QUE INTEGRE LOS PROCESOS ADMINISTRATIVOS DEL ALMACÉN, DEL SÚPER MERCADO BELLO MONTE by Díaz, Marcelo is licensed under a Creative Commons Atribución-NoComercial-CompartirDerivadasIgual 3.0 Unported License. - Analizar las características y estructuras del sistema actual para definir el diseño del sistema propuesto. - Diseñar el sistema propuesto en atención a los requerimientos exigidos por el personal administrativo del supermercado. - Realizar las pruebas necesarias para validar el funcionamiento del sistema. JUSTIFICACIÓN La globalización ha hecho que cada día las personas y empresas busquen mejorar y aumentar su desarrollo en productos y servicios, por lo que la competencia es cada vez mayor, sumado a esto, la baja de la economía nacional y los problemas de importación de mercancía generan altos costos, conllevando al Supermercado Bello Monte a requerir un sistema más seguro de trabajo, acorde a las necesidades propias de sus clientes para así obtener un nivel más alto de beneficios en servicios y productos en busca de lograr un óptimo desempeño y poder llenar las expectativas de sus clientes. En base a lo mencionado anteriormente los beneficiarios directos serían en primer lugar los propietarios, permitiendo un mejor control de sus ventas, información del material disponible, la disminución de gastos, acceso a datos precisos, ayuda a la correcta toma de decisiones con el fin de conocer cuales productos y servicios son más convenientes para la empresa al momento de adquirir inventario y cuáles no, para evitar generar gastos de almacenamiento y pérdida de los insumos, estos conocimientos que suministrará el sistema de gestión se basa en completar la data con
  • 32.
    DESARROLLO DE UNSISTEMA AUTOMATIZADO BASADO EN INTELIGENCIA DE NEGOCIO, QUE INTEGRE LOS PROCESOS ADMINISTRATIVOS DEL ALMACÉN, DEL SÚPER MERCADO BELLO MONTE by Díaz, Marcelo is licensed under a Creative Commons Atribución-NoComercial-CompartirDerivadasIgual 3.0 Unported License. elementos, como: la temporada del año, las características de la población que adquiere sus productos en el local, la variación de precios en el mercado nacional, etc. Los empleados se ven beneficiados, en vista que, se minimiza el esfuerzo requerido en el proceso administrativo y gestión del negocio, evitando conflictos entre estos y los propietarios o los clientes debido a las dificultades que se presentan actualmente en el proceso de compra, almacenamiento y venta, además de prestar un mejor servicio y desarrollar su propia capacidad laboral. El sistema de gestión administrativa, beneficia a los clientes, porque les permite tener información del producto que están adquiriendo en tiempo real, ser atendidos en menor tiempo y con mayor eficiencia, manteniendo la lealtad de sus consumidores e incrementando la posibilidad de adquirir potenciales clientes de zonas aledañas. Los elementos antes mencionados, harán del Supermercado Bello Monte, un comercio de alimentos, cómodo, rápido y agradable para las compras diarias de la comunidad que reside en la zona, presentando un servicio de atención al cliente, con calidad superior a la competencia. DELIMITACIÓN A continuación se presentarán los patrones de delimitación que rigen este trabajo de investigación, se detallarán elementos como: delimitación temática, técnica, de software y hardware, geográfica y temporal.
  • 33.
    DESARROLLO DE UNSISTEMA AUTOMATIZADO BASADO EN INTELIGENCIA DE NEGOCIO, QUE INTEGRE LOS PROCESOS ADMINISTRATIVOS DEL ALMACÉN, DEL SÚPER MERCADO BELLO MONTE by Díaz, Marcelo is licensed under a Creative Commons Atribución-NoComercial-CompartirDerivadasIgual 3.0 Unported License. Temática El presente Trabajo de Grado, se enmarca dentro de la línea de investigación de Tecnología web de aplicaciones, por cuanto se presentará una propuesta de desarrollo de un sistema automatizado basado en inteligencia de negocio, que integre los procesos administrativos del almacén, del Supermercado Bello Monte. Técnica A continuación se detallarán los elementos técnicos que conformaron cada una de las etapas de desarrollo de la aplicación Web de inteligencia de negocios. Tanto como el área del software y sus características y el hardware en su estructura y descripción. Software El desarrollo, a nivel de software, para la aplicación Web, cuenta con un servidor de datos que a su vez trabaja con un servidor de páginas web, además de un manejador de base de datos, todo esto en un sistema operativo actual, de fácil manejo y adaptación. Los elementos utilizados fueron: - Apache Web Server Version 2.2.8 - Php Script Languaje Version 5.0.0-dev
  • 34.
    DESARROLLO DE UNSISTEMA AUTOMATIZADO BASADO EN INTELIGENCIA DE NEGOCIO, QUE INTEGRE LOS PROCESOS ADMINISTRATIVOS DEL ALMACÉN, DEL SÚPER MERCADO BELLO MONTE by Díaz, Marcelo is licensed under a Creative Commons Atribución-NoComercial-CompartirDerivadasIgual 3.0 Unported License. - MySQL Database Version 6.0.4-alpha - phpMyAdmin Database Manager Version 2.10.3 - Windows Server 2003 Hardware En el área de Hardware se utilizó una computadora de recursos básicos, en vista que los software mencionados anteriormente se acoplan a perfectamente al perfil de una PC estándar. Los componentes requeridos para la integración de la aplicación fueron: - Procesador INTEL PENTIUM. - Memoria RAM 2 GB. - Disco duro de 40 GB. - Impresora. Geográfica La investigación se realizó en el supermercado Bello Monte ubicado en la Av. Humboldt, edificio Habana Caracas, Venezuela. Temporal El tiempo para desarrollar esta investigación fue de 10 meses (Julio de 2010 - Abril 2011) debido a las exigencias académicas para la culminación
  • 35.
    DESARROLLO DE UNSISTEMA AUTOMATIZADO BASADO EN INTELIGENCIA DE NEGOCIO, QUE INTEGRE LOS PROCESOS ADMINISTRATIVOS DEL ALMACÉN, DEL SÚPER MERCADO BELLO MONTE by Díaz, Marcelo is licensed under a Creative Commons Atribución-NoComercial-CompartirDerivadasIgual 3.0 Unported License. del proyecto, así como también para el cumplimiento de cada una de las fases de desarrollo. ALCANCE El alcance de esta investigación, está establecido en función a los objetivos específicos definidos en este estudio como: - Precisar los requerimientos que exigen la estructura y funciones del sistema actual implementado en el supermercado, para la gestión de los procesos administrativos del almacén. - Analizar los requerimientos y estructuras del sistema actual para definir el diseño del sistema propuesto. - Diseñar el sistema propuesto en atención a los requerimientos exigidos por el personal administrativo del supermercado y realizar las pruebas necesarias para validar el funcionamiento del sistema. LIMITACIÓN Antes de desarrollar cualquier proyecto de investigación, es de suma importancia realizar un estudio previo de cada uno de los puntos a trabajar y de los posibles inconvenientes que pudieran presentarse, seguidamente, se mostrarán aquellos factores que pudieron afectar la culminación del trabajo de investigación, pero que fueron solventados satisfactopriamente.
  • 36.
    DESARROLLO DE UNSISTEMA AUTOMATIZADO BASADO EN INTELIGENCIA DE NEGOCIO, QUE INTEGRE LOS PROCESOS ADMINISTRATIVOS DEL ALMACÉN, DEL SÚPER MERCADO BELLO MONTE by Díaz, Marcelo is licensed under a Creative Commons Atribución-NoComercial-CompartirDerivadasIgual 3.0 Unported License. - Falta de experiencia en el desarrollo de un proyecto tecnológico de estas características. - La apatía hacia la informática, ya que la mayoría de los empleados que laboran en el supermercado Bello Monte, no posee conocimiento alguno de algún componente informático, como por ejemplo, computadoras, internet o manejo de algún sistema digital. - Costo de los equipos, instalación y mantenimiento. En busca de solventar cada una de las mencionadas desventajas, se utilizó una estrategia de trabajo modular y progresivo. Con esta medida, se realizaron las pruebas necesarias por módulos individuales sin afectar la actividad total del sistema, además de disminuir en gran medida los costos en tecnología. Se solicitó la ayuda de profesores y licenciados en computación más experimentados que colaboraron con conocimientos del tema para la automatización de los procesos almacén del supermercado, estos aportaron una serie de conceptos, ideas y guías que ayudaron a ensamblar cada uno de los módulos del sistema a media que se iban creando. Sumado a esto los empleados del supermercado fueron consultados e instruidos en cada una de las funcionalidades que se desarrollaron para el sistema, se les explicó y enseñó las ventanas y así poco a poco adquirieron el conocimiento de cómo desenvolverse con el sistema propuesto.
  • 37.
    DESARROLLO DE UNSISTEMA AUTOMATIZADO BASADO EN INTELIGENCIA DE NEGOCIO, QUE INTEGRE LOS PROCESOS ADMINISTRATIVOS DEL ALMACÉN, DEL SÚPER MERCADO BELLO MONTE by Díaz, Marcelo is licensed under a Creative Commons Atribución-NoComercial-CompartirDerivadasIgual 3.0 Unported License. CAPÍTULO II: Marco Teórico
  • 38.
    DESARROLLO DE UNSISTEMA AUTOMATIZADO BASADO EN INTELIGENCIA DE NEGOCIO, QUE INTEGRE LOS PROCESOS ADMINISTRATIVOS DEL ALMACÉN, DEL SÚPER MERCADO BELLO MONTE by Díaz, Marcelo is licensed under a Creative Commons Atribución-NoComercial-CompartirDerivadasIgual 3.0 Unported License. ANTECEDENTES DE LA INVESTIGACIÓN Según consultas de otras investigaciones relacionadas con el tema de la investigación, se encontró documentación que sirve de base para apoyar la investigación. En la Universidad Nueva Esparta se consultaron las siguientes tesis de grado: Uno de los trabajos conseguidos, fue la tesis de grado desarrollada por Castillo y Figueroa, quienes desarrollaron una “Implementación de una solución de inteligencia de Negocios Open Source para el Análisis de Cooperativas del MINEP con Pentaho”. Este trabajo tiene como fecha de publicación julio de 2007, Caracas-Venezuela. Los autores plantean, que con la implementación de la solución de inteligencia de negocios facilitó el análisis de cooperativas del MINEP, usando la suite de productos del Pentaho, con la que lograron que los usuarios pudiesen analizar la información procedente de su sistema, debido a que la herramienta les ofrecía diversas funcionalidades y una serie de cubos, reportes e indicadores. El desarrollo se basó en los términos de inteligencia de negocios debido al efecto que está causando esta tendencia sobre los procesos de negocio en su evaluación de gestión.
  • 39.
    DESARROLLO DE UNSISTEMA AUTOMATIZADO BASADO EN INTELIGENCIA DE NEGOCIO, QUE INTEGRE LOS PROCESOS ADMINISTRATIVOS DEL ALMACÉN, DEL SÚPER MERCADO BELLO MONTE by Díaz, Marcelo is licensed under a Creative Commons Atribución-NoComercial-CompartirDerivadasIgual 3.0 Unported License. Como conclusión Castillo y Figueroa, afirmaron que la integración de la solución de inteligencia de negocios les permitiera comprobar la calidad de los datos, ya que les facilita mediante un procedimiento de manejo de errores ver la deficiencia de sus sistemas. El aporte brindado por parte del trabajo de grado a la presente investigación fue que permitió conocer los conceptos fundamentales de la inteligencia de negocios, sus estructuras, componentes y sus ciclos, además de fortalecer los conocimientos sobre estas y su relación con otras organizaciones. Es un aporte teórico. Por último, el trabajo de grado elaborado por Yépez (2008). Tesis de grado de la Universidad Nueva Esparta. Desarrollar un sistema de información automatizado para el control y seguimiento del desempeño docente de la Universidad Nueva Esparta. En el Trabajo de Grado el licenciado Yépez (2009) desarrolló un sistema de información automatizado para el control y seguimiento del desempeño docente de la Universidad Nueva Esparta que consideró el uso de Inteligencia de Negocios que se encarga de manejar, a través de vías modernas y sencillas para los usuarios, de generar datos que puedan fomentar las características de algunos procesos y actividades, facilitando tareas del ámbito de toma de decisiones para los directivos, como el de encontrar defectos que necesiten corrección para los docentes, o quizás de algunas formas de trabajo dentro del mismo sistema educativo. Además del uso de tecnologías Open Source y orientadas a la web. Este trabajo de grado desarrolló una aplicación rápida, confiable y eficiente que favorece la toma de decisiones, ahorrando a los directivos de la
  • 40.
    DESARROLLO DE UNSISTEMA AUTOMATIZADO BASADO EN INTELIGENCIA DE NEGOCIO, QUE INTEGRE LOS PROCESOS ADMINISTRATIVOS DEL ALMACÉN, DEL SÚPER MERCADO BELLO MONTE by Díaz, Marcelo is licensed under a Creative Commons Atribución-NoComercial-CompartirDerivadasIgual 3.0 Unported License. institución tiempo y esfuerzos en realizar y analizar estadísticas por sus propios medios, refleja información a los docentes a pesar de que no es un factor que puede dar una conclusión directa, da puntos a considerar que aclaran qué problemas pueden suceder en un caso en específico. El sistema desarrollado hizo más eficiente el procedimiento que se llevaba a cabo en la Universidad Nueva Esparta, desde varios puntos de vista. Principalmente, porque la propuesta consistió en procurar que el sistema funcione en su mayoría gracias a grandes cantidades de información almacenada en bases de datos, y que mediante el funcionamiento y las relaciones de sus tablas y elementos de datos, el usuario puedo obtener la información necesaria, y de la forma en que deseaba verla, incluyendo distintos tipos de acumulación de los datos y gráficas estadísticas, para así asegurar un buen apoyo en la toma de decisiones. El anterior trabajo de grado, aunque no está directamente relacionado con la gestión de los procesos de un almacén, brindó una serie de elementos de información específicamente en uso de inteligencia de negocios, tales como: - Conceptos claves de inteligencia de negocios. - Guías de desarrollo para la planificación de la estructura de gráficos y base de datos. Además demostró el valor agregado que puede ofrecer une herramienta de este tipo, para el proceso de toma de decisiones, la representación de la información de forma amigable en un entorno por medio de gráficos que le ofrece generalmente mayor oportunidad a los usuarios de
  • 41.
    DESARROLLO DE UNSISTEMA AUTOMATIZADO BASADO EN INTELIGENCIA DE NEGOCIO, QUE INTEGRE LOS PROCESOS ADMINISTRATIVOS DEL ALMACÉN, DEL SÚPER MERCADO BELLO MONTE by Díaz, Marcelo is licensed under a Creative Commons Atribución-NoComercial-CompartirDerivadasIgual 3.0 Unported License. los sistemas de información de analizar los datos requeridos, detectando en forma rápida el comportamiento de la información generada por los sistemas y pudiendo de esta manera acelerar el proceso de toma de decisiones. Bases Teóricas Teoría General de Inventarios El inventario puede ser definido de dos maneras, en primer lugar se puede definir como un activo o efectivo en forma de material o por otro lado, podrían ser artículos terminados, materia prima, trabajo en proceso o materiales utilizados en los productos. Según (George W. Plossl, 1987). George establece que los balances requieren decisiones que se pueden clasificar en cuatro categorías: - Balance entre la inversión en inventarios y el servicio al cliente. Donde existe un control de fabricación eficaz para ejecutar la política de administración y donde se presentan demandas inesperadas o interrupciones en el aprovisionamiento existe una relación definitiva entre la cantidad de inventario que se lleva y el servicio que se obtiene. Entre menor el inventario, mayor el número de órdenes atrasadas y mayor el agotamiento de existencias. - Balance entre la inversión en inventarios y los costos asociados con los cambios en el nivel de producción.
  • 42.
    DESARROLLO DE UNSISTEMA AUTOMATIZADO BASADO EN INTELIGENCIA DE NEGOCIO, QUE INTEGRE LOS PROCESOS ADMINISTRATIVOS DEL ALMACÉN, DEL SÚPER MERCADO BELLO MONTE by Díaz, Marcelo is licensed under a Creative Commons Atribución-NoComercial-CompartirDerivadasIgual 3.0 Unported License. El exceso de capacidad en equipo, el tiempo extra, los tiempos de ocio, la contratación, el entrenamiento y el despido de empleados y los costos relacionados serán mayores si la producción debe fluctuar en respuesta a los cambios en las cuotas de ventas. Los inventarios pueden moderar estas fluctuaciones. - Balance entre la inversión en inventarios y el costo de colocar los pedidos para reponer los inventarios. Se pueden mantener bajos los inventarios haciendo trabajos frecuentes o colocando muchos pedidos de compra por pequeñas cantidades. Estas prácticas tienen como consecuencia arreglos muy frecuentes y altos costos de compras, pérdida de descuentos por cantidad y otros gastos excesivos de operación. - Balance entre la inversión en inventarios y los costos de transportación. Proporcionando la mano de obra y el equipo para manejar los materiales en forma tal que los trabajos en producción se puedan llevar a cabo cada hora, por ejemplo, se requiere un mayor gasto que si los trabajos se cambian diariamente. Entre más rápido es el método de transporte mayores serán los costos.
  • 43.
    DESARROLLO DE UNSISTEMA AUTOMATIZADO BASADO EN INTELIGENCIA DE NEGOCIO, QUE INTEGRE LOS PROCESOS ADMINISTRATIVOS DEL ALMACÉN, DEL SÚPER MERCADO BELLO MONTE by Díaz, Marcelo is licensed under a Creative Commons Atribución-NoComercial-CompartirDerivadasIgual 3.0 Unported License. Funciones de los inventarios Existen cinco tipos básicos de inventario definidos por la función: a- Inventarios de fluctuación: estos son inventarios que se llevan porque la cantidad y ritmo de las ventas y de producción no pueden predecirse con exactitud. Los pedidos pueden promediar 100 unidades por semana para un artículo dado, pero habrá semanas en que las ventas sean tan elevadas como 300 ó 400 unidades. El material puede recibirse en stock normalmente 3 semanas después de que fue solicitado por la fábrica, pero ocasionalmente puede llevarse 6 semanas. Estas fluctuaciones en la demanda y la oferta pueden compensarse con los stocks de reserva o de seguridad. b- Inventarios de anticipación: estos sin inventarios hechos con anticipación a las épocas de mayor venta, a programas de promoción comercial o a un periodo de cierre de la planta. Básicamente, los inventarios de anticipación almacenan horas trabajo y horas-maquinas para futuras necesidades y limitan los cambios en la tasa de producción. c- Inventarios de tamaño de lote: con frecuencia es imposible o impráctico fabricar o comprar artículos en las mismas cuotas que se venderán. Por lo tanto, los artículos se consiguen en cantidades mayores a las que se necesitan en el momento; el inventario resultante es el inventario de tamaño de lote.
  • 44.
    DESARROLLO DE UNSISTEMA AUTOMATIZADO BASADO EN INTELIGENCIA DE NEGOCIO, QUE INTEGRE LOS PROCESOS ADMINISTRATIVOS DEL ALMACÉN, DEL SÚPER MERCADO BELLO MONTE by Díaz, Marcelo is licensed under a Creative Commons Atribución-NoComercial-CompartirDerivadasIgual 3.0 Unported License. d- Inventarios de transportación: estos existen porque el material debe moverse de un lugar a otro. El inventario depositad en un camión y que se va a entregar a un almacén puede estar en camino hasta 10 días. Mientras el inventario se encuentra en camino, no puede tener una función útil para las plantas o los clientes; existen exclusivamente por el tiempo de transporte. e- Inventario de protección (o especulativo): las compañías que utilizan grandes cantidades de minerales básicos (como el carbón mineral, el petróleo o el cemento) o mercadería (como lana, los granos o productos animales) que se caracterizan por fluctuar en sus precios, pueden tener ahorro significativos comprando grandes cantidades llamadas inventarios de protección, cuando los precios están bajos. La adquisición de cantidades extra a un precio reducido también reducirá los costos de los materiales de los artículos para un aumento de precio más tarde. Clases de inventarios Además de agruparlos por funciones, puede clasificarse a los inventarios por su condición durante su procesamiento. - Materias primas: Estas son acero, harina, madera, telas u otros materiales utilizados para elaborar los componentes de los artículos terminados.
  • 45.
    DESARROLLO DE UNSISTEMA AUTOMATIZADO BASADO EN INTELIGENCIA DE NEGOCIO, QUE INTEGRE LOS PROCESOS ADMINISTRATIVOS DEL ALMACÉN, DEL SÚPER MERCADO BELLO MONTE by Díaz, Marcelo is licensed under a Creative Commons Atribución-NoComercial-CompartirDerivadasIgual 3.0 Unported License. - Componentes: estos son partes o submontajes que se encuentran listos para ir al montaje final del producto. - Materiales en proceso: estos son materiales y componentes sobre los que se efectúan un trabajo o que se encuentran esperando en la fábrica entre una operación y otra. - Productos terminados: estos son artículos terminados que se tienen en inventario en una planta en que se produce para almacenar o artículos terminados que se encuentran listos para ser embarcados a un cliente de acuerdo a un pedido en una planta de producción conforme a un pedido. Costos en los inventarios George W. (1980) establece que los costos que se ven afectados por cada decisión específica deben ser determinados al decidir cuánto inventario tener. Las siguientes clases de costos se consideran en las decisiones sobre inventarios. Estos costos se pueden clasificar de la siguiente manera: a) Costos de pedido:
  • 46.
    DESARROLLO DE UNSISTEMA AUTOMATIZADO BASADO EN INTELIGENCIA DE NEGOCIO, QUE INTEGRE LOS PROCESOS ADMINISTRATIVOS DEL ALMACÉN, DEL SÚPER MERCADO BELLO MONTE by Díaz, Marcelo is licensed under a Creative Commons Atribución-NoComercial-CompartirDerivadasIgual 3.0 Unported License. Los costos de pedido pueden ser ya sea los de colocar pedidos de compra para adquirir material de un proveedor o los asociados con la orden de fabricación de un lote procedente de la planta. b) Costos de tenencia de inventarios: Estos costos incluyen todos los gastos en que incurre la compañía por el volumen de inventario que lleva. Se incluyen usualmente en el costo de tenencia de inventario, los siguientes costos podrían ser: - Por obsolescencia: se incurre en estos costos porque el inventario no es ya vendible debido a patrones de venta cambiantes y a deseos del cliente. - Por deterioro: el material que se tiene en inventario puede humedecerse, secarse, ser ensuciado por el manejo o deterioro de muchas otras maneras de modo que ya no se puede vender o usar. - Por impuestos: muchos estados y municipios tienen impuestos por inventarios. Algunos se basan en la inversión en inventario en un momento particular del año, mientras que otros se basan en la inversión promedio en inventario de todo el año. - De garantía: los inventarios, como la mayoría de los activos, son protegidos por un seguro generalmente llevado como parte de otras políticas de seguros de la compañía. - De almacenamiento: el almacenamiento de inventario requiere de una bodega con personal de supervisión y
  • 47.
    DESARROLLO DE UNSISTEMA AUTOMATIZADO BASADO EN INTELIGENCIA DE NEGOCIO, QUE INTEGRE LOS PROCESOS ADMINISTRATIVOS DEL ALMACÉN, DEL SÚPER MERCADO BELLO MONTE by Díaz, Marcelo is licensed under a Creative Commons Atribución-NoComercial-CompartirDerivadasIgual 3.0 Unported License. operativo, de equipo de manejo de material, de registros necesarios, etc. - De capital: el dinero invertido en inventario no está disponible para ser usado en otras actividades de la compañía. c) Costos de agotamiento de existencia: Refiere a costos de agotamiento de existencia, si el material no está disponible cuando el cliente lo pide, pueden perderse las ventas o incurrirse en costos extra, llamados costos de agotamiento de existencia. d) Costos asociados con la capacidad: Estos incluyen los costos por tiempo extra, subcontrataciones, entrenamiento, despido y ocio. Se incurre en estos costos cuando es necesario aumentar o disminuir la capacidad o cuando por un tiempo existe demasiada o muy poca capacidad. En la acepción más amplia de la palabra, los inventarios son recursos utilizables que se encuentran almacenados para su uso posterior en un momento determinado. Algunos autores los definen simplemente como bienes ociosos almacenados en espera de ser utilizados. Otros autores los definen como un activo corriente de vital importancia para el funcionamiento de la empresa. Existen múltiples argumentos para justificar la tenencia o no de inventarios, de los cuales se mencionaran tan solo unos pocos.
  • 48.
    DESARROLLO DE UNSISTEMA AUTOMATIZADO BASADO EN INTELIGENCIA DE NEGOCIO, QUE INTEGRE LOS PROCESOS ADMINISTRATIVOS DEL ALMACÉN, DEL SÚPER MERCADO BELLO MONTE by Díaz, Marcelo is licensed under a Creative Commons Atribución-NoComercial-CompartirDerivadasIgual 3.0 Unported License. Argumentos a favor: - Prever escasez. - Es preferible ahorrar productos que dinero. - Permiten obtener ganancias adicionales cuando hay alzas. - Facilitan desfasar (separar) los diferentes procesos de la empresa. Argumentos en contra: - Inmovilizan recursos que podrían usarse mejor. - Esconden los problemas de la empresa. - Disimulan la ineptitud del tomador de decisiones. - Facilitan esconder los problemas de calidad. Lo que es indiscutible, es que los inventarios representan un alto porcentaje de los activos en el balance y a las compras les sucede lo mismo con respecto a las utilidades en los estados de resultados, entonces si desde el punto de vista financiero reconocieron esta realidad y no hicieron nada con el objeto de mejorar su manejo están siendo irresponsables con la empresa. Manejo de los inventarios.
  • 49.
    DESARROLLO DE UNSISTEMA AUTOMATIZADO BASADO EN INTELIGENCIA DE NEGOCIO, QUE INTEGRE LOS PROCESOS ADMINISTRATIVOS DEL ALMACÉN, DEL SÚPER MERCADO BELLO MONTE by Díaz, Marcelo is licensed under a Creative Commons Atribución-NoComercial-CompartirDerivadasIgual 3.0 Unported License. Clasificación ABC En cada empresa se utilizan diferentes productos, cada uno de ellos con sus propias características, por lo tanto, cada uno de ellos necesita de un manejo particular, dependiendo de su importancia en los procesos de la compañía y de las posibilidades de adquisición. El análisis ABC es una manera de clasificar los productos de acuerdo a criterios preestablecidos, la mayor parte de los textos que manejan este tema, toman como criterio el valor de los inventarios y dan porcentajes relativamente arbitrarios para hacer esta clasificación. Los valores anteriores son arbitrarios, cada empresa tiene sus particularidades, si alguien decide utilizar este criterio debe ser consciente de las realidades de su empresa. Se debe pensar no solo en los costos, es importante ver otros criterios, lo que es sin duda la principal dificultad en este tipo de análisis. Es innegable, sin embargo que un pequeño porcentaje de productos, desde cualquier criterio, es indispensable para el funcionamiento de la empresa y/o para mejorar su rentabilidad, estos serian clasificados como productos A típicos, y de acuerdo a este punto de vista se van seleccionando los productos de las demás zonas; si uno considera oportuno podría pensarse en la posibilidad de agregar una zona D, para productos realmente intrascendentes y de costo muy bajo. Modelo de cantidad económica de pedido. Los supuestos sobre los que este modelo se construye son: - La demanda se conoce con certidumbre y es constante. - Los costos relacionados con el modelo permanecen constantes. - La cantidad de pedido por orden es la misma.
  • 50.
    DESARROLLO DE UNSISTEMA AUTOMATIZADO BASADO EN INTELIGENCIA DE NEGOCIO, QUE INTEGRE LOS PROCESOS ADMINISTRATIVOS DEL ALMACÉN, DEL SÚPER MERCADO BELLO MONTE by Díaz, Marcelo is licensed under a Creative Commons Atribución-NoComercial-CompartirDerivadasIgual 3.0 Unported License. - El pedido se recibe en el momento que se ordena. - El inventario se restablece en el momento en que se agota. - El proveedor nos surte las cantidades solicitadas en un solo lote. - Se considera un horizonte infinito y continuo en el tiempo. Para poder tomar una decisión sobre: cantidad de pedido, números de pedidos en el periodo, tiempo entre pedidos y conocer el valor asociado con estas decisiones es necesarios conocer los siguientes datos: D : Demanda Co : Costo de pedido Cc : Costo de conservación Q* : Cantidad económica de pedido N : Número de pedidos Tc : Tiempo entre pedidos CA: Costo asociado a la política de inventarios CT: Costo total, involucra valor de los artículos y el costo asociado. Calculando las primeras tres variables los demás valores quedan automáticamente dados, la demostración del porque se utilizan las formulas siguientes proviene del cálculo diferencial:
  • 51.
    DESARROLLO DE UNSISTEMA AUTOMATIZADO BASADO EN INTELIGENCIA DE NEGOCIO, QUE INTEGRE LOS PROCESOS ADMINISTRATIVOS DEL ALMACÉN, DEL SÚPER MERCADO BELLO MONTE by Díaz, Marcelo is licensed under a Creative Commons Atribución-NoComercial-CompartirDerivadasIgual 3.0 Unported License. Para el desarrollo de este trabajo de grado, el conocimiento de los distintos tipos, funciones de los inventarios y métodos de control es fundamental para poseer una amplia noción de cómo se manejan sus distintos tipos y los costos que estos generan ya que los inventarios representan una porción considerable de los activos totales de una compañía y aun mas cuando el inventario no posee un lugar físico de almacenamiento por ende su cálculo debe ser preciso. Desde un punto de vista global de la empresa, afirma George W. Plossl, es importante equilibrar la inversión en inventarios con otras demandas de capital, considerando los beneficios y los costos relacionados con ambos. A su vez el desarrollo de un sistema mediante un servidor Web brinda disponibilidad y facilidad de acceso a la información con referencia al estado de los productos dentro del almacén. Inteligencia de Negocios La inteligencia de negocios es “un marco referencial para la gestión del rendimiento empresarial, un ciclos continuo por el cual las compañías definen sus objetivos, analizan sus progresos, adquieren conocimiento, toman decisiones, miden sus éxitos y comienza el ciclo nuevamente” (Vitt, 2002, p. 11, citado por Castillo y Figueroa 2007 p. 16).
  • 52.
    DESARROLLO DE UNSISTEMA AUTOMATIZADO BASADO EN INTELIGENCIA DE NEGOCIO, QUE INTEGRE LOS PROCESOS ADMINISTRATIVOS DEL ALMACÉN, DEL SÚPER MERCADO BELLO MONTE by Díaz, Marcelo is licensed under a Creative Commons Atribución-NoComercial-CompartirDerivadasIgual 3.0 Unported License. Ese concepto tiene diferentes formas de plantearse que se deben analizar para poder entender sus beneficios, que Vitt, Luckevich, Mister, y otros (2002) señalaron como: a. Tomar mejores decisiones rápidamente: Los Autores Castillo y Figueroa (2007) establecen que “Los gerentes de todas las áreas de la organización necesitan tomar decisiones constantemente, pero se encuentran con el obstáculo de grandes fuentes de datos que se actualizan rápidamente, y que, para poder trabajarlas, se necesitan tecnologías que permitan un acceso y procedimiento rápido de los datos, para así poder tomar las mejores decisiones. Todo esto se debe a que en la actualidad la mayoría de las organizaciones son altamente competitivas y las oportunidades de negocios son extremadamente sensitivas al tiempo.” b. Convertir los datos en información Los sistemas de las organizaciones poseen grandes cantidades de datos almacenados, que necesitan ser analizados y transformados en información relevante y útil al alcance de los gerentes para dar apoyo en la toma de decisiones rápidamente. Vitt (2002) Define que la diferencia entre la información que se requiere y las grandes cantidades de datos que se disponen se conoce como brecha del análisis (análisis gap). (Vitt, Luckevich, Mister, 2002, p. 11, citado por Castillo y Figueroa 2007 p. 16).
  • 53.
    DESARROLLO DE UNSISTEMA AUTOMATIZADO BASADO EN INTELIGENCIA DE NEGOCIO, QUE INTEGRE LOS PROCESOS ADMINISTRATIVOS DEL ALMACÉN, DEL SÚPER MERCADO BELLO MONTE by Díaz, Marcelo is licensed under a Creative Commons Atribución-NoComercial-CompartirDerivadasIgual 3.0 Unported License. “Los sistemas de inteligencia de negocios disponen de acceso a grandes cantidades de datos originales de los sistemas de la organización donde se implementan. Convierten los datos en información útil, que se entrega a los responsables en un formato entendible por los mismos para luego ser identificada y cuantificada transformándose en indicadores de gestión o indicadores estratégicos de gestión conocidos por sus siglas en ingles KPI.”(Castillo y Figueroa 2007) Este proceso se define como análisis a la velocidad del pensamiento que vitt (2002) definió como “la capacidad de obtener una respuesta a una pregunta tan rápido como la pregunta es formulada”. Ciclo de Inteligencia de Negocios Para entender el ciclo de la inteligencia de negocios, Vitt (2002) señaló que: “La inteligencia de negocios es mucho más que una actitud empresarial o una tecnología a disposición de las organizaciones; de hecho es un marco de referencia para la gestión del rendimiento empresarial, un ciclo continuo por el cual las compañías definen sus objetivos, analizan sus progresos, adquieren conocimiento, toman decisiones, miden sus éxitos y da comienzo al ciclo nuevamente” (p.11). Según (Vitt, Luckevich, Mister, 2002, p. 11, citado por Castillo y Figueroa 2007 p.16), el ciclo de inteligencia de negocios está dividido en cuatro etapas conocidas como:
  • 54.
    DESARROLLO DE UNSISTEMA AUTOMATIZADO BASADO EN INTELIGENCIA DE NEGOCIO, QUE INTEGRE LOS PROCESOS ADMINISTRATIVOS DEL ALMACÉN, DEL SÚPER MERCADO BELLO MONTE by Díaz, Marcelo is licensed under a Creative Commons Atribución-NoComercial-CompartirDerivadasIgual 3.0 Unported License. - Análisis. - Idea. - Acción. - Medición. Análisis: Esta fase consiste en hacer y responder preguntas rápidamente, sean convencionales o no. Para Vitt (2002) esto es el significado del análisis real, la autonomía de tener curiosidad y hacer preguntas simples hasta llegar a una pregunta brillante que nos permita conseguir la respuesta a nuestras interrogantes de negocio. Ideas: Luego de la fase de análisis surgen ideas que deben ser compartidas con otros para que obtengan una utilidad. La inteligencia de negocios conduce a aquellas personas capaces de tomar iniciativas dentro de la organización a ideas, pero también le proporciona datos, patrones, lógica, reportes, gráficos, algoritmos de cálculos, otros análisis y herramientas de presentación para ayudarlos a vender esa idea para luego sean implementada en la fase de acción (vitt, 2002). Acción:
  • 55.
    DESARROLLO DE UNSISTEMA AUTOMATIZADO BASADO EN INTELIGENCIA DE NEGOCIO, QUE INTEGRE LOS PROCESOS ADMINISTRATIVOS DEL ALMACÉN, DEL SÚPER MERCADO BELLO MONTE by Díaz, Marcelo is licensed under a Creative Commons Atribución-NoComercial-CompartirDerivadasIgual 3.0 Unported License. Las acciones entran al ciclo de inteligencia de negocios con la toma de decisiones, estas deben ser fundamentadas, es decir apoyadas en un análisis y sus conclusiones (vitt, 2002). Las acciones deben ser tomadas rápidamente y en ciclos óptimos de realimentación para proporcionar oportunidades de realizar pruebas orientadas a la acción. Medición: Luego que la información es recopilada la inteligencia de negocios ofrece informes para medir los resultados de la organización luego de que las acciones han sido tomadas. Se mide lo que es importante para la organización. El resultado es la obtención de informes e indicadores de negocio necesarios para los gerentes, ya que estos pueden analizarlos y utilizarlos para la toma de decisiones de forma frecuente (Vitt, 2002). Arquitectura Cliente/Servidor En la actualidad, la arquitectura Cliente/Servidor es utilizada con mucha frecuencia, principalmente en aplicaciones basadas en Internet. Esta consiste en la creación de un sistema distribuido conectado por una red, donde los clientes se conectan a un servidor para mantener comunicación o relación con un programa, aplicación, repositorio de datos, etc.
  • 56.
    DESARROLLO DE UNSISTEMA AUTOMATIZADO BASADO EN INTELIGENCIA DE NEGOCIO, QUE INTEGRE LOS PROCESOS ADMINISTRATIVOS DEL ALMACÉN, DEL SÚPER MERCADO BELLO MONTE by Díaz, Marcelo is licensed under a Creative Commons Atribución-NoComercial-CompartirDerivadasIgual 3.0 Unported License. De este modo, se tienen ventajas como el ahorro de disco o distribución de la información, ya que el servidor puede almacenar toda la información y mantener un respaldo en otro. Además evita la necesidad de que todas las máquinas clientes tengan que instalar o poseer localmente programas o información. La unificación de los datos de esta manera representa un equilibrio y control de los datos, por lo que el trabajo simultáneo de varios clientes a una aplicación que se encuentra en un servidor es mucho más cónsono. La tecnología Cliente/Servidor se define como: La tecnología llamada Cliente /Servidor es actualmente utilizada en casi todas las aplicaciones administrativas e Internet/Intranet. Bajo este esquema, un servidor es un ordenador remoto, en algún lugar de una red, que proporciona información según se le solicite. Mientras que un cliente funciona en su computadora local, se comunica con el servidor remoto y pide información a éste. (ASAyC, 2007) PHP PHP (acrónimo recursivo del inglés PHP Hypertext Preprocessor) es un lenguaje de programación con licencia de software libre (no open source) orientado a la Web, aunque se autodenomina de “propósito general”. Es un
  • 57.
    DESARROLLO DE UNSISTEMA AUTOMATIZADO BASADO EN INTELIGENCIA DE NEGOCIO, QUE INTEGRE LOS PROCESOS ADMINISTRATIVOS DEL ALMACÉN, DEL SÚPER MERCADO BELLO MONTE by Díaz, Marcelo is licensed under a Creative Commons Atribución-NoComercial-CompartirDerivadasIgual 3.0 Unported License. lenguaje interpretado, lo que significa que no debe ser compilado, sino que funciona gracias a un intérprete, como un navegador 24 Web común. Según la página principal de PHP (2001) se define de la siguiente forma: PHP es un lenguaje de scripts de propósito general ampliamente utilizado que está especialmente realizado para el desarrollo Web y puede ser combinado con HTML. Servidor WEB Apache “El servidor HTTP Apache es un servidor web HTTP de código abierto para plataformas Unix (BSD, GNU/Linux, etc.), Windows, Macintosh y otras, que implementa el protocolo HTTP/1.1 y la noción de sitio virtual. Cuando comenzó su desarrollo en 1995 se basó inicialmente en código del popular NCSA HTTPd 1.3, pero más tarde fue reescrito por completo. Su nombre se debe a que Behelendorf eligió ese nombre porque quería que tuviese la connotación de algo que es firme y enérgico pero no agresivo, y la tribu Apache fue la última en rendirse al que pronto se convertiría en gobierno de EEUU. Además Apache consistía solamente en un conjunto de parches a aplicar al servidor de NCSA. (Muñoz, Paniagua, Rosales y Terrones 2009). Manejador de Base de datos MYSQL El diseño, estructura y manejo de la base de datos fue desarrollada en el manejador de base de datos MYSQL (Lockhart ,1999) plantea que los sistemas de mantenimiento de Bases de Datos relacionales tradicionales
  • 58.
    DESARROLLO DE UNSISTEMA AUTOMATIZADO BASADO EN INTELIGENCIA DE NEGOCIO, QUE INTEGRE LOS PROCESOS ADMINISTRATIVOS DEL ALMACÉN, DEL SÚPER MERCADO BELLO MONTE by Díaz, Marcelo is licensed under a Creative Commons Atribución-NoComercial-CompartirDerivadasIgual 3.0 Unported License. (DBMS,s) soportan un modelo de datos que consisten en una colección de relaciones con nombre, que contienen atributos de un tipo específico. En los sistemas comerciales actuales, los tipos posibles incluyen numéricos de punto flotante, enteros, cadenas de caracteres, cantidades monetarias y fechas. Está generalmente reconocido que este modelo será inadecuado para las aplicaciones futuras de procesado de datos. El modelo relacional sustituyó modelos previos en parte por su “simplicidad espartana". Sin embargo, como se ha mencionado, esta simplicidad también hace muy difícil la implementación de ciertas aplicaciones. MySQL ofrece una potencia adicional sustancial al incorporar los siguientes cuatro conceptos adicionales básicos en una vía en la que los usuarios pueden extender fácilmente el sistema clases herencia tipos funciones Otras características aportan potencia y flexibilidad adicional: Restricciones (Constraints) Disparadores (triggers) Reglas (rules) Integridad transaccional Estas características colocan a Postres en la categoría de las Bases de Datos identificados como: La concurrencia en este manejador de base de datos se refiere a que varios usuarios puedan tener acceso a un mismo recurso (una tabla) sin que en el sistema se originen bloqueos ni errores. La concurrencia permite conexiones y ediciones simultáneas a un mismo recurso y cada usuario observa hasta los últimos cambios. La utilización e implementación del manejador de base de datos MYSQL en el proyecto, permite la comunicación e interacción con la base de datos para realizar consultas, añadir, modificar e insertar nuevas tablas y funciones como por ejemplo los registros de las Instituciones de Educación Superior.
  • 59.
    DESARROLLO DE UNSISTEMA AUTOMATIZADO BASADO EN INTELIGENCIA DE NEGOCIO, QUE INTEGRE LOS PROCESOS ADMINISTRATIVOS DEL ALMACÉN, DEL SÚPER MERCADO BELLO MONTE by Díaz, Marcelo is licensed under a Creative Commons Atribución-NoComercial-CompartirDerivadasIgual 3.0 Unported License. Metodología XP La metodología XP, cuyas siglas en inglés significan “Extreme Programming” (Programación Extrema) fue desarrollada por Kent Beck a finales de los años 90, la cual es una disciplina de desarrollo que está basada en valores de simplicidad, comunicación y retroalimentación. Trabaja uniendo a todo el equipo en presencia de prácticas sencillas con suficiente retroalimentación para ajustar las prácticas a su situación única. (Grafica 1) Estándares Extreme Programing, Fuente Extreme Programing Fases Metodología XP
  • 60.
    DESARROLLO DE UNSISTEMA AUTOMATIZADO BASADO EN INTELIGENCIA DE NEGOCIO, QUE INTEGRE LOS PROCESOS ADMINISTRATIVOS DEL ALMACÉN, DEL SÚPER MERCADO BELLO MONTE by Díaz, Marcelo is licensed under a Creative Commons Atribución-NoComercial-CompartirDerivadasIgual 3.0 Unported License. Según Beck, Kent. (2000), las fases de desarrollo de la metodología XP son las siguientes: Fase I Planificación: En esta fase el cliente establece la prioridad de cada historia de usuario, y correspondientemente, los programadores realizan una estimación del esfuerzo necesario de cada una de ellas. Se toman acuerdos sobre el contenido de la primera entrega y se determina un cronograma en conjunto con el cliente. Una entrega debería obtenerse en no más de tres meses. Esta fase dura unos pocos días. Las estimaciones de esfuerzo asociado a la implementación de las historias la establecen los programadores utilizando como medida el punto. Un punto, equivale a una semana ideal de programación. Las historias generalmente valen de 1 a 3 puntos. Por otra parte, el equipo de desarrollo mantiene un registro de la “velocidad” de desarrollo, establecida en puntos por iteración, basándose principalmente en la suma de puntos correspondientes a las historias de usuario que fueron terminadas en la última iteración. Fase II Diseño: En esta etapa se realizan las primeras disertaciones sobre cómo será la versión final del sistema, para este proceso la metodología XP establece marcadas recomendaciones para conseguir el diseño más óptimo posible. Primero establece como prioridad la simplicidad y la sencillez, con el fin de conseguir un diseño entendible y capaz de ser implementado, es decir; que el diseño sea tan sencillo como sea posible, incluso recomienda la
  • 61.
    DESARROLLO DE UNSISTEMA AUTOMATIZADO BASADO EN INTELIGENCIA DE NEGOCIO, QUE INTEGRE LOS PROCESOS ADMINISTRATIVOS DEL ALMACÉN, DEL SÚPER MERCADO BELLO MONTE by Díaz, Marcelo is licensed under a Creative Commons Atribución-NoComercial-CompartirDerivadasIgual 3.0 Unported License. división del mismo en varios módulos si es necesario con tal de reducir la complejidad del mismo. Esta característica permitió que el sistema se desarrolle en menos tiempo y con menos esfuerzo. Fase III Desarrollo: En esta fase, los clientes plantean las historias de usuario que son de interés para la primera entrega del producto. Al mismo tiempo el equipo de desarrollo se familiariza con las herramientas, tecnologías y prácticas que se utilizarán en el proyecto. Se prueba la tecnología y se exploran las posibilidades de la arquitectura del sistema construyendo un prototipo. La fase de desarrollo toma de pocas semanas a pocos meses, dependiendo del tamaño y familiaridad que tengan los programadores con la tecnología. Fase IV Pruebas: La fase de producción requiere de pruebas adicionales y revisiones de rendimiento antes de que el sistema sea trasladado al entorno del cliente. Al mismo tiempo, se deben tomar decisiones sobre la inclusión de nuevas características a la versión actual, debido a cambios durante esta fase.
  • 62.
    DESARROLLO DE UNSISTEMA AUTOMATIZADO BASADO EN INTELIGENCIA DE NEGOCIO, QUE INTEGRE LOS PROCESOS ADMINISTRATIVOS DEL ALMACÉN, DEL SÚPER MERCADO BELLO MONTE by Díaz, Marcelo is licensed under a Creative Commons Atribución-NoComercial-CompartirDerivadasIgual 3.0 Unported License. (Grafica 2) Fases de un proyecto en eXtreme Programming Fuente: Extreme Programming Definición de Términos. Sistemas de Inteligencia de Negocios: La inteligencia de Negocios engloba el conjunto de sistemas y tecnologías enfocadas a la toma de decisiones. (García Zapata S.B. Inteligencia de Negocios para principiantes, Universidad EAFIT). Cliente: Esencialmente es la computadora que se usa para moverse a través del Internet y acceder a información y servicios que se encuentran en una computadora servidor. (MHHE Online Learning Center.2002) Servidor: Es una computadora en el Internet o una red que provee información y servicios a otras computadoras y usuarios de Internet o la red. (MHHE Online Learning Center. 2002)
  • 63.
    DESARROLLO DE UNSISTEMA AUTOMATIZADO BASADO EN INTELIGENCIA DE NEGOCIO, QUE INTEGRE LOS PROCESOS ADMINISTRATIVOS DEL ALMACÉN, DEL SÚPER MERCADO BELLO MONTE by Díaz, Marcelo is licensed under a Creative Commons Atribución-NoComercial-CompartirDerivadasIgual 3.0 Unported License. Web: Es una red de computadoras que consiste en una colección de sitios de Internet que ofrece texto, gráficos, sonidos y recursos de animación a través de un protocolo de transferencia de hipertexto. (Laboratorio de Ciencias Cognitivas de la Universidad de Princeton. 2006) Navegador Web: Software que da al usuario acceso a la World Wide Web. Los navegadores Web generalmente proveen una interfaz gráfica que permite a los usuarios hacer clic en botones, íconos y opciones de menús para ver y recorrer páginas Web. (MediaScape. S/A) URL: Dirección de una cierta página de información dentro de Internet (Universal Resources Locator). (Lycos. S/A) HTTP: (HyperText Transmission Protocol) Protocolo para transferir archivos o documentos hipertexto a través de la red. Se basa en una arquitectura cliente/servidor. (AdHocNet, 1999) Lenguaje Interpretado: Es un lenguaje de computación donde el código fuente es interpretado y ejecutado inmediatamente. A diferencia de un lenguaje compilado, donde el código fuente debe ser compilado y enlazado antes de ser ejecutado. Los lenguajes interpretados suelen ser más lentos que los compilados, aunque por lo general son mejores para prototipos rápidos. (Gould, S/A) Programación estructurada: las instrucciones se ejecuten sucesivamente una tras otra, pero diversas partes del programa se ejecutan o no dependiendo de que se cumpla alguna condición. Además, hay instrucciones (los bucles) que deben ejecutarse varias veces, ya sea en número fijo o hasta que se cumpla una condición determinada. Pg.119 (mcgraw-hil)
  • 64.
    DESARROLLO DE UNSISTEMA AUTOMATIZADO BASADO EN INTELIGENCIA DE NEGOCIO, QUE INTEGRE LOS PROCESOS ADMINISTRATIVOS DEL ALMACÉN, DEL SÚPER MERCADO BELLO MONTE by Díaz, Marcelo is licensed under a Creative Commons Atribución-NoComercial-CompartirDerivadasIgual 3.0 Unported License.
  • 65.
    DESARROLLO DE UNSISTEMA AUTOMATIZADO BASADO EN INTELIGENCIA DE NEGOCIO, QUE INTEGRE LOS PROCESOS ADMINISTRATIVOS DEL ALMACÉN, DEL SÚPER MERCADO BELLO MONTE by Díaz, Marcelo is licensed under a Creative Commons Atribución-NoComercial-CompartirDerivadasIgual 3.0 Unported License. Sistema de variables (Cuadro 1) OBJETIVO VARIABLE DEFINICION DIMENSION INDICADORES FUENTE DE INFORMACION TÉCNICA E INSTRUMENTO DE RECOLECCIÓN DE DATOS Precisar los requerimientos que exige el personal administrativo del supermercado con respecto a los procesos de compra, venta y control del almacén. Requerimientos del cliente. Son una serie de necesidades sobre el contenido, forma o funcionalidad de un producto o servicio. Expectativas del cliente con respecto al funcionamiento esperado del sistema. 1. Procesos de compra 2. Gestión de venta. 3. Control administrativo y técnico del almacena. - De campo. - Entrevista guiada. Conocer la estructura y funciones del sistema actual implementado en el supermercado, para la gestión administrativa de los procesos de compra, venta y control del almacén. Estructura y funcionamiento del sistema actual. - Son los elementos y metodologías que conforman determinados valores, costumbres, actitudes y conductas. - Es el término para describir una secuencia de órdenes que hacen una tarea específica. - Estructura lógica del sistema actual. - Funciones que ejecuta. 1- Tipo de sistema. 2- Objetivo del sistema. 3- Datos de entrada y salida. 4- Procesos. 5- Procedimientos 6- Normas. 7- Relaciones. 8- Reportes. IDEM - guía de entrevista. - guía de observaciones
  • 66.
    DESARROLLO DE UNSISTEMA AUTOMATIZADO BASADO EN INTELIGENCIA DE NEGOCIO, QUE INTEGRE LOS PROCESOS ADMINISTRATIVOS DEL ALMACÉN, DEL SÚPER MERCADO BELLO MONTE by Díaz, Marcelo is licensed under a Creative Commons Atribución-NoComercial-CompartirDerivadasIgual 3.0 Unported License. Sistema de variables (Cuadro 2) OBJETIVO VARIABLE DEFINICIÓN DIMENSIÓN INDICADORES FUENTE DE INFO. TECNICAS E INSTRUMENTOS DE RECOLECCIÓN DE DATOS Analizar los requerimientos y estructuras del sistema actual para definir el diseño del sistema propuesto. - Evaluación de requerimientos. - Diagnostico del sistema actual. Valoración de los conocimientos que se da sobre una persona o situación basándose en una evidencia constatable. Funciones que ejecutará el sistema. 1. Procesos de compra 2. Gestión de venta. 3. Control del almacena. IDEM IDEM Diseñar el sistema propuesto en atención a los requerimientos exigidos por el personal administrativo del supermercado. Diseño del sistema propuesto Es el proceso de definición de la arquitectura software: componentes, módulos, interfaces, procedimientos de prueba y datos de un sistema, que se crean para satisfacer unos requisitos especificados. Estructura lógica del Sistema propuesto. 1. Tipo de sistema. 2. Objetivo del Sistema. 3. Datos de Entrada y Salida. 4. Procesos. 5. Procedimientos . 6. Normas. 7. Relaciones. 8. Reportes. IDEM IDEM Realizar las pruebas necesarias para validar el funcionamiento del sistema. Pruebas del sistema Es una serie de actividades que se utilizan para demostrar una acción, tesis o teoría en ciencias. Tipo de prueba 1. Pruebas de caja blanca. 2. Pruebas de caja negra. Documental - Fichas Técnicas - Fichas Resumen.
  • 67.
    DESARROLLO DE UNSISTEMA AUTOMATIZADO BASADO EN INTELIGENCIA DE NEGOCIO, QUE INTEGRE LOS PROCESOS ADMINISTRATIVOS DEL ALMACÉN, DEL SÚPER MERCADO BELLO MONTE by Díaz, Marcelo is licensed under a Creative Commons Atribución-NoComercial-CompartirDerivadasIgual 3.0 Unported License. CAPITULO III: MARCO METODOLOGICO Tipo de Investigación El criterio de selección del tipo de investigación se tomó en función del objetivo general, el cual es realizar el desarrollo de una aplicación web de inteligencia de negocios, de los procesos administrativos del almacén, para elevar la eficiencia en la gestión de la mercancía del Supermercado Bello Monte. La presente investigación es de nivel descriptivo, en virtud que se va a trabajar con hechos y acciones reales y se analizarán las características del sistema actual y del tratamiento de los productos por medio de la descripción de las mismas. Diseño de la investigación Sampieri (2003), define el diseño de la investigación como “el plan o estrategia que se desarrolla para obtener la información que se requiere en una investigación.” (p. 185)
  • 68.
    DESARROLLO DE UNSISTEMA AUTOMATIZADO BASADO EN INTELIGENCIA DE NEGOCIO, QUE INTEGRE LOS PROCESOS ADMINISTRATIVOS DEL ALMACÉN, DEL SÚPER MERCADO BELLO MONTE by Díaz, Marcelo is licensed under a Creative Commons Atribución-NoComercial-CompartirDerivadasIgual 3.0 Unported License. Se seleccionó en primer lugar un diseño de campo, ya que la investigación estará directamente relacionada al área de estudio (supermercado Bello Monte), donde se recolectaron los datos suministrados por los empleados y cada uno de los procesos que componen el Supermercado Bello Monte en el área de compra, ventas y control de almacén, sin manipular o controlar las variables de la investigación. Este diseño facilitó la recolección de información; como la cantidad de compra de algún alimento determinado; índice de ventas de ese alimento; ventas mensuales y anuales, entre otros, necesaria para precisar el objeto de estudio. Según Arias (1999) la investigación de campo consiste en “La elaboración de datos directamente de la realidad donde ocurren los hechos, sin manipular o controlar variable alguna”. (p. 48). En segundo lugar es un diseño documental, ya que se definieron las características del supermercado y se determinaron los indicadores que se deben considerar en un estudio técnico de cada elemento o documento que se trate de acuerdo al caso, tales como, facturas, cotizaciones, registros y archivos históricos. En base a esto se determinaron las funcionalidades, datos y requerimientos requeridos para el desarrollo del sistema. Según Arias F. (1999) define el diseño documental como, “aquella que se basa en la obtención y análisis de datos provenientes de materiales impresos u otros tipos de documentos” (p.50), la razón a utilizar este tipo de
  • 69.
    DESARROLLO DE UNSISTEMA AUTOMATIZADO BASADO EN INTELIGENCIA DE NEGOCIO, QUE INTEGRE LOS PROCESOS ADMINISTRATIVOS DEL ALMACÉN, DEL SÚPER MERCADO BELLO MONTE by Díaz, Marcelo is licensed under a Creative Commons Atribución-NoComercial-CompartirDerivadasIgual 3.0 Unported License. investigación, radica en que se recogerá información de distintas fuentes documentales, así como documentos concretos del supermercado, donde, según el sistema actual, radica cada una de las características detalladas de los elementos necesarios para la elaboración de este trabajo de grado. Población Según Tamayo y Tamayo (1998), define la población como “La totalidad del fenómeno a estudiar, donde las unidades de población poseen una característica común, la que se estudia y da origen a los datos de la investigación”. Para la investigación de implementar desarrollo de un sistema automatizado basado en inteligencia de negocio, que integre los procesos administrativos del almacén, del supermercado Bello Monte se tomará como población los accionistas, supervisores y empleados del Supermercado mencionado anteriormente. Muestra Tamayo y Tamayo (1998), refiriéndose a la muestra dice: “Cuando seleccionamos algunos elementos con la intención de averiguar algo sobre una población determinada, nos referimos a este grupo de elementos como muestra. Por supuesto, lo averiguado en la muestra fue cierto para la población en conjunto. La exactitud de la información recolectada depende en gran manera de la forma en que fue seleccionada la muestra”. Cuando no
  • 70.
    DESARROLLO DE UNSISTEMA AUTOMATIZADO BASADO EN INTELIGENCIA DE NEGOCIO, QUE INTEGRE LOS PROCESOS ADMINISTRATIVOS DEL ALMACÉN, DEL SÚPER MERCADO BELLO MONTE by Díaz, Marcelo is licensed under a Creative Commons Atribución-NoComercial-CompartirDerivadasIgual 3.0 Unported License. es posible medir cada uno de los individuos de una población, se toma una muestra representativa de la misma. En este caso de estudio, dadas las dimensiones de la población, no se tomará ningún tipo de muestra ya que la población total está compuesta de 3 personas las cuales se describen como: - Supervisor general: encargado de mantener los estantes y las reservas abastecidas. - Administrador: encargado de pagos y contacto con los proveedores - Gerente: encargado de la recepción y administración del inventario. TÉCNICAS E INSTRUMENTOS DE RECOLECCIÓN DE DATOS. Arias (1999), menciona que “las técnicas de recolección de datos son las distintas formas de obtener información”. pág.53. Las técnicas de recolección de datos que fueron utilizadas en el presente trabajo de investigación son la observación directa y la entrevista. Observación directa. Por experiencia laboral y conexión directa con los procesos diarios de atención al cliente, recepción de mercancías y venta de productos en el propio Supermercado Bello Monte, se seleccionó la observación directa que según Sabino, C. (1992) “es el uso sistemático de nuestros sentidos en la
  • 71.
    DESARROLLO DE UNSISTEMA AUTOMATIZADO BASADO EN INTELIGENCIA DE NEGOCIO, QUE INTEGRE LOS PROCESOS ADMINISTRATIVOS DEL ALMACÉN, DEL SÚPER MERCADO BELLO MONTE by Díaz, Marcelo is licensed under a Creative Commons Atribución-NoComercial-CompartirDerivadasIgual 3.0 Unported License. búsqueda de los datos que se necesitan para resolver un problema de investigación. Observar la realidad exterior con el fin de obtener los datos que fueron definidos previamente como de interés para la investigación”. Entrevistas Además de las ventajas que provee el haber mantenido contacto directo con los procesos de compra, venta y gestión del almacén en el supermercado, se posee conocimiento muy acertado de las personas que allí laboran, estos aportaron datos precisos y concisos al trabajo de investigación mediante la entrevista que según sabino, C (1992), “el investigador realiza preguntas directas a las personas que estén en la capacidad de aportar datos que le resulten de utilidad. Es una manera de dialogo característico donde una de las partes trata de conseguir la información de la otra parte que es la fuente de la misma”. Con esta herramienta, se obtuvo información más confiable y precisa que pudo ser comprobada mediante la observación directa detallada anteriormente. Metodología de Desarrollo Para la elaboración de éste proyecto de investigación se hizo uso de una Metodología de desarrollo de software llamada eXtreme Programming (XP), debido a que se trata de un metodología ágil de desarrollo de software.
  • 72.
    DESARROLLO DE UNSISTEMA AUTOMATIZADO BASADO EN INTELIGENCIA DE NEGOCIO, QUE INTEGRE LOS PROCESOS ADMINISTRATIVOS DEL ALMACÉN, DEL SÚPER MERCADO BELLO MONTE by Díaz, Marcelo is licensed under a Creative Commons Atribución-NoComercial-CompartirDerivadasIgual 3.0 Unported License. Según Letelier(S/F), el Departamento de Sistemas Informáticos y Computación de la Universidad Politécnica de Valencia, define metodología de la siguiente manera: Un proceso de software detallado y completo suele denominarse “Metodología”. Las metodologías se basan en una combinación de los modelos de proceso genéricos (cascada, evolutivo, incremental, etc.). Adicionalmente una metodología debería definir con precisión los artefactos, roles y actividades involucrados, junto con prácticas y técnicas recomendadas, guías de adaptación de la metodología al proyecto, guías para uso de herramientas de apoyo, etc. Habitualmente se utiliza el término “método” para referirse a técnicas, notaciones y guías asociadas, que son aplicables a una (o algunas) actividades del proceso de desarrollo, por ejemplo, suele hablarse de métodos de análisis y/o diseño.(P.15). La metodología XP fue seleccionada para el desarrollo de este proyecto debido a que presenta las siguientes fortalezas y características, las cuales brindaran un gran aporte en el proceso del cumplimiento de los objetivos propuestos para la investigación: - Desarrollo incremental: conformado por pequeñas mejoras, unas tras otras de la aplicación.
  • 73.
    DESARROLLO DE UNSISTEMA AUTOMATIZADO BASADO EN INTELIGENCIA DE NEGOCIO, QUE INTEGRE LOS PROCESOS ADMINISTRATIVOS DEL ALMACÉN, DEL SÚPER MERCADO BELLO MONTE by Díaz, Marcelo is licensed under a Creative Commons Atribución-NoComercial-CompartirDerivadasIgual 3.0 Unported License. - Pruebas unitarias continuas, frecuentemente repetidas y automáticas, incluyendo pruebas de regresión. En el cual se aconseja escribir el código de la prueba antes de la codificación. - Frecuente interacción del equipo de programación con el cliente o usuario. En donde se requiere que un representante del cliente trabaje junto al equipo de desarrollo. - Corrección de todos los errores antes de añadir nueva funcionalidad. Hacer entregas frecuentes. - Refactorización del código, es decir, reescribir ciertas partes del código para aumentar su legibilidad pero sin modificar su comportamiento. Las pruebas han de garantizar que en la refactorización no se ha introducido ningún fallo. - Propiedad del código compartida: la cual plantea que en vez de dividir la responsabilidad en el desarrollo de cada módulo en grupos de trabajo distintos, este método promueve el que todo el personal pueda corregir y extender cualquier parte del proyecto. Las frecuentes pruebas de regresión garantizan que los posibles errores serán detectados.
  • 74.
    DESARROLLO DE UNSISTEMA AUTOMATIZADO BASADO EN INTELIGENCIA DE NEGOCIO, QUE INTEGRE LOS PROCESOS ADMINISTRATIVOS DEL ALMACÉN, DEL SÚPER MERCADO BELLO MONTE by Díaz, Marcelo is licensed under a Creative Commons Atribución-NoComercial-CompartirDerivadasIgual 3.0 Unported License. CAPÍTULO IV”: SISTEMA ACTUAL En el Supermercado Bello Monte, se venden una gran variedad de productos y alimentos para cubrir con las exigencias de los diferentes tipos de clientes y comercios de alimento de la zona. En el supermercado el supervisor y el “pasillero” se encargan de mantener en condiciones óptimas y abastecidos los estantes en exhibición, mantienen el control del estado de los almacenes o reservas; sin embargo, no existe un almacén físico o un lugar aparte donde guardar los alimentos sino que estos se acomodan a un lado de los estantes para tenerlos directamente disponibles.
  • 75.
    DESARROLLO DE UNSISTEMA AUTOMATIZADO BASADO EN INTELIGENCIA DE NEGOCIO, QUE INTEGRE LOS PROCESOS ADMINISTRATIVOS DEL ALMACÉN, DEL SÚPER MERCADO BELLO MONTE by Díaz, Marcelo is licensed under a Creative Commons Atribución-NoComercial-CompartirDerivadasIgual 3.0 Unported License. El “pasillero” o supervisor, en su jornada diaria, mantiene ordenada la mercancía y anota cada uno de los productos y un estimado de la cantidad necesaria para abastecer el estante de exhibición, entrega el registro de la requisición de compra y ésta es revisada y evaluada por el gerente del comercio; sumado a esto, los mismos vendedores con más experiencia observan directamente qué es lo que necesita cada sección del pasillo y llenan su “lista de artículos sugeridos”. El tiempo de venta que se tiene de un producto también ayuda a establecer el monto de petición de éste. Entonces, cada quince días los diferentes vendedores llegan al comercio a ofrecer su mercancía y recibir las peticiones de compra del supermercado en cuestión. Dos días después de enviada la petición de los recursos a los proveedores llegan al negocio los transportes que entregan la mercancía, estos se ponen en contacto con el supervisor del supermercado, quien recibe las facturas y confirma que la fecha de vencimiento y la cantidad de productos coincida con los materiales entregados por bultos por parte de los vendedores, para luego ser chequeados y ordenados nuevamente por el “pasillero” encargado. Junto al pedido, el vendedor entrega la factura y recibe el pago en efectivo o cheque por parte del supermercado, o en algunos casos se aprovecha este momento para crear notas de débito que señalan la descripción de productos devueltos por el comercio por razones de deterioro físico de la envoltura o vencimiento, para que sean descontados del monto de cobro de la factura. El Supermercado Bello Monte lleva desde su apertura el mismo sistema de control de alimentos y productos, esta metodología ha conseguido mantener un orden relativo ya que la cantidad de productos que se soliciten depende de los productos que se puedan colocar en los estantes
  • 76.
    DESARROLLO DE UNSISTEMA AUTOMATIZADO BASADO EN INTELIGENCIA DE NEGOCIO, QUE INTEGRE LOS PROCESOS ADMINISTRATIVOS DEL ALMACÉN, DEL SÚPER MERCADO BELLO MONTE by Díaz, Marcelo is licensed under a Creative Commons Atribución-NoComercial-CompartirDerivadasIgual 3.0 Unported License. de exhibición, en vista que no existe un depósito o almacén donde se puedan colocar previamente antes de su exhibición final en los pasillos del supermercado, estos se suelen colocar a lo largo del pasillo entre estantes para su posterior ubicación, por ende se deben adquirir solo los necesarios para su rápida venta. El supermercado debe entonces realizar una requisición de compra basado en las ganancias de ventas que el mes anterior les haya arrojado por cada producto vendido, tomando en cuenta también el tratar de vender los que aún quedan en exhibición para evitar su vencimiento, pero de igual manera les ha originado pérdidas de tiempo, dinero e incluso clientes ya que muchas veces son ellos mismos quienes se dan cuenta del defecto o caducidad de un producto. En busca de mejorar el sistema de registro y revisión de los materiales del supermercado, se propone “Desarrollar de una Aplicación Web Basado en Inteligencia de Negocios, que Integre los Procesos Administrativos del almacén, en el Supermercado Bello Monte.” Con esta propuesta se busca automatizar el proceso de verificación, registro y control de la vigencia de los productos recibidos de los proveedores al momento de ser comprados por el supermercado evitando así posibles errores humanos.
  • 77.
    DESARROLLO DE UNSISTEMA AUTOMATIZADO BASADO EN INTELIGENCIA DE NEGOCIO, QUE INTEGRE LOS PROCESOS ADMINISTRATIVOS DEL ALMACÉN, DEL SÚPER MERCADO BELLO MONTE by Díaz, Marcelo is licensed under a Creative Commons Atribución-NoComercial-CompartirDerivadasIgual 3.0 Unported License. CAPÍTULO V: SISTEMA PROPUESTO Fase 1: Planificación Es la primera etapa de la metodología de desarrollo, en la cual se tiene por objetivo aplicar una serie de técnicas e instrumentos que sirven de aporte para la recolección de los datos, estas son llamadas, según la metodología (XP), historias de usuario, cuyo propósito consiste en describir las necesidades que se requieran en el sistema desde el punto de vista del
  • 78.
    DESARROLLO DE UNSISTEMA AUTOMATIZADO BASADO EN INTELIGENCIA DE NEGOCIO, QUE INTEGRE LOS PROCESOS ADMINISTRATIVOS DEL ALMACÉN, DEL SÚPER MERCADO BELLO MONTE by Díaz, Marcelo is licensed under a Creative Commons Atribución-NoComercial-CompartirDerivadasIgual 3.0 Unported License. usuario, para así permitir crear un plan de tareas adecuado que lleve un orden en cuanto a cómo se efectuarán las próximas fases. Para el levantamiento de la información se empleó como técnica la encuesta, la cual, durante su aplicación, fue posible alcanzar la realización exitosa de los siguientes objetivos específicos: - Identificar la estructura y funciones del sistema actual implementado en el supermercado, para la gestión administrativa de los procesos de compra, venta y control del almacén. - Establecer los requerimientos que exige el personal administrativo del supermercado con respecto a los procesos de compra, venta y control del almacén. El instrumento anterior fue dirigido al administrador, al supervisor y al gerente del supermercado Bello Monte, cuyos resultados permitieron cumplir con éxito los dos objetivos antes mencionados. Dichas encuestas fueron diseñadas con el fin de permitir a los encuestados dar su sincera opinión sin ninguna influencia, todo esto con el fin de obtener resultados un poco más precisos y así lograr el desarrollo de un sistema que resulte verdaderamente favorable en todo aspecto para el negocio. Lo anteriormente descrito puede apreciarse con mayor claridad por medio de las historias de usuarios. Este es un método que reúne toda la
  • 79.
    DESARROLLO DE UNSISTEMA AUTOMATIZADO BASADO EN INTELIGENCIA DE NEGOCIO, QUE INTEGRE LOS PROCESOS ADMINISTRATIVOS DEL ALMACÉN, DEL SÚPER MERCADO BELLO MONTE by Díaz, Marcelo is licensed under a Creative Commons Atribución-NoComercial-CompartirDerivadasIgual 3.0 Unported License. información esencial que se concluyó y así tener éxito en el proyecto, todo esto organizado de la misma manera en la que se recolectó la información. Historias de usuarios Durante este proceso se realizó una serie de entrevistas a los 3 empleados del Supermercado Bello Monte, que de algún modo están involucrados con el proceso actual e intervienen en este sistema, donde no se les solicitó ningún tipo de información técnica que pudiese resultar complicada o confusa. Por el contrario, estas constaron más bien de una plática libre, en las que los entrevistados expresaron sus opiniones y conocimientos del proceso actual, con una serie de preguntas que ayudaron a proporcionar la mayor cantidad de información posible. Con la finalidad de crear un resultado con todas las características que los futuros usuarios desean, sin tomar opiniones que no son realmente productivas, se analizan todas las respuestas de estas historias de usuarios y se extraen las respuestas más frecuentes y más relevantes, de modo de hacer una recopilación de lo que sea primordial para satisfacer las principales necesidades del supermercado en este proyecto. Tales resultados se explican con mayor amplitud a continuación, de acuerdo al orden de las preguntas realizadas a los entrevistados: - ¿Qué funciones, según su experiencia en el supermercado, debe ejecutar el sistema automatizado para la gestión de los procesos administrativos del almacén?
  • 80.
    DESARROLLO DE UNSISTEMA AUTOMATIZADO BASADO EN INTELIGENCIA DE NEGOCIO, QUE INTEGRE LOS PROCESOS ADMINISTRATIVOS DEL ALMACÉN, DEL SÚPER MERCADO BELLO MONTE by Díaz, Marcelo is licensed under a Creative Commons Atribución-NoComercial-CompartirDerivadasIgual 3.0 Unported License. A través de esta interrogante, se logró alcanzar un nivel de información mayor y más específico relativo a la propuesta, involucrando a los entrevistados un poco más con lo que se plantea. Estos proponían la posibilidad de mejorar el proceso de recepción de alimentos haciéndolo más rápido y detallado por ende las funciones que establecieron se enfocaban específicamente al momento de entrega del producto por parte de los proveedores al supermercado ya que según los empleados del comercio, es en ese momento donde más errores se cometen a la hora de registrar los alimentos. Los entrevistados estaban interesados en que las funciones de registro del producto, se encarguen de almacenar la mayor cantidad de información posible de los alimentos entrantes y que el sistema estuviese bien actualizado con los productos que se poseen en inventario con el fin de tener un conocimiento preciso y actual. - ¿Qué tipo de sistema está implementado en el Supermercado Bello Monte para la gestión de los procesos administrativos del inventario? Los empleados del supermercado Bello Monte explicaban que todo el registro se llevaba de manera manual, anotando en papeles, pequeños cuadernos de apuntes la información de los alimentos que reciben o en la mayoría de los casos en la misma factura hacían la
  • 81.
    DESARROLLO DE UNSISTEMA AUTOMATIZADO BASADO EN INTELIGENCIA DE NEGOCIO, QUE INTEGRE LOS PROCESOS ADMINISTRATIVOS DEL ALMACÉN, DEL SÚPER MERCADO BELLO MONTE by Díaz, Marcelo is licensed under a Creative Commons Atribución-NoComercial-CompartirDerivadasIgual 3.0 Unported License. comparación de la información de los productos. Para luego ordenarlos en los estantes de exhibición y almacenar el resto en los espacios adyacentes a los pasillos con el fin de tenerlos disponibles para colocarlos en el estante cuando sea necesario. La ausencia de un sistema ordenado de registro de alimentos entrantes al supermercado ha sido la principal causa de devoluciones y reclamos por parte de los clientes del comercio y esto les ha generado incontables pérdidas de productos y clientes. - ¿Qué objetivo cumple el sistema implementado para la gestión de los procesos administrativos del inventario en el Supermercado Bello Monte? El objetivo principal, según los entrevistados del supermercado, es el de corroborar que la cantidad de productos recibidos sea igual a la cantidad facturada en el mismo momento que llegan al negocio, además de asegurarse de que la fecha se encuentre en vigencia y para tener un conocimiento y control de la cantidad de alimentos disponibles se ordenan cerca del estante de exhibición y diariamente se revisan. - ¿Qué funciones ejecuta el sistema actual? Aunque en la entrevista se notó que son varios los empleados que realizan las comprobaciones necesarias tanto para la petición de compra, recepción y salida de los alimentos en el supermercado Bello monte
  • 82.
    DESARROLLO DE UNSISTEMA AUTOMATIZADO BASADO EN INTELIGENCIA DE NEGOCIO, QUE INTEGRE LOS PROCESOS ADMINISTRATIVOS DEL ALMACÉN, DEL SÚPER MERCADO BELLO MONTE by Díaz, Marcelo is licensed under a Creative Commons Atribución-NoComercial-CompartirDerivadasIgual 3.0 Unported License. en cada caso, las funciones buscan llevar un control lo más preciso posible. Desde que se realiza la revisión y se crea la requisición de compra los encargados tratan de abastecer constantemente los estantes antes que se les agote la mercancía de reserva y al momento de recibirlas, estos confirman la información de los alimentos entrantes y los ubican en el lugar asignado para que siempre se cuente con las provisiones necesarias. - ¿Cuáles son los datos de entrada y salida del sistema actual en relación a la gestión del almacén del Súper Mercado Bello Monte? Como se ha mencionado en las respuestas anteriores recopiladas del personal encargado del control del inventario en el Supermercado Bello Monte, los datos de entrada de los productos entrantes que se corroboran en la factura y en la mercancía son los siguientes: Nombre del producto. Cantidad de productos entregados. Precio por lote. Precio total. Fecha de entrega. Nombre del vendedor. Nombre de la empresa proveedora. Información del supermercado impresa en la factura. Fecha de caducidad del producto. Vista general del estado físico de los productos.
  • 83.
    DESARROLLO DE UNSISTEMA AUTOMATIZADO BASADO EN INTELIGENCIA DE NEGOCIO, QUE INTEGRE LOS PROCESOS ADMINISTRATIVOS DEL ALMACÉN, DEL SÚPER MERCADO BELLO MONTE by Díaz, Marcelo is licensed under a Creative Commons Atribución-NoComercial-CompartirDerivadasIgual 3.0 Unported License. En cuanto a los datos de los productos de salida o vendidos visualizados en la factura que se le genera a los clientes, los entrevistados del supermercado aportaron la siguiente información: Nombre de la clasificación del producto vendido. Cantidad de productos vendidos. Precio con I.V.A. Precio sin I.V.A. Total a pagar. En la información de los productos vendidos, el supermercado los engloba dentro de una clasificación de charcutería, carnicería, bebidas, quincalla, víveres. - ¿Cuáles son los administradores del sistema actual? En el supermercado Bello Monte se definieron 3 administradores dentro de un grupo de empleados de 7 personas, estos llevan el control administrativo del almacén y los cuales son: Administrador: es el encargado de llevar el control de las facturas entrantes y de realizar los pagos a los proveedores.
  • 84.
    DESARROLLO DE UNSISTEMA AUTOMATIZADO BASADO EN INTELIGENCIA DE NEGOCIO, QUE INTEGRE LOS PROCESOS ADMINISTRATIVOS DEL ALMACÉN, DEL SÚPER MERCADO BELLO MONTE by Díaz, Marcelo is licensed under a Creative Commons Atribución-NoComercial-CompartirDerivadasIgual 3.0 Unported License. Gerente: es el encargado del contactar a los vendedores a la hora de recibir la requisición de compra por parte del supervisor, chequear y recibir los productos de los proveedores. Supervisor: es el encargado de mantener la reserva de productos, organizar los estantes de exhibición en los pasillos además de registrar los inconvenientes que puedan surgir con los alimentos recién comprados y hacer la solicitud de productos al gerente encargado de contactar a los proveedores. - ¿Cuáles son las normas establecidas para ejecutar los procedimientos en la gestión de los procesos administrativos del inventario? Así como se ha establecido en respuestas anteriores, la manera que en que se trabaja la entrada, almacenaje y salida de los productos sigue los procedimientos de recibir la mercancía, realizar la comparación y revisión de los datos de la información con las facturas entregadas para luego organizarlos en los estantes de exhibición y abastecer las reservas de los alimentos vendidas por los proveedores, ya que según los entrevistados, más que normas serian metodologías de trabajo diario. Ya una vez definido todo esto, se tiene una información suficientemente completa como para continuar a una fase en la que se aproxime al producto en base a lo que ya está definido mediante el levantamiento de información y toda esta fase de planificación. En
  • 85.
    DESARROLLO DE UNSISTEMA AUTOMATIZADO BASADO EN INTELIGENCIA DE NEGOCIO, QUE INTEGRE LOS PROCESOS ADMINISTRATIVOS DEL ALMACÉN, DEL SÚPER MERCADO BELLO MONTE by Díaz, Marcelo is licensed under a Creative Commons Atribución-NoComercial-CompartirDerivadasIgual 3.0 Unported License. definitiva, se está en la posibilidad de iniciar la siguiente fase de la metodología, que es el diseño. Plan de entregas El plan de entregas es un procedimiento que permite organizar la estructura de trabajo que se lleva a cabo para el desarrollo. En este proceso, se crea un plan de iteraciones. El plan de iteraciones se realiza al inicio de cada iteración pautada, de modo de determinar de una manera organizada, de qué constará cada paso. Una iteración se considera un pequeño ciclo que representa una fase del proyecto, y cada vez que este finalice y deba empezarse otro, se hará una nueva planificación. El plan de entregas se hace en base a las historias de usuarios, enfocándose en el tiempo ideal y el nivel de importancia de algún aspecto para el cliente, de modo que debe realizarse, primero lo más importante, y en un período de tiempo acorde. De este modo, para cada nuevo plan de entregas, se establecen las mejoras que deban verse en el sistema mediante nuevas historias de usuarios que determinen las nuevas tareas para la iteración venidera. Este proceso se repetirá hasta que se hayan satisfecho todas las necesidades y no sean necesarios nuevos ajustes. El plan principal se basa en este cronograma de actividades, y luego, a partir de este, se genera el plan de iteraciones, que se explicará más adelante:
  • 86.
    DESARROLLO DE UNSISTEMA AUTOMATIZADO BASADO EN INTELIGENCIA DE NEGOCIO, QUE INTEGRE LOS PROCESOS ADMINISTRATIVOS DEL ALMACÉN, DEL SÚPER MERCADO BELLO MONTE by Díaz, Marcelo is licensed under a Creative Commons Atribución-NoComercial-CompartirDerivadasIgual 3.0 Unported License. Planificar iteraciones (Cuadro 3) Cronograma de Actividades Proyecto Sistema SISPAE 211 días 08/08/2010 02/06/2011 Fase 1: Planificación 67 días 08/08/2010 20/11/2010 Responsable Establecer los requerimientos del sistema actual 31 días 08/08/2010 08/09/2010 Marcelo Díaz Recolectar toda la información y opiniones del personal 10 días 10/09/2010 20/10/2010 Marcelo Díaz Evaluar los datos recolectados 4 días 21/10/2010 24/10/2010 Marcelo Díaz Definir la información con mayor relevancia a considerar 3 días 25/10/2010 28/10/2010 Marcelo Díaz Redactar las historias de los usuarios 5 días 29/10/2010 04/11/2010 Marcelo Díaz Delimitar alcance del proyecto 5 días 05/11/2010 10/11/2010 Marcelo Díaz Definir los tipos de gráficas utilizadas 9 días 12/11/2010 20/11/2010 Marcelo Díaz Fase 2: Diseño 59 días 21/11/2010 28/02/2011 Responsable Analizar los aspectos considerados en la fase anterior. 5 días 21/11/2010 26/11/2010 Marcelo Díaz Analizar los aspectos considerados en la fase anterior. 5 días 21/11/2010 26/11/2010 Marcelo Díaz Estudiar los 7 días 26/11/2010 01/12/2010 Marcelo Díaz
  • 87.
    DESARROLLO DE UNSISTEMA AUTOMATIZADO BASADO EN INTELIGENCIA DE NEGOCIO, QUE INTEGRE LOS PROCESOS ADMINISTRATIVOS DEL ALMACÉN, DEL SÚPER MERCADO BELLO MONTE by Díaz, Marcelo is licensed under a Creative Commons Atribución-NoComercial-CompartirDerivadasIgual 3.0 Unported License. distintos tipos de modelado de datos y seleccionar los más adecuados. Definir los modelos de interfaz del sistema. 20 días 01/12/2010 21/12/2010 Marcelo Díaz Diseñar los modelos de datos necesarios en base a la información recolectada. 17 días 11/01/2011 28/01/2011 Marcelo Díaz Diseñar la base de datos. 10 días 07/02/2011 17/02/2011 Marcelo Díaz Efectuar el pan de tareas en base al tiempo disponible 10 días 18/02/2011 28/02/2011 Marcelo Díaz Fase 3: Desarrollo 40 días 02/03/2011 17/04/2011 Responsable Dividir todo el sistema en módulos. 5 días 02/03/2011 06/03/2011 Marcelo Díaz Estudiar la distribución actual de los datos. 5 días 07/03/2011 11/03/2011 Marcelo Díaz Determinar y establecer una correcta distribución de los datos. 10 días 12/03/2011 22/03/2011 Marcelo Díaz Establecer las características y funcionalidades de cada módulo. 5 días 23/03/2011 27/03/2011 Marcelo Díaz Crear la interfaz gráfica de los usuarios para la 10 días 28/03/2011 07/04/2011 Marcelo Díaz
  • 88.
    DESARROLLO DE UNSISTEMA AUTOMATIZADO BASADO EN INTELIGENCIA DE NEGOCIO, QUE INTEGRE LOS PROCESOS ADMINISTRATIVOS DEL ALMACÉN, DEL SÚPER MERCADO BELLO MONTE by Díaz, Marcelo is licensed under a Creative Commons Atribución-NoComercial-CompartirDerivadasIgual 3.0 Unported License. iteración entre el usuario y la aplicación. Establecer funcionalidades de filtros y criterios para definir los tipos de usuarios. 5 días 08/04/2011 12/04/2011 Marcelo Díaz Crear un módulo de construcción de reportes. 5 días 13/04/2011 17/04/2011 Marcelo Díaz Fase 4: Pruebas 45 días 18/04/2011 02/06/2011 Responsable Realizar prototipos independientes de cada módulo para probar su funcionamiento. 5 días 13/04/2011 18/04/2011 Marcelo Díaz Hacer correcciones hasta que cada módulo cumpla con su objetivo. 5 días 23/04/2011 28/04/2011 Marcelo Díaz Integrar todos los módulos del sistema. 20 días 29/05/2011 18/05/2011 Marcelo Díaz Ejecutar pruebas del sistema unificado para probar su funcionamiento. 5 días 19/05/2011 23/05/2011 Marcelo Díaz Hacer correcciones hasta lograr el cumplimiento total de los objetivos. 10 días 24/05/2011 02/06/2011 Marcelo Díaz
  • 89.
    DESARROLLO DE UNSISTEMA AUTOMATIZADO BASADO EN INTELIGENCIA DE NEGOCIO, QUE INTEGRE LOS PROCESOS ADMINISTRATIVOS DEL ALMACÉN, DEL SÚPER MERCADO BELLO MONTE by Díaz, Marcelo is licensed under a Creative Commons Atribución-NoComercial-CompartirDerivadasIgual 3.0 Unported License. El proyecto fue desarrollado en base a los siguientes miembros, donde cada uno de ellos tienen una serie de roles definidos: - Director del Proyecto - Programador Para el desarrollo del plan de iteraciones, se llevó a cabo una reunión gerente del supermercado Bello Monte, con el fin de planificar las fechas de cada entrega, así como las historias de usuarios que conforman cada una de las entregas. Dicha reunión fue conformada por dos miembros principales encargados el proyecto. - Director del proyecto: Es el que se encarga de supervisar que el trabajo se ejecute de acuerdo a los plazos, costos y estándares de calidad establecidos, con el fin de asegurar el cumplimiento del lineamiento establecido por el cliente para certificar su complacencia. Así como también se encarga de guiar, supervisar y apoyar en los aspectos técnicos y de planificación a los desarrolladores. - Analista/Programadores: Ellos tienen la responsabilidad del levantamiento, análisis, diseño y desarrollo completo del proyecto, bajo la tutela del director del proyecto. Estos dos personajes, a través del plan, han logrado definir un sumario de tres iteraciones, las cuales serán explicadas brevemente a continuación: - Primera Iteración: Consiste en un proceso de reorganización de los datos actuales, aunque no se encuentra en un estado defectuoso,
  • 90.
    DESARROLLO DE UNSISTEMA AUTOMATIZADO BASADO EN INTELIGENCIA DE NEGOCIO, QUE INTEGRE LOS PROCESOS ADMINISTRATIVOS DEL ALMACÉN, DEL SÚPER MERCADO BELLO MONTE by Díaz, Marcelo is licensed under a Creative Commons Atribución-NoComercial-CompartirDerivadasIgual 3.0 Unported License. requiere de una adaptación a las condiciones del sistema propuesto, de forma tal que pueda usarse para generar las gráficas solicitadas por los usuarios. La estructura que poseen actualmente los datos, no permiten vistas de las dimensiones suficientes como para presentar una inteligencia de negocios efectiva. - Segunda Iteración: Trata de una fase en la que se establecen factores de análisis y evaluación, también se delimitan los niveles de profundidad de las gráficas y hasta qué aspectos se tocan de modo de cumplir satisfactoriamente con la inteligencia de negocios y la toma de decisiones, procurando generar los resultados apropiados de la mejor forma posible. Además se agregan modelos funcionales de prueba para ir exhibiendo partes del funcionamiento del sistema, y de este modo poder hacer cualquier cantidad de correcciones necesarias. - Tercera Iteración: Esta es la etapa en la que se finaliza el desarrollo del sistema completo, se hacen las correcciones pertinentes de los módulos y se unen, de forma de obtener finalmente el cumplimiento de los objetivos de este trabajo de grado. Plataforma y Ambiente de Desarrollo La plataforma de desarrollo, es el entorno por el cual el software común plantea realizar todo el proyecto, esta incluye el sistema operativo como las diversas aplicaciones para la programación de cada uno de los módulos. La mejor elección para la plataforma de desarrollo es aquella que cuenta con las características que les otorgan a los programadores un ambiente agradable. Para determinar cuál es la correcta, se tomaron en
  • 91.
    DESARROLLO DE UNSISTEMA AUTOMATIZADO BASADO EN INTELIGENCIA DE NEGOCIO, QUE INTEGRE LOS PROCESOS ADMINISTRATIVOS DEL ALMACÉN, DEL SÚPER MERCADO BELLO MONTE by Díaz, Marcelo is licensed under a Creative Commons Atribución-NoComercial-CompartirDerivadasIgual 3.0 Unported License. consideración los requisitos y necesidades del supermercado Bello Monte, en cuanto a software y hardware se refiere, puesto que es allí donde se aloja la producción del nuevo sistema. Interfaz Amigable: Es muy importante tomar en cuenta la ergonomía del sistema puesto que a través existe una mayor familiarización entre los usuarios y el sistema. Sistema Operativo: Es relevante considerar las características del sistema operativo, puesto que se deben evaluar las herramientas que se aplicaran, de modo que sean compatibles con el mismo. Soporte Técnico: Dichas herramientas sean accesibles a la asistencia de soporte técnico para la solución de problemas que se puedan presentar ya sean con la herramienta como tal o con la manejabilidad de la misma. Flexibilidad: Permite integrar distintas tecnologías en una misma herramienta, de modo que sus características más imprescindibles es la de dar mejores y más rápidas soluciones en un mismo ambiente de trabajo. Estabilidad: consiste en conocer el rendimiento que tendrá la herramienta bajo entorno de estrés y congestionamiento, cuya evaluación radique en la capacidad de solventar sin colapsar y afectar el servicio constante. Seguridad: Resulta relevante la consideración de esta característica, puesto que estará sometida a distintas amenazas y depende de las opciones de seguridad que provee la herramienta y la facilidad para otorgarle al cliente integridad de los datos del sistema así como a los usuarios.
  • 92.
    DESARROLLO DE UNSISTEMA AUTOMATIZADO BASADO EN INTELIGENCIA DE NEGOCIO, QUE INTEGRE LOS PROCESOS ADMINISTRATIVOS DEL ALMACÉN, DEL SÚPER MERCADO BELLO MONTE by Díaz, Marcelo is licensed under a Creative Commons Atribución-NoComercial-CompartirDerivadasIgual 3.0 Unported License. (Cuadro 4) Sistema operativo del servidor del Supermercado Bello monte. Sistema Operativo Windows Server 2003 Enterprise Edition Velocidad recomendada del CPU - 2 Ghz. Memoria RAM mínima - 2GB MB. Espacio en disco para la instalación - 2,0 GB. Estabilidad 100% Cabe destacar que dicho sistema operativo cumple con todos los requisitos de funcionalidad, estabilidad, y seguridad requeridos para que la implementación del sistema propuesto sea exitosa, a demás que todas las herramientas aplicadas en el desarrollo del mismo se adaptan perfectamente al sistema operativo. En la selección del manejador de la base de datos se seleccionó a MySQL para implementar el desarrollo de la base de datos puesto que ofrece las siguientes bondades: - La aplicación requiere un diseño sencillo. - No representa un presupuesto para el Supermercado Bello Monte ya que es gratuita.
  • 93.
    DESARROLLO DE UNSISTEMA AUTOMATIZADO BASADO EN INTELIGENCIA DE NEGOCIO, QUE INTEGRE LOS PROCESOS ADMINISTRATIVOS DEL ALMACÉN, DEL SÚPER MERCADO BELLO MONTE by Díaz, Marcelo is licensed under a Creative Commons Atribución-NoComercial-CompartirDerivadasIgual 3.0 Unported License. - Es altamente flexible. No es considerado como problema para los desarrolladores debido a que están familiarizados con el manejador de la base de datos. Para la selección del lenguaje de programación se seleccionó a PHP 5.0 como la opción más viable para el desarrollo de la programación del proyecto, debido a que es un lenguaje muy flexible, tiene una gran cantidad de documentación gratuita en internet y su adquisición no representa ningún costo. A demás, posee la característica imprescindible de ser flexible a un punto de permitir soluciones rápidas a través de la integración de distintas tecnologías. Fase 2: Diseño Para la realización de esta fase se busca alcanzar el tercer objetivo del proyecto el cual se señala como: “Analizar las características y estructuras del sistema actual para definir el diseño del sistema propuesto”. En esta fase se detallara las estructuras organizacionales de la gestión administrativa del almacén en el Supermercado Bello Monte y cada uno de los componentes que conforman la base de datos del sistema propuesto. Diagramas de Flujo (DF)
  • 94.
    DESARROLLO DE UNSISTEMA AUTOMATIZADO BASADO EN INTELIGENCIA DE NEGOCIO, QUE INTEGRE LOS PROCESOS ADMINISTRATIVOS DEL ALMACÉN, DEL SÚPER MERCADO BELLO MONTE by Díaz, Marcelo is licensed under a Creative Commons Atribución-NoComercial-CompartirDerivadasIgual 3.0 Unported License. Representan de forma sencilla las especificaciones de algún algoritmo de un proceso en particular o sistema. Es una herramienta que sirve para diseñar los procesos que componen un sistema. Dicha técnica permite representar el funcionamiento general y detallado del sistema a desarrollar en el presente proyecto, puesto que a través de ella se puede apreciar de forma clara y sencilla el flujo de iteraciones que viajan a través del sistema, a demás los DF permiten al usuario ó cliente percibir de una manera lógica y didáctica lo que se desarrollará más adelante. (Grafico 3) DF
  • 95.
    DESARROLLO DE UNSISTEMA AUTOMATIZADO BASADO EN INTELIGENCIA DE NEGOCIO, QUE INTEGRE LOS PROCESOS ADMINISTRATIVOS DEL ALMACÉN, DEL SÚPER MERCADO BELLO MONTE by Díaz, Marcelo is licensed under a Creative Commons Atribución-NoComercial-CompartirDerivadasIgual 3.0 Unported License.
  • 96.
    DESARROLLO DE UNSISTEMA AUTOMATIZADO BASADO EN INTELIGENCIA DE NEGOCIO, QUE INTEGRE LOS PROCESOS ADMINISTRATIVOS DEL ALMACÉN, DEL SÚPER MERCADO BELLO MONTE by Díaz, Marcelo is licensed under a Creative Commons Atribución-NoComercial-CompartirDerivadasIgual 3.0 Unported License. (Grafica 4) DF
  • 97.
    DESARROLLO DE UNSISTEMA AUTOMATIZADO BASADO EN INTELIGENCIA DE NEGOCIO, QUE INTEGRE LOS PROCESOS ADMINISTRATIVOS DEL ALMACÉN, DEL SÚPER MERCADO BELLO MONTE by Díaz, Marcelo is licensed under a Creative Commons Atribución-NoComercial-CompartirDerivadasIgual 3.0 Unported License. El diagrama jerárquico es una herramienta que tiene por objetivo graficar todos los procesos que se ejecuten en la aplicación, de modo que se pueda detallar los procesos a que corresponden y a qué nivel de forma fácil y sencilla, como el caso del Desarrollo de un Sistema Automatizado basado en Inteligencia De Negocios, que integre los Procesos Administrativos del Almacén, en el Súper Mercado Bello Monte. (Grafica 5) DJ Este diagrama representa el modelo principal del sistema propuesto y su interacción con otros entes. Cuando el usuario acceda al sistema, este debe registrar sus datos principales, para que así el mismo pueda identificar qué tipo de usuario es, de modo que le asigne los módulos (Departamentos)
  • 98.
    DESARROLLO DE UNSISTEMA AUTOMATIZADO BASADO EN INTELIGENCIA DE NEGOCIO, QUE INTEGRE LOS PROCESOS ADMINISTRATIVOS DEL ALMACÉN, DEL SÚPER MERCADO BELLO MONTE by Díaz, Marcelo is licensed under a Creative Commons Atribución-NoComercial-CompartirDerivadasIgual 3.0 Unported License. correspondientes a su rol en el proceso de registros de alimentos, de modo que pueda interactuar o realizar operaciones. Además del Diagrama de Flujo, se trabajó con el Diagrama de Flujo de Datos que no es más que un una técnica para visualizar el movimiento de información dentro de procesos informáticos desde el ingreso de datos, su procesamiento hasta el resultado final. Es importante destacar que actualmente existen distintos tipos de DFD. Para el diseño del proyecto, se utilizaron los de tipo software bajo el modelo de Gane-Sarson, los cuales representan a continuación cuyo fin pretende captar un mejor entendimiento con respecto a cómo se trabaja la información en cada proceso que compone el sistema. Cabe destacar que en los modelos de Gane-Sarson de diagramas de flujo de datos, las figuras como el rectángulo ovalado representan los procesos dentro del sistema, los cuadrados son las interfaces, y las flechas, el simple flujo de datos y en qué dirección se dirigen. (Grafica 6) DFD – Nivel 0
  • 99.
    DESARROLLO DE UNSISTEMA AUTOMATIZADO BASADO EN INTELIGENCIA DE NEGOCIO, QUE INTEGRE LOS PROCESOS ADMINISTRATIVOS DEL ALMACÉN, DEL SÚPER MERCADO BELLO MONTE by Díaz, Marcelo is licensed under a Creative Commons Atribución-NoComercial-CompartirDerivadasIgual 3.0 Unported License. En el Nivel 0 del diagrama procesos, se describe de manera general cada uno de las actividades que maneja el sistema actual, desde que identifica el usuario, hasta generar los resultados en forma de reportes para cada una de las tareas del sistema dentro de la gestión del almacén. (Grafica 7) DFD – Nivel 1
  • 100.
    DESARROLLO DE UNSISTEMA AUTOMATIZADO BASADO EN INTELIGENCIA DE NEGOCIO, QUE INTEGRE LOS PROCESOS ADMINISTRATIVOS DEL ALMACÉN, DEL SÚPER MERCADO BELLO MONTE by Díaz, Marcelo is licensed under a Creative Commons Atribución-NoComercial-CompartirDerivadasIgual 3.0 Unported License. En estos DFD, los procesos se pueden apreciar de forma más detallada con respecto al sistema en general, donde se representa con más claridad el flujo de todos los procesos y como éstas interactúan con las diferentes interfaces existentes, en este caso la interfaz o entidad “USUARIO”. Y en el siguiente Diagrama de Flujo de Datos nivel 2 podemos observar la interacción del negocio con los procesos de comprar, control y facturación con más detalle de los productos que se registran y venden en el almacén del supermercado. (Grafica 8) DFD – Nivel 2
  • 101.
    DESARROLLO DE UNSISTEMA AUTOMATIZADO BASADO EN INTELIGENCIA DE NEGOCIO, QUE INTEGRE LOS PROCESOS ADMINISTRATIVOS DEL ALMACÉN, DEL SÚPER MERCADO BELLO MONTE by Díaz, Marcelo is licensed under a Creative Commons Atribución-NoComercial-CompartirDerivadasIgual 3.0 Unported License. A diferencia del sistema manual que se venía implementando en el supermercado durante tanto tiempo, el diseño propuesto presenta un conjunto de herramienta de seguridad de autentificación y seguimiento de actividades que provee a los gerentes información detallada de cada uno de los movimientos de entrada, proceso y salida de los productos en el almacén brindándole un mejor y más detallado estado de los productos disponibles, sumado a esto, la creación de reportes tanto de resultado de ventas por periodos de tiempo, estados de inventarios, incidencias y resultados de productos disponibles ofrece una manera más clara y precisa de tomar
  • 102.
    DESARROLLO DE UNSISTEMA AUTOMATIZADO BASADO EN INTELIGENCIA DE NEGOCIO, QUE INTEGRE LOS PROCESOS ADMINISTRATIVOS DEL ALMACÉN, DEL SÚPER MERCADO BELLO MONTE by Díaz, Marcelo is licensed under a Creative Commons Atribución-NoComercial-CompartirDerivadasIgual 3.0 Unported License. decisiones con respecto a futuros movimientos y decisiones importante para el flujo de trabajo diario. Por otro lado, el modelo del diagrama contiene todos los procesos del sistema, a demás, se puede apreciar de forma didáctica cómo interactúan los procesos con almacenadores de datos. Por ejemplo: el usuario a ingresar al sistema debe colocar sus datos de modo que la interfaz pueda interactuar con la base de datos a fin de identificar el tipo de usuario y cuales serian los procesos delegados al mismo para el registro de alimentos, generación de reportes e informes de salida cuyo fin sea la de abarcar la gestión y control de los mismos en el sistema. Con la automatización de cada uno de los procesos mencionados, se evitara tomar decisiones importantes basadas en simple conjeturas y suposiciones siendo ahora más respaldadas y precisas con respecto al conjunto de elementos que conforma el sistema de trabajo del supermercado Bello Monte. Fase 3: Desarrollo En esta fase se comienza a estructurar el sistema propuesto, brindando a detalle cada uno de los componentes que formar el nivel de seguridad de datos, estructura de la información e interfaz gráfica, siguiendo los parámetros del cuarto objetivo “Diseñar el sistema propuesto en atención a los requerimientos exigidos por el personal administrativo del Supermercado Bello Monte.” La información suministrada por los empleados del supermercado y estructuración de cada una de las funcionalidades del
  • 103.
    DESARROLLO DE UNSISTEMA AUTOMATIZADO BASADO EN INTELIGENCIA DE NEGOCIO, QUE INTEGRE LOS PROCESOS ADMINISTRATIVOS DEL ALMACÉN, DEL SÚPER MERCADO BELLO MONTE by Díaz, Marcelo is licensed under a Creative Commons Atribución-NoComercial-CompartirDerivadasIgual 3.0 Unported License. los procesos administrativos del almacén permitieron el desarrollo y ensamblaje de cada uno de los módulos del sistema automatizado propuesto. Niveles de Seguridad: Resulta relevante considerar la seguridad lógica en los sistemas de información puesto que consiste en la aplicar barreras u obstáculos y procedimientos que permitan resguardar el acceso a los datos y que sólo puedan acceder a ellos las personas autorizadas, es por ello que resulta conveniente tomar en cuenta su consideración dentro de un sistema. Existen estándares de seguridad que a se refieren a los requisitos mínimos que deben existir dentro de cualquier sistema de información. Los que se emplearon dentro del sistema propuesto son los siguientes: - Identificación y Autenticación - Roles. Identificación y Autenticación Es la principal barrera defensa que tiene el cualquier sistema computarizado en contra intrusos. Es la base para los controles de acceso y el seguimiento de las actividades de los usuarios. Cuando se habla de Identificación, desde el punto de vista de sistemas, se considera a la presentación del usuario en el sistema, con ello se refiere al ingreso de los datos del usuario para que se le conceda el acceso al mismo.
  • 104.
    DESARROLLO DE UNSISTEMA AUTOMATIZADO BASADO EN INTELIGENCIA DE NEGOCIO, QUE INTEGRE LOS PROCESOS ADMINISTRATIVOS DEL ALMACÉN, DEL SÚPER MERCADO BELLO MONTE by Díaz, Marcelo is licensed under a Creative Commons Atribución-NoComercial-CompartirDerivadasIgual 3.0 Unported License. Al hablar de Autenticación, se hace referencia a la verificación que se realiza en el sistema sobre los datos ingresado por el usuario en la identificación de modo tal que se le conceda o no el acceso. Existen diferentes tipos de técnicas para autenticar usuarios, la que se seleccionó para ser empleada en el sistema fue la siguiente: - Algo que sólo el individuo conoce: a través de una clave secreta o contraseña. Roles Es importante destacar que adicional a la identificación y autenticación de los usuarios, estos pueden ser clasificados según sus roles, es por ello que el acceso a través de un rol el acceso a la información puede ser controlado. Existen varios roles, estos pueden ser Administradores del sistema, programadores, líderes el proyecto, entre muchos otros. Dentro del sistema propuesto, existen cuatro (4) roles, los cuales están conformados por: - Administrador. - Gerente - Supervisor. - Cajeros. Cada uno de ellos deben identificarse y ser autenticados por el sistema para ser dirigidos a los módulos que le correspondan. Es importante
  • 105.
    DESARROLLO DE UNSISTEMA AUTOMATIZADO BASADO EN INTELIGENCIA DE NEGOCIO, QUE INTEGRE LOS PROCESOS ADMINISTRATIVOS DEL ALMACÉN, DEL SÚPER MERCADO BELLO MONTE by Díaz, Marcelo is licensed under a Creative Commons Atribución-NoComercial-CompartirDerivadasIgual 3.0 Unported License. destacar que para el desarrollo del sistema los usuarios correspondientes al grupo de los administradores fueron subdivididos en grupos clasificados como (Departamentos) ya que cada un desempeña distintas actividades para el completo desarrollo del registro de alimentos. Estos departamentos son: - Recepción y registro de alimentos. - Chequeo y confirmación de datos. - Venta y despacho. Diccionarios de datos El proyecto desarrollado para el supermercado Bello Monte, puede ser administrado o modificado en un futuro por agentes externos a los que actualmente están incluidos en el proyecto. Para llevar a cabo actividades de este tipo, resulta necesario contar con los conocimientos del mismo, y para aprender de modo fácil y rápido el funcionamiento del sistema, se ha creado una herramienta que muy usada desde hace muchos años, la cual está comprendida por los diccionarios de datos, el cual tiene la facilidad de adaptarse a cada metodología. Todo el diccionario de datos comprende de la descripción de las tablas y el detalle de los campos de cada base de datos de forma organizada y precisa. El sistema propuesto, por el cual se basa el presente proyecto, cuenta con una base de datos liviana y sencilla, por lo que posibilita su descripción.
  • 106.
    DESARROLLO DE UNSISTEMA AUTOMATIZADO BASADO EN INTELIGENCIA DE NEGOCIO, QUE INTEGRE LOS PROCESOS ADMINISTRATIVOS DEL ALMACÉN, DEL SÚPER MERCADO BELLO MONTE by Díaz, Marcelo is licensed under a Creative Commons Atribución-NoComercial-CompartirDerivadasIgual 3.0 Unported License. Se explica en primer lugar los elementos que componen los datos, los cuales incluyen los campos donde contienen información necesaria de cada tabla que interviene en los diagramas, así como también el modelo de Entidad Relación (ER). A continuación, se colocan las distintas tablas que conforman la estructura de la nueva base de datos empleada en el sistema propuesto: (Cuadro 5) Clasificaciones Campo Tipo Nulo Descripción id_clasificacion int(11) No Clave primaria de la tabla tbl_clasificaciones. nombre_clasificacion varchar(100) No Campo que almacena la clasificación del producto. descripcion_clasificacion varchar(100) No Campo que almacena la descripción del producto. (Cuadro 6) Estatus Campo Tipo Nulo Descripción id_estatus int(10) No Clave primaria de la tabla tbl_estatus. nombre_estatus varchar(50) No Campo que almacena el estatus que posee el producto, es decir, devueltos, dañados, en inventario o vendido. descripcion_estatus varchar(100) No Campo que almacena la descripción del estatus del producto. (Cuadro 7) Inicio sesión
  • 107.
    DESARROLLO DE UNSISTEMA AUTOMATIZADO BASADO EN INTELIGENCIA DE NEGOCIO, QUE INTEGRE LOS PROCESOS ADMINISTRATIVOS DEL ALMACÉN, DEL SÚPER MERCADO BELLO MONTE by Díaz, Marcelo is licensed under a Creative Commons Atribución-NoComercial-CompartirDerivadasIgual 3.0 Unported License. Campo Tipo Nulo Descripción ip varchar(15) No Campo que almacena la IP del usuario ano int(4) No Campo que almacena el año de ingreso del usuario en el sistema mes int(15) No Campo que almacena el mes de ingreso del usuario en el sistema hoy int(10) No Campo que almacena el día de ingreso del usuario en el sistema hora int(2) No Campo que almacena la hora de ingreso del usuario en el sistema min int(2) No Campo que almacena el minuto de ingreso del usuario en el sistema ampm varchar(30) No Campo que almacena horario de ingreso del usuario en el sistema muestra varchar(30) No Campo que almacena la hora, minuto y segundo de ingreso del usuario en el sistema nombre varchar(20) No Campo que almacena nombre del usuario cuando ingresa al sistema apellido varchar(20) No Campo que almacena el apellido del usuario cuando ingresa al sistema estado varchar(20) No Campo que almacena el estatus del usuario en el sistema, es decir, sesión abierta o cerrada id_usuario varchar(5) No Campo que almacena el id del usuario cuando ingresa al sistema estado_valor tinyint(4) No Campo que almacena el estatus del usuario en el sistema, es decir, si esta activo o no. (Cuadro 8) Lotes Campo Tipo Nulo Descripción id_lote int(10) No Clave primaria de la tabla tbl_lotes.
  • 108.
    DESARROLLO DE UNSISTEMA AUTOMATIZADO BASADO EN INTELIGENCIA DE NEGOCIO, QUE INTEGRE LOS PROCESOS ADMINISTRATIVOS DEL ALMACÉN, DEL SÚPER MERCADO BELLO MONTE by Díaz, Marcelo is licensed under a Creative Commons Atribución-NoComercial-CompartirDerivadasIgual 3.0 Unported License. id_proveedor int(10) No Clave primaria que proviene de la tabla tbl_proveedores. id_subclasificacion int(10) No Clave primaria que proviene de la tabla tbl_subclasificacion. marca_producto varchar(100) No Campo que almacena la marca del producto. nombre_producto varchar(100) No Campo que almacena el nombre del producto. costo_producto float No Campo que almacena el costo del producto. precio_producto float No Campo que almacena el precio del producto. fecha_registro date No Campo que almacena la fecha de llegada del lote. cont_neto_producto varchar(50) No Campo que almacena el contenido neto del producto. fecha_elaboracion date No Campo que almacena la fecha de elaboración del producto. fecha_vencimiento date No Campo que almacena la fecha de vencimiento del producto. cantidad_producto int(10) No Campo que almacena la cantidad del producto. nombre_trans varchar(100) No Campo que almacena el nombre del transportista. ci_trans varchar(10) No Campo que almacena la cédula de identidad del producto. placa_vehiculo varchar(10) No Campo que almacena la placa del vehículo del producto. (Cuadro 9) Niveles usuarios Campo Tipo Nulo Descripción
  • 109.
    DESARROLLO DE UNSISTEMA AUTOMATIZADO BASADO EN INTELIGENCIA DE NEGOCIO, QUE INTEGRE LOS PROCESOS ADMINISTRATIVOS DEL ALMACÉN, DEL SÚPER MERCADO BELLO MONTE by Díaz, Marcelo is licensed under a Creative Commons Atribución-NoComercial-CompartirDerivadasIgual 3.0 Unported License. id_nivel_usuario int(4) No Clave primaria de la tabla tbl_niveles_usuarios. nombre_nivel_usuario varchar(500) No campo que almacena el nombre del nivel de usuario descripcion_nivel_usuario varchar(500) No campo que almacena una breve descripción del sistema estado_valor varchar(4) No campo que almacena una breve descripción del estado activo o inactivo (Cuadro 10) Productos Campo Tipo Nulo Descripción id_producto int(10) No Clave primaria de la tabla tbl_producos. id_usuario int(10) No Clave primaria de la tabla tbl_usuarios. id_lote int(10) No Clave primaria de la tabla tbl_lotes. id_estatus int(10) No Clave primaria de la tabla tbl_estatus. fecha_salida date No Campo que almacena la fecha de venta del producto. observacion_estatus varchar(200) No Campo que almacena las observaciones referentes a los productos dañados. (Cuadro 11) Proveedores Campo Tipo Nulo Descripción
  • 110.
    DESARROLLO DE UNSISTEMA AUTOMATIZADO BASADO EN INTELIGENCIA DE NEGOCIO, QUE INTEGRE LOS PROCESOS ADMINISTRATIVOS DEL ALMACÉN, DEL SÚPER MERCADO BELLO MONTE by Díaz, Marcelo is licensed under a Creative Commons Atribución-NoComercial-CompartirDerivadasIgual 3.0 Unported License. id_proveedor int(10) No Clave primaria de la tabla tbl_proveedores. nombre_proveedor varchar(100) No Campo que almacena el nombre del proveedor. tlf_proveedor varchar(20) No Campo que almacena el número de teléfono del proveedor. rif_proveedor varchar(20) No Campo que almacena el RIF del proveedor. direccion_proveedor varchar(200) No Campo que almacena la dirección del proveedor. (Cuadro 12) Subclasificaciones Campo Tipo Nulo Descripción id_subclasificacion int(10) No Clave primaria de la tabla tbl_subclasificaciones. nombre_subclasificacion varchar(200) No Campo que almacena el nombre de la subclasificación del producto. descripcion_subclasificacion varchar(200) No Campo que almacena la descripción de la subclasificación del producto. (Cuadro 13) Usuarios Campo Tipo Nulo Comentarios id_usuario int(10) No Clave primaria de la tabla tbl_usuarios. id_nivel_usuario int(10) No Clave primaria que proviene de la tabla tbl_niveles_usuarios. nombre_usuario varchar(50) No Campo que almacena el nombre del usuario.
  • 111.
    DESARROLLO DE UNSISTEMA AUTOMATIZADO BASADO EN INTELIGENCIA DE NEGOCIO, QUE INTEGRE LOS PROCESOS ADMINISTRATIVOS DEL ALMACÉN, DEL SÚPER MERCADO BELLO MONTE by Díaz, Marcelo is licensed under a Creative Commons Atribución-NoComercial-CompartirDerivadasIgual 3.0 Unported License. apellido_usuario varchar(50) No Campo que almacena el apellido del usuario. tlf_usuario varchar(20) No Campo que almacena el teléfono del usuario. direccion_usuario varchar(200) No Campo que almacena la dirección del usuario. usuario varchar(50) No Campo que almacena el nombre de usuario para autenticarse en el sistema. contrasena varchar(50) No Campo que almacena la contraseña para la autenticación del usuario en el sistema. La Base de datos del sistema propuesto expuesta anteriormente, se presenta a continuación con una serie de interacciones que buscan definir cada uno de los procesos que conforman el sistema de trabajo del supermercado Bello Monte y mediante el siguiente diagrama entidad relación se podrá visualizar cada uno de los vínculos y relaciones entre las tablas del sistema propuesto. Se explica la relación entre los elementos que componen los datos, los cuales incluyen los campos donde contienen información necesaria de cada tabla que interviene en los diagramas de los procesos. Modelo Entidad Relación. (Grafica 9)
  • 112.
    DESARROLLO DE UNSISTEMA AUTOMATIZADO BASADO EN INTELIGENCIA DE NEGOCIO, QUE INTEGRE LOS PROCESOS ADMINISTRATIVOS DEL ALMACÉN, DEL SÚPER MERCADO BELLO MONTE by Díaz, Marcelo is licensed under a Creative Commons Atribución-NoComercial-CompartirDerivadasIgual 3.0 Unported License. Pantallas del sistema A continuación se mostrarán algunas de las pantallas que conforman el sistema automatizado del control de los procesos administrativos del Supermercado Bello monte, creadas de manera cómoda y ergonómica para el trabajo diario de los empleados del supermercado. (Pantalla 1)
  • 113.
    DESARROLLO DE UNSISTEMA AUTOMATIZADO BASADO EN INTELIGENCIA DE NEGOCIO, QUE INTEGRE LOS PROCESOS ADMINISTRATIVOS DEL ALMACÉN, DEL SÚPER MERCADO BELLO MONTE by Díaz, Marcelo is licensed under a Creative Commons Atribución-NoComercial-CompartirDerivadasIgual 3.0 Unported License. - Pantalla de Inicio: El sistema pide el nombre de usuario y contraseña para la validación y autenticación que le permitirá el acceso al usuario. (Pantalla 2)
  • 114.
    DESARROLLO DE UNSISTEMA AUTOMATIZADO BASADO EN INTELIGENCIA DE NEGOCIO, QUE INTEGRE LOS PROCESOS ADMINISTRATIVOS DEL ALMACÉN, DEL SÚPER MERCADO BELLO MONTE by Díaz, Marcelo is licensed under a Creative Commons Atribución-NoComercial-CompartirDerivadasIgual 3.0 Unported License. - Pantalla de Home: En esta pantalla el usuario puede apreciar, de forma general, las diferentes funcionalidades en simples botones. (Pantalla 3)
  • 115.
    DESARROLLO DE UNSISTEMA AUTOMATIZADO BASADO EN INTELIGENCIA DE NEGOCIO, QUE INTEGRE LOS PROCESOS ADMINISTRATIVOS DEL ALMACÉN, DEL SÚPER MERCADO BELLO MONTE by Díaz, Marcelo is licensed under a Creative Commons Atribución-NoComercial-CompartirDerivadasIgual 3.0 Unported License. - Pantalla mantenimiento – Marcas: En ésta pantalla el administrador del sistema puede ingresar, editar o eliminar todos los tipos de fallas que conforman las marcas de los productos. (Pantalla 4)
  • 116.
    DESARROLLO DE UNSISTEMA AUTOMATIZADO BASADO EN INTELIGENCIA DE NEGOCIO, QUE INTEGRE LOS PROCESOS ADMINISTRATIVOS DEL ALMACÉN, DEL SÚPER MERCADO BELLO MONTE by Díaz, Marcelo is licensed under a Creative Commons Atribución-NoComercial-CompartirDerivadasIgual 3.0 Unported License. - Pantalla Mantenimiento – Clasificaciones: En ésta pantalla el administrador del sistema tiene la opción de registrar, editar o eliminar todas las fallas que contienen a las clasificaciones de los productos.
  • 117.
    DESARROLLO DE UNSISTEMA AUTOMATIZADO BASADO EN INTELIGENCIA DE NEGOCIO, QUE INTEGRE LOS PROCESOS ADMINISTRATIVOS DEL ALMACÉN, DEL SÚPER MERCADO BELLO MONTE by Díaz, Marcelo is licensed under a Creative Commons Atribución-NoComercial-CompartirDerivadasIgual 3.0 Unported License. (Pantalla 5) - Pantalla Mantenimiento – Sub-clasificaciones: En ésta pantalla el administrador del sistema tiene la opción de registrar, editar o eliminar todas las fallas que contienen a las sub-clasificaciones de los productos.
  • 118.
    DESARROLLO DE UNSISTEMA AUTOMATIZADO BASADO EN INTELIGENCIA DE NEGOCIO, QUE INTEGRE LOS PROCESOS ADMINISTRATIVOS DEL ALMACÉN, DEL SÚPER MERCADO BELLO MONTE by Díaz, Marcelo is licensed under a Creative Commons Atribución-NoComercial-CompartirDerivadasIgual 3.0 Unported License. (Pantalla 6) - Pantalla Mantenimiento – Usuarios: En ésta pantalla el administrador del sistema tiene la opción de registrar, editar o eliminar todo lo referente a información de cuentas de usuarios registrados.
  • 119.
    DESARROLLO DE UNSISTEMA AUTOMATIZADO BASADO EN INTELIGENCIA DE NEGOCIO, QUE INTEGRE LOS PROCESOS ADMINISTRATIVOS DEL ALMACÉN, DEL SÚPER MERCADO BELLO MONTE by Díaz, Marcelo is licensed under a Creative Commons Atribución-NoComercial-CompartirDerivadasIgual 3.0 Unported License. (Pantalla 7) - Pantalla Mantenimiento – Proveedores: En ésta pantalla el administrador del sistema tiene la opción de registrar, editar o eliminar todo lo referente a información de cuentas de proveedores registrados.
  • 120.
    DESARROLLO DE UNSISTEMA AUTOMATIZADO BASADO EN INTELIGENCIA DE NEGOCIO, QUE INTEGRE LOS PROCESOS ADMINISTRATIVOS DEL ALMACÉN, DEL SÚPER MERCADO BELLO MONTE by Díaz, Marcelo is licensed under a Creative Commons Atribución-NoComercial-CompartirDerivadasIgual 3.0 Unported License. (Pantalla 8) - Pantalla Mantenimiento – Productos: En ésta pantalla el administrador del sistema tiene la opción de registrar, editar o eliminar todo lo referente a información de los productos registrados.
  • 121.
    DESARROLLO DE UNSISTEMA AUTOMATIZADO BASADO EN INTELIGENCIA DE NEGOCIO, QUE INTEGRE LOS PROCESOS ADMINISTRATIVOS DEL ALMACÉN, DEL SÚPER MERCADO BELLO MONTE by Díaz, Marcelo is licensed under a Creative Commons Atribución-NoComercial-CompartirDerivadasIgual 3.0 Unported License. (Pantalla 9) - Pantalla Lotes – Generar Lotes: En ésta pantalla el gerente del negocio puede ingresar, editar o eliminar los distintos lotes que conforman los productos del Supermercado Bello Monte.
  • 122.
    DESARROLLO DE UNSISTEMA AUTOMATIZADO BASADO EN INTELIGENCIA DE NEGOCIO, QUE INTEGRE LOS PROCESOS ADMINISTRATIVOS DEL ALMACÉN, DEL SÚPER MERCADO BELLO MONTE by Díaz, Marcelo is licensed under a Creative Commons Atribución-NoComercial-CompartirDerivadasIgual 3.0 Unported License. (Pantalla 10) - Pantalla lotes – Editar Lote: En ésta pantalla el gerente del supermercado puede ingresar la información correspondiente a los nuevos lotes que conforman los productos del Supermercado Bello Monte.
  • 123.
    DESARROLLO DE UNSISTEMA AUTOMATIZADO BASADO EN INTELIGENCIA DE NEGOCIO, QUE INTEGRE LOS PROCESOS ADMINISTRATIVOS DEL ALMACÉN, DEL SÚPER MERCADO BELLO MONTE by Díaz, Marcelo is licensed under a Creative Commons Atribución-NoComercial-CompartirDerivadasIgual 3.0 Unported License. (Pantalla 11) - Pantalla lotes – Eliminar Lote: En ésta pantalla el gerente del supermercado puede eliminar la información correspondiente a los nuevos lotes que conforman los productos del Supermercado Bello Monte.
  • 124.
    DESARROLLO DE UNSISTEMA AUTOMATIZADO BASADO EN INTELIGENCIA DE NEGOCIO, QUE INTEGRE LOS PROCESOS ADMINISTRATIVOS DEL ALMACÉN, DEL SÚPER MERCADO BELLO MONTE by Díaz, Marcelo is licensed under a Creative Commons Atribución-NoComercial-CompartirDerivadasIgual 3.0 Unported License. (Pantalla 12) - Pantalla lotes – Ver lotes: En ésta pantalla el gerente del supermercado puede visualizar con detalle la información correspondiente a los nuevos lotes que conforman los productos del Supermercado Bello Monte.
  • 125.
    DESARROLLO DE UNSISTEMA AUTOMATIZADO BASADO EN INTELIGENCIA DE NEGOCIO, QUE INTEGRE LOS PROCESOS ADMINISTRATIVOS DEL ALMACÉN, DEL SÚPER MERCADO BELLO MONTE by Díaz, Marcelo is licensed under a Creative Commons Atribución-NoComercial-CompartirDerivadasIgual 3.0 Unported License. (Pantalla 13) - Pantalla lotes – Asociar productos: En ésta pantalla el gerente del supermercado puede editar, eliminar y asociar la información correspondiente a los nuevos productos con los lotes existentes en el sistema.
  • 126.
    DESARROLLO DE UNSISTEMA AUTOMATIZADO BASADO EN INTELIGENCIA DE NEGOCIO, QUE INTEGRE LOS PROCESOS ADMINISTRATIVOS DEL ALMACÉN, DEL SÚPER MERCADO BELLO MONTE by Díaz, Marcelo is licensed under a Creative Commons Atribución-NoComercial-CompartirDerivadasIgual 3.0 Unported License. (Pantalla 14) - Pantalla Facturación: En ésta pantalla el gerente del supermercado puede ingresar la información de cada uno de los productos adquiridos por los clientes, para su posterior facturación en el Supermercado Bello Monte.
  • 127.
    DESARROLLO DE UNSISTEMA AUTOMATIZADO BASADO EN INTELIGENCIA DE NEGOCIO, QUE INTEGRE LOS PROCESOS ADMINISTRATIVOS DEL ALMACÉN, DEL SÚPER MERCADO BELLO MONTE by Díaz, Marcelo is licensed under a Creative Commons Atribución-NoComercial-CompartirDerivadasIgual 3.0 Unported License. (Pantalla 15) - Pantalla Reportes: En ésta pantalla los usuarios pueden apreciar e imprimir reportes generales o detallados con respecto a la gestión y control del almacén del Supermercado Bello monte.
  • 128.
    DESARROLLO DE UNSISTEMA AUTOMATIZADO BASADO EN INTELIGENCIA DE NEGOCIO, QUE INTEGRE LOS PROCESOS ADMINISTRATIVOS DEL ALMACÉN, DEL SÚPER MERCADO BELLO MONTE by Díaz, Marcelo is licensed under a Creative Commons Atribución-NoComercial-CompartirDerivadasIgual 3.0 Unported License. En esta serie de pantallas podemos observar los procesos que conforman el almacén del Supermercado Bello Monte, totalmente puntual, cómodo, ergonómico y sencillo de utilizar, con el objeto de agilizar la curva de aprendizaje de los empleados con respecto al nuevo sistema administrativo del inventario. (Pantalla 16) - Pantalla Reportes (productos más vendidos): En ésta pantalla los usuarios pueden apreciar e imprimir reportes generales y detallados con respecto a los materiales más vendidos del almacén del Supermercado Bello monte.
  • 129.
    DESARROLLO DE UNSISTEMA AUTOMATIZADO BASADO EN INTELIGENCIA DE NEGOCIO, QUE INTEGRE LOS PROCESOS ADMINISTRATIVOS DEL ALMACÉN, DEL SÚPER MERCADO BELLO MONTE by Díaz, Marcelo is licensed under a Creative Commons Atribución-NoComercial-CompartirDerivadasIgual 3.0 Unported License. (Pantalla 17) - Pantalla Reportes (productos menos vendidos): En ésta pantalla los usuarios pueden apreciar e imprimir reportes generales y detallados con respecto a los materiales menos vendidos del almacén del Supermercado Bello monte.
  • 130.
    DESARROLLO DE UNSISTEMA AUTOMATIZADO BASADO EN INTELIGENCIA DE NEGOCIO, QUE INTEGRE LOS PROCESOS ADMINISTRATIVOS DEL ALMACÉN, DEL SÚPER MERCADO BELLO MONTE by Díaz, Marcelo is licensed under a Creative Commons Atribución-NoComercial-CompartirDerivadasIgual 3.0 Unported License. (Pantalla 18) - Pantalla Reportes (productos existentes diarios): En ésta pantalla los usuarios pueden apreciar e imprimir reportes generales y detallados con respecto a los materiales existentes por día en el almacén del Supermercado Bello monte.
  • 131.
    DESARROLLO DE UNSISTEMA AUTOMATIZADO BASADO EN INTELIGENCIA DE NEGOCIO, QUE INTEGRE LOS PROCESOS ADMINISTRATIVOS DEL ALMACÉN, DEL SÚPER MERCADO BELLO MONTE by Díaz, Marcelo is licensed under a Creative Commons Atribución-NoComercial-CompartirDerivadasIgual 3.0 Unported License. (Pantalla 19) - Pantalla Reportes (promedios de ventas por mes): En ésta pantalla los usuarios pueden apreciar e imprimir reportes generales y detallados con respecto a las ventas por mes de los materiales existentes del Supermercado Bello monte.
  • 132.
    DESARROLLO DE UNSISTEMA AUTOMATIZADO BASADO EN INTELIGENCIA DE NEGOCIO, QUE INTEGRE LOS PROCESOS ADMINISTRATIVOS DEL ALMACÉN, DEL SÚPER MERCADO BELLO MONTE by Díaz, Marcelo is licensed under a Creative Commons Atribución-NoComercial-CompartirDerivadasIgual 3.0 Unported License.
  • 133.
    DESARROLLO DE UNSISTEMA AUTOMATIZADO BASADO EN INTELIGENCIA DE NEGOCIO, QUE INTEGRE LOS PROCESOS ADMINISTRATIVOS DEL ALMACÉN, DEL SÚPER MERCADO BELLO MONTE by Díaz, Marcelo is licensed under a Creative Commons Atribución-NoComercial-CompartirDerivadasIgual 3.0 Unported License. Basado en lo apreciado anteriormente, se puede agregar que el manejo de los inventarios es sin lugar a dudas un elemento crítico, para el buen desarrollo de la empresa, si este no se efectúa correctamente la posibilidad de tener problemas de abastecimiento o mayores costos es muy alta, es por esto que permanentemente se deben estar revisando los normas para su manejo dentro de la compañía, siendo la inteligencia de negocios una herramienta muy útil para facilitar la toma de decisiones asumiendo que estamos en una realidad donde lo único constante es el cambio y que si no somos consecuentes con esta realidad la posibilidad de dejar de ser competitivo y salir del mercado es muy alta. En las decisiones administrativas el criterio del experto es insustituible, sin embargo un buen manejo de los instrumentos cuantitativos que nos brinda los gráficos y reportes facilita de manera considerable su labor, permitiéndole cometer lo menos errores posibles, con lo que la rentabilidad y organización de la compañía debe mejorar considerablemente. Fase 4: Pruebas Para culminar la metodología de desarrollo, durante esta fase se pretende dar cumplimiento al objetivo específico número cinco (5) definido como: “Realizar las pruebas necesarias para validar el funcionamiento del sistema propuesto.” Partiendo de lo establecido por la metodología XP, que plantea la necesidad de realizar pruebas antes, durante y después de la implantación y
  • 134.
    DESARROLLO DE UNSISTEMA AUTOMATIZADO BASADO EN INTELIGENCIA DE NEGOCIO, QUE INTEGRE LOS PROCESOS ADMINISTRATIVOS DEL ALMACÉN, DEL SÚPER MERCADO BELLO MONTE by Díaz, Marcelo is licensed under a Creative Commons Atribución-NoComercial-CompartirDerivadasIgual 3.0 Unported License. al finalizar el desarrollo de cada módulo en los que se ha dividido el sistema completo donde se han realizado los pasos correspondientes. En este caso, sólo se hará esta consideración para la fase previa a la implantación, debido a que el objetivo general no abarca tal proceso porque, la fase depende del Supermercado Bello monte directamente, por lo que se hace ajeno a este trabajo de grado integrar y poner en funcionamiento el sistema. La primera tarea de esta fase, consistió en hacer pequeñas pruebas de los módulos que se han creado, donde se evaluaron de forma independientemente el buen trabajo de cada función correspondiente a estos. En el desarrollo de estas evaluaciones se pudo decidir si las partes del sistema se estaban listas para ser entregadas o no. De ser así, se proseguía con el siguiente módulo. De lo contrario, se examinaban cuáles eran las fallas o detalles que debían ser modificadas o reparadas para su posterior aprobación sin realizar nuevas pruebas con dichos cambios. Aquí se puede apreciar como en esta etapa se realizaron ciclos de revisiones constantes, desde los módulos más pequeños hasta el sistema totalmente unificado. Una vez que todos los módulos estaban aprobados, se realizo un proceso de integración de cada uno de los módulos para conformarlos como unidad para una vez más realizar también pruebas a este sistema integrado. Al aplicar estas pruebas finales en la totalidad del sistema, se obtuvieron conclusiones que afirmaban el estado final del sistema. Y de igual manera, estas pruebas establecían sin estaba apto o no para ser entregado, y en el peor de los casos, se habrían realizado las nuevas correcciones.
  • 135.
    DESARROLLO DE UNSISTEMA AUTOMATIZADO BASADO EN INTELIGENCIA DE NEGOCIO, QUE INTEGRE LOS PROCESOS ADMINISTRATIVOS DEL ALMACÉN, DEL SÚPER MERCADO BELLO MONTE by Díaz, Marcelo is licensed under a Creative Commons Atribución-NoComercial-CompartirDerivadasIgual 3.0 Unported License. Tras haber realizado las pruebas finales, finalmente se determinó que se ha desarrollado de modo satisfactorio un sistema bajo la filosofía Web en inteligencia de negocios para la gestión y control de los procesos administrativos del Supermercado Bello Monte sin embargo, las pruebas preventivas siempre estarán presente ya que cada uno de los componentes de software utilizados, a medida que pasa el tiempo, van evolucionando y la tecnología de hardware va en aumento y en vista a esto el sistema tendría que tener la capacidad de adaptarse a cada uno de los cambios mencionados con la finalidad de evitar detener las actividades diarias del supermercado y mantener el control de cada uno de los alimentos del almacén.
  • 136.
    DESARROLLO DE UNSISTEMA AUTOMATIZADO BASADO EN INTELIGENCIA DE NEGOCIO, QUE INTEGRE LOS PROCESOS ADMINISTRATIVOS DEL ALMACÉN, DEL SÚPER MERCADO BELLO MONTE by Díaz, Marcelo is licensed under a Creative Commons Atribución-NoComercial-CompartirDerivadasIgual 3.0 Unported License. CONCLUSIONES En las últimas décadas del siglo XXI la tecnología ha jugado un papel fundamental para la evolución humana en muchos aspectos tales como en el sector salud, educación y sobre todo el de comercio o negocios, en vista de que la sociedad se vuelve cada vez más exigente en la calidad y accesibilidad en sus productos y servicios, por esta razón, las medianas y grandes empresas se han visto en la obligación de migrar de una metodología utilizada por años a un sistema digital, que para muchos de estos trabajadores, les resulta complicado y riesgoso implementar, sin embargo cuando se realizan las pruebas necesarias y gradualmente van cambiando de metodología y se acoplan a las actividades diarias, estos mismos empleados que se opusieron en un principio, cambian de parecer y comienzan a sentir que su trabajo es más rápido, accesible y provechoso. El Supermercado Bello Monte no es la excepción de sufrir la presión de realizar cambios radicales a su metodología de trabajo, sobre todo cuando en el sector alimenticio se tienen grandes competidores. Sumado a esto, las múltiples devoluciones y reclamos de los clientes, retrasos en los pedidos además de pérdidas por caducidad o deterioro, hacen que la migración a un sistema automatizado se convierta en una necesidad. Por todo lo explicado anteriormente, se les planteo el Desarrollo de una Aplicación Web basada en Inteligencia de Negocios en donde se utilizó como metodología de desarrollo la XP (eXtreme Programing) ya que es de fácil adaptación, agil y acoplable a cualquier sistema al que se le quiera implementar. Está conformada por una primera fase de planificación enmarcada en el primer y segundo objetivo especifico del presente trabajo de
  • 137.
    DESARROLLO DE UNSISTEMA AUTOMATIZADO BASADO EN INTELIGENCIA DE NEGOCIO, QUE INTEGRE LOS PROCESOS ADMINISTRATIVOS DEL ALMACÉN, DEL SÚPER MERCADO BELLO MONTE by Díaz, Marcelo is licensed under a Creative Commons Atribución-NoComercial-CompartirDerivadasIgual 3.0 Unported License. grado definidos a “Establecer los requerimientos que exige el personal administrativo del supermercado con respecto a los procesos de compra, venta y control del almacén” e “Identificar la estructura y funciones del sistema actual implementado en el supermercado, para la gestión administrativa de los procesos de compra, venta y control del almacén.” En la cual se lograron recolectar, mediante entrevistas y observaciones directas, los datos necesarios para el diseño preliminar de las bases de datos, gráficas y pantallas del sistema propuesto además de definir cada una de las funcionalidades y resultados de acuerdo a las exigencias del personal administrativo del almacén en el Supermercado Bello Monte. En este proceso de recopilación de datos se pudo conocer a más detalle cada una de las debilidades del sistema actual puntualizando así las variables a tomar en cuenta para la fase de diseño del sistema propuesto basado en el tercer objetivo especifico “Analizar las características y estructuras del sistema actual para definir el diseño del sistema propuesto”. Modularmente se fueron ensamblando cada una de las bases de datos, y se lograron identificar cada una de las pantallas que trabajarían con los procesos administrativos del almacén en el supermercado En la fase de desarrollo, se ensamblaron y ejecutaron cada uno de los elementos definidos en la fase anterior además de resolver cada uno de los inconvenientes que se iban generando a medida que cada módulo se iba acoplando uno con el otro, y una vez realizadas las actividades de control de alimentos y su información, se fue creando los niveles de seguridad y los roles de usuario en cumplimiento con el cuarto objetivo “Diseñar el sistema propuesto en atención a los requerimientos exigidos por el personal administrativo del supermercado.
  • 138.
    DESARROLLO DE UNSISTEMA AUTOMATIZADO BASADO EN INTELIGENCIA DE NEGOCIO, QUE INTEGRE LOS PROCESOS ADMINISTRATIVOS DEL ALMACÉN, DEL SÚPER MERCADO BELLO MONTE by Díaz, Marcelo is licensed under a Creative Commons Atribución-NoComercial-CompartirDerivadasIgual 3.0 Unported License. Para culminar la metodología de desarrollo XP, durante la fase de prueba se logró el objetivo específico número cinco (5) definido como: “Realizar las pruebas necesarias para validar el funcionamiento del sistema propuesto.” En vista que módulo a módulo se fueron ejecutando las actividades diarias en la gestión del almacén se iban hallando una serie de pequeños errores a nivel de codificación e interfaz, que luego de ser identificados se erradicaron y entonces una vez más se fueron ejecutando las actividades para su posterior revisión y poseer la automatización más estable y segura para el supermercado Bello Monte.
  • 139.
    DESARROLLO DE UNSISTEMA AUTOMATIZADO BASADO EN INTELIGENCIA DE NEGOCIO, QUE INTEGRE LOS PROCESOS ADMINISTRATIVOS DEL ALMACÉN, DEL SÚPER MERCADO BELLO MONTE by Díaz, Marcelo is licensed under a Creative Commons Atribución-NoComercial-CompartirDerivadasIgual 3.0 Unported License. RECOMENDACIONES Ningún sistema es perfecto por lo que siempre existirán nuevas mejoras y servirán como contribución a la permanencia de un sistema en el tiempo. Para el supermercado se recomienda como futuras mejoras la ampliación de herramientas para el módulo de almacén que sirvan para controlar de manera más detallada todas las entradas y salidas de los productos del almacén con respecto a los proveedores. Sumado a esto se les recomienda, actualizar los datos que muestran los reportes con diferentes herramientas de monitoreo, y gráficas que contribuyan a mejores estrategias de negocio que permitan optimizar las ventas, así como también el controlar y gestionar los inventarios, clientes y estados del almacén de una forma más detallada de la que actualmente existe. Para el caso de que existan otras sucursales se recomienda unificar el sistema propuesto con otras sedes en el caso de que existan nuevos locales, esto con el fin de contribuir en la toma de decisiones para mejores estrategias de negocios. Se recomienda optimizar y actualizar los niveles de seguridad del sistema del sistema propuesto ya que en cada momento surgen nuevas vulnerabilidades que pueden afectar la seguridad de los datos. Y por último se recomienda realizar mantenimiento y respaldo preventivo de la base de datos, esto con el fin de resguardar y preservar la información a lo largo del tiempo.
  • 140.
    DESARROLLO DE UNSISTEMA AUTOMATIZADO BASADO EN INTELIGENCIA DE NEGOCIO, QUE INTEGRE LOS PROCESOS ADMINISTRATIVOS DEL ALMACÉN, DEL SÚPER MERCADO BELLO MONTE by Díaz, Marcelo is licensed under a Creative Commons Atribución-NoComercial-CompartirDerivadasIgual 3.0 Unported License. BIBLIOGRAFÍA Arias, F. (2006). El Proyecto de Investigación. (5ª ed.). Venezuela. Epísteme, C.A. Balestrini, M. (2006). Como se Elabora el Proyecto de Investigación. (7ª ed.). Venezuela. Textos, C.A. Balestrini, M. (2002). Procedimientos técnicos de la investigación documental. (1ª ed.). República Bolivariana de Venezuela. BL Consultores Asociados. Castro, F. (2003). El Proyecto de Investigación y su Esquema de Elaboración. (2ª ed.). República Bolivariana de Venezuela. Uyapar, S.R.L. Landeau R. (2007). Elaboración de Trabajos de Investigación. (1ª Ed.). Caracas, República Bolivariana de Venezuela. Editorial Alfa. Véliz C. A. (2004). ¿Cómo hacer y defender una tesis? (1ª Ed.). República Bolivariana de Venezuela. Editorial Texto C.A.
  • 141.
    DESARROLLO DE UNSISTEMA AUTOMATIZADO BASADO EN INTELIGENCIA DE NEGOCIO, QUE INTEGRE LOS PROCESOS ADMINISTRATIVOS DEL ALMACÉN, DEL SÚPER MERCADO BELLO MONTE by Díaz, Marcelo is licensed under a Creative Commons Atribución-NoComercial-CompartirDerivadasIgual 3.0 Unported License. REFERENCIAS ELECTRÓNICAS Procesos Administrativos. Amador. [Página Web en línea]. Disponible en: http://www.elprisma.com/apuntes/administracion_de_empresas/proces oadministrativo/default.asp. Consulta: [2011, Abril 3] Administración de Empresas. Gloria (2008). [Página Web en Línea]. Disponible en: http://www.slideshare.net/gloriaslideshare/clasificacion-de- empresa. Consulta: [2011, Marzo 29] Periódico el Nacional. Disponible: http://www.eluniversal.com.ve/noticias. Consulta: [2010. Diciembre 14] MediaScape. (s.f.). Navegador Web. [Página Web en línea] Disponible: http://www.mediascape.org.uk/code/glossary.php. Consulta: [2010, Julio 27] Dave R. (2005), Getting started with HTML” [On-Line]. Disponible en: http://www.w3.org/MarkUp/Guide/ [Consulta: 2010, Julio 28]
  • 142.
    DESARROLLO DE UNSISTEMA AUTOMATIZADO BASADO EN INTELIGENCIA DE NEGOCIO, QUE INTEGRE LOS PROCESOS ADMINISTRATIVOS DEL ALMACÉN, DEL SÚPER MERCADO BELLO MONTE by Díaz, Marcelo is licensed under a Creative Commons Atribución-NoComercial-CompartirDerivadasIgual 3.0 Unported License. TRABAJOS DE GRADO: Jardim M. V. (2011). Desarrollo de un sistema automatizado bajo la Modalidad web para la gestión y control del proceso de reparación de equipos decodificadores que cumpla con los principios de la teoría de calidad total según Deming. Caso de estudio: (visionbyte venezuela c.a.). Castillo, O. y Figueroa, D. (2007). Implementación de una Inteligencia de Negocios Open Source para el Análisis de Cooperativas de MINEP con Pentaho. Trabajo de grado no publicado. Universidad Nueva Esparta. Coronel M., Alexander y Cairos C., Luis E. (2004). Desarrollo de un sistema Gráfico para la toma de Decisiones en la Gerencia Comercial de Cantv. De Jesús P. M. (2004). Desarrollo del Prototipo de un Sistema Automatizado de los Procesos de Consultoria de Precios y Cancelación de Productos en automercados basado en Tecnología Inalambrica. Caso: Automercado Planet Market C.A. Trabajo de grado no publicado. Universidad Nueva Esparta. Alfredo G. H. (1995). Desarrollo de un Sistema de Información para el Control de Inventario de Mercancia del AutoMercado Excelsior Gama.
  • 143.
    DESARROLLO DE UNSISTEMA AUTOMATIZADO BASADO EN INTELIGENCIA DE NEGOCIO, QUE INTEGRE LOS PROCESOS ADMINISTRATIVOS DEL ALMACÉN, DEL SÚPER MERCADO BELLO MONTE by Díaz, Marcelo is licensed under a Creative Commons Atribución-NoComercial-CompartirDerivadasIgual 3.0 Unported License. ANEXOS Anexo A UNIVERSIDAD NUEVA ESPARTA ESCUELA DE COMPUTACIÓN CARACAS-VENEZUELA Ciudadano,___________________ Caracas: ________________ Presente. Me dirijo a usted; en la oportunidad de solicitar sus buenos oficios, en el sentido de que considere la posibilidad de formar parte del juicio de expertos que tiene la responsabilidad de evaluar el instrumento de recolección de datos diseñado para obtener información de los indicadores del estudio del trabajo de grado, titulado: “DESARROLLO DE UN SISTEMA AUTOMATIZADO BASADO EN INTELIGENCIA DE NEGOCIO, QUE INTEGRE LOS PROCESOS ADMINISTRATIVOS DEL ALMACÉN, DEL SÚPER MERCADO BELLO MONTE”. Agradezco su colaboración al respecto, por cuanto sus observaciones son importantes para lograr la valoración de estos instrumentos y por ende alcanzar la confiabilidad de los resultados de esta investigación.
  • 144.
    DESARROLLO DE UNSISTEMA AUTOMATIZADO BASADO EN INTELIGENCIA DE NEGOCIO, QUE INTEGRE LOS PROCESOS ADMINISTRATIVOS DEL ALMACÉN, DEL SÚPER MERCADO BELLO MONTE by Díaz, Marcelo is licensed under a Creative Commons Atribución-NoComercial-CompartirDerivadasIgual 3.0 Unported License. Para facilitar el proceso de evaluación se presenta a continuación la siguiente información: 1. Objetivos Específicos del estudio: - Establecer los requerimientos que exige el personal administrativo del Supermercado Bello Monte con respecto a los procesos de compra, venta y control del almacén. - Identificar la estructura y funciones del sistema actual implementado en el Supermercado Bello Monte, para la gestión administrativa de los procesos de compra, venta y control del almacén. 2. Población seleccionada para desarrollar el estudio: DISTRIBUCIÓN DE LA POBLACIÓN Estrato Población Supervisor General 1 Administrador 1 Gerente 1 Total 3 Atentamente, _____________________ Br, Díaz Marcelo A. C.I: 17856543
  • 145.
    DESARROLLO DE UNSISTEMA AUTOMATIZADO BASADO EN INTELIGENCIA DE NEGOCIO, QUE INTEGRE LOS PROCESOS ADMINISTRATIVOS DEL ALMACÉN, DEL SÚPER MERCADO BELLO MONTE by Díaz, Marcelo is licensed under a Creative Commons Atribución-NoComercial-CompartirDerivadasIgual 3.0 Unported License. Historias de Usuarios Entrevista base de levantamiento - ¿Qué funciones, según su experiencia en el supermercado, debe ejecutar el sistema automatizado para los procesos de compra, venta y control de almacén? - ¿Qué tipo de sistema está implementado en el Supermercado Bello Monte para la gestión de compra, venta y control de inventario? - ¿Qué objetivo cumple el sistema implementado para la gestión venta, compra y control de inventario en el Supermercado Bello Monte? - ¿Qué funciones ejecuta el sistema actual? - ¿Cuáles son los datos de entrada y salida del sistema actual en relación a la gestión del almacén del Súper Mercado Bello Monte? - Cuáles son los administradores del sistema actual? - ¿Cuáles son las normas establecidas para ejecutar los procesos y procedimientos en la gestión de compra, venta y control de inventario?