Resumen:14 plantasenel país que faenanmas de 200mil pollosporhora.
Argentinaexportaa52 paísesy el consumointernoesde 40 kg/poraño por persona
1. Cría del ave
a. Pisosde los galpones,virutaocascara de arroz
b. Humedaddel piso especificayposteriordesinfección.
c. Limpiezade bebederos,comedores
d. Aguapotable yalimentobalanceado (preiniciador, peleteado,terminador)
mezclade Maiz, sojay complejos vitamínicos
e. Temperaturade 30° inicial yluegovadescendiendo
2. Faena(día 52)
a. Aprobaciónde senasaycertificadosveterinarios
3. Clasificadoyempacado
4. Trozado (pechuga, pata, muslo)
a. elaboraciónde productoscongelados,rebozadosy cocidos
b. bocaditosde pollosprefritos
i. picadode carne
ii. control de la temperatura
iii. mezclapara una masa homogénea,sal, ingredientes yaguapara el
ligado.(inyecciónde nitrógenoparabajarla temperatura)
iv. formado,porplaca de moldeo yexpulsor.
v. Empanadoinicial,mezclasemilíquidayrebozadofinal
vi. Prefritadoa190° 25 Seg.
vii. Precocidoporhornocontinuo75° enel centro geométrico(140°entre
4 y 5 min)
viii. Enfriadocon girofreezer
ix. Envasadoprimarioo empaque
x. Detecciónde metalespormediode undetector
xi. Embalaje,envasadosecundario.
xii. Mantenimientoy distribución.
xiii. Análisisde control,químicoy microbiológico.
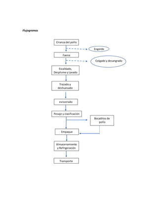
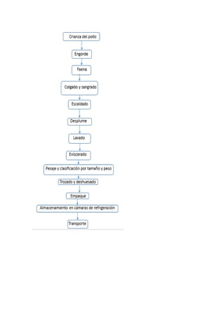
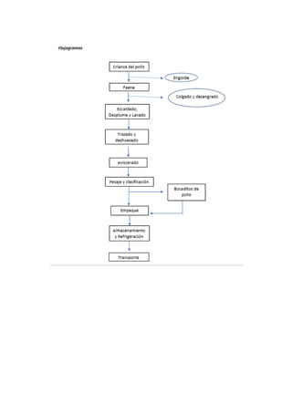
Engorde
Colgado y desangrado
Flujogramas
Crianza del pollo
Faena
Escaldado,
Desplume y Lavado
Pesaje y clasificación
Trazado y
deshuesado
Empaque
Almacenamiento
y Refrigeración
Transporte
eviscerado
Bocaditos de
pollo
Bocaditos de pollo:
1) Picado de la carne: lasmateriascárnicas se pesane ingresana la picadorapor
separado.La máquinaconstade cuchillasydiscoscon distintostamaños.La
temperaturase controlamezclandocarne frescaconcongelada.
2) Mezcladora: La mezcladoraposee diferentestiposde mezclado,entre8y 11 minutos
para alcanzar la temperaturade formado de losbocaditos.Durante el mezcladose
agrega sal,ingredientesyaguapara lograrun correcto ligadode lamezclacárnica.
Mientrasse está mezclandose inyectanitrógenoparabajarla temperaturade lamasa
debidoala fricciónmecánica,asu vezno permite el desarrollode microorganismosy
permite conseguirlaconsistenciade masanecesariaparael formado.
3) Formado: la masa ingresaenel equipode formadoel cual daforma al productoa
travésde una placa de moldeo.
Una vez expulsadalamasade laplaca de moldeoingresaalíneade empanado.
4) Línea de rebozado: lamismaconsta de tres etapas.A travésde unacinta
transportadorade acero inoxidable de transportanlosbocaditosmoldeados:
a) Primera etapa: primerrebozado abase de harinade trigo.
b) Segundaetapa: mezclasemilíquidaabase de agua,almidones,almidones
modificado,albuminayhuevoenpolvoreconstituido.
c) Tercera etapa: rebozadorfinal (panrallado)
5) Pre fritado: se losfríe fugazmente durante 25segundosauna temperaturade 190
grados centígradospara poderfijarlacobertura.(coagulala capa exteriorydacolor al
empanado) Se utilizaaceitede girasol 100%.
6) Pre cocido: pasanpor un horno. Se realizaa partirde resistenciaeléctricaycalor
húmedoexponiendolosbocaditosa144 gradoscentígradospor un periodode entre 4
y 8 minutos.Se aseguraque el productoalcance los75 gradosen supunto geométrico
para asegurarcocción e inocuidad.
7) Enfriado: Pasanpor el girofreezer.Porunperíodode 30 minutos. Desciende la
temperaturade losbocaditosa18 gradosbajo cero(congelados).
8) Pesado
9) Envasado primario: en bolsasde polietilenoconmaterial certificado.
10) Detector de metales:metalesferrososynoferrososcomopuntocrítico de control.
11) Envasado secundario: Se envasanencajas de cartón corrugado con todoslosdatos
obligatoriosde rotulado.
12) Almacenamiento:encámaras frigoríficas.
13) Control de laboratorio: Los análisisque se realizansonlosque exige el CAA,se
analizanproteínas,microorganismos,entre otros.
Pollo2
Pollo2

Pollo2

  • 1.
    Resumen:14 plantasenel paísque faenanmas de 200mil pollosporhora. Argentinaexportaa52 paísesy el consumointernoesde 40 kg/poraño por persona 1. Cría del ave a. Pisosde los galpones,virutaocascara de arroz b. Humedaddel piso especificayposteriordesinfección. c. Limpiezade bebederos,comedores d. Aguapotable yalimentobalanceado (preiniciador, peleteado,terminador) mezclade Maiz, sojay complejos vitamínicos e. Temperaturade 30° inicial yluegovadescendiendo 2. Faena(día 52) a. Aprobaciónde senasaycertificadosveterinarios 3. Clasificadoyempacado 4. Trozado (pechuga, pata, muslo) a. elaboraciónde productoscongelados,rebozadosy cocidos b. bocaditosde pollosprefritos i. picadode carne ii. control de la temperatura iii. mezclapara una masa homogénea,sal, ingredientes yaguapara el ligado.(inyecciónde nitrógenoparabajarla temperatura) iv. formado,porplaca de moldeo yexpulsor. v. Empanadoinicial,mezclasemilíquidayrebozadofinal vi. Prefritadoa190° 25 Seg. vii. Precocidoporhornocontinuo75° enel centro geométrico(140°entre 4 y 5 min) viii. Enfriadocon girofreezer ix. Envasadoprimarioo empaque x. Detecciónde metalespormediode undetector xi. Embalaje,envasadosecundario. xii. Mantenimientoy distribución. xiii. Análisisde control,químicoy microbiológico.
  • 4.
    Engorde Colgado y desangrado Flujogramas Crianzadel pollo Faena Escaldado, Desplume y Lavado Pesaje y clasificación Trazado y deshuesado Empaque Almacenamiento y Refrigeración Transporte eviscerado Bocaditos de pollo
  • 5.
    Bocaditos de pollo: 1)Picado de la carne: lasmateriascárnicas se pesane ingresana la picadorapor separado.La máquinaconstade cuchillasydiscoscon distintostamaños.La temperaturase controlamezclandocarne frescaconcongelada. 2) Mezcladora: La mezcladoraposee diferentestiposde mezclado,entre8y 11 minutos para alcanzar la temperaturade formado de losbocaditos.Durante el mezcladose agrega sal,ingredientesyaguapara lograrun correcto ligadode lamezclacárnica. Mientrasse está mezclandose inyectanitrógenoparabajarla temperaturade lamasa debidoala fricciónmecánica,asu vezno permite el desarrollode microorganismosy permite conseguirlaconsistenciade masanecesariaparael formado. 3) Formado: la masa ingresaenel equipode formadoel cual daforma al productoa travésde una placa de moldeo. Una vez expulsadalamasade laplaca de moldeoingresaalíneade empanado. 4) Línea de rebozado: lamismaconsta de tres etapas.A travésde unacinta transportadorade acero inoxidable de transportanlosbocaditosmoldeados: a) Primera etapa: primerrebozado abase de harinade trigo. b) Segundaetapa: mezclasemilíquidaabase de agua,almidones,almidones modificado,albuminayhuevoenpolvoreconstituido. c) Tercera etapa: rebozadorfinal (panrallado) 5) Pre fritado: se losfríe fugazmente durante 25segundosauna temperaturade 190 grados centígradospara poderfijarlacobertura.(coagulala capa exteriorydacolor al empanado) Se utilizaaceitede girasol 100%. 6) Pre cocido: pasanpor un horno. Se realizaa partirde resistenciaeléctricaycalor húmedoexponiendolosbocaditosa144 gradoscentígradospor un periodode entre 4 y 8 minutos.Se aseguraque el productoalcance los75 gradosen supunto geométrico para asegurarcocción e inocuidad. 7) Enfriado: Pasanpor el girofreezer.Porunperíodode 30 minutos. Desciende la temperaturade losbocaditosa18 gradosbajo cero(congelados). 8) Pesado 9) Envasado primario: en bolsasde polietilenoconmaterial certificado. 10) Detector de metales:metalesferrososynoferrososcomopuntocrítico de control. 11) Envasado secundario: Se envasanencajas de cartón corrugado con todoslosdatos obligatoriosde rotulado. 12) Almacenamiento:encámaras frigoríficas. 13) Control de laboratorio: Los análisisque se realizansonlosque exige el CAA,se analizanproteínas,microorganismos,entre otros.