USAC PADEP LA GOMERA
Lic. Eddy Barrios

Portafolio de Tecnología
Módulos I, II, III, IV
Dánise Manuela Carbajal Tintí

14
Sábado 11/01/2014

1- Adquirir conocimientos a cerca de programas que propicien aprendizajes significativos.
2- Aprender a manejar programas estadísticos en la educación.
3- Crear una página web.
4- Descubrir páginas que muestren la información adecuada y real.
5- Como utilizar el internet.
6- Utilizar de una mejor manera la tecnología.
7- Aprender el manejo de la computadora como herramienta.
8- Aprender a enseñar tecnología a los alumnos.
9- Quiero aprender a crear y manejar un correo.
10- Aprender a utilizar el programa Excel.
Sábado 18 /01/2014

Utilización del SmartArt

motor de
busqueda

internet

correo
electronico

navegadores

google
chrome

google

yahoo

gmail

mozila
firefox

internet
explorer

bing

hotmail

Ask

yahoomail
PARTES DE LA PANTALLA DE UN NAVEGADOR

pestañas

Barra de
título

Barra de
dirección

Área de
trabajo

Botones de
control
TIC UTILIZADA

Aplicación de educación

Word

-evaluaciones
-letras , adorno
-planificación

Excel

-Registros de evaluaciones

Internet

-buscar

temas
-buscar dibujos
Utilización del SmartArt

Tic

Recursos

Hardware

Software

utilización

Redes de
comunicación

conformada

convertir

almacenar

administrar

Medios de
comunicación

Información

transmitir

Tv

Radio

Teléfono
Las tres Q

Que me gusta
-Es un curso muy importante que me
gusta porque ya sea en la
computadora y en las redes de
acceso podemos hacer infinidad de
cosas acorde a nuestro trabajo.

Que no me gusta
-Que no todos tenemos
computadora para trabajar
individualmente.
-Muy poco el tiempo que nos
impartirán este curso.

Que se puede mejorar
-Tener cada uno su computadora
para trabajar mejor.
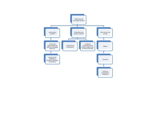
Definiciones a cerca de la tecnología

1. La tecnología educativa es el resultado de las prácticas de diferentes concepciones y teorías educativas para la
resolución de un amplio espectro de problemas y situaciones referidos a la enseñanza y el aprendizaje, apoyadas
en las TICs (tecnologías de información y comunicación).

2. Se entiende por tecnología educativa al acercamiento científico basado en la teoría de sistemas que proporciona
al educador las herramientas de planificación y desarrollo, así como la tecnología, busca mejorar los procesos de
enseñanza y de aprendizaje a través del logro de los objetivos educativos y buscando la efectividad y el significado
del aprendizaje.

3. La conceptualización de Tecnología Educativa, que se presenta antes, muchas veces es aplicada
de modo descontextualizado, sobre todo ello ocurre en las propuestas educativas de los países
del sur del mundo, hoy con las TIC.
Es el proceso de administración de políticas, estrategias planes y acciones, relacionadas
con la creación, difusión y uso de la tecnología.
Definiciones de
Tecnología Educativa

Acercamiento
científico

Proceso de
administración de
políticas, estrategias
planes etc.

Resolución de
problemas y
situaciones referidos a
la enseñanza.

Dificultades para
acceder a Internet.

La falta de una
computadora

La falta de
conocimiento para
acceder a alguna red y
la falta de velocidad

Cafe internet más
cercano

K@yros

Interfresh

Centro de
Computación
Gomerano
Como crear una caratula e índice, como resaltar subtemas de un tema y como
USAC PADEP LA GOMERA
resumir..

Tecnología Educativa
Dánise Manuela Carbajal Tintí

14
Contenido
Tecnología educativa ......................................................................................................................... 12
Evolución ....................................................................................................................................... 12
Tecnología educativa apropiada y crítica ...................................................................................... 13
Modelos de Distribución de Tics en la Escuela.............................................................................. 13
Modelo de laboratorio o gabinete de informática.................................................................... 13
Modelo 1 @ 1 ............................................................................................................................ 14
Aulas digitales móviles .............................................................................................................. 15
Modelo de instrucción .................................................................................................................. 17
Tecnología educativa
La tecnología educativa es el resultado de las prácticas de diferentes concepciones y teorías educativas para la resolución de un amplio espectro
de problemas y situaciones referidos a la enseñanza y el aprendizaje, apoyadas en las TICs (tecnologías de información y comunicación).
Se entiende por tecnología educativa al acercamiento científico basado en la teoría de sistemas que proporciona al educador las herramientas de
planificación y desarrollo, así como la tecnología, busca mejorar los procesos de enseñanza y de aprendizaje a través del logro de los objetivos
educativos y buscando la efectividad y el significado del aprendizaje.

Evolución
La evolución de la tecnología educativa, que como disciplina nació en Estados Unidos de América en la década de los 50, ha dado lugar a
diferentes enfoques o tendencias que se conocen como enseñanza audiovisual, enseñanza programada, tecnología instruccional, diseño
curricular o tecnología crítica de la enseñanza.
Los recursos técnicos son los que se utilizan para realizar un trabajo en específico con una técnica que lo caracteriza o bien con herramientas
específicas, por ejemplo, una máquina de refrescos utiliza cierta técnica que consta de varios pasos, se introduce una moneda, la máquina la
acepta, se aprieta un botón de refresco, la máquina lo percibe y entrega el refresco, todos estos pasos son técnicas.

Un aspecto que lo hace tangible son las diversas piezas informáticas denominadas plataformas didácticas tecnológicas. Las plataformas tienen
diferentes objetivos, como lo es gestionar los contenidos, pero también implican la creación de los mismos. Al utilizarlas se busca encontrar
métodos para volver factible el conocimiento mediado actualmente por los medios tecnológicos, desde el punto de vista del método heurístico.
Las aplicaciones de la tecnología educativa a la pedagogía son diversas, dependiendo de las necesidades, contextos y objetivos a conseguir. Son
interesantes las aplicaciones en educación para la salud. Es de suma importancia que el maestro en el aula actualmente utilice la tecnología
educativa de maneras apropiadas porque es una manera de apuntar a la mejora de la calidad en la educación.
Tecnología educativa apropiada y crítica
La conceptualización de Tecnología Educativa, que se presenta antes, muchas veces es aplicada de modo descontextualizado, sobre todo ello
ocurre en las propuestas educativas de los países del sur del mundo, hoy con las TIC. Desde la década de los 90 el concepto de «Tecnología
Educativa Apropiada y Crítica», rescatando por un lado, todos los movimientos que nacen en los 80 en Inglaterra que incorporan estas líneas y, la
revalorización de los recursos no convencionales para la educación, desde los artesanales, cotidianos, que no requieren alto equipamiento
oinfraestructura, hasta los electronificados más actuales y sofisticados, que hoy son ya más baratos, muchos se consiguen de modo gratuito en
Internet, con la posibilidad del Open source, o sea con muchas facilidades.1
Lo «apropiado» además da cuenta de los rasgos de apropiación en términos de aprendizaje y socioculturalmente, para no solo aterrizarlos a los
contextos locales (en síntesis con los globales:"glocales") sino capitalizar la memoria colectiva de los pueblos, en sus valores y comportamientos.
Al referirse a la "crítica" se apela a la Teoría Crítica, reconociendo que la realidad como la interpretación del mundo, la persona y la vida, no se
inscriben ya más en paradigmas lineales y reducidos, sino, que debe rescatar para su entendimiento y aplicación de conceptos, artefactos, etc.

Modelos de Distribución de Tics en la Escuela
Modelo de laboratorio o gabinete de informática

Nace a mediados de la década del´80 (entre 1985-1990) es resultado de iniciativas económicas y pedagógicas. Este proyecto implicaba dos
modalidades: como apoyo didáctico en el salón de clases y para la enseñanza del LOGO y el BASIC.
Dentro del marco pedagógico el modelo de laboratorio estaba incluido en una materia específica de informática que enseñaba a utilizar algunos
programas. Las clases eran llevadas a cabo por ingenieros o técnicos del área informática u ocasionalmente eran utilizadas por profesores que
proponían alguna actividad específica a realizar con las máquinas.
El modelo de laboratorio posibilita la distribución de un número considerable de alumnos por equipo, sentados frente a las máquinas y de
espaldas al docente y entre sí (configuración habitual), tiene una fuerte importancia hacia el trabajo individual. También, los alumnos reciben
instrucciones dirigidas a desarrollar habilidades en el manejo del teclado, adquieren conocimientos básicos sobre el funcionamiento de las
diferentes partes de las computadoras, practican con procesadores de texto y quizás aprendían algo de programación, mediante algún lenguaje
como el BASIC.
Cabe destacar que las aulas estaban equipadas por equipos de diferentes generaciones, lo que resultaba que no todas la máquinas cuenten con
las mismas funciones, por lo que esta heterogeneidad de equipos, reflejaba así una heterogeneidad de saberes en el grupo escolar.
Este modelo fue muy utilizado en Argentina y en otros países estuvo muy criticado debido a que no lograba efectuar una integración de
curriculum y quedaba restringido al uso de algunos docentes. Además pone en evidencia dificultades operativas en la escuela, es decir, la
utilización de estos espacios depende de la autorización de ciertos actores de la institución.
Modelo 1 @ 1

La primera experiencia de este proyecto tuvo lugar en Uruguay, por medio del Plan Ceibal (Conectividad Educativa de Informática Básica para el
Aprendizaje en línea).
En Argentina surge en la década del ´90, la primer provincia partícipe de este modelo fue San Luis a cargo del proyecto “Todos los chicos en la
Red”, el cual consistió en la entrega de computadoras para niños de nivel primario, que contaban con un software de apoyo escolar de
determinadas localidades de la provincia, zona rurales y semi-rurales, y una laptop a cada maestro de las escuelas además de ser capacitados. La
iniciativa del proyecto obtuvo buenos resultados, en relación a los alumnos con las tecnologías y los docentes con las mismas. Esto demuestra
que tal iniciativa es efectiva para achicar la brecha digital en el acceso a las nuevas tecnologías de los sectores más pobres.
En la provincia de Río Negro este modelo, al igual que la provincia desarrollada anteriormente, consiste en la distribución de equipos de
computación portátiles a estudiantes y docentes de forma individual, es así que cada uno podrá realizar múltiples tareas, –buscar información,
leer textos, consultar libros, ver imágenes, tomar fotografías entre otros- conseguir acceso personalizado, directo ilimitado –el equipo no es
compartido- y ubicuo – se produce y consumen contenidos en cualquier lugar, lo que facilita el trabajo dentro y fuera de la clase y la movilidad
de puestos de trabajo en el aula-.
El objetivo de este proyecto es optimizar la calidad educativa y formar a los jóvenes de las escuelas secundarias. Además, los alumnos tendrán la
posibilidad de manejar grandes volúmenes de información y el uso individual de los dispositivos permite darles continuidad a las tareas tanto
dentro y fuera del aula.
Sin embargo, el modelo es exitoso cuando responde a una necesidad del proceso enseñanza aprendizaje; cuando existe un piso básico de cultura
tecnológica que asegura su utilización de forma efectiva y cuando es posible garantizar la dotación de aparatos a todos los alumnos y no solo a
una parte o sector de ellos.
Cabe destacar que en la implementación del modelo 1 @ 1, se produjo un cambio en el rol del docente, es decir, él no es la única fuente de la
información, sino que los estudiantes tienen un papel más activo que el que tradicionalmente cumplen en las aulas, ya que con sus
computadoras portátiles tienen acceso a construir sus propios conocimientos de forma autónoma y múltiple y muchas veces fuera del aula. Al
mismo tiempo las propuestas pedagógicas podrán ser flexibles, y el uso de los dispositivos se adecuará a las actividades a llevar a cabo.
Aulas digitales móviles

Este modelo se orienta a instituciones educativas de nivel primario, cuyo objetivo se fundamenta en la introducción de los alumnos al uso de
herramientas digitales necesarias para desenvolverse en su vida futura. Dentro de la institución, este modelo posibilitará – en algunos casos –
disponer de, 1 servidor de aula, Netbooks, un router, un proyector digital, un pizarrón digital, parlantes, una impresora, una cámara de fotos y
pendrives, por ello surge una nueva configuración del aula.
El uso de dicho equipamiento motiva en gran medida el interés de los alumnos por el aprendizaje y aumenta el compromiso con la tarea
cotidiana, en algunos casos en alumnos con dificultades de adaptación y/o capacidades intelectuales distintas.
Con su utilización:
•
Se motiva el trabajo colaborativo en el uso diario de tecnología: consultas en pequeños grupos, consultas puntuales individuales
marcaban el trabajo diario de los alumnos.
•

Se genera un interés en el resto del cuerpo docente por el modelo y por el uso de las TICs en educación en general.

•

El uso del equipamiento contribuye al trabajo más ordenado en el aula.

•
El uso de los dispositivos en las escuelas supera la cuestión instrumental, se combinan con propuestas nuevas, con la motivación por la
investigación y la innovación y con la idea de trabajar en una modalidad educativa diferente para un mejor resultado en la generación de
conocimientos y aprendizajes.
Las principales funcionalidades que nos aportan las PDI son:
•
Se puede proyectar e interactuar con cualquier tipo de información procedente de una computadora, de esta manera se convierte en un
segundo gran monitor de la misma que permite a profesores y alumnos visualizar y comentar de manera colectiva todo tipo de información y
recursos disponibles: presentaciones multimediales, documentos, apuntes, trabajos de clase, videos, fotos, etc, y por supuesto toda la
información que encuentren de interés en Internet.
•
La PDI posee además uno o varios marcadores para que el docente o alumno pueda realizar actividades a “mano alzada” (dibujos,
esquemas, gráficos, resúmenes de clase, o correcciones sobre texto), en forma digital sobre la misma pizarra. Estas actividades luego se podrán
imprimir, grabar en el disco de la computadora o enviarlas por mail al resto de la clase.
•
La PDI integra todos los recursos tecnológicos clásicos (el proyector de diapositivas, el retroproyector de transparencias, los
reproductores de vídeo y audio, la televisión, etc).
•
Posibilita el uso colectivo en clase de charlas, debates, y conferencias, a través del correo electrónico, chat, o videoconferencia, con otros
estudiantes, profesores o especialistas, de todo el mundo.
•
Motiva al alumno en las actividades del aula, participan más, tienen mayor autonomía y disponen de más oportunidades para el
desarrollo de competencias tan importantes en la sociedad actual como buscar, seleccionar, y validar información, para luego realizar sus
trabajos y presentarlos ante la clase.
Por medio del proyecto, será el docente quien decida cómo y de qué forma se dan los usos de los dispositivos (programación de actividades,
configuración del espacio de aprendizaje, entre otras decisiones). Es así que generará las condiciones necesarias para que el proceso de
enseñanza aprendizaje resulte un ejercicio de construcción colaborativa. Además, permite controlar por medio de un servidor los sitios con que
los alumnos interactúan.
Didácticamente se trabaja desde la teoría constructivista, la cual permite que el aprendizaje sea apreciado como proceso y no como instrucción,
al crearse dentro del aula un clima motivacional de cooperación, donde cada alumno reconstruye y resignifica su aprendizaje con el resto del
grupo.
Por lo cual la principal característica del ADM es la gran flexibilidad que posee para trabajar en red.
Todo el equipamiento (computadoras, impresora, proyector, y pizarra digital) se encuentra conectado entre sí a través de una red inalámbrica
interna (sin cables). Esto permite que alumnos y docentes intercambien experiencias, utilicen softwares educativos, proyecten actividades
multimediales, accedan a los recursos que nos brinda Internet, o trabajen colaborativamente en proyectos educativos.
El docente, desde su notebook, es quien lleva el control de la clase (a través de un software específico) administrando, facilitando, y controlando
todos los recursos y acciones de sus alumnos.
También el alumno, desde su Netbook, tiene la posibilidad de mostrar su producción al resto de la clase, imprimir su actividad, o simplemente
enviarle su tarea al docente (para su corrección) sin tener que levantarse de su lugar de trabajo. El alumno podrá intercambiar experiencias y
actividades con sus compañeros y con el docente (participación activa y significativa).
La conexión con internet del Aula Digital Móvil, permite que alumnos y docentes utilicen una gran variedad de recursos para complementar sus
clases. Podrán así por ejemplo; realizar tareas de investigación, trabajos colaborativos e intercambio de experiencias con alumnos y docentes de
diferentes escuelas del mundo, o utilizar las herramientas WEB 2.0 gratuitas que actualmente están disponibles (blogs, webquest, wikis, podcast,
etc).

Modelo de instrucción
Se observa que el modelo de instrucción consta de cuatro elementos básicos:
•

Objetivos.

•

Estrategias didácticas.

•

Materiales didácticos.

•

Evaluación.

La formulación de los objetivos obliga a reflexionar hacia donde se quiere llegar en la instrucción, para de ahí seleccionar las estrategias más
adecuadas (¿Cómo logro esto?), para conseguirlo. El tercer paso es seleccionar los materiales (medios y recursos) convenientes para el
establecimiento de la estrategia elegida, para llevar más adelante la evaluación (resultados de los pasos anteriores) de acuerdo con los objetivos
establecidos y por último, tener presente que es importante realiza una retroalimentación.
Varios investigadores, entre los que se incluyen Charles F. Hoban, James D. Finn y Edgar Dale, descubrieron que los medios y recursos didácticos,
pueden aportar las siguientes ventajas:
•

Proporcionan una base concreta para el pensamiento conceptual donde todo no es realmente cierto.
•

Tienen un alto grado de interés para los estudiantes.

•

Hacen que el aprendizaje sea más permanente.

•

Ofrecen una experiencia real que estimula la actividad por parte de los alumnos.

•

Desarrollan continuidad de pensamiento.

•

Contribuyen al aumento de los significados.

•

Proporcionan experiencias que se obtienen mediante materiales y medios.
Creación de una cuenta en Gmail en el blog pegar un video educativo

Creación de un cartel pegarlo en la pared del aula y fotografiarlo

Portafolio de tecnología

  • 1.
    USAC PADEP LAGOMERA Lic. Eddy Barrios Portafolio de Tecnología Módulos I, II, III, IV Dánise Manuela Carbajal Tintí 14
  • 2.
    Sábado 11/01/2014 1- Adquirirconocimientos a cerca de programas que propicien aprendizajes significativos. 2- Aprender a manejar programas estadísticos en la educación. 3- Crear una página web. 4- Descubrir páginas que muestren la información adecuada y real. 5- Como utilizar el internet. 6- Utilizar de una mejor manera la tecnología. 7- Aprender el manejo de la computadora como herramienta. 8- Aprender a enseñar tecnología a los alumnos. 9- Quiero aprender a crear y manejar un correo. 10- Aprender a utilizar el programa Excel.
  • 3.
    Sábado 18 /01/2014 Utilizacióndel SmartArt motor de busqueda internet correo electronico navegadores google chrome google yahoo gmail mozila firefox internet explorer bing hotmail Ask yahoomail
  • 4.
    PARTES DE LAPANTALLA DE UN NAVEGADOR pestañas Barra de título Barra de dirección Área de trabajo Botones de control
  • 5.
    TIC UTILIZADA Aplicación deeducación Word -evaluaciones -letras , adorno -planificación Excel -Registros de evaluaciones Internet -buscar temas -buscar dibujos
  • 6.
    Utilización del SmartArt Tic Recursos Hardware Software utilización Redesde comunicación conformada convertir almacenar administrar Medios de comunicación Información transmitir Tv Radio Teléfono
  • 7.
    Las tres Q Queme gusta -Es un curso muy importante que me gusta porque ya sea en la computadora y en las redes de acceso podemos hacer infinidad de cosas acorde a nuestro trabajo. Que no me gusta -Que no todos tenemos computadora para trabajar individualmente. -Muy poco el tiempo que nos impartirán este curso. Que se puede mejorar -Tener cada uno su computadora para trabajar mejor.
  • 8.
    Definiciones a cercade la tecnología 1. La tecnología educativa es el resultado de las prácticas de diferentes concepciones y teorías educativas para la resolución de un amplio espectro de problemas y situaciones referidos a la enseñanza y el aprendizaje, apoyadas en las TICs (tecnologías de información y comunicación). 2. Se entiende por tecnología educativa al acercamiento científico basado en la teoría de sistemas que proporciona al educador las herramientas de planificación y desarrollo, así como la tecnología, busca mejorar los procesos de enseñanza y de aprendizaje a través del logro de los objetivos educativos y buscando la efectividad y el significado del aprendizaje. 3. La conceptualización de Tecnología Educativa, que se presenta antes, muchas veces es aplicada de modo descontextualizado, sobre todo ello ocurre en las propuestas educativas de los países del sur del mundo, hoy con las TIC. Es el proceso de administración de políticas, estrategias planes y acciones, relacionadas con la creación, difusión y uso de la tecnología.
  • 9.
    Definiciones de Tecnología Educativa Acercamiento científico Procesode administración de políticas, estrategias planes etc. Resolución de problemas y situaciones referidos a la enseñanza. Dificultades para acceder a Internet. La falta de una computadora La falta de conocimiento para acceder a alguna red y la falta de velocidad Cafe internet más cercano K@yros Interfresh Centro de Computación Gomerano
  • 10.
    Como crear unacaratula e índice, como resaltar subtemas de un tema y como USAC PADEP LA GOMERA resumir.. Tecnología Educativa Dánise Manuela Carbajal Tintí 14
  • 11.
    Contenido Tecnología educativa .........................................................................................................................12 Evolución ....................................................................................................................................... 12 Tecnología educativa apropiada y crítica ...................................................................................... 13 Modelos de Distribución de Tics en la Escuela.............................................................................. 13 Modelo de laboratorio o gabinete de informática.................................................................... 13 Modelo 1 @ 1 ............................................................................................................................ 14 Aulas digitales móviles .............................................................................................................. 15 Modelo de instrucción .................................................................................................................. 17
  • 12.
    Tecnología educativa La tecnologíaeducativa es el resultado de las prácticas de diferentes concepciones y teorías educativas para la resolución de un amplio espectro de problemas y situaciones referidos a la enseñanza y el aprendizaje, apoyadas en las TICs (tecnologías de información y comunicación). Se entiende por tecnología educativa al acercamiento científico basado en la teoría de sistemas que proporciona al educador las herramientas de planificación y desarrollo, así como la tecnología, busca mejorar los procesos de enseñanza y de aprendizaje a través del logro de los objetivos educativos y buscando la efectividad y el significado del aprendizaje. Evolución La evolución de la tecnología educativa, que como disciplina nació en Estados Unidos de América en la década de los 50, ha dado lugar a diferentes enfoques o tendencias que se conocen como enseñanza audiovisual, enseñanza programada, tecnología instruccional, diseño curricular o tecnología crítica de la enseñanza. Los recursos técnicos son los que se utilizan para realizar un trabajo en específico con una técnica que lo caracteriza o bien con herramientas específicas, por ejemplo, una máquina de refrescos utiliza cierta técnica que consta de varios pasos, se introduce una moneda, la máquina la acepta, se aprieta un botón de refresco, la máquina lo percibe y entrega el refresco, todos estos pasos son técnicas. Un aspecto que lo hace tangible son las diversas piezas informáticas denominadas plataformas didácticas tecnológicas. Las plataformas tienen diferentes objetivos, como lo es gestionar los contenidos, pero también implican la creación de los mismos. Al utilizarlas se busca encontrar métodos para volver factible el conocimiento mediado actualmente por los medios tecnológicos, desde el punto de vista del método heurístico. Las aplicaciones de la tecnología educativa a la pedagogía son diversas, dependiendo de las necesidades, contextos y objetivos a conseguir. Son interesantes las aplicaciones en educación para la salud. Es de suma importancia que el maestro en el aula actualmente utilice la tecnología educativa de maneras apropiadas porque es una manera de apuntar a la mejora de la calidad en la educación.
  • 13.
    Tecnología educativa apropiaday crítica La conceptualización de Tecnología Educativa, que se presenta antes, muchas veces es aplicada de modo descontextualizado, sobre todo ello ocurre en las propuestas educativas de los países del sur del mundo, hoy con las TIC. Desde la década de los 90 el concepto de «Tecnología Educativa Apropiada y Crítica», rescatando por un lado, todos los movimientos que nacen en los 80 en Inglaterra que incorporan estas líneas y, la revalorización de los recursos no convencionales para la educación, desde los artesanales, cotidianos, que no requieren alto equipamiento oinfraestructura, hasta los electronificados más actuales y sofisticados, que hoy son ya más baratos, muchos se consiguen de modo gratuito en Internet, con la posibilidad del Open source, o sea con muchas facilidades.1 Lo «apropiado» además da cuenta de los rasgos de apropiación en términos de aprendizaje y socioculturalmente, para no solo aterrizarlos a los contextos locales (en síntesis con los globales:"glocales") sino capitalizar la memoria colectiva de los pueblos, en sus valores y comportamientos. Al referirse a la "crítica" se apela a la Teoría Crítica, reconociendo que la realidad como la interpretación del mundo, la persona y la vida, no se inscriben ya más en paradigmas lineales y reducidos, sino, que debe rescatar para su entendimiento y aplicación de conceptos, artefactos, etc. Modelos de Distribución de Tics en la Escuela Modelo de laboratorio o gabinete de informática Nace a mediados de la década del´80 (entre 1985-1990) es resultado de iniciativas económicas y pedagógicas. Este proyecto implicaba dos modalidades: como apoyo didáctico en el salón de clases y para la enseñanza del LOGO y el BASIC. Dentro del marco pedagógico el modelo de laboratorio estaba incluido en una materia específica de informática que enseñaba a utilizar algunos programas. Las clases eran llevadas a cabo por ingenieros o técnicos del área informática u ocasionalmente eran utilizadas por profesores que proponían alguna actividad específica a realizar con las máquinas. El modelo de laboratorio posibilita la distribución de un número considerable de alumnos por equipo, sentados frente a las máquinas y de espaldas al docente y entre sí (configuración habitual), tiene una fuerte importancia hacia el trabajo individual. También, los alumnos reciben instrucciones dirigidas a desarrollar habilidades en el manejo del teclado, adquieren conocimientos básicos sobre el funcionamiento de las diferentes partes de las computadoras, practican con procesadores de texto y quizás aprendían algo de programación, mediante algún lenguaje como el BASIC.
  • 14.
    Cabe destacar quelas aulas estaban equipadas por equipos de diferentes generaciones, lo que resultaba que no todas la máquinas cuenten con las mismas funciones, por lo que esta heterogeneidad de equipos, reflejaba así una heterogeneidad de saberes en el grupo escolar. Este modelo fue muy utilizado en Argentina y en otros países estuvo muy criticado debido a que no lograba efectuar una integración de curriculum y quedaba restringido al uso de algunos docentes. Además pone en evidencia dificultades operativas en la escuela, es decir, la utilización de estos espacios depende de la autorización de ciertos actores de la institución. Modelo 1 @ 1 La primera experiencia de este proyecto tuvo lugar en Uruguay, por medio del Plan Ceibal (Conectividad Educativa de Informática Básica para el Aprendizaje en línea). En Argentina surge en la década del ´90, la primer provincia partícipe de este modelo fue San Luis a cargo del proyecto “Todos los chicos en la Red”, el cual consistió en la entrega de computadoras para niños de nivel primario, que contaban con un software de apoyo escolar de determinadas localidades de la provincia, zona rurales y semi-rurales, y una laptop a cada maestro de las escuelas además de ser capacitados. La iniciativa del proyecto obtuvo buenos resultados, en relación a los alumnos con las tecnologías y los docentes con las mismas. Esto demuestra que tal iniciativa es efectiva para achicar la brecha digital en el acceso a las nuevas tecnologías de los sectores más pobres. En la provincia de Río Negro este modelo, al igual que la provincia desarrollada anteriormente, consiste en la distribución de equipos de computación portátiles a estudiantes y docentes de forma individual, es así que cada uno podrá realizar múltiples tareas, –buscar información, leer textos, consultar libros, ver imágenes, tomar fotografías entre otros- conseguir acceso personalizado, directo ilimitado –el equipo no es compartido- y ubicuo – se produce y consumen contenidos en cualquier lugar, lo que facilita el trabajo dentro y fuera de la clase y la movilidad de puestos de trabajo en el aula-. El objetivo de este proyecto es optimizar la calidad educativa y formar a los jóvenes de las escuelas secundarias. Además, los alumnos tendrán la posibilidad de manejar grandes volúmenes de información y el uso individual de los dispositivos permite darles continuidad a las tareas tanto dentro y fuera del aula. Sin embargo, el modelo es exitoso cuando responde a una necesidad del proceso enseñanza aprendizaje; cuando existe un piso básico de cultura tecnológica que asegura su utilización de forma efectiva y cuando es posible garantizar la dotación de aparatos a todos los alumnos y no solo a una parte o sector de ellos.
  • 15.
    Cabe destacar queen la implementación del modelo 1 @ 1, se produjo un cambio en el rol del docente, es decir, él no es la única fuente de la información, sino que los estudiantes tienen un papel más activo que el que tradicionalmente cumplen en las aulas, ya que con sus computadoras portátiles tienen acceso a construir sus propios conocimientos de forma autónoma y múltiple y muchas veces fuera del aula. Al mismo tiempo las propuestas pedagógicas podrán ser flexibles, y el uso de los dispositivos se adecuará a las actividades a llevar a cabo. Aulas digitales móviles Este modelo se orienta a instituciones educativas de nivel primario, cuyo objetivo se fundamenta en la introducción de los alumnos al uso de herramientas digitales necesarias para desenvolverse en su vida futura. Dentro de la institución, este modelo posibilitará – en algunos casos – disponer de, 1 servidor de aula, Netbooks, un router, un proyector digital, un pizarrón digital, parlantes, una impresora, una cámara de fotos y pendrives, por ello surge una nueva configuración del aula. El uso de dicho equipamiento motiva en gran medida el interés de los alumnos por el aprendizaje y aumenta el compromiso con la tarea cotidiana, en algunos casos en alumnos con dificultades de adaptación y/o capacidades intelectuales distintas. Con su utilización: • Se motiva el trabajo colaborativo en el uso diario de tecnología: consultas en pequeños grupos, consultas puntuales individuales marcaban el trabajo diario de los alumnos. • Se genera un interés en el resto del cuerpo docente por el modelo y por el uso de las TICs en educación en general. • El uso del equipamiento contribuye al trabajo más ordenado en el aula. • El uso de los dispositivos en las escuelas supera la cuestión instrumental, se combinan con propuestas nuevas, con la motivación por la investigación y la innovación y con la idea de trabajar en una modalidad educativa diferente para un mejor resultado en la generación de conocimientos y aprendizajes. Las principales funcionalidades que nos aportan las PDI son: • Se puede proyectar e interactuar con cualquier tipo de información procedente de una computadora, de esta manera se convierte en un segundo gran monitor de la misma que permite a profesores y alumnos visualizar y comentar de manera colectiva todo tipo de información y
  • 16.
    recursos disponibles: presentacionesmultimediales, documentos, apuntes, trabajos de clase, videos, fotos, etc, y por supuesto toda la información que encuentren de interés en Internet. • La PDI posee además uno o varios marcadores para que el docente o alumno pueda realizar actividades a “mano alzada” (dibujos, esquemas, gráficos, resúmenes de clase, o correcciones sobre texto), en forma digital sobre la misma pizarra. Estas actividades luego se podrán imprimir, grabar en el disco de la computadora o enviarlas por mail al resto de la clase. • La PDI integra todos los recursos tecnológicos clásicos (el proyector de diapositivas, el retroproyector de transparencias, los reproductores de vídeo y audio, la televisión, etc). • Posibilita el uso colectivo en clase de charlas, debates, y conferencias, a través del correo electrónico, chat, o videoconferencia, con otros estudiantes, profesores o especialistas, de todo el mundo. • Motiva al alumno en las actividades del aula, participan más, tienen mayor autonomía y disponen de más oportunidades para el desarrollo de competencias tan importantes en la sociedad actual como buscar, seleccionar, y validar información, para luego realizar sus trabajos y presentarlos ante la clase. Por medio del proyecto, será el docente quien decida cómo y de qué forma se dan los usos de los dispositivos (programación de actividades, configuración del espacio de aprendizaje, entre otras decisiones). Es así que generará las condiciones necesarias para que el proceso de enseñanza aprendizaje resulte un ejercicio de construcción colaborativa. Además, permite controlar por medio de un servidor los sitios con que los alumnos interactúan. Didácticamente se trabaja desde la teoría constructivista, la cual permite que el aprendizaje sea apreciado como proceso y no como instrucción, al crearse dentro del aula un clima motivacional de cooperación, donde cada alumno reconstruye y resignifica su aprendizaje con el resto del grupo. Por lo cual la principal característica del ADM es la gran flexibilidad que posee para trabajar en red. Todo el equipamiento (computadoras, impresora, proyector, y pizarra digital) se encuentra conectado entre sí a través de una red inalámbrica interna (sin cables). Esto permite que alumnos y docentes intercambien experiencias, utilicen softwares educativos, proyecten actividades multimediales, accedan a los recursos que nos brinda Internet, o trabajen colaborativamente en proyectos educativos.
  • 17.
    El docente, desdesu notebook, es quien lleva el control de la clase (a través de un software específico) administrando, facilitando, y controlando todos los recursos y acciones de sus alumnos. También el alumno, desde su Netbook, tiene la posibilidad de mostrar su producción al resto de la clase, imprimir su actividad, o simplemente enviarle su tarea al docente (para su corrección) sin tener que levantarse de su lugar de trabajo. El alumno podrá intercambiar experiencias y actividades con sus compañeros y con el docente (participación activa y significativa). La conexión con internet del Aula Digital Móvil, permite que alumnos y docentes utilicen una gran variedad de recursos para complementar sus clases. Podrán así por ejemplo; realizar tareas de investigación, trabajos colaborativos e intercambio de experiencias con alumnos y docentes de diferentes escuelas del mundo, o utilizar las herramientas WEB 2.0 gratuitas que actualmente están disponibles (blogs, webquest, wikis, podcast, etc). Modelo de instrucción Se observa que el modelo de instrucción consta de cuatro elementos básicos: • Objetivos. • Estrategias didácticas. • Materiales didácticos. • Evaluación. La formulación de los objetivos obliga a reflexionar hacia donde se quiere llegar en la instrucción, para de ahí seleccionar las estrategias más adecuadas (¿Cómo logro esto?), para conseguirlo. El tercer paso es seleccionar los materiales (medios y recursos) convenientes para el establecimiento de la estrategia elegida, para llevar más adelante la evaluación (resultados de los pasos anteriores) de acuerdo con los objetivos establecidos y por último, tener presente que es importante realiza una retroalimentación. Varios investigadores, entre los que se incluyen Charles F. Hoban, James D. Finn y Edgar Dale, descubrieron que los medios y recursos didácticos, pueden aportar las siguientes ventajas: • Proporcionan una base concreta para el pensamiento conceptual donde todo no es realmente cierto.
  • 18.
    • Tienen un altogrado de interés para los estudiantes. • Hacen que el aprendizaje sea más permanente. • Ofrecen una experiencia real que estimula la actividad por parte de los alumnos. • Desarrollan continuidad de pensamiento. • Contribuyen al aumento de los significados. • Proporcionan experiencias que se obtienen mediante materiales y medios.
  • 19.
    Creación de unacuenta en Gmail en el blog pegar un video educativo Creación de un cartel pegarlo en la pared del aula y fotografiarlo