UNIVERSIDAD POLITÉCNICA ESTATAL DEL CARCHI




 INGENIERÍA EN COMERCIO EXTERIOR Y NEGOCIACIÓN COMERCIAL
                     INTERNACIONAL




PORTAFOLIO DE ESTADÍSTICA INFERENCIAL


                        DOCENTE:

                    MSC. JORGE POZO




                      INTEGRANTES:

                      STALIN GOYES

                      KARINA LEMA

                   NATHALY CHAMORRO

                    ESTEFANÍA RUANO

                     ERIKA TARAPUES

                    MARITZA VALLEJO




                         NIVEL:

                        SEXTO “A”




                   FECHA DE ENTREGA:

                      14/MAYO/2012
CAPÍTULO 1

               SISTEMA INTERNCIONAL DE UNIDADES




1.1 TEÓRICO BÁSICO

Actividades:

      Lectura del documento
      Análisis de términos importantes



1.1.1 Lectura del documento



               SISTEMA INTERNACIONAL DE UNIDADES

* El sistema internacional de unidades conocido como SI es una
herramienta de conversión de unidades, utilizado de acuerdo a la
unidad básica de cada país. Cuyo principal objetivo es dar a conocer
las similitudes de las diferentes unidades de medida.




      Utilizado para la conversión de unidades, es decir transformar las
      diferentes unidades de un sistema a otro. Todas las unidades,
      independientemente del sistema que forme parte, no llevan punto
      al final de su escritura.




      Se usa en la mayoría de los países, creado en 1960 por la
      Conferencia     General     de   Pesos   y   Medidas.   Una   de   las
      características es que sus unidades están basadas en fenómenos
      físicos fundamentales.
Está formado por dos clases de unidades: unidades básicas o
        fundamentales y unidades derivadas.


UNIDADES BÁSICAS DEL SI:

El Sistema Internacional de Unidades consta de siete unidades básicas.
Son las que se utilizan para expresar las magnitudes físicas consideradas
básicas a partir de las cuales se determinan las demás. (WIKIPEDIA,
2011)

            Magnitud física        Unidad básica o
                                                        Símbolo
              fundamental             fundamental
        Longitud                  Metro               M
        Masa                      Kilogramo           Kg
        Tiempo                    Segundo             S
        Intensidad de corriente
                                  amperio o ampere    A
        eléctrica
        Temperatura               Kelvin              K
        Cantidad de sustancia     Mol                 Mol
        Intensidad luminosa       Candela             Cd


De las unidades básicas existen múltiplos y submúltiplos, que se expresan
mediante prefijos.




Múltiplos y submúltiplos del SI:

Es frecuente que las unidades del S.I. resulten unas veces excesivamente
grandes para medir determinadas magnitudes y otras, por el contrario,
demasiado pequeñas. De ahí la necesidad de los múltiplos y los
submúltiplos. (TOCHTLI, 2011)
Múltiplos                      Submúltiplos

      Factor   Prefijo   Símbolo     Factor     Prefijo   Símbolo

      10+24    yotta       Y          10-24     yocto     Y


      10+21    zetta       Z          10-21     zepto     Z


      10+18    exa         E          10-18     atto      A


      10+15    peta        P          10-15     femto     F


      10+12    tera        T          10-12     pico      P


      10+9     giga        G          10-9      nano      N


      10+6     mega        M          10-6      micro     µ


      10+3     kilo        K          10-3      milli     M


      10+2     hecto       H          10-2      centi     C


      10+1     deca        Da         10-1      deci      D




UNIDADES DERIVADAS DEL SI:

Mediante esta denominación se hace referencia a las unidades utilizadas
para expresar magnitudes físicas que son resultado de combinar
magnitudes físicas básicas.(WIKIPEDIA, 2011)

        Magnitud              Nombre                    Símbolo
                                                   2
       Superficie      metro cuadrado            m
       Volumen         metro cúbico              m3
       Velocidad       metro por segundo         m/s
       Aceleración     metro por segundo         m/s2
cuadrado
       Masa en       kilogramo por metro         kg/m3
       volumen       cúbico
       Velocidad     radián por segundo          rad/s
       angular
       Aceleración   radián por segundo          rad/s2
       angular       cuadrado


UNIDADES DE LONGITUD:

      La longitud es una magnitud creada para medir la distancia entre
      dos puntos.
      La unidad principal de longitud es el metro, pero existen otras
      unidades para medir cantidades mayores y menores. (DITUTOR,
      2010)

   Las más usuales son:

                          1 km                1000m

                          1milla T            1609m

                          1m                   100cm

                          1m                 1000mm

                          1pie               30.48cm

                          1cm                  10mm

                          1pulgada            2.54cm

                          1año luz         9,48*1015m




Ejercicios:

L=20millas a mm
L=3000000km a años luz




L=500pies a mm




L=200000millas a pulgada




L=37200m a km




UNIDADES DE MASA:

Masa es un concepto que identifica a aquella magnitud de carácter
físico que permite indicar la cantidad de materia contenida en un cuerpo.
Dentro delSistema Internacional, su unidad es el kilogramo. (WIKIPEDIA,
2011)

                            1kg               1000g

                            1kg               2.2lbs

                            1tonelada          20qq

                            1tonelada      907.20kg
1arroba          25lbs

                              1qq           4arrobas

                              1lb           16onzas

                              1onza        0.91428g

                              1lbs              454g

                              1SLUG          14.59kg

                              1UTM            9.81kg




              La unidad de masa se transforma a la unidad de volumen:
Ejercicios:           1kg= 2,2 lbs = 1 litro= 1000cm3=1000ml




Ejercicios:

M=30toneladas a arrobas




M=4000000 SLUG a toneladas




UNIDADES DE TIEMPO:

      El tiempo es la magnitud física con la que medimos la duración o
      separación de acontecimientos, sujetos a cambio, de los sistemas
      sujetos a observación
Es el período que transcurre entre el estado del sistema cuando
      éste aparentaba un estado X y el instante en el que X registra una
      variación perceptible para un observador.
      El tiempo ha sido frecuentemente concebido como un flujo
      sucesivo de microsucesos.
      Su unidad básica en el Sistema Internacional es el segundo, cuyo
      símbolo es s. (WIKIPEDIA, 2011)



                     1año                     365.25

                     1año comercial          360días

                     1año                   12meses

                     1mes                     30días

                     1día                  4semanas

                     1semana                      7días

                     1día                    24horas

                     1h                           60min

                     1h                           3600s

                     1min                           60s




Ejercicios:

T=30semanas a min
T=376540000min a años




ÁREA (m2)

      El área es una medida de la extensión de una superficie,
      expresada en unidades de medida denominadas Unidades de
      superficie.(WIKIPEDIA, 2011)
      Un área también es una unidad de superficie equivalente a 100
      metros cuadrados. Se la conoce como decámetro cuadrado,
      aunque     es   más       frecuente   el    uso   de   su   múltiplo
      denominado hectárea.(WIKIPEDIA, 2011)



                       1 hectárea       10.000 m2

                       1 acre           4050 m2




Se dará a conocer el área de varias figuras geométricas a continuación:
VOLUMEN (m3):

       Una palabra que permite describir al grosor o tamaño que posee
       un determinado objeto.
       Sirve para identificar a la magnitud física que informa sobre la
       extensión de un cuerpo en relación a tres dimensiones (alto, largo
       y ancho).
       Dentro delSistema Internacional, la unidad que le corresponde es
       el metro cúbico (m3).(TOCHTLI, 2011)

             1 m3               1000 000 cm3

             1 litro            1000 cm3

             1 galón            5 litros - Ecuador

                                3,785 litros - Estados Unidos

             1 caneca           5 galones




Se detallará el volumen de algunas figuras geométricas a continuación:
Ejercicios:

M=7780m3 a gramos




Q=300000m3/meses a kg/s




q

v=200km/h a m/s




A=7000millas/h2 a pulgada/s2




Un jugador de básquetbol tiene una altura de 5 pies 15 pulgadas,
determinar su altura en m y cm




ht= h1 + h2

ht= 1.52m + 0.38m
Calcular cuántos gramos de arena hay en un tramo de playa de
0.5km de largo por 100m de ancho y una profundidad de 3m, se sabe
que el diámetro de 1m de arena es alrededor de 1mm




(1grano x 1.5x1014mm3)/0.523mm3= 2.87x1014gr




Un tráiler tiene 18m de largo una altura de 2.50 y un ancho de 2.90m.
Determinar cuántos quintales puede ubicarse en un tráiler.

Vo=lxaxh

Vo=18m x 250m x 2.90m = 130.5m




Un contenedor tiene una longitud de 50pies un ancho de 12pies y
una altura de 30pies. Determinar cuántas cajitas de un juguete
pueden traerse de otro país hacia el Ecuador si tiene una arista de 15
cm

Vo=lxaxh

Vo=50pies x 12pies x 30pies = 18000pies3
Vo=0.49pie3= 0.12pie3

18000/0.12= 150000 juguetes




Un tráiler tiene un contenedor de forma cilíndrica cuya longitud es:
a=15.40m y un r=30pulg. Determinar cuántos litros puede transitar
este tráiler.




Vo= (28091862.64cm3 x 1 litro)/ 1000000cm3= 28091.86 litros




Una bodega tiene una longitud de 50m de largo por 25m de ancho y
3m de altura. Determinar cuántas cajitas de manzana puedo ubicar
en esta bodega si tiene una longitud de 70cm de largo, 25cm de
ancho y una altura de 2.7pies

Vobodega=50m x 25m x 3m= 3750m3

Vocaja= 70cm x 25cm x 82.30cm = 144025 cm3




Vo= 3750m3/0.14m3=26037.15 cajas
LINKOGRAFÍA


DITUTOR. (2010). DITUTOR. Recuperado el 2012, de DITUTOR:
http://www.ditutor.com/sistema_metrico/unidades_longitud.html
SLIDESHARE.     (2007).   SLIDESHARE.       Recuperado   el     2012,   de
      SLIDESHARE:           http://www.slideshare.net/minmenez/sistema-
      internacional-de-unidades-ii

TOCHTLI. (2011). TOCHTLI. Recuperado el 2012, de TOCHTLI:
      http://tochtli.fisica.uson.mx/fluidos%20y%20calor/m%C3%BAltiplos
      _y_subm%C3%BAltiplos.htm

WIKIPEDIA. (2011). WIKIPEDIA. Recuperado el 2012, de WIKIPEDIA:
      WIKIPEDIA

WIKIPEDIA. (2011). WIKIPEDIA. Recuperado el 2012, de WIKIPEDIA:
      http://es.wikipedia.org/wiki/Tiempo

WIKIPEDIA. (2011). WIKIPEDIA. Recuperado el 2012, de WIKIPEDIA:
      http://es.wikipedia.org/wiki/%C3%81rea




1.1.2. Análisis de términos importantes
      Sistema de internacional de unidades: se lo debe de considerar
      como una herramienta que permite utilizar un acuerdo a la unidad
      básica de cada país, esto permite que exista una concordancia a
      nivel mundial, con respecto a la conversión de unidades, es decir,
      trasformar una unidad en otra para facilitar la comprensión en el
      país interesado en comprender dichas medidas cualquiera que esta
      sea.


      Unidades básicas del SI: se denominan se esta manera a las más
      utilizadas y que se deben saber, dentro de estas unidades básicas
tenemos los múltiplos y submúltiplos los cuales juegan un papel
importante en el momento determinar una medida.



Múltiplos y submúltiplos: están diseñados para representar
expresiones demasiado grandes o pequeñas, es usual en el SI que
se deban calcular dichas cantidades, por ello se los determina con
su respectivo valor, prefijo y símbolo.


Unidades derivadas del SI:Estas unidades están diseñadas para
expresar magnitudes físicas que son resultado de combinar
magnitudes físicas básicas


Unidades de Longitud:es una herramienta diseñada para medir
las distancias entre dos puntos, el metro es su principal unidad de
medición, pero también existen otras unidades que determinan
medidas más grandes o pequeñas como se lo evidencia en la tabla
de cantidades básicas que se muestra en el escrito.


Unidades de masa:estas unidades representan el aspecto físico,
es decir, la cantidad de material retenido por el cuerpo, en este
caso se puede decir la cantidad de peso como son el kg, libra,
gramo, etc. Pero es importante mencionar que las unidades de
masa se transforman a unidades de volumen.


Unidades de tiempo: el tiempo representa la duración o
separación de acontecimiento sujetos a cambios de acuerdo a un
artefacto de medición del tiempo, el reloj, de esto depende de que
el observador de un fenómeno determine el tiempo que transcurre,
al momento que sucede dicho fenómeno. Los más utilizados son el
año, mes, día, hora, etc.
Área:Ayuda a determinar la exención    la extensión de un cuerpo
       geométrico facilitando su cálculo con ayuda de las fórmulas de
       cada una de las figuras geométricas.


       Volumen:El volumen permite determinar el grosor de un objeto,
       tomando en cuenta la magnitud del mismo, es decir, alto, largo, y
       ancho. Para facilitar la obtención de resultados se empleará
       fórmulas.



1.2.   TEÓRICO AVANZADO

Actividad:

       Resumen del tema mediante cuadro sinóptico


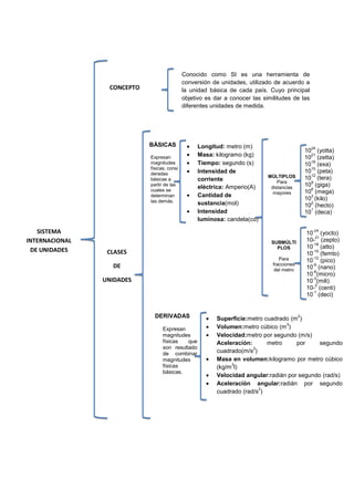
1.1.2. Sistema Internacional de Unidades (cuadro sinóptico)
Conocido como SI es una herramienta de
                                             conversión de unidades, utilizado de acuerdo a
                 CONCEPTO                    la unidad básica de cada país. Cuyo principal
                                             objetivo es dar a conocer las similitudes de las
                                             diferentes unidades de medida.




                            BÁSICAS               Longitud: metro (m)                             24
                                                                                                10 (yotta)
                            Expresan              Masa: kilogramo (kg)                            21
                                                                                                10 (zetta)
                            magnitudes            Tiempo: segundo (s)                             18
                                                                                                10 (exa)
                            físicas, consi                                                        15
                            deradas               Intensidad de                                 10 (peta)
                                                                             MÚLTIPLOS            12
                            básicas a             corriente                                     10 (tera)
                                                                                 Para             9
                            partir de las
                                                  eléctrica: Amperio(A)       distancias        10 (giga)
                            cuales se                                                             6
                                                                               mayores          10 (mega)
                            determinan            Cantidad de                                     3
                            las demás.
                                                                                                10 (kilo)
                                                  sustancia(mol)                                  2
                                                                                                10 (hecto)
                                                                                                  1
                                                  Intensidad                                    10 (deca)
                                                  luminosa: candela(cd)

   SISTEMA                                                                                        -24
                                                                                                10 (yocto)
                                                                                                   21
INTERNACIONAL                                                                 SUBMÚLTI          10- (zepto)
                                                                                                  -18
                                                                                PLOS            10 (atto)
 DE UNIDADES     CLASES                                                                           -15
                                                                                                10 (femto)
                                                                                  Para            -12
                                                                                                10 (pico)
                  DE                                                           fracciones         -9
                                                                                del metro       10 (nano)
                                                                                                  -6
                                                                                                10 (micro)
                UNIDADES                                                                          -3
                                                                                                10 (mili)
                                                                                                   2
                                                                                                10- (centi)
                                                                                                  -1
                                                                                                10 (deci)


                              DERIVADAS                   Superficie:metro cuadrado (m )
                                                                                            2

                              S                                                   3
                                                          Volumen:metro cúbico (m )
                                  Expresan
                                  magnitudes              Velocidad:metro por segundo (m/s)
                                  físicas   que           Aceleración:      metro     por     segundo
                                  son resultado                        2
                                  de combinar             cuadrado(m/s )
                                  magnitudes              Masa en volumen:kilogramo por metro cúbico
                                  físicas                      3
                                                          (kg/m l)
                                  básicas.
                                                          Velocidad angular:radián por segundo (rad/s)
                                                          Aceleración angular:radián por segundo
                                                                         2
                                                          cuadrado (rad/s )
1.3.   PRÁCTICO BÁSICO

Actividad

       Realización de organizadores gráficos del tema



1.3.1. Sistema Internacional de Unidades (organizadores gráficos)
El sistema internacional de unidades conocido como SI es
          una herramienta de conversión de unidades, utilizado de       Se usa en la mayoría de los países, creado en 1960
          acuerdo a la unidad básica de cada país. Cuyo principal       por la Conferencia General de Pesos y Medidas. Una
         objetivo es dar a conocer las similitudes de las diferentes      de las características es que sus unidades están
                            unidades de medida                             basadas en fenómenos físicos fundamentales.




                                                                                              AREAS Y VOLUMENES DE LAS
                                                                                                FIGURAS GEOMÉTRICAS
                                                                    MÚLTIPLOS Y
                 MAGNITUDES
                                                                 SUBMÚLTIPLOS DEL SI




FUNDAMENALES                       DERIVADAS




                                      Aceleración (m/s^2)
        Longitud (m)
                                         Volomen (m^3)
          Masa (kg)
                                        Velocidad (m/s)
          Tiempo (s)
                                           Fuerza (N)
   Intensidad de corriente
         eléctrica (A)                 Densidad (kg/m^3)
       Temperatura (k)               Area o Superficie (m^2)
 Cantidad de sustancia (mol)
  Intensidad luminosa (cd)
1.4.    PRÁCTICO AVANZADO

Actividades:

        Resolución de ejercicios
        Resolución de problemas

1.4.1. EJERCICIOS


LONGITUD

   1.   470pies a mm




   2. 1850pulgadas a cm




   3. 280m a pies




   4. 4000000km a años luz




   5. 1850cm a mm
6.   50 millas a pulgadas.




7. 25cm a mm




8. 3km a millas




9. 120 m a cm




10. 750pies a cm




11. 574millas a 1año luz
12. 32pulgadas a cm




  13. 25745 cm a mm




  14. 55870pulgadas a cm




MASA

  1.   150 qq a lbs




  2.   28 onzas a g




  3.   17 U.T.M a kg
4. 25 arrobas a onzas




5.   38 toneladas a kg




6.   3000000 SIUG a g




7.   1800 lbs a g




8.   12 SIVG a U.T.M




9.   97qq a lbs




10. 80lbs a onzas
11. 184arrobas a g




  12. 14onzas a g




1.4.2. PROBLEMAS

1. Un contenedor que mide 16 metros de largo 60 pulgadas de alto y
  6 pies de ancho necesita ser llenada de cajas que miden 30x30x30
  cm. Se necesita calcular cual será el total de cajas que
  alcanzarían en el contenedor.
44593459,2/27000= 1651,6

R= en el contenedor alcanzarían 1651 cajas.



2. Se desea transportar un 1500 cajas de aceite las cuales poseen
   una longitud de 54 cm, 15 pulgadas de alto y 10 pulgadas de
   ancho. ¿Qué tamaño volumen ocuparía el contenedor que podría
   llevar ese número de cajas?




R= El volumen del contenedor debe de ser de 783869,4 m 3



3. Una bodega que posee las siguientes dimensiones 19 m de largo
   3,5 metros de ancho y 2,5 m de alto. Se desea saber qué cantidad
   de quintales sería capaz de guardar.
R= En la bodega caben 3665 quintales.



4. Un contenedor de forma cilíndrica va a trasladar gasolina; se
   desea conocer cuántos galones alcanzan si el contenedor tiene
   254 pulgadas de largo y un diámetro de 6 pies.




R= El contenedor llevara 49 galones de gasolina.




1.5.   INNOVADOR

Actividades:

       Proyectos
1. TEMA

Volumen y área de las figuras geométricas, y unidades de tiempo.




2. PROBLEMA

El desconocimiento del volumen y área de las figuras geométricas, y
unidades de tiempo no le ha permitido al estudiante resolver ejercicios y
problemas prácticos que se presentan en la carrera de Comercio Exterior.




3. OBJETIVOS
3.1.    OBJETIVO GENERAL

Determinar el volumen y área de las figuras geométricas, y unidades de
tiempo para la resolución de ejercicios y problemas prácticos que se
presentan en la carrera de Comercio Exterior.

3.2.    OBJETIVOS ESPECÍFICOS
      Fundamentar científicamente elvolumen y área de las figuras
        geométricas, y unidades de tiempo.
      Realizar ejercicios prácticos sobre elvolumen y área de las figuras
        geométricas, y unidades de tiempo.
      Documentar lo más relevante del volumen y área de las figuras
        geométricas, y unidades de tiempo.




4. JUSTIFICACIÓN

La     presente investigación es realizada con la finalidad de conocer la
conceptualización y operacionalización del volumen y área de las figuras
geométricas,    y   unidades   de   tiempo;   puesto   que   como   futuros
profesionales de Comercio Exterior se necesitará conocer a perfección el
volumen y área de las figuras geométricaspor que es primordia en el
mundo de los transportes al realizar cálculos para saber cuanta
mercadería se puede enviar en diversos medios de transportes.

Lo más importante de conocer este tema es que se manejará un idioma la
transformación de cantidades, mismas que han dado agilidad y
transparencia a varios procesos en la actualidad.




5. MARCO TEÓRICO

                    VOLUMEN Y ÁREA DE LAS FIGURAS


     Concepto de volumen
El volumen es una magnitud escalar definida como el espacio ocupado
por un cuerpo. Es una función derivada ya que se halla multiplicando
las tres dimensiones. En matemáticas el volumen es una medida que
se define como los demás conceptos métricos a partir de una distancia
ó tensor métrico. En pocas palabras es la capacidad que tiene un
cuerpo.(Matemática.net, 2012)


Concepto de área
Superficie incluida dentro de una figura cerrada, medida por el número
de unidades cuadradas necesarias para cubrir la superficie.
El área de una figura plana es la extensión de la figura plana, medida
en unidades cuadradas de longitud. La unidad SI de área es el metro
cuadrado (m2), que es el área de un cuadrado cuyos lados miden 1
metro.
El área de una figura plana cerrada delimitada por líneas rectas
siempre se puede determinar subdividiéndola en triángulos y
calculando el área de cada triángulo. El área de cualquier otro tipo de
figuras se puede encontrar ya sea por aproximación, utilizando figuras
geométricas     básicas,     o       mediante    el    proceso      de
integración.(Matemática.net, 2012)


Volumen y área de las figuras geométricas
Fuente: http://www.profesorenlinea.cl/geometria/cuerposgeoAreaVolum.htm
Elaboración: Desconocido
                          UNIDADES DE TIEMPO
El tiempo es una magnitud física creada para medir el intervalo en el que
suceden una serie ordenada de acontecimientos. El sistema de tiempo
comúnmente utilizado es el calendario gregoriano y se emplea en ambos
sistemas, el Sistema Internacional y el Sistema Anglosajón de Unidades.
(Wikipedia, 2012)

                                              En ésta
                               Unidades de
          Hay:                                unidad de
                               tiempo
                                              tiempo

          60                   Segundos       en un minuto

          60                   Minutos        en una hora

          24                   Horas          en un día

                                              en una
          7                    Días
                                              semana

          Aproximadamente
                          Días                en un mes
          30

                                              en un año
          365                  Días
                                              normal

                                              en un año
          366                  Días
                                              bisiesto

          12                   Meses          en un año

          52                   Semanas        en un año

          10                   Años           en una década

                                              en una
          20                   Años
                                              veintena

          100                  Años           en un siglo

          1000                 Años           en un milenio
6. CONCLUSIONES
    El volumen es una magnitud definida como el espacio ocupado por
       un cuerpo.
    El área      es la superficie incluida dentro de una figura cerrada,
       medida por el número de unidades cuadradas necesarias para
       cubrir la superficie.
    El tiempo es una magnitud física creada para medir el intervalo en
       el que suceden una serie ordenada de acontecimientos.


7. RECOMENDACIONES
    Poner mayor énfasis en conocer el volumen y área de las figuras
       geométricas ya que como futuros profesionales de Comercio
       Exterior tendremos que realizar cálculos matemáticos referentes a
       este tema.
    Tomar en cuenta las diferentes unidades de tiempo para realizar
       correctamente las diferentes conversiones.
    Realizar       ejercicios sobre el volumen y área de las figuras
       geométricas, y unidades de tiempo para disipar dudas.


8. LINKOGRAFÍA

Matemática.net. (2012). Recuperado el 14 de Abril de 2012, de
http://www.rpdp.net/mathdictionary/spanish/vmd/full/a/area.htm

Profesor en línea. (2012). Recuperado el 14 de Abril de 2012, de
http://www.profesorenlinea.cl/geometria/cuerposgeoAreaVolum.htm

Wikipedia.   (2012).    Recuperado   el   14   de   Abril   de   2012,   de
http://es.wikipedia.org/wiki/Sistemas_de_tiempo

9. CRONOGRAMA DE ACTIVIDADES

Actividades                           Fecha                      Duración
Planteamiento del tema y problema     Viernes (13/Abr/2012)      10 min
Realización de objetivos            Viernes (13/Abr/2012)   10 min
Justificación de la investigación   Viernes (13/Abr/2012)   10 min
Realización del marco teórico       Viernes (13/Abr/2012)   2:00 h
Conclusiones y recomendaciones      Viernes (13/Abr/2012)   15 min
Bibliografía o Linkografía          Viernes (13/Abr/2012)   10 min
1. TEMA

Ejercicios de unidades de longitud y de masa




2. PROBLEMA

El desconocimiento de las unidades de longitud y masa no le ha permitido
al estudiante resolver ejercicios y problemas prácticos que se presentan
en la carrera de Comercio Exterior.
3. OBJETIVOS
3.1.    OBJETIVO GENERAL

Determinar las unidades de longitud y masa.

OBJETIVOS ESPECÍFICOS

      Fundamentar científicamente las unidades de longitud y masa.
      Realizar ejercicios prácticos sobre las unidades de longitud y masa.
      Documentar el tema


4. JUSTIFICACIÓN

La      presente tarea    es realizada    con la finalidad de conocer
laoperacionalización de unidades de longitud y masa, puesto que como
futuros profesionales de Comercio Exterior se necesitará conocer a
perfección las diferentes unidades de medida utilizadas en otros países
para realizar la acción de compra - venta de algunos productos, estos
conocimientos también serán primordiales en el mundo de los transportes
al realizar cálculos para saber cuanta mercadería se puede enviar en
diversos medios de transportes, además lo más importante de conocer
este tema es que se manejará un idioma común de medidas mediante la
transformación de cantidades, misma que han dado agilidad y
transparencia a varios procesos en la actualidad.




5. MARCO TEÓRICO


                 EJERCICIOS DE LONGITUD Y DE MASA

Ejercicios de Longitud

           -1-
-2-




-3-




-4-




-5-




-6-
-7-




-8-




-9-




- 10 -
- 11 -




- 12 -




- 13 -




- 14 -
- 15 -




Ejercicios de masa



        -1-




        -2-




        -3-
-4-




-5-




-6-




-6-




-7-
-8-




-9-




- 10 -




- 11 -




- 12 -
- 13 -




        - 14 -




        - 15 -




6. CONCLUSIONES
   - Las unidades de masa y de longitud del fundamentales para
      aplicación de problemas prácticos en la carrera y en el diario vivir.
  -   Es importante tener en cuenta el valor de cada valor de unidad
      para evitar confusiones.
  -   En el Comercio Exterior saber transformar estas unidades de
      medida nos ahorrará tiempo y dinero.


7. RECOMENDACIONES
-   Dar mayor importancia en aprender las unidades de masa y
       longitud para realizar bien los problemas prácticos.
   -   Realizar más ejercicios referentes al tema ya que solo con la
       práctica se aprende.
   -   Realizar u dialogo en clase sobre el tema para aclarar dudas




8. CRONOGRAMA DE ACTIVIDADES

Actividades                            Fecha                   Duración
Planteamiento del tema y problema      Viernes (13/Abr/2012)   10 min
Realización de objetivos               Viernes (13/Abr/2012)   10 min
Justificación de la investigación      Viernes (13/Abr/2012)   10 min
Realización del marco teórico          Viernes (13/Abr/2012)   2:30 h
Conclusiones y recomendaciones         Viernes (13/Abr/2012)   15 min
Bibliografía o Linkografía             Viernes (13/Abr/2012)   10 min
1. TEMA

Sistema Internacional de unidades




2. PROBLEMA

El desconocimiento del Sistema Internacional de unidades no le ha
permitido al estudiante resolver ejercicios y problemas prácticos que se
presentan en la carrera de Comercio Exterior.
3. OBJETIVOS
3.1.   OBJETIVO GENERAL

Utilizar correctamente el Sistema Internacional de Unidades y aplicarlo
correctamente en ejercicios y problemas prácticos de Comercio Exterior.


3.2.   OBJETIVOS ESPECÍFICOS
    Investigar y conocer el Sistema Internacional de Unidades.
    Aplicar correctamente el Sistema Internacional de Unidades en
       ejercicios de Comercio Exterior.
    Resolver problema relacionados al Comercio Exterior


4. JUSTIFICACIÓN

La presente tarea es realizada con la finalidad de conocer las diferentes
unidades de medida del Sistema Internacional de Unidades como pueden
ser de longitud, masa, tiempo, área, volumen, etc; puesto que como
futuros profesionales de Comercio Exterior se necesitará conocer a
perfección las diferentes unidades utilizadas en otros países para realizar
la acción de compra - venta de algunos productos, estos conocimientos
también serán primordiales en el mundo de los transportes al realizar
cálculos para saber cuanta mercadería se puede enviar en diversos
medios de transportes, además lo más importante de conocer este tema
es que se manejará un idioma común de medidas mediante la
transformación de cantidades, misma que han dado agilidad y
transparencia a varios procesos en la actualidad.




5. MARCO TEÓRICO

              SISTEMA INTERNACIONAL DE UNIDADES

Después de la Revolución Francesa los estudios para determinar un
sistema de unidades único y universal concluyeron con el establecimiento
del Sistema Métrico Decimal. La adopción universal de este sistema se
hizo con el Tratado del Metro o la Convención del Metro, que se firmó en
Francia el 20 de mayo de 1875, y en el cual se establece la creación de
una organización científica que tuviera, por una parte, una estructura
permanente que permitiera a los países miembros tener una acción
común sobre todas las cuestiones que se relacionen con las unidades de
medida y que asegure la unificación mundial de las mediciones físicas.
(Profesor en línea, 2011)

Así, el Sistema Internacional de Unidades, abreviado SI, también
denominado sistema internacional de medidas, es el sistema de unidades
más extensamente usado. Junto con el antiguo sistema métrico decimal,
que es su antecedente y que ha mejorado, el SI también es conocido
como sistema métrico, especialmente en las naciones en las que aún no
se ha implantado para su uso cotidiano. Fue creado en 1960 por la
Conferencia General de Pesas y Medidas, que inicialmente definió seis
unidades físicas básicas o fundamentales. En 1971 fue añadida la
séptima unidad básica, el mol. (Profesor en línea, 2011)

El Sistema Internacional de Unidades está formado hoy por dos clases de
unidades: unidades básicas o fundamentales y unidades derivadas.




Unidades básicas

El Sistema Internacional de Unidades consta de siete unidades básicas,
también denominadas unidades fundamentales. De la combinación de las
siete      unidades   fundamentales      se   obtienen     todas    las    unidades
derivadas.(Profesor en línea, 2011)

 Magnitud física       Unidad básica o
                                         Símbolo             Observaciones
  fundamental           fundamental

                                                   Se define en función de la velocidad
Longitud              Metro              m
                                                   de la luz

Masa                  Kilogramo          kg        No se define como 1.000 gramos
Se define en función del tiempo
Tiempo                Segundo               s
                                                        atómico

Intensidad de
                      amperio o ampere      A           Se define a partir del campo eléctrico
corriente eléctrica

                                                        Se define a partir de la temperatura
Temperatura           Kelvin                K           termodinámica del punto triple del
                                                        agua.

Cantidad de
                      Mol                   mol
sustancia

Intensidad luminosa   Candela               cd

Fuente:http://www.profesorenlinea.cl/fisica/MedidasSistema_internacional.htm
Elaboración: Desconocido



Definiciones para las unidades básicas
Unidad de longitud: metro (m)   El metro es la longitud de trayecto recorrido en el vacío por la
                                luz durante un tiempo de 1/299.792.458 de segundo.

         Unidad de masa         El kilogramo (kg) es igual a la masa del prototipo internacional
                                del kilogramo

       Unidad de tiempo         El segundo (s) es la duración de 9.192.631.770 periodos de la
                                radiación correspondiente a la transición entre los dos niveles
                                hiperfinos del estado fundamental del átomo de cesio 133.

   Unidad de intensidad de      El ampere (A) es la intensidad de una corriente constante que
     corriente eléctrica        manteniéndose en dos conductores paralelos, rectilíneos, de
                                longitud infinita, de sección circular despreciable y situados a
                                una distancia de un metro uno de otro en el vacío, produciría
                                                        -7
                                una fuerza igual a 2.10 newton por metro de longitud.

           Unidad               El kelvin (K), unidad de temperatura termodinámica, es la
de temperaturatermodinámica     fracción 1/273,16 de la temperatura termodinámica del punto
                                triple del agua.

                                Observación: Además de la temperatura termodinámica
                                (símbolo T) expresada en kelvins, se utiliza también la
                                temperatura Celsius (símbolo t) definida por la ecuación t = T -
                                T0 donde T0 = 273,15 K por definición.

    Unidad de cantidad de       El mol (mol) es la cantidad de sustancia de un sistema que
         sustancia              contiene tantas entidades elementales como átomos hay en
                                0,012 kilogramos de carbono 12.

                                Cuando se emplee el mol, deben especificarse las unidades
                                elementales, que pueden ser átomos, moléculas, iones,
                                electrones u otras partículas o grupos especificados de tales
                                partículas.

     Unidad de intensidad       La candela (cd) es la unidad luminosa, en una dirección dada,
luminosa               de una fuente que emite una radiación monocromática de
                                                        12
                                    frecuencia 540 10 hertz y cuya intensidad energética en
                                    dicha dirección es 1/683 watt por estereorradián.

Fuente:http://www.profesorenlinea.cl/fisica/MedidasSistema_internacional.htm
Elaboración: Desconocido



Además de las unidades básicas hay dos unidades suplementarias:

                      Unidades suplementarias del sistema internacional (SI)

                                                                Unidad
                Magnitud
                                                  Nombre                       Símbolo

     Ángulo plano                     Radián                             Rad

     Ángulo sólido                    Estereorradián                     Sr

Fuente: http://www.profesorenlinea.cl/fisica/MedidasSistema_internacional.htm
Elaboración: Desconocido



Unidades derivadas expresadas a partir de unidades básicas y
suplementarias

Con esta denominación se hace referencia a las unidades utilizadas para
expresar magnitudes físicas que son resultado de combinar magnitudes
físicas tomadas como fundamentales.




             Magnitud                                   Nombre                           Símbolo

                                                                                        2
Superficie                         metro cuadrado                                   m
                                                                                        3
Volumen                            metro cúbico                                     m

Velocidad                          metro por segundo                                m/s
                                                                                            2
Aceleración                        metro por segundo cuadrado                       m/s

                                                                                                3
Masa en volumen                    kilogramo por metro cúbico                       kg/m

Velocidad angular                  radián por segundo                               rad/s

                                                                                                2
Aceleración angular                radián por segundo cuadrado                      rad/s

Fuente: http://www.profesorenlinea.cl/fisica/MedidasSistema_internacional.htm
Elaboración: Desconocido


Definiciones para algunas unidades derivadas

                                                                       -1
Unidad de velocidad             Un metro por segundo (m/s o m s ) es la velocidad de un cuerpo
                                que, con movimiento uniforme, recorre, una longitud de un metro
                                en 1 segundo
                                                                            2        -2
Unidad de aceleración           Un metro por segundo cuadrado (m/s o m s ) es la aceleración
                                de un cuerpo, animado de movimiento uniformemente variado,
                                cuya velocidad varía cada segundo, 1 m/s.
                                                                            -1
Unidad de velocidad             Un radián por segundo (rad/s o rad s ) es la velocidad de un
angular                         cuerpo que, con una rotación uniforme alrededor de un eje fijo, gira
                                en 1 segundo, 1 radián.
                                                                                 2        -2
Unidad de aceleración           Un radián por segundo cuadrado (rad/s o rad s ) es la
angular                         aceleración angular de un cuerpo animado de una rotación
                                uniformemente variada alrededor de un eje fijo, cuya velocidad
                                angular, varía 1 radián por segundo, en 1 segundo.

Fuente:http://www.profesorenlinea.cl/fisica/MedidasSistema_internacional.htm
Elaboración: Desconocido


Los símbolos de las unidades pueden verse afectados de prefijos que
actúan como múltiplos y submúltiplos decimales. Estos prefijos se colocan
delante del símbolo de la unidad correspondiente sin espacio intermedio.

El conjunto del símbolo más el prefijo equivale a una nueva unidad que
puede combinarse con otras unidades y elevarse a cualquier exponente
(positivo o negativo). Los prefijos decimales se muestran en las tablas
siguientes:

                                       Múltiplos decimales

                          Prefijo              Símbolo            Factor

                                                                  1
                        Deca              Da                 10
                                                                  2
                        Hecto             H                  10

                                                                  3
                        Kilo              K                  10
                                                                  6
                        Mega              M                  10

                                                                  9
                        Giga              G                  10
                                                                  12
                        Tera              T                  10
15
                            Peta              P                    10
                                                                        18
                            Exa               E                    10

                                                                        21
                            Zetta             Z                    10
                                                                        24
                            Yotta             Y                    10

                                         Submúltiplos decimales

                               Prefijo            Símbolo               Factor

                                                                        -1
                            Deci              D                    10
                                                                        -2
                            Centi             C                    10

                                                                        -3
                            Mili              M                    10
                                                                        -6
                            Micro             Μ                    10

                                                                        -9
                            Nano              N                    10
                                                                        -12
                            Pico              P                    10

                                                                        -15
                            Femto             F                    10
                                                                        -18
                            Atto              A                    10

                                                                        -21
                            Zepto             Z                    10
                                                                        -24
                            Yocto             Y                    10
Fuente: http://www.profesorenlinea.cl/fisica/MedidasSistema_internacional.htm
                          Elaboración: Desconocido




Ejercicios y problemas:

Convertir las siguientes unidades

    1.




    2.
3.




4.




5.




6.




7.




8.




9.
Escoger la respuesta correcta

   1. Las unidades básicas en el SI de medidas son:
         a. Centímetro, gramo, segundo
         b. Metro, Kilogramo, Minuto
         c. Metro, Kilogramo, segundo
         d. Centímetro, gramo, minuto


   2. Se observa que 400 gotas de agua ocupan un volumen de 10cm3
      en una probeta graduada. Determinar el volumen de una gota de
      agua:
         a. 40 cm3
         b. 4 cm3
         c. 0,4 cm3
         d. 4,44*10-2 cm3
         e. 0,04 cm3




   3. Al realizar un cálculo se obtiene las unidades m/s en el numerador
      y en denominador m/s2. Determinar las unidades finales.
      a. m2/s2
      b. 1/s
      c. s3/m2
      d. s
      e. m/s
4. Escriba Verdadero (V) o falso (F)


   a. Para sumar dos magnitudes es necesario que tengan las
      mismas dimensiones. (F)
   b. Para multiplicar dos magnitudes es necesario que tengan las
      mismas dimensiones. (F)
   c. La precisión de un calibrador con escala principal graduada en
      milímetros y un nonio con 20 divisiones es de 1/20
      milímetros.(F)


5. La velocidad del sonido en el aire es de 340m/s. calcular la
   velocidad de un avión supersónico que se mueve al doble de la
   velocidad del sonido en kilómetros por hora y en millas por hora.
6. Un jugador de baloncesto tiene una altura de 6 pies y 9,5 pulgadas,
   calcular la altura en metros y en centímetros.




7. Completar las siguientes expresiones:
   110km/h= 68,37 millas/h




   55cm= 21,65 in (pulg)




   140yd= 127,4m (1yd=91cm)
1,34*105 km/h2= 10,34 m/s2




8. En un litro de agua hay 1,057 cuartos y 4 cuartos en un galón.
   Calcular cuántos litros hay en un galón.




9. Si un barril equivale a 42 galones. Calcular cuántos metros cúbicos
   hay en un barril.




10. En las siguientes expresiones d está en metros, t en segundos, v
   en metros por segundo y la aceleración a en metros por segundo
   cuadrado. Determinar las unidades del SI de cada ecuación.



   a. v2/d=
b.    =



     c. ½ a t2 = ½       =½


  11. Calcular cuántos años se necesitará para contar 100 millones de
     dólares si se puede contar $1 por segundo.




6. CONCLUSIONES
   Al finalizar esta tarea se tiene conocimiento el folleto del Sistema
     Internacional de Unidades.
   No se utiliza correctamente la tabla del Sistema Internacional del
     Unidades.
   Las unidades de medida son fundamentales para aplicación de
     ejercicios y problemas prácticos de Comercio Exterior.
   Algunas unidades de medidas como longitud, masa y tiempo son
     fundamentales para resolver problemas del diario vivir.
   En el Comercio Exterior es importante saber sobre el Sistema
     Internacional de Unidades para poder      transformar unidades de
     medida y manejar un idioma común en cuanto a medidas.(Profesor
     en línea, 2011)




7. RECOMENDACIONES
 Todos debemos manejar un mismo documento del Sistema
       Internacional de Unidades.
    Utilizar una técnica adecuada para la memorización de las tablas
       del Sistema Internacional de Unidades.
    Utilizar el Sistema Internacional de Unidades en problemas y
       ejercicios prácticos de Comercio Exterior.
    Poner énfasis en el aprendizaje de unidades básicas como son las
       de longitud, masa y tiempo ya que serán de mucha utilidad en
       actividades de la vida cotidiana.
    Darle importancia al tema del Sistema Internacional de Unidades
       ya que este conocimiento en Comercio Exterior será relevante para
       ahorrar tiempo y dinero.


8. LINKOGRAFÍA
Profesor en línea. (2011). Recuperado el 19 de Abril de 2012, de
       http://www.profesorenlinea.cl/fisica/MedidasSistema_internacional.
       htm

9. CRONOGRAMA DE ACTIVIDADES

Actividades                                Fecha de realización    Duración
Planteamiento del tema y problema          Viernes (22/abr/2012)   10 min
Realización de objetivos                   Viernes (22/abr/2012)   10 min
Justificación de la investigación          Viernes (22/abr/2012)   10 min
Realización del marco teórico              Viernes (22/abr/2012)   2:30 h
Conclusiones y recomendaciones             Viernes (22/abr/2012)   10 min


10. ANEXOS

Ejercicios:
CAPÍTULO 2

                CORRELACIÓN Y REGRESIÓN LINEAL




2.1. TEÓRICO BÁSICO

Actividades:

      Lectura del documento
      Análisis de términos importantes



2.1.1. Lectura del documento



                         CORRELACIÓN LINEAL




El análisis de correlación se dirige sobre todo a medir la fuerza de una
relación entre variables. El coeficiente de correlación lineal, r, es la
medida de la fuerza de la relación lineal entre dos variables. La fortaleza
de la relación se determina mediante la magnitud del efecto que cualquier
cambio en una variable ejerce sobre la otra. (JOHNSON, 1990)

Si X o Y son las dos variables en cuestión, un diagrama de la dispersión
muestra la localización de los puntos (X,Y) sobre un sistema rectangular
de coordenadas. Si todos los puntos del diagrama de dispersión parecen
estar en una recta, como la figura 14(a) y 14(b) la correlación se llama
lineal.(SPIEGEL, 1992)
Y                               Y                                Y




                           X                               X
(a) Correlación lineal positiva (b)Correlación lineal negativa   (c)Sin correlación


Si Y tiende a crecer cuando X crece, como la figura anterior, la correlación
se dice positiva o directa. Si Y tiende a decrecer cuando X crece, como la
figura 14.1 (b), la correlación se dice negativa o inversa.
Si todos los puntos parecen estar sobre una cierta curva la correlación se
llama no lineal, y una ecuación no lineal será apropiada para la regresión.
Como hemos visto en el capítulo 13 es claro q la correlación no lineal
puede ser positiva o negativa.

Si no hay relación entre las variables como la figura 14.1(c), decimos que
no hay correlación entre ellas. (SPIEGEL, 1992)



                           Técnicas de correlación

A continuación abordaremos el estudio de dos variables y no solamente
de una, estudiaremos qué sentido tiene afirmar que dos variables están
relacionadas linealmente entre si y cómo podemos medir esta relación.



Relaciones lineales entre variables

Supongamos que dispongamos de dos pruebas de habilidad mental y la
otra pruebe de ingreso a la universidad, seleccionamos a cinco
estudiantes que se expresan en la tabla N° 1 con los puntajes obtenidos
en estas dos pruebas.
Estudiantes                  X                       Y
                          Prueba de habilidad     Examen de Admisión
                                Mental
         María                    18                        82
         Olga                     15                        68
        Susana                    12                        60
         Aldo                      9                        32
         Juan                      3                        18



La tabla nos dice que si podemos usar para pronosticar el puntaje alto en
la prueba de habilidad mental y también en los que tienen un puntaje alto
en los exámenes de admisión y los estudiantes con puntajes bajos en la
en el examen de habilidad como en el de admisión. En circunstancias
como la presente (cuando los puntajes altos de una variable están
relacionados con los puntajes altos de otra variable y los puntajes bajos
están relacionados con los puntajes bajos de otra variable)      entonces
podemos asegurar que existe una relación positiva entre las dos
variables.

Supongamos que en lugar de los resultados de la tabla N° 1 hubiera
obtenido los puntajes que se muestran en la tabla N°2 ¿Podremos afirmar
que con estos datos en esta situación en la prueba de habilidad pueda
usarse para pronosticarse los puntajes del examen de admisión?

También, aunque en este caso los puntajes altos apresen con un puntaje
bajo, tomando en cuenta esto podemos definir una relación lineal negativa
entre el conjunto.

     Estudiantes                  X                       Y
                          Prueba de habilidad     Examen de Admisión
                                Mental
         María                    18                        18
         Olga                     15                        32
        Susana                    12                        60
         Aldo                      9                        68
         Juan                      3                        82
Estudiantes                   X                       Y
                           Prueba de habilidad     Examen de Admisión
                                 Mental
         María                     18                        18
         Olga                      15                        82
        Susana                     12                        68
         Aldo                       9                        60
         Juan                       3                        32



En este caso no podemos afirmar una relación lineal entre las variables X
y Y ya que unos puntajes se acotejan con otros y no están en
concordancia.




DIAGRAMA DE DISPERSIÓN

El diagrama de dispersión es útil para representar valores como lo
mostraremos a continuación utilizando los datos de la tabla N° 1, pero en
la vida real no todas las veces obtendremos datos de cinco parejas,
tendremos que comprender muchos más datos por esto es más sencillo
utilizar un diagrama para determinar la relación de los mismos.




COEFICIENTE DE CORRELACIÓN RECTILÍNEA DE PEARSON

Con la ayuda de las graficas nos podemos formar una idea de la nube de
puntos o diagrama de dispersión, representa la relación lineal es positiva
o negativa y determinar la fuerza de relación.

El coeficiente de Pearson, toma valores entre -1 y +1, el coeficiente 0
demuestra que no existe correlación, así que independiente del numero
sea negativo o positivo son iguales, claro esta que entre mas se aproxime
al 1 o -1 mayor será la fuerza de relación.
CORRELACIÓN ENTRE DOS CONJUNTOS DE DATOS AGRUPADOS
                               EN CLASES

Aquí podremos calcular el coeficiente de correlación r, que nos
proporciona información de la fuerza de la relación que existe entre dos
conjuntos de datos que se encuentran agrupados, cada uno de ellos
formando por separado una distribución de frecuencias, mejor dicho
teniendo por separado sus intervalos de clase con sus respectivas
frecuencias.

Ejemplo

Calcular el grado de correlación entre las puntuaciones obtenidas en un
inventario de hábitos de estudio y los puntajes obtenidos en un examen
de Matemática, aplicados a un total de 134 alumnos de un colegio de la
localidad.

     X Hábitos de
Y   estudio
Matemática          20→30      30→40       40→50        50→60         Totalfy

70 → 80                      3           2            2              7
60 → 70             1        0           4            5              10
50 → 60             2        6           16           3              27
40 → 50             4        14          19           10             47
30 → 40             7        15          6            0              28
20 → 30             8        2           0            1              11
10 → 20             1                    1            2              4
Total fx            23       40          48           23             134


Este cuadro muestra, en la primera columna del lado izquierdo los
intervalos de clase de la variable Y, los que cubren todos los posibles
datos acerca de las puntuaciones alcanzadas por los estudiantes de las
pruebas de matemática. Nótese que los intervalos los crecen de abajo
hacia arriba. En la fila superior se presentan los intervalos de clase todos
los 134 posibles datos a cerca de los puntajes obtenidos por los
estudiantes en la variable de estudio representada por la letra X.
En los casilleros inferiores de la tabla, se encuentran las frecuencias de
celda fxy, que corresponden a puntajes que pertenecen tanto a un
intervalo de la variable Y como a un intervalo de la variable X.

En la fila inferior del cuadro se presentan los totales de los puntajes de la
variable X, hábitos de estudio. Esos totales se llaman frecuencias
marginales de la variable X y se representan por f x.

En la última columna de la derecha se encuentran los totales de los
puntajes de la variable rendimiento en matemática. Estos totales se
denominan frecuencias marginales de la variable Y.

Cuando los datos se presentan, tal como el presente caso, formando
tablas de doble entrada, es conveniente usar el método clave que se
expone a continuación porque con este procedimiento se evita manejar
grandes números, como sería el caso si se emplearan las fórmulas para
trabajar con la calculadora.

Fórmula




Para obtener los datos que deben aplicarse en la fórmula, vamos a
construir un cuadro auxiliar, al mismo tiempo que se explica el significado
de los símbolos de esa fórmula.

Lo primero que hacemos es remplazar los intervalos horizontales y
verticales por sus respectivas marcas de clase; a continuación
adicionamos al cuadro anterior cinco columnas por el lado derecho; cuyos
encabezamientos son: fypara la primera uypara la segunda,              para la
tercera,     para la cuarta y          para la quinta.

Por la parte inferior del cuadro le adicionamos cuatro filas que se
nombran:     para la primera,     para la segunda fila que está debajo de la
anterior,     para la tercera fila y por último         para la cuarta fila que
está debajo de todas; de esta manera se va elaborando el Cuadro auxiliar
4.1.8




1) Para determinar las frecuencias marginales que se deben colocar en la
   columna     sumamos las frecuencias de las celdas que están en la
   misma fila de la marca de la clase 75, obtenemos: 7, número que se
   escribe en el primer casillero o celda de la columna   . En la fila de la
   marca de la clase 65, sumamos 1+4+5 = 10, número que se escribe
   debajo del 7.

   Para la fila de la marca de clases 55, tenemos: 2+6+16+3 = 27

   Para la fila de la marca de clases 45, se tiene 4+14+19+10= 47

   En igual forma: 7+15+6=28

   Lo mismo 8+2+1=11

   Y en la ultima fila 1+1+2=4

   A continuación sumamos estas frecuencias marginales de la variable
   Y: 7+10+27+47+28+11+4=134 es el total general.

2) Ahora vamos a determinar las frecuencias marginales de la variable X:
   En la columna encabezada con la marca de la clase 25 sumemos
   verticalmente las frecuencias: 1+2+4+7+8+1= 23.
   En la columna encabezada con 35, tenemos: 3+6+14+15+2= 40
   En la siguiente: 2+4+16+19+6+1=48
   En la última: 2+5+3+10+1+2=23
3) Centremos nuestra atención en la columna encabezada        , este signo
   significa desviación unitaria, y procedemos en la misma forma que en
   las Tablas N° 2.1.2 y N° 2.1.3 (b). Recuerden que las desviaciones
   unitarias positivas: +1,+2 y +3 corresponden a los intervalos mayores y
   por el contrario las desviaciones unitarias negativa: -1,-2 y-3
corresponden a los intervalos menores. Como origen de trabajo se
   tomó la marca de clase 45 y por lo tanto su desviación unitaria es cero
4) Luego vamos a determinar las desviaciones unitarias horizontales de
   la variable X: El origen de trabajo es la marca de la clase 45 que se
   halla en la fila superior del cuadro, por esa razón, escribamos cero
   debajo de la frecuencia marginal 48. Las desviaciones unitarias
   negativas: -1 y -2 se escriben a la a la izquierda cero, porque se
   corresponden con los intervalos de clase que tienen menores marcas
   de clase y que están a la izquierda de 45. La desviación unitaria
   positiva, se corresponde con el intervalo de mayor marca de clase ,55
   (en la parte superior del Cuadro N°. 4.1.8)
5) A continuación vamos a determinar los valores que deben colocarse
   en la columna encabezada            ; este símbolo indica que se debe
   multiplicar cada valor de       por su correspondiente valor       . Así:
   7(+3)=21; 10(+2)=20; 27(+1)= 27; 47(0)=0; 28(-1)= -28; 11(-2)= -22; y
   4(-3)= -12. Sumando algebraicamente, tenemos: 21+20+27=68 los
   positivos: y (-28)+(-22)+(-12)= -62 los negativos.

Por último: 68-62=6 total, que se coloca en la parte inferior de la columna.

Para obtener los valores de la cuarta columna encabezada          debemos
tener en cuenta que                      por lo tanto basta multiplicar cada
valor de la segunda columna por su correspondiente valor de la tercera
columna así se obtiene el respectivo valor de la cuenta columna. En
efecto:

(+3)(21)=63; (+2) (20)=40; (+1) (27)=27; 0*0=0; (-1)(-28)=28; (-2)(-22)=44
y (-3)(-12)=36.

La suma: 63+40+27+28+44+36=238

Ahora nos fijamos horizontalmente en la tercera fila. Tenemos que
      =      por consiguiente basta multiplicar verticalmente un valor de la
primera fila por su correspondiente valor de la segunda fila para obtener el
    respectivo valor de la tercera fila.

    (23)(-2)= -46; (40)(-1)= -40; (48)(0)=0 y (23)(+1)=23

    Sumando horizontalmente

    (-46) + (-40) + (23)= -86+23=-63

    Vamos por la cuarta fila; vemos que                                            Luego basta
    multiplicar cada elemento de la segunda fila por su correspondiente
    elemento de la tercera fila para obtener el respectivo elemento de la
    cuarta fila así:

    (-2)(-46)= 92; (-1)(-40)= 40; 0*0=0 y (+1)(23)=23

    Para obtener los valores de la quinta columna                               observemos que
    hay tres factores: el 1° es la frecuencia                   de la celda o casillero que se
    está considerando, el segundo factor es la desviación unitaria                       , el tercer
    factor es la desviación unitaria                . Por tanto el procedimiento será el
    siguiente: Tomamos el número 3 que es la frecuencia de la celda
    determinada por el cruce de los intervalos que tienen la marcha de clase
    75 horizontalmente y 35 verticalmente.



                            25        35     45     55                                         Suma de los
 X Hábitos de estudio                                                                            números
                                                                                              encerrados en
                                                                                              semicírculos en
Y Matemática
                                                                                                 cada fila


      75                0        0   3 -9    2 0    2 6    7        +3     21       63                 3

      65                1 -4         0 0     4 0    5 10   10       +2     20       40                 6

      55                2 -4         6 -6    16 0   3 3    27       +1     27       27                 7

      45                4    -4      14 0    19 0   10 0   47       0      0        0                  0

      35                7 14         15 15   6 0    0 0    28       -1    -28       28              29
25             8     32     2 4   0 0   1 -2   11    -2   -22   44      34

  15             1        6   0 0   1 0   2 -6   4     -3   -12   36      0

                     23             48    23     134        6     238     59


                     -2             0     +1


                     -46            0     23     -63


                     92        40   0     23     155




                              CUADRO AUXILIAR N° 4.1.8

La fórmula del paso (9) lleva el signo∑ para indicar que se deben sumar
horizontalmente los números que están encerrados en los semicírculos de
esa primera fila elegida así: -9+0+6 = -3

Este número se escribe en la quinta columna

Trabajemos con la segunda fila (1)(-2)(+2)= -4 se encierra en una
semicírculo

(0)(-1)(+2)= 0

(4)(0)(+2)=0

(5)(+1)(+2)=10

Sumando 0+0+10=10

Ahora con la tercera fila:

(2)(-2)(+1)=-4

(6)(-1)(+1)=-6

(16)(0)(+1)=0

(3)(+1)(+1)=3

Sumando: (-4) + (-6)+3+3=-7
Cuarta fila

(4)(-2)(0)=0 todos los productos valen cero, luego la suma=0

Quinta fila

(7)(-2)(-1)=14

(15)(-1)(-1)=15

(6)(0)(-1)=0

(0)(+1)(-1)=0

La suma es 14+15=29

(8)(-2)(-2)=32

(2)(-1)(-2)=4

(0)(0)(-2)=0

(1)(+1)(-2)= -2

La suma es: 32+4-2=34

Séptima fila:

(1)(-2)(-3)=6

(1)(0)(-3)=0

(2)(1)(-3)=-6

Sumando: 6+0-6=0

Sumando los valores de la columna quinta.

-3+6-7+0+29+34+0=69-10=59

Reuniendo los resultados anteriores, se tienen los datos para apliar en la
fórmula N° 4.1.2.
n= 134
Ejercicio Resuelto N°2 de Cálculo de Coeficiente de Correlación
                            entre dos Conjuntos de Datos Agrupados.


Puntuación en
Matemáticas

Puntuación en          40→50      50→60     60→70     70→80   80→90     90→100      TOTAL
Física

90→100                                                2       5         5           12

80→90                                       1         3       6         5           15

70→80                             1         2         11      9         2           25

60→70                  2          3         10        3       1                     19

50→60                  4          7         6         1                             18

40→50                  4          4         3                                       11

TOTAL                  10         15        22        20      21        12          100




            Calcular el coeficiente de correlación lineal de las puntuaciones en
            matemáticas y física de 100 estudiantes de la Facultad de Ciencias de la
            Universidad MN.




            PROBLEMA PRÁCTICO

            En el presente problema se calcula el coeficiente de correlación lineal r
            para dos conjuntos de datos, constituidos por los calificativos en una
            escala de 0 a 100, en matemáticas y en física para 100 estudiantes de la
            facultad de ciencias de cierta universidad.

            Los datos se muestran en el siguiente cuadro.
A continuación se procede a calcular el coeficiente de correlación r para
estos datos.

Se traslada los datos del cuadro 4.1.9. al cuadro 4.1.10 se llamara xy a
cualquiera de las frecuencias de los casilleros interiores del cuadro 4.1.9.

En el cuadro 4.1.10. Se puede observar que se han agregado 5 columnas
por el lado derecho y cuatro filas por la parte inferior.

Se observa en el cuadro 4.1.10 que los intervalos para la puntuación en
matemáticas y para la puntuación en física se han remplazado por las
marcas de clase correspondientes.

A continuación se realizará los pasos siguientes:

   1.    Para las frecuencias marginales f y se suma todos los valores fxy
        de la primera fila que tiene la marca de clase 95 de esta forma
        tenemos: 2+5+5=12 y así con las siguientes marcas de clase.
   2. Se debe enfocar en las frecuencias marginales f x. el primer
        resultado de fxse lo obtiene sumando las fxy para la columna que
        tiene la marca de clase 45 de esta forma se tiene: 2+4+4= 10 que
        se escribe en el primer casillero de la fila f x. Continuando con la
suma de las fx de las demás columnas se llena las frecuencias
       marginales fx.
   3. Arbitrariamente se escoge un casillero de la columna Uy, como
       origen de trabajo y se le asigna el numero 0. Desde el cero hacia
       arriba las desviaciones unitarias serán positivas y crecientes.
   4. Se observa la fila Ux. se elige como origen de trabajo
       arbitrariamente uno de los casilleros de Ux, el tercero contando de
       izquierda a derecha, y se va asignando números positivos
       crecientes hacia la derecha del 0.
   5. Se multiplica cada valor de f ypor su correspondiente valor de uyde
       esta manera se obtiene un valor f yuy
   6. La primera celda de la columna f yu2y se obtiene multiplicando uy de
       la segunda columna por su correspondiente valor fyuyde la
       siguiente columna de esta manera se continua llenando los demás
       valores de la columna fyu2y.
   7. La fila fxux se obtiene multiplicando la frecuencia marginal fxpor su
       correspondiente desviación unitaria ux.
   8. El primer casillero de la fila fxu2x es el resultado de multiplicar el
       primer casillero de la fila fxux por su correspondiente casillero de la
       fila ux.
   9. Multiplicamos el valor de la frecuencia f xy del casillero para el cual
       se hace el cálculo por los valores de la desviaciones unitarias uy y
       ux obtenidas corriendo la vista hacia la derecha hasta la columna
       uyy también hacia abajo hasta llegar a la fila ux

Para todas las filas, en el último casillero de la derecha se tiene la suma
de los valores de la fila. Estos totales de filas y columnas remplazamos en
la fórmula:
Bibliografía
HOWAR B. CHRISTENSEN. (1990). ESTADISTICA PASO A PASO. En
H. B. CHRISTENSEN, ESTADISTICA (págs. 557-590). TRILLAS:
TRILLAS.

JOHNSON, R. (1990). Análisis descriptívo y presentación de datos
bivariados. En ESTADÍSTICA ELEMENTAL (pág. 82 ~ 112). Belmont:
Wadsworth Publishing Company Inc.

Johnson, R. R. ((1990(reimp 2009))). Análisis descriptivo y presentación
de datos bivariados. En Estadística Elemental (Segunda ed., págs. 83 -
112). México, México: Trillas.

Martínez Bencardino, C. ((mayo 2007)). Regresión y Correlación. En
Estadística Básica Aplicada (Tercera ed., págs. 213-239). Bogotá,
Colombia: Ecoe Ediciones.

SPIEGEL, M. (1992). Teoría de la correlación. En ESTADÍSTICA (págs.
322 - 356). MÉxico D.F.: Mc GRAW-HILL.
2.1.2 Análisis de términos importantes

Correlación.-correlación    es   aquello    que   indicará    la   fuerza   y
ladirección lineal que se establece entre dos variables aleatorias.

Coeficiente de Correlación.- es un índice que mide la relación lineal
entre dos variables aleatorias cuantitativas. A diferencia de la covarianza,
la correlación dePearson es independiente de la escala de medida de las
variables.

Regresión lineal.- método matemático que modeliza la relación entre
una variable dependiente Y, las variables independientes Xi

Rectas de Regresión.- son las rectas que mejor se ajustan a la nube de
puntos (o también llamado diagrama de dispersión)

Dispersión.- es una gráfica de parejas de valores X y Y




2.1 TEÓRICO AVANZADO

Actividad:

       Resumen del tema mediante cuadro sinóptico


2.2.1 Correlación y Regresión Lineal (cuadro sinóptico)
Aquello que indicará la fuerza y
                CONCEPTO        ladirección lineal que se establece entre
                                dos variables aleatorias.




                                Estudio       de   dos
              TÉCNICAS DE       variables y su relación
              CORRELACIÓN       lineal entre sí.


CORRELACIÓN
                                Cuantifica la fuerza de relación entre dos variables.

                COEFICIENTE            Toma valores comprendidos entre +1 y -1
                    DE                 pasando por 0.
               CORRELACIÓN             Se obtiene r=0 cuando no existe ninguna
                                       correlación entre las variables.




                 FORMULA DE

                 COEFICIENTE




                FÓRMULA DE

                COEFICIENTE
              (DOBLE ENTRADA)
2.3 PRÁCTICO BÁSICO

          Actividad

                     Realización de un organizador gráfico del tema



          2.3.1 Correlación y Regresión Lineal (mapa conceptual)




                                                     Correlación y
                                                    Regresión Lineal



                                       Estudio de dos
                                   variables y su relación
                                          entre si.


COEFICIENTE DE                                                           FÓRMULA DE
 CORRELACIÓN                                        FÓRMULA DE         COEFICIENTE(DOBLE
                                                    COEFICIENTE            ENTRADA)



Cuantifica la fuerza de
  relación entre dos
      variables.




               Toma valores
           comprendidos entre
          +1 y -1 pasando por 0.

              Se obtiene r=0
            cuando no existe
           ninguna correlación
            entre las variables
2.4 PRÁCTICO AVANZADO

Actividades:

        Resolución de ejercicios


2.4.1 EJERCICIOS




                                    X            Y
                                   2005         2006


Enero                     165             173
Febrero                   150             154
Marzo                     163             163
Abril                     156             163
Mayo                      162             169
Junio                     162             160
155   165   175                       Suma de los
       X 2005                                           números
                                                     encerrados en
                                                     semicírculos en
  Y 2006
                                                        cada fila


     155        1 1               1    +1   1    1         1

     165        2 2   44          6    0    0    0         6

     175              10          1    -1   -1   1         1

                 3    5      0    8    0    -1   2         8

                -1    0      1    0


                -3    0      0    -3


                 3    0      0    3




2.5 INNOVADOR

Actividades:

Proyectos
UNIVERSIDAD POLITÉCNICA ESTATAL DEL CARCHI




  FACULTAD DE COMERCIO INTERNACIONAL, INTEGRACIÓN,
       ADMINISTRACIÓN Y ECONOMÍA EMPRESARIAL



ESCUELA DE COMERCIO EXTERIOR Y NEGOCIACIÓN COMERCIAL
                   INTERNACIONAL



         TRABAJO DE ESTADÍSTICA INFERENCIAL



                   INTEGRANTES:

                 NATHALY CHAMORRO

                    STALIN GOYES

                    KARINA LEMA

                  ESTEFANÍA RUANO

                  ERIKA TARAPUÉS

                  MARITZA VALLEJO



                  MSC. JORGE POZO



                  NIVEL: SEXTO “A”

                     2012/05/07
TEMA: Correlación y Regresión Lineal.




PROBLEMA

El desconocimiento de la Correlación Lineal no ha permitido que el
estudiante resuelva problemas de estadística.

ABSTRACT

The study of the behavior of two variables, in order to determine if some
functional relation exists between yes, causes and effect, in addition, of
quantifying the above mentioned degree of relation the analysis
simultaneous of two-dimensional variables as for example: production and
consumption; sales and usefulness; expenses in advertising and value in
sales; high wages and working hours; wages and productivity; income and
expenses; etc. The investigation is of great usefulness in the resolution of
problems of the context of the career of Exterior Trade.




OBJETIVOS

OBJETIVO GENERAL

Conocer el conceptode correlación lineal para la resolución de ejercicios y
problemas prácticos.




OBJETIVOS ESPECÍFICOS

 Fundamentar bibliográficamente el concepto de correlación lineal.
 Analizar los conceptos y fórmulas investigadas sobre la correlación
   lineal.
 Realizar ejercicios para una mejor explicación y comprensión del tema.
JUSTIFICACIÓN

La presente investigación es realizada con la finalidad de hacer
consideraciones respecto a distribuciones bidimensionales o bivariantes,
es decir, el estudio del comportamiento de dos variables, a fin de
determinar si existe alguna relación funcional entre sí, causa y efecto,
además, de cuantificar dicho grado de relación.

Es decir con el estudio de la correlación lineal el estudiante podrá realizar
análisis simultáneos de dos variables bidimensionales como por ejemplo:
producción y consumo; ventas y utilidades; gastos en publicidad y valor en
ventas; salarios altos y horas de trabajo; salarios y productividad; ingresos
y gastos; etc.

Por lo tanto esta investigación será de gran utilidad en la resolución de
problemas del contexto de la carrera de Comercio Exterior.




MARCO TEÓRICO

                         CORRELACIÓN LINEAL

El análisis de correlación se dirige sobre todo a medir la fuerza de una
relación entre variables. El coeficiente de correlación lineal, r, es la
medida de la fuerza de la relación lineal entre dos variables. La fortaleza
de la relación se determina mediante la magnitud del efecto que cualquier
cambio en una variable ejerce sobre la otra. (JOHNSON, 1990)
EJERCICIOS

1. Dados los siguientes conjuntos de parejas de datos muéstrales:


             A                      B                      C

  X     X2   Y   Y2 XY X       X2   Y   Y2 XY X       X2   Y   Y2 XY

        1        1   1         16       4   8         1        25 5

        16       4   8         25       16 20         16       16 16
  1         1           4          2           1          5
  4     25  2    9   15 5      64  4    25 40  4      49  4    9     21
  5     100 3    16 40 8       81 5     1 9    7      100 3    4     20
  10        4           9          1           10         2
  13    169 5    25 65 10      100 4    16 40 13      169 1    1 13
  33    311 15   55 129 36     286 16   62 117 35     335 15   55 75


a) Utilice la ecuación para calcular el valor de la r de Pearson para cada
   conjunto. Observe que en el conjunto B, donde la correlación es
   menor, algunos de los valoresson positivos y otros son negativos.
   Estos tienden a cancelarse entre sì, lo cual hace que r tenga una
   menor magnitud. Sin embargo, en los conjuntos A y C, todos los
   productos tienen el mismo signo, haciendo que la magnitud de r
   aumente. Cuando las parejas de datos ocupan las mismas u opuestas
   posiciones dentro de sus propias distribuciones, los productos
   tienen el mismo signo, lo cual produce una mayor magnitud de r.
b) Calcule r para el conjunto B, utilizando la ecuación para los datos en
   bruto. ¿Qué prefiere, utilizar la ecuación de los datos en bruto o la de
   los puntajes z?




c) Sume la constante 5 a los datos x en el conjunto A y calcule r de
   nuevo, mediante la ecuación de los datos en bruto. ¿Ha cambiado el
   valor?

                                    A

                         X     X2   Y   Y2 XY

                               36       1   6

                               81       4   18
                         6         1
                         9     100 2    9   30
                         10    225 3    16 60
                         15        4
                         18    324 5    25 90
                               766      55 204
                         58        15
d) Multiplique los datos x del conjunto A por 5 y calcule r de nuevo. ¿Ha
   cambiado el valor?


                                     A
                               2
                        X     X      Y    Y2 XY




                        5     25     1    1    5
                        20    400    2    4    40
                        25    625    3    9    75
                        50    2500   4    16   200
                        65    4225   5    25   325
                        165   7775   15   55   645




e) Generalice los resultados obtenidos en las partes c y d; restando y
   dividiendo los datos entre una constante. ¿Qué le dice esto sobre r?
Que si se suma, resta, multiplica o divide el resultado no varia porque es
una constante.




2.- Un investigador realiza un estudio de la relación entre el consumo de
cigarros y las enfermedades determinan la cantidad de cigarros fumados
continuamente y de días de ausencia en el trabajo durante el último año
debido a una enfermedad para los individuos en la compañía donde
trabaja este investigador. Los datos aparecen en la tabla anexa



                 Sujeto   Cigarro consumidos   Días de ausencia
               1              0                  1
               2              0                  3
               3              0                  8
               4             10                 10
               5             13                  4
               6             20                 14
               7             27                  5
               8             35                  6
               9             35                 12
               10            44                 16
               11             53                10
               12            60                 16
a) Construya una gráfica de dispersión para estos datos. ¿Se ve una
   relación lineal?




                                                            Si existe una
                                                            relación lineal




b) Calcule el valor de la r de Pearson
Cigarro         Días de               2                  2
  Sujeto                                                X              Y                 XY
               consumidos (X)   ausencia (Y)
    1                0               1                         0                    1              0
    2                0               3                         0                    9              0
    3                0               8                         0                64                 0
    4               10              10                      100                100            100
    5               13               4                      169                 16             52
    6               20              14                      400                196            280
    7               27               5                      729                 25            135
    8               35               6                      1225                36            210
    9               35              12                      1225               144            420
    10              44              16                      1936               256            704
    11              53              10                      2809               100            530
    12              60              16                      3600               256            960
   Total            297             105                 12193              1203              3391




                                         r= 0,675

c) Elimine los datos de los sujetos 1, 2, 3, 10, 11 y 12. Estos disminuye el
   rango de ambas variables. Vuelva a calcular r para los sujetos
   restantes. ¿Qué efecto tiene la disminución del rango sobre r?

                     Cigarro      Días de
                                                    2                  2
      Sujeto       consumidos    ausencia           X              Y                    XY
                       (X)          (Y)
           4              10        10                  100                100               100
           5              13         4                  169                    16             52
           6              20        14                  400                196               280
           7              27         5                  729                    25            135
           8              35         6                  1225                   36            210
           9              35        12                  1225               144               420
         Total           140        51                  3848               517           1197
r= 0,03

      Al disminuir el rango; r=0,03 indica que hay una menor relación
      entre las variables.




3.- En un largo curso de introducción a la sociología, un profesor hace dos
exámenes. El profesor quiere determinar si las calificaciones de los
estudiantes en el segundo examen están correlacionadas con las
calificaciones del primero. Para facilitarlos, se elige una muestra de ocho
estudiantes cuyas calificaciones aparecen en la siguiente tabla.

               Estudiante        Examen 1        Examen 2
                    1                60             60
                    2                75             100
                    3                70             80
                    4                72             68
                    5                54             73
                    6                83             97
                    7                80             85
                    8                65             90

a) Construya una gráfica de dispersión para datos, utilizando la
   calificación del primer examen como la variable X. ¿Parece línea de
   correlación?
90
                   80
                   70
                   60

        examen 1
                   50
                   40
                   30
                   20
                   10
                    0
                        0       2    4                6    8   10
                                         estudiante



b) Suponga que existe una relación lineal calificaciones de los dos
   exámenes, calcular el valor de la r de Pearson.

                            X   X2   Y           Y2       XY
                         60   3600   60    3600  3600
                         75   5625  100   10000  7500
                         70   4900   80    6400  5600
                         72   5184   68    4624  4896
                         54   2916   73    5329  3942
                         83   6889   97    9409  8051
                         80   6400   85    7225  6800
                         65   4225   90    8100  5850
                        ∑559 ∑39739 ∑653 ∑54687 ∑46239




c) ¿Qué tan bien explican la relación, las calificaciones del segundo
   examen?
El segundo examen nos explica una mejor relación porque en la
sumatoria nos da un resultado mayor al del primer examen.




4.- Un educador ha construido un examen para las actitudes mecánicas y
desea determinar si este es confiable, mediante dos administraciones con
un lapso de un mes ente ellas. Se realiza un estudio en el cual 10
estudiantes reciben dos administraciones del examen, donde la segunda
administración ocurre un mes después de la primera. Los datos aparecen
en la tabla:

                    Sujeto    Administración 1   Administración 2
               1             10                  10
               2             12                  15
               3             20                  17
               4             25                  25
               5             27                  32
               6             35                  37
               7             43                  40
               8             40                  38
               9             32                  30
               10            47                  49


   a) Construya una gráfica de dispersión para las parejas de datos
   b) Determine el valor de r
   c) ¿sería justo decir que este es un examen confiable? Explique esto
       al utilizar r2
a) Gráfica de Dispersión




                              Gráfica de Dispersión
          60

          50

          40

          30

          20

          10

           0
               0         10             20          30    40    50




Valor de r




(1)                (2)           (3)         (4)         (5)
                                   2           2
X                  Y             X           Y           XY
10                 10            100         100         100
12                 15            144         225         180
20                 17            400         289         340
25                 25            625         625         625
27                 32            729         1024        864
35                 37            1225        1369        1295
43                 40            1849        1600        1720
40                 38            1600        1444        1520
32                 30            1024        900         960
47                 49            2209        2401        2303
b) Confiabilidad: r2




                                  r2=(0.975)2

                                   r2= 1.95




Examen confiable: valor de r es superior a 1



5.Un grupo de investigadores ha diseñado un cuestionario sobre la
tensión, consistente en quince sucesos. Ellos estos interesados en
determinar si existe una coincidencia entre dos culturas acerca de la
cantidad relativa de ajustes que acarrea cada suceso. El cuestionario se
aplica a 300 estadounidenses y 300 italianos cada individuo debe utilizar
el evento “matrimonio” como estándar y juzgar a los demás eventos en
relación con el ajuste necesario para el matrimonio. El matrimonio recibe
valor arbitraje de 50 puntos, si se considera un evento requiere de más
ajustes que el matrimonio, el evento debe recibir más de 50 puntos .El
número de puntos exentes depende de la cantidad de ajustes requeridos
.Después cada sujeto de cada cultura ha sido asignado puntos a todos los
eventos que se promedian los puntos de cada evento, los resultados
aparecen en la siguiente tabla.

                 EVENTOS                ESTADOS .U ITALIANOS
             Muerte de la esposa           100         80
                   Divorcio                 73         95
            Separación de la pareja         65         85
Temporada en prisión                63               52
          Lesiones personales                53               72
               Matrimonio                    50               50
         Despedido del trabajo               47               40
                Jubilación                   45               30
                Embarazo                     40               28
          Dificultades sexuales              39               42
         Reajustes económicos                39               36
       Problemas con la f. Política          29               41
         Problemas con el jefe               23               35
               Vacaciones                    13               16
                 Navidad                     12               10
                  TOTAL                     691              712



a. Suponga que los datos tienen al menos una escala de intervalo y
   calcule la correlación entre los datos de los estadounidenses y los
   italianos.

          EVENTOS               ESTADOS .U (X)    ITALIANOS (Y)    X2       Y2       XY
    MUERTE DE LA ESPOSA                100             80          10.000    6.400     8000
          DIVORCIO                     73              95           5.329     9025     6935
  SEPARACION DE LA PAREJA              65              85           4.225     7225     5525
    TEMPORADA EN PRISION               63              52           3.969     2704     3276
    LESIONES PERSONALES                53              72           2.809     5184     3816
         MATRIMONIO                    50              50           2.500     2500     2500
   DESPEDIDO DEL TRABAJO               47              40           2.209     1600     1880
          JUBILACION                   45              30           2.025      900     1350
          EMBARAZO                     40              28           1.600      784     1120
    DIFICULTADES SEXUALES              39              42           1.521     1764     1638
   REAJUSTES ECONOMICOS                39              36           1.521     1296     1404
 PROBLEMAS CON LA F. POLITICA          29              41             841     1681     1189
   PROBLEMAS CON EL JEFE               23              35             529     1225      805
         VACACIONES                    13              16             169      256      208
           NAVIDAD                     12              10             144      100      120
            TOTAL                      691             712         39.391   42.644    39766
b. Suponga que los datos solo tienen una escala original y calcule la
      correlación de ambas culturas.

 INDIVIDUO EX.CON LAPIZ DE PAPEL         SIQUIATRIA      PSIQUIATRIA
     1              48                       12               9
     2              37                       11              12
     3              30                        4               5
     4              45                        7               8
     5              31                       10              11
     6              24                        8               7
     7              28                        3               4
     8              18                        1               1
     9              35                        9               6
     10             15                        2               2
     11             42                        6              10
     12             22                        5               3




6.- Un psicólogo ha construido un examen lápiz-papel, a fin de medir la
dispersión. Para comparar los datos del examen con los datos de los
expertos, 12 individuos “con perturbaciones emocionales” realizan el
examen lápiz-papel. Los individuos también son calificados de manera
independiente por dos siquiatras, de acuerdo con el grado de depresión
determinado por cada uno como resultado de entrevistas detalladas. Los
datos aparecen a continuación. Los datos mayores corresponden a una
mayor depresión.
Individuo        Examen con          Siquiatra A           Siquiatra B
                 lápiz y papel
    1                  48                 12                    9
    2                  37                 11                   12
    3                  30                  4                    5
    4                  45                  7                    8
    5                  31                 10                   11
    6                  24                  8                    7
    7                  28                  3                    4
    8                  18                  1                    1
    9                  35                  9                    6
    10                 15                  2                    2
    11                 42                  6                   10
    12                 22                  5                    3


a) ¿Cuál es la correlación entre los datos de los dos siquiatras?

    Siquiatra A (X)     Siquiatra B (Y)
          12                   9               144   81       108
          11                  12               121   144      132
           4                   5                16   25        20
           7                   8                49   64        56
          10                  11               100   121      110
           8                   7                64   49        56
           3                   4                9    16        12
           1                   1                1     1        1
           9                   6                81   36        54
           2                   2                4     4        4
           6                  10                36   100       60
           5                   3                25    9        15
b) ¿Cuál es la correlación entre las calificaciones del examen con
            lápiz y papel y los datos de cada siquiatra?


Examen con lápiz y papel (X)    Siquiatra A (Y)

            48                         12             2304          144         576
            37                         11             1369          121         407
            30                          4             900           16          120
            45                          7             2025          49          315
            31                         10             961           100         310
            24                          8             576           64          192
            28                          3             784            9           84
            18                          1             324            1           18
            35                          9             1225          81          315
            15                          2             225            4           30
            42                          6             1764          36          252
            22                          5             484           25          110




      Examen con lápiz y papel        Siquiatra
               (X)                      B(Y)
                  48                        9                2304          81         432
                  37                        12               1369         144         444
                  30                        5                 900          25         150
                  45                        8                2025          64         360
                  31                        11                961         121         341
                  24                        7                 576          49         168
                  28                        4                 784          16         112
                  18                        1                 324           1          18
35                    6                 1225          36        210
              15                    2                  225           4         30
              42                    10                1764         100        420
              22                    3                  484           9         66




7.- Para este problema, suponga que usted es un psicólogo que labora en
el departamento de recursos humanos de una gran corporación. El
presidente de la compañía acaba de hablar con usted acerca de la
importancia   de   contratar personal productivo    en   la   sección   de
manufactura de la    empresa y le ha pedido que ayude a mejorar la
capacidad de la institución para hacer esto. Existen 300 empleados en
esta sección y cada obrero fabrica el mismo artículo. Hasta ahora, la
corporación sólo ha recurrido a entrevistas para elegir a estos empleados.
Usted busca bibliografía y descubre dos pruebas de desempeño, lápiz-
papel, bien estandarizadas y piensa que podrían estar relacionados con
los requisitos de desempeño de esta sección. Para determinar si alguna
de ellas se puede utilizar como dispositivo de selección, elige 10
empleados representativos de la sección de manufactura, garantizando
que un amplio rango de desempeño quede representando en la muestra,
y realiza las dos pruebas con cada empleado. Los datos aparecen en la
siguiente tabla.

Mientras mayor sea la calificación, mejor será el desempeño.            Las
calificaciones de desempeño en el trabajo son la cantidad real de
artículos fabricados por cada empleado por semana, promediados
durante los últimos 6 meses.




                                                             EMPLEADO

                                          1    2        3      4    5         6    7     8      9    10
 Desempeño                                50   74       62     90   98        52   68    80     88   76
 en el trabajo
 Examen 1                                 10   19       20     20   21        14   10    24     16   14
 Examen 2                                 25   35       40     49   50        29   32    44     46   35




   a) Construya una grafica de dispersión del desempeño en el trabajo y
      la primera prueba, utilizando la prueba 1 como la variable x
      ¿parece lineal la relación?



                                120
      DESEMPEÑO EN EL TRABAJO




                                100

                                80

                                60                                                 Desempeño en el
                                                                                   trabajo (Y)
                                40
                                                                                   Linear (Desempeño en
                                                                                   el trabajo (Y))
                                20

                                  0
                                      0            20        40          60
                                                    EXAMEN 1
b) Suponga que la relación anterior es lineal y calcule el valor de la r
           de Pearson.


Examen 1   Desempeño en el trabajo
   (X)              (Y)

   10                    50                    100           2500             500
   19                    74                    361           5476            1406
   20                    62                    400           3844            1240
   20                    90                    400           8100            1800
   21                    98                    441           9604            2058
   14                    52                    196           2704             728
   10                    68                    100           4624             680
   24                    80                    576           6400            1920
   16                    88                    256           7744            1408
   14                    76                    196           5776            1064




        c) Construya una grafica de dispersión del desempeño en el trabajo y
           la segunda prueba, utilizando la prueba 2 como la variable x.
           ¿Parece lineal la relación?
120




               DESEMPEÑO EN EL TRABAJO
                                         100

                                          80

                                          60                                     Desempeño en el
                                                                                 trabajo (Y)
                                          40
                                                                                 Linear (Desempeño en
                                                                                 el trabajo (Y))
                                          20

                                           0
                                               0        20      40          60
                                                         EXAMEN 1




        d) Suponga que la relación anterior es lineal, calcule el valor de la r
           de Pearson.


Examen 2                Desempeño en el
                                                                                               XY
   (X)                     trabajo (Y)
   25                                              50                 625        2500               1250
   35                                              74                1225        5476               2590
   40                                              62                1600        3844               2480
   49                                              90                2401        8100               4410
   50                                              98                2500        9604               4900
   29                                              52                 841        2704               1508
   32                                              68                1024        4624               2176
   44                                              80                1936        6400               3520
   46                                              88                2116        7744               4048
   35                                              76                1225        5776               2660
e) Si solo pudiera utilizar una de las pruebas para la selección de los
       empleados, ¿Utilizaría alguna de ellas? En tal caso, ¿Cuál de
       ellas? Explique


       La segunda prueba porque tiene una mayor relación entre la
       prueba y el desempeño de trabajo.




CONCLUSIONES

 El principal objetivo de la correlación lineal es estimar el valor de una
   variable dependiente tomando en cuenta el valor de una variable
   independiente.
 Con el estudio de la correlación lineal se puede resolver casos donde
   ya no se utiliza datos unidimensionales, haciendo que el estudiante
   pueda realizar análisis a través de las comparaciones de las variables
   bidimensionales.
 La correlación lineal permite realizar un análisis de las predicciones a
   partir de la utilización de datos bivariables.
 La correlación también examina la relación entre dos variables pero
   restringiendo una de ellas con el objeto de estudiar las variaciones de
   una variable cuando una permanece constante.
 La correlación permite determinar la dependencia que existe entre dos
   variables, es decir si los cambios de la una influyen en los cambios de
   la otra.
RECOMENDACIONES

 Conocer los valores correctos de las variables independientes para
   obtener un valor más real de la variable dependiente.
 Realizar    análisis     correctos        con   la   utilización   de   variables
   bidimensionales que pueden determinar mejores resultados para una
   empresa como por ejemplo: ingresos y gastos.
 Analizar casos del entorno con datos bivariados para realizar el
   respectivo análisis.
 Efectuar    ejercicios    donde      el    estudiante    pueda     diferenciar   el
   comportamiento de una variable ante una variable constante.
 Determinar la dependencia de variables que se presentan en el
   entorno de comercio exterior para analizar su comportamiento en
   relación de la una con la otra.




BIBLIOGRAFÍA
HOWAR B. CHRISTENSEN. (1990). ESTADISTICA PASO A PASO. En
H. B. CHRISTENSEN, ESTADISTICA (págs. 557-590). TRILLAS:
TRILLAS.

JOHNSON, R. (1990). Análisis descriptívo y presentación de datos
bivariados. En ESTADÍSTICA ELEMENTAL (pág. 82 ~ 112). Belmont:
Wadsworth Publishing Company Inc.

Johnson, R. R. ((1990(reimp 2009))). Análisis descriptivo y presentación
de datos bivariados. En Estadística Elemental (Segunda ed., págs. 83 -
112). México, México: Trillas.
CRONOGRAMA DE ACTIVIDADES

                                        MAYO
                            7   8   9    10    11   14
Asignación del deber        X
Investigación                   x
Realización de ejercicios           x    X     X
Presentación                                        x

Portafolio individual estadística

  • 1.
    UNIVERSIDAD POLITÉCNICA ESTATALDEL CARCHI INGENIERÍA EN COMERCIO EXTERIOR Y NEGOCIACIÓN COMERCIAL INTERNACIONAL PORTAFOLIO DE ESTADÍSTICA INFERENCIAL DOCENTE: MSC. JORGE POZO INTEGRANTES: STALIN GOYES KARINA LEMA NATHALY CHAMORRO ESTEFANÍA RUANO ERIKA TARAPUES MARITZA VALLEJO NIVEL: SEXTO “A” FECHA DE ENTREGA: 14/MAYO/2012
  • 2.
    CAPÍTULO 1 SISTEMA INTERNCIONAL DE UNIDADES 1.1 TEÓRICO BÁSICO Actividades: Lectura del documento Análisis de términos importantes 1.1.1 Lectura del documento SISTEMA INTERNACIONAL DE UNIDADES * El sistema internacional de unidades conocido como SI es una herramienta de conversión de unidades, utilizado de acuerdo a la unidad básica de cada país. Cuyo principal objetivo es dar a conocer las similitudes de las diferentes unidades de medida. Utilizado para la conversión de unidades, es decir transformar las diferentes unidades de un sistema a otro. Todas las unidades, independientemente del sistema que forme parte, no llevan punto al final de su escritura. Se usa en la mayoría de los países, creado en 1960 por la Conferencia General de Pesos y Medidas. Una de las características es que sus unidades están basadas en fenómenos físicos fundamentales.
  • 3.
    Está formado pordos clases de unidades: unidades básicas o fundamentales y unidades derivadas. UNIDADES BÁSICAS DEL SI: El Sistema Internacional de Unidades consta de siete unidades básicas. Son las que se utilizan para expresar las magnitudes físicas consideradas básicas a partir de las cuales se determinan las demás. (WIKIPEDIA, 2011) Magnitud física Unidad básica o Símbolo fundamental fundamental Longitud Metro M Masa Kilogramo Kg Tiempo Segundo S Intensidad de corriente amperio o ampere A eléctrica Temperatura Kelvin K Cantidad de sustancia Mol Mol Intensidad luminosa Candela Cd De las unidades básicas existen múltiplos y submúltiplos, que se expresan mediante prefijos. Múltiplos y submúltiplos del SI: Es frecuente que las unidades del S.I. resulten unas veces excesivamente grandes para medir determinadas magnitudes y otras, por el contrario, demasiado pequeñas. De ahí la necesidad de los múltiplos y los submúltiplos. (TOCHTLI, 2011)
  • 4.
    Múltiplos Submúltiplos Factor Prefijo Símbolo Factor Prefijo Símbolo 10+24 yotta Y 10-24 yocto Y 10+21 zetta Z 10-21 zepto Z 10+18 exa E 10-18 atto A 10+15 peta P 10-15 femto F 10+12 tera T 10-12 pico P 10+9 giga G 10-9 nano N 10+6 mega M 10-6 micro µ 10+3 kilo K 10-3 milli M 10+2 hecto H 10-2 centi C 10+1 deca Da 10-1 deci D UNIDADES DERIVADAS DEL SI: Mediante esta denominación se hace referencia a las unidades utilizadas para expresar magnitudes físicas que son resultado de combinar magnitudes físicas básicas.(WIKIPEDIA, 2011) Magnitud Nombre Símbolo 2 Superficie metro cuadrado m Volumen metro cúbico m3 Velocidad metro por segundo m/s Aceleración metro por segundo m/s2
  • 5.
    cuadrado Masa en kilogramo por metro kg/m3 volumen cúbico Velocidad radián por segundo rad/s angular Aceleración radián por segundo rad/s2 angular cuadrado UNIDADES DE LONGITUD: La longitud es una magnitud creada para medir la distancia entre dos puntos. La unidad principal de longitud es el metro, pero existen otras unidades para medir cantidades mayores y menores. (DITUTOR, 2010) Las más usuales son: 1 km 1000m 1milla T 1609m 1m 100cm 1m 1000mm 1pie 30.48cm 1cm 10mm 1pulgada 2.54cm 1año luz 9,48*1015m Ejercicios: L=20millas a mm
  • 6.
    L=3000000km a añosluz L=500pies a mm L=200000millas a pulgada L=37200m a km UNIDADES DE MASA: Masa es un concepto que identifica a aquella magnitud de carácter físico que permite indicar la cantidad de materia contenida en un cuerpo. Dentro delSistema Internacional, su unidad es el kilogramo. (WIKIPEDIA, 2011) 1kg 1000g 1kg 2.2lbs 1tonelada 20qq 1tonelada 907.20kg
  • 7.
    1arroba 25lbs 1qq 4arrobas 1lb 16onzas 1onza 0.91428g 1lbs 454g 1SLUG 14.59kg 1UTM 9.81kg La unidad de masa se transforma a la unidad de volumen: Ejercicios: 1kg= 2,2 lbs = 1 litro= 1000cm3=1000ml Ejercicios: M=30toneladas a arrobas M=4000000 SLUG a toneladas UNIDADES DE TIEMPO: El tiempo es la magnitud física con la que medimos la duración o separación de acontecimientos, sujetos a cambio, de los sistemas sujetos a observación
  • 8.
    Es el períodoque transcurre entre el estado del sistema cuando éste aparentaba un estado X y el instante en el que X registra una variación perceptible para un observador. El tiempo ha sido frecuentemente concebido como un flujo sucesivo de microsucesos. Su unidad básica en el Sistema Internacional es el segundo, cuyo símbolo es s. (WIKIPEDIA, 2011) 1año 365.25 1año comercial 360días 1año 12meses 1mes 30días 1día 4semanas 1semana 7días 1día 24horas 1h 60min 1h 3600s 1min 60s Ejercicios: T=30semanas a min
  • 9.
    T=376540000min a años ÁREA(m2) El área es una medida de la extensión de una superficie, expresada en unidades de medida denominadas Unidades de superficie.(WIKIPEDIA, 2011) Un área también es una unidad de superficie equivalente a 100 metros cuadrados. Se la conoce como decámetro cuadrado, aunque es más frecuente el uso de su múltiplo denominado hectárea.(WIKIPEDIA, 2011) 1 hectárea 10.000 m2 1 acre 4050 m2 Se dará a conocer el área de varias figuras geométricas a continuación:
  • 10.
    VOLUMEN (m3): Una palabra que permite describir al grosor o tamaño que posee un determinado objeto. Sirve para identificar a la magnitud física que informa sobre la extensión de un cuerpo en relación a tres dimensiones (alto, largo y ancho). Dentro delSistema Internacional, la unidad que le corresponde es el metro cúbico (m3).(TOCHTLI, 2011) 1 m3 1000 000 cm3 1 litro 1000 cm3 1 galón 5 litros - Ecuador 3,785 litros - Estados Unidos 1 caneca 5 galones Se detallará el volumen de algunas figuras geométricas a continuación:
  • 11.
    Ejercicios: M=7780m3 a gramos Q=300000m3/mesesa kg/s q v=200km/h a m/s A=7000millas/h2 a pulgada/s2 Un jugador de básquetbol tiene una altura de 5 pies 15 pulgadas, determinar su altura en m y cm ht= h1 + h2 ht= 1.52m + 0.38m
  • 12.
    Calcular cuántos gramosde arena hay en un tramo de playa de 0.5km de largo por 100m de ancho y una profundidad de 3m, se sabe que el diámetro de 1m de arena es alrededor de 1mm (1grano x 1.5x1014mm3)/0.523mm3= 2.87x1014gr Un tráiler tiene 18m de largo una altura de 2.50 y un ancho de 2.90m. Determinar cuántos quintales puede ubicarse en un tráiler. Vo=lxaxh Vo=18m x 250m x 2.90m = 130.5m Un contenedor tiene una longitud de 50pies un ancho de 12pies y una altura de 30pies. Determinar cuántas cajitas de un juguete pueden traerse de otro país hacia el Ecuador si tiene una arista de 15 cm Vo=lxaxh Vo=50pies x 12pies x 30pies = 18000pies3
  • 13.
    Vo=0.49pie3= 0.12pie3 18000/0.12= 150000juguetes Un tráiler tiene un contenedor de forma cilíndrica cuya longitud es: a=15.40m y un r=30pulg. Determinar cuántos litros puede transitar este tráiler. Vo= (28091862.64cm3 x 1 litro)/ 1000000cm3= 28091.86 litros Una bodega tiene una longitud de 50m de largo por 25m de ancho y 3m de altura. Determinar cuántas cajitas de manzana puedo ubicar en esta bodega si tiene una longitud de 70cm de largo, 25cm de ancho y una altura de 2.7pies Vobodega=50m x 25m x 3m= 3750m3 Vocaja= 70cm x 25cm x 82.30cm = 144025 cm3 Vo= 3750m3/0.14m3=26037.15 cajas
  • 14.
    LINKOGRAFÍA DITUTOR. (2010). DITUTOR.Recuperado el 2012, de DITUTOR: http://www.ditutor.com/sistema_metrico/unidades_longitud.html SLIDESHARE. (2007). SLIDESHARE. Recuperado el 2012, de SLIDESHARE: http://www.slideshare.net/minmenez/sistema- internacional-de-unidades-ii TOCHTLI. (2011). TOCHTLI. Recuperado el 2012, de TOCHTLI: http://tochtli.fisica.uson.mx/fluidos%20y%20calor/m%C3%BAltiplos _y_subm%C3%BAltiplos.htm WIKIPEDIA. (2011). WIKIPEDIA. Recuperado el 2012, de WIKIPEDIA: WIKIPEDIA WIKIPEDIA. (2011). WIKIPEDIA. Recuperado el 2012, de WIKIPEDIA: http://es.wikipedia.org/wiki/Tiempo WIKIPEDIA. (2011). WIKIPEDIA. Recuperado el 2012, de WIKIPEDIA: http://es.wikipedia.org/wiki/%C3%81rea 1.1.2. Análisis de términos importantes Sistema de internacional de unidades: se lo debe de considerar como una herramienta que permite utilizar un acuerdo a la unidad básica de cada país, esto permite que exista una concordancia a nivel mundial, con respecto a la conversión de unidades, es decir, trasformar una unidad en otra para facilitar la comprensión en el país interesado en comprender dichas medidas cualquiera que esta sea. Unidades básicas del SI: se denominan se esta manera a las más utilizadas y que se deben saber, dentro de estas unidades básicas
  • 15.
    tenemos los múltiplosy submúltiplos los cuales juegan un papel importante en el momento determinar una medida. Múltiplos y submúltiplos: están diseñados para representar expresiones demasiado grandes o pequeñas, es usual en el SI que se deban calcular dichas cantidades, por ello se los determina con su respectivo valor, prefijo y símbolo. Unidades derivadas del SI:Estas unidades están diseñadas para expresar magnitudes físicas que son resultado de combinar magnitudes físicas básicas Unidades de Longitud:es una herramienta diseñada para medir las distancias entre dos puntos, el metro es su principal unidad de medición, pero también existen otras unidades que determinan medidas más grandes o pequeñas como se lo evidencia en la tabla de cantidades básicas que se muestra en el escrito. Unidades de masa:estas unidades representan el aspecto físico, es decir, la cantidad de material retenido por el cuerpo, en este caso se puede decir la cantidad de peso como son el kg, libra, gramo, etc. Pero es importante mencionar que las unidades de masa se transforman a unidades de volumen. Unidades de tiempo: el tiempo representa la duración o separación de acontecimiento sujetos a cambios de acuerdo a un artefacto de medición del tiempo, el reloj, de esto depende de que el observador de un fenómeno determine el tiempo que transcurre, al momento que sucede dicho fenómeno. Los más utilizados son el año, mes, día, hora, etc.
  • 16.
    Área:Ayuda a determinarla exención la extensión de un cuerpo geométrico facilitando su cálculo con ayuda de las fórmulas de cada una de las figuras geométricas. Volumen:El volumen permite determinar el grosor de un objeto, tomando en cuenta la magnitud del mismo, es decir, alto, largo, y ancho. Para facilitar la obtención de resultados se empleará fórmulas. 1.2. TEÓRICO AVANZADO Actividad: Resumen del tema mediante cuadro sinóptico 1.1.2. Sistema Internacional de Unidades (cuadro sinóptico)
  • 17.
    Conocido como SIes una herramienta de conversión de unidades, utilizado de acuerdo a CONCEPTO la unidad básica de cada país. Cuyo principal objetivo es dar a conocer las similitudes de las diferentes unidades de medida. BÁSICAS Longitud: metro (m) 24 10 (yotta) Expresan Masa: kilogramo (kg) 21 10 (zetta) magnitudes Tiempo: segundo (s) 18 10 (exa) físicas, consi 15 deradas Intensidad de 10 (peta) MÚLTIPLOS 12 básicas a corriente 10 (tera) Para 9 partir de las eléctrica: Amperio(A) distancias 10 (giga) cuales se 6 mayores 10 (mega) determinan Cantidad de 3 las demás. 10 (kilo) sustancia(mol) 2 10 (hecto) 1 Intensidad 10 (deca) luminosa: candela(cd) SISTEMA -24 10 (yocto) 21 INTERNACIONAL SUBMÚLTI 10- (zepto) -18 PLOS 10 (atto) DE UNIDADES CLASES -15 10 (femto) Para -12 10 (pico) DE fracciones -9 del metro 10 (nano) -6 10 (micro) UNIDADES -3 10 (mili) 2 10- (centi) -1 10 (deci) DERIVADAS Superficie:metro cuadrado (m ) 2 S 3 Volumen:metro cúbico (m ) Expresan magnitudes Velocidad:metro por segundo (m/s) físicas que Aceleración: metro por segundo son resultado 2 de combinar cuadrado(m/s ) magnitudes Masa en volumen:kilogramo por metro cúbico físicas 3 (kg/m l) básicas. Velocidad angular:radián por segundo (rad/s) Aceleración angular:radián por segundo 2 cuadrado (rad/s )
  • 18.
    1.3. PRÁCTICO BÁSICO Actividad Realización de organizadores gráficos del tema 1.3.1. Sistema Internacional de Unidades (organizadores gráficos)
  • 19.
    El sistema internacionalde unidades conocido como SI es una herramienta de conversión de unidades, utilizado de Se usa en la mayoría de los países, creado en 1960 acuerdo a la unidad básica de cada país. Cuyo principal por la Conferencia General de Pesos y Medidas. Una objetivo es dar a conocer las similitudes de las diferentes de las características es que sus unidades están unidades de medida basadas en fenómenos físicos fundamentales. AREAS Y VOLUMENES DE LAS FIGURAS GEOMÉTRICAS MÚLTIPLOS Y MAGNITUDES SUBMÚLTIPLOS DEL SI FUNDAMENALES DERIVADAS Aceleración (m/s^2) Longitud (m) Volomen (m^3) Masa (kg) Velocidad (m/s) Tiempo (s) Fuerza (N) Intensidad de corriente eléctrica (A) Densidad (kg/m^3) Temperatura (k) Area o Superficie (m^2) Cantidad de sustancia (mol) Intensidad luminosa (cd)
  • 20.
    1.4. PRÁCTICO AVANZADO Actividades: Resolución de ejercicios Resolución de problemas 1.4.1. EJERCICIOS LONGITUD 1. 470pies a mm 2. 1850pulgadas a cm 3. 280m a pies 4. 4000000km a años luz 5. 1850cm a mm
  • 21.
    6. 50 millas a pulgadas. 7. 25cm a mm 8. 3km a millas 9. 120 m a cm 10. 750pies a cm 11. 574millas a 1año luz
  • 22.
    12. 32pulgadas acm 13. 25745 cm a mm 14. 55870pulgadas a cm MASA 1. 150 qq a lbs 2. 28 onzas a g 3. 17 U.T.M a kg
  • 23.
    4. 25 arrobasa onzas 5. 38 toneladas a kg 6. 3000000 SIUG a g 7. 1800 lbs a g 8. 12 SIVG a U.T.M 9. 97qq a lbs 10. 80lbs a onzas
  • 24.
    11. 184arrobas ag 12. 14onzas a g 1.4.2. PROBLEMAS 1. Un contenedor que mide 16 metros de largo 60 pulgadas de alto y 6 pies de ancho necesita ser llenada de cajas que miden 30x30x30 cm. Se necesita calcular cual será el total de cajas que alcanzarían en el contenedor.
  • 25.
    44593459,2/27000= 1651,6 R= enel contenedor alcanzarían 1651 cajas. 2. Se desea transportar un 1500 cajas de aceite las cuales poseen una longitud de 54 cm, 15 pulgadas de alto y 10 pulgadas de ancho. ¿Qué tamaño volumen ocuparía el contenedor que podría llevar ese número de cajas? R= El volumen del contenedor debe de ser de 783869,4 m 3 3. Una bodega que posee las siguientes dimensiones 19 m de largo 3,5 metros de ancho y 2,5 m de alto. Se desea saber qué cantidad de quintales sería capaz de guardar.
  • 26.
    R= En labodega caben 3665 quintales. 4. Un contenedor de forma cilíndrica va a trasladar gasolina; se desea conocer cuántos galones alcanzan si el contenedor tiene 254 pulgadas de largo y un diámetro de 6 pies. R= El contenedor llevara 49 galones de gasolina. 1.5. INNOVADOR Actividades: Proyectos
  • 49.
    1. TEMA Volumen yárea de las figuras geométricas, y unidades de tiempo. 2. PROBLEMA El desconocimiento del volumen y área de las figuras geométricas, y unidades de tiempo no le ha permitido al estudiante resolver ejercicios y problemas prácticos que se presentan en la carrera de Comercio Exterior. 3. OBJETIVOS
  • 50.
    3.1. OBJETIVO GENERAL Determinar el volumen y área de las figuras geométricas, y unidades de tiempo para la resolución de ejercicios y problemas prácticos que se presentan en la carrera de Comercio Exterior. 3.2. OBJETIVOS ESPECÍFICOS  Fundamentar científicamente elvolumen y área de las figuras geométricas, y unidades de tiempo.  Realizar ejercicios prácticos sobre elvolumen y área de las figuras geométricas, y unidades de tiempo.  Documentar lo más relevante del volumen y área de las figuras geométricas, y unidades de tiempo. 4. JUSTIFICACIÓN La presente investigación es realizada con la finalidad de conocer la conceptualización y operacionalización del volumen y área de las figuras geométricas, y unidades de tiempo; puesto que como futuros profesionales de Comercio Exterior se necesitará conocer a perfección el volumen y área de las figuras geométricaspor que es primordia en el mundo de los transportes al realizar cálculos para saber cuanta mercadería se puede enviar en diversos medios de transportes. Lo más importante de conocer este tema es que se manejará un idioma la transformación de cantidades, mismas que han dado agilidad y transparencia a varios procesos en la actualidad. 5. MARCO TEÓRICO VOLUMEN Y ÁREA DE LAS FIGURAS Concepto de volumen
  • 51.
    El volumen esuna magnitud escalar definida como el espacio ocupado por un cuerpo. Es una función derivada ya que se halla multiplicando las tres dimensiones. En matemáticas el volumen es una medida que se define como los demás conceptos métricos a partir de una distancia ó tensor métrico. En pocas palabras es la capacidad que tiene un cuerpo.(Matemática.net, 2012) Concepto de área Superficie incluida dentro de una figura cerrada, medida por el número de unidades cuadradas necesarias para cubrir la superficie. El área de una figura plana es la extensión de la figura plana, medida en unidades cuadradas de longitud. La unidad SI de área es el metro cuadrado (m2), que es el área de un cuadrado cuyos lados miden 1 metro. El área de una figura plana cerrada delimitada por líneas rectas siempre se puede determinar subdividiéndola en triángulos y calculando el área de cada triángulo. El área de cualquier otro tipo de figuras se puede encontrar ya sea por aproximación, utilizando figuras geométricas básicas, o mediante el proceso de integración.(Matemática.net, 2012) Volumen y área de las figuras geométricas
  • 52.
  • 53.
    El tiempo esuna magnitud física creada para medir el intervalo en el que suceden una serie ordenada de acontecimientos. El sistema de tiempo comúnmente utilizado es el calendario gregoriano y se emplea en ambos sistemas, el Sistema Internacional y el Sistema Anglosajón de Unidades. (Wikipedia, 2012) En ésta Unidades de Hay: unidad de tiempo tiempo 60 Segundos en un minuto 60 Minutos en una hora 24 Horas en un día en una 7 Días semana Aproximadamente Días en un mes 30 en un año 365 Días normal en un año 366 Días bisiesto 12 Meses en un año 52 Semanas en un año 10 Años en una década en una 20 Años veintena 100 Años en un siglo 1000 Años en un milenio
  • 54.
    6. CONCLUSIONES  El volumen es una magnitud definida como el espacio ocupado por un cuerpo.  El área es la superficie incluida dentro de una figura cerrada, medida por el número de unidades cuadradas necesarias para cubrir la superficie.  El tiempo es una magnitud física creada para medir el intervalo en el que suceden una serie ordenada de acontecimientos. 7. RECOMENDACIONES  Poner mayor énfasis en conocer el volumen y área de las figuras geométricas ya que como futuros profesionales de Comercio Exterior tendremos que realizar cálculos matemáticos referentes a este tema.  Tomar en cuenta las diferentes unidades de tiempo para realizar correctamente las diferentes conversiones.  Realizar ejercicios sobre el volumen y área de las figuras geométricas, y unidades de tiempo para disipar dudas. 8. LINKOGRAFÍA Matemática.net. (2012). Recuperado el 14 de Abril de 2012, de http://www.rpdp.net/mathdictionary/spanish/vmd/full/a/area.htm Profesor en línea. (2012). Recuperado el 14 de Abril de 2012, de http://www.profesorenlinea.cl/geometria/cuerposgeoAreaVolum.htm Wikipedia. (2012). Recuperado el 14 de Abril de 2012, de http://es.wikipedia.org/wiki/Sistemas_de_tiempo 9. CRONOGRAMA DE ACTIVIDADES Actividades Fecha Duración Planteamiento del tema y problema Viernes (13/Abr/2012) 10 min
  • 55.
    Realización de objetivos Viernes (13/Abr/2012) 10 min Justificación de la investigación Viernes (13/Abr/2012) 10 min Realización del marco teórico Viernes (13/Abr/2012) 2:00 h Conclusiones y recomendaciones Viernes (13/Abr/2012) 15 min Bibliografía o Linkografía Viernes (13/Abr/2012) 10 min
  • 57.
    1. TEMA Ejercicios deunidades de longitud y de masa 2. PROBLEMA El desconocimiento de las unidades de longitud y masa no le ha permitido al estudiante resolver ejercicios y problemas prácticos que se presentan en la carrera de Comercio Exterior.
  • 58.
    3. OBJETIVOS 3.1. OBJETIVO GENERAL Determinar las unidades de longitud y masa. OBJETIVOS ESPECÍFICOS  Fundamentar científicamente las unidades de longitud y masa.  Realizar ejercicios prácticos sobre las unidades de longitud y masa.  Documentar el tema 4. JUSTIFICACIÓN La presente tarea es realizada con la finalidad de conocer laoperacionalización de unidades de longitud y masa, puesto que como futuros profesionales de Comercio Exterior se necesitará conocer a perfección las diferentes unidades de medida utilizadas en otros países para realizar la acción de compra - venta de algunos productos, estos conocimientos también serán primordiales en el mundo de los transportes al realizar cálculos para saber cuanta mercadería se puede enviar en diversos medios de transportes, además lo más importante de conocer este tema es que se manejará un idioma común de medidas mediante la transformación de cantidades, misma que han dado agilidad y transparencia a varios procesos en la actualidad. 5. MARCO TEÓRICO EJERCICIOS DE LONGITUD Y DE MASA Ejercicios de Longitud -1-
  • 59.
  • 60.
  • 61.
    - 11 - -12 - - 13 - - 14 -
  • 62.
    - 15 - Ejerciciosde masa -1- -2- -3-
  • 63.
  • 64.
    -8- -9- - 10 - -11 - - 12 -
  • 65.
    - 13 - - 14 - - 15 - 6. CONCLUSIONES - Las unidades de masa y de longitud del fundamentales para aplicación de problemas prácticos en la carrera y en el diario vivir. - Es importante tener en cuenta el valor de cada valor de unidad para evitar confusiones. - En el Comercio Exterior saber transformar estas unidades de medida nos ahorrará tiempo y dinero. 7. RECOMENDACIONES
  • 66.
    - Dar mayor importancia en aprender las unidades de masa y longitud para realizar bien los problemas prácticos. - Realizar más ejercicios referentes al tema ya que solo con la práctica se aprende. - Realizar u dialogo en clase sobre el tema para aclarar dudas 8. CRONOGRAMA DE ACTIVIDADES Actividades Fecha Duración Planteamiento del tema y problema Viernes (13/Abr/2012) 10 min Realización de objetivos Viernes (13/Abr/2012) 10 min Justificación de la investigación Viernes (13/Abr/2012) 10 min Realización del marco teórico Viernes (13/Abr/2012) 2:30 h Conclusiones y recomendaciones Viernes (13/Abr/2012) 15 min Bibliografía o Linkografía Viernes (13/Abr/2012) 10 min
  • 68.
    1. TEMA Sistema Internacionalde unidades 2. PROBLEMA El desconocimiento del Sistema Internacional de unidades no le ha permitido al estudiante resolver ejercicios y problemas prácticos que se presentan en la carrera de Comercio Exterior.
  • 69.
    3. OBJETIVOS 3.1. OBJETIVO GENERAL Utilizar correctamente el Sistema Internacional de Unidades y aplicarlo correctamente en ejercicios y problemas prácticos de Comercio Exterior. 3.2. OBJETIVOS ESPECÍFICOS  Investigar y conocer el Sistema Internacional de Unidades.  Aplicar correctamente el Sistema Internacional de Unidades en ejercicios de Comercio Exterior.  Resolver problema relacionados al Comercio Exterior 4. JUSTIFICACIÓN La presente tarea es realizada con la finalidad de conocer las diferentes unidades de medida del Sistema Internacional de Unidades como pueden ser de longitud, masa, tiempo, área, volumen, etc; puesto que como futuros profesionales de Comercio Exterior se necesitará conocer a perfección las diferentes unidades utilizadas en otros países para realizar la acción de compra - venta de algunos productos, estos conocimientos también serán primordiales en el mundo de los transportes al realizar cálculos para saber cuanta mercadería se puede enviar en diversos medios de transportes, además lo más importante de conocer este tema es que se manejará un idioma común de medidas mediante la transformación de cantidades, misma que han dado agilidad y transparencia a varios procesos en la actualidad. 5. MARCO TEÓRICO SISTEMA INTERNACIONAL DE UNIDADES Después de la Revolución Francesa los estudios para determinar un sistema de unidades único y universal concluyeron con el establecimiento
  • 70.
    del Sistema MétricoDecimal. La adopción universal de este sistema se hizo con el Tratado del Metro o la Convención del Metro, que se firmó en Francia el 20 de mayo de 1875, y en el cual se establece la creación de una organización científica que tuviera, por una parte, una estructura permanente que permitiera a los países miembros tener una acción común sobre todas las cuestiones que se relacionen con las unidades de medida y que asegure la unificación mundial de las mediciones físicas. (Profesor en línea, 2011) Así, el Sistema Internacional de Unidades, abreviado SI, también denominado sistema internacional de medidas, es el sistema de unidades más extensamente usado. Junto con el antiguo sistema métrico decimal, que es su antecedente y que ha mejorado, el SI también es conocido como sistema métrico, especialmente en las naciones en las que aún no se ha implantado para su uso cotidiano. Fue creado en 1960 por la Conferencia General de Pesas y Medidas, que inicialmente definió seis unidades físicas básicas o fundamentales. En 1971 fue añadida la séptima unidad básica, el mol. (Profesor en línea, 2011) El Sistema Internacional de Unidades está formado hoy por dos clases de unidades: unidades básicas o fundamentales y unidades derivadas. Unidades básicas El Sistema Internacional de Unidades consta de siete unidades básicas, también denominadas unidades fundamentales. De la combinación de las siete unidades fundamentales se obtienen todas las unidades derivadas.(Profesor en línea, 2011) Magnitud física Unidad básica o Símbolo Observaciones fundamental fundamental Se define en función de la velocidad Longitud Metro m de la luz Masa Kilogramo kg No se define como 1.000 gramos
  • 71.
    Se define enfunción del tiempo Tiempo Segundo s atómico Intensidad de amperio o ampere A Se define a partir del campo eléctrico corriente eléctrica Se define a partir de la temperatura Temperatura Kelvin K termodinámica del punto triple del agua. Cantidad de Mol mol sustancia Intensidad luminosa Candela cd Fuente:http://www.profesorenlinea.cl/fisica/MedidasSistema_internacional.htm Elaboración: Desconocido Definiciones para las unidades básicas Unidad de longitud: metro (m) El metro es la longitud de trayecto recorrido en el vacío por la luz durante un tiempo de 1/299.792.458 de segundo. Unidad de masa El kilogramo (kg) es igual a la masa del prototipo internacional del kilogramo Unidad de tiempo El segundo (s) es la duración de 9.192.631.770 periodos de la radiación correspondiente a la transición entre los dos niveles hiperfinos del estado fundamental del átomo de cesio 133. Unidad de intensidad de El ampere (A) es la intensidad de una corriente constante que corriente eléctrica manteniéndose en dos conductores paralelos, rectilíneos, de longitud infinita, de sección circular despreciable y situados a una distancia de un metro uno de otro en el vacío, produciría -7 una fuerza igual a 2.10 newton por metro de longitud. Unidad El kelvin (K), unidad de temperatura termodinámica, es la de temperaturatermodinámica fracción 1/273,16 de la temperatura termodinámica del punto triple del agua. Observación: Además de la temperatura termodinámica (símbolo T) expresada en kelvins, se utiliza también la temperatura Celsius (símbolo t) definida por la ecuación t = T - T0 donde T0 = 273,15 K por definición. Unidad de cantidad de El mol (mol) es la cantidad de sustancia de un sistema que sustancia contiene tantas entidades elementales como átomos hay en 0,012 kilogramos de carbono 12. Cuando se emplee el mol, deben especificarse las unidades elementales, que pueden ser átomos, moléculas, iones, electrones u otras partículas o grupos especificados de tales partículas. Unidad de intensidad La candela (cd) es la unidad luminosa, en una dirección dada,
  • 72.
    luminosa de una fuente que emite una radiación monocromática de 12 frecuencia 540 10 hertz y cuya intensidad energética en dicha dirección es 1/683 watt por estereorradián. Fuente:http://www.profesorenlinea.cl/fisica/MedidasSistema_internacional.htm Elaboración: Desconocido Además de las unidades básicas hay dos unidades suplementarias: Unidades suplementarias del sistema internacional (SI) Unidad Magnitud Nombre Símbolo Ángulo plano Radián Rad Ángulo sólido Estereorradián Sr Fuente: http://www.profesorenlinea.cl/fisica/MedidasSistema_internacional.htm Elaboración: Desconocido Unidades derivadas expresadas a partir de unidades básicas y suplementarias Con esta denominación se hace referencia a las unidades utilizadas para expresar magnitudes físicas que son resultado de combinar magnitudes físicas tomadas como fundamentales. Magnitud Nombre Símbolo 2 Superficie metro cuadrado m 3 Volumen metro cúbico m Velocidad metro por segundo m/s 2 Aceleración metro por segundo cuadrado m/s 3 Masa en volumen kilogramo por metro cúbico kg/m Velocidad angular radián por segundo rad/s 2 Aceleración angular radián por segundo cuadrado rad/s Fuente: http://www.profesorenlinea.cl/fisica/MedidasSistema_internacional.htm
  • 73.
    Elaboración: Desconocido Definiciones paraalgunas unidades derivadas -1 Unidad de velocidad Un metro por segundo (m/s o m s ) es la velocidad de un cuerpo que, con movimiento uniforme, recorre, una longitud de un metro en 1 segundo 2 -2 Unidad de aceleración Un metro por segundo cuadrado (m/s o m s ) es la aceleración de un cuerpo, animado de movimiento uniformemente variado, cuya velocidad varía cada segundo, 1 m/s. -1 Unidad de velocidad Un radián por segundo (rad/s o rad s ) es la velocidad de un angular cuerpo que, con una rotación uniforme alrededor de un eje fijo, gira en 1 segundo, 1 radián. 2 -2 Unidad de aceleración Un radián por segundo cuadrado (rad/s o rad s ) es la angular aceleración angular de un cuerpo animado de una rotación uniformemente variada alrededor de un eje fijo, cuya velocidad angular, varía 1 radián por segundo, en 1 segundo. Fuente:http://www.profesorenlinea.cl/fisica/MedidasSistema_internacional.htm Elaboración: Desconocido Los símbolos de las unidades pueden verse afectados de prefijos que actúan como múltiplos y submúltiplos decimales. Estos prefijos se colocan delante del símbolo de la unidad correspondiente sin espacio intermedio. El conjunto del símbolo más el prefijo equivale a una nueva unidad que puede combinarse con otras unidades y elevarse a cualquier exponente (positivo o negativo). Los prefijos decimales se muestran en las tablas siguientes: Múltiplos decimales Prefijo Símbolo Factor 1 Deca Da 10 2 Hecto H 10 3 Kilo K 10 6 Mega M 10 9 Giga G 10 12 Tera T 10
  • 74.
    15 Peta P 10 18 Exa E 10 21 Zetta Z 10 24 Yotta Y 10 Submúltiplos decimales Prefijo Símbolo Factor -1 Deci D 10 -2 Centi C 10 -3 Mili M 10 -6 Micro Μ 10 -9 Nano N 10 -12 Pico P 10 -15 Femto F 10 -18 Atto A 10 -21 Zepto Z 10 -24 Yocto Y 10 Fuente: http://www.profesorenlinea.cl/fisica/MedidasSistema_internacional.htm Elaboración: Desconocido Ejercicios y problemas: Convertir las siguientes unidades 1. 2.
  • 75.
  • 76.
    Escoger la respuestacorrecta 1. Las unidades básicas en el SI de medidas son: a. Centímetro, gramo, segundo b. Metro, Kilogramo, Minuto c. Metro, Kilogramo, segundo d. Centímetro, gramo, minuto 2. Se observa que 400 gotas de agua ocupan un volumen de 10cm3 en una probeta graduada. Determinar el volumen de una gota de agua: a. 40 cm3 b. 4 cm3 c. 0,4 cm3 d. 4,44*10-2 cm3 e. 0,04 cm3 3. Al realizar un cálculo se obtiene las unidades m/s en el numerador y en denominador m/s2. Determinar las unidades finales. a. m2/s2 b. 1/s c. s3/m2 d. s e. m/s
  • 77.
    4. Escriba Verdadero(V) o falso (F) a. Para sumar dos magnitudes es necesario que tengan las mismas dimensiones. (F) b. Para multiplicar dos magnitudes es necesario que tengan las mismas dimensiones. (F) c. La precisión de un calibrador con escala principal graduada en milímetros y un nonio con 20 divisiones es de 1/20 milímetros.(F) 5. La velocidad del sonido en el aire es de 340m/s. calcular la velocidad de un avión supersónico que se mueve al doble de la velocidad del sonido en kilómetros por hora y en millas por hora.
  • 78.
    6. Un jugadorde baloncesto tiene una altura de 6 pies y 9,5 pulgadas, calcular la altura en metros y en centímetros. 7. Completar las siguientes expresiones: 110km/h= 68,37 millas/h 55cm= 21,65 in (pulg) 140yd= 127,4m (1yd=91cm)
  • 79.
    1,34*105 km/h2= 10,34m/s2 8. En un litro de agua hay 1,057 cuartos y 4 cuartos en un galón. Calcular cuántos litros hay en un galón. 9. Si un barril equivale a 42 galones. Calcular cuántos metros cúbicos hay en un barril. 10. En las siguientes expresiones d está en metros, t en segundos, v en metros por segundo y la aceleración a en metros por segundo cuadrado. Determinar las unidades del SI de cada ecuación. a. v2/d=
  • 80.
    b. = c. ½ a t2 = ½ =½ 11. Calcular cuántos años se necesitará para contar 100 millones de dólares si se puede contar $1 por segundo. 6. CONCLUSIONES  Al finalizar esta tarea se tiene conocimiento el folleto del Sistema Internacional de Unidades.  No se utiliza correctamente la tabla del Sistema Internacional del Unidades.  Las unidades de medida son fundamentales para aplicación de ejercicios y problemas prácticos de Comercio Exterior.  Algunas unidades de medidas como longitud, masa y tiempo son fundamentales para resolver problemas del diario vivir.  En el Comercio Exterior es importante saber sobre el Sistema Internacional de Unidades para poder transformar unidades de medida y manejar un idioma común en cuanto a medidas.(Profesor en línea, 2011) 7. RECOMENDACIONES
  • 81.
     Todos debemosmanejar un mismo documento del Sistema Internacional de Unidades.  Utilizar una técnica adecuada para la memorización de las tablas del Sistema Internacional de Unidades.  Utilizar el Sistema Internacional de Unidades en problemas y ejercicios prácticos de Comercio Exterior.  Poner énfasis en el aprendizaje de unidades básicas como son las de longitud, masa y tiempo ya que serán de mucha utilidad en actividades de la vida cotidiana.  Darle importancia al tema del Sistema Internacional de Unidades ya que este conocimiento en Comercio Exterior será relevante para ahorrar tiempo y dinero. 8. LINKOGRAFÍA Profesor en línea. (2011). Recuperado el 19 de Abril de 2012, de http://www.profesorenlinea.cl/fisica/MedidasSistema_internacional. htm 9. CRONOGRAMA DE ACTIVIDADES Actividades Fecha de realización Duración Planteamiento del tema y problema Viernes (22/abr/2012) 10 min Realización de objetivos Viernes (22/abr/2012) 10 min Justificación de la investigación Viernes (22/abr/2012) 10 min Realización del marco teórico Viernes (22/abr/2012) 2:30 h Conclusiones y recomendaciones Viernes (22/abr/2012) 10 min 10. ANEXOS Ejercicios:
  • 90.
    CAPÍTULO 2 CORRELACIÓN Y REGRESIÓN LINEAL 2.1. TEÓRICO BÁSICO Actividades: Lectura del documento Análisis de términos importantes 2.1.1. Lectura del documento CORRELACIÓN LINEAL El análisis de correlación se dirige sobre todo a medir la fuerza de una relación entre variables. El coeficiente de correlación lineal, r, es la medida de la fuerza de la relación lineal entre dos variables. La fortaleza de la relación se determina mediante la magnitud del efecto que cualquier cambio en una variable ejerce sobre la otra. (JOHNSON, 1990) Si X o Y son las dos variables en cuestión, un diagrama de la dispersión muestra la localización de los puntos (X,Y) sobre un sistema rectangular de coordenadas. Si todos los puntos del diagrama de dispersión parecen estar en una recta, como la figura 14(a) y 14(b) la correlación se llama lineal.(SPIEGEL, 1992)
  • 91.
    Y Y Y X X (a) Correlación lineal positiva (b)Correlación lineal negativa (c)Sin correlación Si Y tiende a crecer cuando X crece, como la figura anterior, la correlación se dice positiva o directa. Si Y tiende a decrecer cuando X crece, como la figura 14.1 (b), la correlación se dice negativa o inversa. Si todos los puntos parecen estar sobre una cierta curva la correlación se llama no lineal, y una ecuación no lineal será apropiada para la regresión. Como hemos visto en el capítulo 13 es claro q la correlación no lineal puede ser positiva o negativa. Si no hay relación entre las variables como la figura 14.1(c), decimos que no hay correlación entre ellas. (SPIEGEL, 1992) Técnicas de correlación A continuación abordaremos el estudio de dos variables y no solamente de una, estudiaremos qué sentido tiene afirmar que dos variables están relacionadas linealmente entre si y cómo podemos medir esta relación. Relaciones lineales entre variables Supongamos que dispongamos de dos pruebas de habilidad mental y la otra pruebe de ingreso a la universidad, seleccionamos a cinco estudiantes que se expresan en la tabla N° 1 con los puntajes obtenidos en estas dos pruebas.
  • 92.
    Estudiantes X Y Prueba de habilidad Examen de Admisión Mental María 18 82 Olga 15 68 Susana 12 60 Aldo 9 32 Juan 3 18 La tabla nos dice que si podemos usar para pronosticar el puntaje alto en la prueba de habilidad mental y también en los que tienen un puntaje alto en los exámenes de admisión y los estudiantes con puntajes bajos en la en el examen de habilidad como en el de admisión. En circunstancias como la presente (cuando los puntajes altos de una variable están relacionados con los puntajes altos de otra variable y los puntajes bajos están relacionados con los puntajes bajos de otra variable) entonces podemos asegurar que existe una relación positiva entre las dos variables. Supongamos que en lugar de los resultados de la tabla N° 1 hubiera obtenido los puntajes que se muestran en la tabla N°2 ¿Podremos afirmar que con estos datos en esta situación en la prueba de habilidad pueda usarse para pronosticarse los puntajes del examen de admisión? También, aunque en este caso los puntajes altos apresen con un puntaje bajo, tomando en cuenta esto podemos definir una relación lineal negativa entre el conjunto. Estudiantes X Y Prueba de habilidad Examen de Admisión Mental María 18 18 Olga 15 32 Susana 12 60 Aldo 9 68 Juan 3 82
  • 93.
    Estudiantes X Y Prueba de habilidad Examen de Admisión Mental María 18 18 Olga 15 82 Susana 12 68 Aldo 9 60 Juan 3 32 En este caso no podemos afirmar una relación lineal entre las variables X y Y ya que unos puntajes se acotejan con otros y no están en concordancia. DIAGRAMA DE DISPERSIÓN El diagrama de dispersión es útil para representar valores como lo mostraremos a continuación utilizando los datos de la tabla N° 1, pero en la vida real no todas las veces obtendremos datos de cinco parejas, tendremos que comprender muchos más datos por esto es más sencillo utilizar un diagrama para determinar la relación de los mismos. COEFICIENTE DE CORRELACIÓN RECTILÍNEA DE PEARSON Con la ayuda de las graficas nos podemos formar una idea de la nube de puntos o diagrama de dispersión, representa la relación lineal es positiva o negativa y determinar la fuerza de relación. El coeficiente de Pearson, toma valores entre -1 y +1, el coeficiente 0 demuestra que no existe correlación, así que independiente del numero sea negativo o positivo son iguales, claro esta que entre mas se aproxime al 1 o -1 mayor será la fuerza de relación.
  • 94.
    CORRELACIÓN ENTRE DOSCONJUNTOS DE DATOS AGRUPADOS EN CLASES Aquí podremos calcular el coeficiente de correlación r, que nos proporciona información de la fuerza de la relación que existe entre dos conjuntos de datos que se encuentran agrupados, cada uno de ellos formando por separado una distribución de frecuencias, mejor dicho teniendo por separado sus intervalos de clase con sus respectivas frecuencias. Ejemplo Calcular el grado de correlación entre las puntuaciones obtenidas en un inventario de hábitos de estudio y los puntajes obtenidos en un examen de Matemática, aplicados a un total de 134 alumnos de un colegio de la localidad. X Hábitos de Y estudio Matemática 20→30 30→40 40→50 50→60 Totalfy 70 → 80 3 2 2 7 60 → 70 1 0 4 5 10 50 → 60 2 6 16 3 27 40 → 50 4 14 19 10 47 30 → 40 7 15 6 0 28 20 → 30 8 2 0 1 11 10 → 20 1 1 2 4 Total fx 23 40 48 23 134 Este cuadro muestra, en la primera columna del lado izquierdo los intervalos de clase de la variable Y, los que cubren todos los posibles datos acerca de las puntuaciones alcanzadas por los estudiantes de las pruebas de matemática. Nótese que los intervalos los crecen de abajo hacia arriba. En la fila superior se presentan los intervalos de clase todos los 134 posibles datos a cerca de los puntajes obtenidos por los estudiantes en la variable de estudio representada por la letra X.
  • 95.
    En los casillerosinferiores de la tabla, se encuentran las frecuencias de celda fxy, que corresponden a puntajes que pertenecen tanto a un intervalo de la variable Y como a un intervalo de la variable X. En la fila inferior del cuadro se presentan los totales de los puntajes de la variable X, hábitos de estudio. Esos totales se llaman frecuencias marginales de la variable X y se representan por f x. En la última columna de la derecha se encuentran los totales de los puntajes de la variable rendimiento en matemática. Estos totales se denominan frecuencias marginales de la variable Y. Cuando los datos se presentan, tal como el presente caso, formando tablas de doble entrada, es conveniente usar el método clave que se expone a continuación porque con este procedimiento se evita manejar grandes números, como sería el caso si se emplearan las fórmulas para trabajar con la calculadora. Fórmula Para obtener los datos que deben aplicarse en la fórmula, vamos a construir un cuadro auxiliar, al mismo tiempo que se explica el significado de los símbolos de esa fórmula. Lo primero que hacemos es remplazar los intervalos horizontales y verticales por sus respectivas marcas de clase; a continuación adicionamos al cuadro anterior cinco columnas por el lado derecho; cuyos encabezamientos son: fypara la primera uypara la segunda, para la tercera, para la cuarta y para la quinta. Por la parte inferior del cuadro le adicionamos cuatro filas que se nombran: para la primera, para la segunda fila que está debajo de la anterior, para la tercera fila y por último para la cuarta fila que
  • 96.
    está debajo detodas; de esta manera se va elaborando el Cuadro auxiliar 4.1.8 1) Para determinar las frecuencias marginales que se deben colocar en la columna sumamos las frecuencias de las celdas que están en la misma fila de la marca de la clase 75, obtenemos: 7, número que se escribe en el primer casillero o celda de la columna . En la fila de la marca de la clase 65, sumamos 1+4+5 = 10, número que se escribe debajo del 7. Para la fila de la marca de clases 55, tenemos: 2+6+16+3 = 27 Para la fila de la marca de clases 45, se tiene 4+14+19+10= 47 En igual forma: 7+15+6=28 Lo mismo 8+2+1=11 Y en la ultima fila 1+1+2=4 A continuación sumamos estas frecuencias marginales de la variable Y: 7+10+27+47+28+11+4=134 es el total general. 2) Ahora vamos a determinar las frecuencias marginales de la variable X: En la columna encabezada con la marca de la clase 25 sumemos verticalmente las frecuencias: 1+2+4+7+8+1= 23. En la columna encabezada con 35, tenemos: 3+6+14+15+2= 40 En la siguiente: 2+4+16+19+6+1=48 En la última: 2+5+3+10+1+2=23 3) Centremos nuestra atención en la columna encabezada , este signo significa desviación unitaria, y procedemos en la misma forma que en las Tablas N° 2.1.2 y N° 2.1.3 (b). Recuerden que las desviaciones unitarias positivas: +1,+2 y +3 corresponden a los intervalos mayores y por el contrario las desviaciones unitarias negativa: -1,-2 y-3
  • 97.
    corresponden a losintervalos menores. Como origen de trabajo se tomó la marca de clase 45 y por lo tanto su desviación unitaria es cero 4) Luego vamos a determinar las desviaciones unitarias horizontales de la variable X: El origen de trabajo es la marca de la clase 45 que se halla en la fila superior del cuadro, por esa razón, escribamos cero debajo de la frecuencia marginal 48. Las desviaciones unitarias negativas: -1 y -2 se escriben a la a la izquierda cero, porque se corresponden con los intervalos de clase que tienen menores marcas de clase y que están a la izquierda de 45. La desviación unitaria positiva, se corresponde con el intervalo de mayor marca de clase ,55 (en la parte superior del Cuadro N°. 4.1.8) 5) A continuación vamos a determinar los valores que deben colocarse en la columna encabezada ; este símbolo indica que se debe multiplicar cada valor de por su correspondiente valor . Así: 7(+3)=21; 10(+2)=20; 27(+1)= 27; 47(0)=0; 28(-1)= -28; 11(-2)= -22; y 4(-3)= -12. Sumando algebraicamente, tenemos: 21+20+27=68 los positivos: y (-28)+(-22)+(-12)= -62 los negativos. Por último: 68-62=6 total, que se coloca en la parte inferior de la columna. Para obtener los valores de la cuarta columna encabezada debemos tener en cuenta que por lo tanto basta multiplicar cada valor de la segunda columna por su correspondiente valor de la tercera columna así se obtiene el respectivo valor de la cuenta columna. En efecto: (+3)(21)=63; (+2) (20)=40; (+1) (27)=27; 0*0=0; (-1)(-28)=28; (-2)(-22)=44 y (-3)(-12)=36. La suma: 63+40+27+28+44+36=238 Ahora nos fijamos horizontalmente en la tercera fila. Tenemos que = por consiguiente basta multiplicar verticalmente un valor de la
  • 98.
    primera fila porsu correspondiente valor de la segunda fila para obtener el respectivo valor de la tercera fila. (23)(-2)= -46; (40)(-1)= -40; (48)(0)=0 y (23)(+1)=23 Sumando horizontalmente (-46) + (-40) + (23)= -86+23=-63 Vamos por la cuarta fila; vemos que Luego basta multiplicar cada elemento de la segunda fila por su correspondiente elemento de la tercera fila para obtener el respectivo elemento de la cuarta fila así: (-2)(-46)= 92; (-1)(-40)= 40; 0*0=0 y (+1)(23)=23 Para obtener los valores de la quinta columna observemos que hay tres factores: el 1° es la frecuencia de la celda o casillero que se está considerando, el segundo factor es la desviación unitaria , el tercer factor es la desviación unitaria . Por tanto el procedimiento será el siguiente: Tomamos el número 3 que es la frecuencia de la celda determinada por el cruce de los intervalos que tienen la marcha de clase 75 horizontalmente y 35 verticalmente. 25 35 45 55 Suma de los X Hábitos de estudio números encerrados en semicírculos en Y Matemática cada fila 75 0 0 3 -9 2 0 2 6 7 +3 21 63 3 65 1 -4 0 0 4 0 5 10 10 +2 20 40 6 55 2 -4 6 -6 16 0 3 3 27 +1 27 27 7 45 4 -4 14 0 19 0 10 0 47 0 0 0 0 35 7 14 15 15 6 0 0 0 28 -1 -28 28 29
  • 99.
    25 8 32 2 4 0 0 1 -2 11 -2 -22 44 34 15 1 6 0 0 1 0 2 -6 4 -3 -12 36 0 23 48 23 134 6 238 59 -2 0 +1 -46 0 23 -63 92 40 0 23 155 CUADRO AUXILIAR N° 4.1.8 La fórmula del paso (9) lleva el signo∑ para indicar que se deben sumar horizontalmente los números que están encerrados en los semicírculos de esa primera fila elegida así: -9+0+6 = -3 Este número se escribe en la quinta columna Trabajemos con la segunda fila (1)(-2)(+2)= -4 se encierra en una semicírculo (0)(-1)(+2)= 0 (4)(0)(+2)=0 (5)(+1)(+2)=10 Sumando 0+0+10=10 Ahora con la tercera fila: (2)(-2)(+1)=-4 (6)(-1)(+1)=-6 (16)(0)(+1)=0 (3)(+1)(+1)=3 Sumando: (-4) + (-6)+3+3=-7
  • 100.
    Cuarta fila (4)(-2)(0)=0 todoslos productos valen cero, luego la suma=0 Quinta fila (7)(-2)(-1)=14 (15)(-1)(-1)=15 (6)(0)(-1)=0 (0)(+1)(-1)=0 La suma es 14+15=29 (8)(-2)(-2)=32 (2)(-1)(-2)=4 (0)(0)(-2)=0 (1)(+1)(-2)= -2 La suma es: 32+4-2=34 Séptima fila: (1)(-2)(-3)=6 (1)(0)(-3)=0 (2)(1)(-3)=-6 Sumando: 6+0-6=0 Sumando los valores de la columna quinta. -3+6-7+0+29+34+0=69-10=59 Reuniendo los resultados anteriores, se tienen los datos para apliar en la fórmula N° 4.1.2.
  • 101.
  • 102.
    Ejercicio Resuelto N°2de Cálculo de Coeficiente de Correlación entre dos Conjuntos de Datos Agrupados. Puntuación en Matemáticas Puntuación en 40→50 50→60 60→70 70→80 80→90 90→100 TOTAL Física 90→100 2 5 5 12 80→90 1 3 6 5 15 70→80 1 2 11 9 2 25 60→70 2 3 10 3 1 19 50→60 4 7 6 1 18 40→50 4 4 3 11 TOTAL 10 15 22 20 21 12 100 Calcular el coeficiente de correlación lineal de las puntuaciones en matemáticas y física de 100 estudiantes de la Facultad de Ciencias de la Universidad MN. PROBLEMA PRÁCTICO En el presente problema se calcula el coeficiente de correlación lineal r para dos conjuntos de datos, constituidos por los calificativos en una escala de 0 a 100, en matemáticas y en física para 100 estudiantes de la facultad de ciencias de cierta universidad. Los datos se muestran en el siguiente cuadro.
  • 103.
    A continuación seprocede a calcular el coeficiente de correlación r para estos datos. Se traslada los datos del cuadro 4.1.9. al cuadro 4.1.10 se llamara xy a cualquiera de las frecuencias de los casilleros interiores del cuadro 4.1.9. En el cuadro 4.1.10. Se puede observar que se han agregado 5 columnas por el lado derecho y cuatro filas por la parte inferior. Se observa en el cuadro 4.1.10 que los intervalos para la puntuación en matemáticas y para la puntuación en física se han remplazado por las marcas de clase correspondientes. A continuación se realizará los pasos siguientes: 1. Para las frecuencias marginales f y se suma todos los valores fxy de la primera fila que tiene la marca de clase 95 de esta forma tenemos: 2+5+5=12 y así con las siguientes marcas de clase. 2. Se debe enfocar en las frecuencias marginales f x. el primer resultado de fxse lo obtiene sumando las fxy para la columna que tiene la marca de clase 45 de esta forma se tiene: 2+4+4= 10 que se escribe en el primer casillero de la fila f x. Continuando con la
  • 104.
    suma de lasfx de las demás columnas se llena las frecuencias marginales fx. 3. Arbitrariamente se escoge un casillero de la columna Uy, como origen de trabajo y se le asigna el numero 0. Desde el cero hacia arriba las desviaciones unitarias serán positivas y crecientes. 4. Se observa la fila Ux. se elige como origen de trabajo arbitrariamente uno de los casilleros de Ux, el tercero contando de izquierda a derecha, y se va asignando números positivos crecientes hacia la derecha del 0. 5. Se multiplica cada valor de f ypor su correspondiente valor de uyde esta manera se obtiene un valor f yuy 6. La primera celda de la columna f yu2y se obtiene multiplicando uy de la segunda columna por su correspondiente valor fyuyde la siguiente columna de esta manera se continua llenando los demás valores de la columna fyu2y. 7. La fila fxux se obtiene multiplicando la frecuencia marginal fxpor su correspondiente desviación unitaria ux. 8. El primer casillero de la fila fxu2x es el resultado de multiplicar el primer casillero de la fila fxux por su correspondiente casillero de la fila ux. 9. Multiplicamos el valor de la frecuencia f xy del casillero para el cual se hace el cálculo por los valores de la desviaciones unitarias uy y ux obtenidas corriendo la vista hacia la derecha hasta la columna uyy también hacia abajo hasta llegar a la fila ux Para todas las filas, en el último casillero de la derecha se tiene la suma de los valores de la fila. Estos totales de filas y columnas remplazamos en la fórmula:
  • 105.
    Bibliografía HOWAR B. CHRISTENSEN.(1990). ESTADISTICA PASO A PASO. En H. B. CHRISTENSEN, ESTADISTICA (págs. 557-590). TRILLAS: TRILLAS. JOHNSON, R. (1990). Análisis descriptívo y presentación de datos bivariados. En ESTADÍSTICA ELEMENTAL (pág. 82 ~ 112). Belmont: Wadsworth Publishing Company Inc. Johnson, R. R. ((1990(reimp 2009))). Análisis descriptivo y presentación de datos bivariados. En Estadística Elemental (Segunda ed., págs. 83 - 112). México, México: Trillas. Martínez Bencardino, C. ((mayo 2007)). Regresión y Correlación. En Estadística Básica Aplicada (Tercera ed., págs. 213-239). Bogotá, Colombia: Ecoe Ediciones. SPIEGEL, M. (1992). Teoría de la correlación. En ESTADÍSTICA (págs. 322 - 356). MÉxico D.F.: Mc GRAW-HILL.
  • 106.
    2.1.2 Análisis detérminos importantes Correlación.-correlación es aquello que indicará la fuerza y ladirección lineal que se establece entre dos variables aleatorias. Coeficiente de Correlación.- es un índice que mide la relación lineal entre dos variables aleatorias cuantitativas. A diferencia de la covarianza, la correlación dePearson es independiente de la escala de medida de las variables. Regresión lineal.- método matemático que modeliza la relación entre una variable dependiente Y, las variables independientes Xi Rectas de Regresión.- son las rectas que mejor se ajustan a la nube de puntos (o también llamado diagrama de dispersión) Dispersión.- es una gráfica de parejas de valores X y Y 2.1 TEÓRICO AVANZADO Actividad: Resumen del tema mediante cuadro sinóptico 2.2.1 Correlación y Regresión Lineal (cuadro sinóptico)
  • 107.
    Aquello que indicarála fuerza y CONCEPTO ladirección lineal que se establece entre dos variables aleatorias. Estudio de dos TÉCNICAS DE variables y su relación CORRELACIÓN lineal entre sí. CORRELACIÓN Cuantifica la fuerza de relación entre dos variables. COEFICIENTE Toma valores comprendidos entre +1 y -1 DE pasando por 0. CORRELACIÓN Se obtiene r=0 cuando no existe ninguna correlación entre las variables. FORMULA DE COEFICIENTE FÓRMULA DE COEFICIENTE (DOBLE ENTRADA)
  • 108.
    2.3 PRÁCTICO BÁSICO Actividad Realización de un organizador gráfico del tema 2.3.1 Correlación y Regresión Lineal (mapa conceptual) Correlación y Regresión Lineal Estudio de dos variables y su relación entre si. COEFICIENTE DE FÓRMULA DE CORRELACIÓN FÓRMULA DE COEFICIENTE(DOBLE COEFICIENTE ENTRADA) Cuantifica la fuerza de relación entre dos variables. Toma valores comprendidos entre +1 y -1 pasando por 0. Se obtiene r=0 cuando no existe ninguna correlación entre las variables
  • 109.
    2.4 PRÁCTICO AVANZADO Actividades: Resolución de ejercicios 2.4.1 EJERCICIOS X Y 2005 2006 Enero 165 173 Febrero 150 154 Marzo 163 163 Abril 156 163 Mayo 162 169 Junio 162 160
  • 110.
    155 165 175 Suma de los X 2005 números encerrados en semicírculos en Y 2006 cada fila 155 1 1 1 +1 1 1 1 165 2 2 44 6 0 0 0 6 175 10 1 -1 -1 1 1 3 5 0 8 0 -1 2 8 -1 0 1 0 -3 0 0 -3 3 0 0 3 2.5 INNOVADOR Actividades: Proyectos
  • 111.
    UNIVERSIDAD POLITÉCNICA ESTATALDEL CARCHI FACULTAD DE COMERCIO INTERNACIONAL, INTEGRACIÓN, ADMINISTRACIÓN Y ECONOMÍA EMPRESARIAL ESCUELA DE COMERCIO EXTERIOR Y NEGOCIACIÓN COMERCIAL INTERNACIONAL TRABAJO DE ESTADÍSTICA INFERENCIAL INTEGRANTES: NATHALY CHAMORRO STALIN GOYES KARINA LEMA ESTEFANÍA RUANO ERIKA TARAPUÉS MARITZA VALLEJO MSC. JORGE POZO NIVEL: SEXTO “A” 2012/05/07
  • 112.
    TEMA: Correlación yRegresión Lineal. PROBLEMA El desconocimiento de la Correlación Lineal no ha permitido que el estudiante resuelva problemas de estadística. ABSTRACT The study of the behavior of two variables, in order to determine if some functional relation exists between yes, causes and effect, in addition, of quantifying the above mentioned degree of relation the analysis simultaneous of two-dimensional variables as for example: production and consumption; sales and usefulness; expenses in advertising and value in sales; high wages and working hours; wages and productivity; income and expenses; etc. The investigation is of great usefulness in the resolution of problems of the context of the career of Exterior Trade. OBJETIVOS OBJETIVO GENERAL Conocer el conceptode correlación lineal para la resolución de ejercicios y problemas prácticos. OBJETIVOS ESPECÍFICOS  Fundamentar bibliográficamente el concepto de correlación lineal.  Analizar los conceptos y fórmulas investigadas sobre la correlación lineal.  Realizar ejercicios para una mejor explicación y comprensión del tema.
  • 113.
    JUSTIFICACIÓN La presente investigaciónes realizada con la finalidad de hacer consideraciones respecto a distribuciones bidimensionales o bivariantes, es decir, el estudio del comportamiento de dos variables, a fin de determinar si existe alguna relación funcional entre sí, causa y efecto, además, de cuantificar dicho grado de relación. Es decir con el estudio de la correlación lineal el estudiante podrá realizar análisis simultáneos de dos variables bidimensionales como por ejemplo: producción y consumo; ventas y utilidades; gastos en publicidad y valor en ventas; salarios altos y horas de trabajo; salarios y productividad; ingresos y gastos; etc. Por lo tanto esta investigación será de gran utilidad en la resolución de problemas del contexto de la carrera de Comercio Exterior. MARCO TEÓRICO CORRELACIÓN LINEAL El análisis de correlación se dirige sobre todo a medir la fuerza de una relación entre variables. El coeficiente de correlación lineal, r, es la medida de la fuerza de la relación lineal entre dos variables. La fortaleza de la relación se determina mediante la magnitud del efecto que cualquier cambio en una variable ejerce sobre la otra. (JOHNSON, 1990)
  • 114.
    EJERCICIOS 1. Dados lossiguientes conjuntos de parejas de datos muéstrales: A B C X X2 Y Y2 XY X X2 Y Y2 XY X X2 Y Y2 XY 1 1 1 16 4 8 1 25 5 16 4 8 25 16 20 16 16 16 1 1 4 2 1 5 4 25 2 9 15 5 64 4 25 40 4 49 4 9 21 5 100 3 16 40 8 81 5 1 9 7 100 3 4 20 10 4 9 1 10 2 13 169 5 25 65 10 100 4 16 40 13 169 1 1 13 33 311 15 55 129 36 286 16 62 117 35 335 15 55 75 a) Utilice la ecuación para calcular el valor de la r de Pearson para cada conjunto. Observe que en el conjunto B, donde la correlación es menor, algunos de los valoresson positivos y otros son negativos. Estos tienden a cancelarse entre sì, lo cual hace que r tenga una menor magnitud. Sin embargo, en los conjuntos A y C, todos los productos tienen el mismo signo, haciendo que la magnitud de r aumente. Cuando las parejas de datos ocupan las mismas u opuestas posiciones dentro de sus propias distribuciones, los productos tienen el mismo signo, lo cual produce una mayor magnitud de r.
  • 115.
    b) Calcule rpara el conjunto B, utilizando la ecuación para los datos en bruto. ¿Qué prefiere, utilizar la ecuación de los datos en bruto o la de los puntajes z? c) Sume la constante 5 a los datos x en el conjunto A y calcule r de nuevo, mediante la ecuación de los datos en bruto. ¿Ha cambiado el valor? A X X2 Y Y2 XY 36 1 6 81 4 18 6 1 9 100 2 9 30 10 225 3 16 60 15 4 18 324 5 25 90 766 55 204 58 15
  • 116.
    d) Multiplique losdatos x del conjunto A por 5 y calcule r de nuevo. ¿Ha cambiado el valor? A 2 X X Y Y2 XY 5 25 1 1 5 20 400 2 4 40 25 625 3 9 75 50 2500 4 16 200 65 4225 5 25 325 165 7775 15 55 645 e) Generalice los resultados obtenidos en las partes c y d; restando y dividiendo los datos entre una constante. ¿Qué le dice esto sobre r?
  • 117.
    Que si sesuma, resta, multiplica o divide el resultado no varia porque es una constante. 2.- Un investigador realiza un estudio de la relación entre el consumo de cigarros y las enfermedades determinan la cantidad de cigarros fumados continuamente y de días de ausencia en el trabajo durante el último año debido a una enfermedad para los individuos en la compañía donde trabaja este investigador. Los datos aparecen en la tabla anexa Sujeto Cigarro consumidos Días de ausencia 1 0 1 2 0 3 3 0 8 4 10 10 5 13 4 6 20 14 7 27 5 8 35 6 9 35 12 10 44 16 11 53 10 12 60 16 a) Construya una gráfica de dispersión para estos datos. ¿Se ve una relación lineal? Si existe una relación lineal b) Calcule el valor de la r de Pearson
  • 118.
    Cigarro Días de 2 2 Sujeto X Y XY consumidos (X) ausencia (Y) 1 0 1 0 1 0 2 0 3 0 9 0 3 0 8 0 64 0 4 10 10 100 100 100 5 13 4 169 16 52 6 20 14 400 196 280 7 27 5 729 25 135 8 35 6 1225 36 210 9 35 12 1225 144 420 10 44 16 1936 256 704 11 53 10 2809 100 530 12 60 16 3600 256 960 Total 297 105 12193 1203 3391 r= 0,675 c) Elimine los datos de los sujetos 1, 2, 3, 10, 11 y 12. Estos disminuye el rango de ambas variables. Vuelva a calcular r para los sujetos restantes. ¿Qué efecto tiene la disminución del rango sobre r? Cigarro Días de 2 2 Sujeto consumidos ausencia X Y XY (X) (Y) 4 10 10 100 100 100 5 13 4 169 16 52 6 20 14 400 196 280 7 27 5 729 25 135 8 35 6 1225 36 210 9 35 12 1225 144 420 Total 140 51 3848 517 1197
  • 119.
    r= 0,03 Al disminuir el rango; r=0,03 indica que hay una menor relación entre las variables. 3.- En un largo curso de introducción a la sociología, un profesor hace dos exámenes. El profesor quiere determinar si las calificaciones de los estudiantes en el segundo examen están correlacionadas con las calificaciones del primero. Para facilitarlos, se elige una muestra de ocho estudiantes cuyas calificaciones aparecen en la siguiente tabla. Estudiante Examen 1 Examen 2 1 60 60 2 75 100 3 70 80 4 72 68 5 54 73 6 83 97 7 80 85 8 65 90 a) Construya una gráfica de dispersión para datos, utilizando la calificación del primer examen como la variable X. ¿Parece línea de correlación?
  • 120.
    90 80 70 60 examen 1 50 40 30 20 10 0 0 2 4 6 8 10 estudiante b) Suponga que existe una relación lineal calificaciones de los dos exámenes, calcular el valor de la r de Pearson. X X2 Y Y2 XY 60 3600 60 3600 3600 75 5625 100 10000 7500 70 4900 80 6400 5600 72 5184 68 4624 4896 54 2916 73 5329 3942 83 6889 97 9409 8051 80 6400 85 7225 6800 65 4225 90 8100 5850 ∑559 ∑39739 ∑653 ∑54687 ∑46239 c) ¿Qué tan bien explican la relación, las calificaciones del segundo examen?
  • 121.
    El segundo examennos explica una mejor relación porque en la sumatoria nos da un resultado mayor al del primer examen. 4.- Un educador ha construido un examen para las actitudes mecánicas y desea determinar si este es confiable, mediante dos administraciones con un lapso de un mes ente ellas. Se realiza un estudio en el cual 10 estudiantes reciben dos administraciones del examen, donde la segunda administración ocurre un mes después de la primera. Los datos aparecen en la tabla: Sujeto Administración 1 Administración 2 1 10 10 2 12 15 3 20 17 4 25 25 5 27 32 6 35 37 7 43 40 8 40 38 9 32 30 10 47 49 a) Construya una gráfica de dispersión para las parejas de datos b) Determine el valor de r c) ¿sería justo decir que este es un examen confiable? Explique esto al utilizar r2
  • 122.
    a) Gráfica deDispersión Gráfica de Dispersión 60 50 40 30 20 10 0 0 10 20 30 40 50 Valor de r (1) (2) (3) (4) (5) 2 2 X Y X Y XY 10 10 100 100 100 12 15 144 225 180 20 17 400 289 340 25 25 625 625 625 27 32 729 1024 864 35 37 1225 1369 1295 43 40 1849 1600 1720 40 38 1600 1444 1520 32 30 1024 900 960 47 49 2209 2401 2303
  • 123.
    b) Confiabilidad: r2 r2=(0.975)2 r2= 1.95 Examen confiable: valor de r es superior a 1 5.Un grupo de investigadores ha diseñado un cuestionario sobre la tensión, consistente en quince sucesos. Ellos estos interesados en determinar si existe una coincidencia entre dos culturas acerca de la cantidad relativa de ajustes que acarrea cada suceso. El cuestionario se aplica a 300 estadounidenses y 300 italianos cada individuo debe utilizar el evento “matrimonio” como estándar y juzgar a los demás eventos en relación con el ajuste necesario para el matrimonio. El matrimonio recibe valor arbitraje de 50 puntos, si se considera un evento requiere de más ajustes que el matrimonio, el evento debe recibir más de 50 puntos .El número de puntos exentes depende de la cantidad de ajustes requeridos .Después cada sujeto de cada cultura ha sido asignado puntos a todos los eventos que se promedian los puntos de cada evento, los resultados aparecen en la siguiente tabla. EVENTOS ESTADOS .U ITALIANOS Muerte de la esposa 100 80 Divorcio 73 95 Separación de la pareja 65 85
  • 124.
    Temporada en prisión 63 52 Lesiones personales 53 72 Matrimonio 50 50 Despedido del trabajo 47 40 Jubilación 45 30 Embarazo 40 28 Dificultades sexuales 39 42 Reajustes económicos 39 36 Problemas con la f. Política 29 41 Problemas con el jefe 23 35 Vacaciones 13 16 Navidad 12 10 TOTAL 691 712 a. Suponga que los datos tienen al menos una escala de intervalo y calcule la correlación entre los datos de los estadounidenses y los italianos. EVENTOS ESTADOS .U (X) ITALIANOS (Y) X2 Y2 XY MUERTE DE LA ESPOSA 100 80 10.000 6.400 8000 DIVORCIO 73 95 5.329 9025 6935 SEPARACION DE LA PAREJA 65 85 4.225 7225 5525 TEMPORADA EN PRISION 63 52 3.969 2704 3276 LESIONES PERSONALES 53 72 2.809 5184 3816 MATRIMONIO 50 50 2.500 2500 2500 DESPEDIDO DEL TRABAJO 47 40 2.209 1600 1880 JUBILACION 45 30 2.025 900 1350 EMBARAZO 40 28 1.600 784 1120 DIFICULTADES SEXUALES 39 42 1.521 1764 1638 REAJUSTES ECONOMICOS 39 36 1.521 1296 1404 PROBLEMAS CON LA F. POLITICA 29 41 841 1681 1189 PROBLEMAS CON EL JEFE 23 35 529 1225 805 VACACIONES 13 16 169 256 208 NAVIDAD 12 10 144 100 120 TOTAL 691 712 39.391 42.644 39766
  • 125.
    b. Suponga quelos datos solo tienen una escala original y calcule la correlación de ambas culturas. INDIVIDUO EX.CON LAPIZ DE PAPEL SIQUIATRIA PSIQUIATRIA 1 48 12 9 2 37 11 12 3 30 4 5 4 45 7 8 5 31 10 11 6 24 8 7 7 28 3 4 8 18 1 1 9 35 9 6 10 15 2 2 11 42 6 10 12 22 5 3 6.- Un psicólogo ha construido un examen lápiz-papel, a fin de medir la dispersión. Para comparar los datos del examen con los datos de los expertos, 12 individuos “con perturbaciones emocionales” realizan el examen lápiz-papel. Los individuos también son calificados de manera independiente por dos siquiatras, de acuerdo con el grado de depresión determinado por cada uno como resultado de entrevistas detalladas. Los datos aparecen a continuación. Los datos mayores corresponden a una mayor depresión.
  • 126.
    Individuo Examen con Siquiatra A Siquiatra B lápiz y papel 1 48 12 9 2 37 11 12 3 30 4 5 4 45 7 8 5 31 10 11 6 24 8 7 7 28 3 4 8 18 1 1 9 35 9 6 10 15 2 2 11 42 6 10 12 22 5 3 a) ¿Cuál es la correlación entre los datos de los dos siquiatras? Siquiatra A (X) Siquiatra B (Y) 12 9 144 81 108 11 12 121 144 132 4 5 16 25 20 7 8 49 64 56 10 11 100 121 110 8 7 64 49 56 3 4 9 16 12 1 1 1 1 1 9 6 81 36 54 2 2 4 4 4 6 10 36 100 60 5 3 25 9 15
  • 127.
    b) ¿Cuál esla correlación entre las calificaciones del examen con lápiz y papel y los datos de cada siquiatra? Examen con lápiz y papel (X) Siquiatra A (Y) 48 12 2304 144 576 37 11 1369 121 407 30 4 900 16 120 45 7 2025 49 315 31 10 961 100 310 24 8 576 64 192 28 3 784 9 84 18 1 324 1 18 35 9 1225 81 315 15 2 225 4 30 42 6 1764 36 252 22 5 484 25 110 Examen con lápiz y papel Siquiatra (X) B(Y) 48 9 2304 81 432 37 12 1369 144 444 30 5 900 25 150 45 8 2025 64 360 31 11 961 121 341 24 7 576 49 168 28 4 784 16 112 18 1 324 1 18
  • 128.
    35 6 1225 36 210 15 2 225 4 30 42 10 1764 100 420 22 3 484 9 66 7.- Para este problema, suponga que usted es un psicólogo que labora en el departamento de recursos humanos de una gran corporación. El presidente de la compañía acaba de hablar con usted acerca de la importancia de contratar personal productivo en la sección de manufactura de la empresa y le ha pedido que ayude a mejorar la capacidad de la institución para hacer esto. Existen 300 empleados en esta sección y cada obrero fabrica el mismo artículo. Hasta ahora, la corporación sólo ha recurrido a entrevistas para elegir a estos empleados. Usted busca bibliografía y descubre dos pruebas de desempeño, lápiz- papel, bien estandarizadas y piensa que podrían estar relacionados con los requisitos de desempeño de esta sección. Para determinar si alguna de ellas se puede utilizar como dispositivo de selección, elige 10 empleados representativos de la sección de manufactura, garantizando que un amplio rango de desempeño quede representando en la muestra, y realiza las dos pruebas con cada empleado. Los datos aparecen en la siguiente tabla. Mientras mayor sea la calificación, mejor será el desempeño. Las calificaciones de desempeño en el trabajo son la cantidad real de
  • 129.
    artículos fabricados porcada empleado por semana, promediados durante los últimos 6 meses. EMPLEADO 1 2 3 4 5 6 7 8 9 10 Desempeño 50 74 62 90 98 52 68 80 88 76 en el trabajo Examen 1 10 19 20 20 21 14 10 24 16 14 Examen 2 25 35 40 49 50 29 32 44 46 35 a) Construya una grafica de dispersión del desempeño en el trabajo y la primera prueba, utilizando la prueba 1 como la variable x ¿parece lineal la relación? 120 DESEMPEÑO EN EL TRABAJO 100 80 60 Desempeño en el trabajo (Y) 40 Linear (Desempeño en el trabajo (Y)) 20 0 0 20 40 60 EXAMEN 1
  • 130.
    b) Suponga quela relación anterior es lineal y calcule el valor de la r de Pearson. Examen 1 Desempeño en el trabajo (X) (Y) 10 50 100 2500 500 19 74 361 5476 1406 20 62 400 3844 1240 20 90 400 8100 1800 21 98 441 9604 2058 14 52 196 2704 728 10 68 100 4624 680 24 80 576 6400 1920 16 88 256 7744 1408 14 76 196 5776 1064 c) Construya una grafica de dispersión del desempeño en el trabajo y la segunda prueba, utilizando la prueba 2 como la variable x. ¿Parece lineal la relación?
  • 131.
    120 DESEMPEÑO EN EL TRABAJO 100 80 60 Desempeño en el trabajo (Y) 40 Linear (Desempeño en el trabajo (Y)) 20 0 0 20 40 60 EXAMEN 1 d) Suponga que la relación anterior es lineal, calcule el valor de la r de Pearson. Examen 2 Desempeño en el XY (X) trabajo (Y) 25 50 625 2500 1250 35 74 1225 5476 2590 40 62 1600 3844 2480 49 90 2401 8100 4410 50 98 2500 9604 4900 29 52 841 2704 1508 32 68 1024 4624 2176 44 80 1936 6400 3520 46 88 2116 7744 4048 35 76 1225 5776 2660
  • 132.
    e) Si solopudiera utilizar una de las pruebas para la selección de los empleados, ¿Utilizaría alguna de ellas? En tal caso, ¿Cuál de ellas? Explique La segunda prueba porque tiene una mayor relación entre la prueba y el desempeño de trabajo. CONCLUSIONES  El principal objetivo de la correlación lineal es estimar el valor de una variable dependiente tomando en cuenta el valor de una variable independiente.  Con el estudio de la correlación lineal se puede resolver casos donde ya no se utiliza datos unidimensionales, haciendo que el estudiante pueda realizar análisis a través de las comparaciones de las variables bidimensionales.  La correlación lineal permite realizar un análisis de las predicciones a partir de la utilización de datos bivariables.  La correlación también examina la relación entre dos variables pero restringiendo una de ellas con el objeto de estudiar las variaciones de una variable cuando una permanece constante.  La correlación permite determinar la dependencia que existe entre dos variables, es decir si los cambios de la una influyen en los cambios de la otra.
  • 133.
    RECOMENDACIONES  Conocer losvalores correctos de las variables independientes para obtener un valor más real de la variable dependiente.  Realizar análisis correctos con la utilización de variables bidimensionales que pueden determinar mejores resultados para una empresa como por ejemplo: ingresos y gastos.  Analizar casos del entorno con datos bivariados para realizar el respectivo análisis.  Efectuar ejercicios donde el estudiante pueda diferenciar el comportamiento de una variable ante una variable constante.  Determinar la dependencia de variables que se presentan en el entorno de comercio exterior para analizar su comportamiento en relación de la una con la otra. BIBLIOGRAFÍA HOWAR B. CHRISTENSEN. (1990). ESTADISTICA PASO A PASO. En H. B. CHRISTENSEN, ESTADISTICA (págs. 557-590). TRILLAS: TRILLAS. JOHNSON, R. (1990). Análisis descriptívo y presentación de datos bivariados. En ESTADÍSTICA ELEMENTAL (pág. 82 ~ 112). Belmont: Wadsworth Publishing Company Inc. Johnson, R. R. ((1990(reimp 2009))). Análisis descriptivo y presentación de datos bivariados. En Estadística Elemental (Segunda ed., págs. 83 - 112). México, México: Trillas.
  • 134.
    CRONOGRAMA DE ACTIVIDADES MAYO 7 8 9 10 11 14 Asignación del deber X Investigación x Realización de ejercicios x X X Presentación x