BIENVENIDOS
Presentación de Trabajo de Grado, Modalidad Investigación, presentado como
requisito parcial para optar al título de Ingeniero de Sistemas
Universidad de Oriente
Núcleo de Monagas
Escuela de Ingeniería y Ciencias Aplicadas (E.I.C.A.)
Departamento de Ingeniería de Sistemas
Maturín/Monagas/Venezuela
Asesor Académico:
Ing. Heickel Loreto
Maturín, agosto de 2025
MODELO DE NEGOCIO PARA LA EMPRESA DE
AUTO REPUESTOS “LA GANGA, C.A.” UBICADA EN
MATURÍN ESTADO MONAGAS
Autor:
TSU. Bárbara España
Capítulo I. El problema y sus generalidades
CONTENIDO
1
Capítulo II. Marco referencial
2
Capítulo III. Marco metodológico
3
Capítulo IV. Resultados
4
Conclusiones y recomendaciones
5
CAPÍTULO I
EL PROBLEMA Y SUS
GENERALIDADES
CAPÍTULO I. EL PROBLEMA Y SUS GENERALIDADES
PLANTEAMIENTO DEL PROBLEMA
EN EL MUNDO
CAPÍTULO I. EL PROBLEMA Y SUS GENERALIDADES
PLANTEAMIENTO DEL PROBLEMA
EN LATINOAMÉRICA
CAPÍTULO I. EL PROBLEMA Y SUS GENERALIDADES
PLANTEAMIENTO DEL PROBLEMA
EN VENEZUELA
CAPÍTULO I. EL PROBLEMA Y SUS GENERALIDADES
CAPÍTULO I. EL PROBLEMA Y SUS GENERALIDADES
PLANTEAMIENTO DEL PROBLEMA
EN MONAGAS
CAPÍTULO I. EL PROBLEMA Y SUS GENERALIDADES
SÍNTOMAS CAUSAS
CONSECUENCIAS
OBJETIVOS DE LA INVESTIGACIÓN
OBJETIVO GENERAL
Desarrollar un modelo de negocio para la empresa de
Auto Repuestos “La Ganga, C.A.” ubicada en Maturín,
Estado Monagas, que permita la estandarización
estratégica de sus procesos operativos.
CAPÍTULO I. EL PROBLEMA Y SUS GENERALIDADES
OBJETIVOS DE LA INVESTIGACIÓN
OBJETIVOS ESPECÍFICOS
Estudiar la situación actual de Auto Repuestos “La Ganga, C.A.”,
a través del análisis de su estructura organizacional para el
conocimiento de la orientación estratégica de la empresa.
1
Definir los submodelos de la organización a través del marco
conceptual BMM para la determinación de los fundamentos
estratégicos de negocio.
2
Diseñar el Lienzo Canvas que permita la representación de los
submodelos a través de una visión integral en un concepto práctico y
operativo.
3
Desarrollar el modelo de negocio basado en los hallazgos que permita
la estandarización estratégica de sus procesos operativos.
4
CAPÍTULO I. EL PROBLEMA Y SUS GENERALIDADES
JUSTIFICACIÓN
CAPÍTULO I. EL PROBLEMA Y SUS GENERALIDADES
PRÁCTICO
TEÓRICO
ACADÉMICO
Optimiza procesos y
aumenta la competitividad
de la empresa mediante
un modelo de negocio
adaptado a sus
necesidades.
Aplica BMM, Canvas y
MSS para analizar,
estructurar y rediseñar la
forma en que la empresa
genera y entrega valor.
Aporta un caso útil
para futuras
investigaciones y otras
empresas del sector
automotriz.
CAPÍTULO I. EL PROBLEMA Y SUS GENERALIDADES
ESPACIAL
TEMPORAL
METODOLÓGICO
ALCANCE
El estudio se realizó en
Auto Repuestos “La
Ganga, C.A.”, ubicada en
la Av. Bicentenario, local
251, Maturín, estado
Monagas.
Se desarrolló durante el
período académico II-2024,
comenzando en octubre
del 2024 y concluyendo en
marzo del 2025. Se aplicó MSS de Checkland
(1994), lineamientos estratégicos
de Fred David (2013), el marco
conceptual BMM de Montilva y
Barrios (2004)
y el Framework Visual Lienzo
Canvas de Osterwalder y Pigneur
(2010).
CAPÍTULO II
MARCO REFERENCIAL
CONTEXTO ORGANIZACIONAL
CAPÍTULO II. MARCO REFERENCIAL
Auto Repuestos “La Ganga, C.A.” es
una empresa ubicada en Maturín, estado
Monagas, dedicada a la
comercialización y distribución de
repuestos y accesorios automotrices.
Su actividad se centra en la venta al
mayor y al detal de componentes para
distintos tipos y marcas de vehículos.
CONTEXTO ORGANIZACIONAL
CAPÍTULO II. MARCO REFERENCIAL
RESEÑA HISTÓRICA
Fue fundada a principios de los años 80 por los
hermanos Freddy José España y Cruz Antonio
España. Inició como una pequeña tienda de
repuestos automotrices. En los años 90 tuvo
cambios económicos positivos y aumentó su
oferta.
CONTEXTO ORGANIZACIONAL
CAPÍTULO II. MARCO REFERENCIAL
ORGANIGRAMA
Presidencia
Departamento de
Administración
Vigilancia
Departamento
de RRHH
Departamento
de Operaciones
Vigilancia Almacenistas
Choferes Mantenimiento
Secretaría
Asesores
de Venta
ANTECEDENTES DE LA INVESTIGACIÓN
CAPÍTULO II. MARCO REFERENCIAL
2022
“Desarrollo de un
modelo de negocio
para la empresa
Planet Cable
ubicada en
Maturín, Estado
Monagas.”
Ramírez, M.
2021 2020
“Diseño de un
modelo de negocio
publicitario
especializado en
tecnología LED en la
ciudad de Maturín,
Estado Monagas.”
Zamora, M.
“Desarrollo de un
modelo de negocios
para la optimización
de los procesos en la
empresa Fuerza
Activa Oriente C.A.
en Maturín, Estado
Monagas.” Ruiz, Y.
BASES TEÓRICAS
CAPÍTULO II. MARCO REFERENCIAL
METODOLOGÍA DE SISTEMAS SUAVES DE PETER CHECKLAND (1994)
Estadio 1: La Situación
Problema no Estructurada
Estadio 2:
Situación Problema
Expresada
Estadio 3: Definiciones
Raíz de Sistemas
Pertinentes
BASES TEÓRICAS
CAPÍTULO II. MARCO REFERENCIAL
Método de modelado
BMM
Montilva y Barrios (2004)
Cadena de valor
Michael Porter (1990)
Lenguaje UML
Lineamientos estratégicos
Fred David (2013)
Humberto Serna (2008)
Booch, Rumbaugh y Jacobson
(2000)
BASES TEÓRICAS
CAPÍTULO II. MARCO REFERENCIAL
LIENZO DE MODELO DE NEGOCIO(BUSINESS MODEL CANVAS)
CAPÍTULO III
MARCO METODOLÓGICO
TIPO, NIVEL Y DISEÑO DE LA
INVESTIGACIÓN
CAPÍTULO III. MARCO METODOLÓGICO
TIPO DE LA INVESTIGACIÓN
Hurtado (1998)
PROYECTIVA
NIVEL DE LA INVESTIGACIÓN
L. Gay (1996)
DESCRIPTIVA
DISEÑO DE LA INVESTIGACIÓN
Sieber (1973)
FUENTE MIXTA
POBLACIÓN Y MUESTRA
CAPÍTULO III. MARCO METODOLÓGICO
15 INDIVIDUOS:
• 1 Gerente General
• 1 Secretaria
• 2 Choferes
• 2 Almacenistas
• 2 Agentes de vigilancia
• 2 Empleados de
mantenimiento
• 5 Asesores de ventas
POBLACIÓN
Según Arias (2006)
POBLACIÓN Y MUESTRA
CAPÍTULO III. MARCO METODOLÓGICO
“Cuando una población es
menor que cincuenta (50)
individuos, la muestra es
igual a la población” (Castro,
2003, p. 69)
MUESTRA
Según Arias (2006)
TÉCNICAS E INSTRUMENTOS DE RECOLECCIÓN
DE DATOS
CAPÍTULO III. MARCO METODOLÓGICO
Observación
directa
según Arias
(2006)
Entrevista no
estructurada
según Smith
(2019)
Encuestas
estructuradas
según Arias
(2006)
Revisión
documental
según García
(2020)
TÉCNICAS E INSTRUMENTOS DE ANÁLISIS
DE DATOS
CAPÍTULO III. MARCO METODOLÓGICO
Análisis de
contenido
según
Hurtado
(1998)
Análisis
descriptivo
según
Hernández
(1991)
CUADRO OPERATIVO
CAPÍTULO III. MARCO METODOLÓGICO
OBJETIVOS FASES METODOLOGÍA ACTIVIDADES
1. Estudiar la situación actual de
Auto Repuestos “La Ganga, C.A.”, a
través del análisis de su estructura
organizacional para el conocimiento
de la orientación estratégica de la
empresa.
Fase I: Análisis
situacional.
Metodología de Sistemas Suaves (SSM) (Checkland, 1994)
Estadio 1: Situación Problema No Estructurada.
1.Observación directa de la empresa.
2. Realización de entrevista no estructurada al personal directivo.
3. Identificación de la estructura organizativa de la empresa.
4. Comprensión de los procesos operativos de la empresa.
5. Descripción de los procesos operativos.
6. Identificación de los actores de los procesos operativos.
Metodología de Sistemas Suaves (SSM) (Checkland, 1994)
Estadio 2: Situación Problema Expresada.
7. Formulación de preguntas.
8. Elaboración de encuestas estructuradas al personal operativo.
9. Análisis de la información recopilada a través de la observación directa, entrevista no estructurada y encuestas estructuradas realizadas.
Metodología de Sistemas Suaves (SSM) (Checkland, 1994)
Estadio 3: Definiciones Raíz de Sistemas Pertinentes.
10. Identificación de los sistemas de negocio (SN).
11. Definición del alcance del SN.
12. Descripción del entorno del SN.
2. Definir los submodelos de la
organización a través del marco
conceptual BMM para la
determinación de los fundamentos
estratégicos de negocio.
Fase II:
Conceptualización
del negocio.
Lineamientos estratégicos según Fred David (2013).
13.Realización de las matrices EFI y EFE.
14. Elaboración de la matriz FODA.
15. Definición de la misión, visión y objetivos de alto y bajo nivel.
16. Elaboración el diagrama de objetivos.
17.Modelación de la cadena de valor del SN.
18. Creación del diagrama jerárquico de procesos.
Marco conceptual BMM.
19.Realización de modelos de procesos de bajo nivel usando diagrama de procesos.
20.Creación de modelos de las actividades de bajo nivel usando diagrama de actividades.
21.Elaboración de la matriz objetivos vs. procesos.
22.Identificación de los objetos.
23.Clasificación de los objetos.
24.Identificación los atributos, relaciones y operaciones.
3. Diseñar el lienzo Canvas que
permita la representación de los
submodelos a través de una visión
integral en un concepto práctico y
operativo.
Fase II:
Conceptualización
del negocio.
Marco conceptual BMM.
25.Desarrollo de la matriz objetivos vs procesos.
26.Identificación de las reglas.
27.Clasificación de las reglas.
28.Modelación o especificación de las reglas de bajo nivel.
29.Elaboración de la matriz procesos vs. reglas.
30.Identificación de los actores y unidades organizacionales.
31.Modelación de la estructura organizacional del SN.
32.Construcción de los diagramas actividad-actor.
33.Creación de la matriz actor vs. responsabilidad.
34.Elaboración de la matriz proceso/actividad/actor.
35.Identificación de eventos.
36.Relación de eventos con los procesos usando diagramas de flujo de procesos.
37.Elaboración de la matriz procesos vs. eventos.
4. Desarrollar el modelo de negocio
basado en los hallazgos, que permita la
estandarización estratégica de sus
procesos operativos.
Freamwork visual Lienzo Canvas (BMC).
38.Definición de cada uno de los módulos del lienzo.
39. Relación e integración de los submodelos en el esquema Canvas.
40.Organización de los modelos.
Fase III:
Modelado del
negocio.
OBJETIVOS FASES METODOLOGÍA ACTIVIDADES
1. Estudiar la
situación
actual de
Auto
Repuestos
“La Ganga,
C.A.”, a
través del
análisis de
su
estructura
organizacion
al para el
conocimient
o de la
orientación
Fase I:
Análisis
situacional
Metodología de Sistemas Suaves
(SSM) (Checkland, 1994)
Estadio 1: Situación Problema No
Estructurada.
1.Observación directa de la empresa.
2. Realización de entrevista no estructurada al
personal directivo.
3. Identificación de la estructura organizativa de la
empresa.
4. Comprensión de los procesos operativos de la
empresa.
5. Descripción de los procesos operativos.
6. Identificación de los actores de los procesos
operativos.
Metodología de Sistemas Suaves
(SSM) (Checkland, 1994)
Estadio 2: Situación Problema
Expresada.
7. Formulación de preguntas.
8. Elaboración de encuestas estructuradas al
personal operativo.
9. Análisis de la información recopilada a través de
la observación directa, entrevista no estructurada y
encuestas estructuradas realizadas.
Metodología de Sistemas Suaves
(SSM) (Checkland, 1994)
Estadio 3: Definiciones Raíz de
10. Identificación de los sistemas de negocio (SN).
11. Definición del alcance del SN.
12. Descripción del entorno del SN.
OBJETIVOS FASES METODOLOGÍA ACTIVIDADES
2. Definir los
submodelos de
la organización
a través del
marco
conceptual
BMM para la
determinación
de los
fundamentos
estratégicos de
negocio.
Fase II:
Conceptualización
del negocio.
Lineamientos
estratégicos
según Fred
David (2013).
13.Realización de las matrices EFI y EFE.
14. Elaboración de la matriz FODA.
15. Definición de la misión, visión y objetivos de
alto y bajo nivel.
16. Elaboración el diagrama de objetivos.
17.Modelación de la cadena de valor del SN.
18. Creación del diagrama jerárquico de procesos.
Marco
conceptual
BMM.
19.Realización de modelos de procesos de bajo
nivel usando diagrama de procesos.
20.Creación de modelos de las actividades de
bajo nivel usando diagrama de actividades.
21.Elaboración de la matriz objetivos vs.
procesos.
22.Identificación de los objetos.
23.Clasificación de los objetos.
24.Identificación los atributos, relaciones y
OBJETIVOS FASES METODOLOGÍA ACTIVIDADES
3. Diseñar el
lienzo Canvas
que permita la
representación
de los
submodelos a
través de una
visión integral
en un concepto
práctico y
operativo.
Fase II:
Conceptualización
del negocio.
Marco conceptual
BMM.
25.Desarrollo de la matriz objetivos vs procesos.
26.Identificación de las reglas.
27.Clasificación de las reglas.
28.Modelación o especificación de las reglas de bajo
nivel.
29.Elaboración de la matriz procesos vs. reglas.
30.Identificación de los actores y unidades
organizacionales.
31.Modelación de la estructura organizacional del
SN.
32.Construcción de los diagramas actividad-actor.
33.Creación de la matriz actor vs. responsabilidad.
34.Elaboración de la matriz proceso/actividad/actor.
35.Identificación de eventos.
36.Relación de eventos con los procesos usando
diagramas de flujo de procesos.
37.Elaboración de la matriz procesos vs. eventos.
OBJETIVOS FASES METODOLOGÍA ACTIVIDADES
4. Desarrollar el
modelo de
negocio basado
en los hallazgos,
que permita la
estandarización
estratégica de
sus procesos
operativos.
Fase III:
Modelado
del
negocio.
Freamwork visual
Lienzo Canvas (BMC).
38.Definición de
cada uno de los
módulos del lienzo.
39. Relación e
integración de los
submodelos en el
esquema Canvas.
40.Organización de
los modelos.
CAPÍTULO IV
RESULTADOS
FASE I
ANÁLISIS SITUACIONAL
Estructura organizativa de Auto Repuestos “La Ganga, C.A.”
CAPÍTULO IV. RESULTADOS – FASE I: ANÁLISIS SITUACIONAL
Gerente general
Comprensión y descripción de los procesos operativos
DESPACHO DE PRODUCTOS
FACTURACIÓN
ATENCIÓN AL
CLIENTE Y ASESORÍA
TÉCNICA
CLASIFICACIÓN
DE INVENTARIO
RECEPCIÓN DE MERCANCÍA
VIGILANCIA Y
SEGURIDAD
MANTENIMIENTO
DE INSTALACIONES
CONTROL DE
INVENTARIO
Estructura organizativa de Auto Repuestos “La Ganga, C.A.”
CAPÍTULO IV. RESULTADOS – FASE I: ANÁLISIS SITUACIONAL
Actores involucrados en los procesos operativos
PRESIDENTE
SECRETARIA
VIGILANTE MANTENIMIENTO ASESOR DE VENTAS
ALMACENISTA
CHOFER
Recepciónde
mercancía
Vigilancia y
seguridad
Mantenimiento de
instalaciones
Facturación, atención
yasesoría
Transporte y
despacho de
productos
Direcciónytoma de
decisiones
Apoyo
administrativo
ANÁLISIS DE LA ENCUESTA ESTRUCTURADA AL PERSONAL OPERATIVO
CAPÍTULO IV. RESULTADOS – FASE I: ANÁLISIS SITUACIONAL
• Segmento 1: Conocimiento, procedimientos y estandarización de tareas
RESPUESTA PERSONAS
(N°)
PORCENTAJE
(%)
Sí 3 20%
No 12 80%
Total 15 100%
¿EXISTEN MANUALES O
INSTRUCTIVOS ESCRITOS SOBRE
CÓMO DEBE REALIZARSE CADA
ACTIVIDAD?
CAPÍTULO IV. RESULTADOS – FASE I: ANÁLISIS SITUACIONAL
SI NO SI NO SI NO SI NO SI NO SI NO
0%
10%
20%
30%
40%
50%
60%
70%
80%
90%
20%
80%
33%
67%
33%
67%
60%
40%
73%
27%
80%
20%
Segmento 1:
¿Existen manuales o
instructivos?
Segmento 2:
¿Ha recibido
capacitación formal?
Segmento 3:
¿Existen mecanismos
para supervisar procesos?
Segmento 4:
¿Se gestiona
documentación con
herramientas digitales?
Segmento 5:
¿Los tiempos de
atención al cliente son
adecuados?
Segmento 6:
¿Conoce la misión y visión
de la empresa?
RESUMEN DE LOS HALLAZGOS DEL ANÁLISIS DE LA ENCUESTA ESTRUCTURADA
RESUMEN DE LOS HALLAZGOS DEL ANÁLISIS DE LA ENCUESTA ESTRUCTURADA
CAPÍTULO IV. RESULTADOS – FASE I: ANÁLISIS SITUACIONAL
SEGMENTO PREGUNTA SATISFACTORIO(%)
Segmento 1: Conocimiento,
procedimientos y estandarización de
tareas
¿Existen manuales o instructivos? 20%
Segmento 2: Capacitación y desarrollo del
personal
¿Ha recibido capacitación formal? 33%
Segmento 3: Supervisión, coordinación
interna y control
¿Existen mecanismos para
supervisar procesos?
33%
Segmento 4: Recursos, tecnología y
herramientas de trabajo
¿Se gestiona documentación con
herramientas digitales?
60%
Segmento 5: Atención al cliente, seguridad
y clima laboral
¿Los tiempos de atención al
cliente son adecuados?
73%
Segmento 6: Identidad organizacional y
proyección estratégica
¿Conoce la misión y visión de la
empresa?
80%
49,88% No satisfactorias
para la empresa
SISTEMA DE NEGOCIO (SN)
CAPÍTULO IV. RESULTADOS – FASE I: ANÁLISIS SITUACIONAL
Operaciones
(compra, inventario,
ventas, etc.)
Clientes
(asesoría, atención,
etc.)
Entorno
(mercado, economía,
leyes, etc.)
Enfoque estratégico
(satisfacción del
cliente, aumento de
ventas, etc.)
Enfoque estratégico
(satisfacción del
cliente, aumento de
ventas, etc.)
Infraestructura
(almacén, oficina,
sede física)
Alcance
(Proveedores,
clientes, Maturín y
alrededores)
Subsistemas de apoyo
(Finanzas, proveedores)
DEFINICIÓN RAÍZ
CAPÍTULO IV. RESULTADOS – FASE I: ANÁLISIS SITUACIONAL
Sector automotriz y
empleados internos.
Personal operativo y
administrativo.
De procesos empíricos a
estandarizados y digitales.
Adaptarse al mercado
con eficiencia y calidad.
Gerente general
Inflación, escasez, leyes
y demanda variable.
FASE II
CONCEPTUALIZACIÓN
DEL NEGOCIO
CAPÍTULO IV. RESULTADOS – FASE I: ANÁLISIS SITUACIONAL
FACTORES INTERNOS
Fortalezas (F)
•F1. Posicionamiento consolidado en el
mercado local.
•F2. Relación estable con proveedores
clave.
•F3. Flujo constante de clientes gracias a
ubicación estratégica.
•F4. Conocimiento técnico empírico del
personal operativo.
•F5. Flexibilidad operativa en procesos
de atención y despacho.
Debilidades (D)
•D1. Ausencia de herramientas digitales
de gestión (inventario y facturación).
•D2. Falta de estandarización
documental en procesos operativos.
•D3. Limitado desarrollo del talento
humano.
•D4. Dependencia de conocimientos no
formalizados.
•D5. Baja inversión en infraestructura
tecnológica.
CAPÍTULO IV. RESULTADOS – FASE I: ANÁLISIS SITUACIONAL
FACTORES EXTERNOS
Oportunidades (O)
•O1. Crecimiento sostenido del mercado
automotriz local.
•O2. Aumento en la demanda de
repuestos nacionales ante dificultades de
importación.
•O3. Interes creciente de los consumidores
por asesoria tecnica personalizada.
•O4. Posibilidad de alianzas con
proveedores nacionales estrategicos.
•O5. Disponibilidad de plataformas
digitales accesibles para pequeñas
empresas.
Amenazas (A)
•A1. Alta competencia con distribuidores
mayoristas.
•A2. Inestabilidad económica y de
precios.
•A3. Dificultades logísticas por escasez
de combustible y transporte.
•A4. Brechas tecnologicas frente a
competidores mas avanzados.
•A5. Inseguridad en el entorno fisico de
operacion.
MATRIZ FODA (FORTALEZAS, OPORTUNIDADES, DEBILIDADES Y AMENAZAS)
MATRIZ FODA FORTALEZAS DEBILIDADES
F1. Ubicación estratégica en una zona comercial de alto tránsito. D1. Procesos operativos manuales y no estandarizados.
F2. Reconocimiento local por trayectoria y confianza. D2. Escasa capacitación del personal operativo.
F3. Relación consolidada con proveedores confiables. D3. Baja incorporación de tecnología en los procesos.
F4. Inventario con piezas críticas disponibles. D4. Falta de control formal documentado.
F5. Cultura informal de atención cercana al cliente. D5. Ausencia de protocolos formales para la atención.
OPORTUNIDADES ESTRATEGIAS FO ESTRATEGIAS DO
O1. Crecimiento de la
demanda de repuestos
nacionales.
FO1 (F1.O1): Aprovechar la ubicación estratégica para captar clientes
que buscan repuestos nacionales de forma accesible.
DO1 (D3.O4): Implementar tecnologías digitales para sistematizar la venta y el control de
repuestos, aprovechando el aumento de la demanda.
O2. Disponibilidad de
tecnologías para gestión
de inventario.
FO2 (F4.O2): Incorporar herramientas tecnológicas para optimizar el
manejo del inventario, reduciendo tiempos de búsqueda y despacho.
DO2 (D1.O2): Estandarizar procesos operativos aprovechando herramientas de software
gratuitas y asequibles.
O3. Posibilidad de alianzas
estratégicas con nuevos
proveedores.
FO3 (F3.O3): Fortalecer relaciones con nuevos proveedores mediante
convenios que garanticen abastecimiento continuo.
DO3 (D2.O3): Crear programas de inducción con apoyo de proveedores para mejorar la
capacitación del personal.
O4. Interés de clientes en
servicios rápidos y
asesoría técnica.
FO4 (F5.O4): Capitalizar la cultura de atención personalizada para
ofrecer asesoría técnica diferenciadora frente a la competencia.
DO4 (D5.O4): Diseñar un protocolo estándar de atención técnica y servicio, alineado con
las nuevas expectativas del cliente.
AMENAZAS ESTRATEGIAS FA ESTRATEGIAS DA
A1. Competencia agresiva
de grandes cadenas de
repuestos.
FA1 (F2.A1): Usar el reconocimiento local y la confianza del cliente como
ventaja frente a competidores de mayor escala.
DA1 (D4.A1): Documentar los procedimientos claves para mejorar el rendimiento y
enfrentar con mayor eficiencia a la competencia.
A2. Inestabilidad
económica nacional.
FA2 (F3.A2): Consolidar relaciones con proveedores estables para
protegerse ante fluctuaciones económicas.
DA2 (D1.A2): Implementar control digital básico para minimizar pérdidas por errores
manuales en un entorno inestable.
A3. Problemas logísticos
derivados de escasez de
combustible.
FA3 (F4.A3): Aprovechar la disponibilidad de inventario para cubrir
retrasos logísticos y mantener la operatividad.
DA3 (D3.A3): Digitalizar parcialmente el proceso de pedidos para optimizar tiempos y
minimizar desplazamientos innecesarios.
A4. Inseguridad en la
zona de operación.
FA4 (F1.A4): Reforzar medidas de seguridad en instalaciones
clave aprovechando la centralización geográfica del local.
DA4 (D2.A4): Capacitar al personal en procedimientos de seguridad para reducir
riesgos ante eventos delictivos.
CAPÍTULO IV. RESULTADOS – FASE II: CONCEPTUALIZACIÓN DEL NEGOCIO
MATRIZ FODA FORTALEZAS DEBILIDADES
F1. Ubicación estratégica en una zona
comercial de alto tránsito.
D1. Procesos operativos manuales y no
estandarizados.
F2. Reconocimiento local por
trayectoria y confianza.
D2. Escasa capacitación del personal
operativo.
F3. Relación consolidada con
proveedores confiables.
D3. Baja incorporación de tecnología en los
procesos.
F4. Inventario con piezas críticas
disponibles.
D4. Falta de control formal documentado.
F5. Cultura informal de atención
cercana al cliente.
D5. Ausencia de protocolos formales para la
atención.
OPORTUNIDADES ESTRATEGIAS FO ESTRATEGIAS DO
O1. Crecimiento de la
demanda de repuestos
nacionales.
FO1 (F1.O1): Aprovechar la ubicación
estratégica para captar clientes que
buscan repuestos nacionales de
forma accesible.
DO1 (D3.O4): Implementar tecnologías
digitales para sistematizar la venta y el
control de repuestos, aprovechando el
aumento de la demanda.
O2. Disponibilidad de
tecnologías para
gestión de inventario.
FO2 (F4.O2): Incorporar herramientas
tecnológicas para optimizar el manejo
del inventario, reduciendo tiempos de
búsqueda y despacho.
DO2 (D1.O2): Estandarizar procesos
operativos aprovechando herramientas de
software gratuitas y asequibles.
O3. Posibilidad de
alianzas estratégicas con
nuevos proveedores.
FO3 (F3.O3): Fortalecer relaciones con
nuevos proveedores mediante convenios
que garanticen abastecimiento continuo.
DO3 (D2.O3): Crear programas de inducción
con apoyo de proveedores para mejorar la
capacitación del personal.
O4. Interés de clientes en
servicios rápidos y
asesoría técnica.
FO4 (F5.O4): Capitalizar la cultura de
atención personalizada para ofrecer
asesoría técnica diferenciadora frente a
la competencia.
DO4 (D5.O4): Diseñar un protocolo estándar
de atención técnica y servicio, alineado con
las nuevas expectativas del cliente.
AMENAZAS ESTRATEGIAS FA ESTRATEGIAS DA
A1. Competencia agresiva
de grandes cadenas de
repuestos.
FA1 (F2.A1): Usar el reconocimiento local
y la confianza del cliente como ventaja
frente a competidores de mayor escala.
DA1 (D4.A1): Documentar los procedimientos
claves para mejorar el rendimiento y
enfrentar con mayor eficiencia a la
competencia.
A2. Inestabilidad
económica nacional.
FA2 (F3.A2): Consolidar relaciones con
proveedores estables para protegerse
ante fluctuaciones económicas.
DA2 (D1.A2): Implementar control digital
básico para minimizar pérdidas por errores
manuales en un entorno inestable.
A3. Problemas logísticos
derivados de escasez de
combustible.
FA3 (F4.A3): Aprovechar la
disponibilidad de inventario para cubrir
retrasos logísticos y mantener la
operatividad.
DA3 (D3.A3): Digitalizar parcialmente el
proceso de pedidos para optimizar tiempos y
minimizar desplazamientos innecesarios.
A4. Inseguridad en la
zona de operación.
FA4 (F1.A4): Reforzar medidas de seguridad
en instalaciones clave aprovechando la
centralización geográfica del local.
DA4 (D2.A4): Capacitar al personal en
procedimientos de seguridad para reducir
riesgos ante eventos delictivos.
MISIÓN
"Somos una empresa dedicada a la comercialización de
repuestos automotrices
con eficiencia, variedad y responsabilidad, orientada a
satisfacer las necesidades del mercado local mediante
atención personalizada, productos de alta calidad,
tecnología actualizada y un equipo humano
comprometido con la excelencia, el crecimiento
sustentable y el bienestar de la comunidad a la que
servimos."
CAPÍTULO IV. RESULTADOS – FASE II: CONCEPTUALIZACIÓN DEL NEGOCIO
EVALUACIÓN DE LA MISIÓN
CAPÍTULO IV. RESULTADOS – FASE II: CONCEPTUALIZACIÓN DEL NEGOCIO
¿Quiénes
somos?
Una empresa dedicada a la
comercialización de repuestos
automotrices con eficiencia,
variedad y responsabilidad.
¿Qué
hacemos?
Satisfacer las necesidades del
mercado local mediante atención
personalizada, productos de alta
calidad y tecnología actualizada..
¿Por qué lo
hacemos?
Para alcanzar la excelencia,
contribuir con el crecimiento
sustentable y el bienestar de la
comunidad.
¿Para quién
lo hacemos?
Para el mercado local, es decir,
los clientes y comunidad a la que
servimos.
Nombre de la
empresa
Clientes
Productos
y/o
Servicio
Tecnología
Preocupación
por
la
S,
C
y
R
Filosofía
Concepto
de
sí
misma
Preocupación
por
la
imagen
pública
Preocupación
por
los
empleados
Mercados
La Ganga C.A Si Si Si Si Si Si Si Si Si
9 Ítems de Fred David (2013) Preguntas Clave de Fred David (2013)
VISIÓN
"Ser reconocidos como la empresa líder en el suministro
de repuestos automotrices en el oriente venezolano,
distinguiéndonos por nuestra excelencia operativa,
amplia cobertura de productos, innovación constante y
contribución al desarrollo económico de la región,
consolidando relaciones duraderas con nuestros
clientes, proveedores y comunidad."
CAPÍTULO IV. RESULTADOS – FASE II: CONCEPTUALIZACIÓN DEL NEGOCIO
EVALUACIÓN DE LA VISIÓN
CAPÍTULO IV. RESULTADOS – FASE II: CONCEPTUALIZACIÓN DEL NEGOCIO
¿Cuál es la imagen
deseada?
Ser reconocidos como la empresa líder en el suministro de repuestos
automotrices en el oriente venezolano, destacándose por la excelencia
operativa, la amplia cobertura, la innovación constante y el impacto
económico positivo en la región.
¿Qué seremos en
el futuro?
Una organización líder, confiable y reconocida en el sector automotriz
regional, capaz de generar relaciones sólidas con clientes, proveedores y
comunidad gracias a su desempeño operativo e innovador.
¿Qué haremos en
el futuro?
Garantizar una excelencia operativa sostenida, manteniendo una amplia
cobertura de productos que responda a las necesidades del mercado
automotriz, promoviendo la innovación constante como eje de mejora
continua, contribuyendo activamente al desarrollo económico del oriente
venezolano y consolidando relaciones duraderas basadas en la confianza y
el compromiso con sus clientes, proveedores y la comunidad en general.
Preguntas clave de Humberto Serna (2008)
MATRIZ DE ALINEACIÓN MISIÓN – VISIÓN
SEGÚN FRED DAVID (2013)
CAPÍTULO IV. RESULTADOS – FASE I: ANÁLISIS SITUACIONAL
Visión
Misión
Ser Desarrollar Expandir Satisfacer
Elaborar Sí Sí Sí Sí
Innovar Sí Sí Sí Sí
Satisfacer Sí Sí Sí Sí
Ofertar Sí Sí Sí Sí
OBJETIVOS DEL NEGOCIO
CAPÍTULO IV. RESULTADOS – FASE II: CONCEPTUALIZACIÓN DEL NEGOCIO
OBJETIVOS DE ALTO NIVEL
Mejorar continuamente los procesos administrativos, operativos y logísticos
de la empresa para aumentar su eficiencia y competitividad.
Garantizar la satisfacción de los clientes mediante un servicio ágil, confiable y
personalizado.
Incrementar la participación en el mercado local mediante alianzas,
innovación y ampliación del portafolio.
Fortalecer la estabilidad financiera de la empresa mediante una gestión
eficaz de recursos.
OBJETIVOS DEL NEGOCIO
CAPÍTULO IV. RESULTADOS – FASE II: CONCEPTUALIZACIÓN DEL NEGOCIO
OBJETIVOS DE BAJO NIVEL
 Implementar un sistema digital de gestión de inventario que minimice pérdidas.
 Evaluar mensualmente indicadores clave (KPI) para mejorar procesos críticos.
 Optimizar el tiempo de atención mediante protocolos estandarizados.
 Garantizar trazabilidad de los productos desde el ingreso al almacén hasta la
venta.
 Controlar mensualmente los gastos operativos y reducirlos en al menos un 10%
anual.
 Capacitar al personal al menos dos veces al año en atención al cliente.
 Establecer campañas de fidelización y promociones trimestrales.
 Evaluar mensualmente la satisfacción del cliente y tomar acciones correctivas.
 Asegurar disponibilidad constante de productos de alta rotación.
 Establecer alianzas con al menos 3 nuevos proveedores estratégicos.
 Ampliar el catálogo de productos en un 20% durante el próximo año.
 Incorporar nuevas líneas de productos según tendencias del mercado.
 Realizar auditorías internas semestrales para el control del presupuesto.
 Implementar reportes periódicos de ventas y rotación de inventario.
OBJETIVOS DEL NEGOCIO
DIAGRAMA DE OBJETIVOS
CAPÍTULO IV. RESULTADOS – FASE II: CONCEPTUALIZACIÓN DEL NEGOCIO
CADENA DE VALOR DEL NEGOCIO
Compras: abastecimiento, servicios, publicidad, selección de
proveedores.
Infraestructura: Asuntos legales, finanzas, gestión administrativa,
mantenimiento y vigilancia del establecimiento.
Administración de recursos humanos: selección y contratación
de personal, capacitación, motivación.
Tecnología: Uso de excel y software de facturación.
Actividades primarias Actividades de apoyo
Logística de entrada
• Recepción de mercancía.
• Logística de almacenamiento.
Logística de salida
Operaciones
• Despacho.
• Manejo de
stock.
• Atención al
cliente.
• Facturación.
CAPÍTULO IV. RESULTADOS – FASE II: CONCEPTUALIZACIÓN DEL NEGOCIO
DIAGRAMAS JERÁRQUICOS DE PROCESOS
EMPRESA
LOGÍSTICA DE
ENTRADA
PF-1
LOGÍSTICA DE
SALIDA
PF-3
OPERACIONES
PF-2
NIVEL 0
NIVEL 1
CAPÍTULO IV. RESULTADOS – FASE II: CONCEPTUALIZACIÓN DEL NEGOCIO
DIAGRAMAS JERÁRQUICOS DE PROCESOS
OPERACIONES
PF-2
ATENCIÓN AL
CLIENTE
PF-2.1
FACTURACIÓN
PF-2.2
CAPÍTULO IV. RESULTADOS – FASE II: CONCEPTUALIZACIÓN DEL NEGOCIO
DIAGRAMAS JERÁRQUICOS DE PROCESOS
ATENCIÓN AL
CLIENTE
PF-2.1
ATENCIÓN
PRESENCIAL EN
EL LOCAL
PF-2.1.1
ATENCIÓN
TELEFÓNICA Y
COORDINACIÓN DE
ENTREGA
PF-2.1.2
CAPÍTULO IV. RESULTADOS – FASE II: CONCEPTUALIZACIÓN DEL NEGOCIO
DIAGRAMAS JERÁRQUICOS DE PROCESOS
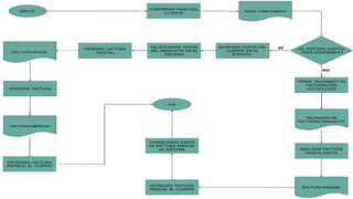
FACTURACIÓN
PF-2.2
EMISIÓN DIGITAL
DE FACTURA
PF-2.2.1
EMISIÓN MANUAL
PF-2.2.2
CAPÍTULO IV. RESULTADOS – FASE II: CONCEPTUALIZACIÓN DEL NEGOCIO
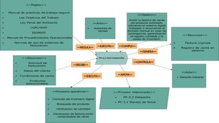
DIAGRAMAS DE PROCESOS
• PF-2.1: Atención al cliente
CAPÍTULO IV. RESULTADOS – FASE II: CONCEPTUALIZACIÓN DEL NEGOCIO
<<REGULA>>
<<RECIBE>>
<<EJECUTA>> <<APOYA>>
<<CONTROLA>>
<<GENERA>>
<<CUMPLE>>
<<EJECUTA>>
DIAGRAMAS DE PROCESOS
• PF-2.2 Facturación
CAPÍTULO IV. RESULTADOS – FASE II: CONCEPTUALIZACIÓN DEL NEGOCIO
<<REGULA>>
<<RECIBE>>
<<EJECUTA>> <<APOYA>>
<<CONTROLA>>
<<GENERA>>
<<CUMPLE>>
<<EJECUTA>>
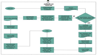
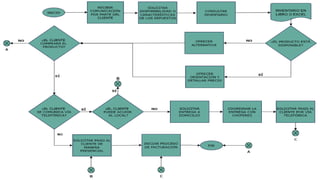
DIAGRAMAS DE ACTIVIDADES
• PF-2.1: Atención al cliente
CAPÍTULO IV. RESULTADOS – FASE II: CONCEPTUALIZACIÓN DEL NEGOCIO
DIAGRAMAS DE ACTIVIDADES
• PF-2.2 Facturación
CAPÍTULO IV. RESULTADOS – FASE II: CONCEPTUALIZACIÓN DEL NEGOCIO
OBJETIVOS PF-1.1 PF-1.2 PF-
2.1 PF-2.2 PF-
3.1 PF-3.
3.2 Crear un protocolo de atención técnica estandarizada para clientes en los
próximos 2 meses. X X
MATRIZ OBJETIVOS VS. PROCESOS
CAPÍTULO IV. RESULTADOS – FASE II: CONCEPTUALIZACIÓN DEL NEGOCIO
OBJETIVOS PF-1.1 PF-1.2 PF-2.1 PF-2.2 PF-3.1 PF-3.2
1.3 Reducir los tiempos de búsqueda y despacho de repuestos en un 30% durante el
primer semestre. X X X
1.4 Establecer reportes automáticos de rotación de inventario con revisión mensual. X X
2.1 Evaluar al menos 5 proveedores confiables en los próximos 2 meses. X
2.2 Firmar 3 convenios de suministro con proveedores estratégicos antes de finalizar
el año. X
2.3 Establecer un sistema de seguimiento mensual para garantizar el cumplimiento
de los convenios. X
2.4 Negociar cláusulas de respaldo logístico en al menos el 50% de los contratos
firmados X X
3.1 Diseñar un programa de capacitación en asesoría técnica para el personal en un
periodo de 4 meses. X
OBJETIVOS PF-1.1 PF-1.2 PF-2.1 PF-2.2 PF-3.1 PF-3.2
1.1 Implementar un software de gestión de inventario en un plazo máximo de 3
meses. X X X
1.2 Capacitar al personal en el uso del sistema digital en sesiones de formación
trimestrales. X X X X
OBJETIVOS PF-1.1 PF-1.2 PF-2.1 PF-2.2 PF-3.1 PF-3.2
3.2 Crear un protocolo de atención técnica estandarizada para clientes en los próximos 2
meses.
X X
3.3 Ofrecer al menos 2 talleres prácticos de mantenimiento básico para clientes cada semestre. X
4.1 Diseñar una campaña de fidelización de clientes en un plazo de 3 meses. X X
4.2 Fortalecer la presencia digital de la empresa mediante redes sociales y página web en el
próximo semestre. X X
4.3 Incrementar en un 20% la captación de clientes locales durante el primer año de aplicación
de la estrategia.
X
OBJETIVOS PF-1.1 PF-1.2 PF-2.1 PF-2.2 PF-3.1 PF-3.2
1.3 Reducir los tiempos de búsqueda y despacho de repuestos en un 30% durante el primer
semestre. X X X
1.4 Establecer reportes automáticos de rotación de inventario con revisión mensual. X X
2.1 Evaluar al menos 5 proveedores confiables en los próximos 2 meses. X
2.2 Firmar 3 convenios de suministro con proveedores estratégicos antes de finalizar el año. X
2.3 Establecer un sistema de seguimiento mensual para garantizar el cumplimiento de los
convenios. X
2.4 Negociar cláusulas de respaldo logístico en al menos el 50% de los contratos firmados X X
3.1 Diseñar un programa de capacitación en asesoría técnica para el personal en un periodo de
4 meses. X
OBJETIVOS PF-1.1 PF-1.2 PF-2.1 PF-2.2 PF-3.1 PF-3.2
1.1 Implementar un software de gestión de inventario en un plazo máximo de 3 meses. X X X
1.2 Capacitar al personal en el uso del sistema digital en sesiones de formación trimestrales. X X X X
DIAGRAMAS DE OBJETOS DE LOS PROCESOS OPERACIONALES
• PF-2.1: Atención al cliente
CAPÍTULO IV. RESULTADOS – FASE II: CONCEPTUALIZACIÓN DEL NEGOCIO
CONSULTA RECIBE
RECIBE
DIAGRAMAS DE OBJETOS DE LOS PROCESOS OPERACIONALES
• PF-2.2 Facturación
CAPÍTULO IV. RESULTADOS – FASE II: CONCEPTUALIZACIÓN DEL NEGOCIO
RECIBE
ELABORA
ELABORA
GENERA
RECIBE
RECIBE
MATRIZ OBJETOS VS. PROCESOS DE NEGOCIOS ORGANIZACIONALES
OBJETOS PF-1.1 PF-1.2 PF-2.1 PF-2.2 PF-3.1 PF-3.2
Anotación de localización en cuaderno físico E
Reporte de disponibilidad de productos E
Registro de inventario U E
Solicitud de cliente S
Solicitud de facturación S S
Comprobante de pago U
Registro de factura en sistema E
Factura digital Re
Factura impresa E
Factura manual E
Talonario de facturas manuales U
Reporte de actualización de stock E
Factura del producto U
Instrucciones físicas de envío S
Solicitud de entrega a domicilio E
OBJETOS PF-1.1 PF-1.2 PF-2.1 PF-2.2 PF-3.1 PF-3.2
Registro de stock E E A
Reporte de actividades E E E E E E
Factura del proveedor Re
Acuerdo de devolución E
Producto físico U U E • E: Elaborado
• Re: Revisado
• S: Solicitado
• U: Usado
• A: Actualizado
NOTACIÓN USADA:
CAPÍTULO IV. RESULTADOS – FASE II: CONCEPTUALIZACIÓN DEL NEGOCIO
OBJETOS
PF-1.1 PF-1.2 PF-2.1 PF-2.2 PF-3.1 PF-3.2
Anotación de localización en cuaderno físico E
Reporte de disponibilidad de productos E
Registro de inventario U E
Solicitud de cliente S
Solicitud de facturación S S
Comprobante de pago U
Registro de factura en sistema E
Factura digital Re
Factura impresa E
Factura manual E
Talonario de facturas manuales U
Reporte de actualización de stock E
Factura del producto U
Instrucciones físicas de envío S
Solicitud de entrega a domicilio E
OBJETOS PF-1.1 PF-1.2 PF-2.1 PF-2.2 PF-3.1 PF-3.2
Registro de stock E E A
Reporte de actividades E E E E E E
Factura del proveedor Re
Acuerdo de devolución E
Producto físico U U E
DIAGRAMA DE REGLAS
CAPÍTULO IV. RESULTADOS – FASE II: CONCEPTUALIZACIÓN DEL NEGOCIO
MATRIZ PROCESOS VS. REGLAS
REGLAS
PF-1.1 PF-1.2 PF-2.1 PF-2.2 PF-3.1 PF-3.2
Normas de control administrativo y caja chica X
Normas internas de atención al cliente X
Normas de uso de sistemas de facturación X
Normas para la organización de documentos físicos X X
Procedimiento para recepción de mercancía X
Procedimiento para registro en almacén X
Procedimiento de atención y asesoría al cliente X
Procedimiento para emisión de factura X
Procedimiento de despacho en tienda o por chofer X
Procedimiento para elaboración de reportes X
REGLAS PF-1.1 PF-1.2 PF-2.1 PF-2.2 PF-3.1 PF-3.2
Ley Orgánica del Trabajo (LOTTT) X X X X X X
LOPCYMAT X X X X X X
Ley Penal del Ambiente X X X X
Código Orgánico Tributario X
Código de Comercio X
Manual de Prácticas de Trabajo Seguro X X X X X X
Manual de Procedimientos Operativos X X X X X X
ISO 9001 X X X X X X
Normas internas de inventario X X X X
Manual de Atención al Cliente X
Manual de Almacenamiento y Despacho X X X
Procedimiento de Facturación X
Ley del Instituto Nacional de Capacitación y Educación Socialista
(INCES) X X X
Constitución de la República Bolivariana de Venezuela X X X X X X
Ley de Protección al Consumidor X
Ley del Impuesto al Valor Agregado (IVA) X
Manual Interno de Almacenamiento y Despacho X X
Normas internas para el control de inventario X
CAPÍTULO IV. RESULTADOS – FASE II: CONCEPTUALIZACIÓN DEL NEGOCIO
REGLAS PF-1.1 PF-1.2 PF-2.1 PF-2.2 PF-3.1 PF-3.2
Ley Orgánica del Trabajo (LOTTT) X X X X X X
LOPCYMAT X X X X X X
Ley Penal del Ambiente X X X X
Código Orgánico Tributario X
Código de Comercio X
Manual de Prácticas de Trabajo Seguro X X X X X X
Manual de Procedimientos Operativos X X X X X X
ISO 9001 X X X X X X
Normas internas de inventario X X X X
Manual de Atención al Cliente X
Manual de Almacenamiento y Despacho X X X
Procedimiento de Facturación X
Ley del Instituto Nacional de Capacitación y Educación Socialista (INCES) X X X
Constitución de la República Bolivariana de Venezuela X X X X X X
Ley de Protección al Consumidor X
Ley del Impuesto al Valor Agregado (IVA) X
Manual Interno de Almacenamiento y Despacho X X
Normas internas para el control de inventario X
REGLAS
PF-1.1 PF-1.2 PF-2.1 PF-2.2 PF-3.1 PF-3.2
Normas de control administrativo y caja chica X
Normas internas de atención al cliente X
Normas de uso de sistemas de facturación X
Normas para la organización de documentos físicos X X
Procedimiento para recepción de mercancía X
Procedimiento para registro en almacén X
Procedimiento de atención y asesoría al cliente X
Procedimiento para emisión de factura X
Procedimiento de despacho en tienda o por chofer X
Procedimiento para elaboración de reportes X
Manual de Gestión de Inventario X
Ley del Instituto Nacional de Capacitación y Educación Socialista (INCES) X X X
Constitución de la República Bolivariana de Venezuela X X X X X X
Ley de Protección al Consumidor X
Ley del Impuesto al Valor Agregado (IVA) X
Manual Interno de Almacenamiento y Despacho X X
Normas internas para el control de inventario X
DIAGRAMA DEL MODELO DE ACTORES
CAPÍTULO IV. RESULTADOS – FASE II: CONCEPTUALIZACIÓN DEL NEGOCIO
Secretaria
Asesores de ventas
Almacenistas
Almacenistas, Choferes, Agentes de
Vigilancia, Empleados de mantenimiento,
Asesores de venta
DIAGRAMAS ACTIVIDAD - ACTOR
• PF-2.1: Atención al cliente
CAPÍTULO IV. RESULTADOS – FASE II: CONCEPTUALIZACIÓN DEL NEGOCIO
DIAGRAMAS ACTIVIDAD - ACTOR
• PF-2.2 Facturación
CAPÍTULO IV. RESULTADOS – FASE II: CONCEPTUALIZACIÓN DEL NEGOCIO
ACTOR RESPONSABILIDAD
Choferes
Ejecutan las entregas de productos a clientes cuando son autorizadas por los asesores de ventas.
De ser necesario, también trasladan mercancía desde los puntos de recolección hasta el almacén
y resguardan la mercancía durante el traslado.
Almacenistas
Se encargan de la recepción de mercancía, verificación de condiciones físicas, registro manual en
inventario, ubicación y almacenamiento de repuestos. Además, despachan productos a clientes y
asesores de ventas según los registros de ventas realizados.
Agentes de
Vigilancia
Custodian las instalaciones de la empresa durante todo el horario de operaciones, controlan
accesos al local, realizan rondas de inspección preventiva y reportan cualquier situación irregular
al gerente.
Empleados de
Mantenimiento
Aseguran la limpieza constante del local, mantienen las áreas comunes y de trabajo en
condiciones óptimas, reportan fallas visibles y apoyan en tareas logísticas menores cuando no
interfieren con sus funciones.
Asesores de
Ventas
Atienden a los clientes en el mostrador o por vía telefónica, asesoran técnicamente sobre
repuestos, generan facturas, coordinan entregas con choferes, verifican pagos, mantienen
comunicación con almacén para consulta de stock, y registran ventas en el sistema.
MATRIZ ACTOR VS. RESPONSABILIDAD
ACTOR RESPONSABILIDAD
Presidente
(Gerente
General)
Dirige la operación general de la empresa, establece lineamientos estratégicos, supervisa las
relaciones comerciales con proveedores y clientes, y aprueba decisiones clave relacionadas con
inventario, ventas y control financiero.
Secretaria
Gestiona la atención administrativa y documental, atiende asuntos con proveedores, lleva el
registro de la documentación emitida o recibida por el negocio y organiza la agenda del gerente
general.
CAPÍTULO IV. RESULTADOS – FASE II: CONCEPTUALIZACIÓN DEL NEGOCIO
ACTOR RESPONSABILIDAD
Choferes
Ejecutan las entregas de productos a clientes cuando son autorizadas por los asesores de
ventas. De ser necesario, también trasladan mercancía desde los puntos de recolección hasta
el almacén y resguardan la mercancía durante el traslado.
Almacenistas
Se encargan de la recepción de mercancía, verificación de condiciones físicas, registro manual
en inventario, ubicación y almacenamiento de repuestos. Además, despachan productos a
clientes y asesores de ventas según los registros de ventas realizados.
Agentes de
Vigilancia
Custodian las instalaciones de la empresa durante todo el horario de operaciones, controlan
accesos al local, realizan rondas de inspección preventiva y reportan cualquier situación
irregular al gerente.
Empleados de
Mantenimiento
Aseguran la limpieza constante del local, mantienen las áreas comunes y de trabajo en
condiciones óptimas, reportan fallas visibles y apoyan en tareas logísticas menores cuando no
interfieren con sus funciones.
Asesores de
Ventas
Atienden a los clientes en el mostrador o por vía telefónica, asesoran técnicamente sobre
repuestos, generan facturas, coordinan entregas con choferes, verifican pagos, mantienen
comunicación con almacén para consulta de stock, y registran ventas en el sistema.
ACTOR RESPONSABILIDAD
Presidente
(Gerente
General)
Dirige la operación general de la empresa, establece lineamientos estratégicos, supervisa las
relaciones comerciales con proveedores y clientes, y aprueba decisiones clave relacionadas
con inventario, ventas y control financiero.
Secretaria
Gestiona la atención administrativa y documental, atiende asuntos con proveedores, lleva el
registro de la documentación emitida o recibida por el negocio y organiza la agenda del
gerente general.
Actividad Agente de
vigilancia
Almacenista Asesor de
ventas
Chofer Empleado de
mantenimiento
Gerente
general
Secre
taria
Recibir la factura y solicitud de entrega generada por ventas Re E
Verificar que el producto esté listo para despacho E
Embalar el producto para su traslado E
Entregar instrucciones físicas de envío al chofer E Re
Transportar el producto hasta el destino indicado E
Realizar entrega al cliente y obtener confirmación verbal E
Registrar el despacho realizado y archivar el informe correspondiente
E
Reportar entrega exitosa o problemas surgidos durante el traslado al
gerente Sol Re
Actividad
Agente de
vigilancia Almacenista
Asesor de
ventas Chofer
Empleado de
mantenimiento
Gerente
general
Secre
taria
Registrar la salida del producto una vez realizada la venta E
Anotar en el cuaderno o archivo digital los datos: producto, cantidad,
fecha, destino E
Comunicar al asesor de ventas la actualización de disponibilidad E Re
Actualizar el inventario con base en el producto entregado A
Reportar al gerente general las variaciones de stock detectadas Sol Re
Detectar productos de alta rotación o anomalías en las salidas E
Actividad
Agente de
vigilancia Almacenista
Asesor de
ventas Chofer
Empleado de
mantenimiento
Gerente
general
Secret
aria
Recibir la solicitud de facturación del cliente o del asesor E
Verificar datos del cliente y del producto a facturar U E
Generar la factura en formato digital, impreso o manual según el caso E
Registrar la venta en el sistema (cuando se usa facturación digital) E
Emitir el comprobante de pago y entregarlo al cliente E
Entregar copia de la factura al personal de almacén para el despacho Re E
Archivar la factura en el talonario físico o en el sistema E
Reportar la venta en el resumen diario para control administrativo E Re
Actividad
Agente de
vigilancia Almacenista
Asesor de
ventas Chofer
Empleado de
mantenimiento
Gerente
general
Secret
aria
Recibir al cliente en el área de ventas E
Escuchar la solicitud del cliente y levantar requerimientos básicos E
Consultar la disponibilidad del producto con el área de almacén Re Sol
Verificar la existencia del producto en el inventario manual o registro de
disponibilidad
U U
Brindar orientación técnica sobre el producto E
Informar al cliente sobre los métodos de facturación y opciones de
entrega disponibles
E
Registrar la atención prestada en formato físico o digital E
Actividad
Agente de
vigilancia
Almacenista
Asesor de
ventas
Chofer
Empleado de
mantenimiento
Gerente
general
Secre
taria
Recibir productos aprobados tras verificación E Re
Clasificar las piezas por tipo o categoría E
Asignar ubicación física a cada producto en el área de almacenamiento E
Anotar la localización del producto en el cuaderno físico o archivo Excel E
Identificar productos con etiquetas manuales E
Elaborar reporte de disponibilidad de productos E Re
Notificar al gerente general sobre productos deteriorados o en mal
estado Sol Re
Actividad
Agente de
vigilancia Almacenista
Asesor de
ventas Chofer
Empleado de
mantenimiento
Gerente
general
Secre
taria
Inspeccionar visualmente la mercancía para detectar daños o faltantes E
Elaborar nota de aceptación o acuerdo de devolución si aplica E Re
Registrar la recepción en el cuaderno físico o formato establecido E
Informar al gerente sobre irregularidades detectadas Sol Re
Entregar productos aceptados al área de almacenamiento Re E
MATRIZ PROCESO / ACTIVIDAD / ACTOR
Actividad Agente de
vigilancia
Almacenista Asesor de
ventas
Chofer Empleado de
mantenimiento
Gerente
general
Secre
taria
Recibir físicamente la mercancía entregada por el proveedor E Re
Verificar que la guía de despacho coincida con los productos recibidos E
Revisar la factura del proveedor U S
• E: Ejecuta
• S: Supervisa
• Sol: Solicita
• Re: Recibe.
NOTACIÓN USADA:
CAPÍTULO IV. RESULTADOS – FASE II: CONCEPTUALIZACIÓN DEL NEGOCIO
Actividad
Agente de
vigilancia Almacenista
Asesor de
ventas Chofer
Empleado de
mantenimiento
Gerente
general Secretaria
Recibir productos aprobados tras verificación E Re
Clasificar las piezas por tipo o categoría E
Asignar ubicación física a cada producto en el
área de almacenamiento
E
Anotar la localización del producto en el
cuaderno físico o archivo Excel E
Identificar productos con etiquetas manuales E
Elaborar reporte de disponibilidad de productos E Re
Notificar al gerente general sobre productos
deteriorados o en mal estado
Sol Re
Actividad
Agente de
vigilancia Almacenista
Asesor
de
ventas
Chofer
Empleado de
mantenimiento
Gerente
general Secretaria
Inspeccionar visualmente la mercancía para
detectar daños o faltantes E
Elaborar nota de aceptación o acuerdo de
devolución si aplica E Re
Registrar la recepción en el cuaderno físico o
formato establecido E
Informar al gerente sobre irregularidades
detectadas
Sol Re
Entregar productos aceptados al área de
almacenamiento Re E
Actividad Agente de
vigilancia
Almacenista
Asesor
de
ventas
Chofer Empleado de
mantenimiento
Gerente
general
Secretaria
Recibir físicamente la mercancía entregada por el
proveedor E Re
Verificar que la guía de despacho coincida con los
productos recibidos E
Revisar la factura del proveedor U S
Actividad Agente de
vigilancia
Almacenista
Asesor
de
ventas
Chofer Empleado de
mantenimiento
Gerente
general
Secretaria
Recibir la solicitud de facturación del cliente o del
asesor E
Verificar datos del cliente y del producto a
facturar
U E
Generar la factura en formato digital, impreso o
manual según el caso E
Registrar la venta en el sistema (cuando se usa
facturación digital) E
Emitir el comprobante de pago y entregarlo al
cliente E
Entregar copia de la factura al personal de
almacén para el despacho
Re E
Archivar la factura en el talonario físico o en el
sistema E
Reportar la venta en el resumen diario para
control administrativo
E Re
Recibir al cliente en el área de ventas E
Escuchar la solicitud del cliente y levantar
requerimientos básicos E
Consultar la disponibilidad del producto con el
área de almacén Re Sol
Verificar la existencia del producto en el
inventario manual o registro de disponibilidad
U U
Brindar orientación técnica sobre el producto E
Informar al cliente sobre los métodos de
facturación y opciones de entrega disponibles E
Registrar la atención prestada en formato físico o
digital E
Actividad
Agente
de
vigilancia
Almacenista
Asesor
de
ventas
Chofer
Empleado de
mantenimiento
Gerente
general Secretaria
Recibir la factura y solicitud de entrega
generada por ventas
Re E
Verificar que el producto esté listo para
despacho
E
Embalar el producto para su traslado E
Entregar instrucciones físicas de envío al chofer E Re
Transportar el producto hasta el destino
indicado E
Realizar entrega al cliente y obtener
confirmación verbal E
Registrar el despacho realizado y archivar el
informe correspondiente
E
Reportar entrega exitosa o problemas
surgidos durante el traslado al gerente
Sol Re
Registrar la salida del producto una vez
realizada la venta
E
Anotar en el cuaderno o archivo digital los
datos: producto, cantidad, fecha, destino E
Comunicar al asesor de ventas la
actualización de disponibilidad E Re
Actualizar el inventario con base en el
producto entregado
A
Reportar al gerente general las variaciones de
stock detectadas
Sol Re
Detectar productos de alta rotación o
anomalías en las salidas
E
DIAGRAMA DE EVENTOS VS. PROCESOS DE NEGOCIO OPERACIONALES
CAPÍTULO IV. RESULTADOS – FASE II: CONCEPTUALIZACIÓN DEL NEGOCIO
DIAGRAMA DE EVENTOS VS. PROCESOS DE NEGOCIO OPERACIONALES
CAPÍTULO IV. RESULTADOS – FASE II: CONCEPTUALIZACIÓN DEL NEGOCIO
Evento PF-1.1 PF-1.2 PF-2.1 PF-2.2 PF-3.1 PF-3.2
Solicitud de productos por parte del
cliente A A
Confirmación de pago del cliente A
Registro de una venta en el sistema A
Solicitud de entrega a domicilio A
Comunicación de salida de
productos
A
Resolución de fallas en entregas A
MATRIZ PROCESO DE NEGOCIO VS. EVENTOS
Evento PF-1.1 PF-1.2 PF-2.1 PF-2.2 PF-3.1 PF-3.2
Llegada de mercancía de
proveedores A
Acuerdo con proveedores por
defectos en mercancía o factura A
Finalización de verificación A
Consulta del cliente sobre el
producto
A
Llamada telefónica del cliente A
Recepción de solicitud de asesoría
técnica
A
Aceptación de la compra por parte
del cliente
A
Emisión de factura A
NOTACIÓN USADA:
• A: Activa el proceso
CAPÍTULO IV. RESULTADOS – FASE II: CONCEPTUALIZACIÓN DEL NEGOCIO
Evento PF-1.1 PF-1.2 PF-2.1 PF-2.2 PF-3.1 PF-3.2
Solicitud de productos por parte del
cliente A A
Confirmación de pago del cliente A
Registro de una venta en el sistema A
Solicitud de entrega a domicilio A
Comunicación de salida de productos A
Resolución de fallas en entregas A
Evento PF-1.1 PF-1.2 PF-2.1 PF-2.2 PF-3.1 PF-3.2
Llegada de mercancía de proveedores A
Acuerdo con proveedores por defectos en
mercancía o factura A
Finalización de verificación A
Consulta del cliente sobre el producto A
Llamada telefónica del cliente A
Recepción de solicitud de asesoría técnica A
Aceptación de la compra por parte del cliente A
Emisión de factura A
FASE III
MODELADO DEL
NEGOCIO
CAPÍTULO IV. RESULTADOS – FASE III: MODELADO DEL NEGOCIO
COMPONENTES DEL LIENZO CANVAS
¿Qué ofrece la empresa que la hace diferente o valiosa para
esos clientes?
Propuesta de Valor
¿A través de qué medios entrega esa propuesta de valor?
Canales
¿Cómo se comunica, atiende y fideliza a sus clientes?
Relación con Clientes
¿Cómo genera ingresos el negocio?
Fuentes de Ingreso
¿Qué necesita para funcionar?
Recursos Clave
¿Qué hace todos los días para ofrecer su valor?
Actividades Clave
¿Con quién se apoya estratégicamente para operar?
Socios Clave
¿Cuáles son los principales gastos para que todo esto funcione?
Estructura de Costos
¿Quiénes son los clientes principales?
Segmentos de Clientes
LIENZO CANVAS
CAPÍTULO IV. RESULTADOS – FASE III: MODELADO DEL NEGOCIO
SOCIOS CLAVE ACTIVIDADES CLAVE PROPUESTA DE VALOR RELACIÓN CON LOS CLIENTES SEGMENTOS DE CLIENTES
- Proveedores confiables de repuestos
automotrices.
- Talleres mecánicos aliados con acuerdos de
referencia.
- Servicios logísticos tercerizados para
entregas puntuales.
- Asesores de imagen y gestores de redes
sociales para el posicionamiento de marca.
- Plataformas digitales de venta externa
(como Mercado Libre) para exploración de
nuevos mercados.
- Gestión digital del inventario con
control básico y seguimiento.
- Atención comercial técnica (presencial
y remota).
- Fidelización y seguimiento a clientes
frecuentes.
- Generación de contenido visual y
promoción digital.
- Mantenimiento y actualización del
catálogo digital.
-Atención técnica personalizada y
disponibilidad inmediata de repuestos
automotrices confiables, con procesos
organizados, inventario digital y atención
multicanal, que garanticen rapidez,
confianza y fidelización del cliente.
- Atención personalizada en tienda
y por mensajería digital.
- Comunicación continua vía
WhatsApp Business y redes
sociales.
- Ofertas, recordatorios y
promociones según historial.
- Segmentación de atención para
optimizar experiencia de compra.
- Mecánicos independientes.
- Dueños de vehículos
particulares.
- Talleres pequeños de
reparación.
- Flotas locales y
cooperativas de transporte.
RECURSOS CLAVE CANALES
- Personal capacitado en atención y conocimientos técnicos básicos.
- Sistema digital de gestión de inventario (Google Sheets, Zoho Inventory o Airtable).
- Infraestructura ordenada para atención y almacenamiento.
- Catálogo digital actualizado y organizado.
- Presencia activa en redes sociales (Instagram, Facebook, TikTok, WhatsApp Business, etc.).
- Atención directa en tienda física.
- WhatsApp Business como canal oficial de pedidos.
- Catálogo digital compartido por correo o mensajería.
- Difusión continua por redes sociales.
- Exploración de venta nacional por plataformas como Mercado Libre.
ESTRUCTURA DE COSTOS FUENTES DE INGRESO
Costos Fijos:
- Sueldos del personal.
- Alquiler del local comercial.
- Servicios básicos (luz, agua, internet).
- Equipos informáticos.
Costos Variables:
- Insumos y empaques.
- Publicidad digital.
- Costos logísticos ocasionales.
- Capacitación técnica del personal.
- Ventas directas en tienda de repuestos.
- Comercialización de combos por tipo de servicio.
- Pedidos gestionados por redes y “WhatsApp Business”.
- Venta progresiva a nivel nacional a través de plataformas digitales.
- Campañas promocionales estacionales.
SOCIOS CLAVE ACTIVIDADES CLAVE
PROPUESTA DE
VALOR
RELACIÓN CON LOS
CLIENTES
SEGMENTOS DE
CLIENTES
• Proveedores confiables de
repuestos automotrices.
• Talleres mecánicos aliados
con acuerdos de referencia.
• Servicios logísticos
tercerizados para entregas
puntuales.
• Asesores de imagen y
gestores de redes sociales
para el posicionamiento de
marca.
• Plataformas digitales de
venta externa (como
Mercado Libre) para
exploración de nuevos
mercados.
• Gestión digital del
inventario con
control básico y
seguimiento.
• Atención comercial
técnica (presencial y
remota).
• Fidelización y
seguimiento a
clientes frecuentes.
• Generación de
contenido visual y
promoción digital.
• Mantenimiento y
actualización del
catálogo digital.
• Atención
técnica
personalizada
y
disponibilidad
inmediata de
repuestos
automotrices
confiables, con
procesos
organizados,
inventario
digital y
atención
multicanal,
que garanticen
rapidez,
confianza y
fidelización del
cliente.
• Atención
personalizada en
tienda y por
mensajería digital.
• Comunicación
continua vía
WhatsApp Business y
redes sociales.
• Ofertas, recordatorios
y promociones según
historial.
• Segmentación de
atención para
optimizar experiencia
de compra.
• Mecánicos
independientes.
• Dueños de
vehículos
particulares.
• Talleres
pequeños de
reparación.
• Flotas locales y
cooperativas de
transporte.
RECURSOS CLAVE CANALES
• Personal capacitado en atención y conocimientos técnicos
básicos.
• Sistema digital de gestión de inventario (Google Sheets,
Zoho Inventory o Airtable).
• Infraestructura ordenada para atención y almacenamiento.
• Catálogo digital actualizado y organizado.
• Presencia activa en redes sociales (Instagram, Facebook,
TikTok, WhatsApp Business, etc.).
• Atención directa en tienda física.
• WhatsApp Business como canal
oficial de pedidos.
• Catálogo digital compartido por
correo o mensajería.
• Difusión continua por redes
sociales.
• Exploración de venta nacional por
plataformas como Mercado Libre.
ESTRUCTURA DE COSTOS FUENTES DE INGRESO
• Costos Fijos:
- Sueldos del personal.
- Alquiler del local comercial.
- Servicios básicos (luz, agua, internet).
- Equipos informáticos.
• Costos Variables:
- Insumos y empaques.
- Publicidad digital.
- Costos logísticos ocasionales.
- Capacitación técnica del personal.
• Ventas directas en tienda de repuestos.
• Comercialización de combos por tipo de servicio.
• Pedidos gestionados por redes y “WhatsApp
Business”.
• Venta progresiva a nivel nacional a través de
plataformas digitales.
• Campañas promocionales estacionales.
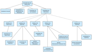
INTEGRACIÓN DE LOS SUBMODELOS
CAPÍTULO IV. RESULTADOS – FASE III: MODELADO DEL NEGOCIO
ORGANIZACIÓN DE LOS SUBMODELOS
CAPÍTULO IV. RESULTADOS – FASE III: MODELADO DEL NEGOCIO
ANÁLISIS COSTO BENEFICIO
CAPÍTULO IV. RESULTADOS – FASE III: MODELADO DEL NEGOCIO
Concepto Cantidad Precio Unitario Costo Sub-total (Bs)
Lápiz 3 50,00 150,00
Resma de papel 1 446.00 446,00
Impresión 30 20,00 600,00
Fotocopia 30 10,00 300,00
Lapicero 3 60,00 180,00
Libreta 2 200,00 400,00
Carpeta 2 80,00 160,00
Resaltador 2 80,00 160,00
Marcador 2 60,00 120,00
Sacapuntas 2 50,00 100,00
Borrador 2 50,00 100,00
Costos de recurso material
ANÁLISIS COSTO BENEFICIO
CAPÍTULO IV. RESULTADOS – FASE III: MODELADO DEL NEGOCIO
Costos por desarrollar el
producto
Concepto Costo Sub-total (Bs)
Personal 0,00
Hardware y Software 0,00
Adiestramiento 0,00
Recurso Material 2.716,00
Costo Total 2.716,00
Concepto Cantidad Sueldo (Bs/Mes) Duración Costo Sub-total (Bs./Mes)
Analista de procesos de
negocio
01 59.071,00 6 Meses 354.426,00
Costo Total (Bs./Mes) 354.426,00
Concepto Costo Sub-total (Bs)
Personal 354.426,00
Hardware y Software 0,00
Adiestramiento 0,00
Recurso Material 2.716,00
Costo Total 357.142,00
Costos de personal para desarrollar el producto en la actualidad
Costos por desarrollar el
producto en la actualidad
ANÁLISIS COSTO BENEFICIO
CAPÍTULO IV. RESULTADOS – FASE III: MODELADO DEL NEGOCIO
𝐵=𝐶𝑝𝑎−
𝐶𝑝
𝑩
𝑪
≥ 𝟏
Donde:
B: Beneficio total.
: Costo total por desarrollar el
producto en la actualidad
: Costo total por desarrollar el
producto
Donde:
B: Beneficio total
C: Costos totales
𝐶 =𝐶𝑝
130,50
𝟏𝟑𝟎 ,𝟓𝟎≥𝟏
La propuesta presentada es económicamente factible
Según Blank & Tarquin
(2006)
CONCLUSIONES Y
RECOMENDACIONES
CONCLUSIONES
1. La empresa presenta una estructura basada en experiencia empírica, sin
planificación formal ni procesos estandarizados, lo que limita su capacidad de
adaptación y crecimiento.
2. Con el marco BMM se definieron los submodelos estratégicos y organizacionales,
revelando la necesidad de establecer normas y valores internos como base del
crecimiento institucional.
3. El Lienzo Canvas permitió representar operativamente la propuesta de valor y
estructura del negocio, evidenciando oportunidades para mejorar su competitividad y
conexión con el cliente.
4. El modelo de negocio diseñado estandarizó procesos, identificó actores y reglas, y
mejoró la trazabilidad, abriendo camino a una gestión más eficiente, automatizable y
replicable.
CAPÍTULO IV. RESULTADOS
RECOMENDACIONES
1. Formalizar la estructura, funciones y procesos de la empresa para reducir la
dependencia empírica, mejorar la comunicación interna y fortalecer la
planificación estratégica.
2. Integrar los elementos del BMM mediante manuales, políticas y programas de
inducción, fomentando identidad corporativa, sentido de pertenencia y toma de
decisiones alineada.
3. Aplicar el Lienzo Canvas como guía estratégica dinámica, con revisiones periódicas
que permitan adaptar el modelo, fomentar innovación y mejorar continuamente la
propuesta de valor.
4. Ejecutar el modelo de negocio gradualmente, priorizando la digitalización de procesos
críticos para aumentar eficiencia, mejorar atención al cliente y preparar la
automatización futura.
CAPÍTULO IV. RESULTADOS
“Solo aquellos que se atreven a
tener grandes fracasos terminan
logrando grandes éxitos.”
Robert F. Kennedy
¡GRACIAS POR SU
ATENCIÓN!

powerpoint en formato de presentacion actual

  • 1.
  • 2.
    Presentación de Trabajode Grado, Modalidad Investigación, presentado como requisito parcial para optar al título de Ingeniero de Sistemas Universidad de Oriente Núcleo de Monagas Escuela de Ingeniería y Ciencias Aplicadas (E.I.C.A.) Departamento de Ingeniería de Sistemas Maturín/Monagas/Venezuela Asesor Académico: Ing. Heickel Loreto Maturín, agosto de 2025 MODELO DE NEGOCIO PARA LA EMPRESA DE AUTO REPUESTOS “LA GANGA, C.A.” UBICADA EN MATURÍN ESTADO MONAGAS Autor: TSU. Bárbara España
  • 3.
    Capítulo I. Elproblema y sus generalidades CONTENIDO 1 Capítulo II. Marco referencial 2 Capítulo III. Marco metodológico 3 Capítulo IV. Resultados 4 Conclusiones y recomendaciones 5
  • 4.
    CAPÍTULO I EL PROBLEMAY SUS GENERALIDADES
  • 5.
    CAPÍTULO I. ELPROBLEMA Y SUS GENERALIDADES PLANTEAMIENTO DEL PROBLEMA EN EL MUNDO
  • 6.
    CAPÍTULO I. ELPROBLEMA Y SUS GENERALIDADES PLANTEAMIENTO DEL PROBLEMA EN LATINOAMÉRICA CAPÍTULO I. EL PROBLEMA Y SUS GENERALIDADES
  • 7.
    PLANTEAMIENTO DEL PROBLEMA ENVENEZUELA CAPÍTULO I. EL PROBLEMA Y SUS GENERALIDADES
  • 8.
    CAPÍTULO I. ELPROBLEMA Y SUS GENERALIDADES PLANTEAMIENTO DEL PROBLEMA EN MONAGAS CAPÍTULO I. EL PROBLEMA Y SUS GENERALIDADES SÍNTOMAS CAUSAS CONSECUENCIAS
  • 9.
    OBJETIVOS DE LAINVESTIGACIÓN OBJETIVO GENERAL Desarrollar un modelo de negocio para la empresa de Auto Repuestos “La Ganga, C.A.” ubicada en Maturín, Estado Monagas, que permita la estandarización estratégica de sus procesos operativos. CAPÍTULO I. EL PROBLEMA Y SUS GENERALIDADES
  • 10.
    OBJETIVOS DE LAINVESTIGACIÓN OBJETIVOS ESPECÍFICOS Estudiar la situación actual de Auto Repuestos “La Ganga, C.A.”, a través del análisis de su estructura organizacional para el conocimiento de la orientación estratégica de la empresa. 1 Definir los submodelos de la organización a través del marco conceptual BMM para la determinación de los fundamentos estratégicos de negocio. 2 Diseñar el Lienzo Canvas que permita la representación de los submodelos a través de una visión integral en un concepto práctico y operativo. 3 Desarrollar el modelo de negocio basado en los hallazgos que permita la estandarización estratégica de sus procesos operativos. 4 CAPÍTULO I. EL PROBLEMA Y SUS GENERALIDADES
  • 11.
    JUSTIFICACIÓN CAPÍTULO I. ELPROBLEMA Y SUS GENERALIDADES PRÁCTICO TEÓRICO ACADÉMICO Optimiza procesos y aumenta la competitividad de la empresa mediante un modelo de negocio adaptado a sus necesidades. Aplica BMM, Canvas y MSS para analizar, estructurar y rediseñar la forma en que la empresa genera y entrega valor. Aporta un caso útil para futuras investigaciones y otras empresas del sector automotriz.
  • 12.
    CAPÍTULO I. ELPROBLEMA Y SUS GENERALIDADES ESPACIAL TEMPORAL METODOLÓGICO ALCANCE El estudio se realizó en Auto Repuestos “La Ganga, C.A.”, ubicada en la Av. Bicentenario, local 251, Maturín, estado Monagas. Se desarrolló durante el período académico II-2024, comenzando en octubre del 2024 y concluyendo en marzo del 2025. Se aplicó MSS de Checkland (1994), lineamientos estratégicos de Fred David (2013), el marco conceptual BMM de Montilva y Barrios (2004) y el Framework Visual Lienzo Canvas de Osterwalder y Pigneur (2010).
  • 13.
  • 14.
    CONTEXTO ORGANIZACIONAL CAPÍTULO II.MARCO REFERENCIAL Auto Repuestos “La Ganga, C.A.” es una empresa ubicada en Maturín, estado Monagas, dedicada a la comercialización y distribución de repuestos y accesorios automotrices. Su actividad se centra en la venta al mayor y al detal de componentes para distintos tipos y marcas de vehículos.
  • 15.
    CONTEXTO ORGANIZACIONAL CAPÍTULO II.MARCO REFERENCIAL RESEÑA HISTÓRICA Fue fundada a principios de los años 80 por los hermanos Freddy José España y Cruz Antonio España. Inició como una pequeña tienda de repuestos automotrices. En los años 90 tuvo cambios económicos positivos y aumentó su oferta.
  • 16.
    CONTEXTO ORGANIZACIONAL CAPÍTULO II.MARCO REFERENCIAL ORGANIGRAMA Presidencia Departamento de Administración Vigilancia Departamento de RRHH Departamento de Operaciones Vigilancia Almacenistas Choferes Mantenimiento Secretaría Asesores de Venta
  • 17.
    ANTECEDENTES DE LAINVESTIGACIÓN CAPÍTULO II. MARCO REFERENCIAL 2022 “Desarrollo de un modelo de negocio para la empresa Planet Cable ubicada en Maturín, Estado Monagas.” Ramírez, M. 2021 2020 “Diseño de un modelo de negocio publicitario especializado en tecnología LED en la ciudad de Maturín, Estado Monagas.” Zamora, M. “Desarrollo de un modelo de negocios para la optimización de los procesos en la empresa Fuerza Activa Oriente C.A. en Maturín, Estado Monagas.” Ruiz, Y.
  • 18.
    BASES TEÓRICAS CAPÍTULO II.MARCO REFERENCIAL METODOLOGÍA DE SISTEMAS SUAVES DE PETER CHECKLAND (1994) Estadio 1: La Situación Problema no Estructurada Estadio 2: Situación Problema Expresada Estadio 3: Definiciones Raíz de Sistemas Pertinentes
  • 19.
    BASES TEÓRICAS CAPÍTULO II.MARCO REFERENCIAL Método de modelado BMM Montilva y Barrios (2004) Cadena de valor Michael Porter (1990) Lenguaje UML Lineamientos estratégicos Fred David (2013) Humberto Serna (2008) Booch, Rumbaugh y Jacobson (2000)
  • 20.
    BASES TEÓRICAS CAPÍTULO II.MARCO REFERENCIAL LIENZO DE MODELO DE NEGOCIO(BUSINESS MODEL CANVAS)
  • 21.
  • 22.
    TIPO, NIVEL YDISEÑO DE LA INVESTIGACIÓN CAPÍTULO III. MARCO METODOLÓGICO TIPO DE LA INVESTIGACIÓN Hurtado (1998) PROYECTIVA NIVEL DE LA INVESTIGACIÓN L. Gay (1996) DESCRIPTIVA DISEÑO DE LA INVESTIGACIÓN Sieber (1973) FUENTE MIXTA
  • 23.
    POBLACIÓN Y MUESTRA CAPÍTULOIII. MARCO METODOLÓGICO 15 INDIVIDUOS: • 1 Gerente General • 1 Secretaria • 2 Choferes • 2 Almacenistas • 2 Agentes de vigilancia • 2 Empleados de mantenimiento • 5 Asesores de ventas POBLACIÓN Según Arias (2006)
  • 24.
    POBLACIÓN Y MUESTRA CAPÍTULOIII. MARCO METODOLÓGICO “Cuando una población es menor que cincuenta (50) individuos, la muestra es igual a la población” (Castro, 2003, p. 69) MUESTRA Según Arias (2006)
  • 25.
    TÉCNICAS E INSTRUMENTOSDE RECOLECCIÓN DE DATOS CAPÍTULO III. MARCO METODOLÓGICO Observación directa según Arias (2006) Entrevista no estructurada según Smith (2019) Encuestas estructuradas según Arias (2006) Revisión documental según García (2020)
  • 26.
    TÉCNICAS E INSTRUMENTOSDE ANÁLISIS DE DATOS CAPÍTULO III. MARCO METODOLÓGICO Análisis de contenido según Hurtado (1998) Análisis descriptivo según Hernández (1991)
  • 27.
    CUADRO OPERATIVO CAPÍTULO III.MARCO METODOLÓGICO OBJETIVOS FASES METODOLOGÍA ACTIVIDADES 1. Estudiar la situación actual de Auto Repuestos “La Ganga, C.A.”, a través del análisis de su estructura organizacional para el conocimiento de la orientación estratégica de la empresa. Fase I: Análisis situacional. Metodología de Sistemas Suaves (SSM) (Checkland, 1994) Estadio 1: Situación Problema No Estructurada. 1.Observación directa de la empresa. 2. Realización de entrevista no estructurada al personal directivo. 3. Identificación de la estructura organizativa de la empresa. 4. Comprensión de los procesos operativos de la empresa. 5. Descripción de los procesos operativos. 6. Identificación de los actores de los procesos operativos. Metodología de Sistemas Suaves (SSM) (Checkland, 1994) Estadio 2: Situación Problema Expresada. 7. Formulación de preguntas. 8. Elaboración de encuestas estructuradas al personal operativo. 9. Análisis de la información recopilada a través de la observación directa, entrevista no estructurada y encuestas estructuradas realizadas. Metodología de Sistemas Suaves (SSM) (Checkland, 1994) Estadio 3: Definiciones Raíz de Sistemas Pertinentes. 10. Identificación de los sistemas de negocio (SN). 11. Definición del alcance del SN. 12. Descripción del entorno del SN. 2. Definir los submodelos de la organización a través del marco conceptual BMM para la determinación de los fundamentos estratégicos de negocio. Fase II: Conceptualización del negocio. Lineamientos estratégicos según Fred David (2013). 13.Realización de las matrices EFI y EFE. 14. Elaboración de la matriz FODA. 15. Definición de la misión, visión y objetivos de alto y bajo nivel. 16. Elaboración el diagrama de objetivos. 17.Modelación de la cadena de valor del SN. 18. Creación del diagrama jerárquico de procesos. Marco conceptual BMM. 19.Realización de modelos de procesos de bajo nivel usando diagrama de procesos. 20.Creación de modelos de las actividades de bajo nivel usando diagrama de actividades. 21.Elaboración de la matriz objetivos vs. procesos. 22.Identificación de los objetos. 23.Clasificación de los objetos. 24.Identificación los atributos, relaciones y operaciones. 3. Diseñar el lienzo Canvas que permita la representación de los submodelos a través de una visión integral en un concepto práctico y operativo. Fase II: Conceptualización del negocio. Marco conceptual BMM. 25.Desarrollo de la matriz objetivos vs procesos. 26.Identificación de las reglas. 27.Clasificación de las reglas. 28.Modelación o especificación de las reglas de bajo nivel. 29.Elaboración de la matriz procesos vs. reglas. 30.Identificación de los actores y unidades organizacionales. 31.Modelación de la estructura organizacional del SN. 32.Construcción de los diagramas actividad-actor. 33.Creación de la matriz actor vs. responsabilidad. 34.Elaboración de la matriz proceso/actividad/actor. 35.Identificación de eventos. 36.Relación de eventos con los procesos usando diagramas de flujo de procesos. 37.Elaboración de la matriz procesos vs. eventos. 4. Desarrollar el modelo de negocio basado en los hallazgos, que permita la estandarización estratégica de sus procesos operativos. Freamwork visual Lienzo Canvas (BMC). 38.Definición de cada uno de los módulos del lienzo. 39. Relación e integración de los submodelos en el esquema Canvas. 40.Organización de los modelos. Fase III: Modelado del negocio.
  • 28.
    OBJETIVOS FASES METODOLOGÍAACTIVIDADES 1. Estudiar la situación actual de Auto Repuestos “La Ganga, C.A.”, a través del análisis de su estructura organizacion al para el conocimient o de la orientación Fase I: Análisis situacional Metodología de Sistemas Suaves (SSM) (Checkland, 1994) Estadio 1: Situación Problema No Estructurada. 1.Observación directa de la empresa. 2. Realización de entrevista no estructurada al personal directivo. 3. Identificación de la estructura organizativa de la empresa. 4. Comprensión de los procesos operativos de la empresa. 5. Descripción de los procesos operativos. 6. Identificación de los actores de los procesos operativos. Metodología de Sistemas Suaves (SSM) (Checkland, 1994) Estadio 2: Situación Problema Expresada. 7. Formulación de preguntas. 8. Elaboración de encuestas estructuradas al personal operativo. 9. Análisis de la información recopilada a través de la observación directa, entrevista no estructurada y encuestas estructuradas realizadas. Metodología de Sistemas Suaves (SSM) (Checkland, 1994) Estadio 3: Definiciones Raíz de 10. Identificación de los sistemas de negocio (SN). 11. Definición del alcance del SN. 12. Descripción del entorno del SN.
  • 29.
    OBJETIVOS FASES METODOLOGÍAACTIVIDADES 2. Definir los submodelos de la organización a través del marco conceptual BMM para la determinación de los fundamentos estratégicos de negocio. Fase II: Conceptualización del negocio. Lineamientos estratégicos según Fred David (2013). 13.Realización de las matrices EFI y EFE. 14. Elaboración de la matriz FODA. 15. Definición de la misión, visión y objetivos de alto y bajo nivel. 16. Elaboración el diagrama de objetivos. 17.Modelación de la cadena de valor del SN. 18. Creación del diagrama jerárquico de procesos. Marco conceptual BMM. 19.Realización de modelos de procesos de bajo nivel usando diagrama de procesos. 20.Creación de modelos de las actividades de bajo nivel usando diagrama de actividades. 21.Elaboración de la matriz objetivos vs. procesos. 22.Identificación de los objetos. 23.Clasificación de los objetos. 24.Identificación los atributos, relaciones y
  • 30.
    OBJETIVOS FASES METODOLOGÍAACTIVIDADES 3. Diseñar el lienzo Canvas que permita la representación de los submodelos a través de una visión integral en un concepto práctico y operativo. Fase II: Conceptualización del negocio. Marco conceptual BMM. 25.Desarrollo de la matriz objetivos vs procesos. 26.Identificación de las reglas. 27.Clasificación de las reglas. 28.Modelación o especificación de las reglas de bajo nivel. 29.Elaboración de la matriz procesos vs. reglas. 30.Identificación de los actores y unidades organizacionales. 31.Modelación de la estructura organizacional del SN. 32.Construcción de los diagramas actividad-actor. 33.Creación de la matriz actor vs. responsabilidad. 34.Elaboración de la matriz proceso/actividad/actor. 35.Identificación de eventos. 36.Relación de eventos con los procesos usando diagramas de flujo de procesos. 37.Elaboración de la matriz procesos vs. eventos.
  • 31.
    OBJETIVOS FASES METODOLOGÍAACTIVIDADES 4. Desarrollar el modelo de negocio basado en los hallazgos, que permita la estandarización estratégica de sus procesos operativos. Fase III: Modelado del negocio. Freamwork visual Lienzo Canvas (BMC). 38.Definición de cada uno de los módulos del lienzo. 39. Relación e integración de los submodelos en el esquema Canvas. 40.Organización de los modelos.
  • 32.
  • 33.
  • 34.
    Estructura organizativa deAuto Repuestos “La Ganga, C.A.” CAPÍTULO IV. RESULTADOS – FASE I: ANÁLISIS SITUACIONAL Gerente general Comprensión y descripción de los procesos operativos DESPACHO DE PRODUCTOS FACTURACIÓN ATENCIÓN AL CLIENTE Y ASESORÍA TÉCNICA CLASIFICACIÓN DE INVENTARIO RECEPCIÓN DE MERCANCÍA VIGILANCIA Y SEGURIDAD MANTENIMIENTO DE INSTALACIONES CONTROL DE INVENTARIO
  • 35.
    Estructura organizativa deAuto Repuestos “La Ganga, C.A.” CAPÍTULO IV. RESULTADOS – FASE I: ANÁLISIS SITUACIONAL Actores involucrados en los procesos operativos PRESIDENTE SECRETARIA VIGILANTE MANTENIMIENTO ASESOR DE VENTAS ALMACENISTA CHOFER Recepciónde mercancía Vigilancia y seguridad Mantenimiento de instalaciones Facturación, atención yasesoría Transporte y despacho de productos Direcciónytoma de decisiones Apoyo administrativo
  • 36.
    ANÁLISIS DE LAENCUESTA ESTRUCTURADA AL PERSONAL OPERATIVO CAPÍTULO IV. RESULTADOS – FASE I: ANÁLISIS SITUACIONAL • Segmento 1: Conocimiento, procedimientos y estandarización de tareas RESPUESTA PERSONAS (N°) PORCENTAJE (%) Sí 3 20% No 12 80% Total 15 100% ¿EXISTEN MANUALES O INSTRUCTIVOS ESCRITOS SOBRE CÓMO DEBE REALIZARSE CADA ACTIVIDAD?
  • 37.
    CAPÍTULO IV. RESULTADOS– FASE I: ANÁLISIS SITUACIONAL SI NO SI NO SI NO SI NO SI NO SI NO 0% 10% 20% 30% 40% 50% 60% 70% 80% 90% 20% 80% 33% 67% 33% 67% 60% 40% 73% 27% 80% 20% Segmento 1: ¿Existen manuales o instructivos? Segmento 2: ¿Ha recibido capacitación formal? Segmento 3: ¿Existen mecanismos para supervisar procesos? Segmento 4: ¿Se gestiona documentación con herramientas digitales? Segmento 5: ¿Los tiempos de atención al cliente son adecuados? Segmento 6: ¿Conoce la misión y visión de la empresa? RESUMEN DE LOS HALLAZGOS DEL ANÁLISIS DE LA ENCUESTA ESTRUCTURADA
  • 38.
    RESUMEN DE LOSHALLAZGOS DEL ANÁLISIS DE LA ENCUESTA ESTRUCTURADA CAPÍTULO IV. RESULTADOS – FASE I: ANÁLISIS SITUACIONAL SEGMENTO PREGUNTA SATISFACTORIO(%) Segmento 1: Conocimiento, procedimientos y estandarización de tareas ¿Existen manuales o instructivos? 20% Segmento 2: Capacitación y desarrollo del personal ¿Ha recibido capacitación formal? 33% Segmento 3: Supervisión, coordinación interna y control ¿Existen mecanismos para supervisar procesos? 33% Segmento 4: Recursos, tecnología y herramientas de trabajo ¿Se gestiona documentación con herramientas digitales? 60% Segmento 5: Atención al cliente, seguridad y clima laboral ¿Los tiempos de atención al cliente son adecuados? 73% Segmento 6: Identidad organizacional y proyección estratégica ¿Conoce la misión y visión de la empresa? 80% 49,88% No satisfactorias para la empresa
  • 39.
    SISTEMA DE NEGOCIO(SN) CAPÍTULO IV. RESULTADOS – FASE I: ANÁLISIS SITUACIONAL Operaciones (compra, inventario, ventas, etc.) Clientes (asesoría, atención, etc.) Entorno (mercado, economía, leyes, etc.) Enfoque estratégico (satisfacción del cliente, aumento de ventas, etc.) Enfoque estratégico (satisfacción del cliente, aumento de ventas, etc.) Infraestructura (almacén, oficina, sede física) Alcance (Proveedores, clientes, Maturín y alrededores) Subsistemas de apoyo (Finanzas, proveedores)
  • 40.
    DEFINICIÓN RAÍZ CAPÍTULO IV.RESULTADOS – FASE I: ANÁLISIS SITUACIONAL Sector automotriz y empleados internos. Personal operativo y administrativo. De procesos empíricos a estandarizados y digitales. Adaptarse al mercado con eficiencia y calidad. Gerente general Inflación, escasez, leyes y demanda variable.
  • 41.
  • 42.
    CAPÍTULO IV. RESULTADOS– FASE I: ANÁLISIS SITUACIONAL FACTORES INTERNOS Fortalezas (F) •F1. Posicionamiento consolidado en el mercado local. •F2. Relación estable con proveedores clave. •F3. Flujo constante de clientes gracias a ubicación estratégica. •F4. Conocimiento técnico empírico del personal operativo. •F5. Flexibilidad operativa en procesos de atención y despacho. Debilidades (D) •D1. Ausencia de herramientas digitales de gestión (inventario y facturación). •D2. Falta de estandarización documental en procesos operativos. •D3. Limitado desarrollo del talento humano. •D4. Dependencia de conocimientos no formalizados. •D5. Baja inversión en infraestructura tecnológica.
  • 43.
    CAPÍTULO IV. RESULTADOS– FASE I: ANÁLISIS SITUACIONAL FACTORES EXTERNOS Oportunidades (O) •O1. Crecimiento sostenido del mercado automotriz local. •O2. Aumento en la demanda de repuestos nacionales ante dificultades de importación. •O3. Interes creciente de los consumidores por asesoria tecnica personalizada. •O4. Posibilidad de alianzas con proveedores nacionales estrategicos. •O5. Disponibilidad de plataformas digitales accesibles para pequeñas empresas. Amenazas (A) •A1. Alta competencia con distribuidores mayoristas. •A2. Inestabilidad económica y de precios. •A3. Dificultades logísticas por escasez de combustible y transporte. •A4. Brechas tecnologicas frente a competidores mas avanzados. •A5. Inseguridad en el entorno fisico de operacion.
  • 44.
    MATRIZ FODA (FORTALEZAS,OPORTUNIDADES, DEBILIDADES Y AMENAZAS) MATRIZ FODA FORTALEZAS DEBILIDADES F1. Ubicación estratégica en una zona comercial de alto tránsito. D1. Procesos operativos manuales y no estandarizados. F2. Reconocimiento local por trayectoria y confianza. D2. Escasa capacitación del personal operativo. F3. Relación consolidada con proveedores confiables. D3. Baja incorporación de tecnología en los procesos. F4. Inventario con piezas críticas disponibles. D4. Falta de control formal documentado. F5. Cultura informal de atención cercana al cliente. D5. Ausencia de protocolos formales para la atención. OPORTUNIDADES ESTRATEGIAS FO ESTRATEGIAS DO O1. Crecimiento de la demanda de repuestos nacionales. FO1 (F1.O1): Aprovechar la ubicación estratégica para captar clientes que buscan repuestos nacionales de forma accesible. DO1 (D3.O4): Implementar tecnologías digitales para sistematizar la venta y el control de repuestos, aprovechando el aumento de la demanda. O2. Disponibilidad de tecnologías para gestión de inventario. FO2 (F4.O2): Incorporar herramientas tecnológicas para optimizar el manejo del inventario, reduciendo tiempos de búsqueda y despacho. DO2 (D1.O2): Estandarizar procesos operativos aprovechando herramientas de software gratuitas y asequibles. O3. Posibilidad de alianzas estratégicas con nuevos proveedores. FO3 (F3.O3): Fortalecer relaciones con nuevos proveedores mediante convenios que garanticen abastecimiento continuo. DO3 (D2.O3): Crear programas de inducción con apoyo de proveedores para mejorar la capacitación del personal. O4. Interés de clientes en servicios rápidos y asesoría técnica. FO4 (F5.O4): Capitalizar la cultura de atención personalizada para ofrecer asesoría técnica diferenciadora frente a la competencia. DO4 (D5.O4): Diseñar un protocolo estándar de atención técnica y servicio, alineado con las nuevas expectativas del cliente. AMENAZAS ESTRATEGIAS FA ESTRATEGIAS DA A1. Competencia agresiva de grandes cadenas de repuestos. FA1 (F2.A1): Usar el reconocimiento local y la confianza del cliente como ventaja frente a competidores de mayor escala. DA1 (D4.A1): Documentar los procedimientos claves para mejorar el rendimiento y enfrentar con mayor eficiencia a la competencia. A2. Inestabilidad económica nacional. FA2 (F3.A2): Consolidar relaciones con proveedores estables para protegerse ante fluctuaciones económicas. DA2 (D1.A2): Implementar control digital básico para minimizar pérdidas por errores manuales en un entorno inestable. A3. Problemas logísticos derivados de escasez de combustible. FA3 (F4.A3): Aprovechar la disponibilidad de inventario para cubrir retrasos logísticos y mantener la operatividad. DA3 (D3.A3): Digitalizar parcialmente el proceso de pedidos para optimizar tiempos y minimizar desplazamientos innecesarios. A4. Inseguridad en la zona de operación. FA4 (F1.A4): Reforzar medidas de seguridad en instalaciones clave aprovechando la centralización geográfica del local. DA4 (D2.A4): Capacitar al personal en procedimientos de seguridad para reducir riesgos ante eventos delictivos. CAPÍTULO IV. RESULTADOS – FASE II: CONCEPTUALIZACIÓN DEL NEGOCIO
  • 45.
    MATRIZ FODA FORTALEZASDEBILIDADES F1. Ubicación estratégica en una zona comercial de alto tránsito. D1. Procesos operativos manuales y no estandarizados. F2. Reconocimiento local por trayectoria y confianza. D2. Escasa capacitación del personal operativo. F3. Relación consolidada con proveedores confiables. D3. Baja incorporación de tecnología en los procesos. F4. Inventario con piezas críticas disponibles. D4. Falta de control formal documentado. F5. Cultura informal de atención cercana al cliente. D5. Ausencia de protocolos formales para la atención. OPORTUNIDADES ESTRATEGIAS FO ESTRATEGIAS DO O1. Crecimiento de la demanda de repuestos nacionales. FO1 (F1.O1): Aprovechar la ubicación estratégica para captar clientes que buscan repuestos nacionales de forma accesible. DO1 (D3.O4): Implementar tecnologías digitales para sistematizar la venta y el control de repuestos, aprovechando el aumento de la demanda. O2. Disponibilidad de tecnologías para gestión de inventario. FO2 (F4.O2): Incorporar herramientas tecnológicas para optimizar el manejo del inventario, reduciendo tiempos de búsqueda y despacho. DO2 (D1.O2): Estandarizar procesos operativos aprovechando herramientas de software gratuitas y asequibles.
  • 46.
    O3. Posibilidad de alianzasestratégicas con nuevos proveedores. FO3 (F3.O3): Fortalecer relaciones con nuevos proveedores mediante convenios que garanticen abastecimiento continuo. DO3 (D2.O3): Crear programas de inducción con apoyo de proveedores para mejorar la capacitación del personal. O4. Interés de clientes en servicios rápidos y asesoría técnica. FO4 (F5.O4): Capitalizar la cultura de atención personalizada para ofrecer asesoría técnica diferenciadora frente a la competencia. DO4 (D5.O4): Diseñar un protocolo estándar de atención técnica y servicio, alineado con las nuevas expectativas del cliente. AMENAZAS ESTRATEGIAS FA ESTRATEGIAS DA A1. Competencia agresiva de grandes cadenas de repuestos. FA1 (F2.A1): Usar el reconocimiento local y la confianza del cliente como ventaja frente a competidores de mayor escala. DA1 (D4.A1): Documentar los procedimientos claves para mejorar el rendimiento y enfrentar con mayor eficiencia a la competencia. A2. Inestabilidad económica nacional. FA2 (F3.A2): Consolidar relaciones con proveedores estables para protegerse ante fluctuaciones económicas. DA2 (D1.A2): Implementar control digital básico para minimizar pérdidas por errores manuales en un entorno inestable. A3. Problemas logísticos derivados de escasez de combustible. FA3 (F4.A3): Aprovechar la disponibilidad de inventario para cubrir retrasos logísticos y mantener la operatividad. DA3 (D3.A3): Digitalizar parcialmente el proceso de pedidos para optimizar tiempos y minimizar desplazamientos innecesarios. A4. Inseguridad en la zona de operación. FA4 (F1.A4): Reforzar medidas de seguridad en instalaciones clave aprovechando la centralización geográfica del local. DA4 (D2.A4): Capacitar al personal en procedimientos de seguridad para reducir riesgos ante eventos delictivos.
  • 47.
    MISIÓN "Somos una empresadedicada a la comercialización de repuestos automotrices con eficiencia, variedad y responsabilidad, orientada a satisfacer las necesidades del mercado local mediante atención personalizada, productos de alta calidad, tecnología actualizada y un equipo humano comprometido con la excelencia, el crecimiento sustentable y el bienestar de la comunidad a la que servimos." CAPÍTULO IV. RESULTADOS – FASE II: CONCEPTUALIZACIÓN DEL NEGOCIO
  • 48.
    EVALUACIÓN DE LAMISIÓN CAPÍTULO IV. RESULTADOS – FASE II: CONCEPTUALIZACIÓN DEL NEGOCIO ¿Quiénes somos? Una empresa dedicada a la comercialización de repuestos automotrices con eficiencia, variedad y responsabilidad. ¿Qué hacemos? Satisfacer las necesidades del mercado local mediante atención personalizada, productos de alta calidad y tecnología actualizada.. ¿Por qué lo hacemos? Para alcanzar la excelencia, contribuir con el crecimiento sustentable y el bienestar de la comunidad. ¿Para quién lo hacemos? Para el mercado local, es decir, los clientes y comunidad a la que servimos. Nombre de la empresa Clientes Productos y/o Servicio Tecnología Preocupación por la S, C y R Filosofía Concepto de sí misma Preocupación por la imagen pública Preocupación por los empleados Mercados La Ganga C.A Si Si Si Si Si Si Si Si Si 9 Ítems de Fred David (2013) Preguntas Clave de Fred David (2013)
  • 49.
    VISIÓN "Ser reconocidos comola empresa líder en el suministro de repuestos automotrices en el oriente venezolano, distinguiéndonos por nuestra excelencia operativa, amplia cobertura de productos, innovación constante y contribución al desarrollo económico de la región, consolidando relaciones duraderas con nuestros clientes, proveedores y comunidad." CAPÍTULO IV. RESULTADOS – FASE II: CONCEPTUALIZACIÓN DEL NEGOCIO
  • 50.
    EVALUACIÓN DE LAVISIÓN CAPÍTULO IV. RESULTADOS – FASE II: CONCEPTUALIZACIÓN DEL NEGOCIO ¿Cuál es la imagen deseada? Ser reconocidos como la empresa líder en el suministro de repuestos automotrices en el oriente venezolano, destacándose por la excelencia operativa, la amplia cobertura, la innovación constante y el impacto económico positivo en la región. ¿Qué seremos en el futuro? Una organización líder, confiable y reconocida en el sector automotriz regional, capaz de generar relaciones sólidas con clientes, proveedores y comunidad gracias a su desempeño operativo e innovador. ¿Qué haremos en el futuro? Garantizar una excelencia operativa sostenida, manteniendo una amplia cobertura de productos que responda a las necesidades del mercado automotriz, promoviendo la innovación constante como eje de mejora continua, contribuyendo activamente al desarrollo económico del oriente venezolano y consolidando relaciones duraderas basadas en la confianza y el compromiso con sus clientes, proveedores y la comunidad en general. Preguntas clave de Humberto Serna (2008)
  • 51.
    MATRIZ DE ALINEACIÓNMISIÓN – VISIÓN SEGÚN FRED DAVID (2013) CAPÍTULO IV. RESULTADOS – FASE I: ANÁLISIS SITUACIONAL Visión Misión Ser Desarrollar Expandir Satisfacer Elaborar Sí Sí Sí Sí Innovar Sí Sí Sí Sí Satisfacer Sí Sí Sí Sí Ofertar Sí Sí Sí Sí
  • 52.
    OBJETIVOS DEL NEGOCIO CAPÍTULOIV. RESULTADOS – FASE II: CONCEPTUALIZACIÓN DEL NEGOCIO OBJETIVOS DE ALTO NIVEL Mejorar continuamente los procesos administrativos, operativos y logísticos de la empresa para aumentar su eficiencia y competitividad. Garantizar la satisfacción de los clientes mediante un servicio ágil, confiable y personalizado. Incrementar la participación en el mercado local mediante alianzas, innovación y ampliación del portafolio. Fortalecer la estabilidad financiera de la empresa mediante una gestión eficaz de recursos.
  • 53.
    OBJETIVOS DEL NEGOCIO CAPÍTULOIV. RESULTADOS – FASE II: CONCEPTUALIZACIÓN DEL NEGOCIO OBJETIVOS DE BAJO NIVEL  Implementar un sistema digital de gestión de inventario que minimice pérdidas.  Evaluar mensualmente indicadores clave (KPI) para mejorar procesos críticos.  Optimizar el tiempo de atención mediante protocolos estandarizados.  Garantizar trazabilidad de los productos desde el ingreso al almacén hasta la venta.  Controlar mensualmente los gastos operativos y reducirlos en al menos un 10% anual.  Capacitar al personal al menos dos veces al año en atención al cliente.  Establecer campañas de fidelización y promociones trimestrales.  Evaluar mensualmente la satisfacción del cliente y tomar acciones correctivas.  Asegurar disponibilidad constante de productos de alta rotación.  Establecer alianzas con al menos 3 nuevos proveedores estratégicos.  Ampliar el catálogo de productos en un 20% durante el próximo año.  Incorporar nuevas líneas de productos según tendencias del mercado.  Realizar auditorías internas semestrales para el control del presupuesto.  Implementar reportes periódicos de ventas y rotación de inventario.
  • 54.
    OBJETIVOS DEL NEGOCIO DIAGRAMADE OBJETIVOS CAPÍTULO IV. RESULTADOS – FASE II: CONCEPTUALIZACIÓN DEL NEGOCIO
  • 58.
    CADENA DE VALORDEL NEGOCIO Compras: abastecimiento, servicios, publicidad, selección de proveedores. Infraestructura: Asuntos legales, finanzas, gestión administrativa, mantenimiento y vigilancia del establecimiento. Administración de recursos humanos: selección y contratación de personal, capacitación, motivación. Tecnología: Uso de excel y software de facturación. Actividades primarias Actividades de apoyo Logística de entrada • Recepción de mercancía. • Logística de almacenamiento. Logística de salida Operaciones • Despacho. • Manejo de stock. • Atención al cliente. • Facturación. CAPÍTULO IV. RESULTADOS – FASE II: CONCEPTUALIZACIÓN DEL NEGOCIO
  • 59.
    DIAGRAMAS JERÁRQUICOS DEPROCESOS EMPRESA LOGÍSTICA DE ENTRADA PF-1 LOGÍSTICA DE SALIDA PF-3 OPERACIONES PF-2 NIVEL 0 NIVEL 1 CAPÍTULO IV. RESULTADOS – FASE II: CONCEPTUALIZACIÓN DEL NEGOCIO
  • 60.
    DIAGRAMAS JERÁRQUICOS DEPROCESOS OPERACIONES PF-2 ATENCIÓN AL CLIENTE PF-2.1 FACTURACIÓN PF-2.2 CAPÍTULO IV. RESULTADOS – FASE II: CONCEPTUALIZACIÓN DEL NEGOCIO
  • 61.
    DIAGRAMAS JERÁRQUICOS DEPROCESOS ATENCIÓN AL CLIENTE PF-2.1 ATENCIÓN PRESENCIAL EN EL LOCAL PF-2.1.1 ATENCIÓN TELEFÓNICA Y COORDINACIÓN DE ENTREGA PF-2.1.2 CAPÍTULO IV. RESULTADOS – FASE II: CONCEPTUALIZACIÓN DEL NEGOCIO
  • 62.
    DIAGRAMAS JERÁRQUICOS DEPROCESOS FACTURACIÓN PF-2.2 EMISIÓN DIGITAL DE FACTURA PF-2.2.1 EMISIÓN MANUAL PF-2.2.2 CAPÍTULO IV. RESULTADOS – FASE II: CONCEPTUALIZACIÓN DEL NEGOCIO
  • 63.
    DIAGRAMAS DE PROCESOS •PF-2.1: Atención al cliente CAPÍTULO IV. RESULTADOS – FASE II: CONCEPTUALIZACIÓN DEL NEGOCIO
  • 64.
  • 65.
    DIAGRAMAS DE PROCESOS •PF-2.2 Facturación CAPÍTULO IV. RESULTADOS – FASE II: CONCEPTUALIZACIÓN DEL NEGOCIO
  • 66.
  • 67.
    DIAGRAMAS DE ACTIVIDADES •PF-2.1: Atención al cliente CAPÍTULO IV. RESULTADOS – FASE II: CONCEPTUALIZACIÓN DEL NEGOCIO
  • 69.
    DIAGRAMAS DE ACTIVIDADES •PF-2.2 Facturación CAPÍTULO IV. RESULTADOS – FASE II: CONCEPTUALIZACIÓN DEL NEGOCIO
  • 71.
    OBJETIVOS PF-1.1 PF-1.2PF- 2.1 PF-2.2 PF- 3.1 PF-3. 3.2 Crear un protocolo de atención técnica estandarizada para clientes en los próximos 2 meses. X X MATRIZ OBJETIVOS VS. PROCESOS CAPÍTULO IV. RESULTADOS – FASE II: CONCEPTUALIZACIÓN DEL NEGOCIO OBJETIVOS PF-1.1 PF-1.2 PF-2.1 PF-2.2 PF-3.1 PF-3.2 1.3 Reducir los tiempos de búsqueda y despacho de repuestos en un 30% durante el primer semestre. X X X 1.4 Establecer reportes automáticos de rotación de inventario con revisión mensual. X X 2.1 Evaluar al menos 5 proveedores confiables en los próximos 2 meses. X 2.2 Firmar 3 convenios de suministro con proveedores estratégicos antes de finalizar el año. X 2.3 Establecer un sistema de seguimiento mensual para garantizar el cumplimiento de los convenios. X 2.4 Negociar cláusulas de respaldo logístico en al menos el 50% de los contratos firmados X X 3.1 Diseñar un programa de capacitación en asesoría técnica para el personal en un periodo de 4 meses. X OBJETIVOS PF-1.1 PF-1.2 PF-2.1 PF-2.2 PF-3.1 PF-3.2 1.1 Implementar un software de gestión de inventario en un plazo máximo de 3 meses. X X X 1.2 Capacitar al personal en el uso del sistema digital en sesiones de formación trimestrales. X X X X
  • 72.
    OBJETIVOS PF-1.1 PF-1.2PF-2.1 PF-2.2 PF-3.1 PF-3.2 3.2 Crear un protocolo de atención técnica estandarizada para clientes en los próximos 2 meses. X X 3.3 Ofrecer al menos 2 talleres prácticos de mantenimiento básico para clientes cada semestre. X 4.1 Diseñar una campaña de fidelización de clientes en un plazo de 3 meses. X X 4.2 Fortalecer la presencia digital de la empresa mediante redes sociales y página web en el próximo semestre. X X 4.3 Incrementar en un 20% la captación de clientes locales durante el primer año de aplicación de la estrategia. X OBJETIVOS PF-1.1 PF-1.2 PF-2.1 PF-2.2 PF-3.1 PF-3.2 1.3 Reducir los tiempos de búsqueda y despacho de repuestos en un 30% durante el primer semestre. X X X 1.4 Establecer reportes automáticos de rotación de inventario con revisión mensual. X X 2.1 Evaluar al menos 5 proveedores confiables en los próximos 2 meses. X 2.2 Firmar 3 convenios de suministro con proveedores estratégicos antes de finalizar el año. X 2.3 Establecer un sistema de seguimiento mensual para garantizar el cumplimiento de los convenios. X 2.4 Negociar cláusulas de respaldo logístico en al menos el 50% de los contratos firmados X X 3.1 Diseñar un programa de capacitación en asesoría técnica para el personal en un periodo de 4 meses. X OBJETIVOS PF-1.1 PF-1.2 PF-2.1 PF-2.2 PF-3.1 PF-3.2 1.1 Implementar un software de gestión de inventario en un plazo máximo de 3 meses. X X X 1.2 Capacitar al personal en el uso del sistema digital en sesiones de formación trimestrales. X X X X
  • 73.
    DIAGRAMAS DE OBJETOSDE LOS PROCESOS OPERACIONALES • PF-2.1: Atención al cliente CAPÍTULO IV. RESULTADOS – FASE II: CONCEPTUALIZACIÓN DEL NEGOCIO CONSULTA RECIBE RECIBE
  • 74.
    DIAGRAMAS DE OBJETOSDE LOS PROCESOS OPERACIONALES • PF-2.2 Facturación CAPÍTULO IV. RESULTADOS – FASE II: CONCEPTUALIZACIÓN DEL NEGOCIO RECIBE ELABORA ELABORA GENERA RECIBE RECIBE
  • 75.
    MATRIZ OBJETOS VS.PROCESOS DE NEGOCIOS ORGANIZACIONALES OBJETOS PF-1.1 PF-1.2 PF-2.1 PF-2.2 PF-3.1 PF-3.2 Anotación de localización en cuaderno físico E Reporte de disponibilidad de productos E Registro de inventario U E Solicitud de cliente S Solicitud de facturación S S Comprobante de pago U Registro de factura en sistema E Factura digital Re Factura impresa E Factura manual E Talonario de facturas manuales U Reporte de actualización de stock E Factura del producto U Instrucciones físicas de envío S Solicitud de entrega a domicilio E OBJETOS PF-1.1 PF-1.2 PF-2.1 PF-2.2 PF-3.1 PF-3.2 Registro de stock E E A Reporte de actividades E E E E E E Factura del proveedor Re Acuerdo de devolución E Producto físico U U E • E: Elaborado • Re: Revisado • S: Solicitado • U: Usado • A: Actualizado NOTACIÓN USADA: CAPÍTULO IV. RESULTADOS – FASE II: CONCEPTUALIZACIÓN DEL NEGOCIO
  • 76.
    OBJETOS PF-1.1 PF-1.2 PF-2.1PF-2.2 PF-3.1 PF-3.2 Anotación de localización en cuaderno físico E Reporte de disponibilidad de productos E Registro de inventario U E Solicitud de cliente S Solicitud de facturación S S Comprobante de pago U Registro de factura en sistema E Factura digital Re Factura impresa E Factura manual E Talonario de facturas manuales U Reporte de actualización de stock E Factura del producto U Instrucciones físicas de envío S Solicitud de entrega a domicilio E OBJETOS PF-1.1 PF-1.2 PF-2.1 PF-2.2 PF-3.1 PF-3.2 Registro de stock E E A Reporte de actividades E E E E E E Factura del proveedor Re Acuerdo de devolución E Producto físico U U E
  • 77.
    DIAGRAMA DE REGLAS CAPÍTULOIV. RESULTADOS – FASE II: CONCEPTUALIZACIÓN DEL NEGOCIO
  • 79.
    MATRIZ PROCESOS VS.REGLAS REGLAS PF-1.1 PF-1.2 PF-2.1 PF-2.2 PF-3.1 PF-3.2 Normas de control administrativo y caja chica X Normas internas de atención al cliente X Normas de uso de sistemas de facturación X Normas para la organización de documentos físicos X X Procedimiento para recepción de mercancía X Procedimiento para registro en almacén X Procedimiento de atención y asesoría al cliente X Procedimiento para emisión de factura X Procedimiento de despacho en tienda o por chofer X Procedimiento para elaboración de reportes X REGLAS PF-1.1 PF-1.2 PF-2.1 PF-2.2 PF-3.1 PF-3.2 Ley Orgánica del Trabajo (LOTTT) X X X X X X LOPCYMAT X X X X X X Ley Penal del Ambiente X X X X Código Orgánico Tributario X Código de Comercio X Manual de Prácticas de Trabajo Seguro X X X X X X Manual de Procedimientos Operativos X X X X X X ISO 9001 X X X X X X Normas internas de inventario X X X X Manual de Atención al Cliente X Manual de Almacenamiento y Despacho X X X Procedimiento de Facturación X Ley del Instituto Nacional de Capacitación y Educación Socialista (INCES) X X X Constitución de la República Bolivariana de Venezuela X X X X X X Ley de Protección al Consumidor X Ley del Impuesto al Valor Agregado (IVA) X Manual Interno de Almacenamiento y Despacho X X Normas internas para el control de inventario X CAPÍTULO IV. RESULTADOS – FASE II: CONCEPTUALIZACIÓN DEL NEGOCIO
  • 80.
    REGLAS PF-1.1 PF-1.2PF-2.1 PF-2.2 PF-3.1 PF-3.2 Ley Orgánica del Trabajo (LOTTT) X X X X X X LOPCYMAT X X X X X X Ley Penal del Ambiente X X X X Código Orgánico Tributario X Código de Comercio X Manual de Prácticas de Trabajo Seguro X X X X X X Manual de Procedimientos Operativos X X X X X X ISO 9001 X X X X X X Normas internas de inventario X X X X Manual de Atención al Cliente X Manual de Almacenamiento y Despacho X X X Procedimiento de Facturación X Ley del Instituto Nacional de Capacitación y Educación Socialista (INCES) X X X Constitución de la República Bolivariana de Venezuela X X X X X X Ley de Protección al Consumidor X Ley del Impuesto al Valor Agregado (IVA) X Manual Interno de Almacenamiento y Despacho X X Normas internas para el control de inventario X
  • 81.
    REGLAS PF-1.1 PF-1.2 PF-2.1PF-2.2 PF-3.1 PF-3.2 Normas de control administrativo y caja chica X Normas internas de atención al cliente X Normas de uso de sistemas de facturación X Normas para la organización de documentos físicos X X Procedimiento para recepción de mercancía X Procedimiento para registro en almacén X Procedimiento de atención y asesoría al cliente X Procedimiento para emisión de factura X Procedimiento de despacho en tienda o por chofer X Procedimiento para elaboración de reportes X Manual de Gestión de Inventario X Ley del Instituto Nacional de Capacitación y Educación Socialista (INCES) X X X Constitución de la República Bolivariana de Venezuela X X X X X X Ley de Protección al Consumidor X Ley del Impuesto al Valor Agregado (IVA) X Manual Interno de Almacenamiento y Despacho X X Normas internas para el control de inventario X
  • 82.
    DIAGRAMA DEL MODELODE ACTORES CAPÍTULO IV. RESULTADOS – FASE II: CONCEPTUALIZACIÓN DEL NEGOCIO
  • 83.
    Secretaria Asesores de ventas Almacenistas Almacenistas,Choferes, Agentes de Vigilancia, Empleados de mantenimiento, Asesores de venta
  • 84.
    DIAGRAMAS ACTIVIDAD -ACTOR • PF-2.1: Atención al cliente CAPÍTULO IV. RESULTADOS – FASE II: CONCEPTUALIZACIÓN DEL NEGOCIO
  • 86.
    DIAGRAMAS ACTIVIDAD -ACTOR • PF-2.2 Facturación CAPÍTULO IV. RESULTADOS – FASE II: CONCEPTUALIZACIÓN DEL NEGOCIO
  • 88.
    ACTOR RESPONSABILIDAD Choferes Ejecutan lasentregas de productos a clientes cuando son autorizadas por los asesores de ventas. De ser necesario, también trasladan mercancía desde los puntos de recolección hasta el almacén y resguardan la mercancía durante el traslado. Almacenistas Se encargan de la recepción de mercancía, verificación de condiciones físicas, registro manual en inventario, ubicación y almacenamiento de repuestos. Además, despachan productos a clientes y asesores de ventas según los registros de ventas realizados. Agentes de Vigilancia Custodian las instalaciones de la empresa durante todo el horario de operaciones, controlan accesos al local, realizan rondas de inspección preventiva y reportan cualquier situación irregular al gerente. Empleados de Mantenimiento Aseguran la limpieza constante del local, mantienen las áreas comunes y de trabajo en condiciones óptimas, reportan fallas visibles y apoyan en tareas logísticas menores cuando no interfieren con sus funciones. Asesores de Ventas Atienden a los clientes en el mostrador o por vía telefónica, asesoran técnicamente sobre repuestos, generan facturas, coordinan entregas con choferes, verifican pagos, mantienen comunicación con almacén para consulta de stock, y registran ventas en el sistema. MATRIZ ACTOR VS. RESPONSABILIDAD ACTOR RESPONSABILIDAD Presidente (Gerente General) Dirige la operación general de la empresa, establece lineamientos estratégicos, supervisa las relaciones comerciales con proveedores y clientes, y aprueba decisiones clave relacionadas con inventario, ventas y control financiero. Secretaria Gestiona la atención administrativa y documental, atiende asuntos con proveedores, lleva el registro de la documentación emitida o recibida por el negocio y organiza la agenda del gerente general. CAPÍTULO IV. RESULTADOS – FASE II: CONCEPTUALIZACIÓN DEL NEGOCIO
  • 89.
    ACTOR RESPONSABILIDAD Choferes Ejecutan lasentregas de productos a clientes cuando son autorizadas por los asesores de ventas. De ser necesario, también trasladan mercancía desde los puntos de recolección hasta el almacén y resguardan la mercancía durante el traslado. Almacenistas Se encargan de la recepción de mercancía, verificación de condiciones físicas, registro manual en inventario, ubicación y almacenamiento de repuestos. Además, despachan productos a clientes y asesores de ventas según los registros de ventas realizados. Agentes de Vigilancia Custodian las instalaciones de la empresa durante todo el horario de operaciones, controlan accesos al local, realizan rondas de inspección preventiva y reportan cualquier situación irregular al gerente. Empleados de Mantenimiento Aseguran la limpieza constante del local, mantienen las áreas comunes y de trabajo en condiciones óptimas, reportan fallas visibles y apoyan en tareas logísticas menores cuando no interfieren con sus funciones. Asesores de Ventas Atienden a los clientes en el mostrador o por vía telefónica, asesoran técnicamente sobre repuestos, generan facturas, coordinan entregas con choferes, verifican pagos, mantienen comunicación con almacén para consulta de stock, y registran ventas en el sistema. ACTOR RESPONSABILIDAD Presidente (Gerente General) Dirige la operación general de la empresa, establece lineamientos estratégicos, supervisa las relaciones comerciales con proveedores y clientes, y aprueba decisiones clave relacionadas con inventario, ventas y control financiero. Secretaria Gestiona la atención administrativa y documental, atiende asuntos con proveedores, lleva el registro de la documentación emitida o recibida por el negocio y organiza la agenda del gerente general.
  • 90.
    Actividad Agente de vigilancia AlmacenistaAsesor de ventas Chofer Empleado de mantenimiento Gerente general Secre taria Recibir la factura y solicitud de entrega generada por ventas Re E Verificar que el producto esté listo para despacho E Embalar el producto para su traslado E Entregar instrucciones físicas de envío al chofer E Re Transportar el producto hasta el destino indicado E Realizar entrega al cliente y obtener confirmación verbal E Registrar el despacho realizado y archivar el informe correspondiente E Reportar entrega exitosa o problemas surgidos durante el traslado al gerente Sol Re Actividad Agente de vigilancia Almacenista Asesor de ventas Chofer Empleado de mantenimiento Gerente general Secre taria Registrar la salida del producto una vez realizada la venta E Anotar en el cuaderno o archivo digital los datos: producto, cantidad, fecha, destino E Comunicar al asesor de ventas la actualización de disponibilidad E Re Actualizar el inventario con base en el producto entregado A Reportar al gerente general las variaciones de stock detectadas Sol Re Detectar productos de alta rotación o anomalías en las salidas E Actividad Agente de vigilancia Almacenista Asesor de ventas Chofer Empleado de mantenimiento Gerente general Secret aria Recibir la solicitud de facturación del cliente o del asesor E Verificar datos del cliente y del producto a facturar U E Generar la factura en formato digital, impreso o manual según el caso E Registrar la venta en el sistema (cuando se usa facturación digital) E Emitir el comprobante de pago y entregarlo al cliente E Entregar copia de la factura al personal de almacén para el despacho Re E Archivar la factura en el talonario físico o en el sistema E Reportar la venta en el resumen diario para control administrativo E Re Actividad Agente de vigilancia Almacenista Asesor de ventas Chofer Empleado de mantenimiento Gerente general Secret aria Recibir al cliente en el área de ventas E Escuchar la solicitud del cliente y levantar requerimientos básicos E Consultar la disponibilidad del producto con el área de almacén Re Sol Verificar la existencia del producto en el inventario manual o registro de disponibilidad U U Brindar orientación técnica sobre el producto E Informar al cliente sobre los métodos de facturación y opciones de entrega disponibles E Registrar la atención prestada en formato físico o digital E Actividad Agente de vigilancia Almacenista Asesor de ventas Chofer Empleado de mantenimiento Gerente general Secre taria Recibir productos aprobados tras verificación E Re Clasificar las piezas por tipo o categoría E Asignar ubicación física a cada producto en el área de almacenamiento E Anotar la localización del producto en el cuaderno físico o archivo Excel E Identificar productos con etiquetas manuales E Elaborar reporte de disponibilidad de productos E Re Notificar al gerente general sobre productos deteriorados o en mal estado Sol Re Actividad Agente de vigilancia Almacenista Asesor de ventas Chofer Empleado de mantenimiento Gerente general Secre taria Inspeccionar visualmente la mercancía para detectar daños o faltantes E Elaborar nota de aceptación o acuerdo de devolución si aplica E Re Registrar la recepción en el cuaderno físico o formato establecido E Informar al gerente sobre irregularidades detectadas Sol Re Entregar productos aceptados al área de almacenamiento Re E MATRIZ PROCESO / ACTIVIDAD / ACTOR Actividad Agente de vigilancia Almacenista Asesor de ventas Chofer Empleado de mantenimiento Gerente general Secre taria Recibir físicamente la mercancía entregada por el proveedor E Re Verificar que la guía de despacho coincida con los productos recibidos E Revisar la factura del proveedor U S • E: Ejecuta • S: Supervisa • Sol: Solicita • Re: Recibe. NOTACIÓN USADA: CAPÍTULO IV. RESULTADOS – FASE II: CONCEPTUALIZACIÓN DEL NEGOCIO
  • 91.
    Actividad Agente de vigilancia Almacenista Asesorde ventas Chofer Empleado de mantenimiento Gerente general Secretaria Recibir productos aprobados tras verificación E Re Clasificar las piezas por tipo o categoría E Asignar ubicación física a cada producto en el área de almacenamiento E Anotar la localización del producto en el cuaderno físico o archivo Excel E Identificar productos con etiquetas manuales E Elaborar reporte de disponibilidad de productos E Re Notificar al gerente general sobre productos deteriorados o en mal estado Sol Re Actividad Agente de vigilancia Almacenista Asesor de ventas Chofer Empleado de mantenimiento Gerente general Secretaria Inspeccionar visualmente la mercancía para detectar daños o faltantes E Elaborar nota de aceptación o acuerdo de devolución si aplica E Re Registrar la recepción en el cuaderno físico o formato establecido E Informar al gerente sobre irregularidades detectadas Sol Re Entregar productos aceptados al área de almacenamiento Re E Actividad Agente de vigilancia Almacenista Asesor de ventas Chofer Empleado de mantenimiento Gerente general Secretaria Recibir físicamente la mercancía entregada por el proveedor E Re Verificar que la guía de despacho coincida con los productos recibidos E Revisar la factura del proveedor U S
  • 92.
    Actividad Agente de vigilancia Almacenista Asesor de ventas ChoferEmpleado de mantenimiento Gerente general Secretaria Recibir la solicitud de facturación del cliente o del asesor E Verificar datos del cliente y del producto a facturar U E Generar la factura en formato digital, impreso o manual según el caso E Registrar la venta en el sistema (cuando se usa facturación digital) E Emitir el comprobante de pago y entregarlo al cliente E Entregar copia de la factura al personal de almacén para el despacho Re E Archivar la factura en el talonario físico o en el sistema E Reportar la venta en el resumen diario para control administrativo E Re Recibir al cliente en el área de ventas E Escuchar la solicitud del cliente y levantar requerimientos básicos E Consultar la disponibilidad del producto con el área de almacén Re Sol Verificar la existencia del producto en el inventario manual o registro de disponibilidad U U Brindar orientación técnica sobre el producto E Informar al cliente sobre los métodos de facturación y opciones de entrega disponibles E Registrar la atención prestada en formato físico o digital E
  • 93.
    Actividad Agente de vigilancia Almacenista Asesor de ventas Chofer Empleado de mantenimiento Gerente general Secretaria Recibirla factura y solicitud de entrega generada por ventas Re E Verificar que el producto esté listo para despacho E Embalar el producto para su traslado E Entregar instrucciones físicas de envío al chofer E Re Transportar el producto hasta el destino indicado E Realizar entrega al cliente y obtener confirmación verbal E Registrar el despacho realizado y archivar el informe correspondiente E Reportar entrega exitosa o problemas surgidos durante el traslado al gerente Sol Re Registrar la salida del producto una vez realizada la venta E Anotar en el cuaderno o archivo digital los datos: producto, cantidad, fecha, destino E Comunicar al asesor de ventas la actualización de disponibilidad E Re Actualizar el inventario con base en el producto entregado A Reportar al gerente general las variaciones de stock detectadas Sol Re Detectar productos de alta rotación o anomalías en las salidas E
  • 94.
    DIAGRAMA DE EVENTOSVS. PROCESOS DE NEGOCIO OPERACIONALES CAPÍTULO IV. RESULTADOS – FASE II: CONCEPTUALIZACIÓN DEL NEGOCIO
  • 95.
    DIAGRAMA DE EVENTOSVS. PROCESOS DE NEGOCIO OPERACIONALES CAPÍTULO IV. RESULTADOS – FASE II: CONCEPTUALIZACIÓN DEL NEGOCIO
  • 96.
    Evento PF-1.1 PF-1.2PF-2.1 PF-2.2 PF-3.1 PF-3.2 Solicitud de productos por parte del cliente A A Confirmación de pago del cliente A Registro de una venta en el sistema A Solicitud de entrega a domicilio A Comunicación de salida de productos A Resolución de fallas en entregas A MATRIZ PROCESO DE NEGOCIO VS. EVENTOS Evento PF-1.1 PF-1.2 PF-2.1 PF-2.2 PF-3.1 PF-3.2 Llegada de mercancía de proveedores A Acuerdo con proveedores por defectos en mercancía o factura A Finalización de verificación A Consulta del cliente sobre el producto A Llamada telefónica del cliente A Recepción de solicitud de asesoría técnica A Aceptación de la compra por parte del cliente A Emisión de factura A NOTACIÓN USADA: • A: Activa el proceso CAPÍTULO IV. RESULTADOS – FASE II: CONCEPTUALIZACIÓN DEL NEGOCIO
  • 97.
    Evento PF-1.1 PF-1.2PF-2.1 PF-2.2 PF-3.1 PF-3.2 Solicitud de productos por parte del cliente A A Confirmación de pago del cliente A Registro de una venta en el sistema A Solicitud de entrega a domicilio A Comunicación de salida de productos A Resolución de fallas en entregas A Evento PF-1.1 PF-1.2 PF-2.1 PF-2.2 PF-3.1 PF-3.2 Llegada de mercancía de proveedores A Acuerdo con proveedores por defectos en mercancía o factura A Finalización de verificación A Consulta del cliente sobre el producto A Llamada telefónica del cliente A Recepción de solicitud de asesoría técnica A Aceptación de la compra por parte del cliente A Emisión de factura A
  • 98.
  • 99.
    CAPÍTULO IV. RESULTADOS– FASE III: MODELADO DEL NEGOCIO COMPONENTES DEL LIENZO CANVAS ¿Qué ofrece la empresa que la hace diferente o valiosa para esos clientes? Propuesta de Valor ¿A través de qué medios entrega esa propuesta de valor? Canales ¿Cómo se comunica, atiende y fideliza a sus clientes? Relación con Clientes ¿Cómo genera ingresos el negocio? Fuentes de Ingreso ¿Qué necesita para funcionar? Recursos Clave ¿Qué hace todos los días para ofrecer su valor? Actividades Clave ¿Con quién se apoya estratégicamente para operar? Socios Clave ¿Cuáles son los principales gastos para que todo esto funcione? Estructura de Costos ¿Quiénes son los clientes principales? Segmentos de Clientes
  • 100.
    LIENZO CANVAS CAPÍTULO IV.RESULTADOS – FASE III: MODELADO DEL NEGOCIO SOCIOS CLAVE ACTIVIDADES CLAVE PROPUESTA DE VALOR RELACIÓN CON LOS CLIENTES SEGMENTOS DE CLIENTES - Proveedores confiables de repuestos automotrices. - Talleres mecánicos aliados con acuerdos de referencia. - Servicios logísticos tercerizados para entregas puntuales. - Asesores de imagen y gestores de redes sociales para el posicionamiento de marca. - Plataformas digitales de venta externa (como Mercado Libre) para exploración de nuevos mercados. - Gestión digital del inventario con control básico y seguimiento. - Atención comercial técnica (presencial y remota). - Fidelización y seguimiento a clientes frecuentes. - Generación de contenido visual y promoción digital. - Mantenimiento y actualización del catálogo digital. -Atención técnica personalizada y disponibilidad inmediata de repuestos automotrices confiables, con procesos organizados, inventario digital y atención multicanal, que garanticen rapidez, confianza y fidelización del cliente. - Atención personalizada en tienda y por mensajería digital. - Comunicación continua vía WhatsApp Business y redes sociales. - Ofertas, recordatorios y promociones según historial. - Segmentación de atención para optimizar experiencia de compra. - Mecánicos independientes. - Dueños de vehículos particulares. - Talleres pequeños de reparación. - Flotas locales y cooperativas de transporte. RECURSOS CLAVE CANALES - Personal capacitado en atención y conocimientos técnicos básicos. - Sistema digital de gestión de inventario (Google Sheets, Zoho Inventory o Airtable). - Infraestructura ordenada para atención y almacenamiento. - Catálogo digital actualizado y organizado. - Presencia activa en redes sociales (Instagram, Facebook, TikTok, WhatsApp Business, etc.). - Atención directa en tienda física. - WhatsApp Business como canal oficial de pedidos. - Catálogo digital compartido por correo o mensajería. - Difusión continua por redes sociales. - Exploración de venta nacional por plataformas como Mercado Libre. ESTRUCTURA DE COSTOS FUENTES DE INGRESO Costos Fijos: - Sueldos del personal. - Alquiler del local comercial. - Servicios básicos (luz, agua, internet). - Equipos informáticos. Costos Variables: - Insumos y empaques. - Publicidad digital. - Costos logísticos ocasionales. - Capacitación técnica del personal. - Ventas directas en tienda de repuestos. - Comercialización de combos por tipo de servicio. - Pedidos gestionados por redes y “WhatsApp Business”. - Venta progresiva a nivel nacional a través de plataformas digitales. - Campañas promocionales estacionales.
  • 101.
    SOCIOS CLAVE ACTIVIDADESCLAVE PROPUESTA DE VALOR RELACIÓN CON LOS CLIENTES SEGMENTOS DE CLIENTES • Proveedores confiables de repuestos automotrices. • Talleres mecánicos aliados con acuerdos de referencia. • Servicios logísticos tercerizados para entregas puntuales. • Asesores de imagen y gestores de redes sociales para el posicionamiento de marca. • Plataformas digitales de venta externa (como Mercado Libre) para exploración de nuevos mercados. • Gestión digital del inventario con control básico y seguimiento. • Atención comercial técnica (presencial y remota). • Fidelización y seguimiento a clientes frecuentes. • Generación de contenido visual y promoción digital. • Mantenimiento y actualización del catálogo digital. • Atención técnica personalizada y disponibilidad inmediata de repuestos automotrices confiables, con procesos organizados, inventario digital y atención multicanal, que garanticen rapidez, confianza y fidelización del cliente. • Atención personalizada en tienda y por mensajería digital. • Comunicación continua vía WhatsApp Business y redes sociales. • Ofertas, recordatorios y promociones según historial. • Segmentación de atención para optimizar experiencia de compra. • Mecánicos independientes. • Dueños de vehículos particulares. • Talleres pequeños de reparación. • Flotas locales y cooperativas de transporte.
  • 102.
    RECURSOS CLAVE CANALES •Personal capacitado en atención y conocimientos técnicos básicos. • Sistema digital de gestión de inventario (Google Sheets, Zoho Inventory o Airtable). • Infraestructura ordenada para atención y almacenamiento. • Catálogo digital actualizado y organizado. • Presencia activa en redes sociales (Instagram, Facebook, TikTok, WhatsApp Business, etc.). • Atención directa en tienda física. • WhatsApp Business como canal oficial de pedidos. • Catálogo digital compartido por correo o mensajería. • Difusión continua por redes sociales. • Exploración de venta nacional por plataformas como Mercado Libre. ESTRUCTURA DE COSTOS FUENTES DE INGRESO • Costos Fijos: - Sueldos del personal. - Alquiler del local comercial. - Servicios básicos (luz, agua, internet). - Equipos informáticos. • Costos Variables: - Insumos y empaques. - Publicidad digital. - Costos logísticos ocasionales. - Capacitación técnica del personal. • Ventas directas en tienda de repuestos. • Comercialización de combos por tipo de servicio. • Pedidos gestionados por redes y “WhatsApp Business”. • Venta progresiva a nivel nacional a través de plataformas digitales. • Campañas promocionales estacionales.
  • 103.
    INTEGRACIÓN DE LOSSUBMODELOS CAPÍTULO IV. RESULTADOS – FASE III: MODELADO DEL NEGOCIO
  • 105.
    ORGANIZACIÓN DE LOSSUBMODELOS CAPÍTULO IV. RESULTADOS – FASE III: MODELADO DEL NEGOCIO
  • 107.
    ANÁLISIS COSTO BENEFICIO CAPÍTULOIV. RESULTADOS – FASE III: MODELADO DEL NEGOCIO Concepto Cantidad Precio Unitario Costo Sub-total (Bs) Lápiz 3 50,00 150,00 Resma de papel 1 446.00 446,00 Impresión 30 20,00 600,00 Fotocopia 30 10,00 300,00 Lapicero 3 60,00 180,00 Libreta 2 200,00 400,00 Carpeta 2 80,00 160,00 Resaltador 2 80,00 160,00 Marcador 2 60,00 120,00 Sacapuntas 2 50,00 100,00 Borrador 2 50,00 100,00 Costos de recurso material
  • 108.
    ANÁLISIS COSTO BENEFICIO CAPÍTULOIV. RESULTADOS – FASE III: MODELADO DEL NEGOCIO Costos por desarrollar el producto Concepto Costo Sub-total (Bs) Personal 0,00 Hardware y Software 0,00 Adiestramiento 0,00 Recurso Material 2.716,00 Costo Total 2.716,00 Concepto Cantidad Sueldo (Bs/Mes) Duración Costo Sub-total (Bs./Mes) Analista de procesos de negocio 01 59.071,00 6 Meses 354.426,00 Costo Total (Bs./Mes) 354.426,00 Concepto Costo Sub-total (Bs) Personal 354.426,00 Hardware y Software 0,00 Adiestramiento 0,00 Recurso Material 2.716,00 Costo Total 357.142,00 Costos de personal para desarrollar el producto en la actualidad Costos por desarrollar el producto en la actualidad
  • 109.
    ANÁLISIS COSTO BENEFICIO CAPÍTULOIV. RESULTADOS – FASE III: MODELADO DEL NEGOCIO 𝐵=𝐶𝑝𝑎− 𝐶𝑝 𝑩 𝑪 ≥ 𝟏 Donde: B: Beneficio total. : Costo total por desarrollar el producto en la actualidad : Costo total por desarrollar el producto Donde: B: Beneficio total C: Costos totales 𝐶 =𝐶𝑝 130,50 𝟏𝟑𝟎 ,𝟓𝟎≥𝟏 La propuesta presentada es económicamente factible Según Blank & Tarquin (2006)
  • 110.
  • 111.
    CONCLUSIONES 1. La empresapresenta una estructura basada en experiencia empírica, sin planificación formal ni procesos estandarizados, lo que limita su capacidad de adaptación y crecimiento. 2. Con el marco BMM se definieron los submodelos estratégicos y organizacionales, revelando la necesidad de establecer normas y valores internos como base del crecimiento institucional. 3. El Lienzo Canvas permitió representar operativamente la propuesta de valor y estructura del negocio, evidenciando oportunidades para mejorar su competitividad y conexión con el cliente. 4. El modelo de negocio diseñado estandarizó procesos, identificó actores y reglas, y mejoró la trazabilidad, abriendo camino a una gestión más eficiente, automatizable y replicable. CAPÍTULO IV. RESULTADOS
  • 112.
    RECOMENDACIONES 1. Formalizar laestructura, funciones y procesos de la empresa para reducir la dependencia empírica, mejorar la comunicación interna y fortalecer la planificación estratégica. 2. Integrar los elementos del BMM mediante manuales, políticas y programas de inducción, fomentando identidad corporativa, sentido de pertenencia y toma de decisiones alineada. 3. Aplicar el Lienzo Canvas como guía estratégica dinámica, con revisiones periódicas que permitan adaptar el modelo, fomentar innovación y mejorar continuamente la propuesta de valor. 4. Ejecutar el modelo de negocio gradualmente, priorizando la digitalización de procesos críticos para aumentar eficiencia, mejorar atención al cliente y preparar la automatización futura. CAPÍTULO IV. RESULTADOS
  • 113.
    “Solo aquellos quese atreven a tener grandes fracasos terminan logrando grandes éxitos.” Robert F. Kennedy
  • 114.