MIGRAÑA
Neurología
Universidad Autónoma de Sinaloa
Facultad de Medicina
Presentado por: Ibarra Jiménez Jesús Tomás
La migraña es un tipo de cefalea primaria
incapacitante y un trastorno neurológico prevalente,
caracterizada por episodios de dolor de cabeza
intenso, a menudo pulsante, unilateral, que puede ir
acompañado de náuseas, vómitos y una
sensibilidad extrema a estímulos como la luz, el
sonido o los olores.
¿QUÉ ES LA MIGRAÑA?
Mayor prevalencia en mujeres (3:1)
Se encuentran entre las tres afecciones neurológicas
Afecta a personas de todas las razas, niveles de ingresos y zonas geográficas
Tercera causa principal de discapacidad a nivel mundial
50% son heredadas
Aparece desde los 5 hasta los 80 años de edad
PREVALENCIA
Afecta al 15 % de la poblacion mexicana
Dieta:
Uso de medicamentos:
Traumatismos craneales o lesiones previas:
Trastornos del estado de ánimo:
cambios en la presión barométrica:
FACTORES DE RIESGO
Trastornos del sueño:
Exposición Prolongada a pantallas:
Factores geneticos:
Desencadenantes ambientales:
Sedentarismo o actividad física extrema:
Alteraciones hormonales:
TEORÍAS DE LA MIGRAÑA
TEORÍA VASCULAR
Esta teoría se basa en la vasoconstricción inducida por la
isquemia intracraneal al que seria responsable del aura
con una vasodilatación posterior y la activación de los
nervios nociceptivos perivasculares que resultaría en la
producción del dolor de cabeza.
Esta teoría no aplica el pródromo y características
asociadas. Tampoco explica la eficacia de algunos
medicamentos utilizados para tratar las migrañas que
no tienen efecto sobre los vasos sanguíneos y el hecho
de que la mayoría de los pacientes no tienen un aura.
TEORÍA NEUROVASCULAR
Según esta teoría la migraña es principalmente un proceso neurogénico en
cambios secundarios en la perfusión cerebral. Al parecer, las personas que
padecen migraña tienen un estado de hiperexcitibilidad neuronal en la corteza
cerebral, especialmente en la corteza occipital.
El hallazgo de hiperxcibilidad neuronal ha
sido demostrado en estudio con
imágenes de resonancia magnética
funcional (MRI)
TEORÍA TRIGÉMINO-VASCULAR
¿Qué es el sistema trigémino-vascular?
El sistema trigémino-vascular incluye el nervio trigémino, un nervio craneal que inerva estructuras de la cabeza,
como las meninges (membranas que cubren el cerebro y la médula espinal) y los vasos sanguíneos intracraneales.
Este sistema conecta las terminaciones nerviosas sensoriales con los vasos sanguíneos, formando una red que
desempeña un papel clave en la percepción del dolor en la migraña.
TEORÍA TRIGÉMINO-VASCULAR
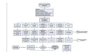
FASES DE LA MIGRAÑA
PREMONITORIO
AURA
CEFALEA
De acuerdo con la Clasificación Internacional de la Cefalea, el dolor de cabeza en la migraña debe tener al menos
dos propiedades que incluyen:
La migraña se define como episodios de dolor de cabeza que duran de 4 a 72 horas y se acompañan de
náuseas, fotofobia y fonofobia, o ambas.
La cefalea se caracteriza por ser unilateral, pulsátil, de intensidad moderada o severa y agravada por la
actividad física;
Dos de estas características son suficientes para cumplir los criterios diagnósticos.
Se distingue la migraña crónica, ocurre 15 o más días al mes, de la migraña
episódica, que puede durar 30 minutos a varios días. Típicamente,
comienzan varias horas después de despertar y empeoran a medida que
progresa el día. Pocas veces despiertan a los pacientes del sueño.
Aunque el dolor es el síntoma predominante, la mayoría de los pacientes experimentan otros síntomas
asociados:
Náuseas y vómitos.
Sensibilidad a la luz, sonidos y olores.
Mareo.
Visión borrosa.
Miedo al movimiento (kinesiofobia) por el probable empeoramiento del dolor (signo del traqueteo) y
preferencia por estar quieto.
Dificultades para la concentración.
Hipersensibilidad en el cuero cabelludo.
Más raramente, cambios en el hábito intestinal.
CEFALEA
Tras el episodio de dolor intenso, muchos
pacientes experimentan un período
informalmente denominado la “resaca de la
migraña”, en el que pueden aparecer síntomas
de cansancio intenso, cambios en el carácter o
dificultades en la concentración. Puede durar
hasta 24-48h.
POSTDROMO
TIPOS DE MIGRAÑAS
Cefalea recurrente que se manifiesta en ataques que duran entre 4 y 72 horas. Sus
características típicas son la localización unilateral, la naturaleza pulsátil, la intensidad
moderada o grave, el agravamiento con la actividad física habitual y la asociación con náuseas
y/o fotofobia y fonofobia.
Criterios dx:
Al menos cinco ataques que cumple los criterios BD
Ataques de dolor de cabeza que duran entre 4 y 72 horas (sin tratamiento o tratados sin
éxito)
El dolor de cabeza tiene al menos dos de las siguientes cuatro características:
ubicación unilateral
calidad pulsante
intensidad del dolor moderada o severa
Agravamiento o evitación de la actividad física rutinaria (p. ej., caminar o subir escaleras)
Durante el dolor de cabeza se presenta al menos uno de los siguientes:
náuseas y/o vómitos
fotofobia y fonofobia
No se explica mejor por otro diagnóstico de la ICHD-3.
MIGRAÑA SIN AURA
Ataques recurrentes, que duran minutos, de síntomas visuales, sensoriales u otros síntomas del
sistema nervioso central unilaterales, totalmente reversibles, que generalmente se desarrollan
de forma gradual y suelen ir seguidos de dolor de cabeza y síntomas de migraña asociados.
Criterios diagnósticos:
A. Al menos dos ataques que cumplan los criterios B y C.
B. Uno o más de los siguientes síntomas de aura totalmente reversibles:
1.visual
2.sensorio
3.habla y/o lenguaje
4.motor
5.tronco encefálico
6.de retina
C. Al menos tres de las siguientes seis características:
1.Al menos un síntoma de aura se propaga gradualmente durante ≥5 minutos.
2.Dos o más síntomas de aura ocurren en sucesión
3.Cada síntoma individual del aura dura entre 5 y 60 minutos .
4.Al menos un síntoma del aura es unilateral 2
5.Al menos un síntoma de aura es positivo 3
6.El aura se acompaña, o se sigue dentro de los 60 minutos, de dolor de cabeza.
D. No se explica mejor por otro diagnóstico de la CIC-3.
MIGRAÑA CON AURA
Migraña con aura del tronco encefálico (migraña basilar): Migraña con síntomas de aura claramente originados en el
tronco encefálico, pero sin debilidad motora.
OTRAS VARIANTES
Migraña hemipléjica: Migraña con aura que incluye debilidad motora.
Migraña hemipléjica familiar (MFH): Migraña con aura que incluye debilidad motora, y al menos un familiar de primer o
segundo grado tiene aura migrañosa que incluye debilidad motora
1.Migraña hemipléjica familiar 1(MFH1): Se ha demostrado una mutación
en el gen CACNA1A.
2.Migraña hemipléjica familiar tipo 2 (FHM2): Se ha demostrado una
mutación en el gen ATP1A2.
3.Migraña hemipléjica familiar tipo 3 (FHM3): Se ha demostrado una
mutación en el gen SCN1A.
GRACIAS

Presentación de generalidades de Migraña.pdf

  • 2.
    MIGRAÑA Neurología Universidad Autónoma deSinaloa Facultad de Medicina Presentado por: Ibarra Jiménez Jesús Tomás
  • 3.
    La migraña esun tipo de cefalea primaria incapacitante y un trastorno neurológico prevalente, caracterizada por episodios de dolor de cabeza intenso, a menudo pulsante, unilateral, que puede ir acompañado de náuseas, vómitos y una sensibilidad extrema a estímulos como la luz, el sonido o los olores. ¿QUÉ ES LA MIGRAÑA?
  • 4.
    Mayor prevalencia enmujeres (3:1) Se encuentran entre las tres afecciones neurológicas Afecta a personas de todas las razas, niveles de ingresos y zonas geográficas Tercera causa principal de discapacidad a nivel mundial 50% son heredadas Aparece desde los 5 hasta los 80 años de edad PREVALENCIA Afecta al 15 % de la poblacion mexicana
  • 5.
    Dieta: Uso de medicamentos: Traumatismoscraneales o lesiones previas: Trastornos del estado de ánimo: cambios en la presión barométrica: FACTORES DE RIESGO Trastornos del sueño: Exposición Prolongada a pantallas: Factores geneticos: Desencadenantes ambientales: Sedentarismo o actividad física extrema: Alteraciones hormonales:
  • 6.
  • 7.
    TEORÍA VASCULAR Esta teoríase basa en la vasoconstricción inducida por la isquemia intracraneal al que seria responsable del aura con una vasodilatación posterior y la activación de los nervios nociceptivos perivasculares que resultaría en la producción del dolor de cabeza. Esta teoría no aplica el pródromo y características asociadas. Tampoco explica la eficacia de algunos medicamentos utilizados para tratar las migrañas que no tienen efecto sobre los vasos sanguíneos y el hecho de que la mayoría de los pacientes no tienen un aura.
  • 8.
    TEORÍA NEUROVASCULAR Según estateoría la migraña es principalmente un proceso neurogénico en cambios secundarios en la perfusión cerebral. Al parecer, las personas que padecen migraña tienen un estado de hiperexcitibilidad neuronal en la corteza cerebral, especialmente en la corteza occipital. El hallazgo de hiperxcibilidad neuronal ha sido demostrado en estudio con imágenes de resonancia magnética funcional (MRI)
  • 9.
    TEORÍA TRIGÉMINO-VASCULAR ¿Qué esel sistema trigémino-vascular? El sistema trigémino-vascular incluye el nervio trigémino, un nervio craneal que inerva estructuras de la cabeza, como las meninges (membranas que cubren el cerebro y la médula espinal) y los vasos sanguíneos intracraneales. Este sistema conecta las terminaciones nerviosas sensoriales con los vasos sanguíneos, formando una red que desempeña un papel clave en la percepción del dolor en la migraña.
  • 10.
  • 12.
    FASES DE LAMIGRAÑA
  • 13.
  • 14.
  • 15.
    CEFALEA De acuerdo conla Clasificación Internacional de la Cefalea, el dolor de cabeza en la migraña debe tener al menos dos propiedades que incluyen: La migraña se define como episodios de dolor de cabeza que duran de 4 a 72 horas y se acompañan de náuseas, fotofobia y fonofobia, o ambas. La cefalea se caracteriza por ser unilateral, pulsátil, de intensidad moderada o severa y agravada por la actividad física; Dos de estas características son suficientes para cumplir los criterios diagnósticos. Se distingue la migraña crónica, ocurre 15 o más días al mes, de la migraña episódica, que puede durar 30 minutos a varios días. Típicamente, comienzan varias horas después de despertar y empeoran a medida que progresa el día. Pocas veces despiertan a los pacientes del sueño.
  • 16.
    Aunque el dolores el síntoma predominante, la mayoría de los pacientes experimentan otros síntomas asociados: Náuseas y vómitos. Sensibilidad a la luz, sonidos y olores. Mareo. Visión borrosa. Miedo al movimiento (kinesiofobia) por el probable empeoramiento del dolor (signo del traqueteo) y preferencia por estar quieto. Dificultades para la concentración. Hipersensibilidad en el cuero cabelludo. Más raramente, cambios en el hábito intestinal. CEFALEA
  • 17.
    Tras el episodiode dolor intenso, muchos pacientes experimentan un período informalmente denominado la “resaca de la migraña”, en el que pueden aparecer síntomas de cansancio intenso, cambios en el carácter o dificultades en la concentración. Puede durar hasta 24-48h. POSTDROMO
  • 18.
  • 19.
    Cefalea recurrente quese manifiesta en ataques que duran entre 4 y 72 horas. Sus características típicas son la localización unilateral, la naturaleza pulsátil, la intensidad moderada o grave, el agravamiento con la actividad física habitual y la asociación con náuseas y/o fotofobia y fonofobia. Criterios dx: Al menos cinco ataques que cumple los criterios BD Ataques de dolor de cabeza que duran entre 4 y 72 horas (sin tratamiento o tratados sin éxito) El dolor de cabeza tiene al menos dos de las siguientes cuatro características: ubicación unilateral calidad pulsante intensidad del dolor moderada o severa Agravamiento o evitación de la actividad física rutinaria (p. ej., caminar o subir escaleras) Durante el dolor de cabeza se presenta al menos uno de los siguientes: náuseas y/o vómitos fotofobia y fonofobia No se explica mejor por otro diagnóstico de la ICHD-3. MIGRAÑA SIN AURA
  • 20.
    Ataques recurrentes, queduran minutos, de síntomas visuales, sensoriales u otros síntomas del sistema nervioso central unilaterales, totalmente reversibles, que generalmente se desarrollan de forma gradual y suelen ir seguidos de dolor de cabeza y síntomas de migraña asociados. Criterios diagnósticos: A. Al menos dos ataques que cumplan los criterios B y C. B. Uno o más de los siguientes síntomas de aura totalmente reversibles: 1.visual 2.sensorio 3.habla y/o lenguaje 4.motor 5.tronco encefálico 6.de retina C. Al menos tres de las siguientes seis características: 1.Al menos un síntoma de aura se propaga gradualmente durante ≥5 minutos. 2.Dos o más síntomas de aura ocurren en sucesión 3.Cada síntoma individual del aura dura entre 5 y 60 minutos . 4.Al menos un síntoma del aura es unilateral 2 5.Al menos un síntoma de aura es positivo 3 6.El aura se acompaña, o se sigue dentro de los 60 minutos, de dolor de cabeza. D. No se explica mejor por otro diagnóstico de la CIC-3. MIGRAÑA CON AURA
  • 21.
    Migraña con auradel tronco encefálico (migraña basilar): Migraña con síntomas de aura claramente originados en el tronco encefálico, pero sin debilidad motora. OTRAS VARIANTES Migraña hemipléjica: Migraña con aura que incluye debilidad motora. Migraña hemipléjica familiar (MFH): Migraña con aura que incluye debilidad motora, y al menos un familiar de primer o segundo grado tiene aura migrañosa que incluye debilidad motora 1.Migraña hemipléjica familiar 1(MFH1): Se ha demostrado una mutación en el gen CACNA1A. 2.Migraña hemipléjica familiar tipo 2 (FHM2): Se ha demostrado una mutación en el gen ATP1A2. 3.Migraña hemipléjica familiar tipo 3 (FHM3): Se ha demostrado una mutación en el gen SCN1A.
  • 26.