Problemas de software
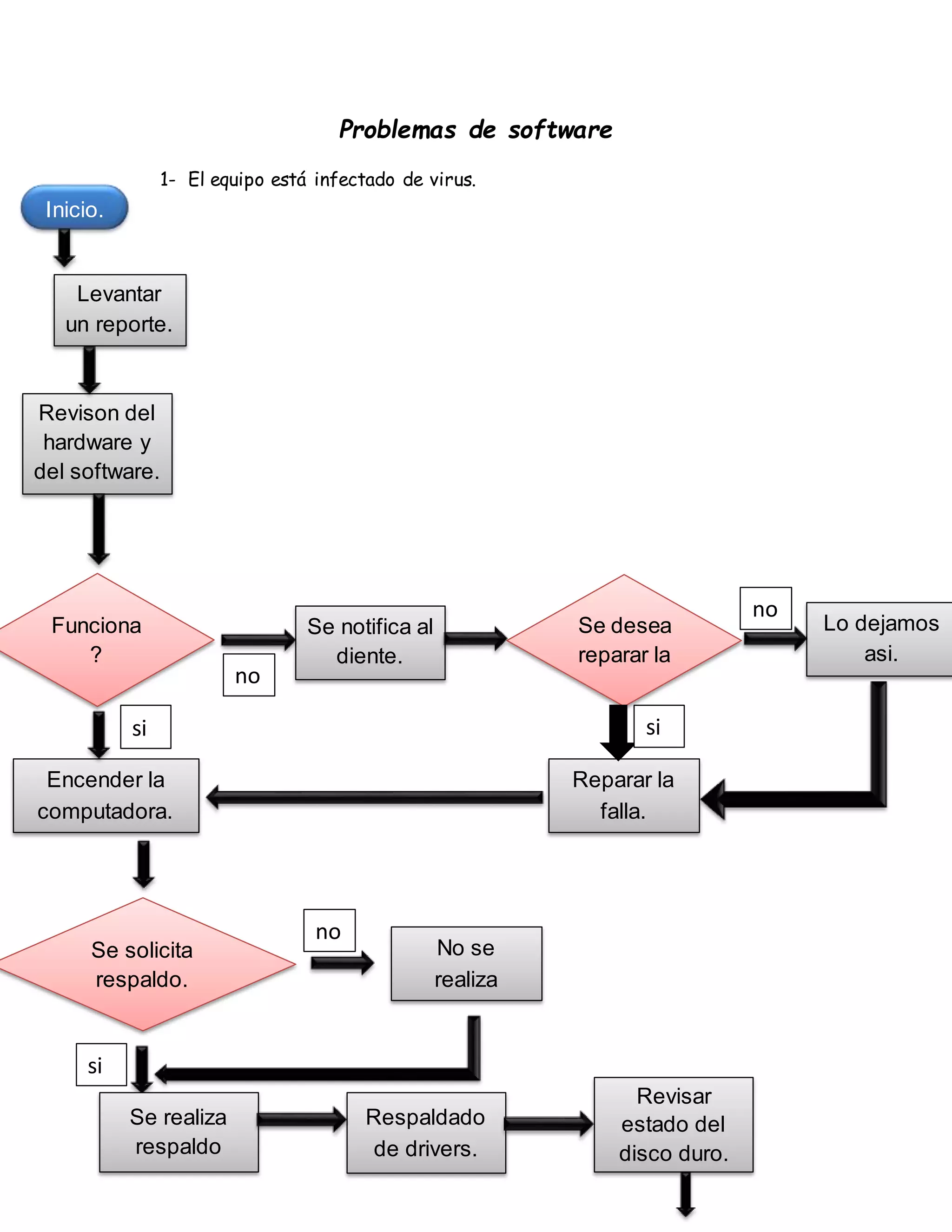
1- El equipo está infectado de virus.
si
Inicio.
Levantar
un reporte.
Revison del
hardware y
del software.
Se notifica al
diente.
Funciona
?
Lo dejamos
asi.
Se desea
reparar la
falla?
Reparar la
falla.
Encender la
computadora.
Se solicita
respaldo.
No se
realiza
Se realiza
respaldo
Respaldado
de drivers.
Revisar
estado del
disco duro.
si
no
no
si
si
no
Crear punto
de
restauración
inicial.
Instalar
actualización
de windows
Instalar y
actualizar
antivirus.
Eliminar
archivos
temporales.
Limpiar
registro del
sistema.
Cerrar
reportes
Final.
Procedimiento:
1. Levantar reporte.
2. Revisión del hardware y del software.
3. Encenderla computadora.
4. Se solicita respaldo.
5. Se realiza respaldo.
6. Se respaldan los drivers.
7. Revisión del estado del disco duro.
8. Crear un punto de restauración inicial.
9. Notificar actualización del Windows y del antivirus.
10.Eliminar los archivos del respaldo.
11.Crear punto de restauración final.
12.Cerrar el reporte
2- Windows no funciona correctamente
SOFTWARE (Inicio)
Fallas
Windows no
funciona
correctamente
No tiene
controladores
Entrar al panel de
control, sistemas de
seguridad y Windows
Buscar las
actualizaciones y
descargarlas
Reiniciar el equipo
Tiene
drivers
instalados
Instalarlos Actualizar lo
elegido
no si
1. Revisar cuales son las fallas.
2. Luego de saber las fallas entrar al panel de control, sistemas de
seguridad y Windows.
3. Buscar actualizaciones y descargarlas.
4. Después de reiniciarel equipo.
5. Verificarsi tiene los drivers instalados.
6. Si no es así hay que descargarlos y si los tiene hay que actualizar lo
elegido.
7. Si no se actualiza hay que volver a repetir los pasos correctamente
si se actualiza es necesario reiniciar la PC.
8. Asegurarse que todo funcione correctamente.
Se
actualiza
Volver al inicio y
repetir todo
correctamente
Reiniciar PC
Verificar que todo funcione
bien
FIN
no si
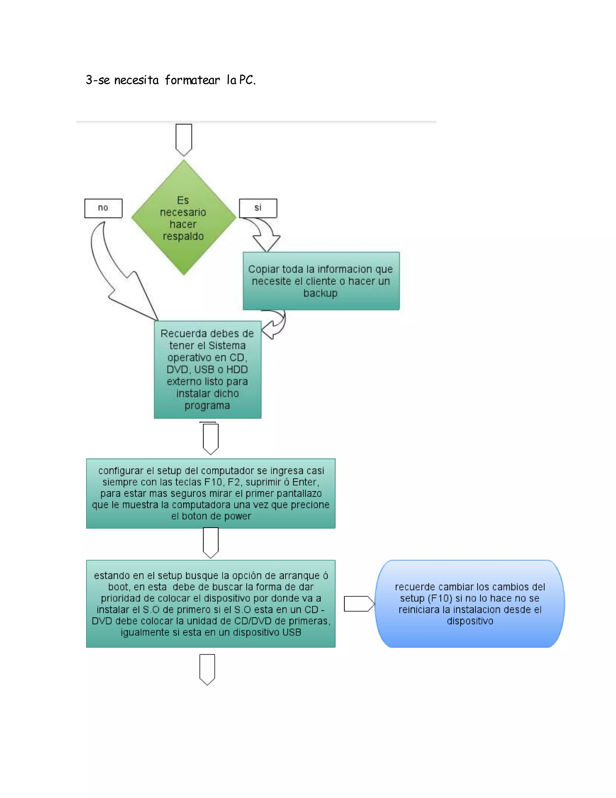
3-se necesita formatear la PC.
1. Al momento de encender tu máquina, ingresar al BIOS, ya sea con F1, F2
o F12 o hasta SUPR.
2. Busca la opción que diga más o menos "Boot Devices"
3. Selecciona como primera opción "Unidad de CD" o "CD-DVD RAM" o lo
que se le parezca.
4. Sal de ese menú, mas no del BIOS
5. Presiona F10 (Supongo que es standar) para guardar los cambios
realizados.
Te saldrá una pregunta, dile que sí. y por ultimo Bien, primero que nada,
debes conocer el funcionamiento de tu BIOS.
1. Al momento de encender tu máquina, ingresar al BIOS, ya sea con F1, F2
o F12 o hasta SUPR.
2. Busca la opción que diga más o menos "Boot Devices"
3. Selecciona como primera opción "Unidad de CD" o "CD-DVD RAM" o lo
que se le parezca.
4. Sal de ese menú, mas no del BIOS
5. Presiona F10 (Supongo que es standar) para guardar los cambios
realizados.
Te saldrá una pregunta, dile que si.
6. Se reiniciará tu máquina,. Inserta el disco de Instalación y Listo.

Problemas de software wix

  • 1.
    Problemas de software 1-El equipo está infectado de virus. si Inicio. Levantar un reporte. Revison del hardware y del software. Se notifica al diente. Funciona ? Lo dejamos asi. Se desea reparar la falla? Reparar la falla. Encender la computadora. Se solicita respaldo. No se realiza Se realiza respaldo Respaldado de drivers. Revisar estado del disco duro. si no no si si no
  • 2.
    Crear punto de restauración inicial. Instalar actualización de windows Instalary actualizar antivirus. Eliminar archivos temporales. Limpiar registro del sistema. Cerrar reportes Final. Procedimiento: 1. Levantar reporte. 2. Revisión del hardware y del software. 3. Encenderla computadora. 4. Se solicita respaldo. 5. Se realiza respaldo. 6. Se respaldan los drivers. 7. Revisión del estado del disco duro. 8. Crear un punto de restauración inicial. 9. Notificar actualización del Windows y del antivirus. 10.Eliminar los archivos del respaldo. 11.Crear punto de restauración final. 12.Cerrar el reporte
  • 3.
    2- Windows nofunciona correctamente SOFTWARE (Inicio) Fallas Windows no funciona correctamente No tiene controladores Entrar al panel de control, sistemas de seguridad y Windows Buscar las actualizaciones y descargarlas Reiniciar el equipo Tiene drivers instalados Instalarlos Actualizar lo elegido no si
  • 4.
    1. Revisar cualesson las fallas. 2. Luego de saber las fallas entrar al panel de control, sistemas de seguridad y Windows. 3. Buscar actualizaciones y descargarlas. 4. Después de reiniciarel equipo. 5. Verificarsi tiene los drivers instalados. 6. Si no es así hay que descargarlos y si los tiene hay que actualizar lo elegido. 7. Si no se actualiza hay que volver a repetir los pasos correctamente si se actualiza es necesario reiniciar la PC. 8. Asegurarse que todo funcione correctamente. Se actualiza Volver al inicio y repetir todo correctamente Reiniciar PC Verificar que todo funcione bien FIN no si
  • 5.
  • 8.
    1. Al momentode encender tu máquina, ingresar al BIOS, ya sea con F1, F2 o F12 o hasta SUPR. 2. Busca la opción que diga más o menos "Boot Devices" 3. Selecciona como primera opción "Unidad de CD" o "CD-DVD RAM" o lo que se le parezca. 4. Sal de ese menú, mas no del BIOS 5. Presiona F10 (Supongo que es standar) para guardar los cambios realizados. Te saldrá una pregunta, dile que sí. y por ultimo Bien, primero que nada, debes conocer el funcionamiento de tu BIOS. 1. Al momento de encender tu máquina, ingresar al BIOS, ya sea con F1, F2 o F12 o hasta SUPR. 2. Busca la opción que diga más o menos "Boot Devices" 3. Selecciona como primera opción "Unidad de CD" o "CD-DVD RAM" o lo que se le parezca. 4. Sal de ese menú, mas no del BIOS 5. Presiona F10 (Supongo que es standar) para guardar los cambios realizados. Te saldrá una pregunta, dile que si. 6. Se reiniciará tu máquina,. Inserta el disco de Instalación y Listo.