1
INSTITUTO POLITÉCNICO NACIONAL
UNIDAD PROFESIONAL INTERDISCIPLINARIA DE
INGENIERÍA Y CIENCIAS SOCIALES Y
ADMINISTRATIVAS
T E S I S
Q U E P A R A O B T E N E R E L T Í T U L O D E :
I N G E N I E R O I N D U S T R I A L
P R E S E N T A :
J O S U É R I C A R D O R E Y E S C A R C A Ñ O
MÉXICO, D. F. 2009
“ESTUDIO DE FACTIBILIDAD PARA LA INSTALACIÓN
DE UNA PLANTA RECICLADORA DE
ENVASES DE PET”
2
ÍNDICE.
Índice
Resumen i
Introducción iii
CAPÍTULO I MARCO TEORICO Y REFERENCIAL.
1.1 Historia del PET. 1
1.2 Concepto del PET. 2
1.3 Características y propiedades del PET. 3
1.4 Principales usos del PET. 5
1.5 Consideraciones ambientales. 6
1.6 Procesos de reciclado de PET.
1.6.1 Reciclado mecánico. 7
1.6.2 Reciclado químico. 8
1.6.3 Aprovechamiento energético. 8
1.7 Selección de proceso de reciclado. 9
1.8 Proceso United Resource Recovery Corporation URRC 10
CAPÍTULO II. ESTUDIO DE MERCADO.
2.1 Definición del producto. 11
2.2 Análisis de la demanda. 13
2.3 Análisis de la oferta. 16
2.4 Determinación y proyección de la demanda potencial insatisfecha. 19
2.5 Análisis de precios. 22
2.6 Estudio de comercialización del producto. 24
2.7 Conclusiones del estudio de mercado. 25
CAPÍTULO III. ESTUDIO TECNICO.
3.1 Determinación del tamaño óptimo de la planta. 27
3.1.1 Factores que determinan el tamaño de la planta. 28
3.1.2 Método de escalación. 29
3.2 Localización óptima del proyecto. 30
3.2.1 Método cualitativo por puntos. 35
3.3 Ingeniería del proyecto.
3.3.1 Descripción del proceso de producción. 37
3.3.1.1 Acopio del material 37
3.3.1.2 Molienda 37
3
3.3.1.3 Micro separación 38
3.3.1.4 Limpieza 38
3.3.1.5 Secado 38
3.3.1.6 Paletizado 39
3.3.2 Análisis del proceso de producción. 39
3.3.2.1 Diagrama de bloques. 41
3.3.2.2 Diagrama de flujo. 42
3.3.2.3 Cursograma analítico 44
3.4 Adquisición del equipo y la maquinaria. 45
3.5 Distribución de planta. 47
3.5.1 Diagrama de recorrido. 49
3.5.2 Método Systemetic Layout Planning SLP. 50
3.6 Organización del recurso humano y organigrama general. 54
3.7 Marco legal y factores relevantes. 61
3.8 Conclusiones del estudio técnico. 62
CAPÍTULO IV. ESTUDIO ECONOMICO.
4.1 Determinación de los costos.
4.1.1 Costos de producción. 64
4.1.2 Costos de administración. 67
4.1.3 Costos de venta. 68
4.1.4 Costos totales de operación. 68
4.2 Inversión inicial en activo fijo y diferido.
4.2.1 Terreno y obra civil. 69
4.2.2 Activo diferido. 70
4.3 Depreciación y Amortización. 71
4.4 Determinación del capital del trabajo. 72
4.5 Determinación de la TMAR y la inflación considerada. 74
4.6 Financiamiento de la inversión. 76
4.7 Estado de resultados pro-forma. 77
4.8 Punto de equilibrio. 79
4.9 Balance general inicial. 81
4.10 Cronograma de inversiones. 83
4.11 Conclusiones del estudio económico. 84
4
CAPÍTULO V. EVALUACIÓN ECONÓMICA.
5.1 Valor presente neto y taza interna de rendimiento. 86
5.1.1 Con producción creciente, sin inflación, sin financiamiento. 87
5.1.2 Con producción creciente, con inflación, sin financiamiento. 88
5.1.3 Con producción creciente, con inflación, con financiamiento. 88
5.1.4 Con producción creciente, sin inflación, con financiamiento. 90
5.2 Flujo anual uniforme equivalente y razón beneficio/costo. 91
5.3 Conclusiones de la evaluación económica. 91
CONCLUSIONES. 93
BIBLIOGRAFÍA. 96
GLOSARIO. 97
ANEXOS. 100
i
RESUMEN.
El Tereftalato de polietileno PET fue desarrollado en la de la década los cuarentas en
busca de una fibra que substituyera al algodón, ya que por las circunstancias en guerra en las que
se encontraba el mundo era difícil la importación de éste, de países Africanos. Fue hasta los 70´s
cuando se desarrollaron los primeros envases de PET, que por las propiedades y características
permitieron el desarrollo masivo del mismo para la distribución y venta de bebidas.
Por las mismas características que presenta el PET es posible ser reciclado y ayudar al
medio ambiente a reducir la contaminación, existen tres diversas formas de el aprovechamiento de
los envases de PET, un reciclado mecánico que consiste básicamente en la molienda y purificación
de las hojuelas de PET hasta el grado que se requiera, un reciclado químico que se realiza
mediante una serie de procesos químicos en los que las moléculas puras del PET son regeneradas
y un aprovechamiento energético en el que se aprovecha la energía que produce la combustión de
los envases y desperdicios de PET.
Para el desarrollo de un proyecto es necesaria la realización de un estudio de mercado, de
un estudio técnico, un estudio económico y una evaluación económica.
La realización de un estudio de mercado permite conocer las necesidades de los
consumidores y la aceptación de un nuevo producto dentro del mercado. Esto conlleva a la
investigación de un registro histórico de la demanda y oferta para poder determinar un pronóstico
que sirva como parámetro para conocer el comportamiento futuro y conocer cuánto producir y a
qué precio, además de cómo se distribuirá el producto para este caso el la comercialización de
pellets de pet reciclado.
Con lo que respecta a un estudio técnico básicamente es determinar el lugar óptimo donde
se instalara la planta, el tamaño del proyecto, la descripción del proceso y la determinación de la
organización humana para que opere la planta. Todo esto mediante la aplicación de métodos y
técnicas de ingeniería como lo son evaluación por puntos, método de escalación, método de Vogel,
diagrama de bloque, de flujo y analítico, el método SLP y otros que permitan el uso optimo de los
recursos.
En un estudio económico se describen todos los costos que se generan en la operación de
la instalación de la planta, como lo son los costos de producción, de ventas y de administración,
que en conjunto forman los costos de operación, además determinar indicadores financieros como
las depreciación, la TMAR, los estados de resultados, los planes de financiamiento, entre otros.
ii
Y por ultimo en la evaluación económica mediante las técnicas del VPN y la TIR se
determina la rentabilidad, además de que se puede observar el efecto que causa la inflación
(reduciendo el VPN) al realizar también estudios si se considera o no esta.
Se concluye presentado los resultados que se generaron con la realización del
anteproyecto.
iii
INTRODUCCIÓN.
MARCO METODOLÓGICO.
El presente estudio se realizó mediante una investigación documental y de campo.
Documental, ya que fue necesaria la recabación de información teórica acerca de los temas
desarrollados, y básica para la elaboración de los cálculos, diagramas, gráficos, etc. Y de Campo,
por la visita a APREPET, organización dedicada al consentimiento del reciclaje de PET,
agradeciendo al Ing. Santiago García por el apoyo brindo, que por desgracia y efectos de la crisis
dicha organización ha desaparecido. Todo esto mediante el planteamiento, objetivos y justificación
que se presentan a continuación.
PLANTEAMIENTO DEL PROBLEMA.
Actualmente día con día en México se producen alrededor 100 mil toneladas de basura,
los Plásticos forman una parte importante (45% en Volumen) y entre éstos, el PET (Polietileno de
Tereftalato) es uno de los que más sobresale. Basta con analizar que el año 2005 se consumieron
alrededor de 700 mil toneladas de PET. En los vertederos de toda la República Mexicana, si se
suman las cantidades que se consumieron los años anteriores, se estima que, en forma de
botellas, existen más 5 millones de toneladas de este plástico. La mayoría fueron utilizadas para
envase de bebidas carbonatadas (refresco), aguas, aceite, alimentos, medicamentos y cosméticos.
Si son recuperados apropiadamente, pueden ser una materia prima muy valiosa, puesto que
pueden ser reutilizados para desarrollar envases alimenticios, fibras, láminas, telas, etc. Y así
aprovechar al máximo los desechos plásticos y reducir la contaminación ambiental. Además de que
la cultura del reciclaje no tiene un gran huaje en nuestro país.
OBJETIVO GENERAL.
Formular un análisis de factibilidad acerca de la instalación de una planta recicladora de
botellas de Tereftalato de Polietileno PET mediante un estudio de mercado, técnico y económico
que la final permita definir su rentabilidad mediante una evaluación económica.
JUSTIFICACIÓN DEL ESTUDIO.
Es necesario e importante el desarrollo de plantas recicladoras en México para reducir la
contaminación ambiental y aprovechar al máximo los materiales. Aun más de aquellas plantas de
polímeros (plásticos) ya que son materiales que tardan hasta 10 años en degradarse. En la
iv
actualidad el polímero mas desechado por el consumo humano es el PET, ya que los envases de
refrescos y de algunas otras bebidas, así como de algunos detergentes, son realizados con este
material.
Es por esta razón la elaboración de este proyecto, para contribuir al desarrollo de este tipo
de industrias, en específico de envases de PET. Así como también para motivar a los
inversionistas y al gobierno federal y estatal al invertir en este tipo de industrias que son rentables,
generan empleo, progreso y reducen la contaminación ambiental.
Para poder hablar de un tema es necesario conocerlo, al principio se da un marco
referencial acerca de la historia, características, propiedades, y principales usos del PET
(Tereftalato de Polietileno). Así como una descripción de los métodos para poder realizar el
reciclaje del PET, ya sea químico o mecánico.
En el estudio de mercado se definió el producto a realizar, después de esto se analizó la
demanda, oferta y precio mediante un análisis de correlación múltiple con respecto a la tasa de
inflación, INPC y el PIB. Para el estudio el que presento mejor correlación fue la tasa de inflación.
El estudio técnico que se desarrolló, muestra la localización de planta analizando a Toluca,
Monterrey y Guadalajara como posibles lugares para la instalación, es en este capítulo donde se
analiza método de reciclaje mecánico del PET, así como los insumos, maquinaria y mano de obra
necesaria para su optima operación y una distribución de planta conforme a los principios de una
distribución por proceso, que es a la que se asemeja una planta de esta índole.
Para la operación de la planta es necesario cubrir los costos que esta genera y una
inversión inicial: para obtener la obra civil, maquinaria, mobiliario. Es en el análisis económico
cuatro donde se presenta el cálculo de los costos de producción, ventas y administración.
También se determina la inversión fija, diferida y capital. Con el paso del tiempo los bienes se
deprecian, en este capítulo se desglosa la depreciación de los activos y se muestran los planes de
financiamiento con los cuales se pueda solventar la deuda para la puesta en marcha del proyecto.
Por último se desarrolla la evaluación económica del proyecto, por medio del método del
VPN y de la TIR, siendo este el más pequeño pero de mayor importancia, ya que en él se refleja la
rentabilidad y el beneficio económico del proyecto.
CAPÍTULO I
MARCO TEÓRICO Y
REFERENCIAL
1
CAPÍTULO I. MARCO TEÓRICO Y REFERENCIAL.
1.1 HISTORIA DEL PET.
El descubrimiento de Tereftalato de Polietileno, mejor conocido como PET, fue patentado
como un polímero para fibra por los científicos británicos John Rex Whinfield y James Tennant
Dickson. Ellos investigaron los poliésteres termoplásticos en los laboratorios de la Asociación
Calico Printer durante el periodo de 1939 a 1941. Se debe recordar que su país estaba en plena
guerra y existía una apremiante necesidad de buscar sustitutos para el algodón proveniente de
Egipto.
Hasta 1939, este terreno era el gran desconocido pero a partir de ese año existía la
suficiente evidencia acumulada favoreciendo la teoría que la microcristalinidad era esencial para la
formación de fibras sintéticas fuertes.
A partir de 1946 se empezó a utilizar industrialmente como fibra y su uso textil ha
proseguido hasta el presente. En 1952 se comenzó a emplear en forma de filme para envasar
alimentos. Pero la aplicación que le significó su principal mercado fue en envases rígidos, a partir
de 1976. Pudo abrirse camino gracias a su particular aptitud para la fabricación de botellas para
bebidas poco sensibles al oxígeno como por ejemplo el agua mineral y los refrescos carbonatados.
Los primeros envases de PET aparecen en el mercado alrededor del año 1977 y desde su
inicio hasta nuestros días el envase ha supuesto una revolución en el mercado y se ha convertido
en el envase ideal para la distribución moderna. Por esta razón el tereftalato de polietileno se ha
convertido hoy en el envase más utilizado en el mercado de la bebidas refrescantes, aguas
minerales, aceite comestible y detergentes; también bandejas termoformadas, envases de salsas,
farmacia, cosmética, licores, etc.
En la actualidad la industria global del PET ha alcanzado su etapa de madurez, sin
embargo, aún presenta buen nivel de crecimiento dado a la gran versatilidad tecnológica y
dependiente del producto a envasar, de las condiciones del mercado (climatología, temperatura,
humedad, nivel de automatización y de la calidad del envasado, condiciones de almacenamiento,
etc.) y de su diseño, permite optimizar el peso del envase y adecuarlo a las necesidades
requeridas.
A lo largo de la historia del
materiales ha originado una mejora continua en el envase que se ha traducido en una mejora de su
impacto medioambiental.
1
1.2 CONCEPTO DEL PET.
El Tereftalato de Polietileno
dos compuestos principalmente: Ácido Terftálico y Etilenglicol, aunque tamb
utilizando dimetil tereftalato en lugar de Ácido Tereftálico
catalizadores y aditivos producen los distintos tipos de PET.
Un kilo de PET está compuesto por 64% de petróleo, 23% de derivados líquidos del gas
natural y 13% de aire. A partir del petróleo crudo, se extrae el paraxileno y se oxida con el aire para
dar ácido tereftálico. El etileno, que se obtiene a partir de derivados del
aire para formar etilenglicol.
Imagen 1.0 Nomenclatura del
El método más simple para obtener PET es por medio de la
(transesterificación) del ácido tereftálico con el etilenglicol, formando el bis
tereftalato, “monómero” que se somete a un proceso de polimerización en etapas para obtener un
polímero de cadena larga. Mientras la reacción de transesterif
de metanol como subproducto, la fase de polimerización en etapas que se realiza al vacío libera
una molécula de etilenglicol cada vez que la cadena se alarga por una unidad repetida. Una vez
que se tiene la longitud de la cadena requerida, el PET fundido se solidifica. Esto se efectúa a
través de una extrusora con dado de orificios múltiples, para obtener un espagueti que se enfría en
agua, en forma semisólida es cortado en un paletizador y se obtiene un pellet granula
1
http://www.eis.uva.es/~macromol/curso04
2
Proy 11 Reciclaje de PET, Universidad Mayor de San Andrés, La Paz Bolivia.
A lo largo de la historia del PET, la evolución tecnológica de los procesos y de
materiales ha originado una mejora continua en el envase que se ha traducido en una mejora de su
de Polietileno (PET) es un Poliéster Termoplástico y se produce a partir de
principalmente: Ácido Terftálico y Etilenglicol, aunque también puede obtenerse
tereftalato en lugar de Ácido Tereftálico, los cuales al polimerizar en presencia de
catalizadores y aditivos producen los distintos tipos de PET.
e PET está compuesto por 64% de petróleo, 23% de derivados líquidos del gas
natural y 13% de aire. A partir del petróleo crudo, se extrae el paraxileno y se oxida con el aire para
dar ácido tereftálico. El etileno, que se obtiene a partir de derivados del gas natural, es oxidado con
Imagen 1.0 Nomenclatura del Tereftalato de Polietileno
El método más simple para obtener PET es por medio de la
(transesterificación) del ácido tereftálico con el etilenglicol, formando el bis –
tereftalato, “monómero” que se somete a un proceso de polimerización en etapas para obtener un
polímero de cadena larga. Mientras la reacción de transesterificación tiene lugar por la eliminación
de metanol como subproducto, la fase de polimerización en etapas que se realiza al vacío libera
una molécula de etilenglicol cada vez que la cadena se alarga por una unidad repetida. Una vez
e la cadena requerida, el PET fundido se solidifica. Esto se efectúa a
través de una extrusora con dado de orificios múltiples, para obtener un espagueti que se enfría en
agua, en forma semisólida es cortado en un paletizador y se obtiene un pellet granula
http://www.eis.uva.es/~macromol/curso04-05/pet/historia.html
Proy 11 Reciclaje de PET, Universidad Mayor de San Andrés, La Paz Bolivia.
Grupo Tereftalato Grupo Etileno
2
, la evolución tecnológica de los procesos y de los
materiales ha originado una mejora continua en el envase que se ha traducido en una mejora de su
(PET) es un Poliéster Termoplástico y se produce a partir de
ién puede obtenerse
, los cuales al polimerizar en presencia de
e PET está compuesto por 64% de petróleo, 23% de derivados líquidos del gas
natural y 13% de aire. A partir del petróleo crudo, se extrae el paraxileno y se oxida con el aire para
gas natural, es oxidado con
El método más simple para obtener PET es por medio de la esterificación
β – hidroxietil
tereftalato, “monómero” que se somete a un proceso de polimerización en etapas para obtener un
icación tiene lugar por la eliminación
de metanol como subproducto, la fase de polimerización en etapas que se realiza al vacío libera
una molécula de etilenglicol cada vez que la cadena se alarga por una unidad repetida. Una vez
e la cadena requerida, el PET fundido se solidifica. Esto se efectúa a
través de una extrusora con dado de orificios múltiples, para obtener un espagueti que se enfría en
agua, en forma semisólida es cortado en un paletizador y se obtiene un pellet granulado de PET.
2
Imagen 1.1 Transesterificación del Ácido Tereftálico con el Etilenglicol, formando
Nombre
Tereftalato de Polietileno
Imagen 1.2 Identificación del PET de
1.3 CARACTERÍSTICAS Y PROPIEDADES DEL PET.
El Tereftalato de Polietileno
propiedades que lo diferencian de los demás polímeros:
Biorientación.- Permite lograr propiedades mecánicas
espesores.
Cristalización.- Permite lograr resistencia térmica para utilizar bandejas termoformadas en
hornos a elevadas temperaturas de cocción.
O
H3C – O - C
Ácido tereftálico
O
HO – CH2 – CH2 - C
Bis – β –
Imagen 1.1 Transesterificación del Ácido Tereftálico con el Etilenglicol, formando
Bis- β-Hidroxietil Tereftalato.
Abreviatura Número de
identificación
Tereftalato de Polietileno PET o PETE 1
Imagen 1.2 Identificación del PET de otros plásticos.
1.3 CARACTERÍSTICAS Y PROPIEDADES DEL PET.
Tereftalato de Polietileno en general cuenta con las siguientes características y
propiedades que lo diferencian de los demás polímeros:
Permite lograr propiedades mecánicas y de barrera con optimización de
Permite lograr resistencia térmica para utilizar bandejas termoformadas en
hornos a elevadas temperaturas de cocción.
HO – CH2 – CH2 -OH+
O
C – O - C H3
Ácido tereftálico Etilenglicol
O
2 CH3 OH+C – O - C H2 – CH2 -OH
hidroxietil tereftalato Metanol
3
Imagen 1.1 Transesterificación del Ácido Tereftálico con el Etilenglicol, formando
identificación
cuenta con las siguientes características y
y de barrera con optimización de
Permite lograr resistencia térmica para utilizar bandejas termoformadas en
OH
4
Esterilización.- El PET resiste esterilización química con oxido de etileno y radiación
gamma.
Factor barrera.- Se denomina factor barrera a la resistencia que ofrece el material con el
que está constituido un envase al paso de agentes exteriores al interior del mismo. Estos
agentes pueden ser por ejemplo malos olores, gases ofensivos para el consumo humano,
humedad, contaminación, etc. El PET se ha declarado excelente protector en el envasado
de productos alimenticios, precisamente por su buen comportamiento barrera.
Transparencia.- La claridad y transparencia obtenida con este material, es su estado
natural (sin colorantes) es muy alta, obteniéndose un elevado brillo. No obstante, puede
ser coloreado con pigmentos de colores adecuados sin ningún inconveniente.
Peso.- El PET es más ligero en referencia con otros polímeros, por ejemplo: un envase
requiere de una consistencia aceptable para proteger el producto que contiene y dar
sensación de seguridad al consumidor. Tras haber realizado múltiples envases con este
nuevo material, el peso medio de un envase de PET para agua de 1.5 l es de 37 a 39 gr,
con este peso obtenemos la misma consistencia del mismo envase en PVC con 50gr.
Aproximadamente y en forma orientativa, el peso de un envase de PET es de un 25%
menos que el envase de PVC.
Resistencia química.- El PET es resistente a multitud de agentes químicos agresivos los
cuales no son soportados por otros materiales.
Degradación Térmica.- La temperatura soportable por el PET sin deformación no
degradación aventaja a la de otros materiales, ya que este material se extrusiona a
temperaturas superiores a 250 ºC, siendo su punto de fusión de 260 ºC.
Conformidad sanitaria.- El PET supera a multitud de materiales en cuanto a calidad
sanitaria por sus excelentes cualidades en la conservación del producto. El PET es un
poliéster y como tal es un producto químicamente inherente y sin aditivos. Los envases
fabricados correctamente son totalmente inofensivos en contacto con los productos de
consumo humano.
Reciclado y recuperación.- El PET puede ser fácilmente reciclado, principalmente por el
proceso mecánico y ser nuevamente útil.
3
3
http://www.textoscientificos.com/polimeros/pet/envases
5
Tabla 1.0 Propiedades del PET.
PROPIEDAD UNIDAD VALOR
Densidad g/cm
3
1.34
Contracción % -
Resistencia a la tensión N/mm
2
55
Elongación en punta de
Ruptura
% 300
Punto de fusión ºC 260
Temperatura de deflexión
Resistencia dielectrica KV/cm 450
1.4 PRINCIPALES USOS DEL PET.
En la actualidad se están abriendo cada vez nuevos campos de aplicación del PET, entre
sus aplicaciones más importantes se encuentran:
1. PET de grado textil: La primera aplicación industrial del PET fue la textil, durante la
Segunda Guerra Mundial, para remplazar a fibras naturales. Es utilizado para fabricar
fibras sintéticas, principalmente poliéster (nombre común con el que se denomina al PET
de grado textil) en sustitución de algunas como algodón o lino. Ya sea como filamento
continuo o como fibra cortada, el PET encabeza a los polímeros textiles. Se emplea para la
producción de fibras de confección (es muy utilizado en mezclas de diversos porcentajes
con el algodón) y para rellenos de edredones o almohadas, además de manufacturarse
con él tejidos industriales de sustentación para cauchos, lonas, bandas transportadoras y
otros numerosos artículos.
2. PET de grado botella: Es utilizado para fabricar botellas debido principalmente a que el
PET ofrece características favorables en cuanto a resistencia contra agentes químicos,
gran transparencia, ligereza, menores costos de fabricación y comodidad en su manejo, lo
cual conlleva un beneficio añadido para el consumidor final. Aunque comúnmente se
asocia con el embotellado de las bebidas gaseosas, el PET tiene infinidad de usos dentro
del sector de fabricación de envases.
6
3. PET de grado film: El PET se utiliza también en gran cantidad para la fabricación de film:
en la práctica, todas las películas fotográficas, de rayos X y de audio están hechas de PET.
4. PET de grado ingeniería: El PET también es utilizado para realizar una gran diversidad de
productos plásticos, como: cuerdas, hilos, refuerzos de llantas, mangueras, mangos de
brochas para pinturas, cepillos industriales, etc.
4
1.5 CONSIDERACIONES AMBIENTALES.
En la década pasada, comenzó a utilizarse masivamente una nueva resina
plástica, el PET. La ausencia de cementantes y una de sus propiedades más distintivas como es la
barrera de gases, le confirió gran difusión como envase de bebidas gaseosas, sifones y
posteriormente otros productos como aceites, mayonesas, cosméticos, etc. Pero no sólo estas
propiedades influyeron en esta elección de los industriales y el público consumidor. Su escaso
peso en relación al del producto adquirido, aproximadamente 50 veces menos que el líquido
contenido y fundamentalmente la seguridad de los usuarios, ante una eventual rotura, fueron
factores determinantes para la generalización de sus usos.
El principal efecto que genera el desperdicio masivo del PET es un efecto visual y de
espacio, ya que sus propiedades no dañan ni perjudican al medio ambiente.
Desde el punto de vista ambiental, es la resina que presenta mayores aptitudes para el
reciclado, ostentando el número 1 rodeado de tres flechas formando un triángulo, en el fondo del
envase.
El principal destino de esta materia prima post-consumo es la fabricación de fibras textiles,
utilizándose en la confección de alfombras, cuerdas, cepillos y escobas, sunchos, telas para
prendas de vestir como el "polar", calzados, camisetas, etc.
Otras ventajas ambientales de esta resina, es la reducción drástica de la energía utilizada
en el transporte, la simpleza de procedimientos y las relativamente bajas temperaturas a las cuales
debe ser sometido el PET para ser transformado en nuevos productos, estos también reciclables.
5
4
http://www.concienciaambiental.com.mx/cca/pet.html
5
Proy 11 Reciclaje de PET, Universidad Mayor de San Andrés, La Paz Bolivia.
7
1.6 PROCESO DE RECICLADO DE PET.
El reciclado es el proceso a través del cual materiales ya utilizados (desperdicios), en este
caso PET, son acondicionados con el propósito de integrarlos nuevamente a un ciclo productivo
como materia prima.
Existen tres maneras diferentes de aprovechar los envases de PET una vez que terminó su
vida útil: someterlos a un reciclado mecánico, a un reciclado químico, o a un reciclado energético
empleándolos como fuente de energía.
1.6.1 RECICLADO MECÁNICO.
La técnica más utilizada en la actualidad es el reciclado mecánico. Consiste en la
molienda, separación y lavado de los envases. Las escamas resultantes de este proceso se
pueden destinar en forma directa, sin necesidad de volver a hacer pellets, en la fabricación de
productos por inyección o extrusión.
Imagen 1.3 Ciclo de vida del PET.
8
1.6.2 RECICLADO QUÍMICO.
Actualmente se están desarrollando tecnologías a escala industrial para el reciclaje
químico que consiste en la separación de los componentes básicos de la resina y la síntesis de
ahorro de gas y petróleo, que son las materias básicas del PET.
Existen varios procesos de reciclado químico, de los cuales los más importantes son:
metanólisis, glicolisis e hidrólisis.
Imagen 1.4 Procesos de la Metanólisis.
1.6.3 APROVECHAMIENTO ENERGÉTICO.
Como ya se menciono el PET es un polímero que está formado sólo por átomos de
carbono, oxigeno e hidrogeno, por lo cual al ser quemado produce sólo dióxido de carbono y agua,
(CO2 + H2O) con desprendimiento de energía.
Es posible aprovechar este material como combustible en los casos donde por costos de
acopio y transporte sea inviable algún otro procedimiento de reciclado, para calefacción de asilos,
escuelas y otros usos como la fabricación de ladrillos, etc.
Un gramo de PET libera una energía de 22075 Btu a la que tiene otros combustibles
derivados del petróleo.
9
Tabla 1.1 Contenido energético del PET.
COMBUSTIBLE Btu/g
Poliolefinas 43.929
Carbón 23.178
PET 22.075
Papel periódico 17.660
Basura húmeda 6.181
1.7 SELECCIÓN DEL PROCESO DE RECICLADO.
Es necesario determinar y analizar cuál de los tres sistemas de reciclado se adapta a las
condiciones ideales, para la implementación y desarrollo del ante-proyecto. Para esto se utilizo una
ponderación cualitativa considerando diversos criterios, la cual se presenta a continuación:
Tabla 1.2 Comparación del aprovechamiento de PET reciclado.
CRITERIO RECICLADO
MECÁNICO
RECICLADO
QUÍMICO
VALORACIÓN
ENERGÉTICA
Inversión Baja Alta No hay
Tecnología
Accesible
Alta (Accesible solo
Europa)
No hay
Costos operativos Bajo Muy alto Muy bajo
Uso del producto Materia prima Resina virgen No aplica
Contaminación
ambiental del proceso
Sin contaminación Sin contaminación Sin contaminación
Generador de fuentes
de trabajo
Alto Mediano Bajo
Con este pequeño análisis podemos determinar que la tecnología de reciclado más factible
y con la cual se desarrollará el proyecto, es por medio del RECICLADO MECÁNICO.
Podemos justificar la tecnología seleccionada con las siguientes premisas:
La tecnología de reciclado mecánico es accesible además que no requiere tecnología
petroquímica como el reciclado químico.
10
El reciclado mecánico del PET no conlleva contaminación del medio ambiente.
El reciclado mecánico del PET genera un producto de mayor valor agregado y es materia
prima para la producción de productos de uso final.
Genera fuentes de trabajo en toda la cadena de reciclado.
Existe un gran mercado en el cual se consume PET reciclado como materia prima en la
creación de nuevos productos de consumo final.
6
1.8 Proceso United Resource Recovery Corporation URRC.
El proceso URRC (Corporación de Recuperación de Recursos Unida, en español) es una
combinación de métodos mecánicos y químicos para la limpieza de PET reciclado. El sistema fue
desarrollado por el industrial de origen mexicano, Carlos Gutiérrez, presidente de la empresa del
mismo nombre (URRC), ubicada en Spartamburg, Carolina del Sur. El proceso cumple con las más
estrictas exigencias de las autoridades sanitarias en Estados Unidos, la Unión Europea y Australia.
Sólo Suiza y Estados Unidos cuentan actualmente con plantas de ese tipo, según afirman
representantes de esta compañía. URRC contactó inicialmente a Coca Cola Co. con asiento en
Atlanta y firmó un acuerdo de desarrollo tecnológico con esta compañía en 1996. Luego logró la
aprobación del FDA, Food and Drug Administration, en 2001, para usar material recuperado de los
desperdicios municipales y poder fabricar botellas apropiadas para contacto con alimentos.
Un aspecto clave de esta tecnología es el empleo de una especie de cepillado químico, el
cual sirve para remover los contaminantes de la superficie de las botellas de PET. Como "cepillo
químico" se utiliza sosa cáustica. Con este procedimiento es posible trabajar casi todo tipo de
material de post-consumo en la corriente de entrada. Por ello el reciclado de PET realizado con la
tecnología URRC no tiene restricción con respecto al origen de los envases. La forma de
suministro y el grado de suciedad juegan un papel secundario, de acuerdo con URRC. El
procedimiento se puede aplicar en el reciclaje de botellas no retornables y retornables que ya no
sirven para la producción.
7
6
Proy 11 Reciclaje de PET, Universidad Mayor de San Andrés, La Paz Bolivia.
7
http://www.plastico.com/tp/secciones/TP/ES/MAIN/IN/ARCHIVO/ARTICULOS/doc_34432_HTML.html
11
CAPÍTULO II
ESTUDIO DE MERCADO
11
CAPÍTULO II. ESTUDIO DE MERCADO.
2.1 DEFINICIÓN DEL PRODUCTO.
El proyecto pretende inicialmente demostrar la viabilidad de reciclar envases de PET, pero
existen diversos grados de PET reciclado con su respectivo mercado al cual van dirigidos, dichos
sectores son diferentes, por que el PET reciclado, primordialmente presenta un comportamiento de
producto de desplazamiento, entendiendo como de desplazamiento, al hecho que las hojuelas o
pellets de PET pueden substituir a cualquier otro tipo de poliéster o polímero virgen, con la principal
finalidad de reducir el costo de la materia prima de los nuevos productos a realizar.
8
En específico, los sectores del mercado del PET reciclado son los siguientes:
PET grado fibra de poliéster.- pueden ser en forma de hojuelas o pellets que están
destinados a la producción de fibras textiles, fibras para la elaboración de alfombras, fibras
de relleno (almohadas, cojines, etc.).
PET grado packaging.- principalmente en forma de lámina, para después realizar los rollos
de packaging destinados a empacar láminas de acero, azulejos, losetas, asegurar cajas de
cartón, etc.
PET grado envase.- específicamente en forma de pellets, este tipo de PET reciclado esta
principalmente dirigido a dos sectores de mercado con mayor demanda, que son envases
para detergentes y productos de limpieza y grado envase alimenticio, de los cuales se
diferencia por el grado de pureza del pellet.
PET grado substituto.- son los que presentan menor grado de pureza, principalmente en
forma de hojuela, aunque también los puede haber en forma de pellet, con el fin de sustituir
a la resina virgen para la realización de productos de plástico.
Todos y cada uno de los distintos destinos de PET reciclado cuentan con características
diferentes, por esta razón también requieren de un diferente proceso de realización, diseño de
planta e inversión, el aspecto fundamental que los identifica de los otros es el grado de pureza del
PET y de la forma física del mismo (hojuela o pellet).
8
Evaluación de Proyectos. Gabriel Baca Urbina. Tercera Edición. México, D.F. Pag. 16
12
Para el caso del estudio, el producto final a comercializar serán PALLETS DE PET GRADO
ENVASE ALIMENTICIO justificando dicha elección mediante las siguientes causas:
En México únicamente existen dos empresas las cuales reciclan el PET a grado envase
alimenticio, que son Industria Mexicana del Reciclado (Coca Cola) y Pet star, las dos
orgullosamente mexicanas.
El mercado de envases alimenticios es bastante amplio y los productores de PET reciclado
no cumplen con la demanda requerida.
En cualquier otro tipo de mercado, existe una mayor competencia y su aceptación en el
mercado se dificultaría.
El PET reciclado grado envase alimenticio, es el único que se paga a precio de PET virgen.
El principal destino del PET virgen en México son los envases alimenticios lo cual un
porcentaje sería remplazado por el PET reciclado:
Tabla 2.0 Destino del PET.
Segmento Porcentaje de mercado
(2000)
Refrescos 52.8%
Agua purificada 14.9%
Aceite 14.5%
Alimentos 7.0%
Cuidado Personal 2.2%
Agroquímicos 1.4%
Licores 0.3%
Otros envases 1.5%
Otras aplicaciones 2.4%
Preforma exportada 5.0%
Total 100%
Fuente: APREPET A. C.
Los pellets a comercializar cuentan con casi las mismas propiedades que el PET virgen, la
diferencia de este, es la transparencia, ya que si se realizaran únicamente los envases con PET
13
reciclado, dichos envases serian un poco opacos, por esta razón, es necesario que se mezcle con
PET virgen en una proporción de 30% PET reciclado 70% PET virgen.
2.2 ANÁLISIS DE LA DEMANDA.
Se entiende por demanda la cantidad de bienes y servicios que el mercado requiere o
solicita para buscar la satisfacción de una necesidad específica a un precio determinado.
9
En este caso para la elaboración del proyecto, consideré únicamente las fuentes
secundarias, dado que el producto final no está destinado al consumo de la sociedad en general, ni
tampoco es un producto de nuevo lanzamiento en el mercado, además de la falta de cooperación
por empresas que tengan relación con el reciclaje del PET.
Para poder confiar en la rentabilidad del proyecto se tiene que determinar que existe una
necesidad potencial que solventar, para esto es necesario calcular la evolución futura de la
demanda (no menor a 5 años) del PET reciclado grado envase alimenticio, todo esto mediante un
estudio de regresión de tres variables, considerando el comportamiento histórico (mínimo 5 años) y
algunas variables macro económicas.
No existe un registro tal cual de la demanda de PET reciclado grado envase alimenticio de
los últimos años, dado esto consideraremos, nuestra demanda la cantidad de envases consumidos
durante los últimos 5 años (ya que estos están elaborados con dicha materia prima virgen que
puede ser desplazada por la reciclada).
DEMANDA DE ENVASES DE PET
(Aproximadamente)
AÑO
DEMANDA
(TONS)
2003 360,000
2004 410,000
2005 420,000
2006 485,000
2007 560,000
2008 640,000
Fuente: APREPET A. C.
9
Evaluación de Proyectos. Gabriel Baca Urbina. Tercera Edición. México, D.F. Pag. 17.
14
Pero considerando que para que la imagen de los envases producidos con PET reciclado
sea igual a los producidos por resina virgen, únicamente es necesario el 30% de resina reciclada,
la demanda aproximada de envases PET virgen es como se muestra en la siguiente tabla:
DEMANDA DE ENVASES DE PET
(Aproximadamente)
AÑO
DEMANDA
(TONS)
2003 110,000
2004 123,000
2005 126,000
2006 145,000
2007 170,000
2008 190,000
Con el registro aproximado de la demanda de PET es necesario determinar la ecuación
con mejor índice de correlación respecto a alguna variable macro económica (Tasa de inflación,
PIB ó INPC) que permita proyectar la demanda. La variable que presento el mejor índice de
correlación fue la tasa de inflación con un valor de 0.9835 y que tiene por ecuación la siguiente:
 ź% ŷŴŶ %Ż% - ŵŸ źŶŵ ŵŻŴ  - Ź ŸźŹ źŶ  tons de PET.
Donde X es el año a proyectar y Z la tasa de inflación de dicho año.
Considerando la crisis y recesión económica en el mundo, es muy arriesgado obtener un
diagnostico puntual para poder proyectar la demanda, oferta y precios del PET, por esta razón se
hará un análisis optimista y pesimista.
15
Tabla 2.1 Proyección de la demanda optimista y pesimista.
X AÑO AÑO
INFLACIÓN
OPTIMISTA
DEMANDA
OPTIMISTA
(Tons)
INFLACIÓN
PESIMISTA
DEMANDA
PESIMISTA
(Tons)
7 2009 7.000 208,910.409 14 247,169.749
8 2010 6.560 221,126.706 13 235,270.814
9 2011 6.983 238,059.833 14 246,921.189
10 2012 7.441 255,184.257 14 253,617.685
11 2013 7.838 271,975.279 16 270,353.529
12 2014 8.265 288,930.268 16 276,596.769
16
2.3 ANÁLISIS DE LA OFERTA.
La Oferta es la cantidad de bienes o servicios que a un precio determinado, un cierto
número de oferentes (productores) están dispuestos a poner a disposición del mercado.
10
El propósito que se persigue mediante este análisis es determinar o medir las cantidades
y las condiciones en que el mercado del plástico quiere y puede poner a su disposición la
introducción de pellets de PET grado envase alimenticio.
En México en la actualidad no existe un registro concreto y claro sobre la oferta existente
de Pallets de PET grado envase alimenticio, de hecho fue hasta el año 2006 cuando apareció la
oferta de PET grado alimenticio por parte de las empresas; Industria Mexicana del Reciclaje y
PETstar, ya que en el año 2005 las empresas; Coca – Cola, Pepsi – Cola, Nestlé y Colgate -
Palmolive firmaron un compromiso social de reciclar y consumir el 10% de los envases de PET
que utilizan en sus productos, por lo que una aproximación teórica de la oferta de PET grado
envase alimenticio seria:
10
Evaluación de Proyectos. Gabriel Baca Urbina. Tercera Edición. México, D.F. Pag 36.
17
OFERTA DE PET RECICLADO GRADO
ENVASE ALIMENTICIO
(Aproximadamente)
AÑO
OFERTA
(TONS)
2006 48,000
2007 56,000
2008 64,000
Fuente: APREPET A. C.
Aunque en la actualidad no existe tal oferta del PET puesto que la capacidad instalada
para reciclar el PET a grado envase alimenticio en este año es de 39,000 ton/año, pero sólo se
reciclaran 28,000 toneladas, y considerando que entre el año 2006 y 2007 únicamente se han
podido reciclar 25,000 toneladas, suman un total de 53,000 toneladas en tres años. Comparando la
oferta existente y la cantidad de PET comprometido a reciclar por las empresas mencionadas,
existe una gran diferencia que no es satisfecha, por lo que la suma de los tres años apenas cubre
la oferta del año 2006.
Con este pequeño registro, proyectaremos la oferta, para después ser comparada con la
demanda y así determinar la Demanda Potencialmente Insatisfecha, al igual que la demanda, se
analizara con las mismas tres variables económicas, pero únicamente se utilizará para el estudio la
que tenga mayor correlación.
Después de un análisis de correlación de tres variables; entre la oferta, el tiempo y el PIB,
que fue la variable macro-económica con mejor valor de correlación de 1.0000 se determino la
siguiente ecuación, para la proyección de la oferta:
 ŶŻ %ŹŸ źŸŷ - % ŻŸ% ŴŴŹ  - ŵ%%ź ŴŴŹ  tons de PET
Donde X es el año a proyectar y Z el PIB de dicho año.
Para reducir la incertidumbre de la proyección de la oferta a causa de la crisis y de los
cambios económicos que ocurren a cada instante, al igual de que la demanda se considerara una
oferta optimista y una pesimista.
18
Tabla 2.2 Proyección de la oferta optimista y pesimista.
X AÑO AÑO
PIB
OPTIMISTA
OFERTA
OPTIMISTA
(Tons)
PIB
PESIMISTA
OFERTA
PESIMISTA
(Tons)
4 2009 1.5000 44,740.671 0.5000 42,744.666
5 2010 2.0000 55,486.678 1.0000 53,490.673
6 2011 2.8000 66,831.487 1.4000 64,037.080
7 2012 3.7000 78,375.897 1.8500 74,683.287
8 2013 4.4000 89,521.105 2.2000 85,129.894
9 2014 5.1500 100,766.114 2.5700 95,616.421
19
2.4 DETERMINACIÓN Y PROYECCIÓN DE LA DEMANDA POTENCIAL INSATISFECHA.
Se llama Demanda Potencial Insatisfecha a la cantidad de bienes o servicios que es
probable que el mercado consuma en los años futuros, sobre la cual se ha determinado que ningún
productor podrá satisfacer si prevalecen las condiciones en las cuales se hizo el cálculo.
11
La DPI es el residuo de datos de la proyección de la demanda optimista menos la
proyección de la oferta optimista, se obtiene la demanda potencial insatisfecha optimista, de la
misma forma se obtiene la demanda potencial insatisfecha pesimista, que continuación se
presentan:
11
Evaluación de Proyectos. Gabriel Baca Urbina. Tercera Edición. México, D.F. Pag. 39.
20
Tabla 2.3 Determinación de la Demanda Potencial Insatisfecha Optimista.
AÑO
DEMANDA
OPTIMISTA
(Tons. De
PET)
OFERTA
OPTIMISTA
(Tons. De
PET)
DEMANDA POTENCIAL
INSATISFECHA OPTIMISTA
(Tons. De PET)
2009 208,910.41 44,740.671 164,169.74
2010 221,126.71 55,486.678 165,640.03
2011 238,059.83 66,831.487 171,228.34
2012 255,184.26 78,375.897 176,808.36
2013 271,975.28 89,521.105 182,454.18
2014 288,930.27 100,766.114 188,164.16
21
Tabla 2.4 Determinación de la Demanda Potencial Insatisfecha Pesimista.
AÑO
DEMANDA
PESIMISTA
(Tons. De
PET)
OFERTA
PESIMISTA
(Tons. De
PET)
OFERTA POTENCIAL
INSATISFECHA PESIMISTA
(Tons. De PET)
2009 247,169.749 42,744.666 204,425.08
2010 235,270.814 53,490.673 181,780.14
2011 246,921.189 64,037.080 182,884.11
2012 253,617.685 74,683.287 178,934.40
2013 270,353.529 85,129.894 185,223.64
2014 276,596.769 95,616.421 180,980.35
22
Como podemos ver en el estudio, la crisis económica, no afecta de una manera potencial
al consumo del PET, ya que hasta en las circunstancias pesimistas el comportamiento de la
demanda no presenta una tendencia drástica a la baja, sino lineal.
2.5 ANÁLISIS DE PRECIOS.
El precio es la cantidad monetaria que los productores están dispuestos a vender, y los
consumidores a comprar, un bien o servicio, cuando la oferta y la demanda están en equilibrio.
Aun que hay quienes piensan que el precio no lo determina el equilibrio entre oferta y demanda,
sino que es el costo de producción más un porcentaje de ganancia.
12
Al igual que la Demanda y la Oferta es necesario realizar un estudio al precio histórico del
PET con relación a una variable macro-económica, para poder proyectar el precio del mismo y nos
permita cuantificar las ventas, se considerará el precio de la resina virgen, ya que el PET reciclado
grado envase alimenticio, es el único que se paga al precio del virgen.
12
Evaluación de Proyectos. Gabriel Baca Urbina. Tercera Edición. México, D.F. Pag. 41
23
Tabla 2.5 Precio del PET.
AÑO
PRECIO
(Por Tonelada)
2003 $ 18,000.00
2004 $22,000.00
2005 $20,000.00
2006 $20,000.00
2007 $21,000.00
2008 $25,000.00
FUENTE: www.plasticsnews.com
Por medio del registro anterior, y el registro histórico del PIB, INPC y la tasa de inflación, se
determino la ecuación:
 %ŵ%ŵ źŴ - ŹŶŴ %%  - ŵŹŹ% %Ÿ 
Donde X es el año a proyectar y Z la tasa de inflación de dicho año.
Con relación al la tasa de inflación, ya que fue la que presento el mayor coeficiente positivo
de 0.7569, el INPC obtuvo el mayor de 0.8455 pero con una tendencia negativa, por esta razón se
eligió el de la tasa de inflación, puesto que el precio no tiende a bajar, sino a incrementar y más en
la actualidad con los efectos de la crisis mundial. La proyección del precio quedaría de la siguiente
manera:
Tabla 2.6 Proyección del Precio del PET
AÑO TASA DE INFLACIÓN PRECIO POR TONELADA
2009 7 $22,741.04
2010 6.56 $22,576.09
2011 6.983 $23,756.50
2012 7.441 $24,991.47
2013 7.838 $26,131.35
2014 8.265 $27,318.00
24
2.6 ESTUDIO DE COMERCIALIZACIÓN DEL PRODUCTO.
La comercialización es la actividad que permite al productor hacer llegar un bien o servicio
al consumidor con los beneficios de tiempo y lugar, es decir, no es la simple transferencia de
productos hasta las manos del consumidor; una buena comercialización es la que coloca al
producto en un sitio y momento adecuados, para dar al consumidor la satisfacción que él espera
con la compra.
Un canal de distribución es la ruta que toma un producto para pasar del productor a los
consumidores finales, deteniéndose en varios puntos de esa trayectoria. En cada intermediario o
punto en el que se detenga esa trayectoria existe un pago a transacción, además de un
intercambio de información. El productor siempre tratará de elegir el canal más ventajoso desde
todos los puntos de vista.
13
Para el caso del proyecto la estructura de comercialización está constituida por el conjunto
de relaciones Productor- Consumidor Industrial, puesto que el camino empleado para la
comercialización del PET reciclado es directamente con los productores de envases de las
13
Evaluación de Proyectos. Gabriel Baca Urbina. Tercera Edición. México, D.F. Pag. 44.
25
empresas Coca-Cola, Pepsi-Cola, Nestlé y Colgate-Palmolive, para cumplir con la responsabilidad
ambiental que tienen con el reciclar los envases de sus productos.
Concretando el párrafo anterior, cabe decir, que la demanda de PET reciclado grado
envase alimenticio de las empresas mencionadas, no es satisfecha ni siquiera al 50%, por esta
razón las empresas compran todo el PET reciclado posible, para cumplir con la responsabilidad
que tiene con la sociedad.
La ventaja de este tipo de canal, es que se tiene un trato directo con el comprador lo cual
facilita una adaptación más rápida para los cambios de la situación del producto y del incremento
de la demanda.
2.7 CONCLUSIONES DEL ESTUDIO DE MERCADO.
Al finalizar este capítulo, podemos concluir que el producto a comercializar serán pellets de
PET grado alimenticio, este tipo de PET reciclado es el más puro puesto como su nombre lo dice,
es utilizado para realizar nuevos envases para bebidas alimenticias, aunque es importante
mencionar que puede ser utilizado en cualquier otro producto polímero por contar con las mismas
propiedades que las resinas vírgenes, aunque no son las más adecuadas para estos ya que
incrementarían su valor. La elección de esta calidad de PET reciclado se debe principalmente a la
falta de Productores de este tipo, por lo que la oferta no está cubierta ni siquiera al 50%, por estas
razones tendrá una buena aceptación en el mercado.
La demanda del PET está relacionada directamente con la del consumo de bebidas
carbonatadas ya que es el principal destino al cual va dirigido el PET, por esta razón la proyección
de la demanda fue determinada por el registro de estas misma, además de que el PET grado
alimenticio desplazaría a la antes mencionada. Como nos pudimos dar cuenta en la proyección de
la demanda la crisis no afecta de una manera considerable, esto puede deberse a que los
refrescos y el agua embotellada pertenecen a la canasta básica.
En lo que refiere a la existencia de la oferta de PET grado envase alimenticio, fue hasta
hace unos años, para ser exactos en el 2006 cuando se empezó a reciclar en México con esta
calidad, gracia a que las empresas Coca-Cola, Pepsi-Cola, Nestlé y Colgate-Palmolive, firmaron un
compromiso social de reciclar el 10% de los envases de sus productos para reducir la
contaminación ambiental. Por esta misma razón es que la DPI es demasiada, pues el consumo es
bastante y el porcentaje de reciclado es mínimo (y aun así la capacidad de las empresas
recicladoras no está al máximo). Analizando la DPI optimista y pesimista, demuestra que durante
los siguientes dos años en circunstancias pesimistas no existe una repercusión considerable con el
26
consumo del PET, pero después de este lapso de tiempo las circunstancias cambian y se ve
afectada la demanda al disminuir.
Respecto al estudio de los precios, el año 2008 hubo un incremento considerable respecto
con el año 2007 a consecuencia de la crisis, aunque estudiando el comportamiento histórico y la
relación con la inflación, existirá aumento del precio en los años que viene, pero no bruscos para
que no afecten a la demanda considerablemente. La comercialización, será directamente con los
productores de envases de las empresas comprometidas al reciclaje, pues dichas empresas
compran la mayor cantidad de PET reciclado para cumplir con su responsabilidad que una no
satisfacen en su totalidad.
Este estudio sirve como guía para el desarrollo de los siguientes, para poder determinar la
capacidad de producción, las ventas, el precio de ventas, la ruta de comercialización, etc. y
también para reducir la incertidumbre de la factibilidad del proyecto, al determinar una Demanda
Potencial Insatisfecha que nos permita colocar en el mercado el producto.
27
CAPÍTULO III
ESTUDIO TÉCNICO
27
CAPÍTULO III. ESTUDIO TÉCNICO.
3.1 DETERMINACIÓN DEL TAMAÑO ÓPTIMO DE LA PLANTA.
El tamaño óptimo de un proyecto es su capacidad instalada, y se expresa en unidades de
producción por año. Se considera óptimo cuando opera con los menores costos totales o la
máxima rentabilidad económica. Además de definir el tamaño optimo de un proyecto de la manera
descrita, en otro tipo de aplicaciones existen otros indicadores indirectos, como el monto de la
inversión, el monto de ocupación efectiva de mano de obra, o algún otro de sus efectos sobre la
economía.
Para determinar el tamaño óptimo de la planta es necesario conocer el proceso de
manufactura y todas las operaciones que implica este, como lo son; el estudio del método,
distribución de planta, etc.
Debe entenderse por manufactura la actividad de tomar insumos, como las materias
primas, mano de obra, energía, etc., y convertirlos en productos. Se han clasificado cinco tipos
genéricos de procesos de manufactura:
⇒ Un proceso de manufactura por proyecto se refiere al hecho de construir algún producto
por única ocasión, o en dos o tres ocasiones.
⇒ La manufactura por órdenes de producción implica elaborar determinada cantidad de
producto con ciertas características, para lo cual se requiere de personal con habilidades
especiales, con experiencia, que utilizan un equipo productivo especializado y para
elaborar la producción, se fija un tiempo límite.
⇒ Un proceso de manufactura por lotes se presenta cuando se fabrica un producto similar en
grandes cantidades sobre la base de operaciones repetitivas. En realidad, este tipo de
manufactura es similar al de órdenes de trabajo, con la diferencia de que en lotes el
producto se elabora en grandes volúmenes y en las órdenes de trabajo rara vez se
ejecutan.
⇒ La manufactura por línea se utiliza cuando una empresa que elabora una gama de
productos fabrica con mayor demanda que los demás; entonces se considera que vale la
pena hacer una línea de producción exclusiva para este artículo.
28
⇒ En la manufactura de procesamiento continuo, una materia prima pasa a través de varios
procesos y con ella se elaboran diversos productos sin interrupción; este procedimiento
puede durar meses o años.
14
Para el caso del proyecto, se presenta un proceso de manufactura continuo, puesto que el
proceso del reciclado es a través de varias operaciones continuas, que se inician con el acopio de
las botellas hasta terminar con los pellets de PET reciclado, sin interrupción alguna.
3.1.1 FACTORES QUE DETERMINAN EL TAMAÑO DE LA PLANTA.
En la práctica, determinar el tamaño de una nueva unidad de producción es una tarea
limitada por las relaciones recíprocas que existen entre el tamaño, la demanda, la disponibilidad de
las materias primas, la tecnología, los equipos y el financiamiento.
El tamaño del proyecto y la demanda.
Como se determino en el capitulo anterior, la demanda potencial insatisfecha el alrededor
de las 160 000 toneladas de PET puesto que la capacidad de producción debe de ser por debajo
de esta cantidad aunque hay que considerar otros factores. Hoy en día la capacidad instalada para
reciclar PET para reutilizarlo en nuevos envases alimenticios es aproximadamente de 39 000
ton/año, considerando estas cifras, la capacidad de producción podría ser de 10, 000 toneladas
anuales.
El tamaño del proyecto y los suministros e insumos.
En general la eficiencia del proceso de reciclado desde la operación de acopio, hasta el
término de la elaboración de los pellets, es del 70%. Por esta razón para asegurar producir las
8,000 al año, se es necesario mínimo el acopio de 10, 500 toneladas de botellas para poder
cumplir con la capacidad instalada y mantener un inventario de materia prima que pueda utilizarse
en caso que se escasee la misma. Este es un factor relevante que también se debe de considerar
en la localización de la planta, puesto que debe de ser instalada cercana a ciudades muy pobladas
para alcanzar el requerimiento de la materia prima y ahorrar en el costo del transporte de otras
ciudades.
14
Evaluación de Proyectos. Gabriel Baca Urbina. Quinta Edición. México, D.F. Pag 94.
29
El tamaño del proyecto, la tecnología y los equipos.
En lo que cabe a la tecnología y los equipos, están relacionados directamente con el
financiamiento, puesto que si se cuenta con tecnología de punta en algunos procesos, como lo es
en el proceso de lavado por medio del método URRC, la inversión es mayor, entonces la
capacidad de producción se debe de ajustar a las capacidades de producción de los equipos que
realizan este proceso. Además de que la línea debe de estar balanceada, para que las
capacidades de los equipos estén siendo utilizadas óptimamente.
Por lo mencionado en los párrafos anteriores, la capacidad de producción instalada será de
10, 000 toneladas anuales, pero siguiendo la tendencia de empresas de este tipo se comenzará a
trabajar con una producción de 8, 000 toneladas anuales y al final del los 5 años, se alcanzará el
objetivo de cumplir con las 10, 000 toneladas.
Para poder cuantificar de una manera más clara la capacidad de producción de la planta se
realiza un estudio, por medio del método de escalación que a continuación se presenta:
3.1.2 MÉTODO DE ESCALACIÓN.
Una forma detallada de determinar la capacidad óptima de producción es considerar la
capacidad de los equipos disponibles en el mercado y con esto analizar las ventajas y desventajas
de trabajar cierto número de turnos de trabajo y horas extra. Cuando se desconoce la
disponibilidad de capital para invertir, este método es muy útil.
15
Para el estudio, se trabajaran 3 turnos de ocho horas cada uno, seis días a la semana y 52
semanas al año, con aproximadamente 7500 horas de producción. La capacidad de producción de
las maquinas de líneas de reciclaje esta medida en kg/h, por esta razón es necesario presentar la
capacidad de producción en kg/h, si la capacidad a producir será de 8,000 ton/año, la capacidad
diaria tendría que ser de 24 toneladas y se tendrían que reciclar 1,000 Kg/h.
Las maquinas a utilizar serán 1 línea de reciclaje ML 4000 de la marca Suiza NAVARINI
con capacidad mínima de producción de 800 kg/h y máxima de 1000 kg/h, esta trabajará al 100 %
de su capacidad, dos tinas de limpieza URRC de origen americano con capacidad mínima de
500 kg/h y una máxima de 800 kg/h, estas empezarán trabajando a su capacidad mínima, 2
sistemas de paletización ASP 120 con capacidad máxima de 700 kg/h de origen Austriaco de la
marca EREMA trabajaran a una capacidad de 500 kg/h cada uno y dos maquinas envasadoras de
15
Evaluación de Proyectos. Gabriel Baca Urbina. Quinta Edición. México D.F. Pag. 106
30
sacos TE 1000 de la marca norteamericana Taylor Products, manteniéndose balanceada la línea
completa de reciclaje, desde la molienda hasta la paletización.
En la parte de requerimiento de maquinaria se describen detalladamente los equipos a
utilizar.
3.2. LOCALIZACIÓN ÓPTIMA DEL PROYECTO.
La localización óptima de un proyecto es la que contribuye en mayor medida a que se logre
la mayor tasa de rentabilidad sobre el capital (criterio privado) y obtener el costo unitario mínimo
(criterio social). El objetivo general de este punto es, por supuesto, llegar a determinar el sitio
donde se instalará la planta. Para ello, los lugares propuestos, serán analizadas por el método
cualitativo (por puntos) y se eligiera el que presente las condiciones para el desarrollo rentable del
proyecto.
16
Para la localización de la planta del proyecto se requiere de una nave industrial de
aproximadamente de 3000 m
2
, con una caída de voltaje de 440 V, toma de agua y drenaje, y que
tenga una cercanía con alguna ciudad para poder recaudar la mayor cantidad de pacas de Pet
para reducir al mínimo el costo del transporte de las mismas, también hay que considerar que el
único cliente será; Industria Mexicana de Reciclaje SA de CV Ubicada en Carretera Toluca -
Naucalpan km 52.8 Parque Industrial Toluca 2000, Toluca, Edo. de México.
El estudio de localización de planta se consideraran tres parques industriales ubicados en
la zona metropolitana (Estado de México y Distrito Federal), Guadalajara y Monterrey
principalmente por la gran cantidad de habitantes que existen en dichas ciudades, las cuales nos
permitan aseguran la materia prima, los parques industriales a estudiar son los siguientes:
16
Idem. Pag. 107.
31
⇒ Parque industrial Guadalajara.
1. Datos generales.
Dirección: Prolongación Gobernador Curiel 5500 las pintas
Municipio: El Salto
Estado: Jalisco
Superficie total(has): 70
Superficie urbanizada(has): 70
Reglamento interno: Si
Tipo de propiedad Privada
2. Infraestructura.
Equipamiento industrial
Energía eléctrica (kVA/ha) 200 Drenaje Pluvial (l/seg/ha) 1.2
Subestación eléctrica SI Drenaje sanitario (l/seg/ha) 1.4
Red de gas NO Descargas industriales (l/seg/ha) 0.4
Planta de tratamiento de agua NO Espuela de ferrocarril NO
Agua potable (l/seg/ha) 1
Urbanización
Camino de acceso (m) 200 Nomenclatura de calles SI
Guarnición (%) 100 Señalización SI
Banquetas (%) 100 Mobiliario urbano SI
Pavimentación (%) 100 Areas verdes SI
Alumbrado Público SI
Comunicaciones y transporte
Teléfonos (líneas/ha) 9 Comunicación vía satélite NO
Correos NO Transporte urbano NO
Telégrafos NO Parada de autobús SI
3. Naves Industriales.
Superficie total(m
2
) 39574
Superficie promedio por nave (m
2
) 5400
Superficie rentada (m
2
) 38223
Existen naves para renta Si
Se construyen naves por pedido. Si
Naves para rentar: 1 superficie de 2872 m
2
32
4. Ubicación relativa.
Distancia a las ciudades más cercanas
Ciudad km
Al centro de la ciudad 9
TLAQUEPAQUE 1
GUADALAJARA 7
ZAPOPAN 10
⇒ Parque Industrial Toluca 2000.
1. Datos generales.
Dirección: CARRETERA TOLUCA-NAUCALPAN KM. 52.8
Municipio: Toluca
Estado: Estado de México
Superficie total(has): 300
Superficie urbanizada(has): 280
Reglamento interno: Si
Tipo de propiedad Privada
2. Infraestructura.
Equipamiento industrial
Energía eléctrica (kVA/ha) 200 Drenaje Pluvial (l/seg/ha) 72
Subestación eléctrica SI Drenaje sanitario (l/seg/ha) 0.4
Red de gas NO Descargas industriales (l/seg/ha) 0.4
Planta de tratamiento de agua SI Espuela de ferrocarril NO
Agua potable (l/seg/ha) 0.5
Urbanización
Camino de acceso (m) 0 Nomenclatura de calles SI
Guarnición (%) 100 Señalización SI
Banquetas (%) 100 Mobiliario urbano SI
Pavimentación (%) 100 Areas verdes SI
Alumbrado Público SI
Comunicaciones y transporte
Teléfonos (líneas/ha) 20 Comunicación vía satélite SI
Correos SI Transporte urbano SI
Telégrafos SI Parada de autobús SI
33
3. Naves Industriales.
Superficie total(m
2
) 120000
Superficie promedio por nave (m
2
) 3000
Superficie rentada (m
2
) 100000
Existen naves para renta Si
Se construyen naves por pedido. Si
Naves para rentar: 4 superficie de 3000 m
2
Naves para rentar: 1 superficie de 5000 m
2
4. Ubicación relativa.
Distancia a las ciudades más cercanas
Ciudad km
Al centro de la ciudad 10
DISTRITO FEDERAL 50
NAUCALPAN 52
TOLUCA 10
⇒ Monterrey Technology Park.
1. Datos generales.
Dirección: Carr. Miguel Alemán Km.. 20,5
Municipio: CIENEGA DE FLORES
Estado: NUEVO LEON
Superficie total(has): 249
Superficie urbanizada(has): 110
Reglamento interno: Si
Tipo de propiedad Privada
2. Infraestructura.
Equipamiento industrial
Energía eléctrica (kVA/ha) 200 Drenaje Pluvial (l/seg/ha) 1.0
Subestación eléctrica SI Drenaje sanitario (l/seg/ha) 0.5
Red de gas SI Descargas industriales (l/seg/ha) 0
Planta de tratamiento de agua SI Espuela de ferrocarril NO
Agua potable (l/seg/ha) 10
34
Urbanización
Camino de acceso (m) 200 Nomenclatura de calles SI
Guarnición (%) 100 Señalización SI
Banquetas (%) 100 Mobiliario urbano NO
Pavimentación (%) 100 Areas verdes SI
Alumbrado Público SI
Comunicaciones y transporte
Teléfonos (líneas/ha) 10 Comunicación vía satélite NO
Correos NO Transporte urbano SI
Telégrafos NO Parada de autobús SI
3. Naves Industriales.
Superficie total(m
2
) 22000
Superficie promedio por nave (m
2
) 7000
Superficie rentada (m
2
) 22000
Existen naves para renta Si
Se construyen naves por pedido. Si
Naves para rentar: 2 superficie de 3000 m
2
Naves para rentar: 2 superficie de 5000 m
2
4. Ubicación relativa.
Distancia a las ciudades más cercanas
Ciudad km
Al centro de la ciudad 22
MONTERREY 17
ESCOBEDO 10
35
3.2.1 MÉTODO CUALITATIVO POR PUNTOS.
Consiste en asignar factores cuantitativos a una serie de factores que se consideran
relevantes para la localización. Esto conduce a una comparación cuantitativa de diferentes sitios.
El método permite ponderar factores de preferencia para el investigador al tomar la decisión.
El procedimiento para realizar este método es el siguiente:
1. Desarrollar una lista de factores relevantes con respecto a la localización.
2. Asignar un peso a cada factor para indicar su importancia (los pesos deben sumar 1.00) y
el peso dependerá exclusivamente del criterio del investigador.
3. Asignar una escala común a cada factor (0 al 10) y elegir cualquier mínimo.
4. Calificar cada sitio potencial de acuerdo con la escala designada y multiplicar la calificación
por el peso.
5. Sumar la puntuación de cada sitio y elegir el máximo de puntuación.
17
Los factores a considerar para el estudio cualitativo, serán los siguientes con su
correspondiente escala de calificación:
Tabla 3.0 Factores a considerar en la localización de planta.
Factor Relevante Peso Asignado
Materia Prima
Mercado
Insumos
Infraestructura y Servicios
Mano de Obra
Comunicaciones y transportes
0.35
0.20
0.15
0.10
0.10
0.10
SUMA 1.00
17
Evaluación de Proyectos. Gabriel Baca Urbina. Quinta Edición. México D.F. Pag. 107.
36
Tabla 3.1 Evaluación por Puntos.
Planta “A”
P. I. Guadalajara
Planta “B”
P. I. Toluca 2000
Planta “C”
Monterrey T. P.
Factor relevante
Peso
asignado
Calif. Calif. Pond. Calif. Calif. Pond. Calif. Calif. Pond.
Materia Prima
Mercado
Insumos
Infraestructura y
Servicios
Mano de Obra
Comunicaciones
y transportes
0.35
0.20
0.15
0.10
0.10
0.10
9.0
7.0
8.0
7.0
9.0
9.0
3.15
1.4
1.2
0.7
0.9
0.9
7.0
10
8.0
9.0
9.0
9.0
2.4
2.0
1.2
0.9
0.9
0.9
9.0
5.0
8.0
9.0
9.0
9.0
3.5
1.0
1.2
0.9
0.9
0.9
SUMA 1.00 8.25 8.3 8.4
Por los resultados presentados en el estudio, la planta se instalaría en MOTERREY
TECHNOLOGY PARK ya que presenta la mayor calificación, cabe mencionar que es mínima la
diferencia con respecto a los otros parques, marcando que si no fuera posible la instalación en el
mencionado, se podría llevar a cabo en cualquiera de los otros dos.
3.3 INGENIERÍA DEL PROYECTO.
El objetivo general del estudio de ingeniería del proyecto es resolver todo lo concerniente a
la instalación y el funcionamiento de la planta. Desde la descripción del proceso, adquisición del
equipo y maquinaria, se determina la distribución óptima de la planta, hasta definir la estructura de
organización y jurídica que habrá de tener la planta productiva.
37
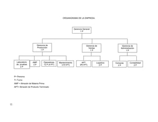
PRODUCTO FINALPROCESO TRANSFORMADORESTADO INICIAL
PRODUCTOS
SUBPRODUCTOS
RESIDUOS O DESECHOS
PROCESO
EQUIPO PRODUCTIVO
ORGANIZACIÓN
INSUMOS
SUMINISTROS
3.3.1 DESCRIPCIÓN DEL PROCESO DE PRODUCCIÓN.
El proceso de producción es el procedimiento técnico que se utiliza en el proyecto para
obtener los bienes y servicios a partir de insumos, y se identifica como la transformación de una
serie de insumos para convertirlos en productos mediante una determinada función de
producción.
18
+ =
3.3.1.1 Acopio del material.
El acopio es simplemente la recolección del material, ya sea en centros de acopio ya
establecidos o recolección directa con pepenadores, es importante señalar que un buen sistema de
acopio garantizará el suministro de materia prima para el desarrollo del proceso y el
funcionamiento de la planta al no existir cortes de materia prima. Puede entonces contarse con un
sistema de proveedores, puntos de acopio o agentes de recolección. Para el caso del estudio, el
suministro de los envases serán al 100% por medio de centros de acopio.
3.3.1.2 Molienda.
Es el proceso en el cual los envases son transformados en hojuelas por medio de un
molino, esto con el fin de reducir su tamaño y facilitar las siguientes operaciones dentro del
proceso del reciclado. Es necesario sobresaltar que si es que se quiere llegar a obtener un material
más uniforme respecto al tamaño y mucho más fino se debe de considerar que cuanto más se
reduce el tamaño también se reduce la eficiencia y la producción salida del equipo. En general el
tamaño adecuado para las hojuelas de PET, de acuerdo a las necesidades del mercado es entre ½
y ¼ de pulgada. Para el caso en estudio, las hojuelas serán de media pulgada, puesto que no es
indispensable que sean muy finas ya que se paletizarán.
18
Evaluación de Proyectos. Gabriel Baca Urbina. Quinta Edición. México D.F. Pag. 111.
38
3.3.1.3 Micro-separación.
Es necesario separar los residuos de las tapa roscas, arillos , etiquetas, y otros materiales
que pueden contener los envases de las hojuelas producidas por el proceso de la molienda, para
que no contaminen los pellets de PET, ni dañen a las maquinas.
La micro-separación se hace principalmente por una propiedad física como el tamaño,
peso, densidad, etc., para el proyecto se utilizará un sistema de flotación, el cual consiste en que
en unas tinas de burbujeo o vibradoras, se alimentan con las hojuelas molidas y el PET con una
mayor densidad cae al fondo y es recogido por un tornillo sinfín que lo transporta a la siguiente
etapa. El otro material que flota es separado por unas paletas como desperdicio.
3.3.1.4 Limpieza.
Las hojuelas de PET están generalmente contaminadas con comida, papel, piedras, polvo,
aceite, solvente, pegamento, etc. De ahí que tiene ser primero limpiados en un baño que garantice
la eliminación de contaminantes. Para la limpieza de las hojuelas de PET existen principalmente
dos métodos los cuales son mediante el uso de hidrociclones o mediante el uso de detergentes.
Para obtener la pureza necesaria para producir los pallets grado envase alimenticio, el único
medio es por el método URRC que es un proceso de lavado con sosa caustica.
3.3.1.5 Secado.
Posteriormente al ciclo de lavado sigue un proceso de secado el cual debe de eliminar el
remanente de humedad de material, para que pueda ser fácil de fundir con la finalidad de realizar
los nuevos pellets. Pueden usarse secadores centrifugados, es decir tambores especialmente
diseñados para extraer la humedad por las paredes externas del equipo o también pueden
utilizarse secadores de aire, ya sea caliente o frío, que circulando por entre el material picado,
eliminen la humedad hasta límites permisibles. Otros sistemas que se han desarrollado para este
proceso son los simultáneos, es decir, sistemas que pueden al mismo tiempo operar como
centrifugas con aire en contracorriente.
39
3.3.1.6 Paletizado.
Es el proceso mediante el cual las hojuelas limpias son transformadas en pellets mediante
su fundición. En este estado de “fundición” el plástico es forzado e impulsado a salir bajo presión a
través de una matriz metálica que le confiere forma definida y sección transversal constante, esta
matriz denominada “dado” es la que le da la forma útil al producto para que finalmente éste sea
enfriado en un baño de agua, favoreciendo su solidificación y confiriéndole estabilidad, evitando así
deformaciones posteriores. Una vez frío es cortado en pedazos pequeños llamados pellets.
3.3.2 ANÁLISIS DEL PROCESO DE PRODUCCIÓN.
Una vez que se ha descrito con palabras la manera en que se desarrolla el proceso
productivo, viene una segunda etapa en la que, en forma integral, se analice el proceso o la
tecnología. La utilidad de este análisis es básicamente que cumple dos objetivos: facilitar la
distribución de planta aprovechando el espacio disponible en forma óptima, lo cual, a su vez,
optimiza la operación de la planta mejorando los tiempos y movimientos de los hombres y las
máquinas.
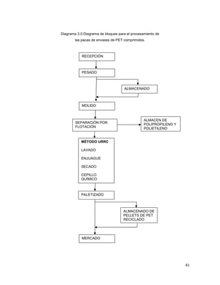
3.3.2.1 Diagrama de bloques.
Es el método más sencillo para representar un proceso. Consiste en que cada operación
unitaria ejercida sobre la materia prima se encierra en un rectángulo; cada rectángulo o bloque se
une con el anterior y el posterior por medio de flechas que indican tanto la secuencia de las
operaciones como la dirección del flujo. Para el estudio se realizo un diagrama de bloques,
contemplando las operaciones desde la recepción del material proveniente de los centros de
acopio. Ver Diagrama 3.0
3.3.2.2 Diagrama de flujo del proceso.
Aun que el diagrama de bloques también es un diagrama de flujo, no posee tantos detalles
e información como el diagrama de flujo del proceso, donde se usa la simbología
internacionalmente aceptada para representar las operaciones efectuadas.
Símbolo Descripción
Operación.- significa que se efectuara una transformación en el producto.
Transporte.- es la acción de movilizar de un sitio a otro algún elemento.
40
Demora.- se presenta cuando hay que esperar turno para efectuar una actividad.
Almacenamiento.- tanto de materia prima, producto terminado o en proceso.
Inspección.- es la acción de controlar que se efectué correctamente una operación.
Combinada.- ocurre cuando se efectúan simultáneamente dos de las acciones
mencionadas.
Ver Diagrama 3.1
3.3.2.3 Cursograma analítico.
Más que un diagrama es una técnica que consiste en hacer un análisis muy detallado del
proceso, básicamente con la intención de reducir el tiempo, la distancia, o ambos parámetros
dentro de un proceso que ya está en funcionamiento. A diferencia del diagrama de bloques y del
diagrama de flujo del proceso, los cuales pueden ser empleados en estudios sobre instalaciones
que todavía no existen, el cursograma analítico es más apropiado utilizarlo para estudios de
redistribución de planta, esto limita su uso en proyectos de ampliación de la capacidad de
instalaciones y por supuesto, en estudios de redistribución de áreas.
Por lo mencionado en el párrafo anterior, no es posible desarrollar este tipo de estudio a
un proyecto de instalación de una nueva planta, el desarrollo del cursograma analítico es una
propuesta en la que se simula el estudio de la posible operación de la planta.
19
Diagrama 3.2
19
Evaluación de Proyectos. Gabriel Baca Urbina. Quinta Edición. México D.F. Pag. 114.
41
Diagrama 3.0 Diagrama de bloques para el procesamiento de
las pacas de envases de PET comprimidos.
RECEPCIÓN
ALMACENADO
PESADO
ALMACENADO DE
PELLETS DE PET
RECICLADO
ALMACEN DE
POLIPROPILENO Y
POLIETILENO
MERCADO
PALETIZADO
SEPARACIÓN POR
FLOTACIÓN
MÉTODO URRC
LAVADO
ENJUAGUE
SECADO
CEPILLO
QUÍMICO
MOLIDO
42
Diagrama 3.1 Diagrama de flujo del proceso del reciclaje del PET.
1
1
2
2 Separación de Polietileno
y Polipropileno.
Enjuague de las hojuelas
de PET.
Transporte al proceso de
secado.
Secado de hojuelas de
PET.
3
3
4
5
5 Proceso de limpieza
URRC.
1
Transporte de pacas de
envases al alimentador de
molino
Transporte a la tina de
separación de PP y PET.
4
Almacenamiento de pacas
de Envases de PET
Molienda de las pacas de
envases y lavado de las
hojuelas de PET.
Transporte al proceso de
enjuague de PET.
Transporte al proceso de
limpieza URRC.
1
43
1
Proceso de paletizado.6
6
7
7
Proceso de envasado.
Transporte de pellets de
PET al almacén de
producto terminado
8
2
Transporte al proceso de
paletizado.
Transporte al proceso de
envasado en sacos.
Almacén de producto
terminado, pellets de PET.
44
Diagrama 3.2
CURSOGRAMA ANALÍTICO DEL PROCESO DE RECICLAJE.
Método Actual: Fecha:
Método propuesto: Elaboró:
Detalles del método
Actividad Tiempo
(h)
Distancia
(m)
Observaciones
Almacén de materia prima Pacas de pet.
Transporte de pacas al
alimentador del molino.
6 Por medio de
montacargas
Transporte de las pacas al
molino.
3 Por medio del
alimentador de banda.
Molienda de las pacas de
PET
.3 Transformación en
hojuelas de ½ pulgada
Lavado de hojuelas de
PET
.3 Lavado con
detergente
Transporte a la tina de
separación de PP.
5 Por medio de un
tornillo sin fin.
Separación de polietileno y
polipropileno.
.5 Por medio de tina de
flotación
Transporte al proceso de
enjuagado
3 Por medio de un
tornillo sin fin,
dispositivo que incluye
la maquinaria.
Enjuagado de hojuelas de
PET
.5 Proceso de
centrifugación
Transporte al proceso de
secado
3 Por medio de un
tornillo sin fin,
dispositivo que incluye
la maquinaria.
Secado de hojuelas de
PET
.5 Secado en frío
Transporte al proceso
URRC
7 Por medio del
alimentador de banda.
Proceso de limpieza URRC 1 Por medio de Sosa
Caústica
Transporte al proceso de
paletizado
3 Por medio de un
tornillo sin fin,
dispositivo que incluye
la maquinaria.
Proceso de paletizado 1
Inspección de calidad Pruebas de laboratorio
aplicadas a una
muestra
Transporte al proceso de
envasado
2 Por medio del
alimentador de banda.
Envasado de pellets de
PET
.3 Por medio de
gravedad en costales
de 50 kg.
Transporte al almacén de
producto terminado.
5 Por medio de
montacargas en
tarimas de 20 costales
Almacén de producto
terminado
Costales de 50 kg de
pellets de PET
Totales 8 9 1 2 4.4 37
45
3.4 ADQUISICIÓN DEL EQUIPO Y LA MAQUINARIA.
Al igual que en cualquier otro tipo de industria, la mayoría de la maquinaría es proveniente
de Europa o Norteamérica, para la industria del reciclado y para obtener los pellets con el grado de
pureza para que se utilicen en nuevos envases, no es la excepción, las principales empresas que
producen líneas de reciclaje son: EREMA, SOREMA, NAVARINI, entre algunas otras, para el
proyecto se utilizarán una línea de reciclaje NAVARINI, una línea de limpieza URRC y un sistema
de paletización EREMA, además de estos equipos, es necesario el uso de una planta para el
tratado del agua, ya que directamente, no se puede tirar al drenaje, solo se utilizara una planta
para todos los procesos, a continuación se presentan detalladamente los equipo y maquinaria a
utilizar :
Línea de reciclaje ML 4000 NAVARINI comprende:
1. Alimentador de molino.
Sistema: Transportado de banda.
Motor de 4 HP, 380 V, 50 hz
Capacidad: 10, 000 botellas /h
2. Molino (Con rotor de cuchillas tipo tijera).
El molino, tritura las botellas de pet convirtiéndolas en hojuelas y realiza también la
operación de lavado de las hojuelas.
Capacidad de PET - botellas 800-1000 [kg/h]
Potencia 160 [kW]
Rotor RPM 970 [RPM]
Diámetro bote 1400 [mm]
Bote interno intercambiable INOX AISI 304
Bomba agua 3 [kW]
Capacidad bomba agua 250 [l/min]
3. Transportador de descarga al proceso de separación.
Sistema: Tornillo sin fin.
Motor de 8 HP, 440 V, 50 hz
Capacidad: 1000 kg /h
46
4. Tina de Flotación.
Sistema: flotación
Capacidad: Depende del diseño y material
Longitud / Amplitud de la Tina [m] 12.0 x 2.0
Volumen Agua [m³] 10 - 15
Agua en Circuito cerrado [lit./min] 200
5. Transportador de descarga al proceso de enjuague.
Sistema: Tornillo sin fin.
Motor de 8 HP, 440 V, 50 hz
Capacidad: 1000 kg /h
6. Centrifuga dinámica.
Realiza el proceso de enjuague y secado.
Potencia instalada 75 [kW]
Longitud / Amplitud / Altura 3000 /1850 / 1830 [mm]
Producción (depende del material)
800-1500 [kg/h] películas,
2000–2500 [kg/h] material recio
Agua de lavado 78 [lit./min]
Agua de enfriamiento 23 [lit./min]
Tina de limpieza URRC.
Sistema: Tunel con tornillo sin fin.
Capacidad: Depende del diseño
Longitud / Amplitud de la Tina [m] 23 o 26 x 3.5
Volumen Agua [m³] 10 - 15
Agua en Circuito cerrado [lit./min] 200
47
Sistema de paletizado ASP 120 de marca EREMA.
Ancho de corte (mm) 120
Mecanismo de trasmisión de
corte(kW)
4,0
Transmisión – Mecanismo de
entrada (kW)
2 x 0,25
Rango de velocidad de entrada
(m/min.)
con pellets de longitud de 3 mm
40 - 120
Max. Número de hilos
con hilos de diámetro de 3 mm
13
Longitud de Pellets (mm) 3
PET (kg/h) 700
Sistema de envasado en costales TE 100 de Taylor Products.
Velocidad 840 sacos por hora
Rango de peso De 9 a 56 kilogramos
Requerimientos eléctricos 110 V
Escala Análoga, digital
Requerimientos de aire 80 PSI
Montacarga eléctrico de llantas sólidas de 3 ruedas.
Montacargas eléctricos de llantas sólidas de 3 ruedas, de hombre sentado, con
capacidades desde 3,000 libras hasta 4,000 libras con mástiles con altura desde 3.30 m hasta 7 m
y horquillas de 36” a 54” de largo, en voltajes de 36 y 48 volts, asientos de suspensión y equipos
de seguridad, se les puede instalar cualquier tipo de aditamento para manejar cargas especiales
(push pull para manejar cargas sin tarimas, desplazadores laterales, etc.) cuentan con un sistema
electrónico para controlar todas las funciones del equipo y ahorrar energía, se le pueden instalar
diferentes opciones más como el kit para cámara de congelación, cumple con todas las normas
internacionales.
3.5 DISTRIBUCIÓN DE PLANTA.
La distribución de planta se define como: La ordenación física de los elementos
industriales. Esta ordenación, ya practicada o en proyecto, incluye, tanto los espacios necesarios
para el movimiento de materiales, almacenamiento, trabajadores indirectos y todas las otras
actividades o servicios, así como el equipo de trabajo y el personal de taller.
48
Una buena distribución de planta es la que proporciona condiciones de trabajo aceptables
y permite la operación más económica, a la vez que mantiene las condiciones óptimas de
seguridad y bienestar para los trabajadores.
Los principios básicos de una distribución de planta son los siguientes:
Integración total. Consiste en integrar en lo posible todos los factores que afectan la
distribución, para tener una visión de todo el conjunto y la importancia relativa de cada
factor.
Mínima distancia de recorrido. Al tener una visión general de todo el conjunto, se debe
tratar de reducir en lo posible el manejo de materiales, trazando el menor flujo.
Utilización del espacio cúbico. Aunque el espacio de tres dimensiones, pocas veces se
piensa en el espacio vertical. Esta opción es muy útil cuando se tienen reducidos y su
utilización debe ser máxima.
Seguridad y bienestar del trabajador. Éste debe ser uno de los objetivos principales en
toda distribución.
Flexibilidad. Se debe obtener una distribución que pueda reajustarse fácilmente a los
cambios que exija el medio, para poder cambiar el tipo de proceso de manera más
económica, si fuera necesario.
Existen tres tipos básicos de distribución:
a) Distribución por proceso.- agrupa a las personas y al equipo que realizan funciones
similares. Hacen trabajos rutinarios en bajos volúmenes de producción. El trabajo es
intermitente y guiado por órdenes de trabajo individuales.
b) Distribución por producto. Agrupa a los trabajadores y al equipo de acuerdo con la
secuencia de operaciones realizadas sobre el producto o usuario. Las líneas de ensamble
son características de esta distribución con el uso de transportadores y equipo muy
automatizado para producir grandes volúmenes de relativamente pocos productos. El
trabajo es continuo y se guía por instrucciones estandarizadas.
c) Distribución por componente fijo.- Aquí la mano de obra, los materiales y el equipo acuden
al sitio de trabajo, como en la construcción de un barco o un avión.
20
20
Evaluación de Proyectos. Gabriel Baca Urbina. Quinta Edición. México D.F. Pag. 118.
49
Por lo mencionado en los párrafos anteriores acerca de los tipos de distribución, la planta
presenta una distribución por producto, principalmente por el trabajo continuo y la producción
relativa de grandes volúmenes.
La distribución de planta se determinará considerando los principios básicos antes
mencionados y mediante un par de estudios de distribución de áreas, estudio de recorrido y
diagrama Systematic Layout Planning SLP, que a continuación se presentan:
3.5.1 Diagrama de recorrido.
Los diagramas de circulación son diagramas de análisis del proceso dibujados sobre los
planos o lugares de trabajo, para mejor ilustración del recorrido real de los operarios y materiales.
Estos diagramas se emplean principalmente para estudiar la distribución en planta de los
talleres.
En los diagramas de recorrido se representan los movimientos de los materiales. Estos
diagramas son muy interesantes, ya que el solo desplazamiento de los materiales para la
elaboración de un producto llega a representar a veces hasta el 85% del tiempo total invertido en
su fabricación. A la vista del diagrama de recorrido correspondiente a cada producto debe
intentarse reducir todo lo posible el tiempo invertido en su manipulación, que aumenta el costo de
fabricación sin añadirle ningún valor.
21
Para el proyecto, el movimiento del materia es principalmente por medio de tornillos sin fin
o de bandas transportadoras, a continuación se presenta la ruta del recorrido del los envases de
PET hasta su transformación en pellets.
21
Idem. Pag. 119.
50
Análisis del diagrama de recorrido.
Material A envases de PET.
OPERACIÓN CONCEPTO DISTANCIA (m)
1A Transporte de paca de envases de PET comprimidos 6
2A Molienda y limpieza de pacas de PET
3A Transporte de hojuelas a tina de separación 5
4A Separación de hojuelas de otros materiales
5A Transporte a la tina de enjuagado 3
6A Enjuagado de hojuelas.
7A Transporte al proceso de secado 3
8A Secado de las hojuelas
9A Transporte al proceso URRC 7
10A Proceso URRC
10A Transporte al proceso de paletizado 3
11A Proceso de paletizado
12A Transporte al proceso de envasado 2
13A Envasado de pellets en sacos
14A Transporte al almacén de producto terminado 5
total 34
3.5.2 Método SLP (Systemetic Layout Planning).
Es un método poco cuantitativo al proponer distribuciones con base en la conveniencia de
cercanía y la relación entre los departamentos. Emplea la siguiente simbología internacional para
cuantificar el orden de proximidad entre los departamentos.
Letra Orden de proximidad Valor en líneas
A Absolutamente necesario
E Especialmente importante
I Importante
O Ordinaria o normal
U Unimportant (sin importancia)
X Indeseable
XX Muy indeseable
51
Para poder desarrollar este método, es mediante los siguientes pasos:
1. Se determina la relación entre los departamentos, por medio de una matriz de correlación
(código de proximidad).
2. Se desarrolla un diagrama de hilos a partir del código de proximidad con referencia en el
valor en líneas.
3. Se desarrolla la distribución acorde al diagrama de hilos.
22
22
Evaluación de Proyectos. Gabriel Baca Urbina. Quinta Edición. México D.F. Pag. 120.
52
Desarrollo del método SLP.
1. Código de Proximidad.
DEPARTAMENTO
Almacén de materia prima
Línea de reciclaje ML 4000
Proceso URRC
Paletizado
Envasado
Almacén de Producto Terminado
Oficinas
Sanitarios
2. Diagrama de hilos.
1
A
2
A
E
I
3
A
E
I
I
I
4
A
E
I
O
O
I
U
5
A
E
O
O
U
U
6
I
O
U
U
7
O
U
8
8
4
6
5
7
32
1
6
5
4
8
53
3. Distribución de planta.
54
3.6 ORGANIZACIÓN DEL RECURSO HUMANO Y ORGANIGRAMA GENERAL.
En la administración de empresas, se denomina recursos humanos al trabajo que aporta el
conjunto de los empleados o colaboradores de esa organización. Pero lo más frecuente es llamar
así a la función que se ocupa de seleccionar, contratar, formar, emplear y retener a los
colaboradores de la organización. Estas tareas las puede desempeñar una persona o
departamento en concreto (los profesionales en Recursos Humanos) junto a los directivos de la
organización.45
El estudio de organización del recurso humano no es suficientemente analítico en la
mayoría de los estudios, lo cual puede impedir una cuantificación correcta, tanto de la inversión
inicial, como de los costos de administración. En la fase de anteproyecto no es necesario
profundizar totalmente el tema, pero cuando se lleve a cabo el proyecto definitivo, se recomienda
encargar el estudio a empresas especializadas, aunque esto dependerá de qué tan grande sea la
empresa y su estructura de organización.
No hay que olvidar que mientras que en algunas empresas pequeñas las actividades
como la selección de personal y contabilidad las realizan entidades externas, en las grandes
empresas existen departamentos de planeación, investigación y desarrollo, comercio internacional
y otros.
Un organigrama es la representación gráfica de la estructura organizativa de una empresa
u organización. Representa las estructuras departamentales y, en algunos casos, las personas que
las dirigen, hacen un esquema sobre las relaciones jerárquicas y competenciales de vigor en la
organización.
El organigrama es un modelo abstracto y sistemático, que permite obtener una idea
uniforme acerca de la estructura formal de una organización.
Tiene una doble finalidad:
• Desempeña un papel informativo, al permitir que los integrantes de la organización y de las
personas vinculadas a ellas que conozcan, a nivel global, sus características generales.
45
http://es.wikipedia.org/wiki/Recursos_humanos
55
• Es un instrumento para realizar análisis estructurales al poner de relieve, con la eficacia
propia de las representaciones gráficas, las particularidades esenciales de la organización
representada.
En el organigrama no se tiene que encontrar toda la información, para conocer como es la
estructura total de la empresa.
Todo organigrama tiene que cumplir los siguientes requisitos:
1) Obtener todos los elementos de autoridad, los diferentes niveles de jerarquía, y la
relación entre ellos.
2) Tiene que ser fácil de entender y sencillo de utilizar.
3) Debe contener únicamente los elementos indispensables.
Según su contenido los organigramas se pueden diferenciar tres clases de organigrama:
⇒ Analíticos: Son específicos, su información es completa y detallada.
⇒ Generales: Muestra visión muy simple de la organización. También en el está la
información de mayor importancia.
⇒ Suplementario: Son complemento de lo analítico.
46
Para el proyecto se considerara el siguiente organigrama, con cada una de las
descripciones de las características y las funciones a realizar en los puestos propuestos.
Descripción de los puestos:
∇ Gerente General.
Escolaridad: LAE o Ing. Industrial (Títulado)
Sexo: Indistinto
Experiencia: Mínimo 2 años a nivel gerencial.
Edad: De 30 a 45 años
Estado civil: Casado
Tipo de trabajo: Tiempo completo
Duración: Indefinido
Actividades a realizar: Coordinar, regular y supervisar las actividades entre las
gerencias de producción, ventas y administración, establecer los
46
http://es.wikipedia.org/wiki/Organigrama
56
objetivos de la empresa, presentar informes a los socios de la
empresa.
∇ Gerente de producción.
Escolaridad: Ing. Industrial (Títulado)
Sexo: Indistinto
Experiencia: Mínimo 1 año en puesto similar.
Edad: De 28 a 35 años
Estado civil: Indistinto
Tipo de trabajo: Tiempo completo
Duración: Indefinido
Actividades a realizar: Coordinar, regular y supervisar las actividades entre los
departamentos de laboratorio de pruebas, almacén de materia
prima, mantenimiento y el proceso de producción, así como de
presentar informes a la gerencia general del desempeño de la
gerencia de producción, como también acordar la actividades
entre su departamento con la gerencia de ventas y
administración.
∇ Gerente de ventas.
Escolaridad: Lic. en Administración o Mercadotecnia (Titulado).
Sexo: Femenino
Experiencia: Mínimo 1 año en puesto similar.
Edad: De 28 a 35 años
Estado civil: Indistinto
Tipo de trabajo: Tiempo completo
Duración: Indefinido
Actividades a realizar: Coordinar, regular y supervisar las actividades entre los
departamentos de almacén de producto terminado y logística,
también realizar los pronósticos de ventas, informes de ventas,
además de informar a la gerencia general del desempeño de la
gerencia de ventas, como también acordar la actividades entre
su departamento con la gerencia de producción y administración.
57
∇ Gerente de Administración.
Escolaridad: Lic. en Administración Industrial (Titulado).
Sexo: Indistinto
Experiencia: Mínimo 1 año en puesto similar.
Edad: De 28 a 35 años
Estado civil: Indistinto
Tipo de trabajo: Tiempo completo
Duración: Indefinido
Actividades a realizar: Coordinar, regular y supervisar las actividades entre los
departamentos de contabilidad y compras, establecer metas,
desarrollar planes y programas, informes de ventas, además de
informar a la gerencia general el desempeño de la gerencia de
administración, como también acordar las actividades entre su
departamento con la gerencia de producción y ventas.
∇ Técnico en Instrumentación y Metrología.
Escolaridad: Técnico en Control de calidad, Instrumentación o Metroligia.
Sexo: Masculino
Experiencia: Mínimo 1 año en puesto similar.
Edad: De 20 a 35 años
Estado civil: Indistinto
Tipo de trabajo: Tiempo completo
Duración: Indefinido
Actividades a realizar: Encargado de elaborar las pruebas de calidad a las muestras
seleccionadas de la producción y verificar que se cumplan,
entregar reportes sobre los resultados de las pruebas al gerente
de producción, así como acordar las actividades entre su
departamento y los demás de la gerencia de producción.
∇ Técnico en Mantenimiento industrial.
Escolaridad: Técnico en Mantenimiento Industrial o procesos industriales.
Sexo: Masculino
Experiencia: Mínimo 1 año en puesto similar.
Edad: De 20 a 35 años
Estado civil: Indistinto
Tipo de trabajo: Tiempo completo
58
Duración: Indefinido
Actividades a realizar: Asegurar el funcionamiento de las líneas de producción,
desarrollar programas de mantenimiento preventivo, encargarse
del almacén de refacciones, acordar las actividades entre su
departamento y los demás de la empresa.
∇ Almacenista.
Escolaridad: Carrera técnica.
Sexo: Masculino
Experiencia: Mínimo 1 año en puesto similar.
Edad: De 20 a 35 años
Estado civil: Indistinto
Tipo de trabajo: Tiempo completo
Duración: Indefinido
Actividades a realizar: Realizar, actualizar los inventarios, ya sea el de materia prima o
el de producto terminado, realizar reportes a las gerencias
correspondientes.
∇ Responsable de contabilidad.
Escolaridad: Lic. en Contabilidad (Titulado).
Sexo: Masculino
Experiencia: Mínimo 1 año en puesto similar.
Edad: De 28 a 35 años
Estado civil: Indistinto
Tipo de trabajo: Tiempo completo
Duración: Indefinido
Actividades a realizar: Realizar la contabilidad de la empresa, la nomina,
amortizaciones, cobranzas, apoyar a la gerencia de
administración y acordar las actividades entre su departamento
con los demás de la empresa.
∇ Operador de Maquinas.
Escolaridad: Técnico en mantenimiento industrial, máquinas y herramientas,
procesos industriales, control y automatización.
Sexo: Masculino
Experiencia: Mínimo 1 año en puesto similar.
59
Edad: De 20 a 35 años
Estado civil: Indistinto
Tipo de trabajo: Tiempo completo
Duración: Indefinido
Actividades a realizar Operar y supervisar las líneas de producción, elaborar reportes de
producción a la gerencia de producción.
∇ Encargado de Compras.
Escolaridad: Técnico en Administración.
Sexo: Masculino
Experiencia: Mínimo 1 año en puesto similar.
Edad: De 20 a 35 años
Estado civil: Indistinto
Tipo de trabajo: Tiempo completo
Duración: Indefinido
Actividades a realizar: Asegurara la existencia de materia prima, insumos, energía en
cuanto a la realización del proceso de producción, entregar
reportes de compras a la gerencia a los departamentos y
gerencias correspondientes acordar y realizar las actividades
establecidas entre su departamento y los demás de la empresa.
∇ Auxiliar de logística.
Escolaridad: Ing. Industrial (Titulado).
Sexo: Masculino
Experiencia: Mínimo 1 año en puesto similar
Edad: De 22 a 35 años
Estado civil: Indistinto
Tipo de trabajo: Tiempo completo
Duración: Indefinido
Actividades a realizar: Asegurar la entrega del producto terminado a los clientes en
tiempo y forma establecida, entregar bitácora de actividades a la
gerencia de ventas, diseñar rutas que faciliten dicha entrega,
acordar y realizar las actividades establecidas entre su
departamento y los demás de la empresa.
60
ORGANIGRAMA DE LA EMPRESA.
P= Persona
T= Turno
AMP = Almacén de Materia Prima
APT= Almacén de Producto Terminado
Gerencia General
1 P
Gerencia de
Producción
1 P
Gerencia de
Ventas
1 P
Gerencia de
Administración
1 P
Laboratorio
de pruebas
2 P
Operadores
12 P (4 PT)
Mantenimiento
3 P(1PT)
AMP
3 P
APT
3P(1PT)
Logística
2 P
Compras
2 P
Contabilidad
2 P
61
3.7 MARCO LEGAL Y FACTORES RELEVANTES.
En toda nación existe una constitución que rige los actos tanto del gobierno en el poder
como de las instituciones y los individuos. A esa norma le siguen una serie de código de la más
diversa índole, como la fiscal, el sanitario, el civil y el penal; finalmente, existe una serie de
reglamentaciones de carácter local o regional, casi siempre sobre los mismos aspectos.
Es obvio señalar que tanto la constitución, como una gran parte de los códigos y
reglamentos locales, regionales y nacionales, repercuten de alguna manera sobre un proyecto, y
por tanto, deben tomarse en cuenta, ya que toda actividad empresarial y lucrativa se encuentra
incorporada a determinado marco jurídico.
No hay que olvidar que un proyecto, por muy rentable que sea, antes de ponerse en
marcha debe incorporarse y acatar las disposiciones jurídicas vigentes.
49
Aunque parezca que sólo en el aspecto mencionado es importante el conocimiento de las
leyes, a continuación se mencionan aspectos relacionados con la empresa y se señala cómo
repercute un conocimiento profundo del marco legal en el mejor aprovechamiento de los recursos
que con ella cuenta:
A. MERCADO.
1. Legislación sanitaria sobre los que deben obtenerse. El proceso URRC ya cuenta con la
certificación de la FDA, Food and Drug Administration, que asegura la calidad y pureza
de los pellets de PET reciclado para su uso en nuevos envases.
2. Elaboración y funcionamiento de contratos con proveedores.
3. Permisos de vialidad y sanitarios para el transporte del producto.
B. LOCALIZACIÓN.
1. Títulos de bienes raíces.
2. Litigios, prohibiciones, contaminación ambiental, uso intensivo de agua.
3. Apoyos fiscales por medio de exención de impuestos.
4. Gastos notariales, transferencias, inscripción en Registro Público de la Propiedad y el
Comercio.
C. ESTUDIO TÉCNICO.
1. Transferencia de Tecnología (Pagos de la Patente URRC).
2. Pago de aranceles en la importación de maquinaria.
49
Evaluación de Proyectos. Gabriel Baca Urbina. Tercera Edición. México D.F. Pag. 105.
62
D. ADMINISTRACIÓN Y ORGANIZACIÓN.
1. Leyes que regulan la contratación de personal sindicalizado y de confianza. Pago de
utilidades al finalizar el ejercicio.
2. Prestaciones sociales a los trabajadores. Vacaciones, incentivos, seguridad social, ayuda a
la vivienda, etc.
3. Leyes sobre seguridad industrial (NOM-STPS).
E. ASPECTO FINANCIERO Y CONTABLE.
1. Ley de Impuesto Sobre la Renta (ISR). Rige todo lo concerniente a : tratamiento fiscal
sobre depreciación y amortización, método fiscal para la valuación de inventarios, pérdidas
o ganancias de operación, cuentas incobrables, impuestos por pagar, ganancias retenidas,
gastos que pueden deducirse de impuestos y los que no están sujetos a esta maniobra,
etc.
2. Leyes bancarias y de instituciones de crédito, así como las obligaciones contractuales que
de ello se deriven.
3.8 CONCLUSIONES DEL ESTUDIO TÉCNICO.
Al término del estudio técnico, se concluye lo siguiente; el proceso de manufactura
respecto al del reciclaje del PET, se clasifica como proceso continuo ya que las operaciones son
contiguas sin interrupción entre ellas. Es necesario considerar una serie de factores relacionados
con la producción para poder determinar la capacidad de producción del proyecto, esta capacidad
se cuantifica en unidades producidas por año, para poder determinar la capacidad de producción
fue necesario realizar un estudio por el método de Escalación, que dieron como resultado una
capacidad inicial de 8,000 ton/año y final de producción será de 10,000 ton/año que se logrará
mediante tres turnos de trabajo y considerando una disponibilidad aproximada de 4, 800 horas de
trabajo al año.
Para la localización, fue necesario considerar factores como: la materia prima, el mercado,
los insumos, la mano de obra, la existencia de la maquinaria no se considero, puesto que es de
importación y tiene el mismo efecto en cualquiera de las ciudades analizadas, Monterrey,
Guadalajara y la Área metropolitana, para ello se realizo un estudio cualitativo por puntos, en el
cual fue difícil determinar donde se instalaría la planta, puesto que las tres opciones presentan
calificaciones similares con variaciones mínimas, concluyendo por elegir Monterrey que se
favorece con la aseguración de la Materia Prima, ya que en la área Metropolitana se encuentran
instaladas PET STAR Y LA INDUSTRIA MEXICANA DEL RECICLAJE acaparando la mayor parte
de la mencionada.
63
Se realizo un estudio detallado del método de proceso del reciclaje mediante el uso del
diagrama de bloques, de flujo y cursograma analítico, que permitieron conocer, las operaciones,
transportes, inspecciones y almacenamientos del material dentro del proceso y también la
maquinaría necesaria para la realización del proceso. La maquina principalmente es automatizada,
por esta razón la mano de obra directa no es demasiada, puesto que su principal función es
supervisar la operación de las maquinas. Para el funcionamiento de la empresa se requiere de
personal ejecutivo, directivo y operativo, con las areas funcionales de producción, ventas y
administración.
Se desarrollo una distribución de planta conforme a maquinaria y los departamentos
necesarios para el funcionamiento de la empresa. El almacén de materia prima es el departamento
que requiere de mayor área, para un óptimo manejo de las pacas de envases compactados
Con lo que respecta al aspecto legal existen requerimientos con relación al mercado,
localización, estudio técnico, administración y aspecto contable que se deben cumplir para poner
en marcha la operación de la planta.
64
CAPÍTULO IV
ESTUDIO ECONÓMICO
64
CAPÍTULO IV. ESTUDIO ECONÓMICO.
La parte de análisis económico pretende determinar cuál es el monto de los recursos
económicos necesarios para la realización del proyecto, cuál será el costo total de la operación de
la planta (que abarque las funciones de producción, administración y ventas), así como otra serie
de indicadores que servirán como base para la parte final y definitiva del proyecto, que es la
evaluación económica.
4.1 DETERMINACIÓN DE LOS COSTOS.
Costo es una palabra muy utilizada, pero nadie ha logrado definirla con exactitud, debido a
su amplia aplicación, pero se puede decir que el costo es un desembolso en efectivo o en especie
hecho en el pasado, en el presente, en el futuro o en forma virtual.
50
4.1.1 COSTOS DE PRODUCCIÓN.
Los costos de producción están formados por los siguientes elementos:
Materias primas. Son los materiales que entran y forman parte del producto terminado.
Tabla 4.0 Determinación de la Materia Prima.
Periodo
anual
Producción
(ton/año)
Aprovechamiento
de la capacidad
instalada
(%)
Requerimiento
de materia
prima
(ton)
Costo de
Materia
Prima
($/ton)
Costo total
de Materia
Prima.
($)
1 8, 000 80 10, 500 4,500 47,250,000
2 8, 500 85 11, 000 4,700 51,700,000
3 9,000 90 11, 700 4,800 56,160,000
4 9, 500 95 12, 400 5,100 63,240,000
5 10, 000 100 13, 000 5,200 67,600,000
50
Evaluación de Proyectos. Gabriel Baca Urbina. Tercera Edición. México D.F. Pag. 134.
65
Mano de obra directa. Es la que se utiliza para transformar la materia prima en producto
terminado.
Tabla 4.1 Determinación de la Mano de Obra Directa.
Concepto Plazas Monto mensual Monto Anual
Almacenista 6 $21,000.00 $126,000.00
Operario 12 $42,000.00 $504,000.00
Laboratorito 2 $8,000.00 $16,000.00
Técnico en mantenimiento 2 $4,000.00 $8,000.00
TOTAL $654,000.00
Materiales indirectos. Forman parte auxiliar en la presentación del producto terminado, sin
ser el producto en sí.
Tabla 4.2 Determinación de los Materiales Indirectos.
Periodo
anual
Producción
(ton/año)
Requerimiento
de materia prima
(ton)
Requerimiento
de sosa
caustica. (ton)
Costo Unitario
($/ton)
Costo total
($)
1 8,000 10,500 6,825 5,000 28,875,000
2 8,500 11,000 7,150 5,500 33,275,000
3 9,000 11,700 7,605 5,500 35,392,500
4 9,500 12,400 8,060 6,000 40,920,000
5 10,000 13,000 8,450 6,200 44,330,000
Costos de los insumos. Excluyendo, por supuesto, los rubros mencionados, todo proceso
productivo requiere una serie de insumos para su funcionamiento. Éstos pueden ser: agua,
energía eléctrica, combustibles, gases industriales especiales, etc.
66
Tabla 4.3 Determinación de los Insumos.
CONCEPTO REQUERIMIENTO
ANUAL
TARIFA MONTO
Energía Eléctrica( Kw/h) 21,528,000 1.5 $32,292,000.00
Agua (m3
) 112,320 3 $336,960.00
TOTAL $32,628,960.00
Mano de Obra Indirecta. Es aquella que no está involucrada directamente con el proceso,
e involucra a supervisores, jefes, gerentes, es decir, es el personal que se encarga de la
parte administrativa y del control del proceso.
Tabla 4.4 Determinación de la Mano de Obra Indirecta.
Concepto Plazas Monto mensual Monto Anual
Gerente General 1 $ 22, 000.00 $ 264, 000.00
Gerente de Producción 1 $ 15, 000.00 $ 180, 000.00
Gerente de Ventas 1 $ 15, 000.00 $ 180, 000.00
Gerente de Administración 1 $ 15, 000.00 $ 180, 000.00
TOTAL $ 804, 400.00
Costos de mantenimiento. Para fines de evaluación, en general se consideran un
porcentaje del costo de adquisición de los equipos. Este dato normalmente lo proporciona
el fabricante y en él se especifica el alcance del servicio de mantenimiento que se
proporcionara.
Cargos por depreciación y amortización. Son costos virtuales, esto es, se tratan y tienen el
efecto de un costo pero sin serlo.
51
51
Evaluación de Proyectos. Gabriel Baca Urbina. Tercera Edición. México D.F Pag. 135.
67
COSTOS DE PRODUCCIÓN.
CONCEPTO
PERIODO ANUAL
1 2 3 4 5
Volumen de Producción (ton) 8,000 8,500 9,000 9,500 10,000
Materia Prima* 47,250 51,700 56,160 63,240 67,600
Otros materiales* 34,125 39,325 41,828 48,360 52,390
Insumos* 32,629 32,629 32,629 32,629 32,629
Mano de Obra Directa* 654 700 749 801 858
COSTOS DIRECTOS* 114,658 124,354 131,366 145,030 153,477
Depreciación y Amortización* 1,174 1,174 1,174 1,174 1,174
Mantenimiento*+ 527 469 410 351 293
Mano de Obra Indirecta* 805 805 805 805 805
COSTOS INDIRECTOS 2,506 2,448 2,389 2,330 2,272
COSTOS DE PRODUCIÓN* 117,164 126,802 133,755 147,360 155,749
Costo unitario (Ton) 14.65 14.92 14.86 15.51 15.57
* En miles de pesos.
+ El 5% del monto del equipo.
4.1.2 COSTOS DE ADMINISTRACIÓN.
Son como su nombre lo indica, los costos provenientes de realizar la función de
administración dentro de la empresa. Sin embargo, tomados en un sentido amplio, pueden no solo
significar los sueldos del gerente o director general y de los contadores, auxiliares, secretarias, así
como los gastos de oficina en general.
CONCEPTO
PERIODO ANUAL
1 2 3 4 5
Contabilidad* 180 180 180 180 180
Compras * 120 120 120 120 120
Teléfono y luz * 12 12 12 12 12
Material de Oficina* 3 3 3 3 3
Costos de Administración 315 315 315 315 315
* En miles de pesos.
68
4.1.3 COSTOS DE VENTA.
Los costos de ventas son todos aquellos que están relacionados con hacer llegar el
producto al intermediario o consumidor, como pueden ser, fletes, investigación de mercado, etc. La
magnitud del costo de ventas dependerá tanto del tamaño de la empresa, como del tipo de
actividades que los promotores de ventas del proyecto quieran que se desarrolle ese
departamento.
CONCEPTO
PERIODO ANUAL
1 2 3 4 5
Logística * 120 120 120 120 120
Costo de transporte* 5 200 5 450 5 730 6 020 6 320
Teléfono y luz * 12 12 12 12 12
Material de Oficina* 1 1 1 1 1
Costo de Ventas 5 333 5 333 5 333 5 333 5 333
* En miles de pesos.
4.1.4 COSTO TOTAL DE OPERACIÓN.
Es la suma de las cantidades de los costos de producción, de administración, de ventas y
financieros, el monto total necesario para la operación de la planta.
CONCEPTO
MONTO
1 2 3 4 5
Costo de producción $117,164,000.00 $126,802,000.00 $133,755,000.00 $147,360,000.00 $155,749,000.00
Costo de Administración $315,000.00 $315,000.00 $315,000.00 $315,000.00 $315,000.00
Costo de Ventas $5,333,000.00 $5,333,000.00 $5,333,000.00 $5,333,000.00 $5,333,000.00
COSTO DE OPERACIÓN $122,812,001.00 $132,450,002.00 $139,403,003.00 $153,008,004.00 $161,397,005.00
4.2 INVERSIÓN INICIAL: ACTIVO FIJO Y DIFERIDO.
La inversión inicial comprende la adquisición de todos los activos fijos y diferidos
necesarios para iniciar las operaciones de la empresa, con excepción del capital del trabajo.
69
4.2.1 MAQUINARIA, TERRENO Y OBRA CIVIL.
Se entiende por activo fijo, los bienes propiedad de la empresa, como terrenos, edificios
maquinaria, equipo, mobiliario, vehículos de trasporte, herramientas y otros. Se le llama fijo porque
la empresa no puede desprenderse fácilmente de él sin que con ello ocasione problemas a sus
actividades productivas.
En el caso del costo del terreno, éste debe de incluir el precio de compra del lote, las
comisiones a agentes, honorarios y gastos notariales y aun el costo de demolición de estructuras
existentes que no se necesiten para los fines que se pretenda dar al terreno. En el caso del costo
del equipo y la maquinaria, debe verificarse si éste incluye fletes, instalación y puesta en marcha.
52
Tabla 4.5 Determinación del costo de Maquinaria y Equipo.
MAQUINARIA Y EQUIPO
Equipos de proceso
Concepto Precio Unitario Unidades Total
Línea de reciclaje ML 4000 $1,945,720.00 2 $3,891,440.00
Tina de limpieza URRC $2,550,000.00 2 $5,100,000.00
Sistema de paletización ASP 120 $990,000.00 2 $1,980,000.00
Envasadora de sacos TE 1000 $245,000.00 2 $490,000.00
Transportador de descarga de tornillo $45,000.00 6 $270,000.00
TOTAL $11,731,440.00
Otros equipos
Concepto Precio Unitario Unidades Total
Montacargas eléctrico $350,000.00 2 $700,000.00
Equipo de computo $8,500.00 11 $93,500.00
Teléfono y fax $1,200.00 6 $7,200.00
Mobiliario y equipo de oficina $7,000.00 8 $56,000.00
TOTAL $856,700.00
TOTAL DE MAQUINARIA Y EQUIPO: $ 12, 588, 140.00
52
Evaluación de Proyectos. Gabriel Baca Urbina. Tercera Edición. México D.F. Pag. 137.
70
Tabla 4.5 Determinación del costo de Terreno y Obra Civil.
TERRENO Y OBRA CIVIL
INFRAESTRUCTURA
Concepto Costo
Terreno : 3 000 m
2
$2,200,000.00
Laboratorio $100,000.00
Taller de Mantenimiento $15,000.00
Obra civil $820,000.00
TOTAL $2,135,000.00
SERVICIOS
Tanque de agua
(cisterna 100m
3
, bomba y red)
$ 35, 000.00
Transformador y red $ 150, 000.00
Compresor de aire $ 20, 000.00
TOTAL $205,000.00
TOTAL DE TERRENO Y OBRA CIVIL: $ 2, 340, 000.00
Tabla 4.6 Resumen del Monto de Activo Fijo.
CONCEPTO MONTO
Equipo de proceso $11,731,440.00
Otros equipos $856,700.00
Infraestructura $2,135,000.00
Servicios $205,000.00
TOTAL $14,928,140.00
4.2.2 ACTIVO DIFERIDO.
Se entiende por activo diferido el conjunto de bienes propiedad de las empresas
necesarias para su funcionamiento, y que incluyen: patentes de inversión, diseños industriales,
asistencia telefónica, gastos pre-operativos y de instalación y puesta en marcha, contratos de
servicios, etc.
53
53
Ident
71
Para determinar el activo diferido se tomaron en cuenta las siguientes consideraciones;
para el concepto de fletes, seguros e impuestos el 10 % del costo total del equipo. Para la
planeación e integración del proyecto se tomara en cuenta un 10% del activo fijo, para la
administración del proyecto y puesta en marcha el 10% de los activos fijo, a continuación se
presenta la determinación del activo diferido.
Tabla 4.7 Determinación del Monto del Activo Diferido.
CONCEPTO MONTO
Fletes, seguros e impuestos $1,173,144.00
Planeación e integración del proyecto $1,492,814.00
Administración del proyecto $1,492,814.00
Subtotal $4,158,772.00
Imprevistos (5% del subtotal) $207,938.60
TOTAL $4,366,710.60
Tabla 4.8 Resumen del Monto de la Inversión Fija.
CONCEPTO COSTO
ACTIVO FIJO $14,928,140.00
ACTIVO DIFERIDO $4,366,710.60
TOTAL $19,294,850.60
4.3 DEPRECIACIÓN Y AMORTIZACIÓN.
El término “depreciación” tiene exactamente la misma connotación que “amortización”, pero
el primero sólo se aplica al activo fijo, ya que con el uso, estos bienes valen menos; es decir, se
deprecian; en cambio, la amortización sólo se aplica a los activos diferidos, ya que por ejemplo, si
se han comprado una marca comercial, ésta, con el uso del tiempo, no baja de precio o se
deprecia, por lo que el término amortización significa el cargo anual que se hace para recuperar
esa inversión.
El gobierno pretende con este mecanismo que toda inversión privada sea recuperable por
la vía fiscal, independientemente de las ganancias que dicha empresa obtenga por concepto de
ventas. Además si las empresas reemplazaran los equipos al término de su vida fiscal, la planta
productiva del país se activaría en alto grado.
72
De acuerdo a la ley de impuesto sobre la renta vigente en el año 2008, se hace el cálculo
correspondiente de depreciación y amortización correspondiente a los activos. Tabla 4.9
4.4 DETERMINACIÓN DEL CAPITAL DEL TRABAJO.
Desde el punto de vista contable, este capital se define como la diferencia aritmética entre
el activo circulante y el pasivo circulante. Desde el punto de vista práctico, está representado por el
capital adicional (distinto de la inversión en activo fijo y diferido) con que hay que contar para que
empiece a funcionar una empresa; esto es, hay que financiar la primer producción antes de recibir
ingresos; entonces, debe comprarse materia prima, pagar mano de obra directa que la transforme,
otorgar crédito en las primeras ventas y contar con cierta cantidad en efectivo para sufragar los
gastos diarios de la empresa. Todo esto constituirá el activo circulante.
El capital del trabajo es también una inversión inicial, tiene diferencia fundamental con
respecto a la inversión en activo fijo y diferido, tal diferencia radica en su naturaleza circulante.
Esto implica que mientras la inversión fija y la diferida puede recuperarse por la vía fiscal, mediante
la depreciación y amortización, la inversión en capital de trabajo no puede recuperarse por este
medio, ya que se supone que, dada su naturaleza, la empresa puede resarcirse de él en un muy
corto plazo.
54
Tabla 4.10
54
Evaluación de Proyectos. Gabriel Baca Urbina. Tercera Edición. México D.F. Pag. 138.
73
Tabla 4.9 Determinación de las Depreciaciones y Amortizaciones.
CONCEPTO
INVERSIÓN
INICIAL
TASA
%
PERIODO ANUAL SALDOS
PENDIENTES DE
DEPRECIAR Y
AMORTIZAR
1 2 3 4 5
Equipo de proceso $11,731,440.00 10.00% $1,173,144.00 $1,173,144.00 $1,173,144.00 $1,173,144.00 $1,173,144.00 $5,865,720.00
Mobiliario y equipo de
oficina
$56,000.00 10.00% $5,600.00 $5,600.00 $5,600.00 $5,600.00 $5,600.00 $28,000.00
Montacargas eléctrico $700,000.00 25.00% $175,000.00 $175,000.00 $175,000.00 $175,000.00 0 $0.00
Equipo de computo $93,500.00 30.00% $28,050.00 $28,050.00 $28,050.00 $9,350.00 0 $0.00
Teléfono y fax $7,200.00 10.00% $720.00 $720.00 $720.00 $720.00 $720.00 $3,600.00
Edificios $2,155,000.00 5.00% $107,750.00 $107,750.00 $107,750.00 $107,750.00 $107,750.00 $1,616,250.00
Fletes, seguros e
impuestos
$1,173,144.00 5.00% $58,657.20 $58,657.20 $58,657.20 $58,657.20 $58,657.20 $879,858.00
Planeación e
integración del
proyecto
$1,492,814.00 15.00% $223,922.10 $223,922.10 $223,922.10 $223,922.10 $223,922.10 $373,203.50
Administración del
proyecto
$1,492,814.00 15.00% $223,922.10 $223,922.10 $223,922.10 $223,922.10 $223,922.10 $373,203.50
Gastos de puesta en
marcha
$9,139,835.00
TOTAL $18,901,912.00 $1,996,765.40 $1,996,767.40 $1,996,765.40 $1,978,065.40 $1,793,715.40
74
Tabla 4.10 Determinación del Capital del Trabajo.
CONCEPTO Periodo Anual
1 2 3 4 5
Activo circulante $43,465,404.87 $45,964,570.15 $49,718,625.00 $55,404,811.19 $59,709,451.92
Caja y bancos1
$9,763,666.67 $10,566,833.33 $11,146,250.00 $12,280,000.00 $12,979,083.33
Cuentas por cobrar2
$15,160,693.33 $15,991,397.08 $17,817,375.00 $19,784,913.75 $21,776,125.00
Inventarios $18,541,044.87 $19,406,339.74 $20,755,000.00 $23,339,897.44 $24,954,243.59
Materia prima3
$6,781,250.00 $7,585,416.67 $8,165,666.67 $9,300,000.00 $9,999,166.67
Productos en
proceso4
$9,554,833.33 $10,362,833.33 $10,947,166.67 $12,085,833.33 $12,789,750.00
Producto
terminado5
$2,204,961.54 $2,391,423.08 $2,526,269.23 $2,789,038.46 $2,951,480.77
Pasivo circulante $6,781,250.00 $7,585,416.67 $8,165,666.67 $9,300,000.00 $9,999,166.67
Cuentas por pagar6
$6,781,250.00 $7,585,416.67 $8,165,666.67 $9,300,000.00 $9,999,166.67
Capital del trabajo $36,684,154.87 $38,379,153.48 $41,552,958.33 $46,104,811.19 $49,710,285.25
Incremento del
capital del trabajo $36,684,154.87 $1,694,998.61 $3,173,804.85 $4,551,852.86 $3,605,474.06
1
30 días del costo de producción.
2
30 días del valor de ventas.
3
30 días del costo de materia prima y otros materiales.
4
30 días del costo directo de producción
5
7 días del costo directo de producción
6
30 días del costo materia prima y otros materiales.
4.5 DETERMINACIÓN DE LA TMAR Y LA INFLACIÓN CONSIDERADA.
Para formarse, toda empresa se debe realizar una inversión inicial. El capital que forma
esta inversión puede provenir de varias fuentes: sólo de personas físicas (inversionistas), de éstas
con personas morales (otras empresas), de inversionistas e instituciones de crédito (bancos) o de
una mezcla de inversionistas, personas morales y bancos. Como sea que haya sido la aportación y
de capitales, cada uno de ellos tendrá un costo asociado al capital que aporte (TMAR), y la nueva
empresa así formada tendrá un costo de capital propio.
61
La TMAR, es la Tasa Mínima Aceptable de Rendimiento que los inversionistas esperan
recuperar de su capital invertido en el desarrollo del proyecto, matemáticamente se define como:
61
Evaluación de Proyectos. Gabriel Baca Urbina. Tercera Edición. México D.F. Pag. 145.
75
TMAR = i + f + if
Donde:
i = premio al riesgo
f = inflación
El premio al riesgo, es el verdadero crecimiento del dinero y se le llama así porque el
inversionista siempre arriesga su dinero, y por arriesgarlo merece una ganancia adicional sobre la
inflación.
Para el estudio, determinaremos una TMAR simple y un mixta, las cuales se desarrollan a
continuación:
El monto inicial de la inversión es aproximadamente de:
Concepto Monto
Activo fijo $14,928,140.00
Activo diferido $4,366,710.60
Capital del trabajo $36,684,154.87
MONTO TOTAL DE LA INVERSION $55,979,005.47
Para el caso de la inflación consideraremos la determinada en el capítulo 2, justificando
esta decisión por las circunstancias de crisis en las que se encuentra el país, del 7.00%.
El premio al riego debe ser entre el 10 y 15%, y mayor a la tasa inflacionaria, por esta
razón, consideraremos un premio al riesgo del 15%.
Por lo mencionado en los párrafos anteriores, la TMAR simple es de:
TMAR = i + f + if
TMAR = 15% + 7 %+ (14 X 7)%
TMAR = 23.05 %
76
La TMAR mixta quedaría compuesta de la siguiente manera:
ENTIDAD % DE
APORTACIÓN
MONTO RENDIMIENTO
PEDIDO
PROMEDIO
PONDERADO
INVERSIONISTA 60 $33,587,403.28 0.2305 0.1383
FINANCIAMIENTO 40 $22,391,602.19 0.27 0.108
TOTAL 100 $55,979,005.47 0.2463
Podemos concluir que para el proyecto, se considerara una TMAR del 24.63%.
4.6 FINANCIAMIENTO DE LA INVERSIÓN.
Una empresa está financiada cuando ha pedido capital en préstamo para cubrir cualquiera
de sus necesidades económicas. Si la empresa logra conseguir dinero barato en sus operaciones,
es posible demostrar que esto le ayudará a elevar considerablemente el rendimiento sobre su
inversión. Debe de entenderse por dinero barato los capitales pedidos en préstamo a tasas
mucho más bajas que las vigentes en las instituciones bancarias. Esto implica que cuando se pide
un préstamo, hay que saber el tratamiento fiscal adecuado a los intereses y pago principal, lo cual
es un aspecto vital en el momento de realizar la evaluación económica.
62
Para el desarrollo del proyecto se consideraron dos planes de financiamiento; pago de
cantidades iguales al final de cada uno de los años y Pago de interés al final de cada año y de
interés y todo el capital al final del quinto año, que se presentan a continuación:
1. Pago de cantidades anuales iguales al final de cada uno de los años.
PLAN 1
AÑO INTERES
PAGO A FIN DE
AÑO
PAGO
PRINCIPAL
DEUDA DE
PAGO
0 0 0 0 $22,391,602.19
1 $6,045,732.59 $8,669,934.00 $2,624,201.41 $19,767,400.78
2 $5,337,198.21 $8,669,934.00 $3,332,735.79 $16,434,664.99
3 $4,437,359.55 $8,669,934.00 $4,232,574.45 $12,202,090.54
4 $3,294,564.45 $8,669,934.00 $5,375,369.55 $6,826,720.98
5 $1,843,214.67 $8,669,934.00 $6,826,719.33 0
62
Evaluación de Proyectos. Gabriel Baca Urbina. Tercera Edición. México D.F. Pag.149
77
2. Pago de interés al final de cada año y de interés y todo el capital al final del quinto año.
PLAN 2
AÑO INTERES PAGO A FIN DE
AÑO
PAGO
PRINCIPAL
DEUDA DE
PAGO
0 0 0 0 $22,391,602.19
1 $6,045,732.59 $6,045,732.59 0 $22,391,602.19
2 $6,045,732.59 $6,045,732.59 0 $22,391,602.19
3 $6,045,732.59 $6,045,732.59 0 $22,391,602.19
4 $6,045,732.59 $6,045,732.59 0 $22,391,602.19
5 $6,045,732.59 $6,045,732.59 $28,437,334.78 0
4.7 ESTADO DE RESULTADOS PRO-FORMA.
La finalidad del análisis del estado de resultados o de pérdidas y ganancias es calcular la
utilidad neta y los flujos netos de efectivo del proyecto, que son, en forma general, el beneficio real
de la operación de la planta y los impuestos que debe pagar. Esta definición no es muy completa,
pues habrá que aclarar que los ingresos pueden provenir de fuentes externas e internas y no solo
de la venta de los productos.
Una situación similar ocurre con los costos, ya que los hay de varios tipos y pueden
provenir tanto del exterior como del interior de la empresa.
Se llama pro-forma porque esto significa proyectado, se proyecta (normalmente a 5 años)
los resultados económicos que tendrá la empresa.
63
Para un estudio más detallado de las pérdidas o ganancias del proyecto, se presentan 5
estados de resultados; sin financiamiento y con los 4 métodos de pago del financiamiento.
Tabla 4.11 Pronostico de ventas.
63
Evaluación de Proyectos. Gabriel Baca Urbina. Tercera Edición. México D.F. Pag. 144.
AÑO
VENTAS
(ton)
PRCIO UNITARIO
($/ton)
TOTAL
1 $8,000.00 $22,741.04 $213,880,000.00
2 $8,500.00 $22,576.09 $225,836,500.00
78
Tabla 4.12 Estado de resultados sin financiamiento.
PERIODO ANUAL
CONCEPTO 1 2 3 4 5
Ingresos $181,928,320.00 $191,896,765.00 $213,808,500.00 $237,418,965.00 $261,313,500.00
Costos de operación $122,812,001.00 $132,450,002.00 $139,403,003.00 $153,008,004.00 $161,397,005.00
Depreciación $823,621.40 $823,623.40 $823,621.40 $804,921.40 $620,571.40
UAI $58,292,697.60 $58,623,139.60 $73,581,875.60 $83,606,039.60 $99,295,923.60
ISR Y RUT $29,146,348.80 $29,311,569.80 $36,790,937.80 $41,803,019.80 $49,647,961.80
UDI $29,146,348.80 $29,311,569.80 $36,790,937.80 $41,803,019.80 $49,647,961.80
Depreciaciones $823,621.40 $823,623.40 $823,621.40 $804,921.40 $620,571.40
FNE $29,969,970.20 $30,135,193.20 $37,614,559.20 $42,607,941.20 $50,268,533.20
Tabla 4.13 Estado de resultados con financiamiento, Plan 1.
PERIODO ANUAL
CONCEPTO 1 2 3 4 5
Ingresos $181,928,320.00 $191,896,765.00 $213,808,500.00 $237,418,965.00 $261,313,500.00
Costos de operación $122,812,001.00 $132,450,002.00 $139,403,003.00 $153,008,004.00 $161,397,005.00
Depreciación $823,621.40 $823,623.40 $823,621.40 $804,921.40 $620,571.40
Costo de financiamiento $2,624,201.41 $3,332,735.79 $4,232,574.45 $5,375,369.55 $6,826,719.33
UAI $55,668,496.19 $55,290,403.81 $69,349,301.15 $78,230,670.05 $92,469,204.27
ISR Y RUT $27,834,248.10 $27,645,201.91 $34,674,650.57 $39,115,335.02 $46,234,602.13
UDI $27,834,248.10 $27,645,201.91 $34,674,650.57 $39,115,335.02 $46,234,602.13
Depreciaciones $823,621.40 $823,623.40 $823,621.40 $804,921.40 $620,571.40
Pago principal $6,045,732.59 $5,337,198.21 $4,437,359.55 $3,294,564.45 $1,843,214.67
FNE $20,964,894.10 $21,484,380.29 $29,413,669.63 $35,015,849.18 $43,770,816.07
3 $9,000.00 $23,756.50 $249,750,000.00
4 $9,500.00 $24,991.47 $275,357,500.00
5 $10,000.00 $26,131.35 $301,240,000.00
79
Tabla 4.14 Estado de resultados con financiamiento, Plan 2.
PERIODO ANUAL
CONCEPTO 1 2 3 4 5
Ingresos $181,928,320.00 $191,896,765.00 $213,808,500.00 $237,418,965.00 $261,313,500.00
Costos de operación $122,812,001.00 $132,450,002.00 $139,403,003.00 $153,008,004.00 $161,397,005.00
Depreciación $823,621.40 $823,623.40 $823,621.40 $804,921.40 $620,571.40
Costo de
financiamiento $0.00 $0.00 $0.00 $0.00 $22,391,602.19
UAI $58,292,697.60 $58,623,139.60 $73,581,875.60 $83,606,039.60 $76,904,321.41
ISR Y RUT $29,146,348.80 $29,311,569.80 $36,790,937.80 $41,803,019.80 $38,452,160.71
UDI $29,146,348.80 $29,311,569.80 $36,790,937.80 $41,803,019.80 $38,452,160.71
Depreciaciones $823,621.40 $823,623.40 $823,621.40 $804,921.40 $620,571.40
Pago principal $6,045,732.59 $6,045,732.59 $6,045,732.59 $6,045,732.59 $6,045,732.59
FNE $22,276,994.81 $22,442,213.81 $29,921,583.81 $34,952,365.81 $31,785,856.71
4.8 PUNTO DE EQUILIBRIO.
Es una técnica útil para estudiar las relaciones entre los costos fijos, los costos variables y
los beneficios. El punto de equilibrio es el nivel de producción en el que son exactamente iguales
los beneficios por ventas a la suma de los costos fijos y los variables.
La utilidad general que se le da es que puede calcular con mucha facilidad el punto mínimo
de producción al que debe operarse para no incurrir en pérdidas, sin que esto signifique que
aunque haya ganancias éstas sean suficientes para hacer rentable el proyecto. Si se vende una
cantidad superior al punto de equilibrio, el nuevo producto habrá hecho una contribución marginal
al beneficio total de la empresa.
El punto de equilibrio, se puede determinar graficando los ingresos y costos con respecto a
las unidades producidas y vendidas, o en la forma matemática, como se describe a continuación.
Los ingresos están calculados como el producto del volumen vendido por su precio,
ingresos = P X Q. se designa por costos fijos a CF, y los costos variables se designan por CV. En
el punto de equilibrio, los ingresos se igualan a los costos totales:
P X Q = CF + CV
Pero como los costos variables siempre son un porcentaje constante de las ventas,
entonces el punto de equilibrio se puede definir matemáticamente como:
80
.
Punto de equilibrio (volumen de ventas) = Producción Programada (Costos Fijos) .
Valor de la Producción Programada – Costos Variables
Tabla 4.15 Información de los costos para la determinación del punto de equilibrio.
CONCEPTO
PERIODO ANUAL
1 2 3 4 5
Materia Prima* 47,250 51,700 56,160 63,240 67,600
Otros materiales* 34,125 39,325 41,828 48,360 52,390
Insumos* 32,629 32,629 32,629 32,629 32,629
COSTOS VARIABLES* 114,005 123,656 130,620 144,233 152,624
Mano de Obra Directa* 545 572 600 630 662
Mano de Obra Indirecta* 805 805 805 805 805
Depreciación y Amortización* 1,996 1,996 1,996 1,978 1,793
Mantenimiento* 527 469 410 351 293
Costos de Administración* 315 315 315 315 315
Costo de Ventas* 5,333 5,333 5,333 5,333 5,333
COSTOS FIJOS* 9,521 9,490 9,459 9,412 9,201
COSTOS TOTALES* 123,526 133,146 140,079 153,645 161,825
* En miles de pesos.
Tabla 4.16 Determinación de la Producción Mínima Económica (Punto de Equilibrio).
Concepto
Periodo anual
1 2 3 4 5
Valor de la producción programada* 181,928 191,897 213,809 237,419 261,314
Egresos totales* 123,526 133,146 140,079 153,645 161,825
Costos variables* 114,005 123,656 130,620 144,233 152,624
Costos fijos* 9,521 9,490 9,459 9,412 9,201
Capacidad nominal total (ton) 10,000 10,000 10,000 10,000 10,000
% que se utilizará 80 85 90 95 100
Producción programada (ton) 8,000 8,500 9,000 9,500 10,000
Producción mínima económica (ton)
(punto de equilibrio)
1,121 1,182 1,023 960 847
Producción programada .
Producción mínima económica
7.13 7.19 8.79 9.90 11.81
* En miles de pesos.
81
4.9 BALANCE GENERAL INICIAL.
Activo, para una empresa, significa cualquier pertenencia material o inmaterial, pasivo,
significa cualquier tipo de obligación o deuda que se tenga con terceros. Capital, significa los
activos, representados en dinero o en títulos, que son propiedad de los accionistas o propietarios
directos de la empresa.
La igualdad fundamental del balance:
Activo = Pasivo + Capital
Significa, por tanto, que todo lo que tiene valor la empresa (activo fijo, diferido y capital de
trabajo) le pertenece a alguien. Este alguien puede ser terceros (tales como instituciones bancarias
o de crédito), y lo que no se debe, entonces, es propiedad de los dueños o accionistas. Por esto la
igualdad siempre debe cumplirse.
64
Ver tabla 4.17
64
Evaluación de Proyectos. Gabriel Baca Urbina. Tercera Edición. México D.F. Pag. 151.
82
Tabla 4.17 Balance General Inicial.
ACTIVOS PASIVOS
Activo circulante $43,465,404.87 Pasivo circulante $6,781,250.00
Caja y bancos $9,763,666.67 Cuentas por pagar $6,781,250.00
Inventarios $18,541,044.87
Cuentas por cobrar $15,160,693.33
Activo fijo $14,928,140.00 Pasivo fijo $22,391,602.19
Equipo de proceso $11,731,440.00 Financiamiento $22,391,602.19
Otros equipos $856,700.00 Total de pasivos $29,172,852.19
Infraestructura $2,135,000.00 CAPITAL
Servicios $205,000.00
Capital $33,587,403.28
Activo diferido $4,366,710.60 Aportación accionistas $33,587,403.28
Fletes, seguros e
impuestos
$1,173,144.00
Planeación e
integración del
proyecto
$1,492,814.00
Administración del
proyecto
$1,492,814.00
Subtotal $4,158,772.00
Imprevistos (5% del
subtotal)
$207,938.60
Total de
Activos
$62,760,255.47 Total de pasivo y capital $62,760,255.47
83
4.10 CRONOGRAMA DE INVERSIONES.
Es un diagrama de Gantt, en el que, tomando en cuenta los plazos de entrega ofrecidos por los proveedores, y de acuerdo con los
tiempos que se tarde tanto en instalar como en poner en marcha los equipos, se calcula el tiempo apropiado para capitalizar o registrara los
activos en forma contable.
Tabla 4.18 Cronograma de inversiones.
Preoperatorio Periodo mensual
1 2 3 4 5 6 7 8 9 10 11 12
Planeación
Desarrollo X
Integración conceptual X
Constitución de la empresa X
Tramitación del financiamiento X
Implantación
Colocación de pedidos X X X
Adquisición y acondicionamiento del terreno X X
Obra civil y cimentación del equipo X X
Recepción e instalación del equipo X X X
Recepción e instalación de servicios industriales X
Recepción e instalación de mobiliario y equipo auxiliar X
Recepción de equipos de transporte X
Pruebas, puesta en marcha y normalización de la operación X
84
4.11 CONCLUSIONES DEL ESTUDIO ECONÓMICO.
Al termino de este capítulo, se puede concluir que el costo de operación está integrado por
los costos de Producción, Administración y Ventas y que a su vez los costos de producción se
conforma por el costo de materia prima, mano de obra directa e indirecta, otros materiales
necesario para el producto final, insumos, entre otros y cabe destacar que la cuenta que carga un
mayor monto es la de la materia prima, los costos de administración y ventas, como su nombre lo
dice, son todos aquellos gastos que conlleva la operación de estos departamentos.
Se determinó una inversión fija aproximada de $19,294,850.60 utilizando la mayor parte el
activo fijo, que está integrado por la obra civil y la maquinaria y equipo. Que la maquinaria con
mayor costo es la que realiza el proceso de purificación URRC.
Se determinaron las depreciaciones y amortizaciones de los activos, dependiendo lo
marcado en la ley, recuperando el 100 % de alguno de ellos y de los demás solo un porcentaje, en
cuanto a la maquinaria y equipo, el faltante, se considero como Valor de salvamento para su
utilización en la evaluación económica. También se calculo el capital de trabajo necesario para
poder operar durante los 5 años, lapso del estudio.
La TMAR es la tasa mínima Atractivo de Rendimiento, en otras palabras es lo que los
inversionistas esperan mínimo recuperar de lo que están invirtiendo, para ello se calculo una
TMAR simple considerando la inflación y el premio al riesgo del 23.05 % y una TMAR mixta
considerando el porcentaje de inversión del financiamiento y los socios del 24.63%.
Una vez conociendo el monto a financiar, se determino por dos planes la manera de
pagar el financiamiento, que permitan cargar a la cuenta de costo de financiamiento en el estado
de resultados el monto correspondiente.
Se realizaron; un estado de resultados sin financiamiento y dos con los diferentes planes,
para ver la variación entre cada uno de ellos y para poder evaluar el Flujo Neto de Efectivo en la
evaluación económica y elegir el conveniente.
Se determino la producción mínima económica o punto de equilibrio de manera
matemática, puesto que la producción mínima económica, esta por muy debajo de la producción
programada, dificultando el cruce de las variables consideradas en el estudio grafico. Por lo antes
mencionado los índices de eficiencia están por encima del 100%.
85
También se desarrollo el balance general inicial del primer año en operación demostrando
el desglose de los activos fijos, circulante y diferido con la igual del pasivo y capital, demostrando
que todo tiene un dueño, ya sean los accionistas o instituciones que se debe el financiamiento o
cuentas generales por pagar.
Por último se puede concluir que el desarrollo de instalación de la planta se desarrolla en
un lapso no mayor a seis meses, sin considerar la planeación del proyecto.
86
CAPÍTULO V
EVALUACIÓN ECONÓMICA
86
CAPÍTULO V. EVALUACIÓN ECONÓMICA
El estudio de evaluación económica es la parte final de toda la secuencia de análisis de la
factibilidad del proyecto. Si no han existido contratiempos, se sabrá que existe un mercado
potencial atractivo; se habrán determinado un lugar óptimo para la localización del proyecto y el
tamaño más adecuado para este último, de acuerdo con las restricciones del medio; se conocerá y
dominará el proceso de producción, así como todos los costos en que se incurrirá y dominará el
procesos de producción.
En este momento surge el problema sobre el método de análisis que se debe de emplear
para comprobar la rentabilidad económica del proyecto. Se sabe que el dinero disminuye su valor
real con el paso del tiempo, a una tasa aproximadamente igual al nivel de inflación vigente. Esto
implica que el método de análisis empleado deberá tomar en cuenta este cambio de valor real del
dinero a través del tiempo.
5.1 VALOR PRESENTE NETO Y TASA INTERNA DE RENDIMIENTO.
El Valor Presente Neto (VPN).- es el valor monetario que resulta de restar la suma de los
flujos descontados a la inversión inicial. Sumar los flujos descontados en el presente y restar la
inversión inicial equivale a comparar todas las ganancias esperadas contra todos los desembolsos
necesarios para producir esas ganancias esperadas contra el valor equivalente en este momento o
tiempo cero. Es claro que para aceptar un proyecto, las ganancias tienen que deberán de ser
mayores que los desembolsos, lo cual dará por resultado que el VPN sea mayor que cero.
35
La ecuación para calcular el VPN para el periodo de cinco años es:
ˢ˜˚ .˜ -
˘˚˗#
{ŵ - ˩{#
-
˘˚˗$
{ŵ - ˩{$
-
˘˚˗%
{ŵ - ˩{%
-
˘˚˗
{ŵ - ˩{
-
˘˚˗'
{ŵ - ˩{'
La Tasa Interna de Rendimiento (TIR).- es la tasa de descuento que hace que el VPN sea
igual a cero, iguala la suma de los flujos netos descontados a cero.
Se le llama tasa interna de rendimiento porque supone que el dinero que se gana año con año se
reinvierte en su totalidad.
35
Evaluación de Proyectos. Gabriel Baca Urbina. Tercera Edición. México D.F. Pag. 181.
87
$ 30,135, 193.00
$ 37, 614, 559.00
$ 59, 408, 368.00
El criterio de aceptación que emplea el método de la TIR: si ésta es mayor que la TMAR,
acéptese la inversión; es decir, si el rendimiento de la empresa es mayor que el mínimo fijado
como aceptable, la inversión es económicamente rentable.
Para el cálculo del VPN se considerara un valor de salvamento de: $9, 139,835.00, sin
importar los factores que se estén considerando.
Es cálculo de la TIR se realizara para el estudio sin financiamiento, con financiamiento
plan 1 y 2, sin importar si se considera la inflación o no, puesto que los flujos netos de efectivo
siguen siendo los mismos.
5.1.1 CON PRODUCCIÓN CRECIENTE, SIN INFLACIÓN, SIN FINANCIAMIENTO.
P
1 2 3 4 5
ˢ˜˚ .ŹŹ%Ż%ŴŴŹ -
Ŷ%%ź%%ŻŴ
{ŵ - Ŵ ŵŹ{#
-
ŷŴŵŷŹŵ%ŷ
{ŵ - Ŵ ŵŹ{$
-
ŷŻźŵŸŹŹ%
{ŵ - Ŵ ŵŹ{%
-
ŸŶźŴŻ%Ÿŵ
{ŵ - Ŵ ŵŹ{
-
Ź%ŸŴ%ŷź%
{ŵ - Ŵ ŵŹ{'
ˢ˜˚ Ř Żŵ Ÿ%% ŶŸŷ ŴŴ
$55,979,005.47
$ 29, 969, 970.00
$ 42, 607, 941.00
88
$ 21, 484, 380.00
$ 29, 413, 669.00
$ 52, 910, 651.00
$ 30,135, 193.00
$ 37, 614, 559.00
$ 59, 408, 368.00
5.1.2 CON PRODUCCIÓN CRECIENTE, CON INFLACIÓN, SIN FINANCIAMIENTO.
P
1 2 3 4 5
ˢ˜˚ .ŹŹ%Ż%ŴŴŹ -
Ŷ%%ź%%ŻŴ
{ŵ - Ŵ Ŷŷ{#
-
ŷŴŵŷŹŵ%ŷ
{ŵ - Ŵ Ŷŷ{$
-
ŷŻźŵŸŹŹ%
{ŵ - Ŵ Ŷŷ{%
-
ŸŶźŴŻ%Ÿŵ
{ŵ - Ŵ Ŷŷ{
-
Ź%ŸŴ%ŷź%
{ŵ - Ŵ Ŷŷ{'
ˢ˜˚ Ř Ÿ% Ŷŷź ŷŷź ŴŴ
ˠH˞ .ŹŹ%Ż%ŴŴŹ -
Ŷ%%ź%%ŻŴ
{ŵ - I{#
-
ŷŴŵŷŹŵ%ŷ
{ŵ - I{$
-
ŷŻźŵŸŹŹ%
{ŵ - I{%
-
ŸŶźŴŻ%Ÿŵ
{ŵ - I{
-
Ź%ŸŴ%ŷź%
{ŵ - I{'
ˠH˞ ŹŹ ŴŶŻź
5.1.3 CON PRODUCCIÓN CRECIENTE, CON INFLACIÓN, CON FINANCIAMIENTO.
PLAN 1
P
1 2 3 4 5
$ 20, 964, 894.00
$ 35, 015, 849.00
$55,979,005.47
$ 29, 969, 970.00
$ 42, 607, 941.00
$33,587,403.28
89
$ 22, 442, 213.00
$ 29, 921, 583.00
$ 40, 925, 691.00
ˢ˜˚ .ŷŷŹ%ŻŸŴŷ -
ŶŴ%źŸ%%Ÿ
{ŵ - Ŵ ŶŸ{#
-
ŶŵŸ%Ÿŷ%Ŵ
{ŵ - Ŵ ŶŸ{$
-
Ŷ%Ÿŵŷźź%
{ŵ - Ŵ ŶŸ{%
-
ŷŹŴŵŹ%Ÿ%
{ŵ - Ŵ ŶŸ{
-
ŹŶ%ŵŴźŹŵ
{ŵ - Ŵ ŶŸ{'
ˢ˜˚ Ř ŸŹ ŹŻ% ŹŸŻ ŴŴ
ˠH˞ .ŷŷŹ%ŻŸŴŷ -
ŶŴ%źŸ%%Ÿ
{ŵ - I{#
-
ŶŵŸ%Ÿŷ%Ŵ
{ŵ - I{$
-
Ŷ%Ÿŵŷźź%
{ŵ - I{%
-
ŷŹŴŵŹ%Ÿ%
{ŵ - I{
-
ŹŶ%ŵŴźŹŵ
{ŵ - I{'
ˠH˞ ŻŴ ŵ%%%
PLAN 2
P
1 2 3 4 5
ˢ˜˚ .ŷŷŹ%ŻŸŴŷ -
ŶŶŶŻź%%Ÿ
{ŵ - Ŵ ŶŸ{#
-
ŶŶŸŸŶŶŵŷ
{ŵ - Ŵ ŶŸ{$
-
Ŷ%%ŶŵŹ%ŷ
{ŵ - Ŵ ŶŸ{%
-
ŷŸ%ŹŶŷźŹ
{ŵ - Ŵ ŶŸ{
-
ŸŴ%ŶŹź%ŵ
{ŵ - Ŵ ŶŸ{'
ˢ˜˚ Ř Ÿŷ Ÿŵŵ Ŵŵŷ ŴŴ
ˠH˞ .ŷŷŹ%ŻŸŴŷ -
ŶŶŶŻź%%Ÿ
{ŵ - I{#
-
ŶŶŸŸŶŶŵŷ
{ŵ - I{$
-
Ŷ%%ŶŵŹ%ŷ
{ŵ - I{%
-
ŷŸ%ŹŶŷźŹ
{ŵ - I{
-
ŸŴ%ŶŹź%ŵ
{ŵ - I{'
ˠH˞ Żŵ ŴŵŸ%
$ 22, 276, 994.00
$ 34, 952, 365.00
$33,587,403.28
90
$ 21, 484, 380.00
$ 29, 413, 669.00
$ 52, 910, 651.00
$ 22, 442, 213.00
$ 29, 921, 583.00
$ 40, 925, 691.00
5.1.4 CON PRODUCCIÓN CRECIENTE, SIN INFLACIÓN, CON FINANCIAMIENTO.
PLAN 1
P
1 2 3 4 5
ˢ˜˚ .ŷŷŹ%ŻŸŴŷ -
ŶŴ%źŸ%%Ÿ
{ŵ - Ŵ ŵŹ{#
-
ŶŵŸ%Ÿŷ%Ŵ
{ŵ - Ŵ ŵŹ{$
-
Ŷ%Ÿŵŷźź%
{ŵ - Ŵ ŵŹ{%
-
ŷŹŴŵŹ%Ÿ%
{ŵ - Ŵ ŵŹ{
-
ŹŶ%ŵŴźŹŵ
{ŵ - Ŵ ŵŹ{'
ˢ˜˚ Ř źź ŹŹŸ ŹŹŶ ŴŴ
PLAN 2
P
1 2 3 4 5
ˢ˜˚ .ŷŷŹ%ŻŸŴŷ -
ŶŶŶŻź%%Ÿ
{ŵ - Ŵ ŵŹ{#
-
ŶŶŸŸŶŶŵŷ
{ŵ - Ŵ ŵŹ{$
-
Ŷ%%ŶŵŹ%ŷ
{ŵ - Ŵ ŵŹ{%
-
ŷŸ%ŹŶŷźŹ
{ŵ - Ŵ ŵŹ{
-
ŸŴ%ŶŹź%ŵ
{ŵ - Ŵ ŵŹ{'
ˢ˜˚ Ř źŶ ŻŹ% Ż%% ŴŴ
$ 20, 964, 894.00
$ 35, 015, 849.00
$33,587,403.28
$ 22, 276, 994.00
$ 34, 952, 365.00
$33,587,403.28
91
5.3 FLUJO ANUAL UNIFORME EQUIVALENTE Y RAZÓN BENEFICIO/COSTO.
Estos dos métodos de evaluación toman en cuenta el dinero a través del tiempo, pero sus
aplicaciones son un poco distintas de la evaluación de proyectos.
El método flujo anual (FA) tiene los mismos principios que los del VPN. De hecho, un FA se
obtiene descontando todos los flujos de efectivo al presente y analizándolos a lo largo de todo el
horizonte de planeación, es decir, pasándolos a una cantidad igual y equivalente en todos los años
de estudio.
El método de la razón beneficio/costo (B/C) se utiliza para evaluar las inversiones
gubernamentales o de interés social. Tanto los beneficios como los costos no se cuantifican como
se hace un proyecto de inversión privada, sino que se toman en cuenta criterios sociales. Se aplica
para evaluar inversiones en escuelas públicas, carreteras, alumbrado público, drenaje y otras
obras.
36
5.4 CONCLUSIONES DE LA EVALUACIÓN ECONÓMICA.
El objetivo de este capítulo es determinar la rentabilidad de la instalación de la planta
recicladora mediante el estudio del dinero a través del tiempo, en otras palabras es ver que tan
conveniente es invertir el día de hoy y compararlo con la utilidad que genera la misma.
Una vez desarrollado este capítulo podemos observar el efecto que causa la inflación
dentro de un proyecto de inversión, al variar aproximadamente un 24 % el VPN cuando no se
considera dicho factor macroeconómico, este solo es de manera ilustrativa, ya que en realidad esta
no se puede omitir.
Una manera de determinar la rentabilidad de un proyecto es mediante el VPN, que si este
es mayor a 1, el proyecto se acepta, puesto que se está recuperando la inversión más $ 1.00, para
el caso del estudio, como por medio de los dos planes se optime una mayor ganancia sirve de
referencia para elegir con que plan se solventara el pago de la deuda.
Con lo que respecta solventar el pago de la deuda se analizan las dos posibilidades
determinadas en el estudio económico y así elegir la mas optima, que sería mediante el plan de
financiamiento 1; pagos iguales a final de cada año, puesto que presenta un VPN mayor al del
36
Evaluación de Proyectos. Gabriel Baca Urbina. Tercera Edición. México D.F. Pag. 195.
92
plan numero 2; pago de intereses a final de cada año y el pago del monto e intereses al final del
periodo.
Se demuestra que es conveniente el pago de un financiamiento para cubrir el desembolso
de la inversión al inicio, ya que los valores presentes generados por medido de los planes son
mayores a en los que no se cuenta este.
Para reafirmar la rentabilidad del proyecto se desarrollo el estudio de la TIR, esta es la tasa
interna de rendimiento que la cual en teoría señala que si esta es mayor a la esperada mínima por
los inversionistas, el proyecto es aceptable. En cualquiera de los casos, la TIR es el triple a la
esperada TMAR, aunque cabe señalar que en controversia, el plan uno que manifiesta mayor VPN,
tiene una menor TIR al del plan de financiamiento 2.
Por ultimo resumiré que con una inversión inicial de $33,587,403.28, a través de 5 años,
la inversión estaría siendo recuperada mas una utilidad presente de $ ŸŹ ŹŻ% ŹŸŻ ŴŴ ya
descontando el costo del financiamiento, con una tasa interna del ŻŴ ŵ%%% además de reciclar
45 000 toneladas de Botellas de PET que beneficiarían al medio ambiente, con la instalación de
una planta de las características que se presentan en el proyecto.
93
CONCLUSIONES
93
CONCLUSIONES.
Al término del desarrollo de los 5 capítulos del proyecto se concluye lo siguiente:
El desarrollo del PET fue en la década de los 40´s finales de los 30´s, cuando el mundo
vivía una situación de guerra y por consecuencia una producción limitada de algodón de los países
Africanos que suministraban a los países Europeos, los primeros en desarrollar el polímero
Tereftalato de Polietileno fueron los científicos británicos John Rex Whinfield y James Tennant
Dickson.
Por las características que presentaba este nuevo polímero ayudo al desarrollo y
aceptación para el uso en envases de bebidas y para no cubrir fibras textiles que era su propósito
principal. Con el incremento de la demanda de bebidas carbonatadas ha causado daños
ambientales, pero con las propiedades que cuenta el PET es posible reciclarlo. Ya sea por un
método químico o mecánico.
Cabe señalar que dentro del proceso de reciclado mecánico existen diferentes grados de
pureza con los que cuenta el proceso de reciclado, todo esto depende del destino final al cual sea
dirigido una vez procesado. Mientras más puro sea el PET reciclado, es necesaria una mayor
inversión. Dentro de los procesos de purificación, el más común y económico es la limpieza
URRC.
Se definió que el destino final del producto a realizar por medio de la planta recicladora,
serían pellets de PET para la nueva fabricación de envases, justificando esto porque más del 60%
de la producción de PET en México están dirigidos a la creación de envases para refrescos, agua
purificada o envases para alimentos, además de que es este tipo de pellets reciclado es el único
que es pagado al precio de resina virgen.
En el análisis del pronóstico de la demanda de envases de PET, se cuantifica la capacidad
de producción de la instalación de la planta, considerando factores macroeconómicos que pudieran
afectar al pronóstico, que para el caso fue la Tasa de Inflación. También dentro del estudio de
mercado se realizo estudios similares para conocer la competencia que existe dentro del giro de la
empresa, investigado que los únicos, son PET –Star y la Industria Mexicana del Reciclaje y que
este tipo de industria tiene gran oportunidad de desarrollo por su falta de competencia.
El precio de los pellets de PET reciclados, fue estimado mediante una regresión múltiple
de un registro histórico y una variable macroeconómica.
94
La manera de comercializar será mediante la Industria Mexicana del Reciclaje, que es una
empresa creada por Coca Cola para acaparar todo el PET reciclado que tenga la pureza para
refabricar nuevos envases, esto por un compromiso social con el medio ambiente realizado en el
2005.
Con lo que respecta al Estudio Técnico se determinó una capacidad de producción inicial
de 8,000 toneladas anuales y en un lapso de 5 años se incrementarán a 10,000 toneladas. Para
ello es necesario una planta con un área aproximadamente de 3 000 m
2
. Para cubrir la capacidad
de producción establecida, es necesario tres turnos laborando de lunes a sábado. En cuanto a la
ubicación del proyecto se estableció que el lugar óptimo de su ubicación sería en el MOTERREY
TECHNOLOGY PARK esto mediante la realización de un estudio por puntos.
Se analizó el método de producción mediante; un diagrama de bloques en el cual se
describe el proceso de manera generalizada, un diagrama de proceso en el que se determinaron 2
almacenajes, 7 operaciones y 8 transportes en base a las placas de envases de PET, y por ultimo
un diagrama analítico en el que se detallan los almacenajes, operaciones, transportes e
inspecciones buscando una mejora del método.
Se describen los equipos necesarios para poder cumplir con las metas de producción,
señalando que la mayoría de esto son plantas de procesos ya armadas, de origen Europeo de la
marca SOREMA y EREMA.
Una vez con el conocimiento de la maquinaria requerida, se realizo una distribución de
planta mediante un estudio de recorrido de materiales y por el método SLP basados en los
principios de distribución de planta e integrando una distribución por proceso. Con respecto a la
mano de obra, por sus características tecnológicas de los equipos no es necesario demasiados
operadores, sino solo para alimentar a las maquinas y supervisar su funcionamiento y
mantenimiento.
En el capítulo 4 se determinaron los costos necesarios para la operación de la planta. Con
un costo inicial de operación de $122,812,001.00. Así como la determinación de la inversión inicial
de $55,979,005.47 integrada por el activo fijo, activo diferido y capital de trabajo. Con lo que
respecta a las depreciaciones, se determinaron de acuerdo a la ley fiscal, recabando en algunos
activos su totalidad y en la mayoría una parcialidad, considerando el faltante como un valor de
salvamento para la evaluación económica.
Se considero un financiamiento del 40% con una TMAR simple de 23. 05 % y una TMAR
mixta del 24.63%, este porcentaje de financiamiento es un monto aproximadamente de
95
$22,391,602.19, solventándolo mediante dos propuestas; Pago de cantidades anuales iguales al
final de cada uno de los años y Pago de intereses al final de cada año y de intereses y todo el
capital al final del quinto año. Se estimaron las ventas conforme al precio determinado en el
capitulo dos y se realizaron estados de resultados con los diferentes planes de financiamiento para
poder estudiar la rentabilidad del proyecto, obteniendo una mayor utilidad el plan de financiamiento
dos. Se realizo un balance general para el primer año con un total de activos de $62, 760,255.47
iguales a la suma de los pasivos y el capital del trabajo.
Al final en el capítulo 5, es una parte pequeña, pero es aquí donde se determina si es
conveniente o no la instalación de la planta de reciclaje. Mediante dos métodos; VPN y TIR. Por
medio del primer método se analiza y establece que la forma óptima del pago de la deuda es
mediante el plan 1 obteniendo un VPN de $ 45, 578, 547.00 y reafirmándolo con una TIR del 70%
que es mayor a cualquiera de las dos TMAR (simple o mixta) demostrando así la rentabilidad del
proyecto; sin duda un dato importante para los inversionistas para poder iniciar o no un nuevo
negocio.
Todo esto con la finalidad de tener el conocimiento del cómo implantar una empresa que
permita reducir la contaminación ambiental reciclando aproximadamente 45, 000 toneladas de
botellas de PET en 5 años promoviendo la industria del reciclaje, y obteniendo una ganancia
mediante la operación de la misma, sin dejar a un lado las ventajas sociales que trae la apertura
de una nueva planta. Visualizando el posible desarrollo del proyecto en un futuro.
96
BIBLIOGRAFÍA
96
BIBLIOGRAFÍA.
Banco de México. Informe anual 2007. Abril del 2008.
Evaluación de Proyectos. Gabriel Baca Urbina. Mc Graw Hill. Quinta Edición. México,
Distrito Federal. Febrero del 2006.
Evaluación de Proyectos. Gabriel Baca Urbina. Mc Graw Hill. Tercera Edición. México,
Distrito Federal. Abril de 1999.
Investigación de mercados, Chisnal, PeteM., McGraw- Hill, México 1976.
Ingeniería Económica. Gabriel Baca Urbina. Mc Graw Hill. Tercera Edición. México,
Distrito Federal. Abril de 1999.
Ingeniería Industrial, estudio de tiempos y movimientos, W. Benjamín Nievel, RSA, México,
1980.
Proy 11 Reciclaje de PET, Universidad Mayor de San Andrés, La Paz Bolivia.
www.ambienteplastico.com
www.aprepet.org.mx
www.banxico.org.mx
www.concienciaambiental.com.mx
www.ecoce.org.mx
www.eis.uva.es/~macromol/curso04-05/pet/historia.html
www.erema.at
http://es.wikipedia.org/wiki/Organigrama
www.inegi.gob.mx
www.plasticnews.com
www.plasticosmexicanos.com.mx
www.pymes.gob.mx/parques/navesindustriales.asp?ID=150
www.recimex.com.mx
www.recycle.net
www.textoscientificos.com
www.wastenews.com
97
GLOSARIO
97
GLOSARIO.
BTU: es una unidad de energía inglesa. Es la abreviatura de British Thermal Unit. Se usa
principalmente en los Estados Unidos. Ocasionalmente también se puede encontrar en
documentación o equipos antiguos de origen británico. En la mayor parte de los ámbitos de
la técnica y la física ha sido sustituida por el julio, que es la unidad correspondiente del
sistema internacional.
Una BTU equivale aproximadamente a:
• 252,2 calorías
• 1.055 julios
• 12.000 BTU/h = 1 Tonelada de refrigeración = 3.000 frigorías.
Una BTU representa la cantidad de energía que se requiere para elevar un grado
Fahrenheit la temperatura de una libra de agua en condiciones atmosféricas normales. Un
pie cúbico de gas natural despide en promedio 1.000 BTU, aunque el intervalo de valores
se sitúa entre 500 y 1.500 BTU.
Catalizador: sustancia que acelera o retarda un proceso químico.
Cementante: son aquellos productos que, mezclados con agua y con otros elementos que
le dan forma al material resultante, experimentan una reacción química que los endurece.
Densidad: es una magnitud referida a la cantidad de masa contenida en un determinado
volumen, y puede utilizarse en términos absolutos o relativos. En términos sencillos, un
objeto pequeño y pesado, como una piedra o un trozo de plomo, es más denso que un
objeto grande y liviano, como un corcho o un poco de espuma.
Esterificación: Se denomina esterificación al proceso por el cual se sintetiza un éster. Un
éster es un compuesto derivado formalmente de la reacción química entre un ácido
carboxilico y un alcohol.
INPC: es el Índice Nacional de Precios al Consumidor; es un indicador económico
diseñado específicamente para medir el cambio promedio de los precios en el tiempo,
mediante una canasta ponderada de bienes y servicios representativa del consumo de las
familias urbanas de México.
98
Monómero: El monómero (del griego mono, uno y meros, parte) es una molécula de
pequeña masa molecular que unida a otros monómeros, a veces cientos o miles, por
medio de enlaces químicos, generalmente covalentes, forman macromoléculas llamadas
polímeros. Además son unidades básicas o moléculas orgánicas relativamente simples,
con estructura definida, estabilizada y específica.
PIB: es el valor monetario de los bienes y servicios finales producidos por una economía
en un período determinado. EL PIB es un indicador representativo que ayuda a medir el
crecimiento o decrecimiento de la producción de bienes y servicios de las empresas de
cada país, únicamente dentro de su territorio. Este indicador es un reflejo de la
competitividad de las empresas.
Poliéster: El poliéster (C10H8O4) es una categoría de polímeros que contiene el grupo
funcional éster en su cadena principal. Los poliésteres que existen en la naturaleza son
conocidos desde 1830, pero el término poliéster generalmente se refiere a los poliésteres
sintéticos (plásticos), provenientes de fracciones pesadas del petróleo.
Polimerización: es un proceso químico por el que los reactivos, monómeros (compuestos
de bajo peso molecular) se agrupan químicamente entre sí, dando lugar a una molécula de
gran peso, llamada polímero, bien una cadena lineal o una macromolécula tridimensional.
Polímero: sustancia que consiste en grandes moléculas formadas por muchas unidades
pequeñas que se repiten, llamadas monómeros. El número de unidades que se repiten en
una molécula grande se llama grado de polimerización. Los materiales con un grado
elevado de polimerización se denominan altos polímeros. Los homopolímeros son
polímeros con un solo tipo de unidad que se repite. En los copolímeros se repiten varias
unidades distintas.
Resistencia dieléctrica: Voltaje máximo al que puede exponerse un material sin provocarle
perforación alguna; expresado en voltios o kilovoltios por unidad de grosor.
Systmatic Layout Planning SLP (Planificación Sistemática de la Distribución): Es un
método que proponer distribuciones de planta con base en la conveniencia de cercanía y
la relación entre los departamentos.
Termoplástico: es un plástico que, a temperatura ambiente, es plástico o deformable, se
derrite cuando se calienta y se endurece en un estado vítreo cuando se enfría lo suficiente.
99
TIR: es la Tasa Interna de Rendimiento; es la tasa de descuento que hace que el VPN sea
igual a cero, iguala la suma de los flujos netos descontados a cero.
TMAR: es la Tasa Mínima Aceptable de Rendimiento que los inversionistas esperan
recuperar de su capital invertido en el desarrollo de un proyecto.
VPN: Es Valor Presente Neto; es el valor monetario que resulta de restar la suma de los
flujos de efectivo a la inversión inicial.
100
ANEXOS
100
ANEXOS.
ANEXO 1
VALORES DEL COEFICIENTE DE CORRELACIÓN MULTIPLE.
VARIABLE DEMANDA OFERTA PRECIO
TASA DE INFLACIÓN *0.9835 0.998 *0.7569
PIB 0.9783 *1.0000 0.7016
INPC ---- 0.9861 -0.8465
*Variable seleccionada para la realización del estudio.
ANEXO 2
TENDENCIA HISTÓRICA DE LA DEMANDA.
X AÑO Y=DEM
Z=TAS.
INF.
Xi=X-x Yi=Y-y Zi=Z-z
1 2003 110,000 3.977 -2.500 -34,000 -0.442
2 2004 123,000 5.191 -1.500 -21,000 0.772
3 2005 126,000 3.333 -0.500 -18,000 -1.086
4 2006 145,000 4.053 0.500 1,000 -0.366
5 2007 170,000 4.139 1.500 26,000 -0.280
21 2008 190,000 5.823 2.500 46,000 1.404
Σ 864,000 26.923
Y * Xi Xi
2
Y * Zi Zi
2
XiZi Yi
2
-275,000 6.250 -48,656.667 0.196 1.106 1,156,000,000
-184,500 2.250 94,915.000 0.595 -1.158 441,000,000
-63,000 0.250 -136,878.000 1.180 0.543 324,000,000
72,500 0.250 -53,118.333 0.134 -0.183 1,000,000
255,000 2.250 -47,656.667 0.079 -0.421 676,000,000
475,000 6.250 266,696.667 1.970 3.509 2,116,000,000
Σ 280,000 17.500 94,024.000 5.435 4.415 4,714,000,000
x= 3.5 ; y = 144,000 ; z= 4.419
 α - β‹ - Υ‹ α  ŵŸŸ ŴŴŴ
ŵ  C β C - Υ C C
101
Ŷ  C β C C - Υ C
Substituyendo en 1 y 2:
ŵ Ŷ%Ŵ ŴŴŴ βŵŻ ŹŴŴ - Υŷ ŷ%Ż {ŷ ŷ%Ż{
Ŷ ŻŹ ŷŴŶ βŷ ŷ%Ż - ΥŸ ŵŹŸ {.ŵŻ ŷ%Ż{
Calculando ;
%Źŵ ŵźŴ βŹ% ŸŹ - Υŵŵ ŹŸ
. ŵ ŷŵŴ ŴŶ% %% β . Ź% ŸŹ - Υ . ŻŶ ŶŻ
. ŷŹ% %ź% %% Ŵ . źŴ Żŷ Υ
Υ
.ŷŹ% %ź% %%
.źŴ Żŷ
Ź %Ŵ% ŶŹ ŷ
ŷ ‡ ŵ :
Ŷ%Ŵ ŴŴŴ βŵŻ ŹŴŴ - Υŷ ŷ%Ż {Ź %Ŵ% ŶŹ{
β
ŶŹ% %Ŷź Ŷ%
ŵŻ ŹŴŴ
ŵŸ %ŹŶ %ŷ Ÿ
Substituyendo 3 y 4 para obtener la ecuación para la proyección:
 ŵŸŸ ŴŴŴ - ŵŸ %ŹŶ %ŷ‹ - Ź %Ŵ% ŶŹ‹
 ŵŸŸ ŴŴŴ - ŵŸ %ŹŶ %ŷ . ŵŸ%ŹŶ %ŷ{ŷ Ź{ - Ź %Ŵ% ŶŹ . Ź %Ŵ% ŶŹ{Ÿ Ÿŵ%{
 ŵŸŸ ŴŴŴ - Źŵ %%Ź Ŷź - Ź %Ŵ% ŶŹ . Ŷź ŵŵŶ %%
 źŹ %Ŵŵ Żź - ŵŸ %ŹŶ %ŷ - Ź %Ŵ% ŶŹ
Ecuación para la proyección de la demanda:
 źŹ %Ŵŵ Żź - ŵŸ %ŹŶ %ŷ . Ź %Ŵ% ŶŹ
ANEXO 3.
TENDENCIA HISTORICA DE LA OFERTA.
X AÑO Y=OFER Z=PIB Xi=X-x Yi=Y-y Zi=Z-z
1 2006 48,500 4.800 -1.000 -7,667 1.167
2 2007 56,000 3.300 0.000 -167 -0.333
3 2008 64,000 2.800 1.000 7,833 -0.833
Σ 6 168,500 10.900
102
Y * Xi Xi
2
Y * Zi Zi
2
XiZi Yi
2
-48,500 1.000 56,583.33 1.361 -1.167 58,777,778
0 0.000 -18,666.667 0.111 0.000 27,778
64,000 1.000 -53,333.333 0.694 -0.833 61,361,111
Σ 15,500 2.000 -15,416.667 2.167 -2.00 120,166,667
x = 2 ; y = 56,167 ; z = 4.419
 α - β‹ - Υ‹ α  Źź ŵźŻ
ŵ  C  C -  C C
Ŷ  C β C C - Υ C
Substituyendo en 1 y 2:
ŵ Ź ŹŴŴ ӂŶ - Υ . Ŷ ŴŴ
Ŷ . ŵŹ Ÿŵź źźŻ .Ŷ ŴŴ ӂ - Ŷ ŵźŻ
Calculando ;
Ź ŹŴŴ ӂŶ ŴŴ - Υ . Ŷ ŴŴ
. ŵŹ Ÿŵź źźŻ .Ŷ ŴŴ ӂ - Ŷ ŵźŻ
. ŷŷŷ ŷŷŷ Ŵ - Ŵ ŵźŻΥ
Υ .ŵ %%ź ŴŴŹ ŷ
Substituyendo 3 en 2:
ŵŹ ŹŴŴ Ŷ ӂ . Ŷ {.ŵ %%ź ŴŴŹ{
ӂ % ŻŸź ŴŴŹ Ÿ
Substituyendo 3 y 4 para obtener la ecuación para la proyección:
 Źź ŵźŻ - % ŻŸź ŴŴŹ . % ŻŸź ŴŴŹ{Ŷ{ - ŵ %%ź ŴŴŹ . ŵ %%ź ŴŴŹ{Ÿ Ÿŵ%{
Ecuación para la proyección de la oferta:
 ŶŻ %ŹŸ źŸŷ - % ŻŸ% ŴŴŹ{{ - ŵ %%ź ŴŴŹ
103
ANEXO 4.
TENDENCIA HISTÓRICA DEL PRECIO.
X AÑO Y=PRECIO
Z=TAS.
INF.
Xi=X-x Yi=Y-y Zi=Z-z
1 2003 $14,000.00 3.977 -2.500 -3,000 -0.510
2 2004 $18,000.00 5.191 -1.500 1,000 0.704
3 2005 $16,000.00 3.333 -0.500 -1,000 -1.154
4 2006 $16,000.00 4.053 0.500 -1,000 -0.434
5 2007 $17,000.00 4.139 1.500 0 -0.348
6 2008 $21,000.00 6.230 2.500 4,000 1.743
Σ 21 $102,000.00 26.923
Y * Xi Xi
2
Y * Zi Zi
2
XiZi Yi
2
-35,000 6.250 -7,142.333 0.260 1.275 9,000,000
-27,000 2.250 12,669.000 0.495 -1.056 1,000,000
-8,000 0.250 -18,466.667 1.332 0.577 1,000,000
8,000 0.250 -6,946.667 0.189 -0.217 1,000,000
25,500 2.250 -5,918.833 0.121 -0.522 0
52,500 6.250 36,599.500 3.037 4.357 16,000,000
Σ 16,000 17.500 10,794.000 5.435 4.415 28,000,000
x = 3.5 ; y = 17,000 ; z = 4.487
 α - β‹ - Υ‹ α  ŵŻ ŴŴŴ
ŵ  C  C -  C C
Ŷ  C β C C - Υ C
Substituyendo en 1 y 2:
ŵ ŵź ŴŴŴ ӂŵŻ ŹŴŴ - ΥŸ ŸŵŹ {.Ÿ ŸŵŹ{
Ŷ ŵŴ Ż%Ÿ ӂŸ ŸŵŹ - ΥŹ ŸŷŹ {ŵŻ ŹŴŴ{
Calculando ;
.ŻŴ źŸŴ ӂ . ŵŹŹ %ŷ% ŵŻŹŶ -  . ŵ% ŻŶź%
ŵ%% %%Ź ӂŵŹŹ %ŷ% ŵŻŹŶ - %Ź ŵŵŶŹ
ŵŵ% ŶŹŹ ŻŹ ŷ%Źź
104
ŷ Υ ŵ ŹŹ% %Ÿ
Substituyendo 3 en 2:
ŵź ŴŴŴ ӂŵŻ Ź - {ŵ ŹŹ% %Ÿ{ {Ÿ ŸŵŹ{
Ÿ ӂ ŹŶŴ %%
Substituyendo 3 y 4 para obtener la ecuación para la proyección:
 ŵŻ ŴŴŴ - ŹŶŴ %% . ŹŶŴ %%{ŷ Ź{ - ŵ ŹŹ% %Ÿ . ŵ ŹŹ% %Ÿ{Ÿ Ÿ%Ż{
Ecuación para la proyección de la oferta:
 %ŵ%ŵ źŴ - ŹŶŴ %%{{ - ŵ ŹŹ% %Ÿ

Proyecto de investigacion reciclaje

  • 1.
    1 INSTITUTO POLITÉCNICO NACIONAL UNIDADPROFESIONAL INTERDISCIPLINARIA DE INGENIERÍA Y CIENCIAS SOCIALES Y ADMINISTRATIVAS T E S I S Q U E P A R A O B T E N E R E L T Í T U L O D E : I N G E N I E R O I N D U S T R I A L P R E S E N T A : J O S U É R I C A R D O R E Y E S C A R C A Ñ O MÉXICO, D. F. 2009 “ESTUDIO DE FACTIBILIDAD PARA LA INSTALACIÓN DE UNA PLANTA RECICLADORA DE ENVASES DE PET”
  • 2.
    2 ÍNDICE. Índice Resumen i Introducción iii CAPÍTULOI MARCO TEORICO Y REFERENCIAL. 1.1 Historia del PET. 1 1.2 Concepto del PET. 2 1.3 Características y propiedades del PET. 3 1.4 Principales usos del PET. 5 1.5 Consideraciones ambientales. 6 1.6 Procesos de reciclado de PET. 1.6.1 Reciclado mecánico. 7 1.6.2 Reciclado químico. 8 1.6.3 Aprovechamiento energético. 8 1.7 Selección de proceso de reciclado. 9 1.8 Proceso United Resource Recovery Corporation URRC 10 CAPÍTULO II. ESTUDIO DE MERCADO. 2.1 Definición del producto. 11 2.2 Análisis de la demanda. 13 2.3 Análisis de la oferta. 16 2.4 Determinación y proyección de la demanda potencial insatisfecha. 19 2.5 Análisis de precios. 22 2.6 Estudio de comercialización del producto. 24 2.7 Conclusiones del estudio de mercado. 25 CAPÍTULO III. ESTUDIO TECNICO. 3.1 Determinación del tamaño óptimo de la planta. 27 3.1.1 Factores que determinan el tamaño de la planta. 28 3.1.2 Método de escalación. 29 3.2 Localización óptima del proyecto. 30 3.2.1 Método cualitativo por puntos. 35 3.3 Ingeniería del proyecto. 3.3.1 Descripción del proceso de producción. 37 3.3.1.1 Acopio del material 37 3.3.1.2 Molienda 37
  • 3.
    3 3.3.1.3 Micro separación38 3.3.1.4 Limpieza 38 3.3.1.5 Secado 38 3.3.1.6 Paletizado 39 3.3.2 Análisis del proceso de producción. 39 3.3.2.1 Diagrama de bloques. 41 3.3.2.2 Diagrama de flujo. 42 3.3.2.3 Cursograma analítico 44 3.4 Adquisición del equipo y la maquinaria. 45 3.5 Distribución de planta. 47 3.5.1 Diagrama de recorrido. 49 3.5.2 Método Systemetic Layout Planning SLP. 50 3.6 Organización del recurso humano y organigrama general. 54 3.7 Marco legal y factores relevantes. 61 3.8 Conclusiones del estudio técnico. 62 CAPÍTULO IV. ESTUDIO ECONOMICO. 4.1 Determinación de los costos. 4.1.1 Costos de producción. 64 4.1.2 Costos de administración. 67 4.1.3 Costos de venta. 68 4.1.4 Costos totales de operación. 68 4.2 Inversión inicial en activo fijo y diferido. 4.2.1 Terreno y obra civil. 69 4.2.2 Activo diferido. 70 4.3 Depreciación y Amortización. 71 4.4 Determinación del capital del trabajo. 72 4.5 Determinación de la TMAR y la inflación considerada. 74 4.6 Financiamiento de la inversión. 76 4.7 Estado de resultados pro-forma. 77 4.8 Punto de equilibrio. 79 4.9 Balance general inicial. 81 4.10 Cronograma de inversiones. 83 4.11 Conclusiones del estudio económico. 84
  • 4.
    4 CAPÍTULO V. EVALUACIÓNECONÓMICA. 5.1 Valor presente neto y taza interna de rendimiento. 86 5.1.1 Con producción creciente, sin inflación, sin financiamiento. 87 5.1.2 Con producción creciente, con inflación, sin financiamiento. 88 5.1.3 Con producción creciente, con inflación, con financiamiento. 88 5.1.4 Con producción creciente, sin inflación, con financiamiento. 90 5.2 Flujo anual uniforme equivalente y razón beneficio/costo. 91 5.3 Conclusiones de la evaluación económica. 91 CONCLUSIONES. 93 BIBLIOGRAFÍA. 96 GLOSARIO. 97 ANEXOS. 100
  • 5.
    i RESUMEN. El Tereftalato depolietileno PET fue desarrollado en la de la década los cuarentas en busca de una fibra que substituyera al algodón, ya que por las circunstancias en guerra en las que se encontraba el mundo era difícil la importación de éste, de países Africanos. Fue hasta los 70´s cuando se desarrollaron los primeros envases de PET, que por las propiedades y características permitieron el desarrollo masivo del mismo para la distribución y venta de bebidas. Por las mismas características que presenta el PET es posible ser reciclado y ayudar al medio ambiente a reducir la contaminación, existen tres diversas formas de el aprovechamiento de los envases de PET, un reciclado mecánico que consiste básicamente en la molienda y purificación de las hojuelas de PET hasta el grado que se requiera, un reciclado químico que se realiza mediante una serie de procesos químicos en los que las moléculas puras del PET son regeneradas y un aprovechamiento energético en el que se aprovecha la energía que produce la combustión de los envases y desperdicios de PET. Para el desarrollo de un proyecto es necesaria la realización de un estudio de mercado, de un estudio técnico, un estudio económico y una evaluación económica. La realización de un estudio de mercado permite conocer las necesidades de los consumidores y la aceptación de un nuevo producto dentro del mercado. Esto conlleva a la investigación de un registro histórico de la demanda y oferta para poder determinar un pronóstico que sirva como parámetro para conocer el comportamiento futuro y conocer cuánto producir y a qué precio, además de cómo se distribuirá el producto para este caso el la comercialización de pellets de pet reciclado. Con lo que respecta a un estudio técnico básicamente es determinar el lugar óptimo donde se instalara la planta, el tamaño del proyecto, la descripción del proceso y la determinación de la organización humana para que opere la planta. Todo esto mediante la aplicación de métodos y técnicas de ingeniería como lo son evaluación por puntos, método de escalación, método de Vogel, diagrama de bloque, de flujo y analítico, el método SLP y otros que permitan el uso optimo de los recursos. En un estudio económico se describen todos los costos que se generan en la operación de la instalación de la planta, como lo son los costos de producción, de ventas y de administración, que en conjunto forman los costos de operación, además determinar indicadores financieros como las depreciación, la TMAR, los estados de resultados, los planes de financiamiento, entre otros.
  • 6.
    ii Y por ultimoen la evaluación económica mediante las técnicas del VPN y la TIR se determina la rentabilidad, además de que se puede observar el efecto que causa la inflación (reduciendo el VPN) al realizar también estudios si se considera o no esta. Se concluye presentado los resultados que se generaron con la realización del anteproyecto.
  • 7.
    iii INTRODUCCIÓN. MARCO METODOLÓGICO. El presenteestudio se realizó mediante una investigación documental y de campo. Documental, ya que fue necesaria la recabación de información teórica acerca de los temas desarrollados, y básica para la elaboración de los cálculos, diagramas, gráficos, etc. Y de Campo, por la visita a APREPET, organización dedicada al consentimiento del reciclaje de PET, agradeciendo al Ing. Santiago García por el apoyo brindo, que por desgracia y efectos de la crisis dicha organización ha desaparecido. Todo esto mediante el planteamiento, objetivos y justificación que se presentan a continuación. PLANTEAMIENTO DEL PROBLEMA. Actualmente día con día en México se producen alrededor 100 mil toneladas de basura, los Plásticos forman una parte importante (45% en Volumen) y entre éstos, el PET (Polietileno de Tereftalato) es uno de los que más sobresale. Basta con analizar que el año 2005 se consumieron alrededor de 700 mil toneladas de PET. En los vertederos de toda la República Mexicana, si se suman las cantidades que se consumieron los años anteriores, se estima que, en forma de botellas, existen más 5 millones de toneladas de este plástico. La mayoría fueron utilizadas para envase de bebidas carbonatadas (refresco), aguas, aceite, alimentos, medicamentos y cosméticos. Si son recuperados apropiadamente, pueden ser una materia prima muy valiosa, puesto que pueden ser reutilizados para desarrollar envases alimenticios, fibras, láminas, telas, etc. Y así aprovechar al máximo los desechos plásticos y reducir la contaminación ambiental. Además de que la cultura del reciclaje no tiene un gran huaje en nuestro país. OBJETIVO GENERAL. Formular un análisis de factibilidad acerca de la instalación de una planta recicladora de botellas de Tereftalato de Polietileno PET mediante un estudio de mercado, técnico y económico que la final permita definir su rentabilidad mediante una evaluación económica. JUSTIFICACIÓN DEL ESTUDIO. Es necesario e importante el desarrollo de plantas recicladoras en México para reducir la contaminación ambiental y aprovechar al máximo los materiales. Aun más de aquellas plantas de polímeros (plásticos) ya que son materiales que tardan hasta 10 años en degradarse. En la
  • 8.
    iv actualidad el polímeromas desechado por el consumo humano es el PET, ya que los envases de refrescos y de algunas otras bebidas, así como de algunos detergentes, son realizados con este material. Es por esta razón la elaboración de este proyecto, para contribuir al desarrollo de este tipo de industrias, en específico de envases de PET. Así como también para motivar a los inversionistas y al gobierno federal y estatal al invertir en este tipo de industrias que son rentables, generan empleo, progreso y reducen la contaminación ambiental. Para poder hablar de un tema es necesario conocerlo, al principio se da un marco referencial acerca de la historia, características, propiedades, y principales usos del PET (Tereftalato de Polietileno). Así como una descripción de los métodos para poder realizar el reciclaje del PET, ya sea químico o mecánico. En el estudio de mercado se definió el producto a realizar, después de esto se analizó la demanda, oferta y precio mediante un análisis de correlación múltiple con respecto a la tasa de inflación, INPC y el PIB. Para el estudio el que presento mejor correlación fue la tasa de inflación. El estudio técnico que se desarrolló, muestra la localización de planta analizando a Toluca, Monterrey y Guadalajara como posibles lugares para la instalación, es en este capítulo donde se analiza método de reciclaje mecánico del PET, así como los insumos, maquinaria y mano de obra necesaria para su optima operación y una distribución de planta conforme a los principios de una distribución por proceso, que es a la que se asemeja una planta de esta índole. Para la operación de la planta es necesario cubrir los costos que esta genera y una inversión inicial: para obtener la obra civil, maquinaria, mobiliario. Es en el análisis económico cuatro donde se presenta el cálculo de los costos de producción, ventas y administración. También se determina la inversión fija, diferida y capital. Con el paso del tiempo los bienes se deprecian, en este capítulo se desglosa la depreciación de los activos y se muestran los planes de financiamiento con los cuales se pueda solventar la deuda para la puesta en marcha del proyecto. Por último se desarrolla la evaluación económica del proyecto, por medio del método del VPN y de la TIR, siendo este el más pequeño pero de mayor importancia, ya que en él se refleja la rentabilidad y el beneficio económico del proyecto.
  • 9.
  • 10.
    1 CAPÍTULO I. MARCOTEÓRICO Y REFERENCIAL. 1.1 HISTORIA DEL PET. El descubrimiento de Tereftalato de Polietileno, mejor conocido como PET, fue patentado como un polímero para fibra por los científicos británicos John Rex Whinfield y James Tennant Dickson. Ellos investigaron los poliésteres termoplásticos en los laboratorios de la Asociación Calico Printer durante el periodo de 1939 a 1941. Se debe recordar que su país estaba en plena guerra y existía una apremiante necesidad de buscar sustitutos para el algodón proveniente de Egipto. Hasta 1939, este terreno era el gran desconocido pero a partir de ese año existía la suficiente evidencia acumulada favoreciendo la teoría que la microcristalinidad era esencial para la formación de fibras sintéticas fuertes. A partir de 1946 se empezó a utilizar industrialmente como fibra y su uso textil ha proseguido hasta el presente. En 1952 se comenzó a emplear en forma de filme para envasar alimentos. Pero la aplicación que le significó su principal mercado fue en envases rígidos, a partir de 1976. Pudo abrirse camino gracias a su particular aptitud para la fabricación de botellas para bebidas poco sensibles al oxígeno como por ejemplo el agua mineral y los refrescos carbonatados. Los primeros envases de PET aparecen en el mercado alrededor del año 1977 y desde su inicio hasta nuestros días el envase ha supuesto una revolución en el mercado y se ha convertido en el envase ideal para la distribución moderna. Por esta razón el tereftalato de polietileno se ha convertido hoy en el envase más utilizado en el mercado de la bebidas refrescantes, aguas minerales, aceite comestible y detergentes; también bandejas termoformadas, envases de salsas, farmacia, cosmética, licores, etc. En la actualidad la industria global del PET ha alcanzado su etapa de madurez, sin embargo, aún presenta buen nivel de crecimiento dado a la gran versatilidad tecnológica y dependiente del producto a envasar, de las condiciones del mercado (climatología, temperatura, humedad, nivel de automatización y de la calidad del envasado, condiciones de almacenamiento, etc.) y de su diseño, permite optimizar el peso del envase y adecuarlo a las necesidades requeridas.
  • 11.
    A lo largode la historia del materiales ha originado una mejora continua en el envase que se ha traducido en una mejora de su impacto medioambiental. 1 1.2 CONCEPTO DEL PET. El Tereftalato de Polietileno dos compuestos principalmente: Ácido Terftálico y Etilenglicol, aunque tamb utilizando dimetil tereftalato en lugar de Ácido Tereftálico catalizadores y aditivos producen los distintos tipos de PET. Un kilo de PET está compuesto por 64% de petróleo, 23% de derivados líquidos del gas natural y 13% de aire. A partir del petróleo crudo, se extrae el paraxileno y se oxida con el aire para dar ácido tereftálico. El etileno, que se obtiene a partir de derivados del aire para formar etilenglicol. Imagen 1.0 Nomenclatura del El método más simple para obtener PET es por medio de la (transesterificación) del ácido tereftálico con el etilenglicol, formando el bis tereftalato, “monómero” que se somete a un proceso de polimerización en etapas para obtener un polímero de cadena larga. Mientras la reacción de transesterif de metanol como subproducto, la fase de polimerización en etapas que se realiza al vacío libera una molécula de etilenglicol cada vez que la cadena se alarga por una unidad repetida. Una vez que se tiene la longitud de la cadena requerida, el PET fundido se solidifica. Esto se efectúa a través de una extrusora con dado de orificios múltiples, para obtener un espagueti que se enfría en agua, en forma semisólida es cortado en un paletizador y se obtiene un pellet granula 1 http://www.eis.uva.es/~macromol/curso04 2 Proy 11 Reciclaje de PET, Universidad Mayor de San Andrés, La Paz Bolivia. A lo largo de la historia del PET, la evolución tecnológica de los procesos y de materiales ha originado una mejora continua en el envase que se ha traducido en una mejora de su de Polietileno (PET) es un Poliéster Termoplástico y se produce a partir de principalmente: Ácido Terftálico y Etilenglicol, aunque también puede obtenerse tereftalato en lugar de Ácido Tereftálico, los cuales al polimerizar en presencia de catalizadores y aditivos producen los distintos tipos de PET. e PET está compuesto por 64% de petróleo, 23% de derivados líquidos del gas natural y 13% de aire. A partir del petróleo crudo, se extrae el paraxileno y se oxida con el aire para dar ácido tereftálico. El etileno, que se obtiene a partir de derivados del gas natural, es oxidado con Imagen 1.0 Nomenclatura del Tereftalato de Polietileno El método más simple para obtener PET es por medio de la (transesterificación) del ácido tereftálico con el etilenglicol, formando el bis – tereftalato, “monómero” que se somete a un proceso de polimerización en etapas para obtener un polímero de cadena larga. Mientras la reacción de transesterificación tiene lugar por la eliminación de metanol como subproducto, la fase de polimerización en etapas que se realiza al vacío libera una molécula de etilenglicol cada vez que la cadena se alarga por una unidad repetida. Una vez e la cadena requerida, el PET fundido se solidifica. Esto se efectúa a través de una extrusora con dado de orificios múltiples, para obtener un espagueti que se enfría en agua, en forma semisólida es cortado en un paletizador y se obtiene un pellet granula http://www.eis.uva.es/~macromol/curso04-05/pet/historia.html Proy 11 Reciclaje de PET, Universidad Mayor de San Andrés, La Paz Bolivia. Grupo Tereftalato Grupo Etileno 2 , la evolución tecnológica de los procesos y de los materiales ha originado una mejora continua en el envase que se ha traducido en una mejora de su (PET) es un Poliéster Termoplástico y se produce a partir de ién puede obtenerse , los cuales al polimerizar en presencia de e PET está compuesto por 64% de petróleo, 23% de derivados líquidos del gas natural y 13% de aire. A partir del petróleo crudo, se extrae el paraxileno y se oxida con el aire para gas natural, es oxidado con El método más simple para obtener PET es por medio de la esterificación β – hidroxietil tereftalato, “monómero” que se somete a un proceso de polimerización en etapas para obtener un icación tiene lugar por la eliminación de metanol como subproducto, la fase de polimerización en etapas que se realiza al vacío libera una molécula de etilenglicol cada vez que la cadena se alarga por una unidad repetida. Una vez e la cadena requerida, el PET fundido se solidifica. Esto se efectúa a través de una extrusora con dado de orificios múltiples, para obtener un espagueti que se enfría en agua, en forma semisólida es cortado en un paletizador y se obtiene un pellet granulado de PET. 2
  • 12.
    Imagen 1.1 Transesterificacióndel Ácido Tereftálico con el Etilenglicol, formando Nombre Tereftalato de Polietileno Imagen 1.2 Identificación del PET de 1.3 CARACTERÍSTICAS Y PROPIEDADES DEL PET. El Tereftalato de Polietileno propiedades que lo diferencian de los demás polímeros: Biorientación.- Permite lograr propiedades mecánicas espesores. Cristalización.- Permite lograr resistencia térmica para utilizar bandejas termoformadas en hornos a elevadas temperaturas de cocción. O H3C – O - C Ácido tereftálico O HO – CH2 – CH2 - C Bis – β – Imagen 1.1 Transesterificación del Ácido Tereftálico con el Etilenglicol, formando Bis- β-Hidroxietil Tereftalato. Abreviatura Número de identificación Tereftalato de Polietileno PET o PETE 1 Imagen 1.2 Identificación del PET de otros plásticos. 1.3 CARACTERÍSTICAS Y PROPIEDADES DEL PET. Tereftalato de Polietileno en general cuenta con las siguientes características y propiedades que lo diferencian de los demás polímeros: Permite lograr propiedades mecánicas y de barrera con optimización de Permite lograr resistencia térmica para utilizar bandejas termoformadas en hornos a elevadas temperaturas de cocción. HO – CH2 – CH2 -OH+ O C – O - C H3 Ácido tereftálico Etilenglicol O 2 CH3 OH+C – O - C H2 – CH2 -OH hidroxietil tereftalato Metanol 3 Imagen 1.1 Transesterificación del Ácido Tereftálico con el Etilenglicol, formando identificación cuenta con las siguientes características y y de barrera con optimización de Permite lograr resistencia térmica para utilizar bandejas termoformadas en OH
  • 13.
    4 Esterilización.- El PETresiste esterilización química con oxido de etileno y radiación gamma. Factor barrera.- Se denomina factor barrera a la resistencia que ofrece el material con el que está constituido un envase al paso de agentes exteriores al interior del mismo. Estos agentes pueden ser por ejemplo malos olores, gases ofensivos para el consumo humano, humedad, contaminación, etc. El PET se ha declarado excelente protector en el envasado de productos alimenticios, precisamente por su buen comportamiento barrera. Transparencia.- La claridad y transparencia obtenida con este material, es su estado natural (sin colorantes) es muy alta, obteniéndose un elevado brillo. No obstante, puede ser coloreado con pigmentos de colores adecuados sin ningún inconveniente. Peso.- El PET es más ligero en referencia con otros polímeros, por ejemplo: un envase requiere de una consistencia aceptable para proteger el producto que contiene y dar sensación de seguridad al consumidor. Tras haber realizado múltiples envases con este nuevo material, el peso medio de un envase de PET para agua de 1.5 l es de 37 a 39 gr, con este peso obtenemos la misma consistencia del mismo envase en PVC con 50gr. Aproximadamente y en forma orientativa, el peso de un envase de PET es de un 25% menos que el envase de PVC. Resistencia química.- El PET es resistente a multitud de agentes químicos agresivos los cuales no son soportados por otros materiales. Degradación Térmica.- La temperatura soportable por el PET sin deformación no degradación aventaja a la de otros materiales, ya que este material se extrusiona a temperaturas superiores a 250 ºC, siendo su punto de fusión de 260 ºC. Conformidad sanitaria.- El PET supera a multitud de materiales en cuanto a calidad sanitaria por sus excelentes cualidades en la conservación del producto. El PET es un poliéster y como tal es un producto químicamente inherente y sin aditivos. Los envases fabricados correctamente son totalmente inofensivos en contacto con los productos de consumo humano. Reciclado y recuperación.- El PET puede ser fácilmente reciclado, principalmente por el proceso mecánico y ser nuevamente útil. 3 3 http://www.textoscientificos.com/polimeros/pet/envases
  • 14.
    5 Tabla 1.0 Propiedadesdel PET. PROPIEDAD UNIDAD VALOR Densidad g/cm 3 1.34 Contracción % - Resistencia a la tensión N/mm 2 55 Elongación en punta de Ruptura % 300 Punto de fusión ºC 260 Temperatura de deflexión Resistencia dielectrica KV/cm 450 1.4 PRINCIPALES USOS DEL PET. En la actualidad se están abriendo cada vez nuevos campos de aplicación del PET, entre sus aplicaciones más importantes se encuentran: 1. PET de grado textil: La primera aplicación industrial del PET fue la textil, durante la Segunda Guerra Mundial, para remplazar a fibras naturales. Es utilizado para fabricar fibras sintéticas, principalmente poliéster (nombre común con el que se denomina al PET de grado textil) en sustitución de algunas como algodón o lino. Ya sea como filamento continuo o como fibra cortada, el PET encabeza a los polímeros textiles. Se emplea para la producción de fibras de confección (es muy utilizado en mezclas de diversos porcentajes con el algodón) y para rellenos de edredones o almohadas, además de manufacturarse con él tejidos industriales de sustentación para cauchos, lonas, bandas transportadoras y otros numerosos artículos. 2. PET de grado botella: Es utilizado para fabricar botellas debido principalmente a que el PET ofrece características favorables en cuanto a resistencia contra agentes químicos, gran transparencia, ligereza, menores costos de fabricación y comodidad en su manejo, lo cual conlleva un beneficio añadido para el consumidor final. Aunque comúnmente se asocia con el embotellado de las bebidas gaseosas, el PET tiene infinidad de usos dentro del sector de fabricación de envases.
  • 15.
    6 3. PET degrado film: El PET se utiliza también en gran cantidad para la fabricación de film: en la práctica, todas las películas fotográficas, de rayos X y de audio están hechas de PET. 4. PET de grado ingeniería: El PET también es utilizado para realizar una gran diversidad de productos plásticos, como: cuerdas, hilos, refuerzos de llantas, mangueras, mangos de brochas para pinturas, cepillos industriales, etc. 4 1.5 CONSIDERACIONES AMBIENTALES. En la década pasada, comenzó a utilizarse masivamente una nueva resina plástica, el PET. La ausencia de cementantes y una de sus propiedades más distintivas como es la barrera de gases, le confirió gran difusión como envase de bebidas gaseosas, sifones y posteriormente otros productos como aceites, mayonesas, cosméticos, etc. Pero no sólo estas propiedades influyeron en esta elección de los industriales y el público consumidor. Su escaso peso en relación al del producto adquirido, aproximadamente 50 veces menos que el líquido contenido y fundamentalmente la seguridad de los usuarios, ante una eventual rotura, fueron factores determinantes para la generalización de sus usos. El principal efecto que genera el desperdicio masivo del PET es un efecto visual y de espacio, ya que sus propiedades no dañan ni perjudican al medio ambiente. Desde el punto de vista ambiental, es la resina que presenta mayores aptitudes para el reciclado, ostentando el número 1 rodeado de tres flechas formando un triángulo, en el fondo del envase. El principal destino de esta materia prima post-consumo es la fabricación de fibras textiles, utilizándose en la confección de alfombras, cuerdas, cepillos y escobas, sunchos, telas para prendas de vestir como el "polar", calzados, camisetas, etc. Otras ventajas ambientales de esta resina, es la reducción drástica de la energía utilizada en el transporte, la simpleza de procedimientos y las relativamente bajas temperaturas a las cuales debe ser sometido el PET para ser transformado en nuevos productos, estos también reciclables. 5 4 http://www.concienciaambiental.com.mx/cca/pet.html 5 Proy 11 Reciclaje de PET, Universidad Mayor de San Andrés, La Paz Bolivia.
  • 16.
    7 1.6 PROCESO DERECICLADO DE PET. El reciclado es el proceso a través del cual materiales ya utilizados (desperdicios), en este caso PET, son acondicionados con el propósito de integrarlos nuevamente a un ciclo productivo como materia prima. Existen tres maneras diferentes de aprovechar los envases de PET una vez que terminó su vida útil: someterlos a un reciclado mecánico, a un reciclado químico, o a un reciclado energético empleándolos como fuente de energía. 1.6.1 RECICLADO MECÁNICO. La técnica más utilizada en la actualidad es el reciclado mecánico. Consiste en la molienda, separación y lavado de los envases. Las escamas resultantes de este proceso se pueden destinar en forma directa, sin necesidad de volver a hacer pellets, en la fabricación de productos por inyección o extrusión. Imagen 1.3 Ciclo de vida del PET.
  • 17.
    8 1.6.2 RECICLADO QUÍMICO. Actualmentese están desarrollando tecnologías a escala industrial para el reciclaje químico que consiste en la separación de los componentes básicos de la resina y la síntesis de ahorro de gas y petróleo, que son las materias básicas del PET. Existen varios procesos de reciclado químico, de los cuales los más importantes son: metanólisis, glicolisis e hidrólisis. Imagen 1.4 Procesos de la Metanólisis. 1.6.3 APROVECHAMIENTO ENERGÉTICO. Como ya se menciono el PET es un polímero que está formado sólo por átomos de carbono, oxigeno e hidrogeno, por lo cual al ser quemado produce sólo dióxido de carbono y agua, (CO2 + H2O) con desprendimiento de energía. Es posible aprovechar este material como combustible en los casos donde por costos de acopio y transporte sea inviable algún otro procedimiento de reciclado, para calefacción de asilos, escuelas y otros usos como la fabricación de ladrillos, etc. Un gramo de PET libera una energía de 22075 Btu a la que tiene otros combustibles derivados del petróleo.
  • 18.
    9 Tabla 1.1 Contenidoenergético del PET. COMBUSTIBLE Btu/g Poliolefinas 43.929 Carbón 23.178 PET 22.075 Papel periódico 17.660 Basura húmeda 6.181 1.7 SELECCIÓN DEL PROCESO DE RECICLADO. Es necesario determinar y analizar cuál de los tres sistemas de reciclado se adapta a las condiciones ideales, para la implementación y desarrollo del ante-proyecto. Para esto se utilizo una ponderación cualitativa considerando diversos criterios, la cual se presenta a continuación: Tabla 1.2 Comparación del aprovechamiento de PET reciclado. CRITERIO RECICLADO MECÁNICO RECICLADO QUÍMICO VALORACIÓN ENERGÉTICA Inversión Baja Alta No hay Tecnología Accesible Alta (Accesible solo Europa) No hay Costos operativos Bajo Muy alto Muy bajo Uso del producto Materia prima Resina virgen No aplica Contaminación ambiental del proceso Sin contaminación Sin contaminación Sin contaminación Generador de fuentes de trabajo Alto Mediano Bajo Con este pequeño análisis podemos determinar que la tecnología de reciclado más factible y con la cual se desarrollará el proyecto, es por medio del RECICLADO MECÁNICO. Podemos justificar la tecnología seleccionada con las siguientes premisas: La tecnología de reciclado mecánico es accesible además que no requiere tecnología petroquímica como el reciclado químico.
  • 19.
    10 El reciclado mecánicodel PET no conlleva contaminación del medio ambiente. El reciclado mecánico del PET genera un producto de mayor valor agregado y es materia prima para la producción de productos de uso final. Genera fuentes de trabajo en toda la cadena de reciclado. Existe un gran mercado en el cual se consume PET reciclado como materia prima en la creación de nuevos productos de consumo final. 6 1.8 Proceso United Resource Recovery Corporation URRC. El proceso URRC (Corporación de Recuperación de Recursos Unida, en español) es una combinación de métodos mecánicos y químicos para la limpieza de PET reciclado. El sistema fue desarrollado por el industrial de origen mexicano, Carlos Gutiérrez, presidente de la empresa del mismo nombre (URRC), ubicada en Spartamburg, Carolina del Sur. El proceso cumple con las más estrictas exigencias de las autoridades sanitarias en Estados Unidos, la Unión Europea y Australia. Sólo Suiza y Estados Unidos cuentan actualmente con plantas de ese tipo, según afirman representantes de esta compañía. URRC contactó inicialmente a Coca Cola Co. con asiento en Atlanta y firmó un acuerdo de desarrollo tecnológico con esta compañía en 1996. Luego logró la aprobación del FDA, Food and Drug Administration, en 2001, para usar material recuperado de los desperdicios municipales y poder fabricar botellas apropiadas para contacto con alimentos. Un aspecto clave de esta tecnología es el empleo de una especie de cepillado químico, el cual sirve para remover los contaminantes de la superficie de las botellas de PET. Como "cepillo químico" se utiliza sosa cáustica. Con este procedimiento es posible trabajar casi todo tipo de material de post-consumo en la corriente de entrada. Por ello el reciclado de PET realizado con la tecnología URRC no tiene restricción con respecto al origen de los envases. La forma de suministro y el grado de suciedad juegan un papel secundario, de acuerdo con URRC. El procedimiento se puede aplicar en el reciclaje de botellas no retornables y retornables que ya no sirven para la producción. 7 6 Proy 11 Reciclaje de PET, Universidad Mayor de San Andrés, La Paz Bolivia. 7 http://www.plastico.com/tp/secciones/TP/ES/MAIN/IN/ARCHIVO/ARTICULOS/doc_34432_HTML.html
  • 20.
  • 21.
    11 CAPÍTULO II. ESTUDIODE MERCADO. 2.1 DEFINICIÓN DEL PRODUCTO. El proyecto pretende inicialmente demostrar la viabilidad de reciclar envases de PET, pero existen diversos grados de PET reciclado con su respectivo mercado al cual van dirigidos, dichos sectores son diferentes, por que el PET reciclado, primordialmente presenta un comportamiento de producto de desplazamiento, entendiendo como de desplazamiento, al hecho que las hojuelas o pellets de PET pueden substituir a cualquier otro tipo de poliéster o polímero virgen, con la principal finalidad de reducir el costo de la materia prima de los nuevos productos a realizar. 8 En específico, los sectores del mercado del PET reciclado son los siguientes: PET grado fibra de poliéster.- pueden ser en forma de hojuelas o pellets que están destinados a la producción de fibras textiles, fibras para la elaboración de alfombras, fibras de relleno (almohadas, cojines, etc.). PET grado packaging.- principalmente en forma de lámina, para después realizar los rollos de packaging destinados a empacar láminas de acero, azulejos, losetas, asegurar cajas de cartón, etc. PET grado envase.- específicamente en forma de pellets, este tipo de PET reciclado esta principalmente dirigido a dos sectores de mercado con mayor demanda, que son envases para detergentes y productos de limpieza y grado envase alimenticio, de los cuales se diferencia por el grado de pureza del pellet. PET grado substituto.- son los que presentan menor grado de pureza, principalmente en forma de hojuela, aunque también los puede haber en forma de pellet, con el fin de sustituir a la resina virgen para la realización de productos de plástico. Todos y cada uno de los distintos destinos de PET reciclado cuentan con características diferentes, por esta razón también requieren de un diferente proceso de realización, diseño de planta e inversión, el aspecto fundamental que los identifica de los otros es el grado de pureza del PET y de la forma física del mismo (hojuela o pellet). 8 Evaluación de Proyectos. Gabriel Baca Urbina. Tercera Edición. México, D.F. Pag. 16
  • 22.
    12 Para el casodel estudio, el producto final a comercializar serán PALLETS DE PET GRADO ENVASE ALIMENTICIO justificando dicha elección mediante las siguientes causas: En México únicamente existen dos empresas las cuales reciclan el PET a grado envase alimenticio, que son Industria Mexicana del Reciclado (Coca Cola) y Pet star, las dos orgullosamente mexicanas. El mercado de envases alimenticios es bastante amplio y los productores de PET reciclado no cumplen con la demanda requerida. En cualquier otro tipo de mercado, existe una mayor competencia y su aceptación en el mercado se dificultaría. El PET reciclado grado envase alimenticio, es el único que se paga a precio de PET virgen. El principal destino del PET virgen en México son los envases alimenticios lo cual un porcentaje sería remplazado por el PET reciclado: Tabla 2.0 Destino del PET. Segmento Porcentaje de mercado (2000) Refrescos 52.8% Agua purificada 14.9% Aceite 14.5% Alimentos 7.0% Cuidado Personal 2.2% Agroquímicos 1.4% Licores 0.3% Otros envases 1.5% Otras aplicaciones 2.4% Preforma exportada 5.0% Total 100% Fuente: APREPET A. C. Los pellets a comercializar cuentan con casi las mismas propiedades que el PET virgen, la diferencia de este, es la transparencia, ya que si se realizaran únicamente los envases con PET
  • 23.
    13 reciclado, dichos envasesserian un poco opacos, por esta razón, es necesario que se mezcle con PET virgen en una proporción de 30% PET reciclado 70% PET virgen. 2.2 ANÁLISIS DE LA DEMANDA. Se entiende por demanda la cantidad de bienes y servicios que el mercado requiere o solicita para buscar la satisfacción de una necesidad específica a un precio determinado. 9 En este caso para la elaboración del proyecto, consideré únicamente las fuentes secundarias, dado que el producto final no está destinado al consumo de la sociedad en general, ni tampoco es un producto de nuevo lanzamiento en el mercado, además de la falta de cooperación por empresas que tengan relación con el reciclaje del PET. Para poder confiar en la rentabilidad del proyecto se tiene que determinar que existe una necesidad potencial que solventar, para esto es necesario calcular la evolución futura de la demanda (no menor a 5 años) del PET reciclado grado envase alimenticio, todo esto mediante un estudio de regresión de tres variables, considerando el comportamiento histórico (mínimo 5 años) y algunas variables macro económicas. No existe un registro tal cual de la demanda de PET reciclado grado envase alimenticio de los últimos años, dado esto consideraremos, nuestra demanda la cantidad de envases consumidos durante los últimos 5 años (ya que estos están elaborados con dicha materia prima virgen que puede ser desplazada por la reciclada). DEMANDA DE ENVASES DE PET (Aproximadamente) AÑO DEMANDA (TONS) 2003 360,000 2004 410,000 2005 420,000 2006 485,000 2007 560,000 2008 640,000 Fuente: APREPET A. C. 9 Evaluación de Proyectos. Gabriel Baca Urbina. Tercera Edición. México, D.F. Pag. 17.
  • 24.
    14 Pero considerando quepara que la imagen de los envases producidos con PET reciclado sea igual a los producidos por resina virgen, únicamente es necesario el 30% de resina reciclada, la demanda aproximada de envases PET virgen es como se muestra en la siguiente tabla: DEMANDA DE ENVASES DE PET (Aproximadamente) AÑO DEMANDA (TONS) 2003 110,000 2004 123,000 2005 126,000 2006 145,000 2007 170,000 2008 190,000 Con el registro aproximado de la demanda de PET es necesario determinar la ecuación con mejor índice de correlación respecto a alguna variable macro económica (Tasa de inflación, PIB ó INPC) que permita proyectar la demanda. La variable que presento el mejor índice de correlación fue la tasa de inflación con un valor de 0.9835 y que tiene por ecuación la siguiente: ź% ŷŴŶ %Ż% - ŵŸ źŶŵ ŵŻŴ - Ź ŸźŹ źŶ tons de PET. Donde X es el año a proyectar y Z la tasa de inflación de dicho año. Considerando la crisis y recesión económica en el mundo, es muy arriesgado obtener un diagnostico puntual para poder proyectar la demanda, oferta y precios del PET, por esta razón se hará un análisis optimista y pesimista.
  • 25.
    15 Tabla 2.1 Proyecciónde la demanda optimista y pesimista. X AÑO AÑO INFLACIÓN OPTIMISTA DEMANDA OPTIMISTA (Tons) INFLACIÓN PESIMISTA DEMANDA PESIMISTA (Tons) 7 2009 7.000 208,910.409 14 247,169.749 8 2010 6.560 221,126.706 13 235,270.814 9 2011 6.983 238,059.833 14 246,921.189 10 2012 7.441 255,184.257 14 253,617.685 11 2013 7.838 271,975.279 16 270,353.529 12 2014 8.265 288,930.268 16 276,596.769
  • 26.
    16 2.3 ANÁLISIS DELA OFERTA. La Oferta es la cantidad de bienes o servicios que a un precio determinado, un cierto número de oferentes (productores) están dispuestos a poner a disposición del mercado. 10 El propósito que se persigue mediante este análisis es determinar o medir las cantidades y las condiciones en que el mercado del plástico quiere y puede poner a su disposición la introducción de pellets de PET grado envase alimenticio. En México en la actualidad no existe un registro concreto y claro sobre la oferta existente de Pallets de PET grado envase alimenticio, de hecho fue hasta el año 2006 cuando apareció la oferta de PET grado alimenticio por parte de las empresas; Industria Mexicana del Reciclaje y PETstar, ya que en el año 2005 las empresas; Coca – Cola, Pepsi – Cola, Nestlé y Colgate - Palmolive firmaron un compromiso social de reciclar y consumir el 10% de los envases de PET que utilizan en sus productos, por lo que una aproximación teórica de la oferta de PET grado envase alimenticio seria: 10 Evaluación de Proyectos. Gabriel Baca Urbina. Tercera Edición. México, D.F. Pag 36.
  • 27.
    17 OFERTA DE PETRECICLADO GRADO ENVASE ALIMENTICIO (Aproximadamente) AÑO OFERTA (TONS) 2006 48,000 2007 56,000 2008 64,000 Fuente: APREPET A. C. Aunque en la actualidad no existe tal oferta del PET puesto que la capacidad instalada para reciclar el PET a grado envase alimenticio en este año es de 39,000 ton/año, pero sólo se reciclaran 28,000 toneladas, y considerando que entre el año 2006 y 2007 únicamente se han podido reciclar 25,000 toneladas, suman un total de 53,000 toneladas en tres años. Comparando la oferta existente y la cantidad de PET comprometido a reciclar por las empresas mencionadas, existe una gran diferencia que no es satisfecha, por lo que la suma de los tres años apenas cubre la oferta del año 2006. Con este pequeño registro, proyectaremos la oferta, para después ser comparada con la demanda y así determinar la Demanda Potencialmente Insatisfecha, al igual que la demanda, se analizara con las mismas tres variables económicas, pero únicamente se utilizará para el estudio la que tenga mayor correlación. Después de un análisis de correlación de tres variables; entre la oferta, el tiempo y el PIB, que fue la variable macro-económica con mejor valor de correlación de 1.0000 se determino la siguiente ecuación, para la proyección de la oferta: ŶŻ %ŹŸ źŸŷ - % ŻŸ% ŴŴŹ - ŵ%%ź ŴŴŹ tons de PET Donde X es el año a proyectar y Z el PIB de dicho año. Para reducir la incertidumbre de la proyección de la oferta a causa de la crisis y de los cambios económicos que ocurren a cada instante, al igual de que la demanda se considerara una oferta optimista y una pesimista.
  • 28.
    18 Tabla 2.2 Proyecciónde la oferta optimista y pesimista. X AÑO AÑO PIB OPTIMISTA OFERTA OPTIMISTA (Tons) PIB PESIMISTA OFERTA PESIMISTA (Tons) 4 2009 1.5000 44,740.671 0.5000 42,744.666 5 2010 2.0000 55,486.678 1.0000 53,490.673 6 2011 2.8000 66,831.487 1.4000 64,037.080 7 2012 3.7000 78,375.897 1.8500 74,683.287 8 2013 4.4000 89,521.105 2.2000 85,129.894 9 2014 5.1500 100,766.114 2.5700 95,616.421
  • 29.
    19 2.4 DETERMINACIÓN YPROYECCIÓN DE LA DEMANDA POTENCIAL INSATISFECHA. Se llama Demanda Potencial Insatisfecha a la cantidad de bienes o servicios que es probable que el mercado consuma en los años futuros, sobre la cual se ha determinado que ningún productor podrá satisfacer si prevalecen las condiciones en las cuales se hizo el cálculo. 11 La DPI es el residuo de datos de la proyección de la demanda optimista menos la proyección de la oferta optimista, se obtiene la demanda potencial insatisfecha optimista, de la misma forma se obtiene la demanda potencial insatisfecha pesimista, que continuación se presentan: 11 Evaluación de Proyectos. Gabriel Baca Urbina. Tercera Edición. México, D.F. Pag. 39.
  • 30.
    20 Tabla 2.3 Determinaciónde la Demanda Potencial Insatisfecha Optimista. AÑO DEMANDA OPTIMISTA (Tons. De PET) OFERTA OPTIMISTA (Tons. De PET) DEMANDA POTENCIAL INSATISFECHA OPTIMISTA (Tons. De PET) 2009 208,910.41 44,740.671 164,169.74 2010 221,126.71 55,486.678 165,640.03 2011 238,059.83 66,831.487 171,228.34 2012 255,184.26 78,375.897 176,808.36 2013 271,975.28 89,521.105 182,454.18 2014 288,930.27 100,766.114 188,164.16
  • 31.
    21 Tabla 2.4 Determinaciónde la Demanda Potencial Insatisfecha Pesimista. AÑO DEMANDA PESIMISTA (Tons. De PET) OFERTA PESIMISTA (Tons. De PET) OFERTA POTENCIAL INSATISFECHA PESIMISTA (Tons. De PET) 2009 247,169.749 42,744.666 204,425.08 2010 235,270.814 53,490.673 181,780.14 2011 246,921.189 64,037.080 182,884.11 2012 253,617.685 74,683.287 178,934.40 2013 270,353.529 85,129.894 185,223.64 2014 276,596.769 95,616.421 180,980.35
  • 32.
    22 Como podemos veren el estudio, la crisis económica, no afecta de una manera potencial al consumo del PET, ya que hasta en las circunstancias pesimistas el comportamiento de la demanda no presenta una tendencia drástica a la baja, sino lineal. 2.5 ANÁLISIS DE PRECIOS. El precio es la cantidad monetaria que los productores están dispuestos a vender, y los consumidores a comprar, un bien o servicio, cuando la oferta y la demanda están en equilibrio. Aun que hay quienes piensan que el precio no lo determina el equilibrio entre oferta y demanda, sino que es el costo de producción más un porcentaje de ganancia. 12 Al igual que la Demanda y la Oferta es necesario realizar un estudio al precio histórico del PET con relación a una variable macro-económica, para poder proyectar el precio del mismo y nos permita cuantificar las ventas, se considerará el precio de la resina virgen, ya que el PET reciclado grado envase alimenticio, es el único que se paga al precio del virgen. 12 Evaluación de Proyectos. Gabriel Baca Urbina. Tercera Edición. México, D.F. Pag. 41
  • 33.
    23 Tabla 2.5 Preciodel PET. AÑO PRECIO (Por Tonelada) 2003 $ 18,000.00 2004 $22,000.00 2005 $20,000.00 2006 $20,000.00 2007 $21,000.00 2008 $25,000.00 FUENTE: www.plasticsnews.com Por medio del registro anterior, y el registro histórico del PIB, INPC y la tasa de inflación, se determino la ecuación: %ŵ%ŵ źŴ - ŹŶŴ %% - ŵŹŹ% %Ÿ Donde X es el año a proyectar y Z la tasa de inflación de dicho año. Con relación al la tasa de inflación, ya que fue la que presento el mayor coeficiente positivo de 0.7569, el INPC obtuvo el mayor de 0.8455 pero con una tendencia negativa, por esta razón se eligió el de la tasa de inflación, puesto que el precio no tiende a bajar, sino a incrementar y más en la actualidad con los efectos de la crisis mundial. La proyección del precio quedaría de la siguiente manera: Tabla 2.6 Proyección del Precio del PET AÑO TASA DE INFLACIÓN PRECIO POR TONELADA 2009 7 $22,741.04 2010 6.56 $22,576.09 2011 6.983 $23,756.50 2012 7.441 $24,991.47 2013 7.838 $26,131.35 2014 8.265 $27,318.00
  • 34.
    24 2.6 ESTUDIO DECOMERCIALIZACIÓN DEL PRODUCTO. La comercialización es la actividad que permite al productor hacer llegar un bien o servicio al consumidor con los beneficios de tiempo y lugar, es decir, no es la simple transferencia de productos hasta las manos del consumidor; una buena comercialización es la que coloca al producto en un sitio y momento adecuados, para dar al consumidor la satisfacción que él espera con la compra. Un canal de distribución es la ruta que toma un producto para pasar del productor a los consumidores finales, deteniéndose en varios puntos de esa trayectoria. En cada intermediario o punto en el que se detenga esa trayectoria existe un pago a transacción, además de un intercambio de información. El productor siempre tratará de elegir el canal más ventajoso desde todos los puntos de vista. 13 Para el caso del proyecto la estructura de comercialización está constituida por el conjunto de relaciones Productor- Consumidor Industrial, puesto que el camino empleado para la comercialización del PET reciclado es directamente con los productores de envases de las 13 Evaluación de Proyectos. Gabriel Baca Urbina. Tercera Edición. México, D.F. Pag. 44.
  • 35.
    25 empresas Coca-Cola, Pepsi-Cola,Nestlé y Colgate-Palmolive, para cumplir con la responsabilidad ambiental que tienen con el reciclar los envases de sus productos. Concretando el párrafo anterior, cabe decir, que la demanda de PET reciclado grado envase alimenticio de las empresas mencionadas, no es satisfecha ni siquiera al 50%, por esta razón las empresas compran todo el PET reciclado posible, para cumplir con la responsabilidad que tiene con la sociedad. La ventaja de este tipo de canal, es que se tiene un trato directo con el comprador lo cual facilita una adaptación más rápida para los cambios de la situación del producto y del incremento de la demanda. 2.7 CONCLUSIONES DEL ESTUDIO DE MERCADO. Al finalizar este capítulo, podemos concluir que el producto a comercializar serán pellets de PET grado alimenticio, este tipo de PET reciclado es el más puro puesto como su nombre lo dice, es utilizado para realizar nuevos envases para bebidas alimenticias, aunque es importante mencionar que puede ser utilizado en cualquier otro producto polímero por contar con las mismas propiedades que las resinas vírgenes, aunque no son las más adecuadas para estos ya que incrementarían su valor. La elección de esta calidad de PET reciclado se debe principalmente a la falta de Productores de este tipo, por lo que la oferta no está cubierta ni siquiera al 50%, por estas razones tendrá una buena aceptación en el mercado. La demanda del PET está relacionada directamente con la del consumo de bebidas carbonatadas ya que es el principal destino al cual va dirigido el PET, por esta razón la proyección de la demanda fue determinada por el registro de estas misma, además de que el PET grado alimenticio desplazaría a la antes mencionada. Como nos pudimos dar cuenta en la proyección de la demanda la crisis no afecta de una manera considerable, esto puede deberse a que los refrescos y el agua embotellada pertenecen a la canasta básica. En lo que refiere a la existencia de la oferta de PET grado envase alimenticio, fue hasta hace unos años, para ser exactos en el 2006 cuando se empezó a reciclar en México con esta calidad, gracia a que las empresas Coca-Cola, Pepsi-Cola, Nestlé y Colgate-Palmolive, firmaron un compromiso social de reciclar el 10% de los envases de sus productos para reducir la contaminación ambiental. Por esta misma razón es que la DPI es demasiada, pues el consumo es bastante y el porcentaje de reciclado es mínimo (y aun así la capacidad de las empresas recicladoras no está al máximo). Analizando la DPI optimista y pesimista, demuestra que durante los siguientes dos años en circunstancias pesimistas no existe una repercusión considerable con el
  • 36.
    26 consumo del PET,pero después de este lapso de tiempo las circunstancias cambian y se ve afectada la demanda al disminuir. Respecto al estudio de los precios, el año 2008 hubo un incremento considerable respecto con el año 2007 a consecuencia de la crisis, aunque estudiando el comportamiento histórico y la relación con la inflación, existirá aumento del precio en los años que viene, pero no bruscos para que no afecten a la demanda considerablemente. La comercialización, será directamente con los productores de envases de las empresas comprometidas al reciclaje, pues dichas empresas compran la mayor cantidad de PET reciclado para cumplir con su responsabilidad que una no satisfacen en su totalidad. Este estudio sirve como guía para el desarrollo de los siguientes, para poder determinar la capacidad de producción, las ventas, el precio de ventas, la ruta de comercialización, etc. y también para reducir la incertidumbre de la factibilidad del proyecto, al determinar una Demanda Potencial Insatisfecha que nos permita colocar en el mercado el producto.
  • 37.
  • 38.
    27 CAPÍTULO III. ESTUDIOTÉCNICO. 3.1 DETERMINACIÓN DEL TAMAÑO ÓPTIMO DE LA PLANTA. El tamaño óptimo de un proyecto es su capacidad instalada, y se expresa en unidades de producción por año. Se considera óptimo cuando opera con los menores costos totales o la máxima rentabilidad económica. Además de definir el tamaño optimo de un proyecto de la manera descrita, en otro tipo de aplicaciones existen otros indicadores indirectos, como el monto de la inversión, el monto de ocupación efectiva de mano de obra, o algún otro de sus efectos sobre la economía. Para determinar el tamaño óptimo de la planta es necesario conocer el proceso de manufactura y todas las operaciones que implica este, como lo son; el estudio del método, distribución de planta, etc. Debe entenderse por manufactura la actividad de tomar insumos, como las materias primas, mano de obra, energía, etc., y convertirlos en productos. Se han clasificado cinco tipos genéricos de procesos de manufactura: ⇒ Un proceso de manufactura por proyecto se refiere al hecho de construir algún producto por única ocasión, o en dos o tres ocasiones. ⇒ La manufactura por órdenes de producción implica elaborar determinada cantidad de producto con ciertas características, para lo cual se requiere de personal con habilidades especiales, con experiencia, que utilizan un equipo productivo especializado y para elaborar la producción, se fija un tiempo límite. ⇒ Un proceso de manufactura por lotes se presenta cuando se fabrica un producto similar en grandes cantidades sobre la base de operaciones repetitivas. En realidad, este tipo de manufactura es similar al de órdenes de trabajo, con la diferencia de que en lotes el producto se elabora en grandes volúmenes y en las órdenes de trabajo rara vez se ejecutan. ⇒ La manufactura por línea se utiliza cuando una empresa que elabora una gama de productos fabrica con mayor demanda que los demás; entonces se considera que vale la pena hacer una línea de producción exclusiva para este artículo.
  • 39.
    28 ⇒ En lamanufactura de procesamiento continuo, una materia prima pasa a través de varios procesos y con ella se elaboran diversos productos sin interrupción; este procedimiento puede durar meses o años. 14 Para el caso del proyecto, se presenta un proceso de manufactura continuo, puesto que el proceso del reciclado es a través de varias operaciones continuas, que se inician con el acopio de las botellas hasta terminar con los pellets de PET reciclado, sin interrupción alguna. 3.1.1 FACTORES QUE DETERMINAN EL TAMAÑO DE LA PLANTA. En la práctica, determinar el tamaño de una nueva unidad de producción es una tarea limitada por las relaciones recíprocas que existen entre el tamaño, la demanda, la disponibilidad de las materias primas, la tecnología, los equipos y el financiamiento. El tamaño del proyecto y la demanda. Como se determino en el capitulo anterior, la demanda potencial insatisfecha el alrededor de las 160 000 toneladas de PET puesto que la capacidad de producción debe de ser por debajo de esta cantidad aunque hay que considerar otros factores. Hoy en día la capacidad instalada para reciclar PET para reutilizarlo en nuevos envases alimenticios es aproximadamente de 39 000 ton/año, considerando estas cifras, la capacidad de producción podría ser de 10, 000 toneladas anuales. El tamaño del proyecto y los suministros e insumos. En general la eficiencia del proceso de reciclado desde la operación de acopio, hasta el término de la elaboración de los pellets, es del 70%. Por esta razón para asegurar producir las 8,000 al año, se es necesario mínimo el acopio de 10, 500 toneladas de botellas para poder cumplir con la capacidad instalada y mantener un inventario de materia prima que pueda utilizarse en caso que se escasee la misma. Este es un factor relevante que también se debe de considerar en la localización de la planta, puesto que debe de ser instalada cercana a ciudades muy pobladas para alcanzar el requerimiento de la materia prima y ahorrar en el costo del transporte de otras ciudades. 14 Evaluación de Proyectos. Gabriel Baca Urbina. Quinta Edición. México, D.F. Pag 94.
  • 40.
    29 El tamaño delproyecto, la tecnología y los equipos. En lo que cabe a la tecnología y los equipos, están relacionados directamente con el financiamiento, puesto que si se cuenta con tecnología de punta en algunos procesos, como lo es en el proceso de lavado por medio del método URRC, la inversión es mayor, entonces la capacidad de producción se debe de ajustar a las capacidades de producción de los equipos que realizan este proceso. Además de que la línea debe de estar balanceada, para que las capacidades de los equipos estén siendo utilizadas óptimamente. Por lo mencionado en los párrafos anteriores, la capacidad de producción instalada será de 10, 000 toneladas anuales, pero siguiendo la tendencia de empresas de este tipo se comenzará a trabajar con una producción de 8, 000 toneladas anuales y al final del los 5 años, se alcanzará el objetivo de cumplir con las 10, 000 toneladas. Para poder cuantificar de una manera más clara la capacidad de producción de la planta se realiza un estudio, por medio del método de escalación que a continuación se presenta: 3.1.2 MÉTODO DE ESCALACIÓN. Una forma detallada de determinar la capacidad óptima de producción es considerar la capacidad de los equipos disponibles en el mercado y con esto analizar las ventajas y desventajas de trabajar cierto número de turnos de trabajo y horas extra. Cuando se desconoce la disponibilidad de capital para invertir, este método es muy útil. 15 Para el estudio, se trabajaran 3 turnos de ocho horas cada uno, seis días a la semana y 52 semanas al año, con aproximadamente 7500 horas de producción. La capacidad de producción de las maquinas de líneas de reciclaje esta medida en kg/h, por esta razón es necesario presentar la capacidad de producción en kg/h, si la capacidad a producir será de 8,000 ton/año, la capacidad diaria tendría que ser de 24 toneladas y se tendrían que reciclar 1,000 Kg/h. Las maquinas a utilizar serán 1 línea de reciclaje ML 4000 de la marca Suiza NAVARINI con capacidad mínima de producción de 800 kg/h y máxima de 1000 kg/h, esta trabajará al 100 % de su capacidad, dos tinas de limpieza URRC de origen americano con capacidad mínima de 500 kg/h y una máxima de 800 kg/h, estas empezarán trabajando a su capacidad mínima, 2 sistemas de paletización ASP 120 con capacidad máxima de 700 kg/h de origen Austriaco de la marca EREMA trabajaran a una capacidad de 500 kg/h cada uno y dos maquinas envasadoras de 15 Evaluación de Proyectos. Gabriel Baca Urbina. Quinta Edición. México D.F. Pag. 106
  • 41.
    30 sacos TE 1000de la marca norteamericana Taylor Products, manteniéndose balanceada la línea completa de reciclaje, desde la molienda hasta la paletización. En la parte de requerimiento de maquinaria se describen detalladamente los equipos a utilizar. 3.2. LOCALIZACIÓN ÓPTIMA DEL PROYECTO. La localización óptima de un proyecto es la que contribuye en mayor medida a que se logre la mayor tasa de rentabilidad sobre el capital (criterio privado) y obtener el costo unitario mínimo (criterio social). El objetivo general de este punto es, por supuesto, llegar a determinar el sitio donde se instalará la planta. Para ello, los lugares propuestos, serán analizadas por el método cualitativo (por puntos) y se eligiera el que presente las condiciones para el desarrollo rentable del proyecto. 16 Para la localización de la planta del proyecto se requiere de una nave industrial de aproximadamente de 3000 m 2 , con una caída de voltaje de 440 V, toma de agua y drenaje, y que tenga una cercanía con alguna ciudad para poder recaudar la mayor cantidad de pacas de Pet para reducir al mínimo el costo del transporte de las mismas, también hay que considerar que el único cliente será; Industria Mexicana de Reciclaje SA de CV Ubicada en Carretera Toluca - Naucalpan km 52.8 Parque Industrial Toluca 2000, Toluca, Edo. de México. El estudio de localización de planta se consideraran tres parques industriales ubicados en la zona metropolitana (Estado de México y Distrito Federal), Guadalajara y Monterrey principalmente por la gran cantidad de habitantes que existen en dichas ciudades, las cuales nos permitan aseguran la materia prima, los parques industriales a estudiar son los siguientes: 16 Idem. Pag. 107.
  • 42.
    31 ⇒ Parque industrialGuadalajara. 1. Datos generales. Dirección: Prolongación Gobernador Curiel 5500 las pintas Municipio: El Salto Estado: Jalisco Superficie total(has): 70 Superficie urbanizada(has): 70 Reglamento interno: Si Tipo de propiedad Privada 2. Infraestructura. Equipamiento industrial Energía eléctrica (kVA/ha) 200 Drenaje Pluvial (l/seg/ha) 1.2 Subestación eléctrica SI Drenaje sanitario (l/seg/ha) 1.4 Red de gas NO Descargas industriales (l/seg/ha) 0.4 Planta de tratamiento de agua NO Espuela de ferrocarril NO Agua potable (l/seg/ha) 1 Urbanización Camino de acceso (m) 200 Nomenclatura de calles SI Guarnición (%) 100 Señalización SI Banquetas (%) 100 Mobiliario urbano SI Pavimentación (%) 100 Areas verdes SI Alumbrado Público SI Comunicaciones y transporte Teléfonos (líneas/ha) 9 Comunicación vía satélite NO Correos NO Transporte urbano NO Telégrafos NO Parada de autobús SI 3. Naves Industriales. Superficie total(m 2 ) 39574 Superficie promedio por nave (m 2 ) 5400 Superficie rentada (m 2 ) 38223 Existen naves para renta Si Se construyen naves por pedido. Si Naves para rentar: 1 superficie de 2872 m 2
  • 43.
    32 4. Ubicación relativa. Distanciaa las ciudades más cercanas Ciudad km Al centro de la ciudad 9 TLAQUEPAQUE 1 GUADALAJARA 7 ZAPOPAN 10 ⇒ Parque Industrial Toluca 2000. 1. Datos generales. Dirección: CARRETERA TOLUCA-NAUCALPAN KM. 52.8 Municipio: Toluca Estado: Estado de México Superficie total(has): 300 Superficie urbanizada(has): 280 Reglamento interno: Si Tipo de propiedad Privada 2. Infraestructura. Equipamiento industrial Energía eléctrica (kVA/ha) 200 Drenaje Pluvial (l/seg/ha) 72 Subestación eléctrica SI Drenaje sanitario (l/seg/ha) 0.4 Red de gas NO Descargas industriales (l/seg/ha) 0.4 Planta de tratamiento de agua SI Espuela de ferrocarril NO Agua potable (l/seg/ha) 0.5 Urbanización Camino de acceso (m) 0 Nomenclatura de calles SI Guarnición (%) 100 Señalización SI Banquetas (%) 100 Mobiliario urbano SI Pavimentación (%) 100 Areas verdes SI Alumbrado Público SI Comunicaciones y transporte Teléfonos (líneas/ha) 20 Comunicación vía satélite SI Correos SI Transporte urbano SI Telégrafos SI Parada de autobús SI
  • 44.
    33 3. Naves Industriales. Superficietotal(m 2 ) 120000 Superficie promedio por nave (m 2 ) 3000 Superficie rentada (m 2 ) 100000 Existen naves para renta Si Se construyen naves por pedido. Si Naves para rentar: 4 superficie de 3000 m 2 Naves para rentar: 1 superficie de 5000 m 2 4. Ubicación relativa. Distancia a las ciudades más cercanas Ciudad km Al centro de la ciudad 10 DISTRITO FEDERAL 50 NAUCALPAN 52 TOLUCA 10 ⇒ Monterrey Technology Park. 1. Datos generales. Dirección: Carr. Miguel Alemán Km.. 20,5 Municipio: CIENEGA DE FLORES Estado: NUEVO LEON Superficie total(has): 249 Superficie urbanizada(has): 110 Reglamento interno: Si Tipo de propiedad Privada 2. Infraestructura. Equipamiento industrial Energía eléctrica (kVA/ha) 200 Drenaje Pluvial (l/seg/ha) 1.0 Subestación eléctrica SI Drenaje sanitario (l/seg/ha) 0.5 Red de gas SI Descargas industriales (l/seg/ha) 0 Planta de tratamiento de agua SI Espuela de ferrocarril NO Agua potable (l/seg/ha) 10
  • 45.
    34 Urbanización Camino de acceso(m) 200 Nomenclatura de calles SI Guarnición (%) 100 Señalización SI Banquetas (%) 100 Mobiliario urbano NO Pavimentación (%) 100 Areas verdes SI Alumbrado Público SI Comunicaciones y transporte Teléfonos (líneas/ha) 10 Comunicación vía satélite NO Correos NO Transporte urbano SI Telégrafos NO Parada de autobús SI 3. Naves Industriales. Superficie total(m 2 ) 22000 Superficie promedio por nave (m 2 ) 7000 Superficie rentada (m 2 ) 22000 Existen naves para renta Si Se construyen naves por pedido. Si Naves para rentar: 2 superficie de 3000 m 2 Naves para rentar: 2 superficie de 5000 m 2 4. Ubicación relativa. Distancia a las ciudades más cercanas Ciudad km Al centro de la ciudad 22 MONTERREY 17 ESCOBEDO 10
  • 46.
    35 3.2.1 MÉTODO CUALITATIVOPOR PUNTOS. Consiste en asignar factores cuantitativos a una serie de factores que se consideran relevantes para la localización. Esto conduce a una comparación cuantitativa de diferentes sitios. El método permite ponderar factores de preferencia para el investigador al tomar la decisión. El procedimiento para realizar este método es el siguiente: 1. Desarrollar una lista de factores relevantes con respecto a la localización. 2. Asignar un peso a cada factor para indicar su importancia (los pesos deben sumar 1.00) y el peso dependerá exclusivamente del criterio del investigador. 3. Asignar una escala común a cada factor (0 al 10) y elegir cualquier mínimo. 4. Calificar cada sitio potencial de acuerdo con la escala designada y multiplicar la calificación por el peso. 5. Sumar la puntuación de cada sitio y elegir el máximo de puntuación. 17 Los factores a considerar para el estudio cualitativo, serán los siguientes con su correspondiente escala de calificación: Tabla 3.0 Factores a considerar en la localización de planta. Factor Relevante Peso Asignado Materia Prima Mercado Insumos Infraestructura y Servicios Mano de Obra Comunicaciones y transportes 0.35 0.20 0.15 0.10 0.10 0.10 SUMA 1.00 17 Evaluación de Proyectos. Gabriel Baca Urbina. Quinta Edición. México D.F. Pag. 107.
  • 47.
    36 Tabla 3.1 Evaluaciónpor Puntos. Planta “A” P. I. Guadalajara Planta “B” P. I. Toluca 2000 Planta “C” Monterrey T. P. Factor relevante Peso asignado Calif. Calif. Pond. Calif. Calif. Pond. Calif. Calif. Pond. Materia Prima Mercado Insumos Infraestructura y Servicios Mano de Obra Comunicaciones y transportes 0.35 0.20 0.15 0.10 0.10 0.10 9.0 7.0 8.0 7.0 9.0 9.0 3.15 1.4 1.2 0.7 0.9 0.9 7.0 10 8.0 9.0 9.0 9.0 2.4 2.0 1.2 0.9 0.9 0.9 9.0 5.0 8.0 9.0 9.0 9.0 3.5 1.0 1.2 0.9 0.9 0.9 SUMA 1.00 8.25 8.3 8.4 Por los resultados presentados en el estudio, la planta se instalaría en MOTERREY TECHNOLOGY PARK ya que presenta la mayor calificación, cabe mencionar que es mínima la diferencia con respecto a los otros parques, marcando que si no fuera posible la instalación en el mencionado, se podría llevar a cabo en cualquiera de los otros dos. 3.3 INGENIERÍA DEL PROYECTO. El objetivo general del estudio de ingeniería del proyecto es resolver todo lo concerniente a la instalación y el funcionamiento de la planta. Desde la descripción del proceso, adquisición del equipo y maquinaria, se determina la distribución óptima de la planta, hasta definir la estructura de organización y jurídica que habrá de tener la planta productiva.
  • 48.
    37 PRODUCTO FINALPROCESO TRANSFORMADORESTADOINICIAL PRODUCTOS SUBPRODUCTOS RESIDUOS O DESECHOS PROCESO EQUIPO PRODUCTIVO ORGANIZACIÓN INSUMOS SUMINISTROS 3.3.1 DESCRIPCIÓN DEL PROCESO DE PRODUCCIÓN. El proceso de producción es el procedimiento técnico que se utiliza en el proyecto para obtener los bienes y servicios a partir de insumos, y se identifica como la transformación de una serie de insumos para convertirlos en productos mediante una determinada función de producción. 18 + = 3.3.1.1 Acopio del material. El acopio es simplemente la recolección del material, ya sea en centros de acopio ya establecidos o recolección directa con pepenadores, es importante señalar que un buen sistema de acopio garantizará el suministro de materia prima para el desarrollo del proceso y el funcionamiento de la planta al no existir cortes de materia prima. Puede entonces contarse con un sistema de proveedores, puntos de acopio o agentes de recolección. Para el caso del estudio, el suministro de los envases serán al 100% por medio de centros de acopio. 3.3.1.2 Molienda. Es el proceso en el cual los envases son transformados en hojuelas por medio de un molino, esto con el fin de reducir su tamaño y facilitar las siguientes operaciones dentro del proceso del reciclado. Es necesario sobresaltar que si es que se quiere llegar a obtener un material más uniforme respecto al tamaño y mucho más fino se debe de considerar que cuanto más se reduce el tamaño también se reduce la eficiencia y la producción salida del equipo. En general el tamaño adecuado para las hojuelas de PET, de acuerdo a las necesidades del mercado es entre ½ y ¼ de pulgada. Para el caso en estudio, las hojuelas serán de media pulgada, puesto que no es indispensable que sean muy finas ya que se paletizarán. 18 Evaluación de Proyectos. Gabriel Baca Urbina. Quinta Edición. México D.F. Pag. 111.
  • 49.
    38 3.3.1.3 Micro-separación. Es necesarioseparar los residuos de las tapa roscas, arillos , etiquetas, y otros materiales que pueden contener los envases de las hojuelas producidas por el proceso de la molienda, para que no contaminen los pellets de PET, ni dañen a las maquinas. La micro-separación se hace principalmente por una propiedad física como el tamaño, peso, densidad, etc., para el proyecto se utilizará un sistema de flotación, el cual consiste en que en unas tinas de burbujeo o vibradoras, se alimentan con las hojuelas molidas y el PET con una mayor densidad cae al fondo y es recogido por un tornillo sinfín que lo transporta a la siguiente etapa. El otro material que flota es separado por unas paletas como desperdicio. 3.3.1.4 Limpieza. Las hojuelas de PET están generalmente contaminadas con comida, papel, piedras, polvo, aceite, solvente, pegamento, etc. De ahí que tiene ser primero limpiados en un baño que garantice la eliminación de contaminantes. Para la limpieza de las hojuelas de PET existen principalmente dos métodos los cuales son mediante el uso de hidrociclones o mediante el uso de detergentes. Para obtener la pureza necesaria para producir los pallets grado envase alimenticio, el único medio es por el método URRC que es un proceso de lavado con sosa caustica. 3.3.1.5 Secado. Posteriormente al ciclo de lavado sigue un proceso de secado el cual debe de eliminar el remanente de humedad de material, para que pueda ser fácil de fundir con la finalidad de realizar los nuevos pellets. Pueden usarse secadores centrifugados, es decir tambores especialmente diseñados para extraer la humedad por las paredes externas del equipo o también pueden utilizarse secadores de aire, ya sea caliente o frío, que circulando por entre el material picado, eliminen la humedad hasta límites permisibles. Otros sistemas que se han desarrollado para este proceso son los simultáneos, es decir, sistemas que pueden al mismo tiempo operar como centrifugas con aire en contracorriente.
  • 50.
    39 3.3.1.6 Paletizado. Es elproceso mediante el cual las hojuelas limpias son transformadas en pellets mediante su fundición. En este estado de “fundición” el plástico es forzado e impulsado a salir bajo presión a través de una matriz metálica que le confiere forma definida y sección transversal constante, esta matriz denominada “dado” es la que le da la forma útil al producto para que finalmente éste sea enfriado en un baño de agua, favoreciendo su solidificación y confiriéndole estabilidad, evitando así deformaciones posteriores. Una vez frío es cortado en pedazos pequeños llamados pellets. 3.3.2 ANÁLISIS DEL PROCESO DE PRODUCCIÓN. Una vez que se ha descrito con palabras la manera en que se desarrolla el proceso productivo, viene una segunda etapa en la que, en forma integral, se analice el proceso o la tecnología. La utilidad de este análisis es básicamente que cumple dos objetivos: facilitar la distribución de planta aprovechando el espacio disponible en forma óptima, lo cual, a su vez, optimiza la operación de la planta mejorando los tiempos y movimientos de los hombres y las máquinas. 3.3.2.1 Diagrama de bloques. Es el método más sencillo para representar un proceso. Consiste en que cada operación unitaria ejercida sobre la materia prima se encierra en un rectángulo; cada rectángulo o bloque se une con el anterior y el posterior por medio de flechas que indican tanto la secuencia de las operaciones como la dirección del flujo. Para el estudio se realizo un diagrama de bloques, contemplando las operaciones desde la recepción del material proveniente de los centros de acopio. Ver Diagrama 3.0 3.3.2.2 Diagrama de flujo del proceso. Aun que el diagrama de bloques también es un diagrama de flujo, no posee tantos detalles e información como el diagrama de flujo del proceso, donde se usa la simbología internacionalmente aceptada para representar las operaciones efectuadas. Símbolo Descripción Operación.- significa que se efectuara una transformación en el producto. Transporte.- es la acción de movilizar de un sitio a otro algún elemento.
  • 51.
    40 Demora.- se presentacuando hay que esperar turno para efectuar una actividad. Almacenamiento.- tanto de materia prima, producto terminado o en proceso. Inspección.- es la acción de controlar que se efectué correctamente una operación. Combinada.- ocurre cuando se efectúan simultáneamente dos de las acciones mencionadas. Ver Diagrama 3.1 3.3.2.3 Cursograma analítico. Más que un diagrama es una técnica que consiste en hacer un análisis muy detallado del proceso, básicamente con la intención de reducir el tiempo, la distancia, o ambos parámetros dentro de un proceso que ya está en funcionamiento. A diferencia del diagrama de bloques y del diagrama de flujo del proceso, los cuales pueden ser empleados en estudios sobre instalaciones que todavía no existen, el cursograma analítico es más apropiado utilizarlo para estudios de redistribución de planta, esto limita su uso en proyectos de ampliación de la capacidad de instalaciones y por supuesto, en estudios de redistribución de áreas. Por lo mencionado en el párrafo anterior, no es posible desarrollar este tipo de estudio a un proyecto de instalación de una nueva planta, el desarrollo del cursograma analítico es una propuesta en la que se simula el estudio de la posible operación de la planta. 19 Diagrama 3.2 19 Evaluación de Proyectos. Gabriel Baca Urbina. Quinta Edición. México D.F. Pag. 114.
  • 52.
    41 Diagrama 3.0 Diagramade bloques para el procesamiento de las pacas de envases de PET comprimidos. RECEPCIÓN ALMACENADO PESADO ALMACENADO DE PELLETS DE PET RECICLADO ALMACEN DE POLIPROPILENO Y POLIETILENO MERCADO PALETIZADO SEPARACIÓN POR FLOTACIÓN MÉTODO URRC LAVADO ENJUAGUE SECADO CEPILLO QUÍMICO MOLIDO
  • 53.
    42 Diagrama 3.1 Diagramade flujo del proceso del reciclaje del PET. 1 1 2 2 Separación de Polietileno y Polipropileno. Enjuague de las hojuelas de PET. Transporte al proceso de secado. Secado de hojuelas de PET. 3 3 4 5 5 Proceso de limpieza URRC. 1 Transporte de pacas de envases al alimentador de molino Transporte a la tina de separación de PP y PET. 4 Almacenamiento de pacas de Envases de PET Molienda de las pacas de envases y lavado de las hojuelas de PET. Transporte al proceso de enjuague de PET. Transporte al proceso de limpieza URRC. 1
  • 54.
    43 1 Proceso de paletizado.6 6 7 7 Procesode envasado. Transporte de pellets de PET al almacén de producto terminado 8 2 Transporte al proceso de paletizado. Transporte al proceso de envasado en sacos. Almacén de producto terminado, pellets de PET.
  • 55.
    44 Diagrama 3.2 CURSOGRAMA ANALÍTICODEL PROCESO DE RECICLAJE. Método Actual: Fecha: Método propuesto: Elaboró: Detalles del método Actividad Tiempo (h) Distancia (m) Observaciones Almacén de materia prima Pacas de pet. Transporte de pacas al alimentador del molino. 6 Por medio de montacargas Transporte de las pacas al molino. 3 Por medio del alimentador de banda. Molienda de las pacas de PET .3 Transformación en hojuelas de ½ pulgada Lavado de hojuelas de PET .3 Lavado con detergente Transporte a la tina de separación de PP. 5 Por medio de un tornillo sin fin. Separación de polietileno y polipropileno. .5 Por medio de tina de flotación Transporte al proceso de enjuagado 3 Por medio de un tornillo sin fin, dispositivo que incluye la maquinaria. Enjuagado de hojuelas de PET .5 Proceso de centrifugación Transporte al proceso de secado 3 Por medio de un tornillo sin fin, dispositivo que incluye la maquinaria. Secado de hojuelas de PET .5 Secado en frío Transporte al proceso URRC 7 Por medio del alimentador de banda. Proceso de limpieza URRC 1 Por medio de Sosa Caústica Transporte al proceso de paletizado 3 Por medio de un tornillo sin fin, dispositivo que incluye la maquinaria. Proceso de paletizado 1 Inspección de calidad Pruebas de laboratorio aplicadas a una muestra Transporte al proceso de envasado 2 Por medio del alimentador de banda. Envasado de pellets de PET .3 Por medio de gravedad en costales de 50 kg. Transporte al almacén de producto terminado. 5 Por medio de montacargas en tarimas de 20 costales Almacén de producto terminado Costales de 50 kg de pellets de PET Totales 8 9 1 2 4.4 37
  • 56.
    45 3.4 ADQUISICIÓN DELEQUIPO Y LA MAQUINARIA. Al igual que en cualquier otro tipo de industria, la mayoría de la maquinaría es proveniente de Europa o Norteamérica, para la industria del reciclado y para obtener los pellets con el grado de pureza para que se utilicen en nuevos envases, no es la excepción, las principales empresas que producen líneas de reciclaje son: EREMA, SOREMA, NAVARINI, entre algunas otras, para el proyecto se utilizarán una línea de reciclaje NAVARINI, una línea de limpieza URRC y un sistema de paletización EREMA, además de estos equipos, es necesario el uso de una planta para el tratado del agua, ya que directamente, no se puede tirar al drenaje, solo se utilizara una planta para todos los procesos, a continuación se presentan detalladamente los equipo y maquinaria a utilizar : Línea de reciclaje ML 4000 NAVARINI comprende: 1. Alimentador de molino. Sistema: Transportado de banda. Motor de 4 HP, 380 V, 50 hz Capacidad: 10, 000 botellas /h 2. Molino (Con rotor de cuchillas tipo tijera). El molino, tritura las botellas de pet convirtiéndolas en hojuelas y realiza también la operación de lavado de las hojuelas. Capacidad de PET - botellas 800-1000 [kg/h] Potencia 160 [kW] Rotor RPM 970 [RPM] Diámetro bote 1400 [mm] Bote interno intercambiable INOX AISI 304 Bomba agua 3 [kW] Capacidad bomba agua 250 [l/min] 3. Transportador de descarga al proceso de separación. Sistema: Tornillo sin fin. Motor de 8 HP, 440 V, 50 hz Capacidad: 1000 kg /h
  • 57.
    46 4. Tina deFlotación. Sistema: flotación Capacidad: Depende del diseño y material Longitud / Amplitud de la Tina [m] 12.0 x 2.0 Volumen Agua [m³] 10 - 15 Agua en Circuito cerrado [lit./min] 200 5. Transportador de descarga al proceso de enjuague. Sistema: Tornillo sin fin. Motor de 8 HP, 440 V, 50 hz Capacidad: 1000 kg /h 6. Centrifuga dinámica. Realiza el proceso de enjuague y secado. Potencia instalada 75 [kW] Longitud / Amplitud / Altura 3000 /1850 / 1830 [mm] Producción (depende del material) 800-1500 [kg/h] películas, 2000–2500 [kg/h] material recio Agua de lavado 78 [lit./min] Agua de enfriamiento 23 [lit./min] Tina de limpieza URRC. Sistema: Tunel con tornillo sin fin. Capacidad: Depende del diseño Longitud / Amplitud de la Tina [m] 23 o 26 x 3.5 Volumen Agua [m³] 10 - 15 Agua en Circuito cerrado [lit./min] 200
  • 58.
    47 Sistema de paletizadoASP 120 de marca EREMA. Ancho de corte (mm) 120 Mecanismo de trasmisión de corte(kW) 4,0 Transmisión – Mecanismo de entrada (kW) 2 x 0,25 Rango de velocidad de entrada (m/min.) con pellets de longitud de 3 mm 40 - 120 Max. Número de hilos con hilos de diámetro de 3 mm 13 Longitud de Pellets (mm) 3 PET (kg/h) 700 Sistema de envasado en costales TE 100 de Taylor Products. Velocidad 840 sacos por hora Rango de peso De 9 a 56 kilogramos Requerimientos eléctricos 110 V Escala Análoga, digital Requerimientos de aire 80 PSI Montacarga eléctrico de llantas sólidas de 3 ruedas. Montacargas eléctricos de llantas sólidas de 3 ruedas, de hombre sentado, con capacidades desde 3,000 libras hasta 4,000 libras con mástiles con altura desde 3.30 m hasta 7 m y horquillas de 36” a 54” de largo, en voltajes de 36 y 48 volts, asientos de suspensión y equipos de seguridad, se les puede instalar cualquier tipo de aditamento para manejar cargas especiales (push pull para manejar cargas sin tarimas, desplazadores laterales, etc.) cuentan con un sistema electrónico para controlar todas las funciones del equipo y ahorrar energía, se le pueden instalar diferentes opciones más como el kit para cámara de congelación, cumple con todas las normas internacionales. 3.5 DISTRIBUCIÓN DE PLANTA. La distribución de planta se define como: La ordenación física de los elementos industriales. Esta ordenación, ya practicada o en proyecto, incluye, tanto los espacios necesarios para el movimiento de materiales, almacenamiento, trabajadores indirectos y todas las otras actividades o servicios, así como el equipo de trabajo y el personal de taller.
  • 59.
    48 Una buena distribuciónde planta es la que proporciona condiciones de trabajo aceptables y permite la operación más económica, a la vez que mantiene las condiciones óptimas de seguridad y bienestar para los trabajadores. Los principios básicos de una distribución de planta son los siguientes: Integración total. Consiste en integrar en lo posible todos los factores que afectan la distribución, para tener una visión de todo el conjunto y la importancia relativa de cada factor. Mínima distancia de recorrido. Al tener una visión general de todo el conjunto, se debe tratar de reducir en lo posible el manejo de materiales, trazando el menor flujo. Utilización del espacio cúbico. Aunque el espacio de tres dimensiones, pocas veces se piensa en el espacio vertical. Esta opción es muy útil cuando se tienen reducidos y su utilización debe ser máxima. Seguridad y bienestar del trabajador. Éste debe ser uno de los objetivos principales en toda distribución. Flexibilidad. Se debe obtener una distribución que pueda reajustarse fácilmente a los cambios que exija el medio, para poder cambiar el tipo de proceso de manera más económica, si fuera necesario. Existen tres tipos básicos de distribución: a) Distribución por proceso.- agrupa a las personas y al equipo que realizan funciones similares. Hacen trabajos rutinarios en bajos volúmenes de producción. El trabajo es intermitente y guiado por órdenes de trabajo individuales. b) Distribución por producto. Agrupa a los trabajadores y al equipo de acuerdo con la secuencia de operaciones realizadas sobre el producto o usuario. Las líneas de ensamble son características de esta distribución con el uso de transportadores y equipo muy automatizado para producir grandes volúmenes de relativamente pocos productos. El trabajo es continuo y se guía por instrucciones estandarizadas. c) Distribución por componente fijo.- Aquí la mano de obra, los materiales y el equipo acuden al sitio de trabajo, como en la construcción de un barco o un avión. 20 20 Evaluación de Proyectos. Gabriel Baca Urbina. Quinta Edición. México D.F. Pag. 118.
  • 60.
    49 Por lo mencionadoen los párrafos anteriores acerca de los tipos de distribución, la planta presenta una distribución por producto, principalmente por el trabajo continuo y la producción relativa de grandes volúmenes. La distribución de planta se determinará considerando los principios básicos antes mencionados y mediante un par de estudios de distribución de áreas, estudio de recorrido y diagrama Systematic Layout Planning SLP, que a continuación se presentan: 3.5.1 Diagrama de recorrido. Los diagramas de circulación son diagramas de análisis del proceso dibujados sobre los planos o lugares de trabajo, para mejor ilustración del recorrido real de los operarios y materiales. Estos diagramas se emplean principalmente para estudiar la distribución en planta de los talleres. En los diagramas de recorrido se representan los movimientos de los materiales. Estos diagramas son muy interesantes, ya que el solo desplazamiento de los materiales para la elaboración de un producto llega a representar a veces hasta el 85% del tiempo total invertido en su fabricación. A la vista del diagrama de recorrido correspondiente a cada producto debe intentarse reducir todo lo posible el tiempo invertido en su manipulación, que aumenta el costo de fabricación sin añadirle ningún valor. 21 Para el proyecto, el movimiento del materia es principalmente por medio de tornillos sin fin o de bandas transportadoras, a continuación se presenta la ruta del recorrido del los envases de PET hasta su transformación en pellets. 21 Idem. Pag. 119.
  • 61.
    50 Análisis del diagramade recorrido. Material A envases de PET. OPERACIÓN CONCEPTO DISTANCIA (m) 1A Transporte de paca de envases de PET comprimidos 6 2A Molienda y limpieza de pacas de PET 3A Transporte de hojuelas a tina de separación 5 4A Separación de hojuelas de otros materiales 5A Transporte a la tina de enjuagado 3 6A Enjuagado de hojuelas. 7A Transporte al proceso de secado 3 8A Secado de las hojuelas 9A Transporte al proceso URRC 7 10A Proceso URRC 10A Transporte al proceso de paletizado 3 11A Proceso de paletizado 12A Transporte al proceso de envasado 2 13A Envasado de pellets en sacos 14A Transporte al almacén de producto terminado 5 total 34 3.5.2 Método SLP (Systemetic Layout Planning). Es un método poco cuantitativo al proponer distribuciones con base en la conveniencia de cercanía y la relación entre los departamentos. Emplea la siguiente simbología internacional para cuantificar el orden de proximidad entre los departamentos. Letra Orden de proximidad Valor en líneas A Absolutamente necesario E Especialmente importante I Importante O Ordinaria o normal U Unimportant (sin importancia) X Indeseable XX Muy indeseable
  • 62.
    51 Para poder desarrollareste método, es mediante los siguientes pasos: 1. Se determina la relación entre los departamentos, por medio de una matriz de correlación (código de proximidad). 2. Se desarrolla un diagrama de hilos a partir del código de proximidad con referencia en el valor en líneas. 3. Se desarrolla la distribución acorde al diagrama de hilos. 22 22 Evaluación de Proyectos. Gabriel Baca Urbina. Quinta Edición. México D.F. Pag. 120.
  • 63.
    52 Desarrollo del métodoSLP. 1. Código de Proximidad. DEPARTAMENTO Almacén de materia prima Línea de reciclaje ML 4000 Proceso URRC Paletizado Envasado Almacén de Producto Terminado Oficinas Sanitarios 2. Diagrama de hilos. 1 A 2 A E I 3 A E I I I 4 A E I O O I U 5 A E O O U U 6 I O U U 7 O U 8 8 4 6 5 7 32 1 6 5 4 8
  • 64.
  • 65.
    54 3.6 ORGANIZACIÓN DELRECURSO HUMANO Y ORGANIGRAMA GENERAL. En la administración de empresas, se denomina recursos humanos al trabajo que aporta el conjunto de los empleados o colaboradores de esa organización. Pero lo más frecuente es llamar así a la función que se ocupa de seleccionar, contratar, formar, emplear y retener a los colaboradores de la organización. Estas tareas las puede desempeñar una persona o departamento en concreto (los profesionales en Recursos Humanos) junto a los directivos de la organización.45 El estudio de organización del recurso humano no es suficientemente analítico en la mayoría de los estudios, lo cual puede impedir una cuantificación correcta, tanto de la inversión inicial, como de los costos de administración. En la fase de anteproyecto no es necesario profundizar totalmente el tema, pero cuando se lleve a cabo el proyecto definitivo, se recomienda encargar el estudio a empresas especializadas, aunque esto dependerá de qué tan grande sea la empresa y su estructura de organización. No hay que olvidar que mientras que en algunas empresas pequeñas las actividades como la selección de personal y contabilidad las realizan entidades externas, en las grandes empresas existen departamentos de planeación, investigación y desarrollo, comercio internacional y otros. Un organigrama es la representación gráfica de la estructura organizativa de una empresa u organización. Representa las estructuras departamentales y, en algunos casos, las personas que las dirigen, hacen un esquema sobre las relaciones jerárquicas y competenciales de vigor en la organización. El organigrama es un modelo abstracto y sistemático, que permite obtener una idea uniforme acerca de la estructura formal de una organización. Tiene una doble finalidad: • Desempeña un papel informativo, al permitir que los integrantes de la organización y de las personas vinculadas a ellas que conozcan, a nivel global, sus características generales. 45 http://es.wikipedia.org/wiki/Recursos_humanos
  • 66.
    55 • Es uninstrumento para realizar análisis estructurales al poner de relieve, con la eficacia propia de las representaciones gráficas, las particularidades esenciales de la organización representada. En el organigrama no se tiene que encontrar toda la información, para conocer como es la estructura total de la empresa. Todo organigrama tiene que cumplir los siguientes requisitos: 1) Obtener todos los elementos de autoridad, los diferentes niveles de jerarquía, y la relación entre ellos. 2) Tiene que ser fácil de entender y sencillo de utilizar. 3) Debe contener únicamente los elementos indispensables. Según su contenido los organigramas se pueden diferenciar tres clases de organigrama: ⇒ Analíticos: Son específicos, su información es completa y detallada. ⇒ Generales: Muestra visión muy simple de la organización. También en el está la información de mayor importancia. ⇒ Suplementario: Son complemento de lo analítico. 46 Para el proyecto se considerara el siguiente organigrama, con cada una de las descripciones de las características y las funciones a realizar en los puestos propuestos. Descripción de los puestos: ∇ Gerente General. Escolaridad: LAE o Ing. Industrial (Títulado) Sexo: Indistinto Experiencia: Mínimo 2 años a nivel gerencial. Edad: De 30 a 45 años Estado civil: Casado Tipo de trabajo: Tiempo completo Duración: Indefinido Actividades a realizar: Coordinar, regular y supervisar las actividades entre las gerencias de producción, ventas y administración, establecer los 46 http://es.wikipedia.org/wiki/Organigrama
  • 67.
    56 objetivos de laempresa, presentar informes a los socios de la empresa. ∇ Gerente de producción. Escolaridad: Ing. Industrial (Títulado) Sexo: Indistinto Experiencia: Mínimo 1 año en puesto similar. Edad: De 28 a 35 años Estado civil: Indistinto Tipo de trabajo: Tiempo completo Duración: Indefinido Actividades a realizar: Coordinar, regular y supervisar las actividades entre los departamentos de laboratorio de pruebas, almacén de materia prima, mantenimiento y el proceso de producción, así como de presentar informes a la gerencia general del desempeño de la gerencia de producción, como también acordar la actividades entre su departamento con la gerencia de ventas y administración. ∇ Gerente de ventas. Escolaridad: Lic. en Administración o Mercadotecnia (Titulado). Sexo: Femenino Experiencia: Mínimo 1 año en puesto similar. Edad: De 28 a 35 años Estado civil: Indistinto Tipo de trabajo: Tiempo completo Duración: Indefinido Actividades a realizar: Coordinar, regular y supervisar las actividades entre los departamentos de almacén de producto terminado y logística, también realizar los pronósticos de ventas, informes de ventas, además de informar a la gerencia general del desempeño de la gerencia de ventas, como también acordar la actividades entre su departamento con la gerencia de producción y administración.
  • 68.
    57 ∇ Gerente deAdministración. Escolaridad: Lic. en Administración Industrial (Titulado). Sexo: Indistinto Experiencia: Mínimo 1 año en puesto similar. Edad: De 28 a 35 años Estado civil: Indistinto Tipo de trabajo: Tiempo completo Duración: Indefinido Actividades a realizar: Coordinar, regular y supervisar las actividades entre los departamentos de contabilidad y compras, establecer metas, desarrollar planes y programas, informes de ventas, además de informar a la gerencia general el desempeño de la gerencia de administración, como también acordar las actividades entre su departamento con la gerencia de producción y ventas. ∇ Técnico en Instrumentación y Metrología. Escolaridad: Técnico en Control de calidad, Instrumentación o Metroligia. Sexo: Masculino Experiencia: Mínimo 1 año en puesto similar. Edad: De 20 a 35 años Estado civil: Indistinto Tipo de trabajo: Tiempo completo Duración: Indefinido Actividades a realizar: Encargado de elaborar las pruebas de calidad a las muestras seleccionadas de la producción y verificar que se cumplan, entregar reportes sobre los resultados de las pruebas al gerente de producción, así como acordar las actividades entre su departamento y los demás de la gerencia de producción. ∇ Técnico en Mantenimiento industrial. Escolaridad: Técnico en Mantenimiento Industrial o procesos industriales. Sexo: Masculino Experiencia: Mínimo 1 año en puesto similar. Edad: De 20 a 35 años Estado civil: Indistinto Tipo de trabajo: Tiempo completo
  • 69.
    58 Duración: Indefinido Actividades arealizar: Asegurar el funcionamiento de las líneas de producción, desarrollar programas de mantenimiento preventivo, encargarse del almacén de refacciones, acordar las actividades entre su departamento y los demás de la empresa. ∇ Almacenista. Escolaridad: Carrera técnica. Sexo: Masculino Experiencia: Mínimo 1 año en puesto similar. Edad: De 20 a 35 años Estado civil: Indistinto Tipo de trabajo: Tiempo completo Duración: Indefinido Actividades a realizar: Realizar, actualizar los inventarios, ya sea el de materia prima o el de producto terminado, realizar reportes a las gerencias correspondientes. ∇ Responsable de contabilidad. Escolaridad: Lic. en Contabilidad (Titulado). Sexo: Masculino Experiencia: Mínimo 1 año en puesto similar. Edad: De 28 a 35 años Estado civil: Indistinto Tipo de trabajo: Tiempo completo Duración: Indefinido Actividades a realizar: Realizar la contabilidad de la empresa, la nomina, amortizaciones, cobranzas, apoyar a la gerencia de administración y acordar las actividades entre su departamento con los demás de la empresa. ∇ Operador de Maquinas. Escolaridad: Técnico en mantenimiento industrial, máquinas y herramientas, procesos industriales, control y automatización. Sexo: Masculino Experiencia: Mínimo 1 año en puesto similar.
  • 70.
    59 Edad: De 20a 35 años Estado civil: Indistinto Tipo de trabajo: Tiempo completo Duración: Indefinido Actividades a realizar Operar y supervisar las líneas de producción, elaborar reportes de producción a la gerencia de producción. ∇ Encargado de Compras. Escolaridad: Técnico en Administración. Sexo: Masculino Experiencia: Mínimo 1 año en puesto similar. Edad: De 20 a 35 años Estado civil: Indistinto Tipo de trabajo: Tiempo completo Duración: Indefinido Actividades a realizar: Asegurara la existencia de materia prima, insumos, energía en cuanto a la realización del proceso de producción, entregar reportes de compras a la gerencia a los departamentos y gerencias correspondientes acordar y realizar las actividades establecidas entre su departamento y los demás de la empresa. ∇ Auxiliar de logística. Escolaridad: Ing. Industrial (Titulado). Sexo: Masculino Experiencia: Mínimo 1 año en puesto similar Edad: De 22 a 35 años Estado civil: Indistinto Tipo de trabajo: Tiempo completo Duración: Indefinido Actividades a realizar: Asegurar la entrega del producto terminado a los clientes en tiempo y forma establecida, entregar bitácora de actividades a la gerencia de ventas, diseñar rutas que faciliten dicha entrega, acordar y realizar las actividades establecidas entre su departamento y los demás de la empresa.
  • 71.
    60 ORGANIGRAMA DE LAEMPRESA. P= Persona T= Turno AMP = Almacén de Materia Prima APT= Almacén de Producto Terminado Gerencia General 1 P Gerencia de Producción 1 P Gerencia de Ventas 1 P Gerencia de Administración 1 P Laboratorio de pruebas 2 P Operadores 12 P (4 PT) Mantenimiento 3 P(1PT) AMP 3 P APT 3P(1PT) Logística 2 P Compras 2 P Contabilidad 2 P
  • 72.
    61 3.7 MARCO LEGALY FACTORES RELEVANTES. En toda nación existe una constitución que rige los actos tanto del gobierno en el poder como de las instituciones y los individuos. A esa norma le siguen una serie de código de la más diversa índole, como la fiscal, el sanitario, el civil y el penal; finalmente, existe una serie de reglamentaciones de carácter local o regional, casi siempre sobre los mismos aspectos. Es obvio señalar que tanto la constitución, como una gran parte de los códigos y reglamentos locales, regionales y nacionales, repercuten de alguna manera sobre un proyecto, y por tanto, deben tomarse en cuenta, ya que toda actividad empresarial y lucrativa se encuentra incorporada a determinado marco jurídico. No hay que olvidar que un proyecto, por muy rentable que sea, antes de ponerse en marcha debe incorporarse y acatar las disposiciones jurídicas vigentes. 49 Aunque parezca que sólo en el aspecto mencionado es importante el conocimiento de las leyes, a continuación se mencionan aspectos relacionados con la empresa y se señala cómo repercute un conocimiento profundo del marco legal en el mejor aprovechamiento de los recursos que con ella cuenta: A. MERCADO. 1. Legislación sanitaria sobre los que deben obtenerse. El proceso URRC ya cuenta con la certificación de la FDA, Food and Drug Administration, que asegura la calidad y pureza de los pellets de PET reciclado para su uso en nuevos envases. 2. Elaboración y funcionamiento de contratos con proveedores. 3. Permisos de vialidad y sanitarios para el transporte del producto. B. LOCALIZACIÓN. 1. Títulos de bienes raíces. 2. Litigios, prohibiciones, contaminación ambiental, uso intensivo de agua. 3. Apoyos fiscales por medio de exención de impuestos. 4. Gastos notariales, transferencias, inscripción en Registro Público de la Propiedad y el Comercio. C. ESTUDIO TÉCNICO. 1. Transferencia de Tecnología (Pagos de la Patente URRC). 2. Pago de aranceles en la importación de maquinaria. 49 Evaluación de Proyectos. Gabriel Baca Urbina. Tercera Edición. México D.F. Pag. 105.
  • 73.
    62 D. ADMINISTRACIÓN YORGANIZACIÓN. 1. Leyes que regulan la contratación de personal sindicalizado y de confianza. Pago de utilidades al finalizar el ejercicio. 2. Prestaciones sociales a los trabajadores. Vacaciones, incentivos, seguridad social, ayuda a la vivienda, etc. 3. Leyes sobre seguridad industrial (NOM-STPS). E. ASPECTO FINANCIERO Y CONTABLE. 1. Ley de Impuesto Sobre la Renta (ISR). Rige todo lo concerniente a : tratamiento fiscal sobre depreciación y amortización, método fiscal para la valuación de inventarios, pérdidas o ganancias de operación, cuentas incobrables, impuestos por pagar, ganancias retenidas, gastos que pueden deducirse de impuestos y los que no están sujetos a esta maniobra, etc. 2. Leyes bancarias y de instituciones de crédito, así como las obligaciones contractuales que de ello se deriven. 3.8 CONCLUSIONES DEL ESTUDIO TÉCNICO. Al término del estudio técnico, se concluye lo siguiente; el proceso de manufactura respecto al del reciclaje del PET, se clasifica como proceso continuo ya que las operaciones son contiguas sin interrupción entre ellas. Es necesario considerar una serie de factores relacionados con la producción para poder determinar la capacidad de producción del proyecto, esta capacidad se cuantifica en unidades producidas por año, para poder determinar la capacidad de producción fue necesario realizar un estudio por el método de Escalación, que dieron como resultado una capacidad inicial de 8,000 ton/año y final de producción será de 10,000 ton/año que se logrará mediante tres turnos de trabajo y considerando una disponibilidad aproximada de 4, 800 horas de trabajo al año. Para la localización, fue necesario considerar factores como: la materia prima, el mercado, los insumos, la mano de obra, la existencia de la maquinaria no se considero, puesto que es de importación y tiene el mismo efecto en cualquiera de las ciudades analizadas, Monterrey, Guadalajara y la Área metropolitana, para ello se realizo un estudio cualitativo por puntos, en el cual fue difícil determinar donde se instalaría la planta, puesto que las tres opciones presentan calificaciones similares con variaciones mínimas, concluyendo por elegir Monterrey que se favorece con la aseguración de la Materia Prima, ya que en la área Metropolitana se encuentran instaladas PET STAR Y LA INDUSTRIA MEXICANA DEL RECICLAJE acaparando la mayor parte de la mencionada.
  • 74.
    63 Se realizo unestudio detallado del método de proceso del reciclaje mediante el uso del diagrama de bloques, de flujo y cursograma analítico, que permitieron conocer, las operaciones, transportes, inspecciones y almacenamientos del material dentro del proceso y también la maquinaría necesaria para la realización del proceso. La maquina principalmente es automatizada, por esta razón la mano de obra directa no es demasiada, puesto que su principal función es supervisar la operación de las maquinas. Para el funcionamiento de la empresa se requiere de personal ejecutivo, directivo y operativo, con las areas funcionales de producción, ventas y administración. Se desarrollo una distribución de planta conforme a maquinaria y los departamentos necesarios para el funcionamiento de la empresa. El almacén de materia prima es el departamento que requiere de mayor área, para un óptimo manejo de las pacas de envases compactados Con lo que respecta al aspecto legal existen requerimientos con relación al mercado, localización, estudio técnico, administración y aspecto contable que se deben cumplir para poner en marcha la operación de la planta.
  • 75.
  • 76.
    64 CAPÍTULO IV. ESTUDIOECONÓMICO. La parte de análisis económico pretende determinar cuál es el monto de los recursos económicos necesarios para la realización del proyecto, cuál será el costo total de la operación de la planta (que abarque las funciones de producción, administración y ventas), así como otra serie de indicadores que servirán como base para la parte final y definitiva del proyecto, que es la evaluación económica. 4.1 DETERMINACIÓN DE LOS COSTOS. Costo es una palabra muy utilizada, pero nadie ha logrado definirla con exactitud, debido a su amplia aplicación, pero se puede decir que el costo es un desembolso en efectivo o en especie hecho en el pasado, en el presente, en el futuro o en forma virtual. 50 4.1.1 COSTOS DE PRODUCCIÓN. Los costos de producción están formados por los siguientes elementos: Materias primas. Son los materiales que entran y forman parte del producto terminado. Tabla 4.0 Determinación de la Materia Prima. Periodo anual Producción (ton/año) Aprovechamiento de la capacidad instalada (%) Requerimiento de materia prima (ton) Costo de Materia Prima ($/ton) Costo total de Materia Prima. ($) 1 8, 000 80 10, 500 4,500 47,250,000 2 8, 500 85 11, 000 4,700 51,700,000 3 9,000 90 11, 700 4,800 56,160,000 4 9, 500 95 12, 400 5,100 63,240,000 5 10, 000 100 13, 000 5,200 67,600,000 50 Evaluación de Proyectos. Gabriel Baca Urbina. Tercera Edición. México D.F. Pag. 134.
  • 77.
    65 Mano de obradirecta. Es la que se utiliza para transformar la materia prima en producto terminado. Tabla 4.1 Determinación de la Mano de Obra Directa. Concepto Plazas Monto mensual Monto Anual Almacenista 6 $21,000.00 $126,000.00 Operario 12 $42,000.00 $504,000.00 Laboratorito 2 $8,000.00 $16,000.00 Técnico en mantenimiento 2 $4,000.00 $8,000.00 TOTAL $654,000.00 Materiales indirectos. Forman parte auxiliar en la presentación del producto terminado, sin ser el producto en sí. Tabla 4.2 Determinación de los Materiales Indirectos. Periodo anual Producción (ton/año) Requerimiento de materia prima (ton) Requerimiento de sosa caustica. (ton) Costo Unitario ($/ton) Costo total ($) 1 8,000 10,500 6,825 5,000 28,875,000 2 8,500 11,000 7,150 5,500 33,275,000 3 9,000 11,700 7,605 5,500 35,392,500 4 9,500 12,400 8,060 6,000 40,920,000 5 10,000 13,000 8,450 6,200 44,330,000 Costos de los insumos. Excluyendo, por supuesto, los rubros mencionados, todo proceso productivo requiere una serie de insumos para su funcionamiento. Éstos pueden ser: agua, energía eléctrica, combustibles, gases industriales especiales, etc.
  • 78.
    66 Tabla 4.3 Determinaciónde los Insumos. CONCEPTO REQUERIMIENTO ANUAL TARIFA MONTO Energía Eléctrica( Kw/h) 21,528,000 1.5 $32,292,000.00 Agua (m3 ) 112,320 3 $336,960.00 TOTAL $32,628,960.00 Mano de Obra Indirecta. Es aquella que no está involucrada directamente con el proceso, e involucra a supervisores, jefes, gerentes, es decir, es el personal que se encarga de la parte administrativa y del control del proceso. Tabla 4.4 Determinación de la Mano de Obra Indirecta. Concepto Plazas Monto mensual Monto Anual Gerente General 1 $ 22, 000.00 $ 264, 000.00 Gerente de Producción 1 $ 15, 000.00 $ 180, 000.00 Gerente de Ventas 1 $ 15, 000.00 $ 180, 000.00 Gerente de Administración 1 $ 15, 000.00 $ 180, 000.00 TOTAL $ 804, 400.00 Costos de mantenimiento. Para fines de evaluación, en general se consideran un porcentaje del costo de adquisición de los equipos. Este dato normalmente lo proporciona el fabricante y en él se especifica el alcance del servicio de mantenimiento que se proporcionara. Cargos por depreciación y amortización. Son costos virtuales, esto es, se tratan y tienen el efecto de un costo pero sin serlo. 51 51 Evaluación de Proyectos. Gabriel Baca Urbina. Tercera Edición. México D.F Pag. 135.
  • 79.
    67 COSTOS DE PRODUCCIÓN. CONCEPTO PERIODOANUAL 1 2 3 4 5 Volumen de Producción (ton) 8,000 8,500 9,000 9,500 10,000 Materia Prima* 47,250 51,700 56,160 63,240 67,600 Otros materiales* 34,125 39,325 41,828 48,360 52,390 Insumos* 32,629 32,629 32,629 32,629 32,629 Mano de Obra Directa* 654 700 749 801 858 COSTOS DIRECTOS* 114,658 124,354 131,366 145,030 153,477 Depreciación y Amortización* 1,174 1,174 1,174 1,174 1,174 Mantenimiento*+ 527 469 410 351 293 Mano de Obra Indirecta* 805 805 805 805 805 COSTOS INDIRECTOS 2,506 2,448 2,389 2,330 2,272 COSTOS DE PRODUCIÓN* 117,164 126,802 133,755 147,360 155,749 Costo unitario (Ton) 14.65 14.92 14.86 15.51 15.57 * En miles de pesos. + El 5% del monto del equipo. 4.1.2 COSTOS DE ADMINISTRACIÓN. Son como su nombre lo indica, los costos provenientes de realizar la función de administración dentro de la empresa. Sin embargo, tomados en un sentido amplio, pueden no solo significar los sueldos del gerente o director general y de los contadores, auxiliares, secretarias, así como los gastos de oficina en general. CONCEPTO PERIODO ANUAL 1 2 3 4 5 Contabilidad* 180 180 180 180 180 Compras * 120 120 120 120 120 Teléfono y luz * 12 12 12 12 12 Material de Oficina* 3 3 3 3 3 Costos de Administración 315 315 315 315 315 * En miles de pesos.
  • 80.
    68 4.1.3 COSTOS DEVENTA. Los costos de ventas son todos aquellos que están relacionados con hacer llegar el producto al intermediario o consumidor, como pueden ser, fletes, investigación de mercado, etc. La magnitud del costo de ventas dependerá tanto del tamaño de la empresa, como del tipo de actividades que los promotores de ventas del proyecto quieran que se desarrolle ese departamento. CONCEPTO PERIODO ANUAL 1 2 3 4 5 Logística * 120 120 120 120 120 Costo de transporte* 5 200 5 450 5 730 6 020 6 320 Teléfono y luz * 12 12 12 12 12 Material de Oficina* 1 1 1 1 1 Costo de Ventas 5 333 5 333 5 333 5 333 5 333 * En miles de pesos. 4.1.4 COSTO TOTAL DE OPERACIÓN. Es la suma de las cantidades de los costos de producción, de administración, de ventas y financieros, el monto total necesario para la operación de la planta. CONCEPTO MONTO 1 2 3 4 5 Costo de producción $117,164,000.00 $126,802,000.00 $133,755,000.00 $147,360,000.00 $155,749,000.00 Costo de Administración $315,000.00 $315,000.00 $315,000.00 $315,000.00 $315,000.00 Costo de Ventas $5,333,000.00 $5,333,000.00 $5,333,000.00 $5,333,000.00 $5,333,000.00 COSTO DE OPERACIÓN $122,812,001.00 $132,450,002.00 $139,403,003.00 $153,008,004.00 $161,397,005.00 4.2 INVERSIÓN INICIAL: ACTIVO FIJO Y DIFERIDO. La inversión inicial comprende la adquisición de todos los activos fijos y diferidos necesarios para iniciar las operaciones de la empresa, con excepción del capital del trabajo.
  • 81.
    69 4.2.1 MAQUINARIA, TERRENOY OBRA CIVIL. Se entiende por activo fijo, los bienes propiedad de la empresa, como terrenos, edificios maquinaria, equipo, mobiliario, vehículos de trasporte, herramientas y otros. Se le llama fijo porque la empresa no puede desprenderse fácilmente de él sin que con ello ocasione problemas a sus actividades productivas. En el caso del costo del terreno, éste debe de incluir el precio de compra del lote, las comisiones a agentes, honorarios y gastos notariales y aun el costo de demolición de estructuras existentes que no se necesiten para los fines que se pretenda dar al terreno. En el caso del costo del equipo y la maquinaria, debe verificarse si éste incluye fletes, instalación y puesta en marcha. 52 Tabla 4.5 Determinación del costo de Maquinaria y Equipo. MAQUINARIA Y EQUIPO Equipos de proceso Concepto Precio Unitario Unidades Total Línea de reciclaje ML 4000 $1,945,720.00 2 $3,891,440.00 Tina de limpieza URRC $2,550,000.00 2 $5,100,000.00 Sistema de paletización ASP 120 $990,000.00 2 $1,980,000.00 Envasadora de sacos TE 1000 $245,000.00 2 $490,000.00 Transportador de descarga de tornillo $45,000.00 6 $270,000.00 TOTAL $11,731,440.00 Otros equipos Concepto Precio Unitario Unidades Total Montacargas eléctrico $350,000.00 2 $700,000.00 Equipo de computo $8,500.00 11 $93,500.00 Teléfono y fax $1,200.00 6 $7,200.00 Mobiliario y equipo de oficina $7,000.00 8 $56,000.00 TOTAL $856,700.00 TOTAL DE MAQUINARIA Y EQUIPO: $ 12, 588, 140.00 52 Evaluación de Proyectos. Gabriel Baca Urbina. Tercera Edición. México D.F. Pag. 137.
  • 82.
    70 Tabla 4.5 Determinacióndel costo de Terreno y Obra Civil. TERRENO Y OBRA CIVIL INFRAESTRUCTURA Concepto Costo Terreno : 3 000 m 2 $2,200,000.00 Laboratorio $100,000.00 Taller de Mantenimiento $15,000.00 Obra civil $820,000.00 TOTAL $2,135,000.00 SERVICIOS Tanque de agua (cisterna 100m 3 , bomba y red) $ 35, 000.00 Transformador y red $ 150, 000.00 Compresor de aire $ 20, 000.00 TOTAL $205,000.00 TOTAL DE TERRENO Y OBRA CIVIL: $ 2, 340, 000.00 Tabla 4.6 Resumen del Monto de Activo Fijo. CONCEPTO MONTO Equipo de proceso $11,731,440.00 Otros equipos $856,700.00 Infraestructura $2,135,000.00 Servicios $205,000.00 TOTAL $14,928,140.00 4.2.2 ACTIVO DIFERIDO. Se entiende por activo diferido el conjunto de bienes propiedad de las empresas necesarias para su funcionamiento, y que incluyen: patentes de inversión, diseños industriales, asistencia telefónica, gastos pre-operativos y de instalación y puesta en marcha, contratos de servicios, etc. 53 53 Ident
  • 83.
    71 Para determinar elactivo diferido se tomaron en cuenta las siguientes consideraciones; para el concepto de fletes, seguros e impuestos el 10 % del costo total del equipo. Para la planeación e integración del proyecto se tomara en cuenta un 10% del activo fijo, para la administración del proyecto y puesta en marcha el 10% de los activos fijo, a continuación se presenta la determinación del activo diferido. Tabla 4.7 Determinación del Monto del Activo Diferido. CONCEPTO MONTO Fletes, seguros e impuestos $1,173,144.00 Planeación e integración del proyecto $1,492,814.00 Administración del proyecto $1,492,814.00 Subtotal $4,158,772.00 Imprevistos (5% del subtotal) $207,938.60 TOTAL $4,366,710.60 Tabla 4.8 Resumen del Monto de la Inversión Fija. CONCEPTO COSTO ACTIVO FIJO $14,928,140.00 ACTIVO DIFERIDO $4,366,710.60 TOTAL $19,294,850.60 4.3 DEPRECIACIÓN Y AMORTIZACIÓN. El término “depreciación” tiene exactamente la misma connotación que “amortización”, pero el primero sólo se aplica al activo fijo, ya que con el uso, estos bienes valen menos; es decir, se deprecian; en cambio, la amortización sólo se aplica a los activos diferidos, ya que por ejemplo, si se han comprado una marca comercial, ésta, con el uso del tiempo, no baja de precio o se deprecia, por lo que el término amortización significa el cargo anual que se hace para recuperar esa inversión. El gobierno pretende con este mecanismo que toda inversión privada sea recuperable por la vía fiscal, independientemente de las ganancias que dicha empresa obtenga por concepto de ventas. Además si las empresas reemplazaran los equipos al término de su vida fiscal, la planta productiva del país se activaría en alto grado.
  • 84.
    72 De acuerdo ala ley de impuesto sobre la renta vigente en el año 2008, se hace el cálculo correspondiente de depreciación y amortización correspondiente a los activos. Tabla 4.9 4.4 DETERMINACIÓN DEL CAPITAL DEL TRABAJO. Desde el punto de vista contable, este capital se define como la diferencia aritmética entre el activo circulante y el pasivo circulante. Desde el punto de vista práctico, está representado por el capital adicional (distinto de la inversión en activo fijo y diferido) con que hay que contar para que empiece a funcionar una empresa; esto es, hay que financiar la primer producción antes de recibir ingresos; entonces, debe comprarse materia prima, pagar mano de obra directa que la transforme, otorgar crédito en las primeras ventas y contar con cierta cantidad en efectivo para sufragar los gastos diarios de la empresa. Todo esto constituirá el activo circulante. El capital del trabajo es también una inversión inicial, tiene diferencia fundamental con respecto a la inversión en activo fijo y diferido, tal diferencia radica en su naturaleza circulante. Esto implica que mientras la inversión fija y la diferida puede recuperarse por la vía fiscal, mediante la depreciación y amortización, la inversión en capital de trabajo no puede recuperarse por este medio, ya que se supone que, dada su naturaleza, la empresa puede resarcirse de él en un muy corto plazo. 54 Tabla 4.10 54 Evaluación de Proyectos. Gabriel Baca Urbina. Tercera Edición. México D.F. Pag. 138.
  • 85.
    73 Tabla 4.9 Determinaciónde las Depreciaciones y Amortizaciones. CONCEPTO INVERSIÓN INICIAL TASA % PERIODO ANUAL SALDOS PENDIENTES DE DEPRECIAR Y AMORTIZAR 1 2 3 4 5 Equipo de proceso $11,731,440.00 10.00% $1,173,144.00 $1,173,144.00 $1,173,144.00 $1,173,144.00 $1,173,144.00 $5,865,720.00 Mobiliario y equipo de oficina $56,000.00 10.00% $5,600.00 $5,600.00 $5,600.00 $5,600.00 $5,600.00 $28,000.00 Montacargas eléctrico $700,000.00 25.00% $175,000.00 $175,000.00 $175,000.00 $175,000.00 0 $0.00 Equipo de computo $93,500.00 30.00% $28,050.00 $28,050.00 $28,050.00 $9,350.00 0 $0.00 Teléfono y fax $7,200.00 10.00% $720.00 $720.00 $720.00 $720.00 $720.00 $3,600.00 Edificios $2,155,000.00 5.00% $107,750.00 $107,750.00 $107,750.00 $107,750.00 $107,750.00 $1,616,250.00 Fletes, seguros e impuestos $1,173,144.00 5.00% $58,657.20 $58,657.20 $58,657.20 $58,657.20 $58,657.20 $879,858.00 Planeación e integración del proyecto $1,492,814.00 15.00% $223,922.10 $223,922.10 $223,922.10 $223,922.10 $223,922.10 $373,203.50 Administración del proyecto $1,492,814.00 15.00% $223,922.10 $223,922.10 $223,922.10 $223,922.10 $223,922.10 $373,203.50 Gastos de puesta en marcha $9,139,835.00 TOTAL $18,901,912.00 $1,996,765.40 $1,996,767.40 $1,996,765.40 $1,978,065.40 $1,793,715.40
  • 86.
    74 Tabla 4.10 Determinacióndel Capital del Trabajo. CONCEPTO Periodo Anual 1 2 3 4 5 Activo circulante $43,465,404.87 $45,964,570.15 $49,718,625.00 $55,404,811.19 $59,709,451.92 Caja y bancos1 $9,763,666.67 $10,566,833.33 $11,146,250.00 $12,280,000.00 $12,979,083.33 Cuentas por cobrar2 $15,160,693.33 $15,991,397.08 $17,817,375.00 $19,784,913.75 $21,776,125.00 Inventarios $18,541,044.87 $19,406,339.74 $20,755,000.00 $23,339,897.44 $24,954,243.59 Materia prima3 $6,781,250.00 $7,585,416.67 $8,165,666.67 $9,300,000.00 $9,999,166.67 Productos en proceso4 $9,554,833.33 $10,362,833.33 $10,947,166.67 $12,085,833.33 $12,789,750.00 Producto terminado5 $2,204,961.54 $2,391,423.08 $2,526,269.23 $2,789,038.46 $2,951,480.77 Pasivo circulante $6,781,250.00 $7,585,416.67 $8,165,666.67 $9,300,000.00 $9,999,166.67 Cuentas por pagar6 $6,781,250.00 $7,585,416.67 $8,165,666.67 $9,300,000.00 $9,999,166.67 Capital del trabajo $36,684,154.87 $38,379,153.48 $41,552,958.33 $46,104,811.19 $49,710,285.25 Incremento del capital del trabajo $36,684,154.87 $1,694,998.61 $3,173,804.85 $4,551,852.86 $3,605,474.06 1 30 días del costo de producción. 2 30 días del valor de ventas. 3 30 días del costo de materia prima y otros materiales. 4 30 días del costo directo de producción 5 7 días del costo directo de producción 6 30 días del costo materia prima y otros materiales. 4.5 DETERMINACIÓN DE LA TMAR Y LA INFLACIÓN CONSIDERADA. Para formarse, toda empresa se debe realizar una inversión inicial. El capital que forma esta inversión puede provenir de varias fuentes: sólo de personas físicas (inversionistas), de éstas con personas morales (otras empresas), de inversionistas e instituciones de crédito (bancos) o de una mezcla de inversionistas, personas morales y bancos. Como sea que haya sido la aportación y de capitales, cada uno de ellos tendrá un costo asociado al capital que aporte (TMAR), y la nueva empresa así formada tendrá un costo de capital propio. 61 La TMAR, es la Tasa Mínima Aceptable de Rendimiento que los inversionistas esperan recuperar de su capital invertido en el desarrollo del proyecto, matemáticamente se define como: 61 Evaluación de Proyectos. Gabriel Baca Urbina. Tercera Edición. México D.F. Pag. 145.
  • 87.
    75 TMAR = i+ f + if Donde: i = premio al riesgo f = inflación El premio al riesgo, es el verdadero crecimiento del dinero y se le llama así porque el inversionista siempre arriesga su dinero, y por arriesgarlo merece una ganancia adicional sobre la inflación. Para el estudio, determinaremos una TMAR simple y un mixta, las cuales se desarrollan a continuación: El monto inicial de la inversión es aproximadamente de: Concepto Monto Activo fijo $14,928,140.00 Activo diferido $4,366,710.60 Capital del trabajo $36,684,154.87 MONTO TOTAL DE LA INVERSION $55,979,005.47 Para el caso de la inflación consideraremos la determinada en el capítulo 2, justificando esta decisión por las circunstancias de crisis en las que se encuentra el país, del 7.00%. El premio al riego debe ser entre el 10 y 15%, y mayor a la tasa inflacionaria, por esta razón, consideraremos un premio al riesgo del 15%. Por lo mencionado en los párrafos anteriores, la TMAR simple es de: TMAR = i + f + if TMAR = 15% + 7 %+ (14 X 7)% TMAR = 23.05 %
  • 88.
    76 La TMAR mixtaquedaría compuesta de la siguiente manera: ENTIDAD % DE APORTACIÓN MONTO RENDIMIENTO PEDIDO PROMEDIO PONDERADO INVERSIONISTA 60 $33,587,403.28 0.2305 0.1383 FINANCIAMIENTO 40 $22,391,602.19 0.27 0.108 TOTAL 100 $55,979,005.47 0.2463 Podemos concluir que para el proyecto, se considerara una TMAR del 24.63%. 4.6 FINANCIAMIENTO DE LA INVERSIÓN. Una empresa está financiada cuando ha pedido capital en préstamo para cubrir cualquiera de sus necesidades económicas. Si la empresa logra conseguir dinero barato en sus operaciones, es posible demostrar que esto le ayudará a elevar considerablemente el rendimiento sobre su inversión. Debe de entenderse por dinero barato los capitales pedidos en préstamo a tasas mucho más bajas que las vigentes en las instituciones bancarias. Esto implica que cuando se pide un préstamo, hay que saber el tratamiento fiscal adecuado a los intereses y pago principal, lo cual es un aspecto vital en el momento de realizar la evaluación económica. 62 Para el desarrollo del proyecto se consideraron dos planes de financiamiento; pago de cantidades iguales al final de cada uno de los años y Pago de interés al final de cada año y de interés y todo el capital al final del quinto año, que se presentan a continuación: 1. Pago de cantidades anuales iguales al final de cada uno de los años. PLAN 1 AÑO INTERES PAGO A FIN DE AÑO PAGO PRINCIPAL DEUDA DE PAGO 0 0 0 0 $22,391,602.19 1 $6,045,732.59 $8,669,934.00 $2,624,201.41 $19,767,400.78 2 $5,337,198.21 $8,669,934.00 $3,332,735.79 $16,434,664.99 3 $4,437,359.55 $8,669,934.00 $4,232,574.45 $12,202,090.54 4 $3,294,564.45 $8,669,934.00 $5,375,369.55 $6,826,720.98 5 $1,843,214.67 $8,669,934.00 $6,826,719.33 0 62 Evaluación de Proyectos. Gabriel Baca Urbina. Tercera Edición. México D.F. Pag.149
  • 89.
    77 2. Pago deinterés al final de cada año y de interés y todo el capital al final del quinto año. PLAN 2 AÑO INTERES PAGO A FIN DE AÑO PAGO PRINCIPAL DEUDA DE PAGO 0 0 0 0 $22,391,602.19 1 $6,045,732.59 $6,045,732.59 0 $22,391,602.19 2 $6,045,732.59 $6,045,732.59 0 $22,391,602.19 3 $6,045,732.59 $6,045,732.59 0 $22,391,602.19 4 $6,045,732.59 $6,045,732.59 0 $22,391,602.19 5 $6,045,732.59 $6,045,732.59 $28,437,334.78 0 4.7 ESTADO DE RESULTADOS PRO-FORMA. La finalidad del análisis del estado de resultados o de pérdidas y ganancias es calcular la utilidad neta y los flujos netos de efectivo del proyecto, que son, en forma general, el beneficio real de la operación de la planta y los impuestos que debe pagar. Esta definición no es muy completa, pues habrá que aclarar que los ingresos pueden provenir de fuentes externas e internas y no solo de la venta de los productos. Una situación similar ocurre con los costos, ya que los hay de varios tipos y pueden provenir tanto del exterior como del interior de la empresa. Se llama pro-forma porque esto significa proyectado, se proyecta (normalmente a 5 años) los resultados económicos que tendrá la empresa. 63 Para un estudio más detallado de las pérdidas o ganancias del proyecto, se presentan 5 estados de resultados; sin financiamiento y con los 4 métodos de pago del financiamiento. Tabla 4.11 Pronostico de ventas. 63 Evaluación de Proyectos. Gabriel Baca Urbina. Tercera Edición. México D.F. Pag. 144. AÑO VENTAS (ton) PRCIO UNITARIO ($/ton) TOTAL 1 $8,000.00 $22,741.04 $213,880,000.00 2 $8,500.00 $22,576.09 $225,836,500.00
  • 90.
    78 Tabla 4.12 Estadode resultados sin financiamiento. PERIODO ANUAL CONCEPTO 1 2 3 4 5 Ingresos $181,928,320.00 $191,896,765.00 $213,808,500.00 $237,418,965.00 $261,313,500.00 Costos de operación $122,812,001.00 $132,450,002.00 $139,403,003.00 $153,008,004.00 $161,397,005.00 Depreciación $823,621.40 $823,623.40 $823,621.40 $804,921.40 $620,571.40 UAI $58,292,697.60 $58,623,139.60 $73,581,875.60 $83,606,039.60 $99,295,923.60 ISR Y RUT $29,146,348.80 $29,311,569.80 $36,790,937.80 $41,803,019.80 $49,647,961.80 UDI $29,146,348.80 $29,311,569.80 $36,790,937.80 $41,803,019.80 $49,647,961.80 Depreciaciones $823,621.40 $823,623.40 $823,621.40 $804,921.40 $620,571.40 FNE $29,969,970.20 $30,135,193.20 $37,614,559.20 $42,607,941.20 $50,268,533.20 Tabla 4.13 Estado de resultados con financiamiento, Plan 1. PERIODO ANUAL CONCEPTO 1 2 3 4 5 Ingresos $181,928,320.00 $191,896,765.00 $213,808,500.00 $237,418,965.00 $261,313,500.00 Costos de operación $122,812,001.00 $132,450,002.00 $139,403,003.00 $153,008,004.00 $161,397,005.00 Depreciación $823,621.40 $823,623.40 $823,621.40 $804,921.40 $620,571.40 Costo de financiamiento $2,624,201.41 $3,332,735.79 $4,232,574.45 $5,375,369.55 $6,826,719.33 UAI $55,668,496.19 $55,290,403.81 $69,349,301.15 $78,230,670.05 $92,469,204.27 ISR Y RUT $27,834,248.10 $27,645,201.91 $34,674,650.57 $39,115,335.02 $46,234,602.13 UDI $27,834,248.10 $27,645,201.91 $34,674,650.57 $39,115,335.02 $46,234,602.13 Depreciaciones $823,621.40 $823,623.40 $823,621.40 $804,921.40 $620,571.40 Pago principal $6,045,732.59 $5,337,198.21 $4,437,359.55 $3,294,564.45 $1,843,214.67 FNE $20,964,894.10 $21,484,380.29 $29,413,669.63 $35,015,849.18 $43,770,816.07 3 $9,000.00 $23,756.50 $249,750,000.00 4 $9,500.00 $24,991.47 $275,357,500.00 5 $10,000.00 $26,131.35 $301,240,000.00
  • 91.
    79 Tabla 4.14 Estadode resultados con financiamiento, Plan 2. PERIODO ANUAL CONCEPTO 1 2 3 4 5 Ingresos $181,928,320.00 $191,896,765.00 $213,808,500.00 $237,418,965.00 $261,313,500.00 Costos de operación $122,812,001.00 $132,450,002.00 $139,403,003.00 $153,008,004.00 $161,397,005.00 Depreciación $823,621.40 $823,623.40 $823,621.40 $804,921.40 $620,571.40 Costo de financiamiento $0.00 $0.00 $0.00 $0.00 $22,391,602.19 UAI $58,292,697.60 $58,623,139.60 $73,581,875.60 $83,606,039.60 $76,904,321.41 ISR Y RUT $29,146,348.80 $29,311,569.80 $36,790,937.80 $41,803,019.80 $38,452,160.71 UDI $29,146,348.80 $29,311,569.80 $36,790,937.80 $41,803,019.80 $38,452,160.71 Depreciaciones $823,621.40 $823,623.40 $823,621.40 $804,921.40 $620,571.40 Pago principal $6,045,732.59 $6,045,732.59 $6,045,732.59 $6,045,732.59 $6,045,732.59 FNE $22,276,994.81 $22,442,213.81 $29,921,583.81 $34,952,365.81 $31,785,856.71 4.8 PUNTO DE EQUILIBRIO. Es una técnica útil para estudiar las relaciones entre los costos fijos, los costos variables y los beneficios. El punto de equilibrio es el nivel de producción en el que son exactamente iguales los beneficios por ventas a la suma de los costos fijos y los variables. La utilidad general que se le da es que puede calcular con mucha facilidad el punto mínimo de producción al que debe operarse para no incurrir en pérdidas, sin que esto signifique que aunque haya ganancias éstas sean suficientes para hacer rentable el proyecto. Si se vende una cantidad superior al punto de equilibrio, el nuevo producto habrá hecho una contribución marginal al beneficio total de la empresa. El punto de equilibrio, se puede determinar graficando los ingresos y costos con respecto a las unidades producidas y vendidas, o en la forma matemática, como se describe a continuación. Los ingresos están calculados como el producto del volumen vendido por su precio, ingresos = P X Q. se designa por costos fijos a CF, y los costos variables se designan por CV. En el punto de equilibrio, los ingresos se igualan a los costos totales: P X Q = CF + CV Pero como los costos variables siempre son un porcentaje constante de las ventas, entonces el punto de equilibrio se puede definir matemáticamente como:
  • 92.
    80 . Punto de equilibrio(volumen de ventas) = Producción Programada (Costos Fijos) . Valor de la Producción Programada – Costos Variables Tabla 4.15 Información de los costos para la determinación del punto de equilibrio. CONCEPTO PERIODO ANUAL 1 2 3 4 5 Materia Prima* 47,250 51,700 56,160 63,240 67,600 Otros materiales* 34,125 39,325 41,828 48,360 52,390 Insumos* 32,629 32,629 32,629 32,629 32,629 COSTOS VARIABLES* 114,005 123,656 130,620 144,233 152,624 Mano de Obra Directa* 545 572 600 630 662 Mano de Obra Indirecta* 805 805 805 805 805 Depreciación y Amortización* 1,996 1,996 1,996 1,978 1,793 Mantenimiento* 527 469 410 351 293 Costos de Administración* 315 315 315 315 315 Costo de Ventas* 5,333 5,333 5,333 5,333 5,333 COSTOS FIJOS* 9,521 9,490 9,459 9,412 9,201 COSTOS TOTALES* 123,526 133,146 140,079 153,645 161,825 * En miles de pesos. Tabla 4.16 Determinación de la Producción Mínima Económica (Punto de Equilibrio). Concepto Periodo anual 1 2 3 4 5 Valor de la producción programada* 181,928 191,897 213,809 237,419 261,314 Egresos totales* 123,526 133,146 140,079 153,645 161,825 Costos variables* 114,005 123,656 130,620 144,233 152,624 Costos fijos* 9,521 9,490 9,459 9,412 9,201 Capacidad nominal total (ton) 10,000 10,000 10,000 10,000 10,000 % que se utilizará 80 85 90 95 100 Producción programada (ton) 8,000 8,500 9,000 9,500 10,000 Producción mínima económica (ton) (punto de equilibrio) 1,121 1,182 1,023 960 847 Producción programada . Producción mínima económica 7.13 7.19 8.79 9.90 11.81 * En miles de pesos.
  • 93.
    81 4.9 BALANCE GENERALINICIAL. Activo, para una empresa, significa cualquier pertenencia material o inmaterial, pasivo, significa cualquier tipo de obligación o deuda que se tenga con terceros. Capital, significa los activos, representados en dinero o en títulos, que son propiedad de los accionistas o propietarios directos de la empresa. La igualdad fundamental del balance: Activo = Pasivo + Capital Significa, por tanto, que todo lo que tiene valor la empresa (activo fijo, diferido y capital de trabajo) le pertenece a alguien. Este alguien puede ser terceros (tales como instituciones bancarias o de crédito), y lo que no se debe, entonces, es propiedad de los dueños o accionistas. Por esto la igualdad siempre debe cumplirse. 64 Ver tabla 4.17 64 Evaluación de Proyectos. Gabriel Baca Urbina. Tercera Edición. México D.F. Pag. 151.
  • 94.
    82 Tabla 4.17 BalanceGeneral Inicial. ACTIVOS PASIVOS Activo circulante $43,465,404.87 Pasivo circulante $6,781,250.00 Caja y bancos $9,763,666.67 Cuentas por pagar $6,781,250.00 Inventarios $18,541,044.87 Cuentas por cobrar $15,160,693.33 Activo fijo $14,928,140.00 Pasivo fijo $22,391,602.19 Equipo de proceso $11,731,440.00 Financiamiento $22,391,602.19 Otros equipos $856,700.00 Total de pasivos $29,172,852.19 Infraestructura $2,135,000.00 CAPITAL Servicios $205,000.00 Capital $33,587,403.28 Activo diferido $4,366,710.60 Aportación accionistas $33,587,403.28 Fletes, seguros e impuestos $1,173,144.00 Planeación e integración del proyecto $1,492,814.00 Administración del proyecto $1,492,814.00 Subtotal $4,158,772.00 Imprevistos (5% del subtotal) $207,938.60 Total de Activos $62,760,255.47 Total de pasivo y capital $62,760,255.47
  • 95.
    83 4.10 CRONOGRAMA DEINVERSIONES. Es un diagrama de Gantt, en el que, tomando en cuenta los plazos de entrega ofrecidos por los proveedores, y de acuerdo con los tiempos que se tarde tanto en instalar como en poner en marcha los equipos, se calcula el tiempo apropiado para capitalizar o registrara los activos en forma contable. Tabla 4.18 Cronograma de inversiones. Preoperatorio Periodo mensual 1 2 3 4 5 6 7 8 9 10 11 12 Planeación Desarrollo X Integración conceptual X Constitución de la empresa X Tramitación del financiamiento X Implantación Colocación de pedidos X X X Adquisición y acondicionamiento del terreno X X Obra civil y cimentación del equipo X X Recepción e instalación del equipo X X X Recepción e instalación de servicios industriales X Recepción e instalación de mobiliario y equipo auxiliar X Recepción de equipos de transporte X Pruebas, puesta en marcha y normalización de la operación X
  • 96.
    84 4.11 CONCLUSIONES DELESTUDIO ECONÓMICO. Al termino de este capítulo, se puede concluir que el costo de operación está integrado por los costos de Producción, Administración y Ventas y que a su vez los costos de producción se conforma por el costo de materia prima, mano de obra directa e indirecta, otros materiales necesario para el producto final, insumos, entre otros y cabe destacar que la cuenta que carga un mayor monto es la de la materia prima, los costos de administración y ventas, como su nombre lo dice, son todos aquellos gastos que conlleva la operación de estos departamentos. Se determinó una inversión fija aproximada de $19,294,850.60 utilizando la mayor parte el activo fijo, que está integrado por la obra civil y la maquinaria y equipo. Que la maquinaria con mayor costo es la que realiza el proceso de purificación URRC. Se determinaron las depreciaciones y amortizaciones de los activos, dependiendo lo marcado en la ley, recuperando el 100 % de alguno de ellos y de los demás solo un porcentaje, en cuanto a la maquinaria y equipo, el faltante, se considero como Valor de salvamento para su utilización en la evaluación económica. También se calculo el capital de trabajo necesario para poder operar durante los 5 años, lapso del estudio. La TMAR es la tasa mínima Atractivo de Rendimiento, en otras palabras es lo que los inversionistas esperan mínimo recuperar de lo que están invirtiendo, para ello se calculo una TMAR simple considerando la inflación y el premio al riesgo del 23.05 % y una TMAR mixta considerando el porcentaje de inversión del financiamiento y los socios del 24.63%. Una vez conociendo el monto a financiar, se determino por dos planes la manera de pagar el financiamiento, que permitan cargar a la cuenta de costo de financiamiento en el estado de resultados el monto correspondiente. Se realizaron; un estado de resultados sin financiamiento y dos con los diferentes planes, para ver la variación entre cada uno de ellos y para poder evaluar el Flujo Neto de Efectivo en la evaluación económica y elegir el conveniente. Se determino la producción mínima económica o punto de equilibrio de manera matemática, puesto que la producción mínima económica, esta por muy debajo de la producción programada, dificultando el cruce de las variables consideradas en el estudio grafico. Por lo antes mencionado los índices de eficiencia están por encima del 100%.
  • 97.
    85 También se desarrolloel balance general inicial del primer año en operación demostrando el desglose de los activos fijos, circulante y diferido con la igual del pasivo y capital, demostrando que todo tiene un dueño, ya sean los accionistas o instituciones que se debe el financiamiento o cuentas generales por pagar. Por último se puede concluir que el desarrollo de instalación de la planta se desarrolla en un lapso no mayor a seis meses, sin considerar la planeación del proyecto.
  • 98.
  • 99.
    86 CAPÍTULO V. EVALUACIÓNECONÓMICA El estudio de evaluación económica es la parte final de toda la secuencia de análisis de la factibilidad del proyecto. Si no han existido contratiempos, se sabrá que existe un mercado potencial atractivo; se habrán determinado un lugar óptimo para la localización del proyecto y el tamaño más adecuado para este último, de acuerdo con las restricciones del medio; se conocerá y dominará el proceso de producción, así como todos los costos en que se incurrirá y dominará el procesos de producción. En este momento surge el problema sobre el método de análisis que se debe de emplear para comprobar la rentabilidad económica del proyecto. Se sabe que el dinero disminuye su valor real con el paso del tiempo, a una tasa aproximadamente igual al nivel de inflación vigente. Esto implica que el método de análisis empleado deberá tomar en cuenta este cambio de valor real del dinero a través del tiempo. 5.1 VALOR PRESENTE NETO Y TASA INTERNA DE RENDIMIENTO. El Valor Presente Neto (VPN).- es el valor monetario que resulta de restar la suma de los flujos descontados a la inversión inicial. Sumar los flujos descontados en el presente y restar la inversión inicial equivale a comparar todas las ganancias esperadas contra todos los desembolsos necesarios para producir esas ganancias esperadas contra el valor equivalente en este momento o tiempo cero. Es claro que para aceptar un proyecto, las ganancias tienen que deberán de ser mayores que los desembolsos, lo cual dará por resultado que el VPN sea mayor que cero. 35 La ecuación para calcular el VPN para el periodo de cinco años es: ˢ˜˚ .˜ - ˘˚˗# {ŵ - ˩{# - ˘˚˗$ {ŵ - ˩{$ - ˘˚˗% {ŵ - ˩{% - ˘˚˗ {ŵ - ˩{ - ˘˚˗' {ŵ - ˩{' La Tasa Interna de Rendimiento (TIR).- es la tasa de descuento que hace que el VPN sea igual a cero, iguala la suma de los flujos netos descontados a cero. Se le llama tasa interna de rendimiento porque supone que el dinero que se gana año con año se reinvierte en su totalidad. 35 Evaluación de Proyectos. Gabriel Baca Urbina. Tercera Edición. México D.F. Pag. 181.
  • 100.
    87 $ 30,135, 193.00 $37, 614, 559.00 $ 59, 408, 368.00 El criterio de aceptación que emplea el método de la TIR: si ésta es mayor que la TMAR, acéptese la inversión; es decir, si el rendimiento de la empresa es mayor que el mínimo fijado como aceptable, la inversión es económicamente rentable. Para el cálculo del VPN se considerara un valor de salvamento de: $9, 139,835.00, sin importar los factores que se estén considerando. Es cálculo de la TIR se realizara para el estudio sin financiamiento, con financiamiento plan 1 y 2, sin importar si se considera la inflación o no, puesto que los flujos netos de efectivo siguen siendo los mismos. 5.1.1 CON PRODUCCIÓN CRECIENTE, SIN INFLACIÓN, SIN FINANCIAMIENTO. P 1 2 3 4 5 ˢ˜˚ .ŹŹ%Ż%ŴŴŹ - Ŷ%%ź%%ŻŴ {ŵ - Ŵ ŵŹ{# - ŷŴŵŷŹŵ%ŷ {ŵ - Ŵ ŵŹ{$ - ŷŻźŵŸŹŹ% {ŵ - Ŵ ŵŹ{% - ŸŶźŴŻ%Ÿŵ {ŵ - Ŵ ŵŹ{ - Ź%ŸŴ%ŷź% {ŵ - Ŵ ŵŹ{' ˢ˜˚ Ř Żŵ Ÿ%% ŶŸŷ ŴŴ $55,979,005.47 $ 29, 969, 970.00 $ 42, 607, 941.00
  • 101.
    88 $ 21, 484,380.00 $ 29, 413, 669.00 $ 52, 910, 651.00 $ 30,135, 193.00 $ 37, 614, 559.00 $ 59, 408, 368.00 5.1.2 CON PRODUCCIÓN CRECIENTE, CON INFLACIÓN, SIN FINANCIAMIENTO. P 1 2 3 4 5 ˢ˜˚ .ŹŹ%Ż%ŴŴŹ - Ŷ%%ź%%ŻŴ {ŵ - Ŵ Ŷŷ{# - ŷŴŵŷŹŵ%ŷ {ŵ - Ŵ Ŷŷ{$ - ŷŻźŵŸŹŹ% {ŵ - Ŵ Ŷŷ{% - ŸŶźŴŻ%Ÿŵ {ŵ - Ŵ Ŷŷ{ - Ź%ŸŴ%ŷź% {ŵ - Ŵ Ŷŷ{' ˢ˜˚ Ř Ÿ% Ŷŷź ŷŷź ŴŴ ˠH˞ .ŹŹ%Ż%ŴŴŹ - Ŷ%%ź%%ŻŴ {ŵ - I{# - ŷŴŵŷŹŵ%ŷ {ŵ - I{$ - ŷŻźŵŸŹŹ% {ŵ - I{% - ŸŶźŴŻ%Ÿŵ {ŵ - I{ - Ź%ŸŴ%ŷź% {ŵ - I{' ˠH˞ ŹŹ ŴŶŻź 5.1.3 CON PRODUCCIÓN CRECIENTE, CON INFLACIÓN, CON FINANCIAMIENTO. PLAN 1 P 1 2 3 4 5 $ 20, 964, 894.00 $ 35, 015, 849.00 $55,979,005.47 $ 29, 969, 970.00 $ 42, 607, 941.00 $33,587,403.28
  • 102.
    89 $ 22, 442,213.00 $ 29, 921, 583.00 $ 40, 925, 691.00 ˢ˜˚ .ŷŷŹ%ŻŸŴŷ - ŶŴ%źŸ%%Ÿ {ŵ - Ŵ ŶŸ{# - ŶŵŸ%Ÿŷ%Ŵ {ŵ - Ŵ ŶŸ{$ - Ŷ%Ÿŵŷźź% {ŵ - Ŵ ŶŸ{% - ŷŹŴŵŹ%Ÿ% {ŵ - Ŵ ŶŸ{ - ŹŶ%ŵŴźŹŵ {ŵ - Ŵ ŶŸ{' ˢ˜˚ Ř ŸŹ ŹŻ% ŹŸŻ ŴŴ ˠH˞ .ŷŷŹ%ŻŸŴŷ - ŶŴ%źŸ%%Ÿ {ŵ - I{# - ŶŵŸ%Ÿŷ%Ŵ {ŵ - I{$ - Ŷ%Ÿŵŷźź% {ŵ - I{% - ŷŹŴŵŹ%Ÿ% {ŵ - I{ - ŹŶ%ŵŴźŹŵ {ŵ - I{' ˠH˞ ŻŴ ŵ%%% PLAN 2 P 1 2 3 4 5 ˢ˜˚ .ŷŷŹ%ŻŸŴŷ - ŶŶŶŻź%%Ÿ {ŵ - Ŵ ŶŸ{# - ŶŶŸŸŶŶŵŷ {ŵ - Ŵ ŶŸ{$ - Ŷ%%ŶŵŹ%ŷ {ŵ - Ŵ ŶŸ{% - ŷŸ%ŹŶŷźŹ {ŵ - Ŵ ŶŸ{ - ŸŴ%ŶŹź%ŵ {ŵ - Ŵ ŶŸ{' ˢ˜˚ Ř Ÿŷ Ÿŵŵ Ŵŵŷ ŴŴ ˠH˞ .ŷŷŹ%ŻŸŴŷ - ŶŶŶŻź%%Ÿ {ŵ - I{# - ŶŶŸŸŶŶŵŷ {ŵ - I{$ - Ŷ%%ŶŵŹ%ŷ {ŵ - I{% - ŷŸ%ŹŶŷźŹ {ŵ - I{ - ŸŴ%ŶŹź%ŵ {ŵ - I{' ˠH˞ Żŵ ŴŵŸ% $ 22, 276, 994.00 $ 34, 952, 365.00 $33,587,403.28
  • 103.
    90 $ 21, 484,380.00 $ 29, 413, 669.00 $ 52, 910, 651.00 $ 22, 442, 213.00 $ 29, 921, 583.00 $ 40, 925, 691.00 5.1.4 CON PRODUCCIÓN CRECIENTE, SIN INFLACIÓN, CON FINANCIAMIENTO. PLAN 1 P 1 2 3 4 5 ˢ˜˚ .ŷŷŹ%ŻŸŴŷ - ŶŴ%źŸ%%Ÿ {ŵ - Ŵ ŵŹ{# - ŶŵŸ%Ÿŷ%Ŵ {ŵ - Ŵ ŵŹ{$ - Ŷ%Ÿŵŷźź% {ŵ - Ŵ ŵŹ{% - ŷŹŴŵŹ%Ÿ% {ŵ - Ŵ ŵŹ{ - ŹŶ%ŵŴźŹŵ {ŵ - Ŵ ŵŹ{' ˢ˜˚ Ř źź ŹŹŸ ŹŹŶ ŴŴ PLAN 2 P 1 2 3 4 5 ˢ˜˚ .ŷŷŹ%ŻŸŴŷ - ŶŶŶŻź%%Ÿ {ŵ - Ŵ ŵŹ{# - ŶŶŸŸŶŶŵŷ {ŵ - Ŵ ŵŹ{$ - Ŷ%%ŶŵŹ%ŷ {ŵ - Ŵ ŵŹ{% - ŷŸ%ŹŶŷźŹ {ŵ - Ŵ ŵŹ{ - ŸŴ%ŶŹź%ŵ {ŵ - Ŵ ŵŹ{' ˢ˜˚ Ř źŶ ŻŹ% Ż%% ŴŴ $ 20, 964, 894.00 $ 35, 015, 849.00 $33,587,403.28 $ 22, 276, 994.00 $ 34, 952, 365.00 $33,587,403.28
  • 104.
    91 5.3 FLUJO ANUALUNIFORME EQUIVALENTE Y RAZÓN BENEFICIO/COSTO. Estos dos métodos de evaluación toman en cuenta el dinero a través del tiempo, pero sus aplicaciones son un poco distintas de la evaluación de proyectos. El método flujo anual (FA) tiene los mismos principios que los del VPN. De hecho, un FA se obtiene descontando todos los flujos de efectivo al presente y analizándolos a lo largo de todo el horizonte de planeación, es decir, pasándolos a una cantidad igual y equivalente en todos los años de estudio. El método de la razón beneficio/costo (B/C) se utiliza para evaluar las inversiones gubernamentales o de interés social. Tanto los beneficios como los costos no se cuantifican como se hace un proyecto de inversión privada, sino que se toman en cuenta criterios sociales. Se aplica para evaluar inversiones en escuelas públicas, carreteras, alumbrado público, drenaje y otras obras. 36 5.4 CONCLUSIONES DE LA EVALUACIÓN ECONÓMICA. El objetivo de este capítulo es determinar la rentabilidad de la instalación de la planta recicladora mediante el estudio del dinero a través del tiempo, en otras palabras es ver que tan conveniente es invertir el día de hoy y compararlo con la utilidad que genera la misma. Una vez desarrollado este capítulo podemos observar el efecto que causa la inflación dentro de un proyecto de inversión, al variar aproximadamente un 24 % el VPN cuando no se considera dicho factor macroeconómico, este solo es de manera ilustrativa, ya que en realidad esta no se puede omitir. Una manera de determinar la rentabilidad de un proyecto es mediante el VPN, que si este es mayor a 1, el proyecto se acepta, puesto que se está recuperando la inversión más $ 1.00, para el caso del estudio, como por medio de los dos planes se optime una mayor ganancia sirve de referencia para elegir con que plan se solventara el pago de la deuda. Con lo que respecta solventar el pago de la deuda se analizan las dos posibilidades determinadas en el estudio económico y así elegir la mas optima, que sería mediante el plan de financiamiento 1; pagos iguales a final de cada año, puesto que presenta un VPN mayor al del 36 Evaluación de Proyectos. Gabriel Baca Urbina. Tercera Edición. México D.F. Pag. 195.
  • 105.
    92 plan numero 2;pago de intereses a final de cada año y el pago del monto e intereses al final del periodo. Se demuestra que es conveniente el pago de un financiamiento para cubrir el desembolso de la inversión al inicio, ya que los valores presentes generados por medido de los planes son mayores a en los que no se cuenta este. Para reafirmar la rentabilidad del proyecto se desarrollo el estudio de la TIR, esta es la tasa interna de rendimiento que la cual en teoría señala que si esta es mayor a la esperada mínima por los inversionistas, el proyecto es aceptable. En cualquiera de los casos, la TIR es el triple a la esperada TMAR, aunque cabe señalar que en controversia, el plan uno que manifiesta mayor VPN, tiene una menor TIR al del plan de financiamiento 2. Por ultimo resumiré que con una inversión inicial de $33,587,403.28, a través de 5 años, la inversión estaría siendo recuperada mas una utilidad presente de $ ŸŹ ŹŻ% ŹŸŻ ŴŴ ya descontando el costo del financiamiento, con una tasa interna del ŻŴ ŵ%%% además de reciclar 45 000 toneladas de Botellas de PET que beneficiarían al medio ambiente, con la instalación de una planta de las características que se presentan en el proyecto.
  • 106.
  • 107.
    93 CONCLUSIONES. Al término deldesarrollo de los 5 capítulos del proyecto se concluye lo siguiente: El desarrollo del PET fue en la década de los 40´s finales de los 30´s, cuando el mundo vivía una situación de guerra y por consecuencia una producción limitada de algodón de los países Africanos que suministraban a los países Europeos, los primeros en desarrollar el polímero Tereftalato de Polietileno fueron los científicos británicos John Rex Whinfield y James Tennant Dickson. Por las características que presentaba este nuevo polímero ayudo al desarrollo y aceptación para el uso en envases de bebidas y para no cubrir fibras textiles que era su propósito principal. Con el incremento de la demanda de bebidas carbonatadas ha causado daños ambientales, pero con las propiedades que cuenta el PET es posible reciclarlo. Ya sea por un método químico o mecánico. Cabe señalar que dentro del proceso de reciclado mecánico existen diferentes grados de pureza con los que cuenta el proceso de reciclado, todo esto depende del destino final al cual sea dirigido una vez procesado. Mientras más puro sea el PET reciclado, es necesaria una mayor inversión. Dentro de los procesos de purificación, el más común y económico es la limpieza URRC. Se definió que el destino final del producto a realizar por medio de la planta recicladora, serían pellets de PET para la nueva fabricación de envases, justificando esto porque más del 60% de la producción de PET en México están dirigidos a la creación de envases para refrescos, agua purificada o envases para alimentos, además de que es este tipo de pellets reciclado es el único que es pagado al precio de resina virgen. En el análisis del pronóstico de la demanda de envases de PET, se cuantifica la capacidad de producción de la instalación de la planta, considerando factores macroeconómicos que pudieran afectar al pronóstico, que para el caso fue la Tasa de Inflación. También dentro del estudio de mercado se realizo estudios similares para conocer la competencia que existe dentro del giro de la empresa, investigado que los únicos, son PET –Star y la Industria Mexicana del Reciclaje y que este tipo de industria tiene gran oportunidad de desarrollo por su falta de competencia. El precio de los pellets de PET reciclados, fue estimado mediante una regresión múltiple de un registro histórico y una variable macroeconómica.
  • 108.
    94 La manera decomercializar será mediante la Industria Mexicana del Reciclaje, que es una empresa creada por Coca Cola para acaparar todo el PET reciclado que tenga la pureza para refabricar nuevos envases, esto por un compromiso social con el medio ambiente realizado en el 2005. Con lo que respecta al Estudio Técnico se determinó una capacidad de producción inicial de 8,000 toneladas anuales y en un lapso de 5 años se incrementarán a 10,000 toneladas. Para ello es necesario una planta con un área aproximadamente de 3 000 m 2 . Para cubrir la capacidad de producción establecida, es necesario tres turnos laborando de lunes a sábado. En cuanto a la ubicación del proyecto se estableció que el lugar óptimo de su ubicación sería en el MOTERREY TECHNOLOGY PARK esto mediante la realización de un estudio por puntos. Se analizó el método de producción mediante; un diagrama de bloques en el cual se describe el proceso de manera generalizada, un diagrama de proceso en el que se determinaron 2 almacenajes, 7 operaciones y 8 transportes en base a las placas de envases de PET, y por ultimo un diagrama analítico en el que se detallan los almacenajes, operaciones, transportes e inspecciones buscando una mejora del método. Se describen los equipos necesarios para poder cumplir con las metas de producción, señalando que la mayoría de esto son plantas de procesos ya armadas, de origen Europeo de la marca SOREMA y EREMA. Una vez con el conocimiento de la maquinaria requerida, se realizo una distribución de planta mediante un estudio de recorrido de materiales y por el método SLP basados en los principios de distribución de planta e integrando una distribución por proceso. Con respecto a la mano de obra, por sus características tecnológicas de los equipos no es necesario demasiados operadores, sino solo para alimentar a las maquinas y supervisar su funcionamiento y mantenimiento. En el capítulo 4 se determinaron los costos necesarios para la operación de la planta. Con un costo inicial de operación de $122,812,001.00. Así como la determinación de la inversión inicial de $55,979,005.47 integrada por el activo fijo, activo diferido y capital de trabajo. Con lo que respecta a las depreciaciones, se determinaron de acuerdo a la ley fiscal, recabando en algunos activos su totalidad y en la mayoría una parcialidad, considerando el faltante como un valor de salvamento para la evaluación económica. Se considero un financiamiento del 40% con una TMAR simple de 23. 05 % y una TMAR mixta del 24.63%, este porcentaje de financiamiento es un monto aproximadamente de
  • 109.
    95 $22,391,602.19, solventándolo mediantedos propuestas; Pago de cantidades anuales iguales al final de cada uno de los años y Pago de intereses al final de cada año y de intereses y todo el capital al final del quinto año. Se estimaron las ventas conforme al precio determinado en el capitulo dos y se realizaron estados de resultados con los diferentes planes de financiamiento para poder estudiar la rentabilidad del proyecto, obteniendo una mayor utilidad el plan de financiamiento dos. Se realizo un balance general para el primer año con un total de activos de $62, 760,255.47 iguales a la suma de los pasivos y el capital del trabajo. Al final en el capítulo 5, es una parte pequeña, pero es aquí donde se determina si es conveniente o no la instalación de la planta de reciclaje. Mediante dos métodos; VPN y TIR. Por medio del primer método se analiza y establece que la forma óptima del pago de la deuda es mediante el plan 1 obteniendo un VPN de $ 45, 578, 547.00 y reafirmándolo con una TIR del 70% que es mayor a cualquiera de las dos TMAR (simple o mixta) demostrando así la rentabilidad del proyecto; sin duda un dato importante para los inversionistas para poder iniciar o no un nuevo negocio. Todo esto con la finalidad de tener el conocimiento del cómo implantar una empresa que permita reducir la contaminación ambiental reciclando aproximadamente 45, 000 toneladas de botellas de PET en 5 años promoviendo la industria del reciclaje, y obteniendo una ganancia mediante la operación de la misma, sin dejar a un lado las ventajas sociales que trae la apertura de una nueva planta. Visualizando el posible desarrollo del proyecto en un futuro.
  • 110.
  • 111.
    96 BIBLIOGRAFÍA. Banco de México.Informe anual 2007. Abril del 2008. Evaluación de Proyectos. Gabriel Baca Urbina. Mc Graw Hill. Quinta Edición. México, Distrito Federal. Febrero del 2006. Evaluación de Proyectos. Gabriel Baca Urbina. Mc Graw Hill. Tercera Edición. México, Distrito Federal. Abril de 1999. Investigación de mercados, Chisnal, PeteM., McGraw- Hill, México 1976. Ingeniería Económica. Gabriel Baca Urbina. Mc Graw Hill. Tercera Edición. México, Distrito Federal. Abril de 1999. Ingeniería Industrial, estudio de tiempos y movimientos, W. Benjamín Nievel, RSA, México, 1980. Proy 11 Reciclaje de PET, Universidad Mayor de San Andrés, La Paz Bolivia. www.ambienteplastico.com www.aprepet.org.mx www.banxico.org.mx www.concienciaambiental.com.mx www.ecoce.org.mx www.eis.uva.es/~macromol/curso04-05/pet/historia.html www.erema.at http://es.wikipedia.org/wiki/Organigrama www.inegi.gob.mx www.plasticnews.com www.plasticosmexicanos.com.mx www.pymes.gob.mx/parques/navesindustriales.asp?ID=150 www.recimex.com.mx www.recycle.net www.textoscientificos.com www.wastenews.com
  • 112.
  • 113.
    97 GLOSARIO. BTU: es unaunidad de energía inglesa. Es la abreviatura de British Thermal Unit. Se usa principalmente en los Estados Unidos. Ocasionalmente también se puede encontrar en documentación o equipos antiguos de origen británico. En la mayor parte de los ámbitos de la técnica y la física ha sido sustituida por el julio, que es la unidad correspondiente del sistema internacional. Una BTU equivale aproximadamente a: • 252,2 calorías • 1.055 julios • 12.000 BTU/h = 1 Tonelada de refrigeración = 3.000 frigorías. Una BTU representa la cantidad de energía que se requiere para elevar un grado Fahrenheit la temperatura de una libra de agua en condiciones atmosféricas normales. Un pie cúbico de gas natural despide en promedio 1.000 BTU, aunque el intervalo de valores se sitúa entre 500 y 1.500 BTU. Catalizador: sustancia que acelera o retarda un proceso químico. Cementante: son aquellos productos que, mezclados con agua y con otros elementos que le dan forma al material resultante, experimentan una reacción química que los endurece. Densidad: es una magnitud referida a la cantidad de masa contenida en un determinado volumen, y puede utilizarse en términos absolutos o relativos. En términos sencillos, un objeto pequeño y pesado, como una piedra o un trozo de plomo, es más denso que un objeto grande y liviano, como un corcho o un poco de espuma. Esterificación: Se denomina esterificación al proceso por el cual se sintetiza un éster. Un éster es un compuesto derivado formalmente de la reacción química entre un ácido carboxilico y un alcohol. INPC: es el Índice Nacional de Precios al Consumidor; es un indicador económico diseñado específicamente para medir el cambio promedio de los precios en el tiempo, mediante una canasta ponderada de bienes y servicios representativa del consumo de las familias urbanas de México.
  • 114.
    98 Monómero: El monómero(del griego mono, uno y meros, parte) es una molécula de pequeña masa molecular que unida a otros monómeros, a veces cientos o miles, por medio de enlaces químicos, generalmente covalentes, forman macromoléculas llamadas polímeros. Además son unidades básicas o moléculas orgánicas relativamente simples, con estructura definida, estabilizada y específica. PIB: es el valor monetario de los bienes y servicios finales producidos por una economía en un período determinado. EL PIB es un indicador representativo que ayuda a medir el crecimiento o decrecimiento de la producción de bienes y servicios de las empresas de cada país, únicamente dentro de su territorio. Este indicador es un reflejo de la competitividad de las empresas. Poliéster: El poliéster (C10H8O4) es una categoría de polímeros que contiene el grupo funcional éster en su cadena principal. Los poliésteres que existen en la naturaleza son conocidos desde 1830, pero el término poliéster generalmente se refiere a los poliésteres sintéticos (plásticos), provenientes de fracciones pesadas del petróleo. Polimerización: es un proceso químico por el que los reactivos, monómeros (compuestos de bajo peso molecular) se agrupan químicamente entre sí, dando lugar a una molécula de gran peso, llamada polímero, bien una cadena lineal o una macromolécula tridimensional. Polímero: sustancia que consiste en grandes moléculas formadas por muchas unidades pequeñas que se repiten, llamadas monómeros. El número de unidades que se repiten en una molécula grande se llama grado de polimerización. Los materiales con un grado elevado de polimerización se denominan altos polímeros. Los homopolímeros son polímeros con un solo tipo de unidad que se repite. En los copolímeros se repiten varias unidades distintas. Resistencia dieléctrica: Voltaje máximo al que puede exponerse un material sin provocarle perforación alguna; expresado en voltios o kilovoltios por unidad de grosor. Systmatic Layout Planning SLP (Planificación Sistemática de la Distribución): Es un método que proponer distribuciones de planta con base en la conveniencia de cercanía y la relación entre los departamentos. Termoplástico: es un plástico que, a temperatura ambiente, es plástico o deformable, se derrite cuando se calienta y se endurece en un estado vítreo cuando se enfría lo suficiente.
  • 115.
    99 TIR: es laTasa Interna de Rendimiento; es la tasa de descuento que hace que el VPN sea igual a cero, iguala la suma de los flujos netos descontados a cero. TMAR: es la Tasa Mínima Aceptable de Rendimiento que los inversionistas esperan recuperar de su capital invertido en el desarrollo de un proyecto. VPN: Es Valor Presente Neto; es el valor monetario que resulta de restar la suma de los flujos de efectivo a la inversión inicial.
  • 116.
  • 117.
    100 ANEXOS. ANEXO 1 VALORES DELCOEFICIENTE DE CORRELACIÓN MULTIPLE. VARIABLE DEMANDA OFERTA PRECIO TASA DE INFLACIÓN *0.9835 0.998 *0.7569 PIB 0.9783 *1.0000 0.7016 INPC ---- 0.9861 -0.8465 *Variable seleccionada para la realización del estudio. ANEXO 2 TENDENCIA HISTÓRICA DE LA DEMANDA. X AÑO Y=DEM Z=TAS. INF. Xi=X-x Yi=Y-y Zi=Z-z 1 2003 110,000 3.977 -2.500 -34,000 -0.442 2 2004 123,000 5.191 -1.500 -21,000 0.772 3 2005 126,000 3.333 -0.500 -18,000 -1.086 4 2006 145,000 4.053 0.500 1,000 -0.366 5 2007 170,000 4.139 1.500 26,000 -0.280 21 2008 190,000 5.823 2.500 46,000 1.404 Σ 864,000 26.923 Y * Xi Xi 2 Y * Zi Zi 2 XiZi Yi 2 -275,000 6.250 -48,656.667 0.196 1.106 1,156,000,000 -184,500 2.250 94,915.000 0.595 -1.158 441,000,000 -63,000 0.250 -136,878.000 1.180 0.543 324,000,000 72,500 0.250 -53,118.333 0.134 -0.183 1,000,000 255,000 2.250 -47,656.667 0.079 -0.421 676,000,000 475,000 6.250 266,696.667 1.970 3.509 2,116,000,000 Σ 280,000 17.500 94,024.000 5.435 4.415 4,714,000,000 x= 3.5 ; y = 144,000 ; z= 4.419 α - β‹ - Υ‹ α ŵŸŸ ŴŴŴ ŵ C β C - Υ C C
  • 118.
    101 Ŷ Cβ C C - Υ C Substituyendo en 1 y 2: ŵ Ŷ%Ŵ ŴŴŴ βŵŻ ŹŴŴ - Υŷ ŷ%Ż {ŷ ŷ%Ż{ Ŷ ŻŹ ŷŴŶ βŷ ŷ%Ż - ΥŸ ŵŹŸ {.ŵŻ ŷ%Ż{ Calculando ; %Źŵ ŵźŴ βŹ% ŸŹ - Υŵŵ ŹŸ . ŵ ŷŵŴ ŴŶ% %% β . Ź% ŸŹ - Υ . ŻŶ ŶŻ . ŷŹ% %ź% %% Ŵ . źŴ Żŷ Υ Υ .ŷŹ% %ź% %% .źŴ Żŷ Ź %Ŵ% ŶŹ ŷ ŷ ‡ ŵ : Ŷ%Ŵ ŴŴŴ βŵŻ ŹŴŴ - Υŷ ŷ%Ż {Ź %Ŵ% ŶŹ{ β ŶŹ% %Ŷź Ŷ% ŵŻ ŹŴŴ ŵŸ %ŹŶ %ŷ Ÿ Substituyendo 3 y 4 para obtener la ecuación para la proyección: ŵŸŸ ŴŴŴ - ŵŸ %ŹŶ %ŷ‹ - Ź %Ŵ% ŶŹ‹ ŵŸŸ ŴŴŴ - ŵŸ %ŹŶ %ŷ . ŵŸ%ŹŶ %ŷ{ŷ Ź{ - Ź %Ŵ% ŶŹ . Ź %Ŵ% ŶŹ{Ÿ Ÿŵ%{ ŵŸŸ ŴŴŴ - Źŵ %%Ź Ŷź - Ź %Ŵ% ŶŹ . Ŷź ŵŵŶ %% źŹ %Ŵŵ Żź - ŵŸ %ŹŶ %ŷ - Ź %Ŵ% ŶŹ Ecuación para la proyección de la demanda: źŹ %Ŵŵ Żź - ŵŸ %ŹŶ %ŷ . Ź %Ŵ% ŶŹ ANEXO 3. TENDENCIA HISTORICA DE LA OFERTA. X AÑO Y=OFER Z=PIB Xi=X-x Yi=Y-y Zi=Z-z 1 2006 48,500 4.800 -1.000 -7,667 1.167 2 2007 56,000 3.300 0.000 -167 -0.333 3 2008 64,000 2.800 1.000 7,833 -0.833 Σ 6 168,500 10.900
  • 119.
    102 Y * XiXi 2 Y * Zi Zi 2 XiZi Yi 2 -48,500 1.000 56,583.33 1.361 -1.167 58,777,778 0 0.000 -18,666.667 0.111 0.000 27,778 64,000 1.000 -53,333.333 0.694 -0.833 61,361,111 Σ 15,500 2.000 -15,416.667 2.167 -2.00 120,166,667 x = 2 ; y = 56,167 ; z = 4.419 α - β‹ - Υ‹ α Źź ŵźŻ ŵ C C - C C Ŷ C β C C - Υ C Substituyendo en 1 y 2: ŵ Ź ŹŴŴ ӂŶ - Υ . Ŷ ŴŴ Ŷ . ŵŹ Ÿŵź źźŻ .Ŷ ŴŴ ӂ - Ŷ ŵźŻ Calculando ; Ź ŹŴŴ ӂŶ ŴŴ - Υ . Ŷ ŴŴ . ŵŹ Ÿŵź źźŻ .Ŷ ŴŴ ӂ - Ŷ ŵźŻ . ŷŷŷ ŷŷŷ Ŵ - Ŵ ŵźŻΥ Υ .ŵ %%ź ŴŴŹ ŷ Substituyendo 3 en 2: ŵŹ ŹŴŴ Ŷ ӂ . Ŷ {.ŵ %%ź ŴŴŹ{ ӂ % ŻŸź ŴŴŹ Ÿ Substituyendo 3 y 4 para obtener la ecuación para la proyección: Źź ŵźŻ - % ŻŸź ŴŴŹ . % ŻŸź ŴŴŹ{Ŷ{ - ŵ %%ź ŴŴŹ . ŵ %%ź ŴŴŹ{Ÿ Ÿŵ%{ Ecuación para la proyección de la oferta: ŶŻ %ŹŸ źŸŷ - % ŻŸ% ŴŴŹ{{ - ŵ %%ź ŴŴŹ
  • 120.
    103 ANEXO 4. TENDENCIA HISTÓRICADEL PRECIO. X AÑO Y=PRECIO Z=TAS. INF. Xi=X-x Yi=Y-y Zi=Z-z 1 2003 $14,000.00 3.977 -2.500 -3,000 -0.510 2 2004 $18,000.00 5.191 -1.500 1,000 0.704 3 2005 $16,000.00 3.333 -0.500 -1,000 -1.154 4 2006 $16,000.00 4.053 0.500 -1,000 -0.434 5 2007 $17,000.00 4.139 1.500 0 -0.348 6 2008 $21,000.00 6.230 2.500 4,000 1.743 Σ 21 $102,000.00 26.923 Y * Xi Xi 2 Y * Zi Zi 2 XiZi Yi 2 -35,000 6.250 -7,142.333 0.260 1.275 9,000,000 -27,000 2.250 12,669.000 0.495 -1.056 1,000,000 -8,000 0.250 -18,466.667 1.332 0.577 1,000,000 8,000 0.250 -6,946.667 0.189 -0.217 1,000,000 25,500 2.250 -5,918.833 0.121 -0.522 0 52,500 6.250 36,599.500 3.037 4.357 16,000,000 Σ 16,000 17.500 10,794.000 5.435 4.415 28,000,000 x = 3.5 ; y = 17,000 ; z = 4.487 α - β‹ - Υ‹ α ŵŻ ŴŴŴ ŵ C C - C C Ŷ C β C C - Υ C Substituyendo en 1 y 2: ŵ ŵź ŴŴŴ ӂŵŻ ŹŴŴ - ΥŸ ŸŵŹ {.Ÿ ŸŵŹ{ Ŷ ŵŴ Ż%Ÿ ӂŸ ŸŵŹ - ΥŹ ŸŷŹ {ŵŻ ŹŴŴ{ Calculando ; .ŻŴ źŸŴ ӂ . ŵŹŹ %ŷ% ŵŻŹŶ - . ŵ% ŻŶź% ŵ%% %%Ź ӂŵŹŹ %ŷ% ŵŻŹŶ - %Ź ŵŵŶŹ ŵŵ% ŶŹŹ ŻŹ ŷ%Źź
  • 121.
    104 ŷ Υ ŵŹŹ% %Ÿ Substituyendo 3 en 2: ŵź ŴŴŴ ӂŵŻ Ź - {ŵ ŹŹ% %Ÿ{ {Ÿ ŸŵŹ{ Ÿ ӂ ŹŶŴ %% Substituyendo 3 y 4 para obtener la ecuación para la proyección: ŵŻ ŴŴŴ - ŹŶŴ %% . ŹŶŴ %%{ŷ Ź{ - ŵ ŹŹ% %Ÿ . ŵ ŹŹ% %Ÿ{Ÿ Ÿ%Ż{ Ecuación para la proyección de la oferta: %ŵ%ŵ źŴ - ŹŶŴ %%{{ - ŵ ŹŹ% %Ÿ