¿Qué son las tic’s?
Ventajas y desventajas
Y su impacto en la vida diaria.
Por: Guadalupe del Carmen Rodríguez Rendón. 1º “C” T.M.
Resumen
Se le denomina TIC’S a las Tecnologías de la Información y de la Comunicación.
Son aquellas herramientas computacionales e informáticas que procesan,
almacenan, sintetizan, recuperan y presentan información representada de la
más variada forma. Es un conjunto de herramientas, soportes y canales para el
tratamiento y acceso a la información. Constituyen nuevos soportes y canales
para dar forma, registrar, almacenar y difundir contenidos informales.
Las TIC’S agrupan un conjunto de sistemas necesarios para administrar la
información, y especialmente los ordenadores y programas necesarios para
convertirla, almacenarla, administrarla, transmitirla y encontrarla. Los primeros
pasos hacia una sociedad de la información se remontan a la invención del
telégrafo eléctrico pasando posteriormente por el teléfono fijo, la radio telefonía,
la televisión, el internet, la telecomunicación móvil y el GPS pueden considerarse
como nuevas tecnologías de la información y la comunicación
Cabe mencionar algunas de sus ventajas:
-Interés. Motivación
-Desarrollo de la iniciativa.
-Aprendizaje a partir de los errores
-Mayor comunicación entre profesores y alumnos
-Alto grado de interdisciplinariedad.
-Alfabetización digital y audiovisual.
-Desarrollo de habilidades de búsqueda y selección de información.
-Mejora de las competencias de expresión y creatividad.
-Fácil acceso a mucha información de todo tipo.
Si sus ventajas son importantes, sus desventajas son aún más importantes pues
así podremos evitarlas:
-Distracciones.
-Dispersión.
-Pérdida de tiempo.
-Informaciones no fiables.
-Aprendizajes incompletos y superficiales.
-Diálogos muy rígidos.
-Visión parcial de la realidad.
-Ansiedad.
-Dependencia de los demás.
-Fraude.
El impacto que tienen las TIC’S en la vida diaria es de una magnitud enorme
pues son indispensables en todo ambienté educativo, laboral, administrativo y
comunicativo solo por mencionar algunos.
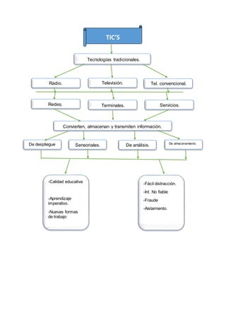
TIC’S
Tecnologías tradicionales.
Radio. Televisión. Tel. convencional.
Redes. Terminales. Servicios.
Convierten, almacenan y transmiten información.
De despliegue Sensoriales. De análisis. De almacenamiento
-Calidad educativa
-Aprendizaje
imperativo.
-Nuevas formas
de trabajo
-Fácil distracción.
-Int. No fiable
-Fraude
-Aislamiento.

Resumen y mapa conceptual de tics

  • 1.
    ¿Qué son lastic’s? Ventajas y desventajas Y su impacto en la vida diaria. Por: Guadalupe del Carmen Rodríguez Rendón. 1º “C” T.M.
  • 2.
    Resumen Se le denominaTIC’S a las Tecnologías de la Información y de la Comunicación. Son aquellas herramientas computacionales e informáticas que procesan, almacenan, sintetizan, recuperan y presentan información representada de la más variada forma. Es un conjunto de herramientas, soportes y canales para el tratamiento y acceso a la información. Constituyen nuevos soportes y canales para dar forma, registrar, almacenar y difundir contenidos informales. Las TIC’S agrupan un conjunto de sistemas necesarios para administrar la información, y especialmente los ordenadores y programas necesarios para convertirla, almacenarla, administrarla, transmitirla y encontrarla. Los primeros pasos hacia una sociedad de la información se remontan a la invención del telégrafo eléctrico pasando posteriormente por el teléfono fijo, la radio telefonía, la televisión, el internet, la telecomunicación móvil y el GPS pueden considerarse como nuevas tecnologías de la información y la comunicación Cabe mencionar algunas de sus ventajas: -Interés. Motivación -Desarrollo de la iniciativa. -Aprendizaje a partir de los errores -Mayor comunicación entre profesores y alumnos -Alto grado de interdisciplinariedad. -Alfabetización digital y audiovisual. -Desarrollo de habilidades de búsqueda y selección de información. -Mejora de las competencias de expresión y creatividad. -Fácil acceso a mucha información de todo tipo. Si sus ventajas son importantes, sus desventajas son aún más importantes pues así podremos evitarlas: -Distracciones. -Dispersión. -Pérdida de tiempo. -Informaciones no fiables. -Aprendizajes incompletos y superficiales. -Diálogos muy rígidos.
  • 3.
    -Visión parcial dela realidad. -Ansiedad. -Dependencia de los demás. -Fraude. El impacto que tienen las TIC’S en la vida diaria es de una magnitud enorme pues son indispensables en todo ambienté educativo, laboral, administrativo y comunicativo solo por mencionar algunos.
  • 4.
    TIC’S Tecnologías tradicionales. Radio. Televisión.Tel. convencional. Redes. Terminales. Servicios. Convierten, almacenan y transmiten información. De despliegue Sensoriales. De análisis. De almacenamiento -Calidad educativa -Aprendizaje imperativo. -Nuevas formas de trabajo -Fácil distracción. -Int. No fiable -Fraude -Aislamiento.