SEMINARIO II. CONCEPTUALIZACIÓN DE LOS FUNDAMENTOS DE LA COMPUTACIÓN
ACTVIDAD DE APRENDIZAJE 1.
EL FENÓMENO COMUNICATIVO
ASESOR:
SERGIO ULISES LILLINGSTON PERÉZ
(LICENCIATURA EN TECNOLOGÍAS E INFORMACIÓN)
JESUS ADRIAN RUEZGA CARRANZA CODIGO:
216312355
07- MARZO-2018.
INTRODUCCION
El término comunicación ha sido ampliamente definido el
mecanismo por medio del cual existen y se desarrollan las
relaciones humanas, es decir todos los símbolos de la mente
junto con los medios para trasmitirlos a través del espacio y
preservarlos en el tiempo.
FENÓMENO DE LA COMUNICACIÓN
La comunicación ha marcado la evolución de la humanidad a través del tiempo. El ser humano
siempre ha sentido la necesidad de buscar,
saber, obtener la información creada, expresada y transmitida por otros. La creación, búsqueda y
obtención de información son pues acciones esenciales a la naturaleza humana. Tal vez por eso los
grandes saltos
evolutivos de la humanidad tienen como fin la búsqueda de algún nuevo instrumento de
comunicación.
Este proceso ha estado marcado en los últimos cien años por las grandes y profundas
transformaciones producidas en el campo de la tecnología, lo cual abre posibilidades infinitas de
comunicación y ahonda la influencia en la vida social de una manera decisiva.
Los comportamientos de los grupos sociales y las actitudes de los mismos no se comprenden
actualmente sin la existencia de los más
modernos medios de comunicación, cuyo primer resultado ha sido una aproximación de los
hombres del mundo.
Los elementos del fenómeno comunicativo son:
• Fuente o mensaje
• Emisor
• Medio o canal
• Receptor
DESCRIPCIÓN DE LOS ELEMENTOS Y EJEMPLO
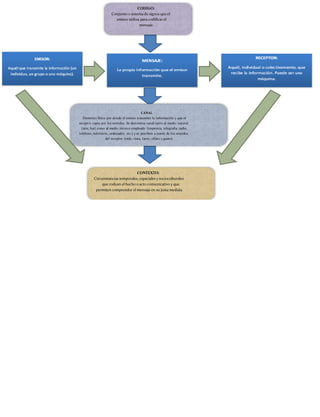
-El mensaje:
Contiene la información que el emisor envía al receptor. Es una de las partes
fundamentales del mensaje ya que contiene toda la información del acto comunicativo,
que es trasmitida al receptor mediante un canal.
-El emisor:
Es la parte que recibe la comunicación. La parte que utiliza el canal para conseguir la
comunicacióndesde el transmisor. Un receptor puede ser un televisor, un ordenador, o
un trozo de
papel en función del canal utilizado para la comunicación.
Es aquella persona que inicia el mensaje en un acto de comunicación. En un acto
comunicativo el emisor debe trasmite el mensaje en un código que sea entendido por el
receptor.
El emisor no tiene que ser especialmente un ser humano, sino que también pueden ser
objetos, como puede ser una máquina.
-El receptor:
Es aquella resonancia a la que va dirigida el mensaje en un acto
comunicativo. El receptor tiene la función de descodificar el mensaje del
emisor para poderlo comprender, por ello, es básico que el emisor y el
receptor usen el mismo código para comunicarse. Como curiosidad, según
estudios realizados, el emisor a la hora de trasmitir el mensaje lo divide de
la siguiente manera:
-del mensaje: nuestras palabras
-del mensaje: nuestra voz y entonación
-del mensaje: comunicación no verbal -El código:
Características que tiene el mensaje para poder ser entendido por el
receptor.
Emisor y receptor deben de hablar el mismo código para poder entender
el mensaje.
-El medio:
Se puede definir como el medio físico por el que va el mensaje.
El medio por el que se difunde el mensaje puede modificar de
manera significativa su significado.
-Contexto o situación comunicativa:
Podemos definir como situación comunicativa como la serie de
circunstancias de carácter externo que rodean el acto
comunicativo. Según el lugar o el contexto donde se desarrollen
los actos el mensaje puede variar su significado.
EJEMPLOS DONDE SE EMPLEAN LOS
ELEMENTOS DE COMUNICACIÓN:
Un conductor viaja por una autopista, de pronto escucha una sirena
detrás de su vehículo, es una ambulancia y cede de inmediato el
paso.
-Emisor: la ambulancia
-Receptor: el chófer del vehículo
-Mensaje: ceda el paso
-Código: sonido (sirena) lenguaje no verbal
-Canal: el aire
-Contexto: autopista
Un empresario se encuentra en su oficina leyendo las noticias de
economía en un diario internacional.
-Emisor: el diario
-Receptor: el empresario
-Mensaje: noticias de economía
-Código: escritura,lenguaje verbal
-Canal: el papel
-Contexto: oficina
CANAL :
Elemento físico por donde el emisor transmite la información y que el
receptor capta por los sentidos. Se denomina canal tanto al medio natural
(aire, luz) como al medio técnico empleado (imprenta, telegrafía, radio,
teléfono, televisión, ordenador, etc.) y se perciben a través de los sentidos
del receptor (oído, vista, tacto, olfato y gusto).
CONTEXTO:
Circunstancias temporales, espaciales y socioculturales
que rodean el hecho o acto comunicativo y que
permiten comprender el mensaje en su justa medida.
CODIGO:
Conjunto o sistema de signos que el
emisor utiliza para codificar el
mensaje.
REFERENCIA BIBLIOGRAFICA
Enciclopedia Financiera. (Octubre 20115). ELEMENTOS
DE LA COMUNICACIÓN. Marzo 2018, de Enciclopedia Financiera
Sitio web:
http://www.elementosdelacomunicacion.com/elemento s-del-
proceso-de-la-comunicacion.htm
Lic. José Eduardo Vera López;Lic. Victoria VillegasMartínez. (feb.
1997). El fenómeno de la comunicación social. Marzo 2018, de
http://scielo.sld.cu Sitio web:
http://scielo.sld.cu/scielo.php?script=sci_arttext&pid=S1 025-
02551997000100020

Seminario ii..

  • 1.
    SEMINARIO II. CONCEPTUALIZACIÓNDE LOS FUNDAMENTOS DE LA COMPUTACIÓN ACTVIDAD DE APRENDIZAJE 1. EL FENÓMENO COMUNICATIVO ASESOR: SERGIO ULISES LILLINGSTON PERÉZ (LICENCIATURA EN TECNOLOGÍAS E INFORMACIÓN) JESUS ADRIAN RUEZGA CARRANZA CODIGO: 216312355 07- MARZO-2018. INTRODUCCION El término comunicación ha sido ampliamente definido el mecanismo por medio del cual existen y se desarrollan las relaciones humanas, es decir todos los símbolos de la mente junto con los medios para trasmitirlos a través del espacio y preservarlos en el tiempo.
  • 2.
    FENÓMENO DE LACOMUNICACIÓN La comunicación ha marcado la evolución de la humanidad a través del tiempo. El ser humano siempre ha sentido la necesidad de buscar, saber, obtener la información creada, expresada y transmitida por otros. La creación, búsqueda y obtención de información son pues acciones esenciales a la naturaleza humana. Tal vez por eso los grandes saltos evolutivos de la humanidad tienen como fin la búsqueda de algún nuevo instrumento de comunicación. Este proceso ha estado marcado en los últimos cien años por las grandes y profundas transformaciones producidas en el campo de la tecnología, lo cual abre posibilidades infinitas de comunicación y ahonda la influencia en la vida social de una manera decisiva. Los comportamientos de los grupos sociales y las actitudes de los mismos no se comprenden actualmente sin la existencia de los más modernos medios de comunicación, cuyo primer resultado ha sido una aproximación de los hombres del mundo. Los elementos del fenómeno comunicativo son: • Fuente o mensaje • Emisor • Medio o canal • Receptor
  • 3.
    DESCRIPCIÓN DE LOSELEMENTOS Y EJEMPLO -El mensaje: Contiene la información que el emisor envía al receptor. Es una de las partes fundamentales del mensaje ya que contiene toda la información del acto comunicativo, que es trasmitida al receptor mediante un canal. -El emisor: Es la parte que recibe la comunicación. La parte que utiliza el canal para conseguir la comunicacióndesde el transmisor. Un receptor puede ser un televisor, un ordenador, o un trozo de papel en función del canal utilizado para la comunicación. Es aquella persona que inicia el mensaje en un acto de comunicación. En un acto comunicativo el emisor debe trasmite el mensaje en un código que sea entendido por el receptor. El emisor no tiene que ser especialmente un ser humano, sino que también pueden ser objetos, como puede ser una máquina. -El receptor: Es aquella resonancia a la que va dirigida el mensaje en un acto comunicativo. El receptor tiene la función de descodificar el mensaje del emisor para poderlo comprender, por ello, es básico que el emisor y el receptor usen el mismo código para comunicarse. Como curiosidad, según estudios realizados, el emisor a la hora de trasmitir el mensaje lo divide de la siguiente manera: -del mensaje: nuestras palabras -del mensaje: nuestra voz y entonación -del mensaje: comunicación no verbal -El código: Características que tiene el mensaje para poder ser entendido por el receptor. Emisor y receptor deben de hablar el mismo código para poder entender el mensaje.
  • 4.
    -El medio: Se puededefinir como el medio físico por el que va el mensaje. El medio por el que se difunde el mensaje puede modificar de manera significativa su significado. -Contexto o situación comunicativa: Podemos definir como situación comunicativa como la serie de circunstancias de carácter externo que rodean el acto comunicativo. Según el lugar o el contexto donde se desarrollen los actos el mensaje puede variar su significado. EJEMPLOS DONDE SE EMPLEAN LOS ELEMENTOS DE COMUNICACIÓN:
  • 5.
    Un conductor viajapor una autopista, de pronto escucha una sirena detrás de su vehículo, es una ambulancia y cede de inmediato el paso. -Emisor: la ambulancia -Receptor: el chófer del vehículo -Mensaje: ceda el paso -Código: sonido (sirena) lenguaje no verbal -Canal: el aire -Contexto: autopista Un empresario se encuentra en su oficina leyendo las noticias de economía en un diario internacional. -Emisor: el diario -Receptor: el empresario -Mensaje: noticias de economía -Código: escritura,lenguaje verbal -Canal: el papel -Contexto: oficina
  • 6.
    CANAL : Elemento físicopor donde el emisor transmite la información y que el receptor capta por los sentidos. Se denomina canal tanto al medio natural (aire, luz) como al medio técnico empleado (imprenta, telegrafía, radio, teléfono, televisión, ordenador, etc.) y se perciben a través de los sentidos del receptor (oído, vista, tacto, olfato y gusto). CONTEXTO: Circunstancias temporales, espaciales y socioculturales que rodean el hecho o acto comunicativo y que permiten comprender el mensaje en su justa medida. CODIGO: Conjunto o sistema de signos que el emisor utiliza para codificar el mensaje.
  • 7.
    REFERENCIA BIBLIOGRAFICA Enciclopedia Financiera.(Octubre 20115). ELEMENTOS DE LA COMUNICACIÓN. Marzo 2018, de Enciclopedia Financiera Sitio web: http://www.elementosdelacomunicacion.com/elemento s-del- proceso-de-la-comunicacion.htm Lic. José Eduardo Vera López;Lic. Victoria VillegasMartínez. (feb. 1997). El fenómeno de la comunicación social. Marzo 2018, de http://scielo.sld.cu Sitio web: http://scielo.sld.cu/scielo.php?script=sci_arttext&pid=S1 025- 02551997000100020