UNIVERSIDAD “FERMIN TORO”
VICERRECTORADO ACADEMICO
FACULTAD DE INGENIERIA
CABUDARE EDO. LARA
SISTEMAS II
Creación de un Sistema Online Para los Pagos en
la Universidad Fermín Toro
Integrante:
León Violeta CI: 18262154
Noviembre 2016
ÍNDICE GENERAL
Capítulo I: El Problema
Planteamiento y Formulación del Problema pg 3.
Objetivos de la Investigación pg 4.
Justificación y Alcance pg 5.
Factibilidad pg 5.
Capítulo II: Propuesta
Descripción pg 7.
Objetivos pg .8
Justificación pg 8.
Diagrama de Flujo de la Propuesta pg 9.
Anexos
Modelo Entidad – Relación pg 11.
Diccionario de Datos pg 12.
Carta Estructurada pg 14.
CAPÍTULO 1: EL PROBLEMA
Planteamiento y Formulación del Problema
La Universidad Fermín Toro, ha ofrecido a sus alumnos una serie de
herramientas en pro de su desarrollo, como el sistema interactivo de
aprendizaje a distancia (SAIA), los servicios médicos, el gimnasio; sin embargo,
al momento de las inscripciones, inclusiones o pagos de cuotas, la Universidad,
parece no tener una herramienta, que permita evitar que tanto alumnos como
trabajadores, puedan llevar a cabo la operación sin tardar horas. Por otra parte,
el hecho de que un estudiante deba permanecer al menos 12 horas en una
cola para cancelar, sin ningún tipo de seguridad por parte del instituto, ha traído
pérdidas materiales como consecuencia. A pesar de que el alumno puede
cancelar en el banco, esto no lo beneficia, dado que el instituto, no ofrece una
ventaja a quien ya haya realizado su pago por medio de un depósito. Al mismo
tiempo, las fallas de la energía eléctrica, retrasa al sistema, sin distinción de la
sede en la cual se están realizando las inscripciones, por el hecho, que el
sistema no es autónomo; generando dicha dependencia, fallas en una sede
que, si tiene energía eléctrica, mientras la otra no. En relación a los alumnos
foráneos, éstos deben cancelar un monto adicional para poder recibir la factura
por el pago realizado a través de una transferencia, lo que genera un costo al
alumno, aumentando el valor de su matrícula. Existe la modalidad del portal de
pagos del banco mercantil, sin embargo, es útil únicamente para estudiantes
con tarjetas de crédito o afiliados al banco mercantil, por lo que, esta modalidad
de pago sigue sin cubrir a la totalidad de los estudiantes. También, existió un
intento de inscripción online, que carece de base de datos, por lo que cada
estudiante tuvo que llenar un formulario con datos que el sistema debió ofrecer
para evitar errores dentro del sistema. A su vez, en vez de aliviar el estrés y la
presión de los trabajadores administrativos, surgió una problemática, dado que
la revisión de los pagos se hizo manual, estudiante por estudiante, y no por
lotes; por medio de conciliaciones bancarias a través de bases de datos.
Objetivo General
Crear un sistema online para los pagos en la Universidad Fermín Toro.
Objetivos Específicos
Diagnosticar las fallas del actual sistema de pago ofrecido por la
Universidad Fermín Toro.
Demostrar la factibilidad desde el punto de vista técnico y operativo para
la creación del sistema online para los pagos de la Universidad Fermín
Toro.
Implementar el sistema online para pagos en la Universidad Fermín
Toro.
Diagrama de Flujo de Datos del Sistema Actual
Justificación y Alcance
En la actualidad realizar pagos y transacciones por internet o desde
teléfonos móviles se ha vuelto una tendencia creciente; con la intención de que
los estudiantes de la Universidad Fermín Toro, puedan aprovechar las horas en
estudios y no malgastarlas en colas para cancelar desde su matrícula hasta
unas notas simples, es necesario un sistema online de pagos. Es importante,
tanto para garantizar la seguridad de los alumnos, evitar atrasos en la
cancelación de las matrículas y disminuir los costos para los alumnos foráneos.
Por ello se hace necesario, implementar el sistema online de pagos del cual se
beneficiaría toda la población perteneciente a la Universidad Fermín Toro.
Factibilidad
La factibilidad técnica está relacionada con todos aquellos aspectos
necesarios que permitan la realización de las actividades o procesos que
requiere, la propuesta factible. En tal sentido, la propuesta de creación de un
sistema online de pagos resulta factible técnicamente, dado que la Universidad
Fermín Toro, ya cuenta con una infraestructura tecnológica online y con
políticas académicas de diseño para llevar a cabo la implementación.
La factibilidad operativa representa todos aquellos recursos en donde
interviene algún tipo de procesos; dependen de los recursos humanos que
participen durante la operación del proyecto. Esta propuesta cumple con los
requerimientos que lo hacen factible operativamente, de igual manera.
CAPITULO II: PROPUESTA
Descripción de la Propuesta
Crear un sistema online para los pagos en la Universidad Fermín Toro;
dicho sistema se basará en una interfaz sencilla que permita al usuario ingresar
los datos referentes a los pagos que realiza, bien sea por cuotas o la totalidad
de su matrícula, sólo que, a diferencia del actual sistema, se hará vía internet.
Ofreciendo la ventaja de agregar la opción de realizar pagos a través de
transferencias y, la rapidez de suministrar los datos del pago a la universidad
inmediatamente realizada la transferencia.
El sistema será similar a la entrada a la plataforma de los estudios a
Distancia, por dos motivos: el primero, los estudiantes ya están familiarizados
con dicha estructura, por lo que, sería fácil adaptarse al nuevo entorno para los
pagos, y, segundo, porque se utilizarían las mismas bases de datos de los
alumnos para manipular la entrada al sistema por medio de una contraseña. En
este caso, sería la misma contraseña del sistema de aprendizaje a distancia
(SAIA).
Por otra parte, el sistema automáticamente generará una base de datos
con el número de operación de la transacción realizada por el estudiante, las
cuales estarán clasificadas por banco, para poder hacer una rápida verificación
de la veracidad de la información expresada por el alumno. Está claro que,
para poder implementar dicho sistema, hay que establecer nuevas normativas,
para su correcto uso. Por ejemplo, el lapso de entrega de la información
debería ser dos días hábiles antes de la fecha de corte de la cuota.
Objetivo de la Propuesta
Establecer los procesos, pasos y requerimientos necesarios para el
diseño del sistema y su funcionamiento en la Universidad Fermín Toro.
Justificación de la Propuesta
Debido a los análisis antes descritos se evidencia que la Universidad
Fermín Toro, se encuentra en capacidad de llevar a cabo la incorporación del
sistema online para pagos, ya que posee la mayoría de los elementos
necesarios para su implementación y los recursos financieros suficientes para
adquirir el resto, además de la existencia de una alta demanda por parte de la
comunidad que está dispuesta a utilizar dicho servicio pues opinan que
representa otra alternativa de pago para sus cuotas y es un proceso más
eficiente, rápido y seguro.
Diagrama de Flujo de Datos de la Propuesta
ANEXOS
Modelo Entidad – Relación
Descripción de las Entidades
Carrera: almacena la oferta formativa de la universidad, ejemplo:
computación, telecomunicaciones, comunicación social, derecho.
Formas de Pago: para cada curso, las distintas opciones de pago que
existen: mensual, anual, semestral.
Grupos: dentro de cada carrera, los diferentes horarios a los que se puede
asistir.
Medios de pago: contiene los diferentes métodos que los alumnos pueden
usar para pagar (contado, transferencia bancaria, depósito, entre otras),
incluyendo las cuentas bancarias del alumno.
Alumnos: la gente que va a clase.
Matrículas: Refleja en qué curso nos matriculamos, las fechas, la forma de
pago, etc. De forma física, se refleja en el contrato que te dan para firmar.
Recibos: almacena los recibos que el alumno tiene que pagar (o ha pagado)
en la universidad.
Pagos: esta tabla refleja los pagos que el alumno ha hecho (un recibo no
necesariamente se paga de una vez).
Alumnos en grupos: refleja los alumnos que están asignados a los distintos
grupos. El alumno puede cambiar de grupo, y no queremos perder esa
información histórica, así que necesitamos una tabla para gestionarlo.
Es importante señalar, que en el gráfico con PK se marcan las claves
primarias, y con FK, las claves ajenas, algunas líneas se cruzan. Las flechas
indican la relación uno a uno, uno a muchos, y muchos a muchos.
Diccionario de Datos
Clave Nombre Tipo Tamaño Descripción
PK Carrera
FK carrera_nombre carácter 100 Opciones de
formación de la
universidad.
PK Forma de Pago
FK fdepago_nombre carácter 100 Tiempo entre
cada pago:
cuotas,
mensual,
trimestral,
semestral.
FK Fdepago_importe float Es el importe
de cada recibo
que se cobrará.
PK Grupos
PK grupo_horario carácter 100 Turnos en los
cuales se
imparten las
clases.
PK grupo_maximo entero Máximo
número de
alumnos
permitido por
horario.
PK grupo_cantidad entero Número de
alumnos
existentes en el
grupo.
PK Alumnos
FK alumnos_nombre carácter 100 Nombre y
apellido de
cada alumno.
FK alumnos_teléfono entero 12 Teléfono del
alumno
PK Medio de Pago
FK mdepago_tipo carácter 100 Contado,
transferencia,
depósito.
FK mdepago_banco carácter 100 Banco al que
realizó el pago.
PK Matrículas
FK matrícula_costo float Costo de cada
matrícula.
PK Recibo
FK recibo_emisión date Fecha de
emisión del
recibo.
FK recibo_importe float Monto del
recibo.
FK recibo_pendiente float Monto que falta
por cancelar.
PK Pagos
FK pagos_fecha date Fecha en que
se realizó el
pago.
FK pagos_monto float Monto
cancelado.
PK Alumnos en grupo
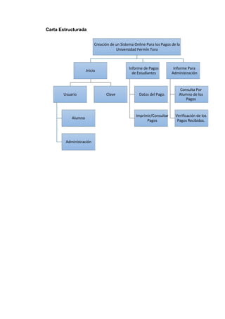
Carta Estructurada
Creación de un Sistema Online Para los Pagos de la
Universidad Fermín Toro
Inicio
Informe de Pagos Informe Para
de Estudiantes Administración
Consulta Por
Usuario Clave Datos del Pago. Alumno de los
Pagos
Alumno
Imprimir/Consultar Verificación de los
Pagos Pagos Recibidos.
Administración
Esta obra está sujeta a la licencia
Reconocimiento-NoComercial-
SinObraDerivada 4.0 Internacional
de Creative Commons. Para ver una
copia de esta licencia, visite
http://creativecommons.org/licenses/by-nc-nd/4.0/.

Sistemas II. Proyecto

  • 1.
    UNIVERSIDAD “FERMIN TORO” VICERRECTORADOACADEMICO FACULTAD DE INGENIERIA CABUDARE EDO. LARA SISTEMAS II Creación de un Sistema Online Para los Pagos en la Universidad Fermín Toro Integrante: León Violeta CI: 18262154 Noviembre 2016
  • 2.
    ÍNDICE GENERAL Capítulo I:El Problema Planteamiento y Formulación del Problema pg 3. Objetivos de la Investigación pg 4. Justificación y Alcance pg 5. Factibilidad pg 5. Capítulo II: Propuesta Descripción pg 7. Objetivos pg .8 Justificación pg 8. Diagrama de Flujo de la Propuesta pg 9. Anexos Modelo Entidad – Relación pg 11. Diccionario de Datos pg 12. Carta Estructurada pg 14.
  • 3.
    CAPÍTULO 1: ELPROBLEMA Planteamiento y Formulación del Problema La Universidad Fermín Toro, ha ofrecido a sus alumnos una serie de herramientas en pro de su desarrollo, como el sistema interactivo de aprendizaje a distancia (SAIA), los servicios médicos, el gimnasio; sin embargo, al momento de las inscripciones, inclusiones o pagos de cuotas, la Universidad, parece no tener una herramienta, que permita evitar que tanto alumnos como trabajadores, puedan llevar a cabo la operación sin tardar horas. Por otra parte, el hecho de que un estudiante deba permanecer al menos 12 horas en una cola para cancelar, sin ningún tipo de seguridad por parte del instituto, ha traído pérdidas materiales como consecuencia. A pesar de que el alumno puede cancelar en el banco, esto no lo beneficia, dado que el instituto, no ofrece una ventaja a quien ya haya realizado su pago por medio de un depósito. Al mismo tiempo, las fallas de la energía eléctrica, retrasa al sistema, sin distinción de la sede en la cual se están realizando las inscripciones, por el hecho, que el sistema no es autónomo; generando dicha dependencia, fallas en una sede que, si tiene energía eléctrica, mientras la otra no. En relación a los alumnos foráneos, éstos deben cancelar un monto adicional para poder recibir la factura por el pago realizado a través de una transferencia, lo que genera un costo al alumno, aumentando el valor de su matrícula. Existe la modalidad del portal de pagos del banco mercantil, sin embargo, es útil únicamente para estudiantes con tarjetas de crédito o afiliados al banco mercantil, por lo que, esta modalidad de pago sigue sin cubrir a la totalidad de los estudiantes. También, existió un intento de inscripción online, que carece de base de datos, por lo que cada estudiante tuvo que llenar un formulario con datos que el sistema debió ofrecer para evitar errores dentro del sistema. A su vez, en vez de aliviar el estrés y la presión de los trabajadores administrativos, surgió una problemática, dado que la revisión de los pagos se hizo manual, estudiante por estudiante, y no por lotes; por medio de conciliaciones bancarias a través de bases de datos.
  • 4.
    Objetivo General Crear unsistema online para los pagos en la Universidad Fermín Toro. Objetivos Específicos Diagnosticar las fallas del actual sistema de pago ofrecido por la Universidad Fermín Toro. Demostrar la factibilidad desde el punto de vista técnico y operativo para la creación del sistema online para los pagos de la Universidad Fermín Toro.
  • 5.
    Implementar el sistemaonline para pagos en la Universidad Fermín Toro. Diagrama de Flujo de Datos del Sistema Actual
  • 6.
    Justificación y Alcance Enla actualidad realizar pagos y transacciones por internet o desde teléfonos móviles se ha vuelto una tendencia creciente; con la intención de que los estudiantes de la Universidad Fermín Toro, puedan aprovechar las horas en estudios y no malgastarlas en colas para cancelar desde su matrícula hasta unas notas simples, es necesario un sistema online de pagos. Es importante, tanto para garantizar la seguridad de los alumnos, evitar atrasos en la cancelación de las matrículas y disminuir los costos para los alumnos foráneos. Por ello se hace necesario, implementar el sistema online de pagos del cual se beneficiaría toda la población perteneciente a la Universidad Fermín Toro. Factibilidad La factibilidad técnica está relacionada con todos aquellos aspectos necesarios que permitan la realización de las actividades o procesos que requiere, la propuesta factible. En tal sentido, la propuesta de creación de un
  • 7.
    sistema online depagos resulta factible técnicamente, dado que la Universidad Fermín Toro, ya cuenta con una infraestructura tecnológica online y con políticas académicas de diseño para llevar a cabo la implementación. La factibilidad operativa representa todos aquellos recursos en donde interviene algún tipo de procesos; dependen de los recursos humanos que participen durante la operación del proyecto. Esta propuesta cumple con los requerimientos que lo hacen factible operativamente, de igual manera.
  • 8.
    CAPITULO II: PROPUESTA Descripciónde la Propuesta Crear un sistema online para los pagos en la Universidad Fermín Toro; dicho sistema se basará en una interfaz sencilla que permita al usuario ingresar los datos referentes a los pagos que realiza, bien sea por cuotas o la totalidad de su matrícula, sólo que, a diferencia del actual sistema, se hará vía internet. Ofreciendo la ventaja de agregar la opción de realizar pagos a través de transferencias y, la rapidez de suministrar los datos del pago a la universidad inmediatamente realizada la transferencia. El sistema será similar a la entrada a la plataforma de los estudios a Distancia, por dos motivos: el primero, los estudiantes ya están familiarizados con dicha estructura, por lo que, sería fácil adaptarse al nuevo entorno para los pagos, y, segundo, porque se utilizarían las mismas bases de datos de los alumnos para manipular la entrada al sistema por medio de una contraseña. En este caso, sería la misma contraseña del sistema de aprendizaje a distancia (SAIA). Por otra parte, el sistema automáticamente generará una base de datos con el número de operación de la transacción realizada por el estudiante, las cuales estarán clasificadas por banco, para poder hacer una rápida verificación de la veracidad de la información expresada por el alumno. Está claro que, para poder implementar dicho sistema, hay que establecer nuevas normativas, para su correcto uso. Por ejemplo, el lapso de entrega de la información debería ser dos días hábiles antes de la fecha de corte de la cuota.
  • 9.
    Objetivo de laPropuesta Establecer los procesos, pasos y requerimientos necesarios para el diseño del sistema y su funcionamiento en la Universidad Fermín Toro. Justificación de la Propuesta Debido a los análisis antes descritos se evidencia que la Universidad Fermín Toro, se encuentra en capacidad de llevar a cabo la incorporación del sistema online para pagos, ya que posee la mayoría de los elementos necesarios para su implementación y los recursos financieros suficientes para adquirir el resto, además de la existencia de una alta demanda por parte de la comunidad que está dispuesta a utilizar dicho servicio pues opinan que representa otra alternativa de pago para sus cuotas y es un proceso más eficiente, rápido y seguro. Diagrama de Flujo de Datos de la Propuesta
  • 11.
    ANEXOS Modelo Entidad –Relación Descripción de las Entidades Carrera: almacena la oferta formativa de la universidad, ejemplo: computación, telecomunicaciones, comunicación social, derecho. Formas de Pago: para cada curso, las distintas opciones de pago que existen: mensual, anual, semestral. Grupos: dentro de cada carrera, los diferentes horarios a los que se puede asistir.
  • 12.
    Medios de pago:contiene los diferentes métodos que los alumnos pueden usar para pagar (contado, transferencia bancaria, depósito, entre otras), incluyendo las cuentas bancarias del alumno. Alumnos: la gente que va a clase. Matrículas: Refleja en qué curso nos matriculamos, las fechas, la forma de pago, etc. De forma física, se refleja en el contrato que te dan para firmar. Recibos: almacena los recibos que el alumno tiene que pagar (o ha pagado) en la universidad. Pagos: esta tabla refleja los pagos que el alumno ha hecho (un recibo no necesariamente se paga de una vez). Alumnos en grupos: refleja los alumnos que están asignados a los distintos grupos. El alumno puede cambiar de grupo, y no queremos perder esa información histórica, así que necesitamos una tabla para gestionarlo. Es importante señalar, que en el gráfico con PK se marcan las claves primarias, y con FK, las claves ajenas, algunas líneas se cruzan. Las flechas indican la relación uno a uno, uno a muchos, y muchos a muchos.
  • 13.
    Diccionario de Datos ClaveNombre Tipo Tamaño Descripción PK Carrera FK carrera_nombre carácter 100 Opciones de formación de la universidad. PK Forma de Pago FK fdepago_nombre carácter 100 Tiempo entre cada pago: cuotas, mensual, trimestral, semestral. FK Fdepago_importe float Es el importe de cada recibo que se cobrará. PK Grupos PK grupo_horario carácter 100 Turnos en los cuales se imparten las clases. PK grupo_maximo entero Máximo número de alumnos permitido por horario. PK grupo_cantidad entero Número de alumnos existentes en el grupo. PK Alumnos
  • 14.
    FK alumnos_nombre carácter100 Nombre y apellido de cada alumno. FK alumnos_teléfono entero 12 Teléfono del alumno PK Medio de Pago FK mdepago_tipo carácter 100 Contado, transferencia, depósito. FK mdepago_banco carácter 100 Banco al que realizó el pago. PK Matrículas FK matrícula_costo float Costo de cada matrícula. PK Recibo FK recibo_emisión date Fecha de emisión del recibo. FK recibo_importe float Monto del recibo. FK recibo_pendiente float Monto que falta por cancelar. PK Pagos FK pagos_fecha date Fecha en que se realizó el pago. FK pagos_monto float Monto cancelado. PK Alumnos en grupo
  • 15.
    Carta Estructurada Creación deun Sistema Online Para los Pagos de la Universidad Fermín Toro Inicio Informe de Pagos Informe Para de Estudiantes Administración Consulta Por Usuario Clave Datos del Pago. Alumno de los Pagos Alumno Imprimir/Consultar Verificación de los Pagos Pagos Recibidos. Administración
  • 16.
    Esta obra estásujeta a la licencia Reconocimiento-NoComercial- SinObraDerivada 4.0 Internacional de Creative Commons. Para ver una copia de esta licencia, visite http://creativecommons.org/licenses/by-nc-nd/4.0/.