TECNOLOGIA WEB 2.0
  La tecnología web 2.0 es un método muy
  importante ya que ayuda al ser humano a
  subir a la web fotos ,blog, enlaces, videos,
  votación de noticias , entre otros. El usuario
  pasa a tomar un papel activo y participar en la
  web.
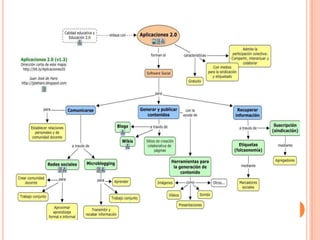
APLICACIONES QUE COMPRENDE
LA TECNOLOGIA WEB 2.0
 Blog: es una herramienta muy importante ya que
  tiene distintas maneras de uso por ejemplo: lo
  podemos utilizar como pagina para buscar tareas,
  las empresas lo usan como herramienta de
  marketing directo, en fin un blog puede contener
  cualquier tipo de información.
 Facebook , skype, twitter, gmail, messenger , entre
  otros son redes sociales que nos sirven para
  interactuar con otras personas que de pronto están
  lejos, también nos sirve para poder intercambiar
  información con otra persona .
   Voo2do: Se trata de una aplicación que nos da la
    opción de listar las tareas pendientes de los
    profesores y alumnos con distintas etiquetas

   Digg: los usuarios envían informaciones para ser
    revisadas y en vez de ser el editor el que decide
    qué noticias van en la página son los usuarios los
    que deciden .
IMPORTANCIA DE LA TECNOLOGIA
WEB 2.0
 La web 2.0 es muy importante ya que nos permite
 comunicarnos de una u otra manera, tiene
 herramientas que nos facilita nuestro trabajo, la
 web 2.0 es una herramienta muy útil que pone a
 disposición de nosotros plataformas de fácil uso
 para la publicación de información en la red.

Tecnologia web 2.0

  • 1.
    TECNOLOGIA WEB 2.0 La tecnología web 2.0 es un método muy importante ya que ayuda al ser humano a subir a la web fotos ,blog, enlaces, videos, votación de noticias , entre otros. El usuario pasa a tomar un papel activo y participar en la web.
  • 2.
    APLICACIONES QUE COMPRENDE LATECNOLOGIA WEB 2.0  Blog: es una herramienta muy importante ya que tiene distintas maneras de uso por ejemplo: lo podemos utilizar como pagina para buscar tareas, las empresas lo usan como herramienta de marketing directo, en fin un blog puede contener cualquier tipo de información.  Facebook , skype, twitter, gmail, messenger , entre otros son redes sociales que nos sirven para interactuar con otras personas que de pronto están lejos, también nos sirve para poder intercambiar información con otra persona .
  • 3.
    Voo2do: Se trata de una aplicación que nos da la opción de listar las tareas pendientes de los profesores y alumnos con distintas etiquetas  Digg: los usuarios envían informaciones para ser revisadas y en vez de ser el editor el que decide qué noticias van en la página son los usuarios los que deciden .
  • 5.
    IMPORTANCIA DE LATECNOLOGIA WEB 2.0 La web 2.0 es muy importante ya que nos permite comunicarnos de una u otra manera, tiene herramientas que nos facilita nuestro trabajo, la web 2.0 es una herramienta muy útil que pone a disposición de nosotros plataformas de fácil uso para la publicación de información en la red.