Fundamentos de la electricidad y electrónica
Aguilar Solarte Luz Adriana
Alvarez Mosquera Samuel
Guerra Estrada María Camila
Guerrero Mamian María Camila
Morales Gómez María José
Penilla Caicedo Veronica
GRADO 10.6
Lic. Guillermo Mondragón
I.E LICEO DEPARTAMENTAL
AREA TECNOLOGIA E INFORMATICA
SANTIAGO DE CALI
2021
Tabla de Contenido
Transporte de la corriente eléctrica
Términos básicos de la electricidad y la electrónica
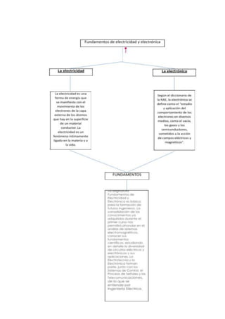
2.1 ¿QUÉ ES ELECTRICIDAD?
2.2 ¿CUÁL ES EL ORIGEN DE LA ELECTRICIDAD?
La electrónica
Resistencia
Resistencia variables
5.1 Potenciómetros
5.2 Trimmers
5.3 Resistencias no lineales
5.3.1 LDR
5.3.2 NTC
5.3.4 PTC
5.3.5 VDR
Condensadores
Diodos
Transistores
Motores
Servomotores
Relés
Ley de OHM
Ley de watt
Problemas con circuitos
Código de colores
15.1 Asignación de colores para Capacitores o Condensadores
15.2 Asignación de colores para Resistores o Resistencias eléctricas
Sensores
Manejo de protoboard
Tester o multímetro
Tarjeta Arduino
mapa conceptual
conclusión
referencias
links de los blogs
Transporte de la corriente eléctrica
El transporte de la energía eléctrica forma parte de nuestros paisajes.
Una vez producida, la energía eléctrica se transporta desde las centrales hasta
nuestros hogares y nuestras industrias.
Una de las grandes ventajas de la energía eléctrica es que es fácil de transportar,
porque "viaja por los cables de la luz".
Pero durante el proceso, deben producirse cambios que permitan que en cada
momento la electricidad se transporte de la manera más adecuada.
La energía eléctrica se distribuye con diferentes voltajes según el uso que se vaya
a hacer de ella. Escribe bajo cada uno de los siguientes valores de voltaje cuál es el
uso al que está destinado. Los usos posibles son: industria pesada, consumo
doméstico, industria ligera y transporte
Eso es lo de transporte de energía
Términos básicos de la electricidad y la electrónica
¿QUÉ ES ELECTRICIDAD?
La electricidad (del griego elektron) es un fenómeno físico cuyo origen son las
cargas eléctricas y cuya energía se manifiesta en fenómenos mecánicos, térmicos,
luminosos y químicos, entre otros. En otras palabras, la electricidad es el flujo de
electrones.
Se puede observar de forma natural en fenómenos atmosféricos, como los rayos,
los cuales son descargas eléctricas producidas por la transferencia de energía entre
la ionosfera y la superficie terrestre.
¿CUÁL ES EL ORIGEN DE LA ELECTRICIDAD?
La electricidad es originada por las cargas eléctricas, en reposo o en movimiento,
y las interacciones entre ellas. Cuando varias cargas eléctricas están en reposo
relativo se ejercen entre ellas fuerzas electrostáticas y cuando las cargas eléctricas
están en movimiento relativo se ejercen fuerzas magnéticas. Se conocen dos tipos
de cargas eléctricas: positivas y negativas. Los átomos que conforman la materia
contienen partículas subatómicas positivas (protones), negativas (electrones) y
neutras (neutrones).
La electrónica
Según el diccionario de la RAE, la electrónica se define como el “estudio y
aplicación del comportamiento de los electrones en diversos medios, como el vacío,
los gases y los semiconductores, sometidos a la acción de campos eléctricos y
magnéticos”.
A nivel académico, la electrónica es una disciplina considerada como rama de la
física aplicada (parte de la física que se interesa particularmente por el uso de
tecnologías) y una especialización de la ingeniería.
La electrónica tiene hoy día un gran número de aplicaciones. Los circuitos
electrónicos que forman parte de los dispositivos que utilizamos a diario permiten el
control y procesado de la información, así como la conversión y distribución de la
energía eléctrica.
La resistencia
La resistencia se mide en ohmios, que se simbolizan con la letra griega omega (Ω).
Se denominaron ohmios en honor a Georg Simon Ohm (1784-1854), un físico alemán
que estudió la relación entre tensión, corriente y resistencia. Se le atribuye la
formulación de la ley de Ohm.
Todos los materiales resisten en cierta medida el flujo de corriente. Se incluyen en
una de dos amplias categorías:
Conductores: materiales que ofrecen muy poca resistencia, donde los electrones
pueden moverse fácilmente. Ejemplos: plata, cobre, oro y aluminio.
Aislantes: materiales que presentan alta resistencia y restringen el flujo de
electrones. Ejemplos: goma, papel,
vidrio, madera y plástico.
Tipos de resistencia variable
POTENCIÓMETROS
Junto con los trimmers son los tipos más frecuentes y utilizados.
Se fabrican con valores de resistencia desde prácticamente un ohmio hasta un
valor máximo de varios megaohmios. Este valor suele ir impreso en el propio
potenciómetro de forma numérica, sin códigos.
TRIMMERS
Su finalidad y forma de operar es la misma que la de los potenciómetros, con una
excepción: Suelen ser más pequeños y carecen del mando para accionarlos. Para
ajustarlos se usa una herramienta que recuerda a un destornillador. Van montados
en el interior de los equipos y el usuario no tiene acceso a ellos desde el exterior.
RESISTENCIAS NO LINEALES
LDR
Las resistencias LDR varían su valor en función de la luz que reciben, en la
oscuridad presentan una resistencia muy alta, disminuyendo ésta a medida que
incrementamos la luz ambiental. Su curva de respuesta es la siguiente:Curva
característica de la LDR
Se usa principalmente en control de iluminación.
NTC.
La NTC disminuye su valor al aumentar la temperatura. Para su identificación
siguen los mismos códigos que las resistencias.
Se utilizan principalmente, para alarmas y regulación de temperaturas,
termostatos, etc.
PTC
La PTC aumenta la resistencia con la temperatura. Se utilizan fundamentalmente
en motores para detectar el calentamiento de sus bobinados.
Los márgenes de temperatura de la NTC y la PTC son inferiores a los 400 grados.
VDR
La VDR o varistor se caracteriza por que disminuye drásticamente su resistencia
cuando se incrementa bruscamente la tensión. Es decir ante un incremento anómalo
de la tensión su resistencia se hace casi nula.
Se utilizan para proteger contactos móviles de contactores , relés, interruptores,.
Situados en paralelo con ellos disipa la sobreintensidad que se produce en los
accionamientos.
También se utilizan como protector de sobretensiones.
LOS CONDENSADORES
Básicamente un condensador es un dispositivo capaz de almacenar energía en
forma de campo eléctrico. Está formado por dos armaduras metálicas paralelas
(generalmente de aluminio) separadas por un material dieléctrico.
Va a tener una serie de características tales como capacidad, tensión de
trabajo,tolerancia y polaridad.
Diodos
Un diodo es un dispositivo semiconductor que actúa esencialmente como un
interruptor unidireccional para la corriente. Permite que la corriente fluya en una
dirección, pero no permite a la corriente fluir en la dirección opuesta.
Los diodos también se conocen como rectificadores porque cambian corriente
alterna (CA) a corriente continua (CC) pulsante. Los diodos se clasifican según su
tipo, voltaje y capacidad de corriente.
Los diodos tienen una polaridad determinada por un ánodo (terminal positivo) y un
cátodo (terminal negativo). La mayoría de los
diodos permiten que la corriente fluya solo
cuando se aplica tensión al ánodo positivo.
Transistor
Se llama transistor a un tipo de dispositivo electrónico semiconductor, capaz de
modificar una señal eléctrica de salida como respuesta a una de entrada, sirviendo
como amplificador, conmutador, oscilador o rectificador de la misma.
Es un tipo de dispositivo de uso común en numerosos aparatos, como relojes,
lámparas, tomógrafos, celulares, radios, televisores y, sobre todo, como componente
de los circuitos integrados (chips o microchips).
Motores
Los motores son artefactos cuyo propósito principal es brindar la energía suficiente
a un conjunto de piezas para que estas tengan un funcionamiento adecuado y la
máquina que componen pueda realizar sus actividades. Normalmente, estos
funcionan con algún tipo de combustible, que puede ser natural o procesado
industrialmente y se valen de la
conversión de energía en otro tipo
de energía con muchas más
posibilidades de ser utilizada.
Hoy en día, el motor es una de las
invenciones más utilizadas,
pues, la mayoría de los objetos que el ser humano ha creado necesita ese impulso
que lo haga funcionar.
Servomotores
También llamado servo, son dispositivos de accionamiento para el control de
precisión de velocidad, par motor y posición. Constituyen un mejor desempeño y
precisión frente a accionamientos mediante convertidores de frecuencia, ya que éstos
no nos proporcionan control de posición y resultan poco efectivos en bajas
velocidades.
Es un servomotor, aquel que contiene en su interior un encoder, conocido como
decodificador, que convierte el movimiento mecánico (giros del eje) en pulsos
digitales interpretados por un controlador de movimiento. También utilizan un driver,
que en conjunto forman un circuito para comandar posición, torque y veloci
Relé
El relé o relevador es un dispositivo electromecánico. Funciona como un interruptor
controlado por un circuito eléctrico en el que, por medio de una bobina y un
electroimán, se acciona un juego de uno o varios contactos que permiten abrir o cerrar
otros circuitos eléctricos independientes. Fue inventado por Joseph Henry en 1835.
Dado que el relé es capaz de controlar un circuito de salida de mayor potencia que el
de entrada, puede considerarse, en un amplio sentido, como un amplificador eléctrico.
Ley de OHM
Relación entre intensidad y tensión en un conductor
fue el físico Georg simon ohm profesor de la secundaria, el primero en establecer
la relación entre la tensión y la corriente que circulan por un conductor. formalmente:
la intensidad de la corriente que circula por un conductor es directamente
proporcional a la diferencia de potencial que existe entre sus extremos e inversamente
proporcional a su resistencia eléctrica.
donde:
I=VA−VB
I: es la corriente que circula por el conductor, medida en amperios (A)
VA VB son las tensiones en los extremos del conductor, con lo que VA-VB
representa la caída de tensión o diferencia de potencial entre los extremos del mismo.
R es la resistencia eléctrica, es decir, la que el material conductor impone al paso
de corriente. En el Sistema Internacional (S.I.) se mide en ohmios (Ω)
Ley de watt
La Ley de Watt hace referencia a la potencia eléctrica de un componente
electrónico o un aparato y se define como la potencia consumida por la carga es
directamente proporcional al voltaje suministrado y a la corriente que circula por este.
La unidad de la potencia es el Watt. El símbolo para representar la potencia es “P”.
Para encontrar la potencia eléctrica (P) podemos emplear las siguientes formulas:
Conociendo el voltaje y corriente:
P = V x I
Conociendo la resistencia eléctrica y corriente:
P = R x I2
Conociendo el voltaje y la resistencia eléctrica:
P =
V2
R
En las anteriores fórmulas únicamente se sustituyeron las incógnitas
correspondientes empleando la fórmula de la ley de Ohm.
Problemas con circuitos
Un circuito es una interconexión de componentes eléctricos (como baterías,
resistores, inductores, condensadores, interruptores, transistores, entre otros) que
transporta corriente eléctrica a través de una trayectoria cerrada.
Un circuito lineal, que consta de fuentes, componentes lineales (resistencias,
condensadores, inductores) y elementos de distribución lineales (líneas de
transmisión o cables), tiene la propiedad de la superposición lineal. Además, son más
fáciles de analizar, usando métodos en el dominio de la frecuencia, para determinar
su respuesta en corriente directa, en corriente alterna y transitoria.
Un circuito resistivo es un circuito que contiene solo resistencias, fuentes de voltaje
y corriente. El análisis de circuitos resistivos es menos complicado que el análisis de
circuitos que contienen capacitores e inductores. Si las fuentes son de corriente
directa (corriente continua), se denomina circuito de corriente directa (o continua).
Un circuito que tiene componentes electrónicos se denomina circuito electrónico.
Generalmente, estas redes son no lineales y requieren diseños y herramientas de
análisis mucho más complejos.
Código de colores
Asignación de colores para Capacitores o Condensadores:
Vamos a disponer de un código de colores, cuya lectura varía según el tipo de
condensador, y un código de marcas, particularizado en los mismos. En cuanto a las
letras para la tolerancia y la correspondencia número-color del código de colores, son
lo mismo que para resistencias.
Asignación de colores para Resistores o Resistencias eléctricas:
Para caracterizar un resistor hacen falta tres valores: resistencia eléctrica,
disipación máxima y precisión o tolerancia. Estos valores se indican normalmente en
el encapsulado dependiendo del tipo de éste; para el tipo de encapsulado axial, el
que se observa en las fotografías, dichos valores van rotulados con un código de
franjas de colores.
Estos valores se indican con un conjunto de rayas de colores sobre el cuerpo del
elemento. Son tres, cuatro o cinco rayas; dejando la raya de tolerancia (normalmente
plateada o dorada) a la derecha, se leen de izquierda a derecha. La última raya indica
la tolerancia (precisión). De las restantes, la última es el multiplicador y las otras
indican las cifras significativas del valor de la resistencia.
Sensores
Un sensor es un dispositivo capaz de detectar magnitudes físicas o químicas,
llamadas variables de instrumentación, y transformarlas en variables eléctricas. Las
variables de instrumentación pueden ser por ejemplo: temperatura, intensidad
lumínica, distancia, aceleración, inclinación, desplazamiento, presión, fuerza, torsión,
humedad, movimiento, pH, etc. Una magnitud eléctrica puede ser una resistencia
eléctrica (como en una RTD), una capacidad eléctrica (como en un sensor de
humedad o un sensor capacitivo), una tensión eléctrica (como en un termopar), una
corriente eléctrica (como en un fototransistor), etc.
Manejo de protoboard
El protoboard está dividido en dos áreas principales que son los buses y las pistas.
Los buses tienen conexión y por ende conducen a todo lo largo Las líneas rojas y
azules te indican cómo conducen los buses. No existe conexión física entre ellos, es
decir, no hay conducción entre las líneas rojas y azules.
En los buses se acostumbra a conectar la fuente de poder que usan los circuitos o
las señales que quieres
inyectarse a ellos desde un equipo externo.
Por su parte, las pistas (en morado) te proveen puntos de
contacto para los pines o terminales de los componentes que colocas en el
protoboard siguiendo el
esquemático de tu circuito, y conducen como están dibujadas. Son iguales en todo
el protoboard. Las líneas
moradas no tienen conexión física entre ellas.
Estos funcionan como minibuses y se usan para interconectar los puntos comunes
de los circuitos que
montas. Cuando no te alcanzan los huecos disponibles, puedes llevar un cable
desde la pista de interés a otra que esté libre y continuar allí con tus conexiones.
Tester o multímetro
Un multímetro, también denominado ppolímetro o tester, es un instrumento
eléctrico portátil para medir directamente magnitudes eléctricas activas, como
corrientes y potenciales (tensiones), o pasivas, como resistencias, capacidades y
otras. Las medidas pueden realizarse para corriente continua o alterna y en varios
márgenes de medida cada una. Los hay analógicos y posteriormente se han
introducido los digitales cuya función es la misma, con alguna variante añadida.
Tarjeta arduino
Arduino es una plataforma de creación de electrónica de código abierto, la cual
está basada en hardware y software libre, flexible y fácil de utilizar para los creadores
y desarrolladores. Esta plataforma permite crear diferentes tipos de microordenadores
de una sola placa a los que la comunidad de creadores puede darles diferentes tipos
de uso.
Para poder entender este concepto, primero vas a tener que entender los
conceptos de hardware libre y el software libre. El hardware libre son los dispositivos
cuyas especificaciones y diagramas son de acceso público, de manera que cualquiera
puede replicarlos. Esto quiere decir que Arduino ofrece las bases para que cualquier
otra persona o empresa pueda crear sus propias placas, pudiendo ser diferentes entre
ellas pero igualmente funcionales al partir de la misma base.
El software libre son los programas informáticos cuyo código es accesible por
cualquiera para que quien quiera pueda utilizarlo y modificarlo. Arduino ofrece la
plataforma Arduino IDE (Entorno de Desarrollo Integrado), que es un entorno de
programación con el que cualquiera puede crear aplicaciones para las placas Arduino,
de manera que se les puede dar todo tipo de utilidades.
Conclusión
Con la elaboración de este trabajo podemos concluir que la electricidad es un
fenómeno físico mientras que la electrónica es la ciencia mediante a cual podemos
controlar este mismo mediante elementos activos, con el fin de lograr avances
científicos que revolucionan a la humanidad
Referencias
Titulo del articulo: 3.3. El transporte de la energía eléctrica | Materia y Energía: La
Energía se transforma
Titulo del sitio web: Agrega.juntadeandalucia.es
URL: http://agrega.juntadeandalucia.es/repositorio/21122016/e5/es-
an_2016122112_9115551/33_el_transporte_de_la_energa_elctrica.html
Titulo del articulo: Conceptos básicos de electricidad y electrónica
Titulo del sitio web: Es.slideshare.net
URL: https://es.slideshare.net/mobile/nurrego/conceptos-bsicos-de-electricidad-y-
electronica
Titulo del articulo: ¿Qué es la electrónica y para qué sirve?
Titulo del sitio web: Servicios Técnicos Móvil
URL: https://serviciostecnicosmovil.com/la-electronica/
Titulo del articulo: ¿Qué es la resistencia?
Titulo del sitio web: Fluke.com
URL: https://www.fluke.com/es-es/informacion/blog/electrica/que-es-la-resistencia
Titulo del articulo: ELECTRÓNICA: Tipos de resistencias variables
Titulo del sitio web: enerxia.net
URL:
https://www.enerxia.net/portal/index.php?option=com_content&view=article&id=547:
electronica-tipos-de-resistencias-variables&catid=19&Itemid=142
Titulo del articulo: Los condensadores
Titulo del sitio web: LA TECNOLOGÍA EN LA ESO
URL: http://www3.gobiernodecanarias.org/medusa/ecoblog/jgutcor/los -
condensadores/#:~:text=B%C3%A1sicamente%20un%20condensador%20es%20un
,separadas%20por%20un%20material%20diel%C3%A9ctrico.&text=con%20una%2
0cierta%20separaci%C3%B3n%2C%20en,el%20diel%C3%A9ctrico%20es%20el%2
0aire.
Titulo del articulo: ¿Qué es un diodo?
Titulo del sitio web: Fluke.com
URL: https://www.fluke.com/es-co/informacion/blog/electrica/que-es-un-diodo
Titulo del articulo: Transistor - Concepto, tipos y cómo funciona
Titulo del sitio web: Concepto.de
URL: https://concepto.de/transistor/#ixzz6nnDmw4Fu
Titulo del articulo: ¿Qué es Motor? » Su Definición y Significado [2021]
Titulo del sitio web: Concepto de - Definición de
URL: https://conceptodefinicion.de/motor/
Titulo del articulo: ¿Qué es un servomotor y cuándo se utiliza?
Titulo del sitio web: Clr.es
URL: https://clr.es/blog/servomotor-cuando-se-
utiliza/#:~:text=Un%20servomotor%20lo%20compone%3A,el%20env%C3%ADo%2
0de%20pulsos%20el%C3%A9ctricos
Titulo del articulo: RELÉ - Definición y sinónimos de relé en el diccionario español
Titulo del sitio web: Educalingo.com
URL: https://educalingo.com/es/dic-es/rele
Titulo del articulo: Ley de Ohm
Titulo del sitio web: Fisicalab.com
URL: https://www.fisicalab.com/apartado/ley-de-ohm
Titulo del articulo: Ley de Watt
Titulo del sitio web: Mecatrónica LATAM
URL: https://www.mecatronicalatam.com/es/tutoriales/teoria/ley-de-
watt/#que_es_la_ley_de_watt
Titulo del articulo: Elementos de un circuito eléctrico: Resistencia y conductores
Titulo del sitio web: Fundacionendesa.org
URL: https://www.fundacionendesa.org/es/recursos/a201908-elementos-circuito-
electrico
Titulo del articulo: Código de colores para elementos eléctricos - EcuRed
Titulo del sitio web: Ecured.cu
URL:
https://www.ecured.cu/C%C3%B3digo_de_colores_para_elementos_el%C3%A9ctri
cos
Titulo del articulo: Sensores
Titulo del sitio web: Aprendiendo Arduino
URL: https://aprendiendoarduino.wordpress.com/2015/03/30/sensores/
Titulo del articulo: Protoboard
Titulo del sitio web: Electronicsdj.files.wordpress.com
URL: https://electronicsdj.files.wordpress.com/2009/09/manejo-del-protoboard.pdf
Titulo del articulo: Multímetro
Titulo del sitio web: Es.m.wikipedia.org
URL:
https://es.m.wikipedia.org/wiki/Mult%C3%ADmetro#:~:text=Un%20mult%C3%ADmet
ro%2C%20tambi%C3%A9n%20denominado%20pol%C3%ADmetro,como%20resist
encias%2C%20capacidades%20y%20otras
-Titulo del articulo: Qué es Arduino, cómo funciona y qué puedes hacer con uno
Titulo del sitio web: Xataka.com
URL: https://www.xataka.com/basics/que-arduino-como-funciona-que-puedes-
hacer-uno
Blogs
Aguilar Solarte Luz Adriana _
https://laelectricidayfundamentosdendecimo.blogspot.com/?m=1
Alvarez Mosquera Samuel _ https://saalvarezmosquera28.blogspot.com/
Guerra Estrada María Camila _ https://kennytic.blogspot.com/
Guerrero Mamian María Camila _
Morales Gómez María José _ https://lawebtecnlogica.blogspot.com/
Penilla Caicedo Veronica _ https://tecnosudsad.blogspot.com/
Tecnoloigia 10-6-2

Tecnoloigia 10-6-2

  • 1.
    Fundamentos de laelectricidad y electrónica Aguilar Solarte Luz Adriana Alvarez Mosquera Samuel Guerra Estrada María Camila Guerrero Mamian María Camila Morales Gómez María José Penilla Caicedo Veronica GRADO 10.6 Lic. Guillermo Mondragón I.E LICEO DEPARTAMENTAL AREA TECNOLOGIA E INFORMATICA SANTIAGO DE CALI 2021
  • 2.
    Tabla de Contenido Transportede la corriente eléctrica Términos básicos de la electricidad y la electrónica 2.1 ¿QUÉ ES ELECTRICIDAD? 2.2 ¿CUÁL ES EL ORIGEN DE LA ELECTRICIDAD? La electrónica Resistencia Resistencia variables 5.1 Potenciómetros 5.2 Trimmers 5.3 Resistencias no lineales 5.3.1 LDR 5.3.2 NTC 5.3.4 PTC 5.3.5 VDR Condensadores Diodos Transistores Motores Servomotores Relés Ley de OHM Ley de watt
  • 3.
    Problemas con circuitos Códigode colores 15.1 Asignación de colores para Capacitores o Condensadores 15.2 Asignación de colores para Resistores o Resistencias eléctricas Sensores Manejo de protoboard Tester o multímetro Tarjeta Arduino mapa conceptual conclusión referencias links de los blogs Transporte de la corriente eléctrica El transporte de la energía eléctrica forma parte de nuestros paisajes. Una vez producida, la energía eléctrica se transporta desde las centrales hasta nuestros hogares y nuestras industrias. Una de las grandes ventajas de la energía eléctrica es que es fácil de transportar, porque "viaja por los cables de la luz".
  • 4.
    Pero durante elproceso, deben producirse cambios que permitan que en cada momento la electricidad se transporte de la manera más adecuada. La energía eléctrica se distribuye con diferentes voltajes según el uso que se vaya a hacer de ella. Escribe bajo cada uno de los siguientes valores de voltaje cuál es el uso al que está destinado. Los usos posibles son: industria pesada, consumo doméstico, industria ligera y transporte Eso es lo de transporte de energía
  • 5.
    Términos básicos dela electricidad y la electrónica ¿QUÉ ES ELECTRICIDAD? La electricidad (del griego elektron) es un fenómeno físico cuyo origen son las cargas eléctricas y cuya energía se manifiesta en fenómenos mecánicos, térmicos, luminosos y químicos, entre otros. En otras palabras, la electricidad es el flujo de electrones. Se puede observar de forma natural en fenómenos atmosféricos, como los rayos, los cuales son descargas eléctricas producidas por la transferencia de energía entre la ionosfera y la superficie terrestre. ¿CUÁL ES EL ORIGEN DE LA ELECTRICIDAD? La electricidad es originada por las cargas eléctricas, en reposo o en movimiento, y las interacciones entre ellas. Cuando varias cargas eléctricas están en reposo relativo se ejercen entre ellas fuerzas electrostáticas y cuando las cargas eléctricas
  • 6.
    están en movimientorelativo se ejercen fuerzas magnéticas. Se conocen dos tipos de cargas eléctricas: positivas y negativas. Los átomos que conforman la materia contienen partículas subatómicas positivas (protones), negativas (electrones) y neutras (neutrones). La electrónica Según el diccionario de la RAE, la electrónica se define como el “estudio y aplicación del comportamiento de los electrones en diversos medios, como el vacío, los gases y los semiconductores, sometidos a la acción de campos eléctricos y magnéticos”. A nivel académico, la electrónica es una disciplina considerada como rama de la física aplicada (parte de la física que se interesa particularmente por el uso de tecnologías) y una especialización de la ingeniería. La electrónica tiene hoy día un gran número de aplicaciones. Los circuitos electrónicos que forman parte de los dispositivos que utilizamos a diario permiten el
  • 7.
    control y procesadode la información, así como la conversión y distribución de la energía eléctrica. La resistencia La resistencia se mide en ohmios, que se simbolizan con la letra griega omega (Ω). Se denominaron ohmios en honor a Georg Simon Ohm (1784-1854), un físico alemán que estudió la relación entre tensión, corriente y resistencia. Se le atribuye la formulación de la ley de Ohm. Todos los materiales resisten en cierta medida el flujo de corriente. Se incluyen en una de dos amplias categorías: Conductores: materiales que ofrecen muy poca resistencia, donde los electrones pueden moverse fácilmente. Ejemplos: plata, cobre, oro y aluminio.
  • 8.
    Aislantes: materiales quepresentan alta resistencia y restringen el flujo de electrones. Ejemplos: goma, papel, vidrio, madera y plástico. Tipos de resistencia variable POTENCIÓMETROS Junto con los trimmers son los tipos más frecuentes y utilizados. Se fabrican con valores de resistencia desde prácticamente un ohmio hasta un valor máximo de varios megaohmios. Este valor suele ir impreso en el propio potenciómetro de forma numérica, sin códigos. TRIMMERS Su finalidad y forma de operar es la misma que la de los potenciómetros, con una excepción: Suelen ser más pequeños y carecen del mando para accionarlos. Para
  • 9.
    ajustarlos se usauna herramienta que recuerda a un destornillador. Van montados en el interior de los equipos y el usuario no tiene acceso a ellos desde el exterior. RESISTENCIAS NO LINEALES LDR Las resistencias LDR varían su valor en función de la luz que reciben, en la oscuridad presentan una resistencia muy alta, disminuyendo ésta a medida que incrementamos la luz ambiental. Su curva de respuesta es la siguiente:Curva característica de la LDR Se usa principalmente en control de iluminación. NTC. La NTC disminuye su valor al aumentar la temperatura. Para su identificación siguen los mismos códigos que las resistencias. Se utilizan principalmente, para alarmas y regulación de temperaturas, termostatos, etc. PTC La PTC aumenta la resistencia con la temperatura. Se utilizan fundamentalmente en motores para detectar el calentamiento de sus bobinados.
  • 10.
    Los márgenes detemperatura de la NTC y la PTC son inferiores a los 400 grados. VDR La VDR o varistor se caracteriza por que disminuye drásticamente su resistencia cuando se incrementa bruscamente la tensión. Es decir ante un incremento anómalo de la tensión su resistencia se hace casi nula. Se utilizan para proteger contactos móviles de contactores , relés, interruptores,. Situados en paralelo con ellos disipa la sobreintensidad que se produce en los accionamientos. También se utilizan como protector de sobretensiones. LOS CONDENSADORES Básicamente un condensador es un dispositivo capaz de almacenar energía en forma de campo eléctrico. Está formado por dos armaduras metálicas paralelas (generalmente de aluminio) separadas por un material dieléctrico. Va a tener una serie de características tales como capacidad, tensión de trabajo,tolerancia y polaridad.
  • 11.
    Diodos Un diodo esun dispositivo semiconductor que actúa esencialmente como un interruptor unidireccional para la corriente. Permite que la corriente fluya en una dirección, pero no permite a la corriente fluir en la dirección opuesta. Los diodos también se conocen como rectificadores porque cambian corriente alterna (CA) a corriente continua (CC) pulsante. Los diodos se clasifican según su tipo, voltaje y capacidad de corriente. Los diodos tienen una polaridad determinada por un ánodo (terminal positivo) y un cátodo (terminal negativo). La mayoría de los diodos permiten que la corriente fluya solo cuando se aplica tensión al ánodo positivo.
  • 12.
    Transistor Se llama transistora un tipo de dispositivo electrónico semiconductor, capaz de modificar una señal eléctrica de salida como respuesta a una de entrada, sirviendo como amplificador, conmutador, oscilador o rectificador de la misma. Es un tipo de dispositivo de uso común en numerosos aparatos, como relojes, lámparas, tomógrafos, celulares, radios, televisores y, sobre todo, como componente de los circuitos integrados (chips o microchips).
  • 13.
    Motores Los motores sonartefactos cuyo propósito principal es brindar la energía suficiente a un conjunto de piezas para que estas tengan un funcionamiento adecuado y la máquina que componen pueda realizar sus actividades. Normalmente, estos funcionan con algún tipo de combustible, que puede ser natural o procesado industrialmente y se valen de la conversión de energía en otro tipo de energía con muchas más posibilidades de ser utilizada. Hoy en día, el motor es una de las invenciones más utilizadas, pues, la mayoría de los objetos que el ser humano ha creado necesita ese impulso que lo haga funcionar. Servomotores También llamado servo, son dispositivos de accionamiento para el control de precisión de velocidad, par motor y posición. Constituyen un mejor desempeño y precisión frente a accionamientos mediante convertidores de frecuencia, ya que éstos no nos proporcionan control de posición y resultan poco efectivos en bajas velocidades. Es un servomotor, aquel que contiene en su interior un encoder, conocido como decodificador, que convierte el movimiento mecánico (giros del eje) en pulsos
  • 14.
    digitales interpretados porun controlador de movimiento. También utilizan un driver, que en conjunto forman un circuito para comandar posición, torque y veloci Relé El relé o relevador es un dispositivo electromecánico. Funciona como un interruptor controlado por un circuito eléctrico en el que, por medio de una bobina y un electroimán, se acciona un juego de uno o varios contactos que permiten abrir o cerrar otros circuitos eléctricos independientes. Fue inventado por Joseph Henry en 1835. Dado que el relé es capaz de controlar un circuito de salida de mayor potencia que el de entrada, puede considerarse, en un amplio sentido, como un amplificador eléctrico.
  • 15.
    Ley de OHM Relaciónentre intensidad y tensión en un conductor fue el físico Georg simon ohm profesor de la secundaria, el primero en establecer la relación entre la tensión y la corriente que circulan por un conductor. formalmente: la intensidad de la corriente que circula por un conductor es directamente proporcional a la diferencia de potencial que existe entre sus extremos e inversamente proporcional a su resistencia eléctrica. donde: I=VA−VB I: es la corriente que circula por el conductor, medida en amperios (A) VA VB son las tensiones en los extremos del conductor, con lo que VA-VB representa la caída de tensión o diferencia de potencial entre los extremos del mismo.
  • 16.
    R es laresistencia eléctrica, es decir, la que el material conductor impone al paso de corriente. En el Sistema Internacional (S.I.) se mide en ohmios (Ω) Ley de watt La Ley de Watt hace referencia a la potencia eléctrica de un componente electrónico o un aparato y se define como la potencia consumida por la carga es directamente proporcional al voltaje suministrado y a la corriente que circula por este. La unidad de la potencia es el Watt. El símbolo para representar la potencia es “P”. Para encontrar la potencia eléctrica (P) podemos emplear las siguientes formulas: Conociendo el voltaje y corriente: P = V x I Conociendo la resistencia eléctrica y corriente: P = R x I2 Conociendo el voltaje y la resistencia eléctrica: P = V2
  • 17.
    R En las anterioresfórmulas únicamente se sustituyeron las incógnitas correspondientes empleando la fórmula de la ley de Ohm. Problemas con circuitos Un circuito es una interconexión de componentes eléctricos (como baterías, resistores, inductores, condensadores, interruptores, transistores, entre otros) que transporta corriente eléctrica a través de una trayectoria cerrada. Un circuito lineal, que consta de fuentes, componentes lineales (resistencias, condensadores, inductores) y elementos de distribución lineales (líneas de transmisión o cables), tiene la propiedad de la superposición lineal. Además, son más fáciles de analizar, usando métodos en el dominio de la frecuencia, para determinar su respuesta en corriente directa, en corriente alterna y transitoria.
  • 18.
    Un circuito resistivoes un circuito que contiene solo resistencias, fuentes de voltaje y corriente. El análisis de circuitos resistivos es menos complicado que el análisis de circuitos que contienen capacitores e inductores. Si las fuentes son de corriente directa (corriente continua), se denomina circuito de corriente directa (o continua). Un circuito que tiene componentes electrónicos se denomina circuito electrónico. Generalmente, estas redes son no lineales y requieren diseños y herramientas de análisis mucho más complejos. Código de colores Asignación de colores para Capacitores o Condensadores: Vamos a disponer de un código de colores, cuya lectura varía según el tipo de condensador, y un código de marcas, particularizado en los mismos. En cuanto a las letras para la tolerancia y la correspondencia número-color del código de colores, son lo mismo que para resistencias.
  • 19.
    Asignación de colorespara Resistores o Resistencias eléctricas: Para caracterizar un resistor hacen falta tres valores: resistencia eléctrica, disipación máxima y precisión o tolerancia. Estos valores se indican normalmente en el encapsulado dependiendo del tipo de éste; para el tipo de encapsulado axial, el que se observa en las fotografías, dichos valores van rotulados con un código de franjas de colores. Estos valores se indican con un conjunto de rayas de colores sobre el cuerpo del elemento. Son tres, cuatro o cinco rayas; dejando la raya de tolerancia (normalmente plateada o dorada) a la derecha, se leen de izquierda a derecha. La última raya indica la tolerancia (precisión). De las restantes, la última es el multiplicador y las otras indican las cifras significativas del valor de la resistencia. Sensores Un sensor es un dispositivo capaz de detectar magnitudes físicas o químicas, llamadas variables de instrumentación, y transformarlas en variables eléctricas. Las variables de instrumentación pueden ser por ejemplo: temperatura, intensidad lumínica, distancia, aceleración, inclinación, desplazamiento, presión, fuerza, torsión, humedad, movimiento, pH, etc. Una magnitud eléctrica puede ser una resistencia eléctrica (como en una RTD), una capacidad eléctrica (como en un sensor de humedad o un sensor capacitivo), una tensión eléctrica (como en un termopar), una corriente eléctrica (como en un fototransistor), etc.
  • 20.
    Manejo de protoboard Elprotoboard está dividido en dos áreas principales que son los buses y las pistas. Los buses tienen conexión y por ende conducen a todo lo largo Las líneas rojas y azules te indican cómo conducen los buses. No existe conexión física entre ellos, es decir, no hay conducción entre las líneas rojas y azules. En los buses se acostumbra a conectar la fuente de poder que usan los circuitos o las señales que quieres inyectarse a ellos desde un equipo externo. Por su parte, las pistas (en morado) te proveen puntos de contacto para los pines o terminales de los componentes que colocas en el protoboard siguiendo el esquemático de tu circuito, y conducen como están dibujadas. Son iguales en todo el protoboard. Las líneas moradas no tienen conexión física entre ellas.
  • 21.
    Estos funcionan comominibuses y se usan para interconectar los puntos comunes de los circuitos que montas. Cuando no te alcanzan los huecos disponibles, puedes llevar un cable desde la pista de interés a otra que esté libre y continuar allí con tus conexiones. Tester o multímetro Un multímetro, también denominado ppolímetro o tester, es un instrumento eléctrico portátil para medir directamente magnitudes eléctricas activas, como corrientes y potenciales (tensiones), o pasivas, como resistencias, capacidades y otras. Las medidas pueden realizarse para corriente continua o alterna y en varios márgenes de medida cada una. Los hay analógicos y posteriormente se han introducido los digitales cuya función es la misma, con alguna variante añadida.
  • 22.
    Tarjeta arduino Arduino esuna plataforma de creación de electrónica de código abierto, la cual está basada en hardware y software libre, flexible y fácil de utilizar para los creadores y desarrolladores. Esta plataforma permite crear diferentes tipos de microordenadores de una sola placa a los que la comunidad de creadores puede darles diferentes tipos de uso. Para poder entender este concepto, primero vas a tener que entender los conceptos de hardware libre y el software libre. El hardware libre son los dispositivos cuyas especificaciones y diagramas son de acceso público, de manera que cualquiera puede replicarlos. Esto quiere decir que Arduino ofrece las bases para que cualquier otra persona o empresa pueda crear sus propias placas, pudiendo ser diferentes entre ellas pero igualmente funcionales al partir de la misma base. El software libre son los programas informáticos cuyo código es accesible por cualquiera para que quien quiera pueda utilizarlo y modificarlo. Arduino ofrece la plataforma Arduino IDE (Entorno de Desarrollo Integrado), que es un entorno de programación con el que cualquiera puede crear aplicaciones para las placas Arduino, de manera que se les puede dar todo tipo de utilidades.
  • 25.
    Conclusión Con la elaboraciónde este trabajo podemos concluir que la electricidad es un fenómeno físico mientras que la electrónica es la ciencia mediante a cual podemos controlar este mismo mediante elementos activos, con el fin de lograr avances científicos que revolucionan a la humanidad Referencias Titulo del articulo: 3.3. El transporte de la energía eléctrica | Materia y Energía: La Energía se transforma Titulo del sitio web: Agrega.juntadeandalucia.es URL: http://agrega.juntadeandalucia.es/repositorio/21122016/e5/es- an_2016122112_9115551/33_el_transporte_de_la_energa_elctrica.html Titulo del articulo: Conceptos básicos de electricidad y electrónica Titulo del sitio web: Es.slideshare.net
  • 26.
    URL: https://es.slideshare.net/mobile/nurrego/conceptos-bsicos-de-electricidad-y- electronica Titulo delarticulo: ¿Qué es la electrónica y para qué sirve? Titulo del sitio web: Servicios Técnicos Móvil URL: https://serviciostecnicosmovil.com/la-electronica/ Titulo del articulo: ¿Qué es la resistencia? Titulo del sitio web: Fluke.com URL: https://www.fluke.com/es-es/informacion/blog/electrica/que-es-la-resistencia Titulo del articulo: ELECTRÓNICA: Tipos de resistencias variables Titulo del sitio web: enerxia.net
  • 27.
    URL: https://www.enerxia.net/portal/index.php?option=com_content&view=article&id=547: electronica-tipos-de-resistencias-variables&catid=19&Itemid=142 Titulo del articulo:Los condensadores Titulo del sitio web: LA TECNOLOGÍA EN LA ESO URL: http://www3.gobiernodecanarias.org/medusa/ecoblog/jgutcor/los - condensadores/#:~:text=B%C3%A1sicamente%20un%20condensador%20es%20un ,separadas%20por%20un%20material%20diel%C3%A9ctrico.&text=con%20una%2 0cierta%20separaci%C3%B3n%2C%20en,el%20diel%C3%A9ctrico%20es%20el%2 0aire. Titulo del articulo: ¿Qué es un diodo? Titulo del sitio web: Fluke.com URL: https://www.fluke.com/es-co/informacion/blog/electrica/que-es-un-diodo
  • 28.
    Titulo del articulo:Transistor - Concepto, tipos y cómo funciona Titulo del sitio web: Concepto.de URL: https://concepto.de/transistor/#ixzz6nnDmw4Fu Titulo del articulo: ¿Qué es Motor? » Su Definición y Significado [2021] Titulo del sitio web: Concepto de - Definición de URL: https://conceptodefinicion.de/motor/ Titulo del articulo: ¿Qué es un servomotor y cuándo se utiliza? Titulo del sitio web: Clr.es URL: https://clr.es/blog/servomotor-cuando-se- utiliza/#:~:text=Un%20servomotor%20lo%20compone%3A,el%20env%C3%ADo%2 0de%20pulsos%20el%C3%A9ctricos
  • 29.
    Titulo del articulo:RELÉ - Definición y sinónimos de relé en el diccionario español Titulo del sitio web: Educalingo.com URL: https://educalingo.com/es/dic-es/rele Titulo del articulo: Ley de Ohm Titulo del sitio web: Fisicalab.com URL: https://www.fisicalab.com/apartado/ley-de-ohm Titulo del articulo: Ley de Watt Titulo del sitio web: Mecatrónica LATAM
  • 30.
    URL: https://www.mecatronicalatam.com/es/tutoriales/teoria/ley-de- watt/#que_es_la_ley_de_watt Titulo delarticulo: Elementos de un circuito eléctrico: Resistencia y conductores Titulo del sitio web: Fundacionendesa.org URL: https://www.fundacionendesa.org/es/recursos/a201908-elementos-circuito- electrico Titulo del articulo: Código de colores para elementos eléctricos - EcuRed Titulo del sitio web: Ecured.cu URL: https://www.ecured.cu/C%C3%B3digo_de_colores_para_elementos_el%C3%A9ctri cos
  • 31.
    Titulo del articulo:Sensores Titulo del sitio web: Aprendiendo Arduino URL: https://aprendiendoarduino.wordpress.com/2015/03/30/sensores/ Titulo del articulo: Protoboard Titulo del sitio web: Electronicsdj.files.wordpress.com URL: https://electronicsdj.files.wordpress.com/2009/09/manejo-del-protoboard.pdf Titulo del articulo: Multímetro Titulo del sitio web: Es.m.wikipedia.org
  • 32.
    URL: https://es.m.wikipedia.org/wiki/Mult%C3%ADmetro#:~:text=Un%20mult%C3%ADmet ro%2C%20tambi%C3%A9n%20denominado%20pol%C3%ADmetro,como%20resist encias%2C%20capacidades%20y%20otras -Titulo del articulo:Qué es Arduino, cómo funciona y qué puedes hacer con uno Titulo del sitio web: Xataka.com URL: https://www.xataka.com/basics/que-arduino-como-funciona-que-puedes- hacer-uno Blogs
  • 33.
    Aguilar Solarte LuzAdriana _ https://laelectricidayfundamentosdendecimo.blogspot.com/?m=1 Alvarez Mosquera Samuel _ https://saalvarezmosquera28.blogspot.com/ Guerra Estrada María Camila _ https://kennytic.blogspot.com/ Guerrero Mamian María Camila _ Morales Gómez María José _ https://lawebtecnlogica.blogspot.com/ Penilla Caicedo Veronica _ https://tecnosudsad.blogspot.com/