TEMA 12: ROMA Y SU IMPERIO
12. 1 El
origen de
Roma
 La Península Itálica
estaba ocupada por
diferentes pueblos: los
latinos en el centro y
los etruscos en el
norte.
 En el siglo VIII a. C.
algunas tribus de
latinos se agruparon
junto al río Tíber, en el
monte Palatino dando
lugar a la ciudad de
Roma.
Como la ciudad
era el lugar de
paso para los
pueblos que
cruzaban la
Península, se
convirtió en un
importante
enclave
comercial.
El origen de Roma según la
leyenda:
 Los gemelos Rómulo y Remo, hijos del dios Marte
fueron abandonados tras su nacimiento, en el río
Tíber, una loba los salvó y amamantó.
 Un pastor los encontró y cuidó.
 Al convertirse en hombres, fundaron una ciudad en
el monte Palatino, el lugar donde la loba los
encontró.
 Pronto surgió la rivalidad entre los hermanos por
ser rey de esa ciudad, finalmente, Rómulo mató a
Remo y le puso su nombre a la nueva ciudad: Roma.
 Rea Silvia, era una virgen vestal que
tenía voto de castidad, pero el dios de la
guerra, Marte, se enamoró de ella y la
sedujo; de su unión se engendraron dos
gemelos, Rómulo y Remo.
 Amulio había destituido al padre de ésta,
el rey Numitor y había matado a sus hijos
varones, temeroso de tener en el futuro
dos posibles rivales, ordenó su asesinato,
pero el hombre encargado del infanticidio
no pudo cometerlo y los abandonó a su
suerte en el río Tíber.
 Fueron cuidados y alimentados por una
loba llamada Luperca y un pájaro
carpintero, los animales sagrados
de Marte. Poco después los encontró el
pastor Fáustulo, que se los entregó a su
mujer para que los cuidara.
A los dieciocho años, Rómulo y Remo conocieron su verdadero origen; se
pusieron al servicio de Númitor y lo restablecieron en el trono de Alba. Decidieron
fundar una ciudad y eligieron un emplazamiento en el monte Palatino, donde habían
sido conducidos por las aguas del Tíber.
Para saber quién sería el rey de la nueva ciudad, los dos hermanos decidieron
entrar al servicio de los dioses consultando el vuelo de las aves. Así, Rómulo fue
designado rey. Delimitó el perímetro con la reja del arado, el pomoerium, es decir,
el foso que rodearía las murallas de la futura ciudad. Fue éste el acto ritual sagrado,
fundador de la eterna Roma (fechado en 753 a.C.). Remo, despechado, franqueó el
surco, desafiando así a los dioses. Rómulo, ultrajado, mató a su hermano al instante.
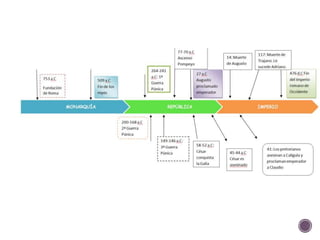
12.2 Etapas de la civilización romana
A)LA ÉPOCA
DE LA
MONARQUÍA
 Desde su
fundación, Roma
fue gobernada
por una
monarquía.
 El rey tenía los
máximos
poderes,
ayudándose para
gobernar de un
Senado formado
por patricios
(aristócratas).
Roma tuvo siete reyes, unos latinos y otros
etruscos, bajo el mandato de estos últimos
Roma se engrandeció y se edificaron puentes,
acueductos y templos.
 Los ciudadanos se dividían en grupos
sociales:
1. Los patricios: era el grupo poderoso
formado por una minoría de familias
aristocráticas. Eran propietarios de tierras
y ganado y gobernaban la ciudad.
2. Los plebeyos: era el grupo más
numeroso y estaba formado por
campesinos, artesanos y
comerciantes. No tenían propiedades
y carecían de derechos políticos.
3. Los esclavos: muy numerosos en Roma, no tenían libertad personal,
no gozaban de ningún derecho y pertenecían a su amo. Si este les
concedía la libertad se convertían en libertos.
Fin de la
monarquía:
 Durante 200 años los plebeyos
lucharon por obtener los
mismos derechos que los
patricios..
 En el año 509 a. C. las familias
patricias de Roma se aliaron
con los plebeyos para acabar
con el último rey etrusco
(Tarquinio el Soberbio) Roma
se convirtió así en una
República.
B) LA ROMA REPUBLICANA
(509-27 a.C)
Fue un periodo de
conquista de
enormes territorios
gracias a la riqueza
de Roma y a su
poderoso ejército.
 Primera : Roma conquistó toda la
Península Itálica.
 Segunda: tras derrotar a
Cartago en las Guerras Púnicas,
los romanos impusieron su
dominio sobre todo el
Mediterráneo Occidental.
 Tercera : Entre los siglos II a.C.
y II d. C. las legiones romanas
conquistaron Grecia y el
Mediterráneo Oriental y
completaron la ocupación de
Hispania (España), Galia
(Francia) Britania (Reino
Unido).
Guerras Púnicas
 Fueron tres conflictos bélicos que enfrentaron a la República de
Roma y el Imperio de Cartago.
 Aníbal:
 Fue un general cartaginés que durante la Segunda Guerra Púnica con
su ejército, en el que se incluían elefantes de guerra, partió de
Hispania, atravesó los Pirineos y los Alpes con el objetivo de
conquistar el norte de Italia.
 Allí derrotó a los romanos en grandes batallas como la del lago
Trasimeno pero fracasó en Roma.
Consecuencias de la
expansión:
1. Roma acumula enormes
riquezas:
 Botín de guerra: riquezas y
esclavos.
 Explotación económica de los
nuevos territorios.
 Aumento del comercio.
2. Dificultad para controlar tan
vasto territorio:
 Corrupción y abuso.
 Los Generales y altos cargos
se apropian de territorios
(latifundios con esclavos).
3. Solución a la crisis: entregar el poder a dictadores:
 Elegidos entre los generales del ejército.
 Julio César, dictador perpetuo, fue asesinado por el
Senado (44 a. C.)
 Octavio (27 a.C): pone fin a la República y da paso al
Imperio
Julio César (ampliación)
 Murió asesinado víctima de una conspiración de un grupo de senadores
opuestos a sus ambiciones autocráticas.
 Cayo Casio, Marco Junio Bruto, Décimo Junio y un grupo de más de
sesenta personas, cuando César se hallaba junto a la estatua de
Pompeyo, le asestaron varias puñaladas que acabaron con su vida
c) El Imperio
Romano
(27 a.C-476 d.C)
 Tras la muerte de Julio
César su hijo adoptivo
Octavio venció a sus
rivales y se convirtió en el
primer emperador de
Roma.
 El Senado le concedió el
título de “Augusto” que
significa “elegido por los
dioses”.
Augusto concentró en
su persona todos los
poderes civiles y
militares (fue
nombrado cónsul
vitalicio, jefe del
ejército y gran
pontífice, primera
autoridad religiosa).
 CURIOSIDADES (NO COPIAR)
 Su reinado abarcó desde el año 27 a. C. al
14 d. C. (tiempo en que nació Jesucristo)
 Los historiadores se refieren a él de
diferentes maneras: Cayo Octavio, Cayo
Julio César Augusto, César Augusto,
Augusto.
 Tras su muerte será divinizado
(considerado como un Dios) y después de
él, a todos los emperadores posteriores
se les dará el título de “César Augusto”.
 La “Roma de los Césares” se refiere a
la Roma de los emperadores.
 En honor de César Augusto se cambió el
nombre del sexto mes del calendario
“sextilis” que pasó a llamarse “augusto”
(agosto) (El calendario romano empezaba
en marzo, en honor al dios Marte).
La organización
del Imperio:
 La mayoría de emperadores se sucedieron de padre a hijo (convierten
el título en hereditario).
 El Imperio se organizaba en provincias a cuyo frente se colocaba un
gobernador.
 Para defender el territorio de los ataques de los pueblos extranjeros,
en las fronteras (limes) se levantaron fortificaciones con finalidad
defensiva.
 A lo largo de los siglos I y II
d. C. el Imperio alcanzó su
máxima expansión y vivió un
periodo de prosperidad y paz
al que se le conoce como “PAX
ROMANA”.
 Roma se convirtió en una gran
capital, residencia del
emperador, era la mayor
ciudad del mundo, sus
edificios y monumentos
(Coliseo, Circo Máximo,
templos, teatros, columnas
conmemorativas..) cautivaban
al mundo entero.
 En todo el Imperio
(que abarcaba
territorios de las
actuales España,
Inglaterra, Francia,
Italia, Grecia,
Turquía, Egipto,
Norte de África..) se
impuso la misma
lengua, el latín, la
misma cultura y
religión, a esto se le
conoce como
“ROMANIZACIÓN”
 Tres emperadores
romanos nacieron
en España, que era
una provincia del
Imperio Romano
llamada Hispania,
fueron, Trajano,
Adriano y Teodosio
CURIOSIDADES SOBRE ALGUNOS
EMPERADORES ROMANOS
(NO COPIAR)
 CALÍGULA:
 Extremadamente caprichoso,
carente de toda moral o sentido
ético, y capaz de las más extremas
crueldades y atrocidades.
 Murió asesinado a sus 29 años
después de creerse un dios
durante sus apenas 4 años de
poder absoluto, sangre derramada,
escándalos sexuales, incestos y un
número de ejecuciones casi
incalculables.
NERÓN y
AGRIPINA
 Emperador romano, último de la
dinastía Julio-Claudia. Era hijo de
un matrimonio anterior de
Agripina, segunda mujer de
Claudio
 Agripina:
 Convenció a Claudio para que
adoptara a Nerón señalándole
como heredero imperial en
lugar de su propio hijo,
Británico (hijo de Mesalina)
 Casó a Nerón con otra hija de
Claudio, Octavia.
 Asesinó a su marido, el
emperador para que su hijo
Nerón fuera proclamado
emperador con 17 años.
 El emperador fue un tirano sin
escrúpulos.
 Hizo asesinar a su madre Agripina
y a su hermanastro Británico
acusados de conspirar contra él.
 Hizo incendiar la ciudad de Roma
para reconstruirla a su gusto (64)
y desató persecuciones contra los
cristianos acusándoles de ser los
culpables del incendio.
 Asesinó a su esposa Octavia para
casarse con su amante Popea a
quien provocó la muerte
haciéndola abortar de una patada
durante un acceso de cólera.
 Asesinó a su consejero y mano
derecha, Burro y ordenó
suicidarse, entre otros, a sus
antiguos amigos Séneca y
Petronio.
 Una rebelión de gobernadores de
su imperio para deponerlo le
ocasionó la muerte. Nerón se hizo
matar por su secretario cuando
iba a ser arrestado.
GALA PLACIDIA
 Hija, madre y esposa de emperadores.
 Princesa romana, hija del emperador Teodosio I,
fue hecha prisionera cuando los visigodos de
Alarico asolaron Roma, contrajo matrimonio con el
rey visigodo Ataúlfo, del cual tuvo un hijo.
 Tras el asesinato de su marido, Gala fue restituida
a su hermano, el emperador Honorio, quien volvió a
casarla, en esta ocasión con el futuro emperador
Constancio II.
 La muerte prematura de su esposo y la acusación
que sobre ella pesaba de haber conspirado contra
su hermano en connivencia con los visigodos, la
obligó a huir a Constantinopla.
 Allí consiguió en el 425 que Bizancio reconociera
como emperador de Occidente a su hijo
(Valentiniano III), durante cuya minoridad ejerció
de regente.
 El mausoleo donde reposa Gala Placidia se
encuentra en Ravena (Italia)
LA CRISIS Y
CAÍDA DEL
IMPERIO ROMANO
 A partir del siglo III d.C. en el
Imperio Romano surgieron una serie
de problemas:
1. Las fronteras se volvieron
inseguras por los ataques de los
pueblos bárbaros (Germánicos).
2. La autoridad del emperador se
debilitó, fueron frecuentes las
revueltas, los jefes militares
fueron aumentando su poder, el
ejército se convirtió en la única
autoridad.
3. Una crisis económica
provocada por la falta de
esclavos al acabarse la
conquista lo que provocó
un descenso de la
producción agrícola y
minera, además, los
ataques bárbaros cortaron
las vías de comunicación y
paralizaron el comercio y
la artesanía.
4. LA DIVISIÓN DEL IMPERIO
ROMANO
 En el año 395 d. C. el emperador
Teodosio, para facilitar la defensa del
Imperio lo dividió entre sus dos hijos,
a partir de ahí, el Imperio quedó
dividido en:
 Imperio Romano de Oriente
(Imperio Bizantino), era más rico y
pudo mantenerse diez siglos más, a
pesar de los ataques.
 El Imperio Romano de Occidente,
mucho más empobrecido, lo sucesivos
emperadores fueron incapaces de
protegerlo de los ataques de los
pueblos bárbaros que provocaron su
caída en el siglo V. d. C.
 CAÍDA Y FIN DEL IMPERIO
ROMANO DE OCCIDENTE
 A partir de finales del siglo III
d.C. los pueblos germánicos
(bárbaros), suevos, vándalos,
alanos y visigodos, atacaron e
invadieron las tierras del Imperio
Romano de Occidente.
 En el año 476 d. C. un jefe
bárbaro, Odoacro, destituyó al
último emperador romano, Rómulo
Augústulo (un niño de diez años).
 Con la caída del Imperio Romano
de Occidente termina la Edad
Antigua y da comienzo la Edad
Media (siglos V-XV).
12.3 Economía Romana
 El Imperio romano gozó de una
próspera economía basada en:
 Una agricultura muy
productiva
 Un intenso comercio por todo
el Imperio.
 Los romanos introdujeron novedades
en agricultura:
 El arado, los molinos y prensas.
 Nuevos sistemas de regadío.
 Nuevos productos (cereales, olivo,
vid).
Las tierras:
 Se trabajaban
en los
latifundios
(grandes
parcelas).
Eran
propiedad de
los patricios.
Eran
trabajadas por
esclavos.
 El comercio entre todas las provincias del Imperio se vio
favorecido por:
 La paz interna.
 Una buena red de calzadas.
 La existencia de una moneda utilizable en todas las
tierras del Imperio.
12.4. La sociedad romana
 Se dividía en:
 A) CIUDADANOS:
 Hombres libres con
plenos derechos
políticos y civiles.
 Incluían a:
 Ricos:
HONESTIORES
(Senadores, patricios)
 Grupo humilde: PLEBE
(campesinos,
artesanos,
comerciantes)
 B) NO
CIUDADANOS:
 No tenían el
derecho de
ciudadanía.
 Vida llena de
dificultades
 LIBERTOS
(Esclavos
liberados)
 ESCLAVOS
(prisioneros de
guerras,
deudores o
hijos de
esclavos)
Las ciudades romanas
La sociedad romana era fundamentalmente
urbana: los romanos fundaron cientos de
ciudades (urbes) por todo el Imperio.
Características de las ciudades
romanas:
1. De planta cuadrada.
2. Amuralladas
3. Con dos calles principales
que se cruzaban entre sí, el
cardo y el decumano.
4. Una plaza principal
llamada foro.
5. Contaban con sistemas de
canalización de aguas y de
alcantarillado.
6. Tenían numerosos edificios:
 Religiosos (templos).
 Políticos (basílica)
 Conmemorativos (arcos de triunfo y columnas)
 De ocio (termas o baños públicos), teatros, anfiteatros
(para la lucha de gladiadores) y circos (para carreras de
cuadrigas).
7. Tipos de viviendas:
 Domus: unifamiliares en
torno a un patio
 Insulae: edificios de varios
viviendas en altura
12.5. LA CULTURA
ROMANA
 Los romanos adoptaron la cultura, la religión y el arte griegos.
 La gran aportación de la cultura romana fue el idioma (el latín del que
derivan las lenguas europeas modernas) y el derecho (leyes) que
constituye la base de la legislación de muchos países modernos.
 Figuras relevantes: Séneca (filosofía), Virgilio (literatura), Galeno
(medicina)
12. 6. La religión romana
1. En un principio adoptaron la
religión politeísta griega y en
el siglo IV d. C. la sustituyeron
por el Cristianismo.
2. En el ámbito privado de la
casa rendían culto a:
 Los dioses protectores del
hogar (lares y penates)
 Espíritus de antepasados
(manes).
3. El emperador fue divinizado y
su culto era obligatorio
MITO DE EROS Y PSIQUE
(ampliación)
 Psique era la hija menor del Rey de
Anatolia. Su inigualable belleza la
mantenía aun soltera pues nadie se
atrevía a pedir su mano de tan
hermosa que era.
 Los habitantes de su aldea,
decidieron adorar la belleza de
Psique y se olvidaron de Afrodita. La
Diosa, celosa de ella, envió a su hijo
Eros, dios del amor, a herir a Psique
con una flecha vieja y oxidada, que
haría que ella se enamorase del más
horrible monstruo.
 Eros al verla, se distrajo, hiriéndose
a sí mismo con una de sus mágicas
flechas y quedó enamorado al
momento.
12.7 El Arte Romano
53
1. Grandiosa y monumental.
2. Materiales: ladrillo, piedra, mármol y como
novedad, el cemento
3. Columnas: predominan los órdenes griegos y
los combinan
 A esos órdenes griegos añaden dos nuevos:
 TOSCANO: capitel sin decoración pero
algo más complejo que el dórico;
 COMPUESTO: mezcla del jónico y el
corintio.
54
a) ARQUITECTURA
RASGOS GENERALES
4. Cubiertas (techos):
 Usan adinteladas de
origen griego.
 Y como novedad:
abovedadas (uso del
arco y la bóveda )
5. Decoración:
 Revestimiento de los
muros con pinturas
murales.
 Mosaicos de teselas
(piezas cúbicas de
colores) en el suelo
Tipos de edificios
1. Obras de ingeniería:
 Calzadas (carreteras)
 Puentes
 Acueductos (llevar agua a ciudades)
 2. Templos:
 Tipos:
 1. De planta
rectangular:
similar al griego
con basamento
 2. De planta
circular: Ejemplo
el Panteón de
Roma cubierto
por una inmensa
cúpula
Esta foto de Autor desconocido está bajo licencia CC BY-NC
3. Monumentos conmemorativos:
Su función era hacer propaganda de un
emperador.
Podían ser:
 Columnas conmemorativas:
 Decorado el fuste con relieves
narrativos
 Ej. La columna de Trajano
 Arcos de Triunfo:
 Ej. Arco de Tito
 4. Edificios civiles:
a) Basílicas (para tareas de justicia y comercio)
b) Termas:
 Baños públicos
 Divididas en salas: cálida, templada y fría
c) Teatros:
 Para representación de obras teatrales
 Ej. Mérida (España)
c) Anfiteatros:
 Para luchas de gladiadores y fieras
 Ej. El Coliseo de Roma.
c) Circos
 Para carreras de cuádrigas
URBANISMO
65
La ciudades romanas seguían el
siguiente plano:
 Planta en cuadrícula o damero
 Calles principales:
 cardus (eje N-S)
 decumanus (eje oeste-este)
 El foro (plaza) con edificios
públicos como templos…
• La civilización romana fue urbana: importancia de las ciudades
• El Imperio estaba estructurado en torno a una red de ciudades
comunicadas por calzadas.
b) ESCULTURA
ROMANA
 Copia los modelos griegos pero con
un tratamiento más realista.
 Hecha en mármol y bronce.
 Novedad: el retrato
 Propaganda del emperador
 Tipos: busto, cuerpo entero o
ecuestre
 Ej. Augusto Prima Porta o Marco
Aurelio a caballo
 El relieve histórico:
 Representa hechos políticos o militares en arcos del
triunfo, columnas o altares (Ej. Ara Pacis de Augusto)
c) LA PINTURA ROMANA
 Decorar viviendas.
 Técnica al fresco (se
pintaba directamente
sobre la pared).
 Temas: mitológicos,
escenas de la vida
cotidiana, retratos…
 Realismo, detallismo y
colorido.
 Ej. En Pompeya (en
Nápoles, al sur de
Italia)

Tema 12 Roma.pptx

  • 1.
    TEMA 12: ROMAY SU IMPERIO
  • 3.
    12. 1 El origende Roma  La Península Itálica estaba ocupada por diferentes pueblos: los latinos en el centro y los etruscos en el norte.  En el siglo VIII a. C. algunas tribus de latinos se agruparon junto al río Tíber, en el monte Palatino dando lugar a la ciudad de Roma.
  • 4.
    Como la ciudad erael lugar de paso para los pueblos que cruzaban la Península, se convirtió en un importante enclave comercial.
  • 5.
    El origen deRoma según la leyenda:  Los gemelos Rómulo y Remo, hijos del dios Marte fueron abandonados tras su nacimiento, en el río Tíber, una loba los salvó y amamantó.  Un pastor los encontró y cuidó.  Al convertirse en hombres, fundaron una ciudad en el monte Palatino, el lugar donde la loba los encontró.  Pronto surgió la rivalidad entre los hermanos por ser rey de esa ciudad, finalmente, Rómulo mató a Remo y le puso su nombre a la nueva ciudad: Roma.
  • 6.
     Rea Silvia,era una virgen vestal que tenía voto de castidad, pero el dios de la guerra, Marte, se enamoró de ella y la sedujo; de su unión se engendraron dos gemelos, Rómulo y Remo.  Amulio había destituido al padre de ésta, el rey Numitor y había matado a sus hijos varones, temeroso de tener en el futuro dos posibles rivales, ordenó su asesinato, pero el hombre encargado del infanticidio no pudo cometerlo y los abandonó a su suerte en el río Tíber.  Fueron cuidados y alimentados por una loba llamada Luperca y un pájaro carpintero, los animales sagrados de Marte. Poco después los encontró el pastor Fáustulo, que se los entregó a su mujer para que los cuidara.
  • 7.
    A los dieciochoaños, Rómulo y Remo conocieron su verdadero origen; se pusieron al servicio de Númitor y lo restablecieron en el trono de Alba. Decidieron fundar una ciudad y eligieron un emplazamiento en el monte Palatino, donde habían sido conducidos por las aguas del Tíber. Para saber quién sería el rey de la nueva ciudad, los dos hermanos decidieron entrar al servicio de los dioses consultando el vuelo de las aves. Así, Rómulo fue designado rey. Delimitó el perímetro con la reja del arado, el pomoerium, es decir, el foso que rodearía las murallas de la futura ciudad. Fue éste el acto ritual sagrado, fundador de la eterna Roma (fechado en 753 a.C.). Remo, despechado, franqueó el surco, desafiando así a los dioses. Rómulo, ultrajado, mató a su hermano al instante.
  • 8.
    12.2 Etapas dela civilización romana
  • 10.
    A)LA ÉPOCA DE LA MONARQUÍA Desde su fundación, Roma fue gobernada por una monarquía.  El rey tenía los máximos poderes, ayudándose para gobernar de un Senado formado por patricios (aristócratas).
  • 11.
    Roma tuvo sietereyes, unos latinos y otros etruscos, bajo el mandato de estos últimos Roma se engrandeció y se edificaron puentes, acueductos y templos.
  • 12.
     Los ciudadanosse dividían en grupos sociales: 1. Los patricios: era el grupo poderoso formado por una minoría de familias aristocráticas. Eran propietarios de tierras y ganado y gobernaban la ciudad.
  • 13.
    2. Los plebeyos:era el grupo más numeroso y estaba formado por campesinos, artesanos y comerciantes. No tenían propiedades y carecían de derechos políticos.
  • 14.
    3. Los esclavos:muy numerosos en Roma, no tenían libertad personal, no gozaban de ningún derecho y pertenecían a su amo. Si este les concedía la libertad se convertían en libertos.
  • 15.
    Fin de la monarquía: Durante 200 años los plebeyos lucharon por obtener los mismos derechos que los patricios..  En el año 509 a. C. las familias patricias de Roma se aliaron con los plebeyos para acabar con el último rey etrusco (Tarquinio el Soberbio) Roma se convirtió así en una República.
  • 16.
    B) LA ROMAREPUBLICANA (509-27 a.C) Fue un periodo de conquista de enormes territorios gracias a la riqueza de Roma y a su poderoso ejército.
  • 17.
     Primera :Roma conquistó toda la Península Itálica.  Segunda: tras derrotar a Cartago en las Guerras Púnicas, los romanos impusieron su dominio sobre todo el Mediterráneo Occidental.  Tercera : Entre los siglos II a.C. y II d. C. las legiones romanas conquistaron Grecia y el Mediterráneo Oriental y completaron la ocupación de Hispania (España), Galia (Francia) Britania (Reino Unido).
  • 18.
    Guerras Púnicas  Fuerontres conflictos bélicos que enfrentaron a la República de Roma y el Imperio de Cartago.  Aníbal:  Fue un general cartaginés que durante la Segunda Guerra Púnica con su ejército, en el que se incluían elefantes de guerra, partió de Hispania, atravesó los Pirineos y los Alpes con el objetivo de conquistar el norte de Italia.  Allí derrotó a los romanos en grandes batallas como la del lago Trasimeno pero fracasó en Roma.
  • 19.
    Consecuencias de la expansión: 1.Roma acumula enormes riquezas:  Botín de guerra: riquezas y esclavos.  Explotación económica de los nuevos territorios.  Aumento del comercio. 2. Dificultad para controlar tan vasto territorio:  Corrupción y abuso.  Los Generales y altos cargos se apropian de territorios (latifundios con esclavos).
  • 20.
    3. Solución ala crisis: entregar el poder a dictadores:  Elegidos entre los generales del ejército.  Julio César, dictador perpetuo, fue asesinado por el Senado (44 a. C.)  Octavio (27 a.C): pone fin a la República y da paso al Imperio
  • 21.
    Julio César (ampliación) Murió asesinado víctima de una conspiración de un grupo de senadores opuestos a sus ambiciones autocráticas.  Cayo Casio, Marco Junio Bruto, Décimo Junio y un grupo de más de sesenta personas, cuando César se hallaba junto a la estatua de Pompeyo, le asestaron varias puñaladas que acabaron con su vida
  • 22.
    c) El Imperio Romano (27a.C-476 d.C)  Tras la muerte de Julio César su hijo adoptivo Octavio venció a sus rivales y se convirtió en el primer emperador de Roma.  El Senado le concedió el título de “Augusto” que significa “elegido por los dioses”.
  • 23.
    Augusto concentró en supersona todos los poderes civiles y militares (fue nombrado cónsul vitalicio, jefe del ejército y gran pontífice, primera autoridad religiosa).
  • 24.
     CURIOSIDADES (NOCOPIAR)  Su reinado abarcó desde el año 27 a. C. al 14 d. C. (tiempo en que nació Jesucristo)  Los historiadores se refieren a él de diferentes maneras: Cayo Octavio, Cayo Julio César Augusto, César Augusto, Augusto.  Tras su muerte será divinizado (considerado como un Dios) y después de él, a todos los emperadores posteriores se les dará el título de “César Augusto”.  La “Roma de los Césares” se refiere a la Roma de los emperadores.  En honor de César Augusto se cambió el nombre del sexto mes del calendario “sextilis” que pasó a llamarse “augusto” (agosto) (El calendario romano empezaba en marzo, en honor al dios Marte).
  • 25.
    La organización del Imperio: La mayoría de emperadores se sucedieron de padre a hijo (convierten el título en hereditario).  El Imperio se organizaba en provincias a cuyo frente se colocaba un gobernador.  Para defender el territorio de los ataques de los pueblos extranjeros, en las fronteras (limes) se levantaron fortificaciones con finalidad defensiva.
  • 26.
     A lolargo de los siglos I y II d. C. el Imperio alcanzó su máxima expansión y vivió un periodo de prosperidad y paz al que se le conoce como “PAX ROMANA”.  Roma se convirtió en una gran capital, residencia del emperador, era la mayor ciudad del mundo, sus edificios y monumentos (Coliseo, Circo Máximo, templos, teatros, columnas conmemorativas..) cautivaban al mundo entero.
  • 27.
     En todoel Imperio (que abarcaba territorios de las actuales España, Inglaterra, Francia, Italia, Grecia, Turquía, Egipto, Norte de África..) se impuso la misma lengua, el latín, la misma cultura y religión, a esto se le conoce como “ROMANIZACIÓN”
  • 28.
     Tres emperadores romanosnacieron en España, que era una provincia del Imperio Romano llamada Hispania, fueron, Trajano, Adriano y Teodosio
  • 29.
    CURIOSIDADES SOBRE ALGUNOS EMPERADORESROMANOS (NO COPIAR)  CALÍGULA:  Extremadamente caprichoso, carente de toda moral o sentido ético, y capaz de las más extremas crueldades y atrocidades.  Murió asesinado a sus 29 años después de creerse un dios durante sus apenas 4 años de poder absoluto, sangre derramada, escándalos sexuales, incestos y un número de ejecuciones casi incalculables.
  • 30.
    NERÓN y AGRIPINA  Emperadorromano, último de la dinastía Julio-Claudia. Era hijo de un matrimonio anterior de Agripina, segunda mujer de Claudio  Agripina:  Convenció a Claudio para que adoptara a Nerón señalándole como heredero imperial en lugar de su propio hijo, Británico (hijo de Mesalina)  Casó a Nerón con otra hija de Claudio, Octavia.  Asesinó a su marido, el emperador para que su hijo Nerón fuera proclamado emperador con 17 años.
  • 31.
     El emperadorfue un tirano sin escrúpulos.  Hizo asesinar a su madre Agripina y a su hermanastro Británico acusados de conspirar contra él.  Hizo incendiar la ciudad de Roma para reconstruirla a su gusto (64) y desató persecuciones contra los cristianos acusándoles de ser los culpables del incendio.  Asesinó a su esposa Octavia para casarse con su amante Popea a quien provocó la muerte haciéndola abortar de una patada durante un acceso de cólera.  Asesinó a su consejero y mano derecha, Burro y ordenó suicidarse, entre otros, a sus antiguos amigos Séneca y Petronio.  Una rebelión de gobernadores de su imperio para deponerlo le ocasionó la muerte. Nerón se hizo matar por su secretario cuando iba a ser arrestado.
  • 32.
    GALA PLACIDIA  Hija,madre y esposa de emperadores.  Princesa romana, hija del emperador Teodosio I, fue hecha prisionera cuando los visigodos de Alarico asolaron Roma, contrajo matrimonio con el rey visigodo Ataúlfo, del cual tuvo un hijo.  Tras el asesinato de su marido, Gala fue restituida a su hermano, el emperador Honorio, quien volvió a casarla, en esta ocasión con el futuro emperador Constancio II.  La muerte prematura de su esposo y la acusación que sobre ella pesaba de haber conspirado contra su hermano en connivencia con los visigodos, la obligó a huir a Constantinopla.  Allí consiguió en el 425 que Bizancio reconociera como emperador de Occidente a su hijo (Valentiniano III), durante cuya minoridad ejerció de regente.  El mausoleo donde reposa Gala Placidia se encuentra en Ravena (Italia)
  • 33.
    LA CRISIS Y CAÍDADEL IMPERIO ROMANO  A partir del siglo III d.C. en el Imperio Romano surgieron una serie de problemas: 1. Las fronteras se volvieron inseguras por los ataques de los pueblos bárbaros (Germánicos). 2. La autoridad del emperador se debilitó, fueron frecuentes las revueltas, los jefes militares fueron aumentando su poder, el ejército se convirtió en la única autoridad.
  • 34.
    3. Una crisiseconómica provocada por la falta de esclavos al acabarse la conquista lo que provocó un descenso de la producción agrícola y minera, además, los ataques bárbaros cortaron las vías de comunicación y paralizaron el comercio y la artesanía.
  • 35.
    4. LA DIVISIÓNDEL IMPERIO ROMANO  En el año 395 d. C. el emperador Teodosio, para facilitar la defensa del Imperio lo dividió entre sus dos hijos, a partir de ahí, el Imperio quedó dividido en:  Imperio Romano de Oriente (Imperio Bizantino), era más rico y pudo mantenerse diez siglos más, a pesar de los ataques.  El Imperio Romano de Occidente, mucho más empobrecido, lo sucesivos emperadores fueron incapaces de protegerlo de los ataques de los pueblos bárbaros que provocaron su caída en el siglo V. d. C.
  • 36.
     CAÍDA YFIN DEL IMPERIO ROMANO DE OCCIDENTE  A partir de finales del siglo III d.C. los pueblos germánicos (bárbaros), suevos, vándalos, alanos y visigodos, atacaron e invadieron las tierras del Imperio Romano de Occidente.  En el año 476 d. C. un jefe bárbaro, Odoacro, destituyó al último emperador romano, Rómulo Augústulo (un niño de diez años).  Con la caída del Imperio Romano de Occidente termina la Edad Antigua y da comienzo la Edad Media (siglos V-XV).
  • 37.
    12.3 Economía Romana El Imperio romano gozó de una próspera economía basada en:  Una agricultura muy productiva  Un intenso comercio por todo el Imperio.  Los romanos introdujeron novedades en agricultura:  El arado, los molinos y prensas.  Nuevos sistemas de regadío.  Nuevos productos (cereales, olivo, vid).
  • 38.
    Las tierras:  Setrabajaban en los latifundios (grandes parcelas). Eran propiedad de los patricios. Eran trabajadas por esclavos.
  • 39.
     El comercioentre todas las provincias del Imperio se vio favorecido por:  La paz interna.  Una buena red de calzadas.  La existencia de una moneda utilizable en todas las tierras del Imperio.
  • 40.
    12.4. La sociedadromana  Se dividía en:  A) CIUDADANOS:  Hombres libres con plenos derechos políticos y civiles.  Incluían a:  Ricos: HONESTIORES (Senadores, patricios)  Grupo humilde: PLEBE (campesinos, artesanos, comerciantes)
  • 41.
     B) NO CIUDADANOS: No tenían el derecho de ciudadanía.  Vida llena de dificultades  LIBERTOS (Esclavos liberados)  ESCLAVOS (prisioneros de guerras, deudores o hijos de esclavos)
  • 42.
    Las ciudades romanas Lasociedad romana era fundamentalmente urbana: los romanos fundaron cientos de ciudades (urbes) por todo el Imperio.
  • 43.
    Características de lasciudades romanas: 1. De planta cuadrada. 2. Amuralladas 3. Con dos calles principales que se cruzaban entre sí, el cardo y el decumano. 4. Una plaza principal llamada foro. 5. Contaban con sistemas de canalización de aguas y de alcantarillado.
  • 44.
    6. Tenían numerososedificios:  Religiosos (templos).  Políticos (basílica)  Conmemorativos (arcos de triunfo y columnas)  De ocio (termas o baños públicos), teatros, anfiteatros (para la lucha de gladiadores) y circos (para carreras de cuadrigas).
  • 45.
    7. Tipos deviviendas:  Domus: unifamiliares en torno a un patio  Insulae: edificios de varios viviendas en altura
  • 47.
    12.5. LA CULTURA ROMANA Los romanos adoptaron la cultura, la religión y el arte griegos.  La gran aportación de la cultura romana fue el idioma (el latín del que derivan las lenguas europeas modernas) y el derecho (leyes) que constituye la base de la legislación de muchos países modernos.  Figuras relevantes: Séneca (filosofía), Virgilio (literatura), Galeno (medicina)
  • 48.
    12. 6. Lareligión romana 1. En un principio adoptaron la religión politeísta griega y en el siglo IV d. C. la sustituyeron por el Cristianismo. 2. En el ámbito privado de la casa rendían culto a:  Los dioses protectores del hogar (lares y penates)  Espíritus de antepasados (manes). 3. El emperador fue divinizado y su culto era obligatorio
  • 52.
    MITO DE EROSY PSIQUE (ampliación)  Psique era la hija menor del Rey de Anatolia. Su inigualable belleza la mantenía aun soltera pues nadie se atrevía a pedir su mano de tan hermosa que era.  Los habitantes de su aldea, decidieron adorar la belleza de Psique y se olvidaron de Afrodita. La Diosa, celosa de ella, envió a su hijo Eros, dios del amor, a herir a Psique con una flecha vieja y oxidada, que haría que ella se enamorase del más horrible monstruo.  Eros al verla, se distrajo, hiriéndose a sí mismo con una de sus mágicas flechas y quedó enamorado al momento.
  • 53.
    12.7 El ArteRomano 53
  • 54.
    1. Grandiosa ymonumental. 2. Materiales: ladrillo, piedra, mármol y como novedad, el cemento 3. Columnas: predominan los órdenes griegos y los combinan  A esos órdenes griegos añaden dos nuevos:  TOSCANO: capitel sin decoración pero algo más complejo que el dórico;  COMPUESTO: mezcla del jónico y el corintio. 54 a) ARQUITECTURA RASGOS GENERALES
  • 55.
    4. Cubiertas (techos): Usan adinteladas de origen griego.  Y como novedad: abovedadas (uso del arco y la bóveda ) 5. Decoración:  Revestimiento de los muros con pinturas murales.  Mosaicos de teselas (piezas cúbicas de colores) en el suelo
  • 56.
    Tipos de edificios 1.Obras de ingeniería:  Calzadas (carreteras)  Puentes  Acueductos (llevar agua a ciudades)
  • 57.
     2. Templos: Tipos:  1. De planta rectangular: similar al griego con basamento  2. De planta circular: Ejemplo el Panteón de Roma cubierto por una inmensa cúpula Esta foto de Autor desconocido está bajo licencia CC BY-NC
  • 58.
    3. Monumentos conmemorativos: Sufunción era hacer propaganda de un emperador. Podían ser:  Columnas conmemorativas:  Decorado el fuste con relieves narrativos  Ej. La columna de Trajano  Arcos de Triunfo:  Ej. Arco de Tito
  • 59.
     4. Edificiosciviles: a) Basílicas (para tareas de justicia y comercio) b) Termas:  Baños públicos  Divididas en salas: cálida, templada y fría
  • 60.
    c) Teatros:  Pararepresentación de obras teatrales  Ej. Mérida (España)
  • 61.
    c) Anfiteatros:  Paraluchas de gladiadores y fieras  Ej. El Coliseo de Roma.
  • 64.
    c) Circos  Paracarreras de cuádrigas
  • 65.
    URBANISMO 65 La ciudades romanasseguían el siguiente plano:  Planta en cuadrícula o damero  Calles principales:  cardus (eje N-S)  decumanus (eje oeste-este)  El foro (plaza) con edificios públicos como templos… • La civilización romana fue urbana: importancia de las ciudades • El Imperio estaba estructurado en torno a una red de ciudades comunicadas por calzadas.
  • 66.
    b) ESCULTURA ROMANA  Copialos modelos griegos pero con un tratamiento más realista.  Hecha en mármol y bronce.  Novedad: el retrato  Propaganda del emperador  Tipos: busto, cuerpo entero o ecuestre  Ej. Augusto Prima Porta o Marco Aurelio a caballo
  • 68.
     El relievehistórico:  Representa hechos políticos o militares en arcos del triunfo, columnas o altares (Ej. Ara Pacis de Augusto)
  • 70.
    c) LA PINTURAROMANA  Decorar viviendas.  Técnica al fresco (se pintaba directamente sobre la pared).  Temas: mitológicos, escenas de la vida cotidiana, retratos…  Realismo, detallismo y colorido.  Ej. En Pompeya (en Nápoles, al sur de Italia)