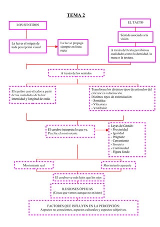
TEMA 2
                                                                                             EL TACTO
    LOS SENTIDOS

                                                                                       s
                                                                                       Sentido asociado a la
                                                                                       visión
La luz es el origen de                   La luz se propaga
toda percepción visual                   siempre en línea
                                         recta                                  A través del texto percibimos
                                                                                cualidades como la densidad, la
                                                                                masa o la textura.



                                         A través de los sentidos




                                                                 Transforma los distintos tipos de estímulos del
El cerebro creo el calor a partir
                                                                 exterior en información.
de las cualidades de la luz:
                                                                 Distintos tipos de estimulación:
intensidad y longitud de onda
                                                                 - Somática
                                                                 - Vibratoria
                                                                 - Vestibular




                                                                                Leyes de Gestalt:
                             El cerebro interpreta lo que ve.                   - Proximidad
                             Percibe el movimiento.                             - Igualdad
                                                                                - Prägnanz
                                                                                - Cerramiento
                                                                                - Simetría
                                                                                - Continuidad
                                                                                - Figura fondo



         Movimiento real                                                    Movimiento aparente


                                     El cerebro ve más lejos que los ojos


                                          ILUSIONES ÓPTICAS
                                    (Cosas que vemos aunque no existen)



                           FACTORES QUE INFLUYEN EN LA PERCEPCIÓN:
                       Aspectos no conscientes, aspectos culturales y aspectos subjetivos.

Tema 2

  • 1.
    TEMA 2 EL TACTO LOS SENTIDOS s Sentido asociado a la visión La luz es el origen de La luz se propaga toda percepción visual siempre en línea recta A través del texto percibimos cualidades como la densidad, la masa o la textura. A través de los sentidos Transforma los distintos tipos de estímulos del El cerebro creo el calor a partir exterior en información. de las cualidades de la luz: Distintos tipos de estimulación: intensidad y longitud de onda - Somática - Vibratoria - Vestibular Leyes de Gestalt: El cerebro interpreta lo que ve. - Proximidad Percibe el movimiento. - Igualdad - Prägnanz - Cerramiento - Simetría - Continuidad - Figura fondo Movimiento real Movimiento aparente El cerebro ve más lejos que los ojos ILUSIONES ÓPTICAS (Cosas que vemos aunque no existen) FACTORES QUE INFLUYEN EN LA PERCEPCIÓN: Aspectos no conscientes, aspectos culturales y aspectos subjetivos.