UNIVERSIDAD NACIONAL MAYOR DE SAN MARCOS

                      (Universidad del Perú, Decana de América)
INDICE
1.- Resumen         02
2.- Finalidad de la TGS 04
3.- Aportes Metodológicos y Semánticos de la TGS a la Investigación Científica 08
4.- En qué consiste el pensamiento sistémico      25
5.- El enfoque cibernético de la administración moderna       29
6.- Aplicación práctica de las herramientas conceptuales de la TGS 34
7.- Realimentación34
8.- Realimentación negativa     35
9.- Realimentación positiva     37
10.- Entropía       39
11.- Negentropia 41
12.- Recursividad 43
13.- Isomorfismo 48
14.- Homomorfismo         52
15.- Caja negra     53
16.- Homeostasis 59
17.- Teleología     65
18.- Equifinalidad 72
19.- Ejercicios sobre insumo-producto de las sistemas 76
20.- Mapa conceptual      88
21.- Palabras clave       89
22.- Bibliografía 92




Mapa conceptual
http://cmapspublic.ihmc.us/servlet/SBReadResourceServlet?
rid=1222745706390_700459520_23337&partName=htmltext
TEORIA GENERAL DE SISTEMAS



Resumen

Como primer punto está La finalidad de la Teoría General de Sistemas y esta es permitir
manejar bien los conceptos y marco teórico para su buen manejo dentro de una organización y los
sistemas, la cual La Teoría Genera de Sistemas va a distinguir el sistema, el suprasistema: (medio
del sistema) (familia extensa, amigos, vecinos) y los subsistemas: componentes del sistema. Es por
ello la finalidad que tiene la TGS.

Segundo punto son los Aportes Metodológicos y Semánticos de la Teoría General de
Sistemas a la Investigación Científica, la cual nos va dar las terminologías a tratar en la TGS con
sus explicaciones establecidas, en el campo semántico tendremos las siguientes terminologías, ya
que las sucesivas especializaciones de las ciencias obligan a la creación de nuevas palabras, estas
se acumulan durante sucesivas especializaciones, y estas son :
Sistema, Entradas, Proceso, Caja Negra, Salidas, Relaciones (se clasifican en: Simbióticas,
Sinérgica, Superflua), Atributos, Contexto, Rango, Subsistemas, Variables, Parámetro,
Operadores, Retroalimentación, Homeostasis y entropía, Permeabilidad, entre otros. Y ahora
los aportes metodológicos se dividen en tres partes: Jerarquía de los sistemas, Teoría analógica o
modelo de isomorfismo sistémico y Modelo procesal o del sistema adaptativo complejo.

Tercer punto es: en qué consiste el pensamiento de sistemas, esto es un modo de pensamiento
que contempla el todo y sus partes, es integrador o sintético y también permite estudiar la conexión
que existe entre las diversas disciplinas para predecir el comportamiento de los sistemas.

Cuarto punto: el enfoque cibernético de la administración moderna, esto es una ciencia que se
ocupa de los sistemas de control y de comunicación en las personas y en las máquinas, estudiando
y aprovechando todos sus aspectos y mecanismos comunes. y en donde dentro de este rubro se
definirá no solo el concepto de ello si no también se hablara acerca de otros puntos relevantes que
van a concorde con este tema.
Quinto punto esta representada por la aplicación práctica de las herramientas conceptuales
de la TGS. La cual consiste en dar conceptos previos y sus casos respectivos por ende se menciona
l: retroalimentación (es un mecanismo según el cual una parte de la energía de salida de un
sistema o de una maquina regresa a la entrada), al cual se divide en dos partes
La retroalimentación negativa y la retroalimentación positiva (casos prácticos),
Entropía y neguentropía, recursividad, isomorfismo y homomorfismo, caja negra, Homeostasis y
Teleología, equifinalidad (cada cual son sus respectivos ejemplo, en otras palabras todo lo plasmado
en la parte teórica se lleva a la practica en esta parte, ya que ello nos permitirá desenvolvernos de
una manera adecuada en el ámbito empresarial
Y como último punto es la resolución de los ejercicios sobre insumo-producto de los sistemas, la
cual no es otra cosa que emplear nuestros conocimientos. Por ende esta monografía nos ha servido
como un adiestramiento en la parte teórica como también en casos prácticos.


Finalidad de la Teoría General de Sistemas




La Teoría General de Sistemas (T.G.S.) surgió con los trabajos del biólogo alemán Ludwig von
Bertalanffy, publicados entre 1950 y 1968.
Las T.G.S. no busca solucionar problemas o intentar soluciones prácticas, pero sí producir teorías y

                                                                                                  2
TEORIA GENERAL DE SISTEMAS

formulaciones conceptuales que puedan crear condiciones de aplicación en la realidad empírica. Los
supuestos básicos de la teoría general de sistemas son:
Existe una nítida tendencia hacia la integración de diversas ciencias no sociales.
Esa integración parece orientarse rumbo a una teoría de sistemas.
Dicha teoría de sistemas puede ser una manera más amplia de estudiar los campos no-físicos del
conocimiento científico, especialmente en las ciencias
Con esa teoría de los sistemas, al desarrollar principios unificadores que san verticalmente los
universos particulares de las
diversas ciencias involucradas nos aproximamos al objetivo de la unidad de la ciencia.
Esto puede generar una integración muy necesaria en la educación científica
La teoría general de los sistemas afirma que las propiedades de los sistemas no pueden ser
descritas significativamente en términos de sus elementos separados. La comprensión de los
sistemas solamente se presenta cuando se estudian los sistemas globalmente, involucrando todas
las interdependencias de sus subsistemas.
La T.G.S. Se fundamentan en tres premisas básicas, a saber:
 Los sistemas         existen       dentro       de     sistemas.
Las moléculas existen dentro de células las células dentro de tejidos, los tejidos dentro de los
órganos, los órganos dentro de los organismos, los organismos dentro de colonias, las colonias
dentro de culturas nutrientes, las culturas dentro de conjuntos mayores de culturas, y así
sucesivamente.
Los sistemas          son abiertos.
Es una consecuencia de la premisa anterior. Cada sistema que se examine, excepto el menor o
mayor, recibe y descarga algo en los otros sistemas, generalmente en aquellos que le son contiguos.
Los sistemas abiertos son caracterizados por un proceso de intercambio infinito con su ambiente,
que son los otros sistemas. Cuando el intercambio cesa, el sistema se desintegra, esto es, pierde
sus fuentes de energía.
Las funciones de un sistema dependen de su estructura.
Para los sistemas biológicos y mecánicos esta afirmación es intuitiva. Los tejidos musculares, por
ejemplo, se contraen porque están constituidos por una estructura celular           que permite
contracciones.
No es propiamente las TES. , Sino las características y parámetros que establece para todos los
sistemas, lo que se constituyen el área de interés en este caso. De ahora en adelante, en lugar de
hablar de TES., se hablará de la teoría de sistemas.

El concepto de sistema pasó a dominar las ciencias, y principalmente, la administración. Si se habla
de astronomía, se piensa en el sistema solar; si el tema es fisiología, se piensa en el sistema
nervioso, en el sistema circulatorio, en el        sistema     digestivo; la sociología habla de sistema
social, la economía de sistemas monetarios, la física de sistemas atómicos, y así sucesivamente.
El enfoque sistemático, hoy en día en la administración, es tan común que casi siempre se está
utilizando, a veces inconscientemente.
La teoría de sistemas penetró rápidamente en la teoría administrativa por dos razones
fundamentales:
  a) Debido a la necesidad de sintetizar e integrar más las teorías que la precedieron, llevándose con
éxito cuando se aplicaron las ciencias del comportamiento al          estudio       de     la
organización.
  b) La cibernética y la tecnología informática, trajeron inmensas posibilidades de desarrollo y
operación de las ideas que convergían hacia una teoría de sistemas aplicada a la administración.

La teoría de la organización y la práctica administrativa han experimentado cambios sustanciales en
años recientes. La información proporcionada por las ciencias de la administración y la conducta ha
enriquecido a la teoría tradicional. Estos esfuerzos de investigación y de conceptualización a veces
han llevado a descubrimientos divergentes. Sin embargo, surgió un enfoque que puede servir como
base para lograrla convergencia, el enfoque de sistemas, que facilita la unificación de muchos
campos del conocimiento. Dicho enfoque ha sido usado por las ciencias físicas, biológicas y
sociales, como marco de referencia para la integración         de   la     teoría organizacional
moderna.

En particular, la teoría general de sistemas parece proporcionar un marco teórico unificador tanto
para las ciencias naturales como para las sociales, que necesitaban emplear conceptos tales como
"organización", "totalidad", globalidad e "interacción dinámica; lo lineal es sustituido por lo circular,
ninguno de los cuales era fácilmente estudiadle por los métodos analíticos de las ciencias puras. Lo
individual perdía importancia ante el enfoque interdisciplinario.
El mecanicismo veía el mundo seccionado en partes cada vez más pequeñas, la teoría de los
sistemas veía la realidad como estructuras cada vez más grandes.
                                                                                                       3
TEORIA GENERAL DE SISTEMAS

La Teoría General de Sistemas presentaba un universo compuesto por acúmulos de energía y
materia (sistemas), organizados en subsistemas e interrelacionados unos con otros.
La     Teoría        General     de   Sistemas       distingue:
a) El SISTEMA
b) El SUPRASISTEMA: (medio del sistema) (Familia extensa, amigos, vecinos)
c) Los SUBSISTEMAS: componentes del sistema

El objetivo de la teoría es la descripción y exploración de la relación entre los sistemas dentro
de      esta jerarquía.
Hay que distinguir "sistema" de "agregado". Ambos son conjuntos, es decir, entidades que se
constituyen por la concurrencia de más de un elemento; la diferencia entre ambos consiste en que el
sistema muestra una organización de la que carecen los agregados. Así pues, un sistema es un
conjunto de partes interrelacionadas.
En conclusión la teoría general de sistemas en su propósito más amplio, es la elaboración de
herramientas que capaciten a otras ramas de la ciencia en su investigación práctica. Por sí sola, no
demuestra o deja de mostrar efectos prácticos. Para que una teoría de cualquier rama científica esté
sólidamente fundamentada, ha de partir de una sólida coherencia sostenida por la T.G.S. Si se
cuentan con resultados de laboratorio y se pretende describir su dinámica entre distintos
experimentos, la T.G.S. es el contexto adecuado que permitirá dar soporte a una nueva explicación,
que permitirá poner a prueba y verificar su exactitud. Por ello se la encasilla en el ámbito de meta
teoría.


Aportes Metodológicos y Semánticos de la Teoría General de Sistemas a la Investigación Científica


                               Bases Epistemológicas de la Teoría General de Sistemas
                               Según Bertalanffy (1976) se puede hablar de una filosofía de
                               sistemas, ya que toda teoría científica de gran alcance tiene aspectos
                               metafísicos. El autor señala que "teoría" no debe entenderse en su
                               sentido restringido, esto es, matemático, sino que la palabra teoría está
                               más cercana, en su definición, a la idea de paradigma de Kuhn. El
                               distingue en la filosofía de sistemas una ontología de sistemas, una
                               epistemología de sistemas y una filosofía de valores de sistemas.
                               La ontología se aboca a la definición de un sistema y al entendimiento
                               de cómo están plasmados los sistemas en los distintos niveles del
                               mundo de la observación, es decir, la ontología se preocupa de
                               problemas tales como el distinguir un sistema real de un sistema
                               conceptual. Los sistemas reales son, por ejemplo, galaxias, perros,
células y átomos. Los sistemas conceptuales son la lógica, las matemáticas, la música y, en general,
toda construcción simbólica.
Bertalanffy entiende la ciencia como un subsistema del sistema conceptual, definiéndola
como un sistema abstraído, es decir, un sistema conceptual correspondiente a la realidad. El
señala que la distinción entre sistema real y conceptual está sujeta a debate, por lo que no debe
considerarse en forma rígida. La epistemología de sistemas se refiere a la distancia de la TGS con
respecto al positivismo o empirismo lógico. Bertalanffy, refiriéndose a si mismo, dice: "En filosofía, la
formación del autor siguió la tradición del neopositivismo del grupo de Moritz Schlick, posteriormente
llamado Círculo de Viena. Pero, como tenía que ser, su interés en el misticismo alemán, el
relativismo histórico de Spengler y la historia del arte, aunado a otras actitudes no ortodoxas, le
impidió llegar a ser un buen positivista. Eran más fuertes sus lazos con el grupo berlinés de la
Sociedad de Filosofía Empírica en los años veintitantos; allí descollaban el filósofo-físico Hans
Reichenbach, el psicólogo A. Herzberg y el ingeniero Parseval (inventor del dirigible)". Bertalanffy
señala que la epistemología del positivismo lógico es fisicalista y atomista. Fisicalista en el sentido
que considera el lenguaje de la ciencia de la física como el único lenguaje de la ciencia y, por lo
tanto, la física como el único modelo de ciencia. Atomista en el sentido que busca fundamentos
últimos sobre los cuales asentar el conocimiento, que tendrían el carácter de indubitable.
Por otro lado, la TGS no comparte la causalidad lineal o unidireccional, la tesis que la percepción es
una reflexión de cosas reales o el conocimiento una aproximación a la verdad o la realidad.
Bertalanffy señala "[La realidad] es una interacción entre conocedor y conocido, dependiente de
múltiples factores de naturaleza biológica, psicológica, cultural, lingüística, etc. La propia física nos
enseña que no hay entidades últimas tales como corpúsculos u ondas, que existan
independientemente del observador. Esto conduce a una filosofía ‘perspectivista’ para la cual la
física, sin dejar de reconocerle logros en su campo y en otros, no representa el monopolio del
conocimiento.
                                                                                                      4
TEORIA GENERAL DE SISTEMAS

Frente al reduccionismo y las teorías que declaran que la realidad no es ‘nada sino’ (un montón de
partículas físicas, genes, reflejos, pulsiones o lo que sea), vemos la ciencia como una de las
‘perspectivas’ que el hombre, con su dotación y servidumbre biológica, cultural y lingüística, ha
creado para vérselas con el universo al cual está ‘arrojado’ o más bien, al que está adaptado merced
a la evolución y la historia". La filosofía de valores de sistemas se preocupa de la relación entre los
seres humanos y el mundo, pues Bertalanffy señala que la imagen de ser humano diferirá si se
entiende el mundo como partículas físicas gobernadas por el azar o como un orden jerárquico
simbólico. La TGS no acepta ninguna de esas visiones de mundo, sino que opta por una visión
heurística.
Finalmente, Bertalanffy reconoce que la teoría de sistemas comprende un conjunto de enfoques que
difieren en estilo y propósito, entre las cuales se encuentra la teoría de conjuntos (Mesarovic) , teoría
de las redes (Rapoport), cibernética (Wiener), teoría de la información (Shannon y Weaver), teoría de
los autómatas (Turing), teoría de los juegos (von Neumann), entre otras. Por eso, la práctica del
análisis aplicado de sistemas tiene que aplicar diversos modelos, de acuerdo con la naturaleza del
caso y con criterios operacionales, aun cuando algunos conceptos, modelos y principios de la TGS –
como el orden jerárquico, la diferenciación progresiva, la retroalimentación, etc. – son aplicables a
grandes rasgos a sistemas materiales, psicológicos y socioculturales.
APORTES SEMÁNTICOS
Las sucesivas especializaciones de las ciencias obligan a la creación de nuevas palabras, estas se
acumulan durante sucesivas especializaciones, llegando a formar casi un verdadero lenguaje que
sólo es manejado por los especialistas.
De esta forma surgen problemas al tratarse de proyectos interdisciplinarios, ya que los participantes
del proyecto son especialistas de diferentes ramas de la ciencia y cada uno de ellos maneja una
semántica diferente a los demás.
La Teoría de los Sistemas, para solucionar estos inconvenientes, pretende introducir una semántica
científica de utilización universal.
        Sistema:
Es un conjunto organizado de cosas o partes
interactuantes e interdependientes, que se
relacionan formando un todo unitario y                                                           complejo.
Cabe aclarar que las cosas o partes que
componen al sistema, no se refieren al                                                           campo
físico (objetos), sino más bien al funcional.                                                    De este
modo las cosas o partes pasan a ser                                                              funciones
básicas realizadas por el sistema. Podemos
enumerarlas en: entradas, procesos y                                                             salidas.
Entradas:
Las entradas son los ingresos del sistema                                                        que
pueden ser recursos materiales, recursos humanos o información.
Las entradas constituyen la fuerza de arranque que suministra al sistema sus necesidades
operativas.
Las entradas pueden ser:
- en serie: es el resultado o la salida de un sistema anterior con el cual el sistema en estudio está
relacionado en forma directa.
- aleatoria: es decir, al azar, donde el término "azar" se utiliza en el sentido estadístico. Las entradas
aleatorias representan entradas potenciales para un sistema.
- retroacción: es la reintroducción de una parte de las salidas del sistema en sí mismo.
Proceso:
El proceso es lo que transforma una entrada en salida, como tal puede ser una máquina, un
individuo, una computadora, un producto químico, una tarea realizada por un miembro de la
organización, etc.
En la transformación de entradas en salidas debemos saber siempre como se efectúa esa
transformación. Con frecuencia el procesador puede ser diseñado por el administrador. En tal caso,
este proceso se denomina "caja blanca". No obstante, en la mayor parte de las situaciones no se
conoce en sus detalles el proceso mediante el cual las entradas se transforman en salidas, porque
esta transformación es demasiado compleja. Diferentes combinaciones de entradas o su
combinación en diferentes órdenes de secuencia pueden originar diferentes situaciones de salida. En
tal caso la función de proceso se denomina una "caja negra".

Caja Negra:
La caja negra se utiliza para representar a los sistemas cuando no sabemos que elementos o cosas
componen al sistema o proceso, pero sabemos que a determinadas corresponden determinadas
salidas y con ello poder inducir, presumiendo que a determinados estímulos, las variables
funcionaran en cierto sentido.
                                                                                                       5
TEORIA GENERAL DE SISTEMAS

Salidas:
Las salidas de los sistemas son los resultados que se obtienen de procesar las entradas. Al igual que
las entradas estas pueden adoptar la forma de productos, servicios e información. Las mismas son el
resultado del funcionamiento del sistema o, alternativamente, el propósito para el cual existe el
sistema.
Las salidas de un sistema se convierten en entrada de otro, que la procesará para convertirla en otra
salida, repitiéndose este ciclo indefinidamente.
Relaciones:
Las relaciones son los enlaces que vinculan entre sí a los objetos o subsistemas que componen a un
sistema complejo.
Podemos clasificarlas en:
- Simbióticas: es aquella en que los sistemas conectados no pueden seguir funcionando solos. A su
vez puede subdividirse en unipolar o parasitaria, que es cuando un sistema (parásito) no puede vivir
sin el otro sistema (planta); y bipolar o mutual, que es cuando ambos sistemas dependen entre si.
- Sinérgica: es una relación que no es necesaria para el funcionamiento pero que resulta útil, ya que
su desempeño mejora sustancialmente al desempeño del sistema. Sinergia significa "acción
combinada".
 Sin embargo, para la teoría de los sistemas el término significa algo más que el esfuerzo
cooperativo. En las relaciones sinérgicas la acción cooperativa de subsistemas semi-independientes,
tomados en forma conjunta, origina un producto total mayor que la suma de sus productos tomados
de una manera independiente.
- Superflua: Son las que repiten otras relaciones. La razón de las relaciones superfluas es la
confiabilidad. Las relaciones superfluas aumentan la probabilidad de que un sistema funcione todo el
tiempo y no una parte del mismo. Estas relaciones tienen un problema que es su costo, que se suma
al costo del sistema que sin ellas puede funcionar.
Atributos:
Los atributos de los sistemas, definen al sistema tal como lo conocemos u observamos. Los atributos
pueden ser definidores o concomitantes: los atributos definidores son aquellos sin los cuales una
entidad no sería designada o definida tal como se lo hace; los atributos concomitantes en cambio
son aquellos que cuya presencia o ausencia no establece ninguna diferencia con respecto al uso del
término que describe la unidad.
Contexto:
Un sistema siempre estará relacionado con el contexto que lo rodea, o sea, el conjunto de objetos
exteriores al sistema, pero que influyen decididamente a éste, y a su vez el sistema influye, aunque
en una menor proporción, influye sobre el contexto; se trata de una relación mutua de contexto-
sistema.
Tanto en la Teoría de los Sistemas como en el método científico, existe un concepto que es común a
ambos: el foco de atención, el elemento que se aísla para estudiar.
El contexto a analizar depende fundamentalmente del foco de atención que se fije. Ese foco de
atención, en términos de sistemas, se llama límite de interés.


Para determinar este límite se considerarían dos etapas por separado:
a) La determinación del contexto de interés.
b) La determinación del alcance del límite de interés entre el contexto y el sistema.

c) Se suele representar como un círculo que encierra al sistema, y que deja afuera del límite de
interés a la parte del contexto que no interesa al analista.
d) En lo que hace a las relaciones entre el contexto y los sistemas y viceversa. Es posible que sólo
interesen algunas de estas relaciones, con lo que habrá un límite de interés relacional.
Determinar el límite de interés es fundamental para marcar el foco de análisis, puesto que sólo será
considerado lo que quede dentro de ese límite.
Entre el sistema y el contexto, determinado con un límite de interés, existen infinitas relaciones.
Generalmente no se toman todas, sino aquellas que interesan al análisis, o aquellas que
probabilísticamente presentan las mejores características de predicción científica.
Rango:
En el universo existen distintas estructuras de sistemas y es factible ejercitar en ellas un proceso de
definición de rango relativo. Esto produciría una jerarquización de las distintas estructuras en función
de su grado de complejidad.
Cada rango o jerarquía marca con claridad una dimensión que actúa como un indicador claro de las
diferencias que existen entre los subsistemas respectivos.
Esta concepción denota que un sistema de nivel 1 es diferente de otro de nivel 8 y que, en
consecuencia, no pueden aplicarse los mismos modelos, ni métodos análogos a riesgo de cometer
evidentes falacias metodológicas y científicas.
                                                                                                     6
TEORIA GENERAL DE SISTEMAS

                                  Para aplicar el concepto de rango, el foco de atención debe
                                  utilizarse en forma alternativa: se considera el contexto y a su nivel
                                  de rango o se considera al sistema y su nivel de rango.
                                  Refiriéndonos a los rangos hay que establecer los distintos
                                  subsistemas. Cada sistema puede ser fraccionado en partes sobre
                                  la base de un elemento común o en función de un método lógico de
                                  detección.
                                  El concepto de rango indica la jerarquía de los respectivos
                                  subsistemas entre sí y su nivel de relación con el sistema mayor.
                                  Subsistemas:
                                  En la misma definición de sistema, se hace referencia a los
subsistemas que lo componen, cuando se indica que el mismo esta formado por partes o cosas que
forman el todo.
Estos conjuntos o partes pueden ser a su vez sistemas (en este caso serían subsistemas del sistema
de definición), ya que conforman un todo en sí mismos y estos serían de un rango inferior al del
sistema que componen.
Estos subsistemas forman o componen un sistema de un rango mayor, el cual para los primeros se
denomina macrosistema.
Variables:
Cada sistema y subsistema contiene un proceso interno que se desarrolla sobre la base de la acción,
interacción y reacción de distintos elementos que deben necesariamente conocerse.
Dado que dicho proceso es dinámico, suele denominarse como variable, a cada elemento que
compone o existe dentro de los sistemas y subsistemas.
Pero no todo es tan fácil como parece a simple vista ya que no todas las variables tienen el mismo
comportamiento sino que, por lo contrario, según el proceso y las características del mismo, asumen
comportamientos diferentes dentro del mismo proceso de acuerdo al momento y las circunstancias
que las rodean.
Parámetro:
Uno de los comportamientos que puede tener una variable es el de parámetro, que es cuando una
variable no tiene cambios ante alguna circunstancia específica, no quiere decir que la variable es
estática ni mucho menos, ya que sólo permanece inactiva o estática frente a una situación
determinada.
Operadores:
Otro comportamiento es el de operador, que son las variables que activan a las demás y logran influir
decisivamente en el proceso para que este se ponga en marcha. Se puede decir que estas variables
actúan como líderes de las restantes y por consiguiente son privilegiadas respecto a las demás
variables. Cabe aquí una aclaración: las restantes variables no solamente son influidas por los
operadores, sino que también son influenciadas por el resto de las variables y estas tienen también
influencia sobre los operadores.
Retroalimentación:
La retroalimentación se produce cuando las salidas del sistema o la influencia de las salidas de los
sistemas en el contexto, vuelven a ingresar al sistema como recursos o información.
La retroalimentación permite el control de un sistema y que el mismo tome medidas de corrección en
base a la información retroalimentada.
Feed-forward o alimentación delantera:
Es una forma de control de los sistemas, donde dicho control se realiza a la entrada del sistema, de
tal manera que el mismo no tenga entradas corruptas o malas, de esta forma al no haber entradas
malas en el sistema, las fallas no serán consecuencia de las entradas sino de los proceso mismos
que componen al sistema.
Homeostasis y entropía:
La homeostasis es la propiedad                                                             de un sistema
que define su nivel de respuesta                                                           y de
adaptación al contexto.
Es el nivel de adaptación                                                                  permanente
del sistema o su tendencia a la                                                            supervivencia
dinámica. Los sistemas                                                                     altamente
homeostáticos sufren
transformaciones estructurales                                                             en igual
medida que el contexto sufre
transformaciones, ambos actúan                                                             como
condicionantes del nivel de                                                                evolución.
La entropía de un sistema es el                                                            desgaste que
el sistema presenta por el                                                                 transcurso
del tiempo o por el
                                                                                                     7
TEORIA GENERAL DE SISTEMAS

funcionamiento del mismo. Los sistemas altamente entrópicos tienden a desaparecer por el desgaste
generado por su proceso sistémico. Los mismos deben tener rigurosos sistemas de control y
mecanismos de revisión, reelaboración y cambio permanente, para evitar su desaparición a través
del tiempo.
En un sistema cerrado la entropía siempre debe ser positiva. Sin embargo en los sistemas abiertos
biológicos o sociales, la entropía puede ser reducida o mejor aun transformarse en entropía negativa,
es decir, un proceso de organización más completa y de capacidad para transformar los recursos.
Esto es posible porque en los sistemas abiertos los recursos utilizados para reducir el proceso de
entropía se toman del medio externo. Asimismo, los sistemas vivientes se mantienen en un estado
estable y pueden evitar el incremento de la entropía y aun desarrollarse hacia estados de orden y de
organización creciente.

Permeabilidad:
La permeabilidad de un sistema mide la interacción que este recibe del medio, se dice que a mayor o
menor permeabilidad del sistema el mismo será mas o menos abierto.
Los sistemas que tienen mucha relación con el medio en el cuál se desarrollan son sistemas
altamente permeables, estos y los de permeabilidad media son los llamados sistemas abiertos.
Por el contrario los sistemas de permeabilidad casi nula se denominan sistemas cerrados.
Integración e independencia:
Se denomina sistema integrado a aquel en el cual su nivel de coherencia interna hace que un
cambio producido en cualquiera de sus subsistemas produzca cambios en los demás subsistemas y
hasta en el sistema mismo.
Un sistema es independiente cuando un cambio que se produce en él, no afecta a otros sistemas.
Centralización y descentralización:
Un sistema se dice centralizado cuando tiene un núcleo que comanda a todos los demás, y estos
dependen para su activación del primero, ya que por sí solos no son capaces de generar ningún
proceso.
Por el contrario los sistemas descentralizados son aquellos donde el núcleo de comando y decisión
está formado por varios subsistemas. En dicho caso el sistema no es tan dependiente, sino que
puede llegar a contar con subsistemas que actúan de reserva y que sólo se ponen en
funcionamiento cuando falla el sistema que debería actuar en dicho caso.
Los sistemas centralizados se controlan más fácilmente que los descentralizados, son más sumisos,
requieren menos recursos, pero son más lentos en su adaptación al contexto. Por el contrario los
sistemas descentralizados tienen una mayor velocidad de respuesta al medio ambiente pero
requieren mayor cantidad de recursos y métodos de coordinación y de control más elaborados y
complejos.
Adaptabilidad:
Es la propiedad que tiene un sistema de aprender y modificar un proceso, un estado o una
característica de acuerdo a las modificaciones que sufre el contexto. Esto se logra a través de un
mecanismo de adaptación que permita responder a los cambios internos y externos a través del
tiempo.
Para que un sistema pueda ser adaptable debe tener un fluido intercambio con el medio en el que se
desarrolla.
Mantenibilidad:
Es la propiedad que tiene un sistema de mantenerse constantemente en funcionamiento. Para ello
utiliza un mecanismo de mantenimiento que asegure que los distintos subsistemas están
balanceados y que el sistema total se mantiene en equilibrio con su medio.

Estabilidad:
Un sistema se dice estable cuando puede mantenerse en equilibrio a través del flujo continuo de
materiales, energía e información.
La estabilidad de los sistemas ocurre mientras los mismos pueden mantener su funcionamiento y
trabajen de manera efectiva (mantenibilidad).
Armonía:
Es la propiedad de los sistemas que mide el nivel de compatibilidad con su medio o contexto.
Un sistema altamente armónico es aquel que sufre modificaciones en su estructura, proceso o
características en la medida que el medio se lo exige y es estático cuando el medio también lo es.
Optimización y sub.-optimización:
Optimización: modificar el sistema para lograr el alcance de los objetivos.
Suboptimización: es el proceso inverso, se presenta cuando un sistema no alcanza sus objetivos por
las restricciones del medio o porque el sistema tiene varios objetivos y los mismos son excluyentes,
en dicho caso se deben restringir los alcances de los objetivos o eliminar los de menor importancia si
estos son excluyentes con otros más importantes.
Éxito:
                                                                                                   8
TEORIA GENERAL DE SISTEMAS

El éxito de los sistemas es la medida en que los mismos alcanzan sus objetivos.
La falta de éxito exige una revisión del sistema ya que no cumple con los objetivos propuestos para
el mismo, de modo que se modifique dicho sistema de forma tal que el mismo pueda alcanzar los
objetivos determinados.
Límites:
Es la línea que delimita la relación de un sistema con su contexto, determinando hasta donde el
contexto es de interés para el sistema.
APORTES METODOLÓGICOS
a) Jerarquía de los sistemas
Al considerar los distintos tipos de sistemas del universo Kennet Boulding (1956) proporciona una
clasificación útil de los sistemas donde establece los siguientes niveles jerárquicos:
1. Primer nivel, estructura estática. Se le puede llamar nivel de los marcos de referencia.
2. Segundo nivel, sistema dinámico simple. Considera movimientos necesarios y
predeterminados. Se puede denominar reloj de trabajo.
3. Tercer nivel, mecanismo de control o sistema cibernético. El sistema se autorregula para
mantener su equilibrio.
4. Cuarto nivel, "sistema abierto" o autoestructurado. En este nivel se comienza a diferenciar la
vida. Puede de considerarse nivel de célula.
5. Quinto nivel, genético-social. Está caracterizado por las plantas.
6. Sexto nivel, sistema animal. Se caracteriza por su creciente movilidad, comportamiento
teleológico y su autoconciencia.
7. Séptimo nivel, sistema humano. Es el nivel del ser individual, considerado como un sistema con
conciencia y habilidad para utilizar el lenguaje y símbolos.
8. Octavo nivel, sistema social o sistema de organizaciones humanas constituye el siguiente
nivel, y considera el contenido y significado de mensajes, la naturaleza y dimensiones del sistema de
valores, la transcripción de imágenes en registros históricos, sutiles simbolizaciones artísticas,
música, poesía y la compleja gama de emociones humanas.
9. Noveno nivel, sistemas trascendentales. Completan los niveles de clasificación: estos son los
últimos y absolutos, los ineludibles y desconocidos, los cuales también presentan estructuras
sistemáticas e interrelaciones.




Jerarquía de la complejidad de los sistemas (Boulding, 1956)
Nivel             Características             Ejemplos               Disciplinas
                                                                     relevantes
1. Estructuras     Estático                       Estructuras de     Descripción verbal
                                                  cristal, puentes   o pictórica en
                                                                     cualquier disciplina
2. Sistemas        Movimiento                     Relojes,           Física, ciencia
dinámicos          predeterminado(pueden          máquinas, el       natural clásica
simples            exhibir equilibrio)            sistema solar
3. Mecanismos      Control en un ciclo cerrado    Termostatos,       Teoría de control y
de control                                        mecanismos de      cibernética
                                                  homeostasis en
                                                                                                  9
TEORIA GENERAL DE SISTEMAS

                                                   los organismos
4. Sistemas        Estructuralmente auto-          Flamas, células     Teoría del
abiertos           mantenibles                                         metabolismo
5. Organismos      Organizados completamente       Plantas             Botánica
pequeños           con partes funcionales,
                   crecimiento y reproducción
6. Animales        Un cerebro para guiar el        Pájaros y bestias Zoología
                   comportamiento total,
                   habilidad de aprender.
7. Hombre          Con autoconciencia,             Seres humanos       Biología, psicología
                   conocimiento del
                   conocimiento, lenguaje
                   simbólico
8. Sistemas        Roles, comunicación,            Familias, clubes    Historia, sociología,
socioculturales    transmisión de valores.         sociales,           antropología,
                                                   naciones.           ciencia del
                                                                       comportamiento
9. Sistemas           Irreconocibles                 La idea de Dios   -
trascendentales
Notas: Las propiedades emergentes se incrementan en cada nuevo nivel.
Del nivel 1 al 9: la complejidad se incrementa; es más difícil para un observador externo el predecir el
comportamiento; hay una dependencia incremental en decisiones sin programar.
Los niveles más pequeños son encontrados en los sistemas más altos - p.e. el hombre muestra
todas las características de los niveles 1 al 6 y las propiedades emergentes del nuevo nivel.
b) Teoría analógica o modelo de isomorfismo sistémico:
Este modelo busca integrar las relaciones entre fenómenos de las distintas ciencias. La detección de
estos fenómenos permite el armado de modelos de aplicación para distintas áreas de las ciencias.
Esto, que se repite en forma permanente, exige un análisis iterativo que responde a la idea de
modularidad que la teoría de los sistemas desarrolla en sus contenidos.
Se pretende por comparaciones sucesivas, una aproximación metodológica, a la vez que facilitar la
identificación de los elementos equivalentes o comunes, y permitir una correspondencia biunívoca
entre las distintas ciencias.
Como evidencia de que existen propiedades generales entre distintos sistemas, se identifican y
extraen sus similitudes estructurales.
Estos elementos son la esencia de la aplicación del modelo de isomorfismo, es decir, la
correspondencia entre principios que rigen el comportamiento de objetos que, si bien
intrínsecamente son diferentes, en algunos aspectos registran efectos que pueden necesitar un
mismo procedimiento.

c) Modelo procesal o del sistema adaptativo complejo
Este modelo implica por asociación la aplicación previa del modelo del rango.
Dado que las organizaciones se encuentran dentro del nivel 8, critica y logra la demolición de los
modelos existentes tanto dentro de la sociología como dentro de la administración.

Buckley, categoriza a los modelos existentes en dos tipos:
a) aquellos de extracción y origen mecánico, a los que denomina modelo de equilibrio;
b) aquellos de extracción y origen biológico, a los que llama modelos organísmicos u
homeostáticos.
Y dice:
"...el modelo de equilibrio es aplicable a tipos de sistemas que se caracterizan por perder
organización al desplazarse hacia un punto de equilibrio y con posterioridad tienden a mantener ese
nivel mínimo dentro de perturbaciones relativamente estrechas. Los modelos homeostáticos son
aplicables a sistemas que tienden a mantener un nivel de organización dado relativamente elevado a
pesar de las tendencias constantes a disminuirlo. El modelo procesal o de sistema complejo
adaptativo se aplica a los sistemas caracterizados por la elaboración o la evolución de la
organización; como veremos se benefician con las perturbaciones y la variedad del medio y de
hecho dependen de estas".
Mientras que ciertos sistemas tienen una natural tendencia al equilibrio, los sistemas del nivel 8 se
caracterizan por sus propiedades morfogénicas, es decir que en lugar de buscar un equilibrio estable
tienden a una permanente transformación estructural. Este proceso de transformación estructural
permanente, constituye el pre-requisito para que los sistemas de nivel 8 se conserven en forma
activa y eficiente, en suma es su razón de supervivencia.


                                                                                                     10
TEORIA GENERAL DE SISTEMAS



EN QUÉ CONSISTE EL PENSAMIENTO DE SISTEMAS

Para poder entender que es pensamiento sistémico demos un vistazo como es que aparece: “El
Pensamiento sistémico aparece formalmente hace aproximadamente 45 años, a partir de los
cuestionamientos que hizo Ludwig Von Bertalanffy sobre la aplicación del método científico en los
problemas de la Biología, debido a que éste se basaba en una visión mecanicista y causal, que lo
hacía débil como esquema para la explicación de los grandes problemas que se dan en los sistemas
vivos. Este cuestionamiento le llevó a plantear una reformulación global en el paradigma intelectual
para entender mejor el mundo que nos rodea, surgiendo formalmente el paradigma de sistemas. El
concepto de Pensamiento Sistémico fue acuñado en 1.956 por el profesor Jay Forrester del M.I.T.
(Massachussets Institute of Technology). Este pensamiento consiste en que, en lugar de centrarse
en cada uno de los componentes del asunto que estudia, identifica cómo esta cuestión está
relacionada e inter−actúa con los demás constituyentes del sistema. En el libro Industrial Dynamics
de Jay Forrester, se recogen los planteamientos dinámico−sistémicos: Es solamente a través de
errores y experiencias costosas que los administradores han sido capaces de desarrollar un juicio
intuitivo efectivo. Necesitamos hacer expedito este proceso de aprendizaje... El Pensamiento
Sistémico se basa en la percepción del mundo real en términos de totalidades para su análisis Y
comprensión… Otro de los investigadores más importantes que han abordado el tema del
Pensamiento Sistémico ha sido Peter Senge. Para este autor, una organización en aprendizaje es
aquella que se basa en la idea de que hay que aprender a ver la realidad con nuevos ojos,
detectando ciertas leyes que nos permiten entenderla y manejarla…”

Luego de haber dado a conocer cómo es que aparece el pensamiento sistémico, pasaremos a
detallar en qué consiste el pensamiento sistémico.
Según Joseph O, Connor EIan McDermott : “El pensamiento sistémico permite estudiar la conexión
que existe entre las diversas disciplinas para predecir el comportamiento de los sistemas, ya se trate
del sistema de la red viaria, de un sistemas de de creencias, del aparato digestivo, de un equipo de
gestión o de una campaña de marketing. ¿Porque es tan importante el pensamiento sistémico?,
como hemos dicho anteriormente, cada personas es un sistema que vive en un mundo de sistemas.
Todos vivimos en un mundo inmerso en el complejo sistema de la naturaleza y formamos
poblaciones y ciudades que funcionan también como sistemas tenemos sistemas mecánicos, como
ordenadores, los coches o las cadenas automatizadas de montaje y producción. Tenemos sistemas
políticos, sistemas económicos, y sistemas ideológicos. Cada una de estos sistemas funcionan como
un todo en el que se combinan muchas partes distintas…”
El isa virtual nos da de entender que el pensamiento sistémico consiste en: “la actitud del ser
humano, que se basa en la percepción del mundo real en términos de totalidades para su análisis,
comprensión y accionar, a diferencia del planteamiento del método científico, que sólo percibe partes
de éste y de manera inconexa... desde el campo de la Biología hizo Ludwing Von Bertalanffy, quien
cuestionó la aplicación del método científico en los problemas de la Biología, debido a que éste se
basaba en una visión mecanicista y causal, que lo hacía débil como esquema para la explicación de
los grandes problemas que se dan en los sistemas vivos…El pensamiento sistémico es integrador,
tanto en el análisis de las situaciones como en las conclusiones que nacen a partir de allí,
proponiendo soluciones en las cuales se tienen que considerar diversos elementos y relaciones que
conforman la estructura de lo que se define como "sistema", así como también de todo aquello que
conforma el entorno del sistema definido. La base filosófica que sustenta esta posición es el Holismo
(del griego holos = entero)…”

En tanto que monografía.com nos dice que: “el Pensamiento Sistémico está basado en la dinámica
de sistemas y es altamente conceptual. Provee de modos de entender los asuntos empresariales
mirando los sistemas en términos de tipos particulares de ciclos o arquetipos e incluyendo modelos
sistémicos explícitos (muchas veces simulados por ordenador) de los asuntos complejos. Es un
marco conceptual cuya esencia pretende producir una "Metanoia", un "cambio de enfoque" y que
nos ayuda de dos formas:
1.- A ver interrelaciones entre las partes más que cadenas lineales de causas y efectos.
2.- A ver los procesos de cambio más que fotografías estáticas.
Mientras tu consultor nos da a conocer el pensamiento sistémico como que: “es un modo de
pensamiento que contempla el todo y sus partes, así como las conexiones entre éstas… Estudia el
todo para comprender las partes.
El pensamiento sistémico va mas allá de lo que se muestra como un incidente aislado, para llegar a
comprensiones más profundas de los sucesos.”
Pero según ilvem: “el pensamiento sistémico integra el pensamiento creativo, el estratégico y el
control para lograr que los proyectos se lleven a la práctica”
                                                                                                  11
TEORIA GENERAL DE SISTEMAS

Otra manera que nos explica icc.col.gob.mx acerca del pensamiento sistémico que: “es integrador o
sintético, tanto en el análisis de las situaciones como en las conclusiones que nacen para proponer
soluciones en las cuales se tienen que considerar diversos elementos y relaciones que conforman la
estructura o arquitectura de lo que se define como "sistema", así como también de todo aquello que
conforma el entorno del sistema definido. (Visión de sistemas abiertos). La consecuencia de esta
nueva perspectiva sistémica es que hace posible ver a la organización ya no como algo que tiene un
fin predeterminado (por alguien), como lo plantea el esquema tradicional, sino que dicha
organización puede tener diversos fines en función de la forma cómo los involucrados en su destino
(usuarios) la ven o la diseñan, en su variedad interpretativa en relación a su medio o contexto.

Estas visiones diversas están condicionadas por los intereses y valores
que poseen dichos grupos involucrados (accionistas, empleados, sociedad, etc.), a partir de un
interés común básico centrado en la necesidad de la supervivencia o sustentabilidad de la misma.
Así, el Pensamiento sistémico contemporáneo plantea una visión inter y
        Transdisciplinaria (más allá de las disciplinas) que ayuda a analizar y entender a una
empresa y a su medio de manera integral…”
 Para jmonzo.net: el pensamiento sistémico nos ayuda a entender mejor el mundo complejo y
dinámico en que vivimos hoy en día debido a que:
Enfatiza ver el todo (es holístico) haciendo énfasis en las interdependencias.
Tiene una serie de sencillas reglas que reducen las ambigüedades y clarifican el entendimiento de
situaciones dinámicas y complejas.
Cuenta con una serie de herramientas visuales que facilitan la comunicación y la comprensión.
Utiliza un lenguaje circular y no lineal

También paisrural nos dice que: “el Pensamiento sistémico es una técnica de pensamiento que se
centra en la relación entre las partes que forman un toso con una finalidad.”


ENFOQUE CIBERNÉTICO DE LA ADMINISTRACION MODERNA


Definición de la Cibernética
 Viene del griego kibernytiky, la cibernética es una ciencia que se ocupa de los sistemas de control y
de comunicación en las personas y en las máquinas, estudiando y aprovechando todos sus
aspectos y mecanismos comunes.

Orígenes de la cibernética
                       La cibernética se desarrolló como investigación de las técnicas por las cuales
                        la información se transforma en la actuación deseada.
                        Esta ciencia surgió de los problemas planteados durante la Segunda Guerra
                        Mundial a la hora de desarrollar los denominados cerebros electrónicos y los
                        mecanismos de control automático para los equipos militares como los visores
                        de bombardeo.
                        La cibernética contempla de igual forma los sistemas de comunicación y
                        control de los organismos vivos que los de las máquinas. Para obtener la
                        respuesta deseada en un organismo humano o en un dispositivo mecánico,
                        habrá que proporcionarle, como guía para acciones futuras, la información
relativa a los resultados reales de la acción prevista.
 En el cuerpo humano, el cerebro y el sistema nervioso coordinan dicha información, que sirve para
determinar una futura línea de conducta; los

mecanismos de control y de autocorrección en las máquinas sirven para lo mismo.
 El principio se conoce como feedback (realimentación), que constituye el concepto fundamental de
la automatización.

Principios básicos de la cibernética
Según la teoría de la información, uno de los principios básicos de la cibernética establece que la
información es estadística por naturaleza y se mide de acuerdo con las leyes de la probabilidad.
En este sentido, la información es concebida como una medida de la libertad de elección implícita en
la selección. A medida que aumenta la libertad de elección, disminuye la probabilidad de que sea
elegido un determinado mensaje. La medida de la probabilidad se conoce como entropía.
De acuerdo con la segunda ley de la termodinámica, en los procesos naturales existe una tendencia
hacia un estado de desorganización, o caos, que se produce sin ninguna intervención o control.

                                                                                                   12
TEORIA GENERAL DE SISTEMAS

 En consecuencia, de acuerdo con los principios de la cibernética, el orden (disminución de la
entropía) es lo menos probable, y el caos (aumento de la entropía) es lo más probable.
La conducta intencionada en las personas o en las máquinas exige mecanismos de control que
mantengan el orden, contrarrestando la tendencia natural hacia la desorganización.

Fundador de la Cibernética
                              Wiener, Norbert (1894-1964), matemático estadounidense, fundador
                              de la cibernética, el estudio del control y la comunicación en las
                              máquinas, los animales y las organizaciones.
                              Nació en Columbia, Missouri, y estudió en el Tufts College, y en las
                              universidades de Cornell, Harvard, Cambridge, Gotinga y Columbia.
                              Fue profesor auxiliar de matemáticas en el Instituto de Tecnología de
                              Massachusetts en 1919 y desde 1932 a 1960 profesor titular.
                              Wiener se especializó en matemáticas y en física matemática. Durante
                              la II Guerra Mundial, mientras se dedicaba a la investigación de
                              técnicas de defensa antiaérea, se interesó por el cálculo automático y
                              la teoría de la realimentación.
                              De este modo fundó la ciencia de la cibernética, que trata no sólo del
                              control automático de la maquinaria por computadoras y otros
                              aparatos electrónicos, sino también del estudio del cerebro y del
                              sistema nervioso humano y la relación entre los dos sistemas de
comunicación y control.
Pienso que la cibernética es lo que nos ha ayudado hasta el día de hoy a
mantenernos con las esperanzas de que en el mundo todavía existe algo más
y que por ella si que de verdad hay que luchar para no perder la esperanza
del todo, así como muchas de las personas que trabajan a diario con la
tecnología son las que van originando la mayoría de los cambios en el
mundo los cuales pueden ser: (Buenos o Malos)

Propiedades de los sistemas cibernéticos.

Las propiedades de los sistemas cibernéticos son los siguientes:

Son excesivamente complejos. Por lo que se estudian a través del concepto de caja negra.

Son probabilísticos. Por lo que deben ser enfocados a través de la estadística.

Son autorregulados. Deben focalizarse a través de la retroalimentación que garantice la homeostasis

Consecuencias de la cibernética en la administración

Automatización. Ultramecanización, superracionalización, procesamiento continuo y control
automático, por la retroalimentación de la máquina con su propio producto. Tal automatización ha
tenido un impacto socioeconómico profundo, sobre todo en tres actividades: empresas fabriles, las
operaciones comerciales y la banca.

Gran parte de lo que se lleva a cabo en automatización depende de la robótica, disciplina que
estudia el diseño y la aplicación de robots en cualquier campo de actividad humana.

Un robot es un mecanismo programable diseñado para aceptar entradas materiales o simbólicas y
operar procesos químicos, físicos o biológicos mediante la movilización de materiales según pautas
específicas.
Informática.

La informática está convirtiéndose en una importante herramienta tecnológica a disposición del
hombre para promover su desarrollo económico y social mediante la agilización del proceso de
decisión y la optimización de la utilización de los recursos existentes.




                                                                                                 13
TEORIA GENERAL DE SISTEMAS




APLICACIÓN PRÁCTICAS DE LAS HERRAMIENTAS CONCEPTUALES DE LA TGS

RETROALIMENTACION:
Todo sistema vivo en general posee una característica que los lleva no solo a permanecer (o
sobrevivir) sino a crecer o expandirse.
Para poder llevar a cavo esta función es indispensable que se desarrolle una capacidad de
adaptación con el medio o entorno que rodea al sistema, es decir que lleguen a poseer los
mecanismos necesarios para modificar su conducta a medida que las exigencias del medio lo
requieran.
Esto significa que el sistema debe estar capacitado para observar ese medio, para estudiar su
conducta en relación a él e informarse de los resultados y consecuencias de esa conducta para la
existencia y la vida futura del sistema. En otras palabras, debe controlar su conducta, con el fin de
regularla de un modo conveniente para su supervivencia. Esto conduce de lleno a examinar la
conducta especial de los sistemas: su autocontrol y los mecanismos o comportamientos diseñados
para llevar a cabo esta actividad.
Específicamente la retroalimentación es un mecanismo según el cual una parte de la energía de
salida de un sistema o de una maquina regresa a la entrada. La retroalimentación (del ingles
feedback), también se denomina servomecanismo o realimentación, es un subsistema de
comunicación de retorno proporcionado por la salida del sistema a su entrada, para alterarla de
alguna forma

                Entradas                           salidas
                                 SISTEMA
                              Retroalimentación

La retroalimentación sirve para comparar la forma como un sistema funciona en relación con el
estándar establecido para que funcione. Cuando ocurre alguna diferencia (desviación o discrepancia)
entre ambos la retroalimentación se encarga de regular la entrada para que la salida se aproxime al
estándar establecida.
La retroalimentación es una acción por la cual el efecto (salida) refluye sobre la causa (entrada), ya
sea incentivándola o inhibiéndola. Así podemos identificar dos tipos de retroalimentación: la positiva
y la negativa.
La retroalimentación negativa:
Ocurre cuando el sistema se desvía de su camino, la información de retroalimentación advierte este
cambio a los centros decisionales del sistema y éstos toman las medidas necesarias para iniciar
acciones correctivas que deben hacer retornar al sistema a su camino original. Cuando la
información de retroalimentación es utilizada en este sentido, decimos que la comunicación de
retroalimentación es negativa.
Entonces concluimos que es la acción frenadora e inhibidora de la salida que actúa sobre la entrada
del sistema.




                                                                                                   14
TEORIA GENERAL DE SISTEMAS




Caso práctico:
Se puede dar la situación en donde una empresa tiene planeado un determinado presupuesto
a la hora de hacer sus gastos , tiene que siempre mantener ese equilibrio ente sus gastos e
ingresos para el buen funcionamiento de ella , pero puede darse el caso al retroinformarse
que los gastos están pasando a los ingresos o sea se está haciendo un gasto excesivo por
diversas razones por ejemplo producto de ventas que se han estado reduciendo o quizás
también la utilización del dinero por los ejecutivos para gastos no relacionados con la
empresa .
Esto de toda maneras arrojara resultados finales para la empresa, esta tendrá que evaluarlos
y tomar las decisiones del caso con el fin de mantener el orden financiero de la empresa,
entonces acá se a dado una retroalimentación negativa porque la información de regreso
sirvió para inhibir sus acciones con el fin de retomar su equilibrio antes tenido (en este caso
el equilibrio financiero).

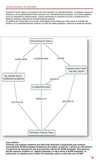
La retroalimentación positiva:
                                                                                            15
TEORIA GENERAL DE SISTEMAS

Cuando la acción sigue a la recepción de l comunicación de retroalimentación, va dirigida a apoyar la
dirección o el comportamiento inicial, tenemos una “retroalimentación positiva”. O en otras palabras
como lo indicábamos anteriormente, cuando mantenemos constante la acción y modificamos los
objetivos estamos utilizando la retroalimentación positiva.
En palabra de Chiavenato es la acción estimuladora de la salida que actúa sobre la entrada del
sistema. En la retroalimentación positiva, la señal de salida amplifica y refuerza la señal de entrada.




Caso práctico:
Tenemos una empresa maderera que tiene todo planeado o programado para producir
semanalmente 45.000 toneladas de planchas de madera, al cabo de 1 semana se retroinforma
a la gerencia de operaciones que la producción real fue de 50.000 toneladas. Esta gerencia
decide entonces modificar su objetivo planeado y lo lleva ahora a 50.000 toneladas. La
producción se mantiene pero al cabo de 5 semanas vuelve a subir esta vez a 54.000
                                                                                                   16
TEORIA GENERAL DE SISTEMAS

toneladas. Nuevamente la gerencia modifica sus objetivos planeados y fija esta nueva cifra
como meta semanal. Entonces podemos concluir que la conducta que sigue esta gerencia es
de apoyar las acciones o las corrientes de entrada del sistema de modo de aumentar siempre
la producción.es decir, aplica una retroalimentación positiva.

ENTROPIA:

la T.G.S. introduce algunos                                                        conceptos
tomados de las leyes físicas                                                       de termodinámica,
y que poseen relación con el                                                       tipo de información
que ingresa, es decir, su                                                          equilibrio
organizacional en el sistema y                                                     su
retroalimentación (feed-back).                                                     En este sentido
surge la idea que en un                                                            sistema existe
entropía (concepto físico para                                                     medir el equilibrio
energético).



Este concepto, que resulta                                                          llamativo, posee
relación con el equilibrio natural de un sistema, especialmente, según la hipótesis, los sistemas están
condenados a morir al alcanzar su máxima entropía, por ejemplo,
las materias primas al ser procesadas y transformadas en sistemas cerrados tendrán una vida útil
que las hará volver a su origen producto del desgaste del tiempo, al momento de iniciar sus
desintegración se iniciará su proceso de entropía (ver "Introducción a la Teoría General de Sistemas"
Oscar Bertoglio).
Esto significa que todo sistema necesita alimentarse para seguir vivo, pero en esa constante
búsqueda de supervivencia se acerca más a su máximo estado de entropía, su desaparición (según
algunos ecologistas, ¿seremos capaces de anular el proceso de entropía de la Tierra?)
 Casos prácticos:
Ropa tirada
Para ver mejor la relación entre la entropía y el                               orden, apliquemos
lo aprendido a algo más cotidiano. Intuitivamente,                              ¿qué está más
ordenado? ¿la ropa dentro del cajón o la ropa                                   desperdigada por la
habitación? El macroestado “ropa dentro del                                     cajón” tiene mucho
menos microestados posibles que el                                              macroestado “ropa
desperdigada por la habitación” por la sencilla                                 razón de que fuera
del cajón existen muchas más posiciones                                         posibles de la ropa;
es decir, existen muchos más microestados. Por                                  tanto, podemos
decir que “ropa fuera del cajón” tiene más                                      entropía que “ropa
dentro del cajón”.
El desorden crece
En general, si quitamos restricciones a un                                      sistema la entropía
crece. Si no ponemos la ropa en el cajón y la                                   vamos tirando por la
habitación todo estará más desordenado. Si cogemos un saco de canicas y lo rasgamos
todas las canicas caerán, desordenándose, aumentando sus posiciones posibles y
aumentando la entropía.
De hecho, hay una ley fundamental de la Naturaleza que dice que en todo proceso natural la
entropía crece. Y ahora, que sabemos qué es la entropía, podemos decir que esto es así
porque el número de microestados posibles es cada vez mayor.

NEGENTROPÍA
                            Negentropía, o sea, la información como medio o instrumento de
                            ordenación del sistema. La negentropía, la podemos definir como la
                            fuerza opuesta al segundo principio de la termodinámica, es una fuerza
                            que tiende a producir mayores niveles de orden en los sistemas abiertos.
                            En la medida que el sistema es capaz de no utilizar toda la energía que
                            importa del medio en el proceso de transformación, está ahorrando o
                            acumulando un excedente de energía que es la negentropía y que puede
                            ser destinada a mantener
                            o mejorar la organización del sistema, la negentropía, entonces, se
                            refiere a la energía que el sistema importa del ambiente para mantener
                            su organización y sobrevivir. La Entropía la podemos relacionar con la
                            materia y sus propiedades, y predice que ésta tiende a desintegrarse
                                                                                                   17
TEORIA GENERAL DE SISTEMAS

                                    para volver a su estado original de caos primordial. La negentropía
                                    la podemos relacionar con la conservación de la Energía, que
                                    predice que ésta ni disminuye ni aumenta, simplemente se
                                    transforma constantemente, y, en el caso de sistemas abiertos, con
                                    cualidad negantrópica, aumentando su nivel de organización.
                                    En tal sentido se puede considerar la neguentropía como un
                                    mecanismo auto-regulador con capacidad de sustentabilidad, es
                                    decir con una capacidad y un poder inherente de la energía de
manifestarse de incontables formas y maneras. La neguentropía favorece la subsistencia del
sistema, usando mecanismos que ordenan, equilibran, o controlan el caos. Mecanismo por el cual el
sistema pretende subsistir y busca estabilizarse ante una situación caótica. Por ejemplo, la
homeostasis en los organismos.
Según Bertoglio, "El sistema cerrado tiene una vida contada, sucumbe ante la entropía creciente. El
sistema abierto presenta características tales que está en condiciones de subsistir y aún de eliminar
la ley de entropía". Por tanto, la neguentropía dependerá de lo siguiente, si en un sistema abierto
(con corriente de entrada, proceso de conversión y corriente de salida) la energía arrojada es mayor
que la energía absorbida se podrá volver a generar un ciclo dinámico, es decir, su organización será
evolutiva y no estacionaría, o dicho de otra forma, el sistema abierto podrá seguir avanzando en la
medida que renueve sus prácticas a partir de la energía producida, lo cual será asumido como la
superación de la entropía o desintegración del sistema, y provocará la neguentropía o la innovación
necesaria para la sobrevivencia del sistema
CASO PRÁCTICO:
En el caso de dos gases puros que no reaccionan químicamente entre sí, que se encuentren
encerrados, a la misma presión y temperatura, en sendos recipientes comunicados por una llave de
paso, al abrir ésta, las moléculas de cada gas comenzarán a pasar de un recipiente a otro, hasta que
sus concentraciones en ambos se igualen. Todo este proceso transcurre sin variación de presión,
temperatura o volumen; no se intercambia en él trabajo alguno, ni existe variación de energía, pero
ésta se ha degradado en la evolución del sistema desde el estado inicial hasta el final. Es decir, el
valor energético de un sistema no depende tan sólo de la materia y la energía que contiene sino de
algo más, la entropía, que expresa lo que hay en él de orden o de desorden. La energía se conserva,
pero se va degradando a medida que la entropía del sistema aumenta.



RECURSIVIDAD
Es el hecho de que un sistema esté compuesto de partes con características tales que son a su vez
objetos sinérgicos, formando subsistemas-sistemas y suprasistemas. La recursividad es que cada
objeto, no importando su tamaño, tiene propiedades que lo convierten en una totalidad, es decir, en
un elemento independiente. Se requiere que cada parte del todo posea, a su vez, las características
principales del todo, o sea podemos entender por recursividad el hecho de que un objeto sinergético
(un sistema), esté compuesto de partes con características tales que son a su vez objetos
sinergéticos (sistemas) según Gigch (2003).
Un Subsistema es un sistema alterno al sistema principal (o que es el objeto de estudio y/o enfoque)
que se desarrolla en segundo término tomando en cuenta el intercambio de cualquier forma o
procedimiento. Un suprasistema es aquel que comprende una jerarquía mayor a la de un sistema
principal determinado, enlazando diferentes tipos de comunicación interna y externa.
L. Von Bertalanffy se pregunta qué es un individuo.
Individuo significa indivisible, pero, como se ha visto, un sistema humano (el hombre) es posible
dividirlo en otros sistemas (células).
Como conclusión, se puede señalar que                                        los sistemas consisten
en individualidades; por lo tanto, son                                        indivisibles como
sistemas. Poseen partes y subsistemas                                         pero estos son ya otras
individualidades.
En éste sentido, el concepto de                                               recursividad va de
"individuo" en "individuo", destacándose                                      una jerarquía de
complejidad ya sea en forma                                                   ascendente o
descendente.


Recursividad se aplica a sistemas                                            dentro de sistemas
mayores.
La reducción (o ampliación) no consiste                                      el sumar partes aisladas,
sino, en integrar elementos que en si                                        son una totalidad dentro
de una totalidad mayor.
                                                                                                   18
TEORIA GENERAL DE SISTEMAS

Recursividad existe entonces, entre objetos aparentemente independientes, pero la recursividad no
se refiere a forma o, para expresarlo gráficamente, a innumerables círculos concéntricos que parten
de un mismo punto. No, la recursividad se presenta en torno a ciertas características particulares de
diferentes elementos o totalidades de diferentes grados de complejidad.
 Entonces, el problema consiste en definir de alguna manera las fronteras del sistema (que será un
subsistema dentro de un supersistema mayor, de acuerdo con el concepto de recursividad).
Encontramos recursividad cuando se dice que cada uno de los campos de la ciencia mencionados
son sistemas que a su vez se conectan con otros sistemas ayudándose mutuamente para crear otro
sistema mayor. También se encuentra recursividad cuando el avance en el estudio de un objeto crea
a otro sistema o subsistema del sistema CIENCIA. También se observa analizando que todos sus
componentes producen algo que a su vez retroalimentan a otro u otros componentes, la base de los
objetos del sistema es la investigación y esta produce una información que es utilizada por los otros
componentes.

         La recursividad a menudo se utiliza cuando se evalúa algún tipo de problema arbitrariamente
complejo, ya que no se restringe la solución a ningún tamaño particular - la función puede
simplemente efectuar la recursividad hasta que se haya alcanzado el final del problema se aplica a
sistemas dentro de sistemas mayores y a ciertas características particulares, más bien funciones o
conductas propias de cada sistema, que son semejantes a la de los sistemas mayores. Y éste puede
aplicarse a los diferentes campos del conocimiento como lo son: Administración, Recursos
Humanos, Sistemas de Información, etc.
Principio de Recursividad: Lo que este principio argumenta es que cualesquier actividad que es
aplicable al sistema lo es para el suprasistema y el subsistema.
Los sistemas son sinérgicos y también recursivos. Cuando hablamos de totalidades, desde una
perspectiva holista, podemos estar refiriéndonos a todo el universo, porque en el fondo esa es la
mayor totalidad conocida. Sin embargo cuando estamos analizando a algún fenómeno humano
necesitamos poner límites en algún lado. Ayudados por la Teoría de Sistemas, podemos ubicar
aquel “conjunto de partes interrelacionadas” que constituyéndose en un sistema reconocible -porque
identificamos sus límites- nos permite analizarlo, describirlo y establecer causas y consecuencias
dentro del sistema o entre el sistema y su entorno, lo esencial es tener presente lo que ya se dijo
más arriba: que podemos considerar como sistema a cualquier entidad que se muestra como
independiente y coherente, aunque se encuentre situada al interior de otro sistema, o bien, aunque
envuelva y contenga a otros subsistemas menores, eso es lo que llamamos la recursividad de los
sistemas

      La imagen mostrada representa al modelo de sistema viable(msv) de una organización, con
                                                                            sus unidades
                                                                            operacionales
                                                                            conformando un
                                                                            sistema 1 y un
                                                                            “metasistema”
                                                                            conformado por los
                                                                            sistemas 2, 3, 4 y 5 se
                                                                            observa que si se
                                                                            mezclan los
                                                                            ambientes de cada
                                                                            unidad operacional en
                                                                            un macroambiente, se
                                                                            juntan todas las
                                                                            operaciones (con sus
                                                                            administraciones)
                                                                            dentro de gran círculo,
                                                                            se reúnen los
                                                                            sistemas 2, 3, 4 y 5
                                                                            para con formar una
                                                                            gran administración
                                                                            (dirección) y se
agrega un gran modelo que reúna todos los modelos particulares, se obtiene la figura siguiente:




                                                                                                 19
TEORIA GENERAL DE SISTEMAS




Como se observa, de nuevo se conforman los elementos fundamentales se conforma un
metasistema con los sistemas básicos. Es cuando ya se habla de grandes unidades
organizacionales que incluyen la unidad particular que constituye actividades primarias de la
organización.
De esta manera, lo que se conforma es un sistema de cajas negras dentro de cajas negras que se
replican internamente (como el que se observa en las muñecas rusas o en las cajas chinas). En
forma gráfica, esto es lo que constituye el principio de recursividad en el modelo de sistema viable:
El modelo de sistema viable en un distrito escolar-recursividad estructural.




                                                                                     ISOMORFISMO
                                                                                     El término
                                                                                     'isomorfismo'
                                                                                     significa




etimológicamente 'igual forma', y con ello se quiere destacar la idea según la cual existen
                                                                                                   20
TEORIA GENERAL DE SISTEMAS

semejanzas y correspondencias formales entre diversos tipos de sistemas en otras palabras
Isomórfico (con una forma similar) se refiere a la construcción de modelos de sistemas similares al
modelo original. Por ejemplo, un corazón artificial es isomórfico respecto al órgano real : este modelo
puede servir como elemento de estudio para extraer conclusiones aplicables al corazón original.

El descubrimiento de un isomorfismo entre dos estructuras significa esencialmente que el estudio de
cada una puede reducirse al de la otra, lo que nos da dos puntos de vista diferentes sobre cada
cuestión y suele ser esencial en su adecuada comprensión.

Ejemplo de isomorfismo:
Por ejemplo, si X es un número real positivo con el producto e Y es un número real con la suma, el
logaritmo ln:X→Y es un isomorfismo, porque ln(ab)=ln(a)+ln(b) y cada número real es el logaritmo de
un único número real positivo. Esto significa que cada enunciado sobre el producto de números
reales positivos tiene (sin más que sustituir cada número por su logaritmo) un enunciado equivalente
en términos de la suma de números reales, que suele ser más simple.
Otro ejemplo: si en el espacio E elegimos una unidad de longitud y tres ejes mutuamente
perpendiculares que concurren en un punto, entonces a cada punto del espacio podemos asociarles
sus tres coordenadas cartesianas, obteniendo así una aplicación f:E→R³ en el conjunto de las
sucesiones de tres números reales. Cuando en E consideramos la distancia que define la unidad de
longitud fijada y en R³ consideramos la distancia que define la raíz cuadrada de la suma de los
cuadrados de las diferencias, f es un isomorfismo. Este descubrimiento fundamental de Descartes
permite enunciar cualquier problema de la geometría del espacio en términos de sucesiones de tres
números reales, y este método de abordar los problemas geométricos es el corazón de la llamada
geometría analítica.
Teoría analógica o modelo de isomorfismo sistémico:
Este modelo busca integrar las relaciones entre fenómenos de las distintas ciencias. La detección de
estos fenómenos permite el armado de modelos de aplicación para distintas áreas de las ciencias.
Esto, que se repite en forma permanente, exige un análisis iterativo que responde a la idea de
modularidad que la teoría de los sistemas desarrolla en sus contenidos.
Se pretende por comparaciones sucesivas, una aproximación metodológica, a la vez que facilitar la
identificación de los elementos equivalentes o comunes, y permitir una correspondencia biunívoca
entre las distintas ciencias.
Como evidencia de que existen propiedades generales entre distintos sistemas, se identifican y
extraen sus similitudes estructurales.
Estos elementos son la esencia de la aplicación del modelo de isomorfismo, es decir, la
correspondencia entre principios que rigen el comportamiento de objetos que, si bien
intrínsecamente son diferentes, en algunos aspectos registran efectos que pueden necesitar un
mismo procedimiento.
Un mapa puede ser isomórfico de la región que representa. También pueden serlo un objeto en
movimiento y una ecuación, o el negativo de una fotografía con su ampliación. Otros isomorfismos
incluyen una máquina de naturaleza mecánica, un aparato eléctrico y una cierta ecuación diferencial,
todos los cuales pueden ser isornórficos. Por tanto, un aparato eléctrico puede ser un "modelo" de
ecuación diferencial, una computadora analógica. "El propósito general más importante de la
computadora digital es asombroso justamente porque puede programarse para resultar, isomórfico
con cualquier sistema dinámico".'
Los aparatos isomórficos son valores en la ciencia. Una forma puede ser factible en un área en la
que la otra es difícil de manipular. Puede demostrarse que el concepto de isomorfismo es susceptible
de una, definición exacta y objetiva.. Las representaciones canónicas de dos máquinas son
isomórficas si una transformación de uno a uno de los estados de una máquina a la otra, puede
convertir la representación de una en la otra. Pero la reclasificación puede tener varios niveles de
complejidad; puede que las transformaciones no sean simples, sino complejas.




                                                                                                   21
TEORIA GENERAL DE SISTEMAS

                                                                                          En




administración tomaremos al isomorfismo como la presión que obliga a una empresa a parecerse a
otra de la misma región, como una buena oportunidad de aumentar sus funciones comerciales.
Impacto del isomorfismo. El isomorfismo evalúa cómo las empresas toman la decisión de ingresar
a los mercados internacionales, cuando ellos saben que las otras empresas se han desempeñado
exitosamente.

Por ejemplo para determinar la entrada de las empresas colombianas a mercados
internacionales se usa la teoría institucional, mientras el desempeño de estas es
desconocido, el resultado es el isomorfismo.
Con el ejemplo de las empresas colombianas se evaluarán dos proposiciones de DiMaggio y
Powell (1983), de la imitación de medianas y pequeñas empresas que están pensando en
empezar a exportar y cómo el isomorfismo influye en el número de organizaciones que
operan como exportadoras colombianas.
El mundo de los negocios que hoy se puede ver es aquel en el cual las organizaciones han
empezado a ser más homogéneas; las imitaciones en prácticas y estructuras juegan un rol muy
importante, ya que muchas organizaciones están copiando a sus competidores.
El proceso de imitación se hace a medida que una organización es más exitosa, ya que sus
competidores tienden a imitarla.
Las siguientes dos proposiciones permiten obtener una real conclusión, acerca del objetivo
propuesto.
Otro ejemplo podemos mencionar que durante casi todo este siglo las multinacionales americanas
han difundido practicas de trabajo taylorianas a otros países, el solo hecho que estos países
apliquen las practicas del trabajo tayloriano muestra un isomorfismo y así surgen las similaridades
estructurales en distintos campos.
O también podríamos mencionar como ejemplo que en una organización las labores que realiza el
factor humano son vitales, pero la tendencia obliga a disminuir ese esfuerzo humano y cambiarlo por
esfuerzo robótico (isomorfismo), lo cual es una solución favorable para la empresa y para los mismos
empleados, ya que las tareas rutinarias serán desarrolladas por estos y permitirá optimizar labores
que requieran un mayor nivel de raciocinio a los empleados.

HOMOMORFISMO
Significa que dos sistemas tienen una parte de su estructura igual.
Este concepto se aplica en contraposición al anterior, cuando el modelo del sistema ya no es similar,
sino una representación donde se ha efectuado una reducción de muchas a una. Es una
simplificación del objeto real donde se obtiene un modelo cuyos resultados ya no coinciden con la
realidad, excepto en términos probabilísticos, siendo este uno de los principales objetivos del modelo
homomórfico: obtener resultados probables. La aplicación de este tipo de modelo se orienta a
sistemas muy complejos y probabilísticos como la construcción de un modelo de la economía de un
país o la simulación del funcionamiento de una empresa en su integración con el medio, ejemplos
que podrían ser también considerados como cajas negras.
Muy pocas veces un modelo es isomórfico de un sistema biológico; generalmente es un
homomorfismo: dos sistemas, un sistema biológico y un modelo, para poner por caso, están tan
relacionados que el homomorfismo de uno es isomórfico con el homomorfismo del otro. Esta es una
relación "simétrica"; cada uno es un “modelo" del otro.

                                                                                                  22
TEORIA GENERAL DE SISTEMAS

Las propiedades que se atribuyen a las máquinas también pueden atribuirse a las cajas negras.
Ashby nos dice que a menudo en nuestra vida diaria tratamos con cajas negras; por ejemplo, al
montar una bicicleta sin tener conocimiento de las fuerzas interatómicas que cohesionan al metal.
Los objetos reales son cajas negras, y hemos estado operando con ellas durante toda nuestra vida
“La teoría de la caja negra es simplemente el estudio de las relaciones entre el experimentador y su
medio ambiente, cuando se da especial atención al flujo de información, Ashby sugiere que el
estudio del mundo real se vuelve el estudio de los traductores.
En el tema administrativo se sabe que una empresa tiene interacción con su medio interna y
externamente, pero no se sabe a detalle cómo es que se realizan cada uno de sus procesos
internos, además estos van cambiando según el tipo de empresa y según el tiempo de observación.
Es un claro ejemplo de homomorfismo aunque a esto también se le puede considerar como caja
negra.
Dentro de un país existen factores económicos que contribuyen a mejorar el nivel de competitividad
de muchas empresas, estos pueden ser propiciados mediante la creación de modelos económicos,
más estos son probables y no certeros, naturalmente los resultados serán desconocidos hasta que
estos repercutan en el nivel de eficiencia de la mayoría de las empresas.

Caja Negra

                       “La caja negra se utiliza para representar a
                      los sistemas cuando no sabemos que elementos o
                         cosas componen al sistema o proceso, pero
                            sabemos que a determinadas entradas
                       corresponden determinadas salidas y con ello
                       poder inducir, presumiendo que a determinados
                       estímulos, las variables funcionaran en cierto


En teoría de sistemas y física, se denomina caja negra a aquel elemento que es estudiado desde el
punto de vista de las entradas que recibe y las salidas o respuestas que produce, sin tener en cuenta
su funcionamiento interno. En otras palabras, de una caja negra nos interesará su forma de
interactuar con el medio que le rodea (en ocasiones, otros elementos que también podrían ser cajas
negras) entendiendo qué es lo que hace, pero sin dar importancia a cómo lo hace. Por tanto, de
una caja negra deben estar muy bien definidas sus entradas y salidas, es decir, su interfaz; en
cambio, no se precisa definir ni conocer los detalles internos de su funcionamiento.
Cuando de un subsistema se conocen sólo las entradas y las salidas pero no los procesos internos
se dice que es una caja negra.
Un sistema formado por módulos que cumplan las características de caja negra será más fácil de
entender ya que permitirá dar una visión más clara del conjunto. El sistema también será más
robusto y fácil de mantener, en caso de ocurrir un fallo, éste podrá ser aislado y abordado más
ágilmente.
En programación modular, donde un programa (o un algoritmo) es divido en módulos, en la fase de
diseño se buscará que cada módulo sea una caja negra dentro del sistema global que es el
programa que se pretende desarrollar, de esta manera se consigue una independencia entre los
módulos que facilita su implementación separada por un equipo de trabajo donde cada miembro va a
encargarse de implementar una parte (un módulo) del programa global; el implementador de un
módulo concreto deberá conocer como es la comunicación con los otros módulos (la interfaz), pero
no necesitará conocer como trabajan esos otros módulos internamente; en otras palabras, para el
desarrollador de un módulo, idealmente, el resto de módulos serán cajas negras.
En pruebas de software, conociendo una función específica para la que fue diseñado el producto, se
pueden diseñar pruebas que demuestren que cada función está bien resuelta. Dichas pruebas son
llevadas a cabo sobre la interfaz del software.
Este enfoque produce la ventaja de identificar claramente los sistemas y subsistemas y estudiar las
relaciones que existen entre ellos, permitiendo así maximizar la eficiencia de estas relaciones sin
tener que introducirnos en los procesos complejos que se encuentran encerrados en una caja negra.
Otra ventaja, especialmente en las empresas industriales, es que permite identificar los “cuellos de

                                                                                                 23
TEORIA GENERAL DE SISTEMAS

botellas”, es decir subsistemas que limitan la acción del sistema para lograr sus objetivos; también
permite descubrir aquellos sistemas que son críticos.

                               CAJA NEGRA




                                subsistema




                                                      procesos
                    entradas         salidas



EJEMPLOS DE CAJA NEGRA

SISTEMA EDUCACIONAL DE UN                                                             PAIS:
El ejecutivo a través del presupuesto nacional le entrega una corriente de entrada de dinero,
de este sistema salen estudiantes con diferentes grados y títulos (secundarios, universitarios,
postgraduados. En este proceso la corriente de entrada se transforma en edificios,
profesores, personal administrativo, libros, etc. Esta corriente de entrada así transformada
procesa personas denominadas estudiantes que salen del sistemas son productos del
sistema y (por ejemplo en el caso de los profesores) también llegan a formar parte del equipo
del mismo. Es decir el sistema crea parte de su propio potencial.

EMPRESA:
En la entrada puede considerarse la inversión inicial de fondos y de esas inversiones (planta
y equipos) se produce una salida compuesta por varias clases de productos que son
distribuidos entre los consumidores como también dividendos que retornan a los
inversionistas (sean estos privados o públicos).

En estos casos sólo nos preocupamos por las entradas y salidas que produce no por lo que
sucede dentro del sistema, es decir la forma en que operan los mecanismos y procesos
internos del sistema y mediante los cuales se producen las salidas.

                                                                                          Ejemplo
                                                                                          Gráfico de
                                                                                          una caja
                                                                                          negra

                                                                                          En el
                                                                                          gráfico
                                                                                          observamos
                                                                                          un ejemplo
                                                                                          del suelo




                                                                                                   24
TEORIA GENERAL DE SISTEMAS

como una caja negra y los principales interrogantes a los que se enfrenta el microbiólogo
de suelo

Aplicación práctica en una empresa que ofrece servicios eléctricos y electrónicos a otras empresas:

La empresa tiene departamentos (subsistemas) para el desarrollo de sus actividades, y cada
departamento cuenta con entradas así como salidas.

Por ejemplo las entradas del área que se encarga del Estudio del Proyecto serían las necesidades
del cliente, nuevas ideas para el proyecto e incluso proyectos anteriores del que puedan guiarse. A
su vez este tendrá salidas que podrían consistir en el prototipo o en un bosquejo de lo que se quiere
producir.

Así el departamento de Diseño Eléctrico se convierte en otra caja negra que recibe el prototipo, otros
modelos, materiales eléctricos y consigue otras salidas.
El departamento de Programación PLC recibe también diversas entradas obteniendo después de un
proceso, que bajo el contexto de una caja negra no importa detallarlo ni estudiarlo, las siguientes
salidas:
Autómatas programables, que son necesarios en empresas que utilizan robots autómatas para la
producción de sus productos.
Y así cada departamento interactúa en el medio que lo rodea, tanto en el ambiente interno como
externo

A continuación la gráfica respectiva del modelo aplicativo de la caja negra.




                                   Estudio
                                      del
                                   Proyecto




                                    Diseño
                                   Eléctrico


Homeostasis

                                                                Aplicación
                    Programación
                                                               Informática
                        PLC



Instalación                             Programació
 Eléctrica                                n Robots
Etimológicamente el término 'homeostasis' deriva de la palabra griega "homeo" que significa "igual",
“similar”, y "stasis", en griego στάσις, que significa "posición", “estabilidad”; y es la característica de
un sistema abierto o de un sistema cerrado, especialmente en un
                                                                                                        25
TEORIA GENERAL DE SISTEMAS




       Este concepto está especialmente referido a los organismos
       vivos en tanto sistemas adaptables. Los procesos
       homeostáticos operan ante variaciones de las condiciones
       del ambiente, corresponden a las compensaciones internas
       al sistema que sustituyen, bloquean o complementan estos
       cambios con el objeto de mantener invariante la estructura
       sistémica, es decir, hacia la conservación de su forma. La
       mantención de formas dinámicas o trayectorias se denomina
       homeorrosis (sistemas cibernéticos).


organismo vivo, mediante la cual se regula el ambiente interno para mantener una condición estable
y constante. Los múltiples ajustes dinámicos del equilibrio y los mecanismos de autorregulación
hacen la homeostasis posible. El concepto fue creado por Claude Bernard, considerado a menudo
como el padre de la fisiología, y publicado en 1865. Tradicionalmente se ha aplicado en biología,
pero dado el hecho de que no sólo lo biológico es capaz de cumplir con esta definición, otras
ciencias y técnicas han adoptado también este término.
La homeostasis y la regulación del medio interno, constituye uno de los preceptos fundamentales de
la fisiología, puesto que un fallo en la homeostasis deriva en un mal funcionamiento de los diferentes
órganos.
Factores que influyen en la homeostasis
La homeostasis responde a cambios efectuados en:
El medio interno: Es el medio ambiente más próximo e inmediato de cada organización. Constituye
el segmento del ambiente general del cual la organización extrae sus entradas y deposita sus
salidas. Es el ambiente de operaciones de cada organización y se constituye por:
1.- Proveedores de entradas. Es decir, proveedores de todos los tipos de recursos que una
organización necesita para trabajar: recursos materiales (proveedores de materias primas, que
forman el mercado de proveedores), recursos financieros (proveedores de capital que forman el
mercado de capitales), recursos humanos (proveedores de personas que forman el mercado de
recursos humanos), etc.
2.- Clientes o usuarios. Es decir, consumidores de las salidas de la organización.
3.- Competidores. Cada organización no se encuentra sola mucho menos existe en el vacío, sino
disputa con otras organizaciones los mismos recursos (entradas) y los mismos tomadores de sus
salidas. En donde tenemos os competidores en relación con los recursos y los competidores en
relación con los consumidores.
4.- Entidades reguladoras. Cada organización está sujeta a una porción de otras organizaciones
que buscan regular o fiscalizar sus actividades. Es el caso de sindicatos, asociaciones de clase,
órganos del gobierno que reglamentan, órganos protectores del consumidor, etc.
El medio externo: La homeostasis más que un estado determinado es el proceso resultante de
afrontar las interacciones de las organizaciones con el medio ambiente cambiante cuya tendencia es
hacia desorden o la entropía. La homeostasis proporciona a las organizaciones la independencia de
su entorno mediante la captación y conservación de la energía procedente del exterior
(macroambiente).                             La interacción con el exterior se realiza por subsistemas
que captan los estímulos externos, como pueden ser el departamento de investigaciones o el de
recursos humanos; en las grandes empresas puede ser el departamento de marketing que se enfoca
en captar a los consumidores para sus productos, necesarios para que la empresa produzca
utilidades y ganancias.
Entonces podemos encontrar que el medio externo es el macroambiente, es decir, el ambiente
genérico y común a todas las organizaciones. Todo lo que sucede en el ambiente general afecta
directa o indirectamente todas las organizaciones en forma genérica. El ambiente general se
constituye de un conjunto de condiciones comunes para todas las organizaciones:
1.- Condiciones tecnológicas. El desarrollo que ocurre en las otras organizaciones provoca
profundas influencias en las organizaciones, principalmente cuando se trata de tecnología sujeta a
innovaciones, es decir, tecnología dinámica y de futuro imprevisible. Las organizaciones necesitan
adaptarse e incorporar tecnología que proviene del ambiente general para que no pierdan su
competitividad.
                                                                                                  26
TEORIA GENERAL DE SISTEMAS

2.- Condiciones Legales. Constituye la legislación vigente y que afecta directa o indirectamente las
organizaciones, auxiliándolas o imponiéndoles restricciones a sus operaciones. Son leyes de
carácter comercial, laboral, fiscal, civil, etcétera, que constituyen elementos normativos para la vida
de las organizaciones.
3.- Condiciones políticas. Son las decisiones y definiciones políticas tomadas a nivel federal,
estatal y municipal que influencian a las organizaciones y que orientan las propias condiciones
económicas.
4.- Condiciones económicas. Constituyen la coyuntura que determina el desarrollo económico, de
un lado, o la retracción económica, por el otro, y que condicionan fuertemente las organizaciones. La
inflación, la balanza de pagos del país, la distribución de la renta interna, etcétera, constituyen
aspectos económicos que no pasan desapercibidos por las organizaciones.
5.- Condiciones demográficas. Como tasa de crecimiento, población, raza, religión, distribución
geográfica, distribución por sexo y edad son aspectos demográficos que determinan las
características del mercado actual y futuro de las organizaciones.
6.- Condiciones ecológicas. Son las condiciones relacionadas con el cuadro demográfico que
involucra la organización. El ecosistema se refiere al sistema de intercambio entre los seres vivos y
su ambiente. En el caso de las organizaciones, existe la llamada ecología social: las organizaciones
influencian y son influenciadas por aspectos como contaminación, clima, transportes,
comunicaciones, etc.
7.- Condiciones culturales. La cultura de un pueblo penetra en las organizaciones por medio de las
expectativas de sus participantes y de sus consumidores.

En la homeostasis intervienen todos los sistemas y subsistemas de la organización desde la alta
gerencia hasta el departamento de logística y recursos humanos.


Homeostasis cibernética
En cibernética la homeostasis es el rasgo de los sistemas autorregulados (sistemas cibernéticos)
que consiste en la capacidad para mantener ciertas variables en un estado estacionario, de equilibrio
dinámico o dentro de ciertos límites, cambiando parámetros de su estructura interna.
En la década de los cuarenta, W. Ross Ashby diseñó un mecanismo al que llamó homeostato capaz
de mostrar una conducta ultraestable frente a la perturbación de sus parámetros "esenciales". Las
ideas de Ashby desarrolladas en Design for a Brain dieron lugar al campo de estudio de los sistemas
biológicos como sistemas homeostáticos y adaptativos en términos de matemática de sistemas
dinámicos.
Homeostasis o “estado de equilibrio”
La organización alcanza un estado firme, es decir, un estado de equilibrio, cuando satisface dos
requisitos: la unidireccionalidad y el progreso.
Unidireccionalidad o constancia redirección.
 A pesar de los cambios en el ambiente o en la        organización, los propios resultados se
       alcanzan. El sistema sigue orientado hacia el mismo fin, usando otros medios.
Progreso en relación con el fin. El sistema mantiene, en relación al fin deseado, un grado de
progreso dentro de los límites definidos tolerables.
El grado de progreso puede ser mejorado cuando la empresa alcanza el resultado con menor
esfuerzo, con mayor precisión y bajo condiciones de variabilidad.
Esos dos requisitos para alcanzar el estado de equilibrio, unidireccionalidad y progreso, exigen
liderazgo y compromiso de las personas con el objetivo final que se desea alcanzar.
Además la organización, como un sistema abierto, necesita conciliar dos procesos opuestos, ambos
imprescindibles para su supervivencia, que son:
Homeostasis. Es la tendencia del sistema en permanecer estático o en equilibrio, manteniendo
inalterado su status quo interno.
Homeostasis versus Adaptabilidad La homeostasis garantiza la rutina del sistema,
mientras que la adaptabilidad lleva a la ruptura, al cambio y a la innovación; rutina y
ruptura, mantenimiento e innovación, estabilidad y cambio, identidad y ajuste. Ambos
procesos se llevan a cabo por la organización para garantizar su viabilidad.
Adaptabilidad. Es el cambio del sistema para ajustarse a los estándares requeridos en su
interacción con el ambiente externo, alterando su status quo interno para alcanzar un equilibrio frente
a las nuevas situaciones.

Ejemplo de homeostasis dentro de una empresa:
“Luna Roja” es una empresa dedicada al rubro textil, ha logrado un notable posicionamiento en el
mercado nacional, y como le está yendo tan bien, ha empezado a exportar y ya ha conseguido unos
clientes importantes en Europa que le han hecho un pedido considerable de prendas para dama.
                                                                                                   27
TEORIA GENERAL DE SISTEMAS

Previendo esto la empresa había decidido invertir en nueva maquinaria que produzca más prendas
en menos tiempo, e inmediatamente decidió capacitar a un grupo de sus mejores trabajadores en el
manejo de la nueva tecnología.
Y también el departamento de Recursos Humanos ha abierto sus puertas para la contratación de
más trabajadores.
Es así como la empresa consigue la homeostasis dentro de la organización.




TELEOLOGÍA
Este concepto expresa un modo de explicación basado en causas finales. Aristóteles y los
Escolásticos son considerados como teleológicos en oposición a los causalistas o
mecanicistas. Oscar Johansen Bertoglio

Etimología: Teleología (Del griego τέλος, fin, y -logía). Se dice del estudio de los fines o propósitos
o la doctrina filosófica de las causas finales. Usos más recientes lo definen simplemente como la
atribución de una finalidad u objetivo a procesos concretos.
Origen del término
El origen del término puede rastrearse hasta la Grecia Antigua. Aquí es donde encontramos una
caracterización de las cuatro clases de causas existentes, planteadas por Aristóteles:
Causa material: Aquello de lo que está compuesto                                      algo.
Causa formal: Aquello que da el ser a un objeto (ver                                  doctrina metafísica
de Aristóteles).
Causa eficiente: Aquello que ha producido (causado)                                   un objeto.
Causa final: Aquello para lo que existe un objeto.
Tanto para Aristóteles como para muchos otros                                         autores antiguos la
causa final era la más importante en cuanto a la                                      explicación de la
Filosofía Práctica, aunque no se debe olvidar que                                     eran necesarias
las cuatro causas para la explicación completa del                                    universo.
El uso en la Edad Media
Tras la configuración del cristianismo tal y como se                                  conoce en la
actualidad tras el Concilio de Nicea (siglo IV), la                                   explicación por
causas finales empezó a considerarse la única explicación que podría servir para acceder a los
misterios divinos. Esto es producto de la introducción de la filosofía clásica en contextos filosóficos y
teológicos (en la Edad Media eran prácticamente indistinguibles) primero a Platón y luego a
Aristóteles. Este movimiento se llamó Escolástica e intentaba comprender la revelación divina con
estas herramientas.
La Crisis en la Edad Moderna
En la Edad Moderna se inicia un cambio de tendencia. Se considera que la explicación por causas
finales era antropomórfica, pues del hecho de que el hombre conozca por causas finales no se
deriva que el universo funcione con este principio. Es por ello que surge un movimiento, el
                                                                                                     28
TEORIA GENERAL DE SISTEMAS

mecanicismo, que intentará explicar el mundo por causas eficientes. Esto es lo que posibilitará el
nacimiento de la ciencia moderna.
La selección natural
Cuando Charles Darwin escribe El origen de las especies una revolución comienza. La tesis básica
en su texto apuntaba a que la vida sobre la tierra tal y como la conocemos es producto de la
selección natural actuando durante largos períodos de tiempo. Para llegar a tal conclusión se basó
principalmente en los textos de Charles Lyell sobre geología en conjunción con una idea de Thomas
Malthus en su Ensayo sobre el principio de la población. Podemos parafrasear a Darwin utilizando
una terminología más actualizada diciendo que postuló el principio de que "los individuos de una
especie que obtienen de una serie de rasgos aleatorios (mutaciones) una superior capacidad
adaptativa (eficacia biológica) que otros miembros de la misma especie con los cuales compiten por
el alimento serán los que transmitirán su carga genética a las siguientes generaciones, logrando así,
a lo largo de mucho tiempo, la variación de las especies sobre la tierra".
Como puede verse, la explicación de Darwin es naturalista y eficientista. No explica la variación de
las especies en base a unos fines determinados los cuales se persiguen. Esto iba en contra de la
doctrina creacionista defendida por la iglesia, lo cual provocó el rechazo desde este ámbito. La
explicación tradicional, en la que se ridiculiza la pretensión de Darwin de que el hombre procedía del
mono, no fue más que una estrategia de la iglesia para ocultar el verdadero punto de ataque contra
esta nueva teoría.
Usos contemporáneos
Hoy en día muchos grupos o doctrinas siguen utilizando las explicaciones teleológicas para intentar
dar alternativas a las explicaciones de la ciencia. El ejemplo que quizás pueda ser más conocido es
el famoso diseño inteligente.

En conclusión la teleología es la doctrina filosófica que busca explicar y justificar los estados del
mundo en términos de causas posteriores que puedan relegarse a futuros no inmediatos en tiempo y
espacio, es decir, supone que todo en el mundo y más allá, esta vinculado entre sí y que existe una
causa superior, que está por encima y lejos de la causa inmediata.




Los conceptos teleológicos quedaron fuera de ámbito científico durante muchos siglos, en los que
prevaleció la idea de que son los eventos pasados los que determinan el comportamiento de los
sistemas, y no de los futuros.
La Teleología en la filosofía
Su definición es: "Doctrina de las causas finales". Los escolásticos sentaron el principio de que
quidquid fit, propter finem fit = "todo lo que se hace, se hace con algún fin". Y Aristóteles, más
conciso aún, encerró su doctrina teleológica en dos palabras: udén máten) = "Nada en vano". Y
Santo Tomás de Aquino, dice: Si no hubiese un fin último, no tenderíamos nunca a nada; ni llegaría
ninguna acción a su término; ni tendría descanso la inclinación a ir hacia algo. Si no existiese un
primero que nos moviese hacia un final, nadie empezaría a hacer nada, ni se tomaría nunca ninguna
determinación, sino que se le daría vueltas hasta el infinito. Si algo queda claro de todo esto, es que
si no existe un destino, es decir un final de trayecto, nada se pone en marcha. La doctrina suena
obvia. Pero está en flagrante contradicción con el mecanicismo, que no necesita causas ni fines, tan
duro de roer intelectualmente como su contrario. Vamos al léxico:
Advertencia previa: el griego cuenta con dos palabras muy próximas fonética y gráficamente: (télos),
un sustantivo profusamente usado, que significa fin, término, realización, cumplimiento, resultado,
éxito, decisión, determinación, punto culminante, cima, pleno desarrollo, consumación… en este
                                                                                                   29
TEORIA GENERAL DE SISTEMAS

término se han desarrollado todos los significados que se han ido generando a partir del primitivo,
que quizá proceda del verbo (/ téllo), que significa cumplir, venir a la existencia, nacer, salir (el sol, la
luna, etc.) Es por tanto un concepto de culminación, más que de acabamiento (éste se incluye en
tanto en cuanto es también culminación y perfección de una cosa). ( télos) (conépsilon = e breve) es,
pues, en sustancia el fin al que uno se ha propuesto llegar o hacer llegar algo. Es una consecución
en el sentido estricto de la palabra: algo que sigue a un propósito, que se consigue porque se ha
tendido hacia ello. En el (télos) está implicada la in-tención (in-téndere), la voluntad. Contaminando
esta palabra tenemos el término (téle), (conéta, = e larga), adverbio que significa "lejos" y del que
hemos formado las palabras tele-visión, telé-fono, tele-scopio, tele-patía, tele-mando, etc. En todas
ellas, el factor dominante es la lejanía. El problema es que tal como el hombre de otras épocas tuvo
un gran afán por conocer en qué dirección iba, y quién determinaba esa dirección, hoy consideramos
ocioso hacer averiguaciones en ese sentido. No nos importa. Parece totalmente que nos hayamos
creído a pies juntillas lo del determinismo, y que las cosas, incluso las nuestras, serán lo que tengan
que ser al margen de los fines que nos propongamos. No nos importa pues, ocuparnos de adónde
vamos, sino cuán lejos y cuán deprisa vamos. El elemento "lejos" ha invadido nuestras vidas: se
trata de hablar de lejos, de ver cosas que suceden lejos, de mover cosas de lejos, de estar
conectados con realidades lo más lejanas posible. Todo lo tele, lo lejano, nos fascina, nos atrae.
Como si hubiésemos agotado nuestro entorno más próximo, como si nos hubiésemos agotado
nosotros mismos. Más allá, aún más allá, cuanto más allá, mejor. Pero que no nos pregunten qué
buscamos más allá, porque no lo sabemos. Simplemente nos alejamos. Sería bueno preguntarnos
de qué nos alejamos. Todo lo que es tele, no importa telequé, nos arrastra como los espejismos
tiran con fuerza del que camina por el desierto; pero son señuelos que nunca se dejan alcanzar.
La teleología en la Cibernética y la Teoría General de Sistemas (TGS)
La cibernética y la TGS rescatan algunos conceptos teleológicos y los aplican de tal manera que el
concepto de propósito, “telos”, es hoy científicamente respetable y analíticamente útil.
La TGS vuelve a introducir el concepto de explicación teleológica a la ciencia, aunque en un sentido
más limitado que el que se había conocido antes de Galileo y Newton.
Dado que a los sistemas puede asignárseles un propósito, entonces podemos clasificarlos de
acuerdo a su conducta en:
Conducta sin orientación hacia un objetivo o estado final.
Conducta orientada hacia un objetivo o estado final.
Además la conducta es factible diferenciarla en:
Conducta con un propósito: Este tipo de conducta pertenece a sistemas que pueden decidir como
se van a comportar y que tienen objetivos propios.
Conducta intencional: Este tipo de conducta pertenece a los sistemas que son utilizados por
sistemas con propósito.
Algunos criterios para distinguir entre conductas con y sin propósito son:
Para que tenga lugar una conducta sin propósito, el objeto al cual se le atribuye la conducta debe ser
parte del sistema.
La conducta con propósito debe estar dirigida hacia un objetivo.
Debe existir una relación recíproca entre el sistema y su medio.
La conducta debe estar relacionada o acoplada con el medio, del cual debe recibir y registrar señales
que indiquen si la conducta progresa hacia el objetivo.
Un sistema con propósito debe siempre mostrar una elección de cursos alternos de acción.
La elección de una conducta debe conducir a un producto final o resultado.
Deben distinguirse las condiciones suficientes y necesarias para el evento:
Las condiciones suficientes permiten predecir que el evento ocurra y tiene que ver con la relación
causa-efecto.
Las condiciones necesarias descubren elementos de la naturaleza que son responsables de que el
evento ocurra y explican las relaciones entre producto y productor.




                                                                                                        30
TEORIA GENERAL DE SISTEMAS

La Teoría General de la Administración pasó por una fuerte y creciente ampliación de su enfoque
desde la época del enfoque clásico hasta el enfoque sistémico. En su época, el enfoque clásico
había sido influenciado por tres principios intelectuales dominantes en casi todas las ciencias en el
inicio del siglo pasado: el reduccionismo, el pensamiento analítico y el mecanicismo.

Con la aparición de la Teoría General de Sistemas, éstos principios se sustituyen por los principios
opuestos:
Expansionismo
Pensamiento Sintético
Teleología
Teleología.- Es el principio según el cual la causa es una condición necesaria, pero no siempre
suficiente para que surja el efecto. En otros términos, la relación causa-efecto no es una relación
determinística o mecanicista sino simplemente probabilística.
La teleología es el estudio del comportamiento con la finalidad de alcanzar objetivos e influyó
poderosamente a las ciencias. Mientras en la concepción mecanicista el comportamiento se explica
por la identificación de sus causas y nunca de sus efectos, en la concepción teleológica la conducta
se explica por aquello que la conducta produce o por aquello que es su propósito u objetivo producir.
La relación simple de causa y efecto es producto de un razonamiento lineal que intenta solucionar
problemas a través de un análisis variable por variable. Eso está superado. La lógica sistémica
busca entender las interrelaciones entre las diversas variables, a partir de la visión de un campo
dinámico de fuerzas que actúan entre sí. Ese campo dinámico de fuerzas produce un emergente
sistémico: el todo es diferente de cada una de sus partes. El sistema presenta características
propias que no existen en cada una de sus partes integrantes. Los sistemas se visualizan como
entidades globales y funcionales en búsqueda de objetivos.




Equifinalidad
Se refiere al hecho que un sistema vivo a partir de distintas condiciones iniciales y por
distintos caminos llega a un mismo estado final. El fin se refiere a la mantención de un
estado de equilibrio fluyente. "Puede alcanzarse el mismo estado final, la misma meta,
partiendo de diferentes condiciones iniciales y siguiendo distintos itinerarios en los procesos
organísmicos". El proceso inverso se denomina multifinalidad, es decir, "condiciones iniciales
similares pueden llevar a estados finales diferentes". Oscar Johansen Bertoglio
Los sistemas abiertos se caracterizan por el principio de equifinalidad: un sistema puede alcanzar
por una variedad de caminos, el mismo resultado final, partiendo de diferentes condiciones iniciales.
En la medida en que los sistemas abiertos desarrollan mecanismos reguladores (homeostasis) de
sus operaciones, la cantidad de equifinalidad se reduce.
Sin embargo la equifinalidad permanece: existe más de una forma de que el sistema produzca un
determinado resultado, o sea, existe más de un camino para alcanzar un objetivo. El estado estable
del sistema puede ser alcanzado a partir de condiciones iniciales diferentes y por medios diferentes.

Equifinalidad:
                                                                                                   31
TEORIA GENERAL DE SISTEMAS




En un sistema, los "resultados" (en el sentido de alteración del estado al cabo de un período de
tiempo) no están determinados tanto por las condiciones iniciales como por la naturaleza del proceso
o los parámetros del sistema.
La conducta final de los sistemas abiertos está basada en su independencia con respecto a las
condiciones iniciales. Este principio de equifinalidad significa que idénticos resultados pueden tener
orígenes distintos, porque lo decisivo es la naturaleza de la organización. Así mismo, diferentes
resultados       pueden         ser       producidos        por        las      mismas       "causas".

Por tanto, cuando observamos un sistema no se puede hacer necesariamente una inferencia con
respecto a su estado pasado o futuro a partir de su estado actual, porque las mismas condiciones
iniciales          no            producen              los             mismos           efectos.

Por ejemplo,         si    tenemos:
Sistema       A:     4     x     3       +      6     =      18
Sistema B: 2 x 5 + 8 = 18
Aquí observamos que el sistema "A" y el sistema "B" tienen inicios diferentes (4) y (2), y que, cada
uno, tiene elementos diferentes al otro. Sin embargo, el resultado final es el mismo (18).
Veamos,       ahora,       otro   ejemplo.
Sistema       X: 9 x 1 + 7 =16
Sistema       Y: 9+1 x7    =70 ,

Aquí observamos que el sistema "X" y el sistema "Y" tienen igual origen y, además, están
compuestos por iguales elementos y en el mismo orden. Sin embargo, el resultado final es diferente:
(16) y (70).

¿De qué depende el resultado en cada uno de los casos anteriores? No depende ni del origen ni de
los componentes del sistema (números) sino de lo que "hacemos con los números"; es decir, de las
operaciones o reglas (sumar o multiplicar).

Pues bien, este ejemplo nos sirve como analogía para entender el concepto de equifinalidad. El
funcionamiento de una familia como un todo, no depende tanto de saber qué ocurrió tiempo atrás, ni
de la personalidad individual de los miembros de la familia, sino de las reglas internas del sistema
familiar, en el momento en que lo estamos observando.

EJEMPLOS DE EQUIFINALIDAD
Una empresa se plantea como objetivo aumentar las utilidades y para lograrlo puede tomar
varias decisiones como:
a) Reducir los costos de producción.
b) Aumentar el margen de ganancia.
c) Aumentar las ventas, entre otros
Una empresa se plantea como objetivo disminuir su ciclo de conversión de efectivo y para
lograrlo puede tomar varias decisiones como:
a) Reducir el periodo de conversión de inventarios,
b) Reducir el periodo de conversión de las cuentas por cobrar
c) Aumentar el periodo de conversión de las cuentas por pagar
d) todas juntas.




                                                                                                   32
TEORIA GENERAL DE SISTEMAS

EJERCICIOS SOBRE INSUMO-PRODUCTO DE LOS SISTEMAS
Identifica los elementos (insumos y productos) de cada uno de los sistemas que se mencionan a
continuación:
   1. SISTEMA: SER HUMANO
            a. ¿Cuál es el insumo?
                    i. Recursos humanos, soldados, equipo, armamento, transporte, instalaciones.
                   ii. Células
                  iii. Energía, planetas, satélites, sol, orbita, meteoros, gravedad
            b. ¿Cuál es el proceso?
                    i. Capacitación y entrenamiento
                   ii. Reproducción
                  iii. Movimiento de rotación y traslación
            c. ¿Cuál es el producto?
                    i. Conservación de la especie, supremacía
                   ii. Defensa de la sociedad civil, ayuda en desastres
                  iii. Fuente de energía para ser transformada, opciones para supervivencia
            d. ¿Cuál es el tipo de sistemas?
                    i. Abierto, Cerrado
                   ii. Abierto, Natural
                  iii. Abierto, Deterministico
   2. SISTEMA: EL EJÉRCITO ARGENTINO
            a. ¿Cuál es el insumo?
                    i. Recursos humanos, soldados, equipo, armamento, transporte, instalaciones.
                   ii. Células
                  iii. Energía, planetas, satélites, sol, orbita, meteoros, gravedad
            b. ¿Cuál es el proceso?
                    i. Capacitación y entrenamiento
                   ii. Reproducción
                  iii. Movimiento de rotación y traslación
            c. ¿Cuál es el producto?
                    i. Conservación de la especie, supremacía
                   ii. Defensa de la sociedad civil, ayuda en desastres
                  iii. Fuente de energía para ser transformada, opciones para supervivencia
            d. ¿Cuál es el tipo de sistemas?
                    i. Abierto, Cerrado
                   ii. Abierto, Natural
                  iii. Abierto, Deterministico
   3. SISTEMA: EL SISTEMA SOLAR
            a. ¿Cuál es el insumo?
                    i. Recursos humanos, soldados, equipo, armamento, transporte, instalaciones.
                   ii. Células
                  iii. Energía, planetas, satélites, sol, orbita, meteoros, gravedad
            b. ¿Cuál es el proceso?
                    i. Capacitación y entrenamiento
                   ii. Reproducción
                  iii. Movimiento de rotación y traslación
            c. ¿Cuál es el producto?
                    i. Conservación de la especie, supremacía
                   ii. Defensa de la sociedad civil, ayuda en desastres
                  iii. Fuente de energía para ser transformada, opciones para supervivencia
   4. ¿Cuál es el tipo de sistemas?
            a. Abierto, Cerrado
            b. Abierto, Natural
            c. Abierto, Deterministico
            d. Completa cada uno de los resultados:
   5. Se caracterizan por la incertidumbre en su futuro:
            a. Subsistema
            b. Probabilístico
            c. Deterministico
            d. Interdependiente
   6. Su funcionamiento puede predecir con certezas
            a. Subsistema
            b. Probabilístico
            c. Deterministico
                                                                                                   33
TEORIA GENERAL DE SISTEMAS

          d. Interdependiente
   7. Son parte de un sistema pero a la vez, pueden ser un sistema
          a. Subsistema
          b. Suprasistema
          c. Abierto
          d. Interdependiente
   8. Un sistema forma parte de uno mayor, al cual se le puede llamar:
          a. Subsistema
          b. Suprasistema
          c. Abierto
          d. Interdependiente
   9. Sistema que recibe abundante información
          a. Cerrado
          b. Suprasistema
          c. Abierto
          d. Interdependiente
   10. Sistema que reciben poca información
          a. Cerrado
          b. Estático
          c. Abierto
          d. Interdependiente
   11. Cuando no reacciona a los flujos del medio ambiente (una silla)
          a. Dinámico
          b. Estático
          c. Abierto
          d. Interdependiente
   12. Son los que tienen un cambio constante en su estructura y funcionamiento (sociedad
       medieval y sociedad actual)
          a. Cerrado
          b. Estático
          c. Dinámico
          d. Interdependiente
   13. Son los que conservan su dinamismo y pueden auto regularse
          a. Cerrado
          b. Homeostático
          c. Dinámico
          d. Interdependiente
   14. Su funcionamiento depende de otro sistema de su medio ambiente, está determinado
       por el exterior
          a. Cerrado
          b. Independiente
          c. Dependiente
          d. Interdependiente
   15. Su funcionamiento está regido por sí mismo, tiene libertad de decidir
          a. Cerrado
          b. Independiente
          c. Dependiente
          d. Interdependiente
   16. Sistemas que dependen el uno al otro
          a. Cerrado
          b. Independiente
          c. Dependiente
          d. Interdependiente

CONCEPTOS UTILIZADOS EN LA TGS
Aprendizaje.- Aprendizaje es un cambio relativamente permanente en el repertorio comportamental
(conductual) de un sujeto producto de la experiencia y del cual podemos inferir cambios
neurofisiológicos.
Ambiente.- Condiciones o circunstancias físicas, humanas, sociales, culturales, etc., que rodean a
las personas, animales o cosas: está en su ambiente; ambiente rural, universitario, familiar. ? En
algunas disciplinas se le llama medio ambiente.
Energía.- Fuerza de voluntad o de carácter: trata a sus trabajadores con mucha         energía.
Enfoque.- Manera de considerar un asunto o problema: un enfoque original.
                                                                                               34
TEORIA GENERAL DE SISTEMAS

Estructura.- naturaleza es la disposición y orden de las partes dentro de un todo. También puede
entenderse como un sistema de conceptos coherentes enlazados, cuyo objetivo es precisar la
esencia del objeto de estudio. Tanto la realidad como el lenguaje tienen estructura. Uno de los
objetivos de la semántica y de la ciencia consiste en que la estructura del lenguaje refleje fielmente la
estructura de la realidad.
Evento.-       Acontecimiento,     suceso:       celebrar un evento.
 Eventualidad, hecho imprevisto
Holismo.- Doctrina que propugna la concepción de cada realidad como un todo distinto de la suma
de las partes que lo componen.
Homeostasis.- Conjunto de fenómenos de autorregulación que intentan mantener equilibradas las
composiciones y las propiedades del organismo: la homeostasis se ocupa de las variaciones de
temperatura en los organismos vivos.
Información.- Acción y resultado de informar o informarse: me dio una información muy detallada.
 Oficina donde se informa sobre algo: los impresos se recogen en información. Conjunto de datos
sobre una materia determinada: información meteorológica. Investigación jurídica y legal de un
hecho o delito.
Marketing.-El marketing involucra estrategias de mercado, de ventas, estudio de mercado,
posicionamiento de mercado, etc. Frecuentemente se confunde este término con el de publicidad,
siendo ésta última sólo una herramienta de la mercadotecnia.
Metanoia.- Es la palabra más exacta para representar una organización que aprende y se convierte
en organización inteligente y exitosa.
Para los griegos significaba un desplazamiento o cambio fundamental. Más literalmente
trascendencia (meta por encima, noia de la raíz nous, de la mente), por encima de la mente.
Para los cristianos cobro sentido específico de despertar la intuición compartida y conocimiento
directo de lo más elevado de Dios.
Naturaleza.- Virtud, calidad o propiedad de las cosas. Calidad, orden y disposición de los negocios y
dependencias.
Objetivos.- Relativo al objeto en sí, independientemente de juicios personales: un       dato
objetivo. Se dice de quienes no se dejan influir por consideraciones personales en sus juicios o en su
comportamiento. FILOS. Lo que existe realmente, fuera del sujeto que lo conoce:           una verdad
        objetiva. m. Finalidad de una acción: su objetivo es dominar la junta.
Organicidad.- Doctrina que propugna que las sociedades evolucionan de forma              parecida       a
       los     seres vivos.
 Paradigma.- un modelo o patrón en cualquier disciplina científica u otro contexto epistemológico.
Sinergia.- Participación activa y concertada de varios órganos para realizar una función: la sinergia
de los órganos para la favorecer la respiración. Unión de varias fuerzas, causas, etc., para lograr una
mayor efectividad: la sinergia de nuestras reivindicaciones doblegó a la patronal.
 Sistemas.- es un conjunto ordenado de elementos cuyas propiedades se interrelacionan e
interactúan de forma armónica entre sí. Estos elementos se denominan módulos. A su vez cada
módulo puede ser un subsistema, dependiendo si sus propiedades son abiertas o cerradas.
BIBLIOGRAFIA
LIBROS:
    • Arnold Cathalifaud, Marcelo. Introducción a los conceptos básicos de la Teoría General de
       Sistemas. Chile: Red Cinta de Moebio, 2006.
    • Bertalanffy, von L.; Asbhy, W. R.; Weinberg, et al. [1987]
       Tendencias en la teoría general de sistemas. – Madrid: Alianza Editorial.
    • Informática. Temario A. Volumen II. Profesores de Educación Secundaria Publicado por MAD-
       Eduforma ISBN 8466511504, 9788466511506
    • Idalberto Chiavenato,"Introducción a la Teoría General de la Administración", séptima edición,
       editorial Mc. Graw Hill
    • Joseph O, Connor E Ian McDermott. Introducción del pensamiento sistémico, recursos
       esenciales para la creatividad y la resolución de problema. España. URANO, S.A. 2007. pág.
       26
    • Johansen Bertoglio, O. [1982] Introducción a la teoría general de sistemas. – México: Limusa.
    • Kendall, K. E. [1991] Análisis y diseño de sistemas. – México: Prentice.
    • Ludwig von Bertalanffy Teoría General dos Sistemas 1960 México: Mc Graw - Hill
       Interamericana S.A.
    • MARTINEZ AVELA, Mario Ernesto. Ideas para el cambio y el aprendizaje en la organización:
       una perspectiva sistémica. Publicado por Universidad De La Sabana, 2005 pag.103-107
    • Oscar Johansen Bertoglio Introducción a la Teoría de Sistemas Limusa Editores
    • Osborne, L.; Nakamura, M. [2000] Systems analysis for librarians and information
       professionals. – Englewood : Libraries Unlimited.
WEB:

                                                                                                    35
TEORIA GENERAL DE SISTEMAS

   •    www.elprisma.com/apuntes/administracion_de_empresas/teoriageneraldesistemas
   •    http://www.monografias.com/trabajos10/gesi/gesi.shtml
   •    http://es.wikipedia.org/wiki/Principio_de_recursividad
   •    http://www.scielo.org.co/scielo.php?
        script=sci_arttext&pid=S0123-59232002000300006&lng=en&nrm=iso&tlng=es
    • http://www.iasvirtual.net/queessis.htm
    • http://pdf.rincondelvago.com/pensamiento-sistemico_1.html
    • http://www.monografias.com/trabajos14/pensamiento-sistemico/pensamiento-sistemico.shtml
    • http://www.tuconsultor.net/consultoriasistemica/pensamientosistemico/index.html
    • http://www.ilvem.com/shop/otraspaginas.asp?paginanp=342&t=PENSAMIENTO-SIST
        %C3%89MICO.htm
    •    http://www.icc.col.gob.mx/docs/ponencias/2007/JOAQUIN_PEON.pdf
    • http://jmonzo.net/blogeps/ips1.pdf
    • http://www.paisrural.org/materiales/nuevos_cambios/glosario.htm
    • http://www.monografias.com/trabajos/tgralsis/tgralsis.shtml
    • http://www.geocities.com/fhuniversidad/tg.htm
    • http://www.tdcat.cesca.es/TESIS_UB/AVAILABLE/TDX-0116102-114349//ParteI.pdf
http://www.ruv.itesm.mx/cgi-bin/pgit/TWiki/bin/view/madisonWebley/TeoriaGeneralSistemas




                                                                                          36

Teoria general-de-sistemas y ejercicios

  • 1.
    UNIVERSIDAD NACIONAL MAYORDE SAN MARCOS (Universidad del Perú, Decana de América) INDICE 1.- Resumen 02 2.- Finalidad de la TGS 04 3.- Aportes Metodológicos y Semánticos de la TGS a la Investigación Científica 08 4.- En qué consiste el pensamiento sistémico 25 5.- El enfoque cibernético de la administración moderna 29 6.- Aplicación práctica de las herramientas conceptuales de la TGS 34 7.- Realimentación34 8.- Realimentación negativa 35 9.- Realimentación positiva 37 10.- Entropía 39 11.- Negentropia 41 12.- Recursividad 43 13.- Isomorfismo 48 14.- Homomorfismo 52 15.- Caja negra 53 16.- Homeostasis 59 17.- Teleología 65 18.- Equifinalidad 72 19.- Ejercicios sobre insumo-producto de las sistemas 76 20.- Mapa conceptual 88 21.- Palabras clave 89 22.- Bibliografía 92 Mapa conceptual http://cmapspublic.ihmc.us/servlet/SBReadResourceServlet? rid=1222745706390_700459520_23337&partName=htmltext
  • 2.
    TEORIA GENERAL DESISTEMAS Resumen Como primer punto está La finalidad de la Teoría General de Sistemas y esta es permitir manejar bien los conceptos y marco teórico para su buen manejo dentro de una organización y los sistemas, la cual La Teoría Genera de Sistemas va a distinguir el sistema, el suprasistema: (medio del sistema) (familia extensa, amigos, vecinos) y los subsistemas: componentes del sistema. Es por ello la finalidad que tiene la TGS. Segundo punto son los Aportes Metodológicos y Semánticos de la Teoría General de Sistemas a la Investigación Científica, la cual nos va dar las terminologías a tratar en la TGS con sus explicaciones establecidas, en el campo semántico tendremos las siguientes terminologías, ya que las sucesivas especializaciones de las ciencias obligan a la creación de nuevas palabras, estas se acumulan durante sucesivas especializaciones, y estas son : Sistema, Entradas, Proceso, Caja Negra, Salidas, Relaciones (se clasifican en: Simbióticas, Sinérgica, Superflua), Atributos, Contexto, Rango, Subsistemas, Variables, Parámetro, Operadores, Retroalimentación, Homeostasis y entropía, Permeabilidad, entre otros. Y ahora los aportes metodológicos se dividen en tres partes: Jerarquía de los sistemas, Teoría analógica o modelo de isomorfismo sistémico y Modelo procesal o del sistema adaptativo complejo. Tercer punto es: en qué consiste el pensamiento de sistemas, esto es un modo de pensamiento que contempla el todo y sus partes, es integrador o sintético y también permite estudiar la conexión que existe entre las diversas disciplinas para predecir el comportamiento de los sistemas. Cuarto punto: el enfoque cibernético de la administración moderna, esto es una ciencia que se ocupa de los sistemas de control y de comunicación en las personas y en las máquinas, estudiando y aprovechando todos sus aspectos y mecanismos comunes. y en donde dentro de este rubro se definirá no solo el concepto de ello si no también se hablara acerca de otros puntos relevantes que van a concorde con este tema. Quinto punto esta representada por la aplicación práctica de las herramientas conceptuales de la TGS. La cual consiste en dar conceptos previos y sus casos respectivos por ende se menciona l: retroalimentación (es un mecanismo según el cual una parte de la energía de salida de un sistema o de una maquina regresa a la entrada), al cual se divide en dos partes La retroalimentación negativa y la retroalimentación positiva (casos prácticos), Entropía y neguentropía, recursividad, isomorfismo y homomorfismo, caja negra, Homeostasis y Teleología, equifinalidad (cada cual son sus respectivos ejemplo, en otras palabras todo lo plasmado en la parte teórica se lleva a la practica en esta parte, ya que ello nos permitirá desenvolvernos de una manera adecuada en el ámbito empresarial Y como último punto es la resolución de los ejercicios sobre insumo-producto de los sistemas, la cual no es otra cosa que emplear nuestros conocimientos. Por ende esta monografía nos ha servido como un adiestramiento en la parte teórica como también en casos prácticos. Finalidad de la Teoría General de Sistemas La Teoría General de Sistemas (T.G.S.) surgió con los trabajos del biólogo alemán Ludwig von Bertalanffy, publicados entre 1950 y 1968. Las T.G.S. no busca solucionar problemas o intentar soluciones prácticas, pero sí producir teorías y 2
  • 3.
    TEORIA GENERAL DESISTEMAS formulaciones conceptuales que puedan crear condiciones de aplicación en la realidad empírica. Los supuestos básicos de la teoría general de sistemas son: Existe una nítida tendencia hacia la integración de diversas ciencias no sociales. Esa integración parece orientarse rumbo a una teoría de sistemas. Dicha teoría de sistemas puede ser una manera más amplia de estudiar los campos no-físicos del conocimiento científico, especialmente en las ciencias Con esa teoría de los sistemas, al desarrollar principios unificadores que san verticalmente los universos particulares de las diversas ciencias involucradas nos aproximamos al objetivo de la unidad de la ciencia. Esto puede generar una integración muy necesaria en la educación científica La teoría general de los sistemas afirma que las propiedades de los sistemas no pueden ser descritas significativamente en términos de sus elementos separados. La comprensión de los sistemas solamente se presenta cuando se estudian los sistemas globalmente, involucrando todas las interdependencias de sus subsistemas. La T.G.S. Se fundamentan en tres premisas básicas, a saber: Los sistemas existen dentro de sistemas. Las moléculas existen dentro de células las células dentro de tejidos, los tejidos dentro de los órganos, los órganos dentro de los organismos, los organismos dentro de colonias, las colonias dentro de culturas nutrientes, las culturas dentro de conjuntos mayores de culturas, y así sucesivamente. Los sistemas son abiertos. Es una consecuencia de la premisa anterior. Cada sistema que se examine, excepto el menor o mayor, recibe y descarga algo en los otros sistemas, generalmente en aquellos que le son contiguos. Los sistemas abiertos son caracterizados por un proceso de intercambio infinito con su ambiente, que son los otros sistemas. Cuando el intercambio cesa, el sistema se desintegra, esto es, pierde sus fuentes de energía. Las funciones de un sistema dependen de su estructura. Para los sistemas biológicos y mecánicos esta afirmación es intuitiva. Los tejidos musculares, por ejemplo, se contraen porque están constituidos por una estructura celular que permite contracciones. No es propiamente las TES. , Sino las características y parámetros que establece para todos los sistemas, lo que se constituyen el área de interés en este caso. De ahora en adelante, en lugar de hablar de TES., se hablará de la teoría de sistemas. El concepto de sistema pasó a dominar las ciencias, y principalmente, la administración. Si se habla de astronomía, se piensa en el sistema solar; si el tema es fisiología, se piensa en el sistema nervioso, en el sistema circulatorio, en el sistema digestivo; la sociología habla de sistema social, la economía de sistemas monetarios, la física de sistemas atómicos, y así sucesivamente. El enfoque sistemático, hoy en día en la administración, es tan común que casi siempre se está utilizando, a veces inconscientemente. La teoría de sistemas penetró rápidamente en la teoría administrativa por dos razones fundamentales: a) Debido a la necesidad de sintetizar e integrar más las teorías que la precedieron, llevándose con éxito cuando se aplicaron las ciencias del comportamiento al estudio de la organización. b) La cibernética y la tecnología informática, trajeron inmensas posibilidades de desarrollo y operación de las ideas que convergían hacia una teoría de sistemas aplicada a la administración. La teoría de la organización y la práctica administrativa han experimentado cambios sustanciales en años recientes. La información proporcionada por las ciencias de la administración y la conducta ha enriquecido a la teoría tradicional. Estos esfuerzos de investigación y de conceptualización a veces han llevado a descubrimientos divergentes. Sin embargo, surgió un enfoque que puede servir como base para lograrla convergencia, el enfoque de sistemas, que facilita la unificación de muchos campos del conocimiento. Dicho enfoque ha sido usado por las ciencias físicas, biológicas y sociales, como marco de referencia para la integración de la teoría organizacional moderna. En particular, la teoría general de sistemas parece proporcionar un marco teórico unificador tanto para las ciencias naturales como para las sociales, que necesitaban emplear conceptos tales como "organización", "totalidad", globalidad e "interacción dinámica; lo lineal es sustituido por lo circular, ninguno de los cuales era fácilmente estudiadle por los métodos analíticos de las ciencias puras. Lo individual perdía importancia ante el enfoque interdisciplinario. El mecanicismo veía el mundo seccionado en partes cada vez más pequeñas, la teoría de los sistemas veía la realidad como estructuras cada vez más grandes. 3
  • 4.
    TEORIA GENERAL DESISTEMAS La Teoría General de Sistemas presentaba un universo compuesto por acúmulos de energía y materia (sistemas), organizados en subsistemas e interrelacionados unos con otros. La Teoría General de Sistemas distingue: a) El SISTEMA b) El SUPRASISTEMA: (medio del sistema) (Familia extensa, amigos, vecinos) c) Los SUBSISTEMAS: componentes del sistema El objetivo de la teoría es la descripción y exploración de la relación entre los sistemas dentro de esta jerarquía. Hay que distinguir "sistema" de "agregado". Ambos son conjuntos, es decir, entidades que se constituyen por la concurrencia de más de un elemento; la diferencia entre ambos consiste en que el sistema muestra una organización de la que carecen los agregados. Así pues, un sistema es un conjunto de partes interrelacionadas. En conclusión la teoría general de sistemas en su propósito más amplio, es la elaboración de herramientas que capaciten a otras ramas de la ciencia en su investigación práctica. Por sí sola, no demuestra o deja de mostrar efectos prácticos. Para que una teoría de cualquier rama científica esté sólidamente fundamentada, ha de partir de una sólida coherencia sostenida por la T.G.S. Si se cuentan con resultados de laboratorio y se pretende describir su dinámica entre distintos experimentos, la T.G.S. es el contexto adecuado que permitirá dar soporte a una nueva explicación, que permitirá poner a prueba y verificar su exactitud. Por ello se la encasilla en el ámbito de meta teoría. Aportes Metodológicos y Semánticos de la Teoría General de Sistemas a la Investigación Científica Bases Epistemológicas de la Teoría General de Sistemas Según Bertalanffy (1976) se puede hablar de una filosofía de sistemas, ya que toda teoría científica de gran alcance tiene aspectos metafísicos. El autor señala que "teoría" no debe entenderse en su sentido restringido, esto es, matemático, sino que la palabra teoría está más cercana, en su definición, a la idea de paradigma de Kuhn. El distingue en la filosofía de sistemas una ontología de sistemas, una epistemología de sistemas y una filosofía de valores de sistemas. La ontología se aboca a la definición de un sistema y al entendimiento de cómo están plasmados los sistemas en los distintos niveles del mundo de la observación, es decir, la ontología se preocupa de problemas tales como el distinguir un sistema real de un sistema conceptual. Los sistemas reales son, por ejemplo, galaxias, perros, células y átomos. Los sistemas conceptuales son la lógica, las matemáticas, la música y, en general, toda construcción simbólica. Bertalanffy entiende la ciencia como un subsistema del sistema conceptual, definiéndola como un sistema abstraído, es decir, un sistema conceptual correspondiente a la realidad. El señala que la distinción entre sistema real y conceptual está sujeta a debate, por lo que no debe considerarse en forma rígida. La epistemología de sistemas se refiere a la distancia de la TGS con respecto al positivismo o empirismo lógico. Bertalanffy, refiriéndose a si mismo, dice: "En filosofía, la formación del autor siguió la tradición del neopositivismo del grupo de Moritz Schlick, posteriormente llamado Círculo de Viena. Pero, como tenía que ser, su interés en el misticismo alemán, el relativismo histórico de Spengler y la historia del arte, aunado a otras actitudes no ortodoxas, le impidió llegar a ser un buen positivista. Eran más fuertes sus lazos con el grupo berlinés de la Sociedad de Filosofía Empírica en los años veintitantos; allí descollaban el filósofo-físico Hans Reichenbach, el psicólogo A. Herzberg y el ingeniero Parseval (inventor del dirigible)". Bertalanffy señala que la epistemología del positivismo lógico es fisicalista y atomista. Fisicalista en el sentido que considera el lenguaje de la ciencia de la física como el único lenguaje de la ciencia y, por lo tanto, la física como el único modelo de ciencia. Atomista en el sentido que busca fundamentos últimos sobre los cuales asentar el conocimiento, que tendrían el carácter de indubitable. Por otro lado, la TGS no comparte la causalidad lineal o unidireccional, la tesis que la percepción es una reflexión de cosas reales o el conocimiento una aproximación a la verdad o la realidad. Bertalanffy señala "[La realidad] es una interacción entre conocedor y conocido, dependiente de múltiples factores de naturaleza biológica, psicológica, cultural, lingüística, etc. La propia física nos enseña que no hay entidades últimas tales como corpúsculos u ondas, que existan independientemente del observador. Esto conduce a una filosofía ‘perspectivista’ para la cual la física, sin dejar de reconocerle logros en su campo y en otros, no representa el monopolio del conocimiento. 4
  • 5.
    TEORIA GENERAL DESISTEMAS Frente al reduccionismo y las teorías que declaran que la realidad no es ‘nada sino’ (un montón de partículas físicas, genes, reflejos, pulsiones o lo que sea), vemos la ciencia como una de las ‘perspectivas’ que el hombre, con su dotación y servidumbre biológica, cultural y lingüística, ha creado para vérselas con el universo al cual está ‘arrojado’ o más bien, al que está adaptado merced a la evolución y la historia". La filosofía de valores de sistemas se preocupa de la relación entre los seres humanos y el mundo, pues Bertalanffy señala que la imagen de ser humano diferirá si se entiende el mundo como partículas físicas gobernadas por el azar o como un orden jerárquico simbólico. La TGS no acepta ninguna de esas visiones de mundo, sino que opta por una visión heurística. Finalmente, Bertalanffy reconoce que la teoría de sistemas comprende un conjunto de enfoques que difieren en estilo y propósito, entre las cuales se encuentra la teoría de conjuntos (Mesarovic) , teoría de las redes (Rapoport), cibernética (Wiener), teoría de la información (Shannon y Weaver), teoría de los autómatas (Turing), teoría de los juegos (von Neumann), entre otras. Por eso, la práctica del análisis aplicado de sistemas tiene que aplicar diversos modelos, de acuerdo con la naturaleza del caso y con criterios operacionales, aun cuando algunos conceptos, modelos y principios de la TGS – como el orden jerárquico, la diferenciación progresiva, la retroalimentación, etc. – son aplicables a grandes rasgos a sistemas materiales, psicológicos y socioculturales. APORTES SEMÁNTICOS Las sucesivas especializaciones de las ciencias obligan a la creación de nuevas palabras, estas se acumulan durante sucesivas especializaciones, llegando a formar casi un verdadero lenguaje que sólo es manejado por los especialistas. De esta forma surgen problemas al tratarse de proyectos interdisciplinarios, ya que los participantes del proyecto son especialistas de diferentes ramas de la ciencia y cada uno de ellos maneja una semántica diferente a los demás. La Teoría de los Sistemas, para solucionar estos inconvenientes, pretende introducir una semántica científica de utilización universal. Sistema: Es un conjunto organizado de cosas o partes interactuantes e interdependientes, que se relacionan formando un todo unitario y complejo. Cabe aclarar que las cosas o partes que componen al sistema, no se refieren al campo físico (objetos), sino más bien al funcional. De este modo las cosas o partes pasan a ser funciones básicas realizadas por el sistema. Podemos enumerarlas en: entradas, procesos y salidas. Entradas: Las entradas son los ingresos del sistema que pueden ser recursos materiales, recursos humanos o información. Las entradas constituyen la fuerza de arranque que suministra al sistema sus necesidades operativas. Las entradas pueden ser: - en serie: es el resultado o la salida de un sistema anterior con el cual el sistema en estudio está relacionado en forma directa. - aleatoria: es decir, al azar, donde el término "azar" se utiliza en el sentido estadístico. Las entradas aleatorias representan entradas potenciales para un sistema. - retroacción: es la reintroducción de una parte de las salidas del sistema en sí mismo. Proceso: El proceso es lo que transforma una entrada en salida, como tal puede ser una máquina, un individuo, una computadora, un producto químico, una tarea realizada por un miembro de la organización, etc. En la transformación de entradas en salidas debemos saber siempre como se efectúa esa transformación. Con frecuencia el procesador puede ser diseñado por el administrador. En tal caso, este proceso se denomina "caja blanca". No obstante, en la mayor parte de las situaciones no se conoce en sus detalles el proceso mediante el cual las entradas se transforman en salidas, porque esta transformación es demasiado compleja. Diferentes combinaciones de entradas o su combinación en diferentes órdenes de secuencia pueden originar diferentes situaciones de salida. En tal caso la función de proceso se denomina una "caja negra". Caja Negra: La caja negra se utiliza para representar a los sistemas cuando no sabemos que elementos o cosas componen al sistema o proceso, pero sabemos que a determinadas corresponden determinadas salidas y con ello poder inducir, presumiendo que a determinados estímulos, las variables funcionaran en cierto sentido. 5
  • 6.
    TEORIA GENERAL DESISTEMAS Salidas: Las salidas de los sistemas son los resultados que se obtienen de procesar las entradas. Al igual que las entradas estas pueden adoptar la forma de productos, servicios e información. Las mismas son el resultado del funcionamiento del sistema o, alternativamente, el propósito para el cual existe el sistema. Las salidas de un sistema se convierten en entrada de otro, que la procesará para convertirla en otra salida, repitiéndose este ciclo indefinidamente. Relaciones: Las relaciones son los enlaces que vinculan entre sí a los objetos o subsistemas que componen a un sistema complejo. Podemos clasificarlas en: - Simbióticas: es aquella en que los sistemas conectados no pueden seguir funcionando solos. A su vez puede subdividirse en unipolar o parasitaria, que es cuando un sistema (parásito) no puede vivir sin el otro sistema (planta); y bipolar o mutual, que es cuando ambos sistemas dependen entre si. - Sinérgica: es una relación que no es necesaria para el funcionamiento pero que resulta útil, ya que su desempeño mejora sustancialmente al desempeño del sistema. Sinergia significa "acción combinada". Sin embargo, para la teoría de los sistemas el término significa algo más que el esfuerzo cooperativo. En las relaciones sinérgicas la acción cooperativa de subsistemas semi-independientes, tomados en forma conjunta, origina un producto total mayor que la suma de sus productos tomados de una manera independiente. - Superflua: Son las que repiten otras relaciones. La razón de las relaciones superfluas es la confiabilidad. Las relaciones superfluas aumentan la probabilidad de que un sistema funcione todo el tiempo y no una parte del mismo. Estas relaciones tienen un problema que es su costo, que se suma al costo del sistema que sin ellas puede funcionar. Atributos: Los atributos de los sistemas, definen al sistema tal como lo conocemos u observamos. Los atributos pueden ser definidores o concomitantes: los atributos definidores son aquellos sin los cuales una entidad no sería designada o definida tal como se lo hace; los atributos concomitantes en cambio son aquellos que cuya presencia o ausencia no establece ninguna diferencia con respecto al uso del término que describe la unidad. Contexto: Un sistema siempre estará relacionado con el contexto que lo rodea, o sea, el conjunto de objetos exteriores al sistema, pero que influyen decididamente a éste, y a su vez el sistema influye, aunque en una menor proporción, influye sobre el contexto; se trata de una relación mutua de contexto- sistema. Tanto en la Teoría de los Sistemas como en el método científico, existe un concepto que es común a ambos: el foco de atención, el elemento que se aísla para estudiar. El contexto a analizar depende fundamentalmente del foco de atención que se fije. Ese foco de atención, en términos de sistemas, se llama límite de interés. Para determinar este límite se considerarían dos etapas por separado: a) La determinación del contexto de interés. b) La determinación del alcance del límite de interés entre el contexto y el sistema. c) Se suele representar como un círculo que encierra al sistema, y que deja afuera del límite de interés a la parte del contexto que no interesa al analista. d) En lo que hace a las relaciones entre el contexto y los sistemas y viceversa. Es posible que sólo interesen algunas de estas relaciones, con lo que habrá un límite de interés relacional. Determinar el límite de interés es fundamental para marcar el foco de análisis, puesto que sólo será considerado lo que quede dentro de ese límite. Entre el sistema y el contexto, determinado con un límite de interés, existen infinitas relaciones. Generalmente no se toman todas, sino aquellas que interesan al análisis, o aquellas que probabilísticamente presentan las mejores características de predicción científica. Rango: En el universo existen distintas estructuras de sistemas y es factible ejercitar en ellas un proceso de definición de rango relativo. Esto produciría una jerarquización de las distintas estructuras en función de su grado de complejidad. Cada rango o jerarquía marca con claridad una dimensión que actúa como un indicador claro de las diferencias que existen entre los subsistemas respectivos. Esta concepción denota que un sistema de nivel 1 es diferente de otro de nivel 8 y que, en consecuencia, no pueden aplicarse los mismos modelos, ni métodos análogos a riesgo de cometer evidentes falacias metodológicas y científicas. 6
  • 7.
    TEORIA GENERAL DESISTEMAS Para aplicar el concepto de rango, el foco de atención debe utilizarse en forma alternativa: se considera el contexto y a su nivel de rango o se considera al sistema y su nivel de rango. Refiriéndonos a los rangos hay que establecer los distintos subsistemas. Cada sistema puede ser fraccionado en partes sobre la base de un elemento común o en función de un método lógico de detección. El concepto de rango indica la jerarquía de los respectivos subsistemas entre sí y su nivel de relación con el sistema mayor. Subsistemas: En la misma definición de sistema, se hace referencia a los subsistemas que lo componen, cuando se indica que el mismo esta formado por partes o cosas que forman el todo. Estos conjuntos o partes pueden ser a su vez sistemas (en este caso serían subsistemas del sistema de definición), ya que conforman un todo en sí mismos y estos serían de un rango inferior al del sistema que componen. Estos subsistemas forman o componen un sistema de un rango mayor, el cual para los primeros se denomina macrosistema. Variables: Cada sistema y subsistema contiene un proceso interno que se desarrolla sobre la base de la acción, interacción y reacción de distintos elementos que deben necesariamente conocerse. Dado que dicho proceso es dinámico, suele denominarse como variable, a cada elemento que compone o existe dentro de los sistemas y subsistemas. Pero no todo es tan fácil como parece a simple vista ya que no todas las variables tienen el mismo comportamiento sino que, por lo contrario, según el proceso y las características del mismo, asumen comportamientos diferentes dentro del mismo proceso de acuerdo al momento y las circunstancias que las rodean. Parámetro: Uno de los comportamientos que puede tener una variable es el de parámetro, que es cuando una variable no tiene cambios ante alguna circunstancia específica, no quiere decir que la variable es estática ni mucho menos, ya que sólo permanece inactiva o estática frente a una situación determinada. Operadores: Otro comportamiento es el de operador, que son las variables que activan a las demás y logran influir decisivamente en el proceso para que este se ponga en marcha. Se puede decir que estas variables actúan como líderes de las restantes y por consiguiente son privilegiadas respecto a las demás variables. Cabe aquí una aclaración: las restantes variables no solamente son influidas por los operadores, sino que también son influenciadas por el resto de las variables y estas tienen también influencia sobre los operadores. Retroalimentación: La retroalimentación se produce cuando las salidas del sistema o la influencia de las salidas de los sistemas en el contexto, vuelven a ingresar al sistema como recursos o información. La retroalimentación permite el control de un sistema y que el mismo tome medidas de corrección en base a la información retroalimentada. Feed-forward o alimentación delantera: Es una forma de control de los sistemas, donde dicho control se realiza a la entrada del sistema, de tal manera que el mismo no tenga entradas corruptas o malas, de esta forma al no haber entradas malas en el sistema, las fallas no serán consecuencia de las entradas sino de los proceso mismos que componen al sistema. Homeostasis y entropía: La homeostasis es la propiedad de un sistema que define su nivel de respuesta y de adaptación al contexto. Es el nivel de adaptación permanente del sistema o su tendencia a la supervivencia dinámica. Los sistemas altamente homeostáticos sufren transformaciones estructurales en igual medida que el contexto sufre transformaciones, ambos actúan como condicionantes del nivel de evolución. La entropía de un sistema es el desgaste que el sistema presenta por el transcurso del tiempo o por el 7
  • 8.
    TEORIA GENERAL DESISTEMAS funcionamiento del mismo. Los sistemas altamente entrópicos tienden a desaparecer por el desgaste generado por su proceso sistémico. Los mismos deben tener rigurosos sistemas de control y mecanismos de revisión, reelaboración y cambio permanente, para evitar su desaparición a través del tiempo. En un sistema cerrado la entropía siempre debe ser positiva. Sin embargo en los sistemas abiertos biológicos o sociales, la entropía puede ser reducida o mejor aun transformarse en entropía negativa, es decir, un proceso de organización más completa y de capacidad para transformar los recursos. Esto es posible porque en los sistemas abiertos los recursos utilizados para reducir el proceso de entropía se toman del medio externo. Asimismo, los sistemas vivientes se mantienen en un estado estable y pueden evitar el incremento de la entropía y aun desarrollarse hacia estados de orden y de organización creciente. Permeabilidad: La permeabilidad de un sistema mide la interacción que este recibe del medio, se dice que a mayor o menor permeabilidad del sistema el mismo será mas o menos abierto. Los sistemas que tienen mucha relación con el medio en el cuál se desarrollan son sistemas altamente permeables, estos y los de permeabilidad media son los llamados sistemas abiertos. Por el contrario los sistemas de permeabilidad casi nula se denominan sistemas cerrados. Integración e independencia: Se denomina sistema integrado a aquel en el cual su nivel de coherencia interna hace que un cambio producido en cualquiera de sus subsistemas produzca cambios en los demás subsistemas y hasta en el sistema mismo. Un sistema es independiente cuando un cambio que se produce en él, no afecta a otros sistemas. Centralización y descentralización: Un sistema se dice centralizado cuando tiene un núcleo que comanda a todos los demás, y estos dependen para su activación del primero, ya que por sí solos no son capaces de generar ningún proceso. Por el contrario los sistemas descentralizados son aquellos donde el núcleo de comando y decisión está formado por varios subsistemas. En dicho caso el sistema no es tan dependiente, sino que puede llegar a contar con subsistemas que actúan de reserva y que sólo se ponen en funcionamiento cuando falla el sistema que debería actuar en dicho caso. Los sistemas centralizados se controlan más fácilmente que los descentralizados, son más sumisos, requieren menos recursos, pero son más lentos en su adaptación al contexto. Por el contrario los sistemas descentralizados tienen una mayor velocidad de respuesta al medio ambiente pero requieren mayor cantidad de recursos y métodos de coordinación y de control más elaborados y complejos. Adaptabilidad: Es la propiedad que tiene un sistema de aprender y modificar un proceso, un estado o una característica de acuerdo a las modificaciones que sufre el contexto. Esto se logra a través de un mecanismo de adaptación que permita responder a los cambios internos y externos a través del tiempo. Para que un sistema pueda ser adaptable debe tener un fluido intercambio con el medio en el que se desarrolla. Mantenibilidad: Es la propiedad que tiene un sistema de mantenerse constantemente en funcionamiento. Para ello utiliza un mecanismo de mantenimiento que asegure que los distintos subsistemas están balanceados y que el sistema total se mantiene en equilibrio con su medio. Estabilidad: Un sistema se dice estable cuando puede mantenerse en equilibrio a través del flujo continuo de materiales, energía e información. La estabilidad de los sistemas ocurre mientras los mismos pueden mantener su funcionamiento y trabajen de manera efectiva (mantenibilidad). Armonía: Es la propiedad de los sistemas que mide el nivel de compatibilidad con su medio o contexto. Un sistema altamente armónico es aquel que sufre modificaciones en su estructura, proceso o características en la medida que el medio se lo exige y es estático cuando el medio también lo es. Optimización y sub.-optimización: Optimización: modificar el sistema para lograr el alcance de los objetivos. Suboptimización: es el proceso inverso, se presenta cuando un sistema no alcanza sus objetivos por las restricciones del medio o porque el sistema tiene varios objetivos y los mismos son excluyentes, en dicho caso se deben restringir los alcances de los objetivos o eliminar los de menor importancia si estos son excluyentes con otros más importantes. Éxito: 8
  • 9.
    TEORIA GENERAL DESISTEMAS El éxito de los sistemas es la medida en que los mismos alcanzan sus objetivos. La falta de éxito exige una revisión del sistema ya que no cumple con los objetivos propuestos para el mismo, de modo que se modifique dicho sistema de forma tal que el mismo pueda alcanzar los objetivos determinados. Límites: Es la línea que delimita la relación de un sistema con su contexto, determinando hasta donde el contexto es de interés para el sistema. APORTES METODOLÓGICOS a) Jerarquía de los sistemas Al considerar los distintos tipos de sistemas del universo Kennet Boulding (1956) proporciona una clasificación útil de los sistemas donde establece los siguientes niveles jerárquicos: 1. Primer nivel, estructura estática. Se le puede llamar nivel de los marcos de referencia. 2. Segundo nivel, sistema dinámico simple. Considera movimientos necesarios y predeterminados. Se puede denominar reloj de trabajo. 3. Tercer nivel, mecanismo de control o sistema cibernético. El sistema se autorregula para mantener su equilibrio. 4. Cuarto nivel, "sistema abierto" o autoestructurado. En este nivel se comienza a diferenciar la vida. Puede de considerarse nivel de célula. 5. Quinto nivel, genético-social. Está caracterizado por las plantas. 6. Sexto nivel, sistema animal. Se caracteriza por su creciente movilidad, comportamiento teleológico y su autoconciencia. 7. Séptimo nivel, sistema humano. Es el nivel del ser individual, considerado como un sistema con conciencia y habilidad para utilizar el lenguaje y símbolos. 8. Octavo nivel, sistema social o sistema de organizaciones humanas constituye el siguiente nivel, y considera el contenido y significado de mensajes, la naturaleza y dimensiones del sistema de valores, la transcripción de imágenes en registros históricos, sutiles simbolizaciones artísticas, música, poesía y la compleja gama de emociones humanas. 9. Noveno nivel, sistemas trascendentales. Completan los niveles de clasificación: estos son los últimos y absolutos, los ineludibles y desconocidos, los cuales también presentan estructuras sistemáticas e interrelaciones. Jerarquía de la complejidad de los sistemas (Boulding, 1956) Nivel Características Ejemplos Disciplinas relevantes 1. Estructuras Estático Estructuras de Descripción verbal cristal, puentes o pictórica en cualquier disciplina 2. Sistemas Movimiento Relojes, Física, ciencia dinámicos predeterminado(pueden máquinas, el natural clásica simples exhibir equilibrio) sistema solar 3. Mecanismos Control en un ciclo cerrado Termostatos, Teoría de control y de control mecanismos de cibernética homeostasis en 9
  • 10.
    TEORIA GENERAL DESISTEMAS los organismos 4. Sistemas Estructuralmente auto- Flamas, células Teoría del abiertos mantenibles metabolismo 5. Organismos Organizados completamente Plantas Botánica pequeños con partes funcionales, crecimiento y reproducción 6. Animales Un cerebro para guiar el Pájaros y bestias Zoología comportamiento total, habilidad de aprender. 7. Hombre Con autoconciencia, Seres humanos Biología, psicología conocimiento del conocimiento, lenguaje simbólico 8. Sistemas Roles, comunicación, Familias, clubes Historia, sociología, socioculturales transmisión de valores. sociales, antropología, naciones. ciencia del comportamiento 9. Sistemas Irreconocibles La idea de Dios - trascendentales Notas: Las propiedades emergentes se incrementan en cada nuevo nivel. Del nivel 1 al 9: la complejidad se incrementa; es más difícil para un observador externo el predecir el comportamiento; hay una dependencia incremental en decisiones sin programar. Los niveles más pequeños son encontrados en los sistemas más altos - p.e. el hombre muestra todas las características de los niveles 1 al 6 y las propiedades emergentes del nuevo nivel. b) Teoría analógica o modelo de isomorfismo sistémico: Este modelo busca integrar las relaciones entre fenómenos de las distintas ciencias. La detección de estos fenómenos permite el armado de modelos de aplicación para distintas áreas de las ciencias. Esto, que se repite en forma permanente, exige un análisis iterativo que responde a la idea de modularidad que la teoría de los sistemas desarrolla en sus contenidos. Se pretende por comparaciones sucesivas, una aproximación metodológica, a la vez que facilitar la identificación de los elementos equivalentes o comunes, y permitir una correspondencia biunívoca entre las distintas ciencias. Como evidencia de que existen propiedades generales entre distintos sistemas, se identifican y extraen sus similitudes estructurales. Estos elementos son la esencia de la aplicación del modelo de isomorfismo, es decir, la correspondencia entre principios que rigen el comportamiento de objetos que, si bien intrínsecamente son diferentes, en algunos aspectos registran efectos que pueden necesitar un mismo procedimiento. c) Modelo procesal o del sistema adaptativo complejo Este modelo implica por asociación la aplicación previa del modelo del rango. Dado que las organizaciones se encuentran dentro del nivel 8, critica y logra la demolición de los modelos existentes tanto dentro de la sociología como dentro de la administración. Buckley, categoriza a los modelos existentes en dos tipos: a) aquellos de extracción y origen mecánico, a los que denomina modelo de equilibrio; b) aquellos de extracción y origen biológico, a los que llama modelos organísmicos u homeostáticos. Y dice: "...el modelo de equilibrio es aplicable a tipos de sistemas que se caracterizan por perder organización al desplazarse hacia un punto de equilibrio y con posterioridad tienden a mantener ese nivel mínimo dentro de perturbaciones relativamente estrechas. Los modelos homeostáticos son aplicables a sistemas que tienden a mantener un nivel de organización dado relativamente elevado a pesar de las tendencias constantes a disminuirlo. El modelo procesal o de sistema complejo adaptativo se aplica a los sistemas caracterizados por la elaboración o la evolución de la organización; como veremos se benefician con las perturbaciones y la variedad del medio y de hecho dependen de estas". Mientras que ciertos sistemas tienen una natural tendencia al equilibrio, los sistemas del nivel 8 se caracterizan por sus propiedades morfogénicas, es decir que en lugar de buscar un equilibrio estable tienden a una permanente transformación estructural. Este proceso de transformación estructural permanente, constituye el pre-requisito para que los sistemas de nivel 8 se conserven en forma activa y eficiente, en suma es su razón de supervivencia. 10
  • 11.
    TEORIA GENERAL DESISTEMAS EN QUÉ CONSISTE EL PENSAMIENTO DE SISTEMAS Para poder entender que es pensamiento sistémico demos un vistazo como es que aparece: “El Pensamiento sistémico aparece formalmente hace aproximadamente 45 años, a partir de los cuestionamientos que hizo Ludwig Von Bertalanffy sobre la aplicación del método científico en los problemas de la Biología, debido a que éste se basaba en una visión mecanicista y causal, que lo hacía débil como esquema para la explicación de los grandes problemas que se dan en los sistemas vivos. Este cuestionamiento le llevó a plantear una reformulación global en el paradigma intelectual para entender mejor el mundo que nos rodea, surgiendo formalmente el paradigma de sistemas. El concepto de Pensamiento Sistémico fue acuñado en 1.956 por el profesor Jay Forrester del M.I.T. (Massachussets Institute of Technology). Este pensamiento consiste en que, en lugar de centrarse en cada uno de los componentes del asunto que estudia, identifica cómo esta cuestión está relacionada e inter−actúa con los demás constituyentes del sistema. En el libro Industrial Dynamics de Jay Forrester, se recogen los planteamientos dinámico−sistémicos: Es solamente a través de errores y experiencias costosas que los administradores han sido capaces de desarrollar un juicio intuitivo efectivo. Necesitamos hacer expedito este proceso de aprendizaje... El Pensamiento Sistémico se basa en la percepción del mundo real en términos de totalidades para su análisis Y comprensión… Otro de los investigadores más importantes que han abordado el tema del Pensamiento Sistémico ha sido Peter Senge. Para este autor, una organización en aprendizaje es aquella que se basa en la idea de que hay que aprender a ver la realidad con nuevos ojos, detectando ciertas leyes que nos permiten entenderla y manejarla…” Luego de haber dado a conocer cómo es que aparece el pensamiento sistémico, pasaremos a detallar en qué consiste el pensamiento sistémico. Según Joseph O, Connor EIan McDermott : “El pensamiento sistémico permite estudiar la conexión que existe entre las diversas disciplinas para predecir el comportamiento de los sistemas, ya se trate del sistema de la red viaria, de un sistemas de de creencias, del aparato digestivo, de un equipo de gestión o de una campaña de marketing. ¿Porque es tan importante el pensamiento sistémico?, como hemos dicho anteriormente, cada personas es un sistema que vive en un mundo de sistemas. Todos vivimos en un mundo inmerso en el complejo sistema de la naturaleza y formamos poblaciones y ciudades que funcionan también como sistemas tenemos sistemas mecánicos, como ordenadores, los coches o las cadenas automatizadas de montaje y producción. Tenemos sistemas políticos, sistemas económicos, y sistemas ideológicos. Cada una de estos sistemas funcionan como un todo en el que se combinan muchas partes distintas…” El isa virtual nos da de entender que el pensamiento sistémico consiste en: “la actitud del ser humano, que se basa en la percepción del mundo real en términos de totalidades para su análisis, comprensión y accionar, a diferencia del planteamiento del método científico, que sólo percibe partes de éste y de manera inconexa... desde el campo de la Biología hizo Ludwing Von Bertalanffy, quien cuestionó la aplicación del método científico en los problemas de la Biología, debido a que éste se basaba en una visión mecanicista y causal, que lo hacía débil como esquema para la explicación de los grandes problemas que se dan en los sistemas vivos…El pensamiento sistémico es integrador, tanto en el análisis de las situaciones como en las conclusiones que nacen a partir de allí, proponiendo soluciones en las cuales se tienen que considerar diversos elementos y relaciones que conforman la estructura de lo que se define como "sistema", así como también de todo aquello que conforma el entorno del sistema definido. La base filosófica que sustenta esta posición es el Holismo (del griego holos = entero)…” En tanto que monografía.com nos dice que: “el Pensamiento Sistémico está basado en la dinámica de sistemas y es altamente conceptual. Provee de modos de entender los asuntos empresariales mirando los sistemas en términos de tipos particulares de ciclos o arquetipos e incluyendo modelos sistémicos explícitos (muchas veces simulados por ordenador) de los asuntos complejos. Es un marco conceptual cuya esencia pretende producir una "Metanoia", un "cambio de enfoque" y que nos ayuda de dos formas: 1.- A ver interrelaciones entre las partes más que cadenas lineales de causas y efectos. 2.- A ver los procesos de cambio más que fotografías estáticas. Mientras tu consultor nos da a conocer el pensamiento sistémico como que: “es un modo de pensamiento que contempla el todo y sus partes, así como las conexiones entre éstas… Estudia el todo para comprender las partes. El pensamiento sistémico va mas allá de lo que se muestra como un incidente aislado, para llegar a comprensiones más profundas de los sucesos.” Pero según ilvem: “el pensamiento sistémico integra el pensamiento creativo, el estratégico y el control para lograr que los proyectos se lleven a la práctica” 11
  • 12.
    TEORIA GENERAL DESISTEMAS Otra manera que nos explica icc.col.gob.mx acerca del pensamiento sistémico que: “es integrador o sintético, tanto en el análisis de las situaciones como en las conclusiones que nacen para proponer soluciones en las cuales se tienen que considerar diversos elementos y relaciones que conforman la estructura o arquitectura de lo que se define como "sistema", así como también de todo aquello que conforma el entorno del sistema definido. (Visión de sistemas abiertos). La consecuencia de esta nueva perspectiva sistémica es que hace posible ver a la organización ya no como algo que tiene un fin predeterminado (por alguien), como lo plantea el esquema tradicional, sino que dicha organización puede tener diversos fines en función de la forma cómo los involucrados en su destino (usuarios) la ven o la diseñan, en su variedad interpretativa en relación a su medio o contexto. Estas visiones diversas están condicionadas por los intereses y valores que poseen dichos grupos involucrados (accionistas, empleados, sociedad, etc.), a partir de un interés común básico centrado en la necesidad de la supervivencia o sustentabilidad de la misma. Así, el Pensamiento sistémico contemporáneo plantea una visión inter y Transdisciplinaria (más allá de las disciplinas) que ayuda a analizar y entender a una empresa y a su medio de manera integral…” Para jmonzo.net: el pensamiento sistémico nos ayuda a entender mejor el mundo complejo y dinámico en que vivimos hoy en día debido a que: Enfatiza ver el todo (es holístico) haciendo énfasis en las interdependencias. Tiene una serie de sencillas reglas que reducen las ambigüedades y clarifican el entendimiento de situaciones dinámicas y complejas. Cuenta con una serie de herramientas visuales que facilitan la comunicación y la comprensión. Utiliza un lenguaje circular y no lineal También paisrural nos dice que: “el Pensamiento sistémico es una técnica de pensamiento que se centra en la relación entre las partes que forman un toso con una finalidad.” ENFOQUE CIBERNÉTICO DE LA ADMINISTRACION MODERNA Definición de la Cibernética Viene del griego kibernytiky, la cibernética es una ciencia que se ocupa de los sistemas de control y de comunicación en las personas y en las máquinas, estudiando y aprovechando todos sus aspectos y mecanismos comunes. Orígenes de la cibernética La cibernética se desarrolló como investigación de las técnicas por las cuales la información se transforma en la actuación deseada. Esta ciencia surgió de los problemas planteados durante la Segunda Guerra Mundial a la hora de desarrollar los denominados cerebros electrónicos y los mecanismos de control automático para los equipos militares como los visores de bombardeo. La cibernética contempla de igual forma los sistemas de comunicación y control de los organismos vivos que los de las máquinas. Para obtener la respuesta deseada en un organismo humano o en un dispositivo mecánico, habrá que proporcionarle, como guía para acciones futuras, la información relativa a los resultados reales de la acción prevista. En el cuerpo humano, el cerebro y el sistema nervioso coordinan dicha información, que sirve para determinar una futura línea de conducta; los mecanismos de control y de autocorrección en las máquinas sirven para lo mismo. El principio se conoce como feedback (realimentación), que constituye el concepto fundamental de la automatización. Principios básicos de la cibernética Según la teoría de la información, uno de los principios básicos de la cibernética establece que la información es estadística por naturaleza y se mide de acuerdo con las leyes de la probabilidad. En este sentido, la información es concebida como una medida de la libertad de elección implícita en la selección. A medida que aumenta la libertad de elección, disminuye la probabilidad de que sea elegido un determinado mensaje. La medida de la probabilidad se conoce como entropía. De acuerdo con la segunda ley de la termodinámica, en los procesos naturales existe una tendencia hacia un estado de desorganización, o caos, que se produce sin ninguna intervención o control. 12
  • 13.
    TEORIA GENERAL DESISTEMAS En consecuencia, de acuerdo con los principios de la cibernética, el orden (disminución de la entropía) es lo menos probable, y el caos (aumento de la entropía) es lo más probable. La conducta intencionada en las personas o en las máquinas exige mecanismos de control que mantengan el orden, contrarrestando la tendencia natural hacia la desorganización. Fundador de la Cibernética Wiener, Norbert (1894-1964), matemático estadounidense, fundador de la cibernética, el estudio del control y la comunicación en las máquinas, los animales y las organizaciones. Nació en Columbia, Missouri, y estudió en el Tufts College, y en las universidades de Cornell, Harvard, Cambridge, Gotinga y Columbia. Fue profesor auxiliar de matemáticas en el Instituto de Tecnología de Massachusetts en 1919 y desde 1932 a 1960 profesor titular. Wiener se especializó en matemáticas y en física matemática. Durante la II Guerra Mundial, mientras se dedicaba a la investigación de técnicas de defensa antiaérea, se interesó por el cálculo automático y la teoría de la realimentación. De este modo fundó la ciencia de la cibernética, que trata no sólo del control automático de la maquinaria por computadoras y otros aparatos electrónicos, sino también del estudio del cerebro y del sistema nervioso humano y la relación entre los dos sistemas de comunicación y control. Pienso que la cibernética es lo que nos ha ayudado hasta el día de hoy a mantenernos con las esperanzas de que en el mundo todavía existe algo más y que por ella si que de verdad hay que luchar para no perder la esperanza del todo, así como muchas de las personas que trabajan a diario con la tecnología son las que van originando la mayoría de los cambios en el mundo los cuales pueden ser: (Buenos o Malos) Propiedades de los sistemas cibernéticos. Las propiedades de los sistemas cibernéticos son los siguientes: Son excesivamente complejos. Por lo que se estudian a través del concepto de caja negra. Son probabilísticos. Por lo que deben ser enfocados a través de la estadística. Son autorregulados. Deben focalizarse a través de la retroalimentación que garantice la homeostasis Consecuencias de la cibernética en la administración Automatización. Ultramecanización, superracionalización, procesamiento continuo y control automático, por la retroalimentación de la máquina con su propio producto. Tal automatización ha tenido un impacto socioeconómico profundo, sobre todo en tres actividades: empresas fabriles, las operaciones comerciales y la banca. Gran parte de lo que se lleva a cabo en automatización depende de la robótica, disciplina que estudia el diseño y la aplicación de robots en cualquier campo de actividad humana. Un robot es un mecanismo programable diseñado para aceptar entradas materiales o simbólicas y operar procesos químicos, físicos o biológicos mediante la movilización de materiales según pautas específicas. Informática. La informática está convirtiéndose en una importante herramienta tecnológica a disposición del hombre para promover su desarrollo económico y social mediante la agilización del proceso de decisión y la optimización de la utilización de los recursos existentes. 13
  • 14.
    TEORIA GENERAL DESISTEMAS APLICACIÓN PRÁCTICAS DE LAS HERRAMIENTAS CONCEPTUALES DE LA TGS RETROALIMENTACION: Todo sistema vivo en general posee una característica que los lleva no solo a permanecer (o sobrevivir) sino a crecer o expandirse. Para poder llevar a cavo esta función es indispensable que se desarrolle una capacidad de adaptación con el medio o entorno que rodea al sistema, es decir que lleguen a poseer los mecanismos necesarios para modificar su conducta a medida que las exigencias del medio lo requieran. Esto significa que el sistema debe estar capacitado para observar ese medio, para estudiar su conducta en relación a él e informarse de los resultados y consecuencias de esa conducta para la existencia y la vida futura del sistema. En otras palabras, debe controlar su conducta, con el fin de regularla de un modo conveniente para su supervivencia. Esto conduce de lleno a examinar la conducta especial de los sistemas: su autocontrol y los mecanismos o comportamientos diseñados para llevar a cabo esta actividad. Específicamente la retroalimentación es un mecanismo según el cual una parte de la energía de salida de un sistema o de una maquina regresa a la entrada. La retroalimentación (del ingles feedback), también se denomina servomecanismo o realimentación, es un subsistema de comunicación de retorno proporcionado por la salida del sistema a su entrada, para alterarla de alguna forma Entradas salidas SISTEMA Retroalimentación La retroalimentación sirve para comparar la forma como un sistema funciona en relación con el estándar establecido para que funcione. Cuando ocurre alguna diferencia (desviación o discrepancia) entre ambos la retroalimentación se encarga de regular la entrada para que la salida se aproxime al estándar establecida. La retroalimentación es una acción por la cual el efecto (salida) refluye sobre la causa (entrada), ya sea incentivándola o inhibiéndola. Así podemos identificar dos tipos de retroalimentación: la positiva y la negativa. La retroalimentación negativa: Ocurre cuando el sistema se desvía de su camino, la información de retroalimentación advierte este cambio a los centros decisionales del sistema y éstos toman las medidas necesarias para iniciar acciones correctivas que deben hacer retornar al sistema a su camino original. Cuando la información de retroalimentación es utilizada en este sentido, decimos que la comunicación de retroalimentación es negativa. Entonces concluimos que es la acción frenadora e inhibidora de la salida que actúa sobre la entrada del sistema. 14
  • 15.
    TEORIA GENERAL DESISTEMAS Caso práctico: Se puede dar la situación en donde una empresa tiene planeado un determinado presupuesto a la hora de hacer sus gastos , tiene que siempre mantener ese equilibrio ente sus gastos e ingresos para el buen funcionamiento de ella , pero puede darse el caso al retroinformarse que los gastos están pasando a los ingresos o sea se está haciendo un gasto excesivo por diversas razones por ejemplo producto de ventas que se han estado reduciendo o quizás también la utilización del dinero por los ejecutivos para gastos no relacionados con la empresa . Esto de toda maneras arrojara resultados finales para la empresa, esta tendrá que evaluarlos y tomar las decisiones del caso con el fin de mantener el orden financiero de la empresa, entonces acá se a dado una retroalimentación negativa porque la información de regreso sirvió para inhibir sus acciones con el fin de retomar su equilibrio antes tenido (en este caso el equilibrio financiero). La retroalimentación positiva: 15
  • 16.
    TEORIA GENERAL DESISTEMAS Cuando la acción sigue a la recepción de l comunicación de retroalimentación, va dirigida a apoyar la dirección o el comportamiento inicial, tenemos una “retroalimentación positiva”. O en otras palabras como lo indicábamos anteriormente, cuando mantenemos constante la acción y modificamos los objetivos estamos utilizando la retroalimentación positiva. En palabra de Chiavenato es la acción estimuladora de la salida que actúa sobre la entrada del sistema. En la retroalimentación positiva, la señal de salida amplifica y refuerza la señal de entrada. Caso práctico: Tenemos una empresa maderera que tiene todo planeado o programado para producir semanalmente 45.000 toneladas de planchas de madera, al cabo de 1 semana se retroinforma a la gerencia de operaciones que la producción real fue de 50.000 toneladas. Esta gerencia decide entonces modificar su objetivo planeado y lo lleva ahora a 50.000 toneladas. La producción se mantiene pero al cabo de 5 semanas vuelve a subir esta vez a 54.000 16
  • 17.
    TEORIA GENERAL DESISTEMAS toneladas. Nuevamente la gerencia modifica sus objetivos planeados y fija esta nueva cifra como meta semanal. Entonces podemos concluir que la conducta que sigue esta gerencia es de apoyar las acciones o las corrientes de entrada del sistema de modo de aumentar siempre la producción.es decir, aplica una retroalimentación positiva. ENTROPIA: la T.G.S. introduce algunos conceptos tomados de las leyes físicas de termodinámica, y que poseen relación con el tipo de información que ingresa, es decir, su equilibrio organizacional en el sistema y su retroalimentación (feed-back). En este sentido surge la idea que en un sistema existe entropía (concepto físico para medir el equilibrio energético). Este concepto, que resulta llamativo, posee relación con el equilibrio natural de un sistema, especialmente, según la hipótesis, los sistemas están condenados a morir al alcanzar su máxima entropía, por ejemplo, las materias primas al ser procesadas y transformadas en sistemas cerrados tendrán una vida útil que las hará volver a su origen producto del desgaste del tiempo, al momento de iniciar sus desintegración se iniciará su proceso de entropía (ver "Introducción a la Teoría General de Sistemas" Oscar Bertoglio). Esto significa que todo sistema necesita alimentarse para seguir vivo, pero en esa constante búsqueda de supervivencia se acerca más a su máximo estado de entropía, su desaparición (según algunos ecologistas, ¿seremos capaces de anular el proceso de entropía de la Tierra?) Casos prácticos: Ropa tirada Para ver mejor la relación entre la entropía y el orden, apliquemos lo aprendido a algo más cotidiano. Intuitivamente, ¿qué está más ordenado? ¿la ropa dentro del cajón o la ropa desperdigada por la habitación? El macroestado “ropa dentro del cajón” tiene mucho menos microestados posibles que el macroestado “ropa desperdigada por la habitación” por la sencilla razón de que fuera del cajón existen muchas más posiciones posibles de la ropa; es decir, existen muchos más microestados. Por tanto, podemos decir que “ropa fuera del cajón” tiene más entropía que “ropa dentro del cajón”. El desorden crece En general, si quitamos restricciones a un sistema la entropía crece. Si no ponemos la ropa en el cajón y la vamos tirando por la habitación todo estará más desordenado. Si cogemos un saco de canicas y lo rasgamos todas las canicas caerán, desordenándose, aumentando sus posiciones posibles y aumentando la entropía. De hecho, hay una ley fundamental de la Naturaleza que dice que en todo proceso natural la entropía crece. Y ahora, que sabemos qué es la entropía, podemos decir que esto es así porque el número de microestados posibles es cada vez mayor. NEGENTROPÍA Negentropía, o sea, la información como medio o instrumento de ordenación del sistema. La negentropía, la podemos definir como la fuerza opuesta al segundo principio de la termodinámica, es una fuerza que tiende a producir mayores niveles de orden en los sistemas abiertos. En la medida que el sistema es capaz de no utilizar toda la energía que importa del medio en el proceso de transformación, está ahorrando o acumulando un excedente de energía que es la negentropía y que puede ser destinada a mantener o mejorar la organización del sistema, la negentropía, entonces, se refiere a la energía que el sistema importa del ambiente para mantener su organización y sobrevivir. La Entropía la podemos relacionar con la materia y sus propiedades, y predice que ésta tiende a desintegrarse 17
  • 18.
    TEORIA GENERAL DESISTEMAS para volver a su estado original de caos primordial. La negentropía la podemos relacionar con la conservación de la Energía, que predice que ésta ni disminuye ni aumenta, simplemente se transforma constantemente, y, en el caso de sistemas abiertos, con cualidad negantrópica, aumentando su nivel de organización. En tal sentido se puede considerar la neguentropía como un mecanismo auto-regulador con capacidad de sustentabilidad, es decir con una capacidad y un poder inherente de la energía de manifestarse de incontables formas y maneras. La neguentropía favorece la subsistencia del sistema, usando mecanismos que ordenan, equilibran, o controlan el caos. Mecanismo por el cual el sistema pretende subsistir y busca estabilizarse ante una situación caótica. Por ejemplo, la homeostasis en los organismos. Según Bertoglio, "El sistema cerrado tiene una vida contada, sucumbe ante la entropía creciente. El sistema abierto presenta características tales que está en condiciones de subsistir y aún de eliminar la ley de entropía". Por tanto, la neguentropía dependerá de lo siguiente, si en un sistema abierto (con corriente de entrada, proceso de conversión y corriente de salida) la energía arrojada es mayor que la energía absorbida se podrá volver a generar un ciclo dinámico, es decir, su organización será evolutiva y no estacionaría, o dicho de otra forma, el sistema abierto podrá seguir avanzando en la medida que renueve sus prácticas a partir de la energía producida, lo cual será asumido como la superación de la entropía o desintegración del sistema, y provocará la neguentropía o la innovación necesaria para la sobrevivencia del sistema CASO PRÁCTICO: En el caso de dos gases puros que no reaccionan químicamente entre sí, que se encuentren encerrados, a la misma presión y temperatura, en sendos recipientes comunicados por una llave de paso, al abrir ésta, las moléculas de cada gas comenzarán a pasar de un recipiente a otro, hasta que sus concentraciones en ambos se igualen. Todo este proceso transcurre sin variación de presión, temperatura o volumen; no se intercambia en él trabajo alguno, ni existe variación de energía, pero ésta se ha degradado en la evolución del sistema desde el estado inicial hasta el final. Es decir, el valor energético de un sistema no depende tan sólo de la materia y la energía que contiene sino de algo más, la entropía, que expresa lo que hay en él de orden o de desorden. La energía se conserva, pero se va degradando a medida que la entropía del sistema aumenta. RECURSIVIDAD Es el hecho de que un sistema esté compuesto de partes con características tales que son a su vez objetos sinérgicos, formando subsistemas-sistemas y suprasistemas. La recursividad es que cada objeto, no importando su tamaño, tiene propiedades que lo convierten en una totalidad, es decir, en un elemento independiente. Se requiere que cada parte del todo posea, a su vez, las características principales del todo, o sea podemos entender por recursividad el hecho de que un objeto sinergético (un sistema), esté compuesto de partes con características tales que son a su vez objetos sinergéticos (sistemas) según Gigch (2003). Un Subsistema es un sistema alterno al sistema principal (o que es el objeto de estudio y/o enfoque) que se desarrolla en segundo término tomando en cuenta el intercambio de cualquier forma o procedimiento. Un suprasistema es aquel que comprende una jerarquía mayor a la de un sistema principal determinado, enlazando diferentes tipos de comunicación interna y externa. L. Von Bertalanffy se pregunta qué es un individuo. Individuo significa indivisible, pero, como se ha visto, un sistema humano (el hombre) es posible dividirlo en otros sistemas (células). Como conclusión, se puede señalar que los sistemas consisten en individualidades; por lo tanto, son indivisibles como sistemas. Poseen partes y subsistemas pero estos son ya otras individualidades. En éste sentido, el concepto de recursividad va de "individuo" en "individuo", destacándose una jerarquía de complejidad ya sea en forma ascendente o descendente. Recursividad se aplica a sistemas dentro de sistemas mayores. La reducción (o ampliación) no consiste el sumar partes aisladas, sino, en integrar elementos que en si son una totalidad dentro de una totalidad mayor. 18
  • 19.
    TEORIA GENERAL DESISTEMAS Recursividad existe entonces, entre objetos aparentemente independientes, pero la recursividad no se refiere a forma o, para expresarlo gráficamente, a innumerables círculos concéntricos que parten de un mismo punto. No, la recursividad se presenta en torno a ciertas características particulares de diferentes elementos o totalidades de diferentes grados de complejidad. Entonces, el problema consiste en definir de alguna manera las fronteras del sistema (que será un subsistema dentro de un supersistema mayor, de acuerdo con el concepto de recursividad). Encontramos recursividad cuando se dice que cada uno de los campos de la ciencia mencionados son sistemas que a su vez se conectan con otros sistemas ayudándose mutuamente para crear otro sistema mayor. También se encuentra recursividad cuando el avance en el estudio de un objeto crea a otro sistema o subsistema del sistema CIENCIA. También se observa analizando que todos sus componentes producen algo que a su vez retroalimentan a otro u otros componentes, la base de los objetos del sistema es la investigación y esta produce una información que es utilizada por los otros componentes. La recursividad a menudo se utiliza cuando se evalúa algún tipo de problema arbitrariamente complejo, ya que no se restringe la solución a ningún tamaño particular - la función puede simplemente efectuar la recursividad hasta que se haya alcanzado el final del problema se aplica a sistemas dentro de sistemas mayores y a ciertas características particulares, más bien funciones o conductas propias de cada sistema, que son semejantes a la de los sistemas mayores. Y éste puede aplicarse a los diferentes campos del conocimiento como lo son: Administración, Recursos Humanos, Sistemas de Información, etc. Principio de Recursividad: Lo que este principio argumenta es que cualesquier actividad que es aplicable al sistema lo es para el suprasistema y el subsistema. Los sistemas son sinérgicos y también recursivos. Cuando hablamos de totalidades, desde una perspectiva holista, podemos estar refiriéndonos a todo el universo, porque en el fondo esa es la mayor totalidad conocida. Sin embargo cuando estamos analizando a algún fenómeno humano necesitamos poner límites en algún lado. Ayudados por la Teoría de Sistemas, podemos ubicar aquel “conjunto de partes interrelacionadas” que constituyéndose en un sistema reconocible -porque identificamos sus límites- nos permite analizarlo, describirlo y establecer causas y consecuencias dentro del sistema o entre el sistema y su entorno, lo esencial es tener presente lo que ya se dijo más arriba: que podemos considerar como sistema a cualquier entidad que se muestra como independiente y coherente, aunque se encuentre situada al interior de otro sistema, o bien, aunque envuelva y contenga a otros subsistemas menores, eso es lo que llamamos la recursividad de los sistemas La imagen mostrada representa al modelo de sistema viable(msv) de una organización, con sus unidades operacionales conformando un sistema 1 y un “metasistema” conformado por los sistemas 2, 3, 4 y 5 se observa que si se mezclan los ambientes de cada unidad operacional en un macroambiente, se juntan todas las operaciones (con sus administraciones) dentro de gran círculo, se reúnen los sistemas 2, 3, 4 y 5 para con formar una gran administración (dirección) y se agrega un gran modelo que reúna todos los modelos particulares, se obtiene la figura siguiente: 19
  • 20.
    TEORIA GENERAL DESISTEMAS Como se observa, de nuevo se conforman los elementos fundamentales se conforma un metasistema con los sistemas básicos. Es cuando ya se habla de grandes unidades organizacionales que incluyen la unidad particular que constituye actividades primarias de la organización. De esta manera, lo que se conforma es un sistema de cajas negras dentro de cajas negras que se replican internamente (como el que se observa en las muñecas rusas o en las cajas chinas). En forma gráfica, esto es lo que constituye el principio de recursividad en el modelo de sistema viable: El modelo de sistema viable en un distrito escolar-recursividad estructural. ISOMORFISMO El término 'isomorfismo' significa etimológicamente 'igual forma', y con ello se quiere destacar la idea según la cual existen 20
  • 21.
    TEORIA GENERAL DESISTEMAS semejanzas y correspondencias formales entre diversos tipos de sistemas en otras palabras Isomórfico (con una forma similar) se refiere a la construcción de modelos de sistemas similares al modelo original. Por ejemplo, un corazón artificial es isomórfico respecto al órgano real : este modelo puede servir como elemento de estudio para extraer conclusiones aplicables al corazón original. El descubrimiento de un isomorfismo entre dos estructuras significa esencialmente que el estudio de cada una puede reducirse al de la otra, lo que nos da dos puntos de vista diferentes sobre cada cuestión y suele ser esencial en su adecuada comprensión. Ejemplo de isomorfismo: Por ejemplo, si X es un número real positivo con el producto e Y es un número real con la suma, el logaritmo ln:X→Y es un isomorfismo, porque ln(ab)=ln(a)+ln(b) y cada número real es el logaritmo de un único número real positivo. Esto significa que cada enunciado sobre el producto de números reales positivos tiene (sin más que sustituir cada número por su logaritmo) un enunciado equivalente en términos de la suma de números reales, que suele ser más simple. Otro ejemplo: si en el espacio E elegimos una unidad de longitud y tres ejes mutuamente perpendiculares que concurren en un punto, entonces a cada punto del espacio podemos asociarles sus tres coordenadas cartesianas, obteniendo así una aplicación f:E→R³ en el conjunto de las sucesiones de tres números reales. Cuando en E consideramos la distancia que define la unidad de longitud fijada y en R³ consideramos la distancia que define la raíz cuadrada de la suma de los cuadrados de las diferencias, f es un isomorfismo. Este descubrimiento fundamental de Descartes permite enunciar cualquier problema de la geometría del espacio en términos de sucesiones de tres números reales, y este método de abordar los problemas geométricos es el corazón de la llamada geometría analítica. Teoría analógica o modelo de isomorfismo sistémico: Este modelo busca integrar las relaciones entre fenómenos de las distintas ciencias. La detección de estos fenómenos permite el armado de modelos de aplicación para distintas áreas de las ciencias. Esto, que se repite en forma permanente, exige un análisis iterativo que responde a la idea de modularidad que la teoría de los sistemas desarrolla en sus contenidos. Se pretende por comparaciones sucesivas, una aproximación metodológica, a la vez que facilitar la identificación de los elementos equivalentes o comunes, y permitir una correspondencia biunívoca entre las distintas ciencias. Como evidencia de que existen propiedades generales entre distintos sistemas, se identifican y extraen sus similitudes estructurales. Estos elementos son la esencia de la aplicación del modelo de isomorfismo, es decir, la correspondencia entre principios que rigen el comportamiento de objetos que, si bien intrínsecamente son diferentes, en algunos aspectos registran efectos que pueden necesitar un mismo procedimiento. Un mapa puede ser isomórfico de la región que representa. También pueden serlo un objeto en movimiento y una ecuación, o el negativo de una fotografía con su ampliación. Otros isomorfismos incluyen una máquina de naturaleza mecánica, un aparato eléctrico y una cierta ecuación diferencial, todos los cuales pueden ser isornórficos. Por tanto, un aparato eléctrico puede ser un "modelo" de ecuación diferencial, una computadora analógica. "El propósito general más importante de la computadora digital es asombroso justamente porque puede programarse para resultar, isomórfico con cualquier sistema dinámico".' Los aparatos isomórficos son valores en la ciencia. Una forma puede ser factible en un área en la que la otra es difícil de manipular. Puede demostrarse que el concepto de isomorfismo es susceptible de una, definición exacta y objetiva.. Las representaciones canónicas de dos máquinas son isomórficas si una transformación de uno a uno de los estados de una máquina a la otra, puede convertir la representación de una en la otra. Pero la reclasificación puede tener varios niveles de complejidad; puede que las transformaciones no sean simples, sino complejas. 21
  • 22.
    TEORIA GENERAL DESISTEMAS En administración tomaremos al isomorfismo como la presión que obliga a una empresa a parecerse a otra de la misma región, como una buena oportunidad de aumentar sus funciones comerciales. Impacto del isomorfismo. El isomorfismo evalúa cómo las empresas toman la decisión de ingresar a los mercados internacionales, cuando ellos saben que las otras empresas se han desempeñado exitosamente. Por ejemplo para determinar la entrada de las empresas colombianas a mercados internacionales se usa la teoría institucional, mientras el desempeño de estas es desconocido, el resultado es el isomorfismo. Con el ejemplo de las empresas colombianas se evaluarán dos proposiciones de DiMaggio y Powell (1983), de la imitación de medianas y pequeñas empresas que están pensando en empezar a exportar y cómo el isomorfismo influye en el número de organizaciones que operan como exportadoras colombianas. El mundo de los negocios que hoy se puede ver es aquel en el cual las organizaciones han empezado a ser más homogéneas; las imitaciones en prácticas y estructuras juegan un rol muy importante, ya que muchas organizaciones están copiando a sus competidores. El proceso de imitación se hace a medida que una organización es más exitosa, ya que sus competidores tienden a imitarla. Las siguientes dos proposiciones permiten obtener una real conclusión, acerca del objetivo propuesto. Otro ejemplo podemos mencionar que durante casi todo este siglo las multinacionales americanas han difundido practicas de trabajo taylorianas a otros países, el solo hecho que estos países apliquen las practicas del trabajo tayloriano muestra un isomorfismo y así surgen las similaridades estructurales en distintos campos. O también podríamos mencionar como ejemplo que en una organización las labores que realiza el factor humano son vitales, pero la tendencia obliga a disminuir ese esfuerzo humano y cambiarlo por esfuerzo robótico (isomorfismo), lo cual es una solución favorable para la empresa y para los mismos empleados, ya que las tareas rutinarias serán desarrolladas por estos y permitirá optimizar labores que requieran un mayor nivel de raciocinio a los empleados. HOMOMORFISMO Significa que dos sistemas tienen una parte de su estructura igual. Este concepto se aplica en contraposición al anterior, cuando el modelo del sistema ya no es similar, sino una representación donde se ha efectuado una reducción de muchas a una. Es una simplificación del objeto real donde se obtiene un modelo cuyos resultados ya no coinciden con la realidad, excepto en términos probabilísticos, siendo este uno de los principales objetivos del modelo homomórfico: obtener resultados probables. La aplicación de este tipo de modelo se orienta a sistemas muy complejos y probabilísticos como la construcción de un modelo de la economía de un país o la simulación del funcionamiento de una empresa en su integración con el medio, ejemplos que podrían ser también considerados como cajas negras. Muy pocas veces un modelo es isomórfico de un sistema biológico; generalmente es un homomorfismo: dos sistemas, un sistema biológico y un modelo, para poner por caso, están tan relacionados que el homomorfismo de uno es isomórfico con el homomorfismo del otro. Esta es una relación "simétrica"; cada uno es un “modelo" del otro. 22
  • 23.
    TEORIA GENERAL DESISTEMAS Las propiedades que se atribuyen a las máquinas también pueden atribuirse a las cajas negras. Ashby nos dice que a menudo en nuestra vida diaria tratamos con cajas negras; por ejemplo, al montar una bicicleta sin tener conocimiento de las fuerzas interatómicas que cohesionan al metal. Los objetos reales son cajas negras, y hemos estado operando con ellas durante toda nuestra vida “La teoría de la caja negra es simplemente el estudio de las relaciones entre el experimentador y su medio ambiente, cuando se da especial atención al flujo de información, Ashby sugiere que el estudio del mundo real se vuelve el estudio de los traductores. En el tema administrativo se sabe que una empresa tiene interacción con su medio interna y externamente, pero no se sabe a detalle cómo es que se realizan cada uno de sus procesos internos, además estos van cambiando según el tipo de empresa y según el tiempo de observación. Es un claro ejemplo de homomorfismo aunque a esto también se le puede considerar como caja negra. Dentro de un país existen factores económicos que contribuyen a mejorar el nivel de competitividad de muchas empresas, estos pueden ser propiciados mediante la creación de modelos económicos, más estos son probables y no certeros, naturalmente los resultados serán desconocidos hasta que estos repercutan en el nivel de eficiencia de la mayoría de las empresas. Caja Negra “La caja negra se utiliza para representar a los sistemas cuando no sabemos que elementos o cosas componen al sistema o proceso, pero sabemos que a determinadas entradas corresponden determinadas salidas y con ello poder inducir, presumiendo que a determinados estímulos, las variables funcionaran en cierto En teoría de sistemas y física, se denomina caja negra a aquel elemento que es estudiado desde el punto de vista de las entradas que recibe y las salidas o respuestas que produce, sin tener en cuenta su funcionamiento interno. En otras palabras, de una caja negra nos interesará su forma de interactuar con el medio que le rodea (en ocasiones, otros elementos que también podrían ser cajas negras) entendiendo qué es lo que hace, pero sin dar importancia a cómo lo hace. Por tanto, de una caja negra deben estar muy bien definidas sus entradas y salidas, es decir, su interfaz; en cambio, no se precisa definir ni conocer los detalles internos de su funcionamiento. Cuando de un subsistema se conocen sólo las entradas y las salidas pero no los procesos internos se dice que es una caja negra. Un sistema formado por módulos que cumplan las características de caja negra será más fácil de entender ya que permitirá dar una visión más clara del conjunto. El sistema también será más robusto y fácil de mantener, en caso de ocurrir un fallo, éste podrá ser aislado y abordado más ágilmente. En programación modular, donde un programa (o un algoritmo) es divido en módulos, en la fase de diseño se buscará que cada módulo sea una caja negra dentro del sistema global que es el programa que se pretende desarrollar, de esta manera se consigue una independencia entre los módulos que facilita su implementación separada por un equipo de trabajo donde cada miembro va a encargarse de implementar una parte (un módulo) del programa global; el implementador de un módulo concreto deberá conocer como es la comunicación con los otros módulos (la interfaz), pero no necesitará conocer como trabajan esos otros módulos internamente; en otras palabras, para el desarrollador de un módulo, idealmente, el resto de módulos serán cajas negras. En pruebas de software, conociendo una función específica para la que fue diseñado el producto, se pueden diseñar pruebas que demuestren que cada función está bien resuelta. Dichas pruebas son llevadas a cabo sobre la interfaz del software. Este enfoque produce la ventaja de identificar claramente los sistemas y subsistemas y estudiar las relaciones que existen entre ellos, permitiendo así maximizar la eficiencia de estas relaciones sin tener que introducirnos en los procesos complejos que se encuentran encerrados en una caja negra. Otra ventaja, especialmente en las empresas industriales, es que permite identificar los “cuellos de 23
  • 24.
    TEORIA GENERAL DESISTEMAS botellas”, es decir subsistemas que limitan la acción del sistema para lograr sus objetivos; también permite descubrir aquellos sistemas que son críticos. CAJA NEGRA subsistema procesos entradas salidas EJEMPLOS DE CAJA NEGRA SISTEMA EDUCACIONAL DE UN PAIS: El ejecutivo a través del presupuesto nacional le entrega una corriente de entrada de dinero, de este sistema salen estudiantes con diferentes grados y títulos (secundarios, universitarios, postgraduados. En este proceso la corriente de entrada se transforma en edificios, profesores, personal administrativo, libros, etc. Esta corriente de entrada así transformada procesa personas denominadas estudiantes que salen del sistemas son productos del sistema y (por ejemplo en el caso de los profesores) también llegan a formar parte del equipo del mismo. Es decir el sistema crea parte de su propio potencial. EMPRESA: En la entrada puede considerarse la inversión inicial de fondos y de esas inversiones (planta y equipos) se produce una salida compuesta por varias clases de productos que son distribuidos entre los consumidores como también dividendos que retornan a los inversionistas (sean estos privados o públicos). En estos casos sólo nos preocupamos por las entradas y salidas que produce no por lo que sucede dentro del sistema, es decir la forma en que operan los mecanismos y procesos internos del sistema y mediante los cuales se producen las salidas. Ejemplo Gráfico de una caja negra En el gráfico observamos un ejemplo del suelo 24
  • 25.
    TEORIA GENERAL DESISTEMAS como una caja negra y los principales interrogantes a los que se enfrenta el microbiólogo de suelo Aplicación práctica en una empresa que ofrece servicios eléctricos y electrónicos a otras empresas: La empresa tiene departamentos (subsistemas) para el desarrollo de sus actividades, y cada departamento cuenta con entradas así como salidas. Por ejemplo las entradas del área que se encarga del Estudio del Proyecto serían las necesidades del cliente, nuevas ideas para el proyecto e incluso proyectos anteriores del que puedan guiarse. A su vez este tendrá salidas que podrían consistir en el prototipo o en un bosquejo de lo que se quiere producir. Así el departamento de Diseño Eléctrico se convierte en otra caja negra que recibe el prototipo, otros modelos, materiales eléctricos y consigue otras salidas. El departamento de Programación PLC recibe también diversas entradas obteniendo después de un proceso, que bajo el contexto de una caja negra no importa detallarlo ni estudiarlo, las siguientes salidas: Autómatas programables, que son necesarios en empresas que utilizan robots autómatas para la producción de sus productos. Y así cada departamento interactúa en el medio que lo rodea, tanto en el ambiente interno como externo A continuación la gráfica respectiva del modelo aplicativo de la caja negra. Estudio del Proyecto Diseño Eléctrico Homeostasis Aplicación Programación Informática PLC Instalación Programació Eléctrica n Robots Etimológicamente el término 'homeostasis' deriva de la palabra griega "homeo" que significa "igual", “similar”, y "stasis", en griego στάσις, que significa "posición", “estabilidad”; y es la característica de un sistema abierto o de un sistema cerrado, especialmente en un 25
  • 26.
    TEORIA GENERAL DESISTEMAS Este concepto está especialmente referido a los organismos vivos en tanto sistemas adaptables. Los procesos homeostáticos operan ante variaciones de las condiciones del ambiente, corresponden a las compensaciones internas al sistema que sustituyen, bloquean o complementan estos cambios con el objeto de mantener invariante la estructura sistémica, es decir, hacia la conservación de su forma. La mantención de formas dinámicas o trayectorias se denomina homeorrosis (sistemas cibernéticos). organismo vivo, mediante la cual se regula el ambiente interno para mantener una condición estable y constante. Los múltiples ajustes dinámicos del equilibrio y los mecanismos de autorregulación hacen la homeostasis posible. El concepto fue creado por Claude Bernard, considerado a menudo como el padre de la fisiología, y publicado en 1865. Tradicionalmente se ha aplicado en biología, pero dado el hecho de que no sólo lo biológico es capaz de cumplir con esta definición, otras ciencias y técnicas han adoptado también este término. La homeostasis y la regulación del medio interno, constituye uno de los preceptos fundamentales de la fisiología, puesto que un fallo en la homeostasis deriva en un mal funcionamiento de los diferentes órganos. Factores que influyen en la homeostasis La homeostasis responde a cambios efectuados en: El medio interno: Es el medio ambiente más próximo e inmediato de cada organización. Constituye el segmento del ambiente general del cual la organización extrae sus entradas y deposita sus salidas. Es el ambiente de operaciones de cada organización y se constituye por: 1.- Proveedores de entradas. Es decir, proveedores de todos los tipos de recursos que una organización necesita para trabajar: recursos materiales (proveedores de materias primas, que forman el mercado de proveedores), recursos financieros (proveedores de capital que forman el mercado de capitales), recursos humanos (proveedores de personas que forman el mercado de recursos humanos), etc. 2.- Clientes o usuarios. Es decir, consumidores de las salidas de la organización. 3.- Competidores. Cada organización no se encuentra sola mucho menos existe en el vacío, sino disputa con otras organizaciones los mismos recursos (entradas) y los mismos tomadores de sus salidas. En donde tenemos os competidores en relación con los recursos y los competidores en relación con los consumidores. 4.- Entidades reguladoras. Cada organización está sujeta a una porción de otras organizaciones que buscan regular o fiscalizar sus actividades. Es el caso de sindicatos, asociaciones de clase, órganos del gobierno que reglamentan, órganos protectores del consumidor, etc. El medio externo: La homeostasis más que un estado determinado es el proceso resultante de afrontar las interacciones de las organizaciones con el medio ambiente cambiante cuya tendencia es hacia desorden o la entropía. La homeostasis proporciona a las organizaciones la independencia de su entorno mediante la captación y conservación de la energía procedente del exterior (macroambiente). La interacción con el exterior se realiza por subsistemas que captan los estímulos externos, como pueden ser el departamento de investigaciones o el de recursos humanos; en las grandes empresas puede ser el departamento de marketing que se enfoca en captar a los consumidores para sus productos, necesarios para que la empresa produzca utilidades y ganancias. Entonces podemos encontrar que el medio externo es el macroambiente, es decir, el ambiente genérico y común a todas las organizaciones. Todo lo que sucede en el ambiente general afecta directa o indirectamente todas las organizaciones en forma genérica. El ambiente general se constituye de un conjunto de condiciones comunes para todas las organizaciones: 1.- Condiciones tecnológicas. El desarrollo que ocurre en las otras organizaciones provoca profundas influencias en las organizaciones, principalmente cuando se trata de tecnología sujeta a innovaciones, es decir, tecnología dinámica y de futuro imprevisible. Las organizaciones necesitan adaptarse e incorporar tecnología que proviene del ambiente general para que no pierdan su competitividad. 26
  • 27.
    TEORIA GENERAL DESISTEMAS 2.- Condiciones Legales. Constituye la legislación vigente y que afecta directa o indirectamente las organizaciones, auxiliándolas o imponiéndoles restricciones a sus operaciones. Son leyes de carácter comercial, laboral, fiscal, civil, etcétera, que constituyen elementos normativos para la vida de las organizaciones. 3.- Condiciones políticas. Son las decisiones y definiciones políticas tomadas a nivel federal, estatal y municipal que influencian a las organizaciones y que orientan las propias condiciones económicas. 4.- Condiciones económicas. Constituyen la coyuntura que determina el desarrollo económico, de un lado, o la retracción económica, por el otro, y que condicionan fuertemente las organizaciones. La inflación, la balanza de pagos del país, la distribución de la renta interna, etcétera, constituyen aspectos económicos que no pasan desapercibidos por las organizaciones. 5.- Condiciones demográficas. Como tasa de crecimiento, población, raza, religión, distribución geográfica, distribución por sexo y edad son aspectos demográficos que determinan las características del mercado actual y futuro de las organizaciones. 6.- Condiciones ecológicas. Son las condiciones relacionadas con el cuadro demográfico que involucra la organización. El ecosistema se refiere al sistema de intercambio entre los seres vivos y su ambiente. En el caso de las organizaciones, existe la llamada ecología social: las organizaciones influencian y son influenciadas por aspectos como contaminación, clima, transportes, comunicaciones, etc. 7.- Condiciones culturales. La cultura de un pueblo penetra en las organizaciones por medio de las expectativas de sus participantes y de sus consumidores. En la homeostasis intervienen todos los sistemas y subsistemas de la organización desde la alta gerencia hasta el departamento de logística y recursos humanos. Homeostasis cibernética En cibernética la homeostasis es el rasgo de los sistemas autorregulados (sistemas cibernéticos) que consiste en la capacidad para mantener ciertas variables en un estado estacionario, de equilibrio dinámico o dentro de ciertos límites, cambiando parámetros de su estructura interna. En la década de los cuarenta, W. Ross Ashby diseñó un mecanismo al que llamó homeostato capaz de mostrar una conducta ultraestable frente a la perturbación de sus parámetros "esenciales". Las ideas de Ashby desarrolladas en Design for a Brain dieron lugar al campo de estudio de los sistemas biológicos como sistemas homeostáticos y adaptativos en términos de matemática de sistemas dinámicos. Homeostasis o “estado de equilibrio” La organización alcanza un estado firme, es decir, un estado de equilibrio, cuando satisface dos requisitos: la unidireccionalidad y el progreso. Unidireccionalidad o constancia redirección. A pesar de los cambios en el ambiente o en la organización, los propios resultados se alcanzan. El sistema sigue orientado hacia el mismo fin, usando otros medios. Progreso en relación con el fin. El sistema mantiene, en relación al fin deseado, un grado de progreso dentro de los límites definidos tolerables. El grado de progreso puede ser mejorado cuando la empresa alcanza el resultado con menor esfuerzo, con mayor precisión y bajo condiciones de variabilidad. Esos dos requisitos para alcanzar el estado de equilibrio, unidireccionalidad y progreso, exigen liderazgo y compromiso de las personas con el objetivo final que se desea alcanzar. Además la organización, como un sistema abierto, necesita conciliar dos procesos opuestos, ambos imprescindibles para su supervivencia, que son: Homeostasis. Es la tendencia del sistema en permanecer estático o en equilibrio, manteniendo inalterado su status quo interno. Homeostasis versus Adaptabilidad La homeostasis garantiza la rutina del sistema, mientras que la adaptabilidad lleva a la ruptura, al cambio y a la innovación; rutina y ruptura, mantenimiento e innovación, estabilidad y cambio, identidad y ajuste. Ambos procesos se llevan a cabo por la organización para garantizar su viabilidad. Adaptabilidad. Es el cambio del sistema para ajustarse a los estándares requeridos en su interacción con el ambiente externo, alterando su status quo interno para alcanzar un equilibrio frente a las nuevas situaciones. Ejemplo de homeostasis dentro de una empresa: “Luna Roja” es una empresa dedicada al rubro textil, ha logrado un notable posicionamiento en el mercado nacional, y como le está yendo tan bien, ha empezado a exportar y ya ha conseguido unos clientes importantes en Europa que le han hecho un pedido considerable de prendas para dama. 27
  • 28.
    TEORIA GENERAL DESISTEMAS Previendo esto la empresa había decidido invertir en nueva maquinaria que produzca más prendas en menos tiempo, e inmediatamente decidió capacitar a un grupo de sus mejores trabajadores en el manejo de la nueva tecnología. Y también el departamento de Recursos Humanos ha abierto sus puertas para la contratación de más trabajadores. Es así como la empresa consigue la homeostasis dentro de la organización. TELEOLOGÍA Este concepto expresa un modo de explicación basado en causas finales. Aristóteles y los Escolásticos son considerados como teleológicos en oposición a los causalistas o mecanicistas. Oscar Johansen Bertoglio Etimología: Teleología (Del griego τέλος, fin, y -logía). Se dice del estudio de los fines o propósitos o la doctrina filosófica de las causas finales. Usos más recientes lo definen simplemente como la atribución de una finalidad u objetivo a procesos concretos. Origen del término El origen del término puede rastrearse hasta la Grecia Antigua. Aquí es donde encontramos una caracterización de las cuatro clases de causas existentes, planteadas por Aristóteles: Causa material: Aquello de lo que está compuesto algo. Causa formal: Aquello que da el ser a un objeto (ver doctrina metafísica de Aristóteles). Causa eficiente: Aquello que ha producido (causado) un objeto. Causa final: Aquello para lo que existe un objeto. Tanto para Aristóteles como para muchos otros autores antiguos la causa final era la más importante en cuanto a la explicación de la Filosofía Práctica, aunque no se debe olvidar que eran necesarias las cuatro causas para la explicación completa del universo. El uso en la Edad Media Tras la configuración del cristianismo tal y como se conoce en la actualidad tras el Concilio de Nicea (siglo IV), la explicación por causas finales empezó a considerarse la única explicación que podría servir para acceder a los misterios divinos. Esto es producto de la introducción de la filosofía clásica en contextos filosóficos y teológicos (en la Edad Media eran prácticamente indistinguibles) primero a Platón y luego a Aristóteles. Este movimiento se llamó Escolástica e intentaba comprender la revelación divina con estas herramientas. La Crisis en la Edad Moderna En la Edad Moderna se inicia un cambio de tendencia. Se considera que la explicación por causas finales era antropomórfica, pues del hecho de que el hombre conozca por causas finales no se deriva que el universo funcione con este principio. Es por ello que surge un movimiento, el 28
  • 29.
    TEORIA GENERAL DESISTEMAS mecanicismo, que intentará explicar el mundo por causas eficientes. Esto es lo que posibilitará el nacimiento de la ciencia moderna. La selección natural Cuando Charles Darwin escribe El origen de las especies una revolución comienza. La tesis básica en su texto apuntaba a que la vida sobre la tierra tal y como la conocemos es producto de la selección natural actuando durante largos períodos de tiempo. Para llegar a tal conclusión se basó principalmente en los textos de Charles Lyell sobre geología en conjunción con una idea de Thomas Malthus en su Ensayo sobre el principio de la población. Podemos parafrasear a Darwin utilizando una terminología más actualizada diciendo que postuló el principio de que "los individuos de una especie que obtienen de una serie de rasgos aleatorios (mutaciones) una superior capacidad adaptativa (eficacia biológica) que otros miembros de la misma especie con los cuales compiten por el alimento serán los que transmitirán su carga genética a las siguientes generaciones, logrando así, a lo largo de mucho tiempo, la variación de las especies sobre la tierra". Como puede verse, la explicación de Darwin es naturalista y eficientista. No explica la variación de las especies en base a unos fines determinados los cuales se persiguen. Esto iba en contra de la doctrina creacionista defendida por la iglesia, lo cual provocó el rechazo desde este ámbito. La explicación tradicional, en la que se ridiculiza la pretensión de Darwin de que el hombre procedía del mono, no fue más que una estrategia de la iglesia para ocultar el verdadero punto de ataque contra esta nueva teoría. Usos contemporáneos Hoy en día muchos grupos o doctrinas siguen utilizando las explicaciones teleológicas para intentar dar alternativas a las explicaciones de la ciencia. El ejemplo que quizás pueda ser más conocido es el famoso diseño inteligente. En conclusión la teleología es la doctrina filosófica que busca explicar y justificar los estados del mundo en términos de causas posteriores que puedan relegarse a futuros no inmediatos en tiempo y espacio, es decir, supone que todo en el mundo y más allá, esta vinculado entre sí y que existe una causa superior, que está por encima y lejos de la causa inmediata. Los conceptos teleológicos quedaron fuera de ámbito científico durante muchos siglos, en los que prevaleció la idea de que son los eventos pasados los que determinan el comportamiento de los sistemas, y no de los futuros. La Teleología en la filosofía Su definición es: "Doctrina de las causas finales". Los escolásticos sentaron el principio de que quidquid fit, propter finem fit = "todo lo que se hace, se hace con algún fin". Y Aristóteles, más conciso aún, encerró su doctrina teleológica en dos palabras: udén máten) = "Nada en vano". Y Santo Tomás de Aquino, dice: Si no hubiese un fin último, no tenderíamos nunca a nada; ni llegaría ninguna acción a su término; ni tendría descanso la inclinación a ir hacia algo. Si no existiese un primero que nos moviese hacia un final, nadie empezaría a hacer nada, ni se tomaría nunca ninguna determinación, sino que se le daría vueltas hasta el infinito. Si algo queda claro de todo esto, es que si no existe un destino, es decir un final de trayecto, nada se pone en marcha. La doctrina suena obvia. Pero está en flagrante contradicción con el mecanicismo, que no necesita causas ni fines, tan duro de roer intelectualmente como su contrario. Vamos al léxico: Advertencia previa: el griego cuenta con dos palabras muy próximas fonética y gráficamente: (télos), un sustantivo profusamente usado, que significa fin, término, realización, cumplimiento, resultado, éxito, decisión, determinación, punto culminante, cima, pleno desarrollo, consumación… en este 29
  • 30.
    TEORIA GENERAL DESISTEMAS término se han desarrollado todos los significados que se han ido generando a partir del primitivo, que quizá proceda del verbo (/ téllo), que significa cumplir, venir a la existencia, nacer, salir (el sol, la luna, etc.) Es por tanto un concepto de culminación, más que de acabamiento (éste se incluye en tanto en cuanto es también culminación y perfección de una cosa). ( télos) (conépsilon = e breve) es, pues, en sustancia el fin al que uno se ha propuesto llegar o hacer llegar algo. Es una consecución en el sentido estricto de la palabra: algo que sigue a un propósito, que se consigue porque se ha tendido hacia ello. En el (télos) está implicada la in-tención (in-téndere), la voluntad. Contaminando esta palabra tenemos el término (téle), (conéta, = e larga), adverbio que significa "lejos" y del que hemos formado las palabras tele-visión, telé-fono, tele-scopio, tele-patía, tele-mando, etc. En todas ellas, el factor dominante es la lejanía. El problema es que tal como el hombre de otras épocas tuvo un gran afán por conocer en qué dirección iba, y quién determinaba esa dirección, hoy consideramos ocioso hacer averiguaciones en ese sentido. No nos importa. Parece totalmente que nos hayamos creído a pies juntillas lo del determinismo, y que las cosas, incluso las nuestras, serán lo que tengan que ser al margen de los fines que nos propongamos. No nos importa pues, ocuparnos de adónde vamos, sino cuán lejos y cuán deprisa vamos. El elemento "lejos" ha invadido nuestras vidas: se trata de hablar de lejos, de ver cosas que suceden lejos, de mover cosas de lejos, de estar conectados con realidades lo más lejanas posible. Todo lo tele, lo lejano, nos fascina, nos atrae. Como si hubiésemos agotado nuestro entorno más próximo, como si nos hubiésemos agotado nosotros mismos. Más allá, aún más allá, cuanto más allá, mejor. Pero que no nos pregunten qué buscamos más allá, porque no lo sabemos. Simplemente nos alejamos. Sería bueno preguntarnos de qué nos alejamos. Todo lo que es tele, no importa telequé, nos arrastra como los espejismos tiran con fuerza del que camina por el desierto; pero son señuelos que nunca se dejan alcanzar. La teleología en la Cibernética y la Teoría General de Sistemas (TGS) La cibernética y la TGS rescatan algunos conceptos teleológicos y los aplican de tal manera que el concepto de propósito, “telos”, es hoy científicamente respetable y analíticamente útil. La TGS vuelve a introducir el concepto de explicación teleológica a la ciencia, aunque en un sentido más limitado que el que se había conocido antes de Galileo y Newton. Dado que a los sistemas puede asignárseles un propósito, entonces podemos clasificarlos de acuerdo a su conducta en: Conducta sin orientación hacia un objetivo o estado final. Conducta orientada hacia un objetivo o estado final. Además la conducta es factible diferenciarla en: Conducta con un propósito: Este tipo de conducta pertenece a sistemas que pueden decidir como se van a comportar y que tienen objetivos propios. Conducta intencional: Este tipo de conducta pertenece a los sistemas que son utilizados por sistemas con propósito. Algunos criterios para distinguir entre conductas con y sin propósito son: Para que tenga lugar una conducta sin propósito, el objeto al cual se le atribuye la conducta debe ser parte del sistema. La conducta con propósito debe estar dirigida hacia un objetivo. Debe existir una relación recíproca entre el sistema y su medio. La conducta debe estar relacionada o acoplada con el medio, del cual debe recibir y registrar señales que indiquen si la conducta progresa hacia el objetivo. Un sistema con propósito debe siempre mostrar una elección de cursos alternos de acción. La elección de una conducta debe conducir a un producto final o resultado. Deben distinguirse las condiciones suficientes y necesarias para el evento: Las condiciones suficientes permiten predecir que el evento ocurra y tiene que ver con la relación causa-efecto. Las condiciones necesarias descubren elementos de la naturaleza que son responsables de que el evento ocurra y explican las relaciones entre producto y productor. 30
  • 31.
    TEORIA GENERAL DESISTEMAS La Teoría General de la Administración pasó por una fuerte y creciente ampliación de su enfoque desde la época del enfoque clásico hasta el enfoque sistémico. En su época, el enfoque clásico había sido influenciado por tres principios intelectuales dominantes en casi todas las ciencias en el inicio del siglo pasado: el reduccionismo, el pensamiento analítico y el mecanicismo. Con la aparición de la Teoría General de Sistemas, éstos principios se sustituyen por los principios opuestos: Expansionismo Pensamiento Sintético Teleología Teleología.- Es el principio según el cual la causa es una condición necesaria, pero no siempre suficiente para que surja el efecto. En otros términos, la relación causa-efecto no es una relación determinística o mecanicista sino simplemente probabilística. La teleología es el estudio del comportamiento con la finalidad de alcanzar objetivos e influyó poderosamente a las ciencias. Mientras en la concepción mecanicista el comportamiento se explica por la identificación de sus causas y nunca de sus efectos, en la concepción teleológica la conducta se explica por aquello que la conducta produce o por aquello que es su propósito u objetivo producir. La relación simple de causa y efecto es producto de un razonamiento lineal que intenta solucionar problemas a través de un análisis variable por variable. Eso está superado. La lógica sistémica busca entender las interrelaciones entre las diversas variables, a partir de la visión de un campo dinámico de fuerzas que actúan entre sí. Ese campo dinámico de fuerzas produce un emergente sistémico: el todo es diferente de cada una de sus partes. El sistema presenta características propias que no existen en cada una de sus partes integrantes. Los sistemas se visualizan como entidades globales y funcionales en búsqueda de objetivos. Equifinalidad Se refiere al hecho que un sistema vivo a partir de distintas condiciones iniciales y por distintos caminos llega a un mismo estado final. El fin se refiere a la mantención de un estado de equilibrio fluyente. "Puede alcanzarse el mismo estado final, la misma meta, partiendo de diferentes condiciones iniciales y siguiendo distintos itinerarios en los procesos organísmicos". El proceso inverso se denomina multifinalidad, es decir, "condiciones iniciales similares pueden llevar a estados finales diferentes". Oscar Johansen Bertoglio Los sistemas abiertos se caracterizan por el principio de equifinalidad: un sistema puede alcanzar por una variedad de caminos, el mismo resultado final, partiendo de diferentes condiciones iniciales. En la medida en que los sistemas abiertos desarrollan mecanismos reguladores (homeostasis) de sus operaciones, la cantidad de equifinalidad se reduce. Sin embargo la equifinalidad permanece: existe más de una forma de que el sistema produzca un determinado resultado, o sea, existe más de un camino para alcanzar un objetivo. El estado estable del sistema puede ser alcanzado a partir de condiciones iniciales diferentes y por medios diferentes. Equifinalidad: 31
  • 32.
    TEORIA GENERAL DESISTEMAS En un sistema, los "resultados" (en el sentido de alteración del estado al cabo de un período de tiempo) no están determinados tanto por las condiciones iniciales como por la naturaleza del proceso o los parámetros del sistema. La conducta final de los sistemas abiertos está basada en su independencia con respecto a las condiciones iniciales. Este principio de equifinalidad significa que idénticos resultados pueden tener orígenes distintos, porque lo decisivo es la naturaleza de la organización. Así mismo, diferentes resultados pueden ser producidos por las mismas "causas". Por tanto, cuando observamos un sistema no se puede hacer necesariamente una inferencia con respecto a su estado pasado o futuro a partir de su estado actual, porque las mismas condiciones iniciales no producen los mismos efectos. Por ejemplo, si tenemos: Sistema A: 4 x 3 + 6 = 18 Sistema B: 2 x 5 + 8 = 18 Aquí observamos que el sistema "A" y el sistema "B" tienen inicios diferentes (4) y (2), y que, cada uno, tiene elementos diferentes al otro. Sin embargo, el resultado final es el mismo (18). Veamos, ahora, otro ejemplo. Sistema X: 9 x 1 + 7 =16 Sistema Y: 9+1 x7 =70 , Aquí observamos que el sistema "X" y el sistema "Y" tienen igual origen y, además, están compuestos por iguales elementos y en el mismo orden. Sin embargo, el resultado final es diferente: (16) y (70). ¿De qué depende el resultado en cada uno de los casos anteriores? No depende ni del origen ni de los componentes del sistema (números) sino de lo que "hacemos con los números"; es decir, de las operaciones o reglas (sumar o multiplicar). Pues bien, este ejemplo nos sirve como analogía para entender el concepto de equifinalidad. El funcionamiento de una familia como un todo, no depende tanto de saber qué ocurrió tiempo atrás, ni de la personalidad individual de los miembros de la familia, sino de las reglas internas del sistema familiar, en el momento en que lo estamos observando. EJEMPLOS DE EQUIFINALIDAD Una empresa se plantea como objetivo aumentar las utilidades y para lograrlo puede tomar varias decisiones como: a) Reducir los costos de producción. b) Aumentar el margen de ganancia. c) Aumentar las ventas, entre otros Una empresa se plantea como objetivo disminuir su ciclo de conversión de efectivo y para lograrlo puede tomar varias decisiones como: a) Reducir el periodo de conversión de inventarios, b) Reducir el periodo de conversión de las cuentas por cobrar c) Aumentar el periodo de conversión de las cuentas por pagar d) todas juntas. 32
  • 33.
    TEORIA GENERAL DESISTEMAS EJERCICIOS SOBRE INSUMO-PRODUCTO DE LOS SISTEMAS Identifica los elementos (insumos y productos) de cada uno de los sistemas que se mencionan a continuación: 1. SISTEMA: SER HUMANO a. ¿Cuál es el insumo? i. Recursos humanos, soldados, equipo, armamento, transporte, instalaciones. ii. Células iii. Energía, planetas, satélites, sol, orbita, meteoros, gravedad b. ¿Cuál es el proceso? i. Capacitación y entrenamiento ii. Reproducción iii. Movimiento de rotación y traslación c. ¿Cuál es el producto? i. Conservación de la especie, supremacía ii. Defensa de la sociedad civil, ayuda en desastres iii. Fuente de energía para ser transformada, opciones para supervivencia d. ¿Cuál es el tipo de sistemas? i. Abierto, Cerrado ii. Abierto, Natural iii. Abierto, Deterministico 2. SISTEMA: EL EJÉRCITO ARGENTINO a. ¿Cuál es el insumo? i. Recursos humanos, soldados, equipo, armamento, transporte, instalaciones. ii. Células iii. Energía, planetas, satélites, sol, orbita, meteoros, gravedad b. ¿Cuál es el proceso? i. Capacitación y entrenamiento ii. Reproducción iii. Movimiento de rotación y traslación c. ¿Cuál es el producto? i. Conservación de la especie, supremacía ii. Defensa de la sociedad civil, ayuda en desastres iii. Fuente de energía para ser transformada, opciones para supervivencia d. ¿Cuál es el tipo de sistemas? i. Abierto, Cerrado ii. Abierto, Natural iii. Abierto, Deterministico 3. SISTEMA: EL SISTEMA SOLAR a. ¿Cuál es el insumo? i. Recursos humanos, soldados, equipo, armamento, transporte, instalaciones. ii. Células iii. Energía, planetas, satélites, sol, orbita, meteoros, gravedad b. ¿Cuál es el proceso? i. Capacitación y entrenamiento ii. Reproducción iii. Movimiento de rotación y traslación c. ¿Cuál es el producto? i. Conservación de la especie, supremacía ii. Defensa de la sociedad civil, ayuda en desastres iii. Fuente de energía para ser transformada, opciones para supervivencia 4. ¿Cuál es el tipo de sistemas? a. Abierto, Cerrado b. Abierto, Natural c. Abierto, Deterministico d. Completa cada uno de los resultados: 5. Se caracterizan por la incertidumbre en su futuro: a. Subsistema b. Probabilístico c. Deterministico d. Interdependiente 6. Su funcionamiento puede predecir con certezas a. Subsistema b. Probabilístico c. Deterministico 33
  • 34.
    TEORIA GENERAL DESISTEMAS d. Interdependiente 7. Son parte de un sistema pero a la vez, pueden ser un sistema a. Subsistema b. Suprasistema c. Abierto d. Interdependiente 8. Un sistema forma parte de uno mayor, al cual se le puede llamar: a. Subsistema b. Suprasistema c. Abierto d. Interdependiente 9. Sistema que recibe abundante información a. Cerrado b. Suprasistema c. Abierto d. Interdependiente 10. Sistema que reciben poca información a. Cerrado b. Estático c. Abierto d. Interdependiente 11. Cuando no reacciona a los flujos del medio ambiente (una silla) a. Dinámico b. Estático c. Abierto d. Interdependiente 12. Son los que tienen un cambio constante en su estructura y funcionamiento (sociedad medieval y sociedad actual) a. Cerrado b. Estático c. Dinámico d. Interdependiente 13. Son los que conservan su dinamismo y pueden auto regularse a. Cerrado b. Homeostático c. Dinámico d. Interdependiente 14. Su funcionamiento depende de otro sistema de su medio ambiente, está determinado por el exterior a. Cerrado b. Independiente c. Dependiente d. Interdependiente 15. Su funcionamiento está regido por sí mismo, tiene libertad de decidir a. Cerrado b. Independiente c. Dependiente d. Interdependiente 16. Sistemas que dependen el uno al otro a. Cerrado b. Independiente c. Dependiente d. Interdependiente CONCEPTOS UTILIZADOS EN LA TGS Aprendizaje.- Aprendizaje es un cambio relativamente permanente en el repertorio comportamental (conductual) de un sujeto producto de la experiencia y del cual podemos inferir cambios neurofisiológicos. Ambiente.- Condiciones o circunstancias físicas, humanas, sociales, culturales, etc., que rodean a las personas, animales o cosas: está en su ambiente; ambiente rural, universitario, familiar. ? En algunas disciplinas se le llama medio ambiente. Energía.- Fuerza de voluntad o de carácter: trata a sus trabajadores con mucha energía. Enfoque.- Manera de considerar un asunto o problema: un enfoque original. 34
  • 35.
    TEORIA GENERAL DESISTEMAS Estructura.- naturaleza es la disposición y orden de las partes dentro de un todo. También puede entenderse como un sistema de conceptos coherentes enlazados, cuyo objetivo es precisar la esencia del objeto de estudio. Tanto la realidad como el lenguaje tienen estructura. Uno de los objetivos de la semántica y de la ciencia consiste en que la estructura del lenguaje refleje fielmente la estructura de la realidad. Evento.- Acontecimiento, suceso: celebrar un evento. Eventualidad, hecho imprevisto Holismo.- Doctrina que propugna la concepción de cada realidad como un todo distinto de la suma de las partes que lo componen. Homeostasis.- Conjunto de fenómenos de autorregulación que intentan mantener equilibradas las composiciones y las propiedades del organismo: la homeostasis se ocupa de las variaciones de temperatura en los organismos vivos. Información.- Acción y resultado de informar o informarse: me dio una información muy detallada. Oficina donde se informa sobre algo: los impresos se recogen en información. Conjunto de datos sobre una materia determinada: información meteorológica. Investigación jurídica y legal de un hecho o delito. Marketing.-El marketing involucra estrategias de mercado, de ventas, estudio de mercado, posicionamiento de mercado, etc. Frecuentemente se confunde este término con el de publicidad, siendo ésta última sólo una herramienta de la mercadotecnia. Metanoia.- Es la palabra más exacta para representar una organización que aprende y se convierte en organización inteligente y exitosa. Para los griegos significaba un desplazamiento o cambio fundamental. Más literalmente trascendencia (meta por encima, noia de la raíz nous, de la mente), por encima de la mente. Para los cristianos cobro sentido específico de despertar la intuición compartida y conocimiento directo de lo más elevado de Dios. Naturaleza.- Virtud, calidad o propiedad de las cosas. Calidad, orden y disposición de los negocios y dependencias. Objetivos.- Relativo al objeto en sí, independientemente de juicios personales: un dato objetivo. Se dice de quienes no se dejan influir por consideraciones personales en sus juicios o en su comportamiento. FILOS. Lo que existe realmente, fuera del sujeto que lo conoce: una verdad objetiva. m. Finalidad de una acción: su objetivo es dominar la junta. Organicidad.- Doctrina que propugna que las sociedades evolucionan de forma parecida a los seres vivos. Paradigma.- un modelo o patrón en cualquier disciplina científica u otro contexto epistemológico. Sinergia.- Participación activa y concertada de varios órganos para realizar una función: la sinergia de los órganos para la favorecer la respiración. Unión de varias fuerzas, causas, etc., para lograr una mayor efectividad: la sinergia de nuestras reivindicaciones doblegó a la patronal. Sistemas.- es un conjunto ordenado de elementos cuyas propiedades se interrelacionan e interactúan de forma armónica entre sí. Estos elementos se denominan módulos. A su vez cada módulo puede ser un subsistema, dependiendo si sus propiedades son abiertas o cerradas. BIBLIOGRAFIA LIBROS: • Arnold Cathalifaud, Marcelo. Introducción a los conceptos básicos de la Teoría General de Sistemas. Chile: Red Cinta de Moebio, 2006. • Bertalanffy, von L.; Asbhy, W. R.; Weinberg, et al. [1987] Tendencias en la teoría general de sistemas. – Madrid: Alianza Editorial. • Informática. Temario A. Volumen II. Profesores de Educación Secundaria Publicado por MAD- Eduforma ISBN 8466511504, 9788466511506 • Idalberto Chiavenato,"Introducción a la Teoría General de la Administración", séptima edición, editorial Mc. Graw Hill • Joseph O, Connor E Ian McDermott. Introducción del pensamiento sistémico, recursos esenciales para la creatividad y la resolución de problema. España. URANO, S.A. 2007. pág. 26 • Johansen Bertoglio, O. [1982] Introducción a la teoría general de sistemas. – México: Limusa. • Kendall, K. E. [1991] Análisis y diseño de sistemas. – México: Prentice. • Ludwig von Bertalanffy Teoría General dos Sistemas 1960 México: Mc Graw - Hill Interamericana S.A. • MARTINEZ AVELA, Mario Ernesto. Ideas para el cambio y el aprendizaje en la organización: una perspectiva sistémica. Publicado por Universidad De La Sabana, 2005 pag.103-107 • Oscar Johansen Bertoglio Introducción a la Teoría de Sistemas Limusa Editores • Osborne, L.; Nakamura, M. [2000] Systems analysis for librarians and information professionals. – Englewood : Libraries Unlimited. WEB: 35
  • 36.
    TEORIA GENERAL DESISTEMAS • www.elprisma.com/apuntes/administracion_de_empresas/teoriageneraldesistemas • http://www.monografias.com/trabajos10/gesi/gesi.shtml • http://es.wikipedia.org/wiki/Principio_de_recursividad • http://www.scielo.org.co/scielo.php? script=sci_arttext&pid=S0123-59232002000300006&lng=en&nrm=iso&tlng=es • http://www.iasvirtual.net/queessis.htm • http://pdf.rincondelvago.com/pensamiento-sistemico_1.html • http://www.monografias.com/trabajos14/pensamiento-sistemico/pensamiento-sistemico.shtml • http://www.tuconsultor.net/consultoriasistemica/pensamientosistemico/index.html • http://www.ilvem.com/shop/otraspaginas.asp?paginanp=342&t=PENSAMIENTO-SIST %C3%89MICO.htm • http://www.icc.col.gob.mx/docs/ponencias/2007/JOAQUIN_PEON.pdf • http://jmonzo.net/blogeps/ips1.pdf • http://www.paisrural.org/materiales/nuevos_cambios/glosario.htm • http://www.monografias.com/trabajos/tgralsis/tgralsis.shtml • http://www.geocities.com/fhuniversidad/tg.htm • http://www.tdcat.cesca.es/TESIS_UB/AVAILABLE/TDX-0116102-114349//ParteI.pdf http://www.ruv.itesm.mx/cgi-bin/pgit/TWiki/bin/view/madisonWebley/TeoriaGeneralSistemas 36