Incrustar presentación
Descargado 4703 veces





































































































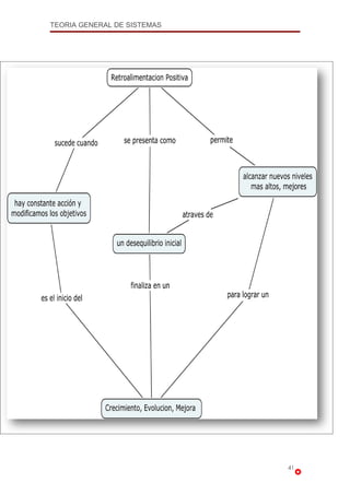
La Teoría General de Sistemas tiene como primera finalidad permitir manejar bien los conceptos y marco teórico de los sistemas para su aplicación en organizaciones. Segundo, ofrece terminologías como sistema, entrada, proceso, caja negra, etc. Tercero, consiste en un modo de pensamiento que contempla el todo y sus partes de manera integradora. Cuarto, el enfoque cibernético estudia los sistemas de control aplicados a personas y máquinas. Quinto, presenta conceptos como retroalimentación negativa/positiva y casos prá




































































































