Trabajo
      Evaluativo
            de Historia

Fecha de presentación 10/12/12


Alumna: Lizarraga Rocío Macarena
Curso: 4to 2da



Temas:
        -Presidencia de Nicolás Avellaneda
         (aspecto político y económico)
        -Presidencia de Julio A. Roca- Campaña al
desierto.
        -El Sistema Agroexportador.
        -La generación del 80.
Presidencia de Avellaneda (1874-1880)

El 12 de Octubre de 1874 Nicolás Avellaneda asumió el mando.
Fue el tercer y último mandatario del periodo dominado de las
presidencias históricas argentinas. Continúo la línea progresista
de sus antecesores, pero tuvo que recurrir a las intervenciones
para mantener el orden en las provincias.




                 Presidencia de
                   Avellaneda
        Aspecto económico                          Aspecto político
    -Afronto una gran crisis económica.          -Dictó la ley de la amnistía.
  -Inicio un proceso de industrialización       -Dictó la ley de inmigración y
          para sustituir las reducidas                   colonización.
                importaciones.                 -Dictó la ley de capitalización:
       -Preparó carne congelada para        Buenos Aires paso a ser capital de
                   exportar.                               la Nación.
     -Se inició la exportación de trigo.     -Sanciono la ley de federalización
       -Se desarrollaron las industrias                de Bueno Aires.
            harineras y azucareras.               -Campaña del desierto: se
       -Se fundaron centro agrícolas y      ocuparon tierras para agricultura y
                  ganaderas .                              ganadería.
      -La agricultura fue ampliamente       -Disminuyo el presupuesto, relajo
        protegida y se aumentaron las            los sueldos y despidió a los
        toneladas de carnes a Europa.                empleados públicos.
Presidencia de Julio Argentino Roca (1880-1886)

El 12 de Octubre de 1880, Avellaneda le entrego el mando al
general Roca. Las autoridades de la Nación tenían su asiendo
definitivo en Buenos Aires y se habían eliminado el peligro del
indio en nuestro territorio. Entonces el general Roca pudo
gobernar sin disturbios internos y llevo al país por una senda de
creciente prosperidad.


Campaña al desierto:
Esta fue una serie de campañas militares llevadas a cabo entre
1878 y 1884 por el gobierno argentino contra los pueblos
amerindios (principalmente las etnias mapuche y tehuelche), por
medio de las cuales la Argentina logró obtener el dominio
efectivo sobre los territorios de la región pampeana y la
Patagonia, que hasta entonces permanecían bajo el dominio de
diversas tribus indígenas.
Esta campaña fue provocada por los continuos y masivos ataques
de los malones indios hacia los poblados de los blancos, y
dificultaba el progreso de la región y del país.
Como la política de contención de los indios en las fronteras no
había dado resultados satisfactorios, Roca llevó a cabo una serie
de incursiones militares en una conjunción entre las fuerzas
militares nacionales más guerreros de indígenas de tribus
aliadas.
Tenia como finalidad terminar con los ataques de los indios y
incorporar a los esquemas productivos de la Argentina, los
territorios pampeanos y patagónicos donde habitaban las tribus
aborígenes, afianzando definitivamente la soberanía nacional
argentina.
La última batalla de la Campaña al desiertos se libró el 18 de
Octubre de 1874 donde otra vez los mapuches fueron
derrotados definitivamente por las tropas argentinas.



El sistema agroexportador

La condición de Argentina como país periférico de la economía-
mundo capitalista dio lugar a los centros industrializados
europeos .En el mercado mundial se fijaban los precios de los
productos y se decidía el destino de las inversiones de capitales.
Así se determinaba qué productos convenía producir en el país.
La fuerte expansión de la demanda mundial de productos
agropecuarios de clima templado y la disposición en nuestro país
de tierras fértiles para esta producción, no eran condiciones
suficientes para posibilitar el crecimiento de la producción y de
las exportaciones agropecuarias. El Estado tuvo un papel decisivo
para asegurar el funcionamiento del modelo agrario exportador.
Sus acciones más importantes fueron: garantizar la libre
circulación de bienes y capitales, favorecer la expansión de la red
de transportes y otras obras de infraestructura facilitar la puesta
en producción de las nuevas tierras de frontera, estimular la
inmigración extranjera para obtener fuerza de trabajo, y
organizar un sistema jurídico y monetario.
Las inversiones de capitales extranjeros fueron un sustento
indispensable para el desarrollo del modelo agrario exportador.
Estos capitales estuvieron destinados a realizar las obras que
facilitaban el transporte, la comercialización de los productos
argentinos en el mercado internacional. La mayor inversión de
capital permitió la expansión del ferrocarril y la modernización
del puerto de la ciudad de Buenos Aires. Las inversiones
extranjeras también se destinaron a fundar bancos y empresas
exportadoras que realizaban los negocios de compra y venta.
Hacia 1860, la escasez de mano de obra en la zona pampeana
planteaba un obstáculo para iniciar la explotación de las tierras.
El problema no podía resolverse esperando el crecimiento
vegetativo de la población existente, y la población de otras
regiones del país también era escasa y se caracterizaba por su
inmovilidad. La solución se encontró en la incorporación de
fuertes contingentes migratorios del exterior.
Buenos Aires y su puerto fueron el núcleo que centralizó los
intercambios con el mercado internacional. Por esta razón,
también en ese núcleo se concentraron los grupos de mayor
poder económico y los centros de decisión política que
trabajaban por el mantenimiento de este modelo económico que
los beneficiaba.
El fortalecimiento de este modelo de organización de la
economía y la sociedad, consolidó el dominio de un grupo social
sobre el conjunto de la sociedad. Los terratenientes
exportadores se fueron constituyendo en el grupo de capitalistas
agrarios, y actuaron asociados con capitalistas extranjeros.
La Generación de 80

Fue el conjunto de hombres que condujeron los destinos de la
Argentina a fines del siglo XIX. Sus miembros pertenecían a una
minoría oligárquica, que bajo la bandera del progreso,
terminaron subordinando al país ante los intereses extranjeros.
La inmigración y el intento alfabetizador fueron dos claves de
este periodo de nuestra historia.
Los años entre 1880 y 1916 de nuestra historia se han definido
como "de la oligarquía porteña". A partir de la asunción de Julio
Argentino Roca, fueron varios los presidentes que buscaron
consolidar un régimen liberal, extranjerizando todos los órdenes
de la sociedad. Este proceso fue realizado a través del vínculo
cultural y económico con países europeos.
El paso decisivo en el cambio económico social argentino fue la
apertura a la gran inmigración que tuvo lugar en esos años.
Para acompañar a su idea de progreso, esta generación histórica
hizo que el Estado se encargue de determinadas funciones que
antes cumplía la Iglesia. Se buscó instruir a toda la población, que
tenía altos índices de analfabetismo, y así lograr establecer su
identidad como argentinos antes que como extranjeros.
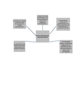
La tierra: En forma
                            de latifundios, es la
                            gran propiedad en
La inmigración: Aseguró         manos de la              La dependencia
    la mano de obra              oligarquía                comercial: El
    necesaria para el         terrateniente.           sometimiento a los
         modelo                                      intereses británicos fue
     agroexportador.                                     producido por el
                                                       crecimiento del país




                          Factores del poder de la
                             generacion del 80


                                                             El monopolio
                                                          político: El gobierno
 La colonización: que
 estaba fuertemente                                         oligárquico era
  relacionado con la                                       ejercido sólo por
 producción agrícola.                                      pertenecientes al
                                                               sector local
                                                              privilegiado.

Trabajo

  • 1.
    Trabajo Evaluativo de Historia Fecha de presentación 10/12/12 Alumna: Lizarraga Rocío Macarena Curso: 4to 2da Temas: -Presidencia de Nicolás Avellaneda (aspecto político y económico) -Presidencia de Julio A. Roca- Campaña al desierto. -El Sistema Agroexportador. -La generación del 80.
  • 2.
    Presidencia de Avellaneda(1874-1880) El 12 de Octubre de 1874 Nicolás Avellaneda asumió el mando. Fue el tercer y último mandatario del periodo dominado de las presidencias históricas argentinas. Continúo la línea progresista de sus antecesores, pero tuvo que recurrir a las intervenciones para mantener el orden en las provincias. Presidencia de Avellaneda Aspecto económico Aspecto político -Afronto una gran crisis económica. -Dictó la ley de la amnistía. -Inicio un proceso de industrialización -Dictó la ley de inmigración y para sustituir las reducidas colonización. importaciones. -Dictó la ley de capitalización: -Preparó carne congelada para Buenos Aires paso a ser capital de exportar. la Nación. -Se inició la exportación de trigo. -Sanciono la ley de federalización -Se desarrollaron las industrias de Bueno Aires. harineras y azucareras. -Campaña del desierto: se -Se fundaron centro agrícolas y ocuparon tierras para agricultura y ganaderas . ganadería. -La agricultura fue ampliamente -Disminuyo el presupuesto, relajo protegida y se aumentaron las los sueldos y despidió a los toneladas de carnes a Europa. empleados públicos.
  • 3.
    Presidencia de JulioArgentino Roca (1880-1886) El 12 de Octubre de 1880, Avellaneda le entrego el mando al general Roca. Las autoridades de la Nación tenían su asiendo definitivo en Buenos Aires y se habían eliminado el peligro del indio en nuestro territorio. Entonces el general Roca pudo gobernar sin disturbios internos y llevo al país por una senda de creciente prosperidad. Campaña al desierto: Esta fue una serie de campañas militares llevadas a cabo entre 1878 y 1884 por el gobierno argentino contra los pueblos amerindios (principalmente las etnias mapuche y tehuelche), por medio de las cuales la Argentina logró obtener el dominio efectivo sobre los territorios de la región pampeana y la Patagonia, que hasta entonces permanecían bajo el dominio de diversas tribus indígenas. Esta campaña fue provocada por los continuos y masivos ataques de los malones indios hacia los poblados de los blancos, y dificultaba el progreso de la región y del país. Como la política de contención de los indios en las fronteras no había dado resultados satisfactorios, Roca llevó a cabo una serie de incursiones militares en una conjunción entre las fuerzas militares nacionales más guerreros de indígenas de tribus aliadas. Tenia como finalidad terminar con los ataques de los indios y incorporar a los esquemas productivos de la Argentina, los territorios pampeanos y patagónicos donde habitaban las tribus aborígenes, afianzando definitivamente la soberanía nacional argentina.
  • 4.
    La última batallade la Campaña al desiertos se libró el 18 de Octubre de 1874 donde otra vez los mapuches fueron derrotados definitivamente por las tropas argentinas. El sistema agroexportador La condición de Argentina como país periférico de la economía- mundo capitalista dio lugar a los centros industrializados europeos .En el mercado mundial se fijaban los precios de los productos y se decidía el destino de las inversiones de capitales. Así se determinaba qué productos convenía producir en el país. La fuerte expansión de la demanda mundial de productos agropecuarios de clima templado y la disposición en nuestro país de tierras fértiles para esta producción, no eran condiciones suficientes para posibilitar el crecimiento de la producción y de las exportaciones agropecuarias. El Estado tuvo un papel decisivo para asegurar el funcionamiento del modelo agrario exportador. Sus acciones más importantes fueron: garantizar la libre circulación de bienes y capitales, favorecer la expansión de la red de transportes y otras obras de infraestructura facilitar la puesta en producción de las nuevas tierras de frontera, estimular la inmigración extranjera para obtener fuerza de trabajo, y organizar un sistema jurídico y monetario. Las inversiones de capitales extranjeros fueron un sustento indispensable para el desarrollo del modelo agrario exportador. Estos capitales estuvieron destinados a realizar las obras que facilitaban el transporte, la comercialización de los productos argentinos en el mercado internacional. La mayor inversión de capital permitió la expansión del ferrocarril y la modernización
  • 5.
    del puerto dela ciudad de Buenos Aires. Las inversiones extranjeras también se destinaron a fundar bancos y empresas exportadoras que realizaban los negocios de compra y venta. Hacia 1860, la escasez de mano de obra en la zona pampeana planteaba un obstáculo para iniciar la explotación de las tierras. El problema no podía resolverse esperando el crecimiento vegetativo de la población existente, y la población de otras regiones del país también era escasa y se caracterizaba por su inmovilidad. La solución se encontró en la incorporación de fuertes contingentes migratorios del exterior. Buenos Aires y su puerto fueron el núcleo que centralizó los intercambios con el mercado internacional. Por esta razón, también en ese núcleo se concentraron los grupos de mayor poder económico y los centros de decisión política que trabajaban por el mantenimiento de este modelo económico que los beneficiaba. El fortalecimiento de este modelo de organización de la economía y la sociedad, consolidó el dominio de un grupo social sobre el conjunto de la sociedad. Los terratenientes exportadores se fueron constituyendo en el grupo de capitalistas agrarios, y actuaron asociados con capitalistas extranjeros.
  • 6.
    La Generación de80 Fue el conjunto de hombres que condujeron los destinos de la Argentina a fines del siglo XIX. Sus miembros pertenecían a una minoría oligárquica, que bajo la bandera del progreso, terminaron subordinando al país ante los intereses extranjeros. La inmigración y el intento alfabetizador fueron dos claves de este periodo de nuestra historia. Los años entre 1880 y 1916 de nuestra historia se han definido como "de la oligarquía porteña". A partir de la asunción de Julio Argentino Roca, fueron varios los presidentes que buscaron consolidar un régimen liberal, extranjerizando todos los órdenes de la sociedad. Este proceso fue realizado a través del vínculo cultural y económico con países europeos. El paso decisivo en el cambio económico social argentino fue la apertura a la gran inmigración que tuvo lugar en esos años. Para acompañar a su idea de progreso, esta generación histórica hizo que el Estado se encargue de determinadas funciones que antes cumplía la Iglesia. Se buscó instruir a toda la población, que tenía altos índices de analfabetismo, y así lograr establecer su identidad como argentinos antes que como extranjeros.
  • 7.
    La tierra: Enforma de latifundios, es la gran propiedad en La inmigración: Aseguró manos de la La dependencia la mano de obra oligarquía comercial: El necesaria para el terrateniente. sometimiento a los modelo intereses británicos fue agroexportador. producido por el crecimiento del país Factores del poder de la generacion del 80 El monopolio político: El gobierno La colonización: que estaba fuertemente oligárquico era relacionado con la ejercido sólo por producción agrícola. pertenecientes al sector local privilegiado.