APLICACIÓN DEL MANUAL DE COMPRAS A
 LA FACULTAD DE INGENIERÍA INDUSTRIAL
 Y DE SISTEMAS (FIIS) DE LA UNIVERSIDAD
        NACIONAL DE INGENIERÍA


   I.      Presentación:

        El presente trabajo tiene como meta fundamental la investigación sobre cómo se
hacen las compras en la Facultad de Ingeniería Industrial y de Sistemas (FIIS) de la
Universidad Nacional de Ingeniería para poder aplicar el manual de compras enseñado
por el Ing. José Villanueva.

        En este trabajo adoptaremos la suposición de ser consultores contratados por la
FIIS y diseñar propuestas de mejoras para un mejor manejo de los procesos de compras
que se llevan acabo.

         También se tendrá en cuenta el método de las 5S para hacer más práctica nuestra
aplicación, muy en especial la primera S que es Clasificar, que implica el separar lo
necesario de lo innecesario, y en nuestro caso, lo realmente necesario para las compras
de lo irrelevante.

         Para la obtención de la información necesaria sobre las compras en la FIIS se
coordinó, gracias a la Ing. Irene Arce, una entrevista con el Ing. Jorge Monzón quien es
el actual coordinador del Área de Abastecimiento de la FIIS. El Ing. Monzón nos
informó las modalidades de compras que se efectúan en la FIIS que incluyen a
SISTEMAS UNI, AUTOMATIZACIÓN, etc. Todos los procesos de compras que
realiza la FIIS se realizan sin tener un Manual de Compras. Luego nos hizo coordinar
una entrevista con el Sr. Carlos quien es encargado de los manejos de las compras en el
Área de Abastecimiento y además coordinar del Almacén de la FIIS.

        También obtuvimos una entrevista con la Srta. Marisol quien es la encargada
del Departamento de Logística de SISTEMAS UNI, quien nos dio de manera verbal
cómo realizan las compras en SISTEMAS UNI.

       De toda esta información que pudimos recopilar se denotan observaciones muy
importantes que son:

 a) La FIIS no presenta un Área de Compras sino que el Departamento de
    Abastecimiento FIIS se encarga de la realización de las compras.
 b) La FIIS no cuenta con un Manual de Compras que ayude a mejorar los procesos
    de compras.
 c) Las compras en la FIIS ( por pertenecer a una entidad pública) siempre está en
    observancia de los reglamentos y normas, y en coordinación con el Departamento
    de Logística de la UNI situado en el Pabellón Central.
A continuación se detalla cómo se ejecutan las compras en la FIIS (lo que se tiene)


PROCESO DE COMPRAS EN LA FIIS
Las compras en la FIIS se efectúan de acuerdo a un monto específico:

             Monto (en nuevos soles)             Modalidad de Compra
            < 0; 10600 >                    Compra Directa
            < 10600; 36000 >                Adjudicación de Menor Cuantía

            <36000; a más >                 Adjudicación Directa Selectiva


a) COMPRA DIRECTA:

       1. Requisición:
             Se presentan las necesidades al encargado de logística (en el caso de
      Sistemas UNI) o al representante de cada de cada departamento (Centro de
      Información, Consultoría FIIS, CEIIS, etc.).

       2. Cuadro de necesidades y otros pedidos no incluidos:
             Se acumulan todas las necesidades y se elabora un cuadro de
      necesidades.

       3. Tipos:
             Se diferencian los tipos de necesidades en tres grupos: Bienes, Servicios
      y Bienes de Capital.

       4. Decanato FIIS:
             El decano y la comisión de Economía verifican el monto de las
      necesidades.

      5. Abastecimiento FIIS:
            Recepciona el cuadro de necesidades verificado por el Decanato FIIS.

       6. Realización de los procesos:
              Abastecimiento se encarga de seleccionar proveedores de acuerdo las
      cotizaciones y especificaciones del cuadro de necesidades.

      7. Ingreso al Sistema de CONSUCODE:
             Se registra la operación de la compra.

      8. Ejecución de órdenes de compra y/o servicios.

      9. Aprobación del Decanato:
             De la compra hecha.

      10. Almacén UNI
11. Salida de bienes, abastecimiento FIIS

     12. Salida de bienes, Dependencias FIIS (Centro de Información, CEIIS, etc.)

b) ADJUDICACIÓN DE MENOR CUANTÍA:

     1. Requisición:
                  Se presentan las necesidades al encargado de logística (en el caso
    de Sistemas UNI) o al representante de cada de cada departamento (Centro de
    Información, Consultoría FIIS, CEIIS, etc.).

     2. Cuadro de necesidades y otros pedidos no incluidos:
                 Se acumulan todas las necesidades y se elabora un cuadro de
    necesidades.

     3. Tipos:
           Se diferencian los tipos de necesidades en tres grupos: Bienes, Servicios
    y Bienes de Capital.

     4. Decanato FIIS:
           El decano y la comisión de Economía verifican el monto de las
    necesidades.

     5. Abastecimiento FIIS:
           Recepciona el cuadro de necesidades verificado por el Decanato FIIS.

    6. Comité Especial de Menor Cuantía:
           Comité conformado por tres miembros Titulares y tres miembros
    Suplentes.

     7. Organización y Ejecución de los Procesos de Compras:
           Elaboración de las bases de los concursos a realizar.

    8. Realización de los procesos:
           Selección del proveedor ganador del concurso y otorgamiento de la
    Buena Pro de acuerdo a las bases del concurso.

     9.   Ingreso al Sistema de CONSUCODE:
              Se registra la operación de la compra.

     10. Ejecución de órdenes de compra y/o servicios.

     11. Aprobación del Decanato:
             De la compra hecha.

     12. Almacén UNI

     13. Salida de bienes, abastecimiento FIIS
14. Salida de bienes, Dependencias FIIS (Centro de Información, CEIIS, etc.)


c) ADJUDICACIÓN DIRECTA SELECTIVA:

        1. Requisición:
              Se presentan las necesidades al encargado de logística (en el caso de
       Sistemas UNI) o al representante de cada de cada departamento (Centro de
       Información, Consultoría FIIS, CEIIS, etc.).

        2. Cuadro de necesidades y otros pedidos no incluidos:
              Se acumulan todas las necesidades y se elabora un cuadro de
       necesidades.

        3. Tipos:
              Se diferencian los tipos de necesidades en tres grupos: Bienes, Servicios
       y Bienes de Capital.

        4. Decanato FIIS:
              El decano y la comisión de Economía verifican el monto de las
       necesidades.

       5. Oficina Central de Logística:
               Se encarga de elaborar las bases de los concursos y del proceso de
       licitación y de compra.

       6. Ingreso al Sistema de CONSUCODE:
              Se registra la operación de la compra.

       7. Almacén UNI

       8.   Salida de bienes, abastecimiento FIIS

       9.   Salida de bienes, Dependencias FIIS (Centro de Información, CEIIS, etc.)




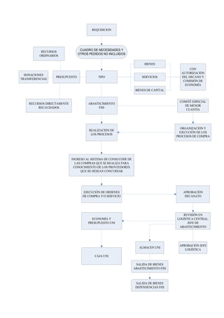
  A continuación se presenta la secuencia de compras con la que trabaja
Abastecimiento FIIS que nos dio el encargado de dicha dependencia, el Sr. Carlos.
REQUISICION




                                 CUADRO DE NECESIDADES Y
           RECURSOS
                                OTROS PEDIDOS NO INCLUIDOS
          ORDINARIOS

                                                                       BIENES
                                                                                              CON
                                                                                         AUTORIZACIÓN
  DONACIONES
                  PRESUPUESTO              TIPO                      SERVICIOS           DEL DECANO Y
TRANSFERENCIAS
                                                                                          COMISIÓN DE
                                                                                           ECONOMÍA
                                                                  BIENES DE CAPITAL


                                                                                        COMITÉ ESPECIAL
    RECURSOS DIRECTAMENTE            ABASTECIMIENTO
                                                                                          DE MENOR
         RECAUDADOS                       FIIS
                                                                                           CUANTÍA




                                                                                         ORGANIZACIÓN Y
                                      REALIZACIÓN DE
                                                                                         EJECUCIÓN DE LOS
                                       LOS PROCESOS
                                                                                       PROCESOS DE COMPRA




                            INGRESO AL SISTEMA DE CONSUCODE DE
                              LAS COMPRAS QUE SE REALIZA PARA
                             CONOCIMIENTO DE LOS PROVEEDORES
                                  QUE SE DESEAN CONCURSAR




                                   EJECUCIÓN DE ORDENES                                   APROBACIÓN
                                  DE COMPRA Y/O SERVICIO                                   DECANATO




                                                                                          REVISIÓN EN
                                       ECONOMÍA Y                                      LOGÍSTICA CENTRAL.
                                     PRESUPUESTO UNI                                         JEFE DE
                                                                                        ABASTECIMIENTO




                                                                                        APROBACIÓN JEFE
                                                                    ALMACEN UNI
                                                                                           LOGÍSTICA
                                         CAJA UNI

                                                                  SALIDA DE BIENES
                                                                 ABASTECIMIENTO FIIS



                                                                  SALIDA DE BIENES
                                                                  DEPENDENCIAS FIIS
II.      Desarrollo del manual de compras aplicada da FIIS:

       Ha sido para nosotros muy interesante el hecho de sólo contar con la
información descrita y hacernos estas preguntas: ¿cómo acercar el manual compras
estudiado en clase a la realidad de la FIIS? ¿qué priorizar, qué no?

       Para esto seguimos las acertadas recomendaciones del Ing. José Villanueva, así
como de la investigación que se hizo previo a este informe sobre la importancia y la
necesidad de contra con un manual de compras y además de la entrevista realizada al
Ing. Valencia Napán referido a este tema(1).

         Notamos la necesidad de:

    1) Contar con objetivos claros para las compras en la FIIS

         Éstos, tendrán en mira la uniformidad y que los encargados de las compras
cuenten con una guía rápida el cómo ejecutar las compras.

    2) Contar con principios definidos que garanticen la probidad de las compras en
       la FIIS

           Principio de la Legalidad
            Vincula a los agentes a la ley y normas, prohibiendo los comportamientos
          contradictorios a ellas o de acciones no autorizadas. Es vital la preservación
          de la igualdad entre los postores.

           Principio de la Impersonalidad
             Determina que los actos administrativos en la FIIS sean dirigidos a la
          finalidad del interés público. Excluye el subjetivismo de la administración de
          la FIIS.

          Principio de Probidad Administrativa
                El Departamento de Abastecimiento FIIS y sus agentes deben actuar de
          conformidad con los principios éticos. Comprendiendo los principios de
          lealtad, buena fe y moralidad.

          Principio de la Igualdad
               No deberá haber proceso selectivo con discriminación entre los
          participantes o con cláusulas que aparten eventuales postores calificados o los
          desnivelen en la evaluación.
              Ejemplo de cláusulas discriminatorias:
              - Las que describen el objeto del concurso con las características de un
                 sólo producto o proveedor.
              - Las que dejan la evaluación o desempate a juicio subjetivo del Comité
                 de Adjudicaciones y de la autoridad superior.

   (1) Manual para el Proceso de Adquisición en la Modalidad de Compra Directa
       y entrevista al Ing. Valencia Napán:
       http://voicethread.com/#q+manual.b619185.i3292128
Principio de la Publicidad
                No podrá haber Proceso Selectivo sigiloso. La divulgación de todos sus
           actos, la posibilidad de conocimiento de todas las propuestas y de su
           evaluación es condición necesaria.

           Principio de Vinculación a las Bases
                Significa que el Departamento de Abastecimiento de la FIIS y los
           postulantes quedan siempre vinculados a los términos o a lo permitido en las
           Bases en cuanto a procedimiento, documentación, propuestas, evaluación y al
           contrato.

           Principio de la Evaluación Objetiva
                La cláusula de evaluación que consta en las Bases debe de apoyarse en
           hechos concretos que serán confrontados con las ofertas de los postores.

    3) Contar con una Estructura Organizacional

         La estructura del Departamento de Abastecimiento FIIS debe ser la más
    adecuada posible, los procedimiento deben ser uniformizados por la Alta Dirección.

    4) Contar con diagramas de flujo individuales para cada modalidad de compra

    5) Contar con un programa de implementación progresiva de las propuestas de
       mejoras que se presentarán en este informe.


   III.      Propuestas de mejoras:

       A continuación se presentarán las mejoras en el diseño de los procedimientos en
la modalidad de Compra Directa y en la modalidad de Adjudicación de Menor Cuantía,
ya que estas modalidades de compras son las que se realizan en la Facultad.

     PROPUESTAS DE MEJORAS EN EL PROCESO
     DE COMPRAS EN LA FIIS
a) COMPRA DIRECTA:

           1. Requisición:
                  Se presentan las necesidades al encargado de logística (en el caso de
          Sistemas UNI) o al representante de cada de cada departamento (Centro de
          Información, Consultoría FIIS, CEIIS, etc.). Se elabora el expediente recompra
          que es el cuadro de necesidades y otrazo pedidos no incluidos.

           2. Análisis del expediente de compras:
                 Se diferencian los tipos de necesidades en tres grupos: Bienes, Servicios
          y Bienes de Capital. También se diferencia las cantidades que serán adquiridas
          en función del consumo y utilización probable.
3. Decanato FIIS:
    El decano y la comisión de Economía verifican el monto de las
necesidades.

4. Abastecimiento FIIS:
      Recepciona el cuadro de necesidades verificado por el Decanato FIIS.

5. Registro de Proveedores.

6. Invitación de Proveedores.

7. Recepción y Apertura de las Propuestas.

 8. Evaluación de las Propuestas.
        Abastecimiento se encarga de seleccionar proveedores de acuerdo las
cotizaciones y especificaciones del cuadro de necesidades.

9. Ingreso al Sistema de CONSUCODE:
       Se registra la operación de la compra.

10. Emisión y Formalización de las Órdenes de Compra.

11. Ejecución de órdenes de compra y/o servicios.

12. Aprobación del Decanato:
        De la compra hecha.

13. Almacén UNI

14. Salida de bienes, abastecimiento FIIS

15. Salida de bienes, Dependencias FIIS (Centro de Información, CEIIS, etc.)
REQUISICION




                       ANÁLISIS DEL EXPEDIENTE
                            DE COMPRAS
                            DE COMPRAS




                          AUTORIZACIÓN DEL
                        DECANO Y COMISIÓN DE
                             ECONOMÍA




                           ABASTECIMIENTO
                                FIIS
                                               FALTA ESPECIFICACIÓN


           ESPECIFICACIÓN COMPLETA


                             REGISTRO DE
                            PROVEEDORES



                            INVITACIÓN A
                            PROVEEDORES


                            RECEPCIÓN Y
                          APERTURA DE LAS
                            PROPUESTAS

VALIDACIÓN DEL
                           EVALUACIÓN DE
DEPARTAMENTO
                           LAS PROPUESTAS
 SOLICITANTE


                  INGRESO AL SISTEMA DE CONSUCODE



                   EMISIÓN Y FORMALIZACIÓN DE LAS
                         ÓRDENES DE COMPRA



                        EJECUCIÓN DE ORDENES
                       DE COMPRA Y/O SERVICIO




                             APROBACIÓN
                              DECANATO




                            ALMACEN UNI




                          SALIDA DE BIENES
                         ABASTECIMIENTO FIIS



                          SALIDA DE BIENES
                          DEPENDENCIAS FIIS
b) ADJUDICACIÓN DE MENOR CUANTÍA:

     1. Requisición:
        Se presentan las necesidades al encargado de logística (en el caso de
    Sistemas UNI) o al representante de cada de cada departamento (Centro de
    Información, Consultoría FIIS, CEIIS, etc.). Se elabora el expediente recompra
    que es el cuadro de necesidades y otrazo pedidos no incluidos.


     2. Análisis del expediente de compras:
         Se diferencian los tipos de necesidades en tres grupos: Bienes, Servicios y
    Bienes de Capital. También se diferencia las cantidades que serán adquiridas en
    función del consumo y utilización probable.


     3. Decanato FIIS:
         El decano y la comisión de Economía verifican el monto de las
    necesidades.

     4. Comité especial de menor cuantía.

     5. Organización y Ejecución de los Procesos de Compras.

        a. Elaboración de las bases
        b. Divulgación.
        c. Evaluación.

     6. Ingreso al Sistema de CONSUCODE:
         Se registra la operación de la compra.

     7. Emisión y Formalización de las Órdenes de Compra.

     8. Ejecución de órdenes de compra y/o servicios.

     9. Aprobación del Decanato:
            De la compra hecha.

     10. Almacén UNI

     11. Salida de bienes, abastecimiento FIIS

     12. Salida de bienes, Dependencias FIIS (Centro de Información, CEIIS, etc.)
REQUISICION




                        ANÁLISIS DEL EXPEDIENTE
                             DE COMPRAS




                           AUTORIZACIÓN DEL
                         DECANO Y COMISIÓN DE
                              ECONOMÍA




                          COMITÉ ESPECIAL DE
                           MENOR CUANTÍA
                                                  FALTA ESPECIFICACIÓN


            ESPECIFICACIÓN COMPLETA

                     ORGANIZACIÓN Y EJECUCIÓN DE
                       LOS PROCESOS DE COMPRA




                                 BASES




                                 Divulga
                                  ción



VALIDACIÓN DEL
                                 Evalua
DEPARTAMENTO
                                  ción
 SOLICITANTE


                   INGRESO AL SISTEMA DE CONSUCODE



                    EMISIÓN Y FORMALIZACIÓN DE LAS
                          ÓRDENES DE COMPRA



                         EJECUCIÓN DE ORDENES
                        DE COMPRA Y/O SERVICIO




                              APROBACIÓN
                               DECANATO




                             ALMACEN UNI




                           SALIDA DE BIENES
                          ABASTECIMIENTO FIIS



                           SALIDA DE BIENES
                           DEPENDENCIAS FIIS
IV.      Conclusiones y recomendaciones:

         CONCLUSIONES

   •     Falta un personal administrativo en el área de abastecimiento, para que apoye al
         señor Carlos con las funciones que realiza; porque él solo no puede cumplir con
         las funciones que la oficina de abastecimiento demanda.

   •     Los requerimientos que tiene toda la facultad en general que se hacen llegar al
         centro de abastecimiento son acumulados durante todo el mes y son atendidos
         los 17 de cada mes. Si un requerimiento llega el 18 de ese mes tiene que esperar
         al siguiente mes para ser atendido.

   •     Casi el 90% de los requerimientos que hace SISTEMAS UNI no se cumplen
         debido a las prioridades que se tiene por cumplir las necesidades de la propia
         facultad; y esto se da generalmente por que no se dispone del recurso, el tiempo
         y el personal que pueda atender los pedidos.

   •     Falta de coordinación entre las oficinas que solicitan los requerimientos
         (SISTEMAS UNI) con el área de abastecimiento para determinar quienes son
         los postores que cumplen con los requerimientos técnicos mínimos de lo que se
         quiere comprar.


          RECOMENDACIONES

   •     Proponer que la oficina de abastecimiento coordine con el área de logística de
         SISTEMAS UNI para que puedan evaluar la parte técnica que ofrecen los
         postores.

   •     Actualizar su base de datos de proveedores cada tres meses.

   •     Supervisar la función de compras mediante herramientas de evaluación a los
         sistemas y procedimientos establecidos para la operación óptima del área.

   •     La oficina de abastecimiento debe de preparar informes semanales, quincenales,
         mensuales, etc.; de acuerdo a las circunstancias que se presenten en SISTEMAS
         UNI.

   •     La oficina de abastecimiento se debe de mencionar en sus informes algunos
         puntos importantes como cambios en los precios, entregas de mercaderías en su
         oportunidad, reducción de costos, etc.

   •     Respetar los tiempos establecidos que se tiene para la realización de cada
         actividad en el proceso de compras

ANEXOS
  1) Ejemplo de Adjudicación de Menor Cuantía en la FIIS
  2) Ejemplo de Adjudicación Directa Selectiva de la UNI

Trabajo 2

  • 1.
    APLICACIÓN DEL MANUALDE COMPRAS A LA FACULTAD DE INGENIERÍA INDUSTRIAL Y DE SISTEMAS (FIIS) DE LA UNIVERSIDAD NACIONAL DE INGENIERÍA I. Presentación: El presente trabajo tiene como meta fundamental la investigación sobre cómo se hacen las compras en la Facultad de Ingeniería Industrial y de Sistemas (FIIS) de la Universidad Nacional de Ingeniería para poder aplicar el manual de compras enseñado por el Ing. José Villanueva. En este trabajo adoptaremos la suposición de ser consultores contratados por la FIIS y diseñar propuestas de mejoras para un mejor manejo de los procesos de compras que se llevan acabo. También se tendrá en cuenta el método de las 5S para hacer más práctica nuestra aplicación, muy en especial la primera S que es Clasificar, que implica el separar lo necesario de lo innecesario, y en nuestro caso, lo realmente necesario para las compras de lo irrelevante. Para la obtención de la información necesaria sobre las compras en la FIIS se coordinó, gracias a la Ing. Irene Arce, una entrevista con el Ing. Jorge Monzón quien es el actual coordinador del Área de Abastecimiento de la FIIS. El Ing. Monzón nos informó las modalidades de compras que se efectúan en la FIIS que incluyen a SISTEMAS UNI, AUTOMATIZACIÓN, etc. Todos los procesos de compras que realiza la FIIS se realizan sin tener un Manual de Compras. Luego nos hizo coordinar una entrevista con el Sr. Carlos quien es encargado de los manejos de las compras en el Área de Abastecimiento y además coordinar del Almacén de la FIIS. También obtuvimos una entrevista con la Srta. Marisol quien es la encargada del Departamento de Logística de SISTEMAS UNI, quien nos dio de manera verbal cómo realizan las compras en SISTEMAS UNI. De toda esta información que pudimos recopilar se denotan observaciones muy importantes que son: a) La FIIS no presenta un Área de Compras sino que el Departamento de Abastecimiento FIIS se encarga de la realización de las compras. b) La FIIS no cuenta con un Manual de Compras que ayude a mejorar los procesos de compras. c) Las compras en la FIIS ( por pertenecer a una entidad pública) siempre está en observancia de los reglamentos y normas, y en coordinación con el Departamento de Logística de la UNI situado en el Pabellón Central.
  • 2.
    A continuación sedetalla cómo se ejecutan las compras en la FIIS (lo que se tiene) PROCESO DE COMPRAS EN LA FIIS Las compras en la FIIS se efectúan de acuerdo a un monto específico: Monto (en nuevos soles) Modalidad de Compra < 0; 10600 > Compra Directa < 10600; 36000 > Adjudicación de Menor Cuantía <36000; a más > Adjudicación Directa Selectiva a) COMPRA DIRECTA: 1. Requisición: Se presentan las necesidades al encargado de logística (en el caso de Sistemas UNI) o al representante de cada de cada departamento (Centro de Información, Consultoría FIIS, CEIIS, etc.). 2. Cuadro de necesidades y otros pedidos no incluidos: Se acumulan todas las necesidades y se elabora un cuadro de necesidades. 3. Tipos: Se diferencian los tipos de necesidades en tres grupos: Bienes, Servicios y Bienes de Capital. 4. Decanato FIIS: El decano y la comisión de Economía verifican el monto de las necesidades. 5. Abastecimiento FIIS: Recepciona el cuadro de necesidades verificado por el Decanato FIIS. 6. Realización de los procesos: Abastecimiento se encarga de seleccionar proveedores de acuerdo las cotizaciones y especificaciones del cuadro de necesidades. 7. Ingreso al Sistema de CONSUCODE: Se registra la operación de la compra. 8. Ejecución de órdenes de compra y/o servicios. 9. Aprobación del Decanato: De la compra hecha. 10. Almacén UNI
  • 3.
    11. Salida debienes, abastecimiento FIIS 12. Salida de bienes, Dependencias FIIS (Centro de Información, CEIIS, etc.) b) ADJUDICACIÓN DE MENOR CUANTÍA: 1. Requisición: Se presentan las necesidades al encargado de logística (en el caso de Sistemas UNI) o al representante de cada de cada departamento (Centro de Información, Consultoría FIIS, CEIIS, etc.). 2. Cuadro de necesidades y otros pedidos no incluidos: Se acumulan todas las necesidades y se elabora un cuadro de necesidades. 3. Tipos: Se diferencian los tipos de necesidades en tres grupos: Bienes, Servicios y Bienes de Capital. 4. Decanato FIIS: El decano y la comisión de Economía verifican el monto de las necesidades. 5. Abastecimiento FIIS: Recepciona el cuadro de necesidades verificado por el Decanato FIIS. 6. Comité Especial de Menor Cuantía: Comité conformado por tres miembros Titulares y tres miembros Suplentes. 7. Organización y Ejecución de los Procesos de Compras: Elaboración de las bases de los concursos a realizar. 8. Realización de los procesos: Selección del proveedor ganador del concurso y otorgamiento de la Buena Pro de acuerdo a las bases del concurso. 9. Ingreso al Sistema de CONSUCODE: Se registra la operación de la compra. 10. Ejecución de órdenes de compra y/o servicios. 11. Aprobación del Decanato: De la compra hecha. 12. Almacén UNI 13. Salida de bienes, abastecimiento FIIS
  • 4.
    14. Salida debienes, Dependencias FIIS (Centro de Información, CEIIS, etc.) c) ADJUDICACIÓN DIRECTA SELECTIVA: 1. Requisición: Se presentan las necesidades al encargado de logística (en el caso de Sistemas UNI) o al representante de cada de cada departamento (Centro de Información, Consultoría FIIS, CEIIS, etc.). 2. Cuadro de necesidades y otros pedidos no incluidos: Se acumulan todas las necesidades y se elabora un cuadro de necesidades. 3. Tipos: Se diferencian los tipos de necesidades en tres grupos: Bienes, Servicios y Bienes de Capital. 4. Decanato FIIS: El decano y la comisión de Economía verifican el monto de las necesidades. 5. Oficina Central de Logística: Se encarga de elaborar las bases de los concursos y del proceso de licitación y de compra. 6. Ingreso al Sistema de CONSUCODE: Se registra la operación de la compra. 7. Almacén UNI 8. Salida de bienes, abastecimiento FIIS 9. Salida de bienes, Dependencias FIIS (Centro de Información, CEIIS, etc.) A continuación se presenta la secuencia de compras con la que trabaja Abastecimiento FIIS que nos dio el encargado de dicha dependencia, el Sr. Carlos.
  • 5.
    REQUISICION CUADRO DE NECESIDADES Y RECURSOS OTROS PEDIDOS NO INCLUIDOS ORDINARIOS BIENES CON AUTORIZACIÓN DONACIONES PRESUPUESTO TIPO SERVICIOS DEL DECANO Y TRANSFERENCIAS COMISIÓN DE ECONOMÍA BIENES DE CAPITAL COMITÉ ESPECIAL RECURSOS DIRECTAMENTE ABASTECIMIENTO DE MENOR RECAUDADOS FIIS CUANTÍA ORGANIZACIÓN Y REALIZACIÓN DE EJECUCIÓN DE LOS LOS PROCESOS PROCESOS DE COMPRA INGRESO AL SISTEMA DE CONSUCODE DE LAS COMPRAS QUE SE REALIZA PARA CONOCIMIENTO DE LOS PROVEEDORES QUE SE DESEAN CONCURSAR EJECUCIÓN DE ORDENES APROBACIÓN DE COMPRA Y/O SERVICIO DECANATO REVISIÓN EN ECONOMÍA Y LOGÍSTICA CENTRAL. PRESUPUESTO UNI JEFE DE ABASTECIMIENTO APROBACIÓN JEFE ALMACEN UNI LOGÍSTICA CAJA UNI SALIDA DE BIENES ABASTECIMIENTO FIIS SALIDA DE BIENES DEPENDENCIAS FIIS
  • 6.
    II. Desarrollo del manual de compras aplicada da FIIS: Ha sido para nosotros muy interesante el hecho de sólo contar con la información descrita y hacernos estas preguntas: ¿cómo acercar el manual compras estudiado en clase a la realidad de la FIIS? ¿qué priorizar, qué no? Para esto seguimos las acertadas recomendaciones del Ing. José Villanueva, así como de la investigación que se hizo previo a este informe sobre la importancia y la necesidad de contra con un manual de compras y además de la entrevista realizada al Ing. Valencia Napán referido a este tema(1). Notamos la necesidad de: 1) Contar con objetivos claros para las compras en la FIIS Éstos, tendrán en mira la uniformidad y que los encargados de las compras cuenten con una guía rápida el cómo ejecutar las compras. 2) Contar con principios definidos que garanticen la probidad de las compras en la FIIS Principio de la Legalidad Vincula a los agentes a la ley y normas, prohibiendo los comportamientos contradictorios a ellas o de acciones no autorizadas. Es vital la preservación de la igualdad entre los postores. Principio de la Impersonalidad Determina que los actos administrativos en la FIIS sean dirigidos a la finalidad del interés público. Excluye el subjetivismo de la administración de la FIIS. Principio de Probidad Administrativa El Departamento de Abastecimiento FIIS y sus agentes deben actuar de conformidad con los principios éticos. Comprendiendo los principios de lealtad, buena fe y moralidad. Principio de la Igualdad No deberá haber proceso selectivo con discriminación entre los participantes o con cláusulas que aparten eventuales postores calificados o los desnivelen en la evaluación. Ejemplo de cláusulas discriminatorias: - Las que describen el objeto del concurso con las características de un sólo producto o proveedor. - Las que dejan la evaluación o desempate a juicio subjetivo del Comité de Adjudicaciones y de la autoridad superior. (1) Manual para el Proceso de Adquisición en la Modalidad de Compra Directa y entrevista al Ing. Valencia Napán: http://voicethread.com/#q+manual.b619185.i3292128
  • 7.
    Principio de laPublicidad No podrá haber Proceso Selectivo sigiloso. La divulgación de todos sus actos, la posibilidad de conocimiento de todas las propuestas y de su evaluación es condición necesaria. Principio de Vinculación a las Bases Significa que el Departamento de Abastecimiento de la FIIS y los postulantes quedan siempre vinculados a los términos o a lo permitido en las Bases en cuanto a procedimiento, documentación, propuestas, evaluación y al contrato. Principio de la Evaluación Objetiva La cláusula de evaluación que consta en las Bases debe de apoyarse en hechos concretos que serán confrontados con las ofertas de los postores. 3) Contar con una Estructura Organizacional La estructura del Departamento de Abastecimiento FIIS debe ser la más adecuada posible, los procedimiento deben ser uniformizados por la Alta Dirección. 4) Contar con diagramas de flujo individuales para cada modalidad de compra 5) Contar con un programa de implementación progresiva de las propuestas de mejoras que se presentarán en este informe. III. Propuestas de mejoras: A continuación se presentarán las mejoras en el diseño de los procedimientos en la modalidad de Compra Directa y en la modalidad de Adjudicación de Menor Cuantía, ya que estas modalidades de compras son las que se realizan en la Facultad. PROPUESTAS DE MEJORAS EN EL PROCESO DE COMPRAS EN LA FIIS a) COMPRA DIRECTA: 1. Requisición: Se presentan las necesidades al encargado de logística (en el caso de Sistemas UNI) o al representante de cada de cada departamento (Centro de Información, Consultoría FIIS, CEIIS, etc.). Se elabora el expediente recompra que es el cuadro de necesidades y otrazo pedidos no incluidos. 2. Análisis del expediente de compras: Se diferencian los tipos de necesidades en tres grupos: Bienes, Servicios y Bienes de Capital. También se diferencia las cantidades que serán adquiridas en función del consumo y utilización probable.
  • 8.
    3. Decanato FIIS: El decano y la comisión de Economía verifican el monto de las necesidades. 4. Abastecimiento FIIS: Recepciona el cuadro de necesidades verificado por el Decanato FIIS. 5. Registro de Proveedores. 6. Invitación de Proveedores. 7. Recepción y Apertura de las Propuestas. 8. Evaluación de las Propuestas. Abastecimiento se encarga de seleccionar proveedores de acuerdo las cotizaciones y especificaciones del cuadro de necesidades. 9. Ingreso al Sistema de CONSUCODE: Se registra la operación de la compra. 10. Emisión y Formalización de las Órdenes de Compra. 11. Ejecución de órdenes de compra y/o servicios. 12. Aprobación del Decanato: De la compra hecha. 13. Almacén UNI 14. Salida de bienes, abastecimiento FIIS 15. Salida de bienes, Dependencias FIIS (Centro de Información, CEIIS, etc.)
  • 9.
    REQUISICION ANÁLISIS DEL EXPEDIENTE DE COMPRAS DE COMPRAS AUTORIZACIÓN DEL DECANO Y COMISIÓN DE ECONOMÍA ABASTECIMIENTO FIIS FALTA ESPECIFICACIÓN ESPECIFICACIÓN COMPLETA REGISTRO DE PROVEEDORES INVITACIÓN A PROVEEDORES RECEPCIÓN Y APERTURA DE LAS PROPUESTAS VALIDACIÓN DEL EVALUACIÓN DE DEPARTAMENTO LAS PROPUESTAS SOLICITANTE INGRESO AL SISTEMA DE CONSUCODE EMISIÓN Y FORMALIZACIÓN DE LAS ÓRDENES DE COMPRA EJECUCIÓN DE ORDENES DE COMPRA Y/O SERVICIO APROBACIÓN DECANATO ALMACEN UNI SALIDA DE BIENES ABASTECIMIENTO FIIS SALIDA DE BIENES DEPENDENCIAS FIIS
  • 10.
    b) ADJUDICACIÓN DEMENOR CUANTÍA: 1. Requisición: Se presentan las necesidades al encargado de logística (en el caso de Sistemas UNI) o al representante de cada de cada departamento (Centro de Información, Consultoría FIIS, CEIIS, etc.). Se elabora el expediente recompra que es el cuadro de necesidades y otrazo pedidos no incluidos. 2. Análisis del expediente de compras: Se diferencian los tipos de necesidades en tres grupos: Bienes, Servicios y Bienes de Capital. También se diferencia las cantidades que serán adquiridas en función del consumo y utilización probable. 3. Decanato FIIS: El decano y la comisión de Economía verifican el monto de las necesidades. 4. Comité especial de menor cuantía. 5. Organización y Ejecución de los Procesos de Compras. a. Elaboración de las bases b. Divulgación. c. Evaluación. 6. Ingreso al Sistema de CONSUCODE: Se registra la operación de la compra. 7. Emisión y Formalización de las Órdenes de Compra. 8. Ejecución de órdenes de compra y/o servicios. 9. Aprobación del Decanato: De la compra hecha. 10. Almacén UNI 11. Salida de bienes, abastecimiento FIIS 12. Salida de bienes, Dependencias FIIS (Centro de Información, CEIIS, etc.)
  • 11.
    REQUISICION ANÁLISIS DEL EXPEDIENTE DE COMPRAS AUTORIZACIÓN DEL DECANO Y COMISIÓN DE ECONOMÍA COMITÉ ESPECIAL DE MENOR CUANTÍA FALTA ESPECIFICACIÓN ESPECIFICACIÓN COMPLETA ORGANIZACIÓN Y EJECUCIÓN DE LOS PROCESOS DE COMPRA BASES Divulga ción VALIDACIÓN DEL Evalua DEPARTAMENTO ción SOLICITANTE INGRESO AL SISTEMA DE CONSUCODE EMISIÓN Y FORMALIZACIÓN DE LAS ÓRDENES DE COMPRA EJECUCIÓN DE ORDENES DE COMPRA Y/O SERVICIO APROBACIÓN DECANATO ALMACEN UNI SALIDA DE BIENES ABASTECIMIENTO FIIS SALIDA DE BIENES DEPENDENCIAS FIIS
  • 12.
    IV. Conclusiones y recomendaciones: CONCLUSIONES • Falta un personal administrativo en el área de abastecimiento, para que apoye al señor Carlos con las funciones que realiza; porque él solo no puede cumplir con las funciones que la oficina de abastecimiento demanda. • Los requerimientos que tiene toda la facultad en general que se hacen llegar al centro de abastecimiento son acumulados durante todo el mes y son atendidos los 17 de cada mes. Si un requerimiento llega el 18 de ese mes tiene que esperar al siguiente mes para ser atendido. • Casi el 90% de los requerimientos que hace SISTEMAS UNI no se cumplen debido a las prioridades que se tiene por cumplir las necesidades de la propia facultad; y esto se da generalmente por que no se dispone del recurso, el tiempo y el personal que pueda atender los pedidos. • Falta de coordinación entre las oficinas que solicitan los requerimientos (SISTEMAS UNI) con el área de abastecimiento para determinar quienes son los postores que cumplen con los requerimientos técnicos mínimos de lo que se quiere comprar. RECOMENDACIONES • Proponer que la oficina de abastecimiento coordine con el área de logística de SISTEMAS UNI para que puedan evaluar la parte técnica que ofrecen los postores. • Actualizar su base de datos de proveedores cada tres meses. • Supervisar la función de compras mediante herramientas de evaluación a los sistemas y procedimientos establecidos para la operación óptima del área. • La oficina de abastecimiento debe de preparar informes semanales, quincenales, mensuales, etc.; de acuerdo a las circunstancias que se presenten en SISTEMAS UNI. • La oficina de abastecimiento se debe de mencionar en sus informes algunos puntos importantes como cambios en los precios, entregas de mercaderías en su oportunidad, reducción de costos, etc. • Respetar los tiempos establecidos que se tiene para la realización de cada actividad en el proceso de compras ANEXOS 1) Ejemplo de Adjudicación de Menor Cuantía en la FIIS 2) Ejemplo de Adjudicación Directa Selectiva de la UNI