Incrustar presentación
Descargar para leer sin conexión







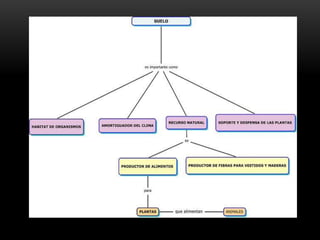
El documento describe la importancia del suelo. El suelo es un recurso natural vital para la vida y produce alimentos y materias primas como fibras y maderas. Además, el suelo es necesario para actividades humanas como caminar, construir edificios y carreteras, y extraer materiales para la construcción. El suelo también es importante como hábitat y sustento para muchas especies vivas.






