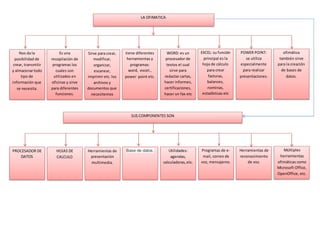
LA OFIMATICA
Nos da la
posibilidad de
crear, transmitir
y almacenartodo
tipo de
información que
se necesita.
Es una
recopilación de
programas los
cuales son
utilizados en
oficinas y sirve
para diferentes
funciones.
Sirve para crear,
modificar,
organizar,
escanear,
imprimir etc. los
archivos y
documentos que
necesitemos
tiene diferentes
herramientas y
programas:
word, excel.,
power point etc.
WORD: es un
procesador de
textos el cual
sirve para
redactar cartas,
hacer informes,
certificaciones,
hacer un fax etc
EXCEL: su función
principal es la
hoja de cálculo
para crear
facturas,
balances,
nominas,
estadísticas etc
POWER POINT:
se utiliza
especialmente
para realizar
presentaciones.
ofimática
también sirve
para la creación
de bases de
datos.
PROCESADOR DE
DATOS
HOJAS DE
CALCULO
Herramientas de
presentación
multimedia.
Base de datos. Utilidades:
agendas,
calculadoras,etc.
Programas de e-
mail, correo de
voz, mensajeros.
Herramientas de
reconocimiento
de voz.
Múltiples
herramientas
ofimáticas como
Microsoft Office,
OpenOffice, etc.
SUS COMPONENTES SON

Yibeth orduz

  • 1.
    LA OFIMATICA Nos dala posibilidad de crear, transmitir y almacenartodo tipo de información que se necesita. Es una recopilación de programas los cuales son utilizados en oficinas y sirve para diferentes funciones. Sirve para crear, modificar, organizar, escanear, imprimir etc. los archivos y documentos que necesitemos tiene diferentes herramientas y programas: word, excel., power point etc. WORD: es un procesador de textos el cual sirve para redactar cartas, hacer informes, certificaciones, hacer un fax etc EXCEL: su función principal es la hoja de cálculo para crear facturas, balances, nominas, estadísticas etc POWER POINT: se utiliza especialmente para realizar presentaciones. ofimática también sirve para la creación de bases de datos. PROCESADOR DE DATOS HOJAS DE CALCULO Herramientas de presentación multimedia. Base de datos. Utilidades: agendas, calculadoras,etc. Programas de e- mail, correo de voz, mensajeros. Herramientas de reconocimiento de voz. Múltiples herramientas ofimáticas como Microsoft Office, OpenOffice, etc. SUS COMPONENTES SON